Сирена двухтональная сенсорная

  • Вид работы:
    Курсовая работа (т)
  • Предмет:
    Информатика, ВТ, телекоммуникации
  • Язык:
    Русский
    ,
    Формат файла:
    MS Word
    199,64 Кб
  • Опубликовано:
    2013-11-11
Вы можете узнать стоимость помощи в написании студенческой работы.
Помощь в написании работы, которую точно примут!

Сирена двухтональная сенсорная

ВВЕДЕНИЕ

Среди огромного разнообразия схемотехнических решений сирен, которые предлагает радиотехническая промышленность, особое место занимают недорогие сенсорные схемы дверных звонков, позволяющие на довольно простой и надёжной отечественной элементной базе реализовать функционально законченное устройство, которое может служить основой конструкции не только дверного звонка, но и найти применение при конструировании детских игрушек, охранной сигнализации и т.п.

Предлагаемое в контрольной работе устройство "Сирена двухтональная сенсорная" позволяет на доступной отечественной элементной базе реализовать вышеизложенные функции и получить законченное устройство, которое может служить в качестве квартирного звонка либо быть составной частью недорогой и надёжной системы охраны контролируемого объекта.

НАЗНАЧЕНИЕ И ОБЛАСТЬ ПРИМЕНЕНИЯ ПРОЕКТИРУЕМОГО УСТРОЙСТВА

Сирена может стать квартирным звонком, либо может быть размещена в какой-либо игрушке. Стоит дотронуться до сенсора - небольшой металлической пластины, и из капсюля головного телефона (или телефонного аппарата) послышится звук с периодически меняющейся тональностью. Еще сирену можно использовать как автомобильной сигнализацией так и домашней сигнализацией. В соответствии с заданием, сирена двухтональная сенсорная предназначена для работы в следующих условиях:

влажность, % 50…75,

давление, мм. рт. ст. 720…780,

- температура, оС 20  5 обеспечивая при этом следующие технические характеристики:

напряжение питания, В 5,

ток потребления, мА, не более 8,

потребляемая мощность, Вт, не более 0,04.

ОБЗОР МЕТОДОВ ПОСТРОЕНИЯ АНАЛОГОВ ПРОЕКТИРУЕМОГО УСТРОЙСТВА

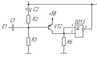
В радиолюбительской практике на сегодняшний день используется большое число разнообразных технических решений разрабатываемого устройства, например устройство, представленное на рисунке 1.

Рисунок 1 - Схема двухтональной сирены

К недостаткам данной конструкции следует отнести необходимость подбора комплементарной пары транзисторов в выходном усилителе устройства и достаточно большой потребляемый ток.

Более экономичным устройством может служить устройство, представленное на рисунке 2.

Рисунок 2 - Схема экономичной двухтональной сирены

Основа этой сирены - это три генератора на логических элементах 555 серии (можно применить любую ТТЛ серию микросхем: К155, К555, К1533, а также импортные 7400, 74LS00, 74ALS00, 74F00). Один переключающий и два тональных. Частоту переключающего генератора изменяют, подбирая резистор R1, частоту тональных генераторов - резистором R2 и R3 соответственно для первого и второго генератора. На транзисторах VT1 VT2 собран усилитель мощности. Динамическая головка может быть любой с сопротивлением 50 Ом. 8-ми омные динамики тоже прекрасно работают, но сильно растет потребляемый сиреной ток.

ВЫБОР И ОБОСНОВАНИЕ СХЕМЫ ЭЛЕКТРИЧЕСКОЙ СТРУКТУРНОЙ

На основании вышеизложенных принципов в курсовом проекте была разработана схема электрическая структурная проектируемого устройства, показанная на рисунке 3.

Рисунок 3 - Схема электрическая структурная

ВЫБОР И ОБОСНОВАНИЕ СХЕМЫ ЭЛЕКТРИЧЕСКОЙ ПРИНЦИПИАЛЬНОЙ

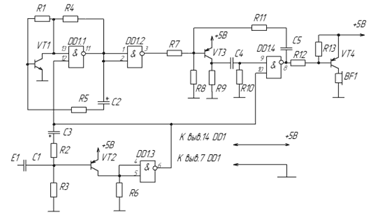
На основании схемы электрической структурной была составлена схема электрическая

Рисунок 4 - Схема электрическая принципиальная

Схема работает следующим образом.

Основным узлом ее является «гибридный» мультивибратор, выполненный на транзисторе VТ3 и логическом элементе DD1.4. Это тональный генератор. Сигнал с него подается на усилительный каскад на транзисторе VТ4, нагруженный на капсюль BF1. Резистор R8 - во время задающей цепи, определяющей частоту следования импульсов, а значит, и тональность звука. К этому резистору подключен через резистор R7 инвертор DD1.2, соединенный с другим «гибридным» мультивибратором на транзисторе VТl и логическом элементе DD1.l. Частота eгo значительно меньше частоты тонального генератора.

В моменты, когда на выходе инвертора уровень логическогo 0, резистор R7 подключается параллельно peзистору R8 и частота тонального генератора изменяется. Поэтому в капсюле слышится поочередно звук то oдной, то другой тональности. Но работать оба мультивибратора смогут лишь в том, случае, если на выводе 12 элемента DDl.l и выводе 10 элемента DDl.4 будет разрешающий сигнал в виде уровня логической 1. В исходном же состоянии, когда только подано питание, но к сенсорному контакту не прикоснулись, на эти выводы подается уровень логического 0. Он поступает с третьего мультивибратора - ждущегo, или одновибратора, выполненногo также по «гибридной » схеме на транзисторе VТ2 и элементе DDl.3.

В момент касания сенсорного контакта ЕI одновибратор запускается, т. е. генерирует одиночный импульс продолжительностью 4...6 с. Этот импульс в виде ypовня логической 1 подается на два первых мультивибратора и «разрешает» их работу - из капсюля BFI слышится звук (даже если сенсорного контакта уже не касаются).

Мультивибратор с транзистором структуры n-р-n выполнен на элементе DD1.1 и транзисторе VT1. Coстоянием элемента DD 1.1 управляет электронный ключ на транзисторе VT1, сопротивление которого может изменяться от десятка Ом в режиме насыщения до десятков мeгaoм в режиме отсечки. Поочередное переключение транзистора из одного режима в другой дoстигается за счет перезарядки конденсатора С2, который вместе с резистором R2 образует цепь положительной обратной связи (ПОС) с выхода генератора на базу транзистора. Для возникновения генерации исходный режим транзистора выбирается таким, чтобы вывести элемент DD1.1 (eгo можно считать инвертором) в активную область. Только в этом случае возможен лавинообразный процесс переключения элемента из одного co-стояния в другое при перезарядке времязадающегo конденсатора.

Введение отрицательной обратной связи (ООС) по постоянному току через резистор R4 облегчает самовозбуждение генератора, поскольку при этом расширяются границы активной области элемента (при указанном на схеме номинале резистора R4 они составляют 1,1...4 кОм вместо 1,65...2,45 кОм без введения ООС). Приемлемые значения номинала резистора R4 находятся в интервале 3,6...27 кОм.

Мультивибратор с транзистором структуры р-n-р.

В нем работают элемент DD1.4 и транзистор VТ3. В отличие от предыдущего мультивибратора, eгo выходные импульсы отрицательной полярности. Работает генератор так. Когда транзистор VТ3 открывается, на вывод 9 элемента DD1.4 передается через конденсатор С4 положительный импульс, переключающий логический элемент в состояние логическоrо 0 (предполагается, что на выводе 10 в это время присутствует уровень лоrической 1) . Зарядный ток конденсатора С5, протекая через эмиттерный переход транзистора VT3, вызывает насыщение последнего. По мере зарядки конденсатора С4 напряжение на входе элемента снижается по экспоненциальному закону, пока не достигнет порогового значения примерно 1,15 В. Как только логический элемент входит в активную область, из-за ПОС через С5 и R11 дальнейшее течение процесса ускоряется, приобретая лавинообразный характер. В результате элемент скачком переключается в единичное состояние (на выходе элемента уровень логической 1). Теперь напряжение на конденсаторе С5 суммируется с выходным напряжением элемента, определяя режим отсечки транзистора VT3. Конденсатор С5 разряжается через резистор R8 (считаем, что R7 пока отсутствует). Напряжение на базе транзистора постепенно снижается, приближаясь к ypовню 4,3В, при котором произойдет новое открывание транзистора, после чего цикл повторяется. Одновибратор (ждущий мультивибратор) выполнен на элементе DD1.3 и транзисторе VT2. Он отличается от только что рассмотренного генератора лишь тем, что имеет одно устойчивое состояние, которое обеспечивается соответствующим выбором резистора R3 в цепи смещения транзистора. С уменьшением сопротивления этого резистора растет помехоустойчивость одновибратора, но снижаются eгo чувствительность и длительность импульса. Поэтому номинал резистора выбирают максимально возможной величины, при которой отсутствуют ложные срабатывания от помех.

Транзистор VT2 закрывается положительным фронтом входного импульсного сигнала, причем инвертор DD1.3 переходит в единичное состояние из-за малого сопротивления резистора R6. Напряжение на конденсаторе С3, складываясь с выходным напряжением инвертора, поддерживает транзистор в режиме отсечки. После разрядки конденсатора через резисторы R3 и R5 транзистор открывается вновь и генератор возвращается в исходное состояние. Требуемую длительность звучания сирены устанавливают подбором конденсатора С3.

ЭЛЕКТРИЧЕСКИЙ РАСЧЕТ УЗЛА

сирена двухтональный схема узел

В соответствии с техническим заданием необходимо рассчитать узел одновибратора на элементах DD1.3, VT2,R2,R3,C2.

Схема рассчитываемого узла и позиционные обозначения соответствуют схеме электрической принципиальной и приведена на рисунке 5.

Рисунок 5 - Схема электрическая принципиальная рассчитываемого узла

Порядок расчета:

Руководствуясь рекомендациями [1, стр. 68] для ИМС 155 серии:

Таблица 1 - Основные параметры логического элемента 155 серии

Параметр

Область лог.1

Область лог.0

Rвнешн, кОм

0-1,6

2,5…

Uвх., В

0-1,1

1,4-1,6

Uвых., В

3,8-3,7

0,2-0,1


Для обеспечения переключения логического элемента DD1.3 выбираем Uвх., В, 1,1 для области логической 1. В качестве транзистора ключа к установке принимаем транзистор малой мощности высокочастотный типа КТ361Б с h21Э=20-90 [4]. По данным таблицы 1.1 принимаетсякнас=Uвх.лог1=1,1 В. Величина Rвнешн принимается 1,2 кОм согласно данным таблицы 1.1

Определяется минимальная величина Iбнасmin, мкА, необходимая для устойчивого удержания транзистора VT2 в режиме отсечки до касания сенсора Е1, по формуле (1.1) Предварительно зададимся значением h21Э=30:

 (1.1)

Величина резистора R3, Ом определится из выражения (1.2)


Принимается по ГОСТ 150 кОм

Согласно [1] длительность генерируемого импульса должна лежать в пределах 4-6 сек. Принимается длительность 5секунд (т.е постоянная времени τ≈5). Тогда необходимая ёмкость конденсатора С3,мкФ определится из эмпирического выражения (1.3)


Принимается по ГОСТ 50 мкФ.

ВЫБОР И ОБОСНОВАНИЕ ЭЛЕМЕНТНОЙ БАЗЫ

При разработке устройства необходимо учесть следующие факторы: элементы должны удовлетворять электрическим параметрам, иметь малые габариты, высокую надежность, возможность работы в заданном интервале температур. Выбор типа резистора производят с учетом пределов номинального сопротивления, допустимого отклонения сопротивления от номинального значения, номинальной мощности, максимальной рабочей температуры, с учетом надежности и стоимости. Основные параметры нескольких типов резисторов постоянного сопротивления приведены в таблице 2.

Таблица 2 - Основные параметры резисторов постоянного сопротивления

Пределы номинального сопротивления, Ом

Допустимое отклонение сопротивления  от номинального значения, %

Номинальная мощность, Вт (при температуре t, oС , не более)

Предельное рабочее напряжение, В

С2-6

100…15; 100,125, 0,5 (250)200


С2-10

1…1000

5;10

0,25 (70)

200

С2-11

1…100

0,5; 1

0,125 (100)

200

С2-8

10,2…1∙1061; 20,125; 0,25 (70)200


С2-23

24…5,1∙106

5;10;20

0,25 (100)

80

В качестве резисторов постоянного сопротивления выбираем резисторы типа С2-23, которые обладают достаточным диапазоном сопротивлений и допустимыми отклонениями на параметр. Конденсаторы выбирают с учетом пределов номинальной ёмкости, допустимого отклонения ёмкости от номинальной, максимального рабочего напряжения, максимальной рабочей температуры. Основные параметры некоторых типов неэлектролитических конденсаторов приведены в таблице 3.

Таблица 3 - Основные параметры неэлектролитических конденсаторов

Тип

Пределы номинальной ёмкости, пФ

Допустимое отклонение ёмкости от номинальной, %

Номинальное рабочее напряжение, В

1

2

3

4

К10-17

470…680000

от + 50 до - 20

25;50

КМ-6

120…2200000

от + 50 до - 20

25;35

КЛС

8,2…30000

от + 80 до - 20

80;125;200

К10-7В

15…6800

от + 80 до - 20

50


Выбираем в качестве неэлектролитических конденсаторов конденсаторы КЛС, которые имеют широкий диапазон номинальных значений и обладают малыми габаритами. Основные параметры некоторых типов электролитических конденсаторов приведены в таблице 4.

Таблица 4 - Основные параметры электролитических конденсаторов

Тип

Пределы номинальной ёмкости, мкФ

Допустимое отклонение ёмкости от номинальной, %

Номинальное рабочее напряжение, В

1

2

3

4

К50-6

1…10000

от + 80 до - 20

6,0…160,0

К50-16

2…5000

от + 80 до - 20

6,3…160,0

К50-35

1…4700

от + 50 до - 20

К52-10

6,8…560

от + 80 до - 20

6,3…50,0

К50-3

1…5000

от + 50 до - 20

6,0…160,0


Выбираем тип электролитического конденсатора К50-6 , которые при соответствующих технических параметрах имеют меньшие габариты и стоимость.

Выбор биполярных транзисторов проводим среди транзисторов малой мощности, высокочастотных, учитывая коэффициент передачи, граничную частоту коэффициента передачи, максимального постоянного напряжения коллектор-эмиттер и максимального тока коллектора. Параметры сравниваемых транзисторов приведены в таблице 5.

Таблица 5 - Параметры транзисторов малой мощности высокочастотных

Тип транзистора

Коэффициент передачи

Максимальное допустимое напряжение коллектор-эмиттер, В

Максимальный ток коллектора, мА

КТ315Б

50…350

45

100

КТ315Г

50…350

35

100

КТ361А

20…90

25

50

КТ361Б

50…350

20

50

КТ3102А

100...250

50

100

КТ3102Б

250…500

50

100


В качестве транзистора VT1 схемы выбираем тип транзистора КТ315Б; VT2,VT3,VT4 - КТ361А, как обладающие наиболее приемлемыми значениями допустимого напряжения коллектор-эмиттер, необходимого коэффициента усиления и требуемого максимального тока коллектора из сравниваемых; кроме того, этот тип транзисторов наименее дорогостоящ.

Выбор цифровых интегральных схем производится, сравнивая основные параметры микросхем серий: К564, К155 и К555. Сравнительные основные параметры приведены в таблице 6.

Таблица 6 - Основные электрические параметры микросхем

Серия

Напряжение питания, В

Ток потребления, мА

Время задержки, нс

Интервал рабочих температур, 0С

К155

5

22

15

-10…+70

К555

5

22

15

-10…+70

К564

9...15

0,0003

250

-40…+70


Сравнив параметры интегральных микросхем, выбирается ТТЛ серия К155. Данная серия интегральных микросхем, обеспечивая заложенные в конструкцию функции, является наименее дорогостоящей из сравниваемых.

ВЫБОР ЗВУКОВОСПРОИЗВОДЯЩЕГО УСТРОЙСТВА

Выбор звуковоспроизводящего устройства для конструкции "Сирена двухтональная сенсорная" производится на основе сравнения таких показателей, как диапазон воспроизводимых звуковых частот, модуль электрического сопротивления, габаритные размеры и масса.

Таблица 7 - Основные параметры звуковоспроизводящих телефонов и капсюлей

Тип

Диапазон частот,Гц

Модуль электрического сопротивления, Ом

Габаритные размеры, мм

ТК-47

300…4000

130

42Х14

0,035

ТА-56М

300…3000

300

24Х21,5

0,15

ДЭМ-4М

300…3000

600

55Х30

0,16

ТДК-1

100…5000

160

52Х26

0,115


Исходя из сравнения параметров отдельных типов звуковоспроизводящих телефонов, выбирается телефон типа ДЭМ-4М, как обладающий приемлемыми техническими параметрами для разрабатываемой конструкции.

ЗАКЛЮЧЕНИЕ

В курсовом проекте разработано устройство "Сирена двухтональная сенсорная" на современной элементной базе.

В ходе проектирования были раскрыты вопросы, касающиеся назначения и области применения проектируемого устройства.

В результате обзора методов построения аналогов проектируемого устройства, сравнения их достоинств и недостатков были сформулированы технические условия, предъявляемые к проектируемому устройству, сделан выбор и обоснование структурной схемы, произведено описание принципа ее работы.

На основании структурной схемы была выбрана схема электрическая принципиальная проектируемого устройства. В соответствии со схемой электрической принципиальной и достижениями современной радиотехники был сделан и обоснован выбор элементной базы устройства "Сирена двухтональная сенсорная"

ЛИТЕРАТУРА

1. http://www.kondratev-v.ru/signalizatory/samodelnaya-sirena.html

2.      http://radioskot.ru/publ/dvukhtonalnaja_sirena/1-1-0-279

Похожие работы на - Сирена двухтональная сенсорная

 

Не нашли материал для своей работы?
Поможем написать уникальную работу
Без плагиата!
Без нейросетей!