Определение интегральной степени черноты металлического проводника
Лабораторная
работа по теме:
Определение
интегральной степени черноты металлического проводника
Цель работы: Изучить законы излучения абсолютно
черного тела и познакомиться с работой оптического пирометра.
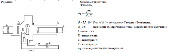
Оборудование: вольтметр, амперметр, Оптический
пирометр ОППИР-017.
черный тело оптический пирометр
Рис. 1
|
d=0,15
мм = l=30мм=
|
|
|
№
|
U,(В)
|
I,(A)
|
 
|
|
|
|
1
|
1,6
|
2,6
|
1188
|
0,013
|
|
|
2
|
1,8
|
2,75
|
|
|
|
3
|
2,0
|
2,85
|
1473
|
|
|
Так как
градуса
Кельвина => T=
+273;
Интегральная степень черноты:
Вывод: Изучены законы излучения
абсолютно черного тела и проведена работа с оптическим пирометром, вычислена
интегральная степень черноты
=0,013, на основе этого сделан
вывод, что поглощательная способность тел меньше 1.