Расчет и синтез каскадного и некаскадного полосовых фильтров

  • Вид работы:
    Реферат
  • Предмет:
    Информатика, ВТ, телекоммуникации
  • Язык:
    Русский
    ,
    Формат файла:
    MS Word
    1,03 Мб
  • Опубликовано:
    2013-11-09
Вы можете узнать стоимость помощи в написании студенческой работы.
Помощь в написании работы, которую точно примут!

Расчет и синтез каскадного и некаскадного полосовых фильтров

Санкт-Петербургский Государственный Политехнический Университет

Кафедра радиотехники и телекоммуникаций









Реферат

на тему "Расчет и синтез каскадного и некаскадного ПФ"











Санкт-Петербург

1.     
Постановка задачи (ТЗ)

Синтезировать каскадный и некаскадный ПФ со следующими характеристиками:

Центральная частота F0= 14 кГц

Полоса пропускания ∆F=1,4к Гц

Неравномерность в полосе пропускания ≤ 0,2 дБ

Подавление при расстройке от F0 на 2,3 кГц не менее -30 дБ.

2.      Синтез каскадного ПФ

Расчет будем вести согласно [1]. Для начала необходимо определить ФНЧ прототип. Доопределяем недостающие для методики расчета частоты - верхние и нижние границы полос пропускания и задерживания. Сопротивление источника сигнала примем равным 300 Ом.


Среднегеометрическая частота:

 

Находим коэффициент симметрии А, он меньше единицы, тогда нормируем частоты согласно табл.3.5 в [1]:


Далее определяем граничную частоту фильтра-прототипа:


Коэффициент отражения в полосе прозрачности:


Согласно рис 2.6 в [1], для указанных выше параметров прототипа подходит (30+13,8(добавка согласно[1])=43,8 дБ) ФНЧ с Чебышевской аппроксимацией Т0420b.


Далее вычисляем коэффициент "а" в частотном преобразовании, и согласно уравнениям 3.15 в [1], находим вещественные и мнимые части нулей первого полинома знаменателя передаточной функции ФНЧ прототипа:


Из табл. 3.3 в [1] находим масштабные множители для передаточной функции ПФ:


Далее вычисляем добротности и коэффициенты первого полюса:

 

 

Номиналы элементов первого звена(схема рис.8.29, из соотношений 6.23 из [1]):

Ренормировочные конденсатор и резистор:

Добротности и коэффициенты второго полюса:


Номиналы элементов второго звена(схема рис.8.29, из соотношений 6.23 из [1]):


Как видим, добротности полюсов оказались одинаковыми. Далее вычисляем вещественные и мнимые части нулей второго полинома знаменателя передаточной функции ФНЧ прототипа:


Добротности и коэффициенты третьего полюса:

 

Номиналы элементов третьего звена(схема рис.8.29, из соотношений 6.23 из [1]):


Добротности и коэффициенты четвертого полюса:


Номиналы элементов четвертого звена(схема рис.8.29, из соотношений 6.23 из [1]):


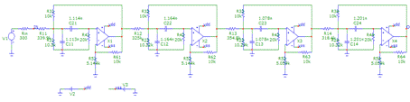
Моделирование проводилось в программе MicroCAP 9.0, схема фильтра изображена на рисунке 1. На рисунке 2 представлена оценка полосы пропускания и неравномерности в полосе пропускания полученного ПФ. На рисунке 3 показана оценка полосы подавления. Как видим, наблюдается хорошее совпадение с требованиями ТЗ. "Завал" верхней границы полосы прозрачности вызван, по-видимому, неидеальностью используемой модели ОУ, а также недостаточной точностью вычислений в программе MathCAD.

Рисунок 1 - Схема в программе MicroCAP спроектированного каскадного ПФ

Рисунок 2 - Оценка полосы пропускания и неравномерности каскадного ПФ

Рисунок 3 - Оценка полосы подавления каскадного ПФ

Для устранения завала в конце полосы пропускания при расчете в программе MathCAD число знаков после запятой было увеличено с 3 до 5. При этом номиналы элементов схемы фильтра не округлялись. Использовались стандартные модели ОУ GENERIC (Level 1). Оценка полосы пропускания и неравномерности показаны на рисунке 4. Как видим, результаты моделирования удовлетворяют ТЗ.

Рисунок 4 - Оценка полосы пропускания и неравномерности каскадного ПФ (5 знаков после запятой)

3.      Синтез некаскадного ПФ

каскадный фильтр синтез полосовой

Для начала необходимо выбрать ФНЧ прототип. Доопределяем частоты, неравномерность АЧХ, нормируем, и (т.к. аппроксимация Золотарева-Кауэра будет иметь минимальный порядок фильтра) по рис.2.7 в [1] находим прототип.


Нормируем частоты границ полос задерживания, пропускания.

Далее определяем граничную частоту фильтра-прототипа:


Выбран прототип С0320. Его параметры:


Выбираем двусторонненагруженную схему, тип "В", R1=R2=300 Ом. Тогда нормированные номиналы элементов:



Далее вычисляем коэффициент частотного преобразования "а" и реоктансно преобразуем прототип:


Далее ренормируем полученные значения согласно [1], получая номиналы элементов фильтра, и в программе MicroCAP посредством компютерного моделирования оценим соответствие характеристик полученного RLC ПФ требуемым.


На рисунке 5 представлена схема RLC ПФ, на рисунках 6 и 7 оценка его полосы подавления и прозрачности соответственно. Резистор 1ГОм в схеме присутствует для связи по постоянному току соответствующего узла, что необходимо для проведения моделирования. Как видим, характеристики соответствуют ТЗ.

Рисунок 5 - Схема в программе MicroCAP спроектированного ПФ

Рисунок 6 - Оценка полосы подавления ПФ

Рисунок 7 - Оценка полосы пропускания и неравномерности ПФ

Далее для представления схемы в виде соединения ФНЧ и ФВЧ необходимо провести преобразования Нортона согласно методике, описанной в [2] стр.222.

При этом происходит разбиение L1b и С3b на последовательное соединение двух катушек и конденсаторов соответственно. Следует отметить, что если после нахождения путем приравнивая резонансных частот полученных Г-образных контуров номиналы получившихся элементов разбиения отрицательны, следует переставить центральные последовательные контура и повторить расчет. Далее проводим преобразование Нортона для получившихся Г-образных контуров.


Проводим второе преобразование Нортона для оставшейся Г-образной цепи, объединяем элементы и получаем окончательные нормированные значения элементов схемы ПФ, полученной соединением ФНЧ и ФВЧ.


Объединяем и ренормируем элементы:


Окончательные значения фильтра ПФ на основе ФНЧ и ФВЧ, схема которого показана на рисунке 8, представлены ниже:


Рисунок 8 - Схема ПФ на основе ФВЧ и ФНЧ

Рисунок 9 - Оценка полосы подавления

Рисунок 10 - Оценка неравномерности и полосы прозрачности

Как видим, параметры полученного фильтра соответствуют ТЗ. Выполним полученный RLC ПФ на основе ФВЧ и ФНЧ с помощью конверторов импеданса. Для ФНЧ части осуществим преобразование Брутона:


Ренормируем номиналы элементов (нормированные, полученные после преобразований Нортона)


Рассчитаем ОКИ на основе методики, предложенной в [2]


Для ФВЧ части необходимо заменить катушку индуктивности имитатором импеданса (метод прямой замены)


Далее необходимо выполнить согласование импедансов ФНЧ и ФВЧ частей, так как в ФНЧ части проводилось преобразование Брутона:

Расчет ОКИ будем проводить согласно [2] стр 224.


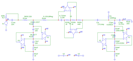
На рисунке 11 представлена схема реализации с использованием ОУ полученного ПФ на основе ФВЧ и ФНЧ, на рисунке 12 и 13 - оценка полосы подавления и пропускания соответственно. Как видим, полученный фильтра полностью удовлетворяет требованиям ТЗ, уровень АЧХ в полосе пропускания не изменился (относительно АЧХ LCR ПФ на основе ФВЧ и ФНЧ) ввиду наличия согласующего ОКИ.

Рисунок 11 - Схема реализации с использованием ОУ ПФ на основе ФВЧ и ФНЧ

Рисунок 12 - Оценка полосы подавления ПФ на основе ФВЧ и ФНЧ

Рисунок 13 - Оценка полосы пропускания и неравномерности ПФ на основе ФВЧ и ФНЧ

ЛИТЕРАТУРА

1.      Р. Зааль /Справочник по расчету фильтров// М., Радио и связь, 1983 г.

.        А.С. Коротков, Микроэлектронные аналоговые фильтры на преобразователях импеданса, С-Пб: "Наука", 2000г, 416с.

Похожие работы на - Расчет и синтез каскадного и некаскадного полосовых фильтров

 

Не нашли материал для своей работы?
Поможем написать уникальную работу
Без плагиата!
Без нейросетей!