Разработка схемы ультразвуковой дезинфикатора
Московский
ордена Ленина, ордена Октябрьской Революции
и ордена
Трудового Красного Знамени
государственный
технический университет им. Н. Э. Баумана
Курсовая
работа по курсу
"Электроника
и микропроцессорная техника"
Выполнила: Румянцева А.А.
Группа: БМТ 1-71
Руководитель: Созинов Б. Л.
Москва, 2012
Оглавление
1. Введение
. Обоснование
блок-схемы проектируемого устройства
. Расчет RC-генератора на ОУ
. Расчет
мультивибратора в режиме одновибратора
. Расчет
усилительного каскада на транзисторах
.
Исследование RC-генератора на ОУ
. Заключение
8. Список
литературы
1. Введение
Ультразвуковые очистители
Для очистки или стерилизации инструментов применяются различные
устройства, например ультразвуковые очистители. Они имеют один принцип действия,
но разное устройство.
Эффективность работы ультразвуковых очистителей зависит от источника
ультразвука, который в них используется. В очистителях могут использоваться
датчики (преобразователи) в виде тонких пластин (дисков), или высокомощные
цилиндрические преобразователи, как в промышленных системах. Излучатели из
тонких пластин возбуждаются в радиальном направлении и прогибаются подобно
поверхности барабана. Это ограничивает максимальное генерируемое звуковое
давление. Металлокерамические преобразователи промышленного типа состоят из
пластины, керамических колец пьезоэлектрического преобразователя и переднего
привода. Блок скреплен стержнем, который поддерживает высокую компрессию на
керамических кольцах. Все это обеспечивает не только большую надежность
очистителя, но и способность достигать 1.9-2.3 Вт/кв.см. по сравнению с 0.3-0.5
Вт/кв.см., генерируемыми очистителями на основе дисковых преобразователей.
Процесс очистки предметов с помощью ультразвуковых волн образуемых двумя
генераторами прибора, применяемых для более эффективной очистки предметов
благодаря эффекту кавитации.
Кавитация - (от лат. cavitas - пустота) - образование в жидкости полостей
(кавитационных пузырьков, или каверн), заполненных газом, паром или их смесью.
Кавитация возникает в результате местного понижения давления в жидкости,
которое может происходить либо при увеличении её скорости (гидродинамическая
кавитация), либо при прохождении акустической волны большой интенсивности во
время полупериода разрежения (акустическая кавитация), существуют и другие
причины возникновения эффекта. Перемещаясь с потоком в область с более высоким
давлением или во время полупериода сжатия, кавитационный пузырек захлопывается,
излучая при этом ударную волну.
Полезное применение кавитации
Хотя кавитация нежелательна во многих случаях, однако есть исключения.
Например, сверхкавитационные торпеды, используемые военными, обволакиваются в
большие кавитационные пузыри. Существенно уменьшая контакт с водой, эти торпеды
могут передвигаться значительно быстрее, чем обыкновенные торпеды.
Кавитация может быть полезной при ультразвуковой очистке устройств. Эти
устройства создают кавитацию, используя звуковые волны и разрушение
кавитационных пузырей для чистки поверхности. Используемая таким образом,
потребность в очистке от вредных химических веществ может быть уменьшена во
многих промышленных и коммерческих процессах, где требуется очистка как этап
производства. До сих пор подробности того, как пузыри производят очистку, до
конца не поняты.
В промышленности, кавитация часто используется для гомогенизирования, или
смешивания, и отсадки взвешенных частиц в коллоидном жидкостном составе,
например, смеси красок или молоке. Многие промышленные смесители основываются
на этом разработанном принципе. Обычно это достигается благодаря конструкции
гидротурбин или путем пропускания смеси через кольцевидное отверстие, которое
имеет узкое входное отверстие и значительно большее выходное: вынужденное
уменьшение давления приводит к кавитации, поскольку жидкость стремится в сторону
большего объема. Этот метод может управляться гидравлическими устройствами,
которые контролируют размер входного отверстия, что позволяет регулировать
процесс работы в различных средах. Внешняя сторона смесительных клапанов, по
которой кавитационные пузыри перемещаются в противоположную сторону, чтобы
вызвать имплозию (внутренний взрыв), подвергается огромному давлению и часто
выполняется из сверхпрочных или жестких материалов, например, из нержавеющей
стали, стеллита или даже поликристаллического алмаза (PCD).
Применение в биомедицине
Кавитация играет важную роль для уничтожения камней в почках посредством
ударной волны литотрипсии. Литотриптор - прибор, предназначенный для разрушения
камней в желчном и мочевом пузырях без хирургического вмешательства был
разработан В. Ю. Вероманом и Г. А. Денисовым. В настоящее время исследованиями
показано, что кавитация также может быть использована для перемещения больших
молекул внутрь биологических клеток (сонопорация).
2.
Обоснование блок-схемы проектируемого устройства
Проектируемое устройство должно обеспечивать следующие технические
параметры:
|
1. Рабочая частота
|
F = 40 кГц
|
|
2. Амплитуда напряжения на нагрузке
|
Um = 100В
|
|
3. Сопротивление нагрузки
|
Rn = 250 ОМ
|
|
4. Время работы
|
T = 180c
|
Устройство должно обеспечивать стабильный уровень выходного напряжения с
определенной амплитудой и требуемым диапазоном частоты с определённым периодом
времени. Блок-схема проектируемого устройства представлена на рис. 1.
Рис. 1. Блок схема проектируемого устройства.
В неё входят следующие блоки:
. Ждущий мультивибратор (одновибратор). Назначение ждущего
мультивибратора - получение одиночного импульса требуемой длительности.
2. RC-генератор. Генерирует синусоидальный сигнал на заданной частоте.
. Усилитель мощности. Усиливает выходную мощность, усиление
напряжения является вторичным фактором. Как правило, усиление по напряжению
мощного каскада близко к единице. Поэтому для изменения напряжения используется
трансформатор - статическое (не имеющее подвижных частей) электромагнитное
устройство, предназначенное для преобразования посредством электромагнитной
индукции системы переменного тока одного напряжения в систему переменного тока
обычно другого напряжения при неизменной частоте и без существенных потерь
мощности.
. Блок питания. Назначение блока питания - получение
напряжения питания для RC-генератора,
ждущего мультивибратора и усилителя мощности. Подача питания в RC-генератор и усилитель регулируется с
помощью транзисторных ключей.
. Пьезоизлучатель. Излучает ультразвук заданной частоты. В
схеме сымитирован сопротивлением нагрузки.
. Расчет
RC-генератора на ОУ
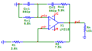
На рис 2. изображена принципиальная схема RC-генератора на операционном усилителе.
Рис. 2. Схема: RC-генератор
RC-генераторы
- линейные электронные осцилляторные схемы, которые генерируют синусоидальный
выходной сигнал. Схемы RC-генераторов
бывают с линейной и нелинейной отрицательной обратной связью (ООС).
Исходными параметрами для расчета RC-генератора являются:
F [Гц]
- частота генерируемого напряжения,
Um [B] - амплитуда выходного напряжения,
Imw [A] - амплитуда тока в цепи положительной обратной связи (мост Вина),
Ims [A] - амплитуда тока в цепи отрицательной обратной связи (R3, R4),
К1or - коэффициент усиления неинвертирующего усилительного каскада.
По
условию частота генерации
F = 40кГц.
Рассчитаем
необходимые для генерации тока заданной частоты параметры схемы:
При выполнении автогенератора на ОУ сопротивление нагрузки, как правило,
Rn=250кОм У ОУ широкого применения максимальный выходной ток Iou=(15 - 25) мА,
поэтому можно в цепях обратной связи использовать токи Imw=Ims=1 мА.
Заданная амплитуда Um определяет напряжение Up питания ОУ: Up=Um+(1-2) B.
Выберем Um=13В, поскольку Up=15В.
Для автогенератора с мостом Вина, у которого R1=R2, C1=C2, коэффициент
усиления К1 неинвертирующего каскада должен быть более 3-х. Выберем К1or=3.1.
На частоте генерации fо усилительный каскад не должен вносить частотные
искажения. Для устранения линейных искажений его верхняя граничная частота Fu
выбирается равной (5 -10)*fo.
Гц
Отсюда ОУ должен иметь частоту единичного усиления f1ou:
ou=6.2*105 Гц
Для устранения нелинейных искажений максимальная скорость Vou изменения
выходного напряжения ОУ обязана быть выше Vg:
=5*Vg=1.634*107 В/с
По частоте единичного усиления f1ou и максимальной скорости изменения Vou
выходного напряжения выбирается тип ОУ, напряжение его питания по (1). Заданным
условиям удовлетворяет ОУ LМ318
Выбранный ток Imw в мосте Вина и заданная амплитуда напряжения Um
определяет ориентировочную величину используемых в нем резисторов Ror
=6.128 кОм
Для генерации заданной частоты fo тогда следует использовать в мосте Вина
конденсаторы с ориентировочной емкостью Сor:
Ф
Далее выберем по стандартному ряду E12 ближайшую величину.
С=6.2*10-9 Ф
После выбора по ряду номинала конденсаторов С1 и С2 скорректируем
величины резисторов R1 и R2:
Ом
Далее выберем по стандартному ряду E12 ближайшую величину.
С=6.2*10-9 Ф
После выбора по ряду номинала конденсаторов С1 и С2 скорректируем
величины резисторов R1 и R2:
Ом
Далее выберем по стандартному ряду E12 ближайшую величину.
R=6.8*103
Ом
По выбранном к току Ims в цепи отрицательной обратной связи и заданной
амплитуде Um выходного напряжения вычислим ориентировочную величину суммарного
сопротивления Rs:
Исходя из выбранного коэффициента усиления К1or, определим
ориентировочные величины сопротивлений R3or и R4or:
or=8.806 к Ом R4or=4.194 кОм=7.5 кОм R4=3.6
кОм
Номиналы элементов схемы:
R1=6.8*103 Ом;
R2=7.1*103 Ом
R3=7.5*103 Ом;
R4=3.6*103 Ом;
C1=C2=5.2*10-9 Ф
Рис.3. Осциллограммы входного и выходного напряжений
Параметры выходного сигнала
|
Время установки стационарного режима
|
1.866*10^-3, с
|
|
Амплитуда выходного сигнала
|
12.994, В
|
Рис. 4. Период выходного сигнала, спектр и коэффициенты гармоник
Параметры выходного сигнала
|
Напряжение
|
13.959, В
|
|
Частота
|
39.523, кГц
|
|
Коэффициент гармоник
|
4.54
|
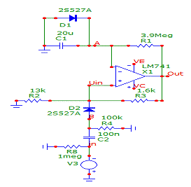
4. Расчет мультивибратора в режиме одновибратора
Рис. 5. Схема одновибратор.
Данная схема генерирует один положительный импульс. Цепь положительной
обратной связи является безинерционной и характеризуется коэффициентом передачи
К.
Исходные данные: Т1=180с, напряжение питания Ер ОУ Ер=15 В, коэффициент
передачи К цепи ПОС К=0.9, ток Ipos=1*10-3.
Длительность положительного импульса Т, когда в прямом направлении смещен
диод Д1, определяется постоянной времени т:
Мы получили соотношение для С и R. Возьмем С=20 мкФ (что соответствует стандартному ряду Е24), тогда
По ряду Е24 R=3.9*106 Ом
Для определения резисторов R1,R2 задаются током в цепи обратной
связи Ipos так, чтобы не учитывать влияние
входного тока ОУ на процессы генерации. Ipos=Umax/(R1+R2), где Umax
-максимальное напряжение на выходе ОУ при работе в режиме насыщения. При
расчетах его модно принять равным напряжению питания Ер ОУ. Тогда с учетом
определения коэффициента передачи цепи положительной обратной связи К,
сопротивление:
По ряду Е24, R1=1.3*106 Ом R2=1.6*106 Ом
Рис. 6. Осциллограммы выходного напряжения ждущего одновибратора
Время работы 176 сек.
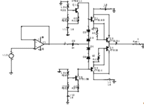
5. Расчет
усилительного каскада на транзисторах
Для расчета усилительного каскада пойдем "с конца". Зададимся
параметрами, которые мы должны иметь на выходе:
UoutT=100 В,
IoutT=0.4A, Un=12 В, Ktrans=UoutT/Un=8.333
Наш сигнал имеет постоянное напряжение порядка 12В, значит, организовав
трансформатор с коэффициентом преобразования в 9 раз, на выходе получим
напряжение порядка 100В, но для этого, на выходе в трансформатор, мы должны
иметь ток порядка 4А, который уменьшается до 0.4А Выходной ток короткого
замыкания нашего усилителя равен 40мА. Учитывая эти способности схемы,
предлагается использовать усилительный каскад на трансзисторах 5ой и 8ой серии.
Характеристики использованных транзисторов 5ой серии:
B=30, Ib=20*10^-3
Максимальной ток коллектора:
Ic=Ib*B=0.6A
Характеристики использованных транзисторов 8ой серии:
B=25, Ib=500*10^-3
Смоделированный ток коллектора транзисторов 8ой серии получился порядка
4А. Опять же для уменьшения коэф.гармоник -используем наш каскад в режиме
усиления АВ, а не класса В, сознательно теряя КПД каскада. Для перехода в класс
АВ добавляются 4 диода, обеспечивающие напряжения смещения, и 2 источника
постоянного тока, на транзисторах 5ей серии.
Rвх=10^3
Ом, Ср=1/(2*pi*fo*Rвх)=6.366*10^-9
Рис. 7. Схема: усилитель.
Рис.8. Периоды входного и выходного напряжений, спектр и коэффициенты
гармоник
Параметры входного сигнала
|
Напряжение
|
12.94, В
|
|
Частота
|
40, кГц
|
|
Коэффициент гармоник
|
336.91m
|
Параметры выходного сигнала
|
Напряжение
|
8.005, В
|
|
Частота
|
40, кГц
|
|
Коэффициент гармоник
|
7.084
|
.
Рис. 9. Схема: трансформатор
Рис. 10. Период выходного напряжения, частотная характеристика, а также
ток на нагрузке
Параметры выходного сигнала
|
Напряжение
|
100, В
|
|
Частота
|
40, кГц
|
|
Коэффициент гармоник
|
327.73m
|
|
Сила тока на нагрузке
|
392.253, мА
|
Рис. 11. Схема: усилитель-трансформатор
Рис. 12. Периоды входного и выходного напряжений, спектр и коэффициенты
гармоник
|
Напряжение
|
100, В
|
|
Частота
|
40, кГц
|
|
Коэффициент гармоник
|
3.44
|
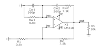
6. RC-генератора на ОУ
ультразвуковой очиститель усилитель транзистор
Исследуем
зависимость коэффициента гармоник от Rw2 (резистор, входящий в состав моста Вина).
Будем изменят
Rw2 от расчетного значения до того, при
котором выполняются начальные условия (Кг<5%).
Rw2=6.8
кОм
fрез=41,79
к Гц
fсв=39,98
кГц
Рис. 13. Принципиальная схема RC-генератора с мостом Вина и усилительным каскадом на ОУ с линейной цепью
ООС.
Рис. 14. Осциллограммы входного и выходного напряжений
Рис. 15. Период выходного сигнала, спектр и коэффициенты гармоник
Фрагмент числового файла результатов спектрального анализа.
Rw2=6.9
кОм
fрез=41,49
кГц
fсв=39,73
кГц
Рис. 16. Принципиальная схема RC-генератора с мостом Вина и усилительным каскадом на ОУ с линейной цепью
ООС.
Рис. 17. Осциллограммы входного и выходного напряжений
Рис. 18. Период выходного сигнала, спектр и коэффициенты гармоник
Фрагмент числового файла результатов спектрального анализа.
Rw2=7
кОм
fрез=41,19
кГц
fсв=39,48
кГц
Рис. 19. Принципиальная схема RC-генератора с мостом Вина и усилительным каскадом на ОУ с линейной цепью
ООС.
Рис. 20. Осциллограммы входного и выходного напряжений
Рис. 21. Период выходного сигнала, спектр и коэффициенты гармоник
Фрагмент числового файла результатов спектрального анализа.
Rw2=7.1
кОм
fрез=40,9
к Гц
fсв=38,73
кГц
Рис. 22. Принципиальная схема RC-генератора с мостом Вина и усилительным каскадом на ОУ с линейной цепью
ООС.
Рис. 23. Осциллограммы входного и выходного напряжений
Рис. 24. Период выходного сигнала, спектр и коэффициенты гармоник
Фрагмент числового файла результатов спектрального анализа.
Посмотрим как отличаются осциллограммы входного и выходного напряжений,
период выходного сигнала и коэффициент гармоник расчетного значения Rw2 и того, при котром схема работает
согласно заданию.
Рис. 25. Осциллограммы входного и выходного напряжений (результат Stepping)
Рис. 26. Результаты второго этапа анализа Transient+Stepping по определению параметров
генерируемого напряжения.
Теперь
построим некоторые зависимости.

Рис. 27.
Зависимость частоты стационарного режима и частоты свободных колебаний от Rw2.

Рис. 28.
Зависимость отклонения частоты стационарного режима и частоты свободных
колебаний от резонансной частоты frez от Rw2.

Рис. 29.
Зависимость частоты стационарного режима и частоты свободных колебаний от
коэффициента усиления.

Рис. 30.
Зависимость резонансной частоты от Rw2 (сопротивления моста Вина) и Ku (коэффициента усиления).

Рис. 31.
Зависимость коэффициента гармоник от Rw2 (сопротивления моста Вина) и Ku (коэффициента усиления).
7.
Заключение
ультразвуковой очиститель усилитель транзистор
В курсовой работе была разработана функциональная схема ультразвукового
дезинфикатора медицинского инструмента, каждый блок которой был последовательно
рассчитан и промоделирован.
Полученные результаты моделирования согласуются с теоретическими данными,
и параметры прибора лежат в пределах требуемых ТЗ: отклонение частоты выходного
сигнала меньше 5%, отклонение амплитуды выходного сигнала меньше 5%,
коэффициенты гармоник меньше 5%.
На листе 1 представлена подробная блок-схема устройства. На листе 2
приведена принципиальная схема всего устройства в сборе. На листе 3 изображены
осциллограммы некоторых сигналов, полученных при моделировании, а именно:
диаграммы выходного и выходного напряжений на RC-генераторе, периоды выходного сигнала, спектры и
коэффициенты гармоник, зависимость частоты стационарного режима и частоты
свободных колебаний от Rw2,
зависимость отклонения частоты стационарного режима и частоты свободных
колебаний от резонансной частоты frez от Rw2,
зависимость частоты стационарного режима и частоты свободных колебаний от
коэффициента усиления, зависимость резонансной частоты от Rw2 (сопротивления моста Вина) и Ku (коэффициента усиления), зависимость
коэффициента гармоник от Rw2
(сопротивления моста Вина) и Ku
(коэффициента усиления).
8. Список литературы
1. В
разработке РПЗ были использованы материалы лабораторных работ и лекции по курсу
"Электроника и микропроцессорная техника".
. Титце
У., Шенк К. Полупроводниковая схемотехника. - М. Мир, 1982 г.
. Хоровиц
П., Хилл У. Искусство самотехники. - М. Мир, 1997г.