Разработка схемы компаратора с гистерезисной характеристикой для сравнения однополярных сигналов
Оглавление
I. Разработка
схемы компаратора с гистерезисной характеристикой для сравнения однополярных
сигналов.
. Анализ технического задания.
. Принцип работы схемы.
. Расчет схемы.
. Расчет точности параметров
устройства.
. Моделирование работы схемы на
компьютере.
II.
Описание микросхемы.
Список литературы.
I. Разработка схемы
компаратора с гистерезисной характеристикой для сравнения однополярных сигналов
. Анализ технического задания
Вариант 6-2-7.
Напряжение верхней точки
срабатывания
, В 3,6
Напряжение нижней точки срабатывания
, В 2,7
Масимальное выходное напряжение
, В 12
Температура окружающей среды
, °С ±40
Суммарное сопротивление
, кОм 10
Микросхема К1118ПА3
В соответствии с данными параметрами ставится
задача расчета элементов для схемы компаратора с гистерезисной характеристикой.
. Принцип работы схемы
Гистерезисными называют схемы
сравнения, у которых передаточная характеристика неоднозначна. Наличие
гистерезиса обеспечивается положительной обратной связью, охватывающей
компаратор, с коэффициентом передачи
. Такой компаратор представлен на
рис. 1.
Рис. 1. Схема подключения
компаратора с гистерезисом для сравнения однополярных сигналов.
АПХ этого компаратора представлена
на рис. 2.
Рис. 2. АПХ компаратора с гистерезисом.
Отличие такого компаратора от
однопорогового хорошо видно по временным диаграммам, представленным на рис. 3.
На этих диаграммах видно, что при наложении на входной сигнал шумов, у
однопорогового компаратора происходит много «лишних» переключений. Компаратор с
гистерезисом исключает эти переключения, благодаря тому, что он увеличивает
пороговое напряжение, когда входной сигнал меняется от меньшего значения к
большему, и уменьшает его, когда входной сигнал изменяется от большего значения
к меньшему.
Рис. 3. Временные диагрммы
иллюстрирующие работу однопорогового компаратора (б) и компаратора с
гистерезисом (в).
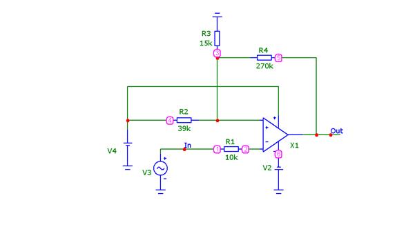
. Расчет схемы
Выполнение расчетов будет основано на
принципиальной схеме, представленной на рис. 1.
Выберем компаратор К521СА3. Для его питания
необходимы источники напряжения +12 В и -6 В.
Номинал резистора
равен
эквивалентному сопротивлению:
. (1)
Полярности напряжений
и
должны
совпадать с полярностью
. Согласно
условию опорное напряжение находится по формуле (2):
(2)
Коэффициент передачи цепи ПОС
определяется из условия (3):
(3)
Откуда
.(4)
Опорное напряжение в нашей схеме задано
дополнительным делителем напряжения,подключенным к источнику питания
компаратора, значит
(5)
Для определения номиналов оставшихся
резисторов дополним уравнение (5) еще двумя, полученными из условий обеспечения
заданного значения
и
минимизации погрешности работы компаратора, обусловленной его неидеальностью.
(6)
Решая систему уравнений (6) находим
(7)
Выражая из (7) неизвестные номиналы,
получаем:
(8)
Из третьего уравнения системы (6)
найдем
:
(9)
Возьмём из стандартных рядов
номиналы, наиболее близкие к рассчитанным:
R1 = 10 кОм, R2 = 15 кОм, R3 = 270 кОм,
R4 = 39 кОм.
. Расчет точности параметров устройства
Проверим полученные значения верхней и нижней точек
срабатывания для выбранных номиналов резисторов, а также эквивалентное
сопротивление:
Рассчитаем относительные ошибки для
рассчитанных напряжений верхней и нижней точек срабатывания:
5. Моделирование работы схемы на
компьютере
Для моделирования используется схема,
представленная на рис. 4.
Рис. 4. Схема для моделирования.
АПХ, полученная в результате моделирования,
приведена на рис. 5.
Рис. 5. АПХ, полученная в результате
моделирования.
Смоделированные значения напряжений
верхней и нижней точек срабатывания:
.
Вывод: Вычислим погрешность,
полученную при моделировании :

компаратор однополярный сигнал
параметр
Здесь 
- напряжения верхней и нижней точек
срабатывания, полученные в результате моделирования, соответственно. Из
погрешностей можно сделать вывод о точности расчетов.
II. Описание
микросхемы
Рис. 6. Микросхема К1118ПА3
К - ИС широкого применения
- полупроводниковая
- условный порядковый номер серии
ПА - цифро-аналоговый преобразователь сигналов
- условный номер ИС в серии
Быстродействующая 8-разрядная ИС ЦАП К1118ПА3
(рис. 6) предназначена для преобразования параллельного двоичного кода в ток.
По входным логическим уровням она совместима с ЭСЛ ЦИС серий К100, К500.
Микросхема может быть использована в различных электронных устройствах.
Функциональная электрическая схема ЦАП К118ПА3
показана на рис. 7 и содержит восемь разрядных токовых переключателей и
генераторов токов, операционный усилитель компенсации А, источник опорного
напряжения ИОН, источник напряжения логического порога, две ячейки I
и II прецизионных
взвешенных резисторов (I-2I-4I-8I).
Конструктивно ИС ЦАП выполнена в металлокерамическом корпусе типа 2120.24-1 с
вертикальным двухсторонним расположением выводов
Нумерация и назначение выводов микросхемы: 1 -
цифровой вход 1 (СР); 2 - 7 - цифровые выходы 2 - 7; 8 - цифровой вход 8 (МР);
12 - напряжение источника питания UCC1; 13 - напряжение источника питания UCC2;
16 - общий цифровой; 17 - общий аналоговый; 18 - аналоговый выход (прямой); 19
- аналоговый выход (инверсный); 21 - выход ИОН; 22 - инверсный вход ОУ; 23 -
коррекция ОУ; 24 - прямой вход ОУ; 9 - 11, 14, 15, 20 - незадействованные
выводы.
Рис. 7. Функциональная электрическая схема ИС
ЦАП К118ПА3
|
Основные
электрические параметры (t = 25±10°С)
|
Не
менее
|
Не
более
|
|
Число
разрядов b
|
8
|
-
|
|
Выходное
напряжение внутреннего ИОН UREF, В
|
-1,3
|
-1,2
|
|
Выходной
ток IORN, мА
|
0
|
20
|
|
Выходной
ток смещения нуля IO0, мкА
|
-
|
200
|
|
Абсолютная
погрешность преобразования в конечной точке шкалы δFs, МР
|
-20
|
20
|
|
Входной
ток высокого уровня IIH, мкА
|
-
|
250
|
|
Входной
ток низкого уровня IIL, мкА
|
-20
|
20
|
|
Нелинейность
δL,
%
|
-0,195
|
0,195
|
|
Дифференциальная
нелинейность δDL, %
|
-0,195
|
0,195
|
|
Ток
потребления ICC1, мА
|
-80
|
-
|
|
Ток
потребления ICC2, мА
|
-
|
20
|
|
Разность
выходных токов ΔIO, мкА
|
-
|
150
|
|
Время
установления выходного тока tsI, нс
|
-
|
10
|
Микросхема К1118ПА3 функционирует в
диапазоне рабочих температур от 0 до 70°С при напряжениях питания UCC1 = -5,2 В
± 5 %, UCC2 = 5,0 В ± 5%, входных логических уровнях UIН =-(0,81
0,96) В и UIL=-(1,65
1,85) В.
В предельном режиме эксплуатации -5,2 В≤ UIН
≤ -0,56 В; -5,2 В≤ UIL
≤-0,56 В; UCC1 ≥ -7,2 В; UCC2 ≤ 6,83 В.
|
Предельно
допустимые значения электрических режимов эксплуатации
|
Не
менее
|
Не
более
|
|
Диапазон
допустимого напряжения на выходе, В
|
-1
|
3
|
|
Входное
напряжение высокого уровня UIH, В
|
-0,92
|
-0,8
|
|
Входное
напряжение низкого уровня UIL, В
|
-5,2
|
Типовые зависимости основных электрических
параметров ЦАП К1118ПА3 от воздействия внешних факторов показаны на рис. 8 и
рис. 9.
Рис. 8. Типовые зависимости нелинейности ИС ЦАП
К1118ПА3 от напряжений источников питания.
Рис. 9. Типовые зависимости нелинейности (а) и
дифференциальной нелинейности (б), диапазона выходного тока (в) ИС ЦАП К1118ПА3
от температуры окружающей среды (1-прямой выход, 2-инверсный).
Функциональное построение ИС преобразователя
таково, что соотношения выходных токов разрядов внутри каждой из двух групп
токовых ключей и генераторов токов (рис. 7) соответствую соотношениям весов
разрядов двоичного кода. Выходной ток группы старших разрядов поступает на
выход ЦАП непосредственно, а выходной ток группы четырех младших разрядов -
через токовый резисторный делитель с коэффициентом деления 1:15.
Токовые переключатели выполнены на
дифференциальных прах транзисторов и коммутируют токи с выходов генераторов на
прямой или инверсный выходы ЦАП в зависимости от значения входного цифрового
кода. Они управляются цифровыми входными сигналами непосредственно, причем на
левое плечо (рис. 7) каждого переключателя подается управляющий сигнал, а на
правое плечо поступает напряжение логического порога минус 1,3 В.
Внутренний ОУ компенсации поддерживает
стабильное значение выходного тока ЦАП при колебаниях температуры и напряжений
источников питания, а также служит для управления генераторами разрядных токов
и перобразования опорного напряжения в выходной ток. На его входах сравниваются
напряжения ИОН и с токозадающего резистора, что позволяет соответствующим
образом управлять сигналом базы транзистора-датчика. Стабилизация выходного
тока этого транзистора обеспечивается поддержанием равенства сравниваемых
напряжений на входе ОУ и наоборот. Такая процедура компенсации уходов значений
токов возможна, поскольку транзисторы генераторов разрядных токов образуют с
датчиком-транзистором «токовое зеркало». Благодаря тому, что их значения
пропорциональны значению тока транзистора-датчика, выходной ток ЦАП также
поддерживается неизменным.
Выходной ток ЦАП К1118ПА3 может
преобразовываться в напряжение непосредственно на резисторах, включенных между
выходами ИС (выводы 18 и 19) и общей шиной. Типовое значение выходного
сопротивления ЦАП 720 Ом. Сопротивление нагрузки преобразователя выбирается с
учетом того, что напряжения, прикладываемые к его выходам не должны выходить за
пределы от -1В до 0.
Рекомендуемая типовая схема
включения ИС ЦАП К1118ПА3 показана на рис. 10. Подстройка значения выходного
тока ЦАП на этой схеме в конечной точке шкалы может производиться изменением сопротивления
резистора RREF, при этом
значение тока определяется соотношением
.
Рис. 10. Типовая схема включения ИС
ЦАП К1118ПА3
Если используется только один из
выходов ЦАП, то второй должен быть соединен с общей аналоговой шиной (вывод
17).
Для получения более широкого
диапазона выходного сигнала ЦАП используется схема включения ИС с подачей на
выходы положительного напряжения смещения. Особенность данного режима работы
ЦАП (рис. 11) является то, что напряжение смещения должно подаваться также и на
общий аналоговый вывод ИС 17, при этом нежелательно, чтобы значение напряжения
смещения превышало 3 В.
Рис. 11. Типовая схема включения ИС
ЦАП К1118ПА3 с подачей напряжения смещения на выходы.
Значение максимально допустимой
нагрузочной емкости для ИС ЦАП К1118ПА3 равно 17 пФ.
Длительность импульса цифрового
сигнала на входе ЦАП должна быть не менее 30 нс, частота повторения импульсов
не более 10 МГц, а длительность фронтов и срезов не более 4 нс.
В таблице 1 приведены сравнительные
характеристики ЦАП с выходом по току. ИЗ нее видно, что ИС ЦАП К1118ПА3
является самой быстродействующей.
Сравнительные характеристики ЦАП с выходом по
току.
Табл. 1.
|
К1118ПА3
|
К572ПА1
|
К572ПА2
|
К594ПА1
|
К1108ПА1
|
К1118ПА1
|
|
Технология
изготовления
|
БТ
|
КМОП
|
КМОП
|
БТ
|
БТ
|
БТ
|
|
Тип
резистивной матрицы
|
Взвешенная
|
R-2R
|
R-2R
|
Комбинир.
|
Комбинир.
|
Взвешенная
|
|
Кол-во
разрядов
|
8
|
10
|
12
|
12
|
12
|
8
|
|
Время
установления выходного тока, нс
|
10
|
5000
|
15000
|
3500
|
700
|
40
|
|
Выходной
ток смещения нуля, мкА
|
200
|
0,1
|
0,03
|
-
|
|
50
|
|
Ток
потребления, мА
|
20
|
2
|
2
|
35
|
46
|
130
|
|
Совместимость
по уровням
|
ЭСЛ
|
КМОП
|
ТТЛ,
КМОП
|
ТТЛ
|
ЭСЛ
|
|
Применение
|
Электронные
устройства телевидения, радиолокации, радонавигации
|
Устройства
вывода, сопряжения и отображеня информации, системы автоматизации
производственных процессов
|
Устройства
вывода, сопряжения и отображеня информации, системы автоматизации
производственных процессов
|
Системы
управления, системы сбора и обработки данных, измерительная аппаратура
|
Генераторы
функций, обработка биомедицинских сигналов
|
Системы
обработки высокочастотных сигналов, системы сбора и обработки данных,
измерительная техника
|