Разработка переносного пульта проверки электромеханизмов МПК-1, МПК-5, МПК-13

  • Вид работы:
    Дипломная (ВКР)
  • Предмет:
    Информатика, ВТ, телекоммуникации
  • Язык:
    Русский
    ,
    Формат файла:
    MS Word
    1,05 Мб
  • Опубликовано:
    2013-10-29
Вы можете узнать стоимость помощи в написании студенческой работы.
Помощь в написании работы, которую точно примут!

Разработка переносного пульта проверки электромеханизмов МПК-1, МПК-5, МПК-13

Введение

Развитие гражданской авиации тесно связано с переходом отрасли на новые условия рыночной экономики и ускорением научно технического прогресса. Объем и характер задач, выдвигаемых ныне перед гражданской авиацией, требуют не только частичных улучшений, но и крупных комплексных мер, которые бы определяли дальнейший качественный скачок в ее развитии. Достижение успешных результатов возможно лишь на основе внедрения новой авиационной техники, прогрессивных технологий ее использования и технической эксплуатации.

Под влиянием научно технического прогресса происходит непрерывное совершенствование и усложнение конструкций летательных аппаратов, что сказывается на стоимости их разработки и изготовления, а так же затратах на проведении технического осмотра и ремонта. Для снижения затрат на технический осмотр и ремонт, а так же для повышения эффективности использованиям летательных аппаратов возникает необходимость постоянного совершенствования процесса технической эксплуатации.

Реализацией практических задач и совершенствованием процесса технической эксплуатации занята инженерно-авиационная служба. Сложные условия работы и особый характер, задач технической эксплуатации, высокая ответственность за обеспечение безопасности и регулярности полетов диктуют особые требования к инженерно-техническому составу, занятому в сфере технической эксплуатации летательных аппаратов. Успешное выполнение обязанностей инженера авиации, возможно лишь при наличии широкой общеинженерной подготовки, глубокого знания конструкции и технологий технической эксплуатации летательных аппаратов.

Подготовку инженерного состава осуществляют высшие авиационные ученые заведения России, в том числе и Сибирский Государственный Аэрокосмический университет.

Задание на данный дипломный проект получено на предприятии гражданской авиации Красноярского края «СИБАВИАТРАНС». Цель проектирования: разработка переносного пульта проверки электромеханизмов МПК-1, МПК-5, МПК-13, их модификаций и др. на самолетах Ту-134 и Ан-24, стоящих на эксплуатации в предприятиях гражданской авиации. Создание переносного пульта проверки способствует сокращению времени и повышения удобства оперативного и регламентного технического обслуживания, самолетов Ту-134 и Ан-24, а также при устранении неисправностей, связанных с работой электромеханизмов осуществляемых инженерно-техническим составом.

1. Общая часть


В общей части дипломного проекта рассмотрим проверяемые электромеханизмы, чтобы выявить какие различия в них существуют и далее проектировать пульт проверки с учетом этих различий, потому что пульт должен обеспечивать контроль исправности всех перечисленных электромеханизмов. Так же следует описать сам алгоритм проверки электромеханизмов.

Кроме того, рассмотрим уже существующее техническое решение на примере стенда проверки электромеханизмов (лабораторный), укажем причины, по которым данный стенд нас не устраивает.

Сформулируем требования, предъявляемые к универсальному переносному пульту проверки, тому который нужно разработать.

 

.1 Требования предъявляемые к переносному пульту проверки


Проектирование переносного пульта проверки электромеханизмов должно соответствовать выдвинутым требованиям, которые могут быть изменены (или дополнены) заказчиком проекта по его усмотрению:

1. Пульт должен обеспечивать проверку на исправность всех перечисленных электромеханизмов.

2. Конструкция пульта должна быть достаточно прочной, чтобы выдерживать механические нагрузки.

3. Пульт должен иметь минимальные размеры и габариты.

4. Масса пульта должна быть небольшой, чтобы техник без особого труда мог переносить пульт, укомплектованный ящиком и соединительными проводами, на самолет.

5. Пульт должен быть надежным и ремонтопригодным.

6. Пульт должен быть электро - и пожаробезопасным.

7. Пульт должен потреблять минимальное количество энергии и обладать минимальными электрическими потерями.

8. Электрическая схема переносного пульта должна содержать минимальное количество элементов, но достаточное для его функционирования по назначению и по выполнению поставленных перед ним задач и перечисленных требований.

 

.2 Лабораторный стенд


1.2.1 Назначение

а) Стенд электромеханизмов предназначен для поблочной проверки на работоспособность и соответствие НТП в процессе эксплуатации, после ремонта и регламентного обслуживания следующих агрегатов: МПК-13ВТВ: МПК-13ДТВ; МПК-13БТВ; МПК-13К-5; МПК-13А-5;

МПК-1; МПК-5А; МП-100М; МП-100МТ; МП-250Р; МП-5И; ЭПВ-8; МПЗ-9ПТВ; МУС-ЗПТВ; ЭПВ-150; ЭПК-4ПТ2; ПРФ-4МП; КУЛ-1500; АДС-ЮООТВ; Д-94; КУК-1; УЮЗ-4 с помощью встроенных и внешних СИ и КИА.

б) Стенд служит рабочим местом для выполнения регламентных и ремонтных работ перечисленных в пункте 1.1.1 агрегатов в лабораторных условиях.

в) Рабочие условия эксплуатации:

·   температура окружающей среды от плюс 15°С до плюс 30°С;

·        относительная влажность воздуха от 50 до 95 %;

·        атмосферное давление от 730 до 770 мм. рт. ст.

1.2.2 Технические характеристики стенда

·   а) Стенд рассчитан на электропитание от сетей:

·        переменного трехфазного тока частотой (400 ± 8 ) Гц со средней точкой напряжения (200,0 ± 8,5) В, потребляемая мощность должна быть не более 3600 ВА;

·        постоянного тока напряжением (27,0 ± 2,7) В потребляемая мощность должна быть не более 500 Вт.

б) Стенд обеспечивает измерение параметров питающих напряжений в соответствии с таблицей 1;

Таблица 1

Допускаемые значения измеряемого параметра

Наименование

Предел измерения

Класс точности

1. Параметры сети постоянного тока: а) Напряжение 27.0В±2.7 В б) Потребляемый ток должен быть не более 20А

  Вольтметр постоянного тока М42100 Амперметр постоянного тока М42100

  0 - 50В   0 - 20А

  1.5   1.5

2. Параметры трехфазной сети переменного тока: а) Напряжение 200В±8.5В частотой 400Гц±8Гц б) Потребляемый ток должен быть не более 20А

  Вольтметр переменного 0 - 250В тока Э8021 Амперметр переменного тока Э8021

   0 - 250В  0 - 20А

   2.5  2.5


в) Стенд обеспечивает возможность оценки работоспособности агрегатов, перечисленных в пункте 2.2.1а с помощью КИА, указанных в технологии технического обслуживания вышеперечисленных агрегатов;

г) Стенд обеспечивает возможность размещения проверяемых агрегатов, перечисленных в пункте 2.2.1а и КИА;

д) Стенд обеспечивает раздельное включение внешних потребителей и защиту стенда;

в) Стенд обеспечивает подключение к лабораторной шине заземления;

г) Габаритные размеры стенда 840 х 770 х 1330 мм, масса стенда 78 кг.

 

.2.3 Состав стенда

В состав стенда входят:

·  каркас типа УСР-5 - 1 штука;

·        стул лабораторный -1 штука;

·        комплект соединительных кабелей типа 6Э6.640.000 - 1 комплект;

·        руководство по эксплуатации - 1 штука;

·        формуляр - 1 штука;

·        коврик резиновый - 1 штука.

1.2.4 Работа стенда

а) Конструкция стенда

Стенд электромеханизмов представляет собой каркас типа УСР-5 с приборной панелью, на которой расположены контрольные приборы, кнопки, переключатели и выключатели, а также указатель положения заслонки маслорадиатора УЮЗ-4. Набоковой части приборной панели размещены розетки питания КИА. На стенде находится панель с соединительными промаркированными электрокабелями типа РК-50-2-22. Стенд подключается к цеховой сети посредством кабеля питания типа НРТ-0,4-4-16. Кабель питания подключается к разъему, расположенному на боковой части стенда. Там же расположен болт заземления.

б) Установка стенда

Стенд электромеханизмов относится к стационарной аппаратуре, предназначенной для работы в отапливаемом помещении при температуре воздуха от плюс 15 до плюс 30°С, относительной влажности воздуха от 50 до 95 %, атмосферном давлении от 730 до 770 мм. рт. ст.

Стенд на месте эксплуатации устанавливается с соблюдением существующих норм монтажа и обслуживания электрических установок. К питающим сетям стенд подключен кабелем типа НРТ-0,4-4-16.

в) Меры безопасности при подготовке стенда к работе

Стенд на месте эксплуатации устанавливается с соблюдением существующих норм монтажа и обслуживания электрических установок с учетом условий оперативности выполняемых работ и свободного доступа при выполнении ремонтных и профилактических работ.

Стенд необходимо надежно заземлить.

Необходимо убедиться в правильности всех соединений.

Подсоединение проверяемых агрегатов производится только при отключенном электропитании стенда.

Запрещается применять нестандартные предохранители и их замену производить при отключенном электропитании.

Работа стенда с открытыми кожухами разрешается только на время поиска и устранения неисправностей.

Поиск и устранение неисправностей в местах, имеющих опасные напряжения, должны производиться только в присутствии второго специалиста с обязательным применением средств защиты (резиновые коврики и перчатки). У стенда должен быть резиновый диэлектрический коврик, рассчитанный на пробивное напряжение не менее 5000В

Бензин и другие легковоспламеняющиеся жидкости необходимо хранить в закрытых специальных емкостях в сейфе.

Во время работы на рабочем месте не должно быть посторонних предметов.

г) Подготовка стенда к работе

До включения стенда в работу необходимо выполнить следующие требования:

·  изучить эксплуатационные требования стенда, проверяемых на стенде агрегатов, используемых средств измерения;

·  убедиться в надежном заземлении стенда;

·        убедиться в надежном заземлении средств измерений;

·        убедиться в наличии диэлектрического коврика;

·  убрать с рабочего места все, что может помешать нормальной работе на стенде.

Проверить готовность стенда к работе, для чего:

·  проверить целостность креплений, органов управления, соединительных разъемов, клемм, предохранителей и проверить укомплектованность стенда КИА;

·        проверить правильность исходных положений органов включения питающих напряжений на приборной панели стенда. Они должны быть выключены.

1.2.5 Проверка агрегатов на стенде

а) Установить проверяемый агрегат на стенде.

б) Подключить агрегат к стенду с помощью соответствующих соединительных кабелей (все разъемы имеют соответствующую маркировку согласно прилагаемых схем).

в) Подключить КИА к проверяемому агрегату согласно схем и технологий проверки данного агрегата.

г) Включить питающие напряжения. Проконтролировать величины питающих напряжений по щитовым приборам контроля цеховой сети. Проверку производить согласно технологии проверки на НТП соответствующего агрегата.

1.3 Техническое обслуживание стенда


1.3.1 Общие указания

Периодическое техническое обслуживание стенда предусматривает выполнение следующих работ:

·  ежемесячное ТО:

·        ТО два раза в год - при подготовке к весенне-летней навигации и осенне-зимней навигации;

·        ежегодное ТО.

Техническое обслуживание стенда производится персоналом, непосредственно обслуживающим стенд. Все виды технического обслуживания следует проводить, используя необходимую контрольно-измерительную аппаратуру, инструмент, приспособления и расходные материалы. Результаты выполнения работ заносятся в журнал технического обслуживания и ремонта стенда.

1.3.2 Меры безопасности

В процессе ТО необходимо соблюдать все меры безопасности, изложенные в настоящем руководстве. Кроме того, необходимо выполнить дополнительные меры безопасности:

·    убедиться в надежном заземлении применяемых СИ и КПА;

·    при перерывах в работе и после окончания работ необходимо отключить электропитание стенда.

 

.4 Техническое описание МПК- 5А

 

.4.1 Общие сведения

Электромеханизм МПК-5А (рис. 1) предназначен для управления смесителями, распределителями и перекрывными клапанами или кранами в различных системах и является одной из самых ответственных деталей в этих системах. Электромеханизм применяется в различных климатических условиях, включая тропические.

Рис. 1 Внешний вид электромеханизма МПК-5А

1.4.2 Технические данные

·   Номинальное напряжение 27 в.

·   Потребляемый ток, не более 2,75 а.

·   Противодействующий момент на выходном валу 2,5 кгм.

·        Примечание: Выходной вал электромеханизма не допускает осевых нагрузок.

·        Момент срабатывания пружинного устройства (муфты ограничения момента), приведенный к выходному валу, 3,54-5 кгм.

·   Угол поворота выходного вала, ограниченный внешними жесткими упорами, 30°-180°. .ч

·        Время поворота выходного вала на рабочий угол 180°   43 сек.±20%.

·   Напряжение трогания на холостом ходу, не более 16В.

·   Режим работы - повторно-кратковременный, состоящий:

а. Правое вращение выходного вала на угол 90°, перерыв 30 сек., левое вращение выходного вала на угол 90°, перерыв 1 мин., таких циклов 5, после чего перерыв не менее 30 мин.

б. Реверсивные импульсные включения в количестве до 20 включений за один летный час. Продолжительность каждого включения 1 сек.

·   Электромеханизм должен безотказно работать в следующих условиях:

а. В диапазоне рабочего напряжения от 24,3 до 29,7 в;

б. при относительной влажности окружающей среды до 100% при температуре до +40°С;

в. при изменении температур окружающей среды от +120 до -60°С и кратковременно (в течение 10 мин. за один летный час) при предельно допустимой температуре + 150°С;

г. при циклических изменениях температур от +150 до -60°С;

д. при атмосферном давлении до 18,6 мм рт. ст.;

е. при воздействии инея, росы, пыли и морского тумана.

·   В условиях механических воздействии электромеханизм:

а. виброустойчив в диапазоне частот 10-300гц с ускорением до 5 g;

б. вибропрочен в диапазоне частот 20-300гц с ускорением до 5 g;

в.       устойчив к воздействию линейных ускорении до 10 g;

г. выдерживает транспортирование с ускорением до 15 g и длительности импульса 5-10 мсек.;

д. ударопрочен при ускорении до 15 g при длительности импульса 20 - 50 мсек. Общее число ударов 10000;

е. не должен вступать в резонанс в диапазоне частот 5-40гц с амплитудой 0,5-0,8 мм;

ж. устойчив к воздействию ударов с ускорением до 15 g при длительности импульса 20-50 мсек.

·   Электромеханизм должен быть взрывобезопасным.

·        Вес электромеханизма не более 1,8 кг.

 

.4.3 Гарантии

Предприятие гарантирует безотказную работу изделия в соответствии с гарантией, предусмотренной техническими условиями и указанной в паспорте па данное изделие.

1.4.4 Принцип действия

При подаче питания ток будет поступать через клеммы штепсельного разъема, нормально замкнутые контакты выключателя на одну из обмоток возбуждения, обмотки якоря и на минус.

Вращательное движение вала электродвигателя передается через понижающий редуктор, состоящий из восьми ступеней зубчатых передач, выходному валу механизма.

Электромеханизм работает только на жестких упорах, устанавливаемых на объекте. При встрече с упором или когда нагрузка на выходном валу достигает величины 3,5 кгм, последний останавливается, и вращение от электродвигателя передастся через корончатое зубчатое колесо (рис. 2) на каретку пружинного устройства.

Нажимное устройство, перемещаясь вместе с кареткой, размыкает контакты концевых выключателей, через которые подается питание электродвигателю. Электродвигатель обесточивается.

 

.4.5 Конструкция

Электромеханизм состоит из следующих основных узлов:

·      электродвигателя постоянного тока Д-15Т;

·        редуктора;

·        пружинного устройства (муфты ограничения момента);

·        двух концевых выключателей;

·        штепсельного разъема 2РТ 32ПТ ОНШ 1.

1. Электродвигатель

Д-15Т - электродвигатель постоянного тока с последовательным возбуждением, закрытого исполнения, рассчитан для питания от двухпроводной сети.

Реверсирование электродвигателя осуществляется путем изменения полярности полюсов. Для этой цели в электродвигателе имеются две самостоятельные обмотки возбуждения включаемые раздельно в зависимости от направления вращения.

Рис. 3 Схема электрических соединений электродвигателя Д-15Т.

Номинальные данные электродвигателя

·      Напряжение питания 27 в,

·      Потребляемый ток не более 2,75А

·        Ток холостого хода не более 2,5А

·      Момент на валу 15 гсм.

·      Скорость вращении 9500 об/мин.

·      Щетка Г-21А 3,2X4X9.

Конструктивно электродвигатель состоит из корпуса, якоря и щита.

Корпус выполнен из низкоуглеродистой стали и является магнитопроводом электродвигателя. Полюса с катушками возбуждения крепятся к корпусу винтами с потайными головками.

Якорь представляет собой напрессованный на вал пакет из листов электротехнической стали, в пазах которого расположена обмотка якоря.

Концы секции обмоток якоря впаяны в петушки пластин коллектора, который опрессован пластмассой.

Для осуществления динамической балансировки на вал якоря посажены два балансировочных кольца.

Якорь вращается на двух шарикоподшипниках.

Шарикоподшипники не закрепляются на валу.

Осевой люфт якоря в пределах 0,1-0,2 мм регулируется дистанционными шайбами которые устанавливаются между шарикоподшипником и фланцем. Между фланцем и шайбами устанавливается цилиндрическая пружина для выбора осевого люфта шарикоподшипников.

Одну из дистанционных шайб, толщиной 0,2 мм„ надо ставить как обязательную, чтобы пружина не упиралась в шарики подшипника. Фланец крепится к корпусу винтами. Щит выполнен из пластмассы с залитой в нее втулкой для посадки шарикоподшипника и кольцом для посадки щита на корпус.

Между щитом и буртиком корпуса расположено уплотняющее резиновое кольцо. Для фиксации углового расположения щита в кольце запрессован штифт, который входит в паз, расположенный на корпусе.

К щиту привинчены два щеткодержателя радиального типа, в которых расположены щетки.

Нажатие на щетку осуществляется пружиной. Усилие пружины в пределах 55±5 г регулируется с помощью пальца, на головке которого расположены пазы. Палец фиксируется в щите штифтом.

Щит крепится к корпусу с помощью шпилек и гаек.

На корпус и щит поверх гаек надевается колпак. Между гайками и колпаком устанавливаются уплотняющие резиновые кольца , которые входят в выточку гаек.

Колпак крепится на электродвигателе гайками с контровочной шайбой. Под контровочную шайбу подложены шайбы.

Электродвигатель стыкуется с механизмом по посадочному буртику и крепится болтами за фланец электродвигателя.

2. Редуктор

Редуктор предназначен для уменьшения числа оборотов и увеличения момента на выходном валу электромеханизма;

Состоит из зубчатой передачи шести ступеней внешнего зацепления и двух планетарных ступеней с общим передаточным отношением 41210,1:1. С зубчатого колеса, закрепленного штифтом на валу электродвигателя, вращение передается на блоки зубчатых колес внешнего зацепления , смонтированных на шарикоподшипниках в щитах .

От зубчатого колеса блока, представляющего собой блок с солнечным колесом планетарной ступени, вращение передается на водило через сателлитовые зубчатые колеса, обкатывающиеся по неподвижному корончатому зубчатому колесу. Далее вращение передается на вторую ступень планетарной передачи от солнечного колеса, выполненного как одно целое с водилом, и на водило через сателлитовые колеса, обкатывающиеся но корончатому колесу.

Шлицевая часть водила служит выходным валом.

Сателлитовые зубчатые колеса имеют шарикоподшипники, сидящие на осях водил.

Корончатое зубчатое колесо первой ступени планетарной передачи неподвижно укреплено в корпусе, корончатое колесо второй ступени планетарной передачи удерживается в неподвижном состоянии пружинным устройством. Редуктор с пружинным устройством размешается в корпусе, имеющем фланец для фиксации и крепления электромеханизма на объекте.

Пружинное устройство (муфта ограничения момента предназначено для ограничения момента на выходном валу механизма и отключения электродвигателя при превышении заданной величины момента; состоит из подвижной каретки, расположенной на направляющих осях пружин, обеспечивающих каретке ограниченное исходное положение, концевых выключателей, нажимного устройства упоров, предназначенных для защиты концевых выключателей от поломки.

При превышении нагрузочного момента на выходном валу движение через корончатое зубчатое колесо передается на каретку и нажимное устройство, которое, перемещаясь совместно с кареткой, нажимает на кнопки концевых выключателей и разрывает цепь питания электродвигателя.

. Блок концевых выключателей

Предназначен для сигнализации крайних положении выходного вала электромеханизма и выдачи программы.

Блок концевых выключателей состоит из кронштейна, программных кулачков, монтируемых на валике и удерживаемых от проворота тарельчатыми пружинами, и концевых выключателей.

Движение от зубчатого венца водила передастся блоку зубчатых колес и через него зубчатому колесу, укрепленному на валике.

Положение рычагов относительно кулачков и кнопок концевых выключателей регулируется винтами.

Блок концевых выключателей закрывается крышкой.

1.4.6 Инструкция по монтажу, эксплуатации и хранению

Электромеханизм устанавливается на объекте и крепится за фланец стяжными болтами, в пространстве может занимать любое положение. Подключение электромеханизма осуществляется при помощи штепсельного разъема.

Выходной вал механизма имеет внутреннее шлицевое отверстие для соединения с объектом, посадочное место которого должно обеспечивать монтаж без перекосов и натягов.

Конструкция электромеханизма допускает регулировку блока концевых выключателей, предназначенного для управления внешними цепями.

Доступ к регулировке осуществляется со стороны крышки, имеющей надпись «Доступ к кулачкам», при соблюдении следующего порядка:

· отвинтить винты крышки, снять крышку;

·        повернуть одну половицу кулачка с помощью специального ключа в сторону увеличения или уменьшения продолжительности замкнутости цепи в зависимости от требуемой программы.

Примечание: поворот выходного вала на 1° соответствует повороту кулачка на 1°;

·      крышку привинтить винтами, законтрить проволокой и опломбировать;

· в паспорт на электромеханизм внести отметки о регулировке блока концевых выключателей;

· регулировку разрешается производить не более 3 раз.

Работа электромеханизма без ограничения угла поворота выходного вала жесткими упорами не допускается.

Разборка и смазка электромеханизма во время эксплуатации не допускается.

Эксплуатация.

Для надежной работы электромеханизма необходимо периодически проводить внешний осмотр электромеханизма, очищать наружную поверхность от пыли, грязи, влаги, масла, проверять исправность крепления и монтажа электромеханизма.

Хранение изделий.

Ящики с изделиями, поступающие на склад потребителя, запрещается хранить под открытым небом, они должны быть внесены в закрытое отапливаемое помещение. Вскрывать ящики следует только на следующий день во избежание отпотевания изделий. Помещение склада для хранения изделий должно быть сухим, иметь вентиляцию и отопление.

Резкие колебания температуры и влажности в помещении, склада не допускаются.

В помещение не должны проникать газы, способные вызвать коррозию (дым, хлор, пары аммиака и т. и.). Запрещается хранить вместе с изделиями и запасными частями химические реактивы и легкоиспаряющиеся вещества (кислоты, соли, щелочи и т. д.).

Изделие, вынутое из транспортировочной тары, должно храниться в упаковочной коробке поставщика.

Через год после проведения консервации, а затем через каждые 6 месяцев изделия выборочно осматривать и, в случае необходимости, производить переконсервацию изделий.

Изделие, поставляемое в запас, подвергается специальной консервации со сроком хранения 4 года; эти изделия допускают хранение в капитальных не отапливаемых помещениях с температурой окружающей среды от +30 до -40°С и относительной влажностью до 95%.

 

.5 Технические данные электромеханизмов


1.5.1 МПК-5А


Наименование параметра

Значение

Напряжение питания, В

27±2,7

Потребляемый ток, А, не более

2.75

Номинальный противодействующий момент на выходном валу, Н∙м (кгс∙м)

19.6 (2.0)

Угол поворота выходного вала, ограниченный жесткими упорами, установленными на объекте

30-180

Время поворота вала на угол 180°, с

5-10

Момент срабатывания муфты ограничения, приведенный к выходному валу, Н∙м (кгс∙м)

37.3 (3.8)

Режим работы

повторно-кратковременный

Число последовательных циклов (один цикл - правое вращение выходного вала на угол 180°, перерыв 1-2 с, левое вращение выходного вала на угол 180°, перерыв 30 с), не более.

5

Продолжительность перерыва в работе, мин, не менее

30

Масса изделия, кг, не более

2.5

 

.5.2 МПК-1


Наименование параметра

Значение

Напряжение питания, В

27±2,7

Потребляемый ток, А, не более

1

Номинальный противодействующий момент на выходном валу, Н∙м (кгс∙м)

5.9 (0.6)

Угол поворота выходного вала, ограниченный жесткими упорами, установленными на объекте

30-180

Время поворота вала на угол 180°, с

5-10

Момент срабатывания муфты ограничения, приведенный к выходному валу, Н∙м (кгс∙м)

11,7 - 16,7 (1,2 - 1,7)

Режим работы

повторно-кратковременный

Число последовательных циклов (один цикл - правое вращение выходного вала на угол 180°, перерыв 1-2 с, левое вращение выходного вала на угол 180°, перерыв 30 с), не более.

5

Продолжительность перерыва в работе, мин, не менее

30

Масса изделия, кг, не более

2.2


1.5.3 МПК-13А5


Наименование параметра

Значение

Напряжение питания, В

27±2,7

Потребляемый ток, А, не более

3

Номинальный противодействующий момент на выходном валу, Н∙м (кгс∙м)

24.5 (2.5)

Угол поворота выходного вала, ограниченный жесткими упорами, установленными на объекте

30-180

Время поворота вала на угол 180°, с

10-15

Момент срабатывания муфты ограничения, приведенный к выходному валу, Н∙м (кгс∙м)

34.3-49 (3.5-5)

Режим работы

повторно-кратковременный

Число последовательных циклов (один цикл - правое вращение выходного вала на угол 180°, перерыв 1-2 с, левое вращение выходного вала на угол 180°, перерыв 30 с), не более.

5

Продолжительность перерыва в работе, мин, не менее

30

Масса изделия, кг, не более

2.7


1.6 Характеристика лабораторного стенда


Основной причиной, по которой стенд не устраивает, это то, что он является стационарным (лабораторным), то есть для того чтобы проверить электромеханизм нужно снять его с самолета и принести в лабораторию для дальнейшей проверки. Использование стенда в качестве переносного пульта невозможно из-за большой массы и габаритов. Так же стенд не содержит хронограф для заметки времени поворота (выхода штока) выходного вала электромеханизмов, не имеет возможности компьютерного анализа и сохранения результатов проверки.

Лабораторный стенд является универсальным для многих типов электромеханизмов: МП, ЭПВ, ЭПК, МПК.

 

.7 Проверка электромеханизмов


Проверка электромеханизмов на исправность заключается в проверке их параметров, для этого подаются управляющие сигналы на их штепсельные разъемы.

Проверяемые параметры:

·      потребляемый ток - величина указана в паспорте, почти все виды электромеханизмов потребляют разную величину тока, поэтому при проверке механизма полученное значение потребляемого тока сравнивают с величиной потребляемого тока по паспорту на данный механизм. Если величина потребляемого тока выходит за допустимые пределы, то механизм не работоспособен

·        По движению выходного вала электромеханизма вправо или влево, в зависимости от того, какой управляющий сигнал был подан на правый или левый поворот. Если при подаче управляющего сигнала нет движения выходного вала, то электромеханизм не работоспособен.

·        Если величина потребляемого тока находится в допустимых пределах и есть движение выходного вала по управляющему сигналу вправо или влево, то еще рано делать вывод об исправности механизма. Нужно так же замерить время поворота выходного вала на угол 180° вправо или влево в зависимости от управляющего сигнала. Начало времени фиксируется сначала движения выходного вала, а окончание времени по крайнему положению выходного вала. Время поворота выходного вала, полученное в результате проверки сверяется с паспортной величиной (для всех типов электромеханизмов своя величина времени поворота) и если время полученное в результате проверки находится в допустимых пределах, то мы можем сделать вывод, что электромеханизм исправен (при этом проверяется время поворота выходного вала в обе стороны вправо и влево), если время какого-либо поворота вышло за допустимые пределы, то тогда требуется регулировка блока концевых выключателей данного электромеханизма. Неисправный электромеханизм не обеспечивает полного перекрытия крана, или в случае отказа кран не перемещается вовсе.

Самая наиболее часто встречающаяся неисправность электромеханизма заключается в разрегулировке блока концевых выключателей. Второй по вероятности является неисправность электродвигателя - отказ, или ненормированный режим работы двигателя.

Отказ двигателя имеет место, если мы коммутировали переключатель, ток потребляется, а перемещения вала нет.

В случае если время поворота вала механизма не находится в допустимых пределах, то имеют место два варианта неисправности:

а) ненормированный режим работы двигателя, который мы можем определить по потребляемому току, так же о неисправности двигателя мы можем судить по пусковому току реверса.

б) разрегулировка блока концевых выключателей - будет в том случае, если контролируемые величины тока находятся в допустимых пределах, а время поворота вала нет.

 

2. Специальная часть


В специальной части дипломного проекта, руководствуясь логикой проверки на исправность и принципом действия и функционирования электромеханизмов (смотреть Общую часть) мы составляем структурную схему универсального пульта проверки.

Составив структурную схему пульта, исходя из технических условий эксплуатации мы составляем функциональную схему пульта, давая название приборам и элементам схемы, которые будут функционально соответствовать элементам структурной схемы.

По функциональной схеме мы составляем принципиальную электрическую схему, где все элементы универсального пульта проверки будут соединены в одну функционирующую систему согласно законам электротехники.

После составления принципиальной электрической схемы мы производим расчет элементов электрической схемы, определяя марку и тип каждого элемента, исходя из технических условий эксплуатации пульта.

Следующим шагом будет разработка внешнего вида пульта, габаритные размеры, компоновка элементов электрической схемы на лицевой панели пульта.

Затем определяем количество соединительных проводов, требуемых для соединения электромеханизмов с пультом проверки.

Последним этапом будет подбор ящика-корпуса, в котором будет крепиться и транспортироваться вся комплектация универсального пульта.

2.1 Разработка структурной схемы универсального пульта проверки электромеханизмов МПК


Первоначально определим количество элементов структурной схемы, дадим им конкретное название, затем логически их соединим и построим структурную схему переносного пульта проверки.

Для определения элементов схемы воспользуемся техническими данными электромеханизмов, логикой проверки на исправность, принципов действия электромеханизмов, а также требованиями к переносным пультам проверки, описанными в общей части дипломного проекта.

Все электромеханизмы, перечисленные в общей части запитываются напряжением постоянного тока, без сигнала напряжения требуемой величины мы не сможем осуществить проверку этих механизмов. Поэтому нам нужен источник стабилизированного напряжения постоянного тока или блок питания.

Нам нужно контролировать напряжение, находится ли оно в допустимых пределах, чтобы не вывести аппаратуру из строя в случае некачественного напряжения, то есть нам нужен измеритель напряжения.

Большинство электромеханизмов, отличаются величиной потребляемого тока, поэтому нам нужен измеритель тока, по которому мы сможем контролировать величину потребляемого тока и, сравнивая эту величину с величиной тока по паспорту, делать вывод об исправности механизма.

Но даже в случае, если величина потребляемого тока в допуске, то еще рано судить об исправности механизма, ведь его главная функция заключается в том, чтобы поворачивать кран из одного крайнего положения в другое за время, указанное в паспорте, поэтому нужно контролировать время поворота выходного вала электромеханизма и само наличие поворота, либо время выхода штока на определенную величину за определенное время. При этом надо учесть, что момент времени окончания поворота (выхода штока) мы не всегда можем контролировать визуально, так как выходной вал может находиться вне поля зрения человека, выполняющего проверку.

Поэтому нам потребуются следующие структурные элементы:

Указатель левого движения выходного вала, когда напряжение подается через соответствующую клемму на обмотку левого движения выходного вала.

Указатель крайнего левого положения выходного вала (штока), который будет срабатывать в тот момент, когда концевой выключатель сработает и переведет свои контакты из нормально замкнутого состояния в нормально разомкнутое, таким образом, нам не нужно визуально наблюдать конец цикла поворота выходного вала (выхода штока) электромеханизма, а достаточно показаний этого указателя.

Указатель крайнего правого положения выходного вала (штока) (УКПП) - будет срабатывать от концевого выключателя правого движения выходного вала (штока).

Для заметки времени начала поворота выходного вала до конца поворота, в одну сторону, вправо или влево на угол 180°, либо выхода или входа штока, нам потребуется измеритель времени.

Для переключения подачи напряжения с левой обмотки на правую обмотку или отключения подачи напряжения на электромеханизм нам нужно устройство коммутации, которое сможет выполнять эти функции.

Для соединения переносного пульта проверки с электромеханизмом нам нужно средство соединения, для согласования выходных параметров пульта с электромеханизмами разных типов нам так же требуется устройство коммутации и согласования (УКС).

Еще одним обязательным элементом структурной схемы переносного пульта проверки будет элемент или система защиты от коротких замыканий или других причин резкого увеличения величины потребляемого тока. Наличие этого элемента диктуется требованиями техники безопасности работы переносного пульта.

И, наконец, для сбора, сохранения и дальнейшего анализа всей информации о времени, потребляемом токе, напряжении, пусковом токе, а также выдачи команд на правое или левое вращение (движение) нам нужна будет электронная вычислительная машина (ЭВМ) и аналого-цифровой преобразователь (АЦП), который преобразует все принимаемые сигналы в понятный для ЭВМ вид.

Поскольку пульт, как мы уже определили, будет цифровым, и поскольку для цифровых систем нужно стабильное питания без резких перепадов напряжения, то нужен стабилизированный источник питания для отдельных систем, таких как измерители тока, напряжения и устройства согласования.

Теперь определившись со всеми необходимыми элементами структурной схемы пульта, мы можем составить схему, логически соединяя ее элементы между собой. Структурная схема находится в графической части проекта и на рис. 4.

 

.1.1 Работа структурной схемы

Сигнал питания с ЭВМ поступает на источник питания устройства согласования (УС) и далее на УСК.

Непосредственно от ЭВМ запитываются ИН, АЦП.

Далее с ЭВМ выдается сигнал начала проверки на УСК. Блок питания (БП) через элемент защиты (ЭЗ), УСК и средство соединения (СС) подает питание по правому или левому каналу (в зависимости от того, на какой канал был подан сигнал начала проверки с ЭВМ) на объект контроля (ОК), которым является электромеханизм, начинается вращение электромеханизма вправо или влево, одновременно запускается измеритель времени (ИВ) и указатель правого (УПВ) или левого вращения (движения) (УЛВ). Сигналы тока и напряжения поступают соответственно на ИТ и ИН через СС и УСК. С ИТ и ИН сигналы поступает в ЭВМ, преобразуясь через АЦП. ЭВМ, обработав информацию, выдает в графическом виде изменение тока в процессе проверки электромеханизма. После того как ОК (электромеханизм) повернул выходной вал в одно из крайних положений с него выдается сигнал через УСК на указатель крайнего правого (УКПП) или левого (УКЛП) положения, ИТ прекращает выдачу сигнала в АЦП и ЭВМ, вследствие чего ЭВМ программно останавливает измеритель времени.

По величине измерителя тока, которая отображается графически на ЭВМ и по времени поворота выходного вала делается вывод об исправности, либо неисправности ОК, т.е. электромеханизма.

Рис. 4 Структурная схема

2.2 Разработка функциональной схемы универсального пульта проверки электромеханизмов


Для разработки функциональной схемы воспользуемся техническими условиями эксплуатации, структурной схемой универсального пульта проверки, а так же функциональными возможностями конкретных приборов и электротехнических изделий выполнять требуемые задачи.

Первоначально определим, какое электротехническое изделие сможет выполнять функции данного элемента структурной схемы, соответственно. Затем, определившись с элементами функциональной схемы, мы сможем разработать схему со всеми связями ее элементов между собой и описать работу этой схемы.

В качестве блока питания (БП), для питания переносного пульта напряжением постоянного тока 27В, мы можем воспользоваться вторичной системой электроснабжения постоянного тока стабилизированного напряжения 27В (СЭС ВС 27В) и запитывать пульт непосредственно от системы электроснабжения, т.к. по техническим условиям эксплуатации нам нет надобности создавать как таковой блок питания в самом переносном пульте. К тому же создание автономного блока питания привело бы к усложнению принципиальной электрической схемы, к значительному увеличению массы и усложнению требований к эксплуатации переносного пульта. Поэтому идея воспользоваться самолетной системой электроснабжения является рациональной.

Для обработки всей полученной информации о силе тока и напряжении, а также отсчета времени, сохранения информации и выдачи сигналов на начало проверки объекта контроля (ОК), как уже говорилось выше, необходима ЭВМ, но поскольку пульт должен быть переносным, то в качестве ЭВМ идеально подойдет переносной персональный компьютер (ППК), т.е. ноутбук.

Чтобы преобразовывать в понятный для ППК вид информацию о силе тока и напряжении нам необходим аналого-цифровой преобразователь, который будет принимать сигналы от измерителя тока и измерителя напряжения и передавать их уже в цифровом виде в ППК. Питание для АЦП и ИН мы будем брать от ППК непосредственно из COM-порта.

В качестве измерителя напряжения будем использовать схему цифрового вольтметра (ЦВ), состоящего из двух операционных усилителей с дискретностью 1000 единиц.

Следующий наиболее важный элемент схемы - измеритель тока (ИТ). Измерителем тока будет интегральный датчик тока (ИДТ) на основе резистивных элементов и использующий тот же самый АЦП, что и измеритель напряжения. Схема использования одного АЦП на два устройства позволит уменьшить габариты, снизить энергопотребление и снизить стоимость универсального пульта, что не маловажно. Питание ИДТ осуществляется от СЭС ВС 27В.

Поскольку два устройства используют один АЦП, в схеме устройства коммутации и согласования будет присутствовать система реле, которая по сигналам из ППК автоматически будет переключать схему на измерение напряжения или измерения тока. Так как нас больше всего интересует измерение именно величины силы тока во время проверки электромеханизма, то как только будет подключено питание всего пульта и к нему будет подключен ППК схема будет включена на измерение напряжения СЭС ВС для контроля его величины, но как только будет подан сигнал на правое или левое вращение вала электромеханизма, то схема через систему реле будет автоматически переключаться на измерение тока нагрузки, а после остановки электромеханизма - обратно на измерение напряжения.

В качестве устройства согласования и коммутации мы будем использовать систему соединения реле и ресивер с интерфейсом RS-232 (РиР RS-232), способный по командам ППК выдавать сигналы на замыкание/размыкание контактов реле, тем самым запитывая или обесточивая обмотки ОК (электромеханизма) левого или правого вращения (движения), переключать в зависимости от режима работы схему на измерение тока или напряжения и передавать сигналы тока или напряжения на ИДТ и ЦВ.

Для питания РиР RS-232 необходим источник питания (ИП), поскольку если данная схема будет получать питание от тех же выводов COM-порта, что АЦП и ИН, то COM-порт будет сильно «нагружен» из-за чего возможен выход его из строя. Но используя схему на основе стабилизатора положительного напряжения мы уменьшим нагрузку на COM-порт и обеспечим питанием РиР RS-232.

Средством соединения (СС) будут служить соединительные провода и штепсельные разъемы (СПиШР), а объектом контроля - сам электромеханизм (ЭМ).

Для указателей крайнего правого/левого положения и указателей правого/левого вращения (движения) возьмем светодиоды, которые идеально подойдут для использования в схеме пульта:

УКЛП - светодиод VD1;

УКПП - светодиод VD2;

УЛВ - светодиод VD3;

УПВ - светодиод VD4;

Одним из рассматриваемы элементов структурной схемы была система защиты, или элемент защиты (ЭЗ), в зависимости от требований и функционального исполнения. Обычно электрические сети и системы защищают от повышения или понижения напряжения, повышение или понижение тока, а так же от коротких замыканий. В нашем случае нет надобности создавать целую систему защиты: в случае повышения или понижения напряжения мы увидим, что напряжение повысилось или понизилось по вольтметру и отключим питание пульта, то же самое в случае повышения потребления тока. Поэтому защиту надо делать только от коротких замыканий, когда величина тока увеличивается резко, для такой защиты достаточно применить в схеме обыкновенный предохранитель. Можно бы конечно использовать и автомат защиты сети АЗС, но его стоимость выше, а вероятность короткого замыкания, то есть вероятность срабатывания предохранителя мала, поэтому целесообразно использовать предохранитель (Прд).

Для подачи на пульт проверки питания 27В и предварительного контроля его наличия, в схеме присутствует выключатель и сигнальная лампа (ВиСЛ), включенные между предохранителем и РиР RS-232.

Таким образом, имея все элементы функциональной схемы универсального пульта проверки электромеханизмов, мы можем ее построить, указав все связи между этими элементами. Функциональная схема находится в графической части проекта и на рис. 5.

 

.2.1 Работа функциональной схемы

При соединении пульта с ППК вся электрическая схема, за исключением самого электромеханизма и ИДТ, получает питание от него через источник питания ИП и непосредственно от COM-порта. Через выключатель 27В подготавливается подача питания с бортовой сети самолета через РиР RS-232 на электромеханизм. Пока не подан сигнал на вращение вала электромеханизма, схема находится в режиме измерения напряжения бортовой сети СЭС ВС.

Теперь рассмотрим работу функциональной схемы на конкретном примере:

Предположим, что с ППК поступил сигнал в РиР RS-232 на вращение электромеханизма влево, вследствие чего замыкается соответствующее реле блока РиР RS-232 и питание 27В от СЭС ВС через предохранитель, выключатель 27В и соединительные провода поступает на обмотку левого вращения электромеханизма, одновременно с этим начинается отсчет времени, замыкаются реле, переключающие схему на измерение тока нагрузки и загорается светодиод VD3, указывающий что идет вращение влево.

С электромеханизма через соединительные провода, РиР RS-232 сигналы силы поступает на ИДТ, принимаемый им сигнал поступает в цифровой вольтметр, совмещенный с АЦП, где преобразуется в понятный для ППК вид и передается на него. В ППК полученный сигнал обрабатывается и выводится на экран монитора в графическом виде, показывая все изменения силы тока за время измерения. Когда электромеханизм достигает крайнего левого положения, загорается светодиод VD1, свидетельствующий о крайнем левом положении электромеханизма, электромеханизм останавливается, преобразованный в АЦП сигнал о величине силы тока перестает подаваться на COM-порт ППК, вследствие чего программа автоматически останавливает отсчет времени, переключает автоматически схему на измерение напряжения бортовой сети СЭС ВС и прекращает подачу сигнала на вращение электромеханизма, реле размыкает контакты подачи питания на обмотку левого вращения, светодиод VD3 гаснет.

Рис. 5 Функциональная схема

2.3 Разработка принципиальной электрической схемы универсального пульта проверки электромеханизмов


Разработка электрической схемы универсального пульта проверки электромеханизмов ведется, руководствуясь данными и работой функциональной схемы пульта, а так же существующими законами электротехники и требованиями, которые мы предъявляем к пульту проверки. Составим принципиальную электрическую схему пульта, дадим ее описание и опишем алгоритм ее работы.

Пульт соединен с системой электроснабжения ВС постоянного тока напряжением 27В посредством соединительного провода к разъему Ш1 (разъем питания 27В).

ЭВМ (в моем случае это ноутбук) подключается через COM-порт к штепсельному разъему Ш2 напрямую посредством соединительного провода, либо, при отсутствии у ноутбука COM-порта, через USB-порт посредством переходника USB-to-COM, который будет распознаваться компьютером автоматически как виртуальный COM-порт и с которым можно будет работать как с обычным COM-портом.

В качестве измерителя напряжения будем использовать цифровой вольтметр, предназначенный для измерения постоянного напряжения и передачи данных в компьютер. Для передачи данных о величине напряжения и питания вольтметра используется последовательный COM-порт. В отличии от других подобных схем, собранных на дорогих импортных АЦП с последовательным интерфейсом, эта состоит из более распространенных и дешевых элементов, а по качеству работы соответствует 10-разрядному АЦП. Схема вольтметра состоит из двух операционных усилителей. На первом DD1.1 собран генератор пилообразного напряжения с частотой 10 герц и амплитудой 1 вольт. Второй DD1.2 включен по схеме компаратора и сравнивает входное напряжение с напряжением приходящим с генератора. На его выходе в рабочем режиме присутствует прямоугольное напряжение с частотой генератора и скважностью прямо пропорциональной измеряемому напряжению. Для подачи измеряемого напряжения на плату используется экранированный кабель. Принцип включения цифрового вольтметра в схему для измерения напряжения ничем не отличается от обычного прибора-вольтметра и поэтому, руководствуясь законами электротехники, он соединяется параллельно со штепсельным разъемом Ш1, на который подводится напряжение питания 27В. А АЦП, необходимый для преобразования сигналов напряжения в понятный для компьютера вид, непосредственно входит в состав схемы цифрового вольтметра.

Измерителем тока в пульте будет интегральный датчик тока (ИДТ) DD4 на основе резистивных элементов, включенный в схему, так же как и обычный амперметр, последовательно. Подобные датчики способны работать с напряжением от 3 до 36В и током нагрузки до 5А, что нас вполне устраивает, так же сам ИДТ потребляет очень малый ток. Данный датчик тока преобразует ток нагрузки в прямопропорциональное ему напряжение (т.е. если на входе ток нагрузки 3А, то напряжение на выходе датчика составит 3В, если 0,75А - то 0,75В и т.д.), поэтому для передачи данных от ИДТ в компьютер рационально будет использовать измеритель напряжения, т.е. описанный выше цифровой вольтметр. Поскольку одним из основных измеряемых параметров электромеханизма является потребляемый ток, а не напряжение, то электрическую схему пульта составляем таким образом, что при подключении питания и компьютера к пульту, схема начинает работать только на измерение напряжения в СЭС ВС и, соответственно, передавать эти данные в компьютер. Но как только приходит сигнал с компьютера на начало проверки электромеханизма, то схема автоматически переключается на измерение потребляемого электромеханизмом тока через контакты 3-1 и 4-1 реле К3 и К4 соответственно. Этого удалось добиться благодаря использованию в схеме пульта ресивера, способного включать либо отключать реле K1, K2, K3 и K4 по соответствующим сигналам от компьютера.

Устройство согласования и коммутации, как уже описывалось выше, состоит из ресивера DD3 и системы реле K1, K2, K3, K4. Ресивер DD3, получая питание от источника питания (его описание смотри ниже), увеличивает получаемое им напряжение в 2 раза и по сигналам компьютера способен выдавать его на реле К1 и К3 или на К2 и К4, что достаточно для их срабатывания, тем самым размыкая или замыкая контакты 1-1, 1-2 и 3-1 или 2-1, 2-2 и 4-1, что обеспечит запуск/останов проверяемого электромеханизма, автоматическое переключение схемы пульта на измерение напряжения или на измерение тока нагрузки и работу сигнализации указания, в какую сторону идет вращение вала электромеханизма (влево или вправо). Питание реле K1, K2, K3, K4 выбрано от ресивера не случайно. Если их питание будет обеспечивать бортовая сеть ВС, то при измерении токов нагрузки электромеханизмов будут погрешности порядка 0,1-0,2А, что нас не устраивает.

Источником питания устройства согласования и коммутации служит трехвыводный стабилизатор положительного напряжения, который «берет» питание от COM-порта, но с выводов 7 и 4: RTS и DTR соответственно и преобразует его в +5.14В, необходимых для питания устройства согласования и коммутации, тем самым не создавая большой нагрузки для последовательного порта.

Для сигнализации направления движения вала и крайних положений электромеханизма в схеме будем использовать светодиоды. При подаче сигнала на вращение вала электромеханизма будет загораться один из светодиодов VD3 или VD4 (в зависимости от того, в какую сторону будет вращение), подключенных к контактам 1-1 и 2-1 реле К1 и К2, замыкающих так же цепь питания обмотки левого или правого вращения соответственно. При достижении электромеханизмом крайнего левого или правого положения будет происходить замыкание концевых выключателей, установленных в электромеханизме и подключенных к выводам 4, 5 и 6 штепсельного разъема Ш3, вследствие чего замкнется цепь питания диода VD1 или VD2 (в зависимости от левого или правого крайнего положения).

И последний элемент, которому нужно дать описание - это предохранитель. Его мы подключаем последовательно в цепь питания 27В с плюсовым сигналом между штепсельным разъемом Ш1 и выключателем питания. Принципиальная электрическая схема находится в графической части проекта и на Рис.7

2.3.1 Работа принципиальной электрической схемы универсального пульта проверки электромеханизмов

Пульт соединен с системой электроснабжения ВС постоянного тока напряжением 27 вольт посредством соединительного провода. После включения выключателя SA1 сигналы плюса и минуса поступают через клеммы штепсельного разъема Ш1 1 и 2 соответственно, предохранитель FU1 и далее на лампу HL1, свечение которой свидетельствует о наличии питания 27В. Сигнал плюса от лампы проходит через интегральный датчик тока DD4, попадая на нормально-разомкнутые контакты 1-2 и 2-2 реле К1 и К2 соответственно, и на нормально-замкнутые контакты 3-1 реле К3. Сигнал минуса от лампы HL1 идет на нормально-замкнутые контакты 4-1 реле К4 и на клемму 1 штепсельного разъема Ш3. Дальнейшая работа схемы возможна только при подключению к разъему Ш1 компьютера (в моём случае это ноутбук).

После того как к штепсельному разъему Ш2 подключается компьютер, вся схема пульта, за исключением самого электромеханизма, получает питание непосредственно от COM-порта компьютера. От выводов 3 и 5 штепсельного разъема Ш2 питание подается на только на цифровой вольтметр, собранный на двух операционных усилителях. От выводов 7 и 4 сигналы RTS и DTR поступает на трехвыводный стабилизатор положительного напряжения DD2, который преобразует эти сигналы в напряжение питания 5.14В. Стабилизированное напряжение от DD2 поступает на ресивер DD3, на нормально-разомкнутые контакты 1-1 и 2-1 реле К1 и К2, а так же на 4 вывод штепсельного разъема Ш3. Таким образом вся схема запитана и готова к работе. Помимо этого, сразу после того, как вся схема получила питание, напряжение 27В от бортовой сети ВС поступает на нормально-замкнутые контакты 3-1 и 4-1 реле К3 и К4, а от них - на вход цифрового вольтметра, точнее на компаратор DD1.2, который сравнивает входное напряжение с напряжением, приходящим с генератора пилообразного напряжения DD1.2 и, тем самым, на его выходе получается прямоугольное напряжение с частотой генератора и скважностью прямо пропорциональной измеряемому напряжению, которое передается на вход 1 штепсельного разъема Ш2. Полученный сигнал обрабатывается компьютером, и на экране монитора мы можем видеть величину напряжения бортовой сети ВС.

Рассмотрим работу схемы на примере проверки электромеханизма с вращением вала влево. С компьютера через Ш2 поступает сигнал на вход 13 ресивера DD3 на запуск электромеханизма с вращением влево. Ресивер собран таким образом, что поступающее на него напряжение 5В он удваивает и выдает +10В на выход 12. С выхода 12 питание поступает на первый провод питания реле К1 и К3, а второй провод питания подключен к общему выходу 5 GND штепсельного разъема Ш2. Таким образом оба реле замыкаются и переключают свои контактные пары. К контактам 1-1 реле К1, которые теперь уже замкнуты, подключен светодиод VD3, который загорается, тем самым свидетельствуя о начале движения вала электромеханизма влево. Одновременно с этим от СЭС ВС сигнал +27В, проходя через Ш1, предохранитель FU1, выключатель SA1 (должен быть обязательно включен) поступает на входы 2 и 3 интегрального датчика тока DD4 и, проходя через него, поступает на замкнутые контакты 1-2 реле К1 и далее на выход 3 штепсельного разъема Ш3. Сигнал минуса 27В через разъем Ш1 сразу поступает на выход 1 штепсельного разъема Ш3. К Ш3 подключен проверяемый электромеханизм, обмотка левого вращения которого от выводов 1 и 3 штепсельного разъема Ш3 получает питание, вследствие чего вал электромеханизма начинает вращение влево, одновременно с этим программа компьютера автоматически запускает отсчет времени.

Поскольку, как было описано выше, реле К3 срабатывает одновременно с К1, то схема, одновременно с запуском электромеханизма влево, автоматически переключает вход цифрового вольтметра с бортсети 27В на выходы 8 и 4 интегрального датчика тока DD4. Далее следует дать некоторое пояснение работы датчика тока. Чтобы лучше понять, как это все работает, необходимо разобраться с функциональной схемой самой микросхемы (Рис. 6).

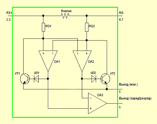
Рис. 6 Функциональная схема интегрального датчика тока

Датчиком тока тут является резистор Rsense. Через него протекает ток от батареи, которая подключается к контактам RS+, к нагрузке, которая подключается к контактам RS-. Возможно так же и обратное течение тока, если мы хотим, например, зарядить батарею. То есть - к RS- подключается зарядное устройство, а к RS+ - батарея - в этом случае мы можем контролировать зарядный ток. Ток так же протекает через резисторы RG1 или RG2 и транзисторы VT1 или VT2 в зависимости от направления протекания этого самого тока. Схема, которая не показана на рисунке, не позволяет транзисторам открываться одновременно.

Для определенности примем, что ток у нас протекает в прямом направлении - то есть от батареи к нагрузке. А вывод 8 через резистор соединен с землей. В этом случае, открыт транзистор VT1 и через него, и через резистор RG1 так же протекает ток. Поскольку транзистор VT2 закрыт и ток через него не течет, то напряжение на инвертирующем входе DA1 равно Vпит-(Iнагр*Rsense). Так как этот операционный усилитель включен без обратной связи, в следствие чего на неинвертирующем входе устанавливается такое же напряжение. Падение напряжения на резисторе RG1 составляет Iнагр*Rsense. Таким образом, поскольку выходной ток Iout (не путать с Iнагр) протекает через VT1 и RG1 - Iout*RG1=Iнагр*Rsense или Iout=(Iнагр*Rsense)/RG1.

На выходе 8 получаем ток, который изменяется пропорционально току нагрузки. Для того чтобы получить напряжение на выходе - как отмечалось выше, подключаем вывод 8 через резистор к общему проводу - получаем напряжение, которое так же будет меняться в зависимости от тока нагрузки. Например, если возять резистор величиной 2 кОм, то выходное напряжение на выводе 8 составит 1 вольт/ампер. То есть, если нагрузка составляет 0,5 ампера, то и на выводе 8 будет напряжение 0,5 вольта, если 2 ампера - 2 вольта и т.д. Примечание: напряжение на выводе 8 не может быть больше напряжения питания. Поэтому, если необходимо пересчитать резистор под конкретные величины напряжения и тока, это можно сделать по следующей формуле: Rout=Vout/(Iнагр*500мкА/А). Т.е из всего вышесказанного следует, что если подключить датчик тока ко входу цифрового вольтметра, то на экране монитора мы будем видеть ток нагрузки, что нам и требуется. Подключение датчика тока на вход цифрового вольтметра обеспечивает реле К3.

Далее, электромеханизм достигает крайнего левого положения, замыкает концевой выключатель, установленный внутри корпуса электромеханизма, и останавливается. Концевой выключатель замыкает вывод 4 и 6, к которым подключен светодиод VD1 - он загорается и указывает, что электромеханизм находится в крайнем левом положении. После того, как электромеханизм остановился - ток нагрузки пропал, соответственно пропал и сигнал, выдаваемый в компьютер, о величине тока, программа компьютера отслеживает наличие сигнала и при его исчезновении автоматически «снимает» сигнал левого вращения со входа 13 ресивера DD3, реле К1 и К3 переходят в прежнее состояние, т.е. размыкают цепь питания диода VD3, обмотки левого вращения и переключают схему на измерение напряжения в ботовой сети. Так же программно останавливается отсчет времени. Работа схемы при вращении вала электромеханизма вправо аналогична описанному выше, за исключением того, что сигнал на вращение подается с компьютера на вход 8 ресивера DD3 и замыкаются реле К2 и К4.

Рис. 7 Принципиальная электрическая схема

 

2.4 Разработка соединительных проводов для пульта проверки


Анализируя техническое описания каждого вида электромеханизмов: МПК-5А, МПК-1, МПК-13А5 мы выявляем характерные различия в соединительных разъемах каждого. Выявив различия, мы можем определить требуемое количество соединительных проводов, необходимое для проверки всех вышеперечисленных механизмов. Затем составим инструкцию по изготовлению каждого соединительного провода.

 

.5 Анализ различий соединительных разъемов


Механизмы МПК-5А и МПК-13А5 имеют одинаковые 10 - штырьковые соединительные разъемы, у которых все наименования сигналов совпадают с номером ножки. Для этих электромеханизмов нужен один соединительный шнур.

Механизм МПК-1 не имеет медленного вращения выходного вала, соединительный разъем 5 - штырьковый. Но положениия контактов его микровыключателей имеют одну цепь, выходящую на светодиод VD1 -указатель крайнего левого положения. Для этого механизма существует только одно указание крайнего положения выходного вала, независимо от того в какую сторону происходит поворот: вправо или влево. Не стоит вносить изменения в электрическую схему, но в разделе Техническая Эксплуатация этот момент нужно зафиксировать. Для этого электромеханизма нужен отдельный соединительный провод.

Таким образом, количество соединительных проводов необходимое для проверки всех электромеханизмов - 2, оптимальная их длина 2.0м. Питающий провод длиной 8м.

Штепсельный разъем (ШР3), для соединения пульта с электромеханизмом целесообразно выбрать 7 - штырьковым, при этом 1 его ножка не будет задействована. Штепсельный разъем (ШР2) для соединения пульта и ноутбука выбираем стандартным 9 - штырьковым, который предназначен для COM-порта, при этом 2 его ножки не будут задействованы. Штепсельный разъем (ШР1) для подключения питания от СЭС ВС выбираем 2 - штырьковым. Для соединительных проводов выбираем электрокабель типа РК-50-2-22, для питающего провода типа БПМЛ.

В соответствии с данными, проведенного анализа можно составить схему изготовления соединительных проводов.

 

.6 Схема изготовления соединительных проводов


2.6.1 Соединительный провод № 1 для проверки электромеханизмов МПК-5А и МПК-13А5.

На конце провода со стороны пульта проверки монтируется штепсельный разъем 2РТТ32Б7Ш15, на другом конце провода, со стороны электромеханизма, монтируется разъем 2РТТ32П10НШ-1, ниже оговаривается какие контакты на разъеме 2РТТ32Б7Ш15 попарно соединять с какими контактами на разъеме 2РТТ32П10НШ-1:

РТТ32Б7Ш15               2РТТ32П10НШ-1

                                      9

                                      7

                                      8

                                      6

                                      4

                                      5

                                      не соединяется

2.6.2 Соединительный провод № 2 для проверки электромеханизмов типа МПК-1.

На конце провода со стороны пульта проверки монтируется штепсельный разъем 2РТТ32Б7Ш15, на другом конце, со стороны электромеханизма ШР 2РМ14БПН5Г1, контакты разъемов соединять согласно:

РТТ32Б7Ш15               2РМ14БПН5Г1

                                      В

                                      Е

                                      А

                                      Г

                                      не соединяется

                                      Б

                                      не соединяется

 

.6.3 Соединительный провод № 3 для соединения пульта и ноутбука.

На конце провода со стороны пульта проверки монтируется штепсельный разъем DB-9F, на другом конце, со стороны ноутбука DB-9M, контакты разъемов соединять согласно:

DB-9F                           DB-9M

                                      1

                                      не соединяется

                                      3

                                      4

                                      5

                                      6

                                      7

                                      8

                                      не соединяется

 

2.7 Выбор элементов и СИ переносного пульта проверки


Для выбора предохранителя надо знать максимальный потребляемый ток, который течет в цепи пульта. Максимальный ток - пусковой ток двигателя постоянного тока электромеханизма, для каждого типа механизма свой потребляемый ток, самый большой 3А.. Для машин постоянного тока номинальный ток предохранителя должен превышать пусковой ток в 4-6 раз. Таким образом, выбираем предохранитель на15А(СП-15).

Допуск на параметр напряжения постоянного тока составляет 10%, примененная схема цифрового вольтметра постоянного тока с классом точности 1.5 и пределом измерения (0 + 35)В соответствует заданным требованиям.

Для схемы цифрового вольтметра идеально подходит сдвоенный операционный усилитель КР140УД20. Остальные элементы схемы ЦВ смотри в спецификации.

Интегральный датчик тока будем использовать MAX471 на основе резистивных элементов, способный работать с напряжением от 3В до 40В и измерять токи от 0.2А до 30А

В качестве ресивера нам подойдет мультиканальный ресивер, работающий напрямую с COM-портом MAX232CPE.

В источнике питания устройства коммутации и согласования применим трехвыводный стабилизатор положительного напряжения LM78L05.

Реле К1 и К2 должны иметь одной паре нормально-разомкнутых контактов, т.е. нам идеально подойдут РЭС49. Данные реле потребляют очень малые токи и могут работать с напряжением в диапазоне от 6 до 24В.

Реле К3 и К4 имеют по 1 паре нормально-разомкнутых и нормально-замкнутых контактов. В вышеописанном реле РЭС49 это условие так же выполняется, поэтому оно так же применимо.

Светодиоды VD1 - VD4 примем АЛ102, 2 шт. с красным светофильтром, а 2 - с зеленым. Зеленые будут указывать левое движение и левое крайнее положение, а красные - правое движение и крайнее правое положение.

Лампа HL1 - СМ-28 с зеленым светофильтром.

Все диоды, примененные в электросхеме - КД102, диодный мост VD9 - КЦ407, резисторы - ОМЛТ 0.25, конденсаторы С1-С3 - металлобумажные, с рабочим напряжением 50В, С4-С9 - электролитические с рабочим напряжением так же 50В.

 

.8 Компоновка приборной панели и комплектации пульта


При компоновке приборной панели воспользуемся требованием минимальных габаритных размеров, а так же правилами эргономики.

В верхней части приборной панели располагаем СИ: диоды VD1-VD4, лампу HL1, выключатель SA1, предохранитель FU1 с гнездом.

Питающий провод подводим с левой стороны к торцу панели к ШР1. В верхней части правой торцевой панели располагаем ШР3. В верхней части левой торцевой части также располагается разъем Ш2.

Габаритные размеры получившейся приборной панели: 170 х 110 х 80 [мм].

Для крепления и транспортировки переносного пульта выбираем типичный чемодан с габаритными размерами 350 х 300 х 90 [мм]. Примечание: в чемодане размещаются ноутбук, пульт проверки, соединительные провода.

приборный панель авиационный пульт

3. Техническая эксплуатация

 

.1 Описание и работа пульта

 

.1.1 Назначение

1. Пульт проверки электромеханизмов предназначен для проверки на исправность, работоспособность и соответствие НТП в процессе эксплуатации, без съема с самолета следующих агрегатов: МКП-5А, МПК-13А5, МПК-1.

2. Рабочие условия эксплуатации:

·    температура окружающей среды от -20 до + 40 °С

·        относительная влажность воздуха от 40 до 95 %

·        атмосферное давление от 690 до 800 мм. рт. ст.

3.1.2 Технические характеристики пульта

Пульт рассчитан на электропитание от сети постоянного тока напряжением (27.0 ± 2.7) В.

Пульт обеспечивает измерение параметров питающего напряжения в соответствии с таблицей 2

Допускаемые значения параметра

Наименование

Предел измерения

Класс точности

Напряжение

Вольтметр

0-35В

1.5

Ток

Датчик тока

0.2-30А

1.5


Пульт обеспечивает возможность оценки исправности и работоспособность перечисленных агрегатов с помощью КИА, пульт обеспечивает возможность размещения всех СИ необходимых для оценки исправности.

Пульт обеспечивает раздельное включение внешних потребителей и защиту пульта.

3.1.3 Состав пульта

корпус пульта 1 шт

соединительные кабели типа РК - 50-2-2 3 шт

питающий кабель                                                        1 шт

корпус приборной панели                                          1 шт

руководство по эксплуатации                                    1 шт

формуляр                                                                    1 шт

Габаритные размеры пульта, вместе чемоданом 350 х 300 х 90

Масса пульта вместе с чемоданом 3.5 кг

3.1.4 Работа переносного пульта

·    Пульт проверки электромеханизмов представляет собой корпус пульта (ящик) в котором располагается вся комплектация переносного пульта. В корпусе приборной панели расположены контрольные приборы, переключатель, сигнализаторы, а так же штепсельные разъемы, требуемые для питания пульта и соединения КИА с проверяемым электромеханизмом. В конструкцию пульта так же входят три соединительных кабеля типа РК-50-2-22 длинной 2м каждый и один питающий кабель длинной 8м, подключающийся к самолетным розеткам вторичной системы электроснабжения постоянного тока напряжением 27 В.

·        Соединительные кабели пронумерованы от 1 до 3:

кабель №1 - для проверки электромеханизмов типа МПК-5А, МПК-13-А5;

кабель №2 - для проверки механизмов типа МПК-1;

кабель №3 - для соединения пульта с ноутбуком.

·    Установка пульта. Пульт проверки электромеханизмов относится к мобильной аппаратуре, предназначенной для работы внутри самолета, может так же эксплуатироваться в лабораториях, если это требуется, оборудованных сетью постоянного тока напряжением 27В ± 2.7В; при температуре от -20 до + 40 ° С; относительной влажности воздуха от 40 до 95 %; атмосферном давлении от 690 до 800 мм. Рт. ст. Пульт на месте эксплуатации устанавливается с соблюдением существующих норм монтажа и обслуживания электроустановок.

Меры безопасности при подготовке пульта к работе:

Пульт на месте эксплуатации устанавливается с соблюдением существующих норм монтажа и обслуживания электрических установок с учетом условий оперативности выполняемых работ и свободного доступа при выполнении ремонтных и профилактических работ;необходимо убедиться в правильности всех соединений; подсоединение проверяемых агрегатов производится только при отключенном питании пульта проверки;

убедиться, что изоляция соединительных проводов не имеет механических разрушений;

убедиться, что штепсельные разъемы пульта и соединительных кабелей находятся в чистом и сухом состоянии;

убедиться, что в корпус приборной панели пульта не попала вода (достаточно внешнего осмотра);

при перерывах в работе и после окончания работ необходимо отключить электропитание;

во время работы в месте эксплуатации пульта не должно быть посторонних предметов, присутствия которых затрудняет процесс эксплуатации.

 

.1.5 Подготовка пульта к работе

До включения пульта в работу необходимо выполнить следующие требования:

изучить эксплуатационные требования пульта и проверяемых на пульте электромеханизмов;

убрать с места эксплуатации все, что может помешать нормальной работе на переносном пульте; проверить готовность пульта к работе;

проверить целостность креплений, органов управления, соединительных разъемов и предохранителя; проверить укомплектованность пульта;

проверить правильность исходных положений органов включения питающих их напряжений на приборной панели пульта, они должны быть выключены.

После выполнения этих требований можно приступать к выполнению эксплуатационных работ.

3.1.6 Проверка агрегатов на переносном пульте

Отсоединить штепсельный разъем проверяемого электромеханизма от штепсельного разъема электрической системы самолета, функциональной единицей, которой является проверяемый агрегат;

содсоединить штепсельный разъем проверяемого агрегата со штепсельным разъемом панели пульта проверки посредством соединительного кабеля (соединительный кабель подбирается в соответствии с маркировкой проверяемого механизма);

соединить штепсельный разъем ноутбука со штепсельным разъемом пульта проверки посредством соединительного кабеля;

включить питание ноутбука;

подать напряжение постоянного тока 27В на пульт проверки путем соединения пульта с сетью постоянного тока с помощью питающего кабеля и включения выключателя «27В». Контролируем загорание зеленой лампы «27В ВКЛ». По цифровому вольтметру, на экране ноутбука, контролируем качество питающего напряжения;

после подсоединения электромеханизма к пульту, переходим непосредственно к его проверке. Нажимаем мышкой кнопку «Вращение вправо» или «Вращение влево» на экране ноутбука и, дождавшись остановки электромеханизма и загорания одного из светодиодов крайнего положения, нажимаем снова на кнопку со вращением, противоположным тому, крайнее положение которое указывает светодиод;

загорится соответствующий светодиод, указывающий куда идет вращение, погаснет светодиод крайнего положения и на экране ноутбука мы будем наблюдать изменение тока нагрузки в зависимости от времени;

после того как электромеханизм перейдет в другое крайнее положение, система автоматически остановит измерение тока и времени и переключится на измерение напряжения, предложив сохранить результаты проверки. Результат сохраняем;

далее проделываем ту же процедуру но со вращением в противоположную сторону и так же сохраняем результат;

на основании показаний контрольно-проверочной аппаратуры переносного пульта проверки надо сделать вывод об исправности электромеханизма;

отключить переносной пульт проверки от питания напряжением и отсоединить штепсельный разъем механизма от штепсельного разъема соединительного кабеля, а ноутбук от пульта.

если механизм исправен, но время поворота не соответствует времени, указанному в паспорте, то его нужно снять с самолета для дальнейшей регулировки блока концевых выключателей;

если механизм неработоспособен, то его нужно снять с самолета для дальнейшего его ремонта или списания;

если механизм исправен то его штепсельный разъем следует соединить со штепсельным разъемом электрической системы самолета;

отсоединить соединительный кабель от пульта проверки и приготовиться к проверки следующего элестромеханизма.

Примечания

1.   При проверке электромеханизма МПК-1 и поворота его вала в крайнее правое положение светодиод «кр.прав.пол» загораться не будет в силу конструктивных данного электромеханизма.

2.      Поскольку большинство подобных МПК-5А электромеханизмов имеют одинаковые с нимМПК-5А штепсельные разъемы, то, при предварительном уточнении о том, что все выводы располагаются в таком же порядке что и у МПК-5А и схема соединения выводов электромеханизмов идентична, разрешается производить их проверку данным пультом.

 

.2 Техническое обслуживание пульта


3.2.1 Общие указания

Периодическое техническое обслуживание пульта проверки предусматривает выполнение следующих работ: ежемесячное ТО; ТО два раза в год при подготовке к весенне-летней навигации и осенне-зимней навигации; ежегодное ТО.

Техническое обслуживание пульта производится персоналом, непосредственно обслуживающим пульт. Все виды технического обслуживания следует проводить используя необходимую контрольно-измерительную аппаратуру, инструмент, приспособления и расходные материалы. Результаты выполнения работ заносятся в журнал технического обслуживания и ремонта переносного пульта.

3.2.2 Меры безопасности

В процессе технического обслуживания пульта необходимо соблюдать меры пожаробезопасности, меры безопасности при технической эксплуатации данного пульта проверки. Кроме того, необходимо выполнить дополнительные меры безопасности:

убедиться в исправности КИА, инструмента и др. если ТЭ применяемых СИ и КПА требует заземления, то убедиться в надежном заземлении;

при перерывах в работе и после окончания работ необходимо отключить электропитание пульта и применяемых для технического обслуживания СИ и других КПА.

3.2.3 Порядок технического обслуживания

При ежемесячном ТО проверяется:

комплектация переносного пульта;

целостность конструкции пульта и поверхностная целостность изоляции соединительных и питающего кабелей (внешний осмотр);

предохранитель (внешний осмотр);

соединительные провода на разрывы.

При полугодовом техническом обслуживании кроме проверок выполняемых при ежемесячном ТО проверяются показания цифрового вольтметра и датчика тока на метрологическое соответствие.

При годовом техническом обслуживании выполняются вышеперечисленные проверки, а так же проверяется изоляция соединительных проводов на диэлектрическую проницаемость (замыкание жил провода накоротко из-за разрушения изоляции).

 

4. Безопасность полетов


4.1 Общая характеристика авиационных происшествий и инцидентов по техническим причинам


Комплексное свойство авиационно-транспортной системы, заключающееся в ее способности осуществлять воздушные перевозки без угрозы для жизни и здоровья людей, предупреждать возникновение особых ситуаций, составляет понятие безопасности полетов. Это свойство характеризуется уровнем безопасности полета, который определяется вероятностью того, что в полете не возникнет катастрофическая ситуация.

Безопасность полетов является той комплексной характеристикой, по которой можно судить о надежности AT, качестве управления эффективностью эксплуатации ЛА, квалификации и зрелости кадров, а также о состоянии дисциплины и общего порядка на предприятиях гражданской авиации.

На безопасность полетов оказывают влияние уровень организации и обеспечения полетов, качество и полнота инструкции и руководств по эксплуатации, регламентов и технологии ТО и ремонта AT, степень автоматизации и механизации процессов технической эксплуатации и др.

Факторы влияющие на надежность AT.

Надежность любого технического устройства зависит от конструктивных, производственных и эксплуатационных факторов. Однако решающим фактором является конструктивное решение, так как при проектировании изделия закладывается определенный запас безопасности и технический ресурс.

К конструктивным факторам относятся:

· выбор элементов конструкции в соответствии с их режимами и условиями эксплуатации;

· число и способ соединения элементов и систем между собой;

· взаимозаменяемость и заменяемость отдельных систем и элементов;

· защищенность конструкции и систем от влияния случайных воздействий атмосферы и других агрессивных факторов;

· эксплуатационная технологичность конструкции, обеспечивающая контроль работоспособности, осмотров, регулировок и ремонта;

· удобство управления бортовыми системами как в полете, так и на земле при контроле работоспособности и поиске отказавших элементов.

К эксплуатационным факторам относятся:

· соответствие различных режимов и условий эксплуатации расчетным, заданным при проектировании изделий;

· квалификация и высокие знания эксплуатируемой авиационной техники летным и инженерно-техническим составом;

· степень совершенства инженерного руководства эксплуатацией авиатехники;

· методы контроля и профилактики, применяемые в процесс подготовки к полету, при выполнении регламентных работ, текущего, среднего и капитального ремонта авиационной техники;

· обеспечение эксплуатирующих организаций запасными частями, инструментом и расходными материалами;

· совершенствование технических и организационных методов эксплуатации, обслуживания и ремонта;

· своевременность поступающей информации от заводов изготовителей и проектировщиков к эксплуатационным предприятиям и наоборот.

Для оценки влияния на безопасность полетов всех перечисленных факторов их классифицируют на три основные группы: отказы, определяемые надежностью AT; ошибки личного состава и неблагоприятные внешние условия. Отказы, определяемые надежностью AT, включают отказы ЛА, его силовой установки и функциональных систем, а также наземных технических устройств, обеспечивающих полеты. К ошибкам личного состава относят не только ошибки летного состава и ИТС, но и специалистов служб обеспечения, организации и управления полетами. Под неблагоприятными внешними условиями понимают условия, не соответствующие установленным минимумам для экипажа, ЛА и аэродрома.

Отказы AT, приводящие к АЛ, и инцидентам, являются для авиационных специалистов объектом особого внимания. Число инцидентов из-за отказов AT по парку ЛА составило около 60% общего числа инцидентов, из них: по самолетам с ГТД - 62%, самолетам с ПД - 20%, вертолетам - 18%. Основными техническими причинами инцидентов являются: конструктивно-производственные недостатки ЛА - 40%, некачественное ТО - 20%, некачественный ремонт - 2% и другие причины -38%. Основным видом ошибок специалистов ИАС при ТО является некачественное выполнение монтажных и регулировочных работ (до 30% инцидентов).

4.2 Влияние личного фактора на безопасность полетов при эксплуатации и обслуживании AT


Характер труда человека, занятого в системе технического обслуживания и ремонта AT, существенно отличается от характера труда летного и диспетчерского состава. Его рабочее место, как правило, не фиксировано, рабочая зона значительно изменяется в зависимости от выполняемых работ, степень соответствия обслуженной и отремонтированной AT будет определятся не только совершенностью технологии работ, но и такими факторами, как профессиональная подготовка каждого специалиста, его интерес к работе, моральная удовлетворенность результатами своего труда, степень загрузки в течении смены, степень усталости, уровень знания требование регламентов, степень ответственности за выполняемую работу. Управлять этими факторами весьма затруднительно, хотя и возможно. Вероятность качественного выполнения работы будет максимальной, когда характер работы соответствует квалификации специалиста. Качество работы будет выше, если специалист, ее выполняющий, знает не только порядок и характер своих действии и назначения обслуживаемой системы, но и представляет себе ВС в целом, его поведение в различных условиях последствие различных событий, связанных с технической эксплуатацией, и проявление их в летной эксплуатации.

4.3 Предупреждение авиационных происшествий и инцидентов


Для предупреждения АП и инцидентов, сохранения заданного уровня безопасности полетов и эффективности использования AT в гражданской авиации функционирует комплексная система организации ИАС, в соответствии с которой руководители ИАС всех уровней обязаны постоянно решать задачи: сохранения (поддержания) уровня надежности AT в течение всего периода эксплуатации вплоть до ее списания; предотвращения возникновения в полете опасных отказов при шлющемся уровне надежности, определяемом в основном конструктивным совершенством и качеством производства AT; -поддержания высокой исправности парка ЛА.

ИАС ведет систематическую целенаправленную работу по обеспечению совершенствования AT промышленностью, сохранению и улучшению ее эксплуатационных и летно-технических характеристик, обеспечению грамотной технической эксплуатации ее в полете летными экипажами. Именно ИАС занимает ведущее место в решении задач сохранения в процессе эксплуатации установленного уровня летной годности ЛА, что фактически составляет основу всей работы по обеспечению безопасности полетов.

Работа в указанных направлениях ведется параллельно при тесном взаимодействии работников гражданской авиации и других отраслей промышленности.

В свою очередь проведение профилактических мер по предотвращению АП из-за отказов AT обеспечивается ИАС ГА, которые направлены на оперативное выявление и устранение неисправностей основных жизненно важных систем и агрегатов до того, как они перерастают в опасные отказы, на обеспечение парирования экипажами отказов AT в случае их возникновения в полете, исключение возможности возникновения неисправностей AT путем повышения ее надежности. Каждое из этих направлений имеет свои особенности, базируется на определенном комплексе методов и средств, а также организационных формах.

Методологическую и техническую основу работ ИАС по выявлению и устранению неисправностей составляют методы и средства диагностирования технического состояния функциональных систем ЛА и неразрушающего контроля узлов и деталей. Организационную основу составляют подразделения АТБ эксплуатационных предприятий, среди которых в последние годы резко возросла роль лабораторий надежности и технической диагностики AT.

4.4 Направления работы ИАС по повышению безопасности полетов


Проблема повышения безопасности полетов ЛА является комплексной и объединяет усилия всех создающих и эксплуатирующих AT министерств и ведомств. Координацию их взаимодействия по вопросам обеспечения безопасности полетов осуществляют государственные органы, а контроль соблюдения норм летной годности и других нормативных документов - государственная комиссия по надзору за безопасностью полетов гражданских ЛА.

Целенаправленная деятельность по выявлению, оценке и устранению потенциальных опасностей при функционировании гражданской авиации как АТС - основное содержание системы управления уровнем безопасности полетов. Структура управления в общем виде представляет собой замкнутую систему, включающую сбор информации о состоянии безопасности полетов, ее обработку и разработку управляющих воздействий в виде организационно-технических мероприятий для реализации их на предприятиях гражданской авиации и в промышленности.

Комплекс мероприятий по повышению безопасности полетов разрабатывается по теоретическому, техническому, эргономическому и организационно-методическому направлениям.

Теоретическое направление включает в себя; обоснование и разработку теоретических основ обеспечения безопасности полетов, методов и средств ее количественной оценки; определение и нормирование показателей безопасности полетов, влияние на них отдельных функциональных систем и распределение заданных значений этих показателей между ними; прогнозирование возможных видов нарушений в работе AT, определение вероятности их проявления; обоснование диагностических параметров для использования полетной информации, функционального контроля и прогнозирования технического состояния ЛА; совершенствование методов анализа ситуаций и причин возникновения, методов предупреждения АП, техническое направление включает в себя: повышение надежности функциональных систем, исключающих возникновение опасных ситуаций вследствие их отказов (разработка технических устройств с ограниченным последствием отказов, применение принципа безопасного разрушения конструкций, совершенствование технологии производства и т. п.); создание бортовых и наземных автоматизированных систем контроля технического состояния, средств неразрушающего контроля и диагностики систем и агрегатов ЛА; создание перспективных методов и технических средств сбора и анализа полетной информации; разработку и внедрение автоматизированных систем УВД, обладающих возможностями отображения объективной информации о воздушной обстановке и автоматического решения конфликтных ситуаций; создание тренажеров, позволяющих отрабатывать действия экипажа при моделировании отказов и имитации аварийных ситуаций.

Эргономическое направление предусматривает: оптимальное распределение функций между экипажем и автоматическими системами управления, между ИТС и средствами автоматизации процессов технического обслуживания; отбор и обучение летного и инженерного состава в соответствии с требованиями научно-технического прогресса; изучение соответствия характеристик ЛА и их систем психофизиологическим возможностям экипажа; создание оптимальных систем «Экипаж-Л А».

Организационно-методическое направление включает в себя: разработку и совершенствование эксплуатационно-технической документации (наставление по производству полетов, руководство по летной эксплуатации, регламенты, технологические указания и т. д.);

оптимальное планирование подготовки летного и инженерно-технического состава, совершенствование системы профессионального отбора авиационных специалистов, повышение уровня специальной подготовки; систематическое совершенствование организации полетов и УВД;

повышение эффективности работы ИАС, обобщение и распространение передового опыта работы, разработку прогрессивных методов организации и управления производственными процессами технического обслуживания; качественный отбор, обработку и анализ полетной информации с целью более полного использования ее для изучения и обмена опытом лучших экипажей, а также профилактики нарушений техники пилотирования; поддержание высокого уровня груздевой дисциплины и совершенствование политико-воспитательной работы.

Инженерно-авиационная служба эксплуатационных предприятий принимает непосредственное участие во всех мероприятиях, предусмотренных указанными направлениями.

Безопасность полетов должна быть обеспечена во всех эксплуатационных условиях и при любых неблагоприятных сочетаниях внешних факторов, включая отказы средств обеспечения и управления полетов, наземных средств, а также отказы отдельных систем на борту летательного аппарата.

 

5. Безопасность жизнедеятельности


Высокая стоимость контрольно-проверочеой аппаратуры, применяемой при техническом обслуживании авиационной техники, вынуждает инженерно-технический состав проектировать и изготавливать КПА самостоятельно. Это дает ряд преимуществ:

приборы изготовленные на предприятии обходятся значительно дешевле, чем приобретенные у завода изготовителя;

возможность спроектировать контрольный прибор, учитывая особенности воздушных судов, эксплуатируемых на авиапредприятии;

возможность учесть и исправить недостатки, выявленные при эксплуатации стандартной КПА;

Однако кроме преимуществ самостоятельного изготовления аппаратуры есть и недостатки. Работники, занятые в производстве таких приборов, сталкиваются с воздействием вредных производственных факторов. Эти факторы приводят к быстрой утомляемости человеческого организма и как следствие снижению работоспособности. Длительное нахождение человека в зоне комбинированного воздействия различных неблагоприятных факторов может привести к профессиональному заболеванию.

Для предотвращения возникновения подобных ситуаций на предприятии существует Отдел охраны труда. Охрана труда направлена на создание безопасных и здоровых условий труда. Облегчение условий труда лежит в решении задач, обеспечивающих требования охраны труда на всех этапах проектирования, создания, эксплуатации КПА и организации высокоэффективного производства. Охрана труда призвана ограждать специалистов от неблагоприятного воздействия опасных и вредных производственных факторов, наиболее благоприятных условий труда.

При анализе условий труда и выявлении опасностей необходимо выполнить детальную композицию трудового процесса. Это позволит наиболее полно определить опасные и вредные факторы, которые при воздействии на организм человека могут вызывать ухудшение его здоровья.

В проекте мы проведем анализ вредных факторов, имеющих место в производственном процесс и разработаем мероприятия по их устранению.

5.1 Анализ наличия вредных факторов при производстве пульта


Выполнение настоящего дипломного проекта связано с проектированием и изготовлением контрольного прибора для проверки авиационных электромеханизмов, установленных на Ту-134 и Ан-24, а так же на ряде других воздушных судов.

Большая часть работы связана с изготовлением прибора. Для организации эффективного и безопасного производства необходимо проанализировать и исключить влияние следующих неблагоприятных факторов, присутствие которых возможно в мастерской (рис 8).

Рис. 8 Планировка и размещение основных инструментов в мастерской: 1-окно; 2- набор слесарных инструментов; 3- верстак; 4- мини-токарный станок; 5 - наждак; 6 - урна; 7,8 - розетка 220 В 50 Гц; 11- окно дополнительной вентиляции; 12 - дрель; 13 - тиски; 15 - стол для покраски и шлифовки; 14 -шлейфовальная машинка; 10,9,17 -огнетушители; 18,19 - пепельница; 20 -кресло

На работников мастерской оказывают влияние следующие вредные факторы:

·  повышенный уровень шума;

·        повышенная температура окружающей среды;

·        недостаточная освещенность рабочего места;

·        электрический ток;

·        статическое электричество;

·        повышенное загрязнение окружающей среды при использовании некоторых электроинструментов (шлейфовальная машинка, наждак.)

·        токсичность воздуха в мастерской (очистка изделий с применением легко испаряемых токсичных жидкостей, покраска изделий.)

5.2 Мастерская для изготовления прибора


Мастерская представляет собой прямоугольное помещение, находящиеся на четвертом этаже (рис.4.2.1). Площадь его составляет 28,35 м2. В мастерской где расположены наиболее опасные электроинструменты окна закрыты плотными шторами для исключения появления бликов на деталях, вызванных попаданием прямых солнечных лучей, поэтому предусмотрено искусственное освещение, которое обеспечивается светильниками типа «Глубокоизлучатель».

Потолок и стены окрашены в светлозеленый цвет, что благоприятно действует на зрительные анализаторы.

По степени опасности поражения людей электрическим током помещение мастерской относится к классу «помещение с повышенной опасностью», так как имеется возможность одновременного прикосновения человека к электрическим проводам, проведенных ко всем электроинструментам, которые могут быть повреждены в результате неумелого обращения с техникой, к имеющим соединения с землей металлоконструкциям здания и к металлическим корпусам электрооборудования.

Проведя анализ по защите от возможного поражения электрическим током в мастерской, можно сделать вывод, что в мастерской предусмотрены меры безопасности в соответствии с нормами.

5.3 Характеристика систем искусственного освещения


Расчет освещения рабочего места производится в соответствии со СНиП 23-05-95. Расчет производится с использованием метода коэффициента использования светового потока.

Данные для расчета:

В помещении производится слесарные и монтажные работы.

Освещение осуществляется люминесцентными лампами типа ЛБ.

Потолок и стены побелены. Напряжение сети 220В. Размер помещения, где производится работа - 6,3 х 4,5 х 4,5 м. Коэффициент неравномерности освещения Z = 1Д. Рассчитать общее фактическое освещение и мощность осветительной установки.

Расчет:

Световой поток ламп (лм) для метода коэффициента использования вычисления по формуле:


Е = 300 лк - минимальная нормированная освещенность,= 1,4 - коэффициент запаса,= а • b = 6,3 • 4,5 = 28,35 м2 - площадь помещения,= 1,1 -коэффициент неравномерности освещения,=2 - количество светильников,

η - коэффициент использования светового потока.

Индекс помещения рассчитывается по формуле:

- площадь помещения,

А - длинна помещения,

В - ширина помещения,- высота подвеса светильников.

Высота подвеса определяется по формуле:

= Н - he - hp

где Н = 4,5 - высота помещения,- высота свеса светильников,- высота рабочей поверхности.

Рассчитываем высоту подвеса: h = 4,5-0,15-0,8 = 3,55м.

Индекс помещения равен:

Коэффициенты отражения потолка и стен принимаем рп = 70%, рс= 50%. В соответствии с рп , рс и i находим коэффициент использования светового потока η = 36%.

Находим световой поток ламп:

фактическая освещенность (лк) определяется по формуле:


Как видно из приведенных расчетов фактическая освещенность меньше нормированной почти в два раза.

Рекомендации:

Необходимо обязательное увеличение освещенности за счет дополнительного светильника или использования местного освещения для работы с документами. Местное освещение не должно создавать бликов на поверхностях деталей.

Рассчитываем освещенность для трех светильников:


Рис. 9 Схема расположения светильников в мастерской

5.4 Характеристика микроклимата помещения мастерской


Микроклимат характеризуется показателями:

-        температура воздуха;

-        относительная влажность воздуха;

-        скорость движения воздуха;

-        интенсивность теплового излучения.

Различают оптимальные и допустимые микроклиматические условия. Параметры микроклимата производственных помещений устанавливают с учетом характера производственных помещений, периода года, категории тяжести выполняемых работ с учетом постоянных или не постоянных рабочих мест.

По категории тяжести физическая работа в мастерской относится к категории - легкие физические работы. Работы выполняют сидя, стоя или связанные с ходьбой, но не требующие больших физических затрат или поднятия и переноса тяжестей.

Для обеспечения нормальной работы необходимо создать и поддерживать такие параметры микроклимата, чтобы человек, находившийся в данном помещении, как можно больше времени не испытывал дискомфорта, сохранял нормативное функциональное и тепловое состояние организма.

Анализ микроклимата мастерской позволяет сделать вывод, что за последнее время параметрам микроклимата приведены в норму, в частности отремонтирована система водяного отопления.

В мастерской предусмотрено водяное отопление. По периметру всего помещения расположено 5 штук стандартных теплообменников системы бытового отопления, что обеспечивает приемлемые температурные условия.

,2,3,4,5 - теплообменники;

Рис. 10

Похожие работы на - Разработка переносного пульта проверки электромеханизмов МПК-1, МПК-5, МПК-13

 

Не нашли материал для своей работы?
Поможем написать уникальную работу
Без плагиата!
Без нейросетей!