Лінійні електричні кола в режимі імпульсних коливань

  • Вид работы:
    Практическое задание
  • Предмет:
    Физика
  • Язык:
    Украинский
    ,
    Формат файла:
    MS Word
    1,47 Мб
  • Опубликовано:
    2013-05-10
Вы можете узнать стоимость помощи в написании студенческой работы.
Помощь в написании работы, которую точно примут!

Лінійні електричні кола в режимі імпульсних коливань

Міністерство освіти та науки України

Національний технічний університет України

«Київський політехнічний інститут»








ЗВІТ

про виконання лабораторної роботи №12

з курсу «Теорія коливань та хвиль»

Тема роботи: "Лінійні електричні кола в режимі імпульсних коливань"

Виконав ст.гр.ДЕ-81 :

Соверченко Д.В.








Київ 2011

Мета роботи

Дослідження засобами комп’ютерного моделювання

·        Проходження імпульсних сигналів через елементарні RC- і RL-кола

·        Впливу величини параметрів кола на спотворення сигналу

·        Методики вимірювання параметрів сигналів, які характеризують спотворення сигналів при проходженні через лінійні інерційні кола

·        Спотворення сигналів при проходженні через LC-кола

.       
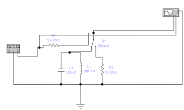
Дослідження проходження прямокутних імпульсів напруги через елементарні RC-, RL-, RR- кола проводиться за схемою зображеної на рис.1

Рисунок 1

Вхідні параметри генератора:

·        Амплітудне значення: 1В

·        Частота: 500Гц

За допомогою перемикачів S1,S2,S3 підключаємо по черзі елементи C1, R2, L1. На рис.3,4,5 представлені вхідні та вихідні імпульси (при підключенні різних елементів)

Рисунок 2

Рисунок 3

Рисунок 4

За допомогою осцилограми (рис.5) визначимо сталу часу RC-кола

Рисунок 5

Збільшивши і зменшивши вдвічі значення ємності в колі, отримаємо осцилограми (рис.6,7)

Рисунок 6

Рисунок 7

Збільшивши і зменшивши вдвічі значення індуктивності в колі, отримаємо осцилограми (рис.8,9)

Рисунок 8

Рисунок 9

За допомогою осцилограми (рис.10) визначимо сталу часу RL-кола

Рисунок 10

Перевіримо значення сталих кола за допомогою формул:

;

 

 

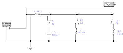
.        Дослідження проходження прямокутних імпульсів напруги через елементарні RC-, RL-кола проводиться за схемою зображеної на рис.11

Рисунок 11

Вхідні параметри генератора:

·        Імпульс: Прямокутний

·        Амплітудне значення: 1В

·        Частота: 1кГц

За допомогою перемикача S1 по черзі підключаємо C1, L1. На рис.12,13 представлені вхідні та вихідні імпульси (при підключенні різних елементів)

Рисунок 12

Рисунок 13


Рисунок 14

сигнал імпульс коло напруга

Перевіримо значення сталої кола:

Збільшивши і зменшивши вдвічі значення індуктивності в колі, отримаємо осцилограми (рис.15,16)

Рисунок 15

Рисунок 16

Збільшивши і зменшивши вдвічі значення ємності в колі, отримаємо осцилограми (рис.17,18)

Рисунок 17

Рисунок 18

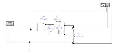
3.      Дослідження проходження прямокутних імпульсів напруги через резонансний контур L1, С1 проводиться за схемою зображеної на рис.19

Рисунок 19

Вхідні параметри генератора:

·        Імпульс: Прямокутний

·        Амплітудне значення: 1В

За допомогою перемикача S1 по черзі підключаємо опір R2 і L1,С1. На рис.20,21 представлені осцилограми вхідної і вихідної напруг (при підключенні різних елементів)

За допомогою осцилограми вихідного імпульсу (рис.23) знімаємо значення тривалості фронту і сколювання вершини:

ф=0,3мс

∆U=0,5В

Збільшимо і зменшимо значення конденсаторів С1 та С2 і отримаємо вихідні осцилограми рис.24,25 та рис.26,27 відповідно

Рисунок 25

Рисунок 26

Рисунок 27

Висновки

Виконавши дану лабораторну роботи за допомогою засобів комп’ютерного моделювання, ми дослідили наступне: Проходження імпульсних сигналів через елементарні RC- і RL-кола, вплив величини параметрів кола на спотворення сигналу, методики вимірювання параметрів сигналів, які характеризують спотворення сигналів при проходженні через лінійні інерційні кола, спотворення сигналів при проходженні через LC-кола.

Комп’ютерне моделювання було зроблено за допомогою ПО Electronics Workbench.

Похожие работы на - Лінійні електричні кола в режимі імпульсних коливань

 

Не нашли материал для своей работы?
Поможем написать уникальную работу
Без плагиата!
Без нейросетей!