Радиоприемные устройства персонального вызова (пейджер)
Введение
Основу любого пейджера составляет радиоприемник,
настроенный на частоту "радиостанции" пейджинговой компании, в
которой он обслуживается.
Приемник осуществляет основную функцию пейджера
- прием сообщений от нужной компании. Разные пейджинговые компании могут
работать в разных диапазонах. Например, все компании Республики Беларусь,
работают в диапазоне 138-174 MHz. В России есть компании работающие в диапазоне
435-480 MHz. В странах дальнего зарубежья широко распространен диапазон 929-932
MHz.
Существует несколько форматов пейджинговых
сообщений, которые принимает пейджер. В мире широкое распространение получили 2
основных формата. Это POCSAG (Post Office Code Standardization Advisory Group),
что в переводе обозначает "почтовый код группы рекомендации и
стандартизации" и FLEX. Пейджинговые компании России используют формат
(протокол) POCSAG со скоростями передачи данных 512 или 1200 бит/сек. Если
взглянуть на структурную схему пейджера, то становится видно, что пейджер
состоит не только из приемника.
Структурная схема пейджера
Следующим немаловажным элементом пейджера
является микро-ЭВМ, собранная на нескольких интегральных микросхемах. Чем
занимается этот микрокомпьютер? Следит за нажатием кнопок и в случае нажатия
осуществляет вывод на ЖКИ индикатор необходимой информации. Осуществляет
перекодировку полученной информации. Управляет приемником и декодером, включая
их на короткое время (достаточное для определения адресата сообщения), что
экономит элемент питания. Например, если отключить эту функцию (это можно
сделать только при программировании пейджера), то даже с батарейкой
изготовленной по щелочной технологии типа Duracel или Energizer - пейджер
проработает 3-4 суток. Осуществляет вывод полученных сообщений на экран,
хранение их в памяти, защиту и т.д.
Абонентский номер и Физический Адрес пейджера
(Кэп-код). В каждый пейджер, при программировании, записывается несколько
физических адресов или, на техническом языке кэп-кодов. Один из них является
личным, остальные - групповые. Личный кэп-код - уникален для каждого пейджера,
работающего на одной частоте. Более того, для успешной организации
автоматического роуминга между различными пейджинговыми компаниями, работающими
в разных городах, но на одной частоте, кэп-коды в этих компаниях тоже не должны
совпадать. Групповые кэп-коды - одинаковы для всех пейджеров, имеющих одну
языковую кодировку. Более того, они одни и теже во всех компаниях
осуществляющих роуминг.
Ожидание приема и прием сообщения. Если в данный
момент не передается никакого сообщения ни одному абоненту, то передатчик
пейджинговой компании выключен. И приемники всех пейджеров "слышат "
шум эфира. Приемник включается процессором на короткие промежутки времени и
"слушает" не появился ли сигнал передатчика. Если не появился, то
приемник опять выключается для экономии ресурса элемента питания. Процесс
включения приемника происходит 6-8 раз в секунду, что исключает возможность
потери сообщения, если пейджер находится в зоне приема. Передача каждого
сообщения начинается с синхронизирующей последовательности, ведь данные
передаются в цифровом виде и пейджер должен правильно принять все нолики и
единички, отправляемые в эфир передатчиком. Итак в эфире появляется
синхронизирующая последовательность, которая может продолжаться от 0.5 до 1.3
секунды, в зависимости от того, на какой скорости работает пейджер для которого
передается текущее сообщение. При этом все пейджеры работающие на этой скорости
включают приемники на постоянный прием и ждут момента передачи кэп-кода. После
приема кэп-кода пейджеры осуществляют сравнение полученного кэп-кода с теми,
которые хранятся у них в памяти. Далее только один пейджер оставляет свой
приемник включенным и продолжает принимать и декодировать информацию. Приемники
остальных пейджеров отключаются на время необходимое на передачу минимально
возможного сообщения, экономя тем-самым ресурс своих батарей. Пейджер же,
кэп-код которого совпал с переданным в эфир, принимает весь пакет, декодер
исправляет возможные ошибки (протокол POCSAG предусматривает возможность
обнаружения и автоматической корректировки до 2-х ошибок на каждые 2.8 символа
сообщения) далее микро-ЭВМ осуществляет перекодировку принятой информации к
нужным символам русского или английского алфавитов, включает звуковой сигнал
или моторчик вибратора, в зависимости от выбранного режима вызова и отображает
сообщение на экране ЖКИ и сохраняет его в памяти. Если сообщение передается на
групповой кэп-код, например прогноз погоды или котировки валют, то его
принимают одновременно все пейджеры одинаковой модели. Теперь вполне резонным
становиться вопрос. Зачем же тогда существует номер абонента, если сообщения
все-равно передаются на кэп-код, а не этот номер.
Для чего нужен номер абонента. Во-первых кэп-код
запомнить сложно - ведь это восьмизначный номер, да еще и в шестнадцатеричной
системе счисления. Во-вторых, при нашем "замечательном качестве"
телефонной связи оператору не всегда удается расслышать 4-х или 3-х значный
номер абонента. Далее, так как кэп-коды поделены между компаниями,
осуществляющими роуминг, кому-то достанутся кэп-коды впереди с нулями, а
кому-то и нет. Таким образом, номер абонента - вещь безусловно нужная и
полезная. Каким образом определяется соответствие номера абонента и его
кэп-кода. Все очень просто. В пейджинговой компании храниться база данных,
которая определяет соответствие между номером абонента и его кэп-кодом, а также
рядом необходимых параметров, например моделью пейджера абонента, кодировкой,
количеством символов, которое может принять этот пейджер в одном сообщении,
памяткой оператора, признаком включенности и отключенности данного абонента,
городом роуминга и т.д.
1. Разработка структурной схемы РПУ
Блок-схема РПУ
Рис. 1.1
ВЦ - входная цепь,
УРЧ - усилитель радиочастоты,
СМ - смеситель,
Г - гетеродин,
АО - амплитудный ограничитель,
Дчмс - детектор частотно моделированных
сигналов,
УНЧ - усилитель низкой частоты,
ИЭ - исполнительный элемент.
Разработка антенны РПУ
Так как данный тип приёмника предполагает малые
габаритные размеры, то целесообразно применить встроенную рамочную антенну.
В качестве антенны будем использовать
настроенную полноразмерную рамку квадратной формы. Такая антенна обладает рядом
важных преимуществ по сравнению с неполноразмерными:
Такая же ЭДС на выходе при более простой
конструкции и реализации
Чисто активное входное сопротивление
Поскольку рамочная антенна будет
установлена в пейджер, имеющий конкретные размеры (в частности периметр),
необходимо согласовать размер антенны с размером пейджера. Частоте 410МГц
соответствует длинна волны 0,73м, в то время как периметр пейджера составляет
около 0,22м. Т.е. максимальный периметр рамки 0,22м. Следовательно для того что
бы рамка была полноразмерной необходимо преобразовать её электрическую длину,
что осуществляется покрытием антенны слоем диэлектрика с подобранной
относительной диэлектрической проницаемостью
.
Такой диэлектрической проницаемостью
обладает стекло-эмаль. Рамочная антенна обладает направленными свойствами, в то
время как для пейджера идеальным вариантом является антенна, не обладающая
направленными свойствами, т.е. точечная антенна, но в ней, индуцируемая ЭДС
настолько мала, что придется использовать УРЧ с огромным коэффициентом
усиления.
- эффективная площадь рамки
- сопротивление излучения антенны
- площадь рамки
- преобразованная длинна волны
- в случае полноразмерной
квадратной рамки
- коэффициент направленного действия
- действующая высота антенны
- мощность на выходе антенны
- ЭДС на выходе антенны
Расчет полосы пропускания
-математическое выражение ЧМ -
сигнала
- частота несущей
- максимальная частота модуляции
B=2400 бод -максимальная скорость манипуляции
- индекс модуляции
- максимальная девиация частоты
- полоса частот, занимаемая сигналом
Расчёт допустимого коэффициента шума
приёмника.
- шумовая температура антенны на
частоте 410МГц
- стандартная температура РПУ
- шумовая полоса линейного тракта
- постоянная Больцмана
- отношение с/ш на входе РПУ
Для того чтобы использовать все
преимущества ЧМ - сигнала и получить выигрыш в отношении сигнал/шум, даваемого
системой ограничитель - частотный детектор, отношение с/ш на входе РПУ должно
быть:
Примем
(т.е. почти
наихудший случай) и оценим отношение с/ш на выходе РПУ.
-максимальная частота сигнала на
выходе УНЧ
- отношение с/ш на выходе РПУ
приемник шум усилитель
радиочастота
Таким образом, отношение с/ш на
выходе РПУ возрастает на 14.3дБ.
Выбор промежуточных частот и средств
обеспечения избирательности.
При выборе промежуточной частоты
необходимо учитывать следующее:
Промежуточная частота не должна
находиться в диапазоне принимаемых частот приёмника или близко от границ этого
диапазона.
Промежуточная частота не должна
совпадать с частотой какого-либо мощного передатчика.
С увеличением промежуточной частоты:
увеличивается избирательность по
зеркальному каналу;
уменьшается избирательность по
соседнему каналу;
расширяется полоса пропускания;
уменьшается входное и выходное
сопротивление электронных приборов, что приводит к увеличению шунтирования
контуров;
уменьшается коэффициент усиления на
каскад за счёт уменьшения резонансного сопротивления контура;
С уменьшением промежуточной частоты:
увеличивается избирательность по
соседнему каналу;
уменьшается избирательность по
зеркальному каналу;
увеличивается входное и выходное
сопротивление электронных приборов, что приводит к уменьшению шунтирования
контуров;
понижается коэффициент шума.
Поэтому применение двухкратного
преобразования частоты позволяет использовать достоинства высокой и низкой
промежуточных частот.
Для получения требуемой
селективности по зеркальному каналу при разностном преобразовании первая
промежуточная частота должна удовлетворять условию:
где
- обобщённая расстройка для
зеркального канала;
- частота настройки;
- эквивалентное затухание контуров
тракта.
Эквивалентное затухание контуров
тракта
целесообразно
выбрать равным:
где
- коэффициент шунтирования контура
активными элементами (табл.3, см. приложение);
- минимально достижимое значение
конструктивного затухания ненагруженных контуров.
Обобщённая расстройка для
зеркального канала вычисляется по формуле:
где
- количество одиночных контуров;
- ослабление зеркального канала по
техническому заданию;
- коэффициент рассогласования
антенно-фидерного тракта и входа приёмника;
вычисляем первую промежуточную
частоту:
Выбираем первую промежуточную
частоту из ряда стандартных, используемых в радиотехнике:
.
В качестве второй промежуточной
частоты выбираем частоту 455кГц.
Распределение коэффициентов шума и
усиления по блокам.
ВЦ является пассивной частью РПУ,
поэтому её коэффициент передачи (
) меньше единицы. Для одноконтурной
ВЦ
Для двухконтурной
Коэффициент шума
Для одноконтурной
Для двухконтурной
Использование той или иной ВЦ
зависит от того насколько надо подавить зеркальную частоту.
Использование двух УРЧ объясняется
сложностью получить достаточно большой коэффициент усиления на одном каскаде
при работе на высоких частотах. Необходимость получения достаточно большого
коэффициента усиления
объясняется
необходимостью снизить шумы последующих блоков, а также повысить
чувствительность РПУ. При определении коэффициента усиления УРЧ необходимо
учитывать то, что чем больше коэффициент усиления УРЧ, тем меньше динамический
диапазон по входу. В связи с вышесказанным примем максимальный коэффициент
усиления каждого УРЧ не более 20дБ. В целях технологичности изготовления РПУ
структуру УРЧ1 и УРЧ2 сделаем одинаковой. Суммарный максимальный коэффициент
усиления УРЧ1 и УРЧ2 равен 40дБ. В целях снижения коэффициента шума необходимо
применять элементы УРЧ1 и УРЧ2 с наименьшими коэффициентами шума. Реально можно
легко достичь коэффициента шума одного каскада УРЧ 3дБ, что будет приемлемо.
Использование двух преобразователей
частоты обосновывается необходимостью достаточно сильного подавления соседнего
канала, которое можно достичь использованием узкополосных фильтров. Как
известно малые полосы пропускания можно получить лишь на низких частотах,
поэтому и применяют преобразователи частоты. Использование двухступенчатого
преобразования объясняется тем, что подавление зеркального канала облегчается
при более высокой промежуточной частоте, однако высокую избирательность по
соседнему каналу и устойчивое усиление легче получить при более низкой
промежуточной частоте. ФОС1 подавляет зеркальный канал для СМ2, а ФОС2 соседний
канал. Поскольку перед первым преобразователем частоты находится УРЧ можно
сконструировать преобразователь с большим коэффициентом шума:
Будем
использовать активные преобразователи частоты, это может позволит избежать
использования УПЧ. Поскольку основное усиление производят на НЧ, с помощью
оконечных каскадов (по причине расширения динамического диапазона и повышения
устойчивости усиления), коэффициент усиления СМ1 примем в пределах 20дБ. По
вышесказанным причинам коэффициент усиления СМ2 можно принять
, а его
коэффициент усиления 20дБ.
В качестве фильтров основной
селекции первой и второй промежуточных частот необходимо использовать кварцевый
или пьезокерамический фильтры, обладающие кривой избирательности близкой к
идеальной.
По техническому заданию стабильность
настройки приёмника должна быть
в диапазоне температур
. Поэтому
для выполнения необходимых требований по стабильности необходимо как первый,
так и второй гетеродины приёмника выполнить с кварцевой стабилизацией частоты.
Т.к. АО и Дчмс являются пассивными
блоками, необходимо приблизить их коэффициент передачи к единице, чтобы не
тратить полученное усиление от предыдущих блоков на компенсацию ослабления в
рассматриваемых блоках. Коэффициент шума данных блоков будет играть малую роль
в формировании общего коэффициента шума, поэтому их коэффициент шума может быть
достаточно большим.
Коэффициент усиления УНЧ зависит от
напряжения на входе РПУ и от того какой минимальный уровень напряжения будет
соответствовать логической единице на входе ИЭ. Коэффициент шума УНЧ, в
принципе, можно не учитывать, поскольку его вес в суммарном коэффициенте шума
РПУ будет ничтожным.
Разработки
структурной(функциональной) схемы РПУ.
Рис. 1.2
Рассчитанная блок-схема представлена
на рисунке 2. Согласно ней в РПУ осуществляется двойное преобразование частоты.
Выбор именно такой блок-схемы
объясняется несколькими причинами:
. Введение ВЦ позволяет осуществить
избирательность по зеркальному и побочным каналам.
. Использование двух УРЧ позволяет
повысить чувствительность и понизить коэффициент шума.
. Использование двух
преобразователей частоты позволяет улучшить избирательность по соседнему
каналу. Используется преобразование вниз.
. Использование УНЧ позволяет
сформировать необходимый уровень сигнала для работы ИЭ.
. Использование УПЧ позволяет
сформировать необходимый уровень сигнала для работы Дчмс.
. Характерной особенностью
приёмников ЧМС является наличие ограничителя амплитуды, что позволяет
существенно ослабить вредную амплитудную модуляцию сигнала помехами, а это позволяет
улучшить качество приёма сигнала.
. ИЭ предназначен для формирования
на выходе РПУ логического “0” или ”1”.
Рассчитанная блок-схема представлена
на рисунке 2. Согласно ней в РПУ осуществляется двойное преобразование частоты.
Выбор и расчёт параметров
транзисторов радиотракта.
Транзистор для высокочастотного
тракта необходимо выбирать из условия:
где
- частота принимаемых сигналов;
- граничная частоты крутизны
характеристики в схеме с ОЭ;
- коэффициент частотного
использования.
При
параметры транзистора практически
не зависят от частоты, что позволяет использовать его в высокочастотных трактах
радиоприёмных устройств.
Таким образом, необходимо выбирать
транзистор так, чтобы
Транзисторы выбирают также из условия
наименьшего коэффициента шума.
Из справочника выбираем транзистор КТ399А который
является одним из лучших с точки зрения шумовых характеристик и их граничная
частота удовлетворяет требованиям.параметры транзисторов, включённых по схемам
с ОЭ, на частотах ниже 500МГц можно рассчитать по формулам табл.1 (см.
приложение).
В табл.2 (см. приложение) приведены рассчитанные
Y-параметры транзисторов КТ399А.
Выбор первых каскадов приёмника.
При предварительном расчете коэффициента шума и
коэффициента передачи воспользуемся табл.1.1.
Таблица 1.1 - Минимально - достижимый
коэффициент шума и максимально - достижимый коэффициент передачи по мощности
для разных режимов работы каскада
|
Диапазон
рабочих частот
|
Тип
каскада
|
Режим
работы
|
Мин.
достижимый коэфф. шума Макс. достижимый
коэфф. передачи по мощности
|
|
|
До
500МГц
|
С
общим эмиттером
|
Усиление
|

|
|
|
|
Преобразов.
|

|
|
|
С
общей базой
|
Усиление
|

|
|
|
|
Преобразов
|

|
|
|
Каскодная
|
Усиление
|

|
|
|
Одноконтурная
входная цепь
|

|
|
В разработке РПУ предполагается
использование микросхемы МС 3362 с коэффициентом шума
. Так как
данная микросхема обеспечивает двойное преобразование частоты принимаемого
сигнала и имеет в своём составе:
два гетеродина
два смесителя
ограничитель амплитуды
квадратурный детектор
компаратор
Предполагается применение
стандартных керамических или кварцевых фильтров на 10.7 МГц и 455кГц.
Рекомендованных фирмой изготовителем микросхемы.
Т.к.
, то необходимо добавить два
однокаскадных УРЧ на транзисторе с общим эмиттером, обладающий малым
и большим
.
В каскаде УРЧ используется
транзистор КТ399А с
. Определяем
для него
и
Минимально
достижимый коэффициент шума при двух каскадах УРЧ:
Расчёт средств избирательности
тракта радиочастоты
. Задаёмся ориентировочным числом
одиночных контуров тракта радиочастоты:
.
. Необходимая добротность контуров,
обеспечивающая заданную избирательность по зеркальному каналу:
где
- зеркальная частота, так как
частота гетеродина принимается ниже частоты сигнала.
- частота принимаемого сигнала
. Так как
(максимально
осуществимое), принимаем число контуров
и эквивалентную добротность контура
.
. Определяем:
вспомогательные коэффициенты для
дальнейшего расчёта
где
- расстройка, при которой задана
избирательность по соседнему каналу.
избирательность по соседнему каналу
Т.е. избирательность по соседнему
каналу средствами избирательности тракта радиочастоты обеспечено не будет.
Избирательность по зеркальному
каналу
Избирательность по зеркальному
каналу выполнена. Таким образом, в тракте радиочастоты необходимо применить 4
контура для удовлетворения требований по зеркальному каналу.
Расчёт необходимого коэффициента
усиления линейного тракта.
Необходимое усиление сигналов в
линейном тракте следует обеспечить при достаточной устойчивости каскадов (при
этом чем меньше число каскадов, тем выше стабильность). Коэффициент усиления
линейного тракта должен быть равен:
где
- необходимый уровень сигнала на
входе микросхемы МС3362;
- чувствительность приёмника.
Из формулы для
видно, что
УРЧ использовать необязательно, но здесь не учтена пассивная ВЦ, которая снизит
чувствительность приёмника и усиление все равно понадобится, также УРЧ позволит
снизить коэффициент шума.
Выбор средств обеспечения усиления
линейного тракта можно начать с определения коэффициента усиления преселектора
(ВЦ и УРЧ).
В транзисторных приёмниках
коэффициент усиления преселектора:
- количество каскадов в УРЧ
В приёмниках с фиксированной
настройкой коэффициент передачи входной цепи можно рассчитать по формуле:
где
- для одноконтурной входной цепи;
Будем применять двухконтурную
входную цепь, следовательно коэффициент передачи будет равен
(если
контуры входной цепи обладают одинаковыми добротностями).
Коэффициент усиления усилителей
радиочастоты и промежуточной частоты на транзисторах ограничивается
устойчивостью работы усилителя.
В связи с этим при определении
необходимого числа каскадов УРЧ будем считать, что при их полном электрическом
расчёте обеспечивается получение усиления, близкого к максимально устойчивому.
Учитывая эти соображения, можно в
большинстве случаев считать при предварительном расчёте усиления каскадов УРЧ и
равным максимально устойчивому коэффициенту усиления усилителя, который принимают
для усилителей на транзисторах (в данном случае КТ399А):
- коэффициент устойчивого усиления
для одного каскада УРЧ,
где S=115- крутизна характеристики
транзистора на рабочей частоте, мА/В; f = 410- максимальная рабочая частота,
МГц;
- ёмкость коллектор-база, пФ.
Подсчитаем предварительный
коэффициент усиления преселектора.
.
Для обеспечения необходимого
коэффициента усиления(
), в
принципе, достаточно однокаскадного УРЧ, но т.к. он не обеспечивает
необходимого коэффициента шума приходится использовать двухкаскадный УРЧ.
Требование по необходимому
коэффициенту усиления выполнено.
2. Электрический расчёт схемы
приёмника
Расчёт усилителя радиочастоты.
В усилителе радиочастоты
используется двухкаскадная УРЧ с емкостной схемой связи (емкостной делитель).
Двухкаскадная схема позволит выполнить требования по коэффициенту шума(см.
п.1.6) и получить необходимый коэффициент усиления. Данная схема удобна в
усилителях с фиксированной рабочей частотой, так как не требует выполнения
отвода у контурной катушки при автотрансформаторном включении. На рис.2.1
показана схема одного каскада УРЧ.
Рис. 2.1 - Электрическая схема
каскада УРЧ
Расчёт элементов схемы питания.
. Определяем изменение обратного тока
коллектора:
где
- обратный ток коллектора
транзистора КТ399А.
- максимальная рабочая температура
- стандартная рабочая температура
. Находим тепловое смещение напряжения
базы:
где
.
- минимальная рабочая температура
. Рассчитаем необходимую
нестабильность коллекторного тока:
где
- ток коллектора
. Вычисляем сопротивление
:
где
- входная проводимость транзистора
КТ399А.
. Вычисляем сопротивление
:
где
- допустимое падение напряжения на
. Находим
и
:
. Подсчитываем ёмкости
и
:
. Входное сопротивление усилителя:
где
- входное сопротивление транзистора
КТ399А.
. Разделительная ёмкость
:
где
;
;
.
Расчёт контура в цепи коллектора
первого каскада УРЧ
.Определяем коэффициент шунтирования
контура входным сопротивлением следующего каскада и выходным сопротивлением
транзистора, допустимым из условий устойчивости и обеспечения заданной
эквивалентной добротности:
где
- устойчивый коэффициент одного
каскада УРЧ;
- крутизна транзистора на рабочей
частоте;
- входное сопротивление следующего
каскада(второй каскад УРЧ);
- выходное сопротивление
транзистора.
. Необходимые конструктивные и
эквивалентные затухания контура
. Определяем характеристическое
сопротивление контура, приняв коэффициент включения в цепь коллектора
:
. Выбираем эквивалентную ёмкость
контура согласно табл.4 (см. приложение)
.
. Определяем коэффициент включения
контура со стороны последующего каскада
. Общая величина ёмкости емкостного
делителя
где
- выходная ёмкость транзистора
КТ399А.
. Величина емкостей делителя:
где
- входная ёмкость транзистора
КТ399А.
. Определяем индуктивность контура
где
;
;
.
Расчёт резонансного коэффициента
усиления и шума первого каскада УРЧ.
. Рассчитаем резонансный коэффициент
усиления одного каскада УРЧ:
. Коэффициент усиления первого
каскада УРЧ по мощности:
где
- входное сопротивление первого
каскада УРЧ
- входное сопротивление второго
каскада УРЧ
Коэффициент усиления получился
меньше устойчивого коэффициента усиления(
)
, следовательно каскад устойчив.
. Определяем коэффициент шума
каскада:
где
-эквивалентная шумовая проводимость
транзистора;
- эквивалентное шумовое
сопротивление транзистора.
- сопротивление базы транзистора
КТ399А
Расчёт контура в цепи коллектора второго каскада
УРЧ
Второй каскад УРЧ отличается от первого только
контуром в цепи коллектора, а точнее сказать, коэффициентом включения
микросхемы МС 3363 в данный контур. Пересчитаем емкостной делитель в цепи
контура и коэффициент усиления каскада, зависящий от коэффициента включения.
Определяем коэффициент шунтирования контура
входным сопротивлением микросхемы МС 3362 и выходным сопротивлением
транзистора, допустимым из условий устойчивости и обеспечения заданной
эквивалентной добротности:
где
- устойчивый коэффициент одного
каскада УРЧ;
- крутизна транзистора на рабочей
частоте;
- входное сопротивление микросхеме
МС 3362
- выходное сопротивление
транзистора.
. Необходимые конструктивные и
эквивалентные затухания контура
. Определяем характеристическое
сопротивление контура, приняв коэффициент включения в цепь коллектора
:
4. Выбираем эквивалентную ёмкость
контура согласно табл.4 (см. приложение)
.
. Определяем коэффициент включения
контура со стороны последующего каскада
. Общая величина ёмкости емкостного
делителя
где
- выходная ёмкость транзистора
КТ399А.
. Величина емкостей делителя:
где
- входная ёмкость микросхеме МС
3362.
. Определяем индуктивность контура:
где
;
;
.
Расчёт резонансного коэффициента усиления и шума
второго каскада УРЧ.
. Рассчитаем резонансный коэффициент усиления
второго каскада УРЧ:
. Коэффициент усиления второго
каскада УРЧ по мощности:
где
- входное сопротивление первого
каскада УРЧ
- входное сопротивление второго
каскада УРЧ
Коэффициент усиления получился
меньше устойчивого коэффициента усиления (
)
, следовательно каскад устойчив.
. Определяем коэффициент шума
каскада:
где
-эквивалентная шумовая проводимость
транзистора;
- эквивалентное шумовое
сопротивление транзистора.
- сопротивление базы транзистора
КТ399А
Резонансный коэффициент усиления
обоих каскадов УРЧ
Расчёт входной цепи.
Входной цепью называют часть схемы
приемника, связывающую антенно-фидерную систему с входом первого каскада.
Она предназначена для передачи
напряжения сигнала от антенны к первому каскаду и для ослабления внешних помех.
В соответствии с этим к входной цепи приемника предъявляются следующие
требования:
Входная цепь должна передать,
возможно, большее напряжение на вход первого каскада.
Входная цепь должна обеспечить
ослабление всех мешающих сигналов, в том числе помехи, проходящей по
зеркальному каналу, побочному каналу, помехи на частоте, равной промежуточной.
Для уменьшения перекрестных искажений входная цепь должна обеспечить ослабление
мешающих сигналов большой амплитуды.
Входная цепь должна быть настроена
на частоту принимаемого сигнала. Если предусмотрена работа приемника в
диапазоне частот, то входная цепь должна обеспечить перекрытие этого диапазона.
При этом изменение качественных показателей не должно превышать заданной нормы.
Изменение параметров антенны и
входных параметров первого каскада не должно вызывать превышающих норму
изменений качественных показателей. Это накладывает требования на выбор способа
связи с антенной и входом первого каскада и на ее величину.
Входная цепь должна пропускать
спектр частот принимаемого радиосигнала с неравномерностью не больше заданной
нормы.
В данном курсовом проекте для
удовлетворения требований обеспечения высокой избирательности по зеркальному
каналу (60 дБ), заданной в техническом задании, необходимо использовать
двухконтурную входную цепь. Такое решение принято потому, что для обеспечения
заданной избирательности по зеркальному каналу необходимо 4 контура, имеется 2
резонансных УРЧ, значит надо еще 2 контура.
Многоконтурные входные цепи
используются для повышения избирательности радиочастотного тракта. Они способствует
более эффективному ослаблению приёма по побочным каналам (в том числе и
зеркальный). Увеличивается также и подавление сильной помехи, что уменьшает
перекрестные искажения. Однако многоконтурные входные цепи имеют меньший
коэффициент передачи.
В качестве схемы входной цепи
применим двухконтурную схему с трансформаторной связью с антенной.
Трансформаторная связь применяется
на частотах до 500МГц и позволяет хорошо развязать РПУ от антенны.
Рис. 2.2 - Схема двухконтурной
входной цепи с трансформаторной связью с антенной
Расчёт:
Выбираем ёмкость контура
- для частот
> 300МГц. Примем
и
собственное затухание контура
(табл.6, см. приложение).
Рассчитаем предварительную ёмкость
контура:
где
- ёмкость монтажа
- паразитная ёмкость катушки
Рассчитаем коэффициент шунтирования
ВЦ со стороны первого каскада УРЧ:
Вычисляем коэффициент включения УРЧ
во входную цепь:
где
- входное сопротивление каскада УРЧ
Рассчитываем суммарную ёмкость
контура:
где
- суммарная ёмкость контура.
- ёмкость вносимая во входную цепь
со стороны УРЧ
- входная ёмкость каскада УРЧ
Находим индуктивность контура:
где
;
;
.
Вычисляем индуктивность связи:
где
- входное сопротивление антенны
Вычисляем коэффициент связи между
антенной и ВЦ:
где
- коэффициент связи между антенной и
ВЦ
- взаимная индуктивность
Вычисляем емкость связи между
контурами:
Вычисляем коэффициент передачи
входной цепи:
Вычисляем коэффициент передачи
входной цепи по мощности:
где
- входное сопротивление антенны,
- входное сопротивление первого
каскада УРЧ.
Вычисляем коэффициент шума входной
цепи:
Выбор конкретных элементов в
качестве рассчитанных сопротивлений и емкостей в УРЧ и ВЦ
Выбор тех или иных элементов зависит
от нескольких причин:
Допустимые размеры.
Рассеиваемая мощность (данный
параметр влияет на энергозатраты РПУ).
Допустимые допуски.
Размеры элементов в разработке
пейджера играют важную роль из-за малых габаритов последнего, поэтому выбираем
элементы с наименьшими размерами.
Т.к. диапазон рабочих температур РПУ
-200С¸+300С
необходимо выбирать резисторы с малым температурным коэффициентом
сопротивления.
Выбор резисторов:
Максимальную рассеиваемую мощность
резисторов можно определить как:
где
- ток коллектора транзистора КТ399А
- напряжение питания
Поэтому необходимо выбирать
резисторы с номинальной мощностью, не менее 0,015Вт.
Резисторы R1, R2, R3, R4, RЭ1, RЭ2
влияют на задание рабочей точки каскада (R1, R2, R3, R4 непосредственно задают
рабочую точку, RЭ1, RЭ2 стабилизируют её) поэтому необходимо в их качестве
применять резисторы с хорошими параметрами. Т.к. резисторы R1, R2, R3, R4, RЭ1,
RЭ2 располагаются в каскадах УРЧ, необходимо применять малошумящие резисторы
(проволочные). Все резисторы обладают тепловыми и токовыми шумами, причём
токовые значительно больше тепловых. Проволочные резисторы обладают малыми
токовыми шумами, которые характерны непроволочным. В свою очередь размеры
проволочных резисторов обычно превышают размеры непроволочных, поэтому будем
применять непроволочные резисторы.
Всем этим требованиям отвечают
резисторы серии С2-23 обладающие:
Допуском
Диапазоном рабочих температур -600С¸+700С
Номинальной мощностью 0,062Вт
Номиналы сопротивлений:= R3=5,1кОм,=
R4=20кОм,Э1= RЭ2=121кОм,
Цепочка СфRф действует как
развязывающий фильтр, защищающий каскад от паразитной обратной связи через
общий источник питания, а так же как фильтр, сглаживающий пульсации напряжения
питания. Как видно резисторам Rф1, Rф2 необязательно иметь такие же высокие
параметры как у R1, R2, RЭ1, кроме шумовых. Используем резистор серии С2-23
обладающий:
Допуском
Диапазоном рабочих температур -600С¸+700С
Номинальной мощностью 0,062Вт
Номинал: Rф1= Rф2=200 Ом.
Т.к. напряжение питания 3В, то
необходимо выбирать конденсаторы с номинальным напряжением не мене 3В.
Использование высококачественных
разделительных конденсаторов Ср1, Ср2 и конденсаторов Сф1, Сф2, используемых в
СфRф цепочках, не имеет смысла, поэтому будем использовать конденсаторы серии
К22-5, обладающие:
Допуском
Диапазон рабочих температур -600С¸+850С
Номинальным напряжением 25В
Номинальная ёмкость:
Сф1= Сф2=0,001мкФ
Ср1= Ср2=0,00068мкФ.
Конденсаторы СЭ1, СЭ2 используемые
для устранения обратной связи по току шунтируют резисторы RЭ1, RЭ2 поэтому в
некоторой степени влияют на стабилизацию рабочей точки; конденсаторы С5, С6,
С7, С8, отвечают за избирательность по зеркальному каналу; конденсатор С1
осуществляет связь между контурами, которая близка к критической, поэтому все
эти конденсаторы должны обладать хорошими параметрами. Используем конденсаторы
серии К22-5, обладающие:
Допуском
Диапазоном рабочих температур -600С¸+850С
Номинальным напряжением 25В
Номинальная ёмкость:
Сэ1= Сэ2=0,0015мкФ.
С5 =10пФ,
С6 =82пФ,
С7 =10пФ,
С8 =56пФ,
С1=1пФ.
Т.к. конденсаторы С2, С3
задействованы во входной цепи, предназначенной для выделения полезного сигнала,
поэтому их параметры должны быть высококачественными. Также конденсаторы С2, С3
должны быть подстроечными для точной настройки ВЦ на необходимую частоту. Для
конденсаторов С2, С3 используем серию КТ4-25 обладающая:
Изменением установленной ёмкости, не
более (15%+1пФ).
ТКЕ=0 (группа по температурной
стабильности МП0).
Диапазон рабочих температур -600С¸+850С.
Номинальным напряжением 250В.
Номинальная ёмкость: С3= С4=(1¸5)пФ.
Конструктивный расчёт катушки
индуктивности входной цепи
По конструктивному признаку катушки
контуров делятся на однослойные и многослойные, экранированные и
неэкранированные, с магнитным сердечником и без сердечника.
Основные параметры катушек контуров:
величина индуктивности L;
добротность Q;
собственная емкость С
;
стабильность и механическая
прочность;
размеры и вес.
Однослойные цилиндрические катушки
рекомендуется изготавливать с небольшой индуктивностью (до 200 мГн).
Применяются они в контурах радиоприёмных устройств в диапазоне средних,
коротких и ультракоротких волн. Обмотки обычно выполняются круглым медным проводом
или путем нанесения металлизации в виде спирали на металлический каркас.
Обмоточный провод рационально применять эмалированный (как наиболее
влагостойкий). В однослойных катушках с шагом желательно применение
посеребренного медного провода без изоляции.
В качестве материалов каркасов
катушек следует стремиться использовать керамику, так как она наиболее
стабильна в отношении высокой влажности, температуры и обладает малыми потерями
на высокой частоте, а также пресшпан, эбонит, гетинакс, радиофарфор, полистирол
и другой подходящий материал.
Оптимальное (с точки зрения минимума
потерь) отношение между длиной намотки b и диаметром каркаса катушки D лежит в
пределах b/D=0.4/0.8.
С увеличением диаметра каркаса
катушки ее добротность возрастает.
Таблица 2.1 - Рекомендуемый диаметр катушек
|
Тип
обмотки
|
Диаметр
каркаса D, мм
|
Предельная
индуктивность, мкГн
|
|
Однослойная
намотка с шагом
|
6
|
1,8
|
|
7
|
2,5
|
|
10
|
4
|
|
12
|
7
|
Рекомендуется использовать шаг
намотки
где d -
диаметр провода без изоляции.
Для повышения конструктивной
добротности катушки каркас должен при достаточной его прочности содержать
минимальное количество изоляционного материала.
Хорошие результаты достигаются применением
материала с малыми потерями на высокой частоте (полистирола, радиофарфора).
Для метровых и дециметровых волн
рекомендуется выполнять бескаркасные катушки из нескольких витков толстого
провода диаметром
конструктивную
добротность. Для создания катушек с индуктивностью меньше 1мГн применяют
однослойные намотки с шагом. Цилиндрические катушки с однослойной намоткой
удобны в изготовлении, обладают малой собственной ёмкостью
и могут
быть сравнительно точно
рассчитаны
на заданную индуктивность. Намотки с шагом позволяют повысить её стабильность и
снизить собственную ёмкость.
Рис. 2.3 - Катушка индуктивности
Рис. 2.4 - Зависимость промежуточного
коэффициента от отношения длинны катушки к её диаметру
Рис. 2.5 - Зависимость поправочного коэффициента
А от отношения диаметра провода к шагу намотки
Рис. 2.6 - Зависимость поправочного коэффициента
В от отношения числа витков
. Выбираем диаметр каркаса, тип и диаметр
обмоточного провода, а также вычисляем число витков намотки N для заданной
индуктивности L.
Выбираем по таблице 1 диаметр
намотки катушки индуктивности:
.
Выбранный тип обмоточного провода
ПЭВ-2 со следующими параметрами:
диаметр провода без изоляции:
;
диаметр провода в изоляции:
;
коэффициент неплотности:
.
. Число витков на 1 см длины
намотки:
. Найдем вспомогательный параметр
где L- заданная величина
индуктивности.
. Из рис. 2.4 находим значение
,
соответствующее вычисленному в пункте 3 значению параметра
:
(рекомендуемое
)
- длина намотки,
- диаметр
намотки
. Число витков намотки:
6. Определяем шаг намотки:
Зададимся
- диаметр выбранного провода без
изоляции,
- шаг намотки.
. По отношению
и по числу
витков N определим поправочные коэффициенты А и В соответственно:
- поправочный коэффициент (из рис.
2.5)
- поправочный коэффициент (из рис.
2.6)
. Найдем индуктивность катушки при
намотке с шагом
и числом
витков
:
. Число витков намотки с шагом для
заданной индуктивности
. Длина намотки
. Расчет собственная ёмкость катушки:
В результате была конструктивно
рассчитана индуктивность связи входной трансформаторной цепи при намотке с
шагом. Она оказалась достаточно сложно реализуемой. Это объясняется тем, что
частота принимаемого сигнала 410 МГц очень высока и относится уже к
сверхвысоким частотам. Но мы были ограничены по техническому заданию тем, что
пэйджер является переносимым приёмником. Из-за этого пришлось выполнять входную
цепь на элементах с сосредоточенными параметрами, а не на резонансных линиях с
распределенными параметрами. Иначе бы длина четвертьволновой резонансной линии
для данной частоты принимаемого сигнала получилась около 16 см, что не
укладывается в размеры пэйджерного приёмника.
Часто катушки индуктивности
экранируют для обеспечения защиты их от внешних электрических и магнитных
полей, а также для ограничения поля катушки в определённом объёме. Но при
экранировке:
. уменьшается индуктивность.
. снижается добротность контура.
. увеличивается ёмкость катушек.
Поскольку на частоте
большую
роль играет добротность контуров, а также ёмкости катушек, применять
экранировку не целесообразно. Для малых диаметров экранировки (а в пейджерах
создать большие по размеру экраны нет возможности) затухание вносимое контуром
в экран:
- удельное сопротивление материала
экрана
- рабочая частота
Т.е. при создании контура,
добротность которого в основном определяется катушкой, с конструктивным
затуханием 0,006, происходит увеличение затухания на 0,004.
конструктивная добротность катушки
без экранировки
конструктивная добротность катушки с
экранировкой, т.е. добротность контура снижается на треть.
Применение микросхемы MC3362
До появления специализированных МС
приемные устройства РТ строились на биполярных транзисторах по схемам,
аналогичным схемам транзисторных приемников, предназначенных для приема
радиовещательных УКВ станций. В обоих случаях в передатчиках осуществляется
частотная модуляция радиосигнала - широкополосная для радиовещания и
узкополосная - для связи. В связных радиопередающих устройствах применяются и
другие виды модуляции, например, фазовая. В приемниках систем персонального
радиовызова - как правило частотная.
Позже были разработаны
специализированные МС для построения радиоприемного тракта узкополосных связных
приемников ЧМ сигналов, где девиация частоты не превышает
.
Для 100%-ной надежности вхождения в
связь базового и носимого блоков во всех без исключения схемах радиоприемников
РТ применяется кварцевая стабилизация частоты гетеродина или ее подстройка с
помощью петли ФАПЧ.
Для улучшения избирательности
приемника РТ по зеркальному каналу (это особенно существенно в перегруженном
радиостанциями и помехами эфире больших городов), повышения устойчивости и
чувствительности приемника, облегчения его настройки и регулировки применяется
супергетеродинная схема с однократным или двойным преобразованием частоты
сигнала. Последнее особенно желательно для миниатюризированной радиоаппаратуры,
где малые размеры катушек снижают добротность входных колебательных контуров, а
плотный монтаж деталей может создавать паразитные обратные связи, вызывающие
самовозбуждение УПЧ и других каскадов.
Одним из первых разработчиков
специализированных микросхем была американская фирма Motorola, являющаяся
мировым лидером в области производства полупроводниковых приборов для
телекоммуникационного оборудования. Моtоrola выпускает целый ряд микросхем
радиоприемников, начиная от наиболее ранних МС3357, МС3359 (не рекомендуются
для применения в новых разработках). Впоследствии были выпущены аналоги этих МС
с улучшенными характеристиками - МС3361, МС3371/72. Еще более высокие параметры
имеют микросхемы второго поколения МС3335, МС3362, МС3363. Эти микросхемы
предназначены, в основном, для применения в узкополосных РПУ на частотах до
250...500 МГц.
Исходя из высоких требований,
предъявляемых к разработке и современного уровня развития технологий ИСМ, в
радиоприемном тракте будем применять интегральную микросхему МС3362 как
наиболее подходящую в данной разработке по параметрам рассчитанным в пунктах
1.1 - 1.8.
Микросхема обеспечивает двойное
преобразование частоты принимаемого сигнала и имеет в своем составе:
два гетеродина,
два смесителя,
ограничитель амплитуды,
квадратурный детектор,
компаратор.
Предполагается применение
керамических или кварцевых фильтров на 10.7 МГц и 455 кГц.
Первый смеситель работает на
частотах до 200 МГц при использовании внутреннего гетеродина. При использовании
внешнего гетеродина предельная частота входного сигнала 450МГц. Электрические
параметры микросхемы приведены в таблице 2.2.
Таблица 2.2 - Электрические
параметры ИМ МС3362
|
Характеристика.
|
Мин.
Значение
|
Тип.
Значение
|
Макс.
Значение
|
Величина
|
|
Потребляемый
ток
|
3
|
4.5
|
7
|
|
|
Активное
входное сопротивление первого смесителя
|
-
|
690
|
-
|
Ом
|
|
Емкостное
входное сопротивление первого смесителя
|
-
|
7,2
|
-
|
|
|
Выходное
сопротивление детектора
|
-
|
1,4
|
-
|
|
|
Диапазон
рабочих температур
|
-40
|
-
|
+85
|
0С
|
|
Коэффициент
усиления первого смесителя
|
|
18
|
|
|
|
Коэффициент
усиления второго смесителя
|
|
22
|
|
|
|
Чувствительность
при с/ш=12дБ
|
|
0.7
|
|
|
|
Максимальное
входное напряжение
|
|
10
|
|
|
|
Напряжение
питания
|
2
|
-
|
6
|
В
|
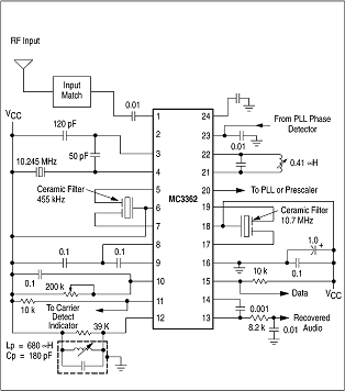
Рис. 2.7 - Выводы и структурная схема микросхемы
МС3362
Рис. 2.8 - Схема подключения навесных элементов
к микросхеме МС3362
Таблица 2.3 - Назначение выводов ИС MC3362
|
#
pin
|
Назначение
|
#
pin
|
Назначение
|
|
1
|
Вход
первого смесителя
|
24
|
Вход
первого смесителя
|
|
2
|
Выход
второго гетеродина
|
23
|
Вход
управления варикапом
|
|
3
|
Эмиттер
второго гетеродина
|
22
|
Вход
первого гетеродина
|
|
4
|
База
второго гетеродина
|
21
|
Вход
первого гетеродина
|
|
5
|
Выход
второго смесителя
|
20
|
Выход
первого гетеродина
|
|
6
|
Напряжение
питания
|
19
|
Выход
первого смесителя
|
|
7
|
Вход
ограничителя амплитуды
|
18
|
Вход
второго смесителя
|
|
8
|
Развязывающий
конденсатор
|
17
|
Вход
второго смесителя
|
|
9
|
Развязывающий
конденсатор
|
16
|
Общий
|
|
10
|
Режим
драйвера
|
15
|
Выход
гетеродина
|
|
11
|
Выход
драйвера
|
14
|
Вход
компаратора
|
|
12
|
Вход
детектора
|
13
|
Выход
компаратора
|
На выходе микросхемы МС3362 получаем необходимые
логические уровни “0”или”1”.
Выбор конкретных элементов в качестве
сопротивлений и емкостей навесных элементов микросхемы МС3362.
Выбор резисторов:
Максимальную рассеиваемую мощность резисторов
можно определить как:
где
- ток коллектора транзистора КТ399А.
- напряжение питания.
Поэтому необходимо выбирать
резисторы с номинальной мощностью, не менее 0,01Вт.
Резистор R5 шунтирует колебательный
контур частотного детектора, задавая тем самым необходимую крутизну и
линейность как АЧХ так и ФЧХ контура, поэтому оно должно обладать стабильными
параметрами. Применим резистор серии С2-23 обладающий:
Допуском
Диапазоном рабочих температур -600С¸+700С.
Номинальной мощностью 0.062Вт.
Номинал сопротивления: R5=39кОм.
Резистор R6 является подтягивающим
поэтому не требует высоких параметров. Применим резистор серии С2-23
обладающий:
Допуском
.
.
Диапазоном рабочих температур -600С¸+700С.
Номинальной мощностью 0.062Вт.
Номинал: R6=10 кОм.
Конденсаторы С9, С20, С15, С16, С13,
С12 являются разделительными, а конденсаторы С18, С19 задействованы в цепочке
стабилизации питания, поэтому к ним предъявляются невысокие требования.
Применим для конденсаторов С9, С20, С15, С16, С13, С12, С19 серию КБГ-И
обладающие:
Допуском
.
Изменение емкости, не более
.
Диапазон рабочих температур -600С¸+700С.
Номинальным напряжением 200В.
Номинальная ёмкость:
С9 =С15= С16=0,01мкФ
С20=0,001мкФ
С12 =С13= С19=0,1мкФ
Для конденсатора С18(полярный) применим серию
К53-1 обладающая:
Допуском
.
Изменением емкости, не более +50%.
Диапазон рабочих температур -600С¸+850С.
Номинальным напряжением 6,3В.
Номинальная ёмкость: С18=1мкФ.
Конденсаторы С11, С10 задействованы
в цепочке обратной связи второго гетеродина, конденсатор С14 задействован в
колебательном контуре частотного детектора, поэтому их параметры должны быть
стабильными. Применим конденсаторы серии К22-5 обладающие:
Диапазоном рабочих температур: -600С¸+850С
Допуском
.
Номинальным напряжением 25В
Номинальная емкость:
С11 =51пФ,
С10 =120пФ,
С14 =180пФ.
Расчёт гетеродина
Для удовлетворения стабильности
настройки 10-5 % необходимо использовать гетеродин с кварцевой стабилизацией
частоты.
Следовательно, целью расчёта
гетеродина является выбор схемы автогенератора с кварцевой стабилизацией
частоты для удовлетворения требований по стабильности настройки приёмника, а
так же расчёт параметров этого автогенератора.
В данном курсовом проекте сложность
расчёта гетеродина с кварцевой стабилизацией обусловлена тем, что он должен
генерировать частоту 399,3 МГц, а в настоящее время существуют кварцевые
резонаторы, максимальная первая гармоника которых около 30 МГц. Хотя кварцевые
резонаторы работают и на 5-ой гармонике с той же добротностью, что и на первой
- этого недостаточно для реализации нужного нам гетеродина.
Основой для получения весьма высоких
частот на выходе тракта гетеродина является совместное использование кварцевых
автогенераторов, работающих на частоте механической гармоники кварцевого
резонатора, и последующих каскадов умножения частоты.
Для умножения частоты можно
использовать транзисторные умножители частоты, которые по существу являются
генераторами с внешним возбуждением и отличаются от них только тем, что
выходной контур умножителя настроен на n-ю гармонику частоты возбуждения, а
режим транзистора выбирается таким, чтобы получить максимальную полезную
мощность и КПД. В этих схемах колебательный контур в выходной цепи должен быть
настроен на вторую и третью гармонику входной частоты (n=2,3). Более высокая
кратность умножения почти не применяется из-за резкого снижения полезной
мощности и КПД.
Выберем кварцевый резонатор с
добротностью на 5-ой гармонике (133.1 МГц)
и строим на нем гетеродин с
кварцевой стабилизацией частоты, а затем с помощью транзистороного умножителя
частоты умножаем на 3.
Входное сопротивление первого
смесителя в микросхеме МС3362 составляет 690 Ом. Уровень принятого сигнала на
входе первого смесителя 44мкВ (сигнал после антенны, входной цепи и усилителя
радиочастоты). Как первый, так и второй смесители построены на транзисторах
(т.к. они усиливают сигнал ПЧ на 18 и 21 дБ соответственно) Уровень сигнала
гетеродина выбирается таким образом, чтобы получить с одной стороны требуемую
крутизну преобразования, а с другой стороны - работать на участке ВАХ
транзистора с требуемой нелинейностью. Т.к. нам не известна ВАХ преобразующего
элемента микросхемы, выберём примерный уровень сигнала гетеродина для
преобразователей на транзисторах 0,3В. Следовательно, примерная необходимая
мощность гетеродина:
Требуемая мощность гетеродина
получилась относительно невысокой, т.к. в качестве преобразователя частоты
используется активный элемент.
Интермодуляции и динамический
диапазон в многокаскадном устройстве оцениваются следующим образом.
При оценке характеристик
избирательных каскадов радиоприемника в качестве основного критерия
практической линейности целесообразно принять допустимый уровень
интермодуляционных составляющих третьего порядка.
Рис. 2.9 - Структурная схема многокаскадного
устройства
Динамический диапазон
многокаскадного устройства по уровню интермодуляционных составляющих третьего
порядка выражается следующей формулой:
где
- коэффициенты передачи напряжения
входной цепи и каждого из каскадов,
- коэффициенты селективности(
) входной
цепи и каждого из каскадов,
- параметр нелинейности i-го
каскада.
Рассчитаем динамический диапазон
спроектированного нами приёмника, состоящего из двухконтурной входной цепи,
двухкаскадного УРЧ на биполярных транзисторах, и интегральной микросхемы
МС3362. Коэффициенты селективности всех узлов равны единице(
=1).
Чувствительность приёмника равна ЭДС сигнала, индуцируемой в антенне(
).
Коэффициенты усиления:
- коэффициент передачи ВЦ,
- коэффициент передачи УРЧ1,
- коэффициент передачи УРЧ2,
- коэффициент передачи микросхемы
МС3362.
Т.к. входная цепь не содержит
нелинейных элементов, то ее параметр нелинейности
равен нулю.
Параметр нелинейности
усилительных
каскадов на биполярном транзисторе КТ399А приближенно равен
, параметр
нелинейности
интегральной
микросхемы приблизительно равен
Воспользуемся формулой (2-) и
определим общий динамический диапазон спроектированного приёмника:
Заключение
В результате курсового проекта был
рассчитан приёмник персонального радиовызова настроенный на частоту
принимаемого сигнала
, состоящий
из следующих узлов:
) полноразмерная рамочная антенна, с
индицируемой на ее выходе ЭДС ЕА=0,9мкВ;
) двухконтурная входная цепь с
трансформаторной связью с антенной,
;
) двухкаскадный УРЧ на биполярном
транзисторе КТ399А в схеме с общим эмиттером (
- для одного каскада);
) интегральная микросхема МС3362,
выполняющая функции двойного преобразования частоты, усиления промежуточных
частот, частотного детектирования;
) отдельный гетеродин с кварцевой
стабилизацией частоты, работающий на механической гармонике кварца;
Коэффициент усиления РПУ:
Коэффициент шума РПУ:=3.3
что меньше допустимого коэффициента
шума
.
Литература
1. Проектирование
радиоприёмных устройств. Под ред. А.П. Сиверса. Учебное пособие для вузов. М.,
«Сов. радио», 1976.
2. Справочник
по учебному проектированию приёмно-усилительных устройств. Под ред. Белкина.
Учебное пособие для вузов. М., «Сов. радио», 1982.
. Ред
Э. Справочное пособие по высокочастотной схемотехнике: Схемы, блоки, 50-омная
техника: Пер. с нем. - М.: 1990. - 256 с.
. Екимов
В.Д. Расчёт и конструирование транзисторных радиоприёмников. М., «Связь», 1972.
. Ладик
А.И., Сташкевич А.И. Изделия электронной техники: пьезоэлектрические и
электромеханические приборы: Справочник. - М.: Радио и связь, 1993.-104 с.
. Ерпылов
К.Н. Учебное пособие по курсу «Радиоприёмные устройства». Проектирование
входных цепей приёмников СВЧ. М. - 1972.
. Резисторы:
Справочник. Под ред. И.И. Четверткава и В.М. Терехова. - М.: Радио и связь,
1991. - 528 с.
. Конденсаторы:
Справочник. Под ред. И.И. Четверткава и М.Н. Дьяконова. - М.: Радио и связь,
1993. - 392 с.
Приложения
Формулы для расчёта Y-параметров транзисторов на
частотах ниже 500МГц
параметры транзистора КТ399А
Минимальные достижимые затухания
контуров и значения коэффициента шунтирования
|
Диапазон
частот, МГц
|
Затухание
контура Коэффициент
|
|
|
|
для
полевых транзисторов
|
для
биполярных транзисторов
|
|
0,1
0,1…0,2 0,2…0,4 0,4…0,6 0,6…1,0 1,0…5,0 5,0…30,0 30,0…300 300…1000
|
0,1…0,02
0,006…0,01 0,004…0,006 0,003…0,004 0,003…0,004 0,004…0,005 0,005…0,006
0,006…0,01 0,0003…0,004
|
1
1 1 1 1 1 1,1 1,2 1,3
|
1,4…1,6
1,5…1,7 1,6…1,8 1,7…1,9 1,8…2,0 2,0…2,2 2,2…2,5 2,5…3,0 3.0…10
|
Значения эквивалентной ёмкости контура на
различных частотах
|
0,30,3-1,51,5-66-3030-100>100
|
|
|
|
|
|
|
|
500-300300-200200-100100-5050-15<15
|
|
|
|
|
|
|
Минимальные значения индуктивностей катушек
контуров, которые можно допускать на различных частотах
|
0,1-0,50,5-1,01-55-1010-2020-4040-500
|
|
|
|
|
|
|
|
|
1000-400400-250250-2020-1010-55-0,80,8-0,01
|
|
|
|
|
|
|
|
Собственное затухание контура
|
Диапазон
волн
|
ДВ
|
СВ
|
КВ
|
МВ
|
|
0,02-0,01250,0125-0,0080,006-0,0050,01-0,005
|
|
|
|
|
|
Обозначение
|
Наименование
|
Кол.
|
Примечание
|
|
Конденсаторы
ГОСТ 5.621-70
|
|
Ср1,
Ср2
|
К22-5-М470-680пФ
±10%
|
2
|
|
|
Сф1,
Сф2
|
К22-5-М470-1000пФ
±10%
|
2
|
|
|
Сэ1,
Сэ2
|
К22-5-М75-1,5нФ
±1%
|
2
|
|
|
С1
|
К22-5-М75-3пФ
±1%
|
1
|
|
|
С2,
Ср3
|
КТ4-25-1/5
|
2
|
|
|
С5,
С7
|
К22-5-М75-10пФ
±1%
|
2
|
|
|
С6
|
К22-5-М75-82пФ
±1%
|
1
|
|
|
С8
|
К22-5-М75-56пФ
±1%
|
1
|
|
|
С10
|
К22-5-М75-120пФ
±1%
|
1
|
|
|
С11
|
К22-5-М75-51пФ
±1%
|
1
|
|
|
С12,
С13, С19
|
КБГ-И-200В-0,1мкФ
-В
|
3
|
|
|
С14
|
К22-5-М75-180пФ
±1%
|
1
|
|
|
С15,
С16
|
КБГ-И-200В-0,01мкФ
-В
|
2
|
|
|
С19
|
К53-1-6,3В-1мкФ
±1%
|
1
|
|
|
С20
|
КБГ-И-200В-0,001мкФ
-В
|
1
|
|
|
Резисторы
ГОСТ 17598-72
|
|
R1,R3
|
С2-23-0,062-5,1кОм±1%
А-Б-В
|
2
|
|
|
R2,R4
|
С2-23-0,062-20кОм±1%
А-Б-В
|
2
|
|
|
Rэ1,Rэ2
|
С2-23-0,062-121кОм±1%
А-Б-В
|
2
|
|
|
Rф1,Rф2
|
С2-23-0,062-200кОм±10%
А-Г-В
|
2
|
|
|
R5
|
С2-23-0,062-39кОм±1%
А-Б-В
|
1
|
|
|
R6
|
С2-23-0,062-10кОм±10%
А-Г-В
|
1
|
|
|
Транзистры
|
|
VT1,VT2
|
КТ-399А
|
2
|
|
|
Микросхемы
|
|
DA1
|
МС3362P
|
1
|
|