Проектирование широкополосного доступа с использованием технологии PON

  • Вид работы:
    Дипломная (ВКР)
  • Предмет:
    Информатика, ВТ, телекоммуникации
  • Язык:
    Русский
    ,
    Формат файла:
    MS Word
    861,98 Кб
  • Опубликовано:
    2013-12-02
Вы можете узнать стоимость помощи в написании студенческой работы.
Помощь в написании работы, которую точно примут!

Проектирование широкополосного доступа с использованием технологии PON

МИНИСТЕРСТВО ОБРАЗОВАНИЯ И НАУКИ РОССИЙСКОЙ ФЕДЕРАЦИИ

Федеральное государственное бюджетное образовательное учреждение высшего профессионального образования

«Кубанский государственный университет»

(ФГБОУ ВПО «КубГУ»)

Физико-технический факультет Кафедра оптоэлектроники

Специальность 210401 - Физика и техника оптической связи

ДИПЛОМНАЯ РАБОТА

ПРОЕКТИРОВАНИЕ ШИРОКОПОЛОСНОГО ДОСТУПА С ИСПОЛЬЗОВАНИЕМ ТЕХНОЛОГИИ PON




Работу выполнил Бушуев Сергей Сергеевич

Научный руководитель

канд. техн. наук, профессор Ю. Н. Белов






Краснодар 2013

СОДЕРЖАНИЕ

Обозначения и сокращения

Введение

. Виды технологий для организации широкополосного абонентского доступа

1.1 Технологии широкополосного абонентского доступа на медножильных кабелях связи

Вывод

.2 Активный широкополосный доступ

Вывод

.3 Пассивный широкополосный доступ

2. Виды технологии PON

.1 Технология GPON

.2 Технология GEPON

.3 Технологии Metro Ethernet И PON

. Архитектура PON сети

. Особенности среды передачи

5. "Пассивная" технология

. Способы реализации PON технологии

. Расчет затухания участка трассы г. Краснодар ул.Дзержинского - ул. Репина

. Принципы настройки PON сети

9. Системы PON следующего поколения

Вывод

Заключение

Список использованных источников

РЕФЕРАТ

Дипломная работа: с. 54, 19 рис., 1 табл., 8 использованных источников.

АНАЛОГОВЫЕ ТЕЛЕФОННЫЕ СЕТИ, СЕТИ ГТС, ADSL, ADSL2, ADSL2+, FTTB, PON

Целью работы является анализ способов организации широкополосного доступа с использованием технологии PON.

Объекты исследования: аналоговые телефонные сети, ADSL , ADSL2, ADSL2+, FTTB, PON, цифровое оборудование.

В результате выполнения работы были изучены способы организации широкополосного абонентского доступа с использованием технологии PON, практические схемы реализации широкополосного доступа и рассмотрено цифровое оборудование ( ADSL2+, FTTB, GPON) .

Обозначения и сокращения

АТС

автоматическая телефонная станция

ВОК

волоконно оптический кабель

ВОЛС волоконно

оптические линии связи

ГТС

городская телефонная сеть

ТФОП (PSTN)

телефонная сеть общего пользования

ADSL

(Asymmetric Digital Subscriber Line ) асимметричная цифровая абонентская линия)

ETTH

(Ethernet to the Home) ethernet до жилища

FTTB

(Fiber to the Home) волокно до жилища

ITU

 международный телекоммуникационный союз

OLT

(Optical line terminal) оптический линейный терминал

ONT

(Optical network terminal) оптический сетевой терминал

PON

(Passive Optical Network) пассивная оптическая сеть

ШПД

Широкополосный доступ

ВВЕДЕНИЕ

Развитие современных телекоммуникационных систем, цифровых электронных станций и аппаратуры уплотнения затронуло один из самых консервативных элементов сети электросвязи - абонентскую линию. В концепции структуры сети электросвязи появилось новое понятие - «сеть абонентского доступа», объединяющее как линию связи, так и оборудование, обеспечивающее передачу цифрового потока к абоненту.

В развитии сетей абонентского доступа условно можно выделить четыре этапа:

Первый этап - использование абонентской линии для обмена речевой и иной информацией в полосе канала тональной частоты (ТЧ);

Второй этап - появление узкополосной ЦСИС и обмен информацией, для которой полосы тональной частоты недостаточно;

Третий этап - использование широкополосной ЦСИС и поддержка возможностей обмена видеоинформацией;

Четвертый этап - использование телекоммуникационных сетей для телемедицины.

Уже много лет в России, европейских странах и США дискутируется вопрос о «полной замене меди на оптику». Но исход ясен: технологии xDSL, обеспечивающие передачу высокоскоростных цифровых потоков по существующим сегодня кабельным линиям, займут лидирующее положение при строительстве сетей абонентского доступа. То есть «медь закопана в землю, но далеко еще не мертва», как говорят разработчики xDSL - систем.

В данной дипломной работе были рассмотрены вопросы организации широкополосного абонентского доступа с использованием технологии PON.

1. ВИДЫ ТЕХНОЛОГИЙ ДЛЯ ОРГАНИЗАЦИИ ШИРОКОПОЛОСНОГО АБОНЕНТСКОГО ДОСТУПА

.1 Технологии широкополосного абонентского доступа на медножильных кабелях связи

Растущий спрос на новые услуги при условии достаточного количества обычных медно-проводных абонентских линий предопределил разработку технологий «цифровых абонентских линий» (английский термин - Digital Subscriber Loop). Определимся для начала с «X», возглавляющим всем известную аббревиатуру xDSL. В данном случае «Х» - это «нечто», изобретаемое разработчиками чтобы выделить то или иное решение из широкого ряда DSL - технологий Технологии, получившие название xDSL по английской аббревиатуре, позволили организовывать высокоскоростную цифровую передачу по существующим абонентским линиям, как изображено на рисунке 1. Таким образом, новые услуги, требовавшие цифрового метода передачи, стали предоставляться с использованием существующей кабельной распределительной сети. Согласно первоначальному определению, DSL - это трехканальная линия, соединяющая ISDN-терминал пользователя с коммутационной системой телефонной компании по четырем обычным телефонным проводам. Используя Basic Rate Interface (два коммутируемых канала по 64 Кбит/с и один канал передачи данных с коммутацией пакетов емкостью 16 Кбит/с), DSL обеспечивает одновременную дуплексную транспортировку речи и данных, а также сигнальной и другой служебной информации. Интересно, что много позже, в середине 90-х, для идентификации «прародительницы» семейства высокоскоростных медных технологий к неизменному «корню» DSL стали прибавлять букву I. Это должно было обозначать реализацию DSL по технологии ISDN, которая обеспечивала дуплексную передачу со скоростью 160 кбит/с по одной витой паре. Эта технология широко распространена и, кроме сетей ISDN, применяется для создания оборудования уплотнения абонентских линий и модемов на ограниченную дистанцию (short - range) [1].

Рисунок 1 - Организация канала ADSL

Таким образом с появлением ADSL технологий стало возможным превращение витой пары телефонных проводов в тракт высокоскоростной передачи данных. Это позволило подарить «вторую жизнь» медно жильным линиям связи. Технология ADSL2+, обладающая скоростью входного канала до 24 Мбит/с способна обеспечить передачу HD-контента уровня кабельных сетей. Это выгодно ставит ее для использования рядовым пользователем. Тем более, если учесть относительно не дорогое оборудование.

Но если по скорости входящего канала есть существенный запас, то низкая скорость обратного канала (у ADSL - 1 Мбит/сек, ADSL2+ - 3.5 Мбит/сек) ограничивает пользователей ADSL. Низкая скорость upload - серьезная помеха для быстрого внутреннего обмена файлами между пользователями.

Есть еще один важный минус всех xDSL сетей, связанный с чисто физическим использованием абонентской медной линии. В связи с «перекрестными наводками» в витой паре, оператором связи возможно использование лишь до 30% от емкости кабеля. К примеру, если имеется 10х2 пар - возможно использовать только 3 пары, 100х2 - 30 пар соответственно. Таким образом при подключении абонентов, в большинстве случаев используется принцип «кто успел». Если компания - поставщик услуг не располагает средствами, для модернизации уже имеющейся линии связи, абонентам возможно придется неопределенное время ожидать возможности подключиться к сети.

ВЫВОД

С появлением ADSL технологий стало возможным превращение витой пары телефонных проводов в тракт высокоскоростной передачи данных. Это позволило подарить «вторую жизнь» медно жильным линиям связи. Технология ADSL2+, обладающая скоростью входного канала до 24 Мбит/с способна обеспечить передачу HD-контента уровня кабельных сетей. Это выгодно ставит ее для использования рядовым пользователем. Тем более, если учесть относительно не дорогое оборудование.

Но если по скорости входящего канала есть существенный запас, то низкая скорость обратного канала (у ADSL - 1 Мбит/сек, ADSL2+ - 3.5 Мбит/сек) ограничивает пользователей ADSL. Низкая скорость upload - серьезная помеха для быстрого внутреннего обмена файлами между пользователями.

Есть еще один важный минус всех xDSL сетей, связанный с чисто физическим использованием абонентской медной линии. В связи с «перекрестными наводками» в витой паре, оператором связи возможно использование лишь до 30% от емкости кабеля. К примеру, если имеется 10х2 пар - возможно использовать только 3 пары, 100х2 - 30 пар соответственно. Таким образом при подключении абонентов, в большинстве случаев используется принцип «кто успел». Если компания - поставщик услуг не располагает средствами, для модернизации уже имеющейся линии связи, абонентам возможно придется неопределенное время ожидать возможности подключиться к сети.

1.2 Активный широкополосный доступ

Технология передачи данных FTTB (Fiber-To-The-Building) представляет из себя оптоволоконную сеть до здания или строения с последующей коммутацией до конечных абонентов находящихся в этом здании посредством медного кабеля. Данная технология на сегодняшний день одна из самых передовых и более скоростная по сравнению с другими технологиями, более того имеет преимущество перед другими технологиями кроме скорости передачи данных, в отсутствии какого либо дополнительного оборудования [2].

Особенностями технологии FTTB являются:

Повышенная надежность. Как известно из практики, наибольшее число отказов приходится именно не на ВОЛС, а на коаксиальные сети. Ввиду наличия каскадно включенного не более одного усилителя (например, усилитель на подъезд), вероятность отказа является низкой.

Простота построения параллельных цифровых сетей является наиважнейшим достоинством FTTB технологии. При этом под параллельную цифровую сеть выделяется отдельное оптическое волокно (вместо жилы под реверсный канал).

Снижение шумов ингрессии достигается за счет малого числа абонентов, подключаемых к одному ОУ. Более того, при использовании коллективных кабельных модемов (СМ), шумы ингрессии (основные источники шумов в реверсном канале), исходящие от абонентов, фактически исключаются, т.к. СМ включается на входе домового усилителя, в составе которого отсутствует усилитель реверсного канала.

Более высокие скорости цифровых потоков в реверсном направлении при неизменном числе частотных каналов обязаны исключительно числу upstream-приемников (приемники реверсного направления), устанавливаемых в составе головной станции кабельных модемов (CMTS). Увеличение числа upstream-приемников (следовательно, и увеличение суммарных скоростей в реверсном направлении) при сохранении отношения несущая/шум (C/N) стало возможным благодаря снижению числа абонентов, нагружаемых на один ОУ.

Простота реализации новых цифровых технологий, накладываемых на уже существующие FTTВ сети. Классическим примером может служить новая перспективная технология EttH (Ethernet to the Home), разработанная компанией Teleste (Финляндия) и получающая все большее и большее распространение по всему миру. Ethernet over Coaxial (EoC), которое обеспечивает доставку кадров Ethernet по коаксиальному телевизионному кабелю домовых распределительных сетей.

Решение EoC не требует прокладки дополнительного кабеля, например UTP, и обеспечивает доступ к Ethernet сети на абонентской розетке, подключенной к коаксиальному кабелю оператора КТВ. Кстати, технология EttH от компании Teleste, позволяет и операторам FTTC сетей обойтись без прокладки ВОЛС до дома при строительстве Ethernet сетей. Известно такое инновационное решение, как Virtual Fiber («виртуальное волокно»), обеспечивающая доставку Ethernet (100Мбит/с) по существующим сетям кабельного телевидения. Более того «виртуальное волокно» может работать в сетях КТВ параллельно с Docsis.

Возможность использования экономичных ОУ достигается за счет того простого факта, что вслед за ОУ устанавливается мощный домовой усилитель, следовательно, к выходному каскаду ОУ (а именно величиной его максимального выходного уровня и определяется ценовая политика ОУ) не предъявляется жестких требований как по коэффициенту усиления, так и по выходному уровню.

Работа при низких входных оптических мощностях достигается благодаря тому факту, что последующий домовой усилитель фактически не вносит вклада в снижение S/N из-за его высокого выходного уровня. Именно работа при низких входных оптических мощностях допускает использование малого числа оптических передатчиков (следовательно, уменьшается стоимость ВОЛС в целом) при большом числе ОУ [3]. Организация канала FTTB показана на рисунке 2.

Рисунок 2 - Организация канала FTTB

Таким образом FTTB технология является оптимальной, весьма удобной для российских городов среднего и большого размеров. Плюсы и минусы подходов вытекают из особенностей реализации данной технологии: централизация оборудования на стороне провайдера ведет к упрощению эксплуатации, но при этом требует выполнения определенных условий по обеспечению как электропитания, так и безопасности оборудования (в частности, применения вандалоустойчивых шкафов). Существенным минусом является необходимость оформления договорных отношений на размещение оборудования и получение электропитания с эксплуатирующими организациями/ТСЖ. Зачастую один этот минус может перевесить все плюсы варианта FTTB.

Необходимость обеспечения гарантированного электропитания приводит к тому, что в шкафах с оборудованием провайдера требуется устанавливать источники бесперебойного питания, что приводит, во-первых, к необходимости увеличения размера шкафов, во-вторых, дорожает стоимость решения и повышает возможные финансовые потери в случае хищения оборудования или вандализма.

Также не стоит забывать об ограничении возможной длинны витой пары от шкафа, без потерь в скорости. Она не может превышать 100 метров. Таким образом необходимы максимально точные расчеты плотности абонентов, подключаемых к данному оборудованию, для того, чтобы задействовать его по максимуму.

ВЫВОДтехнология является оптимальной, весьма удобной для российских городов среднего и большого размеров. Плюсы и минусы подходов вытекают из особенностей реализации данной технологии: централизация оборудования на стороне провайдера ведет к упрощению эксплуатации, но при этом требует выполнения определенных условий по обеспечению как электропитания, так и безопасности оборудования (в частности, применения вандалоустойчивых шкафов). Существенным минусом является необходимость оформления договорных отношений на размещение оборудования и получение электропитания с эксплуатационными организациями по обслуживанию жилищно коммунального хозяйства. Зачастую один этот минус может перевесить все плюсы варианта FTTB.

Необходимость обеспечения гарантированного электропитания приводит к тому, что в шкафах с оборудованием провайдера требуется устанавливать источники бесперебойного питания, что приводит, во-первых, к необходимости увеличения размера шкафов, во-вторых, дорожает стоимость решения и повышает возможные финансовые потери в случае хищения оборудования или вандализма.

Также не стоит забывать об ограничении возможной длинны витой пары от шкафа, без потерь в скорости. Она не может превышать 100 метров. Таким образом необходимы максимально точные расчеты плотности абонентов, подключаемых к данному оборудованию, для того, чтобы задействовать его по максимуму.

1.4 Пассивный широкополосный доступ

(Passive optical network) - технология пассивных оптических сетей.

Волоконная оптика является основой современных инфокоммуникационных систем. Ее влияние, значение возрастает: все большее число организаций и фирм занимаются бизнесом, связанным с волоконной оптикой, все более сложные решения используются, более сложные проблемы решаются.

Первые шаги в технологии PON были предприняты в 1995 году, когда группа из 7 компаний (British Telecom, France Telecom, Deutsche Telecom, NTT, KPN, Telefoniсa и Telecom Italia) создала консорциум для реализации идеи множественного доступа по одному волокну. Эта организация, поддерживаемая ITU-T, получила название FSAN (англ. full service access network). Много новых членов, как операторов, так и производителей оборудования, вошло в неё в конце 1990-х годов. Целью FSAN была разработка общих рекомендаций и требований к оборудованию PON для того, чтобы производители оборудования и операторы могли сосуществовать вместе на конкурентном рынке систем доступа PON. На сегодня FSAN насчитывает 40 операторов и производителей и работает в тесном сотрудничестве с такими организациями по стандартизации как ITU-T, ETSI и ATM Forum.

Широкое внедрение оптических систем доступа вызвано резким подорожанием меди и необходимостью увеличения пропускной способности. Однако переход на оптику во многом определяется затратами, требующимися на реализацию той или иной технологии, в частности, технологии PON.

Три года назад аналитики компании Probe Group проводили исследование, связанное с внедрением технологии пассивных оптических сетей (Passive Optical Network - PON), и пришли к выводу, что "парализованный рынок PON начинает проявлять признаки жизни". Сегодня же этот сегмент телекоммуникационного рынка вырос в десятки раз, что повлияло на развитие бизнеса производителей оборудования, сетевых интеграторов и поставщиков услуг.

В свою очередь, появились привлекательные сервисы для потребителей, предоставляющие потоковое видео высокого качества. Правда, это требует соответствующей инфраструктуры, в противном случае провайдерам будут сильно досаждать конкуренты с более совершенными сетями.

Однако не только технические и коммерческие аргументы свидетельствуют в пользу этой технологии. Нынешнее состояние телекоммуникационного бизнеса (оздоровление после кризиса), а также законодательные требования в ряде стран способствуют развитию рынка доступа на основе PON.

Первые шаги в технологии PON были предприняты в 1995 году, когда группа из 7 компаний (British Telecom, France Telecom, Deutsche Telecom, NTT, KPN, Telefoniсa и Telecom Italia) создала консорциум для реализации идеи множественного доступа по одному волокну.

Эта организация, поддерживаемая ITU-T, получила название FSAN (англ. full service access network). Много новых членов, как операторов, так и производителей оборудования, вошло в неё в конце 1990-х годов. Целью FSAN была разработка общих рекомендаций и требований к оборудованию PON для того, чтобы производители оборудования и операторы могли сосуществовать вместе на конкурентном рынке систем доступа PON. На сегодня FSAN насчитывает 40 операторов и производителей и работает в тесном сотрудничестве с такими организациями по стандартизации как ITU-T, ETSI и ATM Forum.

Основная идея архитектуры PON - использование всего одного приёмопередающего модуля в OLT (англ. optical line terminal) для передачи информации множеству абонентских устройств ONT (optical network terminal в терминологии ITU-T), также называемых ONU (optical network unit в терминологии IEEE) и приёма информации от них, рисунок 3.

Рисунок 3 - Архитектура PON сети

Число абонентских узлов, подключенных к одному приёмопередающему модулю OLT, может быть настолько большим, насколько позволяет бюджет мощности и максимальная скорость приёмопередающей аппаратуры. Для передачи потока информации от OLT к ONT - прямого (нисходящего) потока, как правило, используется длина волны 1490 нм. Наоборот, потоки данных от разных абонентских узлов в центральный узел, совместно образующие обратный (восходящий) поток, передаются на длине волны 1310 нм. Для передачи сигнала телевидения используется длина волны 1550 нм. В OLT и ONT встроены мультиплексоры WDM, разделяющие исходящие и входящие потоки [3].

2. ВИДЫ ТЕХНОЛОГИИ PON

2.1 Технология GPON

Наиболее перспективной технологией семейства пассивных оптических сетей является технология GPON. Основанная на принятых в последние годы стандартах, GPON предоставляет оператору эффективное решение высокоскоростной «последней мили», обеспечивает существенную экономию оптических волокон за счет древовидной архитектуры сети и высокую надежность - благодаря пассивности элементов ветвления. Поддержка современных технологий волнового мультиплексирования позволяет значительно увеличивать общую пропускную способность сети без модернизации кабельной инфраструктуры. При этом древовидная структура сети «точка - многоточка» дает возможность гибкого управления полосой пропускания для клиентских сервисов.

Поддержка кольцевой и древовидной топологий с возможностью полного резервирования сетевых интерфейсов и каналов связи при малом времени переключения на резервный обеспечивает высокий уровень надежности и доступности сетевых сервисов.

При достаточно высокой скорости передачи до 2,5 Гбит/с в обоих направлениях GPON обеспечивает прозрачный транспорт для любых сервисов (АТМ, SDH, TDM, Ethernet). За счет полной изоляции каждого сервиса и поддержки встроенных средств шифрования контента достигается высокий уровень безопасности сети.

Таким образом, достоинства пассивных оптических сетей и ряд уникальных возможностей определяют преимущества технологии GPON перед технологиями SDH и Ethernet в решениях оптической «последней мили» и ее дальнейшее распространение для организации высокоскоростных оптических сетей доступа в городских мультисервисных сетях связи.

Стандарт GPON ITU-T Rec. G.984.3 GPON был принят в октябре 2003 года. предоставляет масштабируемую структуру кадров при скоростях передачи от 622 Мбит/с до 2,5 Гбит/c, и допускает системы как с одинаковой скоростью передачи прямого и обратного потока в дереве PON, так и с разной. GPON базируется на стандарте ITU-T G.704.1 GFP (generic framing protocol, общий протокол кадров), обеспечивая инкапсуляцию в синхронный транспортный протокол любого типа сервиса, в том числе TDM. Исследования показывают, что даже в самом худшем случае распределения трафика и колебаний потоков утилизация полосы составляет 93% по сравнению с 71% в APON, не говоря уже о EPON.

Если в SDH деление полосы происходит статично, то GFP (generic framing protocol), сохраняя структура кадра SDH, позволяет динамически распределять полосу.

.2 Технология GEPON

Ethernet Passive Optical Network (GEPON) - пассивная оптическая сеть на базе протокола Gigabit Ethernet. Технология стандартизована подкомитетом IEEE 802.3 по разработке стандартов EFM (Ethernet в первой миле).

Технология GEPON является из самых современных вариантов строительства сетей связи, обеспечивающим высокую скорость передачи информации (до 1,2 Гбит/с). Основное преимущество технологии GEPON заключается в том, что она позволяет оптимально использовать волоконно-оптический ресурс кабеля. Например, для подключения 64 абонентов в радиусе 20 км достаточно задействовать всего один волоконно-оптический сегмент.

Стандарты EFM охватывают все технические элементы широкополосной сети Ethernet, включая спецификации физического уровня передачи по меди, передачи по волокну ("точка-точка" и "точка-многоточка"), общий механизм администрирования и управления работой сети.

Сегодня технология GEPON является самой успешной PON технологией, с использованием которой в мире подключено более 20 млн. абонентов. Несмотря на удешевление GPON технологии, объемы поставок оборудования GEPON по-прежнему значительно превышают продажи GPON.

С одной стороны это обусловлено простотой внедрения, легкой масштабируемостью GEPON сетей, низкой стоимостью их эксплуатации и простой интеграцией с Metro Ethernet сетями. С другой стороны - преимуществами алгоритма DBA.

Основными преимуществами GEPON являются:

Использование стандартных механизмов 802.3ah, что позволит в перспективе значительно снизить стоимость оборудования;

Повышение скорости передачи до 1 Гбит/c в обе стороны и предоставление более широкополосных услуг;

Обеспечение QoS с помощью механизмов 802.1p/TOS. Возможно использование жестких механизмов приоритезации трафика с помощью восьми выделенных очередей для каждого типа трафика. Данные механизмы позволяют предоставлять такие услуги как VoIP или VoD с гарантией качества;

Полная поддержка DBA (Dynamic Bandwidth Allocation) - механизма динамического перераспределения полосы пропускания в соответствии с запросами абонентов и наличием свободной полосы в дереве PON. Так абоненты, которым предоставлена гарантированная полоса пропускания для передачи данных, например, 1Мб/с могут получить реальную скорость до 1Гб/с, если полоса дерева PON остается частично неиспользованной (аналогично UBR трафику в ATM);

Поддержка передачи потокового видео (IGMP Snooping);

Простота установки и обслуживания.

2.3 Технологии Metro Ethernet И PON

Давайте посмотрим, какое же предпочтение отдается операраторами. За последние пару лет ADSL стала основной технологией широкополосного доступа по объему абонентской базы. И уже сейчас операторы осознают существенные ее ограничения: скорость, зависимость от качества медных линий, большие затраты на техническую поддержку пользователей и т. д. Все это усложняет внедрение таких новых услуг, как IP-ТВ, игровые сервисы и пр. наблюдается повышенный интерес к FTTx со стороны операторов, уже развернувших ADSL на своих сетях. Среди причин можно назвать: расширение спектра услуг, широкое распространение технологий Metro Ethernet и PON, падение цен на оптоволоконную продукцию, успехи отдельных операторов в построении FTTx-сетей. Все чаще можно слышать, что «дома этого микрорайона будут подключены с использованием новейших технологий», и подразумевается как раз FTTx.- всего лишь архитектура, основными же технологиями сейчас являются Metro Ethernet и PON. Что из них лучше - вопрос предпочтений, и на него нет однозначного ответа. В таблице представлены ключевые особенности этих технологий.

Таблица 1 - Особенности технологий Metro Ethernet и PON

Metro Ethernet

PON

Несколько промежуточных узлов с активным оборудованием между узлом оператора и абонентами

Полностью пассивная сеть между узлом оператора и абонентами

Необходимость защиты и резервирования оборудования на промежуточных активных узлах

Необходимость проведения расчетов оптического бюджета при установке пассивных оптических разветвителей

Продолжение таблицы 1

Точка разграничения зон ответственности - розетка с подведенным кабелем дома у абонента

Точка разграничения зон ответственности - абонентское устройство ONU

Очень трудоемкое управление сетью ввиду обычно разветвленной сети активных узлов

Встроенные механизмы управления и мониторинга. Управление ONU из единого центра. Абонент доступа к ONU не имеет

Дешевизна решения из-за отсутствия у пользователя абонентского устройства

Более высокая стоимость решения ввиду использования абонентских устройств ONU

Простота монтажа

Более сложный монтаж

Технологические ограничения, например, расстояние 100 м от активного узла до абонента

Нет особых ограничений ввиду использования оптоволоконного кабеля


В итоге оператору нужно принимать решение, какая технология будет ему интересней по тем или иным параметрам. Тем не менее, технология PON выглядит более подходящей оператору с разветвленной абонентской сетью и набором разнообразных сервисов [4].

По мнению большинства специалистов, в ближайшие три-четыре года мировой рынок пассивных оптических сетей будет расти не слишком быстро. Массовое внедрение PON начнется позднее, с развитием сетей оптического доступа в общественном секторе. Широкая полоса пропускания оптических сетей требуется в различных приложениях с передачей высококачественных потоков мультимедийных данных, в том числе в режиме реального времени. К ним относятся системы дистанционного обучения (подобные проекты PON для школ реализованы в США), видеомосты (как виды видеоконференций с высоким качеством видео и звука), доставка видео по запросу, системы видеонаблюдения. В частности, в жилом секторе можно установить оборудование ONT с преобразованием цифрового сигнала в аналоговый телесигнал и раздавать его абонентам по коаксиальному кабелю или транслировать широковещательное видео через сеть PON на другой длине волны, добавляя видеосигнал от студии кабельного телевидения или видеосервера через мультиплексор WDM с выделением видеосигнала у абонента с помощью демультиплексора/домового усилителя. В России альтернативные операторы имеют ограниченный доступ к существующей инфраструктуре, поэтому они могут быть заинтересованы в развитии собственных волоконно-оптических сетей, предоставляющих подобный сервис, стоимость которых немногим отличается от стоимости меди

3. АРХИТЕКТУРА PON СЕТИ

Одна из главных задач, стоящих перед современными телекоммуникационными сетями доступа - так называемая проблема «последней мили», предоставление как можно большей полосы пропускания индивидуальным и корпоративным абонентам при минимальных затратах.

Суть технологии PON заключается в том, что между приемопередающим модулем центрального узла OLT (optical line terminal) и удаленными абонентскими узлами ONT (optical network terminal) создается полностью пассивная оптическая сеть, имеющая топологию дерева. В промежуточных узлах дерева размещаются пассивные оптические разветвители (сплиттеры) - компактные устройства, не требующие питания и обслуживания, как показано на рисунке 3. Один приемопередающий модуль OLT позволяет передавать информацию множеству абонентских устройств ONT. Число ONT, подключенных к одному OLT, может быть настолько большим, насколько позволяет бюджет мощности и максимальная скорость приемопередающей аппаратуры.

Для передачи прямого и обратного канала используется одно оптическое волокно, полоса пропускания которого динамически распределяется между абонентами, или два волокна в случае резервирования. Нисходящий поток (downstream) от центрального узла к абонентам идет на длине волны 1490 нм и 1550 нм для видео. Восходящие потоки (upstream) от абонентов идут на длине волны 1310 нм с использованием протокола множественного доступа с временным разделением (TDMA).

Для построения PON используется топология «точка - многоточка» и сама сеть имеет древовидную структуру. Каждый волоконно-оптический сегмент подключается к одному приемопередатчику в центральном узле (в отличие от топологии “точка-точка”), что также дает значительную экономию в стоимости оборудования. Один волоконно-оптический сегмент сети PON может охватывает до 32 абонентских узлов в радиусе до 20 км для технологий EPON / BPON и до 128 абонентских узлов в радиусе до 60 км для технологии GPON. Каждый абонентский узел рассчитан на обычный жилой дом или офисное здание и в свою очередь может охватывать сотни абонентов. Все абонентские узлы являются терминальными, и отключение или выход из строя одного или нескольких абонентских узлов никак не влияет на работу остальных.

Центральный узел PON может иметь сетевые интерфейсы ATM, SDH (STM-1), Gigabit Ethernet для подключения к магистральным сетям. Абонентский узел может предоставлять сервисные интерфейсы 10/100Base-TX, FXS (2, 4, 8 и 16 портов для подключения аналоговых ТА), E1, цифровое видео, ATM (E3, DS3, STM-1c).

4. ОСОБЕННОСТИ СРЕДЫ ПЕРЕДАЧИ

Даже сегодня оптические коммуникации воспринимаются как нечто нестандартное, требующее больших инвестиций. В то же время развитие волоконной оптики и оптических передающих систем позволяет создавать сложные, но экономичные инфраструктуры.

Среди достоинств волоконной оптики особенно ценной является возможность одновременной доставки по одному волокну сигналов с различными длинами волн. Такая доставка позволяет существенно повысить пропускную способность канала связи. Это явление получило название "спектральное уплотнение, или мультиплексирование сигналов по длинам волн" (Wave Division Multiplexing - WDM).

Как известно, существуют разнообразные технологии, обеспечивающие обмен информацией в электронном виде, начиная от считывания ее с носителя с последующим перенаправлением и доставкой адресату. Сегодня обработка сигнала в узловых пунктах сети происходит в три стадии. Поступающий из оптического волокна сигнал преобразуется в электрический. Затем проводится анализ пакетов и их перенаправление, после чего происходит обратное преобразование электрического сигнала в оптический. Таким образом, это довольно сложная процедура, и она не влияет на общую скорость передачи только благодаря быстродействию оборудования.

В оптических системах нужно неоднократно осуществлять преобразование "оптика-электроника" и наоборот. Но в отличие от электрического кабеля, оптическое волокно не позволяет подключать несанкционированный отвод. К тому же нельзя "снимать" трафик с оптического кабеля бесконтактными методами, так как в этой среде не образуются электромагнитные наводки, то есть волоконная оптика намного лучше обеспечивает защиту информации.

Таким образом, распространение оптических сетей, которые обладают самым высоким потенциалом скорости и объемов информационных потоков, сдерживает сложность, а соответственно, и стоимость активного оборудования.

В магистральных сетях оптическое волокно давно является стандартной средой передачи, поскольку большие объемы трафика обуславливают экономическую целесообразность использования дорогостоящего оборудования. В сетях доступа все обстоит по-другому. Сейчас подключения офисов и жилого сектора осуществляются преимущественно по медным кабелям. Однако существует необходимость увеличивать пропускную способность, чтобы предоставлять потребителям современные услуги. Решением этого вопроса может стать широкое внедрение оптических систем (примером тому является азиатско-тихоокеанский регион). И, в частности, PON - это оптимальный выбор технологии доступа [5].

В технологии PON используются спектральное разделение потоков, широковещательная доставка нисходящего трафика и временное мультиплексирование в восходящем канале, как показано на рисунке 4.

Рисунок 4 - Основные элементы архитектуры PON и принцип их действия

Прямой поток

Прямой поток на уровне оптических сигналов, является широковещательным. Каждый абонентский узел ONT, читая адресные поля, выделяет из этого общего потока предназначенную только ему часть информации. Фактически, мы имеем дело с распределенным демультиплексором.

Обратный поток

Все абонентские узлы ONT ведут передачу в обратном потоке на одной и той же длине волны, используя концепцию множественного доступа с временным разделением TDMA (time division multiple access). Для того, чтобы исключить возможность пересечения сигналов от разных ONT, для каждого из них устанавливается свое индивидуальное расписание по передаче данных c учетом поправки на задержку, связанную с удалением данного ONT от OLT. Эту задачу решает протокол TDMA MAC.

сеть абонентский доступ широкополосный

5. "ПАССИВНАЯ" ТЕХНОЛОГИЯ

Основным элементом системы PON является пассивный сплиттер. Это небольшое и довольно простое устройство, которое распределяет входящий световой поток по нескольким волокнам.

Сплиттеры оценивают как пассивные устройства, поскольку они не содержат электроники, которая осуществляет анализ и перенаправление входного сигнала. В этих устройствах не используются оптические передатчики (те же лазеры) и не требуется подача электропитания.

Соответственно, мощность сигнала на выходах будет ниже, так что разработчики должны принимать во внимание бюджет по мощности при определении числа выходных линий и дальности связи. Сейчас установлены значения этих пределов в 32 линии и 20 км. Таким образом, можно осуществлять разводку оптикой от узлов доступа, которые достаточно удалены от абонентов. При этом для подключения абонента не нужен коммутатор.

Абонентское устройство в системе доступа PON называется ONU (Optical Network Unit), используется еще одно название абонентского терминала - ONT (Optical Network Terminal).

В узле доступа устанавливается Optical Line Terminal (OLT). Это устройство осуществляет обмен информацией с ONU. В OLT и ONU функционируют мультиплексоры WDM, которые разделяют нисходящие и восходящие потоки.

На все терминалы поступает широковещательный нисходящий поток от узла доступа. Каждый ONU выделяет из этого общего потока информацию, адресованную соответствующему абоненту. Восходящий поток строится по принципу множественного доступа с временным мультиплексированием. Каждому ONU назначается свой временной интервал (временной слот), когда может вестись передача в направлении узла доступа.- это довольно сложные и достаточно дорогие устройства, поскольку в них используются разные принципы обработки входящего и исходящего потоков. По оценке IEEE, примерно 70-80% затрат на приобретение оборудования приходится именно на эти абонентские устройства. Но по сравнению с решениями доступа, основанными на других технологиях, реализация PON требует гораздо меньших затрат на инфраструктуру. В частности, узел доступа соединяется с разветвителем только одним волокном.

Существуют четыре основные топологии построения оптических сетей доступа: "кольцо","точка-точка", "дерево с активными узлами", "дерево с пассивными узлами".

"Кольцо"

Кольцевая топология на основе SDH положительно зарекомендовала себя в городских телекоммуникационных сетях. Однако в сетях доступа не все обстоит также хорошо. Если при построении городской магистрали расположение узлов планируется на этапе проектирования, то в сетях доступа нельзя заранее знать где, когда и сколько абонентских узлов будет установлено.

Рисунок 5 - Кольцевая топология

При случайном территориальном и временном подключении пользователей кольцевая топология может превратится в сильно изломанное кольцо со множеством ответвлений, подключение новых абонентов осуществляется путем разрыва кольца и вставки дополнительных сегментов. На практике часто такие петли совмещаются в одном кабеле, что приводит к появлению колец, похожих больше на ломаную - “сжатых” колец (collapsed rings), что значительно снижает надежность сети. Фактически главное преимущество кольцевой топологии сводится к минимуму.

Точка-точка" (P2P)

Топология P2P не накладывает ограничения на используемую сетевую технологию. P2P может быть реализована как для любого сетевого стандарта, так и для нестандартных (proprietary ) решений, например, использующих оптические модемы.

Рисунок 6 - Топология P2P

С точки зрения безопасности и защиты передаваемой информации, при соединении P2P обеспечивается максимальная защищенность абонентских узлов. Поскольку ОК нужно прокладывать индивидуально до абонента, этот подход является наиболее дорогим и привлекателен в основном для крупных абонентов.

Дерево с активными узлами

Дерево с активными узлами - это экономичное с точки зрения использования волокна решение.

Рисунок 7 - Дерево с активными узлами

Это решение хорошо вписывается в рамки стандарта Ethernet с иерархией по скоростям от центрального узла к абонентам 1000/100/10 Мбит/с (1000Base-LX, 100Base-FX, 10Base-FL). Однако в каждом узле дерева обязательно должно находиться активное устройство (применительно к IP-сетям, коммутатор или маршрутизатор). Оптические сети доступа Ethernet, преимущественно использующие данную топологию, относительно недороги. К основному недостатку следует отнести наличие на промежуточных узлах активных устройств, требующих индивидуального питания.

Дерево с пассивным разветвлением

Рисунок 8 - Дерево с пассивным разветвлением

При этом в промежуточных узлах дерева устанавливаются компактные, полностью пассивные оптические разветвители (сплиттеры), не требующие питания и обслуживания.

Общеизвестно, что PON позволяет экономить на кабельной инфраструктуре, за счет сокращения суммарной протяженности оптических волокон, т.к. на участке от центрального узла до разветвителя используется всего одно волокно. В меньшей степени обращают внимание на другой источник экономии - сокращение числа оптических передатчиков и приемников в центральном узле. Между тем экономия о второго фактора в некоторых случаях оказывается даже более существенной. Так по оценкам компании NTT конфигурация PON с разветвителем в центральном офисе в непосредственной близости к центральному узлу оказывается экономичнее, чем сеть точка-точка, хотя сокращение длины оптического волокна практически нет! Более того, если расстояния до абонентов не велики с учетом затрат на эксплуатацию (в Японии это существенный фактор) оказывается, что PON с разветвителем в центральном офисе экономичнее, чем PON с разветвителем, приближенным к абонентским узлам [6].

6. СПОСОБЫ РЕАЛИЗАЦИИ PON ТЕХНОЛОГИИ

Первая реализованная технология PON, датируемая 1998 годом, получила название APON (ATM-PON). Она базировалась на транспортной технологии ATM, которая в то время широко использовалась в телекоммуникациях. Идея состояла в том, чтобы довести ATM непосредственно до абонента, например, в офис крупной компании. Таким образом, реализовывалась единая технологическая основа для магистральной сети и сети доступа.

Технология APON позволяет осуществлять симметричное подключение, в котором скорость нисходящего и восходящего потоков составляет 155

Технология PON является наиболее экономичным решением в реализации оптического доступа. Разновидности подключения представлены на рисунке 9.

Рисунок 9 - Сравнительный анализ 3х технологий

Ссылка на ATM в названии технологии APON через некоторое время оказалась не вполне обоснованной, ведь пассивные оптические сети могут использоваться для доставки других типов трафика. Поэтому усовершенствованный вариант технологии доступа получил название BPON (Broadband PON, то есть широкополосный PON). В этой реализации возросла скорость нисходящего потока, что, по мнению разработчиков, должно было обеспечивать производительность для таких приложений, как загрузка видео.

Следствием распространения Ethernet как транспортной технологии в телекоммуникациях стало появление EPON (Ethernet PON). Эта технология доступа представляет собой одно из направлений разработки Ethernet-решений операторского класса, развитием которого изначально занимались IEEE и отраслевой альянс EFMA (Ethernet in the First Mile Alliance). Эти организации предложили повысить скорость до 1,25 Гбит/с в обоих направлениях. Кроме того, EPON располагает рядом возможностей для сетевого управления и поиска неисправностей, которые базируются на общепринятой и довольно простой концепции построения сетей EPON.

Возможность выбора может обернуться помехой для совершенствования технологий. В частности, недавний застой на рынке PON во многом был обусловлен неопределенностью, вызванной наличием нескольких стандартов при отсутствии четкого представления о дальнейшем развитии рынка. Как вариант выхода из сложившейся ситуации была предложена технология GPON (Gigabit PON), обеспечивающая поддержку голоса и данных для сетевого трафика, который поступает из ATM, SONET/SDH и Ethernet. Эта технология обеспечивает еще более высокие скорости, вплоть до 2,5 Гбит/с. Кроме того, она предусматривает широкие возможности менеджмента и защиты данных.

Существует еще несколько реализаций PON, которые, в отличие от перечисленных, не получили широкого распространения. В качестве примера можно привести технологию CPON (CDMA PON), разработанную для разделения оптических соединительных линий в CDMA. Это также WPON (Wavelength-Division-Multiplexing-PON).

Что касается неопределенности в отношении общепринятого стандарта, то и сегодня трудно назвать лидирующую технологию. Необходимо сопоставлять отработанные и апробированные решения BPON с EPON, которые становятся все более востребованными по мере широкого внедрения Ethernet-технологий операторского класса.

Главными привлекательными характеристиками развертывания PON операторами связи, как технологии массового рынка, являются:

только пассивная оптика во всей сети абонентского доступа;

существенное сокращение проводки и занимаемого пространства на телефонной станции;

снижение затрат на эксплуатацию сети абонентского доступа, в частности, снижение расходов на электропитание в силу отсутствия активного оборудования в распределительной сети, а также расходов по обслуживанию благодаря встроенным средствам эксплуатации, администрирования и обслуживания;

простота модернизаций и длительный срок эксплуатации сети абонентского доступа.

Появление на рынке GPON показало, что эта технология также приобретает популярность как еще более производительная и универсальная. Вместе с тем в EPON обработка пакетов осуществляется по тем же принципам, что и в других Ethernet-системах, за счет чего достигается простота взаимодействия всех участков сети и, соответственно, требуются меньшие затраты на ее построение и эксплуатацию. Так что вопрос о том, какой из вариантов технологии лучше - усовершенствованный EPON или же GPON, - остается открытым. Динамику снижения цен на подключение абонента к сети PON можем проследить на рисунке 10.

Рисунок 10 - Затраты на подключение одного абонента

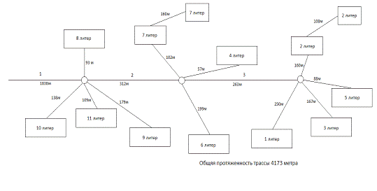
7. РАСЧЕТ ЗАТУХАНИЯ УЧАСТКА ТРАССЫ Г. КРАСНОДАР УЛ.ДЗЕРЖИНСКОГО - УЛ. РЕПИНА

Для расчета затухания на линии необходимо знать следующие параметры: Коэффициент затухания волокна, дБ/км; количество сварных соединений и коэффициент затухания на них; количество и разновидность оптических разветвителей и затухание на них.

Рисунок 11 - участок трассы ул.Дзержинского - ул. Репина

При строительстве трассы использовался оптический кабель ОМЗКГМ-10А-01-0,22-64-(7.0) с затуханием 0,22 дБ/км. Общая протяженность 4173 метра. На выбранном участке трассы находится 11 литеров. Построение сети не для всех из них одинаково, так как здания имеют разное колличество подъездов и расположенность. Более подробно показано на рисунках 12 и 13.

Рисунок 12 - схема построения сети PON в литерах 1,3,4,5,6,8,9,10,11

Рисунок 13 - схема построения сети PON в литерах 2 и 7

Для расчета затухания был взят отрезок трассы наибольшей протяженности - до литера 2.

Формула для расчета затухатия:

∑α =αк×L1+αк×L1+αк×L2+αк×L3+αк×L4+∆αрс +∆αсв +α1×2 +α1×32

Где αк - затухание кабеля

L1, L2, L3 - длины между муфтами

L4 - длинна от муфты, до сплиттера

∆αкн - коннекторы

∆αсв - сварные соединения

α1×2 - сплиттер 1х2

α1×32 - сплиттер 1х32

Затухание:

Коннектор - 0,5 дБ

Точка сварки - 0,2 дБ

Сплиттер 1х2 - 3,5 дБ

Сплиттер 1х4 - 7,2 дБ

Сплиттер 1х8 - 10,7 дБ

Сплиттер 1х16 - 14,4 дБ

Сплиттер 1х32 - 18,2 дБ

Подставив числовые значения затухания получим ∑α=23,8дБ. Для корректной работы необходимо, чтобы энергетический запас системы

W=Pпер - Pпр >∑α,

где Pпер - мощность передающего устройства, а Pпр - затухание. На АТС, к которой прилегает этот участок трассы, установлено оборудование с бюджетом оптической мощности не менее 29дБ на 10км. Таким образом получаем энергетический запас системы: W=29-23,8=5,2дБ. Пример оборудования установленного на АТС и у абонентов, а так же параметры этого оборудования представлены мной на рисунках 14 и 15.

Активное оборудование OLT устанавливается в узле доступа.

Рисунок 14 - ZyXEL OLT-1308H

 

Основные преимущества

·        Быстрое подключение абонентов с предоставлением любых современных услуг связи по оптике и IP;

·              Бесшовная интеграция в сети доступа и агрегации трафика на оборудовании ZyXEL;

·              Полное соответствие стандартам EFM, IEEE 802.3ah;

·              Поддержка многоадресных рассылок и VLAN 802.1Q, гибкие средства приоритизации трафика на уровне портов GEPON;

·              Гибкие средства управления, включая порты RS-232 и 10/100Base-TX для защищенного внесетевого управления и мониторинга сети.

Характеристики

·        8 GEPON-интерфейсов (разъем SC-типа), с поддержкой до 32 ONUs на каждом порту

·              Длина волны: 1.31 для канала upstream & 1.55 для канала downstream

·              8 портов 1000Base-T

·              1 порт 10/100Base-T для управления

·              1 порт DB9 RS-232 для подключения по консоли

Бюджет оптической мощности

·        Для ONU на 10km - не менее 29dB

Производительность

·        Upstream/Downstream: 1.25/1.25 Gbps

·        Габариты: 440 (Ш) x 443 (Г) x 43.6 (В) мм

·              Вес: 4.7 Кг

Параметры окружающей среды

·        Температура: 0°C ~ 50°C

·              Влажность: 5% ~ 90% (non-condensing)

Параметры электропитания

·        Напряжение: ~ 220 В

Пассивное оборудование ONU устанавливается в квартире у абонента.

Рисунок 15 - ZyXEL ONU-631HA


Основные преимущества

·        Высокая скорость передачи и безопасность подключения (авторизация IEEE 802.1x);

·              Полное соответствие стандартам EFM IEEE 802.3ah;

·              Простая интеграция в сетевую инфраструктуру;

·              Две модели на дальности 10 и 20 км для снижения затрат на построение сети;

·              Централизованное управление и обновление микропрограмм не требует настройки со стороны пользователя;

·              Поддержка всех алгоритмов, необходимых для управления трафиком (802.1p/Q, фильтрация многоадресных рассылок IGMP и т.д.) и надежного предоставления современных услуг связи.

Характеристики:

·        Один порт GEPON, разъем SC

·              Один порт 100/1000 Base-T

·              Рабочая дистанция: ONU-631HA-11 - 10 км, ONU-631HA-12 - 20 км

Возможности сети

·    Поддержка VLAN 802.1Q

·              Поддержка 802.1p

·              Поддержка 802.1x

·              Фильтрация MAC-адресов

Возможности управления

·    Внешнее управление по каналу OAM

Базовые параметры

·    Габариты, мм 188х120х30

·              Вес, г 405

Параметры окружающей среды

·    Температура: 0 ~ 50°C

·              Влажность: меньше чем 95% (non-condensing)

Параметры электропитания

·    Напряжение: ~ 220В

·              Потребляемая мощность: 8 Вт.

·              Внешний адаптер на 12B DC

8. ПРИНЦИПЫ НАСТРОЙКИ PON СЕТИ

При тестировании сети PON оператора обычно волнуют два основных вопроса:

Реальное затухание в оптической линии между центральным узлом и абонентским устройством (действующим или готовящимся к подключению).

Местоположение проблемного участка, если реальное затухание в линии оказалось выше ожидаемого (расчетного или опорного).

Для ответа на первый вопрос достаточно провести простые измерения с помощью оптического тестера. Второй вопрос более сложен и требует применения оптического рефлектометра (OTDR), а также определенного опыта расшифровки рефлектограмм.

Как правило, желательно, чтобы все необходимые измерения могли проводиться на работающей сети PON без отключения абонентов (кроме, возможно, тестируемого). Такое тестирование осуществляется на нерабочей длине волны с применением дополнительных устройств (волновых мультиплексоров DWDM, фильтров), чтобы излучение измерительной аппаратуры не вносило помех в полезный сигнал. Как уже упоминалось, в сети PON для прямого канала (от центра к абонентам) используется длина волны 1490 или 1550 нм (для видео), для обратного канала - 1310 нм. Для тестирования сети PON обычно используют длину волны 1625 нм.

Излучение измерительной аппаратуры (тестера, рефлектометра) вводится в волокно сразу после OLT с использованием волнового мультиплексора (DWDM), рисунок 11. Это излучение способно вызвать помехи на оптическом приемнике абонентского устройства, поэтому перед каждым абонентским устройством ONT необходимо установить фильтр. Для того чтобы можно было проводить тестирование без отключения сети, волновой мультиплексор и фильтры должны быть стационарно включены в оптический тракт.

Рисунок 16 - Схема подключения волнового мультиплексора и фильтров к PON

Для измерения затухания в оптической линии между OLT и ONT используется оптический тестер на 1625 нм. Передатчик тестера подключается к свободному концу волнового мультиплексора на OLT. Приемник тестера подключается к свободному концу волокна перед фильтром, рисунок 12.

Рисунок 17 - Измерение затухания с отключением абонентского устройства

Можно измерять затухание и без отключения абонентского устройства. Для этого на ONT нужно использовать не фильтр, а волновой мультиплексор, как на центральном узле, рисунок 13.

Рисунок 18 - Снятие рефлектограммы дерева PON.

Методика тестирования сети PON с использованием рефлектометра заключается в следующем. После каждого изменения топологии сети (подключения нового абонента, замены сплиттера и т.п.) снимается опорная (эталонная) рефлектограмма, которая соответствует нормальному состоянию сети. При обнаружении проблем в сети (например, если затухание, измеренное оптическим тестером, оказалось выше расчетного) снимается новая рефлектограмма, которая сравнивается с опорной. Новые события на рефлектограмме локализуют местоположение проблемного участка.

Рисунок 19- Анализ новых событий на рефлектограмме

С помощью рефлектометра можно вести мониторинг сети PON и обнаруживать деградации волокна еще до того, как возникнут проблемы. Для этого необходимо регулярно (например, раз в неделю) снимать рефлектограмму сети и сравнивать ее с опорной рефлектограммой. При появлении любых отклонений и тем более новых событий на рефлектограмме необходимо анализировать их возможные причины и при необходимости проводить адекватные профилактические мероприятия [7].

9. СИСТЕМЫ PON СЛЕДУЮЩЕГО ПОКОЛЕНИЯ

Тенденции развития коммуникационных услуг таковы, что через несколько лет характеристики нынешних PON-технологий могут не удовлетворять требованиям операторов. Поэтому ведущие производители совместно с операторами активно занимаются разработкой и опытным внедрением систем PON следующего поколения - NG-PON.

Основные цели NG-PON - увеличение битовой скорости, радиуса действия и количества пользователей, которые NG-PON может обслуживать. Также решаются вопросы миграции от существующих GPON или IEEE EPON к таким NG-PON.

Рассмотрим вкратце предлагаемые на сегодняшний день решения.

G GPON

Для удовлетворения растущих аппетитов по увеличению полосы нынешние 2,5 GPON-системы будут модернизированы для поддержки 10 Гбит/с в нисходящем направлении. Такие системы будут способны одновременно передавать более тысячи потоков HDTV с очень быстрым временем переключения между каналами вследствие вещательной природы PON. Весь набор одноадресных персонализированных услуг также будет поддерживаться.

Первые системы 10G GPON будут иметь восходящую скорость 2,5 Гбит/с. 10G GPON-системы будут сосуществовать с уже развернутым GPON в одной оптической распределительной сети. "Сосуществование" достигается размещением 10G GPON-систем на других (отличных от GPON) длинах волн. 10G GOPN будет использовать недорогие оптические компоненты с таким же оптическим бюджетом, как у GPON. Использование недорогих компонент особенно важно для ONT (из-за их большого количества на сети).

G EPON

Аналогично следующий шаг в развитии EPON - создание 10G EPON. Стандарт для новой 10G EPON - IEEE 802.3av, который ожидается в конце 2009 г. Он будет включать поддержку симметричной вниз и вверх по потоку скорости 10 Гбит/с и будет совместим с 802.3ah EPON.

Тем временем ведущие поставщики оборудования уже анонсировали свои 10G GPON- и 10G EPON-прототипы.PON

"Передний край" PON-разработок и будущее PON в долгосрочной перспективе - это WDM-PON, использующий волновую сетку DWDM для размещения большого количества параллельных высокоскоростных каналов поверх одной структуры PON. WDM-PON предлагает альтернативу схеме передачи, основанной на разделении во времени, как в GPON, схемой, где каждый ONT передает и принимает данные на определенной длине волны. Типичная архитектура WDM-PON будет заменять пассивные сплиттеры на волновые селективные фильтры, которые часто реализованы как решетка на основе массива волноводов (Arrayed Waveguide Grating -AWG). Основные преимущества WDM-PON:

пользователю предоставляется выделенная полоса (нет распределения на конкурентной основе);

сигналы абонентов физически изолированы;

эффективно используется волокно (до 64 абонентов на волокно, как и в GPON);

возможно значительное увеличение дальности связи (используя AWG с низкими потерями вместо неэффективных с точки зрения потерь сплиттеров при стандартном для GPON бюджете в 28 дБ, можно подключать абонентов на расстоянии порядка 80 км).

Первые продукты WDM-PON уже начинают появляться, но, по существу, сейчас эта технология строится из собранных вместе "кусочков" и находится в стадии разработки - архитектура и части системы в целом определены, но необходимость заполнения пробелов и сведения этих частей вместе существует до сих пор.с увеличенной дальностью

Многие операторы рассматривают возможность консолидации своих точек присутствия для уменьшения операционных затрат сети доступа. Таким образом, предложение GPON с увеличенной дальностью позволит увеличить зону, обслуживаемую оператором из одной точки, и отказаться от промежуточных станционных точек присутствия. Потенциально также увеличится и количество ONT на один OLT. Речь идет о размерах сети доступа, исчисляемой десятками километров.

Так, решения, основанные на использовании оптических усилителей для увеличения оптического бюджета, позволяют достичь дальности в 60 км [8].

ВЫВОД

На данный момент технология PON - самая передовая в мире. Отметим основные ее достоинства:

Экономия волокон. До 128 абонентов на одно волокно, протяженность сети до 60 км

Эффективное использование полосы пропускания оптического волокна

Скорость до 2,488 Гбит/с по нисходящему потоку и 1,244 Гбит/с по восходящему потоку

Надежность. В промежуточных узлах дерева находятся только пассивные оптические разветвители, не требующие обслуживания.

Масштабируемость. Древовидная структура сети доступа дает возможность подключать новых абонентов самым экономичным способом.

Возможность резервирования как всех, так и отдельных абонентов

Гибкость. Использование ATM в качестве транспорта позволяет предоставлять абонентам именно тот уровень сервиса, который им требуется.

Данные по сети передаются в виде ячеек ATM

Возможен симметричный и асимметричный режимы работы

Все эти возможности продвигают далеко вперед эту технологию запас скоростной и пропускной способности, которой легко варьируется до существенно высокого уровня. Но существенным минусом данного метода является цена оконечного оборудования, комплект которого стоит в среднем 5 - 7 тыс. рублей. С другой стороны потратив свои средства однажды, абонент получает огромные возможности сравнительно недорого доступа к современным мировым ресурсам данных.

ЗАКЛЮЧЕНИЕ

В дипломной работе рассмотрены вопросы организации ШПД и сделаны следующие выводы:

ШПД на медно жильных кабелях связи по технологии ADSL2+ менее затратная, чем остальные технологии, но имеет сравнительно низкое качество;

Технология FTTB дает возможность получения высоких скоростей передачи данных, но применение ее ограничено предельной длиной абонентской линии равной 100м.

Технология пассивного доступа FTTH (PON) решает вопросы скорости передаваемой информации , удобна в эксплуатации, но на сегодняшний день ее применение ограничено стоимостью оконечного оборудования

Проведенные исследования позволяют на стадии проектирования, с учетом запросов клиентов, правильно строить сети широкополосного доступа.

Список использоВАННЫХ иСтОЧНИКОВ

1. Соколов Н. А. Эволюция местных телефонных сетей / Н. А. Соколов. - Пермь.: Техносфера, 2006. - 556с.

. Парфенов Ю. А. Последняя миля на медных кабелях / Ю. А. Парфенов, Д. Г. Мирошников. - М, 2003. - 219с.

. Бутлицкий И. М. xDSL - будущее проводного доступа / И. М. Бутлицкий. - М.: Связь и бизнес, 2002. - 287с.

. Стеклов В. К. Транспортные сети и системы электросвязи / В. К. Стеклов - Киев.: УГАС, 2005. - 352с.

. Абилов А. В. Сети связи и системы коммутации / А. В. Абилов. - Ижевск, 2006. - 222с.

. Алексеев Е. Б. Оптические сети доступа / Алексеев Е.Б. - М.: ИПК при МТУ СИ, 2007. - 140 с.

. Крук Б. И. Телекоммуникационные системы и сети / Б. И. Крук, В. Н. Попантонопуло, В. П. Шувалов. - М.: Горячая линия - Телеком,2006. - 648с.

. Крухмалев В. В. Основы проектирования и технической эксплуатации цифровых волоконно-оптических систем передачи / В. В. Крухмалев, В. Н. Гордиенко, А. Д. Моченов. 2009. - 510с.


Не нашли материал для своей работы?
Поможем написать уникальную работу
Без плагиата!
Без нейросетей!