Программно-аппаратный комплекс, позволяющий проводить эксперименты по одновременному управлению несколькими мобильными объектами
Содержание
Введение
. Постановка задачи
. Кинематический расчет
. Двигатель
.1 Общие сведения
.2 Выбор двигателя
. Расчет редуктора
. Предварительная компоновка
.1 Вариант компоновки №1
.2 Вариант компоновки №2
. Преобразователи напряжения
.1 Тиристорный преобразователь
напряжения
.2 Широтно-импульсный преобразователь
.2.1 Способы управления
транзисторными ключами ШИП преобразователя
.3 Выбор преобразователя напряжения
Силовая электроника
Заключение
Список использованных источников
Введение
В настоящее время в области искусственного интеллекта (ИИ) происходят
заметные преобразования. Источниками этих преобразований служат распределенный
искусственный интеллект (РИИ), центральной идеей которого является
кооперативное взаимодействие распределенных интеллектуальных систем, и активный
объектно-ориентированный подход (АООП).
Причиной возникновения новых подходов являются большие трудности, с
которыми связано создание сложных проблемно-ориентированных систем. Эти подходы
основаны на рассмотрении таких систем, как совокупности автономных модулей,
более или менее свободно взаимодействующих друг с другом в процессе решения
проблемы, направляемого системными ограничениями. Эти системные ограничения
определяют поведение автономных модулей, которое может быть охарактеризовано
как кооперативное, направленное на решение поставленной задачи. Подобластью РИИ
являются мультиагентные системы (MAC).
Агент представляет собой дальнейшее развитие понятия объект. Объект - это
абстракция множества сущностей реального мира (экземпляров) или виртуальных
сущностей, имеющих одни и те же свойства и правила поведения. Агент - объект,
возникающий в среде, где он может выполнять определенные действия; он способен
к восприятию части своей среды, может общаться с другими агентами и обладает
автономным поведением, являющимся следствием его наблюдений, знаний и
взаимодействий с другими агентами.
Естественными приложением теории МАС является управление группами
робототехнических или, более широко, мехатронных объектов для реализации
преимуществ распределённой обработки информации.
На практике обычно роботы интегрируются в робототехнические системы, а МУ
(мехатронные устройства) - в МС (мехатронные системы) для совместного
достижения общих целей и решения сложных задач. При этом возникают новые
проблемы группового управления и коммуникации, связанные с организацией
"коллективного" поведения роботов и МУ. Традиционно эти проблемы
решались на основе проектирования централизованных или децентрализованных СУ (
систем управления) для PC или
МС.
Централизованные СУ основаны на программном управлении от центрального
компьютера. Это приводит к усложнению и перегрузке каналов связи, большому
запаздыванию в управлении и уменьшению надежности МС или PC. Для увеличения надежности,
быстродействия, эффективности и адаптивности МС и PC используются децентрализованные СУ, основанные на локальной
обработке информации и управлении каждым МУ или роботом. Однако при этом могут
возникать локальные отказы и конфликтные ситуации, требующие координации работы
локальных СУ. Компромиссный подход к управлению МС и PC заключается в мультиагентном управлении. В этом случае МУ и
роботы рассматриваются как агенты МС и PC, локальные СУ которых имеют собственные БД и БЗ и могут
оперативно обмениваться информацией через КС (канал связи). Принцип действия
мультиагентных СУ основывается на декомпозиции общей задачи на ряд локальных
задач, возлагаемых на агентов МС или PC, распределении этих задач между СУ агентов, планировании коллективного
поведения агентов, координации взаимодействия агентов на основе кооперации,
реконфигурации, коммуникации и разрешения конфликтных ситуаций. Мультиагентные
СУ имеют иерархическую архитектуру и включают в себя следующие компоненты:
• систему планирования и организации коллективного поведения агентов PC или МС (стратегический уровень
координации группового поведения);
• локальные СУ роботов и МУ как агентов (тактический уровень локального
управления).
Задачи стратегического уровня обычно возлагаются на специального агента
координатора, а задачи тактического уровня параллельно решаются СУ роботов или
МУ как агентов. В результате мультиагентного управления значительно
увеличивается надежность, адаптивность и быстродействие PC и МС в изменяющейся среде.
Мультиагентные системы по сравнению с централизованными имеют следующие
преимущества:
• сокращение сроков решения проблем за счет параллелизма;
• уменьшение объема передаваемых данных за счет передачи другим агентам
высокоуровневых частичных решений;
• гибкость за счет использования агентов различной мощности,
обеспечивающих совместное динамическое решение проблемы;
• надежность за счет передачи решающих функций от одних агентов, которые
не в состоянии решить поставленной задачи, - другим.
Развитие и исследование мультиагентных робототехнических систем (МАРС) является
перспективным научным направлением.
На кафедре “Робототехника и Мехатроника” ДГТУ осуществляется проект по
исследованию МАРС. Его составная часть - программно аппаратный комплекс,
позволяющий проводить эксперименты по одновременному управлению несколькими
мобильными объектами. В качестве объектов используются мобильные роботы.
Мобильный робот представляет собой тележку выполненную по классической
компоновке с двумя ведущими колесами и одним направляющим поддерживающим
колесом.
1. Постановка
задачи
Научным руководителем была поставлена задача в рамках исследования
мультиагентных систем разработать мобильного робота который обладал следующим
рядом параметров:
· Малая стоимость деталей,
· Имел легко заменяемые элементы,
· Имел малое энергопотребление,
· Обладал высокой маневренностью,
· Легкость повторения (в создание такого же робота),
· Экологически безопасен для окружающей среды.
2. Кинематический расчет
Примем трехколесную схему с двумя ведущими колесами и одним
поддерживающим.
Ведущие колеса приводятся в движение каждое своим двигателем с
редуктором; изменение направление движения робота происходит за счет разности
скоростей вращения ведущих колес.
Чтобы определиться с компоновкой и оценить вес конструкции, предположим,
что будем использовать для привода робота два двигателя мощностью 1 Вт.
Определение предполагаемых параметров робота - его типа, компоновки,
размера и веса.
Сделаем прикидку веса робота:
· двигатели, 2 шт (фактический вес двух предварительно выбранных
двигателей) - 50 г
· блок управления в сборе (предв. оценка) - 50 г
· шасси в сборе (предв. оценка) - 100 г
· аккумулятор с зарядным устройством (фактический вес) - 100 г
Итого: 0,3 кг
Определение силы сопротивления движению. Сила сопротивления (F)
пропорциональна весу робота (P):
кг.
Коэффициент пропорциональности К - коэффициент сопротивления, - зависит
от типа и компоновки робота, а также от типа поверхности, по которой он будет
передвигаться.
Можно ориентироваться на следующие значения коэффициента сопротивления
принимаем коэффициент сопротивления равным 0,1.
|
Тип робота/поверхность
|
Гладка горизонтальная
поверхность (пол в комнате, асфальт)
|
Неровная горизонтальная
поверхность
|
Поверхность с большими
неровностями(рыхлая земля, песок)
|
|
Гусеничный робот
|
0,1
|
0,2
|
0,5
|
|
Колесный робот
|
0,05
|
0,1
|
0,3
|
Соответственно, сила сопротивления будет равна:
Расчет мощности, необходимой для движения. Мощность N(Вт) определяется по
скорости движения V(см/сек) и силе сопротивления движению F(кг):
По требованию задания скорость составляет: 12 см/сек
Расчет мощности двигателя. Часть мощности двигателя теряется в передаче,
поэтому чтобы определить требуемую мощность двигателя надо мощность, требуемую
для движения, разделить на к.п.д. передачи.
Исходя из особенностей конкретной конструкции, оцениваем к.п.д. передачи
в 65 %. Рассчитываем требуемую мощность двигателя:

Вт,
Суммарная
мощность предварительно выбранных двигателей - 1 Вт,
Расчет
скорости вращения ведущего колеса. Производится по формуле
где
V - скорость движения робота (см/сек), по заданию V=12 см/сек;
D
- диаметр ведущего колеса (см). Диаметр выбранных ведущих колес - 2.5 см.
об/сек.
3. Двигатель
Используя данные кинематического расчета и определив необходимую мощность
двигателя рассмотрим несколько типов двигателей, которые возможно использовать
в конструкции мобильного робота.
3.1 Общие
сведения
Микроэлектродвигатель ДП-12 а (рис. 3.1)
Эти микроэлектродвигатели были широко распространены в прошлом (15-20
назад), их и сейчас можно часто обнаружить в старых электромеханических
игрушках. ДП-1 2а имеет следующие параметры:
· номинальное напряжение - 4В,
· скорость вращения при номинальной мощности - 2200 об/мин,
· крутящий момент - 10Гсм,
· максимально допустимый ток - 0.6 А
Микроэлектродвигатель ДП-10к (рис. 3.2)
Еще один очень популярный в прошлом двигатель. В отличие от ДП-12а имеет
два постоянных магнита вместо одного, а потому более мощный. Параметры:
· номинальное напряжение 4В,
· номинальная мощность 0.6Вт,
· скорость вращения при номинальной мощности 2500 об/мин,
· крутящий момент 25Гсм, максимально допустимый ток 0.6 А
Микромотор от виброзвонка мобильного телефона (рис. 3.2)
Прекрасный миниатюрный мотор постоянного тока с рабочим напряжением около
3В можно найти в неисправном или устаревшем мобильном телефоне. К примеру, на
фото изображен микромотор от виброзвонка телефона Motorola CD920.
Электродвигатель стеклоподъемника (рис. 3.4)
Электродвигатели автомобильных стеклоподъемников, также как и двигатели
"дворников", объединены в один блок с червячным редуктором, но, как
правило (особенно у иномарок), более компактны.
Привод управления зеркалом (рис. 9)
Как правило, при повреждении наружного зеркала заднего обзора иномарки
оно заменяется целиком, хотя его привод часто остается целым и еще может быть
использован.
Обычно встречаются приводы двух видов: с двумя или с одним двигателем.
В первом случае (фото вверху) для поворота зеркала по горизонтальной и
вертикальным осям используются отдельные двигатели. Такой блок может быть
использован в некоторых конструкциях целиком (его главный недостаток -
относительно малый угол поворота по каждой оси). С другой стороны, он содержит
два превосходных миниатюрных электродвигателя в сборе с понижающими редукторами
с защитой от перегрузки.
Во втором варианте блок поворота имеет один электродвигатель и два
понижающих редуктора. Включение того или иного редуктора производится
расположенным между ними электромагнитом.
.2 Выбор двигателя
Выбор двигателя определялся из следующих критериев: площадка ограниченна,
разгон, торможение, повороты часто чередуются, следовательно, машина должна
обладать малым весом и хорошим пусковым моментом, преимущества в этом имеют
двигатели постоянного тока.
Учитывая все требования и доступность был выбран двигатель RF-300C с
номинальным напряжением питания 5В, частотой вращения- 3000 об/мин, мощность
двигателя - 0,5 Вт.
Этот двигатель хорошо подходить по массогабаритных параметрам:
· Радиус - 11,65 мм,
· Ширина - 13 мм,
· Вес - приближенно 25 г.
мультиагентный система
мобильный робот
4. Расчет
редуктора
Для достижения заданной скорости нам необходимо передаточное отношение
редуктора равно отношению скорости вращения ведущих колес к скорости вращения
двигателя:
Скорость вращения двигателя при номинальной нагрузке - не менее 3000
об/мин (т.е. 3000/60 =50 об/сек).
Передаточное число редуктора составит
Воспользуемся модифицированным редуктором от механической игрушечной
машины.
· Количество зубьев на тихоходном валу - 42.
· Промежуточная шестерня имеет отношение числа зубьев равное
18/8.
· Количество зубьев на быстроходном валу 10.
· Передаточное отношение получаем
Передаточное отношение редуктора составит:
.
Чтобы получить необходимое передаточное число используем ременную
передачу:
· Диаметр маленького шкива - 5 мм.
· Диаметр большого шкива - 18 мм.
Передаточное отношение ременной передачи
Общие передаточное число редуктора и ременной передачи:
.
Редуктор небольшого размера, недостаток имеет пластмассовые шестерни. При
использовании ременной передачи подходит для решения поставленной задачи.
5.
Предварительная компоновка
Для реализации мобильного робота нам необходимы следующая элементная
база:
· Аккумуляторы (4 шт.);
· Два двигателя постоянного тока;
· Два редуктора;
· Блок управления(представляет собой электронную плату);
· Тумблер включения/выключения питания МР.
Соединение колес с редуктором предусматривается через ременную передачу.
Рассмотрим несколько вариантов компоновки элементов на роботе.
5.1 Вариант
компоновки №1
В представленной компоновки аккумуляторные батареи располагаются снизу
робота в два ряда, также там располагается двигатели и редуктора. Блок
управления и переключатель питания находится сверху.
Достоинства:
§ небольшой размер,
§ высокая посадка,
§ большой диаметр колес.
Недостатки: так как батареи уложены в два ряда, необходимо устанавливать
колеса большого диаметра, вследствие этого конструкция мобильного робота
становиться высокой, что влияет на устойчивость мобильного робота. При задании
большой скорости мобильный робот может опрокинуться назад.
.2 Вариант
компоновки № 2

В данной компоновки редуктора, ДПТ, аккумуляторные батареи располагаются
снизу МР. Сверху находится блок управления. При расположении аккумуляторных
батарей в один ряд получаем конструкцию низкую по высоте и устойчивую.
Так как блок управления находиться сверху можно легко получить доступ
электроники МР. Ключ включения/выключения располагается снизу МР, что удобно
так как сверху на робот будет крепиться крышка.
6.
Преобразователи напряжения
Плавное регулирование мощности двигателя достигается использованием
преобразователей напряжения.
В настоящие время применяют:
1. Тиристорные преобразователи.
2. Широтно-импульсные преобразователи.
. Импульсные преобразователи.
6.1
Тиристорный преобразователь напряжения
Основу тиристрорного преобразователя составляют тиристоры.
Тиристор - это полупроводниковый прибор с тремя и более р-n переходами,
вольт амперная характеристика которого имеет участок с отрицательным
дифференциальным сопротивлением и который используется для переключения.
Структура тиристора показана на рисунке 6.1. Тиристор представляет собой четырехслойный
р1 n1 р2 n2 прибор, содержащий три последовательно соединенных р n перехода
(П1, П2 и П3). Обе внешние области называют эмиттерами (Э1, Э2), а внутренние
области - базами (Б1, Б2) тиристора (рис. 6.1а). Переходы П1 и П2 называются
эмиттерными, переход П3 - коллекторный переход.
Прибор без управляющих электродов работает как двухполюсник и называется
диодным тиристором (динистором). Прибор с управляющим электродом является
трехполюсником и называется триодным тиристором.
Вольт амперная характеристика диодного тиристора, приведенная на рисунке
6.2, имеет несколько различных участков. Прямое смещение тиристора
соответствует положительному напряжению Vg, подаваемому на первый p1 эмиттер
тиристора.
Участок характеристики между точками 1 и 2 соответствует закрытому
состоянию с высоким сопротивлением. В этом случае основная часть напряжения VG
падает на коллекторном переходе П2, который в смещен в обратном направлении.
Эмиттерные переходы П1 и П2 включены в прямом направлении. Первый участок ВАХ
тиристора аналогичен обратной ветви ВАХ p n перехода.
При достижении напряжения VG, называемого напряжением включения Uвкл, или
тока J, называемого током включения Jвкл, ВАХ тиристора переходит на участок
между точками 3 и 4, соответствующий открытому состоянию (низкое
сопротивление). Между точками 2 и 3 находится переходный участок характеристики
с отрицательным дифференциальным сопротивлением, не наблюдаемый на статических
ВАХ тиристора.
Чтобы перевести тиристор в открытое состояние, необходимо накопить
избыточный отрицательный заряд в базе n1 и положительный в базе р2. Это
осуществляется путем увеличения уровня инжекции через эмиттерные переходы П1 и
П3 при увеличении напряжения на тиристоре до Uперекл. Накоплением объемных
зарядов в базах Б1 и Б2 можно управлять, если у одной из баз имеется контакт,
который называется управляющим электродом.
На управляющий электрод базы подается напряжение такой полярности, чтобы
прилегающий к этой базе эмиттерный переход был включен в прямом направлении.
Это приводит к росту тока через эмиттерный переход и снижению Uперекл. На
рисунке 6.3 приведено семейство ВАХ тиристора при различных значениях
управляющего тока.
При достаточно больших значениях тока Iупр ВАХ тиристора вырождается в
прямую ветвь ВАХ диода. Критическое значение тока Iупр, при котором на ВАХ
тиристора исчезает участок с отрицательным диффиренциальным сопротивлением и
тиринистор включается, минуя запертое состояние, называется током спрямления.
Таким образом, наличие Iупр принципиально не меняет существа процессов,
определяющих вид ВАХ тиристора, но меняет значения параметров: напряжение
переключения и ток переключения.
В совокупности преобразователь можно представить в виде схемы:
Назначение Б1 заключается в формировании импульса управления тиристором с
запаздывание по углы α.
Б2 - силовой блок - обеспечивающий выходное напряжения функцией от α..
Б3 - блок обратных связей в СУ по току якоря.
Теоретически известно что ТП могут работать в хоне прерывистых и не
прерывистых токов якоря двигателя. Наиболее приемлемым режимом для
электромеханических и мехатронных систем является работа в зоне непрерывных
токов, когда наблюдается устойчивый режим работы привода при изменении токов
якоря от 0,1 до 1.
.2
Широтно-импульсный преобразователь
Широтно-импульсные преобразователи (ШИП) находят применение в электроприводах
мехатронных систем благодаря их высоким динамическим и энергетическим
свойствам. Основой ШИП является силовой ключ (СК), который коммутирует
напряжение источника питания на нагрузке двигателя постоянного тока.
Оптимальным ключом для преобразователя служит полностью управляемый силовой
полупроводниковый прибор (СПП), шунтированный быстродействующим диодом, к таким
приборам относят биполярные и полевые транзисторы, запираемые сигналом
управления, тиристоры и гибридные интегральные модули на их основе. Основным
недостатком тиристорных ключей является их неполная управляемость и
необходимость применения для их запирания специальных коммутационных узлов
формирования мощных запирающих импульсов. Вследствие этого массогабаритные
показатели и КПД тиристорных ШИП несколько ниже транзисторных.
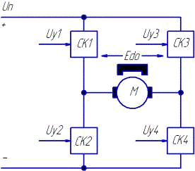
В
зависимости от способа управления ШИП к нагрузке прикладывается однополярное
или разнополярное импульсное напряжение. Среднее значение ЭДС преобразователя Edo
(или напряжение на якоре Uя) для симметричного управления (
= 0,5) Ed=Uп(2*
-1), для
не симметричного и поочередного управления (
=0) Ed=Uп۠
, где скважность импульсов выходного напряжения при
сигнале управления равном нулю. Так как коммутация СК происходит не мгновенно,
а занимает некоторый интервал времени, то практически
<1 и устанавливается с помощью системы управления
на уровне 0,85-0,9, чему соответствует максимальное выходное напряжение
преобразователя, Edmax= (0.85-0.9)Uп, где Uп- напряжение
источника питания.
Приведенная
схема ШИП позволяет осуществить как, двигательный, так и тормозные режимы
работы двигателя. Она обеспечивает непрерывный ток при любой нагрузке и
регулируемую скорость холостого хода. В системах, не обеспечивающих тормозные
режимы, возможен режим прерывистых токов, в таком режиме линейность механических
характеристик двигателей постоянного тока нарушается.
В
отличие от управляемых выпрямителей функции выпрямления переменного напряжения
регулирование его средней величины в схеме ШИП-Д разделены. Функцию выпрямления
переменного напряжения силового трансформатора выполняет неуправляемый
выпрямитель, собранный чаще всего по трехфазной мостовой схеме. Выпрямленное
напряжение Ud = const сглаживается емкостным либо индуктивно-емкостным
фильтром.
Силовые
трансформаторы модулей ЭМС являются самым распространенным элементом,
согласующим напряжение в сети и выпрямителя с напряжение двигателя. Благодаря
разделению функций выпрямления и регулирования выходного напряжения в системах
ШИП габаритная мощность трансформатора может быть существенно снижена по
сравнению со схемами управляемыми выпрямителями. Исследования показывает, что
габаритная мощность Sтг для систем ШИП-Д находится в пределах (0,6-0,8)Uном∙Iном
в зависимости от типа нагрузки, в то время как для шестиимпульсного
реверсивного УВ она составляет (1,6-1,7) Uном∙Iном.
Важным
техническим показателем системы ШИП-Д является высокое быстродействие при
отработке управляющих и возмущающих воздействий. При частоте коммутации 4-5 кГц
реально достижимая полоса пропускания контура ток в 2-2,5 раза превышает полосу
пропускания в схемах с шистиимпульсным управлением УВ. Более высокое
быстродействие приводов ШИП-Д позволяет соответственно увеличить добротность
проектируемой системы. Для обеспечения максимальной производительности
необходимо минимизировать суммарный момент инерции, приведенный к валу
двигателя, применяя малоинерционные двигатели ( предпочтительнее с дисковыми
якорями). Индуктивность якоря таких двигателей значительно меньше , чем у
обычных и высокомоментных. Поэтому применение ШИП с более высокой частотой коммутации
позволяет сократить потери в двигателе и уменьшить, габариты сглаживающего
реактора, время нарастания ток якоря и скорости двигателя, что сказывается на
увеличении производительности механизма МС.
.2.1 رïîٌîلû َïًàâëهيèے
ًٍàيçèٌٍîًيûىè êë÷àىè طبد
ïًهîلًàçîâàٍهëے
بç èçâهٌٍيûُ ٌïîٌîلîâ َïًàâëهيèے
ًٍàيçèٌٍîًيûىè êë÷àىè ٌëهنَهٍ
îٍىهٍèٍü ٌèىىهًٍè÷يûé, يهٌèىىهًٍè÷يûé è ïîî÷هًهنيûé.
دهًâûé ٌïîٌîل
- êîمنà êîىىٍَèًٌٍَے
îلà ًٍàيçèٌٍîًà
VT1(رت1), VT4(رت2),
à ïًè ًهâهًٌه
- ًٍàيçèٌٍîًû
VT2(رت2), VT3(رت3).
دًè ٍîى
ëهêًٍîنâèمàٍهëü ïèٍàهٌٍے
îنيîïîëےًيûىè èىïَëüٌàىè ٍîêà,
à فؤر ٌàىîèينَêِèè ëهêًٍîنâèمàٍهëے
(ïًè UL > Uك)
è ïًهîلًàçîâàييàے
ïًè ٍîًىîوهيèè ىهُàيè÷هٌêàے
يهًمèے
â ëهêًٍè÷هٌêَ çàًےوàٍ هىêîٌٍü ôèëüًٍà
÷هًهç نèîنû «ٌلًîٌà»,
َّيٍèًَùèه
ًٍàيçèٌٍîًû.
دًè âٍîًîى
ٌïîٌîله
- îنèي
èç نâَُ êîىىٍَèًَùèُ
ًٍàيçèٌٍîًîâ
VT1(رت1), VT4(رت4)
ïîٌٍîےييî âêë÷هي
(يàïًèىهً,
VT4(رت4)), à نًَمîé ےâëےهٌٍے
ًهمَëèًَùèى
âهëè÷èيَ
ٍîêà.
زًàيçèٌٍîً
VT4(رت4) îلهٌïه÷èâàهٍ
ًîëü
َّيٍèًَùهمî ëهىهيٍà è ٍîê, îلٌَëîâëهييûé فؤر
ٌàىîèينَêِèè ëهêًٍîنâèمàٍهëے,
ïًîٍهêàهٍ
÷هًهç يهمî. جهُàيè÷هٌêèه; ُàًàêٍهًèٌٍèêè
èٌïîëيèٍهëüيîمî نâèمàٍهëے
è îلëàٌٍü ïًهًûâèٌٍûُ ٍîêîâ ٍàêîمî ًهوèىà ًàلîٍû ïîêàçàيû يà ًèٌ.
6.2.2.
دîî÷هًهنيîه
َïًàâë