Особенности счетчиков с последовательным переносом

  • Вид работы:
    Контрольная работа
  • Предмет:
    Информатика, ВТ, телекоммуникации
  • Язык:
    Русский
    ,
    Формат файла:
    MS Word
    914,37 Кб
  • Опубликовано:
    2013-08-06
Вы можете узнать стоимость помощи в написании студенческой работы.
Помощь в написании работы, которую точно примут!

Особенности счетчиков с последовательным переносом

Счетчиком называется последовательностное устройство, имеющее несколько состояний, причем данное состояние счетчика определяется предыдущим его состоянием и значением логической переменной на входе.

Рассмотрим разные виды счетчиков:

Счетчики с последовательным переносом

В суммирующем счетчике с последовательным переносом каждый входной импульс увеличивает значение двоичного числа, записанного в счетчик, на единицу. Работает такой счетчик согласно следующему правилу :

шестнадцатеричный счетчик индикация


Таблица истинности для счетчика

Рис.

Рис.

Основным недостатком счетчиков с последовательным переносом является низкое быстродействие, что обусловлено последовательной работой триггеров. От этого недостатка свободны счетчики с параллельным переносом. В таких счетчиках входной сигнал может воздействовать на все триггеры счетчика одновременно, и каждый предыдущий триггер вырабатывает управляющие сигналы для всех последующих.

Поэтому будем использовать счетчик с параллельным переносом.

Счетчик с параллельным переносом.

Рисунок 2: суммирующий 3-разрядный ( m = 3 ) счетчик с параллельным переносом работающий в бинарном коде.

У бинарного кода есть один недостаток: при переключении одновременно нескольких элементов создаются токовые импульсы в электрических цепях питания схемы, которые могут вызвать сбои в работе схемы. Код Грея лишен данного недостатка, потому что при переходе от любой кодовой комбинации к следующей изменяется только один разряд.

Поэтому будем строить счетчик с параллельным переносом, работающим в коде грея.

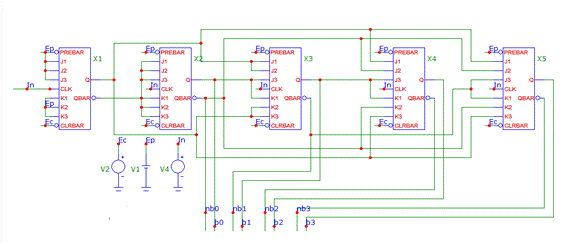
Рисунок 3: Шестнадцатеричный счетчик, с параллельным переносом работающий в коде грея:

In - входной сигнал

b0,b1,b2,b3 - выходные биты шестнадцатеричного числа.

nb0,nb1,nb2,nb3 - инвертированные выходные биты.

В счетчике использованы JK- триггеры модель 7472 в программе MicroCap9.

Таблица истинности для счетчика:



Переходные характеристики счетчика:

Рис.

Расчет преобразователя кода грея в семи сегментный код. Для того чтобы отображать результат счетчика на семи сегментном индикаторе нам необходимо создать преобразователь кода грея получаемого на выходе счетчика в семи сегментный код.

Составим таблицу истинности для преобразователя:

Таблица


Рис. Семи сегментный индикатор

Рассчитаем каждую функцию(A,B,C,D,E,F,G) с помощью карт Карно.

Рис.

Составим и смоделируем функции по карте Карно:

Для удобства обозначим: ˥b0=nb0 ; ˥b1=nb1 ; ˥b2=nb2 ; ˥b3=nb3


Рис.

) B=(nb3+b2+b1)(b3+nb2+nb0)(nb3+nb1+b0)

Рис.

)C=(nb3+b2+b1)(b3+b2+nb1+nb0)(b3+b2+b0)

Рис.

)D=(b3+nb2+b0)(b3+b2+b1+nb0)(nb3+nb2+nb1+nb0)(nb3+b2+b1+b0)

Рис.

)E=(b3+b2+b1+nb0)(nb3+nb2+b1+nb0)(b3+nb2+b0)(b3+nb2+nb1)(b3+nb1+b0)

Рис.

)F=(b3+nb2+b1+b0)(b3+b2+nb0)(b3+b2+nb1)(b2+nb1+nb0)

Рис.

)G=(nb3+b2+nb1+b0)(b3+b2+b1)(b3+b1+b0)

Рис.


Рис.

Список использованной литературы

.В.Д. Бунтов , С.Б. Макаров «Микропроцессорные системы. Часть I. Цифровые устройства»

.Угрюмов Е. П. «Цифровая схемотехника»

.М.А. Амелина С.А. Амелин «Программа схемотехнического моделирования Micro-Cap8»


Не нашли материал для своей работы?
Поможем написать уникальную работу
Без плагиата!
Без нейросетей!