Загороджувальний фільтр
Зміст
Лист мети та завдання
Еквівалентна схема заміщення на
середніх частотах для малого сигналу
Еквівалентна схема заміщення на
середніх частотах для великого сигналу
Побудова АЧХ та ФЧХ
для коефіцієнтів підсилення за напругою
Побудова АЧХ і ФЧХ вхідного
опору схеми
Вплив параметрів схеми на АЧХ і
ФЧХ коефіцієнта підсилення по напрузі
Побудова АЧХ і ФЧХ для даного
фільтра на базі ОП в іншому програмному пакеті.
Висновок
Список літератури
Лист мети та завдання
Мета курсової роботи:
закріплення та поглиблення отриманих
на лекціях та лабораторних заняттях знань;
отримання навичок моделювання
реальних електронних схем за допомогою стандартних пакетів та розрахунку їх
характеристик;
отримання навичок складання моделей
електронних схем різними методами для різних режимів роботи.
Завдання на курсову роботу
1. Замінити
нестандартні номінали пасивних елементів на номінали зі стандартних рядів для
конденсаторів та резисторів;
2. У випадках
відсутності в бібліотеках програм моделювання активних компонентів заданих транзисторів
та операційних підсилювачів замінити їх на наявні аналоги;
. Скласти
еквівалентну схему заміщення заданої схеми для роботи на середніх частотах за
малого сигналу;
. Скласти
еквівалентну схему заміщення заданої схеми для роботи на середніх частотах за
великого сигналу;
. Побудувати
амплітудно-частотну (АЧХ) та фазочастотну (ФЧХ) характеристики для коефіцієнтів
підсилення за напругою схеми;
. Побудувати
АЧХ і ФЧХ вхідного опору схеми;
. Розглянути
вплив параметрів схеми на АЧХ і ФЧХ коефіцієнта підсилення по напрузі;
. Скласти
повний та скорочений уністорний граф для схеми;
. Отримати
вирах для коефіцієнта підсилення за напругою та вхідної провідності.
. Зробити
висновки по роботі.
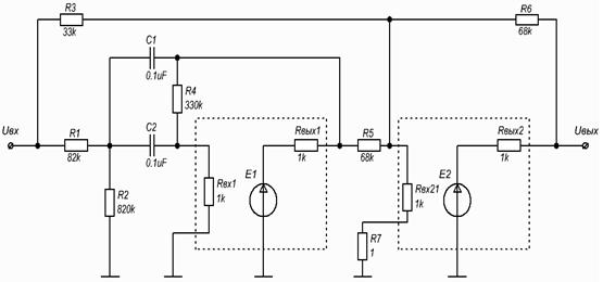
Варіант №18
“Загороджуючий фільтр”
Параметри схеми:
R1 = 24 кОм
R4 = 152 кОм
C1=С2=С3 = 2.5 нФ
R2 = 41 кОм
R5 = 31 кОм
(DA1 = DA2 - 140УД8)
R3 = 221 кОм
R6 = 51 кОм
Операційний підсилювач 140УД8
(К140УД8) в цій схемі, я замінив закордонним аналогом
µ A740HC,
µ A740PC,
UA740, mA740H , MC1556G модель якого відсутня в бібліотеці програми PSpice.
Даний операційний підсилювач був замінений на найбільш ближчий за параметрами
аналог, а саме на 140УД7 (К140УД7) , його аналог uA741
міститься в бібліотеці програми PSpice
Інші елементи, та їх номінали я залишив без змін.
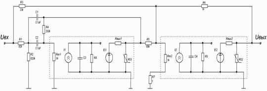
Еквівалентна схема заміщення на
середніх частотах для малого сигналу
При складанні евівалентної схеми
заміщення смугового фільтру для лінійного режиму роботи будемо використовувати
наступну еквівалентну схему операційного підсилювача:
Рисунок 1 - Еквівалентна
малосигнальна схема заміщення ОП
Пасивні елементи покажемо у вигляді
елементарних моделей, що відповідають робочому частотному діапазону. У такому
випадку відповідна малосигнальна модель смугового фільтра має вигляд:
Рисунок 2 - Малосигнальна модель
смугового фільтра
Операційний підсилювач 140УД7 (uA741)
має такі параметри:
· Напруга живлення Uп=
15
В
10%
· Коефіціент
підсилення за напругою Ku=30000
· Вхідний опір Rвх=400кОм
Еквівалентна схема заміщення на
середніх частотах для великого сигналу
Для складання еквівалентної схеми
заміщення смуго загороджувального фільтру для режиму роботи на великому сигналі
я використаю наступну еквівалентну схему операційного підсилювача:
Рисунок 3 - Еквівалентна схема
заміщення ОП для великого сигналу.
частота сигнал
конденсатор амплітудний
Пасивні елементи покажемо у вигляді
елементарних моделей, що відповідають робочому частотному діапазону. У такому
випадку відповідна модель смугового фільтра для великого сигналу має вигляд,
показаний на Рисунку 4. Лінійний блок використовувати не обов‘язково, оскільки
робочі частоти такого смугового фільтру складають десятки кілогерц.
Rвх
- вхідний опір операційного підсилювача при диференційованому включенні;
Rвих
- вихідний опір операційного підсилювача;
R0
- нелінійний опір, що дозволяє обмежити рівень вихідної напруги, характеристика
якого приведена на рисунку 5а;
І1 - залежне джерело, у сукупності з
конденсатором С1 моделює підсилення операційного підсилювача та кінцеву
швидкість наростання вихідної напруги;
R1 -
C1
- ланцюг, що моделює першу точку перегину АЧХ операційного підсилювача;
Лін. Блок - лінійний блок,
використовується за необхідності моделювання АЧХ операційного підсилювача на
високих частотах, являє собою сукупність RC
- ланцюгів;
Е1 = U1,
E2 = U2
- джерела, що вводяться в схему для того, щоб
наступний вузол не був навантаженням попереднього.
Рисунок 4 - Еквівалентна схема
смуго-загороджувального фільтра для великого сигналу
Операційний підсилювач №1:
Операційний підсилювач №2:
Рисунок 5 - Характеристики
нелінійних опорів R01, R02
(а) та нелінійних джерел І1 і І2(б).
Побудова АЧХ і ФЧХ для
коефіцієнтів підсилення за напругою
Для моделювання
смуго-загороджувального фільтра в програмі PSpice я
зібрав схему, яка зображена на Рисунку 6. З довідника я визначив, що напруга
живлення операційного підсилювача 140УД7 (uA741) 15В
(живлення двополярне).

Підключимо на вхід схеми
генератор синусоїдальної напруги з амплітудою вихідного сигналу 1 В. Для
отримання АЧХ використаємо маркер Voltage/Level, а
для ФЧХ - маркер Phase of Voltage. В
результаті моделювання отримуємо АЧХ і ФЧХ смуго-загороджувального фільтра.
Рисунок 7 - АЧХ
загороджувального фільтра
Рисунок 8 - ФЧХ
смуго-загороджувального фільтра
Рисунок 9 - АЧХ
загороджувального фільтра (для розрахунків)
Рисунок 10 - АЧХ
загороджувального фільтра (для розрахунків)
За допомогою АЧХ та
ФЧХ ми визначимо основні параметри фільтра :
Коефіцієнт
підсилення К=Uвих/
Uвх=1,3518/1=1,3518
Резонансна частота
: fр = 1,5452 кГц
Ширина смуги пропускання:
К/1,41=1,3518/1,4142=0,9587
Δf=3,7120*1000-816,297=2895,703
Гц
Добротність фільтра
Q = fр
/ Δf : Q
= 1,5452 *1000/2895,703= 0,5336
Це говорить про те, що даний
смуговий фільтр є низько добротним
Дослідимо, як саме буде поводити
себе фільтр на високих частотах(до 100ТГц)
Рисунок 11 - АЧХ загороджувального
фільтра (до 100ТГц)
Рисунок 12 - ФЧХ загороджувального
фільтра (до 100ТГц)
Побудова АЧХ і ФЧХ вхідного опору
схеми
При дослідженні АЧХ вхідної
провідності на вході схеми послідовно з генератором включимо струмовий датчик
(на рисунку 6 не вказаний) - резистор опором 1 Ом, на який поставимо маркер Voltage
Differential,
а для ФЧХ поставимо маркер Phase
of Voltage
одразу після струмового датчика.
Рисунок 13 - АЧХ вхідної провідності
загороджувального фільтра
Далі будую ФЧХ вхідної провідності.
Рисунок 14 - АЧХ вхідної провідності
загороджувального фільтра
Вплив параметрів схеми на АЧХ і ФЧХ
коефіцієнта підсилення по напрузі
Розглянемо вплив резистора R3
на роботу фільтра :
При зміні величини даного опору АЧХ
нашого фільтра підіймається вгору, зменшується полоса пропускання, зростає
добротність фільтра, зростає коефіцієнт підсилення по напрузі.
Рисунок 15 - вплив резистора R3
на АЧХ
На рисунку 15 показано, як міняється
АЧХ під впливом резистора R3.
Знизу вгору показано сімейство
кривих, які відповідають номіналам 500, 5000, 50000 Ом відповідно.
Рисунок 16 - вплив резистора R3
на ФЧХ
При R3=50000Ом
Коефіцієнт
підсилення К=Uвих/
Uвх=65/1=65
Резонансна частота
: fр = 36кГц
Ширина смуги пропускання:
К/1,41=65/1,4142=46,099
Δf=43,871-28,741=15,13
кГц
Добротність фільтра
Q = fр
/ Δf
Q
= 36/15,13= 2,379
Зсув фази
При R3=5000Ом
Коефіцієнт
підсилення К=Uвих/
Uвх=10/1=10
Резонансна частота
: fр = 36кГц
Ширина смуги пропускання:
К/1,41=10/1,4142=7,071
Δf=91,976-13,338=78,638
кГц
Добротність фільтра
Q = fр
/ Δf
Q
= 36/78,638=0,45
Зсув фази
При R3=500Ом
Коефіцієнт
підсилення К=Uвих/
Uвх=1,15/1=1,15
Резонансна частота
: fр = 36кГц
Ширина смуги пропускання:
К/1,41=1,15/1,4142=0,81
Δf=245-1=244
кГц
Добротність фільтра
Q = fр
/ Δf
Q
= 36/244000=0,00014754
Зсув фази
Отже, при зміні опору R3
постійною залишається частота резонансу, а решта параметрів міняється. Зі
збільшенням R3
зростає добротність фільтра, коефіцієнт підсилення по напрузі, з його
зменшенням зростає ширина полоси пропускання.
Розглянемо вплив резистора
R6
на роботу фільтра :
Рисунок 17 - вплив резистора R6
на АЧХ

При R6=10кОм
Коефіцієнт
підсилення К=Uвих/
Uвх=33,698/1=33,698
Резонансна частота
: fр = 73,6кГц
Ширина смуги пропускання:
К/1,41=33,698/1,4142=23,8
Δf=88,3-59,6=28,7
кГц
Добротність фільтра
Q = fр
/ Δf
Q
= 73,6/28,7= 2,56
Зсув фази
При R6=100кОм
Коефіцієнт
підсилення К=Uвих/
Uвх=138/1=138
Резонансна частота
: fр = 25кГц
Ширина смуги пропускання:
К/1,41=138/1,4142=97,87
Δf=28-22=6
кГц
Добротність фільтра
Q = fр
/ Δf
Q
= 25000/6000=4,1789
Зсув фази
При R6=50кОм
Коефіцієнт
підсилення К=Uвих/
Uвх=102,5/1=102,5
Резонансна частота
: fр = 37,6кГц
Ширина смуги пропускання:
К/1,41=102,5/1,4142=72,69
Δf=40-31=9
кГц
Добротність фільтра
Q = fр
/ Δf
Q
= 37,6/9=4,18
Зсув фази
Отже, при зміні опору R3
майже постійним залишається зсув фаз, а решта параметрів міняється. Зі
збільшенням R6
зростає добротність фільтра, коефіцієнт підсилення по напрузі, зменшується
ширина полоси пропускання.
Розглянемо вплив конденсатора С1 на
роботу фільтра :
Рисунок 19 - вплив конденсатора С1
на АЧХ
Рисунок 19 - вплив конденсатора С1
на ФЧХ
Можна зробити висновок про те, що
цей конденсатор не впливає на параметри схеми при зміні частоти. Скоріше за все
даний конденсатор задає частоту, починаючи з якої фільтр не пропускає сигнал.
Побудова АЧХ і ФЧХ для даного
фільтра на базі ОП в іншому програмному пакеті
У зв’язку з тим, що в програмі PSpice
не знайшлось аналогу мого операційного підсилювача, я вирішив скористатися
іншим програмним пакетом, який 100% містив необхідні мені компоненти.
Для перевірки даних, отриманих PSpice
я скористався програмою Micro
Cap 8.
Даний пакет має багато схожих і
багато відмінних від PSpice
функцій, таких як, наприклад,: розрахунок по постійному та змінному струму з
урахуванням різних режимів роботи, а також побудова спектру вихідного сигналу
та дослідження перехідних процесів. Далі приведена схема, зібрана в Micro
Cap 8, та графіки АЧХ
та ФЧХ мого фільтру. Номінали елементів такі ж як і в попередній програмі. На
вхід з генератора йде синусоїдальна напруга 1В.
Рисунок 20- зібрана схема
загороджувального фільтра в Micro
Cap 8
Рисунок 21- АЧХ та ФЧХ
З графіків видно, що ФЧХ нашого
фільтра майже така сама як і та, що була отримана в програмі PSpice.
АЧХ зовсім не схожі, це скоріше за все тому, що для моделювання
використовувався зарубіжний аналог , а не сам ОП, який був у завданні.
Користуючись нагодою, я змоделював і
дослідив які спотворення буде вносити сама схема у лінійчатий спектр вихідного
сигналу.
Рисунок 22- спотворення, що вносить
схема у лінійчатий спектр вихідного сигналу.
Висновок
частота сигнал
конденсатор амплітудний
В ході виконання цієї курсової мною
було змодельовано загороджувальний фільтр, а також досліджено, які саме функції
виконують окремі елементи в схемі. Експериментальним шляхом визначив всі
функції майже кожного елементу в схемі.
Схема загороджувального фільтра була
побудована в програмі PSpice
, в подальшому було отримано АЧХ та ФЧХ даного
пристрою. З отриманих характеристик я розрахував необхідні величини, а саме
коефіцієнт підсилення, полосу пропускання частот, фазовій зсув між
характеристиками та добротність фільтру. На основі отриманих даних можна судити
про роботу самого фільтра, та про те, який елемент в ньому за що відповідає.
Особливої складності в виконанні
даної роботи я не бачив ( доки не дійшов до графів). Спочатку вона нагадувала
першу лабораторну роботу по ТАУ, але згодом інтерес до її виконання я остаточно
втратив. Причина цього вказана вище.
Список використаної літератури
1. Методичні
вказівки до виконання курсової роботи для студентів денної форми навчання за
напрямком підготовки 0908 «Електроніка»: «Моделювання електронних схем».
2. Конспект
лекцій з курсу: «Моделювання електронних схем».
. Переверзєв
А. В., Тімовський А. К., Василенко О. В. Моделювання елементів силової
електроніки. Запоріжжя, видавництво ЗДІА, 1998- 117 с.- ISBN
966-7101-17-7.
4. А.
В. Нефедов, А. М. Савченко, Ю. Ф. Феоктистатов. Зарубежные интегральные
микросхемы для промышленной электронной аппаратуры и из анлоги. Москва,
Энергоатомиздат, 1989 - 288 с.