Автогенератор гармонического сигнала мегагерцового диапазона
Санкт-Петербургский
Государственный Политехнический Университет
Кафедра
Радиотехника и Телекоммуникации
Курсовая
работа по схемотехнике аналоговых устройств
Автогенератор
гармонического сигнала мегагерцового диапазона
Выполнил: Ушаков А. гр. 3092/3
Санкт-Петербург
г.
1)
Постановка задачи проектирования:
Цель данной работы создать
автогенератор гармонического сигнала с перестраиваемой частотой. Перестройку
частоты необходимо выполнять в пределах
. Также необходимо автогенератор
согласовать с нагрузкой
, при
амплитуде напряжения на нагрузке в
.
2) Предварительный анализ всех пунктов
технического задания (ТЗ) с выделением первостепенных и косвенных требований:
Первостепенным пунктом стоит считать изменение
частоты автогенератора, в состав любого автогенератора входит
частотно-селективное звено, а также положительная обратная связь, тогда, как
правило, для получения отличной от исходной частоты нужно изменить параметры
этого звена. Другим первостепенным пунктом является согласование нагрузки с
автогенератором, данную задачу можно решить несколькими способами, которые мы
рассмотрим ниже. Также, ввиду изменений частоты должна изменяться амплитуда
колебаний на выходе, таким образом, мы должны обеспечить стабильность амплитуды
в заданном диапазоне частот.
) Обзор возможных подходов к решению
поставленной задачи:
В этом пункте рассмотрим базовые схема для
реализации задачи:
а) RC
- автогенератор (рис.1). Как видно из названия в качестве частотно-селективного
звена выступает RC
- фильтр. Есть несколько разновидностей данного генератора - на мосте Вина, на
двойном «Т» образном мосте, фазосдвигающий генератор. Все эти генераторы
характеризуются высокой стабильностью генерируемого сигнала. Также в данных
схемах достаточно просто реализовать изменение частоты(с помощью сдвоенного
потенциометра, в случае фазосдвигающего генератора строенного). Однако у этих
схем есть один принципиальный недостаток в нашем случае, они обычно
используются для генерации в диапазоне низких частот.
Рис.1 Автогенератор на мосте Вина (соединенные
последовательный и параллельный RC
контура).
б) LC
- автогенераторы. В данных автогенераторах в качестве фильтра используются LC
цепочки. У данного типа автогенераторов также есть несколько видов реализаций -
трансформаторные АГ (рис.2), трехточки (индуктивная и емкостная). В
трансформаторных АГ для реализации ПОС используется трансформатор, который в
результате передачи колебаний инвертирует фазу сигнала. Трехточечные АГ более
интересные, т.к. в данном случае выполнение баланса фаз выполняется без
применения трансформатора, а с помощью LC
контура, в котором элементы имеют разный характер реактивности (например, 2
емкости и 1 индуктивность или наоборот). LC-автогенераторы
позволяют генерировать высокочастотные колебания. Также в этом типе генераторов
можно придумать схему регулировки частоты.
Рис.2 генератор Мейснера (с трансформаторной
связью на каскаде с ОЭ)
)
На основе анализа предыдущего пункта - обоснованный выбор базовой схемы
предполагаемой реализации:
Рис.3
Также в данной схеме достаточно просто и изящно
можно реализовать изменения частоты (об этом ниже). Также основные уравнения
данной схемы (баланс фаз, баланс амплитуд) достаточно просто выводятся при
рассмотрении эквивалентной схемы транзистора и подключенного к нему пассивного
четырёхполюсника состоящего из 3х элементов.
) Разработка полной принципиальной схемы:
На основании ТЗ, а также выбранной
базовой схемы разработаем удовлетворяющую нас схему. В основную схему внесем
схему регулировки частоты, для этого заменим конденсаторы
(рис.3) на
обратно смещенные варикапы. Для того чтобы управлять варикапами (т.е. управлять
емкостью варикапа) необходимо приложить некоторое положительное смещение к ним.
Изначально была идея использовать элементарный делитель напряжения, однако,
изучив параметры варикапов, выло решено использовать УПТ для большего диапазона
напряжений. В истоковой цепи УПТ (рис.4) подключен переменный резистор для
регулировки падения напряжения на затворе, тем самым для регулировки выходного
напряжения.
Рис.4
При соединении управляющей схемы с
варикапами необходимо поставить резисторы для исключения прохода по ним
постоянных составляющих. Также в LC контуре нужно поставить
разделительные конденсаторы перед варикапами, все для того же. Также
параллельно цепи стока необходимо поставить нагрузку с разделительным
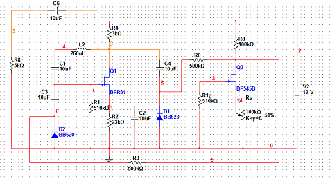
конденсатором. Вид полной принципиальной схемы представлен на рис. 5.
Рис.5 Полная принципиальная схема
автогенератора с перестраиваемой частотой.
6) По результатам полученной принципиальной
схемы произвести расчет всех требуемых параметров и характеристик и их
сопоставление с ТЗ:
Питание выберем 12В. Значения всех активных
компонентов взяты из программы Multisim.
Рассчитаем цепь управления частотой.
Для изменения частоты в 3 раза необходимо
изменить емкости в 9 раз (при условии, что они равны). К сожалению, варикапов,
у которых емкость меняется в 9 раз при приложении обратного напряжения в 9В
нет, поэтому необходимо использовать УПТ. Определим границы изменения обратного
напряжения. Варикапы, у которых наиболее быстро меняется емкость, которые я
нашел - это
BB620 фирмы Philips.
Емкость варикапа, а также его параметры:
Для этого варикапа для изменения
емкости в 9 раз необходимо приложить напряжение
. Для реальной схемы лучше сделать
изменение напряжения с запасом пусть
.
Будем снимать напряжение со стока
транзистора относительно земли. Как видно из выше приведенных формул, при
,
. При
увеличении
, значение
будет
увеличиваться, т.к. на транзисторе будет появляться отрицательно смещение, что
будет вызывать увеличение сопротивления Сток-Исток. Таким образом, необходимо
рассчитать параметры, чтобы это изменение происходило не «слишком» быстро.
Анализ показывает, что нужно выбирать
как можно меньше.
на верхней
границе нужно подбирать из нужно диапазона напряжений, также ввиду того, что
транзистор даже при отсутствии сигнала на входе, имеет некоторое сопротивление,
нужно взять
большим,
порядка
для
транзистора BF545B. У этого
транзистора
, а
. Тогда если
мы возьмем
, то мы
сможешь, изменяя
,менять
напряжение на выходе
, нам хватит
с небольшим запасом. Стоит упомянуть, что напряжение с УПТ передается на
варикап через большой резистор
, для того чтобы через данную цепь
протекали минимальные токи.
Рассчитаем автогенератор:
Емкости транзистора
При сравнении их с емкостями вы
видим, что на верхней границе диапазона их нужно учитывать, т.к. при уменьшении
емкости в 9 раз
. Таким
образом, для получения
нам нужно,
чтобы емкости были
. Это
увеличит требование к изменению управляющего напряжения до
, что
возможно с нашим УПТ. Разделительные емкости возьмем
, на нашей
частоте сопротивление будет
.
-
сопротивление утечки возьмем больше чем входное сопротивление транзистора,
также выбирается большое, чтобы через него не проходил сигнал.
.
на всех
частотах диапазона. Выражение значения амплитуды выходного сигнала известно:
Тогда получается
Зная все прошлые параметры, мы можем
рассчитать
.
Значение
будет
давать наибольший вклад в значение амплитуды. Для того чтобы
, на всех
частотах диапазона была примерно одинакова, функция
была
исследована. Получилось, изменение
уменьшается при увеличении
и
уменьшении
.Значение
на схеме это
, однако при
включении внешней нагрузки - это
.
Тогда можно найти необходимое
значение
:
Исходя из этого условия, был
подобран транзистор BFR31. Его параметры:
Тогда нам остается найти только
значение сопротивления в цепи истока. Для этого найдем необходимый угол
отсечки, причем будем его искать на средней частоте диапазона (для уменьшения
абсолютного отклонения на границах).
Решение трансцендентного уравнения
для угла отсечки графическим методом показывает, что требуется сопротивление
истока
.Теперь,
зная все параметры, можно рассчитать фактор регенерации, амплитуды, а также
рабочую точку транзистора. Начнем с р.т.
. Решение данного уравнения дает
. Найдем
фактор регенерации:

Как видим, отклонения достаточно
небольшие, поэтому можно считать задачу выполненной. Проводились испытания в
программе Multisim.
Автогенератор запустился и правильно указывал частоты, однако амплитуда была
неверная, также приходилось долгое время дожидаться стационарности процесса. Я
думаю, это происходило из-за невозможности указать катушке добротность.
7) Итоги:
Мною был разработан автогенератор мегагерцового
диапазона с регулируемой частотой. Данная схема достаточно проста и эффективна,
однако её можно еще улучшить. Можно на выходе поставить повторитель, для
возможности подключения на любую нагрузку, это сделает автогенератор более
универсальным. Управление частотой достаточно интересное, т.к. позволяет
регулировать частоту с помощью напряжения, а значит данным автогенератором
можно пользоваться не только с помощью УПТ, вручную изменяя резистор, но и
делая, что то более интересное, где падение напряжения на варикапах, а значит и
частота генерации определяется из работы другой схемы. Также для стабилизации
амплитуды генерации по-хорошему нужно сделать систему АРА. На начальном этапе
разработке планировалась её использование, однако я не смог до конца понять,
как она работает, а значит и рассчитать. К сожалению, из за использования
катушки индуктивности мы имеем плохую температурную стабильность.
автогенератор частота емкостный
транзистор
Литература
[1] Борисенко А.Л. Схемотехника
аналоговых электронных устройств. Однотранзисторные автогенераторы. СПБГТУ
1998.
[2] П. Хоровиц, У. Хилл. Искусство
схемотехники. Москва «Мир» 1998
Лекции по схемотехнике аналоговых
устройств 2012
Лекции по РТЦ 2012.