Проект рецептурного складу та технологічного процесу виробництва виробів з дріжджового тіста з екстрактом стевії
МІНІСТЕРСТВО
ОСВІТИ І НАУКИ, МОЛОДІ ТА СПОРТУ УКРАЇНИ
ХАРКІВСЬКИЙ
ТОРГОВЕЛЬНО-ЕКОНОМІЧНИЙ ІНСТИТУТ
КИЇВСЬКОГО
НАЦІОНАЛЬНОГО ТОРГОВЕЛЬНО-ЕКОНОМІЧНОГО УНІВЕРСИТЕТУ
Кафедра
технології та організації ресторанного бізнесу
КУРСОВИЙ
ПРОЕКТ
з
дисципліни „ Технологія продуктів харчування ”
на
тему: «Проект рецептурного складу та технологічного процесу виробництва виробів
з дріжджового тіста з екстрактом стевії»
Виконала:
Студентка гр. ТХ2-07
Титаренко Л. М.
Керівник:
Жулінська О. В.
Харків
2011
Зміст
Втуп
Розділ 1. Обґрунтування проекту технології дріжджових
виробів приготованих опарним способом
.1. Моніторинг та аналіз технології виробництва
булочних виробів
.1.1. Загальна характеристика обумовленої групи страв
.1.2. Аналіз асортименту дріжджових виробів пиріжків,
пончиків та булочок печених
.1.3. Аналіз рецептурного складу
.1.4. Узагальнена схема технологічного процесу
.1.5. Моніторинг харчової цінності та споживних
властивостей продукту-аналогу
.2. Розробка концепції нового продукту
Розділ 2. Перспективні наукові напрямки в технології
виробництва продукту
Розділ 3. Організація та логістика досліджень
.1. Об’єкти та матеріали дослідження
.2. Методи дослідження
.3. Блок-схема досліджень технологічної системи
Розділ 4. Розробка проекту технології харчового
продукту
.1. Аналітичне обґрунтування
.2. Розробка технології виробництва нового продукту
.2.1. Аналітичне обґрунтування нової технології
.2.2. Розробка проекту рецептур
.2.3. Конструювання схеми технологічного процесу
.2.4. Складання карти технологічної схеми
.2.5. Обґрунтування способів та режимів обробки
продуктів
.3. Вивчення основних показників якості та безпечності
булочок з екстрактом стевії
.3.1. Органолептичні показники якості
.3.2. Харчова цінність нової страви
.4.4. Розробка заходів щодо управління безпечністю
харчових продуктів
.5. Складання нормативної документації
Висновки
Перелік літератури
Вступ
Борошняні кондитерські вироби характеризуються низькою
харчовою та біологічною цінністю. Зважаючи на те, що частка цієї групи виробів
у раціоні сучасного українця знаходиться на стабільно високому рівні поряд із
суттєвим зниженням споживання цінних продуктів (молокопродуктів, м’яса, риби
тощо), найважливіші харчові нутрієнти надходять до організму в недостатній
кількості. Порушення принципів здорового харчування сприяє виникненню низки
відхилень у фізичному розвитку молоді, супроводжується зниженням рівня
резистентності і адаптаційних резервів організму, що є передумовою для розвитку
багатьох захворювань у людей різного віку. У зв’язку з цим актуальним є
збагачення харчових раціонів населення шляхом підвищення вмісту потрібних для
організму людини нутрієнтів у найбільш вживаних продуктах харчування.
Одним із шляхів вирішення цієї проблеми є цілеспрямоване
збагачення продуктів щоденного споживання на окремі поживні речовини або на їх
комплекс. Вагоме місце серед таких продуктів займають хлібобулочні вироби,
споживання яких в Україні становить 250…350 г на добу. Особливо великим попитом
користується хліб з пшеничного борошна першого і вищого ґатунків. Відомо, що
харчова цінність ґатункового борошна в 2…4 рази нижча, ніж у зерна за рахунок
вилучення з нього оболонок та зародку, в яких міститься значна частина
вітамінів, мікроелементів, харчових волокон та інших поживних речовин.
Мета курсової роботи: Зменшити калорійність та зробити
доступним продуктом (булочні вироби) для хворих на цукровий діабет та людей які
мають надмірну вагу.
Завданнями курсової роботи є такі:
надання загальної характеристики булочка з
дріжджового тіста, характеристика сировини;
аналіз асортименту страв;
аналіз рецептурного складу;
аналіз технологічного процесу (схеми, таблиці);
моніторинг харчової цінності та споживчих
властивостей;
вивчення інформаційно-наукових літературних джерел
стосовно теми курсового проекту;
теоретичне обґрунтування доцільності інноваційної
технології;
апробація технології і складання акту відпрацювань;
конструювання технологічної схеми;
визначення впливу теплової обробки на показники
якості;
порівняльний моніторинг традиційної та
сконструйованої технології;
розробка нормативної документації.
Курсова робота складається зі вступу, чотирьох розділів,
висновків та переліку використаної літератури.
Розділ
1. Обґрунтування проекту технології дріжджових виробів приготованих опарним
способом
.1
Моніторинг та аналіз технології виробництва булочних виробів
Кондитерські булочні вироби, поряд з іншими продуктами з
зерна, складають основу харчування людей. З них одержує більше як половину(53%)
споживання білка, 15 % жирів і 70 % вуглеводів. Зерно борошна і пшениці містить
необхідні для нормальної життєдіяльності вітаміни групи В, а так само багато
мінеральних речовин.
У кондитерських цехах підприємств громадського харчування
використовують опарний і безопарний способи приготування дріжджового тіста.
Борошняна кондитерська продукція представлена великою групою
виробів, різноманітною за асортиментом. Такі вироби мають значну питому вагу в
загальному обсязі продукції, що виробляються підприємствами РГ і
спеціалізованими кондитерськими цехами. Більшість кондитерських виробів має
низьку вологість, оскільки вони є цінними харчовими концентратами. Борошняні
кондитерські булочні вироби завдяки значному вмісту цукру і жиру є
висококалорійними, легкозасвоюваними продуктами харчування. Їх енергетична
цінність коливається в межах1200 - 2500 кДж на 100 г продукту. Тому
потенційними споживачами кондитерських булочних виробів є діти, школярі та
студенти, якщо вони звичайно не хворіють на цукровий діабет.
Булочні вироби - це поштучні вироби різної форми з
дріжджового тіста. Їх особливістю є досить великий вміст цукру і жиру (разом
більше ніж 14%). Протягом останніх років структура асортименту булочних виробів
постійно змінюється.
Ця тенденція обумовлена змінами сировинної бази, смаку
споживачів і попити на окремі види виробів, а також впровадженням нового
обладнання й удосконаленням технології.
Останнім часом поряд з традиційною продукцією велика увага
приділяється виготовленню борошняних виробів спеціального, дієтичного та
функціонального призначення, які чинять на організм цілеспрямовану
функціональну дію. Вживання таких виробів сприяє покращенню здоров’я людини.
Окрему групу становлять національні борошняні вироби, що
притаманні смакам того чи іншого народу, виробляються з місцевої сировини,
часто за самобутніми технологіями.
Особливостями виробництва кондитерських і булочних виробів на
сучасних підприємствах ресторанного господарства і в кондитерських цехах малої
потужності є досить широкий асортимент, невеликий обсяг і партій і дрібно
штучність виробів. За сучасних соціально-економічних умов борошняні
кондитерські та булочні вироби мають бути.
Забезпечити високі показники якості можна за умов одержання
продукції, яка б мала гарні смакові та товарні характеристики,високу харчову
цінність і була б нешкідливою.
Самокові властивості - це ті показники (смак, колір, запах,
консистенція), які сприймаються органолептично, до яких ми звикли і з якими
пов’язані наші традиційні уявлення про смак кондитерських виробів. Щоб
задовільнити індивідуальні смаки споживачів, необхідна різноманітна продукція в
широкому асортименті.
Висока харчова цінність кондитерських виробів обумовлена
вмістом вуглеводів,білків, жирів, вітамінів, макро-і мікронутрієнтів, а також
інших біологічних речовин. Слід зазначити, що кондитерська продукція потребує
підвищення харчової цінності шляхом зниження вмісту цукру і жиру та підвищення
вмісту вітамінів, мікроелементів, харчових волокон, білка, а також покращення
амінокислотного складу.
Нешкідливість борошняної кондитерської продукції
забезпечується завдяки жорсткому дотриманню санітарно гігієнічних вимоги, що
висуваються до виробництва цих виробів, у тому числі до способів і режимів
обробки сировини і напівфабрикатів на всіх стадіях технологічного процесу, а
також її транспортування й реалізації.
Бажаність і зручність споживання кондитерських виробів
визначають їх високі товарні преваги. Для того щоб продукція відповідала
вимогам,вона має бути привабливою, зручно запакована для споживання,
транспортування та зберігання. [1]
Історія розвитку борошняних, булочних виробів почалась ще 15
тисяч років потому.
На думку вчених саме у ті далекі часи на території
Масопотамії (Міжріччя Тигра) людина почала вперше збирати та культу вати хлібні
злаки. Приблизно у 5 тисячоліття до нашої ери хлібні злаки були завезені до
Єгипту. Саме тут люди навчились випікати прісний хліб у вигляді коржів з густої
зернової каші тіста. Ці щільні, не розпушені, підгорілі шматки густої маси мало
чим нагадували наш хліб, але саме з їхньої появою почалась на землі доба
хлібопечення. Приблизно до 3 тисячоліття до нашої ери в епоху перших
Єгипетських фараонів єгиптяни заволоділи мистецтвом розпушувати тісто шляхом
його бродіння використовуючи мікроорганізми, які отримали назву хлібопекарські
дріжджі та молочнокислі бактерії. У тісті такі мікроорганізми викликають
складну хімічну реакцію бродіння, у результаті чого створюється вуглекислий газ
та спирт. Вуглекислий газ хлібобулочні вироби, робить його легким та пухким.
Результатом молочного бродіння є смак та аромат свіжовипеченого хліба.
Виробництво хлібних виробів у стародавньому Єгипті можна
побачити лише відвідавши стародавні піраміди, цей сюжет розповсюджений та
прикрашає стародавні гробниці. Ось стародавня майстерня - де молотять зерно,
замішують тісто та виробляють хліб різної форми. Хліб в залежності від
рецептури та призначення випікався круглим та продовгуватим у вигляді пірамід,
косички, риб, та різноманітних фантастичних тварин.
Мистецтво випікати хлібобулочні вироби було успадковано,
фінікійцями, греками, римлянами. Гомер, який описав трапези своїх героїв,
показав, що греки широко споживали прісний хліб. Хліб випечений за єгипетською
технологією, коштував на багато дорожче, його споживали тільки дуже заможні
аристократи такий хліб вважався самостійною стравою. У ті часи, як правило, на
обід подавали тільки дві страви: шматочок м’яса смажені на вертелі, та білий
пшеничний хліб. Частину хлібних виробів випікали з ячного борошна. Хліб
недорогих сортів готували з борошна грубого помелу з великим вмістом висівок.
Цей хліб був їжею простого народу. В перше в історії Греції з’явилися нові
хлібобулочні вироби, здібний хліб з медом жиром, з молоком з фруктами та
горіхами. Цей хліб коштував значно дорожче та були ласощами.
У спарті хліб вважався розкішю, його ставили на стіл до
святкових подій. В стародавньому Римі також існували пекарні з широким
асортиментом хлібобулочних виробів. Дві тисячі років тому у Римі був
споруджений пам’ятник Марку Вергілію Єврисаску, пекарю який мав декілька
пекарень який годував хлібобулочними виробами весь Рим.
В середні віка при кожній фортеці та монастирі були свої
млини та пекарні. Пізніше майстри хлібопечення створили свої ремеслові цеха у
містах, де вони мешкали. Вони випікали хлібобулочні вироби високої якості.
Знане місце займали хлібобулочні вироби у релігійних представників різних
народів. Хлібобулочні вироби стали символом єдності усіх християнських народів,
незважаючи нате, що існує різноманітна традиція його виготовлення. [2]
Сучасний розвиток хлібопекарської промисловості
Сучасний розвиток хлібопекарської промисловості здійснюється
на базі упровадження нової техніки, прогресивної технології, збільшення
продуктивності булочних виробів з різноманітними добавками та покращувачами,
підвищуючи їх біологічну цінність та якість. Останні роки відрізнились значними
змінами в структурі асортименту хлібобулочної продукції, яка виробляється в
країні. Значне збільшення частки хлібобулочної продукції, яка виробляється на
малих підприємствах (пекарнях), зрівнюючи з частиною продукції, яка
виробляється на хлібзаводах розглянуте як позитивне явище, несе за собою
негативні наслідки. До числа негативних наслідків, які зв’язані зменшенням
частки продукції, яка виробляється хлібзаводами, слід віднести скорочення
продуктивності виробів з житнього борошна.
В промисловому хлібопеченні працюють кваліфікаційні
технологи, встановлені спеціалізовані технологічні лінії для виробництва
ржаного хліба, приміняються технології з використанням біологічних заквасок, як
готують з використанням чистих культур, молочнокислих бактерій та дрожей. [3]
Історія хлібобулочних виробів на Русі
Кращім хлібом який подавався на стіл в заможних будинках, був
«крупчастий» білий хліб із добре обробленого пшеничного борошна. В період
неврожаїв, коли не вистачало запасів пшениці, в борошно домішували всі можливі
добавки - моркву, буряк, пізніше картоплю, а також дикоростучі - жолуді, кору
дуба, кропиву. З давніх часів пекарі користувались почетом та повагою. На Русі
від пекаря вимагалось не тільки вміння, а й чесності. Так як в країні траплявся
голод. В ці важкі часи за пекарнями встановлювався особливий догляд, і тих хто
допускав підміс або порчу хліба, суворо карали. В кінці XIX століття сільські
жителі пекли хліб самі в руських печах, а городяни купували хліб у булочників,
які випікали його в великих розмірах та різних видів. В булочних з лотків
продавали подовий та формовий хліб. Різноманітні були і хлібобулочні вироби:
бублики, баранки. Сільські жителі рідко їх коштували. Хлібобулочні вироби
традиційно являються невідємною частиною раціона любої людини, різниця лише в
борошні, способі приготування і різноманітних добавок.[4]
1.1.1 Загальна характеристика обумовленої групи страв.
Сировина, що застосовується для виробництва дріжджових
виробів приготованих опарних способом, повинна відповідати вимогам діючих
стандартів і технічних умов. Характеристика сировини для приготування
кондитерських булочних виробів представлена в таблиці 1.1.
Таблиця 1.1. Загальна характеристика сировини
|
Найменування
сировини
|
Вид нормативної
документації (ГОСТи, ТУ, ДСТУ)
|
Показники якості
згідно стандартів
|
|
Борошно пшеничне
|
ДСТУ 46.004-99
|
Зольність не більше
0,55%, крупність помелу залишок на ситі не більше 43/5%. Вміст сирої
клейковини не менше 24%, білість од. приладу РЗ-БПЛ 54 і більше.
|
|
Вода
|
ГОСТ 2874-82
|
Забарвленість за
шкалою град не більше 20, за дозволеним санепідемслужби не більше 35%,
загальна жорсткість мг екв/л не більше 7%, Вміст мг/л не більше: Хлоридів 350
цинку 5,0 Сульфатів 500 міді 1,0 Марганцю 0,1 заліза 0,3
|
|
Дріжджі
хлібопекарські пресовані
|
ГОСТ 171
|
Без гнилісного
запаху, плісняви та інших сторонніх запахів. Масова частка вологи не більше
75%, Термін і умови зберігання 12 діб за Т = 0-4 0С.
|
|
Олія соняшникова
|
ГОСТ 1129
|
Вміст основних
жирів, кислотність, олеїнова кислота 15 - 35 % Поліненасичені кислоти w- 3
менше 0,3 % w-6 55 - 70%.
|
|
Сіль кухонна
|
ДСТУ 3583 (ГОСТ
13830)
|
Масова частка
вологи не більше 0,25 %. Масова частка на суху речовину хлористого натрію не
менше 98,20 %. Масова частка нерозчинних у воді речовин не більше 0,25 %.
|
|
Цукор-пісок
|
ДСТУ 2316 (ГОСТ
21)
|
Має бути сипким
солодким, білого кольору не мати сторонніх присмаків і запахів. Масова частка
вологи в цукрі становить не менше ніж 0,15% , цукрози 99,75%, золи 0,03 %
металодомішок 3 мг/кг.
|
|
Маргарин
столовий
|
ГОСТ 240
|
Однорідний,
пластичний, густий, поверхня зрізу суха на вигляд блискуча. Запах і смак
чистий виражений молочний або кисломолочний без сторонніх присмаків і
запахів. Масова частка жиру не менше 82,0%. Масова частка вологи і летких
речовин не більше 17,0% Масова частка солі 0,5%.
|
|
Меланж
|
МРТУ 49/39-67
|
Вологість не більше
75,0% Вміст жиру 10,0% Вміст білка не менше 10,0% Кислотність (для білка
лужність) Т, не більше 15% рН- не нижче 7,0
|
|
Повидло
|
ГОСТ 6929-88
|
Вміст вологи 34…39%
|
1.1.2
Аналіз асортименту дріжджових виробів пиріжків , пончиків та булочок печених
У нашій країні асортимент цієї продукції складає кілька
сотень різних на зовнішній вигляд і смак виробів. Це справедливо якщо
враховувати кількість розроблених рецептур. Проте на полицях магазинів маємо
одноманітний асортимент.
Булочні вироби випікаються з борошна другого , першого і
вищого сортів.
Здобні хлібобулочні вироби - містять цукру і жиру понад 7 % .
Якщо один із зазначених компонентів відсутній, виріб усе рівно відноситься до
цієї групи.
Пироги, пиріжки, пончики - відносять до здоби, але
випускаються підприємствами громадського харчування.
Приготування дріжджового тіста складається з наступних
операцій:
Замішування тіста;
Бродіння і достигання тіста;
Випікання тіста.
При приготуванні дріжджового тіста використовують безопарний
та опарний способи.
Опарний спосіб складається з двох технологічних операцій:
приготування опари і приготування на ній тіста. Опару готують із частини всього
борошна, води і дріжджів. До вибродженої опари додають решту борошна, воду,
сіль, іншу сировину і замішують тісто.
Опарний спосіб передбачає такі витрати дріжджів: пресованих
дріжджів у разі приготування булочних і здобних виробів. Як правило, сіль і
цукор в опару не вносять, оскільки вони пригнічують життєдіяльність дріжджів.
Метою приготування опари є адаптація дріжджів до
життєдіяльності в анаеробних умовах борошняного середовища, активація їх і
розмноження; гідратація і ферментативний гідроліз біополімерів борошна;
накопичення кислот, водорозчинних і ароматичних сполук.
З метою створення сприятливих умов для життєдіяльності
мікрофлори опару готують рідшої консистенції, ніж тісто.
Розрізняють традиційні густі опари, які готують із 40-55%
всього борошна, і великі густі опари, на приготування яких витрачають 60-70%
всього борошна.
Густі опари готують вологістю 45-48% при порційному способі
замішування у діжах і 41-45% - при безперервному приготуванні у
тістоготувальних агрегатах. Для булочних і здобних виробів опара має меншу
вологість, ніж для хліба (43-46 %), у зв'язку з нижчою нормою вологості цих
виробів.
Початкова температура бродіння опари (28±2°С) є нижчою, ніж
температура бродіння тіста (30±2°С). Це пов'язано з тим, що в опарі мають бути
оптимальні умови для розмноження дріжджових клітин, а в тісті - для їх високої
бродильної активності. Але залежно від якості борошна, кліматичних умов
температура може коливатись від 25 до 32°С. Так, у разі переробки слабкого
борошна початкову температуру бродіння опари зменшують на 2-3°С проти норми для
зниження активності ферментативних процесів.
Бродіння опари триває 3,5-4,5 год. залежно від вмісту в ній
борошна, його сорту, якості та кількості дріжджів, вологості та температури
опари.
На кінець бродіння об'єм опари збільшується в 1,5-2 рази,
після чого він починає зменшуватися. Початок опадання опари є ознакою її
готовності.
Для приготування безопарного тіста всі продукти, що
передбачені рецептурою, змішуються в один прийом. Спочатку необхідно провести
підготовку сировини. Воду нагрівають до 30 - 40 С, оскільки при з’єднанні з
борошном та іншими продуктами температура тіста буде в межах 26 - 32 С. Дріжджі
розводять окремо у невеликій кількості теплої води, проціджують і додають у
діжу. Сіль і цукор розводять у невеликій кількості води та проціджують через
сито. Меланж або яйця проціджують також через сито, також просіюють борошно.
Тісто замішують густішої консистенції, ніж при опарному способі, оскільки
більша кількість дріжджів і більш тривале бродіння розріджує його. Діжу
закріпляють на станині машини і заповнюють підготовленою сировиною: спочатку вливають
розчинені продукти, а потім всипають просіяне борошно. Замішують тісто протягом
5 - 7 хв. Потім переміщують у тепле місце (30 С), для бродіння, яке триває
протягом 2,5 - 3,5 год. Після закінчення процесу бродіння, формують вироби. [5]
Таблиця 1.2. Аналіз асортименту страв кондитерських булочних
виробів.
|
Найменування страв
|
Основні компоненти
|
Відмінні технології
|
|
Булочка
домашня
|
Борошно пшеничне
першого ґатунку Цукор Маргарин столовий; Меланж Меланж (для змазки) Сіль
Дріжджі Вода
|
Приготування
традиційним способом.
|
|
Булочка з
ізюмом
|
Борошно пшеничне
першого ґатунку Цукор Маргарин столовий Меланж Сіль Дріжджі Вода Ванілін Ізюм
|
Приготування
традиційним способом Відрізняються на прості та здібні.
|
|
Булочка в медовій
глазурі
|
Борошно пшеничне першого ґатунку Цукор
Маргарин столовий Меланж Сіль Дріжджі Вода Ванілін
|
Приготування
традиційним способом Відрізняються на прості та здібні.
|
Аналізуючи дані наведені у таблиці 1.2. можна стверджувати,
що асортимент булочних виробів різноманітний.
1.1.3
Аналіз рецептурного складу
Булочки домашні готують опарним способом. Готове тісто
розважують на шматки. Кожен шматок розкачують у довгий рівний джгут і ділять на
10 однакових частин. Шматочки тіста підкачують, надаючи форми кульок і викладають
на лист, змащений жиром, на відстані 8 - 10 см. Одна від одної. Після цього
лист ставлять у тепле вологе місце для розстоюваня протягом 35 - 40 хв. За 5 -
10 хв. До випікання булочки рівномірно змащують яйцем за допомогою пензлика,
посипають цукром і випікають при Т 230 0С протягом 10 - 12 хв. булочка стевія виріб екстракт
Для приготування пиріжків смажених готують безопарним
способом слабкої консистенції. Готове тісто охолоджують до 10 0С,
щоб воно не перекисло під час розбирання. Шматки тіста розкачують у джут
завтовшки 3 - 4 см. нарізають на шматки та підкачують у кульки і кладуть на
листи змащені жиром, на відстані 4 - 5 см. одна від одної. Через 5 хв. Кульки
перевертають на інший бік і розкочують круглі заготовки завтовшки 4 - 5 см. На
середину кожної заготовки кладуть начинку, тісто загинають навпіл, з’єднують і
ретельно защіпують краї, надаючи форми півмісяця. Пиріжки залишають на 20 - 30
хв. для розстоювання, потім кожний пиріжок ледь розтягують руками і кладуть
смажити у фритюр.
Пончики готують так само, як і пиріжки смажені, тільки
шматочкам тіста надають форми кульок, розстоюють їх протягом 20 - 30 хв. і
обсмажують у жирі з обох сторін. Готові пончики після охолодження посипають
цукровою пудрою. [1]
Встановлення співвідношення рецептур інгредієнтів у
традиційних булочних виробів і можливості створення інноваційних рецептур
проведено аналіз рецептурного складу найбільш відомих рецептур, які
представлені в таблиці 1.3
Таблиця 1.3. Аналіз рецептурного складу хлібобулочних виробів
|
Назва продукту
|
Кількість сировини
на 10 шт. продукції кг.
|
Вміст, %
|
Рецептурні
компоненти основні
|
Роль у
технологічному процесі
|
|
Брутто
|
Нетто
|
|
За функціональним
призначенням
|
За вмістом
|
|
|
Булочка домашня
|
|
Борошно пшеничне
вищого гатунку
|
655,5
|
655,5
|
52,0
|
Джерело вуглеводів,
білків 10,7% жирів 1,1% цукор 0,2% крохмаль 688 енергетична цінність334/1399
Ккал.
|
Основне
|
Утворює клейковину
тіста, ця клейковина добре утримує вуглекислий газ у тісті.
|
|
Борошно пшеничне
на підпил
|
20,0
|
20,0
|
1,58
|
Джерело вуглеводів,
білків 10,7% жирів 1,1% цукор 0,2% крохмаль 688 енергетична цінність334/1399
Ккал.
|
Основне
|
Утворює клейковину
тіста, ця клейковина добре утримує вуглекислий газ у тісті.
|
|
Цукор пісок
|
115,0
|
115,0
|
9,13
|
Джерело вуглеводів
та енергетичної цінності.
|
Допоміжне
|
Підвищує здатність
борошна поглинати воду та сприятливі умови життєдіяльності дріжджів
|
|
Маргарин
|
85,5
|
85,5
|
6,79
|
Джерело жирів
82,0%, білків 0,5%, мінеральні речовини та вітаміни групи А,В2, РР,
енергетична цінність 745.
|
Допоміжне
|
Створює сприятливі
умови життєдіяльності дріжджів та пружної клейковини.
|
|
Меланж
|
39,5
|
39,5
|
3,13
|
Джерело білків 12 -
17 %, жирів 11%
|
Допоміжне
|
Надає вид виробам
|
|
Меланж для змазки
|
20,0
|
20,0
|
1,58
|
Джерело білків 12 -
17 %, жирів 11%
|
Допоміжне
|
Надає вид виробам
|
|
Сіль
|
9,5
|
9,5
|
0,75
|
Джерело вуглеводів
та енергетичної цінності.
|
Допоміжне
|
Покращує процес
бродіння
|
|
Дріжджі
пресовані
|
13,5
|
13,5
|
1,07
|
Вітаміни В1 В2 РР
Мінеральні речовини (кальцій, калій, фосфор, сірка). Білки 12,7 % жири 2,7%
|
Основне
|
Надає тісту
пружності розтяжності, еластичності. Сприяє накопиченню вуглекислого газу в
тісті й утворює гнучку структуру.
|
|
Ванілін
|
0,5
|
0,5
|
0,03
|
Містить смакові та
ароматичні речовини
|
Допоміжна
|
Надає запах та смак
|
|
Вода
|
300,0
|
300,0
|
23,82
|
|
Основна
|
Прискорює процес
бродіння посилює дію ферментів і дріжджів.
|
|
Вихід:
|
-
|
1259
|
100
|
|
|
|
|
Пиріжки смажені
з начинкою «Картопля з грибами»
|
|
Борошно пшеничне
вищого гатунку
|
303
|
303
|
36,8
|
Джерело вуглеводів,
білків 10,7% жирів 1,1% цукор 0,2% крохмаль 688 енергетична цінність334/1399
Ккал.
|
Основне
|
Утворює клейковину
тіста, ця клейковина добре утримує вуглекислий газ у тісті.
|
|
Цукор пісок
|
20
|
20
|
2,4
|
Джерело
вуглеводів та енергетичної цінності.
|
Допоміжне
|
Підвищує здатність
борошна поглинати воду та сприятливі умови життєдіяльності дріжджів
|
|
Маргарин
|
10
|
10
|
1,2
|
|
Допоміжне
|
Створює сприятливі
умови життєдіяльності дріжджів та пружної клейковини.
|
|
Сіль
|
5
|
5
|
0,6
|
Джерело вуглеводів
та енергетичної цінності.
|
Допоміжне
|
Покращує процес
бродіння
|
|
Дріжджі
пресовані
|
10
|
10
|
1,2
|
Вітаміни В1 В2 РР
Мінеральні речовини (кальцій, калій, фосфор, сірка). Білки 12,7 % жири 2,7%
|
Основне
|
Надає тісту
пружності розтяжності, еластичності. Сприяє накопиченню вуглекислого газу в
тісті й утворює гнучку структуру.
|
|
Вода
|
166
|
166
|
20,1
|
|
Основна
|
Прискорює процес
бродіння посилює дію ферментів і дріжджів.
|
|
Вихід тіста:
|
|
510
|
|
|
|
|
|
Пончики
|
|
|
|
|
|
|
|
Борошно пшеничне
вищого гатунку
|
256
|
256
|
46,3
|
Джерело вуглеводів,
білків 10,7% жирів 1,1% цукор 0,2% крохмаль 688 енергетична цінність334/1399
Ккал.
|
Основне
|
Утворює клейковину
тіста, ця клейковина добре утримує вуглекислий газ у тісті.
|
|
Цукор пісок
|
30
|
30
|
5,3
|
Джерело
вуглеводів та енергетичної цінності.
|
Допоміжне
|
Підвищує калорійність
та змінює структуру тіста впливає на активність дріжджів
|
|
Маргарин
|
15
|
15
|
2,6
|
|
Допоміжне
|
Створює сприятливі
умови життєдіяльності дріжджів та пружної клейковини.
|
|
Меланж
|
10
|
10
|
1,8
|
Джерело білків 12 -
17 %, жирів 11%
|
Допоміжне
|
Надає вид виробам
|
|
Сіль
|
2,5
|
2,5
|
0,44
|
Джерело вуглеводів
та енергетичної цінності.
|
Допоміжне
|
Покращує процес
бродіння
|
|
Дріжджі
пресовані
|
8
|
8
|
1,3
|
Вітаміни В1 В2 РР
Мінеральні речовини (кальцій, калій, фосфор, сірка). Білки 12,7 % жири 2,7%
|
Основне
|
Надає тісту
пружності розтяжності, еластичності. Сприяє накопиченню вуглекислого газу в
тісті й утворює гнучку структуру.
|
|
Вода
|
155
|
155
|
27,7
|
|
Основна
|
Прискорює процес
бродіння посилює дію ферментів і дріжджів.
|
|
Рафінірована пудра
|
30
|
30
|
5,3
|
Джерело вуглеводів
та енергетичної цінності.
|
Допоміжна
|
Надає смакові
властивості виробу
|
|
Олія для
змазування інвентарю
|
2,5
|
2,5
|
0,44
|
Містить біологічні
активні речовини Поліненасищені жирні кислоти фосфадити, каратин вітамін Е
містить 99,9 % жиру, води 0,1%
|
Допоміжна
|
Для надання
виробу повної готовності
|
|
50
|
8,9
|
Для надання виробу
повної готовності
|
|
|
|
|
|
|
|
|
|
Представлені дані свідчать, що співвідношення основних
рецептурних інгредієнтів не відповідає сучасним вимогам про харчування. Так кількість
борошна складає 39 - 52 % загальної маси продукта.
На підставі аналізу асортименту харчової продукції та
відмінних особливостей окремих технологій укладається узагальнена схема
технологічного процесу, яка є іконографічною моделлю технології.
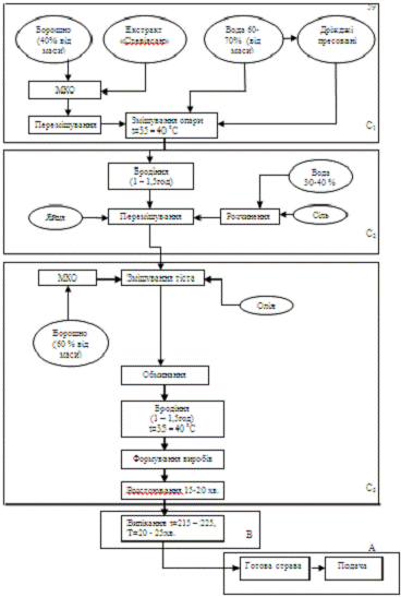
Технологічна схема дріжджового безопарного тіста
Технологічна схема дріжджового опарного тіста
Технологічна схема страви «Булочка домашня»
.1.4
Узагальнена схема технологічного процесу
Таблиця 1.4. Аналіз технологічної схеми
|
Назва
етапів теплової обробки
|
Назва
технологічної операції
|
Параметри
|
Фізико-хімічні
зміни
|
Мета,
що досягається
|
|
1
|
2
|
3
|
4
|
5
|
|
Підігрів
води для замішування тіста
|
Вода -
підігрів
|
to
28 + 2 0С
|
|
Підігрів
|
|
Підтримання
опари
|
Підтримання
в тепловому режимі
|
to
30 - 32 0C
|
Розмноження
дріжджових клітин
|
Підйом
тіста
|
|
Випікання
|
Випікання
|
to
230 - 240 0С 12 - 15 хв.
|
Поверхня
виробу зарум’яниться Досягнутий об’єм закріпиться.
|
Виготовлення
кінцевої страви
|
Таблиця 1.5. Способи та режими теплової обробки
|
Найменування
сировини
|
Технологічні
прийоми
|
Обладнання
|
Витрати
при т/о
|
Тривалість
|
|
|
|
%
|
г
|
|
|
1
|
2
|
3
|
4
|
5
|
6
|
|
Тісто
для булочок здібних, масою 100 г.
|
Випікання
|
Жарочний
шкаф, Листи для випікання.
|
10%
|
10
|
12 -
15 хв.
|
1.1.5
Моніторинг харчової цінності та споживних властивостей продукту-аналогу
З метою встановлення харчової цінності традиційних видів
хлібобулочних виробів та аналізу співвідношення між окремими складовими,
розраховано харчову цінність (по Покровському), що представлено в таблиці 1.6.
Таблиця 1.6. Харчова цінність продукту-аналогу хлібобулочних
виробів
|
Найменування
інгридієнтів
|
Вага
нетто
|
Білки
|
Жири
|
Вуглеводи
|
Мінеральні
речовини
|
Вітаміни
|
Калорійність
|
|
|
|
|
|
|
Na
|
K
|
Ca
|
Mg
|
P
|
Fe
|
A
|
B1
|
B2
|
PP
|
C
|
ккал
|
кДж
|
|
Булочка
домашня-
розрахунок на 100 г виходу страви
|
|
Борошно пшеничне
вищого гатунку
|
67,5
|
6,95
|
0,60
|
50,08
|
6,75
|
82,35
|
12,15
|
10,8
|
58,05
|
0,81
|
-
|
0,11
|
0,05
|
0,8
|
0
|
220
|
923
|
|
Цукор пісок
|
11,15
|
0
|
0
|
11,12
|
0,11
|
0,33
|
0,22
|
Сл.
|
Сл.
|
0,33
|
0
|
0
|
0
|
0
|
0
|
41,70
|
174,49
|
|
Маргарин
|
8,5
|
0,4
|
6,97
|
0,10
|
17,42
|
1,61
|
1,53
|
0,17
|
1,02
|
Сл.
|
0,15
|
Сл.
|
0,001
|
0,001
|
Сл.
|
63,32
|
264,94
|
|
Яйця
|
5,95
|
0,75
|
0,68
|
0,04
|
4,22
|
9,10
|
3,27
|
3,21
|
11,00
|
0,16
|
0,02
|
0,004
|
0,02
|
0,01
|
-
|
9,34
|
39,09
|
|
Сіль
|
0,95
|
0
|
0
|
0
|
355,46
|
0,14
|
4,60
|
0,92
|
0
|
0,09
|
0
|
0
|
0
|
0
|
0
|
0
|
0
|
|
Дріжджі пресовані
|
1,35
|
1,16
|
0,005
|
0,11
|
0,25
|
6,75
|
0,36
|
0,86
|
5,19
|
0,04
|
-
|
0,008
|
0,009
|
0,15
|
-
|
1,14
|
4,80
|
|
Ванілін
|
0,05
|
0
|
0
|
0,04
|
0,005
|
0,001
|
0,001
|
Сл.
|
Сл.
|
0,001
|
0
|
0
|
0
|
0
|
0
|
0,18
|
0,78
|
|
Вода
|
30
|
0
|
0
|
0
|
0,24
|
0,09
|
1,23
|
0,27
|
-
|
-
|
-
|
0
|
0
|
0
|
0
|
0
|
0
|
|
Всього
по страві:
|
100
|
9,26
|
8,255
|
61,49
|
768,91
|
100,371
|
23,36
|
16,23
|
75,26
|
1,43
|
0,17
|
0,118
|
0,08
|
0,161
|
0
|
335,68
|
1407,1
|
|
Булочка
в медовій глазурі - розрахунок на 100 г виходу готової страви
|
|
Борошно пшеничне
вищого гатунку
|
67,5
|
6,95
|
0,60
|
50,08
|
6,75
|
82,35
|
12,15
|
10,8
|
58,05
|
0,81
|
-
|
0,11
|
0,05
|
0,8
|
0
|
220
|
923
|
|
Цукор пісок
|
10,5
|
0
|
0
|
10,47
|
0,10
|
0,31
|
0,21
|
Сл.
|
Сл.
|
0,03
|
0
|
0
|
0
|
0
|
0
|
39,27
|
164,32
|
|
Маргарин
|
8,5
|
0,4
|
6,97
|
0,10
|
17,42
|
1,61
|
1,53
|
0,17
|
1,02
|
Сл.
|
0,15
|
Сл.
|
0,001
|
0,001
|
Сл.
|
63,32
|
264,94
|
|
Сіль
|
0,95
|
0
|
0
|
0
|
355,46
|
0,14
|
4,60
|
0,92
|
0
|
0,09
|
0
|
0
|
0
|
0
|
0
|
0
|
0
|
|
Дріжджі пресовані
|
1,35
|
1,16
|
0,005
|
0,11
|
0,25
|
6,75
|
0,36
|
0,86
|
5,19
|
0,04
|
-
|
0,008
|
0,009
|
0,15
|
-
|
1,14
|
4,80
|
|
Вода
|
30
|
0
|
0
|
0
|
0,24
|
0,09
|
1,23
|
0,27
|
-
|
-
|
-
|
0
|
0
|
0
|
0
|
0
|
|
Яйця
|
5,95
|
0,75
|
0,68
|
0,04
|
4,22
|
9,10
|
3,27
|
3,21
|
11,00
|
0,16
|
0,02
|
0,004
|
0,02
|
0,01
|
-
|
9,34
|
39,09
|
|
Мед
|
2,7
|
0,02
|
-
|
2,01
|
0,67
|
0,67
|
0,10
|
0,05
|
-
|
0,02
|
-
|
0,002
|
0
|
0,005
|
0,05
|
8,31
|
34,83
|
|
Цукрова пудра
|
0,05
|
0
|
0
|
0,04
|
0,005
|
0,001
|
0,001
|
Сл.
|
Сл.
|
0,001
|
0
|
0
|
0
|
0
|
0
|
0,18
|
0,78
|
|
Всього
по страві:
|
100
|
9,28
|
8,255
|
62,85
|
385,14
|
101,02
|
23,45
|
15,56
|
75,26
|
1,15
|
0,17
|
0,124
|
0,53
|
0,96
|
0,05
|
341,56
|
1431,14
|
|
Булочка
з ізюмом
- розрахунок на
100 г виходу страви
|
|
Борошно пшеничне
вищого гатунку
|
67,5
|
6,95
|
0,60
|
50,08
|
6,75
|
82,35
|
12,15
|
10,8
|
58,05
|
0,81
|
-
|
0,11
|
0,05
|
0,8
|
0
|
220
|
923
|
|
Цукор пісок
|
10,5
|
0
|
0
|
10,47
|
0,10
|
0,31
|
0,21
|
Сл.
|
Сл.
|
0,03
|
0
|
0
|
0
|
0
|
0
|
39,27
|
164,32
|
|
Маргарин
|
8,5
|
0,4
|
6,97
|
0,10
|
17,42
|
1,61
|
1,53
|
0,17
|
1,02
|
Сл.
|
0,15
|
Сл.
|
0,001
|
0,001
|
Сл.
|
63,32
|
264,94
|
|
Сіль
|
0,95
|
0
|
0
|
0
|
355,46
|
0,14
|
4,60
|
0,92
|
0
|
0,09
|
0
|
0
|
0
|
0
|
0
|
0
|
0
|
|
Дріжджі пресовані
|
1,35
|
1,16
|
0,005
|
0,11
|
0,25
|
6,75
|
0,36
|
0,86
|
5,19
|
0,04
|
-
|
0,008
|
0,009
|
0,15
|
-
|
1,14
|
4,80
|
|
Вода
|
25
|
0
|
0
|
0
|
0,2
|
0,075
|
1,025
|
0,225
|
-
|
-
|
-
|
0
|
0
|
0
|
0
|
0
|
0
|
|
Яйця
|
5,95
|
0,75
|
0,68
|
0,04
|
4,22
|
9,10
|
3,27
|
3,21
|
11,00
|
0,16
|
0,02
|
0,004
|
0,02
|
0,01
|
-
|
9,34
|
39,09
|
|
Ізюм
|
3,7
|
0,014
|
-
|
0,64
|
0,96
|
9,43
|
1,66
|
0,62
|
0,81
|
0,02
|
-
|
0,001
|
0,0007
|
0,01
|
0,22
|
2,55
|
10,69
|
|
Всього
по страві:
|
100
|
9,274
|
8,255
|
61,44
|
383,44
|
109,76
|
24,8
|
16,83
|
76,07
|
1,15
|
0,17
|
0,12
|
0,08
|
0,97
|
0,22
|
335,62
|
1409,84
|
Загальна харчова цінність даних страв представлена в таблиці
1.7.
|
Назва страв
|
Білки
|
Жири
|
Вуглеводи
|
Енергетична
цінність, ккал
|
|
Булочка домашня
|
9,26
|
8,255
|
61,49
|
335,68
|
|
Булочка в медовій
глазурі
|
9,28
|
8,255
|
62,85
|
341,56
|
|
Булочка з ізюмом
|
9,27
|
8,255
|
61,44
|
355,62
|
Проаналізувавши харчову цінність кондитерських булочних
виробів було виявлено, що в них міститься в середньому білків 9,27 %, Жирів
8,25 %, вуглеводи 62,0 %, та мають енергетичну цінність 341,56 Ккал. Доцільним
було б удосконалення страв шляхом зменшення цукру замінивши його на екстракти
стевії. Чим самим зменшити калорійність та зробити доступним продуктом (булочні
вироби) для хворих на цукровий діабет.
Серед багатьох проблем, пов'язаних з безпечним для здоров’я
людини вживанням продукції, що присутня на сучасному ринку, головною та
вирішальною є проблема якості продукції.
Якість - це сукупність властивостей і характеристик продукту
(органолептичних, фізико-хімічних, мікробіологічних тощо), що надають йому
спроможність задовольняти зумовлені або передбачувані потреби.
Показники якості традиційної продукції представлено у вигляді
таблиці 1.7.
Таблиця 1.8. Показники якості традиційної продукції
|
Найменування
виробу
|
Зовнішній вигляд
|
Колір
|
Смак
|
Аромат
|
Консистенція
|
|
Булочка домашня
|
Круглої форми
|
Поверхня
світло-коричнева, однорідна без тріщин, характерна даному виробу.
|
Приємний
характерний для даного виду булочок, без сторонніх присмаків.
|
Характерний для
даного виду булочок, без сторонніх запахів.
|
Дрібнопориста,
пружна добре пропечена.
|
|
Булочка в медовій
глазурі
|
Круглої форми
|
Поверхня рівномірно
зарум’янена, без підгорілих місць.
|
Приємний
характерний для даного виду булочок, без сторонніх присмаків.
|
Характерний для
даного виду булочок з ароматом меду, без сторонніх запахів.
|
Дрібнопориста,
пружна добре пропечена.
|
|
Булочка з ізюмом
|
Круглої форми
|
Поверхня
світло-коричнева, однорідна без тріщин, характерна даному виробу.
|
Солодкий властивий
для даного виду булочок , без сторонніх присмаків.
|
Характерний для
даного виду булочок, без сторонніх запахів.
|
Дрібнопориста,
пружна добре пропечена.
|
1.2
Розробка концепції нового продукту
Концепція до продукту - кондитерські булочні вироби
представлено у вигляді таблиці 1.8.
Таблиця 1.8. Концепція продукту кондитерські булочні вироби з
додаванням екстракту стевії.
|
Ідея
|
Характеристика
|
|
1
|
2
|
|
Ідея
|
Створення продукції
оздоровчого призначення діабетичних та дієтичних продуктів харчування.
|
|
Задум товару
|
Екстракт стевії
рідкий і сухий (порошкоподібний стевіозид) . Характеризується високими
органолептичними показниками. Виготовлений з натуральних інгредієнтів.
|
|
Сегмент споживчого
ринку
|
Споживачі хворі на
цукровий діабед та для дієтичного харчування з середнім рівнем прибутку.
|
|
Поведінка
споживачів відносно нового продукту
|
Приготування в
кондитерських цехах, пекарнях, реалізація в магазинах в хлібобулочних
відділах та спеціалізованих магазинах.
|
|
Цінність нового
продукту та його переваги
|
Кондитерські
булочні вироби мають знижений вміст цукру та калорійність. Та забезпечує
вітамінами А С Е та вітаміноподібними органічними сполуками , клітковину та
ефірні олії. Має високо стабільні органолептичні та мікробіологічні
показники.
|
|
Вихід порції
|
100 гр.
|
|
Ціноутворення
|
2-3 грн. за 1
порцію
|
|
Доступність
|
Для всіх верст
населення.
|
|
Відношення
споживачів до сировини, способам переробки і технології.
|
Позитивне ставлення
до натуральних інгредієнтів та оздоровчого призначення продукту.
|
|
Образ товару
|
Зовнішній вигляд -
Поверхня гладка, випукла, місцями на поверхні просвічуються кульки
вуглекислого газу. Консистенція - однорідна, еластична маса, без грудочок та
слідів непромісу. Смак та аромат - кислуватий, властивий рецептурними
інгредієнтами, без сторонніх присмаків і запахів.
|
|
Продукти-конкуренти
|
Діабетичне печево,
тощо.
|
Розділ
2. Перспективні наукові напрямки в технології виробництва продукту
Спеціалізоване виробництво борошна в
даний час для окремих видів борошняних кондитерських виробів відсутнє, тому
застосовується борошно пшеничне хлібопекарське.
Однак якість борошна, що отримують
підприємства харчової промисловості та громадського харчування, не задовольняє
вимог виробників, тому вони постійно повинні вирішувати завдання пошуку нових
домішок, які б підвищували якість готових виробів.
З метою поліпшення технологічних
властивостей борошна із зниженим вмістом клейковини і в деяких інших випадках
використовуються різні поліпшувачі.
В наш час основні тенденції на світовому ринку кондитерської
індустрії - ріст сегменту продукції преміум - класу, широке використання
натуральних інгредієнтів і орієнтація на концепцію здорового харчування. В
кондитерській промисловості випускають вишукані вироби, використовуючи
відібрані інгредієнти і оригінальні по змісту добавки. [6]
Компанія ООО «Світ біотехнологій
(НПО)» пропонує виробникам кондитерської продукції вітаміно - мінеральні
добавки (премікси) для збагачення цукрового й затяжного печива.
Вітамінно - мінеральна суміш
«Флагман» включає вітаміни В1, В2, В6, В12, РР, Е, фолієву кислоту, В -
каротин, мінеральну речовину - залізо. Такий склад преміксу забезпечує
заповнення втрат вітамінів групи В, що виникають при переробці зерна,
зберігання муки і випічки печива, до рівня природного вмісту. [7]International
INC Україна пропонує поліпшувач DBE 200+ для пшеничного хліба. Вважають, що він
поліпшує якість готової продукції, добре відбілює м’якушку хліба, підвищує
вихід продукції за рахунок підвищення водопоглинальної здатності, а також
сповільнює черствіння. У його складі емульгатори, ферменти, окислювачі, суха
пшенична клейковина, інгібітор картопляної палички і модифікований крохмаль.
Термін зберігання добавки в сухому прохолодному місці не більш ніж 9 міс. [8]
Добавка „Мажимікс 3008” вважається
комплексною багатофункціональною і складається з аскорбінової кислоти як
окислювача, відновлювача, емульгаторів, ферментативних комплексів і висушеного
пшеничного борошна. Виробник стверджує, що цей поліпшувач стабілізує якість
борошна, покращує заміс тіста, прискорює технологічний процес і полегшує роботу
з тістом під час використання машин. Відновлювач допомагає утворенню більш
упорядкованої структури клейковини під час змішування, а наявність ферментів
дозволяє прискорити процес бродіння. У цілому, завдяки цій добавці виробник
обіцяє отримати вироби більшого об’єму і правильної форми з рівномірною і
тонкостінною пористістю, скоринку приємного забарвлення. Завдяки ферметному
комплексу під час бродіння підвищується частка декстринів, які разом з
емульгаторами дозволяють збільшити термін зберігання виробів на 1 добу. Масова
частка добавки складає від 0,3 до 0,5% до маси борошна. Термін зберігання
„Мажиміксу 3008” у сухому приміщенні може досягати 2 роки. [9]
„СІ Інтернешнл” пропонує поліпшувач
хлібобулочних виробів харчову добавку „Флора”. Виробник вважає, що завдяки цій
добавці можна забезпечити високу якість і продовжити термін зберігання
хлібобулочних виробів. Хлібопекарний поліпшувач забезпечує високий об’єм тіста,
формостійкість, ніжну, еластичну м’якушку і тривале зберігання свіжості (2 доби
і більше хлібобулочних виробів із борошна вищого і першого ґатунків). У складі
поліпшувача емульгатори (Е 481), ферменти, окислювачі, суха клейковина і
пшеничне борошно. Він має жовто-кремовий колір і вологість 11%. [10]
Фірма Боерінгер Інгемгайм Бакміттель
ГмбГ виробляє добавки: Olympial Soya Free, Olympial Pure, Boerol, Lezisaner,
Ropal.
Натуральна сировина та дабавки -
вирішальний чинник успіху продукту на ринку. Це однаково важливо як для
виробника, так і для споживача. Екологічна безпека харчових продуктів - це
здоров`я людини. Продукція австрійської компанії “Бакальдрін” відповідає
найбільш високим світовим стандартам. Їх незмінну, відому всьому світу якість
оцінено належним чином. [11]
Компанія “Бакальдрін” представляє на
ринку України широкий асортимент добавок для виробництва хлібобулочних та
борошняних кондитерських виробів. По-перше, це комплексні поліпшувачі борошна.
Ці поліпшувачі гарантують стабільну високу якість хлібобулочних та борошняних
кондитерських виробів із борошна з низькими хлібопекарськими якостями за рахунок
досягнення оптимального бродіння та розвитку клейковини. Ці добавки
забезпечують високу якість виробів за умов заморожування, збільшують вихід
виробів за рахунок підвищення гігроскопичності тіста. Вони також здатні
відбілювати м'якушку, роблячи її більш еластичною та некрихливою. Значно
підвищують об`єм виробів. Допомагають виробам тривалий час зберігати свіжість.
Тісто з поліпшувачами “Бакальдрін” може витримати значне перестоювання та в
печі “не спадає” завдяки добрій толерантності. [12]
На сьогоднішній день існує низка
технологій приготування пшеничного хліба з так званим “поверненням” цих речовин
у хліб. У рецептуру такого хліба входять дисперговане зерно, різноманітні
зернові суміші, пшеничні висівки, зародок та продукти його переробки. Серед останніх
привертає інтерес нова дієтична добавка “Глюкорн-100”(ТУ У
15.6-20608169.005-2002), яка є спиртовим екстрактом зародку пшениці. Технологія
отримання добавки передбачає екстрагування зародків пшениці за допомогою
харчового спирту «Екстра», відбирання зародкової олії і випаровування спирту
під вакуумом. Отриманий продукт має пастоподібну консистенцію, коричневий
колір, приємний запах і смак. У добавці сконцентровані необхідні організму
людини речовини, такі, як незамінні амінокислоти, мікроелементи та значна
кількість вітамінів. [10. ТУ У 15.6-20608169.005-2002 “Добавка біологічно
активна “Глюкорн-100”].
Екстракт стевії рідкий і сухий
(порошкоподібний стевіозид) - ТУ У 30729147.001 - 2000 - виробляється в Києві
фірмою (стевіясан). Стевіозид і рідкий екстракит стевії дозволені до
застосування як харчовий підсолоджувач при виробництві страв для хворих на
цукровий діабет, а також у харчовій промисловості при виготовленні діабетичних
і дієтичних продуктів харчування.
За хімічною природою харчовий
стевіозид є сумарним препаратом, що складається з восьми дитерпенових
глікозидів солодкого смаку. Стевіозид є білий кристалічний гігроскопічний
порошок з температурою плавлення 196 - 198 С, легкорозчинний у воді і нестійкий
до нагрівання.
Екстракт стевії (сухий) за даними
досліджень містить 15 % білка, 17 амінокислот (8 незамінних і 9 замінних),
вітаміни А, С, Е, вітаміноподібні органічні сполуки, клітковину та ефірні олії.
У ньому міститься значна кількість мінеральних речових.
Солодкість підсолоджувача забезпечує
низькокалорійні підсолоджуючі речовини дитерпенові глікозиди - стевіозид і
ребаудіозид, які мають унікальні лікувальні властивості і солодші за цукор у
300 - 400 разів. Дитерпенові глікозиди у сухому екстракті стевії складають не
менше 70 % .
Інші 30 % складають флавоноїди,
водорозчинні хлорофіли і ксантофіли, оксикоричні кислоти, нейтральні
водорозчинні олігосахариди, вільні цукри та інші сполуки.
У підсолоджувачі, крім солодких
глікозидів, присутні глікозиди - сапоніни, які завдяки гідролізу розкладаються
на вуглеводи і не вуглеводні компоненти - аглікони, які визначають їхню цілющу
дію.
Один грам сухого екстракту стевії
відповідає солодкістю 300 г цукру. Даний підсолоджувач нетоксичний,
низькокалорійний, не викликає звикання, успішно застосовується як підсолоджувач
при цукровому діабеті і порушенні вуглеводного обміну. [13]
У харчовій промисловості сироп стевії застосовується для
виробництва безалкогольних напоїв, фруктових соків, плодоовочевих консерв,
компотів; при виготовленні кондитерських виробів - шоколаду, цукерок,
мармеладу, печива; хлібобулочних виробів; мороженого; дитячого харчування;
соленій; маринаду; соусів; жувальних гумок. В результаті заміни в цих продуктах
цукру сиропом стевії, багато продуктів, раніше недоступних для людей
страждаючих цукровим діабетом, ожирінням, порушенням обміну речовин і іншими
хворобами, стануть доступними і приносячи користь для їхнього здоров'я.
Враховуючи велику кількість людей, страждаючих дисбактеріозом, цукровим
діабетом, а також зайвою масою тіла, впровадження у виробництво вище
перерахованих продуктів приведе до значного профілактичного ефекту і
оздоровлення населення. [14]
Цукровий діабет
Не дивлячись на те, що цукровий діабет вважається серйозним
захворюванням, жити з ним можна сповна повноцінно. Медики переконані, що стан
більш третини всіх хворих можна стабілізувати за допомогою дієти.
Головне правило дієти для діабетиків - строге обмеження
продуктів, що містять легкозасвоювані вуглеводи, що приводять до високої
глікемії і, крім того, володіють високою калорійністю. Вуглеводи - основне
джерело енергії, що забезпечують більше половини калорійності добового раціону.
1 г вуглеводів дає організму 4 ккал. Виділяються такі: а)глюкоза б) фруктоза -
цукор фруктовий) сахароза - цукор буряковий , складається з глюкози і фруктози
) лактоза - молочний цукор, міститься в молоці і молочних продуктах. Особливу
увагу дієтологи приділяють «чистому» цукру - буряковому. У раціон категорично
забороняється включати такі продукти: 1) цукор і глюкозу 2) кондитерські
вироби, що містять цукор, - тістечка, торти, кекси, вафлі, цукерки, варення,
повидло, мармелад, сироп, приготовані з використанням цукру 3) солодкі напої,
4) згущене молоко.
При легкій формі діабету можна дозволити собі трохи меду - по
чайній ложці 2 рази в день. У складніших ситуаціях з роллю солодощів добре
справляються цукрозаміники - спеціальні речовини, які володіють солодким
смаком, але при цьому не підвищують рівня цукру в крові. Їх більше двох сотень.
До них відносяться речовини, що володіють калорійністю (фруктоза, ксиліт,
сорбіт) і без калорійне (сахарин, аспартам). Деякі з них на смак багатократний
солодше цукру. Сахарозаменителі можна використовувати не лише для чаю і кави,
але і в приготуванні блюд.
З хлібобулочних виробів корисно за все хліб, приготований з
борошна грубого помелу. Джерело клітковини - житній хліб, що містить відносно
вуглеводи, що повільно розщеплюються, а також харчові волокна і вітаміни групи
С. В день достатньо з'їдати 2-3 шматки хліба. Білий хліб і булочки вирішується
є у виняткових випадках , наприклад, хворим з супутніми захворюваннями шлунку.
Для рівноцінної і нешкідливої заміни вуглеводних продуктів в раціоні
використовують поняття «Хлібна одиниця» - ХЕ. 1 ХЕ відповідає 12 г вуглеводів,
48 ккал, що міститься, наприклад, в 25 г житнього або в 20 г пшеничного хліба.
Існують таблиці, по яких легко встановити яка кількість хліба, картоплі, крупи,
фруктів і інших продуктів, що містять вуглеводи, можна замінити на інших за
змістом вуглеводів. Заміна продуктів з врахуванням вмісту вуглеводів (1 ХЕ відповідає
12 г вуглеводів) . Кількість грамів продукту, відповідна 1 ХЕ Хліб: житній -
25, житній із змішаної муки - 25, пшеничний - 20, булочки - 20, сухарі - 15,
хрусткі хлібці - 15. [15]
Таблиця 2.1. Дайджест основних
напрямків удосконалення
|
Країна (виробник
Продукції)
|
Фірма Виробник
|
Асортимент
продукції
|
Відмінні
особливості
|
Переваги порівняно
з традиційними
|
|
1
|
2
|
3
|
4
|
|
Україна
|
«Стевіясан»
|
Сироп стевії,
Порошкоподібний стевіозид, Рідкий екстрак стевії.
|
Є низькокало Рійним
цукро замінником, особливо важлива для хворих на цукровий діабет. Має
кардіонізуючий ефект. Нормалізує роботу печінки і жовчного міхура, сприяє
нормалізації роботи шлунково - кишечного тракту, має м’яку протизапальну дію.
Стримує ріст і розмноження хвороботворних мікроорганізмів.
|
Порівняно з цукром
|
Розділ
3. Організація та логістика досліджень (Організаційно-дослідницький)
.1
Об’єкти та матеріали дослідження
Об’єктом дослідження виступають
кондитерські булочні вироби з дріжджового тіста приготовані опарним способом з
додаванням екстракту «Стевіясан».
При проведенні досліджень реалізована методологія системного
підходу до досліджуваного об’єкту, що дозволяє об’єднати різноманітні методи
дослідження єдину логічну структуру.
Предметом дослідження являвся екстракт «Стевіясан», також готові
страви - булочки домашні з екстрактом «Стевіясан», виготовлені за розробленою
нами технологічною схемою. Сировина, що використовувалась при виробництві
булочок домашніх з екстрактом «Стевіясан», відповідає за якістю вимогам діючої
нормативної документації і представлена наступними видами: борошно пшеничне
вищого ґатунку, маргарин столовий , яйця, сіль, дріжджі пресовані, Вода питна,
екстракт стевії.
Для досліджень були використані також наступні матеріали й
устаткування:
- Склянки різних обсягів, мірні циліндри, колби, чашки;
- Ваги;
Духова шафа.
3.2 Методи дослідження
Дослідження органолептичних,
фізико-хімічних показників модельних систем, булочок з екстрактом «Стевіясан»
здійснювали за стандартними методиками з використанням відповідного устаткування.
Відбір проб для досліджень здійснювали відповідно до ГОСТ
8764-73, ГОСТ 26185-84. Якість сировини визначали органолептичним методом;
технологічний процес виробництва н/ф здійснювали шляхом механічної кулінарної
обробки. Теплову обробку проводили, використовуючи теплове обладнання при
встановлених режимах і параметрах. Визначення харчової цінності проводили
розрахунковим методом.
В роботі використовуються наступні
методи дослідження:
. Розрахункові (розрахунок харчової
цінності страви, технологічних параметрів рецептури - маси нетто чи брутто,
витрат при механічній кулінарній обробці та тепловій обробці, вмісту сухих
речовин, жиру, цукру тощо);
. Визначення витрат при порціюванні,
проведення лабораторних та виробничих опрацювань, укладання технологічної схеми,
укладання акту відпрацювань та ін..;
. Дослідницькі (визначення
фізико-хімічних показників - кислотність, пористості, визначення зовнішнього
вигляду, визначення аромату та смаку, визначення свіжості.
. Споживчі властивості продукту,
діагностика органолептичних показників якості;
. Мережа Internet, прилади для
смакування табличний процесор Excel тощо.
3.3 Логістика проведення досліджень технологічної системи
Визначення кислотності
Метод заснований на нейтралізації
розчином щелочи кислот, що містяться в 100 г продукту.
Порядок проведення аналізу. Виїмки
булочки , узяті для визначення пористості, відразу ж після зважування
подрібнюють і з точністю до 0,01 г відважують 25 г подрібненого м'якіша. Якщо
маса виїмок 25 г, то додають м'якіш з скиби, узятої для визначення пористості,
після зрізу з нього кірки з підкірковим шаром завтовшки близько 1 см і
завітреній частині завтовшки близько 0,5 см.
Зразок цілого виробу масою від 200 до
500 г розрізають навпіл по ширині і від однієї половини відрізають скибу масою
близько 70 г. У частини цілого виробу масою більше 500 г зрізають з одного боку
завітрену частину загальним зрізом товщиною близько 0,5 см і відрізають скибу
близько 70 р.
У відрізаніх скиб масою близько 70 г
і цілих виробів масою менше 200 г зрізають кірку з підкірковим шаром завтовшки
близько 1 см, видаляють всі включення (повидло, варення, родзинки і т. п.),
швидко подрібнюють і перемішують.
г подрібненого м'якіша відважують з
точністю до 0,01 г і поміщають в суху пляшку (типу молочної) місткістю 0,5 л з
добре закритою кришкою. З мірної колби на 250 мл, наповненою водою кімнатної
температури до мітки, переливають в пляшку з подрібненим м'якішем приблизно 1/4
частина води (60 - 65 мл). Дерев’яною лопаткою або склянною паличкою з гумовим
наконечником м'якіш швидко розтирають до отримання однорідної суміші, без
помітних грудочок нерозтертого м'якіша, і підливають з мірної колби в пляшку
решту води. Пляшку закривають пробкою, суміш енергійно струшують протягом 2
хвилин і залишають в спокої при кімнатній температурі на 10 хвилин.
Потім суміш знов енергійно струшують
протягом 2 хвилин і залишають в спокої на 8 хвилин. Через 8 хвилин рідкий шар,
що відстоявся, обережно зливають через часте сито або марлю в суху склянку. Із
склянки відбирають піпеткою по 50 мл розчину в дві канонічні колби місткістю
100 - 150 мл, додають 2 - 3 краплі розчину фенолфталеїну і титрують 0,1 н.
розчином їдкого калі або їдкого натра до слабо-рожевого фарбування, не
зникаючого при спокійному стані колби протягом 1 хвилини.
Розбіжності між паралельними
титруваннями допускається не більше 0,30, а розбіжності між повторними
визначеннями - не більше 0,50. Кислотність виражають як середнє арифметичне з
двох паралельних визначень з точністю до 0,50.
Кислотність Х в градусах обчислюють
за формулою
Х=25*50*4*1*ук
*10
Де У - кількість 0,1 н. розчину
їдкого калі або їдкого натра, мл.;
/10 - переклад 0,1 н. розчину лугу в
1 н.;
- коефіцієнт перерахунку на 100 г
продукту (100:25);
- навішування дослідного продукту, г;
- об’єм води, взятої для витягання
кислот, мл;
- кількість досліджуваного розчину,
узятого для титрування, мл;
К - поправочний коефіцієнт до титру
0,1 н. розчину лугу. [16]
Визначення кислотності
На цій діаграмі представлені дані визначення кислотності
булочних виробів. Кислотність визначається в градусах. За стандартом
кислотність булочних виробів не повинна перевищувати 3 градуси. З результатів
дослідних зразків на визначення кислотності видно, що кислотність булочки
домашньої становить 2,2 градуси, це на 8% менше від встановлених норм. Щодо
булочки «Ніжність» з екстрактом стевії то тут ми бачимо, що кислотність
становить 2,5 градуси, лише на 5% менше від вимог до стандарту. Проаналізувавши
ці вироби ми бачимо, що кислотність булочки «Ніжність» з екстрактом стевії на 4
% більше від кислотності булочки домашньої.
Визначення пористості
Порядок проведення роботи. Від половини вироби відрізують
скибу шириною не менше 7 - 8 див. Гострий край циліндра змащують рослинним
маслом і зі всієї скиби шириною 7 - 8 см на відстані не менше 1 см від кірки
обережними обертальними рухами беруть виїмку.
Заповнений м'якішем циліндр укладають на лоток так, щоб
обідок (виступ) його входив в проріз, що є на лотку. Дерев'яною втулкою м'якиш
виштовхують з циліндра приблизно на 1см і зрізають його по краю циліндра ножем.
Отрезаний шматочок мяеиша видаляють, а що залишився в циліндрі виштовхують
втулкою до стінки лотка. Відрізують мякишпо краю циліндра, отримують виїмку
обьемом 27 см3 . Для хліба і хлібобулочних виробів з пшеничної і пшеничний -
житньої муки роблять три таких виїмки.
Пріготовлениє 3 - 4 виїмки зважують одночасно на технічних
вагах з точністю до 0,01 г і пористість обчислюють з точністю до 1%. Долі до
0,5 включно відкидають;доли понад 0,5% прирівнюють до еденице.
Пористість обчислюють за формулою
Х = v - m/Q * 100
- загальний обьем виїмок хліба, см3 ;- маса виїмок, г;-
щільність безпористість маси м'якиша. (Для хліба з борошна першого сорту Q =
1,31) [16]
Визначення пористості
За результатами проведеного дослідження ми бачимо, що
пористість булочних виробів за стандартом повинна бути 70 % . З представлених
даних видно що булочка домашня становить 65 % пористості, це на 5 % менше від
вимог до стандарту. Що стосується булочки «Ніжність» з екстрактом стевії то тут
видно, що пористість становить 68%, лише на 2 % менше від зазначених норм.
Проаналізувавши вироби бачимо, що пористість булочки домашньої на 3 % менша від
пористості булочки «Ніжність» з екстрактом стевії.
Визначення вологи
Порядок проведення аналізу. Виріб з середнього зразка масою
більше 0,2 кг розрізають упоперек на дві приблизно рівних частини і від однієї
частини відрізають скибку завтовшки 1 - 3 см. Якщо маса виробу 0,2 кг і менше,
то з середини його вирізають скибку завтовшки 3 - 5 см. Потім на відстані
близько 1 см від кірки вирізають м'якіш і видаляють всі включення окрім маку
(родзинок, повидла, горіхів і ін.). Маса виділеної проби повинна бути не менше
20 г.
Підготовлену пробу швидко і ретельно подрібнюють ножем, на
терці, в ступці або механічним подрібнювачем типу електричної кофемолки - при
аналізі здобних сухарів і бараночних виробів. Подрібнену пробу перемішують і
негайно ж в просушених і тарірованих металевих бюксах з кришками зважують з
точністю 0,01 г два навішування по 5 г кожна.
У заздалегідь висушену до постійної маси і зважену буксу 5 г
ретельно перемішаного подрібненого зразка. При масі навішування 5 г зважування
проводять на технічних вагах з точністю до 0,01 г. При разовому висушувані
навішування продукту температура повинна бути від 130 0С. Відкриту
бюксу з навішуванням і кришкою ставлять в сушильну шафу, нагріту до 140 - 145 0С
. При установці бюксу температура шафи швидко знижується до 125 - 127 0С
.
Її доводять не більше ніж за 5хв. до 130 0С, і цей
момент вважають початком сушки. Бюксу з навішуванням витримують строго
встановлений час 40 хвилин. Відхилення від вказаної температури не повинна
перевищувати 2 0С. Потім бюкси щипцями тиглів виймають з сушильної
шафи, закривают кришками, поміщають в ексикатор, охолоджують і зважують. Вміст
вологи в продукті розраховують по формулі.
Х = (m1-m2) *100- m
- маса бюкса, г;- маса бюкса з навішуванням до висушування,
г;- маса бюкса з навішуванням після висушування, г; [16]
Визначення вологи
На цій діаграмі на визначення вологи ми бачимо що за
стандартом волога в булочних виробах повинна бути 43 % . З представлених даних
видно, що булочка домашня має 35 % вологи, це на 8 % менше від встановлених
норм. Щодо булочки «Ніжність» з екстрактом стевії то тут ми бачимо, що волога
становить 38 % , лише на 5 % менше від вимог до стандарту. Проаналізувавши дані
з цих виробів можна сказати , що волога булочки «Ніжність» з екстрактом стевії
краща на 3 % від булочки домашньої.
Визначення зовнішнього вигляду
Порядок провидіння аналізу. Зовнішній вигляд виробів (форму,
поверхню, забарвлення) визначають оглядаючи вироби при денному освітленні або
при достатньому освітленні. Результати огляду зовнішнього вигляду порівнюють з
описами в стандартах. [16]
Визначення аромату та смаку
Порядок проведення аналізу. Запах
визначають 2 - 3 разові глибокі вдихання повітря через ніс як можна з більшої
поверхні спочатку цілого, а потім розрізаного виробу, відразу ж після його
розрізання. Запах виробу порівнюють з його описом в стандартах. Відповідно до
вимог стандартів виробу повинні мати властивий їм запах без затхлості і інших
сторонніх запахів.
При визначенні смаку від п'яти виробів відрізують скибочки
завтовшки приблизно 6-8 см. Пробу (м'якішу і кірку) 1 - 2 г розжовують на
протязі 3 - 5 с і смакові відчуття порівнюють з описом в стандартах. Згідно із
стандартами смак має бути властивим їх вигляду без ознак горечі та інших
сторонніх присмаків. Розбіжності між двома визначеннями не повинні перевищувати
0,2 - 0,3%. [16]
Блок-схема логістики системних досліджень технологічної
системи наведена в табл.3.1.
Таблиця 3.1. Блок-схема логістики системних досліджень
технологічної системи
|
Назва етапу
|
Характеристика
|
|
Об’єм як система
дослідження
|
Технологія булочних
виробів з дріжджового тіста приготованим опарним способом
|
|
Актуальність
проблеми
|
Доцільність
регулювання харчової цінності, розширення асортименту
|
|
Мета дослідження
|
Розробка технології
булочних виробів з дріжджового тіста приготованих опарним способом з
додаванням екстракту стевії.
|
|
Аналіз системи
|
- Загальна
характеристика, шляхи формування асортименту; - Аналіз рецептурного складу та
технології;
|
|
Проблемний елемент
системи
|
Низька споживна
цінність
|
|
Можливі вирішення
|
Використання
Екстракти стевії
|
|
Оптимальне
вирішення
|
Використання
добавки «Екстракти стевії».
|
|
Алгоритм
розв’язання
|
- Дослідження
властивостей добавки «Екстракти стевії»; - Розробка проекту рецептури та
технології продукції; - Вивчення основних показників якості продукції з використанням
Екстракту стевії. - Розробка проекту технологічної документації.
|
|
Оцінка реалізації
рішення
|
Розробка
техніко-технологічної карти на нову продукцію
|
Розділ
4. Розробка проекту технології харчового продукту
(Експерементально-дослідницький)
.1
Аналітичне обґрунтування
Розроблення технологій борошняних
булочних виробів функціонального призначення: з підсолоджувачами для харчування
хворих на цукровий діабет та ожиріння.
Розроблення технологій для булочних
виробів з додаванням екстракту “Стевіясан”
Фізико-хімічні та технологічні
характеристики екстракту «Стевіясан», дозволив прогнозувати можливість його
застосування у технологіях борошняних кондитерських і булочних виробів зі
зниженим вмістом або без цукру для харчування хворих на цукровий діабет та
ожиріння.
Кондитерське тісто є складною
колоїдною дисперсною системою. Його механічні характеристики визначаються
співвідношенням та властивостями окремих інгредієнтів. Важливо визначити як
впливає екстракт «Стевіясан» на фізико - хімічні та органолептичні показники.
Таблиця 4.1. Основні напрямки оптимізації технології
виготовлення булочок з дріжджового тіста. «Булочка домашня з додаванням
екстракту Стевіясан» «Ніжність».
|
Найменування групи
страв
|
Напрямки
вдоскона-лення
|
Характе-ристика
|
Концен-трація
|
Мета, що
досягається
|
|
1
|
2
|
3
|
4
|
5
|
|
Булочки з
дріжджового тіста
|
-нетрадиційні
інгредієнти; - харчові домішки; - вид МКО або т/о;
|
-Екстракт
«Стевіясан»
|
В залежності від
рецептури
|
Підвищення
споживної цінності дріжджового тіста
|
4.2
Розробка технології виробництва нового продукту
.2.1
Аналітичне обґрунтування нової технології
Проведені дослідження з вивчення впливу екстракту «Стевіясан»
на фізико - хімічні показники , а саме визначення
кислотності, визначення пористості та визначення вологи, також була проведена
діагностика органолептичних показників якості, таких як визначення зовнішнього
вигляду, визначення аромату та смаку. Таким чином дозволили нам визначити їх
роль у технологічному процесі виробництва кондитерських булочних виробів з
додаванням екстракту «Стевіясан».
Вибір і обгрунтування вмісту інших компонентів системи, а
саме борошно пшеничне вищого ґатунку, маргарин столовий, яйця, дріжджі
пресовані, вода та екстракт «Стевіясан» базувався на даних літератури і
нормативної документації, а також даних технологічних відпрацювань.
У борошні зберігаються всі речовини, які є в зерні (білки,
жири, вуглеводи, мінеральні речовини, вітаміни, ферменти), але кількість і
співвідношення їх дещо інші. Це залежить від сорту борошна. Чим вищий сорт, тим
більше в ньому крохмалю, але менше цукрів, білків, вітамінів, ферментів, жирів,
мінеральних речовин, оскільки вони містяться в оболонках зерна і в зародку, які
при одержанні борошна вищих сортів видаляються. Борошно вищих сортів має більшу
енергетичну цінність, краще засвоюється.
Маргарин - це високоякісний, одержаний штучним шляхом жир,
подібний до вершкового масла за структурою і органолептичними показниками. В
маргарині міститься: жиру - 72-82%; води - 15,6-26,8%; білків - 0,3-0,5%;
вуглеводів - 0,9-1,2%. Маргарин столовий вищого ґатунку повинен мати чистий,
чітко виявлений молочний або молочнокислий смак і запах.
Пресовані дріжджі містять біля 75 % вологи і 25 % сухих
речовин. У середньому сухі речовини хлібопекарських дріжджів складаються з
білків - 50 %, вуглеводів - 40,8, жирів - 1,6, золи - 7,6 %. Хлібопекарські
дріжджі містять трипептид глютатіон, який у відновленій формі активує
протеолітичні ферменти борошна. Кількість відновленого глютатіону збільшується
в разі зберігання пресованих дріжджів при підвищеній температурі, а також при
надмірно тривалому їх зберіганні. У складі дріжджової клітини містяться
вітаміни і комплекс ферментів, які обумовлюють всі функції життєдіяльності, в
тому числі розмноження і бродіння.
Яйце - в основному білковий продукт, дуже високої харчової і
біологічної цінності, оскільки у ньому містяться всі поживні речовини, які
потрібні для життєдіяльності людини. До складу курячого яйця входять білки (12,
7 %), жири (11,5 %), вуглеводи (0,6-0,7 %), мінеральні речовини (1,0 %), вода
(74 %), вітаміни D, Е, каротин, В1, В2 В6, РР, холін. Енергетична цінність 100
г курячих яєць - 157 ккал., або 657 кДж.
Екстракт стевії за хімічною природою харчовий стевіозид є
сумарним препаратом, що складається з восьми дитерпенових глікозидів солодкого
смаку. Стевіозид є білий кристалічний гігроскопічний порошок з температурою
плавлення 196 - 198 С, легкорозчинний у воді і нестійкий до нагрівання.
Екстракт стевії (сухий) за даними досліджень містить 15 % білка, 17 амінокислот
(8 незамінних і 9 замінних), вітаміни А, С, Е, вітаміноподібні органічні
сполуки, клітковину та ефірні олії. У ньому міститься значна кількість
мінеральних речових. [17]
4.2.2
Розробка проекту рецептури
Залежно від проведених досліджень
розробляється проект рецептури та технології. Запропоновано визначити дані, що
наведені в наступній таблиці:
Таблиці 4.2.1. Інформаційні дані до
розробки технології
|
Проект рецептури
|
Проект технології
|
|
Назва сировини, що
використовується, в технологічній послідовності, починаючи з першої;
|
Рецептурні
компоненти, що використовуються в технології виробництва нового виробу;
|
|
Норми закладки
сировини масою брутто та нетто;
|
Етапи
технологічного процесу Технологічні операції,
|
|
Маса
напівфабрикатів (за необхідності) Вихід напівфабрикатів та готового виробу;
|
спрямованість технологічного
процесу; Режими технологічних операцій;
|
|
Масова частка сухих
речовин та витрати сировини в натурі та в перерахунку на суху речовину (для
борошняних кондитерських виробів)
|
Необхідне
обладнання
|
Розробимо нову рецептуру булочок із застосуванням екстракту
«Стевії».
Таблиця 4.2.2. Модель рецептурного
складу булочка «Ніжність» з екстрактом «Стевії».
|
Найменування
сировини
|
Витрати сировини на
1 порц.
|
Вимоги до якості
сировини
|
|
Брутто, г
|
Нетто, г
|
|
|
Борошна пшеничне
вищого гатунку
|
90
|
90
|
Колір борошна має бути характерним для кожного
сорту. Запах має бути свіжий,слабо виражений. Не допускається затхлий,
а також пліснявий запах, без стороннього присмаку.
|
|
Маргарин столовий
|
8
|
8
|
Сторонні присмаки і
запахи не допускаються. Консистенція повинна бути пластичною, щільною,
однорідною, легкоплавкою, поверхня зрізу - блискучою або слабо блискучою,
сухою на вигляд. Колір маргарину - світло-жовтий, однорідний по всій масі.
|
|
Яйця
|
6
|
6
|
Без пошкоджень та
сторонніх запахів.
|
|
Сіль
|
1,5
|
1,5
|
Має бути без запаху
і не містити домішок, помітних оком.
|
|
Дріжджі
(пресовані)
|
3,5
|
3,5
|
Сіруватого з
жовтуватим відтінком кольору, щільної консистенції, з притаманним дріжджам
запахом. Максимальна вологість їх має бути 75%, піднімальна сила не більше 70
хв.
|
|
Вода
|
4,5
|
4,5
|
Має бути прозорою,
безкольоровою, без сторонніх присмаків і запахів, не містити шкідливих
домішок і патогенних мікроорганізмів.
|
|
Екстракт стевії
(рідкуий)
|
0,05
|
0,05
|
Притаманний даному
виду продукції
|
|
Вихід
|
-
|
120
|
|
Діаграма рецептурного складу булочки
«Ніжність» з екстрактом стевії.
4.2.3
Конструювання схеми технологічного процесу
В основу розробки нової технології булочки з екстрактом
стевії покладено технологічну систему традиційних виробів. Модель технологічної
системи виробництва булочних виробів з дріжджового тіста приготованого опарним
способом з екстрактом «Стевії» наведено на рисунку 4.4.1.
Рисунок 4.4.1. Модель технологічної системи виробництва
булочних виробів з дріжджового тіста приготованих опарним способом з екстрактом
«Стевії»
Технологічна система виробництва булочних виробів з
дріжджового тіста приготованих опарним способом з екстрактом «Стевії»
складається з наступних підсистем:
- А - Утворення готової страви;
- В - Випікання;
- С1 - Приготування опари;
- С2 - Бродіння;
- С3 - Обминання.
Розробка моделі технологічної системи виробництва булочних
виробів з дріжджового тіста дає можливість більш детально розглянути основні
процеси, які проходять на всіх етапах технологічного процесу, а також визначити
їх оптимальні режими.
Функціонування системи забезпечується функціонуванням окремих
складових частин у відповідності до поставлених задач. Зазначимо, що
послідовний перехід від однієї підсистеми до іншої забезпечує отримання
кінцевого продукту з заданими властивостями.
Цілі функціонування окремих підсистем у досліджуваній системі
наведено в таблиці 4.4.
Таблиця 4.4. Структура технологічної системи та мета її
функціонування
|
Підсистема
|
Назва підсистеми
|
Мета
функціональної підсистеми
|
|
А
|
Утворення готової
страви
|
Отримання готової
страви з визначеними властивостями та складом
|
|
В
|
Випікання
|
Теплова обробка
страви
|
|
С1
|
Приготування опари
|
Утворення основного
компоненту рецептурної суміші
|
|
С2
|
Бродіння
|
|
|
С3
|
Обминання
|
|
Підсистема С1 - Приготування опари. У межах даної підсистеми
здійснюється операція отримання опари. Для цього підготовлені борошно, екстракт
«Стевіясан», воду та пресовані дріжджі змішують при t=35 - 40 0С.
Підсистема С2 - Бродіння. Є однією з основних систем,
реалізація якої забезпечує отримання готової страви з заданими
структурно-механічними показниками. В опару додають яйця, сіль та воду,
перемішують та залишають на 1 - 1,5 години для бродіння.
Підсистема С3 - Обминання. У межах даної підсистеми
реалізується отримання основного компоненту , тобто дріжджового тіста. Вибір
компонентів, що також входять до складу нової рецептури базувався на їх
доступності та хімічному складі.
Підсистема В - Випікання . У межах цієї підсистеми є підлягання
тепловій обробці готової страви при t=215 - 225 °С протягом 15 - 20 хв.
Підсистема А - утворення готового продукту. Метою даної підсистеми є
отримання готового продукту з визначеними властивостями, показниками якості та
складом.
4.2.4
Складання карти технологічного процесу
Карта технологічного процесу приготування булочки «Ніжність»
з додаванням екстракту «Стевіясан» представлена у вигляді таблиці.
Таблиця 4.5. Карта технологічного процесу
|
Найменування
сировини
|
Стадія
технологічного процесу
|
Технологічні
операції
|
Параметри операції
|
Мета, що
досягається
|
|
1
|
2
|
3
|
4
|
5
|
|
Борошно, маргарин,
дріжджі, вода, Екстракт «Стевіясан».
|
МКО
|
Змішування
компонентів
|
|
Виготовлення тіста
|
|
Тісто
|
МКО
|
Замішування
|
|
Замішування тіста
|
|
Готове тісто
|
Т/о
|
Випікання
|
t=215 - 225 Т=20 -
25хв.
|
Вироблення виробів
|
4.2.5
Обґрунтування способів та режимів обробки продуктів
Таблиця 4.6. Способи і режими обробки продуктів
|
Найменування
сировини
|
Прийоми кулінарної
обробки
|
Обладнання
|
Витрати при МКО
|
Витрати при т/о
|
Режими
|
Тривалість
|
|
|
|
%
|
г
|
%
|
г
|
|
|
|
1
|
2
|
3
|
4
|
5
|
6
|
7
|
8
|
9
|
|
Тісто
для булочок здібних, масою 100 г.
|
Випікання
|
Жарочний
шкаф, Листи для випікання.
|
2
|
5
|
10
|
8
|
|
10-15 хв
|
4.3
Вивчення основних показників якості та безпечності
булочок з екстрактом стевії
.3.1
Органолептичні показники якості
Якість продукції
визначена за органолептичними показниками з використанням коефіцієнтів
важливості. Результати дегустаційного аналізу готових булочок з екстрактом
стевії, виготовлених за новою технологією свідчить про високу якість і нові
споживчі властивості.
Таблиця 7.8. Показники якості булочки «Ніжність» з екстрактом
стевії.
|
Органолептичні
показники
|
Булочка домашня
|
Булочка «Ніжність»
|
Коефіцієнт
важливості
|
|
Зовнішній вигляд
|
0,7
|
0,92
|
0,2
|
|
Консистенція
|
1,26
|
1,47
|
0,3
|
|
Колір
|
0,35
|
0,46
|
0,1
|
|
Аромат
|
0,8
|
0,9
|
0,2
|
|
Смак
|
0,84
|
0,98
|
0,2
|
|
Взагалі
|
4
|
4,7
|
1
|
|
Загальна оцінка
|
4,0
|
4,7
|
1
|
Таблиця 4.9. Показники якості булочки домашньої
та булочки «Ніжність» з екстрактом стевії.
|
Показник
|
Коефіцієнт
важливості
|
Булочка домашня
|
Булочка «Ніжність»
З екстрактом стевії
|
|
|
|
Середній
бал
|
Добуток
|
Середній
бал
|
Добуток
|
|
|
Зовнішній
вигляд
|
0,2
|
3,5
|
0,7
|
4,6
|
0,92
|
|
|
Колір
|
0,1
|
3,5
|
0,35
|
4,6
|
0,46
|
|
|
Консистенція
|
0,3
|
4,2
|
1,26
|
4,9
|
1,47
|
|
|
Аромат
|
0,2
|
4
|
0,8
|
4,5
|
0,9
|
|
|
Смак
|
0,2
|
4,2
|
0,84
|
4,9
|
0,98
|
|
|
ИТОГО
|
1
|
|
4
|
|
4,7
|
|
|
Оцінка
|
|
4,0
|
|
Результати органолептичного аналізу булочки
домашньої та булочки «Ніжність» з екстрактом стевії профільним методом наведено
на рисунку 7.8.
Рис.7.8. Органолептичний профіль булочки
домашньої та булочки «Ніжність» з екстрактом стевії.
Представлені дані
свідчать, що органолептичні показники якості булочки домашньої низькі, а саме:
зовнішній вигляд 0,7 , колір 0,35 , консистенція 1,26 , аромат 0,8 та смак
0,84. З представлених даних можна стверджувати що оцінка булочки домашньої має
4 бали. Що стосується булочки «Ніжність» з екстрактом стевії то тут показники
якості кращі, а саме: зовнішній вигляд 0,92 , колір 0,46 , консистенція 0,47 ,
аромат 0,9 та смак 0,98. З представлених даних видно, що оцінка булочки
«Ніжність» становить 4,7 бали.
Органолептичний аналіз
продукції проводили профільним методом з використанням п’ятибальної шкали.
4.3.2
Харчова цінність нової страви
Харчова та біологічна цінність будь-якого продукту
визначається компонентами, що входять до його складу. В даній курсовій роботі
для визначення харчової цінності нової продукції ми використовували
розрахунковий метод. Харчова цінність розроблених булочок з екстрактом стевії
представлена в таблиці 7.9.
Таблиця 7.9. Харчова цінність булочки домашньої та булочки
«Ніжність» з екстрактом стевії.
|
Найменування
інгридієнтів
|
Вага
нетто
|
Білки
|
Жири
|
Вуглеводи
|
Енергетична
цінність, Ккал.
|
|
Булочка
домашня - розрахунок
на 100 г виходу готової страви
|
|
Борошно пшеничне
вищого гатунку
|
67,5
|
6,95
|
0,60
|
50,08
|
220
|
|
Цукор пісок
|
11,15
|
0
|
0
|
11,12
|
41,70
|
|
Маргарин
|
8,5
|
0,4
|
6,97
|
0,10
|
63,32
|
|
Яйця
|
5,95
|
0,75
|
0,68
|
0,04
|
9,34
|
|
Сіль
|
0,95
|
0
|
0
|
0
|
0
|
|
Дріжджі пресовані
|
1,35
|
1,16
|
0,005
|
0,11
|
1,14
|
|
Ванілін
|
0,05
|
0
|
0
|
0,04
|
0,18
|
|
Вода
|
30
|
0
|
0
|
0
|
0
|
|
Всього
по страві:
|
100
|
9,26
|
8,255
|
61,49
|
335,68
|
|
Булочка
«Ніжність» з екстрактом стевії - розрахунок на 100 г виходу готової страви
|
|
Борошно пшеничне
вищого гатунку
|
67,5
|
6,95
|
0,60
|
50,08
|
220
|
|
Екстракт стевії
|
0,4
|
0
|
0
|
5,0
|
1,5
|
|
Маргарин
|
8,5
|
0,4
|
6,97
|
0,10
|
63,32
|
|
Яйця
|
5,95
|
0,75
|
0,68
|
0,04
|
9,34
|
|
Сіль
|
0,95
|
0
|
0
|
0
|
0
|
|
Дріжджі пресовані
|
1,35
|
1,16
|
0,005
|
0,11
|
1,14
|
|
Вода
|
30
|
0
|
0
|
0
|
0
|
|
Всього
по страві:
|
100
|
9,26
|
8,25
|
55,6
|
295,3
|
Для порівняння
результатів яких ми досягли новою рецептурою актуально буде порівняти новий
продукт з продуктами аналогами. Порівняння зведено в таблицю 7.10
Таблиця 7.10. Порівняння
харчової цінності нових розроблених булочок з екстрактом стевії з продуктом
аналогом.
|
Назва страв
|
Білки
|
Жири
|
Вуглеводи
|
Енергетична
цінність, ккал
|
|
Булочка домашня
|
9,26
|
8,255
|
61,49
|
335,68
|
|
Булочка «Ніжність»
з екстрактом стевії
|
9,26
|
8,25
|
55,6
|
295,3
|
Графічну залежність
порівняння харчової цінності представлено на рис. 7.10
Рисунок 7.10. Порівняння
харчової цінності
З наведених даних видно,
що енергетична цінність булочки домашньої становить 335,68 Ккал, а енергетична
цінність булочки «Ніжність» з екстрактом стевії 295,3 Ккал. Щодо вуглеводів, то
в розробленій рецептурі булочки «Ніжність» з екстрактом стевії їх кількість
менша на 5,89 %. Що стосується білків та жирів то їх кількість залишилась
незмінною. Це свідчить про те, що ми досягли своєї мети, зменшити калорійність
булочок, задовольняючи тим самим потреби людей в споживанні страв з невеликою
калорійністю.
Таблиця 7. 11. Вивчення
мінерального і вітамінного складу булочки домашньої та булочки «Ніжність».
|
Найменування
інгридієнтів
|
Вага
нетто
|
Мінеральні
речовини
|
Вітаміни
|
|
|
|
Na
|
K
|
Ca
|
Mg
|
P
|
Fe
|
-каротин
|
B1
|
B2
|
PP
|
C
|
|
Булочка
домашня - розрахунок
на 100 г виходу готової страви
|
|
Борошно пшеничне
|
67,5
|
6,75
|
82,35
|
12,15
|
10,8
|
58,05
|
0,81
|
-
|
0,11
|
0,05
|
0,8
|
0
|
|
Цукор пісок
|
11,15
|
0,11
|
0,33
|
0,22
|
Сл.
|
Сл.
|
0,33
|
0
|
0
|
0
|
0
|
0
|
|
Маргарин
|
8,5
|
17,42
|
1,61
|
1,53
|
0,17
|
1,02
|
Сл.
|
0,15
|
Сл.
|
0,001
|
0,001
|
Сл.
|
|
Яйця
|
5,95
|
4,22
|
9,10
|
3,27
|
3,21
|
11,00
|
0,16
|
0,02
|
0,004
|
0,02
|
0,01
|
-
|
|
Сіль
|
0,95
|
355,46
|
0,14
|
4,60
|
0,92
|
0
|
0,09
|
0
|
0
|
0
|
0
|
0
|
|
Дріжджі пресовані
|
1,35
|
0,25
|
6,75
|
0,36
|
0,86
|
5,19
|
0,04
|
-
|
0,008
|
0,009
|
0,15
|
-
|
|
Ванілін
|
0,05
|
0,005
|
0,001
|
0,001
|
Сл.
|
Сл.
|
0,001
|
0
|
0
|
0
|
0
|
0
|
|
Вода
|
30
|
0,24
|
0,09
|
1,23
|
0,27
|
-
|
-
|
-
|
0
|
0
|
0
|
0
|
|
Всього
по страві:
|
100
|
768,91
|
100,37
|
23,36
|
16,23
|
75,26
|
1,43
|
0,17
|
0,118
|
0,08
|
0,161
|
0
|
|
Булочка
«Ніжність» з екстрактом стевії - розрахунок на 100 г виходу готової страви
|
|
Борошно пшеничне
|
67,5
|
6,75
|
82,35
|
12,15
|
10,8
|
58,05
|
0,81
|
-
|
0,11
|
0,05
|
0,8
|
0
|
|
Екстракт стевії
|
0,04
|
0
|
0,01
|
0,2
|
0
|
0
|
0,1
|
0
|
0
|
0
|
0
|
0
|
|
Маргарин
|
8,5
|
17,42
|
1,61
|
1,53
|
0,17
|
1,02
|
Сл.
|
0,15
|
Сл.
|
0,001
|
0,001
|
Сл.
|
|
Яйця
|
5,95
|
4,22
|
9,10
|
3,27
|
3,21
|
11,00
|
0,16
|
0,02
|
0,004
|
0,02
|
0,01
|
-
|
|
Сіль
|
0,95
|
355,46
|
0,14
|
4,60
|
0,92
|
0
|
0,09
|
0
|
0
|
0
|
0
|
0
|
|
Дріжджі пресов
|
1,35
|
0,25
|
6,75
|
0,36
|
0,86
|
5,19
|
0,04
|
-
|
0,008
|
0,009
|
-
|
|
Вода
|
30
|
0,24
|
0,09
|
1,23
|
0,27
|
-
|
-
|
-
|
0
|
0
|
0
|
0
|
|
Всього
по страві:
|
100
|
384,37
|
100,05
|
23,34
|
16,23
|
75,26
|
1,2
|
0,17
|
0,12
|
0,08
|
0,96
|
0
|
|
|
|
|
|
|
|
|
|
|
|
|
|
|
|
|
|
|
|
Графічна залежність мінерального складу нових
булочок з екстрактом стевії представлені у вигляді діаграми на рис.7.11.
Рис. 7.11. Порівняння мінерального складу
Вивчення мінерального складу, що приведені в таблиці 7.11.
свідчить, що нові булочки «Ніжність» є джерелом важливих мінеральних елементів.
Порівнюючи булочку домашню та булочку «Ніжність»
з екстрактом стевії ми бачимо, що вміст натрію збільшився на 72 %, а вміст
інших мінеральних речовин залишився незмінним.
Графічна залежність вітамінного складу нових
булочок з екстрактом стевії представлені у вигляді діаграми на рис.7.12.
Рис. 7.12. Порівняння вітамінного складу
Проаналізувавши вміст вітамінів в булочці
домашній та булочці «Ніжність» з екстрактом стевії, то ми бачимо, що вміст
вітамінів групи В1 в булочці «Ніжність» з екстрактом стевії
збільшився лише на 1 % , а вміст вітамінів групи В2 залишився без
змін, що стосується вмісту вітамінів групи РР то їх вміст збільшився в булочці
«Ніжність» з екстрактом стевії на 2 %. Щодо вмісту вітамінів групи С то їх
кількість залишається незмінною.
4.4.4
Розробка заходів щодо управління безпечністю харчових продуктів
Україна в травні 2003 року стала повноцінним членом світової
організації торгівлі (СОТ), що зобов’язує прийняття національних актів,
реалізуючих систему ХАССП на своїй території. У сучасний період система ХАССП
(від англійської скорочено (від англійської скорочено НАССР - Harund Analuis
and Criticak Control Point Sistems) - система аналізу ризиків і критичних
контрольних точок. Система ХАССП - це система, що забезпечує відповідну якість
і безпечність харчових продуктів на всіх етапах їх переробки. Постійне
розширення асортименту нових видів сировини та продуктів харчування
напівштучного походження зумовлюють актуальність поняття «безпечність харчової
продукції». Основна небезпечність для здоров’я людини - це забруднення харчових
продуктів біологічними об’єктами, бактеріями, вірусами і паразитами, що
являються носіями сальмонели, стафілококу, ботулізму і тощо.
Значну небезпеку для споживачів пов’язують також с хімічними
речовинами, що накопичуються в сировині
В якості приклада слід сказати про високоспецефічні білки, як
природні так і генномодифіковані (наприклад сої) з якими пов’язаний ризик
алергічних реакцій. Крім того, традиційними небезпечними факторами є хімічні
сполуки, що використовують в сільському господарстві і що накопичуються в
сировині.
В перелік небезпечних факторів - вносять харчові добавки,
взаємодія яких між собою в конкретній харчовій системі, а також енергетичний
факт і вплив продуктів такої взаємодії на здоров’я людини ще вивчено
недостатньо. Саме тому при виробництві нової продукції важливо застосовувати
принципи ХАССП щодо до безпечності харчової продукції. Схема контролю
гарантованої безпечності і якості готових виробів з дріжджового тіста
приготованого опарним способом наведено на рисунку 7.12.
Рис. 7.12. Схема контролю гарантованої безпечності і якості
готових страв та кулінарних виробів у проектному ЗРГ
Таблиця 4.10. Аналіз ризиків і контролю точки при виробництві
харчових продуктів
|
№ п/п
|
|
Ризики
|
Попереджувальні
дії
|
Критичні
межі
|
Моніторинг
|
Корегуючі
дії
|
|
1
|
Закупівля
сировини
|
Хімічне
забруднення радіонуклідами
|
Дотримання
правил щодо
якості сировини
|
Не
більше нормативу
|
Контроль
кожної партії
дозиметром
|
Бракування
партії
|
|
2
|
* Приймання
сировини
|
Забруднення
тари і упаковки
|
Огляд
тари і упаковки
|
Не
більше нормативу
|
Контроль
кожної партії
|
Санітарна
обробка
|
|
|
|
Мікробіологічне
зараження сировини
|
Використання затверджених
постачальників
|
Згідно
нормативно-технічній документації (ТУ, Тім)
|
Контроль
кожної партії
|
Бракування
партії
|
|
3
|
Холодильне збереження
продуктів
|
Розвиток
бактерій псування продуктів
|
Дотримання режимів
холодильної обробки (час, температура)
|
Згідно
умов і термінів зберігання сировини t=+2…+6°C t=12 год.
|
Контроль температур
зберігання
|
Корегування
температур до рекомендуємих показників
|
|
4
|
Збереження інших видів
продуктів
|
Розвиток
бактерій, що призводять до псування продуктів
|
Дотримання режимів зберігання
(вологість, тривалість)
|
Згідно
технологічній інструкції та умов
|
Контроль
умов зберігання
|
Корегування вологості до
рекомендуємих показників
|
|
5
|
Механічна кулінарна обробка
|
Мікробіологічне зараження
напівфабрикатами
|
Дотримання
персоналом санітарно-гігієнічних вимог
|
Чиста
поверхня обладнання та спецодягу
|
Контроль
за технологічним
процесом
|
Зачищання забруднених
поверхонь; бракування
|
|
|
Забруднення
посторонніми домішками
|
Попереджування
ушкодження сировини механічними
приладами
|
Не
допускається
|
Контроль
за технологічним
процесом
|
Забраковка
Напівфабрикату
|
|
|
Хімічне
забруднення
|
Дотримання методик
очищення і санітарної обробки
|
Не допускається
|
Контроль
за технологічним
процесом
|
Забраковка
Напівфабрикату
|
|
6
|
Теплова обробка
|
Недостатня теплова
обробка
|
Дотримання режимів,
параметрів, термінів термообробки продуктів
|
Згідно
технологічної карти t=215 - 225°C t=20-25 хв.
|
Моніторинг
температури, тривалості теплової обробки
|
Регулювання
режимів роботи обладнання
|
|
|
Мікробіологічне
забруднення готової продукції
|
Дотримання
персоналом санітарно-гігієнічних вимог
|
Чистота поверхні
посуду, інвентарю, обладнання
|
Контроль
за технологічним процессом
|
За
бракування виробів, додаткова термообробка
|
|
7
|
Зберігання,
оформлення та подача
|
Розвиток
бактерій псування страви
|
Дотримання режимів і параметрів т/о та терміну
реалізації
|
Згідно
технологічної карти
|
Контроль температури
термообробки та тривалості
т/о
|
Корегування температури
т/о, контроль умов
і термінів реалізації
|
4.5
Складання нормативної документації
ЗАТВЕРДЖУЮ .
Директор ХТЕІ КНТЕУ
Гурова . К. Д.
«___» _____________2011 р.
ТЕХНІКО-ТЕХНОЛОГІЧНА КАРТА №1
1. Область використання
Справжня техніко-технологічна карта розповсюджується на
страву булочка «Ніжність».
2. Перелік сировини
.1 Для приготування страви булочка «Ніжність»
|
Найменування
сировини
|
Вид документу
|
|
Екстракт стевії
|
ТУ У 30729147.001 -
2000
|
|
Борошно пшеничне
|
ДСТУ46.004-99
|
|
Дріжджі пресовані
|
ГОСТ171
|
|
Маргарин столовий
|
ГОСТ 240
|
|
Яйця
|
ГОСТ 8285-74
|
|
Вода
|
ДСТУ 878
|
|
Сіль
|
ГОСТ Р 515774 -
2000
|
2.2 Сировина, яка використовується для приготування страви
булочка «Ніжність», повинна відповідати вимогам нормативної документації, мати
сертифікат і посвідчення якості.
3. Проект рецептури
3.1 Рецептура страви булочка «Ніжність»
|
Найменування
сировини
|
Брутто
|
Нетто
|
|
Борошна пшеничне
вищого гатунку
|
90
|
90
|
|
Маргарин столовий
|
8
|
8
|
|
Яйця
|
6
|
6
|
|
Сіль
|
1,5
|
1,5
|
|
Дріжджі пресовані
|
3,5
|
3,5
|
|
Вода
|
4,5
|
4,5
|
|
Екстракт стевії
(рідкуий)
|
0,05
|
0,05
|
|
Вихід
|
-
|
120
|
. Технологічний процеc
Дріжджове тісто приготоване опарним способом.
В діжу вливають підігріту до температури 30 - 35 С воду (60 -
70 % від загальної кількості рідини), додають розведені у воді і проціджені
дріжджі, всипають борошно (35 - 60 %) і перемішують до отримання однорідної
маси. Поверхню опари посипають борошном, діжу накривають кришкою і ставлять у
приміщення з температурою 35 - 40 С на 2,5 - 3 години для бродіння.
Коли опара збільшується в об’ємі в 2 - 2,5 рази і почне
опадати, до неї додають решту рідини з розчиненою сіллю, екстрактом стевії і
яйцями. Все перемішують, всипають решту борошна і замішують тісто. Закінчуючи
заміс, додають розтоплений маргарин.
Діжу закривають кришкою і залишають 2 - 2,5 години для
бродіння. За час бродіння тісто обминають 2 - 3 рази.
5. Оформлення, подача, реалізація та зберігання
Булочки подають цілими на блюді.
6. Показники якості та безпеки
6.1 Органолептичні показники страви:
Зовнішній вигляд: Поверхня гладка, випукла, місцями на поверхні
просвічуються пухирці вуглекислого газу.
Консистенція: однорідна, еластична, без грудочок і слідів непромісу.
Колір: білий з жовтувато-сірим відтінком.
Смак : ледь кислуваті, без сторонніх смаків.
7. Харчова та енергетична цінність
Білки Жири Вуглеводи Енергетична Цінність
,26 8,25 55,6 295,3
Інженер - технолог __________
Висновки
В результаті виконання курсової роботи було виконано всі
поставлені цілі і завдання:
надано загальну характеристику булочкам з
дріжджового тіста, характеристика сировини;
проведено аналіз асортименту страв;
проведено аналіз рецептурного складу;
проведено аналіз технологічного процесу (схеми,
таблиці);
проведено моніторинг харчової цінності та споживчих
властивостей;
вивчено інформаційно-наукові літературні джерела
стосовно теми курсового проекту;
проведено конструювання технологічної схеми;
визначено вплив теплової обробки на показники якості;
проведено порівняльний моніторинг традиційної та
сконструйованої технології.
На сьогоднішній день існує низка технологій приготування
кондитерських виробів з поверненням корисних речовин у вироби. У рецептуру
таких виробів входять дисперговане зерно, різноманітні зернові суміші, пшеничні
висівки, зародок та продукти його переробки. Серед останніх привертає інтерес
нова дієтична добавка екстракт стевії. У добавці сконцентровані необхідні
організму людини речовини, такі, як амінокислоти (8 незамінних і 9 замінних),
вітаміни А, С, Е, вітаміноподібні органічні сполуки, клітковину, ефірні олії та
значна кількість мінеральних речовин.
Список
літератури
1. Технологія борошняних кондитерських і
хлібобулочних виробів Г. М. Лисюк 2009 р. ст. 9 - 13.
. www.kpcdesign.ru
. www.neuch.ru
. www.kpcdesign.ru
5. Технологія борошняних кондитерських і
хлібобулочних виробів Г. М. Лисюк 2009 р. ст. 216 - 245
6. Збірник рецептур страв і
кулінарних виробів з використанням біологічно активних добавок. - книга 2004, -
17 - 20 ст. Пересічний М. І.
. Журнал кондитерське
виробництво 5/2008 ст 16 Вітамінізоване печево в функціональному харчуванні.
. Журнал кондитерське
виробництво 4/2009 ст 12 Пшеничний хліб.
. Журнал кондитерське
виробництво 2/2010 ст 15-19 світ біотехнологій.
. www. Musempsck.ru.
11. www.kpcdesign.ru.
12. Кондитерське виробництво
5/2008 ст 20. Виробництво кондитерських виробів.
. Збірник рецептур страв і
кулінарних виробів з використанням біологічно активних добавок. - книга 2004, -
12 - 13 ст. Пересічний М. І.
14. Stevia-crimed.com.ua
15. Stevia-crimed.com.ua/diabetprodukt.html
16. В. И. Базарова Обстеження продовольчих товарів.
. Збірник рецептур страв і кулінарних виробів з
використанням біологічно активних добавок. - книга 2004, - 17 - 20 ст.
Пересічний М. І.