Создание плана действий по выбору и покупке оптимальной модели обуви
ВВЕДЕНИЕ
Для системного анализа характерно наличие
определённых типов стандартных компонентов, которые практически всегда
присутствуют в анализе любой проблемы. Сочетание этих характерных элементов в
определённой последовательности, диктуемой структурой проблемы и
причинно-следственными связями, и приводит к её системному решению. Основные
элементы системного анализа образуют «кирпичи», которые укладываются в единое
здание анализа с соблюдением логической последовательности: цели - пути
достижения целей - потребные ресурсы. Можно сказать, что эта цепочка является
логической основой системного анализа.
Даже в обыденной повседневной жизни, прежде чем
принять какое-либо серьезное решение по важному для нас вопросу (приобретение
дорогостоящих вещей, строительство дома или дачи и т.п.), мы всегда определяем,
каким образом будем действовать (рассматриваем разные варианты путей достижения
цели), обязательно оцениваем затратность вариантов наших возможных действий
(финансовые, временные и другие ресурсы) и выбираем единственный окончательный
вариант, исходя из тех ресурсов, которыми мы располагаем.
С помощью системного анализа можно исследовать
различные социально-экономические процессы и системы для лучшего понимания
проблемы и поиска мероприятий по ее разрешению. В данной курсовой работе мы с
помощью методов системного анализа рассмотрим такую казалось бы, обыденную
проблему как процесс покупки обуви. Для выбора наиболее подходящих вариантов
решения этой проблем, а также для создания плана действий по реализации всего
комплекса работ, обеспечивающих ее решение, мы построим дерево целей и деревья
мероприятий, рассчитаем коэффициенты относительной важности и построим сетевой
график выполнения работ.
Таким образом, можно определить цель данного
исследования как создание плана действий по выбору и покупке оптимальной модели
обуви.
Исходя из цели исследования, были поставлены
следующие задачи:
выявить проблемную ситуацию;
детализировать проблему;
решить проблему с помощью методов системного
анализа.
Объект исследования - проблема оптимального
выбора при обновлении гардероба.
Предмет исследования - проблема оптимального
выбора обуви.
Теоретической основой написания работы послужили
лекции и учебно-методический комплекс Кричевского А.И.
1. ОПИСАНИЕ ПРЕДМЕТНОЙ ОБЛАСТИ
Каждый день мы сталкиваемся с проблемой выбора
той или иной альтернативы, что порой ставит нас в затруднительное положение,
особенно когда варианты кажутся равнозначными. Казалось бы выбор обуви
надуманная проблема, но на практике в современном мире в этом обилии
всевозможных марок и фасонов можно «потеряться». Человеку порой сложно
определиться в собственных предпочтениях, четко сказать что для него стоит на
первом месте, а что второстепенно, достижение каких благ предпочтительно над
достижением других.
Учитывая уровень развития рекламы, сегодня не
просто оценить истинную ценность благ, добраться через яркую обертку до сути
товара.
Перефразируя классиков хочется отметить, что
богат не тот, у кого много денег, а тот, кто тратит их с умом.
2. ДЕРЕВО ЦЕЛЕЙ
.1 Построение дерева целей
Экспертные методы широко используются при
определении коэффициентов относительной важности (КОВ) в деревьях взаимосвязей
и, вообще, когда необходимо из указанного множества свойств и взаимосвязей
отобрать лишь существенные, наиболее важные. Приходится также прибегать к
помощи экспертов, чтобы проранжировать рассматриваемые свойства и взаимосвязи
по степени их важности и существенности.
Следует отметить, что при анализе сложных систем
в некоторых случаях необходимо с помощью экспертов получить информацию
качественного характера, основанную на опыте и интуиции специалистов. Такие
качественные оценки носят название экспертных оценок.
В общем случае предполагается, что мнение группы
экспертов надежнее, чем мнение отдельного индивидуума, т.е. что две группы
одинаково компетентных экспертов с большей вероятностью дадут аналогичные
ответы на ряд вопросов, чем два индивидуума. Предполагается, что коллективная
ответственность позволяет специалистам принимать более рискованные решения и
что интервал оценок, полученных от группы экспертов, включает в себя «истинную»
оценку.
Для рационального использования информации,
полученной от экспертов, необходимо преобразовать ее в форму, удобную для
дальнейшего анализа. При ранжировании эксперт должен расположить объекты
(альтернативы) в порядке, который представляется ему наиболее рациональным, и
приписать каждому из них числа натурального ряда - ранги. При этом ранг 1
получает наиболее предпочтительная альтернатива, а ранг N - наименее
предпочтительная.
В данном случае нам необходимо иметь
количественные оценки, позволяющие оценить уровень достижения цели, т.е. нужно
иметь критерии оценки достижения цели. В качестве такого критерия будем
использовать коэффициент относительной важности (КОВ) локальных подцелей
дерева, который и будем определять с помощью метод экспертного оценивания.
Ниже приведено в графическом виде дерево целей
содержащие два уровня подцелей. Далее необходимо рассчитать КОВ всех подцелей
первого уровня и затем КОВ подцелей второго уровня.
Рис. 2.1
2.2 Расчет коэффициентов
относительной важности
При расчете КОВ необходимо обеспечить выполнение
следующих условий:
сумма КОВ подцелей одного уровня должна
составлять 1;
сумма КОВ подцелей должна быть равна КОВ
вышестоящей цели, которая расчленяется на эти подцели (поскольку при
детализации цели (подцели) подлежит разбиению и ее КОВ).
РАСЧЕТ КОВ ДЕРЕВА ЦЕЛЕЙ
УРОВЕНЬ
Рис. 2.2
Рис. 2.3
РАСЧЕТ КОВ ДЕРЕВА ЦЕЛЕЙ
УРОВЕНЬ
Рис. 2.4
Рис. 2.5
РАСЧЕТ КОВ ДЕРЕВА ЦЕЛЕЙ. 2 УРОВЕНЬ
Рис. 2.6
Рис. 2.7
Результаты расчетов говорят о том,
что достижение подцели «Заработать дополнительные средства» приблизит к
достижению цели на 24%, как и оценка качества. Оценка внешнего вида лишь на
16%, а оценка финансового положения на 36%.
3. ДЕРЕВЬЯ МЕРОПРИЯТИЙ
.1 Построение деревьев мероприятий
Дерево мероприятий может быть продолжением
дерева целей. Благодаря дереву мероприятий может быть решена проблема,
связанная с принятием решения по выбору конкретной стратегии достижения
поставленной цели. Причем, детализация этой стратегии при движении вниз по
уровням ветвления дерева мероприятий становится более подробной. В верхних
уровнях отражаются обобщенные (предварительные и промежуточные) мероприятия и
только в нижнем уровне представлены конкретные работы и операции по реализации
данной стратегии (пути) достижения цели. В деревьях мероприятий детализация
сводится к вычленению альтернативных вариантов решения, то есть используется
логика «или».
Рис. 3.1
Для того чтобы определить наиболее эффективный
путь достижения цели необходимо рассчитать коэффициенты оценки вариантов
решений.
3.2 Расчет коэффициентов оценки
вариантов решений
Факторы (критерии), которые необходимо брать в
учет при взвешивании альтернатив.
Временные затраты.
Ожидаемые результаты.
Сложность реализации.
ДЕРЕВЬЯ МЕРОПРИЯТИЙ (расчет коэффициентов
важности факторов).
Рис. 3.2
ДЕРЕВЬЯ МЕРОПРИЯТИЙ (расчет весов
альтернатив по фактору 1)
Рис. 3.3
ДЕРЕВЬЯ МЕРОПРИЯТИЙ (расчет весов альтернатив по
фактору 2)
Рис. 3.4
ДЕРЕВЬЯ МЕРОПРИЯТИЙ (расчет весов
альтернатив по фактору 3)

ДЕВЕВЬЯ МЕРОПРИЯТИЙ (таблица
расчетов альтернатив семейства 1).
Рис. 3.6
ДЕРЕВО МЕРОПРИЯТИЙ ПО ПОДЦЕЛИ
«ОЦЕНКА КАЧЕСТВА»
Рис. 3.7
Для достижения этой подцели
необходимо прежде всего провести анализ информации внешних источников.
ДЕРЕВО МЕРОПРИЯТИЙ ПО ПОДЦЕЛИ
«ОЦЕНИТЬ ВНЕШНИЙ ВИД».
Рис. 3.8
Для достижения этой подцели необходимо прежде
всего принять решение исходя из собственных предпочтений.
ДЕРЕВО МЕРОПРИЯТИЙ ПО ПОДЦЕЛИ «ЗАРАБОТАТЬ
ДОПОЛНИТЕЛЬНЫЕ СРЕДСТВА».
Рис. 3.9
Для достижения этой подцели необходимо прежде
всего принять решение путем поиска подработки.
ДЕРЕВО МЕРОПРИЯТИЙ ПО ПОДЦЕЛИ «СЭКОНОМИТЬ ЗА
СЧЕТ СОКРАЩЕНИЯ ТЕКУЩИХ РАСХОДОВ»
Рис. 3.10
Для достижения этой подцели наиболее оптимально
рассчитать доходы, с помощью, фирмы, специализирующейся на этом.
4. СЕТЕВОЙ ГРАФИК
цель дерево сетевой график
В сетевой модели весь комплекс операций делится
на отдельные операции (работы), которые располагаются в строгой технологической
последовательности. Сетевой график выглядит как изображение на плоскости хода
выполнения проекта.
Термин «работа» может иметь следующие значения:
) действительная работа в прямом смысле слова,
то есть трудовой процесс, требующий затрат времени и ресурсов;
) ожидание, не требующее затрат труда, но
занимаемое некоторое время;
) «фиктивная» работа, то есть логическая связь
между двумя или несколькими операциями, не требующая ни затрат времени, ни
ресурсов, но указывающая, что возможность начала одной работы непосредственно
зависит от результатов другой работы.
Следовательно, если какая-либо работа может быть
начата только после окончания нескольких определенных работ, то необходимым и
достаточным исходным условием для её начала являются лишь сумма частных
результатов этих работ, то есть их суммарный результат. Этот суммарный
результат и принято называть термином событие. Событие означает точку во
времени, которая отделяет различные стадии осуществления проекта.
Событие может свершиться только тогда, когда
закончатся все работы, ему предшествующие. Последующие работы могут начаться
только тогда, когда событие свершится.
После того, как определены и проанализированы
цели и мероприятия по их достижению, необходимо построить сетевые модели
планирования и управления. Таким образом, сетевые модели дополняют деревья
целей и мероприятий, позволяют детально проработать плановые задания.
Перечень работ на основании выделенных
мероприятий во всех деревьях мероприятий.
Сетевой график (последовательность
работ).
Построение сетевого графика.
Сетевой график (сроки свершения
событий).
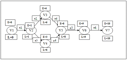
Рис. 4.1
Сетевой график (расчетная таблица).
Рис. 4.2
Исходя из расчетов, делаем вывод о
том, что критическим путем является V1-V2-V3-V5-V6-V7. Критическому пути
принадлежат те работы, где все три вида резервов равны.
ЗАКЛЮЧЕНИЕ
В нашей работе мы применяли метод экспертных
оценок для решения поставленной проблемы. Его сущность заключается в проведении
экспертами интуитивно-логического анализа проблемы с количественной оценкой
суждений и формальной обработкой результатов. Полученное в результате обработки
обобщенное мнение экспертов принимается как решение проблемы. Метод экспертных
оценок используется для решения различных сложных слабоструктурированных,
неформализуемых проблем. В том числе он используется и для решения самых
обыденных жизненных проблем.
Основной особенностью методик системного анализа
является сочетание в них формальных методов и неформализованного (экспертного)
знания, исходя из этого системный анализ целесообразно применять для решения
таких проблем, которые не могут быть поставлены и решены отдельными методами
математики, т.е. проблем с неопределенностью ситуации принятия решения, когда
используют не только формальные методы, но и методы качественного анализа,
интуицию и опыт лиц, принимающих решения.
СПИСОК ЛИТЕРАТУРЫ
1.
Кричевский А.И. Исследование систем управления: Курс лекций. - Новосибирск:
СибАГС, 2009. - 136 с.