Разработка методики оценки поставщиков ООО ТД 'Интерком-Л'
МинОбрНауки России
Федеральное государственное бюджетное
образовательное учреждение высшего профессионального образования
“Самарский государственный
аэрокосмический университет имени академика С.П. Королёва
Факультет летательных аппаратов
Кафедра производства летательных
аппаратов и управления качеством в машиностроении
ПОЯСНИТЕЛЬНАЯ ЗАПИСКА
К дипломному проекту на тему
Разработка методики оценки
поставщиков ООО ТД «Интерком-Л»
Дипломник А.В. Заварзин
Руководитель проекта Е.В. Еськина
Самара 2013
РЕФЕРАТ
Дипломный проект
Пояснительная записка: 105с., 18 рис., 13 табл., 29 источников.
Графическая документация: 27 слайдов формата А4
ПОСТАВЩИК, СИСТЕМА МЕНЕДЖМЕНТА КАЧЕСТВА, МЕТОДИКА ОЦЕНКИ, ПРИНЦИПЫ
МЕНЕДЖМЕНТА, КВАЛИМЕТРИЧЕСКАЯ ОЦЕНКА, ЗАКУПКИ, ОПТИМАЛЬНЫЙ МИКРОКЛИМАТ,
ЭКОНОМИЧЕСКИЙ ЭФФЕКТ
Цель дипломного проекта - разработка методики оценки поставщиков ООО ТД
«Интерком-Л» для отдела снабжения.
Объектом исследования является методика оценки поставщиков на основе
данных действующих поставок для ООО ТД «Интерком-Л».
Предметом исследования является оценка поставщиков с целью улучшения
процесса закупок и повышения качества услуг ООО ТД «Интерком-Л».
Область применения - торговые компании.
Произведён анализ состояния предприятия. Оценен действующий порядок
отбора поставщиков. Выбрано направление и разработана методика оценки
поставщиков предприятия.
Произведена оценка экономической эффективности внедрения методики оценки
поставщиков на предприятии ООО ТД «Интерком-Л».
Предусмотрены меры по обеспечению безопасности жизнедеятельности для
менеджера по качеству с предложениями и рекомендациями по снижению вредного
воздействия на организм человека и окружающую среду.
Содержание
Введение
. Анализ организации и оценка
поставщиков ООО ТД «ИНТЕРКОМ-Л»
.1 Общая характеристика
предприятия ООО ТД «ИНТЕРКОМ-Л»
.2 Функионирование системы
менеджмента качества на ООО ТД «ИНТЕРКОМ-Л»
.3 Описание существующего
процесса выбора поставщиков на ООО ТД «ИНТЕРКОМ-Л»
. Существующий метод оценки
поставщиков на ООО ТД «Интерком-Л»
.1 Классификация поставщиков
и особенности работы с ними в оптовой торговле
.2 Влияние поставщиков на
функционирование организации
.3 Описание существующих
методов оценки качества поставщиков
. Квалиметрическая оценка
качества поставщиков ООО ТД «Интерком-Л»
.1 Комплексный метод оценки
качества поставщиков
.2 Процедура анкетирования
.3 Автоматизация процесса
оценки поставщиков ООО ТД «Интерком-Л»
.3.1 Описание програмного
продукта
. Оценка экономической
эффективности внедрения методики оценки поставщиков на ООО ТД «Интерком-Л»
.1 Маркетинговые исследования
.2 Расчёт стоимости внедрения
методики на предприятии ООО ТД «Интерком-Л»
.3 Экономический эффект
работы предприятия
.4 Экономический эффект
работы предприятия после внедрения методики на предприятии
. Безопасность
жизнедеятельности
.1 Оценка факторов рабочей
среды
.1.1 Оценка микроклимата
рабочего места
.1.2 Оценка освещённости
рабочего места
.1.3 Оценка уровня шума на
рабочем месте
.1.4 Оценка уровня
напряжённости электромагнитного поля на рабочем месте
.2 Оценка факторов трудового
процесса
.2.1 Оценка тяжести трудового
процесса
.2.2 Оценка напряжённости
трудового процесса
.3 Оценка условий труда
.4 Пожаробезопасность
.4.1 Профилактика пожара
.4.2 Пожарная защита
.5 Электробезопасность
Заключение
Список использованных
источников
Приложение А Политика в
области качества ООО ТД «Интерком-Л»
Приложение Б Назначение
руководства по качеству ООО ТД «Интерком-Л»
Приложение В Анкета
поставщика ООО ТД «Интерком-Л»
Приложение Г Форма отчёта о
результатах оценки поставщиков ООО ТД «Интерком-Л»
Введение
Открытость России в установления торговых отношений с зарубежными
странами вынуждает многие отечественные предприятия искать все новые и более
совершенные инструменты борьбы за потребителя, обеспечивающие устойчивое
положение организации на занимаемых сегментах рынка, влечет за собой обострение
конкуренции на рынках товаров и услуг, и создаёт предпосылки для дальнейшего
развития и роста.
В настоящее время работа любого современного предприятия зависит от материалов,
товаров и услуг, которые поставляют ему другие организации. Иными словами ни
одна организация, предприятие, учреждение не являются самодостаточными.
Главной целью функционирования предприятия является получение максимально
возможной прибыли за счет реализации потребителям производимой продукции
(выполненных работ, оказанных услуг), на основе которой удовлетворяются
социальные и экономические запросы трудового коллектива и владельцев средств
производства.
Для бесперебойного функционирования торгового предприятия необходимо
хорошо налаженное обеспечение, которое на предприятиях осуществляется через
органы снабжения.
Выбор поставщиков - задача сложная и ответственная, поскольку от них во
многом зависит рентабельность и репутация фирмы перед клиентами, потребителями
ее продукции. Проблема выбора является наиболее острой для новых фирм или фирм,
меняющих номенклатуру продукции, сферу деятельности либо стратегию.
Важность выбора поставщика объясняется не только функционированием на
современном рынке большого количества поставщиков одинаковой продукции, но и
тем, что поставщик должен быть, прежде всего, надежным партнером торгового
предприятия в реализации его стратегии торговли.
Иными словами большое количество и разнообразие потенциальных поставщиков
приводит к тому, что особое внимание уделяется проблеме выбора тех, которые
могли бы с наибольшим эффектом обеспечить успешную сбытовую деятельность
торгового предприятия. Поэтому тема диплома «Разработка методики оценки
поставщиков ООО ТД «Интерком-Л» является актуальной.
В данном проекте рассматриваются существующие методы оценки поставщиков и
разрабатывается методика оценки поставщиков предприятия с использованием одного
из методов квалиметрии. Также в данном проекте имеет место автоматизация данной
методики, направленная на повышение эффективности оценки поставщиков.
В четвёртой главе рассмотрена и рассчитана экономическая эффективность от
внедрения на предприятии разработанной методики оценки поставщиков.
В пятом разделе дана оценка условий труда менеджера по качеству и
рассмотрены меры по обеспечению безопасности жизнедеятельности с предложениями
и рекомендациями по снижению вредного воздействия на организм человека и
окружающую среду.
менеджмент качество поставщик экономический
1.
Анализ организации и оценка поставщиков ООО ТД «Интерком-Л»
1.1
Общая характеристика предприятия ООО ТД «Интерком-Л»
Основным видом деятельности предприятия ООО ТД «Интерком-Л» является
закупка и оптово-розничная продажа автокомпонентов, автомасел и автохимии для
отечественных автомобилей на территории Российской Федерации. Предприятие
организовано в 1997 году и находится на рынке торговых услуг уже более 15 лет.
На сегодняшний день ООО ТД «Интерком-Л» осуществляет оптовую и розничную
реализацию более чем 10000 наименований автокомпонентов для автомобилей ВАЗ,
ГАЗ, УАЗ, ЗИЛ, КАМАЗ.
В своей работе компания придерживается политики высочайшего качества
услуг и ориентации на требования потребителя, основанной на использовании новых
современных технологий и индивидуального подхода к каждому клиенту.
Территориальный охват товаропроводящей сети предприятия составляет: 11
республик, 26 областей, 6 краёв, 2 округа. В компании работает около 2500
сотрудников. В рассматриваемом филиале компании, открытом в городе Тольятти
работает 60 человек.[23]
Свою торгово-хозяйственную деятельность предприятие
осуществляет в г.Тольятти. Форма собственности - общество с ограниченной
ответственностью, которое действует на основании Устава. Предприятие
руководствуется соответствующими законодательными актами в сфере
предпринимательской деятельности. ООО ТД «Интерком-Л» является юридическим
лицом, имеет самостоятельный отчетный баланс, расчетный счет и иные счета в
банке ВТБ 24, круглую печать, штампы, бланки с указанием своего полного
наименования. Предприятие осуществляет свою деятельность на основе полного
хозяйственного расчета, самофинансирования и самоокупаемости. Также данное
предприятие самостоятельно отвечает за полученные результаты от своей
производственной деятельности и выполнение обязательств перед бюджетами,
банками и другими контрагентами.
ООО ТД «Интерком-Л» заключает сделки (договоры,
контракты) со многими предприятиями г.Москвы, г.Санкт-Петербург, г.Тольятти,
г.Челябинск, г.Жигулёвск, г.Магнитогорск на оптовую поставку автозапчастей и
технологических жидкостей. [23]
Управление деятельностью предприятия осуществляется
директором предприятия. Директор самостоятельно определяет структуру управления
предприятия и формирует штатное расписание.
Предприятие обеспечивает гарантированный законом минимальный
размер оплаты труда, условия труда и меры социальной защиты работников.
Предприятие
ведёт бухгалтерскую и статистическую отчётность в порядке, установленном
законодательством РФ.
Организация арендует площади под офис 150 кв.м. и склад 2350 кв.м., в
общей сложности 2500 кв.м. Складское помещение предприятия представлено на
рисунке 1. Офисное помещение представлено на рисунке 2.
Рисунок 1 - Складское помещение предприятия ООО ТД «Интерком-Л»
Рисунок 2 - Офисное помещение предприятия ООО ТД «Интерком-Л»
Торговое предприятие имеет достаточно выгодное расположение, оно
находится в селе Тимофеевка близ города Тольятти, на пересечении
автомагистралей, что способствует удобству в получении и отправке товаров
покупателям.
Конкуренция в городе Тольятти весьма высока, похожие предприятия
устраивают демпинг цен, тем самым пытаются перетянуть наработанных клиентов к
себе. Увеличивают ассортимент товаров, заключают прямые договоры с заводами
изготовителями или дистрибьюторами по России. А тот факт, что в городе Тольятти
расположен Волжский Автомобильный Завод только усиливает конкуренцию на рынке.
Очевидно, что для уверенной работы на этом рынке товаров необходимо иметь
полный ассортимент, не только зарекомендовавший себя, но и отвечающим
тенденциям технического прогресса. ООО ТД «Интерком-Л» является дилером по
10-ти подобного рода товарам, а также имеет статус партнера по 5-ти брендам,
что позволяет предлагать покупателям вполне проверенный по качеству товар по
привлекательным ценам. Одним из важнейших моментов при работе с клиентами
является техническая поддержка в гарантийный, а также в постгарантийный период
продажи товара, данный аспект имеет место в ООО ТД «Интерком-Л».
С 2009 на предприятии ООО ТД «Интерком-Л» разработана и внедрена Система
Менеджмента Качества в соответствии с требованиями ИСО 9001:2008. Её целью
является повышение качества предоставляемых услуг, удовлетворение требований
потребителей, повышение конкурентоспособности, подготовка к сертификации,
оптимизации процессов во всех подразделениях, а также обеспечение новых
возможностей на внешнем рынке.
Политики предприятия ООО ТД «Интерком-Л» в области качества представлена
в приложении А. Назначение руководства по качеству представлено в приложении Б.
Организационная структура управления предприятия представлена на рисунке
3.
Рисунок 3 - Организационная
структура предприятия ОАО «Интерком-Л»
Как видно из рисунка 3, ООО ТД «Интерком-Л» имеет линейно-функциональную
организационную структуру, при которой четко выражено разделение труда и
специализация.
Директор предприятия несёт полную ответственность и имеет все полномочия по
качеству оказываемых услуг. Он определяет политику в области качества,
осуществляет её контроль и анализ, отвечает за выработку целей в области
качества, обеспечение ресурсами для достижения поставленных целей. Определяет
меры по управлению и координации, устанавливает обязанности и полномочия
руководителей. Анализирует эффективность системы, а также назначает
представителя руководства за соответствием СМК требованиям ИСО 9001.
Заместитель директора по продажам в своей работе подотчетен директору
предприятия. Он осуществляет организацию работы и эффективное взаимодействие
всех отделов коммерческого направления. Он так же отвечает за повышение
рентабельности предприятия, организацию разработки установленной отчётности по
всему коммерческому направлению фирмы, обеспечивает соблюдение законности в
деятельности предприятия и осуществления его хозяйственно-экономических связей.
Заместитель директора по снабжению в своей работе подотчетен директору
предприятия. Он осуществляет работу по ведению, оформлению и контролю
выполнения договоров (контрактов), снабжению продукции от поставщиков и
обеспечению транспортом, по ведению внешнеэкономической деятельности, а также
организует контроль за работой складского хозяйства предприятия.
Главный бухгалтер в своей работе подотчетен директору предприятия. Отвечает за
учет затрат на качество, в том числе потерь, связанных с закупкой
некачественной продукции. По актам на брак производит расчет убытков, для
удержания их с виновников. Информацию о фактических затратах на качество
представляет директору фабрики.
Начальник отдела качества в своей работе подотчетен директору предприятия. В его
обязанности входит:
· установление, внедрение и поддержание в рабочем
состоянии всех процессов СМК;
· регулярный доклад высшему руководству
о функционировании системы менеджмента качества и любых потребностей в ее
улучшении;
· распространение по всей организации
осознанности требований потребителя;
· планирование и проведение внутреннего
аудита подразделений предприятия;
· контроль выполнения корректирующих и
предупреждающих действий в СМК;
· планирование и проведение «Дней
качества» предприятия и участие в них.
Начальник отдела кадров в своей работе подотчетен директору компании.
Организует работы по обеспечению подбора, расстановки и использованию рабочих
кадров и специалистов, участвует в формировании стабильного коллектива.
Контролирует исполнение руководителями подразделений постановлений, приказов и
распоряжений по вопросам работы с кадрами. Организует и проводит контроль за
состоянием трудовой дисциплины в подразделениях организации и за соблюдением работниками
правил внутреннего трудового распорядка.
В организационной структуре руководители обеспечивают руководства
нижестоящих подразделений по всем видам деятельности. Результаты работы каждого
подразделения оцениваются показателями, характеризующими выполнение ими своих
целей и задач. При этом конечный результат (эффективность и качество работы
организации в целом) становится как бы второстепенным, так как считается, что
все подразделения в той или иной мере работают на его получение. [8]
В ООО ТД «Интерком-Л» определены следующие центры ответственности:
) Центром затрат на снабжение является отдел снабжения. Руководитель
учитывает и контролирует затраты на закупку продукции, объёмы закупаемых партий
товаров, хранение и отпуск, закупку необходимого оборудования и технических
средств, офисной техники, канцелярских принадлежностей, а также затраты на
услуги логистических компаний.
) Центром дохода является отдел продаж. Руководитель отдела продаж
планирует, учитывает и контролирует затраты по продаже продукции, объёмы
проданной продукции, прибыль с продаж.
) Центром управленческих затрат является группа подразделений: финансовый
и отдел кадров. Руководители отделов осуществляют контроль за работой своих
отделов.
) Центром управления финансами является бухгалтерия. Главный бухгалтер
ведёт учёт и обеспечивает финансовую стабильность, создание устойчивых
предпосылок для дальнейшего экономического роста.
) Центром управления персоналом является отдел кадров. Руководитель
отдела производит подбор персонала и осуществляет систему поощрений и наложения
взысканий на работников организации.
Преимуществами такого типа организационной структуры является единство и
четкость распоряжений, согласованность действий и четкая система взаимосвязей
между директором и подчиненными, ясно выражена ответственность. Недостатками же
такого типа структуры являются высокие требования к директору, который должен
иметь знания в различных областях науки и техники, и опыт работы по всем
функциям управления и сферам действия предприятия. [2]
Матрица ответственности руководства и персонала предприятия ООО ТД
«Интерком-Л» представлена в таблице 1.
Таблица 1 - Матрица ответственности ООО ТД «Интерком-Л»
|
Требования стандарта ИСО\
Ответственные лица
|
Директор
|
Зам. директора по качеству
|
Зам. директора по продажам
|
Зам. директора по снабжению
|
Инженер по качеству
|
Нач.отдела маркетинга
|
Нач. отдела инф. технологий
|
Нач. отдела кадров
|
Начальник склада
|
|
Планирование и развитие
СК в ОАО «Интерком-Л»
|
|
1. Руководство по качеству
|
|
О
|
|
|
П
|
|
|
|
|
|
2.Политика в области
качества
|
О
|
П
|
|
|
И
|
|
|
|
|
|
3. Цели в области качества
|
О
|
П
|
|
|
И
|
|
|
|
|
|
Основные процессы
|
|
1. Поиск поставщиков и
заключение контрактов
|
О
|
|
П
|
|
|
И
|
|
|
|
|
2. Приёмка и хранение товара
|
|
|
|
И
|
|
|
|
|
О
|
|
3. Реализация продукции на
рынки сбыта
|
|
|
О
|
|
|
И
|
|
|
Т
|
|
4. Идентиф-я продукции
|
|
|
|
|
|
|
О
|
|
|
|
5. Инновационная деятельность
|
|
|
|
|
|
|
О
|
|
|
|
6. Международная деятельность
|
О
|
|
|
|
|
|
|
|
|
|
Процессы управления
|
|
1. Маркетинг и анализ рынка
|
|
|
И
|
|
|
О
|
|
|
|
|
2. Подготовка кадров высшей
квалификации
|
|
|
|
|
|
|
|
О
|
|
|
Обеспечивающие процессы
|
|
1. Управление персоналом
|
|
|
|
|
|
|
|
О
|
|
|
2. Управление закупками
|
|
|
|
О
|
|
И
|
|
|
|
|
3. Приобретение складского
оборудования
|
|
|
|
О
|
|
|
|
|
И
|
|
Мониторинг, анализ и
изменение процессов
|
|
1. Управление документацией
|
|
О
|
|
|
И
|
|
|
|
|
|
2. Управление
несоответствиями
|
|
О
|
|
|
И
|
|
|
|
|
|
3. Управления записями
|
|
О
|
|
|
И
|
|
|
|
|
|
4.Корректирующие действия
|
|
О
|
|
|
И
|
|
|
|
|
|
5.Предупреждающие действия
|
|
О
|
|
|
И
|
|
|
|
|
|
6. Внутренние аудиты
|
|
О
|
|
|
И
|
|
|
|
|
|
|
|
|
|
|
|
|
|
|
|
|
|
О - ответственный;
П - помощник;
Т - транспортировщик;
И - информатор.
Главной целью предприятие считает организацию процесса по обеспечению
сети автосервисов и автосалонов необходимыми товарами по конкурентоспособным
ценам, а также удобство для вышеперечисленных покупателей в предоставлении
широкого ассортимента различной продукции, отвечающей эталоном качества. К
задачам предприятия нужно отнести:
полнейшую централизацию закупочной деятельности сети автосервисов и
автосалонов;
эффективность закупок;
отслеживание ассортимента закупаемого товара, его обновление и т.п.
гарантийное и постгарантийное сопровождение проданного товара;
снижение издержек для покупателей;
расширение в сфере группового товарооборота;
грамотно отстроенную логистику;
более прозрачную закупочную деятельность;
участие в различных тендерах;
получение прибыли.
К видам деятельности предприятия можно отнести:
1. закупочную;
2. сбытовую;
3. консультационную.
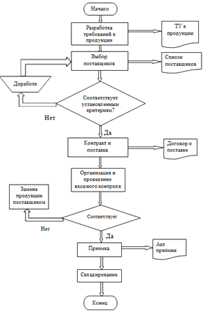
Закупка продукции у поставщиков на предприятии осуществляется согласно
схеме, представленной на рисунке 4.
Рисунок 4 - Блок-схема процесса «закупка продукции»
ООО ТД «Интерком-Л» закупает и в дальнейшем реализует товары, необходимые
для оказания услуг по ремонту легковых и грузовых автомобилей ВАЗ, ГАЗ, УАЗ,
КАМАЗ, ЗИЛ, а именно:
автозапчати (Fenox, БелМаг,
Трэк, Boush, BigFilter, Аком, Fillin и т.д);
- автомасла (Лукойл, Mobil, Shell, Esso, Castrol,
Visco);
автохимия (Luxoil, Oil Right, Sever, Ларус и т.д.);
- различные расходные материалы (битопласт, герлен, визомат, изолон);
автоаксессуары (коврики, чехлы, ароматизаторы и пр.).
Особое внимание в компании уделяется поставщикам продукции. Специалисты
отдела снабжения работают с крупнейшими производителями запчастей и имеют
наиболее полное представление о спектре предложений на рынке. На складские
помещения предприятия поступает только проверенная и качественная продукция, а
большие объёмы операций закупки позволяют компании поддерживать минимально
возможные цены на рынке.
Основной продукцией, закупаемой на предприятии являются автозапчасти и
масла для отечественных автомобилей. Основными поставщиками ООО ТД «Интерком-Л»
являются, как видно из данных таблицы 2, следующие организации: ООО «Fenox Automotive Components», ОАО «Mobil», ОАО «АвтоВАЗ», ОАО «Лукойл», ЗАО «АКОМ», ОАО «Завод
им.Тарасова ».
Таблица 2 - Поставщики ООО ТД «Интерком-Л»
|
№ п/п
|
Наименование поставщика
|
Вид, наименование поставляемой
продукции
|
|
1
|
ООО «Fenox Automotive Components»
|
- гидроцилиндры; - тормоза,
тормозные диски, тормозные барабаны; - водяные помпы; - суппорта дисковых
тормозов и их базовые детали;
|
|
2
|
ООО «ТД Лузар»
|
- алюминиевые радиаторы
охлаждения и отопителя; - водяные насосы; - термостаты;
|
|
3
|
ОАО «Mobil»
|
- моторные масла;
|
|
4
|
ОАО «АвтоВАЗ»
|
- продукция Волжского
автомобильного завода;
|
|
5
|
НПО «БелМаг»
|
- шаровые опоры; - рулевые
наконечники;
|
|
6
|
ООО «Airline»
|
- автомобильные аксессуары;
|
|
7
|
ЗАО «АКОМ»
|
- аккумуляторы;
|
|
8
|
ОАО «Esso»
|
- смазочные материалы;
|
|
9
|
ООО «FILLinn»
|
- автокосметика и
автохимия;
|
|
10
|
ОАО «Лукойл»
|
- моторные масла;
|
|
11
|
ОАО «Oil Right»
|
- автокосметика и
автохимия;
|
|
12
|
ОАО «Castrol»
|
- моторные масла;
|
|
13
|
ОАО «Luxoil»
|
- автокосметика и
автохимия;
|
|
14
|
ОАО «Finwhale»
|
- запасные части и
расходные материалы;
|
|
15
|
ОАО «СARGEN»
|
- высоковольтные провода; -
низковольтные жгуты; - ремнаборы автоэлектрики; - монтажные провода;
|
|
16
|
ОАО «SHELL»
|
- моторные масла;
|
|
17
|
ООО «Старт Вольт»
|
- генераторы; -стартеры; -
комплектующие;
|
|
18
|
ОАО «ТНК»
|
- автомобильные масла;
|
|
19
|
ОАО «Тосл-Синтез»
|
- автомобильные масла; -
автохимия; - автокосметика;
|
|
20
|
ОАО «ТРЕК»
|
- автозапчасти;
|
|
21
|
ООО «Роберт-Бош»
|
- свечи зажигания;
|
|
22
|
Торговая марка «TRIALLI»
|
- прокладки; -тормозные
колодки; - ремкомплекты;
|
|
23
|
ЗАО «ВАЗинтерСервис»
|
- комплектующие и запасные
части для автомобилей Лада;
|
|
24
|
ООО «ТрансМастер Групп»
|
- комплектующие и запасные
части для отечественных автомобилей;
|
|
25
|
ОАО «Завод им.Тарасова »
|
- стартеры; - генераторы; -
втягивающие реле; - привода;
|
|
26
|
ПТГ «БИГ» (BIG FILTER)
|
- топливные фильтры; -
воздушные фильтры; - масляные фильтры;
|
|
27
|
ЗАО «СААЗ»
|
- амортизаторы; - подвески.
|
Таким образом, солидный срок работы на рынке позволяет компании ООО ТД
«Интерком-Л» говорить о наличии богатого опыта, который компания передаёт своим
клиентам, предлагая консультации и помощь по всем видам оказываемых услуг, в
том числе и в формировании ассортимента, обеспечивая необходимые объёмы
поставок в нужные клиентам сроки.
1.2
Функционирование системы менеджмента качества на ООО ТД «Интерком-Л»
Основой политики в области качества ООО ТД «Интерком-Л» является
удовлетворенность потребителей качеством оказываемых услуг и предлагаемой
продукции, непрерывное совершенствование работы и постоянные улучшения.
Деятельность организации направлена на решение следующих задач:
· оказание высококачественных услуг, отвечающих национальным и
международным требованиям качества;
· повышение квалификации, творческой активности,
ответственности персонала;
· совершенствование системы управления качеством.
Выполнение поставленных задач достигается за счет:
· совершенствования технологии, внедрения новейшего оборудования, средств
автоматизации и контроля производства;
· внедрения на всех предприятиях системы качества, непрерывного
ее совершенствования; активного сотрудничества с поставщиками, получения от них
гарантии качества поставляемой продукции;
Разработка, внедрение и постоянное улучшение результативности системы
менеджмента качества ООО ТД «Интерком-Л» осуществляется в соответствии с
требованиями ГОСТ Р ИСО 9001:2008 с целью оказания услуг, удовлетворяющих
требованиям заказчика.
Внедрение системы менеджмента качества и её последующая сертификация
демонстрирует потребителям приверженность компании ООО ТД «Интерком-Л»
международным принципам качества и несет ряд стратегических и экономических
преимуществ:
усовершенствование системы управления и повышение ее результативности за
счет четко выстроенной системы распределения ответственности и полномочий,
грамотной постановки целей деятельности организации;
повышение удовлетворенности потребителей путем постоянного повышения
качества услуг;
повышение имиджа и инвестиционной привлекательности компании в глазах
иностранных и российских партнеров, поставщиков, усиление позиций компании в
регионе и отрасли в целом;
сокращение времени выполнения заказов и снижение себестоимости
поставляемой компанией продукции и оказываемых услуг;
сохранение и совершенствование накопленных знаний или ценной информации
даже при значительной сменяемости персонала;
создание условий для быстрого и эффективного внедрения других систем
менеджмента (ISO 14001, OHSAS 18001).
СМК основана на следующих принципах:
ориентация на потребителя (заказчика);
лидерство руководства;
процессный подход;
системный подход к менеджменту;
вовлечение сотрудников;
принятие решений на основе фактов;
постоянное улучшение;
взаимовыгодные отношения с поставщиками.
СМК для более эффективного повышения желаемого результата управляет
деятельностью и соответствующими ресурсами как процессом, а сами процессы,
связанные с продукцией (услугами) и управления ими, представляются как система
взаимосвязанных и постоянно развивающихся процессов. [1]
Все процессы СМК по степени их влияния на получение добавленной ценности
делятся на:
основные (базовые процессы), результатом которых являются оказания услуг в рамках
договора или контракта ООО ТД «Интерком-Л»;
обеспечивающие процессы, результатом которых является создание необходимых
условий для осуществления основных процессов;
собственные процессы менеджмента, результатом которых является
повышение результативности и эффективности основных и обеспечивающих процессов.
В СМК ООО ТД «Интерком-Л» действуют процессы:
закупок;
управления несоответствующей продукцией;
корректирующие действия для устранения причин несоответствий;
предупреждающие действия для устранения причин потенциальных
несоответствий;
внутреннего аудита;
управления документацией;
управления записями;
мониторинга и изменений;
менеджмента ресурсов;
определения ответственности руководства;
постоянного улучшения СМК;
гарантийного надзора в эксплуатации.
Основным критерием результативности каждого процесса является
соответствие требованиям нормативной документации на процесс. [5]
Необходимо отметить тот факт, что каждый процесс имеет своего исполнителя
(«владельца») в соответствии с положением о подразделениях и должностными
инструкциями.
На выходе каждого процесса осуществляется мониторинг, измерение и анализ
в соответствии с нормативной документацией (НД) на процесс.
Закупаемая продукция должна обеспечивать соответствие установленным
требованиям к закупкам.
Организационная структура дирекции по качеству:
) дирекция по качеству представляет собой самостоятельное функциональное
подразделение, объединяющее в своём составе специализированные подразделения по
отдельным функциям управления качества, с целью координации их деятельности в
обеспечении качества услуг и процессов СМК.
) организационная структура отдела качества ООО ТД «Интерком-Л»
обеспечивает реализацию задач обеспечения качества оказываемых услуг и
функционирования СМК предприятия в соответствии с требованиями ГОСТ Р ИСО
9001:2008.
) в состав дирекции по качеству ООО ТД «Интерком-Л» входят:
начальник отдела качества;
Начальнику отдела качества непосредственно подчиняются сотрудники
предприятия, состоящие в штатном расписании отдела качества, утверждённым
директором предприятия.
инженер по качеству;
менеджер по качеству;
Структурная схема дирекции по качеству предприятия ООО ТД «Интерком-Л»
разрабатывается заместителем директора по качеству и утверждается директором
ООО ТД «Интерком-Л».
В задачи дирекции по качеству предприятия входят:
разработка и реализация политики предприятия в области качества;
обеспечение соответствия качества услуг потребностям внутреннего и
внешнего рынков;
формирование единой политики по стандартизации на предприятии;
организация, координация и методическое обеспечение работ, проводимых
подразделениями организации по стандартизации и каталогизации.
Функциями дирекции по качеству являются:
осуществление организации и управления деятельностью;
утверждение месячных планов и контроль за их выполнением;
осуществление контроля качества выполняемых работ;
участие в обучении персонала организации по вопросам обеспечения
качества;
осуществление контроля за состоянием трудовой дисциплины;
обеспечение безопасных условий труда, осуществление контроля за
состоянием охраны труда и противопожарной защиты;
разработка методических документов по оценке результативности процессов
СМК;
осуществление контроля за своевременным исполнением
организационно-распорядительных документов;
проведение входного контроля качества закупаемой продукции в соответствии
с документацией;
- выполнение работ по ведению СМК, организация проверки выполнения
требований СМК при внутренних аудитах, анализ результативности СМК;
совершенствование действующей СМК;
ведение баз данных о результативности СМК; о качестве продукции, услуг и
труда, в том числе выполнения работ в системе информационного обмена с
применением компьютерных технологий;
осуществление методического руководства в подразделениях по организации и
выполнению процессного подхода;
разработка информационных документов, документов по анализу
результативности СМК и других аналитических документов;
разработка и корректировка нормативной документации СМК;
организация проверки выполнения требований НД в подразделениях; хранения
и учёта НД, в том числе изменений к НД;
участие в разработке учётных программ по качеству для специалистов
различных уровней управления и видов деятельности.
Начальник отдела качества имеет следующие права:
) организовывать участие подразделений предприятия в работах по
разработке основополагающих документов СМК, определению критериев и методов
оценки результативности и эффективности процессов и СМК, в проведении
функционального анализа процессов;
) подготавливать предложения по повышению результативности
функционирования и постоянному улучшению СМК;
) организовывать подготовку документов к аудиту (план аудита, программа
аудита, опросные листы) и участвовать во внутренних аудитах системы качества
предприятия в качестве аудитора;
) принимать участие в рассмотрении и анализе рекламаций и претензий к
качеству поставляемой продукции, подготовке заключения и вести переписку по
результатам их рассмотрения;
) участвовать в подготовке данных, по результатам проведения внутреннего
аудита, для анализа руководством функционирования СМК организации;
) участвовать в разработке и организации выполнения мероприятий по
результатам аудита;
) получать от уполномоченных по качеству и уполномоченных по
стандартизации подразделений информацию о состоянии работ по выполнению
требований СМК, приказов и распоряжений руководства предприятия по вопросам
менеджмента качества и стандартизации;
) вносить предложения по совершенствованию работы подразделений, в части
задач и функций отдела качества;
) получать от структурных подразделений предприятия консультации и
информацию, необходимых для выполнения поручений руководства предприятия по
обеспечению качества и функционированию СМК;
)запрашивать и получать от подразделений предприятия необходимые
материалы (документы) для осуществления задач и функций отдела качества;
) принимать участие в работе конференций и семинаров по вопросам
менеджмента качества, стандартизации, а также сертификации СМК;
) прекращать приёмочный контроль продукции и приостанавливать её отправку
потребителю (заказчику), если она не соответствует установленным требованиям;
) запрещать использование на предприятии оборудования, инструмента и
технических средств не соответствующих установленным требованиям;
) организовывать и проводить внутренние проверки СМК;
) представлять, по поручению руководства, интересы организации при
взаимодействии с другими организациями по вопросам качества и СМК;
) вести переписку с организациями по вопросам качества;
) подготавливать руководству предприятия предложения по кадровым вопросам
службы качества через руководителя службы качества (с уведомлением начальников
соответствующих производственных подразделений)
) изучать передовой отечественный и зарубежный опыт по разработке и
внедрению СМК, повышать свой профессиональный уровень знаний в области
качества.
Начальник отдела качества предприятия несёт ответственность за:
выполнение возложенных на него задач, функций и обязанностей;
результативное функционирование процессов СМК, и совместно с владельцами
процессов СМК за результативность процессов СМК в целом;
оказание услуг, несоответствующим установленным требованиям;
своевременное и качественное оформление информационных документов по качеству;
достоверность данных, изложенных в оформляемых документах;
использование оборудования и технических средств не прошедших проверки
согласно установленному порядку;
соблюдение сотрудниками отдела качества правил внутреннего распорядка,
охраны труда, техники безопасности и противопожарной безопасности;
ущерб, причинённый предприятию по вине сотрудников службы качества, в
соответствии с законодательством РФ;
соблюдение секретности и конфиденциальности сведений и информации,
составляющих служебную и коммерческую тайну, полученных при исполнении своих
должностных обязанностей.
1.3
Описание существующего процесса выбора поставщиков на ООО ТД «Интерком-Л»
Как уже отмечалось ранее, основной деятельностью торгового предприятия
ООО ТД «Интерком-Л» является закупочная деятельность, ключевым аспектом которой
является хорошо налаженное обеспечение. Именно поэтому выбор поставщика
является одной из наиболее важных задач закупочной логистики.
Некоторые менеджеры недооценивают значение правильного выбора поставщика
для эффективного функционирования всей компании, а оно обеспечивается во
многом, чётким выполнение поставщиками своих функций. Исследования показывают,
что во многих компаниях мира, по крайней мере, 50% проблем, связанных с
качеством, возникает из-за товаров и услуг, которыми их обеспечили поставщики.
[8]
Прежде поставщик рассматривался как продавец, предоставляющий необходимую
продукцию, которого не интересовали проблемы эффективного производства и
качества производимой продукции. В современных условиях хозяйственные субъекты
всё больше осознают свою взаимозависимость и ответственность друг перед другом.
Поставщики и фирмы - покупатели, становятся партнёрами по бизнесу. Работая
совместно они могут добиться снижения затрат и улучшения качества товаров и
услуг.
Именно эти соображения, а не борьба за большую часть доходов, выходят для
компании ООО ТД «Интерком-Л» на первый план.
На предприятии ООО ТД «Интерком-Л» отдел снабжения осуществляет
регулярный анализ рынка на предмет поставщиков, предлагающих высокое качество
продукции с меньшими ценами, но в тоже время на более выгодных условиях.
Закупленная продукция должна обеспечивать соответствие установленным
требованиям к закупкам. Соответствие закупаемой продукции установленным
требованиям подтверждается клеймами, сертификатами, паспортами, формулярами или
протоколами испытаний их изготовителями. [2]
Поставщики должны оцениваться и выбираться на основе их способности
поставлять продукцию в соответствии с требованиями предприятия. [24]
Первым этапом в организации закупочной деятельности компании является
сбор информации о потенциальных поставщиках продукции.[25] Основными
источниками информации для сбора информации являются:
Каталоги, прайс-листы, торговые журналы, рекламные материалы.
Интернет-сайты.
Конкурсы, торги, аукционы.
Банки и финансовые институты официальных органов.
Выставки и ярмарки.
Торговые представительства и торговые ассоциации.
Собственные исследования.
Переписка и личные контакты с возможными поставщиками.
Конкуренты потенциального поставщика.
Специализированные информационные агентства и исследовательские
организации (например, РБК, РИА «РосБизнесКонсалтинг»).
Государственные ведомства, регистрационные палаты, налоговая инспекция,
лицензионные службы и пр., обладающие открытой для ознакомления информацией.
После того, как определен список возможных поставщиков, отдел снабжения
должен собрать более подробную информацию о каждом из них для того, чтобы
оценить надежность и способность точно выполнять обязательства по планируемому
договору. Во внимание принимаются следующие характеристики:
качество предлагаемой продукции (соответствие продукции нормам ГОСТ, ТУ);
предлагаемые условия поставки;
уровень используемых технологий и производственных мощностей;
финансовое состояние поставщика;
практика выполнения аналогичных контрактов в прошлом;
уровень управленческой и организационной культуры компании;
готовность к кооперации на длительную перспективу.
Далее данные о поставщиках отправляются в архив. На предприятии
существует внутренняя база - реестр поставщиков. В неё занесены и постоянно
обновляются данные о действующих и потенциальных поставщиках, такие как
наименование поставок, цены, сроки поставки, сроки и условия оплаты, гарантии,
финансовое состояние поставщика. Также имеется архив бывших поставок и
заключения по ним. Таким образом, ООО ТД «Интерком-Л» хранит в памяти архива
данные и характеристики о прошлых, настоящих и потенциальных поставщиках.
Эти данные служат основой при подборе поставщиков для предприятия ООО ТД
«Интерком-Л». Подобные системы баз данных широко применяются по всему миру во
многих отраслях промышленности.
Один раз в квартал руководство предприятия запрашивает от заместителя
директора по снабжению детальный отчёт по работе со всеми текущими
поставщиками, включающий в себя 2 основных раздела:
) табель сбора данных;
) графики.
Табель сбора данных - это наиболее простой инструмент, позволяющий быстро
фиксировать проблемные события для дальнейшей обработки и анализа. Табель сбора
данных представляет собой таблицу, разделённую по вертикали по дням, а по
горизонтали по текущим проблемам. В случае если имеет место проблема, то в
соответствующей графе ставится цифра 1, если проблем две, то ставится
соответственно цифра 2 и т.д. При возникновении новой проблемной ситуации
текущая цифра зачёркивается и ставится новая отметка.
Рассмотрим пример оформления табеля сбора данных на примере анализа
деятельности поставщиков: 1.ОАО «Лукойл»; 2.ОАО «БелМаг»; 3.ОАО «Fenox» в период с 1 января по 31 марта
2012 года.
На рисунке 5 представлен пример оформленного табеля сбора данных.
Рисунок 5 - Табель сбора данных
Таким образом, можно посчитать суммарный балл для каждого из
рассматриваемых поставщиков:
ОАО «Лукойл» - 6 баллов;
ОАО «БелМаг» - 8 баллов;
ОАО «Fenox» - 12 баллов.
В результате первичного анализа можно отметить наиболее сильного и
наиболее слабого поставщика, учитывая общие показатели.
Графики составляются по трём ключевым показателям для всех действующих
поставщиков за тот же период времени, согласно которому составлялся табель
сбора данных:
а) доля брака продукции;
б) максимальная задержка поставок;
в) максимальный срок предоставляемой отсрочки платежа.
Необходимо отметить, что такой показатель как отсрочка платежа является
немаловажным для организаций, работающих на так называемые «кредитные деньги»,
предоставленными банками.
На рисунке 6,7,8 представлены примеры графиков, входящих в отчёт
руководству предприятия ООО ТД «Интерком-Л».
Рисунок 6 - Доля бракованной продукции поставщиков
Рисунок 7 - Максимальная задержка поставок продукции поставщиков
Рисунок 8 - Максимальные сроки отсрочки платежа поставщикам
На основе данных графиков можно сделать заключение о том, у каких
поставщиков больше всего бракованной продукции, у кого самые долговременные
задержки поставок и у кого самые выгодные условия по отсрочкам платежей.
Далее отчёт по работе со всеми текущими поставщиками, составленный
заместителем директора по снабжению, отправляется директору на рассмотрение,
после чего директор предприятия принимает решение о том, с какими из
действующих поставщиков можно продолжить работу, с какими следует прекратить
сотрудничество, а с какими следует начать сотрудничество.
Таким образом, из анализа деятельности компании видно, что на предприятии
существует некий порядок поиска и отбора поставщиков, однако как таковая
методика оценки поставщиков никак не зафиксирована документально и представляет
собой цепочку логических суждений, выдвигаемых высшим руководством. Иными
словами отбор поставщиков на предприятии осуществляется руководством на
интуитивном уровне. При принятии решения о заключении договоров с поставщиками
директор зачастую не видит всей картины в целом, а руководствуется только
текущими выгодами предприятия. Этот факт негативно отражается на качестве
оказываемых услуг, а, следовательно, и на удовлетворённости потребителя.
В связи с этим возникает острая необходимость в разработке и внедрении на
предприятии принципиально новой методики оценки качества поставщиков, которая
позволит производить оценку качества на основе математических расчётов, а не
логических суждений, с использованием при этом конкретных показателей качества.
2.
Существующий метод оценки поставщиков на ООО ТД «Интерком-Л»
2.1 Классификация поставщиков и
особенности работы с ними в оптовой торговле
Маркетинговые исследования показали, что на решение о закупках оказывают
влияние четыре основные группы факторов: внешней среды, к которым относятся
уровень спроса на продукт, общеэкономические перспективы, процентные ставки на
привлеченные средства, темпы научно-технического прогресса, политические
события и перемены в области регулирования предпринимательской деятельности,
деятельность конкурентов, проблемы социальной ответственности предпринимателей
перед обществом; организационные, включающие цели закупающей организации,
маркетинговая политика и методы работы, организационная структуру (роль и место
отдела закупок); межличностных отношений, интересы и мнения различных
сотрудников, должностной статус сотрудников, их умение взаимодействовать между
собой. [28]
Совокупное влияние этих факторов внешней и внутренней среды определяет
вид закупочного поведения оптового предприятия. Выделяют три основных вида
закупочного поведения: ориентация на покупки; ориентация на поставки и
ориентация на управление поставками.
Ориентация на покупки предполагает краткосрочное сотрудничество с
поставщиками. Основным критерием выбора поставщика при совершении закупки
является минимальная цена сделки при предполагаемом, с точки зрения покупателя,
примерно неизменном качестве товара.[26]
Ориентация на поставки предполагает намерение оптовых покупателей
добиваться постепенного повышения качества закупаемых товаров при одновременном
снижении собственных расходов. Оптовые покупатели в этом случае стремятся к
установлению долгосрочного сотрудничества с поставщиками и оптимизации их
расходов на приобретение и переработку сырья, созданию запасов, собственных
расходов на закупку и реализацию продукции. Фактически они стремятся к созданию
партнерских отношений и рациональному распределению сэкономленных средств.[27]
Ориентация на управление поставками предполагает стремление
оптимизировать всю цепочку создания и движения товара, начиная от закупки и
заканчивая реализацией продукции. Деятельность по закупкам становится
стратегическим направлением деятельности компании, однако она пока еще является
относительной редкостью.
Хозяйственные связи предприятий торговли и промышленности и
соответственно оптовые закупки товаров основываются на полном равноправии
сторон. Развитые рынки предполагают, более сильные позиции оптовых покупателей
и имеют возможность оказывать определенное давление на поставщиков. Предприятия
оптовой торговли самостоятельно выбирают партнеров и согласовывают с ними
структуру ассортимента, цены, сроки, формы платежа и иные условия поставки
товаров. Однако такая экономическая самостоятельность неразрывно связана с
ответственностью за обоснованность принимаемых решений и совершаемых действий.
Учитывая большое многообразие поставщиков товаров, их можно
классифицировать по различным признакам (функциональным, территориальным,
формам собственности, ведомственной принадлежности и др.). На рисунке 9
представлена классификация поставщиков.
Рисунок 9 - Классификация поставщиков
В обобщенном виде всех поставщиков товаров можно подразделить на две
категории: поставщиков-изготовителей и поставщиков - оптовых предприятий.
Поставщики-изготовители - производственные предприятия, фирмы,
индивидуальные предприниматели и т.д., выпускающие товары различного ассортимента
для удовлетворения спроса потребителей.
Поставщики - оптовые предприятия закупают товары у
поставщиков-изготовителей, а также у оптовых посредников и реализуют их оптовым
покупателям (розничным торговым предприятиям, агентам, брокерам, розничным
торговцам и т.д.). По территориальному признаку поставщики товаров могут быть
местными (внутриобластными), внеобластными, республиканскими и
нереспубликанскими.
Оптовые предприятия чаще всего закупают товары у внеобластных и
нереспубликанских поставщиков, учитывая, что не во всех областях и республиках
развито производство тех или иных товаров и их приходится завозить. Местные
поставщики-изготовители зачастую поставляют товары непосредственно розничным
торговым предприятиям, минуя оптовые базы.
По принадлежности к той или иной хозяйственной системе различают
внутрисистемных (относящихся к той же системе, в которую входят и оптовые
покупатели) и внесистемных (всех остальных) поставщиков. По форме собственности
поставщики могут быть частными, государственными, муниципальными,
кооперативными и иных форм собственности.
С поставщиками товаров должны быть налажены рациональные хозяйственные
связи, преимущественно прямые и долгосрочные договорные взаимоотношения,
позволяющие закупать товары непосредственно у поставщиков-изготовителей на
стабильной долговременной основе.
2.2
Влияние поставщиков на функционирование организации
Влияние поставщиков на деятельность предприятия заключается в том, что
они создают определенную товарную зависимость, прочность которой зависит от
состояния конкретного ресурсного рынка. Например, установление
предприятиями-монополистами неоправданно высоких цен на свои товары может
поставить предприятие под угрозу банкротства. В подобных условиях предприятие
должно направлять свои усилия на минимизацию ресурсной зависимости.
Вне зависимости от того, какой продукцией обеспечивает предприятие
поставщик, эффективность отношений предприятия с ним зависит от целого ряда
параметров: уровня специализации поставщика, стоимости переключения с одного
поставщика на другого, наличие альтернативных поставщиков аналогичных ресурсов
и т.д. Кроме того, большое значение имеет прочность взаимоотношений предприятия
и поставщика (здесь диапазон значений может находиться в континууме от
«случайных контактов» до «долговременных связей») и его характер (от «открытого
противостояния» до «тесного сотрудничества»). [2]
Многие предприятия стремятся ограничить круг своих поставщиков и
направить усилия не на поиск ценовых выгод, а на построение прочных
взаимовыгодных взаимоотношений с оставшимися. Традиционно отношения между
производителями и поставщиками напоминали отношения между двумя соперниками,
находящимися в вечном противостоянии. Сегодня многие предприятия осознают, что
тесное сотрудничество позволяет им добиться существенной экономии, повышения
качества товаров и услуг и ускорить выход на рынок новых продуктов.
Сотрудничество с поставщиками перестало быть исключением и перешло в разряд
обязательного правила.
Конкурентоспособность - это эффективность функционирования организации в
краткосрочном периоде.
Задача конкурентного анализа - изучение возможностей предприятия
организовывать и развивать основной вид деятельности в реальных условиях с
учётом нестабильности факторов внешней среды и их неопределённости.
Поставщики имеют возможность оказывать прямое влияние на эффективность
функционирования их покупателей и заказчиков. Сильные поставщики способны
повышать или снижать цены на свои товары, а также повышать или снижать качество
поставляемых товаров и услуг.
Конкурентное влияние со стороны поставщиков в значительной степени
снижается, если товары которые они поставляют, являются стандартным предметом
потребления, поставляемым на открытый рынок большим количеством фирм, полностью
обеспечивающих спрос. Тогда достаточно просто выбрать из перечня поставщиков
несколько производителей и разместить у них заказы, порождая тем самым
конкуренцию между ними. В этом случае поставщики могут воздействовать на рынок
тогда, когда предложение на их продукции ограничено, а потребители испытывают
настолько острую необходимость в ней, что готовы согласиться на условия, более
предпочтительные и выгодные для поставщиков. Конкурентная сила поставщика
снижается, если на рынке появились большие партии заменителей, а переключение
на них не требует больших затрат.
Конкуренция со стороны поставщиков может анализироваться с позиций
необходимости установления деловых контактов и возможностей их замены в случае,
если отношения между поставщиком и фирмой обострились.
Силу воздействия поставщика на потребителя определяет ряд факторов, в
частности:
баланс спроса и предложения;
степень спициализированности закупаемых товаров;
возможность потребителя приступить к созданию аналога или
товара-заменителя, производимого поставщиком, либо закупать его у других
поставщиков, что в свою очередь снижает конкурентную силу действующего
поставщика;
доля закупок потребителя у данного поставщика в общем объёме закупок (чем
больше доля, тем соответственно выше зависимость от поставщика);
заинтересованность конкурентов-потребителей в данном поставщике повышает
конкурентную силу поставщика;
наличие товаров заменителей, производимых другими поставщиками, делает
потребителя более независимым от поставщика, то есть снижает его конкурентную
силу.
Влияние всех перечисленных факторов может быть выражено в денежном
эквиваленте, отражающем стоимость переключения с одного поставщика на другого.
Чем она выше, тем больше конкурентная сила поставщика, и наоборот.
Рыночная власть поставщиков влияет на цены и качество поставляемой
продукции и услуг, что в свою очередь отражается на рентабельности отрасли.
Условия, при которых рыночная власть поставщиков высокая включают:
предприятие не является важным заказчиком для поставщика;
поставщики представляют собой небольшую группу предприятий, обладающих большей
монополией, чем обслуживаемое ими предприятие;
относительная незначимость производителя для поставщиков;
важность продуктов поставщиков для производителя;
большая концентрация в отрасли поставщиков, нежели чем в отрасли
производителей;
расходы по смене поставщика достаточно велики по сравнению с экономией,
которая может быть получена от этой смены;
недоступность товаров-заменителей;
высокая дифференциация поставщиков;
возможности поставщика по прямой интеграции с производителем.
Таким образом, идеальной конкурентной средой будет та, в которой
поставщики и покупатели имеют слабые позиции; нет хороших субститутов; входные
барьеры высоки; конкуренция между продавцами умеренная.
2.3 Описание существующих методов оценки поставщиков
Рассмотрим основные методы оценки качества
поставщиков, наиболее широко применяемые в настоящее время.
Метод рейтинговых оценок - этот метод можно считать наиболее
распространенным методом выбора поставщика. Выбираются основные критерии
выбора поставщика, далее работниками отдела закупок или привлеченными
экспертами устанавливается их значимость экспертным путем. Например, допустим,
что предприятию необходимо закупить товар, причем его дефицит недопустим.
Соответственно, на первое место при выборе поставщика будет поставлен критерий
надежности поставки. Удельный вес этого критерия будет самым большим. [7]
Высчитывается значение рейтинга по каждому критерию
путем произведения удельного веса критерия на его экспертную балльную оценку
(например, по 10-бальной системе) для данного поставщика. Далее суммируют
полученные значения рейтинга по всем критериям и получают итоговый рейтинг для
конкретного поставщика. Сравнивая полученные значения рейтинга для разных
поставщиков, определяют наилучшего партнера (таблица 3).
В формализованном виде рейтинг R поставщика определяется выражением:
R = å Ci Xi , (1)
где N
- число показателей оценки рейтинга поставщика;
Xi - удельный вес показателя
(выраженный в долях, а не в %);
Ci - балльная оценка величины этого
показателя, обеспечиваемая данным поставщиком.
Таблица 3 - Пример рейтинговой оценки поставщика
|
Критерий выбора
|
Удельный вес критерия
|
Оценка значения критерия по
10-бальной шкале
|
Произведение удельного веса
критерия на оценку.
|
|
1. Надежность поставки
|
0,30
|
7
|
2,1
|
|
2. Цена
|
0,25
|
6
|
1,5
|
|
3. Качество товара
|
0,15
|
8
|
1,2
|
|
4. Условия платежа
|
0,15
|
4
|
0,6
|
|
5. Возможность внеплановых
поставок
|
0,10
|
7
|
0,7
|
|
6. Финансовое состояние
поставщика
|
0,05
|
4
|
0,2
|
|
ИТОГО:
|
1
|
-
|
6,3
|
Но нужно учитывать, что при обращении к потенциальным
поставщикам трудно, а иногда практически невозможно, получить объективные
данные, необходимые для работы экспертов.
Заметим, что даже при полном доверии к адекватности
оценок Ci и Xi ранжирование поставщиков в
соответствии с их рейтингами является лишь подсобной информацией для лица или лиц,
принимающих решение о выборе поставщиков.
Дело в том, что по одним показателям предпочтительнее
оказывается один поставщик, а по другим - другой. И, хотя относительная
значимость этих показателей первоначально определяется экспертным путем, все же
окончательное решение остается за здравым смыслом лица, принимающего решение.
Метод оценки затрат - этот метод иногда называют
затратно-коэффициентным методом или «методом миссий». Он заключается в том, что
весь исследуемый процесс снабжения делится на несколько возможных вариантов
(миссий), и для каждого тщательно рассчитываются все расходы и доходы. В
результате получают данные для сравнения и выбора вариантов решений (миссий).
Для каждого поставщика рассчитываются все возможные издержки и доходы (при этом
учитываются логистические риски). Затем из набора вариантов (миссий) выбирается
наиболее выгодный (по критерию общей прибыли). [7]
По существу, это разновидность метода ранжирования
(критериев) по стоимости. Метод интересен с точки зрения стоимостной оценки и
позволяет определять «стоимость» выбора поставщика. Недостаток метода состоит в
том, что он требует большого объема информации и анализа большого объема
информации по каждому поставщику.
В качестве примера можно привести перечень логистических издержек,
связанных с закупкой конкретного товара:
- маркетинговые затраты, связанные с изучением
конъюнктуры цен на рынке данного товара;
издержки, связанные с поиском возможных поставщиков и
установление с ними деловых контактов (командировки, телефонные переговоры,
обработка данных и т.д.);
издержки, связанные с поиском и получением информации
о себестоимости производства аналогичных товаров у разных поставщиков;
затраты, связанные с анализом качественных показателей
товара у разных поставщиков (рекламации, затраты на отбраковку, возможности
ремонта или восстановления качественных показателей товара у заказчика и т.д.);
затраты на грузопереработку, складирование и хранение
товаров;
транспортные расходы поставщика и покупателя, оплата
таможенных, экспедиторских, страховых услуг по пути доставки товара;
затраты на страхование логистических рисков и др.
Все эти элементы затрат необходимо учитывать,
оценивать и контролировать.
Метод доминирующих характеристик состоит в сосредоточении на одном
выбранном параметре (критерии). Этот параметр может быть: наиболее низкой
ценой, наилучшим качеством, графиком поставок, внушающим наибольшее доверие, и
т.п. Преимущество этого метода - в простоте, а недостаток - в игнорировании
остальных факторов - критериев отбора. [7]
Метод категорий предпочтения - оценка поставщика, в том числе и
выбор способа его оценки, зависит от информации, стекающейся из многих
подразделений фирмы. Так например, на производстве инженерные службы дают свою
оценку способности поставщика производить высокотехнологическую продукцию и
могут компетентно судить о ее качестве. Диспетчерская докладывает о сроках
доставки закупаемых материальных ресурсов. Производственные отделы - о простоте
и удобстве пользования материальных ресурсов в производственном процессе. Такой
метод подразумевает наличие обширной и разнообразной информации из множества
источников, которая позволяет рассматривать каждый фактор наравне с остальными,
в то время как для фирмы, возможно, какой-то фактор является ключевым,
например, простота использования продукции в производственном процессе.
Майкл Р. Линдере и Харольд Е. Фирон уделяют особое
внимание неформальной оценке поставщика работниками компании покупателя,
которая включает оценку личных контактов между поставщиком и работниками
отделов компании покупателя, информацию, полученную из разговоров на
профессиональных встречах, конференциях и в средствах массовой информации. «Как
идут дела с поставщиком X?» -
типичный вопрос, который могут и должны задавать представители отдела снабжения
при встречах с представителями других отделов своей компании. Осведомленный
работник владеет подобной информацией о поставщиках и всегда замечает, как
новая информация может повлиять на общую оценку поставщика. Сегодня в небольших
компаниях почти вся оценка имеющихся источников снабжения осуществляется
неформальным образом. Когда потребители и отдел закупок ежедневно находятся в
личном контакте, и существует быстрая обратная связь с оценкой деятельности
поставщика, такой «неформальный» подход вполне обоснован и целесообразен. [7]
Кроме этого, в ходе отбора поставщиков организация торговли должна
принять решение о степени концентрации заказов у одного поставщика. Ориентация
на одного партнера всегда ставит под угрозу долгосрочную стабильность поставок,
поскольку наступление форс-мажорных обстоятельств на предприятии поставщика
приведет к полному прекращению торговли определенной товарной группой и потере
позиций на рынке. Отсутствие конкуренции между поставщиками снижает их
заинтересованность в предоставлении наилучших условий закупки и полного
комплекса услуг оптовому покупателю. Возможность оперативного изменения сроков
поставок отдельных товарных партий также обычно ограничена в этом случае. Если
в силу каких-либо обстоятельств избежать подобной зависимости невозможно,
следует стремиться к установлению как можно более тесных рабочих отношений с
поставщиком-монополистом. Это может быть достигнуто путем установления
долгосрочных хозяйственных связей или вертикальной интеграции с ним.
Существуют некоторые преимущества ориентации на одного поставщика при
размещении крупных заказов. Концентрация заказов может обеспечить низкие
закупочные цены и снижение уровня расходов на транспортировку в цене товара.
Использование более одного поставщика или распределение заказов между партнерами
позволяет поддерживать конкуренцию между ними. В этом случае организация
оптовой торговли защищает себя от резких колебаний в объемах поставки,
поскольку даже полная остановка предприятия одного поставщика, например, из-за
форс-мажорных обстоятельств, не приведет к провалу в торговле определенной
товарной группой.
После выбора поставщиков и согласования с ним условий
работы, предприятие готово к заключению договоров и контрактов на поставку
продукции.
На основе анализа вышеуказанных методов оценки качества поставщиков можно
сделать вывод, что большинство методов не являются достаточно точными и не
позволяют в полной мере количественно оценить качество. Иными словами, такие
методы как метод «Доминирующих характеристик», метод «Категорий предпочтения» и
другие основаны в большей степени на логических суждениях, а не на
статистических расчётах. Следовательно, применять такие методы оценки качества
поставщиков не целесообразно.
3.
Разработка методики оценки поставщиков ООО ТД «Интерком-Л»
3.1
Комплексный метод оценки качества поставщиков
Развитие инфраструктуры отечественного товарного рынка, увеличение
товарооборота и ужесточение конкурентной борьбы на экономических рынках в
настоящее время непрерывно возрастает. А для бесперебойного функционирования
торгового предприятия ООО ТД «Интерком-Л» необходимо хорошо налаженное
обеспечение.
Как уже отмечалось ранее, на предприятии ООО ТД «Интерком-Л» методика
оценки поставщиков не зафиксирована документально и представляет собой цепочку
логических суждений, выдвигаемых высшим руководством. Отбор поставщиков на
предприятии осуществляется руководством на интуитивном уровне без каких-либо
математических расчётов и выводов. Этот факт, в свою очередь негативно
отражается на качестве оказываемых услуг, а, следовательно, и на
удовлетворённости потребителя.
В связи с этим возникает острая необходимость в разработке и внедрении на
предприятии принципиально новой методики оценки поставщиков, которая позволит
производить количественную оценку качества поставщиков на основе математических
расчётов с использованием конкретных показателей качества.
Для достижения поставленной цели необходимо решить следующие задачи:
изучить теоретико-методические основы выбора поставщиков в процессе
закупочной деятельности;
разработать методику оценки поставщиков на предприятии;
провести анализ и оценку поставщиков на предприятии;
выявить направления по совершенствованию методики оценки поставщиков с
целью улучшения процесса закупок и повышения качества услуг, оказываемых на
предприятии.
Главная проблема при выборе поставщика - отсутствие единичного критерия
оценки поставщика. Серьезный подход к выбору поставщика позволит сократить
время закупки, повысить качество поставки и процесса снабжения, что в итоге
приведет к снижению общих затрат.
Необходимость объективной оценки поставщиков обуславливает обращение к
квалиметрии как специфической области знаний, позволяющей в конкретных числовых
показателях выразить качественные характеристики, которые, казалось бы, не
поддаются количественной оценке. [3]
В рамках разрабатываемой методики оценки уровня качества поставщиков ООО
ТД «Интерком-Л» было решено применить комплексный метод, который позволит не
только количественно оценить качество каждого отдельно взятого поставщика, но
также позволит увидеть разницу между ним и так называемым «идеальным
поставщиком».
Первым шагом в оценке качества поставщиков в рамках разрабатываемой
методики является установление весомости свойств, их важность с точки зрения
удовлетворенности потребителей поставляемой продукцией. Весомость, значимость
отдельных свойств, качественных характеристик устанавливается с помощью
коэффициентов весомости. Коэффициенты весомости представляют собой безразмерные
величины, такие, что для N
единичных показателей качества, входящие в обобщённый показатель качества,
справедливо равенство:
, (2)
где gi - коэффициенты весомости для i-го единичного показателя качества.
Далее формируется перечень анализируемых параметров, по которым компания
будет оценивать своих поставщиков.
Перечень анализируемых параметров:
1. Время от заказа до получения товара:
.1 сроки поставок;
.2 удалённость поставщика.
. Цена поставляемой продукции.
. Наличие сертифицированной системы менеджмента качества в соответствии с
ИСО 9001:2008;
. Рейтинг поставщика.
. Условия платежа и возможность внеплановых поставок.
.Рекламация.
. Лояльность поставщика.
. Наличие сертификата ИСО 14000, OHSAS 18000.
Время от заказа до получения товара является ключевым комплексным
показателем качества поставщика. Данный комплексный показатель качества
включает в себя следующие единичные ПК: 1. сроки поставки, 2. удалённость
поставщика. Сроки поставки продукции заказчику напрямую зависят от целого ряда
процедур, каждая из которых должна быть выполнена в срок в соответствии с
договорными обязательствами сторон.
К таким процедурам относятся:
подача заявки заказчиком;
рассмотрение заявки поставщиком;
подготовка, производство и контроль качества продукции поставщиком;
упаковка и отправка готовой продукции заказчику;
транспортировка готовой продукции заказчику;
приёмка и отправка товара на склад заказчиком.
Для организации ООО ТД «Интерком-Л» время от заказа до получения товара
не должно превышать лимит равный 3 суткам.
Удалённость поставщика является немаловажным показателем качества для
организации ООО ТД «Интерком-Л», потому как работа с удалёнными поставщиками
предполагает большие затраты как по времени, так и по затратам на транспортные
услуги. Географическая удалённость поставщика не должна превышать 1200 км.
К показателю качества «Цена поставляемой продукции» на предприятии
предъявляются следующие требования: цена закупаемой продукции не должна
превышать цену от производителя не выше чем на 5-10%.
На предприятии-поставщике обязательно должна быть разработана, внедрена и
поддержана в рабочем состоянии сертифицированная система менеджмента качества в
соответствии с ИСО 9001:2008, а также в соответствии с ИСО/ТУ 16949:2009,
содержащего требования к системе менеджмента качества, применительно к
проектированию и разработке, производству, установке и обслуживанию изделий
автомобильной промышленности.
Рейтинг поставщика на рынке также немаловажен. Данный показатель качества
предполагает наличие у поставщика хорошей репутация на рынке,
удовлетворительная история поставок, свобода от кредиторских задолженностей, не
состояние в судебных разбирательствах и т.д.
Условия платежа и возможность внеплановых поставок также являются
немаловажными для компании ООО ТД «Интерком-Л». Предоставление возможности
отсрочки платежа поставщику имеет для торговых компаний ключевое значение, так
как работают эти компании зачастую на «кредитные деньги», предоставленные
банками. От условий платежа и возможности внеплановых поставок напрямую зависят
сроки доставки продукции потребителю, а значит и степень его удовлетворённости.
Важным показателем качества поставщика является рекламация, которая
предполагает своевременное и обязательное реагирование поставщика на претензии
заказчика касаемо надлежащего качества и количества поставляемого товара,
требования к устранению недостатков продукции, замены брака, снижение цены и
возмещение материального ущерба. Для предприятия ООО ТД «Интерком-Л» очень
важно чтобы каждая конкретная претензия была рассмотрена поставщиком не позднее
2-3 дней с момента подачи жалобы, а также все необходимые выплаты компенсации
за недостаток товара или брак выплачивались в рамках сроков, установленных
договором (не позднее 5 дней с момента принятия жалобы).
Лояльность поставщика также является немаловажным показателем качества.
Лояльность предполагает корректные, благонадёжные и исключительно положительные
отношения заказчика и его поставщика в перспективе долговременного и
плодотворного сотрудничества.
И в заключение необходимо отметить такой показатель качества как «Наличие
у поставщика сертификата ИСО 14000 «Экологический менеджмент» и OHSAS 18000 «Охрана труда»». Потому как
защита окружающей среды и охрана труда трудящихся в современном обществе должны
осуществляться в полной мере. Этот показатель характеризует поставщика с
положительной стороны и формирует тем самым достойную его репутацию на рынке.
После того как перечень анализируемых параметров составлен для каждого
поставщика предприятия определяются весовые коэффициенты по каждому показателю
качества. Для этого необходима экспертная группа из 3 человек, в состав которой
входят: заместитель директора по снабжению, начальник отдела качества и главный
бухгалтер. Учитывая тот факт, что в состав группы входят руководители разных
структурных подразделений компании, оценка качества поставщиков будет более
объективной и эффективной.
Далее составляются две таблицы «Значения весовых коэффициентов» и «Расчёт
комплексного показателя реального и идеального поставщиков», содержащие
результаты оценки качества поставщиков в рамках комплексного метода.
Рассмотрим пример оценки одного из поставщиков предприятия согласно
разработанной методике.
Определение коэффициентов весомости:
Шкала оценки коэффициента весомости для мер качества оцениваемого
параметра:
- в
случае необходимого параметра;
- в
случае, когда эксперт затрудняется оценить важность параметра;
- в
случае ненужного параметра.
Пусть
N - число мер качества, характеризующих оцениваемого
поставщика, М - число экспертов. [4]
Каждый
эксперт по-разному оценивает важность того или иного параметра. Поэтому
коллективу из М экспертов следует определить усреднённое значение весового
коэффициента
по каждому i-ому параметру (таблица 4):
(3)
Таблица
4 - Значения весовых коэффициентов
|
№ показателя качества
|
Весовые коэффициенты
экспертов
|
Усреднённое значение
весового коэффициента
|
|
  
|
|
|
|
|
1
|
2
|
2
|
2
|
2
|
|
2
|
2
|
1
|
2
|
1,67
|
|
3
|
2
|
2
|
2
|
2
|
|
4
|
2
|
2
|
2
|
2
|
|
5
|
1
|
1
|
1
|
1
|
|
6
|
2
|
1
|
1
|
1,33
|
|
7
|
2
|
2
|
2
|
2
|
|
8
|
2
|
2
|
2
|
2
|
|
9
|
1
|
1
|
1
|
1
|
Следующим этапом процедуры оценки качества поставщиков является расчёт
комплексного показателя реального и идеального поставщиков. Экспертная группа
оценивает каждого поставщика по всем показателям качества по трехбалльной шкале
(таблица 5). [4]
Расчёт комплексного показателя качества реального и
идеального поставщиков
Оценка качества проводится по трехбалльной шкале:
-
отлично;
-
хорошо;
-
удовлетворительно.
Таблица
5 - Оценка показателей реального поставщика
|
№ показателя качества
|
Оценка
|
|
|
|
|
|
|
m=1
|
m=2
|
m=3
|
|
|
1.
|
Сроки поставок
|
2
|
2
|
2
|
3
|
|
|
2.
|
Удалённость поставщика
|
1,67
|
2
|
2
|
1
|
|
|
3.
|
Цена поставляемой продукции
|
2
|
3
|
3
|
3
|
|
|
4.
|
Наличие сертифицированной
системы менеджмента качества в соответствии с ИСО 9001:2008
|
2
|
3
|
3
|
3
|
|
|
5.
|
Рейтинг поставщика
|
1
|
1
|
2
|
2
|
|
|
6.
|
Условия платежа и
возможность внеплановых поставок
|
1,33
|
2
|
1
|
2
|
|
|
7.
|
Рекламация
|
2
|
1
|
1
|
2
|
|
|
8.
|
Лояльность поставщика
|
2
|
2
|
2
|
3
|
|
|
9.
|
Наличие сертификата ИСО
14000, OHSAS 18000
|
1
|
1
|
2
|
1
|
|
|
Значение комплексного
показателя
|
К1
|
К2
|
К3
|
Коллективная оценка
|
|
Реальный поставщик
|
30
|
31
|
35,3
|
32,1
|
|
Идеальный поставщик
|
|
|
|
45
|
Численное значение комплексного параметра Кm формируется
каждым экспертом по всем параметрам:
(4)
;
;
.
Для
идеального поставщика, когда все параметры соответствуют уровню qim=3, можно определить комплексный показатель Kideal:
(5)
Коллективная
комплексная оценка поставщика К формируется из индивидуальных оценок Кm:
(6)
Из анализа видно, что К<Кideal. Это говорит о том, что практически
не существует поставщиков, имеющих по всем показателям высшие величины. Поэтому
для количественной оценки качества конкретного поставщика рекомендуется
проводить сравнительный анализ с «Идеальным поставщиком», который по всем
показателям имеет высшие величины. Это позволит организации делать более
рациональный выбор своих поставщиков и принимать решение на основе фактов.
После того как по всем поставщикам организации получены результаты
расчётов и составлены таблицы, коллективные оценки анализируемых поставщиков
записываются в форму перечня возможных поставщиков компании. В эту форму так же
заносятся общая информация о поставщиках, в частности наименование поставщика,
адрес поставщика и данные о поставляемой продукции. Данная форма, а также все
проделанные математические расчёты служат отчётом по оценке поставщиков.
Составленный отчёт отправляется на рассмотрение руководству компании, после
чего проводится итоговое совещание директора ООО ТД «Интерком-Л» и его
заместителей, где принимается решения о том с какими поставщиками предприятию
выгодно сотрудничество в долгосрочной перспективе, а с какими нет.
Форма данного отчёта о результатах оценки поставщиков ООО ТД «Интерком-Л»
представлена в приложении Г.
3.2 Процедура анкетирования
Необходимо отметить, что для реализации комплексного
метода оценки поставщиков, в рамках данной методики, необходимо собрать большое
количество информации о поставщиках. Сбор первичной информации - процесс весьма
трудоёмкий как по времени, так и по ресурсам. В связи с этим возникает
необходимость усовершенствования данного метода, с целью повышения
эффективности оценки качества поставщиков, а, следовательно, повышения качества
услуг предприятия и уровня удовлетворённости потребителя. Для сокращения
трудоёмкости сбора первичной информации рекомендуется применить анкетирование.
Анкетирование потенциальных поставщиков позволит
собрать всю необходимую заказчику информацию за короткий срок и документально
её зафиксировать. Чем более подробно составлена анкета, тем проще и быстрее
будет для заказчика провести количественную оценку качества с помощью
комплексного метода оценки качества. Именно анкетирование позволит заказчику
выделить основные и наиболее значимые критерии оценки для последующего их
анализа. Рассмотрим разделы и основные вопросы анкеты поставщика, составленной для
торгового предприятия ООО ТД «Интерком-Л».
Основные разделы анкеты поставщика ООО ТД
«Интерком-Л»:
общие сведения: адреса, контактные телефоны, реквизиты
и пр.;
информация о финансовом состоянии и производственной
деятельности (уставной капитал, товарооборот, рынки сбыта продукции, обзор
крупных поставок, общие и заемные средства и др.);
устав, разрешительные документы и полномочия
должностных лиц;
сведения о системе качества;
прочие сведения.
Данную анкету отправляют на заполнение каждому
потенциальному поставщику, заинтересованному в сотрудничестве. Анкета
поставщика предприятия ООО ТД «Интерком-Л» имеет форму, представленную в
приложении В.
3.3 Автоматизация процесса оценки
поставщиков ООО ТД «Интерком-Л»
Автоматизация - это применение технических средств и систем управления,
которые освобождают человека частично или полностью от непосредственного
участия в процессах получения, преобразования, передачи и использования
материалов или информации.
Для успешной автоматизации требуется участие руководителя самого высокого
ранга, так как автоматизация решает не только сегодняшние проблемы предприятия,
но и те вопросы, с которыми ему придется столкнуться в будущем.
Кроме того, внедрить автоматизированную систему учета на предприятии,
значит не только установить и настроить ее, но и обучить персонал, подготовить
его к работе. Именно с помощью сотрудников предприятия внедрение
автоматизированной системы учета приведет к увеличению эффективности работы
бизнеса.
Внедрение системы автоматизации позволит уйти от дублирования информации
в работе. Не нужно многократно вводить информацию в различные программы и
документы, достаточно ввести данные один раз в базу данных и все сотрудники,
которым необходима эта информация в данный момент, смогут ею воспользоваться.
Сотрудники предприятия смогут избежать бумажной подготовки документов.
Система автоматизации позволяет настроить ее таким образом, что необходимые
документы и отчеты будут формироваться в программе автоматически и
распечатываться из нее.
Внедрение автоматизации скажется на увеличении точности документооборота
и позволит избежать ошибок при их формировании.
Немаловажную роль играет «прозрачность» учета. Каждому входящему и
исходящему документу соответствует его электронный аналог, который и формирует
данные по регистрам учета. В итоге, всегда можно увидеть, откуда взялась та или
иная цифра, не потерять документы и быстро найти интересующую информацию.
Руководитель предприятия сможет в полной мере оперативно контролировать
процессы, происходящие в компании и своевременно реагировать на них.
Своевременно выявить проблемы и оперативно решить их возможно только при
наличии и налаженной работе автоматизированной системы учета на вашем
предприятии.
В условиях торгового предприятия ООО ТД «Интерком-Л» существует ряд проблем,
связанных с поиском и оценкой поставщиков, требующих решения:
большие издержки и потери времени от поиска поставщиков до заключения
контрактов на поставку;
низкая скорость обработки информации о действующих и потенциальных
поставщиках;
большое количество ошибок персонала в процессе оценки поставщиков, за
счёт большого количества исходной информации и математических расчётов,
связанных с её оценкой;
большие затраты времени на подготовку отчётов по результатам оценки
поставщиков;
Применяемый в настоящее время в условиях ООО ТД «Интерком-Л», порядок
поиска потенциальных поставщиков и их оценки не достаточно удовлетворяет
требования руководства.
Также стоит отметить, что количество жалоб со стороны персонала
непрерывно растёт ввиду вышеуказанных проблем. Потому как существование таких
проблем приводит к тому, что зачастую оценка поставщиков выполняется
неправильно, а, следовательно, предприятие терпит убытки, что, безусловно,
негативно отражается на репутации компании и качестве оказываемых услуг.
Необходимо отметить, что использование автоматических систем позволяет
достичь следующих результатов:
уменьшить затраты труда, исключить ошибки персонала, автоматизировать
значительную часть работы;
усовершенствовать обработку информации за счет исключения математических
расчётов, проделываемых вручную и связанных с этим ошибок;
снизить издержки и потери времени на оценку поставщиков;
Из всего этого следует, что возникает острая необходимость автоматизации
процесса оценки поставщиков в условиях предприятия ОАО «Интерком-Л», согласно
разработанной методике, с целью снижения затрат как по времени так и по
средствам, сокращения количества ошибок персонала, облегчения труда, а также
повышения качества услуг.
На основе разработанной методики оценки поставщиков ООО ТД «Интерком-Л» в
среде Microsoft Office Excel была разработана программа, которая позволит
решить все вышеуказанные проблемы, снизить трудоёмкость, ошибки, затраты и
повысить эффективность оценки поставщиков, а, следовательно, повысить качество
оказываемых услуг.
.3.1 Описание программного продукта
Рассмотрим разработанный программный продукт более детально. Данная
программа рассчитана на трёх пользователей. Как отмечалось ранее, согласно
разработанной методике оценки поставщиков в состав экспертной группы входят
заместитель директора по снабжению, начальник отдела качества и главный
бухгалтер. Учитывая тот факт, что в экспертную группу входят руководители
разных структурных подразделений компании, оценка качества поставщиков будет
более объективной и эффективной.
Перед тем как проводить оценку поставщиков, пользователи заносят в базу
данных программы наименования потенциальных поставщиков, полученные на основе
анкетирования. Необходимо отметить то факт, что все поставщики ООО ТД
«Интерком-Л», которые требуют оценки подразделяются на 2 группы. В первую
очередь, должны оцениваться поставщики, чьи поставки для предприятия ООО ТД
«Интерком-Л» являются первичными и наиболее важными. Это поставщики запасных
частей двигателей автомобилей, деталей тормозной и топливной систем, запчасти
ходовой части автомобилей, фильтры, масло и т.п. Это связано с тем, что такие
запчасти пользуются наибольшим спросом на рынке и поставляться они должны в
максимально кратчайшие сроки.
Ко второй группе поставщиков относятся поставщики автомобильных
аксессуаров, различных технологических жидкостей и автохимии. Поставки этой
группы товаров не менее важны, но не являются для предприятия ООО ТД
«Интерком-Л» критичными с точки зрения прибыли.
Поэтому на первом этапе работы программы открывается диалоговое окно №1
(рисунок 10) для первой группы поставщиков и диалоговое окно №2 (рисунок 11)
для второй группы поставщиков. В ячейки жёлтого цвета пользователи записывают
поставщиков, которых далее будут оценивать.
Рисунок 10 - Диалоговое окно №1
|
Группа поставщиков №1
|
|
Наименование поствщика
|
|
1.
|
ООО «Fenox Automotive
Components»
|
|
2.
|
ОАО «Mobil»
|
|
3.
|
ОАО «АвтоВАЗ»
|
|
4.
|
НПО «БелМаг»
|
|
5.
|
ЗАО «АКОМ»
|
|
6.
|
ОАО «Esso»
|
|
7.
|
ОАО «Лукойл»
|
|
8.
|
ОАО «Castrol»
|
|
9.
|
ОАО «SHELL»
|
|
10.
|
ООО «Старт Вольт»
|
|
11.
|
ОАО «ТНК»
|
|
12.
|
ОАО «Тосл-Синтез»
|
|
13.
|
ООО «Роберт-Бош»
|
|
14.
|
Торговая марка «TRIALLI»
|
|
15.
|
ОАО «Завод им.Тарасова »
|
|
16.
|
ПТГ «БИГ» (BIG FILTER)
|
|
17.
|
ЗАО «СААЗ»
|
Рисунок 11 - Диалоговое окно №2
|
Группа поставщиков №2
|
|
Наименование поствщика
|
|
1.
|
ООО «ТД Лузар»
|
|
2.
|
ООО «Airline»
|
|
3.
|
ООО «FILLinn»
|
|
4.
|
ОАО «Oil Right»
|
|
5.
|
ОАО «Luxoil»
|
|
6.
|
ОАО «Finwhale»
|
|
7.
|
ОАО «СARGEN»
|
|
8.
|
ОАО «ТРЕК»
|
|
9.
|
ЗАО «ВАЗинтерСервис»
|
|
10.
|
ООО «ТРАНСМАСТЕР ГРУПП»
|
На рисунке 12 представлено третье диалоговое окно данной программы.
Рисунок 12 - Диалоговое окно №3.1
В данном окне пользователю (эксперту) предлагается дать оценку девяти
показателям качества, представленным в первом столбце синего цвета. Для
удобства пользователя все столбцы и некоторые ячейки программы имеют
определённый цвет, в зависимости от типа данных. Пользователю необходимо
заполнять (давать оценку) только в столбцах, окрашенных в жёлтый цвет. Каждому
эксперту назначается свой порядковый номер от 1 до 3 и соответственно столбец в
программе gi1, gi2
и gi3. Согласно методике, оценка важности показателей
качества в данном окне выполняется по шкале от 0 до 2.
Шкала оценки коэффициента весомости для мер качества:
- в
случае необходимого параметра;
- в
случае, когда эксперт затрудняется оценить важность параметра;
- в
случае ненужного параметра.
Так
на рисунке 12 мы видим, что эксперт №1 оценивает степень важности показателя «сроки
поставки» на 2 балла.
После
того как эксперт №1 проставил оценки по всем показателям, к оценке приступает
эксперт №2 и эксперт №3 по очереди.
Как
только по всем показателям качества всеми экспертами были проставлены оценки,
программа выполняет математический расчет, согласно разработанной методике.
После чего в столбце «усреднённое значение весового коэффициента Gi», окрашенном в зелёный цвет появляются усреднённые значения весовых
коэффициентов (рисунок 13).
Рисунок
13 - Диалоговое окно №3.1 в заполненной форме
На
следующем этапе программа предлагает произвести оценку каждого поставщика по
представленным выше показателям качества по тому же принципу.
Оценка
качества проводится по трехбалльной шкале:
-
отлично;
-
хорошо;
-
удовлетворительно.
На
рисунке 14 представлено очередное диалоговое окно программы №4.1, где эксперты
будут давать оценку текущему поставщику, в данном примере ОАО «Лукойл», по
трехбалльной шкале. Здесь мы видим, что эксперт №1 оценивает ОАО «Лукойл» по
всем показателям качества, проставляя оценки в жёлтом столбце «m=1»,
соответствующему его порядковому номеру 1. В синем столбце перечислены показатели
качества, согласно которым производится оценка, а в зелёном столбце
представлены усреднённые значения весовых коэффициентов, полученные на первом
этапе работы программы.
Рисунок
14 - Диалоговое окно №4.1
После
того как эксперт №1 проставил оценки первому поставщику по всем показателям, к
оценке приступает эксперт №2 и эксперт №3 по очереди.
На
рисунке 15 представлен пример диалогового окна №4.1, после того как эксперты
оценили текущего поставщика по всем показателям качества. Здесь мы видим, что в
ячейках голубого цвета появились численные значения комплексного параметра Кm
, формируемые каждым экспертом по всем параметрам, и коллективная комплексная
оценка качества поставщика К, формируемая из индивидуальных оценок Кm .
Программа производит расчёт вышеуказанных значений параметров согласно
разработанной методике. В ячейке фиолетового цвета мы видим значение
комплексного показателя Кideal для идеального поставщика, с учётом, что у идеального
поставщика по всем показателям качества будут наивысшие оценки. Потому согласно
методике, каждый из оцениваемых поставщиков далее будет сравниваться с
идеальным поставщиком.
Рисунок
15 - Диалоговое окно №4.1 в заполненной форме
Далее
экспертная группа переходит к оценке следующего по списку поставщика.
Открывается диалоговое окно №4.2, аналогичное предыдущему, где пользователям
необходимо проделать те же действия, но уже применительно к другому поставщику
и так далее эксперты оценивают всех без исключения поставщиков по очереди.
На
заключительном этапе работы программы, открывается диалоговое окно №3 и
диалоговое окно №4, в которых представлены результаты оценки качества
поставщиков группы №1 и группы №2. Примеры результатов оценки представлены на
рисунке 16 и на рисунке 17.
Рисунок
16 - Результаты оценки качества поставщиков группы №1
Рисунок
17 - Результаты оценки качества поставщиков группы №2
В
столбце зелёного цвета напротив каждого поставщика указывается рассчитанная
коллективная комплексная оценка качества поставщика. В строке фиолетового цвета
указана величина комплексного показателя Кideal для
идеального поставщика, с учётом, что у идеального поставщика по всем
показателям качества будут наивысшие оценки. В столбце голубого цвета мы видим
уровень соответствия каждого из оцениваемых поставщиков идеальному поставщику,
выраженный в процентах. Программа сортирует поставщиков в порядке убывания
величин коллективной комплексной оценки и уровня соответствия идеальному
поставщику.
Итоговые
таблицы с результатами оценки поставщиков ООО ТД «Интерком-Л» автоматически
отправляются на печать, после чего готовый, документально оформленный отчёт,
подписанный заместителем директора по снабжению, начальником отдела качества и
главным бухгалтером, отправляется на рассмотрение высшему руководству.
Форма
данного отчёта о результатах оценки поставщиков ООО ТД «Интерком-Л»
представлена в приложении Г.
Необходимо
также отметить, что программа автоматически сохраняет в специализированный
архив данные с результатами всех проводимых на предприятии оценок поставщиков,
сортируя их по дате создания документа. Это позволяет сотрудникам ООО ТД
«Интерком-Л» в любое время беспрепятственно ознакомиться с интересующей их
информацией по поставщикам. Вносить в данные программы какие-либо изменения
имеет право только руководство предприятия в лице директора, а так же его
заместители, входящие в состав экспертной группы. На имя каждого из них в программой
предусмотрен персональный аккаунт с логином и паролем. Для остальных
сотрудников компании программа доступна только в режиме просмотра.
4. Оценка экономической эффективности
внедрения методики оценки поставщиков на ООО ТД «Интерком-Л»
.1 Маркетинговые исследования
В рамках маркетинговых исследований, проводимых на предприятии ООО ТД
«Интерком-Л» были проанализированы предложения всех основных конкурентов
компании в городе Тольятти и рассмотрены ключевые показатели их деятельности
такие как: средняя цена предлагаемой продукции (по 15 самым востребованным
наименованиям продукции на рынке), сроки поставки, товарооборот, процент
бракованной продукции. В таблице 6 представлены результаты маркетинговых
исследований по всем вышеуказанным показателям. Очевидно, что по сравнению с
показателями ООО ТД «Интерком-Л» средняя цена на предлагаемую продукцию, сроки
поставки, товарооборот и процент брака у конкурентов может быть выше или ниже.
Таблица 6 - Результаты маркетинговых исследований
|
Показатели
|
Компания ООО ТД
«Интерком-Л»
|
Предприятия - конкуренты
|
|
|
ООО «Автопитер»
|
ООО «1001 запчасть»
|
ООО «Навигатор»
|
ООО «Марс-автозапчасти»
|
ООО «Запчасть-Сервис»
|
ООО «Автозапчасти»
|
|
1. Средняя цена на
продукцию:
|
|
|
|
|
|
|
|
|
- Масло
Esso ULTRA 10W40 1л
|
198 руб.
|
+
|
+
|
-
|
-
|
-
|
-
|
|
- Свеча BOSCH FR 7 DРХ 1мм
4шт (инжектор) 2109-21099,10-12 Калина 8 кл.
|
320 руб.
|
-
|
-
|
+
|
-
|
-
|
+
|
|
- Стойка передняя (Lada Priora) Белаг правая SLT
|
1378 руб.
|
-
|
+
|
-
|
-
|
-
|
+
|
|
- Компрессор AIRLINE
Classic 1
|
985 руб.
|
+
|
-
|
+
|
-
|
+
|
-
|
|
- Фильтр 9667 воздушный BIG
FILTER
|
131 руб.
|
-
|
-
|
-
|
+
|
-
|
-
|
|
- Радиатор алюминиевый Fenox
ВАЗ 2110 универсальный
|
790 руб.
|
-
|
-
|
-
|
+
|
-
|
-
|
|
- Кольца поршневые
"СТК" 79,4
|
408.5 руб.
|
-
|
+
|
-
|
-
|
-
|
+
|
|
- Термостат 2110 Fenox
|
150 руб.
|
+
|
-
|
-
|
-
|
-
|
-
|
|
-Коробка передач (5-ти
ступ.) КПП- АвтоВАЗ
|
14793 руб.
|
-
|
-
|
+
|
-
|
-
|
-
|
|
- Шаровая опора Трек 2121
мастер с креп. (BJST-103)
|
690 руб.
|
-
|
-
|
+
|
-
|
-
|
-
|
|
- Набор прокладок для
ремонта ДВС TRIALLI LADA GZ 7512
|
79.8 руб.
|
+
|
-
|
-
|
+
|
-
|
+
|
|
- Насос масляный ДВС 402
"ЗМЗ"
|
1373.8 руб.
|
-
|
+
|
-
|
-
|
-
|
-
|
|
- Luxoil герметик
радиатора SLP
|
55 руб.
|
-
|
+
|
-
|
+
|
-
|
-
|
|
- Диск тормозной
Fenox Lada Kalina (T 19)
|
445 руб.
|
-
|
-
|
-
|
-
|
+
|
-
|
|
- Фильтр топливный BigFilter Class Lada
|
115 руб.
|
+
|
+
|
+
|
+
|
+
|
+
|
|
2. Сроки поставки
|
3 дня
|
-
|
-
|
-
|
-
|
-
|
|
3. Товарооборот
|
110000000 руб.
|
+
|
-
|
+
|
-
|
+
|
+
|
|
4. Процент брака
|
8%
|
-
|
-
|
-
|
-
|
-
|
+
|
В представленной таблице 6 для сравнения показателей предприятия с
показателями конкурентов используются символы «+» - выше и «-» - ниже.
Таким образом, было установлено, что у торгового предприятия ООО ТД
«Интерком-Л» не самое выгодное предложение на рынке по сравнению с его
основными конкурентами, что в свою очередь негативно сказывается на объёмах
продаж и сулит проблемы с реализацией товара в целом.
4.2 Расчёт стоимости внедрения
методики на предприятии ООО ТД «Интерком-Л»
Оплата стоимости внедрения методики оценки поставщиков на предприятии
производится заявителем из своих средств.
Стоимость внедрения методики оценки поставщиков складывается из:
) Затрат на внедрение программного продукта для реализации этапа
внедрения методики оценки поставщиков на предприятии, включающих:
а)
наим сотрудника-программиста и выплата ему ежемесячной заработной платы
=15000 руб/мес.;
б)
покупки одного компьютера, монитора, мыши и клавиатуры общей стоимостью
=15000 рублей для установки программного продукта и
проведения диагностических работ;
в)
амортизационные исчисления на содержание компьютера равные
=
=750 руб/мес.; (7)
г)
покупки мебели (стола, стула) общей стоимостью
=5000
рублей для организации рабочего места сотрудника-программиста.
)
Затрат на повышение квалификации персонала. Общая стоимость обучения составляет
=35000 руб.;
4.3
Экономический эффект работы предприятия
Экономический
эффект - результат экономической
деятельности, измеряемый, как правило, разностью между денежным доходом от
деятельности и денежными расходами на её осуществление. [6]
Э=Прибыль-Затраты
(8)
где
- текущие затраты;
-
единовременные затраты;
- общие
затраты.
Результатом
является прибыль предприятия, а затраты подразделяются на текущие и единовременные.
Текущими
затратами являются заработные платы сотрудников, премии, покупка хозяйственных
товаров, ресурсы. [6]
Единовременными
затратами является покупка нового оборудования.
Рассчитаем
текущие затраты за полгода (2 квартала) по формуле:
(9)
где
- общее количество сотрудников предприятия;
-
стоимость заработной платы ( с учётом
-
коэффициент, учитывающий отчисления на социальные нужды);
-
стоимость хозяйственных товаров;
- премии;
-
стоимость затрат на реализацию продукции;
Примем
= 30 человек ;
= 13000
руб./мес.
= 3000
руб./мес.
= 20000
руб./мес.
= 80000
руб./мес.
Тогда
руб.
Единовременные
затраты
руб. (покупка нового складского оборудования и
транспорта).
Таким
образом общие затраты за полгода (2 квартала) составят:
руб.
Рассчитаем
получаемую прибыль предприятия.
По
данным предприятия среднестатистический месячный доход ООО ТД «Интерком-Л»
составляет 2000000 рублей, следовательно, за 2 квартала он составит 12000000
рублей.
Следовательно,
экономический эффект работы торгового предприятия равен:
Э1=Прибыль-Затраты=12000000-7558000=4442000
руб.
4.4 Экономический эффект работы
предприятия после внедрения методики на предприятии
Рассчитаем текущие затраты после внедрения методики оценки поставщиков на
предприятии за полгода (2 квартала) по формуле:
(10)
где
- общее количество сотрудников предприятия;
-
стоимость заработной платы ( с учётом
-
коэффициент, учитывающий отчисления на социальные нужды);
-
стоимость хозяйственных товаров;
- премии;
-
стоимость затрат на реализацию продукции;
- стоимость
дополнительных текущих затрат на внедрение методики оценки поставщиков на
предприятии;
Примем
= 30 человек ;
= 13000
руб./мес.
= 3000
руб./мес.
= 20000
руб./мес.
= 80000
руб./мес.
= 94500
руб./мес.
Тогда
руб.
Единовременные
затраты (покупка нового складского оборудования и транспорта) составляет
руб. (2 квартала), а также стоимость дополнительных
единовременных затрат по внедрению методики составляет
руб.).
руб.
Таким
образом, общие затраты за полгода рассчитаем по формуле:
руб.
Рассчитаем
получаемую прибыль предприятия.
После
внедрения методики оценки поставщиков на предприятии ООО ТД «Интерком-Л» его
конкурентоспособность на рынке возрастёт, оно сможет участвовать в тендерах и
соответственно количество заказов возрастёт.
Учитывая
тот факт, что число продаж новых моделей автомобилей Волжского Автомобильного
Завода непрерывно растёт, то спрос на автозапчасти для отечественных
автомобилей тоже будет расти.
У
предприятия ООО ТД «Интерком-Л» увеличатся объёмы продаж, и соответственно,
возрастёт прибыль. Среднестатистический месячный доход с продаж торгового
предприятия увеличится на 25% и составит 2500000 рублей, следовательно, за 2
квартала он составит 15000000 рублей.
Тогда,
экономический эффект работы предприятия составит:
Э2=Прибыль-Затраты=15000000-7707500=7292500
руб.
Следовательно,
разница между экономическими эффектами до и после внедрения на предприятии ООО
ТД «Интерком-Л» методики оценки поставщиков составит:
Э=Э2-Э1=7292500-4442000=2850500
руб. (11)
Таким
образом, экономический эффект от внедрения методики оценки поставщиков на
предприятии ООО ТД «Интерком-Л» составил 2850500 руб. Следовательно, у компании
будут дополнительные средства на дальнейший рост и развитие, учитывая тот факт,
что конкурентоспособность компании на рынке также повысится.
5. Безопасность жизнедеятельности
Безопасность - состояние, при котором с определённой вероятностью
исключена опасность, то есть обеспечивается надёжная защищённость человека в
процессе труда.
Объектом исследования является рабочее место менеджера по качеству
предприятия ООО ТД «Интерком-Л». Свою работу менеджер по качеству выполняет в
офисном помещении, план которого представлен на рисунке 1. В помещении работает
4 человека. В помещении 4 стола и 4 стула для сотрудников, 2 шкафа, 2 тумбы, на
которых стоят 2 принтера, а также 2 окна, расположенных на северо-восток, что
исключает воздействие прямых солнечных лучей.
Рисунок 18 - План помещения
Где 1 - окно, 2 - дверь, 3 - шкаф, 4 - тумба с
принтером, 5 - стул, 6 - стол, 7 - компьютер, 8 - огнетушитель.
Условия труда - совокупность факторов трудового
процесса и рабочей среды, в которой осуществляется деятельность человека.
Вредный фактор рабочей среды - фактор среды и трудового процесса,
воздействие которого на работника может вызывать профессиональное заболевание
или другое нарушение состояния здоровья, повреждение здоровья потомства. [22]
Следовательно, для оценки условий труда менеджера по качеству необходимо
произвести оценку:
. Факторов рабочей среды;
. Факторов трудового процесса.
5.1 Оценка факторов рабочей среды
К факторам рабочей среды относятся:
• физические факторы - факторы микроклимата в
помещении, освещённости, уровня шума и воздействия электромагнитного излучения
на человека.
• химические факторы - химические вещества,
смеси, в т.ч. некоторые вещества биологической природы. Данная группа факторов
отсутствует в рассматриваемом помещении.
• биологические факторы -
микроорганизмы-продуценты, живые клетки и споры, содержащиеся в бактериальных
препаратах, патогенные микроорганизмы - возбудители инфекционных заболеваний.
Данная группа факторов отсутствует в рассматриваемом помещении.
Таким образом, при оценке условий труда менеджера по качеству необходимо
учитывать параметры микроклимата, уровень шума и освещённости, а также
воздействие электромагнитного излучения.
5.1.1 Оценка микроклимата рабочего места
Санитарные правила устанавливают гигиенические требования к показателям
микроклимата рабочих мест производственных помещений с учетом интенсивности
энергозатрат работающих, времени выполнения работы, периодов года и содержат
требования к методам измерения и контроля микроклиматических условий.
Показатели микроклимата должны обеспечивать сохранение теплового баланса
человека с окружающей средой и поддержание оптимального или допустимого
теплового состояния организма.
Показателями, характеризующими микроклимат в производственных помещениях,
являются:
температура воздуха;
температура поверхностей (учитывается температура поверхностей
ограждающих конструкций (стены, потолок, пол), устройств (экраны и т.п.), а
также технологического оборудования или ограждающих его устройств;
относительная влажность воздуха;
скорость движения воздуха;
интенсивность теплового облучения.
Согласно Р 2.2.2006-05, оптимальные микроклиматические условия
установлены по критериям оптимального теплового и функционального состояния
человека. Они обеспечивают общее и локальное ощущение теплового комфорта в
течение 8-часового рабочего дня при минимальном напряжении механизмов
терморегуляции, которое не вызывает отклонений в состоянии здоровья, создает
предпосылки для высокого уровня работоспособности и является предпочтительными
на рабочих местах. [21]
Оптимальные параметры микроклимата на рабочих местах должны
соответствовать величинам, приведенным в таблице 7, применительно к выполнению
работ в холодный и теплый периоды года.
Перепады температуры воздуха по высоте и по горизонтали, а также
изменения температуры воздуха в течение рабочего дня при обеспечении
оптимальных величин микроклимата на рабочих местах не должны превышать 2°C.
Таблица 7 - Оптимальные нормы микроклимата для помещений с ВДТ и ПЭВМ
|
Период года
|
Категория работ по уровням
энергозатрат, Вт
|
Температура воздуха °C, не
более
|
Относительная влажность
воздуха,%
|
Скорость движения воздуха,
м/с, не более
|
|
Холодный
|
Iа - легкая (до 139)
|
от 22 до 24
|
от 60 до 40
|
0,1
|
|
Iб - легкая (от 140 до 174)
|
от 21 до 23
|
от 60 до 40
|
0,1
|
|
Теплый
|
Iа - легкая (до 139)
|
от 23 до 25
|
от 60 до 40
|
0,1
|
|
Iб - легкая (от 140 до 174)
|
от 22 до 24
|
от 60 до 40
|
0,2
|
Согласно карте аттестации рабочего места в ООО ТД «Интерком-Л» в
рассматриваемом помещении менеджером по качеству выполняется легкая физическая
работа первой категории. В холодный период года температура воздуха составляет
от 21 до 22оС, а в тёплое время года до 22оС, что
соответствует оптимальным условиям. Относительная влажность воздуха в холодный
период составляет от 25 до 30%, в тёплый период - от 45 до 60%.
Таким образом, согласно Р 2.2.2006-05, в помещении соблюдаются
оптимальные условия труда, а класс условий труда оценивается как 1-ый -
оптимальные условия труда. [21]
Для создания и автоматического поддержания в помещении независимо от
наружных условий оптимальных значений температуры и скорости движения воздуха,
в холодное время года используется водяное отопление, в теплое время года
применяется кондиционирование воздуха. Кондиционер представляет собой
вентиляционную установку, которая с помощью приборов автоматического
регулирования поддерживает в помещении заданные параметры воздушной среды.[29]
Системы отопления и системы кондиционирования установлены так, что ни
тёплый, ни холодный воздух не направлен на людей. Температура воздуха у
поверхности пола и на уровне головы не отличаются более чем на 5 градусов. [9]
5.1.2 Оценка освещённости рабочего места
Рациональное освещение рабочего места является одним из важнейших
факторов, влияющих на эффективность трудовой деятельности трудящегося,
предупреждающих травматизм и профессиональные заболевания. Правильно
организованное освещение создаёт благоприятные условия труда, повышает
работоспособность и производительность труда. Освещение на рабочем месте
сотрудника отдела снабжения должно быть таким, чтобы он мог без напряжения
зрения выполнять свою работу. [11]
Утомляемость органов зрения зависит от следующих причин:
недостаточность освещённости;
чрезмерная освещённость;
неправильное направление света.
Согласно Р 2.2.2006-05 и отраслевыми (ведомственными)
нормативными документами по освещению в таблице 8 представлены классы условий
труда в зависимости от параметров световой среды. [21]
Таблица 8 - Классы условий труда в зависимости от
параметров световой среды
|
Фактор, показатель
|
Классы условий труда
|
|
допустимый - 2
|
вредный - 3
|
|
|
3.1 степени
|
|
Яркость (L,
кд/м2)
|
Lн
|
> Lн
|
|
Отраженная блескость
|
Отсутствие
|
Наличие
|
|
Освещенность поверхности
экрана ВДТ, лк
|
Сн
|
> Сн
|
|
Неравномерность
распределения яркости в поле зрения пользователя ПЭВМ
|
£ 300
|
> 300
|
|
Визуальные параметры)
ВДТ:
|
|
|
|
яркость белого поля (Lэ,
кд/м2)
|
35
|
< 35
|
|
неравномерность яркости
рабочего поля (dLэ,
%)
|
±20
|
> |20|
|
|
контрастность для
монохромного режима (Ки, отн. ед.)
|
3
|
< 3
|
|
Пространственная (дрожание)
и временная (мелькание) нестабильность изображения
|
Не должна визуально
фиксироваться
|
Фиксируется визуально
|
Согласно карте аттестации рабочего места в ООО ТД «Интерком-Л» в
таблице 9 представлены фактические параметры световой среды в рассматриваемом
помещении.
Таблица 9 - Фактические параметры световой среды
|
Фактор, показатель
|
Значение показателя
|
Класс условий труда
|
|
Яркость (L,
кд/м2)
|
Lн
|
2
|
|
Отраженная блескость
|
Отсутствует
|
2
|
|
Освещенность поверхности
экрана ВДТ, лк
|
Сн
|
2
|
|
Неравномерность
распределения яркости в поле зрения пользователя ПЭВМ
|
250
|
2
|
|
Визуальные параметры ВДТ:
|
|
2
|
|
яркость белого поля (Lэ,
кд/м2)
|
35
|
2
|
|
неравномерность яркости
рабочего поля (dLэ,
%)
|
±10
|
2
|
|
контрастность для
монохромного режима (Ки, отн. ед.)
|
3
|
2
|
|
Пространственная (дрожание)
и временная (мелькание) нестабильность изображения
|
Визуально не зафиксирована
|
2
|
|
Окончательная оценка
условий труда
|
2
|
Таким образом, по параметрам световой среды в данном помещении
обеспечивается 2 класс условий труда.
5.1.3 Оценка уровня шума на рабочем месте
Предельно допустимым уровнем шума считается его уровень, который при
ежедневной (кроме выходных дней) работе, но не более 40 часов в неделю в
течение всего рабочего стажа, не вызывает заболеваний или отклонений в
состоянии здоровья менеджера по качеству.
Проведем оценку условий
труда менеджера по качеству с точки зрения уровня шума. Согласно карте
аттестации рабочего места в ООО ТД «Интерком-Л» в помещении одновременно
работают четыре компьютера одного класса и с одинаковым уровнем громкости в 37
дБА, два лазерных однотипных принтера с уровнем громкости в 20 дБА и
кондиционер с уровнем громкости 25 дБА.
Внешние источники отсутствуют
по причине наличия пластиковых окон и шумоизолирующих перегородок между кабинетами.
Уровень шума, возникающих от нескольких некогерентных источников,
работающих одновременно, подсчитывается на основании принципа энергетического
суммирования излучений отдельных источников:
(12)
где
Li -
уровень звукового давления i-го источника шума;
n - количество
источников шума.
Полученные
результаты расчёта сравниваются с допустимым значением уровня шума для данного
рабочего места. Если результаты расчёта выше допустимого значения уровня шума,
то необходимы специальные меры по снижению шума. К ним относятся: облицовка
стен и потолка зала звукопоглощающими материалами, снижение шума в источнике,
правильная планировка оборудования и рациональная организация рабочего места
оператора.
Подставив
значения уровня звука для каждого вида оборудования в формулу, получим:
Для
высококвалифицированных работ, требующих сосредоточенности и внимания,
предельно допустимое значение уровня шума будет равно 60дБА по санитарным
нормам СН 2.2.4/2.1.8.562-96 "Шум на рабочих местах, в помещениях жилых,
общественных зданий и на территории жилой застройки". [20]
Полученное значение
не превышает предельно допустимого уровня шума для рабочего места, значит,
соблюдаются 2 класс условия труда - допустимый.
5.1.4 Оценка уровня напряженности
электромагнитного поля на рабочем месте
Электромагнитные поля, характеризующиеся напряженностями электрических и
магнитных полей, наиболее вредны для организма человека. Основным источником
этих проблем, связанных с охраной здоровья людей, использующих в своей работе
автоматизированные информационные системы на основе персональных компьютеров,
являются дисплеи (мониторы), особенно дисплеи с электронно-лучевыми трубками.
Они представляют собой источники наиболее вредных излучений, неблагоприятно
влияющих на здоровье человека. [19]
Ультрафиолетовое излучение полезно в небольших количествах, но в больших
дозах приводит к дерматиту кожи, головной боли, рези в глазах. Инфракрасное
излучение приводит к перегреву тканей человека (особенно хрусталика глаза),
повышению температуры тела. Уровни напряженности электростатических полей
должны составлять не более 20 кВ/м. Поверхностный электростатический потенциал
не должен превышать 500В. При повышенном уровне напряженности полей следует
сократить время работы за компьютером, делать пятнадцатиминутные перерывы в
течение полутора часов работы и, конечно же, применять защитные экраны.
Защитный экран, изготовляемый из мелкой сетки или стекла, собирает на себе
электростатический заряд. Для снятия заряда экран монитора заземляют. [22]
Согласно карте аттестации рабочего места в ООО ТД «Интерком-Л» в
рассматриваемом помещении уровни напряженности электростатических полей
составляют 18 кВ/м. Поверхностный электростатический потенциал составляет 400В,
что не превышает допустимые значения СанПиН 2.2.2/2.4.1340-03.
Так как работа специалиста по виду трудовой деятельности относится к
группе В - творческая работа в режиме диалога с компьютером, а по напряженности
работы ко II категории тяжести
(СанПиН2.2.2/2.4.1340-03), рекомендуется сократить время работы за компьютером,
делать перерывы, суммарное время которых должно составлять 50 минут при восьми
часовом рабочем дне. [19]
Таким образом, по параметрам напряженности электромагнитного поля в
данном помещении обеспечивается 2 класс условий труда.
5.2 Оценка факторов трудового процесса
К факторам трудового процесса относятся:
Тяжесть труда - характеристика трудового процесса,
отражающая преимущественную нагрузку на опорно-двигательный аппарат и
функциональные системы организма (сердечно-сосудистую, дыхательную и др.),
обеспечивающие его деятельность. [10]
Напряженность труда - характеристика трудового процесса,
отражающая нагрузку преимущественно на центральную нервную систему, органы
чувств, эмоциональную сферу работника. [11]
5.2.1 Оценка тяжести трудового процесса
Согласно карте аттестации рабочего места в ООО ТД «Интерком-Л» и данным Р
2.2.2006-05 в таблице 10 представлен протокол оценки условий труда по
показателям тяжести трудового процесса. [21]
Таблица 10 - Протокол оценки условий труда по показателям
тяжести трудового процесса
|
№
|
Показатели
|
Факт. значения
|
Класс
|
|
1
|
Физическая динамическая
нагрузка (кг х м): региональная - перемещение груза до 1 м общая нагрузка:
перемещение груза
|
-
|
-
|
|
1.1
|
от 1 до 5 м
|
-
|
-
|
|
1.2
|
более 5 м
|
-
|
-
|
|
2
|
Масса поднимаемого и перемещаемого
вручную груза (кг):
|
|
|
|
2.1
|
при чередовании с другой
работой
|
-
|
-
|
|
2.2
|
постоянно в течение смены
|
-
|
-
|
|
2.3
|
суммарная масса за каждый
час смены:
|
|
|
|
с рабочей поверхности
|
-
|
-
|
|
с пола
|
-
|
-
|
|
3
|
Стереотипные рабочие
движения (кол-во):
|
|
|
|
3.1
|
локальная нагрузка
|
25000
|
2
|
|
3.2
|
региональная нагрузка
|
15000
|
2
|
|
4
|
Статическая нагрузка (кгс ·
с)
|
|
|
|
4.1
|
одной рукой
|
-
|
-
|
|
4.2
|
двумя руками
|
-
|
-
|
|
4.3
|
с участием корпуса и ног
|
-
|
-
|
|
5
|
Рабочая поза
|
Свободная, удобная поза,
возможность смены рабочего положения тела (сидя, стоя). Нахождение в позе
стоя до 10% времени смены.
|
1
|
|
6
|
Наклоны корпуса (количество
за смену)
|
60
|
2
|
|
7
|
Перемещение в пространстве
(км):
|
|
|
|
7.1
|
по горизонтали
|
5
|
2
|
|
7.2
|
по вертикали
|
1
|
1
|
|
Окончательная оценка
тяжести труда
|
2
|
5.2.2 Оценка напряжённости трудового процесса
Согласно карте аттестации рабочего места в ООО ТД «Интерком-Л» и данным Р
2.2.2006-05 в таблице 11 представлены фактические значения показателей
напряжённости трудового процесса и оценки условий труда по данным показателям.
[21]
Таблица 11 - Протокол оценки условий труда по
показателям напряжённости трудового процесса
|
Показатели напряжённости
трудового процесса
|
Фактические значения
показателей
|
Класс условий труда
|
|
1. Интеллектуальные
нагрузки:
|
Решение простых задач по
инструкции
|
2
|
|
1.1. Содержание работы
|
Восприятие сигналов с
последующей коррекцией действий и операций
|
2
|
|
1.2. Восприятие сигналов
(информации) и их оценка
|
Обработка, выполнение
задания и его проверка
|
2
|
|
1.3. Распределение функций
по степени сложности задания
|
Обработка, выполнение
задания и его проверка
|
2
|
|
1.4. Характер выполняемой
работы
|
Работа по индивидуальному
плану
|
1
|
|
2. Сенсорные нагрузки:
|
|
|
|
2.1. Длительность
сосредоточенного наблюдения (% времени смены)
|
2
|
|
2.2. Плотность сигналов
(световых, звуковых) и сообщений в среднем за 1 час работы
|
100
|
2
|
|
2.3. Число производственных
объектов одновременного наблюдения
|
1
|
1
|
|
2.4. Размер объекта
различения (при расстоянии от глаз работающего до объекта различения не более
0,5 м) в мм при длительности сосредоточенного наблюдения (% времени смены)
|
-1,1 мм - более 50 %; 1-0,3
мм - до 50 %; менее 0,3 мм - до 25 %
|
2
|
|
2.5. Работа с оптическими
приборами (микроскопы, лупы и т.п.) при длительности сосредоточенного
наблюдения (% времени смены)
|
-
|
-
|
|
2.6. Наблюдение за экранами
видеотерминалов (часов в смену):
|
|
|
|
при буквенно-цифровом типе
отображения информации:
|
3
|
2
|
|
при графическом типе
отображения информации:
|
2
|
2
|
|
2.7. Нагрузка на слуховой
анализатор (при производственной необходимости восприятия речи или
дифференцированных сигналов)
|
-
|
-
|
|
2.8. Нагрузка на голосовой
аппарат (суммарное количество часов, наговариваемое в неделю)
|
10
|
1
|
|
3. Эмоциональные
нагрузки:
|
|
|
|
3.1. Степень
ответственности за результат собственной деятельности. Значимость ошибки
|
Несет ответственность за
функциональное качество вспомогательных работ (заданий). Влечет за собой
дополнительные усилия со стороны вышестоящего руководства (бригадира, мастера
и т. п.)
|
2
|
|
3.2. Степень риска для
собственной жизни
|
Исключена
|
1
|
|
3.3. Степень
ответственности за безопасность других лиц
|
Исключена
|
1
|
|
3.4. Количество конфликтных
ситуаций, обусловленных профессиональной деятельностью, за смену
|
3
|
2
|
|
4. Монотонность
нагрузок:
|
|
|
|
4.1. Число элементов
(приемов), необходимых для реализации простого задания или в многократно
повторяющихся операциях
|
9
|
2
|
|
4.2. Продолжительность (в
сек) выполнения простых заданий или повторяющихся операций
|
30
|
2
|
|
4.3. Время активных
действий (в % к продолжительности смены). В остальное время - наблюдение за
ходом производственного процесса
|
20
|
1
|
|
4.4. Монотонность производственной
обстановки (время пассивного наблюдения за ходом техпроцесса в % от времени
смены)
|
80
|
2
|
|
5. Режим работы:
|
|
|
|
5.1. Фактическая
продолжительность рабочего дня
|
8ч.
|
2
|
|
5.2. Сменность работы
|
Односменная работа (без
ночной смены)
|
1
|
|
5.3. Наличие регламентированных
перерывов и их продолжительность
|
Перерывы регламентированы,
недостаточной продолжительности: от 3 до 7 % рабочего времени
|
2
|
В таблице 12 представлен протокол оценки условий труда по показателям
напряжённости трудового процесса.
Таблица 12 - Протокол оценки условий труда по показателям напряжённости
трудового процесса
|
Показатели
|
Класс условий труда
|
|
1
|
2
|
3
|
4
|
5
|
6
|
|
1
|
2
|
3.1
|
3.2
|
3.3
|
|
1. Интеллектуальные
нагрузки
|
|
1.1
|
Содержание работы
|
|
+
|
|
|
|
|
1.2
|
Восприятие сигналов и их
оценка
|
|
+
|
|
|
|
|
1.3
|
Распределение функции по
степени сложности задания
|
|
+
|
|
|
|
|
1.4
|
Характер выполняемой работы
|
+
|
|
|
|
|
|
2. Сенсорные нагрузки
|
|
2.1
|
Длительность
сосредоточенного наблюдения
|
|
+
|
|
|
|
|
2.2
|
Плотность сигналов за 1 час
работы
|
|
+
|
|
|
|
|
2.3
|
Число объектов
одновременного наблюдения
|
+
|
|
|
|
|
|
2.4
|
Размер объекта различения
при длительности сосредоточенного внимания
|
|
+
|
|
|
|
|
2.5
|
Работа с оптическими
приборами при длительности сосредоточенного наблюдения
|
|
|
|
|
|
|
2.6
|
Наблюдение за экраном
видеотерминала:
|
|
+
|
|
|
|
|
2.6.1
|
При буквенно-цифровом типе
отображения информации
|
|
+
|
|
|
|
|
2.6.2
|
При графическом типе
отображения информации
|
|
+
|
|
|
|
|
2.7
|
Нагрузка на слуховой
анализатор
|
|
|
|
|
|
|
2.8
|
Нагрузка на голосовой
аппарат
|
+
|
|
|
|
|
|
3. Эмоциональные нагрузки
|
|
3.1
|
Степень ответственности за
результат собственной деятельности. Значимость ошибки.
|
|
+
|
|
|
|
|
3.2
|
Степень риска для
собственной жизни
|
+
|
|
|
|
|
|
3.3
|
Ответственность за
безопасность других лиц
|
+
|
|
|
|
|
|
3.4
|
Количество конфликтных
производственных ситуаций за смену
|
|
+
|
|
|
|
|
4. Монотонность нагрузок
|
|
4.1
|
Число элементов, необходимых
для реализации простого задания или многократно повторяющихся операций
|
|
+
|
|
|
|
|
4.2
|
Продолжительность
выполнения простых заданий или повторяющихся операций
|
|
+
|
|
|
|
|
4.3
|
Время активных действий
|
+
|
|
|
|
|
|
4.4
|
Монотонность
производственной обстановки
|
|
+
|
|
|
|
|
5. Режим работы
|
|
5.1
|
Фактическая
продолжительность рабочего дня
|
|
+
|
|
|
|
|
5.2
|
Сменность работы
|
+
|
|
|
|
|
|
5.3
|
Наличие регламентированных
перерывов и их продолжительность
|
|
+
|
|
|
|
|
Количество показателей в
каждом классе
|
7
|
16
|
0
|
0
|
0
|
|
Общая оценка
напряженности труда
|
|
+
|
|
|
|
5.3 Оценка условий труда
Результаты оценки условий труда менеджера по качеству
ООО ТД «Интерком-Л» по степени вредности и опасности представлены в таблице 13.
Таблица 13 - Итоговая оценка условий труда по степени
вредности и опасности
|
Факторы
|
Класс условий труда
|
|
оптимальный
|
допустимый
|
вредный
|
опасный (экстремальный)
|
|
1
|
2
|
3.1
|
3.2
|
3.3
|
3.4
|
4
|
|
Химический
|
-
|
|
|
|
|
|
|
|
Биологический
|
-
|
|
|
|
|
|
|
|
Аэрозоли ПФД
|
-
|
|
|
|
|
|
|
|
Акустические
|
Шум
|
|
+
|
|
|
|
|
|
|
Инфразвук
|
-
|
|
|
|
|
|
|
|
Ультразвук воздушный
|
-
|
|
|
|
|
|
|
|
Вибрация общая
|
-
|
|
|
|
|
|
|
|
Вибрация локальная
|
-
|
|
|
|
|
|
|
|
Ультразвук контактный
|
-
|
|
|
|
|
|
|
|
Неионизирующие излучения
|
|
+
|
|
|
|
|
|
|
Ионизирующие излучения
|
-
|
|
|
|
|
|
|
|
Микроклимат
|
+
|
|
|
|
|
|
|
|
Освещение
|
|
+
|
|
|
|
|
|
|
Тяжесть труда
|
|
+
|
|
|
|
|
|
|
Напряженность труда
|
|
+
|
|
|
|
|
|
|
Общая оценка условий
труда
|
|
+
|
|
|
|
|
|
Таким образом, можно сказать, что общая оценка условий труда равна 2 -
т.е. условия труда на рабочем месте отвечают гигиеническим требованиям и
относятся к 2 классу. Иными словами фактические значения уровней вредных
факторов находятся в пределах допустимых величин соответственно. Допустимые
условия труда (2 класс) характеризуются такими уровнями факторов среды и
трудового процесса, которые не превышают установленных гигиенических нормативов
для рабочих мест, а возможные изменения функционального состояния организма
восстанавливаются во время регламентированного отдыха или к началу следующей
смены и не оказывают неблагоприятного действия в ближайшем и отдаленном периоде
на состояние здоровья работников и их потомство.
Допустимые условия труда условно относят к безопасным.
5.4 Пожаробезопасность
Пожаробезопасность - состояние объекта, при котором исключается возможность
пожара, а в случае его возникновения предотвращается воздействие на людей
опасных факторов пожара и обеспечивается защита материальных ценностей.
Пожарная защита - это комплекс организационных и технических мероприятий,
направленных на обеспечение безопасности людей, на предотвращение пожара,
ограничения его распространения, а также на создание условий для успешного
тушения пожара.
Степень огнестойкости зданий принимается в зависимости от их назначения,
категории по взрывопожарной и пожарной опасности, этажности, площади этажа в
пределах пожарного отсека.
Здание, в котором находится помещение по пожарной опасности строительных
конструкций относится к категории K1 (малопожароопасное), поскольку здесь
присутствуют горючие (книги, документы, мебель, офисная техника и т.д.) и
трудносгораемые вещества (сейфы, различное оборудование и т.д.), которые при
взаимодействии с огнем могут гореть без взрыва.
По конструктивным характеристикам здание можно отнести к зданиям с
несущими и ограждающими конструкциями из естественных или искусственных
каменных материалов, бетона или железобетона, где для перекрытий допускается
использование деревянных конструкций, защищенных штукатуркой или трудногорючими
листовыми, а также плитными материалами.
Следовательно, степень огнестойкости здания можно определить как третью
(III).
В соответствии с ППБ 01-03, существуют следующие классы пожаров:
. класс А - пожары твердых веществ, в основном органического
происхождения, горение которых сопровождается тлением (древесина, текстиль,
бумага);
. класс В - пожары горючих жидкостей или плавящихся твердых веществ;
. класс С - пожары газов;
. класс D - пожары металлов и их сплавов;
. класс (Е) - пожары, связанные с горением электроустановок. [17]
Классы возможного пожара в рассматриваемом помещении: А - горение твердых
веществ, сопровождаемое тлением (бумага, книги, мебель) и (Е) - горение
электроустановок (компьютеры, офисная техника).
.4.1 Профилактика пожара
Пожарная профилактика представляет собой комплекс организационных и
технических мероприятий, направленных на обеспечение безопасности людей, на
предотвращении пожара, ограничение его распространения, а также создание
условий для успешного тушения пожара. Для профилактики пожара чрезвычайно важна
правильная оценка пожароопасности здания, определение опасных факторов и
обоснование способов и средств пожаропредупреждения и защиты.
Одно из условий обеспечения пожаробезопасности - ликвидация возможных
источников воспламенения.
В помещении источниками воспламенения могут быть:
·
короткое
замыкание в электропроводке. В целях уменьшения вероятности возникновения
пожара вследствие короткого замыкания необходимо, чтобы электропроводка была
скрытой.
·
неисправное
электрооборудование, неисправности в электропроводке, электрических розетках и
выключателях. Для исключения возникновения пожара по этим причинам необходимо
вовремя выявлять и устранять неисправности, проводить плановый осмотр и своевременно
устранять все неисправности;
·
неисправные
электроприборы. Необходимые меры для исключения пожара включают в себя
своевременный ремонт электроприборов, качественное исправление поломок, не
использование неисправных электроприборов;
·
попадание в
здание молнии. В летний период во время грозы возможно попадание молнии
вследствие чего возможен пожар. Во избежание этого рекомендуется установить на
крыше здания молниеотвод;
·
несоблюдение мер
пожарной безопасности и курение в помещении также может привести к пожару.
В целях предотвращения пожара рекомендуется регулярно проводить с
сотрудниками, работающими в здании ООО ТД «Интерком-Л», противопожарный
инструктаж, на котором ознакомить работников с правилами пожарной безопасности,
а также обучить использованию первичных средств пожаротушения.
.4.2 Пожарная защита
Рассмотрим основные средства пожарной защиты, используемые в ООО ТД
«Интерком-Л».
В рассматриваемом помещении установлены автоматические пожарные датчики и
система оповещения сотрудников ООО ТД «Интерком-Л» о пожаре.
В здании имеется два выхода, предназначенные для эвакуации персонала в
случае пожара.
Для ликвидации очага возгорания имеются порошковые огнетушители ОП-4 -
вместимостью 5 литров и массой огнетушащего вещества 4 кг. В каждом помещении
находится по одному огнетушителю. [18]
В здание вода к очагу пожара подается через пожарные краны,
подсоединенные к водопроводной сети, и размещенные в шкафчиках у выхода с
каждого этажа. К каждому крану пристыкован пожарный рукав длиной 20 м с металлическим
пожарным стволом, с одной стороны которого установлена соединительная головка,
с другой - наконечник, т.е. спрыск. Напор обеспечивает подачу компактной струи
на высоту не менее 10 м.
5.5 Электробезопасность
Помещение по опасности поражения электрическим током можно отнести к 1
классу, т.е. это помещение без повышенной опасности (сухое, безпыльное, с
нормальной температурой воздуха, изолированными полами, экранирование элементов
системы отопления). В помещении установлено 2 исправных выключателя света, а
для электропроводки предусмотрен защитный короб.
На рабочем месте менеджера по качеству из всего электрооборудования
металлическим является лишь корпус системного блока компьютера, но здесь
используются системные блоки, в которых кроме рабочей изоляции предусмотрен
элемент для заземления корпуса и провод с заземляющей жилой для присоединения к
источнику питания.
Электробезопасность обеспечивается в соответствии с ГОСТ 12.1. 030. - 81.
Опасное и вредное воздействие на людей электрического тока проявляется в виде
электротравм и профессиональных заболеваний. [22]
Защита от поражения электрическим током в помещении обеспечивается
техническими способами и средствами защиты, а так же организационными и
техническими мероприятиями.
Обеспечение защиты от поражения техническими способами и средствами
обеспечивается за счет того, что все токоведущие части компьютера изолированы,
соответственно любое случайное прикосновение к токоведущим частям исключено.
Основным организационным мероприятием по обеспечению защиты от поражения
является инструктаж и обучение безопасным методам труда, а так же проверка
знаний правил безопасности и инструкций в соответствии с занимаемой должностью
применительно к выполняемой работе.
При проведении незапланированного и планового ремонта компьютера
выполняются следующие действия: 1) отключение компьютера от сети; 2) проверка
отсутствия напряжения. После выполнения этих действий проводится ремонт
неисправного оборудования. Если ремонт проводится на токоведущих частях,
находящихся под напряжением, то выполнение работы проводится не менее чем двумя
лицами с применением электрозащитных средств.
Кроме того, при неисправности каких-либо блоков компьютера его корпус
может оказаться под напряжением, что может привести к электрическим травмам или
электрическим ударам. Для устранения этого я рекомендуется обеспечить
заземление металлического корпусов компьютеров подведением заземляющей жилы к
питающим розеткам. Сопротивление заземления не более 4 Ом, согласно (ПУЭ) для
электроустановок с напряжением до 1000 В.
Также необходимо отметить, что в течение работы на корпусе компьютера
накапливается статическое электричество. Для уменьшения напряжённости
электростатического поля необходимо применять увлажнители воздуха и
антистатическое покрытие пола.
Заключение по главе: анализ условий труда показал, что гигиенические условия
труда относятся к классу допустимых. Однако для обеспечения оптимальных условий
труда были даны рекомендации по нормированию факторов, влияющих на человека.
Электробезопасность и пожаробезопасность обеспечиваются и полностью
соответствуют установленным требованиям.
Заключение
Таким образом, совершая процедуру выбора поставщиков,
важно чтобы на этом работа с поставщиками не заканчивалась, а продолжалась в
виде долгосрочного и плодотворного сотрудничества. Совместная работа с
поставщиками над качеством поставок помогает поставщику расти в своих
предложениях и обоснованно гарантировать высокую степень качества, а заказчик
получать продукцию в соответствии со своими требованиями и ожиданиями.
Для осуществления данной цели в рамках данного
дипломного проекта была разработана методика оценки поставщиков на основе
комплексного метода оценки качества с применением процедуры анкетирования,
использование которой способствует наибольшему контролю за качеством поставок,
а так же помогает поддерживать продуктивную связь с поставщиками, за счёт их
эффективной оценки.
На основе разработанной методики оценки поставщиков был разработан
программный продукт, внедрение которого позволит снизить трудоёмкость, ошибки,
затраты и повысить эффективность оценки качества поставщиков, а следовательно
повысить качество оказываемых услуг. (ОК?)
В дипломном проекте проведена оценка экономической эффективности от
внедрения методики оценки поставщиков на предприятии. Экономический эффект от
внедрения методики составил 2850500 рублей в 2 квартала.
Проведен анализ условий труда менеджера по качеству по
факторам рабочей среды и трудового процесса, пожаробезопасности и
электробезопасности. Анализ условий труда показал, что гигиенические условия
труда относятся к классу допустимых. Так же были даны рекомендации по
нормированию факторов, влияющих на человека и окружающую среду.
Список использованных источников
1. Канне М.М. Системы, методы и инструменты менеджмента
качества// М.М. Канне, Б.В.Иванов, В.Н.Корешков, А.Г. Схиртладзе. -
С.Петербург: Питер Пресс, 2008. - 560 с.
2. Глазов М.М. Анализ и диагностика
финансово-хозяйственной деятельности предприятия: Учебник// М.М. Глазов. - СПБ:
ООО «Андреевский издательский дом», 2006. - 448 с.
. Кершенбаум В.Я. Методы квалиметрии в
машиностроении// В.Я. Кершенбаум, Р. М. Хвастунова. - М.: Технонефтегаз, 1999.
- 211 с.
. Чекмарев А.Н. Квалиметрия и управление качеством:
Учебное пособие// А. Н. Чекмарев. - Самара.: СГАУ, 2010. - 172 с.
. Глудкин О.П. Всеобщее управление качеством: Учебник
для вузов// О.П. Глудкин, Н.М. Горбунов, А.И. Гуров, Ю.В. Зорин. - М.: Радио и
связь, 1999. - 600 с.
. Волкова О.И. Экономика предприятия (фирмы):
Учебник// О.И. Волкова, О.В. Девяткин. - М.: ИНФРА-М, 2009. - 604 с.
. Кузин Г.О. Определение экономической эффективности
// Г.О. Кузин. - М.: Инфра-М, 2010. - 448 с.
. Савицкая Г.В. Анализ хозяйственной деятельности
предприятия: Учебник// Г.В. Савицкая. - М.: ИНФРА-М, 2009. - 345 с.
. Русак О.Н. Безопасность жизнедеятельности: Учебное
пособие// О.Н. Русак, К.Р. Малаян, Н.Г. Занько. - СПБ.: Издательство «Лань»,
2008. - 288 с.
. Иванов Б.С. Человек и среда обитания: Учебное
пособие// Б.С. Иванов. - М.: МГИУ, 1999. - 325 с.
. Резчиков Е.А. Безопасность жизнедеятельности:
Учебное пособие// Е.А. Резчиков, В.Б. Носов, Э.П. Пышкина, Е.Г. Щербак. - М.:
МГИУ, 1998. - 420 с.
Стандарты, сборники стандартов
12. ГОСТ Р ИСО 9000:2008. Системы менеджмента качества.
Основные положения и словарь. Требования. Введ. 10-09-2009. - М.: Издательство
«Стандартинформ», 2009. - 49 с.
13. ГОСТ Р ИСО 9001:2008. Системы менеджмента качества.
Требования. Введ. 13-11-2009. - М.: Издательство «Стандартинформ», 2009. - 53
с.
14. СТО СГАУ 02068410-004-2007. Общие требования к учебным
текстовым документам. - Самара.: СГАУ, 2007. - 29с.
15. СНиП 23-05-95 Естественное и искусственное освещение.
М., 1996.
. СНиП 23-03-2003. Защита от шума. Нормы
проектирования. М., 2004.
. ППБ 01-03 Правила пожарной безопасности в Российской
Федерации. М., 2003.
. СП 9.13130.2009 Техника пожарная. Огнетушители.
Требования к эксплуатации. М., 2009.
. СанПиН 2.2.2/2.4.1340-03 Гигиенические требования к
персональным электронно-вычислительным машинам и организации работы. М., 2003.
. СанПиН 2.2.4/2.1.8.562-96 Шум на рабочих местах, в
помещениях жилых, общественных зданий и на территории жилой застройки. М.,1996.
. Руководство Р 2.2.2006-05 Руководство по
гигиенической оценке факторов рабочей среды и трудового процесса. Критерии и
классификация условий труда. М., 2005.
. ГОСТ 12.1.030-81 Электробезопасность. Защитное
заземление, зануление. Введ. 01-07-1981. - М.: Издательство «Стандартинформ»,
1981. - 53 с.
Список электронных источников
23. http://intercomlada.ru/company/
24. http://avitrack.net/upravlenie-zakupkami/procedura-algoritm-vibora-postavshika
25. http://.www.ec-logistics.ru/zakupki
26. http://znaytovar.ru/new2702
. http://startlogistic.ru/snab
. http://www.wikipedia.ru/ocenkapostavshikov-67.
Приложение А
Политика в области качества ООО ТД «Интерком-Л»
Мы создаем необходимые условия для
процветания вашего бизнеса!
Основой политики в области качества ОАО «Интерком-Л» является
удовлетворенность потребителей качеством наших услуг и предлагаемой нами
продукции, непрерывное совершенствование работы и постоянные улучшения.
Мы предлагаем продукцию самого высокого качества на отечественном рынке
по ценам от производителя. Гарантируем высокий уровень продаваемой продукции.
Обеспечиваем экологичность и безопасность продукции, путем жесткого контроля
требуемых норм и стандартов. Мы используем инновационные технологии, что
способствует постоянному повышению квалификации сотрудников. Осуществляем
управление организацией в соответствии с принципами всеобщего управления
качеством и требованиями международных стандартов ISO 9000. Несем ответственность перед каждым клиентом,
строим отношения на высоком деловом уровне и обеспечиваем индивидуальный подход
к каждому клиенту по заказам и предпочтениям. Солидный срок работы на рынке и
наличие партнёров позволяет говорить о наличии богатого опыта, который мы можем
передать нашим клиентам, предлагая консультации и помощь по формированию
ассортимента, обеспечивая необходимые объёмы поставок и нужные клиентам сроки.
Наша деятельность направлена на решение следующих задач:
· оказание высококачественных услуг, отвечающих национальным и
международным требованиям качества;
· повышение квалификации, творческой активности,
ответственности персонала;
· совершенствование системы управления качеством.
Выполнение поставленных задач достигается за счет:
· совершенствования технологии, внедрения новейшего оборудования, средств
автоматизации и контроля производства;
· внедрения на всех предприятиях системы качества,
разработанной в соответствии с ГОСТ Р ИСО 9001:2008, непрерывного ее совершенствования;
активного сотрудничества с поставщиками, получения от них гарантии качества
поставляемой продукции;
· участия всех подразделений компании и каждого работника в
изучении и развитии системы менеджмента качества;
· точного соблюдения принятых на себя договорных обязательств
по срокам поставки и качеству оказываемых услуг;
· совершенствования действующих мотивационных положений и
создания новых нематериальных схем мотивации сотрудников, a также развития
социальной сферы.
Руководство ОАО «Интерком-Л» обязуется принимать все необходимые меры,
направленные на внедрение «Политики в области качества», доведение ее положений
до всего персонала и следование ей во всех структурных подразделениях ОАО
«Интерком-Л».
Приложение Б
Назначение руководства по качеству ООО ТД «Интерком-Л»
Основным назначением руководства по качеству является общее описание
системы качества и составляющих ее подсистем.
Руководство по качеству нашего предприятия выполняет функцию постоянного
справочного материала при внедрении системы качества, поддержании ее в рабочем
состоянии и совершенствовании.
Руководство по качеству: Организация должна разработать и поддерживать в
рабочем состоянии руководство по качеству, содержащее: a) область применения
системы менеджмента качества, включая подробности и обоснование любых
исключений; б) документированные процедуры, разработанные для системы
менеджмента качества, или ссылки на них; в) описание взаимодействия процессов
системы менеджмента качества.
Структура документированной процедуры основанной на ИСО 9001:2008:
Введение
1. Область применения
2. Нормативные ссылки
. Термины и определения
. Система менеджмента качества
. Ответственность руководства
. Менеджмент ресурсов
. Процессы жизненного цикла продукции
. Измерение, анализ и улучшение
Приложение В
Анкета поставщика ООО ТД «Интерком-Л»
. Общие сведения о заявителе
.1.Полное и сокращенное наименование
заявителя:_________________________________________________________
Предыдущее полное и сокращенное наименование (если были) и подтверждение
правопреемственности: ________________________________
.2.Место регистрации____________________________________
.3.Адрес___________________________Тел./Факс:_______________
.4.Юридический адрес головной организации:_____________________
.5.Юридический адрес филиала или отделения:
____________________________________Тел./Факс_____________
Число работников по состоянию на «___» _________2008 г., в т.ч.:
- руководящий персонал
служащие
рабочие
2. Информация о финансовом состоянии и производственной деятельности:
.1. Дата создания_____________________________________________
.2. Уставной капитал:_______________________________________
.3. Банковские реквизиты:___________________________________
_____________________________________________________________
.4.Состав учредителей:_____________________________________
_____________________________________________________________
.5. Основой вид деятельности:_________________________________
.6. Другие виды деятельности:__________________________________
.7. Рынки сбыта продукции:____________________________________
.8. Оборот за три последних года: 20 г.___________20 г.______________20
г.__
3. Обзор крупных поставок, выполненных за последние 2 года:
|
Заказчик (юридический
адрес, телефон)
|
№ и дата договора
|
Сумма поставки
|
Вид продукции
|
Примечание
.1. Заверенные копии документов и подтверждение полномочий (прилагаются).
. Финансовое положение организации:
.1. Общие и заемные средства__________________________________________
.2.Заверенная копия балансового отчета организации за истекший финансовый
год (прилагается).
. Сведения о системе качества
|
Перечень вопросов
|
да
|
нет
|
|
Располагает ли организация
сертифицированной системой качества. Если «да», то название органа по
сертификации, № сертификата и дата выдачи.
|
ð
|
ð
|
|
Планируется ли создание
системы качества.
|
ð
|
ð
|
|
Может ли организация
выслать руководство по качеству.
|
ð
|
ð
|
|
Проводит ли организация
оценку своих поставщиков. Требует ли организация сертификаты на продукцию
своих поставщиков.
|
ð
|
ð
|
|
Проводит ли организация
контроль в процессе производства по документированным процедурам и правилам.
|
ð
|
ð
|
|
Разрешает ли организация
проведение аудита нашими специалистами.
|
ð
|
ð
|
7. Прочие сведения
|
Перечень вопросов
|
да
|
нет
|
|
Возможность отсрочки
платежа
|
ð
|
ð
|
|
Предоставление услуг по
кредитованию
|
ð
|
ð
|
|
Торговля оптом
|
ð
|
ð
|
|
Торговля в розницу
|
ð
|
ð
|
|
Изготовление изделий под
заказ
|
ð
|
ð
|
|
Возможность внеплановых
поставок
|
ð
|
ð
|
|
Наличие службы технической
поддержки
|
ð
|
ð
|
|
Наличие сертификата ИСО
14000, OHSAS 18000
|
ð
|
ð
|
Приложение Г
Форма отчёта о результатах оценки поставщиков ООО ТД
«Интерком-Л»
УТВЕРЖДАЮ:
Директор ООО
ТД «Интерком-Л»
(подпись)
(Ф.И.О.)
Результаты оценки поставщиков организации ООО ТД «Интерком-Л» на 20__год
|
Наименование поставщика
|
Адрес поставщика
|
Продукция
|
Коллективная оценка
поставщика
|
Уровень соответствия
идеальному поставщику (%)
|
|
|
|
|
|
|
|
|
|
|
|
|
|
|
|
|
|
|
|
|
|
|
|
|
|
|
|
|
|
|
|
|
|
|
|
|
|
|
|
|
|
|
|
|
|
|
|
|
|
|
|
|
|
|
|
|
|
|
|
|
|
|
|
|
|
|
|
|
|
|
|
|
|
|
|
|
|
|
|
|
|
|
|
|
|
|
|
|
|
|
|
|
|
|
|
|
|
|
|
|
Похожие работы на - Разработка методики оценки поставщиков ООО ТД 'Интерком-Л'
|