Бюрократические и адаптивные организационные структуры управления

  • Вид работы:
    Лекция
  • Предмет:
    Менеджмент
  • Язык:
    Русский
    ,
    Формат файла:
    MS Word
    2,57 Мб
  • Опубликовано:
    2013-11-12
Вы можете узнать стоимость помощи в написании студенческой работы.
Помощь в написании работы, которую точно примут!

Бюрократические и адаптивные организационные структуры управления















Лекция

Бюрократические и адаптивные организационные структуры управления

Введение

Одной из центральных характеристик организации является ее структура. Структурное деление - способ систематизации деятельности для облегчения достижений целей организации. Без скоординированного распределения полномочий между главными структурными подразделениями их совокупность не будет представлять собой отлаженный механизм. Решение о целях принимается руководителями высшего звена, которые используют при этом информацию средних и низших уровней управления, а в более крупных организациях даже предлагают самим определять структуру подчиненных им подразделений, добиваясь того, чтобы она не входила в противоречие либо с общими принципами, либо с общей структурой организации. Наиболее оптимальной структурой считается та, которая наилучшим способом позволяет организации взаимодействовать с окружающей средой, целесообразно распределяя задачи, как между функциональными областями, так и работниками, усилия которых направлены на удовлетворение потребностей окружающей среды.

В области теории организации было проведено огромное количество исследований организационной структуры. В основном они ориентируются на теоретические традиции - теории бюрократии и системный подход. Первая создана М. Вебером и широко освещена в литературе. Попытку усовершенствовать веберовскую схему предприняли П. Блау и Р. Холл. По мнению первого, максимальную информацию о формальной структуре можно получить от отдела кадров и специально подготовленных для исследования подробных карт. П. Блау полагал, что специализация, административный аппарат и формальность отношений являются ключевыми характеристиками организации, степень корреляции которых измеряется в ходе эмпирического исследования. Итоги проведенного им исследования подтвердили теоретические положения М. Вебера о том, что специализация является результатом сложной системы обязанностей; иерархия необходима для эффективной координации задач и адекватного управления подчиненными; безличностность отношений вызывается необходимостью устранения иррациональности в организации. Конфликты в организации рассматриваются как аномальное, отрицательное явление. Они, как лакмусовая бумажка, свидетельствуют о сбое ее функционирования. Причины их появления - неадекватный контроль, слабости планирования, неэффективность системы поощрения и наказания.

Современные организации отмечают, что надо различать формальную структуру организации и ее повседневную деятельность. Первая - копия второй и включает схему организации: список офисов, департаментов, должностей и программ. Сущность бюрократической организации заключена в рационализации и безличном характере ее структурных элементов, как и целей, которые соединяют их. Современные исследователи отмечают, что организационная структура состоит из четырех основных элементов:

) распределение задач и ответственности, которые определяют работу человека;

) объединение индивидов в группы, а групп - в департаменты и большие группы, которые формируют организационную иерархию;

) механизмы, требующие улучшения вертикальной координации, как, например, количество людей, отвечающих за управление и степень делегирования власти;

) механизмы, необходимые для содействия горизонтальной координации, такие как междепартаментные команды.

Говоря о структуре формальной организации, следует отметить, что сложные социальные организации включают, как правило, не один ее тип. Еще в работах Ф.Тейлора и А.Файоля и их последователей были выделены следующие типы структуры предприятия: линейная организация, то есть система вертикальной зависимости, объединяющая ряд служебных позиций сверху донизу таким образом, что каждое организационное подразделение находится между двумя другими - выше- и нижестоящими, а руководство каждым подразделением сосредоточено в одном лице. Функциональная организация предполагает, что руководство распределяется между рядом лиц, специализированных на определенных функциях (по контролю за качеством, снабжению, координации). Штабная организация характеризуется наличием штаба советников, экспертов, помощников, не включенных в общую систему линейной зависимости.

Что касается исследований организационной структуры в рамках системного подхода, то характерной чертой является перенос внимания на изучение способностей ее взаимоотношений с окружающей средой. Основным тезисом авторов этой концепции можно считать положение о том, что организационная структура во всей своей комплектности должна соответствовать комплектности окружающей среды, если организация стремится быть эффективной и избегать конфликтов.

Третий подход в исследование структуры организаций представляет собой объединение двух предыдущих традиций, результатом чего явилось принятие принципа открытых систем при анализе бюрократических структур. Важный шаг в развитие этого направления сделали Поль Лауренс и Джой Лорш, ставшие авторами ситуационного подхода. В 1970-е годы проведены многочисленные исследования мотивации, удовлетворенности трудом, лидерства, технологии и др. Центральным тезисом школы явилось положение о том, что каждое из этих понятий должно интерпретироваться внутри контекста, подразумевающего тесную связь между внутренними (организация) и внешними (среда) характеристиками. Лауренс и Лорш пришли к выводу: внутренняя структура должна быть построена таким образом, чтобы не нарушалось ее соответствие экономическому рынку и общетехнологическим характеристикам.

Существующие в настоящее время концепции организации (организация как мозг, как политическая система, как культура и т.п.) исходным пунктом берут те или иные аспекты ее функционирования, описывая которые их авторы анализируют основные процессы, характеризующие ее рост и развитие. Так, например, С. Вир в книге «Мозг фирмы» считает, что реальная схема фирмы зависит от того, кто занимает ведущие посты. Поэтому когда такой человек уходит, приходится менять структуру. Наиболее интересными представляются концепции, рассматривающие культуру организации как отправную точку последующих исследований структуры.

Понятие организационной структуры. Основные процессы структурирования

Когда говорят об организационной структуре, часто имеют в виду разные вещи. С одной стороны, это совокупность хозяйственных единиц, которые имеют общих собственников (холдинги, корпорации), с другой - это система подразделений какой-то организации. Здесь мы будем рассматривать структуру именно во втором смысле, то есть применительно к отдельной хозяйственной единице.

Организационная структура - логически взаимосвязанные отношения функциональных областей и уровней управления, отражающие разделение процесса труда, распределение заданий и руководство ими.

Организации создают структуры для того, чтобы обеспечивать координацию и контроль деятельности своих подразделений и работников. Структуры организации отличаются друг от друга сложностью (т.е. степенью разделения деятельности на различные функции), формализацией (т.е. степенью использования заранее установленных правил и процедур), соотношением централизации и децентрализации (т.е. уровнями, на которых принимаются управленческие решения).

Структурные взаимосвязи в организациях находятся в центре внимания многих исследователей и руководителей. Для того чтобы эффективно достигались цели, необходимо понимание структуры работ, подразделений и функциональных единиц. Организация работы и людей во многом влияет на поведение работников. Структурные и поведенческие взаимосвязи, в свою очередь, помогают установить цели организации, влияют на отношения и поведение работников. Структурный подход применяется в организациях для обеспечения основных элементов деятельности и взаимосвязей между ними. Он предполагает использование разделения труда, охвата контролем, децентрализации и департаментализации.

Структура организации - это фиксированные взаимосвязи, которые существуют между подразделениями и работниками организации. Ее можно понимать как установленную схему взаимодействия и координации технологических элементов и персонала. Схема любой организации показывает состав отделов, секторов и других линейных и функциональных единиц. Однако она не учитывает такой фактор, как человеческое поведение, который влияет на порядок взаимодействия и его координацию. Именно поведение персонала определяет эффективность функционирования организационной структуры в большей мере, чем формальное распределение функций между подразделениями.

Организационная структура формируется в результате горизонтального и вертикального разделения труда. Организационная структура задает критерии и параметры группировки людей в подразделения, а подразделений - в организацию, а также формирует систему властных, распределительных и коммуникационных взаимодействий между организационными элементами. Процесс формирования организационной структуры сложен и имеет много стадий, в его основе лежат четыре основных процесса: разделение труда, департаментализация, определение размеров подразделений и делегирование полномочий.

1. Сложность организации как характеристика организационной структуры. Разделение труда в организации и охват контролем. Департаментализация и ее разновидности

Сложность организации - это мера количества и разнообразия существующих в ней подсистем. Сложность имеет два измерения - количество элементов и их разнообразие. Иными словами, организация может включать в себя множество однородных и одинаково построенных подразделений, а может включать относительно немного, но разных по содержанию деятельности и способам управления. Соотношение измерений сложности и соответствующих ему разновидностей организаций (по сложности) показано в таблице 1.

Эти измерения имеют отношение ко всем разновидностям сложности - вертикальной, горизонтальной, пространственной.

Таблица 1. Соотношение измерений сложности организаций

разнообразие элементов (подразделений)

количество элементов (подразделений)


Небольшое

Большое

Большое

Сложность в разнообразии (дифференциальная)

Высокая сложность

Небольшое

Низкая сложность (простота)

Сложность количественная


Вертикально сложная организация имеет большое количество уровней иерархии и/или разнообразные по функциям и предназначению подразделения практически на каждом уровне. Для наглядности, на схеме 1 они даже по-разному названы. Вертикально сложные организации («пирамиды») чаще всего представлены в отраслях с длинными технологическими цепочками - добывающей, тяжелом и энергетическом машиностроении, металлургии. Вертикально сложными также являются идеологические организации (например, церковь) или организации, выполняющие важные государственно-социальные задачи - армия, правоохранительные структуры, министерства, хотя в этом случае подразделения, находящиеся на этих многочисленных уровнях, отличаются относительной содержательной однородностью.

В вертикально простых («плоских» или горизонтальных) организациях немного уровней иерархии, и разнообразие элементов также невелико. Как правило, вертикальная простота характерна для небольших по размеру организаций, но можно привести примеры больших, но вертикально простых организаций, таких, как школа.

Схема 1. Вертикальное разделение труда в организации

В горизонтально сложной организации (схема 2) имеется множество различных подразделений на любом отдельно взятом уровне. Эти подразделения могут быть достаточно разнообразными по ряду параметров (по функциям, содержанию деятельности, составу работников и т.д.), а могут быть однородными. Характерные примеры горизонтально сложных организаций с относительно однородными элементами, сложными по количеству, находящимися в нижнем правом секторе - крупный инженерный вуз с большим числом факультетов и кафедр, торговая сеть (типа «Перекресток» или «Копейка»).

Схема 2. Горизонтальное разделение труда

К горизонтально сложным организациям по обоим измерениям можно отнести, скажем, IBM или Microsoft, которые имеют в своем составе множество исследовательских, производственных и торгово-маркетинговых подразделений; большой медицинский центр с научными и клиническими подразделениями, крупный университет с большим числом разнопрофильных факультетов (гуманитарными, инженерными, медицинским, естественным и т.д.), издательством, бизнес-парком и научными отделами.

Наконец, пространственная сложность связана с количеством регионов (точек), где расположены подразделения организации - пространственное многообразие. К таким организациям можно отнести, например, Сбербанк России, имеющий отделения почти в каждом городе страны, некоторые вузы, открывшие представительства и филиалы во множестве населенных пунктов, транснациональные корпорации (такие как McDonalds, Coca-Cola или General Motors), предприятия которых представлены в десятках стран мира.

Разумеется, организация может быть сложной со всех этих точек зрения. Скажем, ряд из упомянутых выше компаний (или, например, Сбербанк России) явно относятся к категории организаций, сложных по всем параметрам.

Следует сказать, что сложность - характеристика относительная. Судить о сложности конкретной организации мы можем только, сравнивая ее с другими, причем по каждому виду отдельно. Так, если мы хотим оценить вертикальную сложность вуза, мы должны расположить его на шкале, где на одном полюсе - вертикально простейшая организация, на другом - сложнейшая. Причем здесь мы должны иметь в виду, что все вузы (или все компании, занимающиеся одним видом деятельности) по вертикальной сложности примерно одинаковы, поэтому на полюсах в данном случае будут не вузы, а, допустим, газетный киоск (1 балл) и армия (100 баллов). Тогда индекс вертикальной сложности вуза будет около 35-40 баллов.

А вот горизонтальную сложность конкретной организации оценивают относительно подобных же организаций. Продолжая пример с вузом, мы на одном полюсе можем расположить простейшую образовательную организацию - например, репетитора, а на другом - наиболее сложный горизонтально российский вуз (например, МГУ). Наш вуз после определенных расчетов также получит свой балл по шкале горизонтальной сложности.

Разделение труда

Разделение труда, являясь базисным принципом функционирования любой организации, в то же время выступает как сознательный процесс разделения работы на различные операции с определенной степенью специализации. Результатом этого процесса становится перечень рабочих мест и описания полномочий для каждого из них. Исследование схем формальных организаций показывает, что существует уровень вертикального и горизонтального разделения труда.

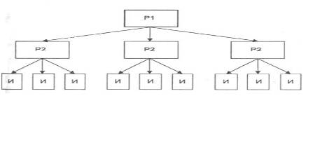
Руководитель верхнего уровня управляет деятельностью руководителей среднего и низшего уровней, т.е. формально обладает большей властью и более высоким статусом. Вертикальная дифференциация связана с иерархией управления в организации. Чем больше ступеней иерархической лестницы между высшим уровнем управления и исполнителями, тем более сложной является данная организация. Полномочия распределяются по должностям и руководителям, занимающим эти должности. Цель организации рассматривается как ориентир для направлений потоков связей и полномочий. Пример вертикального разделения труда представлен на схеме 1.

Горизонтальная дифференциация отражает степень разделения труда между отдельными структурными единицами. Чем больше в организации различных сфер, требующих специализированных знаний и навыков, тем более сложной она является. Горизонтальная специализация направлена на дифференциацию функций. Она охватывает определение работы (соединение различных отдельных заданий) и определение взаимосвязи между различными видами работ, которые могут выполняться одним или многими работниками.

Схема горизонтального разделения труда представлена на рисунке , где отражены подходы к охвату контролем и функционализации. Охват контролем - это число подчиненных, которые отчитываются перед одним руководителем. Функционализация - это разнообразие заданий, которые должны быть выполнены, чтобы достичь целей организации. Руководитель высшего уровня (РВУ) имеет прямой контроль над тремя руководителями среднего уровня (РСУ) - по производству, бухгалтерскому учету и маркетингу. В свою очередь, руководители среднего уровня имеют прямой контроль над соответствующими руководителями низшего уровня (РНУ), а те - непосредственно над определенным числом исполнителей. Это можно рассматривать как функционализацию, в результате которой образуются те или иные специализированные подразделения. Наряду с этим существует географическое (территориальное) разделение труда, связанное со степенью распределения физических активов организации по различным регионам. В данной структуре коммуникации, координация и контроль усложняются.

Необходимо различать масштаб и глубину работ. Масштаб работ - это количество выполняемых работ, их объем. Сотрудник, который выполняет, например, восемь заданий, имеет более широкий масштаб работ, чем тот, кто выполняет четыре задания. Понятие глубины работ относится к объему контроля, который осуществляет работник в ходе работы. Глубина работ носит личностный характер, у разных работников на одном организационном уровне она может быть различной. Например, руководитель отдела маркетинга в промышленной компании имеет большую глубину работ, чем, скажем, бухгалтер, ведающий текущим учетом производства. Решая конкретные проблемы разделения труда в структуре управления, необходимо тщательно учитывать не только функциональную направленность и масштабы выполняемых работ, но и их глубину.

Шаблонная работа

Большое количество работников и руководителей многократно изо дня в день выполняют ограниченный круг работ - однообразных, имеющих минимальный масштаб и глубину. Такие работы или задания получили название шаблонных. Им не хватает завершенности, автономности, они монотонны и вызывают усталость. Прогулы, саботаж, текучесть кадров нередко являются реакцией работников на монотонность повторяющихся работ, которыми они постоянно заняты.

Исследования показывают, что существует критическая точка специализации операций (деления работ на более мелкие операции или сокращения контроля). После достижения этой точки (определенного уровня специализации) получаемый доход начинает сокращаться. В каждом отдельном случае необходимо учитывать пределы специализации. Пути преодоления отрицательных последствий разделения труда - это укрупнение технологических операций, чередование работ и эффективное их планирование. Если повышение разнообразия работ связано с введением в них мотивационных факторов, то укрупнение технологических операций, являясь фактором повышения производительности, связано, прежде всего, с техническими аспектами.

В разных странах проведены многочисленные исследования взаимосвязи между уровнем разделения труда и удовлетворенности работой. Они показали, что модели индивидуальной работы позволяют добиваться более высокого качества труда, чем линейные и групповые модели, включая конвейерные линии. Позитивные результаты достигались при расширении полномочий и ответственности руководителя групповой работы по сравнению с индивидуальной (увеличение глубины работ), при переходе от узкоспециализированных работ к работам большего масштаба и глубины. Встречаются и случаи, когда работники удовлетворены шаблонной работой или индифферентны к уровню масштаба или глубины своей работы. В целом, если работа не имеет достаточного масштаба и глубины, то отношение к ней работников, как правило, негативное.

Охват контролем

Определение размеров подразделений. После группировки рабочих мест и операций определяют, сколько их должно быть в том или ином подразделении. Ключевой вопрос здесь - норма управляемости (норма контроля), под которой подразумевается количество сотрудников, непосредственно подчиненных конкретному менеджеру.

Дело в том, что менеджер может эффективно наблюдать и соответственно координировать работу довольно ограниченного числа людей. Кроме того, в любой группе существуют определенные связи - рабочие и межличностные, которые также нужно контролировать, а объем этих связей по мере увеличения количества контактирующих растет в геометрической прогрессии. Это связано в основном с особенностями человеческой психики, в частности - внимания, восприятия и оценки реальности. Считается, что оптимальная норма управляемости составляет от 5 до 9 человек (7±2), хотя в многочисленных исследованиях на эту тему приводятся и другие цифры.

На норму управляемости влияет множество факторов. Чем ниже уровень иерархии, тем шире диапазон управления: работа на нижних уровнях, как правило, более специализирована и менее сложна, чем на высших. Чем выше степень интенсивности контактов внутри рабочей группы (исследовательские группы, медики, инженеры-конструкторы и т.п.), тем, при прочих равных условиях, ниже должна быть норма управляемости.

Стратегия организации, степень ее динамичности и инновационности также влияют на норму управляемости. В современном менеджменте широко распространена практика уплощения компаний, при которой норма управляемости расширяется. Это сопровождается децентрализацией, передачей вниз прав на принятие решений и т.д. Но и в теории, и практике управления до сих пор идут споры о том, что же считать оптимальной нормой управляемости.

В течение ряда десятилетий в теории и практике использовался принцип, согласно которому все виды работ должны быть сгруппированы таким образом, чтобы каждый работник отчитывался только перед одним руководителем. Более того, рекомендовалось, чтобы число работников, подотчетных одному руководителю, было строго ограничено. Термин «охват контролем» означает размер команды, находящейся в подчинении одного руководителя.

Наиболее известная работа в этой области принадлежит В. С. Грайчунасу. Он полагал, что поскольку руководитель обладает ограниченной энергией, знаниями и квалификацией, он может координировать работу ограниченного числа работников. Грайчунас предположил также, что увеличение в арифметической прогрессии числа подчиненных ведет к росту в геометрической прогрессии количества взаимосвязей, находящихся под контролем руководителя. Потенциальная взаимосвязь, которая может возникнуть между руководителем и подчиненными, классифицируется как индивидуальное руководство, групповое руководство и перекрестная связь.

Таблица показывает, что быстрый рост количества потенциальных взаимосвязей вызывается ростом числа подчиненных. Решая вопрос об увеличении охвата контролем, руководитель должен рассмотреть все потенциальные взаимосвязи, которые он может иметь с подчиненными, включая их частоту и интенсивность.

Таблица 2. Потенциальные взаимосвязи руководителя

Количество подчиненных

Количество взаимоотношений

1

1

2

6

3

18

4

44

5

100

6

222

7

490

8

1080

9

2376

10

5210

11

11 374

12

24708


Сколько же подчиненных должно быть у руководителя? В теории этот вопрос анализируется путем выделения ряда общих факторов, которые влияют на частоту и тип взаимосвязей между руководителем и подчиненными. Некоторые из этих факторов очень важны.

Требуемый контакт. В различных видах производственных, научно-исследовательских и других работ существует необходимость в частых контактах и высоком уровне координации деятельности. Использование конференций, совещаний, личных встреч и консультаций нередко помогает в достижении поставленных целей. Например, руководитель научно-исследовательской группы должен часто консультироваться по поводу конкретных вопросов с членами группы с тем, чтобы проект был завершен в срок, а законченная работа была представлена на рынок. Широкий охват контролем выполняемых работ через частые контакты с подчиненными оказывает определяющее влияние на выполнение и успешное завершение проекта.

Уровень образования и подготовленность подчиненных. Обучение подчиненных является основополагающим в установлении контроля на всех уровнях управления. Общепринято, что управляющий на более низких уровнях организации может руководить большим числом подчиненных, поскольку работа на этих уровнях более специализирована и менее сложна, чем на высших уровнях.

Способность общения. Этот фактор играет важную роль в налаживании эффективного механизма разрешения проблем в различных рабочих ситуациях, реальной и оперативной координации деятельности подразделений и работников. Теоретически обоснованным является следующий ход рассуждений.

Руководитель А, в подчинении которого находятся двое служащих В и С, может иметь взаимоотношения отдельно с В и отдельно с C, а также с B и С вместе (положение здесь будет различным). Кроме того, он должен принимать во внимание отношения, складывающиеся между B и С (таблица 2). Таким образом, при наличии двух подчиненных имеется минимум четыре различных вида взаимоотношений (или максимум - шесть), требующих внимания со стороны А.

Таблица 3. Число возможных контактов


Минимальное значение

Максимальное значение

Непосредственные индивидуальные взаимоотношения между А и В, А и С

2

2

Непосредственные групповые взаимоотношения А по отношению к B и С.

1


A по отношению к B вместе с C А по отношению к С вместе с B


2

Косвенные взаимоотношения между В и С

1


B по отношению к С и С по отношению к В


2

Всего

4

6

Количество этих контактов увеличивается более высокими темпами, чем пропорциональный рост числа подчиненных. Грайчунас считает, что руководитель в состоянии иметь не более 12 непосредственных контактов и не более чем 28 косвенных, что соответствует наличию пяти подчиненных. При большей степени однородности проблем, которыми занимается руководитель, он может иметь в подчинении большее число работников. Становится очевидным, что число подчиненных должно быть меньше на уровне высшего руководства организации и может быть более значительным в низших звеньях управления.

Применение модели охвата контролем

Известно, что сокращение числа лиц, подчиненных одному руководителю (т.е. сужение охвата контролем), порождает структуру управления, представляющую собой высокую пирамиду с узким основанием. Если организации присущ большой охват контролем, она принимает форму «плоской» колоколообразной структуры. В литературе описана «модель охвата контролем», разработанная и использованная при формировании организационной структуры управления ракетно-космической компанией «Локхид» (США). Разработчики модели пришли к выводу, что следует рассматривать семь переменных при исследовании охвата контролем: 1) сходство функций; 2) географическую близость подчиненных; 3) сложность функций; 4) руководство и контроль, требуемые подчиненными; 5) координацию деятельности подчиненных; 6) планирование необходимых значений сложности и времени; 7) помощь, получаемую от руководителя организации.

Когда важнейшие переменные взаимоотношений «руководитель-подчиненный» определены, каждому элементу модели придается определенный вес. Взвешивание отражает значимость каждого из факторов контроля. Локхидская система весов представлена в таблице. Наиболее важный фактор, отраженный в таблице, - это руководство и контроль с максимальным весом 15. Он отражает время, необходимое для руководства и контроля подразделений в организации.

Таблица 4. Шкала весов компании «Локхид»

ФАКТОРЫ ОХВАТА КОНТРОЛЕМ

Сходство  функций

Идентичные

Существенное сходство

Похожие

Внутренне различные

Совершенно различные

Географическая близость

Все вместе 1

Все в одном здании 2

Различные здания одного завода 3

Различное местоположение, одна географическая местность 4

Различные географические местности 5

Сложность функций

Простые, повторяющиеся 2

Шаблонные 4

Некоторая сложность 6

Сложные, разнообразные 8

Высоко-сложные, разнообразные 10

Руководство и контроль

Минимум руководства и обучения 3

Ограниченное  Руководство 6

Умеренное  Руководство 9

Часто повторяющиеся меры руководства 12

Постоянное тесное руководство 15

Координация

Минимум отношений с другими 2

Взаимоотношения, ограниченные определенными причинами 4

Умеренные взаимоотношения, легко контролируемые 6

Существенные тесные взаимоотношения 8

Широкие неповторяющиеся взаимоотношения10

Планирование

Минимум простора и сложности 2

Ограниченные простор и сложность 4

Умеренные простор и сложность 6

Требуются существенные усилия, направляемые только политикой фирмы 8

Требуются весьма значительные усилия, районы и политика не определены 10


Каждая управленческая позиция оценивается, а взвешенным переменным контроля присваиваются очки. Очки суммируются, результат представляет собой индекс руководства. Общая сумма очков отражает бремя руководителя, связанное с охватом контролем. Чем выше индекс, тем больше бремя и, следовательно, объем контроля. Предлагаемый охват контролем для руководителя среднего уровня представлен в таблице.

Таблица 5. Индекс руководства для среднего уровня и предлагаемый охват контролем (чел.)

Индекс руководства

Предлагаемый стандартный охват контролем

40-42

4-5

37-39

4-6

34-36

4-7

31-33

5-8

28-30

6-9


Локхидское исследование обнаружило, что когда увеличивался охват контролем, число уровней руководства часто сокращалось. Например, в одном случае средний охват контролем возрос с 3,0 до 4,8 подчиненных, а управленческая вертикаль в этой точке была сокращена с 6 до 5 уровней.

Локхидская модель сосредоточивает внимание на важных организационных переменных, которые в значительной мере влияют на охват контролем. Такой подход заставляет руководителей принимать во внимание такие факторы, как координация, контроль и однородность функций при оценке докладов подчиненных. Следует отметить, что каждая организация должна самостоятельно разрабатывать модель охвата контролем. Широкий охват контролем может быть очень эффективен в ряде случаев, таких, как использование высокообразованной рабочей силы, а узкий охват контролем - когда подчиненные не получили соответствующей подготовки для выполнения работы. В каждом случае требуется исследование таких факторов, как возможность обеспечения контактов между руководителем и его подчиненными, способность работников выполнять работу без непосредственного руководства, уровень подготовленности и реальные возможности обучения работников.

С учетом рационального охвата контролем и в интересах достижения эффективной координации и управления всеми видами деятельности организация подразделяется на соответствующие структурные блоки (департаменты, отделы, службы). Такой подход к формированию организационной структуры называется департаментализацией. Департаментализация - это процесс объединения (группировки) выделенных рабочих мест, операций и полномочий в структурные подразделения (департаменты) в соответствии с каким-либо признаком.

В зависимости от признаков и критериев разделения организации на блоки принято различать: функциональную, территориальную, производственную, проектную и смешанную департаментализацию.

Функциональная департаментализация. Функциональная департаментализация - это процесс группировки рабочих мест и действий в соответствии с функциями организации - иными словами, в рамках ее функциональных подсистем. Многие организации группируют работников и деятельность в соответствии с функциями, выполняемыми в рамках фирмы (производство, маркетинг, финансы, бухгалтерский учет, управление персоналом). Функциональный состав организации - это наиболее часто применяющаяся схема организации персонала и деятельности фирмы. Соответствующие департаменты при этом состоят из экспертов и специалистов в определенных областях, что обеспечивает наиболее обоснованное и эффективное решение проблем. Недостатком подобной схемы считается то, что поскольку специалисты работают в одной области интересов, общие цели организации могут приноситься в жертву целям данного департамента. Например, бухгалтер может видеть только проблемы своего подразделения, а не проблемы производства или маркетинга, или всей организации.

Территориальная департаментализация. Другой часто встречающийся подход - создание групп людей на базе определенной территории, где в той или иной форме осуществляется деятельность организации. Географическая департаментализация - это группировка рабочих мест и операций по географическому признаку - с учетом расположения организации и распространенности ее деятельности. Деятельность организации на данной территории должна подчиняться соответствующему руководителю, который несет за нее ответственность. Для больших организаций территориальное деление весьма важно, поскольку физическая распыленность деятельности вызывает трудности для координации. Преимущество, часто связываемое с территориальным делением, состоит в том, что оно создает условия для подготовки управленческого персонала непосредственно на месте.

Производственная департаментализация. Во многих больших компаниях, у которых имеется диверсифицированное производство, деятельность и персонал группируются на базе продукции. С увеличением масштаба фирмы сложно координировать усилия различных функциональных групп, поэтому становится целесообразным и перспективным создание производственных подразделений. Эта форма организации позволяет персоналу накапливать опыт в области исследований, производства и распределения продукции. Концентрация полномочий и ответственности в специальных департаментах дает возможность руководителям эффективно координировать все виды деятельности.

Продуктовая департаментализация предполагает группировку рабочих мест и операций на основе производимых продуктов или услуг.

Клиентская департаментализация означает, что рабочие места и операции делятся в соответствии с группами потребителей продуктов или услуг организации.

Проектная департаментализация. При проектной департаментализации деятельность и персонал сосредоточены в подразделении на временной основе. Руководитель проекта отвечает за все виды деятельности - от начала до полного завершения проекта или какой-то его части. После завершения работы персонал, занятый на временной основе, переводится в другие департаменты или привлекается к другим проектам. Руководитель проекта часто имеет в своем подчинении инженеров, бухгалтеров, руководителей производства, исследователей. Этот персонал часто приходит из специальных функциональных подразделений. Во время работы над конкретным проектом ответственный руководитель рассматривается как лицо, обладающее полнотой власти и правом контроля. В целом ряде случаев этого не достигается, поскольку персонал, работающий над проектом, продолжает подчиняться своим постоянным функциональным руководителям. Возникающие противоречия разрешаются руководителями более высокого ранга.

Смешанная департаментализация. Оценка названных выше форм департаментализации показывает, что у каждого ее вида существуют сильные и слабые стороны. Нередко в организациях вводятся смешанные структуры, особенно когда руководители пытаются одновременно решить проблемы текущих изменений на рынке, быстрого увеличения предложения товаров и услуг, внешнего регулирования. Не существует ни одной структуры, которую можно было бы описать как универсальную. Создание самых различных подразделений диктуется конкретными условиями функционирования организации.

Рассмотренные выше категории и подходы к построению организаций - разделение труда, охват контролем, департаментализация, соотношение централизации и децентрализации свидетельствуют о взаимовлиянии и взаимосвязи между структурой и моделью управления, используемой в организации. Структура управления обеспечивает основу для определения задач каждого звена и выработки механизма контроля. Должность или место, занимаемое в структуре организации, являются ключом к определению объема полномочий по принятию решений. Вместе с тем формальная власть должности не безусловна. Руководитель должен быть способен устанавливать контакты с различными функциональными подразделениями для выполнения задач. Он должен сочетать должностную власть с личным влиянием на протекающие процессы.

департаментализация централизация организационный

2. Соотношение централизации и децентрализации как характеристика организационной структуры. Факторы, влияющие на соотношение централизации и децентрализации. Принципы успешного делегирования полномочий и ответственности

В некоторых организациях высшие руководители принимают все решения, а управляющие низшего уровня лишь выполняют их директивы. В других организациях процесс принятия решении перемещается вниз к руководителям, наиболее тесно связанным с конкретными проблемами, по которым принимаются решения. Первый случаи известен как централизация, второй - как децентрализация. Централизация или децентрализация управления не является самоцелью, выбор их рационального соотношения - это лишь способ достижения целей организации. Выполнение функций управления - это, прежде всего, принятие соответствующих управленческих решений менеджерами организаций.

Управление в современных коммерческих организациях (компаниях) представляет собой сложное, многоаспектное и многомерное явление. Одна из важнейших характеристик любой организации - это уровень (степень) централизации и (или) децентрализации управления в ней. При этом подразумевается, что централизация и децентрализация - два качественно противоположных и взаи-моисключаюших подхода к созданию системы управления организацией. Однако на практике обычно не встречаются организации полностью (на 100%) централизованные либо децентрализованные. Любая организация основывается на принципах как централизации, так и децентрализации управления, но их соотношение может существенно различаться. Кроме того, в разных организациях различными могут быть формы и области проявления централизации и децентрализации управления. Следует отметить, что централизация или децентрализация управления не являются самоцелью, выбор их рационального соотношения - лишь способ достижения целей организации.

Любая организация изначально основывается на принципах централизованного управления, а децентрализация управления - лишь вынужденная уступка для повышения ее гибкости, но без нарушения ее целостности. Актуальность децентрализации в современных организациях обусловлена, прежде всего, тем, что их внешняя среда становится все более изменчивой. Без необходимой децентрализации управления организация становится слишком жесткой и неповоротливой, не успевает вовремя изменяться, что, в конечном счете, приводит к снижению экономической эффективности.

Централизованная и децентрализованная организации различаются по многим характеристикам, носящим, прежде всего, структурный и качественный характер. Централизация отражает степень сосредоточения власти на тех или иных уровнях организационной иерархии. В высокоцентрализованных организациях большинство решений принимается на верхних уровнях. В децентрализованных организациях ответственность за важные решения делегируется на низшие уровни.

Степень централизации оценивается не только по формальному количеству полномочий, но и по их характеру. Скажем, есть существенная разница в полномочиях по приему новых работников и в полномочиях по приобретению скрепок.

Термин «централизация» относится к степени сосредоточения принятия решений в одних руках, что связано только с формальной властью, т.е. с правами, которыми наделено определенное лицо в организации. Чем больше организация, тем более сложные решения она принимает. Многие фирмы сталкиваются с необходимостью принимать оперативные решения в связи с поведением конкурентов, изменением потребностей клиентов, поступающими жалобами потребителей или работников. В случае когда скорость принятия решений критическая, необходимо прибегнуть к определенной децентрализации. Однако децентрализовать - это не значит отменить контроль. Контроль должен быть настолько эффективен, чтобы децентрализованные действия можно было бы правильно оценить.

Суть централизованных организаций состоит в разделении процессов принятия решений и их внедрения: высшие руководители принимают решения, управляющие среднего звена - передают и согласовывают их, работники - выполняют. Сравнительный анализ показывает, что централизованные организации, деятельность которых основывается на принципах «команд и контроля», как правило, затратные. Они медленно приспосабливаются к изменениям рынка и слабо реагируют на меняющиеся потребности клиентов, ограничены в творчестве и инициативе, чтобы эффективно действовать в условиях конкуренции.

Факторы, определяющие условия деятельности и стратегию современной организации, совершенно отличны от существовавших в прошлом. Изменения на рынках конечной продукции требуют оперативной и целенаправленной ответной реакции организации. Возрастают объемы и значимость выпуска наукоемкой и высокотехнологичной продукции. Технологические возможности получать, обрабатывать и передавать информацию с помощью электронно-вычислительной техники и телекоммуникаций сделали реальным распределение принятия решений («команд») без потери контроля. Современные работники лучше образованны и требуют большего участия в творческой работе и разнообразия последней. Стратегия организации фирмы все больше смещается от конкурентных условий, основывающихся на ценах и объеме производства, к целям увеличения ценности для потребителей. Конкурентная позиция фирмы зависит от квалификации персонала, оперативности, специфичности и уровня предоставляемых клиентам услуг. Вместе с тем хозяйствующие субъекты сталкиваются с тем, что принципы «команд и контроля» ведут к снижению их конкурентоспособности. Их сменяет новый набор организационных принципов, ориентированных на создание предпринимательских организаций, где работники всех уровней сосредоточены на удовлетворении потребностей клиентов. В таких организациях традиционная иерархическая структура управления больше не является единственной или доминирующей. В соответствии с функциями члены организации объединяются в команды, осуществляют перекрестное обучение и обеспечиваются коммерческой информацией, дающей им возможность выполнять несколько функций и оперативно реагировать на изменение потребностей клиентов. Формирование таких команд, решающих специфические задачи повышения эффективности функционирования, является скорее нормой, чем исключением, хотя рационально построенная иерархия управления сохраняется.

Такие процессы, как групповое решение проблем, последовательные усилия по обновлению производства и т. д., создают условия для интеграции функций и обеспечивают базис для регулярной адаптации структур к меняющимся потребностям клиентов. Принципиальное значение имеет отказ от сложившихся стереотипов, согласно которым важные указания спускаются свыше и отступление от предписаний наказуемо. Каждый член организации должен стремиться к достижению целей групповой работы, решению проблем и принятию риска. Перестройка организаций в указанном направлении возможна путем перепроектирования блоков управления «снизу доверху» и организационных инициатив - «сверху донизу».

Децентрализация требует такой организации управленческой деятельности, которая позволяла бы принимать сложные и оперативные решения. Анализ опыта децентрализации в структурах управления позволяет выявить целый ряд преимуществ такой организационной перестройки. Во-первых, в результате децентрализации развиваются профессиональные навыки руководителей, полномочия которых и ответственность за принятие решений возрастают. Во-вторых, децентрализованная структура ведет к усилению соревновательности в организации, стимулирует руководителей к созданию атмосферы конкуренции. В-третьих, в децентрализованной модели организации руководитель может проявлять больше самостоятельности при определении личного вклада в решение проблем. Расширение свободы действий ведет к повышению творческого характера управленческого труда, к стремлению внести вклад в развитие организации.

Процесс децентрализации требует принятия определенных организационных и экономических мер, в том числе и несение расходов. Приходится, в частности, разрабатывать и осуществлять программы обучения руководителей, преодолевать сложившиеся стереотипы работы в централизованных структурах и сопротивление работников переменам. Изменения претерпевают системы бухгалтерского учета и отчетности, что влечет за собой рост административных расходов.

Оценить степень соотношения централизации и децентрализации конкретной организации можно по следующим параметрам. Более высокая степень децентрализации в организациях, рассматриваемая как передача в низовые звенья процесса принятия решений, предполагает, что:

·    большее количество решений принимается на низших уровнях управленческой иерархии. Чем больше решений принимают нижестоящие руководители, тем выше степень децентрализации, и наоборот.

·    решения, принятые на низших уровнях, более важны. В децентрализованной организации руководители низших уровней могут принимать важные решения, связанные с относительно большими затратами, сменой направления деятельности, изменениями в системе и структуре управления, новыми продуктами и услугами и т.д.

·    различные организационные функции подвергаются большему влиянию решений, принятых на низших уровнях. Если руководители нижестоящих уровней могут принимать решения, затрагивающие более чем одну функциональную сферу организации (кадры, маркетинг, производство, исследования), то организацию можно считать боле децентрализованной, чем те, в которых этого нет.

·        уменьшение объема централизованного контроля за решениями, принятыми управленческим персоналом. В децентрализованной организации высшие руководители относительно редко проверяют текущую деятельность и решения своих подчиненных; они априори предполагают, что те работают нормально и принимают правильные решения. Оценка их действий делается на основании полученных результатов и достижения поставленных целей.

·    уменьшение числа уровней управления в организации и увеличение нормы управляемости для менеджеров. При вертикальном разделении труда между менеджерами различных уровней наблюдается нечеткость в закреплении за ними функций управления, при горизонтальном разделении труда между специалистами или менеджерами одного уровня меньше используются различного рода документы (регламенты, инструкции, руководства и др.);

·        возрастание роли самоуправления (внутреннего управления) на уровне отдельных подразделений, в частности усиление индикативного (рекомендательного) планирования, самоорганизации, самоконтроля и механизмов горизонтальной координации.

Такой подход приводит к повышению автономности в принятии решений в отдельных подразделениях, сокращению сферы централизованного контроля. Благодаря этому растет ответственность подразделений за их прибыльность. Эти подразделения представляют собой относительно автономные, самофинансируемые небольшие компании в структуре основной компании.

Сравнение различных типов организационных структур показывает, что организации с меньшим числом уровней управления и более широким охватом контролем оказываются более гибкими и динамичными, чем централизованные пирамидальные структуры. Широкий охват контролем облегчает передачу полномочий вниз, децентрализацию управления. Создаются условия для деятельности более профессионально подготовленных руководителей, сокращения сети коммуникаций, уменьшения административной дистанции между уровнями управления. Как показывает опыт, распространение информационных технологий в управлении, повышение роли стратегических и маркетинговых функций в условиях обостряющейся конкурентной борьбы приводят в ряде случаев к тому, что операторы-исследователи и другие работники новых специальностей все в большей мере занимаются принятием решений. Происходит разделение между стратегическими функциями управляющих высшего уровня и текущими функциями руководителей среднего звена.

Если при пирамидальной системе процесс управления растянут по многим вертикальным уровням структуры и число этих уровней, в сущности говоря, не лимитировано, то при плоской структуре диапазон управления расширяется за счет безусловного сокращения вертикальных звеньев. Плоская организационная структура с максимальной децентрализацией развивает ориентацию работников на использование внутренних возможностей подразделений, инициативу и способность персонала самостоятельно принимать решения.

Нередко в качестве одного из вариантов возможной организационной структуры изображается футбольный мяч, балансирующий на верхушке колокола. Считается, что такая форма возникнет в результате исчезновения среднего уровня управления и последующего выравнивания организационной структуры, продвижения к вершине организации специалистов в области компьютерной технологии и формальных методов.

Разумеется, модель «мяч-колокол» достаточно условно и ориентировочно указывает лишь на принципиальное направление перераспределения видов деятельности в организации. Нередко обращается внимание на возможную зависимость организационных форм от потока коммуникаций и центров информационных связей. В действительности же в зависимости от конкретных условий соотношение централизации и децентрализации в различных фирмах складывается по-разному. В некоторых случаях пирамидальная структура оказывается более устойчивой, чем модель «мяч-колокол». Роль руководителей при всех условиях является решающим фактором, который влияет на процесс принятия решений в организациях.

На практике не встречается полностью централизованных или децентрализованных организаций. Такие организации представляют собой крайние и во многом гипотетические точки континуума, между которыми лежат все реальные организации. Любая организация, так же как при оценке сложности и других характеристик, может быть названа централизованной или децентрализованной лишь в сравнении с другими организациями, или в сравнении с другими периодами развития данной организации.

В одной и той же организации одни подразделения могут быть более централизованы, чем другие. В этом смысле показательными являются крупные вузы: сфера управления учебной работой (факультеты, кафедры) более децентрализована, чем, например, сфера управления инфраструктурой вуза (хозяйственный отдел, финансовые службы и т.д.)

Говоря о централизации, необходимо иметь в виду, что очень многое зависит от содержания решений. Даже в сильно децентрализованных организациях высшее руководство оставляет в своем ведении такие вопросы, как определение миссии, стратегии и политики организации, общее финансовое планирование и анализ, корпоративная культура, обеспечение единства брендов и маркетинговой деятельности.

Стремление к децентрализации, характерное для большинства современных относительно крупных организаций, возникло по мере расширения номенклатуры продукции, проявления активности в новых областях бизнеса, выхода на глобальные рынки, а также в связи с усилением сложности и подвижности внешней среды. Высшие руководители стали осознавать, что количество и сложность решений, которые они должны принимать, превышает их физические и интеллектуальные возможности. Поэтому они стали приходить к выводу, что для обеспечения дальнейшего роста и развития организации, а также эффективности решений, принимаемых по ключевым вопросам, необходимо делегировать некоторые важные полномочия нижестоящим уровням иерархии управления, постепенно переходя к гетерархии. Согласно результатам многих исследований, наиболее высока степень децентрализации в тех отраслях, которые отличаются высокой степенью диверсификации продукции и активностью на глобальном рынке (автомобилестроение, химическая, электронная и электротехническая промышленность, производство косметики и т.д.). К более централизованным относятся отрасли, отличающиеся производством менее широкого спектра продуктов и более или менее стандартизованными технологиями производства (пищевая и лесная промышленность, металлургия и тяжелое машиностроение, добывающие отрасли).

Нельзя однозначно сказать, что лучше - централизация или децентрализация: и та, и другая имеют свои недостатки и преимущества.

Преимущества централизации

·    Централизация позволяет уменьшить количество и масштабы ошибок, совершаемых менее опытными руководителями, а также в целом улучшает контроль и координацию работ.

·        Централизация позволяет избежать неравномерности развития одних подразделений организации за счет других или организации в целом.

·        Централизация позволяет более эффективно использовать опыт и знания персонала «центральных» подразделений организации (бухгалтерии, маркетингового отдела, хозяйственного или информационного отдела и т.д.)

Преимущества децентрализации

·    Децентрализация хороша и даже необходима в крупных организациях, а также в профессиональных и адхократических организациях, поскольку в них высокая централизация невозможна из-за огромного количества требующейся для этого информации, высокого профессионализма персонала и, как следствие этого, сложности процесса принятия решений.

·        Децентрализация дает возможность принятия решения менеджеру, который ближе всего стоит к возникшей проблеме и, как правило, лучше всех ее знает. В том числе поэтому настоящие профессионалы не любят, когда в угоду политическим или имиджевым соображениям в их прямое дело вмешиваются вышестоящие руководители..

·        Децентрализация стимулирует инициативу и позволяет менеджеру отождествить себя с делом. Он понимает, как работает отдел, контролирует его работу и ощущает себя в определенной степени как независимый предприниматель.

·        Децентрализация помогает карьерному продвижению молодых менеджеров, предоставляя им возможность принимать важные решения в начале карьеры. При этом сжимаются традиционные сроки продвижения от рядовых до высших должностей и децентрализация, таким образом, способствует тому, что талантливые молодые менеджеры не уходят из организации и растут вместе с ней.

На соотношение централизации и децентрализации в управлении непосредственное влияние оказывают такие факторы, как размер организации, технология производства и услуг, внешняя среда. Размер организации влияет, прежде всего, на ее сложность. Если организация нанимает большое число работников, она будет стремиться извлечь экономическую выгоду из специализации. Результатом станет возросшая горизонтальная дифференциация. Группировка сходных функций способствует эффективности работы внутри группы, однако может вызвать конфликты. Приходится развивать вертикальную дифференциацию, чтобы координировать горизонтально организованные подразделения. Рост размера организации сопровождается быстрым и более последовательным ростом дифференциации, особенно вертикальной. По мере того как организации увеличивают число работников, добавляются новые организационные уровни, но уже более медленными темпами.

О возможных здесь зависимостях можно судить по данным, основанным на материалах неоднократных обследований. В частности, уже при 10 работающих в организации возникает проблема распределения ответственности; при 50-100 работающих - проблема делегирования большего числа управленческих функций; при 50-300 работающих - вопрос о снижении нагрузки руководителей. Число работающих в интервале 100-400 выдвигает задачу определения новых функций. Проблема координации управленческих функций во всей полноте возникает при числе работающих 100-500. Достижение баланса между контролем и делегированием становится серьезной организационной проблемой при численности работающих 500 и выше. Существует большая зависимость между размером организации и ее формализацией. При увеличении размера организации ею проще управлять, если она достаточно формализована.

Каждая организация использует определенные производственные технологии по превращению материальных, финансовых и иных ресурсов в продукцию или услуги. В каждом конкретном случае технологии оказывают неодинаковое влияние на различные части организации. Чем ближе отдел или подразделение к оперативной основе организации, тем большее воздействие на него будет оказывать технология, и, следовательно, тем сильнее влияние технологии на структуру. Зависимость структуры от технологии отражается на степени сложности организации. При рутинной технологии обычно отпадает необходимость в функциональных группах. Характер технологии воздействует на уровень формализации, поскольку вызывает необходимость в руководствах, правилах, описаниях, должностных характеристиках и других формальных документах. Менее прямолинейно взаимодействие технологи и централизации. Нерутинные технологии, опирающиеся в основном на использование знаний специалистов, вызывают необходимость в делегировании полномочий по принятию решений. Если формализация высока, рутинные технологии могут оказывать влияние на процессы децентрализации. Рутинные технологии могут воздействовать на усиление централизации, но только если формализация низка.

Внешняя среда организации включает в себя те институты или структуры, которые влияют на ее деятельность, но над которыми организация имеет незначительный контроль. Организации должны адаптироваться к своему окружению, если они хотят достичь успеха. Руководитель пытается минимизировать влияние неопределенности внешней среды. Компоненты организационной структуры являются основным инструментом контроля неопределенности внешней среды. Если неопределенность высока, организация будет создана вокруг гибких линий, чтобы адаптироваться к быстрым изменениям, т. е. она будет органической структурой. Если неопределенность невысока, то целесообразна механическая структура. Определенная и стабильная внешняя среда ведет к высокой формализации. Если внешняя среда обширна и многообразна, то организация стремится к децентрализации.

Учитывая всю совокупность воздействующих факторов, необходимо стремиться к формированию структур, отражающих современные тенденции развития организаций: сокращение уровней управления, общее сокращение числа управляющих высшего и среднего звена, создание более плоской организационной структуры, повышение статуса персонала, ориентированного на инновации, творчество и количественные методы.

Соотношение характеристик

Структурные характеристики взаимодействуют друг с другом и находятся в объективной взаимозависимости. Так, размер организации и ее сложность находятся в прямой зависимости: сложные (по различным измерениям и типам) организации, как правило, велики по размерам и наоборот. Большие и сложные организации стремятся к большей децентрализации, чем малые и простые. Высокопрофессиональные организации, как правило, менее централизованы и менее специализированы, чем низкопрофессиональные. Некоторые из самых существенных соотношений организационных характеристик (разумеется, с определенной степенью условности) показаны на схеме 3.

В самом общем виде зависимости соотношения централизации и децентрализации указаны в ниже приводимой схеме 3, где Р - размер организации, Ц - централизация, Сл - сложность организации, Сп - специализация, П - профессионализм.

Схема 3. Зависимость параметров соотношения централизации и децентрализации

Профессионализм - степень образованности и профессиональной подготовленности персонала. Здесь имеется в виду профессионализм, задаваемый самими условиями деятельности организации, а также объективной сложностью исполняемых функций. На краях континуума профессионализма можно выделить, соответственно, организации высокопрофессиональные и низкопрофессиональные. Причем последнее отнюдь не означает, что эта организация неэффективна. Просто условия ее деятельности не требуют ото всех ее членов докторских степеней или даже высшего образования.

Степень профессионализма часто измеряют средним количеством лет, потраченным работниками на свое образование. Так, для того, чтобы стать преподавателем вуза, необходимо, кроме 5 лет в вузе, проучиться еще и в аспирантуре (3-4 года) или несколько лет простажироваться у других, более опытных преподавателей, с тем, чтобы по завершении (аспирантуры или стажировки) защитить диссертацию и получить право на дальнейшее карьерное продвижение. Примерно то же самое характерно для медицины, занятий юридической практикой, управленческого консалтинга, организации военного дела и т.д.

Степень профессионализма персонала организации тесным образом связана с такой организационной характеристикой, как специализация. Специализация отражает степень обобщенности деятельности на рабочих местах. Специализация как организационная характеристика проявляется в процессе реализации принципа разделения труда и имеет два измерения, соотносящиеся с видами разделения труда.

Горизонтальная специализация определяет число выполняемых на определенном рабочем месте работником рабочих действий и операций и то, насколько широким или узким является каждое из них. Другая крайность - концентрация усилий на одной узкоспециализированной операции.

В высокоспециализированных организациях на рабочих местах (или в рамках одной должностной функции) выполняется минимум повторяемых изо дня в день, минута в минуту трудовых операций, в самом крайнем случае работник концентрируется на одной операции. Типичный пример - конвейер. В низкоспециализированных организациях - наоборот, спектр выполняемых операций может быть довольно широк. Типичный пример - автослесарь в маленькой частной мастерской, «мастер на все руки».

Горизонтальная специализация, как преобладающая форма разделения труда, является неотъемлемой характеристикой любой организации, любой человеческой деятельности и одним из важнейших факторов увеличения производительности труда. Ключевой фактор, который связывает горизонтальную специализацию с производительностью труда - повторение. Горизонтальная специализация означает возрастание повторяемости выполняемых в процессе труда действий, вследствие чего возникает возможность их стандартизации. Продукция производится более равномерно и эффективно. Генри Минцберг отмечает: «Горизонтальная специализация способствует концентрации внимания рабочего, что облегчает его обучение и… позволяет подбирать работников, физические данные которых в наибольшей степени соответствуют требованиям выполнения определенных задач».

Вертикальная специализация отражает степень разделения процесса выполнения трудовых операций и управления этим процессом. Крайне высокая степень вертикальной специализации в организации означает, что одни работники являются «чистыми» исполнителями и не принимают никаких решений даже по своей непосредственной деятельности, а другие - «чистые» менеджеры - осуществляют контроль за ними и координируют деятельность исполнителей. При этом предполагается, что менеджер обладает необходимым для координации выполнения работ общим представлением о данном виде деятельности. Как и любое крайнее проявление организационных характеристик, такой вариант специализации почти не встречается в реальных организациях, хотя предприятия крупносерийного и массового высокотехнологичного производства близки к этому. Малая степень вертикальной специализации характерна для организаций, где высока степень профессионализма персонала - клиниках, вузах, консалтинговых фирмах и т.д. В них те, кто непосредственно выполняет трудовые действия (ведет занятие, проводит операцию, дает консультации), одновременно могут принимать решения как по содержанию, так и по процедурам этих действий, то есть они в определенной мере управляют собственной деятельностью.

Узкая специализация может создавать целый ряд структурных проблем в организациях. Работники (и отделы) с узкой горизонтальной специализацией могут в определенные периоды иметь неравномерную загрузку, ссылаясь на то, что «это не входит в наши обязанности»; глубокая вертикальная специализация может демотивировать людей, лишая их труд хотя бы элементов творчества (а менеджеров отдалять от реальных производственных процессов). Еще представители «школы человеческих отношений» поставили под сомнение классический принцип максимально возможного разделения труда и инициировали поиски средств, которые позволили бы уменьшить вредные последствия чрезмерной специализации и способствовали бы горизонтальному и вертикальному расширению процесса труда.

Надо заметить, что некоторые характеристики мало влияют друг на друга. Например, сложность сама по себе мало связана со специализацией и профессионализмом, высокопрофессиональной может быть как большая, так и малая организация.

Эти соотношения во многом являются основаниями для выстраивания оптимальных организационных структур и методов управления. Например, если попытаться выстроить высокоцентрализованную структуру и управление в организации, где работают профессионалы (скажем, в консалтинговом агентстве или университете), то априори такое управление будет менее эффективным, чем в случае, когда профессионалам делегируют более широкие права на принятие решений, т.е. строят децентрализованную структуру.

Другой, более очевидный пример: пространственно и горизонтально сложная организация (опять же университет с достаточно большим количеством факультетов и/или филиалов) не должна быть высокоцентрализованной (в силу причин, описанных при рассмотрении соответствующей характеристики). Можно, конечно, строить такую организацию и реализовывать централизованное управление, но рано или поздно такая организация столкнется с объективными трудностями и проблемами.

Делегирование полномочий

Следует специально выделить вопрос о делегировании полномочии и ответственности в организациях, как о ключевом инструменте эффективного осуществления процессов децентрализации. Делегирование полномочий - это процесс распределения прав на принятие решений и передачи их на низшие уровни управленческой иерархии. Высокая степень делегирования полномочий позволяет упростить структуру, сделать организацию более управляемой, но при этом возрастают риски потери контроля за управлением. Низкая степень делегирования полномочий влечет за собой большую централизацию и, соответственно, контролируемость организационной деятельности. С другой стороны, высший менеджер может просто «утонуть» в огромном количестве мелких оперативных вопросов, которые могли бы решить нижестоящие менеджеры.

Делегирование - это передача задач (управленческих или производственных) и полномочий лицу, которое принимает на себя ответственность за их исполнение. В организациях полномочия делегируются не индивиду, а занимаемой им должности. Задачи и полномочия делегируются одновременно - это две стороны одной медали: полномочия (использовать ресурсы и командовать людьми) необходимы работникам для того, чтобы они смогли выполнить свои задачи (задания).

Выполнение функций управления - это принятие соответствующих управленческих решений менеджерами организации, поэтому указанные различия отражаются и на этом процессе. В свою очередь, принятие решений в организациях как область деятельности менеджеров в значительной мере определяется такими явлениями, как полномочия, делегирование и ответственность. Именно в контексте этих понятий, и, прежде всего, с точки зрения объема и характера делегируемых полномочий, можно отразить смысловое соотношение централизации и децентрализации управления в организациях.

Под полномочиями подразумевается ограниченное право использовать ресурсы организации и командовать людьми (ее работниками). Иногда полномочия понимают более широко, включая и право самостоятельно определять свои цели и задачи (задания), а также принимать самостоятельные решения по вопросам. Главное отличие полномочий от власти состоит в следующем: полномочия определяют, что имеет право делать данное должностное лицо, а власть - что реально сможет сделать индивид, занимающий эту должность. Различают два основных типа полномочий - линейные и штабные (аппаратные, консультационные, обслуживающие). Линейные полномочия передаются непосредственно от начальника к подчиненному и далее к другим подчиненным. Именно они дают руководителю узаконенную власть для направления на достижение поставленных целей своих подчиненных. Делегирование линейных полномочий позволяет создать иерархию уровней управления организацией.

Ответственность понимается как обязательство выполнить задачи и отвечать за их удовлетворительное выполнение. При этом подчиненный отвечает за выполнение поставленной задачи только перед своим руководителем, который делегировал ему ее. Характерно то, что ответственность не может быть делегирована, т.е. руководитель может делегировать свои задачи и полномочия своим подчиненным, но не может делегировать при этом ответственность, которую он несет перед своим руководством. Это объясняет такой феномен, как большой объем ответственности у высших руководителей организаций: сами они непосредственно задачи не выполняют и делегируют их своим подчиненным, но за все несут ответственность именно они.

В каких случаях используется делегирование? Во-первых, когда делегирование позволяет руководителю высвободить силы и время, чтобы заняться самыми важными делами, осуществление которых является прерогативой только высшего звена управления. Руководитель лично должен заниматься лишь теми вопросами, которые имеют первостепенное значение. Во-вторых, когда чрезмерная занятость не позволяет руководителю самому заняться данной проблемой. Время и силы руководителя не безграничны, и еще никому не удавалось сделать самому всю работу подразделения, да к тому же точно в срок. Только делегирование обязанностей позволяет избежать угрозы срыва работ и обеспечить их своевременное выполнение. В-третьих, когда подчиненный может сделать данную работу лучше, чем сам руководитель. Некоторые руководители всячески избегают делегирования именно потому, что даже самому себе не рискуют признаться в том, что их подчиненные в чем-то разбираются лучше, чем они. Между тем в этом нет ничего опасного для репутации руководителя. Никто и не ожидает от руководителя, чтобы он разбирался во всем лучше всех. Главное, чтобы он умел с максимальной эффективностью использовать знания подчиненных.

Важность делегирования в менеджменте определяется следующим обстоятельством. Как известно, сущность менеджмента во многом состоит в том, чтобы добиться выполнения работы, прежде всего, другими людьми - своими подчиненными. Это в полной мере относится к таким функциям управления, как управление управленческой деятельностью (верхний уровень менеджмента) и управление производством (средний уровень менеджмента). Именно делегирование представляет собой акт, который превращает работника организации в менеджера-руководителя. В отличие от этого для работников, выполняющих производственные функции (нижний уровень менеджмента), это характерно в меньшей степени. Здесь часто работники не делегируют, а непосредственно сами выполняют основные задачи (например, менеджер по продажам).

Руководство и делегирование полномочий - синонимы. Руководитель, не умеющий или не желающий пользоваться методами делегирования, не может считаться настоящим руководителем. Источник его влияния может быть формальным, таким, как, например, принятие управленческого риска в соответствии с занимаемой должностью в организации. Поскольку с должностью руководителя связана некоторая степень делегированной ему власти, индивидуум может предположить, что лидирующая роль вытекает из его положения в организации. Но не все лидеры являются руководителями и не все руководители являются лидерами. Это означает, что лидеры могут быть формальными и неформальными.

Существуют три основных подхода к определению эффективного лидера. Первый подход занимается определением личностных качеств, которые присущи лидеру. Второй - объясняет лидерство как поведение человека в соответствующих условиях. Часто лидерство рассматривается как многофункциональная модель руководителя (третий подход). В современной литературе называются такие качества лидеров, как интеллигентность, харизма, решительность, воля, энтузиазм.

Четкий контроль за результатами работы и строгая дисциплина - главные предпосылки эффективного делегирования. Вот почему, прежде чем делегировать ответственность за решение какой-либо задачи и необходимые для этого полномочия, необходимо четко представлять, каких результатов следует ожидать от подчиненных, а также когда эти результаты должны быть достигнуты. Рассматривая делегирование как один из элементов формирования организационных структур управления и нахождения приемлемых соотношений централизации и децентрализации, следует доводить этот процесс до четкого распределения полномочий и ответственности по нижестоящим уровням управления. Это позволяет руководителям среднего и нижнего звена принимать решения, повышающие эффективность организации в целом.

Ясно и недвусмысленно должна быть определена степень делегирования нижестоящим уровням управления полномочий по принятию важнейших решений в таких областях, как установление цен, разработка видов продукции, маркетинг и вопросы, связанные с эффективностью работы отдельных структурных единиц.

Однако даже в большой степени децентрализованных организациях высшее руководство оставляет за собой право выносить решения по таким вопросам, как определение общих целей и задач организации, стратегическое планирование, формулирование политики фирмы в различных областях, коллективные договоры с профсоюзами, разработка финансовой и бухгалтерской систем фирмы.

Децентрализация управления компанией становится возможной благодаря соблюдению определенных принципов делегирования. Суть этих принципов сводится к следующему:

1.   передача полномочий должна осуществляться в соответствии с ожидаемым результатом; подчиненный должен обладать достаточными полномочиями для достижения требуемого результата (принцип действенности);

2.      передача полномочий должна осуществляться по линиям управления, с тем чтобы каждый подчиненный знал, кто конкретно его уполномочил, перед кем он несет ответственность (принцип согласованности);

.        каждый руководитель принимает решения в пределах своих полномочий. Все, что превышает его компетенцию, передается высшим звеньям управления (принцип минимизации сфер влияния);

.        передаются лишь полномочия; высшее должностное лицо продолжает нести ответственность за действия подчиненного (принцип субсидиаризации).

Важно отметить, что делегирование задач и полномочий - это два процесса, связанные друг с другом неоднозначно. Имеется в виду то, что делегирование задач подчиненным вовсе не означает, что им будут переданы все необходимые полномочия. Какую их часть оставить за собой, решает руководитель. Для развития процесса делегирования задач и полномочий существует объективная причина - необходимость разделения труда в организации, что способствует повышению производительности труда и, как следствие, росту экономической эффективности деятельности организации.

Существенное значение имеет такой фактор, как пределы полномочий, т.е. пределы прав в использовании ресурсов и командовании людьми. Внутри организации полномочия обычно определяются политикой и правилами, процедурами и должностными инструкциями, которые имеют письменную или устную форму. Пределы полномочий могут быть узкими и широкими относительно делегируемых задач. В первом случае они могут оказаться недостаточными для выполнения задач, а во втором - избыточными. В организациях выход за пределы своих полномочий, даже если это необходимо для выполнения делегированных задач, как правило, не приветствуется.

Пределы полномочий в основном расширяются в направлении более высоких уровней управления. Но даже полномочия высшего руководства всегда ограничены. Эти ограничения определяются как внутренними, так и внешними причинами. Внутренние причины обычно носят экономический характер и связаны с ограниченностью ресурсов организации, внешние - с законодательством (запрет делегировать задачи, связанные с риском получения серьезных травм, запрет использовать ресурсы организаций для подкупа и политических взносов и др.).

Искусство передачи полномочий зависит от восприимчивости к новым идеям, готовности передать решение определенных вопросов низшему звену управления, способности доверять низшему звену управления, стремления осуществлять общий контроль. Делегирование полномочий - это не способ уйти от ответственности. Это форма разделения управленческого труда, позволяющая повысить его эффективность. Делегирование облегчает работу руководителя, но не снимает с него обязанности принимать окончательные решения, той обязанности, которая и делает его руководителем. Современные теории рекомендуют руководителю идти навстречу новому, планировать его и заранее готовиться к тому, что оно принесет с собой. Это дает возможность руководителю с помощью делегирования активно влиять на ход неизбежных перемен в работе организации.

В то же время имеются причины, препятствующие процессу делегирования. Они различны для передающей и принимающей сторон. К причинам, по которым руководители не желают передавать свои задачи и полномочия, можно отнести:

·    заблуждение типа «я делаю это лучше». Однако даже если это и так, то в этом случае руководитель, во-первых, тратит время на выполнение данной задачи за счет других своих обязанностей, т.е. в ущерб им, во-вторых, препятствует повышению квалификации подчиненных;

·        неспособность руководить. Здесь имеется в виду то, что руководитель, выполняя оперативную, повседневную работу подчиненных, не уделяет должного внимания стратегическим, перспективным задачам, которые касаются прежде его самого. В свою очередь это не дает ему возможность эффективно распределять задания между подчиненными;

·        отсутствие доверия к подчиненным. Если это проявляется в поведении руководителя, то и его подчиненные будут вести себя соответствующим образом. Они чувствуют себя неуверенно и не проявляют инициативу, что еще больше вызывает недоверие у руководителя;

·        боязнь риска. В результате делегирования полномочий возникают дополнительные проблемы, например проблемы, касающиеся коммуникации с третьими лицами;

·        отсутствие возможности контроля для предупреждения руководителя о возможной опасности. Дело в том, что при делегировании полномочий руководитель должен контролировать правильность их использования для выполнения задач. Для этого должна быть налажена обратная связь, обеспечивающая руководителя информацией о ходе выполнения задач и затратах ресурсов.

В свою очередь подчиненные также могут быть не заинтересованы в передаче им полномочий:

·    отсутствие информации и ресурсов, необходимых для выполнения задания;

·        неверие в свои возможности реализовать задачу;

·        отсутствие положительных стимулов для принятия на себя дополнительной ответственности за возлагаемые задачи;

·        боязнь ответственности - чем больше ответственность, тем больше возможность ошибок и критики.

При усилении децентрализации и, следовательно, ослаблении централизации управления в организации происходит количественное и качественное изменение состава решений, которые уполномочены принимать менеджеры нижестоящих (среднего и нижнего) уровней. Во-первых, возрастает количество и значимость (с точки зрения организации) этих решений, а также число функций управления, затрагиваемых ими. Во-вторых, они становятся менее структуризованными, формализованными и запрограммированными, основываются не на прошлом опыте, а на специальных знаниях и творчестве. В-третьих, решения становятся все более связанными (непосредственно) с хозяйственной деятельностью организации, т.е. с затратами материальных или трудовых ресурсов и с выбором направлений работы исходя из экономических соображений.

Согласно классической концепции, передача полномочий происходит от высших к низшим уровням управления безусловным образом, т.е. независимо от согласия подчиненного. По другой концепции передача полномочий происходит только тогда, когда имеется согласие эти полномочия принять. Это возможно и в рамках организации, если делегируемые полномочия не противоречат должностной инструкции подчиненного.

Рассмотренная ситуация наглядно иллюстрирует важную особенность децентрализации управления, особенно в крупных организациях - свертывание административных отношений между подразделениями и развитие между ними экономических отношений. Это так называемая концепция внутренних рынков организации. По этому пути идет развитие многих корпораций и, в первую очередь, транснациональных.

Перенесение рыночных отношений внутрь организаций обусловило появление относительно нового типа организационных структур - сетевых организаций. В известном смысле это антиподы классических организаций с линейно-функциональной структурой. Вместо последовательности команд здесь имеет место цепочка заказов на поставку продукции (услуг). При этом координация достигается не командными, а договорными методами. Вместо централизованного используется договорное (децентрализованное) ценообразование.

Развитие сетевых структур внутри организаций определяется двумя главными особенностями:

·        характер взаимосвязей между компонентами. Даже когда компонентами сети владеют сообща (т.е. владелец - организация как юридическое лицо), характер взаимоотношений приобретает рыночный характер. Вместо заранее установленных внутренних правил, процедур и рутинных инструкций действуют четко определенные, нацеленные и структурированные контракты. Поведением структурных единиц в итоге управляют конечные результаты, а не структурное звено или должностное положение. Рыночные связи структурируются адекватно условиям функционирования организации. В сетевых структурах это не гарантирует, что они всегда будут эффективными для каждой из сторон, но они направляют стороны к некоторому равновесию, паритету, компромиссу;

·        рыночные отношения внутри организации, которые нацеливают каждого партнера, прежде всего, на точное измерение результатов своей деятельности. Это не означает, что требуются чрезмерно сложные, формальные и юридически оформленные контракты между ними. Контракт может быть достаточно простым, предусматривающим, прежде всего, временные и стоимостные параметры. При этом необходимы разделение обязанностей, создание механизма эффективных рабочих отношений и разрешения споров. Важно то, что отношения в сети не диктуются какой-либо одной стороной всем остальным: они являются добровольными.

Как на внешних, так и на внутренних рынках рыночный механизм согласования спроса и предложения реализуется только в процессе взаимодействия конкретных субъектов экономики. В конкретных ситуациях согласование хозяйственных решений осуществляется лицами (юридическими или неюридическими, в том числе физическими), вступающими в договорные (контрактные) отношения. Данные решения разрабатываются и принимаются с учетом хозяйственной необходимости (добровольное страхование и др.), требований закона (уплата налогов и др.) или желания субъекта (благотворительные взносы и др.).

Хозяйственные решения и действия затрагивают интересы других хозяйственных субъектов, поэтому их необходимо согласовывать. Результатом такого соглашения является заключенная сделка. Двухсторонняя или многосторонняя сделка имеет юридические и экономические последствия для участвующих сторон. Она создает, изменяет или прекращает права и обязанности участников сделки.

В общем случае организационная сеть представляет собой комплекс взаимосвязанных предприятий (специализированных организационных звеньев внутри одной компании), деятельность которых координируется рыночными механизмами (внутри компании они действуют вместо командных методов и соответствуют концепции внутренних рынков). В сетевой организации реализуется децентрализованное управление, когда координация взаимосвязанных организационных элементов осуществляется путем заключения контрактов (соглашений). Эти организации в определенном отношении выступают как антиподы иерархических организаций, реализующих принцип централизованного управления. Звеньями организационной сети в общем случае могут выступать: производители (поставщики), потребители (клиенты, заказчики) и посредники (брокеры, дилеры, дистрибьюторы и др.). Важно то, что при этом отношения между звеньями организационной сети носят не только коммерческий, но и партнерский характер. В качестве товара могут выступать: продукция, услуги, информация, знания и др.

Интересно следующее обстоятельство. Если такая сеть складывается из юридически независимых организаций, то можно говорить о процессе их организационной интеграции. Если же речь идет об образовании сети внутри организации, то, наоборот, имеет место ее организационная дезинтеграция.

Проблема централизации и децентрализации управления имеет прямое отношение к такому новейшему направлению менеджмента, как реинжиниринг. Эта идеология основывается на создании принципиально новых объектов управления в организациях - бизнес-процессов.

В наиболее простом случае это поток работ, переходящий от одного человека к другому, от одного подразделения к другому. Представление бизнес-процессов осуществляется на нескольких уровнях, при этом на макроуровне они в значительной степени типизированы (их около двух-трех десятков), а на микроуровне каждая организация должна разрабатывать свои собственные бизнес-процессы. Принципиальной особенностью бизнес-процессов является то, что они носят многофункциональный характер: они как бы пронизывают организацию по горизонтали и требуют выполнения сразу ряда управленческих и производственных функций, входящих в обязанности различных должностных лиц. Для каждого бизнес-процесса предусматривается свой «владелец», который несет ответственность за его конечный результат. Таким владельцем обычно является один из руководителей организации, который при этом как должностное лицо выполняет и свои традиционные функциональные обязанности.

Традиционные функциональные структуры организаций основаны на разделении труда - производственного и управленческого. Это предполагает создание специализированных рабочих мест, за каждым их которых закрепляется ограниченный набор функций - производственных или управленческих. Централизованная многоуровневая координация этих рабочих мест - необходимое условие, обеспечивающее их согласованность с точки зрения получения конечного результата организации. Такие структуры эффективны лишь в случаях, когда организация действует в условиях стабильности внешней и внутренней среды и ее экономическая эффективность зависит, главным образом, от ее производительности. Для многих видов современного бизнеса это нехарактерно, поэтому ведется активный поиск новых более эффективных структур бизнеса. Кроме того, специализированные подразделения часто замыкаются в своих функциональных нишах, чувствуя себя самодостаточными структурами и не понимая того, что цель их существования - работать поставщиками продуктов и услуг не только для внешних клиентов организации, но и для внутренних - ее подразделений. Перспективные процессные структуры организаций основаны на выделении бизнес-процессов, управляемых рабочими командами. В их состав входят менеджеры и специалисты различного профиля на различной контрактной основе. При этом между ними может отсутствовать жесткое разделение труда, а отношения носят достаточно неформальный характер. В таких командах достаточно важную роль играют принципы самоуправления. Горизонтальная координация различных бизнес-процессов в рамках организации осуществляется децентрализованно на основе принципов внутреннего маркетинга: владелец каждого процесса ведет себя как поставщик продуктов и услуг для внешних или внутренних заказчиков. Причем даже по отношению к внутренним заказчикам он действует в условиях рыночной конкуренции, поскольку заказчики вправе отдать предпочтение более выгодному внешнему поставщику. Это обстоятельство во многом способствует высокой эффективности механизмов горизонтальной координации.

Общая тенденция в современном менеджменте - все более широкое делегирование полномочий с одновременным усилением косвенных механизмов планирования, учета и контроля, основанных на современных информационных технологиях.

Формирование горизонтальных связей

Важнейшей тенденцией развития организаций является уменьшение числа решений, принимаемых в высшем звене, повышение способности организации обрабатывать обширную информацию и оперативно реагировать на складывающиеся ситуации. Это достигается путем предоставления больших полномочий низшим уровням, перенесения центров принятия управленческих решений туда, где возникает проблема и откуда поступает информация.

Наделение полномочиями низших уровней в ряде случаев возможно и при вертикальных связях, поскольку ресурсы закреплены в отдельности за каждым производственным подразделением, которое нередко при решении проблем не нуждается в информации о других подразделениях. Однако если передача полномочий низшим уровням осуществляется без закрепления соответствующих ресурсов, то требуется развитие горизонтальных связей. Это необходимо для получения всей информации, относящейся к общим ресурсам и возможностям их использования. В ряде случаев для налаживания горизонтальных связей используются так называемые неформальные процессы, улучшающие деятельность формально спроектированной структуры. Эти процессы необходимы и неизбежны. Вот почему организации должны быть спроектированы таким образом, чтобы не препятствовать самопроизвольному возникновению этих процессов, а в ряде случаев и способствовать их развитию.

Существует несколько форм горизонтальных связей. Одни - простые, ясные и недорогие, другие - более сложные, дорогостоящие и требующие больших усилий для формирования.

Среди распространенных форм горизонтальных связей можно назвать следующие:

·    использование прямых контактов между руководителями, взаимодействующими по поводу решения общей проблемы;

·        установление взаимосвязи между двумя подразделениями, имеющими прочные контакты по основным вопросам их деятельности;

·        создание временных целевых групп для решения проблем, затрагивающих несколько подразделений;

·        создание постоянно действующей группы для решения периодически возникающих межфункциональных проблем;

·        создание новых «интегрирующих» органов в управлении горизонтальными процессами;

·        переход от интеграционной к связующей роли руководителя, если имеется существенная дифференциация функций и видов деятельности;

·        установление двойной ответственности в критических точках решения проблем при матричных структурах управления. Рассмотрим основные из названных форм.

Прямой контакт

Наиболее простой и менее дорогостоящей формой горизонтальных связей является прямой контакт между руководителями, занимающимися решением общей проблемы. Если, например, цех А перевыполнил задания по позиции, которая переходит в цех Б, то по вертикальной системе управления решение о принятии цехом Б сверхплановой продукции цеха А должно быть принято в высшем звене - в дирекции завода. Посредством прямого контакта руководители цехов А и Б связываются между собой и приходят к совместному решению. Если бы такой подход был возможен, количество ежедневно возникающих проблем, решение по которым принимается наверху, значительно уменьшилось бы. Руководители же высшего уровня сконцентрировались бы на проблемах, которые трудно решить путем прямого контакта между руководителями низших звеньев. Благодаря этому процесс обработки информации переходит на более низкий уровень управления и улучшается качество решений, поскольку руководители цехов А и Б обладают значительно большей информацией, имеющей непосредственное отношение к принимаемому решению. Однако в данном случае имеется опасность того, что руководители цехов А и Б могут принять решение, которое не отвечает интересам организации в целом. Чтобы предотвратить такие ситуации, в организации должна быть налажена информационная система, позволяющая оценивать последствия решений, принимаемых на низших уровнях.

Существуют и другие способы улучшения практики неформальных связей. Во многих организациях практикуются горизонтальные переходы работников из одного подразделения в другое. Такая практика обычно является частью программы по повышению квалификации кадров. Подобные переходы позволяют работникам накапливать опыт работы в разных отделах, налаживать и коммуникативные связи с коллегами из других подразделений. Это способствует оперативному использованию неформальных средств коммуникаций - телефонных разговоров, личных контактов и встреч. Работники, не имеющие такого опыта, часто используют письменные документы. Переход сотрудников по горизонтали улучшает связи и способствует налаживанию более эффективных контактов, придавая им менее формальный характер. Следует, однако, учитывать, что переводы сотрудников во взаимозависимые подразделения должны осуществляться часто и регулярно с тем, чтобы получаемая в результате этих контактов информация не устаревала. Если растет число контактов между двумя подразделениями, то может оказаться целесообразным выделение специальных работников для налаживания коммуникаций между подразделениями.

Целевые группы

Прямые контакты, как и механизм интеграции, не всегда применимы. Они используются в случаях, когда в общую работу вовлечены два подразделения или две функции. Когда решение проблемы требует вовлечения большего числа подразделений, прямые контакты не дают возможности для принятия совместного решения. Эти проблемы обычно решаются на более высоком уровне иерархии управления. Как известно, такие ситуации возникают достаточно часто.

Целевые группы - это форма горизонтального контакта для решения общих проблем подразделений разного профиля. Целевая группа набирается из специалистов всех подразделений, принимающих участие в данной работе. Одни заняты в целевой группе полное время, другие - часть рабочего времени. Целевая группа носит временный характер, она существует до тех пор, пока не решена проблема. С ее решением все участники группы возвращаются к своим прежним должностным обязанностям. В зависимости от успешности выполнения программ в целевых группах решение проблем переходит от высших к низшим звеньям управления. При таком групповом подходе каждое подразделение, участвующее в решении проблемы, обеспечивает целевую группу необходимой информацией. Участники целевой группы также могут оценивать воздействие решения на свое подразделение.

Команды

Гораздо больше проблем возникает во время выполнения специальных заданий. Использование прямых контактов и целевых групп может оказаться недостаточным для обеспечения интеграции. Если задержки в решениях становятся длительными и линии коммуникаций расширяются, высшие руководители вынуждены тратить больше времени на ежедневные текущие операции. В данном случае необходимо создать на постоянной основе группу (команду) по решению наиболее часто возникающих проблем. Такие команды могут встречаться ежедневно или еженедельно для обсуждения вопросов. Команды могут быть сформированы на различных уровнях. В целом иерархия команд может быть спроектирована. Проект структуры команды отражает характер проблем подразделений, определенных функциональных областей деятельности, процессов, продукции или конкретных проектов. Чем больше задач, требующих всестороннего рассмотрения, тем большее количество уровней, на которых должны функционировать команды, а в ряде случаев тем шире должен быть круг их полномочий.

Условия эффективных взаимодействий

Использование группового метода дает возможность прийти к наиболее обоснованным решениям. Накопленный опыт позволяет определить ситуации, в которых деятельность групп эффективна.

. Система мотивации работников. Степень, в которой участники склонны к выполнению общих задач группы, определяется тем, насколько мотивируется работа группы, насколько ее участники представляют себе важность задач, как будет оценена и учтена их работа. Ясное представление работника об общих задачах является первейшим условием процесса формирования целевой группы. Состав ее зависит оттого, какое значение придается высшим руководством поставленной задаче. Если руководство не придает значения целевой группе, то оно, естественно, не хочет растрачивать ресурсы и включает в группу работников с низкой отдачей. Иногда проводится назначение работников по очереди. Подчиненные обычно мотивируют свои возражения тем, что они заняты, а руководители не снимают с них прежних задач, предлагая взять на себя новые, поскольку настала их очередь. Назначение квалифицированного состава группы, определение поощрительных систем для нее, освобождение участников группы от прежних заданий - все это имеет место в том случае, если руководители серьезно относятся к целевой группе и придают значение ее работе.

. Назначение линейных руководителей. Определенная часть целевой группы должна состоять из работников, которые несут ответственность за выполнение совместных решений. Такими работниками чаще всего являются линейные руководители. Проблема возникает не всегда в результате того, что эксперты работают изолированно. Довольно часто эксперты обращаются за помощью к руководителю, но получают ответ, что он не может им помочь в силу своей занятости. В этих случаях создание целевых групп и команд может обойтись дорого и оказаться попусту затраченным временем. Для обеспечения участия линейных руководителей в целевых группах организация должна быть спроектирована таким образом, чтобы затраты на горизонтальные связи были отражены в выделяемых руководителям средствах. Участие линейных руководителей будет иметь значение в том случае, если целевые группы или команды позволят уменьшить поток информации и при этом сократить время принятия решений.

. Участники должны обладать информацией, необходимой для принятия решения. Это правило довольно часто нарушается. Все подразделения, на которые окажет влияние решение, должны принимать участие в его принятии. Хорошие результаты дают заранее подготовленные программы, в которых предусмотрена подлежащая выполнению работа и рекомендовано поведение всех исполнителей. Это позволяет легко определить те подразделения, которые затрагивает данная работа. Приходится решать и вопрос о том, на каком уровне должен находиться участник группы. Уровень может быть различным в зависимости от подразделения, его связей с другими организационными структурами и степени неопределенности задач, стоящих перед каждым подразделением.

. Участники должны иметь полномочия, чтобы привлечь к участию в работе свои подразделения. Если поставлена определенная задача, участники должны использовать ресурсы, необходимые для ее выполнения. С этой целью группа должна иметь конкретные полномочия по воздействию на все подразделения, связанные с данной задачей. В определенных условиях группа может и не иметь таких полномочий, но ее деятельность оказывается полезной в виде рекомендаций, накопления информации, выработки советов и т. д. При этом благодаря использованию горизонтальных связей происходит разгрузка информационного потока, направленного на высшие звенья управления. Успех достигается, когда линейные руководители, принимающие участие в целевой группе, принадлежат к тому уровню организации, который обладает соответствующей информацией и полномочиями привлекать необходимые ресурсы.

. Влияние, основанное на знании и информации. Одним из положительных моментов участия в целевой группе представителей, обладающих полномочиями и необходимой информацией, является то, что группа может быть составлена из сотрудников разных уровней управления. Следует учитывать также, что структурные различия существуют как между организациями, так и между подразделениями внутри организации. Взаимозависимые задачи, например, производственных подразделений, ведут к концентрации информации и полномочий на высших уровнях. Между тем различного рода технические задачи приводят к концентрации полномочий и информации на низших уровнях. С учетом этого целевые группы должны представлять собой диагональ организации.

Для достижения эффективности в работе различия в статусе должны быть подобраны таким образом, чтобы не задерживать процесс решения проблем. Это требует выработки таких норм и правил в организации, влияние которых основано на знаниях и информации, а не на положении в управленческой иерархии. Если организация использует диагональные группы и при этом сохраняется барьер между людьми, занимающими различное служебное положение, то работа групп будет неэффективной. Тогда усилия должны быть направлены на изменение схемы распределения прав и ответственности.

. Горизонтальный процесс управления должен сочетаться с вертикальным процессом. Процесс принятия решений группами не разрушает систему выделения средств, а дополняет ее и способствует принятию эффективных решений о распределении ресурсов. Горизонтальные процессы используются наряду с вертикальными. Но они не заменяют друг друга. Горизонтальные процессы используются при необходимости принятия решений на низших уровнях, поэтому данные процессы должны быть частью процессов ежедневного принятия решений.

При формировании целевой группы, работающей в течение определенного периода времени, встает вопрос о методах выполнения заданий. Работник может быть полностью освобожден от обязанностей в своем подразделении, и работать только в целевой группе. Или же он может быть частично освобожден от постоянной работы и одну часть времени тратить в целевой группе, а другую - на выполнение своих прямых обязанностей. Такой подход практикуется в основном в проектных организациях. Организация может быть функциональной или матричной, служащие могут работать над несколькими проектами одновременно или только над одним. Опыт показывает, что при небольшом числе полностью занятых в группе людей и большинстве участников, занятых в ней неполный рабочий день, удается получать хорошие результаты. В этом случае не теряется контакт с работниками специализированных подразделений, с разработками в конкретных технических, производственных и экономических областях. Такое организационное решение, как считается, обладает преимуществами по сравнению с тем, когда участники проекта отделяются от специализированных подразделений. Поскольку большая часть технической информации переходит непосредственно через многие взаимодействия в группе, то, будучи отрезанными от источников информации за пределами группы, специалисты недостаточно эффективно воздействуют на решение проблем.

Комбинация работников, занятых только в работе по проекту, и персонала, совмещающего работу по проекту с выполнением прямых заданий в своих подразделениях, считается наилучшим вариантом. Однако есть существенная разница в том, принимает ли участие в работе целевой группы больше или меньше половины сотрудников, полностью занятых работой по проекту. Как показывает опыт, с точки зрения заинтересованности группы увеличение числа сотрудников, полностью занятых проектом, мало что дает. Известно, например, что если в проекте участвует 50 человек, коллектив полностью занятых проектом сотрудников в количестве от 5 до 10 человек вполне достаточен. Чем больше размер группы, тем вероятнее образование подгрупп и тем меньшее участие в принятии решений принимает каждый член группы. Кроме того, с организационной точки зрения, большее количество работников, отдающих проекту часть своего времени, позволяет более гибко управлять кадрами, использовать наиболее квалифицированных специалистов.

. Практика решения конфликтных ситуации. В целевой группе могут возникать конфликты из-за того, что решение, предпочтительное по критериям одного подразделения, может в то же время не соответствовать критериям другого. При возникновении конфликта специалисты обмениваются информацией об оценке того или иного варианта решения, о своих предпочтениях, а затем ищут новые альтернативные пути, которые удовлетворяли бы критериям большинства подразделений. В результате принимается адекватное решение с точки зрения всей организации.

Другой подход заключается в том, что работники добиваются принятия альтернативы, которой отдается предпочтение в их подразделении. При этом они идут на уступки, добавляя в решения некоторые изменения. Так достигается компромисс. Это менее эффективно, так как конфликт не стимулирует поиска новых альтернатив. Кроме того, вероятность принятия альтернативы, выбранной определенным подразделением, возрастает при отсутствии полной и необходимой информации. Компромиссный подход получает развитие, когда решение проблемы не требует крупных капиталовложений и при этом можно положиться на компетентность представителей подразделений, предлагающих решение.

В определенных условиях важно принять меры по предотвращению конфликта. Нередко конфликт может явиться результатом отсутствия профессиональной культуры или знаний, и в этом случае бесцельно тратить время на возникающие столкновения внутри группы. Компромиссный подход здесь неэффективен, поскольку он исключает поиск, который стимулируется конфликтом. Кроме того, конфликт остается, но он переносится на второй план и решается путями, которые могут не отвечать целям организации. В такой ситуации использование служебного положения или опыта с целью прекращения конфликта позволяет уменьшить потери в работе группы. Для успешного решения проблем, возникающих в группе, существенное значение имеет компетентность ее участников, создание в ней здорового рабочего климата и постоянной согласованности.

. Руководство. Важным является вопрос о том, кто должен стоять во главе группы. Когда проблема затрагивает одно подразделение в большей мере, чем все остальные, то руководитель этого подразделения, естественно, больше подходит для роли руководителя группы. В случае, когда периодически меняются роли тех или иных подразделений (например, при освоении новой продукции), выбор руководителя становится предметом особого изучения. При этом учитываются личные качества и опыт руководителя. В других случаях подразделения, имеющие особый доступ к информации, могут оказывать доминирующее влияние на принятие решений. Тогда становится целесообразным интеграционные функции в группе поручить руководителю одного из таких подразделений.

Типология организационных структур: общая характеристика

Следует отметить, что, несмотря на все многообразие типов, видов и разновидностей организационных структур, все их можно свести в две основные группы: бюрократические и адаптивные. Организационная структура, представляющая собой определенную упорядоченность задач, ролей, полномочий и ответственности, создает условия для осуществления предприятием своей деятельности и достижения установленных целей. Она развивается и изменяется под воздействием особенностей стратегии организации, ее внутренней сложности и изменений во внешней среде. Широкий диапазон структур простирается от стабильных монолитных образований до динамичных многогранных построений современных организаций.

Разнообразие организационных структур связано с различиями в области деятельности, характере и сложности выпускаемых продуктов, размерах, степени дифференциации и территориальном расположении организаций. Так, структура небольшой торговой организации или ремонтной мастерской не может иметь ничего общего со структурой крупного машиностроительного предприятия, выпускающего широкую номенклатуру машин и оборудования. В свою очередь, с ней несравнима организационная структура транснациональной корпорации и финансово-промышленной группы. На малых предприятиях не возникает сколько-нибудь сложных проблем с организационной структурой. Если функции на таком предприятии осуществляются надлежащим образом (без излишнего числа служб и не вызываемых необходимостью иерархических построений), то их выполнение требует такого ограниченного числа работников, что проблемы структуры отходят на задний план перед проблемами, связанными с личными особенностями руководителей (их знаниями, опытом, стилем работы, организационными способностями, ответственным исполнением служебного долга).

Вместе с тем проблемы организационной структуры возникают не только на крупных предприятиях. Организация вертикальных и горизонтальных связей, проектного управления необходима и на средних по размеру предприятиях. Это имеет прямое отношение ко всем случаям, когда между высшим руководством организации и персоналом, выполняющим непосредственную работу, существует промежуточный руководящий состав, а также когда вообще имеется возможность осуществить определенное разделение труда. При всех условиях возникает проблема выбора того или иного типа организационной структуры, адекватного реальным требованиям внешней и внутренней среды, задачам удовлетворения потребительского спроса, технологического и социального развития, достижения экономически эффективных результатов.

Андрей Степанович Брайович предложил интересную классификацию типов организационных структур управления.

Таблица 6. Типология организационных структур управления по шкале «стабильность - гибкость»

Модель 1

Модель 2

Модель 3

Модель 4

Модель 5

Модель 6

Жесткая бюрократия единоначалие

Бюрократия с группой старших управляющих во главе

Бюрократия, организующая межотделенческие команды

Матричная организация

Проектно ориентированная организация

Свободно связанные организационные сети

Рассмотрим шесть основных моделей организационной структуры, которые можно расположить на континууме «стабильность - гибкость» (один полюс - бюрократическая модель, другой - организационная сеть).

Модель 1. Бюрократическая модель организации характеризуется строгим контролем сверху, единоначалием, четкой иерархией, формальными отношениями.

Модель 2. Этот тип организации складывается в связи с тем, что осознается роль окружающей среды, изменения в которой постоянно порождают новые проблемы, решение которых не поддается стандартизированной кодификации, предусмотренной бюрократией. Руководитель организации создает команду высших руководителей, включающую его самого и начальников основных отделов, периодически встречающихся, например раз в неделю, для принятия решений и постановки задач, выходящих за рамки обычного образа действия. Глава каждого отдела может иметь четкое представление о сфере влияния. Стили управления в подразделениях могут варьироваться от авторитарного до партиципиативного.

Модель 3. Руководство организации пришло к выводу, что команда высших руководителей не может управлять вопросами, требующими межотделенческой перспективы. Создаются проектные команды и целевые группы, включающие сотрудников низших уровней. Структура отделов, в смысле бюрократической иерархии, тем не менее, остается строгой. Сотрудники считают отношения с начальником внутри отдела более важными, чем внутри проектной группы. Поэтому на собрании проектной группы они выступают как представители своего отдела, а задачу скорее видят в том, чтобы проводить «линию отдела» либо сообщить шефу о том, что проводилось на собрании. Когда возникают проблемы, они делегируются наверх, где ими занимается начальство. У руководителя проекта небольшая власть. Структура организации напоминает дивизиональную, хотя в действительности функционирует разрыхленная бюрократическая организация, где информация движется наверх, а решения спускаются вниз.

Перечисленные модели входят в более широкую, - классическую, которая может быть штабной и линейной. В США штабные организации получили распространение после Великой депрессии 1929-1932 годов. С того времени возросла роль планирования и контроля, усложнились производственные отношения. Управление крупным бизнесом по своей сложности приблизилось к руководству армией.

Модель 4. В конце 1970-х - начале 1980-х годов стали использовать форму организации, которая называется матричной. Это первая попытка объединить функциональные и производственные формы управления в рамках сложных проектов или непрерывных программ. Функциональные отделы, например, маркетинга, финансовый отдел, отдел сбыта, административный, производственный, отдел исследований и развития получают равные права. Сотрудники должны исходить из двух целей: интересов своего отдела и общей ориентации предприятия. В матричной системе каждому руководителю на время реализации какого-либо проекта подчиняются конкретные сотрудники в зависимости от требующихся специальных знаний и опыта. Двойной статус позволяет различным командам сочетать функциональные и производственные ресурсы с ключевыми задачами организации, оперативнее реагировать на изменение окружающей среды. Задачей может служить адаптация продукта к определенному сегменту рынка или к потребностям географического региона. Сотрудники предприятия подчиняются как руководителю проекта, так и начальникам функциональных отделов. Вторые делегируют часть своих полномочий руководителям проекта, сохраняя за собой контрольные функции.

Модель 5. Она описывает организацию, предоставившую большинство ключевых видов деятельности проектным командам. Формально организация может сохранить функциональные подразделения, но они играют второстепенную роль. Главные специалисты входят в состав команды и вносят свой вклад именно через эти команды. Здесь высоко ценятся новаторство и динамизм. Командам предоставлена максимальная свобода в рамках общих параметров и ценностей, определяемых руководством. Соединение норм с регулирующими их ценностями может быть названо легитимизацией нормативной системы. Команде предоставляются необходимые ресурсы, и она должна обеспечить выполнение конкретной задачи от начала до конца. Организация выглядит как цепь взаимодействий, чем как бюрократическая структура. Формируется своего рода управленческий центр, который ориентирован на определенный вид деятельности, например, на производство товара. Этот центр несет полную ответственность за прибыль или убытки, хотя и действует, в рамках более крупного структурного подразделения. Команда обладает властью и динамикой, а координация осуществляется скорее неформальными путями. Большое значение придается обновлению идей и регулярному обмену информацией, особенно между лидерами команд и высшим руководством. Особое внимание уделяется сознанию совместных ценностей и пониманию природы организации, а также таких понятий как миссия, цель организации и т.д. В организации стимулируется развитие новых инициатив, идей, систем и процессов, способствующих ее успеху. Сторонники этой системы считают, что в традиционных бюрократических многоуровневых структурах управляющие тратят усилия не на творческую работу, а на преодоление межведомственных барьеров бюрократических процедур. Опыт ряда компаний показывает, что принцип формирования целевых команд позволяет сократить не только число уровней управления, но и число работников управления, а также снизить конфликтность в организации.

Таким образом, первая модель жесткой бюрократической структуры и шестая модель, построенная из операционных сетей, существенно различаются. Организация, начинающая деятельность со структурой, описанной моделью 1, может в течение времени измениться в сторону моделей 2, 3 или даже 4. Одним из главных факторов, влияющих на трансформацию организационной структуры, является сфера деятельности организации. Иногда организациям, занятым снабжением или специализированной торговлей незачем меняться. Что касается нашей страны, то приведенные автором экспертные оценки, утверждают: процесс трансформации отечественных организаций предполагает предварительное изменение организационной культуры. Движение в сторону моделей 5 и 6 затянется на долгое время. В результате может возникнуть определенное несоответствие с заказными партнерами, которые в большинстве своем продвинулись в этом направлении гораздо дальше. Обладая, к тому же, большим экономическим опытом, они могут сильно потеснить отечественные организации.

. Линейная организационная структура управления: сущность, порядок формирования, схема, достоинства и недостатки, примеры применения

Сущность линейного типа структуры управления (рис. 1) состоит в том, что во главе каждого коллектива стоит один руководитель, который подотчетен вышестоящему руководителю. Подчиненные выполняют распоряжения только своего непосредственного руководителя. Вышестоящий руководитель не имеет права отдавать распоряжения работникам, минуя их непосредственного начальника.

Схема 4. Линейный тип организационной структуры управления

Условные обозначения: Р1 - линейный руководитель высшего уровня; Р2 - линейный руководитель нижнего уровня; И - исполнитель

Достоинства линейного типа структуры управления:

·    установление четких и простых взаимосвязей между подразделениями организационной структуры;

·        получение подчиненными непротиворечивых и увязанных между собой заданий и распоряжений;

·        полная ответственность каждого руководителя за результаты работы;

·        четкая система единоначалия - один руководитель сосредотачивает в своих руках руководство всей совокупностью процессов, имеющих общую цель;

·        ясно выраженная ответственность;

·        быстрая реакция исполнительных подразделений на прямые указания вышестоящих;

·        вышестоящий орган управления не имеет права отдавать распоряжения исполнителям, минуя их непосредственного начальника;

·        жесткое руководство органами управления;

·        обеспечение единства распорядительства сверху донизу.

Недостатки линейной структуры организационной структуры:

·    отсутствие звеньев, занимающихся вопросами стратегического планирования;

·        в работе руководителей практически всех уровней оперативные проблемы доминируют над стратегическими;

·        тенденция к волоките и перекладыванию ответственности при решении проблем, требующих участия нескольких подразделений;

·        малая гибкость и приспособляемость к изменению ситуации;

·        критерии эффективности и качества работы подразделений и организации в целом - разные;

·        тенденция к формализации оценки эффективности и качества работы подразделений приводит обычно к возникновению атмосферы страха и разобщенности;

·        большое число «этажей управления» между работниками, выпускающими продукцию, и лицом, принимающим решение;

·        перегрузка управленцев верхнего уровня;

·        повышенная зависимость результатов работы организации от квалификации, личных и деловых качеств высших управленцев;

·        для руководства организацией руководитель должен быть компетентен во всех областях управления.

Вывод: Основу формальной организации составляет линейная структура, вертикально связывающая разные уровни с центром. Линейный тип организационной структуры управления эффективен в небольших коллективах, решающих сравнительно простые задачи. При линейной организации легче достигается ясность отношений руководства-подчинения, распределения компетенции, обязанностей, известны критерии, оценки и требования на каждом уровне; такая система вертикальной зависимости является одновременно каналом служебного продвижения.

Однако, как было показано, такая система не обеспечивает организации должную подвижность, самостоятельность звеньев, оперативность и т.д. В современных условиях недостатки структуры перевешивают ее достоинства.

. Функциональная организационная структура управления: сущность, порядок формирования, схема, достоинства и недостатки, примеры применения

Рассмотрим функциональный тип организационной структуры управления. Функциональная структуризация является наиболее широко распространенной формой организации деятельности и имеет место почти на всех предприятиях на том или ином уровне организационной структуры. Это процесс деления организации на отдельные элементы, каждый из которых имеет четко определенную, конкретную задачу и обязанности. Создание функциональной структуры сводится к группировке персонала по широким задачам, которые они выполняют (производство, маркетинг, финансы и т.п.). Конкретные характеристики и черты деятельности того или иного подразделения соответствуют наиболее важным направлениям деятельности всей организации. В тех случаях, когда функциональная структура используется частично, одна из функций (например, финансирование) осуществляется либо на более высоком уровне управления, либо на одном уровне с подразделениями, структуризованными по продукту, заказчику или территориальному признаку.

Значение сбытовых, производственных и финансовых функций предприятия широко признано, и зачастую они берутся за основу структуры организации. Координация этих функций определяется на уровне, выше которого находится лишь руководитель предприятия. Данное положение верно независимо от того, на какой основе проводится группировка видов деятельности внутри предприятия и насколько важны функции того или иного подразделения. Цепочка команд поступает от президента (исполнительного директора) и пронизывает структуру сверху донизу. Руководство организацией сбыта, финансовыми вопросами, обработкой данных и другими функциями, которые свойственны конкретному предприятию, осуществляется вице-президентами. Управляющие отчитываются перед ними. И так далее вниз по иерархической лестнице задачи подлежат дальнейшему функциональному дроблению в соответствии с процессами.

Функциональная организация направлена на стимулирование качества труда и творческого потенциала работников, а также экономии, обусловленной ростом масштаба производства товаров или услуг. Вместе с тем поддержание взаимодействия между разными функциями - задача сложная. Реализация различных функций предполагает разные сроки, цели и принципы, что делает трудными координацию деятельности и ее календарное планирование. Кроме того, функциональная ориентация связана с предпочтением стандартных задач, поощрением узко ограниченных перспектив и ведением отчетности о результатах деятельности.

Функциональная структура не подходит для организаций с широкой номенклатурой продукции, действующих в среде с быстро меняющимися потребительскими и технологическими потребностями, а также для организаций, осуществляющих деятельность в международном масштабе, одновременно на нескольких рынках в странах с различным законодательством. Логика этой формы - централизованно координируемая специализация. В ней трудно проследить вклад каждого элемента ресурсов в конечный результат и общую прибыльность организации. В действительности современная тенденция к дезинтеграции (т.е. покупка, а не производство комплектующих частей и т.д.) отражает понимание многими фирмами того, что необходимая координация затрат и используемых ресурсов отражается на результатах деятельности. Функциональная организация может давать сбои из-за неправильной модификации, поскольку логика этой организации заключается в централизованном контроле, который нелегко адаптируется к продуктовой диверсификации.

Схема 5. Функциональный тип организационной структуры управления

Условные обозначения: РА, РБ, РВ - функциональные руководители по функциям А, Б, В

При функциональном типе организационной структуры преобладает функциональная форма связей, которая характеризуется выделением специалистов и подразделений, хорошо знающих конкретные области производства и управления и принимающих в этих областях обоснованные решения.

Схема 6. Сравнительный анализ некоторых  бюрократических типов организационной структуры управления

Схема 7. Принцип построения функциональной организационной структуры управления

Достоинствами функционального типа структуры являются:

·    повышение гибкости структуры, которая легко реагирует на потребности практики путем создания новых функциональных служб;

·    сокращение звеньев согласования;

·        укрепление вертикальных связей и усиление контроля за деятельностью нижестоящих уровней;

·    высокая компетентность специалистов, отвечающих за осуществление конкретных функций

·        освобождение линейных менеджеров от решения некоторых специальных вопросов;

·        стандартизация, формализация и программирование явлений и процессов;

·        исключение дублирования и параллелизма в выполнении управленческих функций;

·    уменьшение потребности в специалистах широкого профиля.

Недостатками функционального типа структуры являются:

·    чрезмерная заинтересованность в реализации целей и задач «своих» подразделений;

·        трудности в поддержании постоянных взаимосвязей между различными функциональными службами;

·        появление тенденций чрезмерной централизации;

·        длительная процедура принятия решения ;

·        относительно застывшая организационная форма, с трудом реагирующая на изменения.

Вывод: этот тип организационных структур управления в настоящее время встречается очень редко. При функциональной и штабной организации более вероятны перекрещивания полномочий и обязанностей.

5. Линейно-функциональная организационная структура управления и ее разновидности: сущность, порядок формирования, схема, достоинства и недостатки, примеры применения

В чистом виде функциональная структура практически не применяется. Она используется в органическом сочетании с линейной структурой, построенной на основе вертикальной иерархии управления и базирующейся на строгой подчиненности низшего звена управления высшему. При таком построении выполнение узкоспециализированных функций переплетается с системой подчиненности и ответственности за непосредственное выполнение задач по проектированию, производству продукции и ее поставке потребителям. Децентрализация управления в рамках линейно-функциональной структуры приводит к тому, что разделение прав и ответственности дробится между разными органами, руководящими техническими разработками, закупкой сырья и материалов, производством, сбытом и т.д. Наиболее типичен такой процесс для предприятий, где устойчиво выпускается огромное количество однородных продуктов и экономия на масштабе производства значительна. Одним из условий децентрализации структуры может служить ситуация, когда рынок представляет собой единое целое и отличается высокой степенью концентрации потребления.

Вместе с тем развитие диверсификации производства, резкое усложнение внутренних и внешних связей, динамизм внедрения технических новшеств, жесткая борьба за рынки сбыта продукции приводят к серьезным трудностям и во многих случаях совершенно исключают использование функциональных форм управления. С ростом размеров корпораций, расширением номенклатуры выпускаемых продуктов и рынков их сбыта функциональные структуры управления в силу разобщенности прав и ответственности по отдельным функциям теряют способность реагировать на происходящие изменения. В процессе управления возникают конфликты при выборе приоритетов, принятие решений задерживается, линии коммуникаций удлиняются, затрудняется осуществление контрольных функций.

Если сравнить достоинства и недостатки линейной и функциональной структур, то можно сделать вывод, что эти структуры являются антиподами: достоинства одной структуры являются недостатками другой и наоборот. Не случайно линейное управление в процессе развития органически сочетается с функциональным, образуя линейно-функциональный тип (рис. 3) организационной структуры управления.

Схема 8. Линейно-функциональный тип организационной структуры управления

Условные обозначения: Ш1, Ш2 - штабы специалистов при руководителях высшего и среднего уровней

Этот тип организационной структуры во многом позволяет устранить недостатки линейного и функционального типов. Линейно-функциональные структуры в настоящее время являются базовым типом структур. Не существует функциональных структур, не дополненных линейными связями. Также редко применение в чистом виде линейной структуры (только в управлении участком, бригадой).

Линейно-функциональный тип особенно эффективен при решении повторяющихся, неизменных в течение длительного времени задач. Он обеспечивает максимальную стабильность организации, создает наиболее благоприятную основу для формальной регламентации полномочий и ответственности.

При этом типе организационной структуре характерно, что линейный руководитель (руководитель органа управления) имеет помощников в лице советников, консультантов, специалистов структурных подразделений органа управления, которые с одной стороны, помогают руководителю принимать решения, с другой стороны, по своим функциям оказывают координирующее воздействие на подчиненные линейному руководителю объекты. Например, управляющий делами наделяется правами давать указания по осуществлению контроля за исполнением документов, работы с обращениями граждан в орган управления, по делопроизводству и т.д.

Преимуществами линейно-функциональной организационной структуры являются:

·    более глубокая подготовка решений и планов, связанных со специализацией работников;

·        освобождение главного линейного менеджера от глубокого анализа проблем;

·        возможность привлечения консультантов и экспертов, а так же сочетание достоинств линейной и функциональной структур.

Недостатками таких структур является:

·    отсутствие тесных взаимосвязей и взаимодействия на горизонтальном уровне между структурными подразделениями;

·        недостаточно четкая ответственность подразделений, так как готовящий решение, как правило, не участвует в его реализации;

·    чрезмерно развитая система взаимодействия по вертикали, а именно подчинение по иерархии управления, т. е. тенденция к чрезмерной централизации;

·        конкуренция и конфликты по ресурсам.

. Дивизиональная организационная структура управления: сущность, порядок формирования, схема, достоинства и недостатки, примеры применения

Чтобы справиться с новыми проблемами, обусловленными размером организации, диверсификацией, изменением внешней среды, предприятия-корпорации разработали и использовали дивизиональную организационную структуру управления, в соответствии с которой сложная линейно-функциональная структура делится на достаточно автономные, относительно самостоятельные блоки. Ключевыми фигурами в управлении организациями с дивизионной структурой являются уже не руководители функциональных подразделений, а управленцы, возглавляющие производственные отделения (дивизионы).

Построение организации по дивизиональному принципу (с группировкой по видам управления) показано на рисунке. К этому типу относятся структуры, которые сформированы либо по продуктовому, либо по территориальному признаку. Подобные структуры чаще используют крупные диверсифицированные корпорации, выпускающие широкую номенклатуру продукции для различных рынков. Наиболее типичная для них - продуктовая структура управления, при которой центральной штаб-квартире организации подчиняются специализированные по видам продукции отделения с самостоятельной хозяйственной деятельностью. При дивизиональной структуре отделения могут быть специализированы и по рынкам сбыта.

Отход от использования строго функциональных схем управления корпорациями в пользу дивизиональной структуры организации деятельности по отделениям достаточно отчетливо прослеживается с развитием диверсификации производства. Однако на практике проявляется определенная сдержанность в отношении децентрализации и устанавливаются ее допустимые пределы. Вызвано это тем, что стали отчетливо видны негативные стороны излишней свободы отделений и предприятий в выборе сфер производственной деятельности и принятии ответственных управленческих решений.

Во многих случаях руководство корпораций теряет возможность контролировать производственно-хозяйственную деятельность отделений, возникают сложные информационные проблемы.

Поэтому высшие руководители многих корпораций, не упраздняя отделения, получившие достаточную самостоятельность, вносят существенные поправки в их организационную структуру, подчиняя их своей власти в значительно большей степени.

Дивизиональная форма может рассматриваться как соединение организационных звеньев, обслуживающих определенный рынок и управляемых централизованно. Ее логика заключается в сочетании автономности подразделений с центрально контролируемым процессом распределения ресурсов и оценки результатов. Хотя дивизиональные фирмы могут легко внедряться в смежные отрасли, существует опасность их чрезмерного расширения. Так, многие подобные фирмы, расширявшие свою деятельность на новых рынках, не смогли в должной степени оценить ее результаты и принять инвестиционные решения. Дивизиональные фирмы также подвержены опасности модификаций, которые нарушают избранную логику функционирования организации.

Известно, что предприятия, переходящие на продуктовый тип структурного построения, первоначально были функционально организованы.

С расширением организаций руководители производственных, сбытовых и других подразделений, а также технические специалисты сталкивались с проблемами роста масштаба деятельности. Функции руководителя все более усложнялись, а диапазон управления ограничивал его возможности увеличения числа подчиненных. Структурная реорганизация на основе продукта стала рассматриваться как выход из создавшегося положения. Такой подход допускает делегирование высшим управленческим звеном обширных полномочий по руководству производственной, сбытовой, вспомогательной и инженерной деятельностью, связанной с изготовлением конкретного продукта или ассортимента продуктов.

Продукт или номенклатура продуктов является важным признаком структурного деления, поскольку в этом случае создаются условия для использования специализированных средств производства, облегчается координация, допускается максимально широкое использование индивидуальных способностей и специальных знаний персонала. Структуризация по продукту становится объективно оправданной, если для предприятия важно координировать различные виды деятельности, связанные с производством какого-либо продукта. За счет такой структуризации достигается большая согласованность действий и улучшается обслуживание клиентуры. Если первоосновой сбытовой деятельности и технического обеспечения выступает промышленное производство, то кооперация этих двух функций с производственной деятельностью приобретает ключевое значение.

При структуризации по продукту ответственность за получение прибыли возлагается в основном на руководителей подразделений. Там, где руководители охватывают влиянием производственную, сбытовую, инженерную и вспомогательную деятельность, а также контролируют связанные с этим затраты, резко возрастают реальные возможности достижения заранее намеченных целей. Руководители подразделений делят ответственность за получение прибыли с другими аналогично организованными группами, что предоставляет высшему руководителю возможность оценивать вклад каждого в общую прибыль предприятия.

Деление по территориальному принципу является довольно распространенным методом структуризации предприятий, рассредоточенных на обширной территории. Все виды деятельности предприятия на данной территории группируются и подчиняются его высшему руководителю. Территориальная структуризация особенно привлекательна для крупных диверсифицированных фирм. Они прибегают к данной форме в том случае, когда аналогичные деловые операции проводятся в различных географических регионах. Территориальная структуризация целесообразна в тех случаях, когда ее цель заключается не только в поощрении участия локальных звеньев в процессе принятия решений, но и в экономии средств, достигаемой за счет локализации коммерческих операций предприятия. Ее выбор связан со снижением уровня издержек. Выбор района для размещения предприятий может быть сделан исходя из стремления снизить транспортные расходы. Правильное расположение складских помещений уменьшит затраты времени на доставку, что является немаловажным фактором, способным повлиять на получение заказов. Региональные отделения рассматриваются в качестве наилучшего места приобретения опыта для начинающих руководителей. Причем на той ступени организационной структуры это будет максимально полезно для них при минимальном риске для компании.

С точки зрения местных факторов использование территориальной организационной структуры приобретает некоторые дополнительные плюсы. Это вызывает создание новых рабочих мест для местного населения, не говоря уже об экономической выгоде, а именно снижении транспортных расходов, ренты, стоимости рабочей силы. Преимущества территориальной организации сбытовой деятельности заключаются в основном в экономии средств и высокой эффективности работы. Сбытовой персонал может уделять больше времени продаже товаров и сократить затраты на передвижение. Кроме того, будучи ближе к покупателям, он получает возможность изучить их потребности, рыночные предпочтения и выяснить, какая рыночная стратегия будет иметь наибольшие шансы на успех. В крупных диверсифицированных компаниях появляются дивизиональные структуры смешанного типа, сочетающие как продуктовый, так и территориальный принципы построения.

Одна из заметных тенденций организационной перестройки организаций в переходной экономике состоит в существенном повышении самостоятельности отдельных звеньев структур управления и создании на этой основе дочерних фирм. Вокруг крупных предприятий формируется сеть небольших мобильных фирм, способных быстро перестраиваться применительно к изменяющемуся спросу. Благодаря этому происходит приближение предприятий - производителей продукции к потребительскому сектору, ускоряется процесс реализации продукции. Из производственной и организационной структуры многих крупных предприятий выделяются подразделения, имеющие полный производственный цикл. С одной стороны, создаются самостоятельные хозяйствующие субъекты, ориентированные на определенных потребителей, а с другой - сохраняется целостность производственно-технологического комплекса, общая направленность и профиль его деятельности.

Структуризация по дивизионам, как правило, производится по одному из критериев: по выпускаемой продукции (изделиям или услугам) - продуктовая специализация; по ориентации на определенные группы потребителей - потребительская специализация; по обслуживаемым территориям - региональная специализация.

Как отмечает Владимир Крылов, специалист по американскому менеджменту, создание дивизиональной организационной структуры управления было связано с попытками американских промышленных компаний найти рациональные варианты сочетания централизации и децентрализации управления своими подразделениями, при этом превращение дивизионов в «центры прибыли» и «центры капиталовложений» позволили повысить гибкость управления низовыми звеньями компаний.

Компании США на различных этапах развития постоянно сталкивались с трудностями в управлении своими подразделениями, что вынуждало делегировать последним некоторые полномочия центрального управления. Так, еще в начале 1920-х годов, когда концерн «Дженерал Моторс» был разбит на отделения, его руководство, пытаясь развязать инициативу низовых звеньев, передало их управляющим достаточно широкие права (например, утверждать к производству модели автомобилей и устанавливать на них цены), оставив за собой определенные функции контроля. По такому же пути последовали многие другие компании, в частности крупнейший электротехнический концерн «Дженерал Электрик», осуществивший в начале 1950-х годов резкую децентрализацию управления многочисленными отделениями.

Подобный подход содействовал лучшему восприятию работниками компаний процессов диверсификации производства. С середины 1970-х годов концерны начали создавать более крупные подразделения, во многом под влиянием широкого применения ЭВМ в управлении, способствовавшего усилению процесса его централизации. По этому пути пошел, например, концерн «Дженерал Электрик». Он провел реорганизацию своих подразделений, перестроив их в «стратегические деловые единицы», управляющие которых наделялись достаточно широкими полномочиями в области долгосрочного планирования, увеличения своих производственных мощностей, расширения рыночных позиций.

Исходя из подобных точек зрения, можно считать, что отличительная особенность дивизионализации - разделение организации на независимые (автономные) подразделения и передача им ответственности за получаемую прибыль.

Наряду с «центрами прибыли» - независимыми подразделениями, на руководителей которых возлагалась ответственность за получаемую прибыль, в американских компаниях формировались и «центры капиталовложений», т.е. подразделения, несущие ответственность не только за прибыль, но и за требуемые для ее достижения инвестиции.

В случае невозможности создания «центров прибыли» или «центров капиталовложений» в компаниях могут быть образованы «центры обслуживания» основных подразделений. Впрочем, уже с середины 1970-х годов признается возможность формирования «центров прибыли» в компаниях розничной торговли, коммерческих банках, инжиниринговых и строительных фирмах и т.д.

Большинство компаний, располагающих «центрами капиталовложений», использует для оценки эффективности их деятельности показатель дохода на вложенный капитал (62% фирм по данным обследования 1976 г.), очень небольшая часть (2%) - показатель остаточной прибыли (чистого дохода за вычетом затрат на капитал), 28% компаний - оба эти показателя. Основное достоинство показателя дохода на вложенный капитал состоит в том, что он облегчает сравнение деятельности различных подразделений. Такие известные специалисты, как Дж. Дирден и А. Слоун отводят ему важную роль при принятии решений. Однако данный показатель имеет недостатки, связанные, в первую очередь, с трудностями оценки активов, используемых подразделениями. Некоторые исследователи, признавая полезность оценки деятельности подразделений по доходу на вложенный капитал, вместе с тем считают, что он должен быть дополнен другими данными (о финансовом бюджете, занимаемой на рынке нише, текучести кадров, способности к принятию правильных решений и т.д.).

В компаниях США существуют также «центры ответственности» и «центры издержек», задачи которых определяются уже самими названиями. Основное отличие от «центров прибыли» и «центров капиталовложений» состоит в том, что получение прибыли, как правило, не является главной целью их деятельности.

Дивизиональные структуры в своей основе имеют продуктовую, клиентскую или географическую департаментализацию. Соответственно выделяются три разновидности дивизиональных структур.

Схема 9. Дивизиональный тип организационной структуры управления

Условные обозначения: РП1, РП2, РП3 - руководители производств

Продуктовая структура. В такой структуре группировка подразделений происходит на основе производимого организацией продукта или услуги (или однородных продуктов и услуг). Вторичные же подразделения чаще всего строятся по функциональному принципу, хотя могут быть и другие варианты.

Схема 10. Дивизиональная организационная структура управления, построенная по продуктовому принципу

В потребительской (клиентской) структуре подразделения выделяются в соответствии с группами потребителей (клиентским сегментом рынка), на которые ориентированы те или иные аспекты деятельности компании. У потребительских структур те же преимущества и недостатки, что и у продуктовых. Дополнительный плюс клиентских структур - возможность более эффективного учета потребностей и запросов потребителей.

На основе потребительской структуры обычно стоятся вузы (деление на факультеты, как правило, соответствует специальности, которую желают получить студенты), некоторые банки (выделяющие отделы обслуживания физических и юридических лиц), фирмы по производству одежды или косметики (для детей, женщин, мужчин).

Схема 11. Дивизиональная организационная структура управления, построенная по клиентскому принципу

Региональная структура. Структуризация по регионам эффективна там, где региональные различия имеют большее значение, чем продуктовые или потребительские. Для региональных структур характерны те же преимущества и недостатки, что и для других дивизиональных структур. Дополнительное преимущество состоит в возможности более эффективного учета местного законодательства, особенностей рынка, потребительских групп, культурных, социально-экономических и политических аспектов. Такие структуры используются многофилиальными компаниями, торговыми сетями, транснациональными корпорациями, оперирующими во многих странах.

Схема 12. Дивизиональная организационная структура управления, построенная по региональному принципу

К преимуществам дивизионализации обычно относят

·    повышение скорости принятия решений и улучшение их качества (поскольку принимающие решения лица хорошо знакомы с обстановкой на местах);

·    освобождение главного управления компании от принятия текущих решений и переключение его на стратегический уровень деятельности;

·        возможность хорошей школы обучения для руководителей разного уровня и более обоснованной оценки их работы;

·        лучшее использование при переходе к диверсификации людских ресурсов, в частности способностей работников;

·        более полная информированность высшего управления компании о прибыльности ее подразделений.

В результате при дивизиональной организационной структуре управления:

·    обеспечивается управление многопрофильными предприятиями с общей численностью сотрудников порядка сотен тысяч и территориально удаленными подразделениями;

·        обеспечивается большая гибкость и более быстрая реакция на изменения в окружении предприятия, по сравнению с линейной и линейно - штабной;

·        при расширении границ самостоятельности отделений они становятся «центрами получения прибыли», активно работая на повышение эффективности и качества производства;

·        тем самым обеспечивается более тесная связь производства с потребителями.

Введение дивизионализации, как видно из вышеизложенного, способствует и расширению возможностей децентрализации.

Недостатки дивизиональной организационной структуры управления:

·    большое количество «этажей» управленческой вертикали; между рабочими и управляющим производством подразделения - 3 и более уровня управления, между рабочими и руководством компании - 5 и более;

·    относительно высокие затраты на координацию ввиду децентрализации вплоть до отдельного финансирования из бюджета и системы расчетных цен;

·        при децентрализации теряются преимущества кооперации, что часто требует централизации выполнения отдельных функций (НИОКР, снабжение и т.д.);

·    высокая потребность в руководящих кадрах.

Вместе с тем, по мнению американских исследователей, дивизионализация привносит и ряд дополнительных негативных моментов:

·    представители высшего управления компании в значительной мере утрачивают личный контроль за реальной обстановкой и вынуждены полагаться на данные отчетов о деятельности подразделений;

·        недостаточная компетенция кого-либо из руководителей подразделений чревата негативными последствиями при принятии решений в масштабах всей фирмы;

·        при определенных условиях рост прибыли в одном подразделении может быть достигнут за счет ее снижения в другом;

·        иногда внимание управляющих сосредоточено на получении прибыли в краткосрочной перспективе, что может привести к сокращению расходов на проведение научных исследований и обучение работников;

·        нет гарантий, что деятельность отделений, направленная на рост собственных прибылей, будет способствовать оптимизации прибыли компании в целом;

·        в ряде случаев возникают трудности в установлении трансфертных (внутрифирменных) цен, распределении издержек, доходов и т.д., появляются дополнительные административные и управленческие расходы.

·        основные моменты дивизионализации - ответственность за прибыль и связанная с этим независимость действий управляющих подразделений - на практике нередко ограничиваются представителями высшего управления компаний.

Внимательный анализ и сравнение указанных выше типов организационных структур могут привести к одному логическому выводу: тип, применяемой структуры зависит в определенной степени от размеров производства и сбыта - малые предприятия могут с успехом использовать линейный или функциональный тип структуры; средние и большие организации со стабильным производством - линейно-функциональный вид; крупные фирмы, концерны и объединения могут принять дивизиональный вид структуры управления как базовый.

Не менее значимой тенденцией становится формирование независимых коммерческих организаций, которые используют имущество базового предприятия на основе арендных отношений. С помощью периодической корректировки договоров аренды обеспечивается определенная координация деятельности вновь создаваемых организаций.

Сохранение права собственности за базовым предприятием дает возможность сохранять и развивать производственную систему в целом.

Ниже приводится сравнительная оценка достоинств и недостатков линейно-функциональной и дивизиональной организационных структур, позволяющая с учетом особенностей конкретных условий определять возможности использования той или иной формы организационного построения.

Таблица 7. Сравнительная характеристика организационных структур управления

Линейно-функциональные

Дивизиональные

Обеспечивают выполнение специализированных задач, контролируемых с помощью планов и бюджетов

Децентрализованные операции подразделений с централизованной оценкой результатов и инвестиций

Наиболее эффективны в стабильной среде

Наиболее эффективны в изменяющейся среде

Содействуют эффективному производству стандартизированных товаров и услуг

Пригодны для условий взаимосвязанной диверсификации по продуктам или регионам

Обеспечивают экономию на управленческих расходах

Ориентированы на оперативное принятие решений

Предусматривают специализацию функций и компетентность

Создают организационные условия для междисциплинарного подхода

Ориентированы на ценовую конкуренцию

Успешно функционируют при неценовой конкуренции

Рассчитаны на использование действующих технологий и сложившегося рынка

Ориентированы на освоение новых рынков и новых технологий

Производственная специализация, превышающая возможности централизованного планирования

Вмешательство высшего звена организации для усиления координации подразделений и повышения эффективности их деятельности

Быстрое решение проблем, находящихся в компетенции одной функциональной службы

Быстрое решение сложных межфункциональных проблем

Вертикальная интеграция, нередко превышающая возможности полной загрузки специализированных подразделений

Диверсификация внутри корпорации или приобретение внешних организационных звеньев

Коллегиальные органы

При использовании различных типов организационных структур важное значение приобретают коллегиальные формы работы. Это комитеты, целевые рабочие группы, комиссии, советы, коллегии. Разумеется, эти формы не представляют собой какого-либо обособленного типа структуры. Они могут быть постоянными или временными, иметь неодинаковый статус, уровень предоставляемых полномочий и выполнять разные задачи в организации. Коллегиальные органы нередко наделяются полномочиями принимать определенные решения, осуществлять руководство (или передавать полномочия по осуществлению руководства). Известна практика образования таких органов для выполнения совещательных функций, т.е. представления руководителю любого уровня обоснованного мнения по тому или иному вопросу. Рассмотрим подробнее вопросы организации их деятельности и уровня полномочий.

. Коллегиальный орган информационного характера. На совещаниях этого органа осуществляются контакты между руководителями подразделений. Их общий руководитель информирует участников совещания о сложившейся ситуации, о принятых и намечаемых решениях. В результате могут быть уточнены методы реализации решений. Органы информационного характера бывают необходимы, прежде всего, на высших уровнях управления. Использование их на низших уровнях служит для улучшения взаимопонимания, в частности между специалистами (или работниками функциональных подразделений) и линейными руководителями. Деятельность такого органа призвана привести к усилению связей и улучшению личных взаимоотношений.

. Коллегиальный совещательный орган. Такой орган (комитет, экспертный совет и т.п.) может иметь задачу изучить какую-либо проблему и представить заключение о ней. Он не заменяет, а дополняет деятельность имеющихся в организации специалистов-экспертов. Следует при этом различать органы, занимающиеся исследованиями, и органы, которые пользуются проведенными исследованиями для составления своего заключения. Совещательный орган может осуществлять деятельность при помощи специалистов или экспертов, когда оказывается возможным объединить их знания по определенной сложной проблеме. Встречаются случаи, когда руководитель организации собирает некоторое число специалистов, работающих в совещательных и штабных службах, для коллегиальной работы. При этом рассматриваемый вопрос отличается сложностью и требует знаний различных специалистов, а орган может выполнять некоторую координирующую роль.

. Коллегиальный орган, уполномоченный принимать решения. Такого рода орган может быть использован при отсутствии линейного руководителя для выполнения данной функции, а также для оказания помощи линейному руководителю в принятии особо важных решений. Например, существуют комитеты по принятию решений по вопросам общей политики организации. Такой орган возглавляется высшим руководителем организации, а входящие в него руководители важнейших подразделений и эксперты играют весьма активную роль.

. Коллегиальный орган, осуществляющий контроль. Такое организационное звено выполняет по отношению к руководителям главным образом роль органа, дающего разрешение на принятие решений, соответствующих определенным требованиям. Он же осуществляет контроль за выполнением этих решений. Деятельность коллегиальных органов может охватывать различные направления деятельности организации: 1) решения, относящиеся к общей стратегии и политике; 2) акты управления и административные действия; 3) непосредственную исполнительскую деятельность, реализующую принимаемые решения.

Преимущества такой организационной формы связаны, прежде всего, с совместной работой группы людей. Особое взаимопонимание между людьми достигается в группах, члены которых характеризуются, как правило, одинаковым поведением и даже специфическими навыками (линейные и функциональные руководители, специалисты в области технологии, экономики, коммерческой деятельности и т.п.). При этом обеспечивается координация работы различных служб или работников аппарата управления. Существенно и то, что происходит столкновение различных точек зрения лиц, занимающихся обычно разными видами деятельности, а главное - имеющих неодинаковые подготовку и опыт. Во многих случаях это способствует возникновению новых идей. Кроме того, коллегиальные органы способствуют стабильности организации, поскольку дают возможность определенному числу руководителей находиться в курсе проблем смежных служб, а также создают условия для подготовки молодых руководящих кадров.

. Матричная организационная структура управления: сущность, порядок формирования, схема, достоинства и недостатки, примеры применения

Одной из самых интересных и, пожалуй, самых важных организационных структур управления является матричная. Для того, чтобы справиться с новыми проблемами, которые требуют решения в течение определенного отрезка времени, составляется программа работ, выделяются необходимые для выполнения программы ресурсы, формируется временный коллектив работников для ее решения. Работники органа муниципального управления, вошедшие во временный коллектив по выполнению целевой программы, находятся на время ее решения в двойном подчинении: в административном подчинении своего линейного руководителя (вертикальная связь) и функциональном подчинении руководителю программы (горизонтальная связь). Наложение программно-целевого управления на линейно-функциональное управление образует матричный тип управления.

Проектное управление - это управление важными видами деятельности в организации, которые требуют постоянного руководства в условиях строгих ограничений по затратам, срокам и качеству работ. При этом необходимо предусмотреть механизмы разрешения межличностных, межгрупповых и межорганизационных конфликтов, связанных с организацией взаимодействия вертикальных и горизонтальных систем управления. Если в организации возникает необходимость разработать и осуществить проект комплексного характера, охватывающий, с одной стороны, решение широкого круга специальных технических, экономических, социальных и иных вопросов, и, с другой стороны - деятельность разных функциональных и линейных подразделений, то следует найти наиболее подходящую, эффективную организационную форму выполнения данной задачи. Можно рассмотреть три варианта организации работ.

Первый вариант - образовать целевую группу, координационный отдел или специальный комитет, поскольку действующая организационная структура, по общему признанию, не сможет справиться с новой комплексной задачей. Однако опыт показывает, что отдельно взятому новому органу не удается решить задачу принятия общеорганизационных решений при отсутствии его взаимодействия со всеми функциональными и линейными структурами. Такой тип структуры управления с распределением власти и отсутствием индивидуальной ответственности не подходит для принятия решений по комплексным проблемам.

Второй вариант - наделить полномочиями и ответственностью за решение различных частей комплексной задачи руководителя одного из функциональных отделов, не снимая с него других обязанностей. Речь идет о выделении так называемого головного отдела. Однако здесь возникает проблема: для разрешения конфликтов и обеспечения координации работы требуется постоянное участие в руководстве проектом высшего звена управления. Такой подход, требующий постоянного вмешательства и в то же время ведущий к распылению ответственности, может быть разрушительным.

Третий вариант - назначить руководителя проекта, наделив его всей полнотой власти для решения проблем, связанных с разработкой и реализацией проекта. Основная идея состоит в передаче одному лицу - руководителю проекта полномочии и ответственности за планирование, оперативное управление, финансирование выполнения всех работ по проекту. Его работа состоит в том, чтобы обеспечить выполнение задачи (проекта) в установленное время с заданными техническими требованиями и затратами. Этот организационный механизм все шире используется в аэрокосмической, электронной, авиационной отраслях промышленности, в производстве вычислительной техники и др.

Проектные структуры. Под проектной структурой понимается временная организация, создаваемая для решения конкретной комплексной задачи (разработки проекта и его реализации). В одну команду собираются квалифицированные работники разных профессий, специалисты, исследователи для осуществления определенного проекта с заданным уровнем качества и в рамках выделенных для этой цели материальных, финансовых и трудовых ресурсов. После завершения проекта и решения всех связанных с этим задач привлеченные в команду работники возвращаются в свои подразделения к постоянной работе или переходят к работе по выполнению другого проекта. Руководителю проекта полностью подчинены все члены команды и все ресурсы, выделенные для данной цели.

Проектные структуры различаются между собой по масштабу деятельности, широте охвата научно-технических проблем и проблем производства, характеру связей с линейными и функциональными звеньями организации, кругу полномочий для взаимодействия с внешней средой. Одной из наиболее распространенных разновидностей такой организации является матричная структура, при которой члены проектной команды подчиняются не только руководителю проекта, но и руководителям тех функциональных подразделений, в которых они постоянно работают.

Организация развивается одновременно в двух измерениях. Таковы, например, организации, основанные на сочетании осуществляемых функций с территориальной структурой либо ориентацией на определенный тип потребителей или вид выпускаемой продукции. При такой форме организации полномочия руководителя проекта могут варьировать от почти всеобъемлющей линейной власти до практически чисто штабных полномочий.

В матричной организации руководители проектов отвечают за координацию всех видов деятельности и использование ресурсов, относящихся к данному проекту. С этой целью все материальные и финансовые ресурсы по данному проекту передаются в их распоряжение. Руководители проекта также отвечают за планирование проекта и ход его выполнения по всем количественным, качественным и временным показателям. Что касается руководителей функциональных подразделений, то они делегируют руководителю проекта некоторые из своих обязанностей, решают, где и как должна быть выполнена та или иная работа. Функциональная экспертиза продукции проводится во всех подразделениях компании.

Матричная структура способствует коллективному расходованию ресурсов, что имеет существенное значение, когда выпуск продукции сопряжен с необходимостью использования редких или дорогостоящих видов ресурсов. При этом достигается определенная гибкость, которая, в сущности говоря, отсутствует в функциональных структурах, поскольку в них все сотрудники постоянно закреплены за определенными функциональными подразделениями. Поскольку в матричной организации сотрудники набираются из различных функциональных отделов для работы по конкретному проекту, трудовые ресурсы можно гибко перераспределять в зависимости от потребностей каждого проекта. Наряду с гибкостью матричная организация открывает большие возможности для эффективной координации работ.

Введение проектного управления связано с тем, что линейно-функциональная структура не может обеспечить осуществление множества проектов. При организации подразделений по специализированным функциям много усилий затрачивается на установление и выяснение взаимоотношений между дифференцированными ролями. Поскольку линейно-функциональная структура продолжает существовать наряду с проектным управлением, последнее следует скорее характеризовать как механизм преодоления недостатков и дополнения указанной структуры, а не как ее замену.

За последние годы в теории и практике организации развивается идея матричной структуры в следующих вариантах. Вот как это выглядит, например, на одном из заводов. Из работников заводоуправления отбираются специалисты, которые в дополнение к их постоянным обязанностям назначаются также ответственными по какому-то конкретному виду выпускаемой продукции. Они выступают как руководители по отношению ко всем другим сотрудникам, имеющим какое-то отношение к данному виду продукции, и решают все вопросы, возникающие в связи с ее производством. В то же время они подчинены своему «старому» руководителю (или даже нескольким), контролирующему иной вид продукции, поскольку за ними остается их прежняя узкая функция. Возникает перекрестное руководство, особенность которого - в его горизонтальности, своего рода параллельности. Это освобождает вершину организационной пирамиды от многих текущих вопросов, поощряет управленческую активность «среднего» персонала, раскрывает его способности и т.д. Но при этом усложняется организационная структура, возникает двойная подчиненность.

При матричной структуре управления при определении горизонтальных связей необходимы:

·    подбор и назначение руководителя программы (проекта), его заместителей по отдельным подсистемам (темам) в соответствии со структурой программы;

·        определение и назначение ответственных исполнителей в каждом специализированном подразделении;

·        организация специальной службы управления программой.

Схема 13. Матричный тип организационной структуры управления

Условные обозначения РП1, РП2, РП3 - руководители производств РА, РБ, РВ - функциональные руководители по функциям А, Б, В

Схема 14. Матричная организационная структура управления, построенная по продуктово-функциональному принципу

Схема 15. Проектная организационная структура управления (организация в сфере своей основной деятельности строится по проектному принципу)

Примеры: консалтинговые агентства, имиджевые и PR-фирмы, венчурные компании и т.п. Сотрудники таких организаций не имеют постоянных (по крайней мере, в традиционном смысле) должностей, они именуются чаще всего «экспертами» или «консультантами». При создании группы кто-то назначается руководителем, а внутри идет функциональное распределение. Менеджер проекта - не постоянная фигура, он меняется в зависимости от содержания проекта.

Схема 16. Проектная организационная структура управления (одна из сфер деятельности организации строится по следующему принципу)

Примеры: научно-исследовательская деятельность (исследовательские отделы крупных корпораций), внедренческая деятельность (внедренческие подразделения), рекламно-маркетинговая деятельность (специальные группы по рекламным кампаниям). Здесь есть функциональный руководитель (иногда их называют кураторами или координаторами) - зам. директора по науке, менеджер по рекламе и т.д. - это постоянная должность человека в организации. Внутри же этой сферы разделение людей происходит по проектному принципу, в зависимости от конкретных задач.

Преимуществами матричных систем управления являются:

·    возможность быстро реагировать и адаптироваться к изменяющимся внутренним и внешним условиям организации;

·        повышение творческой активности управленческого персонала вследствие формирования программных подразделений, активно взаимодействующих с функциональными структурами;

·        рациональное использование кадров за счет специализации различных видов трудовой деятельности;

·        увеличение мотивации деятельности благодаря децентрализации управления и усилению демократических принципов руководства;

·        усиление контроля за решением отдельных задач проекта;

·        сокращения нагрузки на руководителей высокого уровня за счет делегирования определенной части полномочий.

Недостатками являются:

·    сложная структура соподчинения, в результате чего возникают проблемы, связанные с установлением приоритетов заданий и распределением времени на их выполнение;

·        нездоровое соперничество между руководителями программ по вопросам распределения ресурсов;

·        необходимость постоянного контроля за соотношением сил между задачами управления по целям;

·        высокая организационная сложность.

Организационные конфликты и их разрешение. По очевидным причинам конфликт, связанный с проектным управлением, неотделим от организационных неувязок более общего характера, которые нередко возникают в линейно-функциональных организациях, поскольку проектная группа является подсистемой более крупной организации. Можно условно разделить организационные конфликты, связанные с проектным управлением, на две категории: 1) конфликты, связанные с организационными изменениями; 2) конфликты, связанные с концентрацией специалистов различных областей знаний в одной группе для осуществления деятельности, имеющей ограниченную продолжительность.

Введение проектного управления в линейно-функциональных организациях затрагивает иерархию полномочий и ответственности, организационные процедуры, специализацию подразделений, систему поощрения, единство руководства, объемы контроля, порядок распределения ресурсов и установление относительных приоритетов в организации. Производственные цели ориентируются на межфункциональные требования, нарушаются сложившиеся коллективы в подразделениях, кадровое обеспечение имеет тенденцию к дублированию. Функциональные руководители должны взаимодействовать в условиях, когда основной упор делается на межфункциональный подход и взаимное согласование решений. От них требуется общее участие в планировании и организации деятельности своих подразделений, которые ранее они осуществляли каждый в отдельности.

Изменение характера взаимодействия подразделений создает реальные организационные проблемы как для проектных, так и для функциональных руководителей. Они сталкиваются с необходимостью постоянно поддерживать коммуникации и стимулировать работу специалистов по достижению конкретных результатов. Линии взаимодействия при проектном управлении охватывают специалистов одной области, специалистов различных областей, специалистов и руководителей, руководителей разных подразделений, специалистов «местных» и привлекаемых из сторонних организаций.

Руководитель проекта должен организовать согласованную работу различных специалистов, которые в данном случае сталкиваются с трудностями приспособления к новым рабочим взаимоотношениям в условиях динамичной проектной группы. Нередко возникают конфликты, связанные как с координацией работы участников проекта, так и с выявлением их личного вклада в общие результаты работы группы. С образованием проектных групп в организации происходит перераспределение полномочий и ответственности. Нередко складывается положение, когда руководитель проекта отвечает за важное направление работы организации, в то время как функциональный руководитель сохраняет ответственность только за обслуживающие функции. На исполнительскую деятельность усиливается давление проектной группы, члены которой до этого могли быть лишь подчиненными в функциональных подразделениях.

Источником власти специалистов является скорее их компетентность, чем официальное положение. Это и предопределяет во многом мотивы их перехода в проектные группы. С другой стороны, ответственность за конкретные результаты, особенно на стадии опытно-конструкторской разработки проекта, требует ограничения самостоятельности проектных групп. По данным исследований, высокая степень самостоятельности специалистов далеко не всегда связана с высокой производительностью. Для эффективной работы разным специалистам требуется неодинаковая степень самостоятельности.

Вместе с тем очевидно, что большинство специалистов - руководителей проектов или участников проектных групп - подвержены определенному влиянию. Они не только связаны с выполнением задач, которые являются важными для организации, но и тесно взаимодействуют с ее высшим руководством. В таких условиях специалисты, оставшиеся в функциональных подразделениях, испытывают некоторую потерю своего влияния.

Введение проектного управления приводит к изменению контроля в организации. Функциональный руководитель принимает на себя ответственность за выполнение задач, которые ставит руководитель проекта. В результате осуществляется множественный контроль, поскольку функциональный руководитель получает задания от лица, находящегося с ним на одном уровне управленческой иерархии. То же лицо оценивает их выполнение (нередко решения руководителей проектов могут быть не в пользу тех или иных функциональных подразделений). Одновременно функциональный руководитель несет ответственность перед линейным управляющим за деятельность подразделения в целом.

В проектном управлении основной упор делается на контроле за выполнением конкретных задач. Оценка работы может осуществляться коллегиально, хотя это связано с известными трудностями. Руководитель проекта имеет определенные преимущества при распределении ресурсов в организации, особенно это относится к использованию кадров. Учитывая важность проекта, он стремится привлечь в проектную группу лучших специалистов. Это имеет двойное последствие: руководитель проекта, как правило, использует людей из конкретного функционального подразделения для определения задач и оценки деятельности данного подразделения, а ответственность функционального руководителя за работу подразделения уменьшается в связи с переходом его специалистов в проектную группу.

Хотя персонал функционального подразделения продолжает находиться в административном подчинении руководителю этого подразделения, многие из специалистов в действительности работают исключительно в интересах руководителя проекта. Эти специалисты, возвращаясь в функциональное подразделение после окончания проекта, могут столкнуться с известными трудностями, отчуждаясь от интересов их подразделения. Возвращение к прежней работе может восприниматься специалистом как временное до его включения в новую проектную группу.

Распределение полномочий и ответственности между руководителями проектов и функциональными руководителями - весьма сложная проблема. Там, где руководитель проекта получает всю полноту власти для решения проблем, связанных с реализацией проекта, функциональное подразделение может стать скорее пассивным вспомогательным органом, чем динамичной силой в организации. В тех случаях, когда руководителю проекта помогают недостаточно квалифицированно, функциональное подразделение может стать органом, который постоянно мешает успеху проекта и весь процесс принятия решений может быть затруднен из-за возникающих конфликтов. Другая крайность состоит в том, что руководитель проекта может иметь такую незначительную власть, которая не даст ему возможности выступать в роли координатора деятельности проектной группы.

Одновременная реализация нескольких проектов усложняет установление приоритетов работ в функциональных подразделениях, поскольку функциональный руководитель имеет, как правило, ограниченное влияние на установление таких приоритетов. Ситуация еще более осложняется в случаях, когда приоритеты не были заранее установлены для всех проектов. Руководители проектов могут оказывать давление на функциональных руководителей в соответствии с их представлением о срочности и важности своей работы.

Вывод: внедрение матричной структуры дает хороший эффект в организациях с достаточно высоким уровнем корпоративной культуры и квалификации сотрудников, в противном случае возможна дезорганизация управления.

Выбор типа структуры зависит от самой организации (ее размеров, типа производства, и т.д.) и быстроты изменений во внешней среде. Например, организационная структура системы органов государственного и муниципального управления должна быть выстроена таким образом, чтобы каждый последующий координируемый уровень был логическим продолжением координирующего.

. Адхократический тип организации: сущность, методология и правила формирования, организационные формы, достоинства и недостатки

Под адхократией понимаются различные организационные механизмы (структура, коммуникации, методы стимулирования) и неформальные объединения людей, направленные на решение постоянно возникающих новых проблем и создаваемые на временной основе (на период решения проблемы).

Адхократический тип организации основан на принципе организованной неорганизованности, когда организуются (создаются) условия, а не элементы производства (люди, средства производства, орудия труда). Это принцип, когда нужные люди встречаются в нужном месте, в нужное время, для решения нужной проблемы без прямого воздействия со стороны субъекта управления. В адхократическом типе организации реализуются принципы самоорганизации.

Организационной формой адхократии является бригадная структура, основу которой составляет групповая форма организации труда и производства. Принципы бригадной структуры:

1.   Автономная работа бригады, обычно состоящей из рабочих, специалистов и управленцев

2.      Предоставление прав самостоятельного принятия решений и координации действий с другими бригадами, в том числе права привлечения сотрудников других бригад, если это необходимо для решения конкретных проблем

.        Замена жестких связей бюрократического типа (основанных на жестких правилах, нормах и процедурах) гибкими, обязательными для совместного решения конкретных вопросов

Достоинства бригадной структуры:

·    реализация концепции групповой формы (поощряются взаимопомощь, взаимозаменяемость, личная ответственность, ориентация на запросы потребителей, активное сотрудничество в решении проблем);

·        менеджмент носит характер квалифицированных консультаций и опирается на достижение группового согласия;

·        существенно меняются требования к квалификации работающих (предпочтение отдается людям с универсальными знаниями и навыками, способным обеспечить взаимозаменяемость и гибкость при смене выполняемых бригадой заданий);

·        сочетание коллективной и индивидуальной ответственности за качество работы и ее конечный результат резко снижает необходимость в строгом контроле извне и промежуточном учете результатов;

·    оплата труда направлена на стимулирование, в первую очередь, экономически выгодного сотрудничества и заинтересованность в росте доходов и прибыли, предусматривает тесную связь между уровнями заработной платы каждого члена бригады и общими результатами;

·        отход от принципов рациональной бюрократии (в состав бригад входят специалисты, знающие задачи и способы их решения и не нуждающиеся в дополнительных руководящих указаниях сверху, не требуются им и многочисленные вспомогательные аналитические и контролирующие службы). Одна из проблем, которая возникает при бригадной структуре, - горизонтальная координация работ взаимосвязанных бригад.

Так, в компании «Боинг» с этой целью в структуру введен уровень, состоящий из пяти интеграционных бригад, в каждую из которых вошли 12-15 представителей рабочих бригад.

Бюрократические системы

Дискуссия в начале 1990-х годов о сущности и судьбах административно-командной системы, господствовавшей в бывшем СССР в течение ряда десятилетий и охватывавшей все уровни управления - от общегосударственного до отдельного предприятия, стимулировала всесторонние исследования и критический анализ бюрократической организации управления. Этого настоятельно требует необходимость эффективного управления хозяйствующими субъектами в постприватизационный период, когда на основе ликвидации централизованной системы осуществляется реформирование организаций, их реструктуризация и переход к рыночным формам ведения хозяйства.

Децентрализация, распределение прав и ответственности, эффективные и действенные организационные связи, координация и реализация решений, адаптация структур к рынку практически повсеместно остаются неупорядоченными и нерешенными проблемами. Более того, невнимание к ним, отсутствие прогрессивных и адекватных рынку форм организации ведут к резкому снижению эффективности деятельности, углублению экономического кризиса.

В течение многих десятилетий в крупных компаниях и больших организациях различного типа широко распространились бюрократические системы управления. Вначале их применение было организационным новшеством, поскольку внедрялась рациональная организация труда, управление и процесс принятия решений стали профессией. Оно создавало порядок, основывалось на использовании набора правил, которые позволяли различным специалистам всех звеньев организации координировать свою работу. Бюрократическая система использовала весь интеллектуальный потенциал организации.

Макс Вебер, положивший начало систематическому изучению бюрократии, установил, что она является одновременно и наиболее эффективной системой, и угрозой для основных элементов свободы. Обратив внимание на упорядоченность и потенциальную эффективность бюрократических систем, Вебер отмечал, что бюрократическая форма организации с точки зрения точности, постоянства, строгости и надежности ее работы превосходит все другие формы административной организации.

В течение XX века большие бюрократические организации создали системы, способные эффективно управлять потоками инвестиций, разделением труда и крупномасштабным индустриальным производством. С использованием их организационного потенциала связано развитие промышленности, связи и коммуникаций, взаимодействий всех видов, ориентации на потребителя. Были созданы организации, достаточные для того, чтобы обеспечивать лидерство в самых разных областях.

Тем не менее, со временем роль и действенность бюрократической организации снижались. В условиях современных революционных изменений в технике и технологии производства, расширения объема, разнообразия и неустойчивости потребительского рынка, роста неопределенности при увеличении масштабов инвестиций возможности использования бюрократических систем существенно сокращаются, возникают все новые трудности в обеспечении эффективного управления.

Не случайно во многих случаях с бюрократией связывались негативные последствия деятельности больших организаций (чрезмерная «канцелярщина», бесполезная деятельность, процедурные задержки, волокита, неэффективные организационные связи, разбухание штатов и т.п.). Особенно много нареканий вызывала доводившаяся до абсурда централизация в принятии решений по мелким вопросам, подавление инициативы и свободы творчества работников, многоступенчатая и бездумная соподчиненность, неоправданное командование некомпетентных руководителей, присвоение ими абсолютного «права на правоту».

С сарказмом писал о такой бюрократии известный английский ученый в области управления Сирил Н. Паркинсон - автор знаменитых «законов Паркинсона». «Поскольку всякая работа, и в особенности бумажная, - отмечал он, - растяжима во времени, становится очевидно, что от ее объема никак (или почти никак) не зависит количество людей, привлекаемых к ее выполнению». Или такой постулат о двух основных силах бюрократии: 1) чиновник заинтересован в умножении подчиненных, но не соперников; 2) чиновники обеспечивают работой друг друга.

«Повсюду можно встретить учреждения (административные, коммерческие и научные), - писал Паркинсон, - где высшее руководство изнемогает от безделья, начальники помельче проявляют активность лишь во взаимных интригах, а рядовые сотрудники тоскуют или сплетничают. Притязания - самые скромные. Достижения - вообще никаких». Эту болезнь он назвал административным параличом. И утверждал при этом, что такой своего рода синдром осложненной неполноценности встречается гораздо чаще, чем может показаться, и распознать его намного легче, чем вылечить.

Среди ученых существует согласие по поводу шести характеристик бюрократии, описанных первоначально Вебером: 1) иерархическая командная цепочка; 2) специализация должностных обязанностей; 3) единая политика в области прав и обязанностей; 4) стандартизированные операции на каждом участке работы; 5) карьера, основанная на профессиональной компетенции; 6) безличностные взаимоотношения. К данным характеристикам можно добавить то, что координация деятельности осуществляется на высших уровнях организации. Рассмотрим подробнее каждую из указанных характеристик.

Иерархическая командная цепочка. Бюрократическая организация имеет структуру пирамиды с высшим руководителем в верхней точке, который распределяет весь объем работы организации и делегирует ответственность за каждую часть общей задачи своим заместителям. Последние, в свою очередь, делегируют ответственность на более низкие уровни управления по цепочке команд, которая доходит до каждого работника. В ряде крупных компаний в прошлом насчитывалось десять и более уровней управления между управляющим высшего ранга и рабочим.

Внедрение цепочки команд явилось мощным фактором наведения порядка в больших подразделениях на предприятиях. Цепочка команд разрешала потенциальные конфликты, четко распределяя обязанности, полномочия и ответственность за возможное решение. Каждому руководителю и его заместителям в цепочке команд были предоставлены все полномочия для решения задач или осуществления отдельной функции, а также ответственность за ее исполнение. Это значительно упрощало задачу руководителя и давало уверенность в выполнении команды.

Недостатки добюрократической автократии. Автократические организации без четкой цепочки команд исчерпали возможности развития при численности персонала около 100 человек. Многие предприниматели взяли на себя роль единоличного руководителя, который осуществляет контроль над растущей организацией как ремесленник с многочисленными помощниками. Вместо того, чтобы создать эффективную командную цепочку, он пытается быть сразу везде, принимая решения по всей организации, не решаясь передать это группе помощников.

Такие предприниматели могут объяснить подъемы и спады своей деятельности изменениями на рынке, но на самом деле они страдают от недостатков добюрократической формы автократии. Предприниматель может быть руководителем с неограниченными правами до того момента, когда он будет в состоянии управлять тем объемом деятельности, который может контролироваться одним вездесущим руководителем. Некоторые предприниматели, ограничившие себя ролью ремесленника, назначают своих заместителей, но, постоянно отменяя их приказы, лишаются доверия к командной цепочке, которую они образовали. На деле заместители лишаются предоставленных им полномочий.

Делегирование и предоставление полномочий. Предприниматели, у которых дело пошло успешно, обычно внедряют структуру, работающую по принципу командной цепочки. Полномочия делегируются подчиненным, тем самым усиливается интеллектуальный потенциал организации. Деятельность может расширяться, когда среднему звену руководителей даны ограниченные, но достаточные полномочия принимать необходимые решения и регулировать производственный процесс. Постбюрократические предприниматели успешно развивают деятельность, работая с децентрализованной командой и горизонтальной схемой управления, сменившей командную цепочку. Тем не менее, новшества бюрократии, включая передачу некоторых прав распоряжения собственностью нижним звеньям иерархии управления, были источником роста производства и соответственно организаций в ранний период создания бюрократических систем.

Специализация должностных обязанностей. Бюрократия стала эффективной благодаря специализации труда. На самом деле организационная структура бюрократии создана на основе деления всех задач на серии четко определенных должностных обязанностей или функций. Каждой функции придается ответственность за выполнение определенной задачи и предоставляется необходимый инструментарий управления. Руководитель издает и распределяет задания таким образом, что все их составляющие являются частями общей задачи организации: специализированный инженерный персонал изучает причины падения эффективности на всех этапах производственного процесса, конструирует оборудование и моделирует процессы, которые обеспечивали бы рост производительности труда; определяются обязанности тех, кто занят реализацией продукции, финансистов, специалистов по труду и др. Специализация ведет к более эффективным путям выполнения каждой части общей задачи организации.

До внедрения специализации в бюрократические организации каждый ремесленник учился всему, что касалось его деятельности, и выполнял весь объем работы от начала до конца. Ремесленное производство часто может быть плодотворным и иметь художественные достоинства, но в период промышленной революции оно стало тормозом механизации и развития масштабной экономики. По мере того как организации переходили от ремесленничества к разделению труда, жесткая иерархия бюрократии предусматривала все необходимое для преодоления ремесленных традиций, каждое новшество становилось частью действующих нормативов и процессов организации.

Единые нормы и правила. Бюрократия управляется с помощью единых фиксированных норм и правил, которые устанавливаются руководством организации независимо от того, является ли она коммерческой или некоммерческой. Эти нормы предусматривают права и обязанности работников и руководителей. Самые основные нормативы относятся к вопросу об определении прав, полномочий и ответственности. В бюрократической организации руководитель отвечает за деятельность всех подчиненных и имеет право отдавать им распоряжения, которым они должны беспрекословно подчиняться. Основная обязанность работника заключается не в том, чтобы делать то, что правильно или необходимо, а в том, чтобы точно следовать указаниям непосредственного руководителя. Установленные нормативы бюрократии гарантируют оплату труда работников до тех пор, пока они заняты на работе, а нередко и получение пенсии за выслугу лет. Фиксированные права и обязанности устанавливают определенные рамки процессов управления и в известной мере ограничивают возможное своеволие руководителя.

Стандартизированность процедур, определяющих каждый вид работы. Единые нормы и процессы являются основой стандартизации действий, их последовательности и этапов. Они предварительно изучаются исполнителями, являются обязательными и предопределяют строгий порядок и подотчетность в организации.

Профессиональная карьера. Бюрократическая организация создает условия для профессионального роста работников, продвижения их на более высокие уровни командной цепочки. Повышение в должности дает одновременно и власть, и полномочия, и более высокий статус в организации. Повышение достигается путем совершенствования навыков в какой-то области деятельности и способности выполнять предусмотренный объем работ. Профессиональная карьера основывается на своеобразном контракте между работником и организацией: работник посвящает свою деятельность организации в обмен на гарантированную работу, нередко пожизненную, стабильную или повышенную оплату труда, пенсию и возможность повышения по служебной лестнице.

До бюрократии фаворитизм и семейственность разрушали эффективность организации. Бюрократия придерживается политики повышения сотрудников по службе на основе их квалификационного роста. Это позволяет организации нанимать, обучать и удерживать на работе высококвалифицированных специалистов. Стремление работника к повышению в должности и гарантированность профессиональной карьеры были важным элементом успеха бюрократической системы при условии сильной мотивации к долгосрочной лояльности организации. Однако возможности большей части работников не могут быть реализованы в бюрократической системе, поскольку основной показатель успеха - это продвижение по иерархической лестнице; по мере движения вверх пирамида власти сужается, и только некоторые сотрудники могут занять вышестоящие должности.

Безличностные отношения. В бюрократической системе существуют взаимоотношения не человека с человеком, а роли с ролью. Организационная структура и должностные инструкции предписывают то, что ожидается от каждого индивидуума. Работник, исполняющий какие-то специфические обязанности, должен осуществлять их только рационально. Это породило определенный автоматизм и безличностные отношения, противостоящие личным симпатиям, фаворитизму, проявлению чувств и эмоций.

Координация осуществляется сверху вниз. В бюрократической системе работники не приучаются к координированию работ на своем уровне. Руководитель делит весь объем работы между определенными исполнителями таким образом, чтобы в результате получить выход продукции, за которую он отвечает. Затем руководитель более высокого ранга осуществляет координацию работ между подразделениями, которым нет необходимости контактировать друг с другом в оперативном порядке. Связь осуществляется только с вышестоящим руководителем. Работники должны оставаться в рамках, определенных их должностной инструкцией и стандартными методами. Каждый сотрудник должен подчиняться только одному руководителю. Если это правило нарушается, руководитель теряет авторитет. Координирование работы сверху успешно работало в ранний период промышленной революции, когда возникла необходимость включить в производство огромное количество работников, не имеющих технической квалификации. В настоящее время строго бюрократические системы оказались малоэффективными или вовсе недееспособными.

В таблице в систематизированном виде показаны коренные изменения в организационных системах, характеризующие как причины неэффективности бюрократических организаций в современных условиях, так и основные черты организаций, приходящих им на смену.

Современное производство и его инфраструктура не нуждаются в бюрократических организациях. Нарастает потребность в мобильных и интеллектуальных организациях, деятельность которых соответствует революционным изменениям в самом характере работ, происшедшим за последние десятилетия. Рассмотрим более детально каждое из указанных направлений.

Таблица 8. Коренные изменения в организационных системах

 Сущность бюрократической организации

Причины эффективности бюрократии в прошлом

Почему бюрократия оказалась несостоятельной

Что приходит на смену бюрократии

Иерархическая цепочка команд

Бюрократия привнесла порядок в организацию  Руководители ввели порядок своего доминирования над подчиненными

Бюрократия не может управлять в сложных ситуациях  Доминирование одной формы - не лучший способ совершенствования организации

Мировоззрения и ценности Рабочие группы (самоуправляющиеся)  Горизонтальная координация  Неформальные системы Наличие выбора  Независимый внутренний потребитель

Специализация Организация на основе должностных обязанностей

Бюрократия добилась эффективности, введя систему разделения труда  Сосредоточение интеллектуального потенциала в центре организации

Бюрократия не поддерживает интенсивных междолжностных связей и постоянной координации на одном уровне

Многопрофильностъ специалистов и интрапредпринимательство  Организация в рыночно-посреднической системе

Единые правила для всех

Бюрократия создала ощущение справедливости  Установила четкую власть руководителей

Сохраняется необходимость в правилах, но они должны быть другими

Гарантированные права  Институты свободы и коллективности

Стандартные процедуры

Бюрократия обеспечила жесткую организационную память  Проявила способность использовать неквалифицированный труд Преодолела устаревшие методы работы

Бюрократия медленно реагирует на перемены  Не согласуется с возникающими сложностями  Не поощряет взаимосвязи

Самоуправление  Давление рынка и морали общества

Карьера работников, их продвижение по служебной лестнице

Бюрократия культивировала лояльность к организации  Создала преемственность управленцев и профессионалов

Уменьшение числа руководящих должностей и повышение спроса на них в среде образованных рабочих  Ограниченные возможности повышения в должности

Карьера на основе профессионального роста  Расширение условий обеспечения большей результативности  Повышение оплаты труда с ростом квалификации

Межличностные взаимоотношения

Бюрократия уменьшила преобладание семейственности  Помогла лидерам ввести жесткую дисциплину и принятие жестких решений

Информационно-емкая работа требует расширения взаимоотношений работников

Широкие взаимоотношения работников  Наличие выбора  Большая ориентированность на результаты

Координация сверху

Бюрократия ввела регулирование неквалифицированной рабочей силы  Организовала жесткое управление в отраслях с однообразной работой и текучестью кадров

Образованные работники готовы к самоуправлению

Самоуправляемые команды Горизонтальные связи и сотрудничество


От неквалифицированной к интеллектуальной работе. В современных условиях все большее число работ (технических и нетехнических) основывается на знаниях. На предприятиях уже нет необходимости в многочисленной неквалифицированной рабочей силе для сборочных линий; большая часть работ требует технических знаний и обученных работников. Более того, меньшее число рабочих занято непосредственно производством продукции. Основное количество сотрудников организации выполняют такую работу, как маркетинг, проектирование, техническое конструирование, технический и экономический анализ, бухгалтерский учет, управление. Это требует профессионального опыта и знаний. Аналогичная тенденция наблюдается и в сфере услуг, в коммерческих и других организациях. По оценкам, треть всех рабочих мест уже занята высокопродуктивными коллективами, представителей которых можно называть интеллектуальными работниками.

Сама природа умственного труда, который включает сбор информации, творческий поиск, эксперименты и т.д., означает, что руководители не могут давать постоянные указания работникам, занятым такого рода деятельностью. Неотъемлемой частью умственного труда является развитие работника, и при определенных условиях дистанционный контроль со стороны руководителя мешает работе.

От шаблонных задач к новаторству и проявлению внимания. Со времен ремесленничества задачей управления является организация людей на продуктивное выполнение однообразной и трудоемкой работы. При этом роль руководителя заключается как в том, чтобы ограничить использование интеллектуального потенциала работающих, так и в том, чтобы выявить таланты. В настоящее время однообразная, серийная работа, порожденная бюрократией, постепенно исчезает. Машины выполняют главным образом рутинную работу, остальная деятельность требует инициативы и гибкости. В результате работа лидера сводится к тому, чтобы выявлять способности людей и направлять их на выполнение общей задачи.

Какая работа останется, когда машины станут умнее? Что могут делать люди значительно лучше машин? Люди проявляют себя значительно лучше машин в изобретательстве, в видении новых возможностей и распознавании несовершенных систем. Способный работник сознает, что в действительности необходимо заказчику, и заставляет систему работать в этом направлении. В данную работу включается группа качества, которая ведет поиск реального источника проблем. Для введения инноваций необходим также антрепренер компании, который определяет направления использования ресурсов для получения дохода и создания дополнительных рабочих мест.

Другая черта - это внимание работников друг к другу. Руководители добиваются выполнения работы, если исполнители чувствуют, что проявляется внимание к ним и работе их группы. Нормы бюрократии не предполагают проявления заботы о работниках, а лишь их полное подчинение и преданность руководителю. Практически отсутствуют примеры нововведений, когда бы антрепренер не нарушал каких-то бюрократических норм. Бюрократия слишком автократична и ведома нормами, чтобы мотивировать интеллектуальную деятельность и руководить ею. Творчество и совместная работа требуют заинтересованного отношения, личной ответственности, гибкости в мышлении и действиях. На самом деле так называемые нормы бюрократии блокируют нововведения и проявление заботы о людях, противоречат смыслу современной деятельности.

Образование, инновации и внимание к людям. Многие исследователи бюрократии подчеркивают, что в бюрократической организации не уделяется внимания подготовке работника к инновациям, работе в коллективе и проявлению внимания к другим. Многие годы корпорации использовали эффективные методы обучения творчеству и рационализаторскому мышлению, но это обучение было направлено на исправление ошибок в образовании. В современных условиях требуются приобретение опыта работы в коллективе, проявление инициативы и ответственности при совместной деятельности, способности к участию в самоуправлении.

От индивидуальной работы к коллективной. Как показывает опыт, бюрократические системы, последовательно внедряя дисциплину командной цепочки, не обладают достаточным разнообразием средств и гибкостью для решения быстро меняющихся проблем. Между тем каждое действенное нововведение в управлении опирается на силу коллектива, на межфункциональные и межлинейные рабочие группы. Организации становятся более информированными, когда они находят возможности использовать разнообразные знания каждого человека в команде для общих целей.

От выполнения отдельных функций к работе над проектом. С переходом работников от статичной работы к решению ряда проблем появляется необходимость использовать проектное управление. Каждый проект требует, как правило, создания междисциплинарных групп. Функции контроля переходят от бюрократической системы к проектным командам. Специализация может оставаться узким местом каждой сложной организации. Но так как все проблемы взаимосвязаны, все большее количество работ требует объединения знаний и опыта различных специалистов. Все меньше работ выполняется в рамках только одной специализации. В результате каждый работник должен быть как узким специалистом, так и обладать более широкими знаниями. Грубое вмешательство руководства в деятельность проектных команд неизбежно ведет к противоречиям, к излишним трудностям в решении поставленных задач. В интеллектуальной организации вовлеченность работников в проектные команды позволяет оперативно выявлять все проблемные узлы. При этом активно используется механизм обратной связи с потребителями.

От одной профессии к широкой специализации. Присущая бюрократической системе узкая специализация и излишнее число работников делают эту систему дорогостоящей и негибкой. В типичной многопрофильной программе ответственность переходит к рабочим группам, работники переходят на следующую ступень должностной иерархии с ростом их квалификации. В этих условиях вновь возникающие задачи решаются не за счет увеличения числа работников, а на основе повышения их квалификации и взаимозаменяемости, усиления гибкости рабочей силы путем проведения многофункционального обучения.

От власти руководителей к власти потребителей. Для того чтобы организация стала адаптивной, предпочтения потребителей должны оказывать существенное влияние на деятельность работников. Процесс передачи такой информации через руководителей очень медленный. К тому же они не всегда могут знать внутренние потребности фирмы и потребности рынка. Если внутренний потребитель не может быстро получить необходимое, система не сможет оперативно и гибко обслуживать внешних потребителей. Свобода выбора между альтернативными поставщиками дает пользователям внутренних услуг права, которыми пользуются и внешние потребители. При этом акценты смещаются от власти руководителей к власти потребителей.

От координации сверху к коммуникациям на каждом уровне. В бюрократической системе в обязанности работников не входит координация работы друг с другом на своем уровне. Когда координация является обязанностью руководителя, межфункциональные или горизонтальные связи на каждом уровне считаются либо бесполезной тратой времени, либо узурпацией власти руководителя. В постбюрократической организации большая часть межфункциональных связей и даже многие общие вопросы решаются на уровне рабочих групп. Рабочие команды, включающие работников всех функциональных подразделений, имеют полномочия принимать решения по всем вопросам. Вместо того чтобы вести борьбу с бюрократией, команды работают сообща как антрепренеры широкого профиля. Они занимаются изучением рынка, определением стоимости каждого изделия, его характеристиками, внешним видом и методами работы.

Реальность стала такой сложной и многогранной, что нет смысла делить организацию на цепочки, по которым будут передаваться команды для решения каждой возникающей проблемы. В результате интеграция достигается не иерархическим путем, а на одном межфункциональном коммуникационном уровне. Таких коммуникаций много, поскольку каждый важный процесс выходит за организационные рамки. В современной организации информация передается напрямую без посредников. Отношения отчужденности, формальности и неравенства заменяются отношениями открытости, честности и относительного равенства. Эти новые реалии призваны полностью изменить представления о методах и моделях функционирования организации.

. Организационная структура местной администрации

Под структурой местной администрации понимается ее внутреннее строение. От структуры во многом зависит эффективность деятельности любого органа. В этой связи при формировании структуры администрации важно учитывать требования, которые позволят обеспечить успешное решение задач управления в муниципальном образовании.

В современной муниципальной практике управления типичными элементами организационной структуры местной администрации являются:

·  должностные лица (глава, заместители главы по сферам муниципальной деятельности, среди которых могут быть один или два первых заместителя);

·  отраслевые (функциональные) структурные подразделения различных типов, которые могут находиться в подчинении главы администрации, одного из его заместителей или в подчинении между собой (например, отдел в составе управления);

·        территориальные органы;

·        вспомогательные структурные подразделения;

·        коллегиальные совещательные органы: коллегия администрации, экономический и другие советы.

На конкретную структуру администрации оказывают влияние многие факторы: численность населения (обычно является основным фактором), территориальные масштабы муниципального образования, объем вопросов местного значения и переданных государственных полномочий, социальные условия, специфика хозяйства, кадровый потенциал, материально-техническая база и т.д.

Нельзя представить типовую структуру местной администрации, универсальную для всех муниципальных образований. В силу единоначальной властной природы местной администрации можно говорить об обязательном наличии в ее структуре таких элементов, как глава и заместитель (заместители) главы.

Определенную помощь в формировании оптимальной организационной структуры местной администрации могут оказать следующие рекомендации.

. Составные элементы любой организационной структуры должны отвечать двум главным требованиям. Первое заключается в органической связи целей, задач и функций элементов с целями, задачами и функциями системы. Второе - наличие особенностей, определяющих специфическую роль элементов в осуществлении единых целей системы.

Таким образом, структурными элементами местной администрации следует считать органы, которые осуществляют цели и задачи местной администрации, наделены для этого особой компетенцией и не могут существовать вне системы местной администрации.

. Структура местной администрации должна учитывать структуру вопросов местного значения, решение которых осуществляется органами местного самоуправления. Условно их можно разделить на четыре блока:

·  финансы и экономика (бюджет, налоги, муниципальная собственность),

·        муниципальное хозяйство (ЖКХ, транспорт, связь, архитектура и строительство, благоустройство),

·        социальная сфера (образование, культура, здравоохранение, опека и попечительство),

·        обеспечение безопасности (охрана общественного порядка, обеспечение мер противопожарной безопасности, гражданская оборона, защита населения и территории от чрезвычайных ситуаций природного и техногенного характера, мобилизационная подготовка).

Структура администрации должна обеспечивать решение вопросов местного значения, а также переданные государственные полномочия. Кроме того, необходимо учитывать и полномочия по обеспечению деятельности местной администрации.

. Число заместителей главы администрации должно соотноситься с числом курируемых направлений.

Руководство со стороны заместителей главы будет оптимальным, если им будут подконтрольны однородные, взаимосвязанные сферы. Органы (подразделения) не могут передаваться в ведение нескольких заместителей.

. Структуру администрации не следует подвергать чрезмерному дроблению.

Нецелесообразно копирование структуры исполнительных органов государственной власти субъектов Российской Федерации или Российской Федерации. Необходимо исключить дублирование функций структурных элементов администрации. Иначе все это приведет к усложнению структуры и затруднению работы механизма управления.

. В структуре местных администраций небольших поселений и городских округов (численностью менее 5 тысяч человек) нецелесообразно выделение отраслевых (функциональных), территориальных и вспомогательных органов.

Основными элементами структуры местной администрации таких муниципальных образований, как правило, выступают специалисты по сферам деятельности администрации (исключением обычно является бухгалтерия или финансовый отдел).

. Территориальные органы могут иметь место в администрациях крупных муниципальных районов и городских округов (с численностью населения более 100 тысяч человек).

. Следует помнить, что любая организационная структура является живым организмом, который нельзя приспособить к привычным формам, он должен находиться в постоянном развитии.

Структура местной администрации утверждается представительным органом муниципального образования по представлению главы местной администрации. Органы и вспомогательные структурные подразделения местной администрации имеют самые различные наименования (отделы, управления, департаменты, комитеты и т.д.). Учитывая, что понятие «департамент» по своему определению применимо только к органам государственной власти, а комитет является коллегиальным органом, представляется, что в структуре местной администрации наиболее приемлемым является использование следующей «иерархической группы»: управление - отдел - сектор.

Структура местной администрации напрямую связана с ее штатной численностью, что находит свое отражение в штатном расписании, которое содержит перечень структурных подразделений, наименование должностей, сведения о количестве штатных единиц. Штатное расписание местной администрации утверждается ее главой, а органов на праве юридического лица - их руководителями.

При формировании штатного расписания целесообразно учитывать следующие нормы управляемости:

) штатная численность не может быть менее:

в отделе - 4-х единиц;

в управлении - 11 единиц при условии включения не менее 2-х отделов;

в секторе - не менее 2-х единиц;

) должность заместителя руководителя структурного подразделения вводится:

в отделе - при численности работающих не менее 7 человек;

в управлении - при наличии в структуре не менее 3-х отделов, а второго заместителя - при наличии не менее 6-ти отделов.

К ведению главы администрации относится осуществление следующих полномочий:

·  внесение в представительный орган проектов местного бюджета и отчетов о его исполнении, проектов программ и планов социально-экономического развития муниципального образования, проектов нормативных правовых актов, требующих утверждения представительного органа;

·        представление представительному органу ежегодного отчета о деятельности администрации;

·        исполнение местного бюджета, программ и планов социально-экономического развития муниципального образования;

·  управление и распоряжение имуществом, средствами местного бюджета, а также имущественными правами, находящимися в муниципальной собственности в порядке, определяемом представительным органом;

·        создание муниципальных предприятий и учреждений, финансирование муниципальных учреждений;

·        формирование и размещение муниципального заказа;

·        руководство гражданской обороной муниципального образования и осуществление мероприятий по защите населения и территории муниципального образования от чрезвычайных ситуаций;

·        назначение на должность и освобождение от должности должностных лиц муниципальной службы и иных работников администрации, а также руководителей муниципальных предприятий и учреждений;

·        осуществление иных полномочий в соответствии с законодательством, уставом муниципального образования и нормативными правовыми актами представительного органа.

Заместители главы местной администрации. Заместители главы местной администрации выполняют отдельные его функции и замещают его в случае временного отсутствия или невозможности осуществления им своих полномочий либо выполняют его функции в случае досрочного прекращения полномочий до вступления в должность нового главы местной администрации.

В пределах своей компетенции заместители главы администрации издают распоряжения и приказы, обязательные к исполнению подчиненными им в соответствии с распределением обязанностей органами и должностными лицами местной администрации и подведомственными организациями.

Как правило, глава местной администрации самостоятельно назначает на должность и освобождает от должности своих заместителей. В случаях, установленных уставом муниципального образования, кандидатуры заместителей (первых заместителей) главы администрации при их назначении и увольнении согласовываются с представительным органом.

Распределение задач между подразделениями местной администрации может осуществляться по нескольким признакам:

·  по группам объектов управления (отраслям муниципальной деятельности), обеспечивающим предоставление муниципальных услуг определенного типа: образование, здравоохранение, строительство, молодежная политика и т.д.;

·        по функциональному признаку, определяемому характером, функциями и стадиями управленческой деятельности и управленческого цикла: анализ и планирование, контроль, управление имуществом, финансами, правовое обеспечение, информационное обеспечение и т.д.;

·        по территориальному признаку.

С точки зрения изложенного в предыдущем параграфе распределения задач и целей деятельности структурные подразделения администрации подразделяются на четыре группы.

Таблица 9. Виды структурных подразделений местной администрации

Структурные подразделения местной администрации


функциональные


отраслевые


территориальные


вспомогательные


Службы: финансовая; экономическая; правовая; информационная; контрольно-аналитическая и др.


Сферы деятельности: ЖКХ; транспорт; потребительский рынок; здравоохранение; соц. защита; культура и др.


Районные администрации в крупном городе


Аппарат администрации и его подразделения


Отраслевые (функциональные) и территориальные органы. В крупных муниципальных образованиях (районах, городских округах, городских поселениях) основная нагрузка исполнительно-распорядительной деятельности приходится на отраслевые (функциональные) органы местной администрации. К ведению отраслевых структурных подразделений относятся вопросы, связанные с управлением конкретными отраслями (сферами) муниципальной деятельности. Эти подразделения выполняют функции заказчиков на выполнение работ и оказание муниципальных услуг. Их основная роль проявляется на этапе реализации целей и задач жизнеобеспечения и развития территории.

Предметы деятельности функциональных (штабных, общей компетенции) структурных подразделений охватывают определенную функцию для всей администрации и ее структурных подразделений. Основной их характеристикой является использование преимуществ, связанных со специализацией функций, и способность администрации видеть в рамках своей функции территорию целиком. Согласно классификации целей муниципальной деятельности, функциональные подразделения относятся к обеспечивающим. Обычно они наделяются правом согласования решений других структурных подразделений, например, по соблюдению законности или возможности финансирования.

Особенностью функциональных органов является то, что они выполняют отдельные функции, затрагивающие все сферы деятельности местной администрации (например, финансы, прогнозирование, муниципальное имущество и т.п.). Отраслевые органы выполняют весь комплекс управленческих функций (планирование, организация, руководство, учет, контроль и т.п.) в различных отраслях муниципального хозяйства (образовании, здравоохранении строительстве, транспорте, жилищно-коммунальном хозяйстве, торговле и т.д.). Эти органы осуществляют оперативное руководство муниципальными предприятиями и учреждениями.

Создание территориальных структурных подразделений (районные в крупных городах и др.) связано с необходимостью приближения органов местного самоуправления к населению и позволяет сочетать централизацию важнейших функций на высшем уровне муниципального управления с повышением оперативности при решении текущих вопросов. При этом важно не допускать раздробление функций органов муниципального управления и потери преимуществ, связанных со специализацией. Для стимулирования инициативы территориальных структурных подразделений им может предоставляться автономия в рамках сметы расходов.

Территориальные органы создаются для осуществления на определенной территории муниципального образования управленческих, социально-культурных, финансовых и иных полномочий по осуществлению местного самоуправления, переданных им местной администрацией. Поскольку такие органы руководят территорией, составляющей единый социально-хозяйственный комплекс муниципального образования, то они выступают органами двойного подчинения. Такие связи характерны для большинства территориальных органов местной администрации. Особенность заключается в том, что такой структурный элемент входит в качестве составной части не только в управленческую систему в целом, но и систему территориальных органов. Поэтому эти органы подчиняются «по горизонтали» своей администрации, а «по вертикали» - одноименному органу администрации муниципального образования. Например, управление образования в районе городского округа входит в систему территориальных органов администрации городского округа и подчиняется администрации района городского округа, а также в систему управления образования в городском округе и подчиняется вышестоящему органу в местной администрации городского округа.

Отраслевые (функциональные) и территориальные органы администрации наделяются частью исполнительно-распорядительных полномочий местной администрации. Такие органы от имени муниципального образования приобретают и осуществляют имущественные и иные права и обязанности, выступают в суде без доверенности в пределах предоставленных им полномочий.

Учреждение отраслевых (функциональных) и территориальных органов администрации и их ликвидация осуществляется представительным органом муниципального образования по инициативе главы администрации.

Положения об отраслевых (функциональных) и территориальных органах администрации (о порядке их формирования, комплектования, полномочиях и иных вопросах организации и деятельности) принимаются представительным органом.

Отраслевые (функциональные) и территориальные органы администрации наделяются правами юридического лица, являются муниципальными учреждениями, образуемыми для осуществления управленческих функций, и подлежат государственной регистрации в качестве юридических лиц в соответствии с федеральным законодательством. Эти органы осуществляют свои полномочия после их государственной регистрации.

Муниципальное имущество, необходимое для осуществления управленческой деятельности, закрепляется за отраслевыми (функциональными) и территориальными органами администрации в оперативное управление.

Эти органы подконтрольны и подотчетны главе местной администрации.

Руководители названных органов назначаются на должность и увольняются с должности главой местной администрации.

Руководители отраслевых (функциональных) и территориальных органов организуют и обеспечивают деятельность этих органов:

·    действуют без доверенности от имени органов, представляя их интересы во всех организациях;

·        в установленных пределах распоряжаются имуществом органов, заключают договоры, выдают доверенности;

·        нанимают (назначают) на должность и освобождают от должности муниципальных служащих и работников;

·        в пределах своей компетенции издают приказы и дают указания.

Глава местной администрации определяет основные направления деятельности этих органов, бюджетные ассигнования на их деятельность, вправе отменять их акты в случае их противоречия законодательству, уставу муниципального образования, решениям представительного органа, актам главы местной администрации.

Вспомогательные структурные подразделения. Под местной администрацией очень часто понимается не только орган местного самоуправления, но и учреждение, в состав которого входят вспомогательные подразделения (отделы, управления). Они могут быть объединены в одну структурную единицу под названием «аппарат» или «управление делами», но могут и не иметь такой иерархической надстройки.

Вспомогательные подразделения (аппарат) не обладают собственной компетенцией по решению вопросов местного значения и выполняют функции обеспечения деятельности руководства администрации и ее структурных подразделений. Аппарат играет важную роль в организации работы администрации. Как ее подсистема, он выполняет ту же роль, что и муниципальная власть по отношению к другим подсистемам муниципального образования. В частности, аппарат обеспечивает:

·    планирование и координацию работы всех структур администрации;

·        работу с документацией (делопроизводство);

·        подготовку и проведение совещаний, заседаний, коллегий, других мероприятий;

·        связь со средствами массовой информации, проведение пресс-конференций;

·        контроль исполнения решений;

·        организацию приема граждан, работу с жалобами и предложениями;

·        материально-техническое, юридическое, кадровое, информационное, финансовое обеспечение деятельности администрации;

·        взаимодействие администрации с представительным органом зачастую его хозяйственное обслуживание.

Такие структурные подразделения администрации не обладают властными полномочиями и оказывают администрации помощь в получении, обработке и оформлении соответствующей информации либо осуществляют ее организационно-техническое обслуживание. Эти подразделения не вправе принимать правовые акты и не имеют в своем подчинении какие-либо объекты управления.

Основное назначение данных подразделений состоит в том, чтобы с их помощью местной администрации можно было руководить отраслевыми (функциональными) и территориальными органами, осуществлять свою компетенцию. Обычно такими подразделениями являются: общий, организационный, протокольный, юридический, контрольный, архивный отделы, управления (отделы) материального и технического обеспечения, муниципальной службы и кадров, приемные, секретариаты и т.п.

Одним из недостатков структур местных администраций является наличие большого количества вспомогательных подразделений, выполняющих, как правило, функции координации, представительства и т.д. Тем самым искусственно увеличивается штатная численность администрации, сопровождающееся недостаточной их загрузкой работой, что, в свою очередь, влечет перерасход средств, увеличивает число инстанций при принятии решений, усложняет управленческую деятельность.

Функции и полномочия вспомогательных структурных подразделений местной администрации, а также организация и порядок их деятельности определяются положениями, утверждаемыми главой администрации. Функции и полномочия вспомогательных структурных подразделений местной администрации не могут выходить за пределы функций и полномочий местной администрации.

Если в муниципальном образовании учреждены муниципальные должности муниципальной службы для непосредственного обеспечения исполнения полномочий главы местной администрации и его заместителей (советники, помощники, пресс-секретарь), и они не включены в структуру вспомогательных подразделений администрации, то эти должности включаются непосредственно в структуру местной администрации.

Совещательные органы. В структуре местной администрации для предварительного обсуждения и решения важных вопросов местного значения может быть образован совещательный коллегиальный орган (совет, коллегия и др.). В состав этого органа входят глава администрации, его заместители, руководители отраслевых (функциональных) и территориальных органов, вспомогательных подразделений.

Персональный состав и порядок деятельности такого органа устанавливаются главой местной администрации.

Совещательные органы (советы) могут быть образованы при главе местной администрации для координации деятельности территориального общественного самоуправления, деятельности муниципальных предприятий и т.д.

Руководитель аппарата обычно по статусу приравнивается к заместителю главы администрации. Глава администрации и его заместители могут иметь свой аппарат, в состав которого входят, в частности, секретари, помощники, референты, советники.

Такие организационные структуры являются линейно-функциональными, поскольку они основаны на определенной системе взаимодействия линейных (отраслевых) и функциональных структурных подразделений и принятие решений линейными подразделениями по согласованию с функциональными.

В условиях осуществления экономической и политической реформ линейно-функциональные организационные структуры управления в ряде случаев уже не отвечают требованиям, предъявляемым к управлению постоянно усложняющимся объектами и целями муниципального управления. Основные недостатки линейно-функциональных структур муниципального управления связаны не только с их организационным построением, но и с самой сложившейся идеологией муниципального управления. Эти недостатки сводятся к следующему:

·    Основной упор делается на улучшение показателей работы самих структурных подразделений администрации (жилищно-коммунального, транспортного, здравоохранения и т.д.), а не на степень и качество удовлетворения потребностей населения в той или иной муниципальной услуге. Иными словами, критерием эффективности службы является ее собственные показатели, а не конечный результат деятельности.

·        Нацеленность на решение текущих задач, связанных с жизнеобеспечением муниципального образования, и отсутствие стратегического подхода к управлению.

·        Многообразие текущих частных задач и целей муниципального управления неизбежно порождает противоречия между ними, обусловленные, прежде всего, ограниченностью материальных и финансовых ресурсов. Каждое подразделение нацелено на решение своей задачи и добивается получения максимума ресурсов для этого. В данном случае вся система управления часто работает неэффективно.

·        Нечеткость системы функциональных связей между отдельными структурными подразделениями, дублирование функций, неравномерная загруженность работников, отсутствие четких организационных процедур, с помощью которых подразделения взаимодействуют между собой.

·        В результате основной объем работы ложится на плечи руководителя администрации, которому приходится решать множество координационных вопросов.

·        Смешение управленческих функций и непосредственно хозяйственной деятельности. Многие структурные подразделения администрации, являясь юридическими лицами, оказывают различные платные услуги и зарабатывают средства на свое существование, т.е. по сути занимаются коммерческой деятельностью. Этот бизнес является безрисковым, поскольку ведется на базе муниципальной собственности, за эффективным использованием которой должного надзора нет. По этой причине некоторые администрации из органов муниципального управления стали превращаться по типу деятельности в финансово-промышленные группы.

Для устранения этого несоответствия линейно-функциональные структуры администрации могут дополняться структурами нового типа - программно-целевыми. Они создаются для решения конкретных целевых задач и могут быть постоянными либо временными. В результате такого дополнения образуются матричные организационные структуры муниципального управления.

При возникновении новой проблемы, требующей решение в течение определенного отрезка времени, составляется программа работ, выделяются ресурсы, необходимые для выполнения программы и формируется временный коллектив работников. Сотрудники органа муниципального управления, вошедшие во временный коллектив по выполнению целевой программы, находятся на время ее решения в двойном подчинении: в администрации подчинении своему линейному руководителю (вертикальная связь) и в функциональном подчинении руководителю программы (горизонтальная связь).

При формировании структур программно-целевого управления целесообразно разрабатывать карты (матрицы) распределение прав и ответственности между органами линейно-функциональной и программно-целевой структур. В них детально и наглядно фиксируются общие правила принятия решений, разделение ответственности нескольких органов за разные аспекты одного результата, роль коллегиальных и консультативных органов в процессе принятия решений.

Необходимость реализации программно-целевых функций требует создания в структуре администрации отдельного стратегического инновационного блока. Его деятельность должна быть направлена на выявление проблемных ситуаций и постановку проблем, перевод проблем в пакеты задач и передачу их отраслевые функциональные подразделения. Перечислим основные задачи стратегического блока:

.        Постоянный мониторинг существующего состояния, сложившихся норм и отношений в различных областях местной жизни: анализ ситуации, фиксация рассогласований и конфликтов, организация исследований.

.        Разработка программ по предотвращению кризисных ситуаций, а также проектов по реорганизации и изменению ситуации в различных сферах жизни, обеспечивающих доведение ее основных параметров до уровня, соответствующего объективным представлениям о поселении. Эта работа включает разработку технических заданий на программы и проекты, их аналитическое и правовое обеспечение, экспертизу стратегических решений, представляемых на утверждение главы администрации, разработку планов-графиков выполнение подпрограмм и проектов, их бюджетирование, разработку бизнес-планов и т.п., а также внутренний управленческий аудит.

В основном, именно организационная структура управления определяет состав должностей и требования к личностным качествам работников. Внедрение информационных технологий влияет на структуру администрации в плане как сокращения числа работников отдельных подразделений, так и появления новых подразделений (информационного обслуживания). При формировании организационной структуры администрации необходимо учитывать и внешние, и внутренние факторы.

Организационная структура управления администрации Пермского муниципального района

Администрация муниципального района является исполнительно-распорядительным органом местного самоуправления муниципального района. Администрация муниципального района осуществляет отнесенные к ее ведению полномочия по решению вопросов местного значения и отдельные государственные полномочия, переданные федеральными законами и законами Пермского края. Администрация муниципального района осуществляет свою деятельность на основании и во исполнение Конституции Российской Федерации, федерального законодательства и законодательства Пермского края, Устава, решений Земского Собрания, постановлений и распоряжений администрации муниципального района, решений, принятых путем прямого волеизъявления населения. Администрация муниципального района обладает правами юридического лица.

Деятельность администрации муниципального района определяется стратегией социально-экономического развития муниципального района, являющейся частью единой стратегии социально-экономического развития Пермского края.

Структура администрации муниципального района утверждается Земским Собранием по представлению главы администрации муниципального района (п. 6 в ред. решения Земского Собрания Пермского муниципального района от 22.04.2009 N 787) .

В структуру администрации Пермского муниципального района входят:

-   структурные подразделения, ответственные за определенную отрасль городского хозяйства или социальной сферы и непосредственно обеспечивающие оказание населению муниципального образования той или иной муниципальной услуги или группы однородных услуг. Отраслевые структурные подразделения линейно подчиняются одному из заместителей главы, друг от друга разные подразделения этого типа административно независимы;

-       функциональные подразделения, не связанные непосредственно с оказанием услуг населению, но выполняющие общие для всей администрации штабные функции: планово-экономические, финансовые, юридические, по управлению имуществом, кадровые, информационные и др. Иногда их называют подразделениями общей компетенции.

Эти подразделения наделены правом регулирующих воздействий по отношению к отраслевым подразделениям и друг к другу, в пределах закрепленных за ними функций. Осуществление ряда действий отраслевых подразделений требует согласования с функциональными. Функциональные подразделения могут подчиняться непосредственно главе администрации, заместителю главы, либо руководителю аппарата администрации, друг от друга они практически независимы;

-   аппарат администрации, ответственный за организационное, материально-техническое и хозяйственно-бытовое обеспечение деятельности администрации.

Часто в состав аппарата включаются некоторые из функциональных подразделений (кадровые, юридические, информационные). Руководитель аппарата непосредственно подчиняется главе администрации и иногда является его заместителем. Негласно руководитель аппарата зачастую признается вторым лицом в администрации в силу своего влияния на все стороны ее деятельности. Исходя из теории управления, подобную структуру администрации мы можем определить как линейно-функциональную, поскольку в ее основе лежит сочетание линейных (отраслевых) подразделений, осуществляющих основные внешние функции организации (в данном случае - муниципальные услуги), и функциональных подразделений, действующих внутри организации и обеспечивающих ее работу. Достоинством линейно-функциональной структуры является относительная простота построения и четкость взаимодействия. Коренным недостатком этой структуры является то, что она может эффективно действовать только при выполнении редко меняющихся однотипных функций.

Схема 17. Структура органов местного самоуправления Пермского муниципального района

Проанализировав данную структуру управления, выделим следующие уровни:

1) низовое звено - отдел или территориальное подразделение администрации. Как правило, отдел администрации включает 2-7 работников, что находится в пределах нормы управляемости его руководителя. Более крупные отделы с подотделами или секторами встречаются достаточно редко и в данной работе не рассматриваются из-за отсутствия соответствующей информации. В структурах некоторых администраций показаны сектора или даже отдельные работники (например, пресс-секретарь), приравненные по статусу к отделам.

2) управление или комитет, состоящий из нескольких отделов.

3) заместитель главы администрации, в прямом подчинении которого может находиться несколько отделов, комитетов и департаментов.

) первый заместитель главы администрации; он может рассматриваться как отдельный уровень управления лишь в том случае, если ему напрямую подчинены некоторые другие заместители.

) глава администрации.

Таким образом, получается, что в Пермском муниципальном районе используется 5-и уровневая структура администрации.

Руководство администрации, согласно Решению от 22 ноября 2007 г. № 602 «Об утверждении структуры администрации Пермского муниципального района» составляет:

.        Глава муниципального района.

.        Первый заместитель главы муниципального района.

.        Заместитель главы муниципального района, руководитель аппарата администрации.

.        Заместитель главы муниципального района по вопросам социальной политики.

.        Заместитель главы муниципального района по вопросам обеспечения безопасности.

Загруженность главы администрации текущими делами в значительной мере зависит от того, какая роль в структуре администрации отводится первому заместителю главы. В этой связи представляет интерес анализ количества структурных подразделений и руководителей, находящихся в непосредственном подчинении первого заместителя, а также профиль (направленность) его деятельности. Можно выделить следующие несколько направления деятельности первого заместителя главы:

1.   Управление жилищно-коммунальным хозяйством;

2.      Отдел капитального строительства;

.        Производственно-экономический отдел;

.        Производственно-технический отдел.

На данный момент в администрации Пермского муниципального района кроме главы администрации и его первого заместителя, есть еще несколько заместителей, которые выполняют закрепленные за каждым функции.

·    Заместитель главы администрации, руководитель аппарата администрации;

·        Заместитель главы администрации по общественной безопасности;

·        Заместитель главы администрации по социальному развитию;

·        Заместитель главы администрации, начальник управления сельского хозяйства, продовольствия и закупок;

·        Заместитель главы администрации по вопросам экономического развития, начальник финансово-экономического управления;

·        Председатель комитета имущественных отношений.

К самостоятельным структурным подразделениям относятся:

.     Аппарат администрации.

2.      Управление здравоохранения.

.        Управление по делам культуры, молодежи и спорта.

.        Управление образования.

.        Управление сельского хозяйства, продовольствия и закупок.

.        Финансово-экономическое управление.

.        Комитет имущественных отношений.

.        Управление жилищно-коммунального хозяйства.

.        Управление по делам семьи и детства.

Можно сделать общий вывод о том, что на фоне перегрузки главы администрации потенциал такой должности, как первый заместитель главы, используется в городах не в должной мере. Здесь имеется серьезный резерв для совершенствования структур управления.

Важную роль при распределении обязанностей между заместителями главы играет комплексность подхода. Она заключается в том, что в ведении каждого из заместителей должен быть блок взаимосвязанных функций, позволяющий возложить на данного заместителя ответственность за конечные результаты деятельности этого блока, снизить нагрузку на главу администрации.

10. Концепция организационного дизайна Г. Минцберга и ее практическое применение в теории организации

В последние годы получила распространение концепция формирования эффективных организаций, имеющая краткое название «структура-5». Ее автор - Генри Минцберг, профессор Мак-Гильского университета в Канаде, посвятил этой концепции ряд книг и статей. В наиболее полном и развернутом виде концепция изложена в его монографии «Проектирование эффективных организаций», опубликованной в 1993 г. в Лондоне.

Конфигурационный подход стал, пожалуй, одним из самых популярных и часто используемых в современной теории организации и менеджменте. Канадский ученый Генри Минцберг выделил в организации так называемые базисные части, названные им центрами концентрации членов организации, или центрами влияния. Сама же организация представляется в этом случае как структурированная коалиция участников, тип которой зависит от того, какая часть доминирует. Организационная конфигурация в зависимости от этого приобретает различные формы, которые соответствуют определенным типам организаций. На рис. показана исходная конфигурация, в которой не отражено доминирование той или иной базисной части. Прежде чем описывать типы организаций, вытекающие из конфигурационного подхода, кратко охарактеризуем базисные части организации.

Схема 18. Элементы организационного дизайна (по Г. Минцбергу)

С точки зрения Г. Минцберга, любую организацию можно рассматривать как состоящую из следующих частей: стратегическая вершина; операторный ствол; средняя линия; техноструктура; поддерживающий персонал; идеология.

Операционное ядро - это люди, подразделения и оборудование, на котором осуществляется основная деятельность организации, включая получение и распределение ресурсов.

Стратегическая вершина - инстанции, определяющие долгосрочные стратегии, группа топ-менеджеров, т.е. стратегическая вершина включает высшую администрацию организации.

Срединная линия - это менеджеры среднего звена, связывающие стратегическую верхушку с операционным ядром.

По мере роста масштабов организации возникает потребность в работниках, занимающихся планированием деятельности (техноструктура) и обеспечивающих внутренний сервис: секретари, специалисты по компьютерной технике, специалисты по рекламе и т.д. (так называемый поддерживающий персонал). Техноструктура занята техническими и аналитическими видами деятельности, обеспечивающими успешную работу операционного ядра - планированием работ, технологических процессов, подготовкой работников. Кроме того, техноструктура занимается общеорганизационными делами - разработкой и коррекцией организационных процедур, сбором, анализом и распределением информации, разработкой программ инвестиций (в широком смысле) и т.п.

Персонал поддержки (вспомогательное звено) занимается косвенной поддержкой операционного ядра и всех остальных элементов организации: обеспечением безопасности, инфраструктурной поддержкой (транспорт, питание, связь и т.д.), консультациями, поисковой и исследовательской работой.

Идеология - это часть организации, задающая основную тенденцию и направления формирования организационной культуры, отличающей данную организацию от остальных. Идеология охватывает нормы и традиции, которые играют определяющую роль в жизни организации. По выражению Г. Минцберга, идеологическая подсистема организации «придает ей жизненную силу, наращивает «плоть» на «скелет» структуры». На схеме идеология изображается как ореол, охватывающий организационную систему в целом.

Однако организация с этими шестью составляющими - скорее, идеализированный образ, чем реальность практике у предприятий наблюдается непропорциональность развития отдельных частей. Она вызывается спецификой задач, решаемых организацией. С точки зрения решаемых задач, Г. Минцберг выделяет предпринимательскую, машинную, инновационную, профессиональную, миссионерскую организации.

Название «структура-5» связано с тем, что все разновидности рассматриваемых автором организационных структур управления (независимо от отраслевой, продуктовой или иной принадлежности организации) так или иначе включают пять координационных механизмов, связывающих организации воедино и обеспечивающих их согласованную деятельность. К таким механизмам относятся взаимное регулирование, прямое управление, стандартизация рабочих процессов, стандартизация выпуска, стандартизация рабочих навыков. Это основные, базовые элементы структуры, скрепляющие все элементы организации.

Взаимное регулирование обеспечивает скоординированную работу благодаря информационным коммуникациям. Прямое управление позволяет взаимосогласовывать и взамоувязывать в организации рабочие процессы, поскольку одни работники берут ответственность за работу других, инструктируя их и контролируя их действия. Рабочие процессы подвергаются стандартизации, когда содержание работы специфицируется или программируется. В условиях, когда результаты работы или показатели ее выполнения могут быть специфицированы, выпуск продукции стандартизируется. То же происходит и с рабочими навыками, когда специфицируются виды обучения, направленные на совершенствование работы. С усложнением организационной работы взаимное регулирование сменяется прямым управлением, затем стандартизацией рабочих процессов, стандартизацией выпуска и стандартизацией рабочих навыков. Цикл смены координационных механизмов завершает взаимное регулирование.

Основные механизмы координации

Организационная координация, как следует из ее названия, выполняет связующую и координационную функцию в организации. Сами по себе принципы, лежащие в основе организационной деятельности и взаимодействия, без использования механизмов их реализации, не работают. То же самое касается других организационных подсистем. «Соединение» людей и технологий, распределение ресурсов, оптимизация взаимодействия самих человеческих ресурсов требуют координации, осуществляемой с помощью ряда механизмов, под которыми понимаются определенные действия, инструменты и процедуры, с помощью которых и достигается состояние скоординированности.

В организации выделяются два уровня координационных механизмов (схема 19).

Первый уровень - это наиболее общие механизмы, работающие во всех организациях, независимо от типа, строения и проявления характеристик - власть, правила и структуры. Они же составляют основу системы механизмов второго уровня, которые фактически представляют собой способы реализации механизмов первого уровня и в большей степени зависят от типа и строения организаций. К механизмам второго уровня или механизмам координации деятельности Г. Минцберг относит: взаимное согласование, прямой контроль, стандартизацию рабочих процессов, стандартизацию выпуска и стандартизацию квалификации.

Вся совокупность координационных механизмов представляет собой важнейшую часть системы управления организацией, обеспечивающей сохранность организации как целостности, ее взаимодействие с внешней средой, развитие и достижение целей.

Власть. Как остроумно заметил Р. Кох, вопрос о власти - «это очень важный вопрос, ответ на который вряд ли дают наивные допущения, принятые за основу в большинстве учебников по менеджменту». В самом деле, понятие «власть» имеет столько трактовок, сколько, пожалуй, не имеет ни одна организационная категория. Тем не менее, все подходы к пониманию феномена власти (за исключением общефилософских) можно условно разделить на две группы.

В рамках первого, поведенческого подхода, власть рассматривается как атрибут личности - способность одних людей влиять и воздействовать на других, «преодолевать их сопротивление и заставлять людей делать то, чего при других обстоятельствах они никогда не сделали».

В рамках организационно-структурного подхода, преобладающего в теории организации, власть рассматривается как не связанный с конкретной личностью атрибут определенного уровня иерархии - механизм воздействия на нижние и соседние уровни иерархии и ориентации их на достижение организационных целей. Разумеется, даже в таком формализованном подходе нельзя абстрагироваться от личности, поскольку мощь этого механизма или легкость «прокручивания» его элементов не в последнюю очередь зависят от харизмы или компетентности человека, находящегося при должности.

Власть как механизм организационной координации реализуется с помощью полномочий. Полномочия - это права на осуществление власти, определенные положением того или иного лица на уровне иерархии и сложившейся в организации системой отношений. В менеджменте используют термин «делегирование полномочий», который является важным инструментом реализации власти и означает передачу и/или распределение властных прав другим людям.

Схема 19. Основные механизмы координации

Организационные правила. Реализация принципа формализации, прежде всего, предполагает выработку неких сознательно задаваемых стабильных поведенческих моделей - организационных правил, наличие которых избавляет современную организацию от необходимости в каждой ситуации, с которой сталкивается организация,

·    вырабатывать и реализовывать свои управленческие и поведенческие модели;

·        вводить тотальный надзор и контроль за всеми сторонами жизни и деятельности членов организации.

С помощью правил в организации реализуются такие функции:

·    коммуникационная - стандартизация информационных потоков, объяснение требований руководства, доведение целей; правила несут определенную информацию об организации и ее членах;

·        стимулирующая - установление критериев, стандартов и параметров оценки труда и дисциплины. Правила помогают абстрагироваться от личных качеств и межличностных отношений. Вся система стимулирования строится на определенных правилах и нормах.

·        дистантная - правила позволяют управлять организацией и контролировать работу без непосредственного наблюдения за работниками или трудовыми процессами;

·        девиационная - любые правила, допускающие небольшие и разумные отклонения, увеличивающие поведенческую эффективность организации.

Виды правил:

·    Правила-инструкции. Правила, содержащие описания полномочий, зон ответственности, уровней принятия решений, а также технологических процессов и отдельных операций.

·        Правила-нормы. Правила, фиксирующие особенности взаимоотношений между уровнями иерархии, подразделениями одного уровня, а также особенности деятельности (регламенты) коллективных органов (советов, собраний и т.п.)

·        Правила-конвенции (договоренности). Это большей частью «неписанные» правила, которые фиксируют особенности взаимоотношений между членами организации. Частично такие правила могут прописываться в положениях о подразделениях и описаниях штатной структуры организации. Такой вид правил фиксируется также во внутренних договорах (договор с временным трудовым коллективом).

·  Правила-традиции. Это также «неписаные» нормы, которые в большей степени являются элементами организационной культуры.

Правила - более эффективное средство формализации, чем приказы или предоставление свободы членам организации, потому что:

·  правила не носят избирательный характер, они общие для всех;

·        правила формулируются в первую очередь с учетом общеорганизационных целей;

·        правила есть отражение представлений о разумности и рациональности поведения персонала организации.

Структуры. Под организационной структурой понимают логически взаимосвязанные отношения функциональных областей и уровней управления, выстроенные для наиболее эффективного достижения целей организации. Структура - это результат горизонтального и вертикального разделения труда в организации. С одной стороны, структура задает критерии и параметры группировки людей в подразделения, а подразделений в организацию, с другой - структура формирует систему властных, распределительных и коммуникационных взаимодействий между организационными элементами.

В современном менеджменте есть три точки зрения на соотношение структуры как механизма координации и целевой подсистемы организации. Первая (высказана П. Друкером) состоит в том, что структура вторична по отношению к целям и стратегии организации. С другой точки зрения и структура, и стратегия (цели) могут формироваться и развиваться одновременно. Третий подход (Т. Питерс) определяет, что структуры первичны и на их основе формируются цели и стратегии.

Механизмы координации деятельности (механизмы второго уровня).

Взаимное согласование. Координация деятельности осуществляется самими работниками на основе простого процесса неформального общения между ними. Этот механизм координации чаще всего реализуется в маленьких, простых, а также адхократических организациях (по классификации Г. Минцберга). Организации, в которых работает этот механизм, в малой степени нуждаются в организаторе и руководителе. Если говорить о механизмах координации 1-го уровня, то взаимное согласование эффективно работает в основном на базе структур и правил (конвенций), а не на базе власти и полномочий (см. связь на рисунке).

Прямой контроль. При прямом контроле механизм координации дополняется новым звеном - координатором (менеджером, руководителем), который определяет и распределяет задания, непосредственно руководит и контролирует работу членов организации. В общем, осуществляет то, что в классическом менеджменте называется функциями управления. Этот механизм типичен для предпринимательских, простых или харизматических организаций, он основан на почти единоличной власти менеджера и в гораздо меньшей степени опирается на структуру и правила, как показано на рисунке. Точнее, в данном случае и структура и правила есть результат непосредственного применения власти (прямого контроля и управления).

Стандартизация рабочих процессов. Стандартизация рабочих процессов подразумевает точное определение и/или программирование содержания работы. Фактически рабочие процессы заранее скоординированы либо создателями оборудования (машины, агрегата, конвейера), либо теми, кто пишет инструкции (операционно-технологические карты, описания технологических процессов), либо и теми, и другими. Этот механизм работает в механистических бюрократиях, т.е. в организациях, занятых производством крупных серий практически одинаковых продуктов или использующих массовые технологии по Дж. Вудворд. Труд в таких организациях относительно однообразен и носит повторяющийся характер, поэтому его достаточно легко описать и запрограммировать. В основе данного механизма лежит четкая структура и развитая система правил-инструкций.

Стандартизация выпуска. Стандартизация выпуска координирует организационную деятельность путем установления четких параметров результатов труда: параметров продукта, нормативов работы (прибыль, объем, норма выработки, производительность). Этот механизм оказывается наиболее эффективным в диверсифицированных организациях, а также организациях, предоставляющих определенные услуги. В менеджменте известна модель «управление по целям», когда исполнителям задаются определенные параметры, которых они должны достичь, и контроль осуществляется по соответствию полученного результата заданным параметрам. В основе такой управленческой модели лежит именно рассматриваемый механизм координации. Он в наибольшей степени опирается на структуру, как на развитую систему распределения полномочий и правила-нормы, и в меньшей степени нуждается в прямой опоре на власть и полномочия.

Стандартизация квалификации. Стандартизация квалификации координирует организационную деятельность благодаря точному определению требуемых знаний, навыков и компетенций тех, кто участвует в трудовом процессе.

Он оказывается наиболее эффективным в высокопрофессиональных организациях или, по терминологии Г. Минцберга - в профессиональных бюрократиях (образовательных учреждениях, особенно вузах, медицинских центрах, юридических и аудиторских компаниях, компаниях по производству высокотехнологичных или уникальных продуктов).

Суть этого механизма в том, что основным (операционным) работникам не надо каждый раз указывать, что делать, не надо писать детальных инструкций и не надо (а иногда просто невозможно) жестко нормировать параметры конечного продукта. Сами рабочие места, условия труда и целевые установки организации предполагают, что работники все это знают и обладают нужной компетенцией. Формальным же аспектом успешной реализации механизма становятся образовательно-квалификационные требования, предъявляемые к кандидату на должность - образование, опыт работы, специализированные навыки и т.д. Функционирование данного механизма опирается, прежде всего, на структуру, организующую профессионалов, а также на правила-конвенции и правила-традиции.

Рассматривая в целом механизмы координации, можно отметить, что все они четко связаны друг с другом и с соответствующими принципами организации. Власть связана с реализацией принципа иерархии, правила - главный инструмент формализации, структура отражает подходы к разделению труда. Связь механизмов друг с другом и доминанты этих связей показаны на том же рисунке. Более толстыми стрелками показано доминирующе влияние механизмов 1-го уровня на нижестоящие. Это еще раз говорит о системном характере организации и подчеркивает единство и взаимосвязь ее компонентов.

Типы организаций, которые соответствуют той или иной конфигурации, представлены в таблице.

Таблица 10. Типы организаций (по Г. Минцбергу)

Тип организации

Характеристика

Конфигурация

Предпринимательская

Простая, маленькая и чаще всего молодая организация. Ключевой элемент - стратегическая вершина. Высокая централизация, малая формализация, прямое управление

Механистическая (машинная)

Организации массового производства и отработанных массовых технологий. Ключевой элемент - техноструктура, при развитой группе поддержки. Высокая специализация, формализация и стандартизация. Развитая нисходящая иерархия

Профессиональная

Организации, где сильна роль профессионалов, которые берут на себя большую часть управления операциями. Доминирует операционное ядро при поддержке многочисленного вспомогательного персонала. Горизонтальная децентрализация. Высокая стандартизация профессиональных навыков

Диверсифицированная

Организация, состоящая из множества относительно независимых единиц. Доминирует срединная линия, задающая общие стандарты выпуска продукции (услуг), и так контролирующая деятельность структур

Инновационная (адхократия)

Организации, работающие «на острие» научно-технического прогресса и в специфичных сферах услуг, в которых инновации - условие выживания. Управление избирательно децентрализовано. Размыты границы между линейным персоналом, топ-менеджментом и сотрудниками. Доминирует персонал поддержки, способствующий взаимной подгонке рабочих групп и команд

Миссионерская

Организации, имеющие в своей основе сильную корпоративную культуру. В ней доминирует идеология, способствующая сплочению сотрудников. Сочетание низкой централизации с высокой степенью формализации (идеологических норм)


В таблице, составленной по материалам исследований Минцберга, представлена организация в пяти разновидностях, которые в разных модификациях обеспечивают ее функционирование. Как видно из таблицы, типология организаций, предлагаемая Минцбергом, предусматривает их подразделение на следующие типы.

. Предпринимательская организация образуется и управляется одним лидером на основе жесткой централизации деятельности. Дисбаланс между стратегическим развитием и текущей деятельностью - характерная черта большинства организаций такого типа.

Предпринимательская организация создается, как правило, одним лидером и держится на его инициативе энергии. Жесткая централизация деятельности позволяет такому предприятию легче реагировать на изменения. В то же время «замкнутость» организации исключительно на лидера требует от него усилий как в плане стратегического развития предприятия, так и в плане текущей деятельности. Практика показывает, что многим лидерам приходится жертвовать стратегией в угоду текущей деятельности или наоборот. В любом случае дисбаланс между стратегическим развитием и текущей деятельностью, по мнению Г. Минцберга, - характерная черта большинства организаций предпринимательского типа.

Таблица 11. Типология организаций (по Минцбергу)

Характеристики

Предпринимательская организация

Машинная организация

Профессиональная организация

Инновационная организация

Миссионерская организация

Доминирующий координационный механизм

Прямое управление

Стандартизация рабочих процессов

Стандартизация рабочих навыков

Стандартизация выпуска

Взаимопомощь

Главная часть организации

Стратегическая вершина

Техноструктура

Операционная основа

Вспомогательный персонал

Идеология

Основные параметры для проектирования

Централизация, органическая структура

Формализация поведения, вертикальная и горизонтальная специализация

Обучение, горизонтальная специализация работ, вертикальная децентрализация

Группирование рынков, система контроля, ограниченная децентрализация

Органические структуры, обучение, групповая  конкуренция

Факторы текущей деятельности (ситуационные)

Молодая организация, несложная техника, простое окружение, не следование моде, жесткая власть высшего менеджера

Старая организация, регулируемая, не автоматизируемая техническая система, устойчивое окружение

Комплексное, стабильное окружение, нерегулируемость, несложная техническая система, следование моде

Диверсифицированные рынки, расширение прав руководителей среднего звена, следование моде

Динамичное окружение, молодая организация, сложные технические системы


. В машинной организации возрастает значение техноструктуры. Роль, выполняемая в машинной организации работниками, наиболее точно характеризуется такими понятиями, как простота и повторяемость.

Стандартизация создает предпосылки для планирования деятельности работников и подразделений, что и составляет основную функцию техноструктуры. К числу характерных типов машинных организаций относятся предприятия, занятые промышленным производством, строительной деятельностью, а также крупные торговые фирмы.

. В профессиональной организации ведущую роль выполняет «операционное ядро»: все полагаются на знания и навыки образующих его профессионалов. Контроль за деятельностью профессионалов в немалой степени осуществляется через клиентов фирмы - это, по Г. Минцбергу, типичная особенность профессиональных организаций. В них зримо присутствует контроль по линии «профессионалы - клиент - руководство фирмы».

Характерной чертой профессиональной организации является большой удельный вес поддерживающего персонала и низкий - техноструктуры. Высокое доверие к знаниям и навыкам специалистов, их постоянный контакт с клиентами фирмы требуют, чтобы операторный ствол состоял из высокопрофессиональных и высокооплачиваемых работников. Отвлечение таких работников на выполнение неосновной работы экономически нецелесообразно. Поэтому такую работу берет на себя штат поддерживающего персонала, имеющий более низкий уровень оплаты. Высокая автономия профессионалов обусловливает их большую самостоятельность в планировании своей деятельности. Этим определяется недостаточная развитость техноструктуры профессиональной организации.

Поддержка высокого уровня квалификации специалистов операционного ядра профессиональной организации, по мнению Г. Минцберга, осуществляется путем стандартизации выполняемых ими работ и посредством регулярно проводимых тренингов.

. В инновационной организации используются такие принципы построения деятельности, как объединение в коллектив специалистов различных областей знаний, оперативное изменение его состава, что обеспечивается организацией проектных команд.

Инновационные организации выделяются на фоне других типов предприятий, рассмотренных выше. И предпринимательская, и машинная, и профессиональная организация осуществляют нововведения. Но предпринимательская организация, по мнению Г. Минцберга, ограничивается, как правило, простыми нововведениями. Ориентация на серийное производство стандартизированного продукта тормозит инновационную активность. Даже профессиональные организации в своей деятельности используют стандартные технологии.

Рассматривая принципы работы специалистов профессиональной организации, Г. Минцберг проводит аналогию с многоячеечным ящиком для корреспонденции. Работа, проводимая специалистом такой организации, по его мнению, может быть представлена в виде двухэтапной процедуры:

Диагностика потребностей клиентов в терминах стандартных процедур, которыми владеет профессионал; и выполнение соответствующих процедур. Таким образом, специалист профессиональной организации определяет, к какой ячейке и с какой технологией обратиться для решения проблемы клиента. После чего из ячейки извлекается готовая технология решения проблемы.

Для истинно инновационной деятельности необходимо использовать иные принципы координации деятельности: объединение в единый коллектив специалистов различных областей деятельности, оперативное изменение его состава, что обеспечивается организацией проектных команд.

. В миссионерских организациях наибольшее развитие получают ценности, разделяемые ее членами. Такая организация, отойдя от установок и ценностей бывшего лидера, заменяет их стандартизированными рабочими процессами.

За период своей жизнедеятельности предприятие может несколько раз менять форму. Тем не менее, по мнению Г. Минцберга, на разных стадиях жизненного цикла организации можно выделить доминирующие формы. Так, на стадии создания организации, как правило, имеют наибольшее сходство с предпринимательской. Их возглавляют лидеры, оказывающие большое персональное влияние, ощущающие миссии и цель своей деятельности.

Растущий объем деятельности требует от лидера более высокой компетентности, которую он часто не может обеспечить. Он перестает контролировать ситуацию, но неспособен это признать. Он не может сам изменить ситуацию и не позволяет сделать это другим.

Если лидеру предпринимательской организации не удастся успешно преодолеть «болезни роста», то такая организация приходит в упадок. Другой вариант - лидер предпринимательской организации хотя и уступает свое место другим, но организация продолжает работать по инерции на старых идеях. Сложившиеся ранее нормы и ценности становятся главным регулятором деятельности. Организация из предпринимательской эволюционирует в миссионерскую.

Предпринимательская организация, которой удается успешно преодолеть проблемы становления, развивается по одному из следующих направлений.

Предпринимательские организации, операционное ядро которых образуют профессионалы, эволюционируют в направлении профессиональной или инновационной. Причем часто это движение сначала в сторону инновационной организации с последующим превращением в профессиональную. Предпринимательские организации, ориентирующиеся на серийное производство, эволюционируют в направлении машинной.

Третья стадия жизни организации - зрелость. До этой стадии доживают не все предприятия, многие останавливаются на предыдущей, либо приходят в упадок. В зрелости организации имеют одну из двух конфигураций.

Закрытую машинную (диверсифицированную) конфигурацию имеют предприятия, эволюционировавшие из инструментально-машинной и миссионерской конфигураций. В процессе развития машинные организации диверсифицируют свою деятельность, увеличивают ассортимент, развивают новые производства.

Миссионерская организация, отойдя от установок и ценностей, оставшихся от лидера, попадает в управление людей, которые уже не могут создать новую идеологию, но успешно заменяют ее стандартизованными рабочими процессами.

К профессиональной форме организации предпринимательские организации приходят либо непосредственно, либо через инновационную форму. Дальше этой стадии многие предприятия не идут, постоянно возвращаясь к начальной точке.

Последняя стадия жизненного цикла организации - стадия упадка. На ней все предприятия приходят к политической конфигурации, когда ни одна из частей организации не является доминирующей. Далее следуют либо закрытие предприятия, либо возврат на предыдущую стадию.

Вообще, подход Г. Минцберга к рассмотрению типов и структуры организации набирает все большую популярность среди теоретиков и, особенно, практиков менеджмента.

Похожие работы на - Бюрократические и адаптивные организационные структуры управления

 

Не нашли материал для своей работы?
Поможем написать уникальную работу
Без плагиата!
Без нейросетей!