Анализ и оценка результативности труда руководителей и специалистов на примере ООО СОК фитнес центр 'Экселент'

  • Вид работы:
    Курсовая работа (т)
  • Предмет:
    Менеджмент
  • Язык:
    Русский
    ,
    Формат файла:
    MS Word
    428,24 Кб
  • Опубликовано:
    2013-11-20
Вы можете узнать стоимость помощи в написании студенческой работы.
Помощь в написании работы, которую точно примут!

Анализ и оценка результативности труда руководителей и специалистов на примере ООО СОК фитнес центр 'Экселент'

ВВЕДЕНИЕ


В современных условиях руководству любой организации следует признать - существование экономически эффективной компании попросту невозможно без продуманной системы оценки и совершенствования труда персонала предприятия, причем, это касается как специалистов, так и руководителей. Само собой разумеется, что такая система должна быть прекрасно организована, оснащена на высоком техническом уровне и является частью цельной стратегии компании. Если можно так выразиться, то программы оценки и совершенствования труда руководителей и специалистов должны составлять неотъемлемую часть политики компании.

Следует признать, что акценты современной экономики постепенно смещаются от “механической экономики” производства к “информационной экономике”, то есть такой экономической системе, которая предусматривает эффективную оценку руководителями труда специалистов для выявления основных направлений по улучшению эффективности выполнения задач предприятия. Излишне будет добавлять, что высокая эффективность труда любого специалиста - это результат, складывающийся из опыта работы, образования, профессионализма и непрерывной работы над собой. Помощь в этом процессе - этическая задача любого руководителя. Таким образом, можно констатировать, что система оценки труда кадров абсолютно необходима любой организации, желающей войти в новую экономическую систему как равноправный участник.

На плечи руководителя ложится, возможно, наиболее трудная задача управления. Экономические процессы можно планировать и отчасти предвидеть - это входит в должностные обязанности менеджеров по сбыту, развитию и маркетингу. Можно управлять транспортными потоками - этим занимаются логистики. Однако управление людьми, теми самыми людьми, на которых держится любая успешная организация - задача совершенно иного порядка. Эффективному руководителю (например, менеджеру по персоналу) необходимо сочетать математическое искусство управления с качествами профессионального психолога.

В связи с этим следует упомянуть о несомненной связи между вопросами мотивации персонала и повышения его квалификации. Если говорить упрощенно, то в качестве основной задачи менеджера по персоналу можно рассматривать такую формулировку: “Добиться того, чтобы персонал был заинтересован в постоянном совершенствовании своих профессиональных качеств, своего профессионализма - при условии, что это пойдет на благо компании и явится для работников дополнительным стимулом к работе на данную компанию”. Даже в этом (весьма примитивном) варианте становится понятно, что менеджер по персоналу должен буквально балансировать на стыке интересов работника и потребностей организации. Стоит нарушить баланс и пойти в пользу организации - и неизбежно увеличение “утечки кадров”. В пользу работника - и со временем предприятие перестанет соответствовать требованиям современности. Ежедневно находить для этой головоломки все новые и новые решения - обычная работа хорошего руководителя.

Для того чтобы специалисты могли активно содействовать реализации целей организации, им нужны не только знания и компетенция в своей конкретной области, но и осведомленность о нуждах руководителей низшего звена. Вместе с тем, если руководители низшего звена не понимают специфики управления трудовыми ресурсами, его механизма, возможностей и недостатков, то они не могут в полной мере оценить качество выполняемой работы и воспользоваться услугами специалистов-кадровиков. Поэтому важно, чтобы все руководители знали и понимали способы и методы управления людьми и могли оценить их труд.

Целью данного курсового проекта является разработка мероприятий по совершенствованию оценки результативности труда руководителей и специалистов на предприятии.

Для достижения поставленной цели необходимо решить следующие задачи:

-  изучить теоретические основы совершенствования оценки результативности труда руководителей и специалистов в организации;

-       проанализировать структуру и культуру персонала в ООО СОК Фитнес центр «Экселент»;

-       провести экономический анализ персонала в данной организации;

-       выполнить стратегический анализ системы управления персоналом в ООО СОК Фитнес центр «Экселент»;

-       разработать стратегию развития, направленную на совершенствование оценки результативности.

Объектом исследования является ООО СОК Фитнес центр «Экселент»;

Предметом исследования выступает оценка результативности труда на предприятии.

Предметом защиты является разработка проекта по совершенствованию оценки результативности труда руководителей и специалистов в ООО СОК Фитнес центр «Экселент»;

Работа состоит из трех частей. В первой части рассматриваются теоретические основы совершенствования кадровой работы. Во второй - проводится анализ и оценка эффективности кадровой работы предприятия, в третьей части описана разработка проекта по совершенствованию оценки результативности труда руководителей и специалистов на примере ООО СОК Фитнес центр «Экселент».

1. ОРГАНИЗАЦИОННЫЕ ОСНОВЫ УПРАВЛЕНЧЕСКОЙ ДЕЯТЕЛЬНОСТИ


1.1 Теоретические аспекты организации труда руководителя


Организация труда руководителя - организационная система, имеющая своей целью достижение наилучших результатов использования живого труда в процессе производства.

К числу элементов организации труда руководителя, следует отнести:

организацию труда в коллективе (разделение труда, регламентация труда по содержанию, регламентация труда по времени), выбор систем и методов работы;

специфические проблемы организации личного труда (планирование и распределение рабочего времени, управление потоком посетителей, индивидуальный рабочий стиль, рациональное ведение корреспонденции и т. Д.);

организацию использования средств вычислительной и оргтехники;

мероприятия по охране труда, обеспечивающие безопасные условия, как для самого исполнителя, так и для окружающих его людей;

мероприятия по укреплению дисциплины труда и устранению потерь рабочего времени;

создание материальной и моральной заинтересованности в улучшении как индивидуальных, так и коллективных результатов труда;

повышение квалификации и культурно-технического уровня работающих;

регламентирование труда и отдыха;

производственную эстетику, устройство, оснащение рабочих мест и правильное их обслуживание.

Перечисленные выше общие для любого объединения работников аспекты системы организации труда как руководителя на различных предприятиях и в разных социально-экономических условиях реализуются по-разному.

Однако успешная реализация на практике каждого из этих элементов приводит, как правило, к повышению производительности труда на предприятии.

Следовательно, можно говорить о том, что организация труда руководителя представляет собой совокупность прогрессивных организационных и технических мероприятий, обеспечивающих систематическое повышение производительности труда.

В совокупности мероприятий по организации труда руководителя огромное значение имеет мобилизация внутрипроизводственных резервов, которые можно подразделить на две группы:

·   резервы снижения трудоемкости продукции;

·   резервы использования рабочего времени.

Резервы первого вида могут быть выявлены и использованы в результате экономии времени, затрачиваемого непосредственно на изготовление продукции или на выполнение других производственных работ.

Резервы второго вида могут быть вскрыты и реализованы путем рационального использования фонда рабочего времени, которым располагает данный коллектив работников. Рациональная организация труда является необходимой предпосылкой повышения его производительности, выявления и использования всех резервов, связанных как со снижением трудоемкости продукции, так и с ликвидацией потерь рабочего времени. [1]

Организация труда руководителя опирается на познание и использование экономических законов, законов физиологии и психологии труда, данные исследований социологической науки, а также математики и кибернетики, базируется на знаниях юридической науки. В том случае, если практическому внедрению конкретных мероприятий по организации труда предшествует научный анализ трудовых процессов и условий их выполнения, а данные практические меры базируются на достижениях современной науки и передового опыта, мы имеем дело с научной организацией труда (НОТ).

Совершенно неправомерны попытки разграничить два понятия - «организация труда руководителя» и «научная организация труда». Разница между первым и вторым понятиями определяется методами, подходами к решению одних и тех же проблем, степенью научной обоснованности конкретных решений. В данном случае можно говорить о том, что научная организация труда не допускает решения практических вопросов организации труда, опираясь на использование субъективных, эмпирических оценок и мнений, а реализует всю совокупность достижений современной науки и практики, обеспечивая при этом наиболее рациональную и эффективную организацию труда.

На практике НОТ решает три взаимосвязанные задачи: экономическую, психофизиологическую и социальную.

Экономическая задача НОТ состоит в создании условий для целесообразного использования техники, материалов и сырья, что обеспечивает экономию живого и овеществленного труда на производство единицы продукции.

Психофизиологическая задача связана с созданием наиболее благоприятных условий труда, обеспечивающих сохранение физического здоровья и безопасности людей, поддержание высокого уровня их работоспособности.

Социальная задача направлена на повышение степени удовлетворенности людей трудом, создание условий, обеспечивающих рост их профессиональных знаний.

Приведенное выше определение организации труда как организационной системы характеризует данное понятие в статике, раскрывая его суть с точки зрения характера решаемых задач. Однако организацию труда руководителя следует рассматривать и в динамике как процесс совершенствования ее форм и методов. НОТ нельзя представлять как простой комплекс мер, осуществление которых обеспечивает подлинно научную организацию труда[1].

Принимая во внимание постоянное совершенствование и развитие технической базы, технологических процессов, следует добиваться динамичного развития и совершенствования форм организации труда. Таким образом, можно уверенно говорить, что НОТ представляет собой постоянный творческий процесс, обеспечивающий соответствие организации труда изменяющемуся уровню развития техники и технологии производства.

Организация процессов труда руководителя включает проектирование и внедрение рациональных систем и методов выполнения, возложенных на него функций с учетом применения необходимых технических средств, а также предполагает определенную степень регламентации труда по содержанию и во времени. Это обеспечивает необходимый порядок и организованность при исполнении руководителем должностных обязанностей при принятии и реализации управленческих решений. Регламентация труда означает установление строгого соблюдения определенных правил, инструкций, нормативов, основанных на объективных закономерностях, присущих научной организации труда.

От используемых методов и организации труда руководителя во многом зависит успех работы всего производственного коллектива.

Когда мало внимания уделяется изучению и применению научных принципов организации труда, их заменяют эмпирически найденные, в которых удачные приемы соседствуют с неэффективными методами. Устаревшие методы работы и нерациональный индивидуальный рабочий стиль превращают трудовой коллектив в наиболее слабое звено системы управления.

Однако следует помнить о том, что труд руководителя не только объективно обусловлен, но и носит инициативный, творческий характер. В этой связи можно говорить о том, что принципы и правила НОТ требуют творческого осмысления для определения степени их применимости с учетом складывающейся производственной ситуации. В данном случае принципы и правила служат лишь исходным пунктом для работы руководителя над совершенствованием индивидуального рабочего стиля, навыков и методов организации своего труда.

В настоящий период 40-60% рабочего времени руководителей затрачивается на выполнение таких видов деятельности, которые могли бы выполняться специалистами более низкой квалификации. Много времени теряется на поиск необходимой информации, данных и документов. Это свидетельствует о необходимости автоматизации рутинных операций, более широкого применения в практике управленческой деятельности средств вычислительной и организационной техники.

Организация труда руководителя призвана решать следующие задачи:

• технико-технологические, которые выражают влияние, оказываемое организацией и нормированием труда на совершенствование структуры предприятия, специализацию производств, выбор оптимальных вариантов технологических процессов. Все решения, принимаемые по перечисленным направлениям (проектирование цехов, разработка новых технологических процессов, конструирование оборудования и оснастки и др.), требуют использования одного из критериев - трудоемкости трудовых процессов, устанавливаемой с помощью такого направления организации труда, как нормирование;

• экономические, выражающие направленность организации труда на создание такой системы взаимосвязи человека со средствами производства и друг с другом, которая обеспечивает максимальную производительность труда, минимальную себестоимость изготовления продукции, высокую рентабельность производства. Такая взаимосвязь обеспечивается на основе выбора оптимальных вариантов разделения и кооперации труда, применения передовых приемов и методов труда на рабочих местах, оптимальных систем их обслуживания, установления обоснованных норм труда, создания комфортных условий труда;

• психофизиологические, предполагающие создание благоприятных условий труда на рабочих местах, обеспечивающих высокую и устойчивую работоспособность человека в течение длительного периода времени, сохранение его здоровья. Это становится возможным благодаря применению при организации трудового процесса физиологически обоснованных режимов труда и отдыха, оптимизации темпа работ при установлении рабочим меры труда, созданию на рабочих местах нормальных условий труда;

• социальные, ставящие целью повышение содержательности и привлекательности труда. Они решаются с помощью выбора рациональных форм разделения и кооперации труда, обеспечивающих оптимальное сочетание физических и умственных усилий работающих при выполнении возложенных на них функций или работ.

Решение психофизиологических и социальных задач создает условия для гуманизации труда, представляющей собой учет человеческого фактора при организации труда. Под гуманизацией понимается создание таких условий на предприятии, которые в наибольшей степени учитывают психофизиологические и социальные потребности работников. Гуманизация - важнейшее требование организации труда, реализовать которое довольно сложно. Для этого иногда необходимо поступиться принципом экономичности.

Все перечисленные задачи решаются в комплексе, причем в увязке не только между собой, но и с совершенствованием техники, технологии, организации производства и управления. Только такой подход может обеспечить максимальную эффективность организации труда, направления которой, исходя из перечисленных групп задач, можно сформулировать следующим образом:

) разработка рациональных форм разделения и кооперации труда основана на обособлении частей производственного процесса исходя из их технологических особенностей, выполняемых функций и квалификационных требований к рабочим. Другой сто_оной этой деятельности является установление тесных связей между различными группами работников и отдельными работниками в процессе их совместного труда. Разделяя труд, одновременно разрабатывают систему его кооперации;

) организация рабочих мест предполагает оснащение средствами производства, предметами труда, инструментом, приспособлениями и оснасткой, средствами связи, а также их рациональное размещение на рабочей площадке и в рабочей зоне, способствующее применению рациональных методов и приемов труда и в конечном итоге - высокой эффективности труда каждого работника;

) обслуживание рабочих мест как важный элемент организации труда предполагает по существу поиск оптимальных вариантов взаимодействия основных и вспомогательных рабочих, что позволяет обеспечить бесперебойное снабжение рабочих мест исходным сырьем, материалами, заготовками, услугами наладочного и ремонтного характера, транспортным и хозяйственным обслуживанием и др.;

) оптимизация трудового процесса путем внедрения рациональных методов и приемов труда предусматривает построение любого трудового процесса на основе приемов и методов труда, обеспечивающих максимальную экономию рабочего времени при наименьших затратах физической энергии и оптимальном темпе работы;

) создание благоприятных условий труда на рабочих местах, рационализация режимов труда и отдыха предполагают установление научно обоснованных годовых, недельных, суточных и сменных режимов труда и отдыха, комфортных условий труда на каждом рабочем месте, обеспечивающих устойчивую работоспособность людей в течение длительного периода времени и сохранение их здоровья;

) аттестация и рационализация рабочих мест, представляющие собой периодический учет, всестороннюю оценку и аттестацию рабочих мест на предмет их соответствия современным требованиям, а в случае этого несоответствия - разработку мероприятий по их рационализации;

) нормирование труда, представляющее собой деятельность по управлению трудом и производством, направленную на установление необходимых затрат и результатов труда, а также соответствия между численностью различных групп персонала и количеством единиц оборудования.

Указанные направления организации труда руководителя неразрывно связаны между собой, поэтому их следует рассматривать как систему. Все они в равной степени относятся к основным и вспомогательным рабочим, специалистам и служащим. [2]

1.2 Методики оценки результативности труда руководителей и специалистов


На основе оценки трудовой деятельности руководство организации получает персонифицированную информацию о ходе запланированных процессов, разрабатывает меры по проведению необходимых корректировок, определяет ресурсный потенциал преобразований. Её стандарты встраиваются в систему стратегического планирования, а результаты служат информационной базой для системы контроля.

Оценка трудовой деятельности персонала - это процесс определения вклада работников (или группы) в достижении целей организации, обеспечивающие получение информации для принятия решений и проведение корректировок по оптимизации функционирования трудового коллектива. Результативность оценки определяется грамотным дизайном и качеством ее проведения для этого все менеджеры организации должны быть обучены эффективным методам оценки и соответствующим образом для этого мотивироваться. Часть организационных задач, решаемых на основе оценки связано с обеспечением потребности в персонале. На ее основе осуществляют внутреннее горизонтальное и вертикальное перемещение работников, достигая оптимального использования кадрового потенциала. По её результатам принимают решение по обучению, развитию, переподготовке, повышению квалификации работников с целью повышения качества выполнения установленных функций и перспективных задач в рамках определенной должности. Оценка обеспечивает информационную поддержку решения вопросов, связанных с использованием методов дисциплинарного воздействия (меры принуждения к работникам, неисполнением своих обязанностей надлежащим образом) т.к. на ее основе принимаются решения о дисциплинарных взысканиях. По результатам принимают решение по выбору стимулов для оказания наиболее сильного воздействия на поведение конкретного работника, группы или всего коллектива. Оценка позволяет индивидуализировать вознаграждение, обеспечив тем самым его справедливость, учесть реальный вклад работников в достижение целей. Высокая оценка одобрение результатов труда со стороны начальства и всего трудового коллектива является самым сильным стимулом трудового поведения работников[1].

Для обеспечения результативности оценки соблюдают следующие принципы:

. система оценки должна ориентироваться на цели организации и отвечать требованиям кадровой политики;

. оценка должна быть систематизированной и охватывать все категории персонала;

. должна быть инструментом стимулирования деятельности не только оцениваемых работников, но и менеджеров, производящих оценку;

. специальная подготовка персонала, производящего оценку и осуществляющего её методическое обеспечение;

. наличие соответствующего психологического настроя коллектива на доверие и сотрудничество между руководителем и подчиненным.

Для принятия решений по дальнейшему развитию работников оценка деятельности персонала включает следующие элементы:

·        Субъект оценки - специалист (группа специалистов), производящих оценку;

·        Объект оценки - работник (группа работников), деятельность которых оценивается;

·        Предмет оценки - аспект деятельности работника, подлежащий оценке;

·        Критерии оценки - признаки, отобранные для проведения оценки;

·        Показатели оценки - характеристики критерия оценки, которые можно измерить или идентифицировать;

·        Стандарты оценки - значение (описание) показателя оценки, степень соответствия которого идентифицируется в процессе оценки;

·        Методы оценки - способы проведения оценки;

·        Процедура оценки - последовательность шагов, реализованных в процессе проведения оценки;

Обычно оценку классифицируют следующим образом:

. в соответствии с содержанием решаемых на ее основе задач:) комплексная оценка;) оценка, проводимая по отдельным направлениям деятельности.

. по времени проведения:) постоянная оценка (текущая, оперативная), которая проводится непрерывно непосредственным руководителем;) периодическая оценка проводится для подведения итогов работы за определенный период.

Ее результаты всесторонне характеризуют деятельность работника, устанавливают соответствие его деятельности установленным стандартам, определяют направление совершенствования труда персонала (широко используемая форма - аттестация кадров).

. в соответствии с субъектами оценки:) самооценка;) оценка, проводимая непосредственно начальником;) оценка коллег по работе внутри коллектива;) оценка, проводимая подчиненными;) оценка, проводимая субъектами внешнего взаимодействия (клиенты, покупатели);) оценка, проводимая специальной аттестационной комиссией;) оценка, осуществляемая приглашенными экспертами из консалтинговых, аудиторских фирм и других заведений.

. в соответствии с объектом оценки:) индивидуальная оценка работника;) групповая оценка (секции, отдела, коллектива в целом).

Диагностика группы проводится при изучении механизмов формирования, функционирования и развития командной работы.

Проектирование системы оценки персонала предусматривает следующие этапы:

.Определение целей, предмета, критериев и объекта оценки;

.Определение показателей и стандартов оценки;

.Разработка методического обеспечения оценки;

.Разработка программы оценки;

.Обоснование эффективности внедряемой системы;

.Разработка документационного обеспечения оценки деятельности персонала.

Целью оценки может быть степень результативности обучения, отработка технологий, разработка модели мотивации. В качестве предмета может выступать поведение работника в процессе его трудовой деятельности, квалификационные и личностные характеристики, внутригрупповое взаимодействие в процессе работы. В качестве критерия можно выбрать профессионализм поведения, дисциплинированность, качество обслуживания клиентов. Объектом оценки может быть работник, группа, выполняющая определенную задачу.

Определение показателей и стандартов является одним из этапов процедуры оценки.

Основные этапы оценки результативности:

.        Цели оценки;

.        Критерии оценки;

.        Показатели;

.        Цели и задачи подразделения;

.        Реализуемые;

.        Стандарты;

.        Оценка, т.е. сравнение результатов изменения со стандартами.

Деловая оценка (ДО) персонала необходима для совершенствования практики отбора, расстановки кадров, стимулирования их труда, перемещения и продвижения работников, повышения их квалификации, оценка эффективности работы.

Оценка персонала - процедура выявления степени соответствия деловых, личностных качеств работника, количественных и качественных результатов его труда определенным требованиям. Оценка используется для всех категорий персонала, хотя значимость её неодинаковая.

Задачи ДО - определение:

его трудового потенциала;

трудового вклада (оценка по конечному результату);

соответствие работника занимаемой должности или его готовности занять конкретную должность;

эффективности трудовой деятельности.

Виды ДО:

. текущая периодичная оценка трудовой деятельности персонала;

. оценка кандидатов на вакантную должность.

ДО имеет непосредственное отношение к повышению эффективности производства, т.к. по её результатам возможно:

) совершенствовать расстановку кадров путем подбора, отбора наиболее подходящих кандидатур;

) улучшить использование кадров, осуществляя их служебно-квалификационное продвижение;

) выявлять направленность повышения квалификации работников;

) стимулировать трудовую деятельность персонала по итогам результатов труда;

) совершенствовать формы и методы работы руководителей;

) формировать мотивацию к труду.

Методы ДО:

. собеседование;

. тестирование;

. метод экспертных оценок;

. традиционная аттестация:

• текущий контроль;

• обсуждение работы в течение аттестационного периода;

• аттестация с выставлением оценки;

. нетрадиционная аттестация (круговая), когда оценивают руководитель, коллеги, подчиненные;

. метод сравнения по системе показателей.

Оценка результатов деятельности персонала выполняет три функции: административную, информационную и мотивационную.

Оценка эффективности труда руководителей и специалистов: оценивая эффективность труда служащих следует учитывать характер их деятельности. Так труд руководителя надо оценивать, прежде всего, по результатам деятельности коллектива, которым он руководит:

• выполнение планового задания по объему, номенклатуре и прибыли;

• качество продукции;

• рост производительности труда;

• сохранение рабочих мест (занятость);

• привлечение инвестиций.

Вместе с тем принимаются во внимание также показатели, как напряженность труда, достигнутый уровень организации труда, производство и управление, степень выполнения возложенных на него функций. Эффективность труда специалистов и других служащих определяется исходя их объема, качества и своевременности выполнения задания. Эффективность труда служащих следует оценивать системой показателей, всесторонне отражающих их деятельность, например:

• выполнение плановых заданий;

• качество выполняемых работ (удельный вес брака, рекламаций);

• оперативность выполнения работ;

• напряженность труда (количество людей, нормы обслуживания).

Доп.показатели для руководителей:

• эффективность работы подразделения;

• общественно-политическая активность;

• инициативность;

• квалификация;

• взаимоотношения с коллективом.

Доп. показатели для специалистов:

• профессиональные знания;

• квалификация;

• творческая активность;

• участие в общественной жизни;

• трудовая дисциплина.

Условно показатели оценки разделяют на 2 группы:

гр. - показатели прямой оценки, отражающие достигнутые результаты деятельности персонала, результаты выполнения операций или действий (производительность, объем продаж, количество нарушений правил торговли);

гр. - показатели косвенной оценки, отражающие факторы и поведенческие характеристики работников, реализация которых значима для формирования трудового поведения, способна обеспечить высокую эффективность трудовой деятельности и достижение высоких результатов (квалификации, персональные навыки, деловые и личностные качества). Показатели косвенной оценки используют в случаях:

если отразить результаты определенных видов деятельности работников через прямые показатели очень сложно (административная работа, работа с кадрами, контролирующие функции);

если показатели косвенной оценки влияют на результат с высокой степенью вероятности (опоздание продавца на рабочее место);

если оценить вклад работника в достижение общего результата невозможно(разработка совместных проектов, продажи в результате совместной деятельности проекта);

если результат достигается по прошествии оценочного периода (для достижения результата требуется большой объем подготовительной работы, продолжительное обучение, длительный период адаптации на новом месте).

На практике при оценке результативности труда руководителей и специалистов наряду с количественными показателями, т.е. прямыми, Используются и косвенные, характеризующие факторы, влияющие на достижение результатов. К таким факторам результативности относятся: оперативность работы, напряженность, интенсивность труда, сложность труда, качество труда и т.п. В отличие от прямых показателей результатов труда косвенные оценки характеризуют деятельность работника по критериям, соответствующим идеальным представлениям о том, как следует выполнять должностные обязанности и функции, составляющие основу данной должности, и о том, какие качества должны быть проявлены в связи с этим.

Для оценки факторов результативности чаще всего используется балльный метод. Интерпретация баллов при оценке сложности и качества труда показана в табл. 1.2.1

Таблица 1.2.1 Пример балльной оценки сложности и качества труда

Степень сложности и качества труда

Оценка в баллах

Выполненная работа по сложности: Существенно превышает должностную инструкцию Несколько превышает должностную инструкцию Соответствует должностной инструкции Несколько ниже, чем требуется в должностной инструкции Существенно ниже, чем требуется в должностной инструкции

 5 4 3 2 1

Качество выполненной работы: На высоком уровне Нехорошем уровне Удовлетворительно Ниже среднего уровня Неудовлетворительно

  5 4 3 2   1


Процедура оценки результатов труда будет эффективной при соблюдении следующих обязательных условий: установление четких «стандартов» результатов труда для каждой должности (рабочего места) и критериев ее оценки; выработка процедуры проведения оценки результатов труда (когда, как часто и кто проводит оценку, методы оценки); предоставление полной и достоверной информации оценщику о результатах труда работника; обсуждение результатов оценки с работником; принятие решения по результатам оценки и документирование оценки.

Для оценки результатов труда применяются различные методы, классификация которых и краткая характеристика представлены в табл. 1.2.2

Таблица 1.2.2 Основные методы оценки результатов труда управленческих работников

Наименование метода

Краткая характеристика метода

Управление по целям

Основан на оценке достижения работником целей, намеченных совместно руководителем и его подчиненным на конкретный период времени. Предусматривает систематическое обсуждение достигнутых и недостигнутых целей. Требует количественного определения целей и сроков их достижения. Дорогостоящий метод. Используется для оценки руководителей и специалистов

Метод шкалы графического рейтинга

Основан на проставлении соответствующей оценки (от 4 до 0) каждой черте характера оцениваемого работника: количество работы, качество работы, инициативность, сотрудничество, надежность и др. Оценка соответствует рейтингу. Для повышения эффективности шкалы оценок составляются более четко разграниченные описания полноты проявления той или иной черты характера

Вынужденный выбор

Основан на отборе наиболее характерных для данного работника характеристик (описаний), соответствующих эффективной и неэффективной работе (например, «много работает», «не ждет проблем» и др.). На основе балльной шкалы рассчитывается индекс эффективности. Используется руководством, коллегами, подчиненными для оценки результативности труда работников

Описательный метод

Оценщик описывает преимущества и недостатки поведения работника по критериям: количество работы, качество работы, знание работы, личностные качества, инициативность и др. с помощью графической шкалы рейтинга, используя заранее составленные стандарты результативности труда

Метод оценки по решающей ситуации

Основан на использовании списка описаний «правильного» и «неправильного» поведения работника в отдельных ситуациях, так называемых решающих ситуациях. Оценщик ведет журнал, в котором эти описания распределены по рубрикам в зависимости от характера работы. Используется в оценках, выносимых руководством, а не коллегами или подчиненными

Метод анкет и сравнительных анкет

Включает набор вопросов или описаний поведения работника. Оценщик проставляет отметку напротив описания той черты характера, которая, по его мнению, присуща работнику, в противном случае оставляет пустое место. Сумма пометок дает общий рейтинг анкеты данного работника. Используется для оценки руководством, коллегами и подчиненными

Метод шкалы рейтинговых поведенческих установок

Основан на использовании решающих ситуаций (5-6), из которых выводятся характеристики результативности труда (от 6 до 10). Оценщик прочитывает в анкете рейтинга описание какого-либо критерия (например, инженерная компетентность) и ставит пометку в шкале в соответствии с квалификацией оцениваемого. Дорогостоящий и трудоемкий метод, но доступный и понятный работникам

Метод шкалы наблюдения за поведением

Аналогичен предыдущему, но вместо определения поведения работника в решающей ситуации текущего времени оценщик фиксирует на шкале количество случаев, когда работник вел себя тем или иным специфическим образом ранее. Метод трудоемкий и требует материальных затрат


Наиболее широко в организациях используется метод управления по целям (задачам) для оценки результативности труда менеджеров, инженеров и канцелярских работников, не связанных непосредственно с выпуском продукции. Пример формулировок некоторых целей (задач) представлен в табл. 1.2.3

Таблица 1.2.3 Примеры использования метода управления по целям (задачам)

 Должность

Тип организации по размеру и сфере деятельности

Формулировка цели (задачи)

Директор завода

Средний размер; завод по производству холодильников

Уменьшить текучесть кадров с 13 до 10% к 1 января

Менеджер по продукции

Большой размер; завод по производству продуктов питания

Увеличить рынок сбыта продуктов питания не меньше чем на 2,3% до 1 сентября, увеличивая затраты не более чем на 1,5%

Агент по продаже

Средний размер; завод нефтепродуктов

Найти не меньше пяти новых покупателей в центральном районе и в течение следующего полугодия заключить с двумя контракт

Инженер

Большой размер; строительная организация

Завершить разработку проекта тепловой подстанции за 50 дней до установленного срока сдачи комплекта документации


Наибольшая сложность в оценке результатов труда управленческих работников посредством целей заключена в определении системы индивидуальных целевых показателей.

Рассмотрим процедуру их разработки, включающую следующие этапы:

.Устанавливается перечень главных обязанностей работника, включающий регулярно осуществляемые работником функции и целевые мероприятия разового характера на планируемый срок (квартал, год).

.Устанавливается сфера ответственности управляющего, т.е. каждая функция из числа вводимых в целевые показатели конкретизируется в определенных экономических (или каких-либо иных) категориях (прибыль, издержки, объем, сроки, качество), на которые она влияет.

. Устанавливаются единицы измерения по каждой категории (проценты, дни, доллары) и система показателей, отражающих результаты деятельности управляющих (рост прибыли в процентах по отношению к прошлому году и т.п.) (табл. 1.2.4

Таблица 1.2.4 Показатели результатов деятельности

Сфера ответственности

Показатели

Объем кредитов

Рост по отношению к прошлому году, %

Рентабельность

Отношение дохода к банковским издержкам, %

Качество кредитных операций

Сделки, подвергшиеся критике в штаб-квартире корпорации, % ко всем сделкам

Привлечение новых клиентов

Количество новых крупных вкладчиков денежного капитала


.По каждому показателю устанавливают индивидуальные стандарты исполнения. Они должны учитывать все резервы работника, но исходить из реальных предпосылок. В банке по каждому показателю установлен двойной стандарт. Первый характеризует «хорошее исполнение», второй - «выдающееся».

На этом разработка показателей заканчивается. Собственно оценка результатов труда работника состоит в соотнесении фактических результатов с «двойным стандартом» (табл. 1.2.5).

Таблица 1.2.5 Оценка результатов деятельности

Показатель

Стандарты исполнения

Фактические результаты

Оценка (балл оценочной категории)


«хорошие»

«выдающиеся»



Объем кредитов, рост в %

10

15

12

2

Доход, % к издержкам

107

110

112

1

Критикуемые сделки, %

10

7

11

4

Новая клиентура, ед.

15

20

15

3


В документах банка используется пять фиксированных категорий оценки - от «выдающегося исполнителя» (оценочный балл 1) до «неудовлетворительного» (5 баллов). Итоговая оценка выводится как среднеарифметическая по каждой оцениваемой функции и целевым заданиям. По функции «Управление коммерческими операциями» балл управляющего отделением банка равен 2,5. Таким же образом выводится общая средняя оценка достижения целей по всем установленным в начале года позициям (3-4 функции или целевых мероприятия).

1.3 Направления совершенствования профессионализма руководителей и специалистов


Актуализация проблемы профессионализма в любой сфере деятельности сегодня в целом обусловлена крупномасштабным разделением и обобществлением труда. Профессионализм работника становится важнейшим фактором качества продукта, произведенного коллективно, а само понятие профессионализма от узкоделовой характеристики расширяется до статуса социальной категории.

Направления совершенствования профессионализма руководителей и специалистов можно разделить на 3 элемента:

·        технология отбора управленческих кадров;

·        технология формирования профессиональных установок персонала;

·        образовательная технология.

Рассмотрим по ближе эти технологии.

.Технология отбора управленческих кадров.

Для того чтобы построить эффективную систему поиска и отбора кадров, прежде всего, важно понять ее место в общей системе управления персоналом организации. Отбор кадров не является изолированной функцией, представляющей самостоятельную ценность; он должен быть взаимосвязан со всеми другими функциями управления персоналом, чтобы не превратиться в самоцель, которая осуществляется в ущерб другим формам работы с персоналом.

Плохо организованный подбор кадров приводит к нежелательным последствиям: высокой текучести кадров, плохому морально-психологическому климату (конфликты, склоки, халатное отношение к порученному делу и т.п.), низкой трудовой и исполнительной дисциплине (низкое качество работы, прогулы, опоздания на работу и преждевременные уходы с работы, низкая эффективность использования рабочего времени, невыполнение распоряжений руководства и даже саботаж).

Основными предпосылками, определяющими эффективность работы по поиску и отбора кадров, являются:

1.      постановка четких целей организации;

2.      разработка эффективной организационной структуры управления, позволяющей обеспечить достижение этих целей;

.        наличие кадрового планирования, являющегося связующим звеном между целями организации и организационной структурой управления.

Кадровое планирование - это фундамент политики в отношении персонала, обеспечивающий систематичный подход к поиску и отбору кадров. На рисунке 1.3.1. представлены связи между процессами поиска и отбора персонала и основными направлениями кадровой работы организации.

При поиске и отборе кадров особое внимание следует обращать на следующие принципы:

)        поиск и отбор кадров не должны рассматриваться как просто нахождение подходящего человека для выполнения конкретной работы;

)        необходимо принимать во внимание не только уровень профессиональной компетентности кандидатов, но и - что не менее важно - то, как новые работники будут вписываться в культурную и социальную структуру организации;

)        необходимость полного учета всех требований трудового законодательства и обеспечение справедливого подхода ко всем кандидатам и претендентам на должность.

Многие руководители пытаются подойти к подбору кадров не традиционным методом «латания дыр», а начинают с анализа состояния имеющихся кадров и их сопоставления с задачами, которые решает организация.

Рис. 1.3.1. Структура связей между процессами поиска и отбора персонала и основными направлениями кадровой работы организации

Прежде чем заниматься поисками нового сотрудника, есть смысл еще раз проанализировать функции, которые он должен выполнять (на основе должностной инструкции, характеристики и рабочего места модели). А затем трезво взвесить - нельзя ли распределить эти функции среди сотрудников, в том числе и за счет уплотнения рабочего времени с соответствующим материальным стимулированием. Необходимо изучить возможности совмещения двух должностей, даже если они из разных подразделений. Или на время аврала взять человека временно на 2 месяца, по срочному контракту - чтобы не решать через полгода проблему сокращения ненужных должностей.

Для создания идеальной модели организации было бы целесообразно соединить совокупность требований, предъявляемых к сотрудникам с совокупностью тех качеств, которые имеются у людей. При найме на работу необходимо определить критерии, которым должны соответствовать претенденты на вакантное место, и под эти критерии уже отбирать конкретного человека. При всем этом существуют и количественные ограничения, т.е. штат, за который, как правило, не рекомендуется выходить.

Наряду с задачей привлечения наиболее достойных не менее актуальной становится задача рационального использования имеющегося кадрового потенциала. Эффективное решение этих задач сопряжено с тремя относительно самостоятельными технологиями работы с персоналом: отбор персонала, оценка персонала и управление карьерой персонала. При этом следует исходить из того, что отбор - это не одноразовый акт, производимый при найме на работу, а так же, как и оценка, и управление карьерой, - сложное институциональное образование, основанное на определенных принципах, теоретических основах, организационных процедурах и механизмах. Это система объективно обусловленных и продуманных социальных действий, заданных целями общества и организации, в которую постоянно и многократно включается человек на протяжении всего цикла своей профессиональной деятельности. Отбор, оценка и управление карьерой - это взаимосвязанные, постоянно действующие технологии, которые составляют основу работы в практике управления кадровым потенциалом региона.[4, с. 108 - 114]

Отбор - это система мероприятий, обеспечивающих формирование такого состава служащих, количественные и качественные характеристики которого отвечали бы целям и задачам предприятия. [5]

. Технология формирования профессиональных установок персонала.

Социально-психологическая структура профессионализма, понимаемая как структура целей и мотивов профессиональной деятельности, является важнейшей характеристикой профессиональной среды.

В сфере профессиональной деятельности некоторые процент персонала ориентируется на активную профессиональную деятельность, связывая с нею смысло-жизненную самореализацию, другой процент кадров проявляет инструменталистское отношение к своей работе, видя в ней лишь инструмент достижения иных, внешних по отношению к содержанию своей профессиональной деятельности целей.

Исходя их этого, невозможно сделать прямой вывод о том, что инструменталистки ориентированные специалисты хуже, по сравнению с внутренне мотивированными специалистами, справляются с текущей работой. Тем не менее, нельзя не обратить внимания на 2 обстоятельства. Во-первых, проблематичным представляется вопрос об эффективном труде человека, ориентированного на развитие и карьеру с ярко выраженным предпочтением комфортных, ненапряженных условий труда. Во-вторых, инструменталистки ориентированные специалисты менее глубоко понимают цели деятельности, чем группы, ориентирующиеся на профессиональную активность: первые гораздо чаще затрудняются сформулировать цель деятельности предприятия и отождествляют ее с функциями деятельности своего подразделения. Представители типологических групп с активными профессиональными установками чаще видят цели деятельности организации.

Но цель деятельности организации должна быть не только четко сформулирована субъектом, но должна сочетаться со смысло-жизненными целями субъекта. Только тогда целевая деятельность организации становится мотивирующим фактором в деятельности работников.

Отсюда вытекают два направления технологического воздействия целеполагания на мотивационную структуру профессиональной деятельности и повышение профессионализма: инкорпорирование целей организации и реализация собственных смысло-жизненных целей через профессиональную деятельность организации. Для этого организация должна ясно сформулировать иерархию своих целей и учитывать смысло-жизненные цели своих работников.

На рисунке 1.3.2. схематически изображена технология построения пирамиды целей организации.

Рис. 1.3.2. Технология построения пирамиды целей организации

Логика этой схемы предполагает построение целей организации сверху вниз с постепенным сужением содержания целей, где задача верхней цели становится целью нижнего звена. Здесь полностью инкорпорированным в деятельность организации является специалист, представляющий вклад для решения своей должностной задачи в достижение цели организации (обратная связь изображена пунктирными стрелками).

Введём пояснения к понятиям, используемым в пирамиде целей.

Миссия организации - это верховный смысл её существования как магистральное направление её деятельности на разрешение глобальных проблем имеющейся ситуации.

Главная цель деятельности - это разрешение основного противоречия, определяющего состояние наличествующей ситуации как проблемной.

Задачи - это конкретные шаги, направленные на достижение цели.

При этом цели и задачи могут быть различной общности и в этом смысле меняться местами: то, что является целью на конкретном этапе или ступени, становится одной из задач на более высокой ступени. [4, с.118-121]

. Образовательные технологии.

В самом широком смысле слова социальные технологии представляют собой определенные элементы человеческой культуры, возникающие эволюционно, в ходе исторического процесса и имеющие целью удовлетворять конкретные общественные потребности. Возникнув стихийно, социальные технологии имеют способность строиться по законам эволюции данной культуры как искусственное образование, главная функция которого - соединение науки и практической деятельности.

В данном контексте профессия также является социально- технологическим механизмом [6, с.10], который создан обществом для обеспечения своих потребностей путем локализации его в определенном виде профессиональной деятельности - профессиональной группе, являющейся носителем и генератором профессионального опыта, знаний, навыков, умений и так далее. Как отмечает П.А. Сорокин, «профессия, как и другие социально-психологические признаки индивида, не передаются путем биологической наследственности. Она представляет костюм, который можно надеть, снять и переменить…». [7, с.499]

Из всех компонентов культуры следует выделить наиболее технологичную и подвижную сферу - сферу образования.

Формирование модели образовательной технологии осуществляется через реализацию взаимосвязанных этапов исследовательской и организаторской деятельности образовательных учреждений совместно с руководством предприятий. В основных чертах эти этапы могут быть сведены к следующему.

1.      Формирование социального заказа через диагностику объекта технологизации (в данном случае - диагностику уровня развития и направленности образовательных потребностей и профессионально-образовательных установок персонала и изучение их потребностей в специальностях определенной квалификации и специализации).

2.      Разработка структуры учебного процесса через отбор соответствующих учебных дисциплин оптимальных норм и методов учебных занятий, организационно-кадровое и техническое обеспечение учебного процесса.

.        Определение критериев эффективности и результативности процесса обучения, организация социально-психологического мониторинга функционирования реального процесса обучения.

.        Анализ результатов функционирования образовательной технологии через сопоставление запланированных и достигнутых результатов, открытие новых проблемных ситуаций и первоначальное формирование новой цели и объекта технологизации.

Анализ уровня и характера образовательных интересов и установок профессиональной группы предприятия дает косвенное представление об общей направленности профессиональной мотивации и целеполагания [4, с.128], с одной стороны, а с другой - определенное представление о соответствии профессионально-образовательных потребностей и установок и сферы образовательных услуг (в данном случае систем подготовки, переподготовки и повышения квалификации специалистов).

Одним из важных является высокий уровень профессиональной подготовки руководителей структурных подразделений организации. Руководитель подразделения должен формировать стратегию подготовки, переподготовки и повышения квалификации своего персонала, разрабатывать гибкую технологическую модель образовательного развития своего коллектива через:

·   анализ кадрового состава и отбор неподготовленного персонала для обучения в соответствии с квалификационно-должностными требованиями;

·        выбор «образовательной траектории» для сотрудников с учетом специальных требований к работе, а также личных образовательных установок сотрудников и перспектив их должностного роста;

·        планирование и реализация карьеры прошедших подготовку сотрудников;

·        организацию текущего контроля за обучением и оценки результатов подготовки сотрудников;

·        формирование опережающих целей обучения персонала с учетом перспектив развития деятельности структурного подразделения предприятия, усложнения задач и функций, внедрения инновационных решений и технологий;

·        экономическое обоснование затрат на обучение, анализ их эффективности.

Несомненно, то, что для успешного формирования подсистемы профессионального развития и обучения персонала, сам руководитель подразделения должен пройти обязательный углублённый курс профессиональной переподготовки по специальности, фактически получить второе образование. При этом непрерывное образование, повышение квалификации должно сопровождать всю деятельность руководящих работников. Обучение руководящего состава и их кадрового «резерва» должно осуществляться по схеме последовательного наращивания знаний и опыта в тех областях, которые определятся положением его должности в иерархии управления. (Сферы повышения квалификации представлены на рисунке 1.3.3.).

Рис. 1.3.3. Сферы повышения квалификации руководящего состава персонала предприятия

По мере продвижения руководителя по служебной лестнице происходит изменение требований к уровню и содержанию его знаний. Чем выше занимаемая должность руководителя, тем больше требований его профессиональная деятельность предъявляет к знаниям методических вопросов управления социальной средой и социальными процессами. Одновременно снижаются требования к компетентности работника в технической области деятельности.

В соответствии с предложенной схемой возможно построение примерного алгоритма переподготовки и повышения квалификации руководящего состава.

В условиях нестабильности управленческих команд, недостатка средств на обучение и переподготовку кадров, невозможности длительного отрыва от работы руководящего состава необходимо использовать не только все традиционные формы обучения (вечернее, заочное, очно-заочное), но и интенсивные технологии и формы организации повышения квалификации:

·        краткосрочные целевые семинары и курсы, сочетающие лекционные занятия и тренинговые формы обучения;

·        инновационные деловые игры профессионально-деятельностного и организационно-деятельностного характера;

·        стажировки, профессиональное консультирование по индивидуальной программе профессионального развития;

·        все формы и методы дистанционного образования и самообразование.

В глубокой и разносторонней профессиональной подготовке, переподготовке и повышении квалификации нуждаются работники всех уровней. Основными направлениями ее выступают:

·        индивидуальная и групповая подготовка персонала под руководством вышестоящего руководителя (семинары, конференции, стажировки и так далее);

·        переподготовка и повышение квалификации в системе институтов повышения квалификации, а также на базе вузов общего профиля, в рамках специализированных образовательных проектов и циклов профильных семинаров и так далее;

·        создание условий и стимулирование профессионального самообразования работников предприятия.

Среди перспективных аспектов исследования в области образовательных технологий повышения профессионализма руководителей и специалистов следует назвать:

·        разработку технологий анализа кадрового состава конкретных структурных подразделений, оценки деятельности персонала на соответствие требованиям и задачам организации и динамике профессиональной деятельности в целом;

·        разработку образовательных технологий профессиональной адаптации, профессионально-личностной коррекции и саморазвития.

Для создания рассмотренных гибких вариативных образовательных технологий по непрерывному профессиональному образованию всех должностных и профессиональных категорий работников необходима совместная работа руководящего состава организации и образовательных учреждений, а для этого необходимо, чтобы руководство само было проникнуто идеей непрерывного профессионального образования и самообразования, идеей непрерывно обучающихся профессионалов.

Вывод


Организация труда руководителя - организационная система, имеющая своей целью достижение наилучших результатов использования живого труда в процессе производства.

Успешная реализация на практике элементов организации труда приводит, как правило, к повышению производительности труда на предприятии.

Процедура оценки результатов труда будет эффективной при соблюдении следующих обязательных условий: установление четких «стандартов» результатов труда для каждой должности (рабочего места) и критериев ее оценки; выработка процедуры проведения оценки результатов труда (когда, как часто и кто проводит оценку, методы оценки); предоставление полной и достоверной информации оценщику о результатах труда работника; обсуждение результатов оценки с работником; принятие решения по результатам оценки и документирование оценки.

Оценка трудовой деятельности персонала - это процесс определения вклада работников (или группы) в достижении целей организации, обеспечивающие получение информации для принятия решений и проведение корректировок по оптимизации функционирования трудового коллектива. Результативность оценки определяется грамотным дизайном и качеством ее проведения для этого все менеджеры организации должны быть обучены эффективным методам оценки и соответствующим образом для этого мотивироваться.

На практике при оценке результативности труда руководителей и специалистов наряду с количественными показателями, т.е. прямыми, Используются и косвенные, характеризующие факторы, влияющие на достижение результатов.

персонал кадровый труд руководитель

2. АНАЛИЗ И ОЦЕНКА РЕЗУЛЬТАТИВНОСТИ ТРУДА РУКОВОДИТЕЛЕЙ И СПЕЦИАЛИСТОВ НА ПРИМЕРЕ ООО СОК ФИТНЕС ЦЕНТР «ЭКСЕЛЕНТ»


2.1 Краткая организационно-правовая характеристика ООО СОК Фитнес центр «Экселент»


Общество с ограниченной ответственностью Фитнес-центр «Экселент» создано 17 ноября 2006 года в соответствии с Гражданским кодексом РФ и Федеральным законом РФ «Об обществах с ограниченной ответственностью».

Фирменное название предприятия - общество с ограниченной ответственностью спортивно-оздоровительный комплекс Фитнес центр «Экселент». Юридическое место нахождения - Российская Федерация, Красноярский край, г. Красноярск, Железнодорожный район, ул. Профсоюзов 60. Уставной капитал общества составляет 17 млн. рублей.

Данное предприятие находится в центре города, и имеет удобные подъездные пути для клиентов комплекса.

Главной целью общества является извлечение прибыли и организация оздоровительного и культурного обслуживания.

В Уставе ООО СОК Фитнес центр «Экселент» заложены все виды деятельности, не запрещенные законодательством РФ. Цели и задачи комплекса:

поддержание хорошего состояния здоровья;

организация отдыха;

развитие спортивной культуры, пропаганда здорового образа жизни;

обеспечение условий для общения, путем проведения клубных и спортивных мероприятий.

Общество является собственником принадлежащего ему имущества и денежных средств и отвечает по своим обязательствам собственным имуществом.

Участники не отвечают по обязательствам Общества и несут риск убытков, связанных с деятельностью Общества, в пределах стоимости внесенных ими вкладов. Участники, внесшие вклады не полностью, несут солидарную ответственность по обязательствам Общества в размере неоплаченной доли.

Высшим органом управления Общества является Общее собрание участников. Один раз в год Общество проводит очередное Общее собрание.

Единоличным исполнительным органом является Генеральный Директор. Срок полномочий Генерального директора составляет 5 лет. Генеральный директор может переизбираться неограниченное число раз.

Генеральный Директор обязан в своей деятельности соблюдать требования действующего законодательства, руководствоваться требованиями Устава, решениями органов управления Общества, принятыми в рамках их компетенции, а также заключенными Обществом договорами и соглашениями, в том числе заключенными с Обществом трудовым договором.

-  уставный капитал Общества;

-       доходы, получаемые от оказываемых Обществом услуг;

-       кредиты банков и других кредиторов;

-       вклады участников;

-       безвозмездные или благотворительные взносы и пожертвования организаций, предприятий, граждан;

-       иные источники, не запрещенные законодательством.

Решение о распределении прибыли принимает Общее собрание участников.

Спортивно-оздоровительный комплекс имеет линейно - функциональную структуру управления (Приложение А). Для системы управления характерна высокая степень централизации, иерархическая лестница подчинения, авторитарный стиль управления.

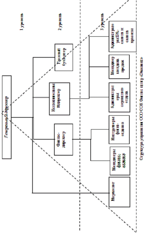
Рассмотрим уровни управления на анализируемом предприятии (рис. 2.1.1.).

Рисунок 2.1.1. - Уровни управления ООО СОК Фитнес центр «Экселент»

В ООО СОК Фитнес центр «Экселент»на первом уровне управления находится Генеральный директор организации, ему подчиняются сотрудники второго уровня управления. Ко второму уровню относятся директор, фитнес-директор, главный бухгалтер. В подчинении генерального директора находится директор и фитнес-директор, главному бухгалтеру подчиняются бухгалтера, а фитнес-директору инструкторы. В подчинении директора находятся администраторы.

2.2 Анализ структуры и культуры персонала в ООО СОК Фитнес центр «Экселент»


Организационная структура ООО СОК Фитнес центр «Экселент» строится по принципу подчинения нижестоящего органа вышестоящему и является линейно-функциональной (Приложение А).

К преимуществам такой системы управления можно отнести:

-  высвобождение линейных руководителей от решения многих специализированных вопросов;

-       высокую компетентность специалистов, отвечающих за осуществление конкретных функций;

-       согласованность действий исполнителей;

-       личную ответственность руководителя за конечные результаты работы своего подразделения;

-       построение связей «руководитель-подчиненный» по иерархической лестнице, при которой каждый работник подчиняется своему непосредственному руководителю.

Однако нет такой структуры, которая была бы свободна от проблем. Наиболее значимым недостатком для данной структуры является отсутствие тесных взаимосвязей и взаимодействия на горизонтальном уровне между производственными отделениями, т.к. тесная взаимосвязь необходима для более продуктивного сотрудничества.

Проблемы структурного характера часто связаны с вопросами подбора личного состава и стратегической политикой организации. Решение проблем структурного характера - это поиск компромисса между диллемами, т.е. справедливыми, но противоречащими друг другу требованиями (потребность в контроле в ущерб инициативе). Это суждение позволяет определить, что проблемы структурного характера обычно хронические, а не острые.

Для того, чтобы определить имеющиеся на анализируемом предприятии проблемы структурного характера, был проведен анализ с помощью специальной анкеты, результаты которого представлены в Приложении Б.

На основании полученных данных можно выделить следующие проблемы в структуре ООО СОК фитнес центр «Экселент»:

1.       Задержка поступления жизненно важной информации к сотрудникам, принимающим решения, с опозданием из-за чрезмерно развитой иерархии;

2.      Перегрузка сотрудников, которые принимают решения, из-за того, что они не способны передать другим часть своих полномочий..

.        Плохое моральное состояние и слабая мотивация персонала.

Однако у этой структуры и множество преимуществ, главными из которых являются личная ответственность каждого руководителя за результаты деятельности; высокая компетентность специалистов, отвечающих за осуществление конкретных функций, что позволяет выполнять работу качественно и в срок.

Для оценки эффективности структуры управления персоналом проведен опрос экспертов по критериям эффективности (Приложение Д).

По проведенному опросу видно, что общий показатель оценки структуры управления персоналом значительно ниже нормативного значения; это говорит о слабой социально-экономической эффективности структуры управления и возможности дальнейшего изменения сложившейся ситуации.

Значительное влияние на эффективность системы управления оказывает культура организации - это методы выполнения работы и отношение к людям. Организационная культура как совокупность совместных ценностей должна быть адекватной стратегическому выбору организации. Теоретическая модель управления культурой организации рассмотрена в Приложении В.

Поскольку понятие культуры нельзя определить однозначно, так как это нечто такое, что возникает в результате взаимодействия различных особенностей организации, постараемся все же исследовать культуру этой организации. С использованием специальной анкеты определим доминирующую культуру в ООО СОК Фитнес центр «Экселент». В анкетировании приняли участие 10 сотрудников. Полученные результаты представлены в Приложении Г.

Общее число каждой формулировки:

·        культура власти (1) - 45,

·        культура роли (2) - 50,

·        культура задачи (3) - 30,

·        культура личности (4) -23.

Поэтому можно сделать вывод о том, что в организации сложилась культура власти с элементами культуры роли. Культура сформировалась с учетом истории фирмы: она работает на рынке сравнительно недавно, и в этот период происходило активное развитие фирмы, формирование имиджа.

Для анализа норм и ценностей существующей в организации культуры управления строится специальная матрица, где по определенному набору норм и ценностей выделяются положительные и отрицательные моменты, а также возникающие с ним потенциальные проблемы и варианты их решений.

Основными факторами, оказывающими влияние на культуру предприятия, являются история и собственность, размер, технология, цели и задачи, окружение и люди. Влияние данных факторов на культуру организации рассмотрено в таблице 2.2.1.

Таблица 2.2.1 - Анализ влияния различных факторов на организационную культуру ООО СОК Фитнес центр «Экселент»

Факторы

Влияние

История и собственность

Данное предприятие на первоначальном этапе своей деятельности с целью завоевать свою, хоть и небольшую, долю рынка в конкурентной борьбе проявляло независимость, а в некоторых случаях даже агрессивность.

Размер

Размер организации в данном конкретном случае оказал наибольшее влияние на формирование типа культуры. Так как данное предприятие относится к разряду малых, то культура, при которой функциональные участки организации координируются звеном управления сверху, то есть культура роли, является оптимальной

Технология

Так как данное предприятие занимается оказанием услуг, то, следовательно, его зависимость от технологии не велика. То есть данный фактор не оказывает влияние на формирование организационной культуры ООО СОК Фитнес центр «Экселент»

Цели и задачи

Цели, к достижению которых стремится ООО СОК Фитнес центр «Экселент» и на достижение которых направлены усилия работников, определяются выполнением конкретных ролей, а их достижение оценивается по результатам деятельности, что является безусловным признаком культуры роли.

Окружение

ООО СОК Фитнес центр «Экселент» при данном типе культуры успешно действует в стабильном окружении, при резких изменениях в политической или экономической сфере организации достаточно легко адаптироваться к изменившимся условиям.

Люди

При отборе кадров руководитель ООО СОК Фитнес центр «Экселент» уделяет большое внимание наличию у них необходимых навыков и знаний, а так же их психологической совместимости. Коллектив состоит в основном из ответственных и исполнительных специалистов. Т.е. руководитель целенаправленно отбирает тех, кто будет комфортно себя чувствовать в организации с преобладающей культурой роли.


Конкретные формы воздействий факторов на организационное поведение и культуру будут приобретать индивидуальные черты для каждой организации.

2.3 Экономический анализ персонала в ООО СОК Фитнес центр «Экселент»


Для того чтобы оценить состояние трудовых ресурсов на предприятии, необходимо рассмотреть трудовые ресурсы:

.        по категориям и группам работающих;

.        уровню образования;

.        группам по возрастам;

.        анализ движения трудовых ресурсов.

В период с 2011 по 2012 гг. на предприятии не наблюдалось движения трудовых ресурсов, текучесть кадров была низкой, что положительно сказалось на деятельности организации.

Для того чтобы определить приоритеты в системе ценностной ориентации работников предприятия, был проведен опрос среди персонала различных уровней, целью которого является определение того, что работник желает получить в процессе своей деятельности. Опрошенным было предложено оценить ряд ценностей по прогрессивной шкале (от 1 до 7). По полученным данным был выставлен ранг, результаты оформлены в табл. 2.3.1.

Таблица 2.3.1 - Система ценностной ориентации работников предприятия

Наименование ценностей

Средний балл (% от опрошенных)

 Ранг

Возможность работать в хорошем коллективе

87

2

Хорошая заработная плата

95

1

Моральное удовлетворение от результатов труда

62

5

Возможность профессионального роста

20

7

Реализация своих возможностей

85

4

Престижное место работы

70

3

Самоутверждение

66

6


Таким образом, можно сделать вывод о том, что для работников ООО СОК Фитнес центр «Экселент» наиболее важными ценностными ориентациями являются хорошая заработная плата, возможность работать в хорошем коллективе и реализация своих возможностей.

При оценке результативности труда руководителей и специалистов наряду с количественными показателями, т. е. прямыми, используются и косвенные, характеризующие факторы, влияющие на достижение результатов. К таким факторам результативности относятся: оперативность работы, напряженность, интенсивность труда, сложность труда, качество труда и т.п. В отличие от прямых показателей результативности труда косвенные оценки характеризуют деятельность работника по критериям, соответствующим «идеальным» представлениям о том, как следует выполнять должностные обязанности и функции, составляющие основу данной должности, и о том, какие качества должны быть проявлены в связи с этим.

При оценки факторов результативности в ООО СОК Фитнес центре «Экселент» балльный метод. Сложности и качества труда интерпретация баллов Фитнес центре показана в таблицах 2.3.2 и 2.3.3.

Таблица 2.3.2 - Бальная оценка сложности труда

Степень сложности

Оценка в баллах

Выполненная работа по сложности: Существенно превышает должностную инструкцию Несколько превышает должностную инструкцию Соответствует должностной инструкции



5


3


4


Таблица 2.3.3. - Бальная оценка качества труда

Степень качества

Оценка в баллах

Работа выполнена: На высоком уровне На хорошем уровне Удовлетворительно Ниже среднего уровня Неудовлетворительно



5


2


4


3


4


Процедура оценки результативности труда будет эффективной при соблюдении следующих обязательных условий:

·        установление четких «стандартов» результативности труда для каждой должности (рабочего места) и критериев ее оценки;

·        выработка процедуры проведения оценки результативности труда (когда, как часто и кто проводит оценку, методы оценки);

·        предоставление полной и достоверной информации оценщику о результативности труда работника;

·        обсуждение результатов оценки с работником;

·        принятие решения по результатам оценки и документирование оценки.

Для оценки результативности труда применяются различные методы.

Наиболее широко в организации ООО СОК Фитнес центр «Экселент» используется метод управления по целям (задачам) для оценки результативности труда менеджеров.. Пример формулировок некоторых целей (задач) представлен в таблице 2.3.4

Таблица 2.3.4. - Примеры использования метода на ООО СОК Фитнес центр «Экселент»

Должности

Формулировка цели (задачи)

Директор

Уменьшить текучесть кадров с 13 до 10 % к 1 января.

Фитнес-директор

Завершить разработку фитнес программы за 10 дней до установленного срока сдачи.

Менеджер по продажам

Найти не меньше 5 новых покупателей в месяц и в течение него заключить с ними контракты


Наибольшая сложность в оценке результативности труда управленческих работников посредством целей заключена в определении системы индивидуальных целевых показателей. рассмотрим процедуру их разработки на ООО СОК Фитнес центр «Экселент», включающую следующие этапы:

. Устанавливался перечень главных обязанностей работника, включающий регулярно осуществляемые работником функции и целевые мероприятия разового характера на планируемый срок (квартал, год).

. Установилась сфера ответственности управляющего, т.е. каждая функция из числа вводимых в целевые показатели конкретизируется в определенных экономических (или каких-либо иных) категориях (прибыль, издержки, объем, сроки, качество), на которые она влияет. Пример рассмотрен в таблице 2.3.5

. Устанавливаются единицы измерения по каждой категории (проценты, дни, доллары) и система показателей, отражающих результаты деятельности управляющих (рост прибыли в процентах по отношению к прошлому году и т.п.). более подробно описание представлено в таблице 2.3.6

Таблица 2.3.5 - Сфера ответственности по функции управления

Функция

Сфера ответственности

Управление коммерческими операциями

Объем предоставленных тренировок; рентабельность; привлечение новых клиентов; качество предоставляемых услуг.


Таблица 2.3.6. - Показатели результатов деятельности ООО СОК Фитнес центр «Экселент»

Сфера ответственности

Показатели

Ед. изм.

Объем предоставленных тренировок

Рост по отношению к прошлому году, %

45-50

Рентабельность

Отношение дохода к издержкам, %

12-14

Качество предоставляемых услуг

Сделки, привлекшие клиентов за год, % ко всем сделкам

28,5-30

Привлечение новых клиентов

Количество новых VIP-клиентов

59


. По каждому показателю устанавливают индивидуальные стандарты исполнения. Они должны учитывать все резервы работника, но исходить из реальных предпосылок. В Фитнес центре «Экселент» по каждому показателю установлен двойной стандарт. Первый характеризует «хорошее исполнение», второй - «выдающееся».

Собственно оценка результатов труда работника состоит в соотнесении фактических результатов «двойному стандарту». Оценка результатов деятельности представлена в таблице 2.3.7.

Таблица 2.3.7 - Оценка результатов деятельности ООО СОК Фитнес центр «Экслент».

Показатели

Стандарты исполнения

Фактические

Оценка (балл оценочной


«хорошие»

«выдающиеся»



Объем продаж, рост в %

10

15

12

2

Доход, в % к издержкам

107

110

112

1

Сделки, в %

10

7

11

4

Новая клиентура, ед.

15

20

15

3

В документах компании используется пять фиксированных категорий оценки - от «выдающегося исполнителя» (оценочный балл 1) до «неудовлетворительного» (5 баллов). Итоговая оценка выводится как среднеарифметическая по каждой оцениваемой функции и целевым заданиям. По функции «Управление коммерческими операциями» балл управляющего отделением банка равен 2,5. Таким же образом выводится общая средняя оценка достижения целей по всем установленным в начале года позициям (3-4 функции или целевых мероприятий).

2.4 Стратегический анализ систем управления персоналом в ООО СОК Фитнес центр «Экселент»


На работу руководителей и специалистов, как и на работу всей организации в целом влияют факторы внешней и внутренней среды, а также экономические факторы. Для того, чтобы наиболее полно изучить существующую систему управления персоналом, проведем анализ всех факторов, влияющих на работу организации.

Для ООО СОК Фитнес центр «Экселент» необходимо рассмотреть такие социальные факторы, как уровень образования, численность безработных в Красноярском крае.

Социальные факторы влияют на формирование спроса населения, на трудовые отношения и на условия труда.

Согласно данным Территориального органа Федеральной службы государственной статистики по Красноярскому краю эти показатели выглядят следующим образом.

Уровень образования в Красноярском крае имеет нестабильную динамику развития, по которой видно снижение числа специалистов с высшим образованием с 2010 года по настоящее время.

Таблица 2.4.1 - Выпуск специалистов ГОУ высшего профессионального образования Красноярского края, тыс чел

Годы

Выпущено специалистов всего, тыс чел

в том числе обучающихся на отделениях, тыс чел



очных

очно-заочных (вечерних)

заочных

экстернат

2001

11,7

7,8

0,3

3,6

0,0

2002

13,1

8,4

0,4

4,3

0,0

2003

15,1

8,9

0,4

5,7

0,1

2004

17,2

9,8

0,4

6,8

0,2

2005

19,3

10,4

0,5

8,2

0,2

2006

20,8

11,5

0,5

8,6

0,2

2007

19,9

11,7

0,5

7,4

0,3

2008

20,6

11,8

0,4

8,1

0,3

2009

19,6

11,8

0,5

6,6

0,7

2010

20,5

12,0

0,4

8,1

0,0

2011

20,3

12,1

0,4

7,8

0,0

2012

20,3

11,7

0,3

8,3

0,0


Уровень образования является важным фактором. Поскольку сотрудники организации ведут работу непосредственно с людьми - поставщиками и покупателями. И немаловажным фактором в данном случае является их образование (умение работать оперативно, умение общаться с людьми, вести деловые переговоры и конечно, наличие знаний в данной области, и осведомленность о специфике работы в данной сфере).

Рисунок 2.4.1. - Динамика выпуска специалистов ГОУ ВПО Красноярского края за ряд лет и прогноз на 2013 г, тыс. руб.

Из рисунка 2.4.1 видно, что выпуск специалистов с высшим образованием с каждым годом уменьшается, и в 2013 г. прогнозируется данная тенденция. Это не самым лучшим образом влияет на предприятие. В этом случае организации нужно будет изыскивать дополнительные средства и время на обучение персонала, чтобы с легкостью освоить и применить новейшие технологии на данном предприятии, увеличить производительность труда, и, как следствие, увеличить прибыль предприятия.

Численность безработных в Красноярском крае в 2012 г. уменьшилась на 8,6 тыс. чел (или на 6, 5%) по сравнению с 2011 годом (таблица 2.4.2).

Таблица 2.4.2 - Распределение численности безработных Красноярского края по возрастным группам, (тысяч человек)

Годы

Всего

В том числе в возрасте, лет



0- 20

20-24

25-29

30-34

35-39

40-44

45-49

50-54

55-59

60-72

22001

189,8

17,4

39,6

21,7

16,2

26,3

26,2

20,2

13,6

4,3

4,2

22002

148,2

12,0

24,8

14,2

15,5

17,5

24,2

19,0

14,9

3,5

2,5

22003

119,8

11,5

25,8

15,0

18,2

13,3

12,9

11,3

7,3

2,3

2,4

22004

172,0

25,8

34,3

25,0

16,5

13,1

20,3

16,7

13,2

5,1

2,0

22005

141,9

14,0

23,9

16,5

11,8

15,8

19,0

17,1

17,1

4,3

2,4

22006

141,3

14,4

31,0

24,1

8,1

10,7

18,0

11,1

5,6

5,0

22007

153,3

14,1

41,9

23,5

12,4

11,6

15,2

18,6

11,1

2,8

2,1

22008

127,8

10,6

26,1

15,8

10,3

17,1

12,2

13,6

10,1

7,0

5,0

22009

99,4

11,5

20,8

12,8

8,4

5,0

8,0

10,0

13,2

8,2

1,5

22010

150,2

14,3

36,1

17,6

18,5

13,7

11,9

12,5

14,1

7,9

3,7

22011

100,9

6,1

16,5

14,0

15,3

15,2

7,0

10,1

8,9

6,1

1,8

22012

94,3

3,8

13,0

9,2

29,9

11,5

4,2

8,8

6,6

5,9

1,4


Из данной таблицы видно, что с 2010 по 2012 гг. в Красноярском крае наблюдается снижение числа безработных в общей численности на 60, 9 тыс. чел. При этом большую часть в 2010-2012 гг. составляют молодые люди в возрасте от 20 до 29 лет, а в 2012 г. - люди от 30 до 34 лет.

Согласно прогнозу численности безработных на 2013 г. (рисунок 2.4.2.) можно сказать, что планируется ее дальнейшее снижение в Красноярском крае.

То есть с наступлением экономического подъема происходит рост цен, вызванный повышением спроса на товары, и уровень безработицы снижается. При этом уровень заработной платы и уровень занятости взаимосвязаны. Получается, что с повышением заработной платы занятость будет расти, а безработица сокращаться. В результате увеличения занятости и заработной платы возрастет платежеспособный спрос населения, а, следовательно, и возрастет уровень жизни населения, что благоприятным образом повлияет на деятельность предприятия.

Рисунок 2.4.3. - Прогноз численности безработных Красноярского края на 2012 г, тыс руб.

Необходимо постоянно осваивать новые методики работы с персоналом для повышения уровня и качества обслуживания, повышения производительности труда.

Наряду с остальными экономические факторы играют немаловажную роль в развитии исследуемого предприятия (таблица 2.4.3).

Таблица 2.4.3 - Экономические факторы, влияющие на деятельность ООО СОК Фитнес центр «Экселент»

Фактор

Годы

Прогноз


2008

2009

2010

2011

2012

2013

1. Налоговая ставка по упрощенной системе налогообложения для ООО, %

12

16

15

14

16

15

2. Средний уровень заработной платы в месяц, руб.

12471,7

15510

18935

20277

23254,2

27184,2

3. Ставка рефинансирования ЦБ РФ (на конец года, %)

10

13

8,75

7,75

8

7,57

4. Денежные доходы потребителей в месяц, руб.

9640

12654

15605

16083

17907,2

20897,7

5. Индексы тарифов на перевозки грузов автомобильным транспортом, %

108,8

118,8

97,5

103,7

110,2

110,5


В 2012 г. наблюдается рост налоговой ставки по упрощенной системе налогообложения до 16%, что не лучшим образом отражается на деятельности предприятия, поскольку в результате этого снижается прибыль предприятия.

Согласно рисунку 14, в 2013 г. прогнозируется снижение налоговой ставки по упрощенной системе налогообложения до уровня 2009 г., и составит 15%.

Рисунок 2.4.4. - Динамика налоговой ставки по упрощенной системе налогообложения для ООО в Красноярском крае

С 2009 г. наблюдается снижение процентной ставки ЦБ РФ, что благоприятно сказывается на деятельности предприятия (рис.2.4.5.). Ставка рефинансирования ЦБ РФ в течение 2009 года менялась 10 раз, все в сторону понижения, и в конце 2009 года составила 8,75%. В 2010 году ставка снижалась 4 раза и составила к концу 2010 года 7,75%. 28 февраля 2011 года Центральный банк РФ установил ставку рефинансирования в размере 8%. Согласно прогнозу, в 2012 г. планируется снижение ставки рефинансирования до 7,57 %.

Данная динамика влияет на изменение процентных ставок по кредитам всех банковских учреждений. Чем меньше данная ставка, тем меньше будет размер процентов в годовом исчислении, подлежащий уплате ЦБ <#"663591.files/image008.gif">

Рисунок 2.4.5. - Динамика ставки рефинансирования ЦБ РФ на конец года

Из таблицы 6 видно, что средняя заработная плата и денежные доходы потребителей увеличиваются с каждым годом. По данным Территориального органа Федеральной службы государственной статистики по Красноярскому краю, среднедушевые денежные доходы в месяц в 2012 г. составили 17907,2 руб., что на 11,3% больше, чем в 2011 году. Согласно прогнозу (рис. 2.4.6.), денежные доходы населения в 2013 г. увеличатся на 16,7 %.

Данная динамика положительно влияет на деятельность предприятия, поскольку рост денежных доходов ведёт впоследствии к росту спроса на товары и услуги, а, следовательно, к росту доходных поступлений организации и расширению клиентской базы.

Политические факторы также оказывают косвенное воздействие на деятельность ООО СОК Фитнес центр «Экселент» (таблица 2.4.4).

Рисунок 2.4.6 - Динамика денежных доходов населения в Красноярском крае

Таблица 2.4.4 - Влияние политических факторов на деятельность ООО СОК Фитнес центр «Экселент»

Факторы

Влияния факторов на деятельность предприятия

Политическая ситуация

В 2009-2011 гг. наметился, утвердился и продолжает реализовываться благоприятный политический курс, направленный на наращивание валового внутреннего продукта, повышение статуса страны на международном уровне, проведении благоприятной социальной политики и т.д.

Политика в области налогообложения

В настоящий момент политика в области налогообложения направлена на оптимизацию существующего налогового бремени. Так, в 2010 году были внесены изменения в статьи, касающиеся налога на доходы физических лиц, части нормируемых расходов.

Политика в области среднего бизнеса

Минэкономразвития подготовило предложения по усилению мер господдержки малого и среднего бизнеса. В настоящий момент существуют «две больших программы» поддержки среднего бизнеса на федеральном уровне.


В ходе анализа СТЭП-факторов были выявлены те факторы, которые оказывают наибольшее влияние на деятельность ООО СОК Фитнес центр «Экселент».

Рассмотрим факторы внешней среды прямого воздействия, непосредственно влияющие на деятельность ООО СОК Фитнес центр «Экселент».

Среду прямого воздействия называют непосредственным деловым окружением организации. Это окружение формирует такие субъекты среды, которые непосредственно влияют на деятельность конкретной организации. К ним относятся: поставщики, потребители, конкуренты, законы и государственные органы, рынок рабочей силы.

Поставщики.

Зависимость между предприятием и сетью поставщиков, обеспечивающих продуктами, оборудованием, энергией, финансовыми ресурсами, рабочей силой - один из ярких примеров прямого воздействия внешней среды на деятельность организации. Поставщики - очень сильный фактор. От их качества зависит жизнеспособность организации (таблица 2.4.5).

Таблица 2.4.5 - Основные поставщики ООО СОК Фитнес центр «Экселент»

Ресурсы

Наименование поставщика

1. Спортивное оборудование

ИП Иванов П.П., ОАО «Спорт инвентарь», ОАО «Спортмастер»

2.Аренда(телефон, электроэнергия, водоснабжение, канализация)

ООО «Енисейтелеком»

3. Интернет

ЗАО «Ростелеком»

4. Компьютерное программное обеспечение

ООО «ТехноСофт»

5. Подписка газет и журналов

Издательство «Бизнес Красноярск»

6. Реклама

ИП Клименко И.А.

7.Справочная правовая система «КонсультантПлюс»

ООО «Искра-Сервис»

8. Охрана

Частное охранное предприятие «Охран»

9. Финансовые ресурсы (кредиты)

ОАО Банк «Райффайзен»

10. Трудовые ресурсы

Министерство спорта г Красноярска, ООО «Градъ», СФУ


Данные поставщики имеют многолетний опыт работы и отличную репутацию. ООО СОК Фитнес центр «Экселент» работает с данными поставщиками практически с момента своего юридического образования, и за годы совместной работы между предприятиями сложились прочные партнерские отношения. Сроки поставки, цена и качество оговариваются в договоре, заключенном между поставщиком и предприятием, который удовлетворяет интересы обеих сторон.

Большинство поставщиков предприятия - крупные организации, имеющие отличную репутацию на данном рынке, а также запас финансовой прочности. Данный фактор положительно влияет на деятельность предприятия, поскольку предотвращает сбои в процессе закупки товаров.

Таким образом, поставщики играют огромную роль в формировании и развитии эффективного предприятия.

Потребители.

По мнению многих специалистов в области менеджмента, единственно подлинная цель бизнеса - создавать потребителя. Организация существует и тем более процветает до тех пор, пока есть потребитель, пока она удовлетворяет его потребности. Данный фактор является очень важным в деятельности каждого предприятия. Для ООО СОК Фитнес центр «Экселент» отношения с потребителями продукции складываются положительным образом.

По результатам опроса клиентов фитнес центра, было выявлено, что большую часть потребителей составляют люди в возрасте от 20 до 50 лет, с доходом выше 35000 руб., отдающие предпочтение высокому качеству услуг в сфере спорта.

Потребители получают качественные и доступные услуги, при этом ООО СОК Фитнес центр «Экселент» получает самую лучшую рекламу - положительные отзывы клиентов, повышая тем самым статус и престиж организации, что, в свою очередь, увеличивает поток новых клиентов.

В настоящее время значительно растут требования потребителей в области цен. Данный фактор положительно влияет на деятельность предприятия, стимулируя развитие качественной составляющей работы предприятия, повышение культуры обслуживания.

Анализируя существующую экономическую динамику, можно сделать вывод о том, что данная клиентская база предприятия будет прогрессивно пополняться в связи с динамичным ростом благосостояния населения, а также в связи с изменением вкусов и предпочтений потребителей в сторону фитнес услуг.

Конкуренты.

Конкуренты - это один из внешних факторов, влияние которого невозможно оспаривать. Руководство каждой организации понимает, что если не удовлетворять нужды потребителя лучше конкурентов, долго на рынке товаров или услуг не удержаться. Иногда не потребители, а именно конкуренты определяют, какие продукты деятельности организация сможет продать и по какой цене. Они ведут борьбу за влияние на все факторы внешней среды - трудовые ресурсы, материалы, капитал, за право на использование новых технологий.

Если рассматривать ООО СОК Фитнес центр «Экселент» как заведение предоставляющее фитнес услуги, расположенное в Железнодорожном районе города, то среди его конкурентов на данной территории выступают фитнес клубы «Спартак», «Атлетик», «Гараж». Если брать, в общем, заведения предоставляющие фитнес услуги, то в Красноярске находится достаточно таких мест, составляющих конкуренцию данной организации. Такими конкурентами выступают фитнес клубы «Ред», «XL», «Адмирал», «ДаВинчи».

Рассмотрим основные преимущества и недостатки этих организаций (таблица 2.4.6.) с помощью распространенной классификации всемирно известного швейцарского эксперта Харольда Фризенвинкеля, который предложил классификационный принцип зоологического обозначения различных типов компаний, по-разному действующих против своего конкурентного окружения.

Таблица 2.4.6 - Преимущества и недостатки фирм-конкурентов ООО СОК Фитнес центр «Экселент»

Образ

Признаки

Поведение

Особенности

Фирмы-конкуренты

«Гордые львы»

Средние размеры, способность к росту, обладание преимуществами в конкретных областях, агрессивная конкуренция

Лидерство за счет преимуществ наряду со стремлением к их достижению, явный динамизм, поощрение нововведений

Со временем обозначается тенденция к переходу в «слоны»

 «Адмирал», «Спартак»

«Могучие слоны»

Утрата динамизма, высокая стабильность, диверсификация, система филиалов, гигантизм

Следит за лидером, движется за ним в областях, приносящих успех, но при этом избегает риска

Со временем может оказаться в рядах «бегемотов»

 «Гараж»

«Бегемоты»

Большой оборот при несоразмерно малой прибыли, бюрократические отношения

Распыляется по различным направлениям, имеет сложную структуру

Спасение в санации и отказе от непродуктивных вложений

«XL», «Адмирал»

«Хитрые лисы»

Малые размеры, успешная нишевая политика

Лидер в 2-3 видах деятельности, имеет финансовые ресурсы

Устойчивы в случае кризиса

 «Алетик»

«Серые мыши»

Низкий уровень специализации, обычно подражатели

Нет коронных товаров, отсутствуют финансовые ресурсы

Наиболее подвержены риску банкротства

«Ред», «ДаВинчи»


В соответствии с данной классификацией Ю.Юданов выделяет следующие виды стратегий конкурентной борьбы.

. Стратегия «виолентов»: опираясь на свою гигантскую силу, фирма стремится доминировать на обширном рынке, по возможности вытесняя с него конкурентов. Она привлекает покупателя сравнительной дешевизной и добротностью изделий. Три важнейшие разновидности фирм-виолентов получили запоминающиеся названия: "гордые львы", "могучие слоны" и "неповоротливые бегемоты". Фундаментальный источник силы этих фирм заключается в том, что крупное производство обычно можно наладить более эффективно и с меньшими издержками, чем изготовление небольших партий сильно отличающихся друг от друга товаров. Кроме того, виоленты используют преимущества, создаваемые широкомасштабными научными исследованиями, развитой сетью сбыта и крупными рекламными кампаниями.

. Патиентная стратегия (средние предприятия) типична для фирм, ставших на путь узкой специализации. Она предусматривает изготовление особой, необычной продукции для определенного круга потребителей. Такая компания старается не распыляться, контролирует небольшую часть обширного рынка и завоевывает максимальную долю маленького рыночного сегмента. Свои, как правило, дорогие и высококачественные товары она адресует тем, кого не устраивает стандартная продукция. Не случайно их называют "хитрыми лисами" экономики. Стремясь избежать схватки с гигантами, они выискивают и активно формируют специальные потребности, спасая экономику от обезличивающего гнета стандарта. "Хитрая лиса" выбирает себе такую нишу, куда конкуренты сами не хотят вторгаться.

. Коммутантная (приспособительная) стратегия малых предприятий - "серых мышей" - преобладает при обычном бизнесе в местных масштабах. Создаваемые каждый раз для данного конкретного случая бесчисленные мелкие предприятия исполняют роль соединительной ткани экономики. Дело в том, что отсутствие крупных производственных мощностей, особых познаний в узкой области приводит к тому, что коммутантам почти все равно, чем заниматься. Такие фирмы имеют ряд преимуществ: они легко идут на резкие изменения сферы коммерческой деятельности, а повышенная гибкость становится источником силы в конкурентной борьбе.

В большей степени люди, которые хотят заниматься спортом и совершенствоваться, идут в основном в фитнес клуб небольших размеров, считая, что ценовая политика там намного ниже. В отличие от всех других заведений, в ООО СОК Фитнес центр «Экселент» услуги предоставляются инструкторами с категорией мастер и кандидат в мастера спорта, где стоимость одной персональной тренировки составляет в среднем 1200руб.

В данный момент между предприятиями пока еще нет жесткой конкурентной борьбы, поскольку наработанные клиентские базы организаций являются адекватными возможностям предприятий. В последующем, вес данного фактора весомо возрастет, поскольку, скорее всего предприятия выдвинут стратегию расширения и, как следствие, стратегию захвата большей доли рынка. Таким образом, в обозримом будущем фактор конкуренции будет иметь значительное влияние на деятельность предприятия.

Законы и государственные органы.

В целом, анализируемое предприятие, является законопослушным юридическим лицом, ведет свою деятельность исключительно на законном основании с соблюдением всей правовой базы. Органы государственного регулирования обеспечивают принудительное выполнение законов в соответствующих сферах своей компетенции, а также вводят собственные требования, зачастую также имеющие силу закона (Приложение У).

Внутренняя среда имеет несколько срезов, состояние которых в совокупности определяет тот потенциал и те возможности, которыми располагает организация. Но внутренняя среда может также быть и источником проблем и даже гибели организации в том случае, если она не обеспечивает необходимого функционирования организации.

Кадровый срез охватывает такие процессы как взаимодействие отдела кадров и сотрудников; наем, обучение и продвижение кадров; оценка результатов труда и стимулирование; создание и поддерживание отношений между работниками и т.д.

Из общей численности работающих на предприятии,21 человек со стажем работы свыше 10 лет. Количество работающих в возрасте: до 28 лет - 98 человека, 30-45 - 20 человек, 50-55 лет - 11 человек. При этом женщин - 79 человек, мужчин - 71 человек.

В ООО СОК Фитнес центр «Экселент» между сотрудниками царит дружественная атмосфера, каждый старается помочь коллеге, если у того что-то не получается или он просто не успевает. Однако работники практически не удовлетворены своим трудом из-за отсутствия дополнительной системы вознаграждения по результатам труда, отсутствия карьерного роста и возможности реализации полностью своих способностей, навыков и умений. На предприятии уделяется мало внимания обучению персонала, что, безусловно, сказывается на снижении производительности труда, уменьшении объемов продаж и, как следствие, прибыли организации. Но при этом в трудовом коллективе сложился настоящий корпоративный дух, который поддерживается различными мероприятиями, праздниками, выездами на природу и отличным отдыхом в компании своих коллег.

Организационный срез охватывает коммуникационные процессы, организационную структуру, распределение прав и ответственности, иерархию подчинения.

В ООО СОК Фитнес центр «Экселент» коммуникационный процесс осуществляется с помощью разных видов коммуникаций. Обмен информацией между данной организацией и окружающей средой производится посредством: публикации информации о деятельности клуба в журнале «Бизнес Красноярск»; рекламы предоставляемых услуг; предоставление отчетов о результатах своей деятельности в различные фонды, инспекции, администрацию. В этой сфере отношений формируется определенный имидж организации, который имеет большое значение на местном уровне.

Межуровневая коммуникация в отделенном подразделении - это обмен информацией между разными уровнями управления и отделами в организации. При этом информация перемещается с одного уровня на другой в пределах вертикальной коммуникации, то есть от высших уровней на низшие и наоборот.

Используется также такой вид коммуникации, как «директор - подчиненный». С помощью такого вида обмена информацией на отделенном подразделении определяются задачи, приоритеты и ожидаемые результаты; оговариваются проблемы повышения эффективности труда; использование разных форм поощрения работников; повышение квалификации; уведомление о тех или иных изменениях в организации.

Организационная структура ООО СОК Фитнес центр «Экселент» утверждается директором. Высокая концентрация полномочий и ответственности управления предприятия сосредоточена в одних руках. Так как предприятие реализует достаточно большое количество различных блюд китайской кухни, действует в относительно стабильных внешних условиях и для обеспечения своего функционирования требует решения стандартных управленческих задач, то из этого следует, что ООО СОК Фитнес центр «Экселент» имеет линейно - функциональную организационную структуру.

Маркетинговый срез.

Исследуемое предприятие занимается активной маркетинговой деятельностью. Руководство комплекса предпочитает тратить огромные суммы на маркетинговые исследования и рекламу, справедливо полагая, что лучшая реклама - результат деятельности предприятия, его репутация. ООО СОК Фитнес центр «Экселент» потратило около 100 тыс. руб. в течение 2012 г. на публикацию статей в различных журналах города и края.

К основным элементам имиджа фитнес клуба относятся: культура обслуживания; культура его оформления и его территориальное расположение; образ работников фитнес клуба и их квалификации; реклама и т.д. Немаловажный момент имиджа комплекса - это внешняя привлекательность ее работников и особенно руководителя. Обслуживающий персонал одет в униформу, кроме того, нельзя упустить такой важный момент, как сервис и доброжелательное отношение к клиенту.

Финансовый срез включает процессы, связанные с обеспечением эффективного использования и движения денежных средств в организации. По динамике экономических показателей за 2011-2012 гг. видно, что предприятие находится в хорошем финансовом положении (доход за 2012 год составил 12874тыс руб.) и эффективно вкладывает средства в развитие бизнеса.

Для анализа финансового положения предприятия за 2011 год был использован «Отчет о прибылях и убытках», в котором определены основные финансовые показатели деятельности организации:

-       Выручка от реализации продукции в размере 15680 тыс. руб.;

-    Валовая прибыль от реализации готовой продукции в сумме 8560 тыс. руб.;

-       Финансовый результат от обычной деятельности до налогообложения - прибыль 15000 с руб.;

-       Чистый убыток составил 2 595 тыс. руб. при планируемой на 2013 г. прибыли в 18500 тыс. руб.

На финансовый результат от управленческой деятельности до налогообложения повлияли:

-       договора с фондом социального страхования (по основному долгу);

-    списание дебиторской задолженности, в связи с истечением срока исковой давности 1500 тыс. руб.;

-       краткосрочные кредиты и займы общей стоимостью около 3 млн. руб.

В течение отчетного года проводилась работа по снижению дебиторской задолженности. По предъявленным претензиям направлены материалы на принудительное взыскание через исполнительные службы. Возврат сумм задолженности очень значительный из-за платежеспособности должников.

Кредиторская задолженность в течение года снизилась на 287 тыс. руб. Коэффициент абсолютной ликвидности на начало года равен - 0 и на конец года равен - 0,007 . Наблюдается увеличения коэффициента ликвидности оборотных активов с 0,31 до 0,69.

Коэффициент оборачиваемости увеличился с 0,53 на начало года до 1,57 на конец года. Соответственно, уменьшилась продолжительность оборотов в днях с 689 дней на начало года до 632 дней на конец года.

Производственный срез.

Данная организация работает с зарекомендовавшими себя на рынке поставщиками, что даёт компании определённые преимущества и обеспечивает высокое качество поставляемой продукции. Организация располагает высококачественным оборудованием, отвечающим современным стандартам.

Рассмотрим физический и моральный износ основного оборудования предприятия. Для примера возьмем тренажер «беговая дорожка ИТ-6000» с первоначальной стоимостью 52000руб., нормативным сроком службы - 10 лет и сроком эксплуатации - 3 года.

Кфиз.износа = (3/10)*100% = 30%

Из расчетов видно, что на предприятии всего на 30% произошла утрата основными фондами их потребительской стоимости под воздействием процесса труда, что говорит о хорошей эксплуатации оборудования персоналом и его пригодном состоянии для дальнейшей работы на нем.

Наряду с физическим износом ОФ претерпевают моральный износ. Сущность морального износа состоит в том, что средства труда обесцениваются, утрачивают способность до их физического износа, до окончания срока своей физической службы. Моральный износ бывает двух видов: первый вид - уменьшение стоимости оборудования вследствие удешевления их воспроизводства в современных условиях.

Организация приобрела данное оборудование в 2009 году за 52000 руб. В конце 2011 года аналогичный тренажер стоил 35600 руб. Величина морального износа первого вида такова:

Кмор.износа1= (Кперв.-Квосст.)/Кперв.*100% =

= (52000-35600)/52000*100% = 31,5%.

Однако с течением времени происходит не только удешевление аналогичного оборудования, но и появление более современной техники. В этом и заключается суть морального износа второго вида. Его показатель рассчитывается путем сравнения производительности:

Кмор.износа2 = (Пн - Пс) : Пн,

где Пс - производительность старого оборудования, стоящего на учете организации;

Пн - производительность более современного оборудования.

С расчетом морального износа второго вида могут возникнуть трудности. Ведь не всегда можно сразу определить ведущую величину производительности, да и за 2-3 года подобные тренажеры так быстро не усовершенствуются.

После проведения анализа СТЭП - факторов и факторов микроокружения приступим к реализации SWOT - анализа, в ходе которого выделим и сопоставим сильные и слабые стороны организации в области управления персоналом, а также возможности, которыми она располагает, и угрозы, которых следует избегать.

На данном этапе изучаются сильные и слабые стороны предприятия ООО СОК Фитнес центр «Экселент», возможности и угрозы, используя метод экспертных оценок, где в качестве экспертов выступают люди, работающие в организации и привлеченные извне. Экспертная комиссия утверждается приказом (Приложение Ф). Результаты экспертных оценок приведены в Приложениях Х-Ш. На основе полученных результатов можно сформировать SWOT-матрицу и определить стратегии развития организации в области управления персоналом (табл 2.4.7).

Из всех предложенных стратегий необходимо выбрать оптимальную стратегию. Это будет сделано с помощью матрицы оценки стратегий (таблица 2.4.8.), в ходе которой определена приоритетная стратегия - компенсационная стратегия.

Таблица 2.4.7. - Матрица SWOT-анализа ООО СОК Фитнес центр «Экселент»

 

Возможности 1. Получение кредитов на выгодных условиях для развития и обучения персонала 2.Возможность привлечения большего числа кандидатов на вакантные должности 3.Хорошая репутация организации у покупателей

Угрозы 1.Дефицит качественных специалистов на рынке труда  2.Наличие у конкурентов более привлекательных условий труда 3.Повышение текучести кадров

Сильные стороны 1.Хороший психологический климат  2. Хорошие условия труда  3.Высокий уровень компетентности руководителей

1.1.Компенсационная стратегия  2.2. Стратегия роста человеческого потенциала 3.3. Стратегия-культура

1.1. Стратегия - персонал 2.2.Стратегия-культура 3.3.Стратегия роста человеческого потенциала

Слабые стороны 1. Низкий уровень оплаты труда и отсутствие системы вознаграждений  2. Отставание от конкурентов в области соц. обеспечения 3. Отсутствие системы служебного продвижения

1.1.Компенсационная стратегия 2.2.Стратегия - персонал  3.3.Стратегия-культура

1.1. Стратегия-структура 2.2. Стратегия-культура 3.3.Компенсационная стратегия


Таблица 2.4.8 - Матрица выбора оптимальной стратегии ООО СОК Фитнес центр «Экселент»

Стратегии

Цели

Баллы


Повышение производительности труда

Максимизация прибыли

Повышение конкурентоспособности


1. Компенсационная стратегия

5 / 0,25

5 / 0,3

4 / 0,25

3,75

2.Стратегия роста человеческого потенциала

4 / 0,2

5/ 0,25

5 / 0,25

3,3

3.Стратегия- культура

5 / 0,2

4 / 0,15

5 / 0,15

2,35

4.Стратегия- структура

4 / 0,15

4 / 0,15

4 / 0,15

1,8

5.Стратеия-персонал

4 / 0,05

3 / 0,05

3 / 0,1

0,65


Вывод


Во второй главе была рассмотрена и проанализирована эффективность работы ООО СОК Фитнес центр «Экселент». Данное предприятие занимается предоставление услуг в сфере спорта и оздоровления населения на территории  г. Красноярска.

Исследуемое предприятие ООО СОК Фитнес центр «Экселент» имеет линейно-функциональную структуру управления. Наиболее значимым недостатком для данной структуры является недостаточная и неправильная координация между сотрудниками, которые отвечают за новые рынки сбыта, и теми, кто разрабатывает способы насыщения этих рынков; перегрузка сотрудников, которые принимают решения, из-за того, что они не способны передать другим часть своих полномочий; задержка поступления жизненно важной информации к сотрудникам, принимающим решения с опозданием из-за чрезмерно развитой иерархии.

Проведенное среди сотрудников анкетирование, показало, что в организации преобладает культура власти с элементами культуры роли - данный тип соответствует линейно-функциональной структуре управления.

Проведя анализ показателей эффективности трудовых ресурсов, можно сказать, что в отчетном году в ООО «Вечерний Шанхай» наблюдается увеличение производительности труда. Также произошло увеличение товарооборота. Всё это положительно характеризует деятельность организации.

Проведение факторного анализа производительности труда показало то, что для увеличения производительности труда и качества управления персоналом необходимо устранить проблемы, связанные с мотивационной программой, возможностью карьерного роста, вовлечением персонала в процесс управления и удовлетворенностью персонала заработной платой.

Проведен глубокий анализ внешней и внутренней среды организации, по результатам которого была определена оптимальная стратегия - компенсационная стратегия.

СПИСОК ЛИТЕРАТУРЫ


1.  Кабушкин Н.И. Основы менеджмента. Москва. 1998.

2.      Бизюкова И.В. Кадры управления: подбор и оценка: Учебное пособие. - М.: Экономика, 1998.

.        Жуков Е.Ф. Управление кадрами предприятия, М.: Издательское объединение «ЮНИТИ», 2005. - 288 с.

.        Паутов В.Н. Управление подготовкой кадров государственных служащих. - Владимир, 2002.

.        Турчинов А.И. Профессионализация и кадровая политика. М., 1998.

.        Модель И.М., Модель Б.С. Профессиональная культура предпринимателя// Социологические исследования, 1997, №10, с.10.

.        Сорокин П.А. система социологии. Т.2. - М.: Наука, 1993, с.499.

.        Вахрин П.И. Финансовый анализ в коммерческих и некоммерческих организациях: Учебное пособие. - М.:ИКЦ «Маркетинг», 2001. - 320 с.

.        Васина А.А. Анализ финансового состояния компании. - М, ИКФ «Альф», 2003

.        Никифорова Н.А. Анализ и мониторинг хозяйственной конъюнктуры. - М, 1998.

11.    Мескон М.Х., Альберт М. Основы менеджмента. Москва: «Дело», 1995.

12.    Абрамова И.Г. Персонал - технология менеджера. Л.:1999.

.        Белецкий И.П. Кадровый потенциал организаторов производства. М.:2000.

.        Егоршин А.П. Управление персоналом. - Н.Новгород: НИМБ, 1999.

.        Зайцев Г.Г. Управление кадрами на предприятии (Персональный менеджмент).М.: 1999.

.        Шекшня С.В. Управление персоналом современной организации. Учебно-практическое пособие. Изд. 4-е, перераб. и доп. (Серия «Библиотека журнала «Управление персоналом»): - М.: ЗАО «Бизнес-школа «Интел-Синтез», 2000.

17. Кибанов А.Я. Основы управления персоналом: учебник / А.Я. Кибанов. - М.: ИНФРА-М, 2005. -304 с.

18.    Кибанов А.Я. Управление персоналом организации: учебник / А.Я. Кибанов, И.Б. Дуракова. - М.: Экзамен, 2005. - 416 с.

19. Корпоративный менеджмент: справочник для профессионалов / ред. И.И. Мазур. - М.: Высш. шк., 2003. - 1077 с.

20.    Макарова И.К. Управление персоналом: учебник / И.К. Макарова. - М.: Юриспруденция, 2002. - 293 с.

.        Манаев С.М. Адаптация новых сотрудников: роли, функции, назначение / С.М. Манаев, Ю.Л. Горловенко // Управление персоналом. - 2001. - №11 . - С. 57-58.

.        Маслов Е.В. Управление персоналом предприятия: Учебное пособие / Е.В. Маслов. - М.: ИНФРА-М, 1999. - 312с.

.        Менеджмент организации / Под ред. З.П. Румянцевой, Н.А. Саломатина. - М.: ИНФРА-М, 1995.- 429с.

.        Мескон М.Х. Основы менеджмента: пер. с англ./ М.Х. Мескон, М. Альберт, Ф. Хедоури. - М.: Дело, 2005. - 720 с.

.        Мильнер Б.Э. Управление знаниями: Эволюция и революция в организации / Б.Э. Мильнер. - М.: ИНФРА-М, 2003. - 178 с.

.        Моргунов Е.Б. Управление персоналом: Исследование, оценка, обучение: учеб. пособие для вузов / Е.Б. Моргунов. - М.: Интел-Синтез, 2000. - 264 с.

.        Непогода А.В. Делопроизводство организации: подготовка, оформление и ведение документации / А.В. Непогода, П.А. Семченко. - М.: Омега-Л, 2007. - 480 с.

.        Одегов Ю.Г. Оценка эффективности работы с персоналом / Ю.Г. Одегов, К.Х. Абдурахманов, Л.Р. Котова. - М.: Альфа-Пресс, 2011. - 752 с.

.        Организационная культура: учебник / под ред. Н. И. Шаталовой. - М.: Экзамен, 2006. - 652 с.

ПРИЛОЖЕНИЕ А


ПРИЛОЖЕНИЕ Б

Вопросы анкеты

Количество положительных ответов

Заметны ли Вам плохое моральное состояние и слабая мотивация?

4

Кажутся ли Вам решения не последовательными, не соотнесенными со стандартными правилами и критериями?

3

Понимают ли сотрудники, чего от них хотят и каким образом может быть определен их вклад?

2

Могут ли являться определенные работники объектом конкурентного давления других сотрудников из-за того, что нет стандартных правил определения приоритетов?

3

Есть ли сотрудники, имеющие слишком большую нагрузку из-за того, что они выполняют работы, которые следовало бы выполнять другим?

4

Запаздывает ли принятие решения, является ли оно недостаточно качественным?

4

Поступает ли жизненно важная информация к сотрудникам, принимающим решения, с опозданием (возможно, из-за чрезмерно развитой иерархии)? Изолированы ли те, кто принимает решения, в своих структурных подразделениях организации из-за отсутствия адекватных средств координации их деятельности?

4

Перегружены ли сотрудники, которые принимают решения, из-за того, что они не способны передать другим часть своих полномочий?

4

Верно ли, что у Вас нет адекватных процедур для оценки результатов решений, принятых в прошлом подобных тем, которые принимаются сейчас?

1

Имеют ли место заметные конфликты и недостаточность координации?

2

Имеют ли отдельные сотрудники или группы сотрудников конфликтные цели, не связанные с общей политикой организации в отношении целей и приоритетов?

-

Были ли упущены возможности координации деятельности определенных групп с помощью создания бригад или использования других механизмов связи?

1

Участвуют ли сотрудники, выполняющие производственную работу, в планировании?

4

Возрастают ли расходы (независимо от инфляции), особенно в административной сфере?

4

Считаете ли Вы, что в вашей организации слишком много «вождей» по сравнению с числом «индейцев»?

1

Считаете ли Вы, что имеется слишком много канцелярской работы и процедур, отвлекающих от производительного труда и требующих дополнительного административного штата?

2

Считаете ли Вы, что организация не реагирует новаторски на изменение обстоятельств?

1

Есть ли у Вас специалист, который следит за изменениями некоторых факторов окружающей среды и способствует организационным нововведениям?

-

Является ли поддержка вышестоящими органами нововведений и планирования изменений достаточной?

4

Имеет ли место недостаточная и неправильная координация между сотрудниками, которые отвечают за новые рынки сбыта, и теми, кто разрабатывает способы насыщения этих рынков (например, между сбытом и исследовательской работой)?

4


ПРИЛОЖЕНИЕ В

Модель управления культурой организации


ПРИЛОЖЕНИЕ Г

Результаты опроса сотрудников по определению доминирующего типа организационной культуры ООО СОК Фитнес-центр «Экселент»

Характеристики организации

Оценка

1. ХОРОШИЙ НАЧАЛЬНИК: · Сильный, решительный и твердый, но справедливый, защищает преданных подчиненных, великодушен и снисходителен к ним. · Объективный и точный, избегает использовать власть в своих интересах, требует от подчиненных только то, что соответствует должностным обязанностям. · Избегает противоречий, легко поддается влиянию в вопросах, касающихся выполнения задачи, использует власть для получения ресурсов, необходимых для выполнения работы. · Заботится о личных нуждах других, использует свое положение для обеспечения возможностей, стимулирующих работу подчиненных.

 7  3  4  3

2. ХОРОШИЙ ПОДЧИНЕННЫЙ: · Угодливый, трудолюбивый и преданный интересам своего начальника. · Ответственный и надежный, выполняет свои обязанности и избегает действий, беспокоящих начальника. · Желает внести свой вклад в решение задачи, выдвигает идеи и предложения, тем не менее, охотно уступает первенство другим, более компетентным и способным. · Крайне заинтересован в развитии своих потенциалов, нет предубеждений против получения помощи, учебы, уважительно относится к нуждам и ценностям других, охотно помогает сам.

 2 3  2  3

3. ХОРОШИЙ ЧЛЕН ОРГАНИЗАЦИИ ПРЕЖДЕ ВСЕГО ВЫПОЛНЯЕТ · Личные приказания начальника. · Обязанности, требования своей собственной роли и следует привычным образцам поведения. · Действия, требования, вытекающие из задачи или профессии и из возможностей, энергии и материальных ресурсов. · Личные интересы.

 3 4  2  1

4. ЛЮДИ, КОТОРЫЕ ПРЕУСПЕВАЮТ В ОРГАНИЗАЦИИ · Расчетливы, соперничают друг с другом, с сильными устремлениями к власти. · Добросовестные и ответственные, с глубоким чувством преданности организации. · Компетентные и полезные, с большим желанием сделать дело. · Эффективны и компетентны в личностных взаимоотношениях, желающие помочь росту и развитию других сотрудников.

 2 3 3 2

5. ОТНОШЕНИЕ ОРГАНИЗАЦИИ К СОТРУДНИКУ · Такое, как будто его время и энергия находятся в распоряжении лиц, стоящих выше по служебной лестнице. · Временем и усилиями сотрудников организация распоряжается в рамках контракта, имеющего права и обязанности с обеих сторон. · Как к партнеру, связывающему свои умения и способности с общим делом. · Как к интересному и ценному человеку со своими правами.

 4  3  2 1

6. СОТРУДНИКАМИ УПРАВЛЯЮТ И НА НИХ ВЛИЯЮТ · Личным проявлением экономической и политической силы (награды и наказания). · Безналичным проявлением экономической и политической силы, чтобы навязать методы и нормы выполнения работ. · С помощью обещания и обсуждения требований, выдвигаемых задачей и ведущих к достижению цели путем соответствующей деятельности, мотивированной личностью. · Внутренний интерес и удовлетворение от предстоящей работы и (или) участие, забота о нуждах других людей, вовлеченных в эту деятельность.

 5 3  2  2

7. ОДИН СОТРУДНИК ИМЕЕТ ПРАВО КОНТРОЛИРОВАТЬ ДЕЯТЕЛЬНОСТЬ ДРУГОГО, · Если у этого сотрудника больше авторитета и власти в организации. · Если ему предписано руководить другими. · Если у него больше знаний о выполняемой задаче. · Если другой понимает, что помощь и руководство первого могут способствовать его росту и знаниям.

  5 4 1 1

8. ОСНОВАНИЕ ДЛЯ ПОСТАНОВКИ ЗАДАЧИ: · Личные нужды и мнение тех, кто находится у власти. · Формальное распределение должностных обязанностей и ответственности в системе. · Требования к ресурсам и экспертные оценки для выполнения работы. · Личные желания и необходимость приобретения знаний отдельными членами организации.

 5 5 4 5

9. РАБОТА СОВЕРШАЕТСЯ ИЗ-ЗА · Получения вознаграждения, страха наказания или личной преданности отдельным влиятельным лицам. · Соблюдения договорных обязательств, подкрепленных санкциями и личной преданностью организации или системе. · Удовлетворения от работы и достижений и (или) из-за личной преданности идее. · Любви к работе ради самой работы и интереса и уважения к запросам и ценностям сотрудников.

 4  5  1 1

10. ЛЮДИ РАБОТАЮТ ВМЕСТЕ, · Когда этого требует вышестоящее руководство, или когда понимают, что могут использовать друг друга для личной выгоды. · Когда координация и обмен определяются формальной системой. · Когда их совместный вклад необходим для достижения цели. · Когда сотрудничество лично принять, стимулирует и вызывает на соревнование.

 3  7 5

11. СОПЕРНИЧЕСТВО · За личную власть и выгоду. · За положение с высоким статусом в формальной системе. · За максимальный вклад в выполнение задач. · За внимание к чьим-либо личным запросам.

 2 2 4 4

12. КОНФЛИКТ · Контролируется вмешательством высшего руководителя и часто им поощряется, чтобы сохранить свою власть. · Подавляется ссылкой на правила, процедуры поведения и определения ответственности. · Разрешается через обсуждение качества результатов работы. · Разрешается с помощью открытого и глубокого обсуждения личных запросов и ценностей.

 5  2 1 4

13. РЕШЕНИЯ · Принимаются лицом, обладающим большей властью. · Принимаются лицом, которое обязано это делать. · Принимаются лицами, которые лучше других знакомы с задачей. · Принимаются сильно вовлеченными лицами, на которых влияет результат.

 4 3 2 1

14. СООТВЕТСТВУЮЩЕЕ УПРАВЛЕНИЕ И ИНФОРМАЦИОННАЯ СТРУКТУРА: · Приказ идет сверху вниз в простой пирамиде так, что любой, находящийся выше в пирамиде, имеет власть над тем, кто ниже; информация распространяется вверх посредством последовательных распоряжений. · Директивы распространяются сверху вниз и информация идет вверх в пределах функциональных пирамид, которые соединяются вверху; власть и ответственность ограничиваются сотрудниками, расположенными ниже в пирамиде; перекрестный функциональный обмен ограничен. · Информация о требованиях, предъявляемых к задаче, и проблемах идет из центра, решающего задачу, вверх и наружу, причем те кто понимает лучше всего проблему, определяют необходимые ресурсы и поддержку от остальной части организации; координирующий совет может установить порядок очередности и уровни ресурсов на основе информации ото всех центров задачи; структура должна изменяться в соответствии с природой и местом задачи. · Информация и влияние идут от человека к человеку на основе связей, в которые свободно вступают ради работы, знаний, взаимной поддержки и удовольствия; координирующая функция может установить общие уровни взносов (вкладов), необходимых для сохранения организации; эти задачи определяются общим соглашением.

  7  2    3      1

15. НА ОКРУЖЕНИЕ РЕАГИРУЮТ ТАК, СЛОВНО ЭТО · Джунгли, где все против всех, и тот, кто не эксплуатирует других, сам эксплуатируется. · Упорядоченная и рациональная система, где конкуренция ограничена законом, а конфликты разрешаются путем переговоров и компромиссов. · Совокупность неопределенных форм и систем, которые нужно переформировать и улучшить путем организации. · Комплекс потенциальных опасностей и помощи.

 1 5  4  2


ПРИЛОЖЕНИЕ Д

Расчет показателей эффективности структуры управления ООО СОК Фитнес центр «Экселент»

Система направлений оценки эффективности

Основные критерии оценки эффективности

Оценка в баллах (0-1)

Достижение цели

1. Степень достижения цели 2. Расширение доли рынка 3.Сохранение организации как целостности

0,6 0,4 0,5

Качество функционирования

1. Соотношение централизации и децентрализации 2. Рост гибкости организационной формы 3. Соподчиненность дерева целей и уровней иерархии 4. Эффективность текущей обработанной информации, включая ее комплексность 5. Скорость и точность выделения информации по специальным запросам 6. Надежность и безопасность информации 7. Своевременность информации 8. Наличие необходимой информации 9. Экономичность от масштаба сбора, обработки, передачи информации

0,4 0,4 0,5 0,4  0,4  0,5 0,4 0,3 0,4

Экономичность

1. Удельный вес издержек управления в общих издержках 2. Затраты на подготовку управленцев 3. Затраты на управленческое консультирование 4. Эффективность управленческих решений 5. Точность управленческих решений 6. Надежность решений 7. Быстрота подготовки управленческих решений 8. Гибкость и последовательность принятия решений

0,4 0,4 0,2 0,5 0,6 0,6 0,5 0,7

Изменение в качестве рабочей силы

1. Гибкость в системе продвижения по службе 2. Полномочия работников и их ответственность 3. Степень удовлетворения выполняемой работы 4. Повышение квалификации

0,2 0,5 0,5 0,4

Внешние и внутренние социально-экономические условия

1. Способность СТЭП факторного анализа 2. Наличие обоснованных целей 3. Степень интеграционной поддержки

0,3 0,5 0,4

Максимум 27 баллов

ИТОГО:

12


Похожие работы на - Анализ и оценка результативности труда руководителей и специалистов на примере ООО СОК фитнес центр 'Экселент'

 

Не нашли материал для своей работы?
Поможем написать уникальную работу
Без плагиата!
Без нейросетей!