Понятие двойного интеграла и его геометрическая интерпретация. Свойства двойного интеграла. Сведение двойного интеграла к повторному
Государственное
казенное образовательное учреждение
высшего
профессионального образования
«РОССИЙСКАЯ
ТАМОЖЕННАЯ АКАДЕМИЯ»
Кафедра
таможенной статистики
КУРСОВАЯ
РАБОТА
по
дисциплине: «Математический анализ»
на тему
«Понятие двойного интеграла и его геометрическая интерпретация. Свойства
двойного интеграла. Сведение двойного интеграла к повторному»
Выполнил: Д.Н. Турлина, студент 1-го
курса очной формы обучения экономического факультета, группа Э121б
Люберцы 2012
Оглавление
Введение
Глава 1. Двойной интеграл
.1 Определение двойного интеграла
.2 Свойства двойного интеграла
.3 Геометрическая интерпретация
двойного интеграла
.4 Понятие двойного интеграла для
прямоугольников
Глава 2. Методы вычисления двойного
интеграла
.1 Вычисление двойного интеграла в
декартовых координатах
.2 Вычисление двойного интеграла в
полярных координатах
.3 Сведение двойного интеграла к
повторному
Глава 3. Применение двойного
интеграла.
.1 Применение двойного интеграла в
экономике
.2 Применение двойного интеграла в геометрии
Заключение
Список использованных источников
Введение
История понятия интеграла тесно связана с
задачами нахождения квадратур. Задачами о квадратуре той или иной плоской
фигуры математики Древней Греции и Рима называли задачи на вычисление площадей.
Латинское слово quadratura
переводится как “придание квадратной формы”. Необходимость в специальном
термине объясняется тем, что в античнoe
время (и позднее, вплоть до XVIII столетия) еще не были достаточно развиты
представления о действительных числах. Математики оперировали с их
геометрическими аналогами или скалярными величинами, которые нельзя
перемножать. Поэтому и задачи на нахождение площадей приходилось формулировать,
например, так: «Построить квадрат, равновеликий данному кругу». (Эта классическая
задача “о квадратуре круга” круга» не может, как известно, быть решена с
помощью циркуля и линейки.)
Символ ò введен
Лейбницем (1675 г.). Этот знак является изменением латинской буквы S (первой
буквы слова summa). Само
слово интеграл придумал Я. Бернулли (1690 г.).Вероятно, оно происходит от
латинского nintegro,
которое переводится как приводить в прежнее состояние, восстанавливать.(Действительно,
операция интегрирования «восстанавливает» функцию, дифференцированием которой
получена подынтегральная функция.) Возможно, происхождение термина интеграл
иное: слово integer
означает целый.
В ходе переписки И. Бернулли и Г. Лейбниц
согласились с предложением Я. Бернулли. Тогда же, в 1696 г., появилось и
название новой ветви математики-интегральное исчисление (calculusintegralis),
которое ввел И. Бернулли.
Другие известные термины, относящиеся к
интегральному исчислению, появились заметно позднее. Употребляющееся сейчас
название первообразная функция заменило более раннее «примитивная функция»,
которое ввел Лагранж (1797 г.).Латинское слово primitivus
переводится как «начальный»:F(x)
= òf(x)dx
-
начальная
(или первоначальная, или первообразная) для f(x),
которая получается из F(x)дифференцированием.
В современной литературе множество всех первообразных для функцииf(х)
называется также неопределенным интегралом. Это понятие выделил Лейбниц,
который заметил, что все первообразные функции отличаются на произвольную
постоянную.
называют определенным интегралом (обозначение
ввел К. Фурье (1768-1830), но пределы интегрирования указывал уже Эйлер).
Многие значительные достижения математиков
Древней Греции в решении задач на нахождение квадратур (т. е. вычисление
площадей) плоских фигур, а также кубатур (вычисление объемов) тел связаны с
применением метода исчерпывания, предложенным Евдоксом Книдским (ок. 408 - ок.
355 до н.э.). С помощью этого метода Евдокс доказал, например, что площади двух
кругов относятся как квадраты их диаметров, а объем конуса равен 1/3 объёма
цилиндра, имеющего такие же основание и высоту. Метод Евдокса был
усовершенствован Архимедом.
С помощью метода исчерпывания, целого ряда
других остроумных соображений (в том числе с привлечением моделей механики)
Архимед решил многие задачи. Он дал оценку числа p
(3.10/71<p<3.1/7), нашел объемы шара и эллипсоида,
площадь сегмента параболы и т. д. Сам Архимед высоко ценил эти результаты:
согласно его желанию на могиле Архимеда высечен шар, вписанный в цилиндр
(Архимед показал, что объем такого шара равен 2/3 объема цилиндра).
Архимед предвосхитил многие идеи интегрального
исчисления. (Добавим, что практически и первые теоремы о пределах были доказаны
им.) Но потребовалось более полутора тысяч лет, прежде чем эти идеи нашли
четкое выражение и были доведены до уровня исчисления.
В XVII
в. были сделаны многие открытия, относящиеся к интегральному исчислению. Так,
П.Ферма уже в 1629 г. задачу квадратуры любой кривой у = хn,
где п - целое (т.е по существу вывел формулу òхndx
= (1/n+1)хn+1),
и на этой основе решил ряд задач на нахождение центров тяжести. И. Кеплер при
выводе своих знаменитых законов движения планет фактически опирался на идею
приближенного интегрирования. И. Барроу(1630-1677), учитель Ньютона, близко
подошел к пониманию связи интегрирования и дифференцирования. Большое значение
имели работы по представлению функций в виде степенных рядов.
Однако при всей значимости результатов,
полученных многими чрезвычайно изобретательными математиками XVII столетия
исчисления еще не было. Этим занялись Ньютон и Лейбниц, открывшие независимо
друг от друга факт, известным под названием формулы Ньютона - Лейбница. Тем
самым окончательно оформился общий метод. Главное уже было сделано:
дифференциальное и интегральное исчисление создано.
Методы математического анализа активно
развивались в следующем столетии (в первую очередь следует назвать имена Л.
Эйлера, завершившего систематическое исследование интегрирования элементарных
функций, и И. Бернулли). В развитии интегрального исчисления приняли участие
русские математики М.В. Остроградский (1801-1862), В.Я. Буняковский (1804-1889),
П.Л. Чебышев (1821-1894). Принципиальное значение имели, в частности,
результаты Чебышева, доказавшего, что существуют интегралы, не выразимые через
элементарные функции.
Строгое изложение теории интеграла появилось
только в прошлом веке. Решение этой задачи связано с именами О.Коши, одного из
крупнейших математиков, немецкого ученого Б. Римана (1826-1866), французского
математика Г. Дарбу (1842-1917).
Ответы на многие вопросы, связанные с
существованием площадей и объемов фигур, были получены с созданием К. Жорданом
(1838-1922) теории меры.
Различные обобщения понятия интеграла уже в
начале нашего столетия были предложены французскими математиками А. Лебегом
(1875-1941) и А. Данжуа (1884-1974), советским математиком А.Я. Хинчинчиным
(1894-1959).
В своей работе своей целью я ставлю задачу
изучить:
определение и смысл двойного интеграла;
свойства двойного интеграла;
вычисление двойного интеграла;
сведение двойного интеграла к повторному.
Вычисления двойного интеграла в полярных
координатах после попыток вычислить его в декартовых координатах.
двойной интеграл геометрия
Глава 1. Двойной интеграл
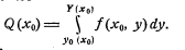
.1 Определение двойного интеграла
.2 Свойства двойного интеграла
Свойства двойного интеграла (и их вывод)
аналогичны соответствующим свойствам однократного определенного интеграла.
°. Аддитивность. Если функция f(x, y)
интегрируема в области D и если область D при помощи кривой Г площади нуль
разбивается на две связные и не имеющие общих внутренних точек области D1
и D2, то функция f(x, y) интегрируема в каждой из областей D1
и D2, причем



°. Линейное свойство. Если функции f(x, y) и
g(x, y) интегрируемы в области D, а α
и β
- любые вещественные числа, то функция [α
· f(x, y) + β· g(x, y)] также
интегрируема в области D, причем




°. Если функции f(x, y) и g(x, y) интегрируемы в
области D, то и произведение этих функций интегрируемо в D.
°. Если функции f(x, y) и g(x, y) обе
интегрируемы в области D и всюду в этой области f(x, y) ≤ g(x, y), то


°. Если функция f(x, y) интегрируема в области
D, то и функция |f(x, y)| интегрируема в области D, причем


(Конечно, из интегрируемости |f(x, y)| в D не
вытекает интегрируемость f(x, y) в D.)



В частности, если функция f(x, y) непрерывна в
D, а область D связна, то в этой области найдется такая точка (ξ,
η),
что μ
= f(ξ,
η),
и формула принимает вид



°. Важное геометрическое свойство.
равен
площади области D
Пусть в пространстве дано тело T (рис. 2.1),
ограниченное снизу областью D , сверху - графиком непрерывной и неотрицательной
функции ) z=f (x, y ,) которая определена в области D , с боков -
цилиндрической поверхностью, направляющей которой является граница области D ,
а образующие параллельны оси Оz. Тело такого вида называется цилиндрическим
телом.
1.3 Геометрическая интерпретация двойного
интеграла
.4 Понятие двойного интеграла для прямоугольника
Пусть произвольная функция f(x, y) определена
всюду на прямоугольнике R = [a ≤ x ≤ b] ×
[c ≤ y ≤ d] (см. Рис. 1).
Разобьем сегмент a ≤ x ≤ b на n
частичных сегментов при помощи точек a = x0 < x1 <
x2 < ... < xn = b, а сегмент c ≤ y ≤ d
на p частичных сегментов при помощи точек c = y0 < y1
< y2 < ... < yp = d.
Этому разбиению при помощи прямых, параллельных
осям Ox и Oy, соответствует разбиение прямоугольника R на n · p частичных
прямоугольников Rkl = [xk-1 ≤ x ≤ xk]
×
[yl-1 ≤ y ≤ yl] (k = 1, 2, ..., n; l = 1, 2,
..., p). Указанное разбиение прямоугольника R обозначим символом T. В
дальнейшем в этом разделе под термином "прямоугольник" будем понимать
прямоугольник со сторонами, параллельными координатным осям.
На каждом частичном прямоугольнике Rkl
выберем произвольную точку (ξk,
ηl).
Положив Δxk
= xk - xk-1, Δyl
= yl - yl-1, обозначим через ΔRklплощадь
прямоугольника Rkl. Очевидно, ΔRkl
= ΔxkΔyl.
Число


называется интегральной суммой функции f(x, y),
соответствующей данному разбиению T прямоугольника R и данному выбору
промежуточных точек (ξk,
ηl)
на частичных прямоугольниках разбиения T.
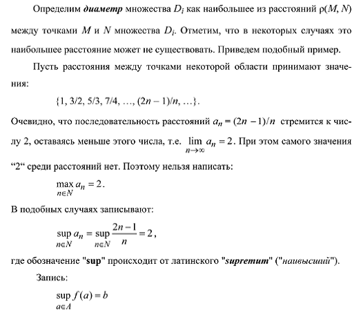
Диагональ
будем
называть диаметром прямоугольника Rkl. Символом Δ
обозначим наибольший из диаметров всех частичных прямоугольников Rkl.
Число I называется пределом интегральных сумм
(1) при Δ
→ 0, если для любого положительного числа ε
можно указать такое положительное число δ,
что при Δ
< δ
независимо от выбора точек (ξk,
ηl)
на частичных прямоугольниках R выполняется равенство
| σ
- I | < ε.
Функция f(x, y) называется интегрируемой (по
Риману) на прямоугольнике R, если существует конечный предел I интегральных
сумм этой функции при Δ → 0.
Указанный предел I называется двойным интегралом
от функции f(x, y) по прямоугольнику R и обозначается одним из следующих
символов:


Замечание. Точно также, как и для однократного
определенного интеграла, устанавливается, что любая интегрируемая на
прямоугольнике R функция f(x, y) является ограниченной на этом прямоугольнике.
Это дает основание рассматривать в дальнейшем
лишь ограниченные функции f(x, y).
Глава 2. Методы вычисления двойного интеграла
.1 Вычисление двойного интеграла в декартовых
координатах
Пусть область D
задается неравенствами (см.Рис.3):
(1)
где функция унижн(х) и уверхн(х)
непрерывны на отрезке
и функция f(х,у)
непрерывна в области D.
Тогда двойной интеграл от функции f(х,у)
по области D
Вычисляется в виде повторного интеграла:
(2)
Пусть область D
задается неравенствами:
(3)
(см.Рис 4.)Тогда двойной интеграл по области D
от функции f( х, у )
вычисляется в виде повторного интеграла:
(4)
Замечание 1.Если область D
нельзя задеть в виде неравенства (1) или (3), то её разбивают на две или
несколько частей D1,
D2,
….., каждую из некоторых можно задать такими неравенствами. И тогда двойной
интеграл по области D есть сумма
интегралов по областям D1,
D2,
… .
Замечание 2.Если при вычислении двойного
интеграла в виде повторного по формуле (2) переходят к вычислению в виде
повторного по формуле (4) (или наоборот), то говорят, что в двойном интеграле
изменяется порядок интегрирования.
.2 Вычисление двойного интеграла в полярных
координатах
Пусть в полярных координатах область D
задается неравенствами:
(См. Рис.5), где функция Rвнутр.(ϕ)≤
r≤ Rвнеш.(ϕ)
непрерывна на отрезке
. Тогда двойной
интеграл по области D от функции f(
х, у ) вычисляется в виде повторного интеграла:
Обращаем внимание на дополнительный множитель r
во втором (правом) интеграле.
Это якобиан, который всегда появляется в двойном
интеграле при переходе к другим координатам. В полярных координатах якобиан
равен r.
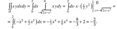
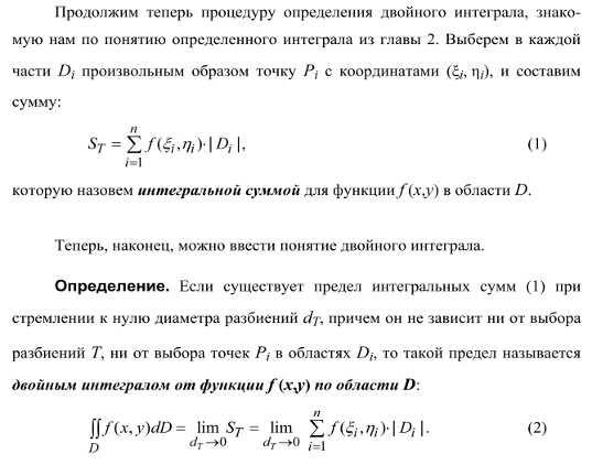
Пример 1.
Вычислить двойной интеграл
по
области
а) в декартовых координатах;
б) в полярных координатах.
Решение: Неравенство
задает
круг радиуса R=1 с центром в
точке А(1;0), поэтому данная область совпадает с областью D3
(См.
Рис.10), и в декартовых координатах вычисление двойного интеграла будет такое:
б)
,
поэтому двойной интеграл в полярных координатах будет выглядеть так:
Замечание 3. Значение интеграла получилось
отрицательное, т.к. подынтегральная функция f(x,y)
=xyотрицательна в
области интегрирования.
Замечание 4. В данном примере вычисления
двойного интеграла в декартовых, и в полярных координатах довольно несложное.
Однако часто вычисление двойного интеграла в декартовых координатах в виде
повторного довольно затруднительно, и вычисления значительно упрощаются при
изменении порядка интегрирования или при переходе к полярным координатам.
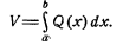
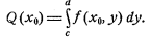
.3 Сведение двойного интеграла к повторному
Пусть тело ограничено плоскостями х=а и х=b
(Рис.11). Допустим, что сечению тела плоскостью, перпендикулярной к оси ОХ и
отвечающей абсциссе х(а ≤х≤ b),
имеет площадь Q(х). Тогда объем
тела, в предположении его существования, выразиться формулой:
Применим теперь эту формулу к вычислению объема
цилиндрического бруса. Начнем с простого случая, когда в основании лежит
прямоугольник
(Рис.12).
Сечение бруса плосокостью х=х0 есть
криволинейная трапеция
Для нахождения ее площади спроектируем эту
фигуру на плоскость yz; мы получим конгруентную с ней трапецию
(Рис.11) (Рис.12)
Итак,
Но уравнение линии
на
плоскости yz, очевидно,
будет
z=f(x0;y)
(c ≤
y ≤
d)
Пользуясь известным выражением площади
криволинейной трапеции в виде определенного интеграла , будем иметь:
Так как рассуждение к любому сечению, то вообще a
≤
x≤b
Подставим это значение в Q(x)
в формулы и получим
Но мы имеем для объема V
выражение, а значит
двойной интеграл приведен к повторному.
Аналогичный результат можно получить и для более
общего случая, когда область (Р) на плоскости (ху) представляет собой
криволинейную трапецию, ограниченную двумя кривыми:
и двумя ординатами х=а и х=b
(Рис.13). Разница по сравнению состоит в следующем: раньше при любом
фиксированном х=х0 изменение у происходило в одном и том же
промежутке
, а теперь этот
промежуток
сам зависит от х0,
так что
.
Окончательно получим
Глава 3. Применение двойного интеграла
.1 Применение двойного интеграла в экономике
Пусть D
- область посевов некоторой сельскохозяйственной культуры, и пусть в каждой
точке М(х,у)
Dизвестна
урожайность q(x,y)этой культуры, (например, по наблюдениям из космоса). Тогда
величина
есть
количество урожая, которое можно собрать с области Dпри отсутствии потерь.
.2 Применение двойного интеграла в геометрии
В геометрии двойноыи интегралы в основном
используются для вычисления объемов и площадей.
Как мы знаем, объем V тела,
ограниченного поверхностью
, где
- неотрицательная функция, плоскостью
и
цилиндрической поверхностью, направляющей для которой служит граница области D,
а образующие параллельны оси Oz, равен двойному интегралу от функции
по области
D :
Пример 1. Вычислить объем тела,
ограниченного поверхностями x=0, у=0, х+у+z=1, z=0 (рис. 17).
Рис.17 Рис.18
Решение.
D -
заштрихованная на рис. 17 треугольная область в плоскости Оху, ограниченная
прямыми x=0, у=0, x+y=1. Расставляя пределы в двойном интеграле, вычислим
объем:
Итак,
куб. единиц.
Замечание 1. Если тело, объем
которого ищется, ограничено сверху поверхностью
а снизу-поверхностью
, причем
проекцией обеих поверхностей на плоскость Оху является область D, то объем V
этого тела равен разности объемов двух «цилиндрических» тел; первое из этих
цилиндрических тел имеет нижним основанием область D, а верхним - поверхность
второе тело
имеет нижним основанием также область D, а верхним - поверхность
(рис.18).
Поэтому объём V равен разности двух
двойных интегралов :
или
(1)
Легко, далее, доказать, что формула
(1) верна не только в том случае, когда
и
неотрицательны, но и тогда, когда
и
- любые
непрерывные функции, удовлетворяющие соотношению
Замечание 2. Если в области D
функция
меняет знак,
то разбиваем область на две части: 1) область D1 где
2) область
D2 ,где
.
Предположим, что области D1 и D2 таковы, что двойные
интегралы по этим областям существуют. Тогда интеграл по области D1
будет положителен и будет равен объему тела, лежащего выше плоскости Оху.
Интеграл по D2 будет отрицателен и по абсолютной величине равен
объему тела, лежащего ниже плоскости Оху, Следовательно, интеграл по D будет
выражать разность соответствующих объемов.
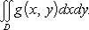
Теперь рассмотри применение двойных
интегралов для вычисления площади плоской области. Если мы составим
интегральную сумму для функции
по области D, то эта
сумма будет равна площади S,
при любом способе разбиения. Переходя
к пределу в правой части равенства, получим
Если область D правильная,
то площадь выразится двукратным интегралом
Производя интегрирование в скобках,
имеем, очевидно,
Заключение
Роль интеграла в развитии
современной науки огромна. Вот например его применение в решении задач физики:
если на частицу действует сила F, кинетическая энергия не остается
постоянной. В этом случае согласно: d(mu2/2) = Fds приращение
кинетической энергии частицы за время dt равно
скалярному произведению Fds, где ds -
перемещение частицы за время dt. Величина dA=Fdsназывается
работой, совершаемой силой F.
Пусть точка движется по оси ОХ под
действием силы, проекция которой на ось ОХ есть функция f(x) (f-непрерывная
функция). Под действием силы точка переместилась из точки S1(a) в S2(b). Разобьем
отрезок [a;b] наnотрезков,
одинаковой длины Dx = (b - a)/n. Работа
силы будет равна сумме работ силы на полученных отрезках. Т.к. f(x)
-непрерывна, то при малом [a;x1] работа
силы на этом отрезке равнаf(a)(x1-a).
Аналогично на втором отрезке f(x1)(x2-x1), на n-ом отрезке
- f(xn-1)(b-xn-1).Следовательно
работа на [a;b] равна:
А »An= f(a)Dx
+f(x1)Dx+...+f(xn-1)Dx=
((b-a)/n)(f(a)+f(x1)+...+f(xn-1))
Приблизительное равенство переходит
в точное при n®¥b
А = lim n®¥a [(b-a)/n] ( f(a)+...+f(xn-1))=òf(x)dx (по
определению)
или например при нахождении
координат центра масс.
Интеграл используется в таких науках
как физика, геометрия, математика и других науках. При помощи интеграла
вычисляют работу силы, находят координаты центр масс, путь пройденный
материальной точкой. В геометрии используется для вычисления объема тела,
нахождение длины дуги кривой и др.
Список использованных источников
1. Классический университетский
учебник МГУ «Высшая математика» В.А. Ильин, А.В. Куркина / 2011г
. Н.Я. Виленкин, О.С.
Ивашев-Мусатов, С.И. Шварцбурд. Алгебра математический анализ/ М.: 1993.
. И.В. Савельев, Курс общей физики,
том 1/ М.: 1982.
. А.П. Савина. Толковый
математический словарь. Основные термины/ М.: Русский язык, 1989.
. П.Е. Данко, А.Г. Попов, Т.Я.
Кожевников. Высшая математика в упражнениях и задачах, часть 1/ М.: Оникс 21
век, 2003.
. Г.И. Запорожец. Руководство к решению
задач по математическому анализу/ М.: Высшая школа, 1964.
. Н.Я. Виленкин. “Задачник по курсу
математического анализа”/ М.:, Просвещение, 1971.
. Л.Д. Кудрявцев. “Курс
математического анализа”, том 1/ М.: Высшая школа, 1988.