Изменение бизнес-модели инновационного проекта

  • Вид работы:
    Дипломная (ВКР)
  • Предмет:
    Менеджмент
  • Язык:
    Русский
    ,
    Формат файла:
    MS Word
    2,2 Мб
  • Опубликовано:
    2013-06-18
Вы можете узнать стоимость помощи в написании студенческой работы.
Помощь в написании работы, которую точно примут!

Изменение бизнес-модели инновационного проекта

Содержание

Перечень таблиц

Перечень рисунков

Введение

Раздел 1. Критический обзор теоретических аспектов

1.1 Определение понятия «Бизнес-модель»

.2 История развития бизнес-моделей

1.2.1 Бизнес-модель компании Toyota

.2.2 Бизнес-модель компании McDonald’s

.2.3 Бизнес-модель компании Carrefour

1.3. Эпоха бизнес-моделей

.4 Обзор современных концепций создания бизнес-модели

1.4.1 Концепция Джона Маллинса и Рэнди Комисара

.4.2 Концепция Алекса Остервальдера и Ива Пинье

1.5 Как разработать инновационную бизнес-модели компании

.6 Задачи выполняемые бизнес-моделью компании

.7 Критерии оценки эффективности бизнес-модели

.8 Выводы по Разделу 1

Раздел 2. Обоснование выбора методологии исследования

2.1 Описание компании и проблемы

.2 Выбор методологии исследования и определение этапов исследования

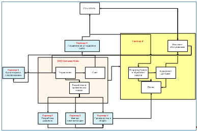
.3 Формулирование существующей бизнес-модели компании «Сильвер Койн»

.4 Анализ и оценка существующей модели компании «Сильвер Койн»

.5 Вторичные гипотезы по изменению бизнес-модели компании

.6 Выводы по Разделу 2

Раздел 3. Представление результатов проведенных исследований

3.1 Телефонный опрос клиентов интернет-магазина www.silvercoin-exclusive.ru

.2 Демонстрация продукта на выставке Household 2012 и опрос посетителей стенда

.3 Проведение переговоров с представителями разных каналов сбыта

.4 Выводы по Разделу 3

Раздел 4. Анализ результатов проведенных исследований

4.1 Уточнение ценностного предложения компании «Сильвер Койн»

.2 Оценка потенциальных каналов сбыта

.2.1 Каналы сбыта и потребительский сегмент

.2.2 Каналы сбыта и ценностное предложение

.2.3 Каналы сбыта и поток поступления доходов

.2.4 Каналы сбыта и другие элементы бизнес-модели

.2.5 Выводы по Разделу 4

Раздел 5. Основные выводы по результатам проведенных исследований

Раздел 6. Рекомендации по результатам проведенных исследований

6.1 Рекомендуемая бизнес-модель компании «Сильвер Койн»

.2 Маркетинговые инструменты для поддержки новой бизнес-модели компании

.3 Преимущества и экономическая эффективность рекомендуемой бизнес-модели

Заключение

Библиография

Приложения

Перечень таблиц

Таблица №1. Анализ бизнес-модели Toyota

Таблица №2. Сравнение бизнес-моделей Toyota c традиционными моделями

Таблица №3. Структура бизнес-модели концепции Дж. Маллинса и Р. Комисара

Таблица №4. Образец информационной панели

Таблица №5. Каналы сбыта в соответствии с концепцией А. Остервальдера и И. Пинье

Таблица №6. Механизмы ценообразования

Таблица №7. Шаблон бизнес-модели концепции А. Остервальдера и И. Пинье

Таблица №8. Схема бизнес-модели Skype

Таблица №9. Стадии разработки инновационной бизнес-модели

Таблица № 10. Методологическая таблица основной гипотезы исследования    

Таблица №11. Вопросы для разработки бизнес-модели компании

Таблица №12. Методологическая таблица по вторичным гипотезам исследования

Таблица №13. Условия и требования каналов сбыта к поставщику

Таблица №14. Привлекательность каналов сбыта относительно потребительского сегмента

Таблица №15. Каналы сбыта и ценностное предложение

Таблица №16. Каналы сбыта и поступление доходов

Таблица №17. Влияние каналов сбыта на элементы бизнес-модели

Таблица №18. Темпы роста Silver Coin

Перечень рисунков

Рисунок №1. Точка безубыточности Silver Coin

Рисунок №2. Продажи Silver Coin 2011-2012

Рисунок №3. Ежемесячный темп роста продаж Silver Coin 2011-2012

Рисунок №4. Бизнес-модель компании «Сильвер Койн»

Рисунок №5. Ключевые парнеры компании «Сильвер Койн»

Рисунок №6. Ответы респондентов на вопрос: «Для каких целей Вы приобрели декоративные зеркала Silver Coin?»

Рисунок №7. Сегментированные ответы респондентов на вопрос: «Для каких целей Вы приобрели декоративные зеркала Silver Coin?»

Рисунок №8. Достоинства декоративных зеркал Silver Coin

Рисунок №9. Недостатки декоративных зеркал Silver Coin

Рисунок № 10.Рекомендация купить декоративные зеркала

Рисунок №11. Портрет посетителей стенда и участников опроса

Рисунок №12. Известность Silver Coin

Рисунок №13. Интерес к Silver Coin

Рисунок №14. Диапазон потенциальных цен

Рисунок №15. Потенциальные каналы сбыта декоративных зеркал

Рисунок №16. Конкуренты Silver Coin

Рисунок №17. Ценностное предложение декоративного зеркала Silver Coin

Рисунок №18. Рекомендуемая новая бизнес-модель компании «Сильвер Койн»

Рисунок №18. Прогноз экономики Silver Coin

Введение

Объектом данного исследования является молодая инновационная компания «Сильвер Койн», специализирующаяся на производстве и продажи декоративных зеркал под одноименным брендом через свой интернет-магазин. Компания существует с 2010 года, вышла на точку безубыточности, но темп продаж снизился и находится в стагнации. При продолжении стагнирующего тренда возрастает угроза существования компании. Перед руководством компании стоит задача увеличить продажи и обеспечить темп роста в 30% ежегодно.

Существует гипотеза, что в основе низких продаж лежит ошибочная бизнес-модель компании или бизнес-модель, которая на сегодняшний день уже неактуальна и требует изменений. При актуализации бизнес-модели у компании есть все шансы достичь желаемых финансовых целей.

Таким образом, проблемой исследования является низкий темп роста продаж инновационного проекта «Декоративные зеркала Silver Coin».

Исследовательская гипотеза состоит в следующем: компания «Сильвер Койн» может иметь 30% ежегодный темп роста продаж при изменении бизнес-модели компании.

Что послужило появлению подобной гипотезы?

Современный период характеризуется постоянными изменениями и неопределенностью. В таких условиях необходим гибкий универсальный инструмент управления реальностью, позволяющий быстро реагировать на изменения внешней среды и оставаться на плаву в условиях даже самой жесткой конкуренции. И этим инструментом становиться бизнес-модель. Именно бизнес-модель превращается в единственный фактор успеха современного бизнеса. Чтобы выйти в лидеры, недостаточно конкурировать по цене и качеству продукта. Конкуренция вышла на уровень бизнес-моделей. Выигрывает тот, чья модель бизнеса совершеннее.

Ситуация осложняется еще и тем, что изменения носят не циклический, а структурный характер. Скорость происходящих процессов превышает ту, к которой привык бизнес. Конкурент может появиться практически отовсюду.

Суть циклических перемен состоит в простых взлетах и падениях, присущих любому бизнесу. С ними в состоянии справиться любой компетентный руководитель. Структурные же изменения представляют собой нечто более фундаментальное. В первую очередь это более долговременные невозвратных пертурбации в способах зарабатывания денег.

Сегодня существует три вида структурных изменений, которые лежат в основе интенсификации мировой конкуренции. Первый - это увеличивающаяся с каждым днем интеграция деловой активности без оглядки на границы. Вторым видом структурных изменений стало всемирное переинвестирование, подпитываемое огромными кредитными вливаниями и неограниченным поток рискового капитала. А третьим остается всемирный потребительский рынок, который отобрал власть у собственников и управляющих капиталом и передал ее в руки конечных покупателей и крупных розничных торговцев. Ко всем этим изменениям добавляется еще один элемент непредсказуемости.

Чтобы устоять в период глобализации и сильных потрясений, быть прибыльным, бизнесу нужно выработать удобную концепцию представления бизнес-модели, постоянно ее мониторить и актуализировать. Создание бизнес-модели - это непрерывный процесс, и необходимость ее корректировки диктуется постоянно меняющимися рыночными условиями. «Срок жизни» бизнес-модели имеет тенденцию сокращаться. Только постоянно совершенствуемая бизнес-модель является залогом эффективной деятельности.

Предметом данного исследования является бизнес-модель, ее понимание, проектирование, изменение и применение.

В рамках исследования раскрывается понятие «бизнес-модели», описаны задачи, выполняемые бизнес-моделями, представлен обзор концепций, прокомментированы критерии эффективности бизнес-моделей, приведены примеры успешных бизнес-моделей.

В ходе исследования проанализирована существующая бизнес-модель компании «Сильвер Койн», оценена ее конкурентоспособность и внесены необходимые изменения для ее улучшения. В качестве метода разработки и оптимизации бизнес-модели использована концепция Александра Остервальдера и Ива Пинье.

Исследование состоит из следующих этапов:

Этап 1.Формулирование существующей бизнес-модели компании «Сильвер Койн» на основе метода А. Остервальдера;

Этап 2. Анализ существующей бизнес-модели компании;

Этап 3. Выявление слабых мест и точек роста в элементах существующей бизнес-модели компании;

Этап 4. Формирование и проверка вторичных гипотез по улучшению элементов бизнес-модели;

Этап 5. Разработка рекомендуемой бизнес-модели для компании «Сильвер Койн» с целью

увеличения ежегодных темпов роста продаж в 30%.

Для проверки гипотез проведены: телефонный опрос клиентов интернет-магазина www.silvercoin-exclusive.ru, опрос посетителей стенда на выставке Household 2012 и пепереговоры с представителями потенциальных каналов сбыта.

В процессе исследования получены исчерпывающие ответы на следующие вопросы:

Для кого компания создает ценностное предложение?

Какие ценности компания предлагает потребителю?

Какие проблемы компания помогает решить своим клиентам?

Какие каналы наиболее эффективны и выгодны?

Какие ключевые ресурсы нужны для ценностных предложений?

За что клиенты действительно готовы платить?

Кто является ключевыми партнерами компании?

Какие наиболее важные расходы предполагает бизнес-модель?

Какая бизнес-модель позволит увеличить темп роста продаж до 30% в год?

Раздел 1. Критический обзор теоретических аспектов

.1   Определение понятия «Бизнес-модель»

Каждый бизнес - будь то индивидуальный предприниматель, компания розничной торговли, мелкий поставщик услуг или крупный производитель - придерживается в своей деятельности какой-либо бизнес-модели. Бизнес-модель есть у каждой компании, она может быть выбрана осознанно или являться результатом сложившейся практики фирмы, но в любом случае бизнес-модель существует. От того, насколько удачен выбор и реализация бизнес-модели, зависит судьба и успех бизнеса компании.

Бизнес-модель относиться к числу новых концепций современного предпринимательства и стратегического управления. Несмотря на определенный прогресс, достигнутый за последние десятилетие в понимании концепции бизнес-модели и все возрастающий интерес к данной теме, на сегодняшний день нет единого взгляда на определение термина и понятия бизнес-модели.

С семантической точки зрения понятия «бизнес» и «модель», взятые сами по себе, имеют вполне определенные, устоявшиеся значения.

«Бизнес» (предпринимательство) в самом общем смысле понимается как инициативная, самостоятельная экономическая деятельность, которая связана с производством продукции или оказанием услуг, представляющих ценность для потребителя, и осуществляется ради извлечения прибыли.

«Модель» представляет собой упрощенное отображение сложного объекта или процесса, их наиболее существенных характеристик. Соединение этих двух понятий вместе подразумевает, что «бизнес-модель» представляет собой концептуальный инструмент для исследования и построения бизнес-системы, отражающий логику бизнеса. Бизнес-модель характеризует основные элементы бизнеса, их отношения и систему связей с внешней средой. Она позволяет создать упрощенное целостное представление о бизнесе и отражает его наиболее существенные характеристики: того, какая ценность и как создается для потребителя, кому и как доставляется, каким образом используются ресурсы и возможности с целью создания устойчивого конкурентного преимущества, получения дохода и извлечения прибыли (21).

Если подходить к вопросу определения понятия бизнес-модели с научной точки зрения и обратиться к исследованиям в этой области, то увидим, что интерес к бизнес-моделям в научных и исследовательских кругах начал проявляться сравнительно недавно - в середине 90-х гг. 20 века. Авторы по-разному понимают бизнес-модели, а сами исследования ведутся в нескольких направлениях.

В рамках первого направления исследователи используют бизнес-модель как некое абстрактное понятие, чтобы в самом общем виде охарактеризовать способ создания, продажи и доставления ценности клиентам, на основе которого компания делает бизнес. Сами бизнес-модели определяются как описания, которые объясняют, как компании работают в целом.

Говоря о наиболее известных работах этого направления, нельзя не упомянуть о Поле Тиммерсе (Paul Timmers) - он был первым, кто однозначно определил и классифицировал бизнес-модели. Под бизнес - моделью Тиммерс подразумевает совокупность продуктов, услуг и информационных потоков, включающих описание различных участников бизнес процесса, их ролей, их потенциальных выгод, а также описание источников получения прибыли. Чтобы понять, как компания реализует свою бизнес-миссию, он добавляет маркетинговую модель, которая является комбинацией бизнес-модели и маркетинговой стратегии рассматриваемого субъекта бизнеса (12, стр. 15). Этой же направления придерживаются в своих работах Питер Уэйл (Peter Weill) и Майкл Витэйл (Michael Vitale).

Для второго направления характерно то, что авторы при рассмотрении бизнес-моделей делают акцент на концепции способа, на основе которого делается бизнес. Бизнес-модель рассматривается как система, состоящая из элементов, связей между ними и динамики. Бизнес-модель понимается как концепция, которая необходима для того, чтобы состыковать идеи и технологии с их экономическими результатами. Иллюстрациями данного направления служат концепции Линдер и Кантрелл (Linder and Cantrell), Линды Эпплгейт (Lynda M. Applegate), Патрика Стэллер (Patrick Stähler).

Линдер и Кантрелл (Linder and Cantrell) из Института стратегических изменений компании Accenture (Accenture Institute for Strategic Change) в своем определении бизнес- модели выделяют три типа моделей: компонентные бизнес-модели, модели реально действующего бизнеса и динамические модели, но все они определяют бизнес-модель как базовую логику организации в создании ценности (6, стр. 25).

Линда Эпплгейт (Lynda M. Applegate) понимает бизнес-модель как описание комплексной бизнес-системы, которое дает возможность изучить ее структуру, взаимосвязи между структурными элементами, а также то, каким образом эта система будет взаимодействовать с реальным миром (11, стр 30). Этого же мнения придерживается и Патрик Стэллер (Patrick Stähler), который напоминает о том, что модель - это всегда упрощение сложной действительности. Она помогает понять основы бизнеса или спланировать то, каким этот бизнес должен быть (11, стр.23).

Для третьего направления исследований характерно рассмотрение конкретных ситуаций и анализ бизнес-моделей реальных компаний. Авторы использует бизнес-модель, чтобы описать и проанализировать бизнес успешных компаний, таких как Xerox, Google, Wal-Mart и др.

Обзор литературы, посвященной бизнес-моделям, показал, что со временем определение данного термина эволюционирует, но постоянным остается тот факт, что хорошая бизнес-модель дает ответ на старые вопросы известнейшего ученого в области менеджмента Питера Друкера: «Кто является клиентом? и Что для клиента составляет ценность?», а также отвечает на фундаментальные вопросы, которые должен задавать себе каждый менеджер: «Как мы делаем деньги в этом бизнесе? и Какая основная экономическая логика того, как мы можем доставить ценность клиентам по приемлемой цене?».

1.2 История развития бизнес-моделей

История развития бизнес-моделей начинается с простой бизнес-модель обычного магазина. Модель включает в себя размещение магазина в месте нахождения потенциальных покупателей и демонстрацию им предлагаемых к продаже товаров или услуг. Со временем бизнес-модели становились все более сложными. Бизнес-модель, которая называется "наживка-крючок" (также известная как "бритва-лезвие" или "связанные товары") начала использоваться в начале 20-го века. Эта бизнес-модель заключается в продаже основного продукта по очень низкой цене, иногда ниже себестоимости ("наживка"), а затем основная прибыль зарабатывается на продаже запасных частей, расходных материалов или других связанных с использованием "наживки" товаров или услуг ("крючок"). Например, бритвенные станки и лезвия, мобильные телефоны и услуги связи, принтеры и картриджи, фотоаппараты и фотографии. В 1950-х новые бизнес-модели разработали ресторанная сеть McDonald's и производитель автомобилей Toyota.

В 1960-х инноваторами были Wal-Mart и гипермаркеты. 1970-е принесли новые бизнес-модели от FedEx и Toys R Us; 1980-е Blockbuster, Intel и Dell; 1990-е от Southwest Airlines, eBay, Amazon.com и Starbucks.

В рамках данного исследования мне бы хотелось остановиться более подробно на первопроходцах бизнес-моделирования - на компаниях Toyota, McDonald’s и Carrefour, бизнес-модели которых заложили новый принцип к пониманию истинной природы требований потребителей и экономики своих отраслей.

1.2.1 Бизнес-модель компании Toyota

Одна из самых поразительных историй роста ценности произошла в автомобильной промышленности, когда были опровергнуты несколько незыблемых положений. В конце 50-х-начале 60-х годов Toyota системно изучила и начала оспаривать несколько глубоко укоренившихся утверждений о том, как должны производиться и продаваться автомобили. Пересмотрев эти положения, компания разработала более эффективную бизнес-модель, которая смогла удовлетворить наиболее приоритетные потребности покупателей (стабильно высокое качество продукта при более низкой цене) и в течение 30-ти лет обеспечила себе значительный рост капитализации.

Легендарный руководитель производства компании Toyota Тайити Оно и его советник по промышленной технологии Сигео Синго начали процесс формирования новой бизнес-модели с того, что провели анализ пяти ключевых положений, определявших измерения бизнес-модели традиционного автопроизводства. Результат был шокирующим.

 

Таблица №1. Анализ бизнес-модели Toyota

Традиционные положения

Предложения, сделанные Оно и Синго

1. Максимизировать использование оборудования

Производство, ориентированное на максимальное использование капитала. Капитал - это наименее затратная составляющая производства. Наиболее затратной является труд. Фактически трудозатраты были в 5 раз выше капитальных затрат. Именно это и нужно было оптимизировать. Они перестроили весь процесс так, чтобы время работы людей, а не время работы машин использовалось наиболее эффективно.

2. Время подготовки к производству фиксировано

Нормой считалось 8 часов подготовки к производству. Оно и Синго обнаружили, что в одной швейцарской фирме это время было сокращено с 8 до 4 часов. С этого они начали. И разработали процесс, который позволил снизить время подготовки до 2 минут.

3. Создание запасов комплектующих для снижения издержек на единицу продукции

Анализ запасов комплектующих вскрыл огромное количество затрат, брака и скрытых производственных проблем. Задачей номер один стало сокращение запасов комплектующих.

4. Проверка качества в конце производственного процесса

Эта практика предотвращала попадание бракованной продукции к потребителю. Но она не мешала производству брака. Экономическая логика продиктовала необходимость внутренней проверки качества.

5. Максимизировать обратную интеграцию для обеспечения максимального контроля

Предполагалось, что компания может многие вещи делать превосходно. Но даже самые талантливые компании не могут быть лучшими во многих направлениях. Оно и Синго создали сеть специализированных поставщиков, которые смогли обеспечить более высокое качество, чем сама Toyota.


Гораздо меньше известен тот факт, что самым большим новаторством Toyota стал пересмотр базовых положений о продажах в автомобильном бизнесе. Издавна производители автомобилей считали, что повлиять на цикличность спроса нельзя.

Лучшее, что они могут сделать, - это максимизировать использование производственных мощностей и корректировать цены в соответствии со спросом для получения максимальной стоимости. Но лозунг Toyota «Понять истинную природу потребительского спроса» заставил компанию пересмотреть традиционный подход. Твердо решив сгладить перепады спроса, сотрудники подразделения продаж Toyota запустили программу преобразований, сравниться с которой не могли никакие усилия их конкурентов в США и Европе. Вместо того чтобы ждать покупателей в демонстрационных залах дилерских центров, они стали выезжать к ним на дом. Подобно производству, система продаж компании стала гибкой. Чем ниже падал естественный спрос, тем активнее велись работы по продажам. Когда спрос возрастал, активность продаж снижалась. В результате Toyota обеспечила себе более устойчивый спрос и, соответственно, более стабильный уровень продаж.

В конце концов система развития продукта Toyota также изменила традиционный процесс научно-технических разработок: «сначала изобрести, а потом продавать изобретенное». Подход Toyota был: «сначала понять систему потребностей потребителя, а потом изобрести то, что им нужно». Toyota составила базу данных потребителей, включая информацию об их текущих и ожидаемых покупательских предпочтениях. Пока другие компании проводили рыночные исследования, используя фокус-группы, Toyota обратилась напрямую к своим текущим клиентам и начала разрабатывать соответствующие новые продукты.

Этот подход доказал свою состоятельность при запуске в 80-х нового модельного ряда машин представительского класса Lexus. Поняв приоритеты потребителей, которые покупали ее автомобили до того, как она предложила новую элитную категорию, Toyota сумела разработать Lexus так, чтобы машина имела характеристики, соответствующие цене. После этого компания, используя индивидуальный подход, начала предлагать Lexus покупателям. Она смогла добиться большего успеха, превратив покупателей Toyota в покупателей Lexus.стала первопроходцем в построении бизнес-модели, ориентированной на потребителей. Финансовый успех компании, в свою очередь, стал результатом глубокого понимания механизмов генерации прибыли. Большинство компаний в 60-е и 70-е годы считали ключевыми факторами успеха передовые технологии, долю рынка и экономию масштаба. У Toyota не было ни технологии, ни масштаба, ни доли.

Единственный шанс компании был в создании новаторской бизнес-модели. Благодаря ее успешности ключевые показатели Toyota (доход, доля рынка, прибыль и рыночная стоимость) демонстрируют стабильный рост на протяжении 30-ти лет. Ценность мигрировала к бизнес-модели Toyota и все еще продолжает двигаться в этом направлении, в то время как иностранные (и даже японские) производители борются за то, чтобы разрыв между ними и Toyota хотя бы не увеличивался.

 

Таблица №2. Сравнение бизнес-моделей Toyota c традиционными моделями

 

Традиционная

Toyota

Ключевые элементы

Ориентирована на продукт

Ориентирована на потребителя


Жесткая производственная система

Гибкая система производства и продаж


Обратная интеграция

Специализация

Ключевые предположения

Технология и масштаб - гарантия успеха

Понимание потребителя и бизнес-модель - гарантия успеха


Бизнес можно делать только так

Бизнес можно всегда оптимизировать за счет инноваций

 

Toyota бросила вызов традиционным положениям автомобильной отрасли и создала бизнес-модель, которая в большей степени соответствовала ожиданиям потребителей.

1.2.2  Бизнес-модель компании McDonald’s

Пока Toyota осуществляла революцию в автомобильной промышленности, McDonald’s начала процесс по формированию радикально новой бизнес-модели в пищевой индустрии. Обе инициативы были запущены в середине 50-х. Обе были основаны на глубоком понимании потребителей и экономической модели отрасли. Обе открыто бросили вызов положениям, существовавшим в их отраслях, и смогли создать более жизнеспособные бизнес-модели. Обе запустили процесс оттока стоимости от конкурентов, чьи бизнес-модели отличались неэффективной работой с потребителями и экономикой.

В 1954 году Рей Крок занимался продажей оборудования, рассчитанного в основном на небольшие киоски и автоматы с газированной водой. Демографический сдвиг, повлекший перемещение населения в пригороды, создал угрозу его прежде стабильному положению и прибыли. Он видел, как стоимость неуклонно утекает из бизнеса.

Столкнувшись с такой проблемой, Крок получил возможность основать совершенно новое пространство создания ценности. Он понял, что на основании сочетания быстрого обслуживания и цены в 15 центов за гамбургер можно построить новую успешную бизнес-модель. Крок увидел, что ключом к созданию стоимости может стать усовершенствование подхода братьев McDonald и последующая продажа франшизы на него сотням предпринимателей.

Крок купил у McDonald’s права на франчайзинг и стал архитектором невиданной до тех пор бизнес-модели. Идея франчайзинга ресторанов быстрого обслуживания была не нова. К тому времени уже активно развивалось несколько подобных сетей. Но большинство владельцев таких ресторанов были в первую очередь заинтересованы в продаже лицензии на франчайзинг или поставках сопутствующих товаров и оборудования. Они не заботились об успехе своих франчайзи. В результате получатели франшизы не имели никаких явных преимуществ перед конкурентами и часто оказывались жертвами неэффективной работы других ресторанов внутри своей же сети. Кроме того, существовавшие в отрасли бизнес-модели не обеспечивали стабильно высокого качества обслуживания потребителей.

Крок предложил другой подход. Он взял за основу положение о наличии двух основных потребителей: конечного клиента и покупателя франшизы. Успех новой бизнес-модели должен был зависеть от лояльности и роста обеих групп.

Чтобы создать ценность для конечного потребителя, он сначала сконцентрировался на масштабе. В ресторанах McDonald’s должны были предлагать меню из десяти блюд по низкой цене. Ограниченное меню, предложенное Кроком, не только удовлетворяло желание американцев покупать еду приличного качества по низкой цене, но и создавало стоимость для получателей франшизы, которые могли обрести массу преимуществ, сконцентрировавшись на ограниченном ассортименте продуктов.

Но самым значительным нововведением Крока стала предложенная им революционная система производства. McDonald’s оптимизировала каждый этап процесса приготовления пищи начиная от выращивания картофеля и заканчивая упаковкой гамбургеров для того, чтобы увеличить рентабельность своих франчайзи.

Братья McDonald не дали Кроку никакого секретного рецепта приготовления гамбургеров, молочных коктейлей и картошки-фри. У него не было ни запатентованных изобретений, ни технологических новинок, даже нового продукта не было. Ему не передали права на Xerox или Polaroid. Менеджеры других сетей знали, что их пища, если ее качественно приготовить, ничем не хуже той, что предлагают в McDonald’s. И хотя существовало несколько причин, благодаря которым McDonald’s стала доминировать в отрасли, где до этого ни у кого не было значительных преимуществ, его конкуренты единодушно считали: McDonald’s более серьезно подошла к вопросу построения единой системы операций.

Для создания успешной системы операций сети ресторанов быстрого обслуживания был изменен весь процесс приготовления пищи. К оптимизации системы подошли так тщательно, будто дело касалось большого промышленного предприятия.

Поддержкой системе операций McDonald’s стал новаторский подход к закупкам. Например, постоянно работая над повышением качества, McDonald’s обнаружила зависимость качества картошки-фри от температуры, при которой фермеры хранили клубни. В тесном сотрудничестве с фермерами McDonald’s сумела не только обеспечить себе поставки качественных продуктов по более низким ценам, но и изменить бизнес поставщиков.

Крок пошел дальше и осуществил нововведения в областях подбора персонала и организационной структуры. Менеджеры проходили интенсивных курс обучения в «Университете гамбургера», получали руководство по приготовлению лучших гамбургеров, поддержку консультантов на местах и возможность получать по одной франшизе - все это для того, чтобы обеспечить клиентов McDonald’s надлежащим качеством пищи и сервиса на стабильно высоком уровне.’s - один из самых показательных примеров сбалансированной и отлаженной бизнес-модели, основанной на смелых и прозорливых положениях. Используя особую политику подбора и продвижения персонала, инновационную систему поставок, прочно утвердившуюся уникальность, основанную на качестве и ценности для потребителей, McDonald’s смогла создать целостную систему, скопировать которую оказалось не под силу конкурентам. Рост стоимости этой бизнес-модели продолжался 30 лет, за которые она создала 24 миллиарда долларов капитализации.

Своим успехом McDonald’s обязана не новым технологиям, а изобретению и постоянному усовершенствованию своей бизнес-модели. Это выдающийся пример создания невероятной экономической мощи путем построения новаторской системы вертикальных взаимоотношений («вниз» через систему франчайзинга и «вверх» через поставщиков).

1.2.3 Бизнес-модель компании Carrefour

Французские предприниматели Марсель Фурнье и Дени Деффоре открыли в 1963 году на окраине Парижа первый гипермаркет Carrefour - огромный магазин, в котором продавалось все, от продовольственных товаров до одежды. Это событие стало началом революции в системе торговли Франции, а затем и во всей Европе, определив ее развитие на ближайшие 30 лет. К 1993 году Carrefour стала международной сетью гипермаркетов с оборотом в 21.2 млрд. долл. и рыночной капитализацией примерно в 10 млрд. долл. И снова отметим, что не новые технологии создали эту стоимость. Она была создана благодаря принципиально новой ориентированной на потребителя бизнес-модели.

Система торговли, существовавшая во Франции до середины 60-х годов, была сильно фрагментирована и состояла из petits commercants (маленьких магазинчиков). В каждом городке, районе была своя мясная лавка, булочная и другие небольшие специализированные магазинчики. Между владельцем и покупателями существовали дружеские отношения. Магазинчики были семейным бизнесом, который зачастую передавался из поколения в поколение.

Многие во Франции считали их неотделимой частью национальных традиций, но они были крайне неэффективными и неудобными как для клиентов, так и для производителей. С ростом числа семей, где работают оба супруга, ежедневные покупки стали непозволительной роскошью. Крупные производители также больше не хотели обслуживать сотни маленьких магазинчиков.

Открытие гипермаркета Фурнье и Деффоре явилось новым предложением, которое больше соответствовало существующим нуждам потребителей. Их бизнес-модель была проста, но эффективна. Carrefour собрала «все магазины под одной крышей», предложив альтернативу походам по многочисленным магазинчикам, которые отнимают массу времени. Такой подход позволил покупать хлеб, мясо, сыр, покрышки и одежду для детей - в широком ассортименте по разным ценам от разных производителей - в одном месте. Магазины Carrefour были огромными и к 1993 году занимали в среднем 10 000 квадратных метров, тогда как площадь традиционных магазинов в среднем была меньше 500. Вместо того чтобы открывать магазины в центре города, Carrefour начала строить их на окраинах, куда удобнее было добираться и покупателям на машинах, и поставщикам.

В 70-х и 80-х годах Carrefour усовершенствовала свою бизнес-модель, что позволило ей резко увеличить масштаб деятельности. Сегодня она занимается оформлением кредитных карт, страхованием, предоставлением банковских и туристических услуг. К 1993 году Carrefour, уже одна из многочисленных французских сетей гипермаркетов (Le Clerc, Casino, Hyper-U и др.), открыла 114 магазинов во Франции, занимающих 1 млн. квадратных метров торговой площади. commercants оказались неконкурентоспособными по цене и ассортименту. Приоритет потребителя, на который они ориентировались - дружеские взаимоотношения с клиентом - больше не обеспечивал успех. Ценность быстро мигрировала к гипермаркетам по мере того, как устаревала модель маленьких магазинчиков.

Подобно нововведениям Toyota и McDonald’s появление первых гипермаркетов воспринималось как аномалия. Они опережали свое время: это был триумф бизнес-модели в эпоху царствования продукта и технологий и предвосхищение процесса, который достиг своего пика только 30 лет спустя.

1.3   Эпоха бизнес-моделей

, McDonald’s и Carrefour доказали, что бизнес-модель не уступает технологиям в том, что касается создания и удержания ценности. Постоянное усовершенствование бизнес-модели обеспечивает стабильную прибыль и рост стоимости даже в отсутствие запатентованных изобретений и передовых технологий. Но успех первооткрывателей 60-х и 70-х годов не сумел запустить процесс массового создания новых бизнес-моделей. Представители различных отраслей постепенно начинали осознавать исключительный экономический потенциал трансформации традиционных положений и системного создания бизнес-модели на основе приоритетов потребителей. Но во второй половине 80-х годов начался заметный подъем новаторства в бизнес-моделях. И хотя мы не можем точно измерить количество инноваций, трудно было не заметить постоянно увеличивающееся число новых бизнес-моделей и огромный рост стоимости, создаваемый ими.

Оптимальные условия для развития новаторского подхода к бизнес-моделям сложились в 80-х годах. Многие компании сумели создать модели, которые обеспечили огромный приток ценности. Достижения Microsoft, Merck, Nordstrom, The Home Depot, Federal Express сигнализировали о том, что начался подъем новаторства.

Несмотря на то, что эпоха бизнес-моделей началась недавно, она уже дала значительные результаты. Во-первых, стал возможным невероятный рост стоимости. Во-вторых, возник целый ряд образцов для будущего построения бизнес-моделей, которые можно изучать, имитировать, модифицировать и усовершенствовать. В-третьих, были поставлены под сомнение многие устоявшиеся положения, включая убеждение, что определенные бизнес-модели всегда будут жизнеспособными.

Сегодня мы вступаем в исключительно продуктивную фазу цикла инноваций бизнес-моделей. Многочисленные успешные модели можно изучать, модифицировать, усовершенствовать, и возможности эти все время растут. В эпоху бизнес-моделей успех зависит от скорости и умения конкурентов понять их суть и усовершенствовать или адаптировать их к нуждам конкретных потребителей.

1.4 Обзор современных концепций создания бизнес-модели

В рамках данного исследования мы рассмотрим 2 подхода к разработке эффективной бизнес-модели: концепция Дж. Маллинса и Р. Комисара и концепция А. Остервальдера и И. Пинье.

Выбор обусловлен тем, что данные концепции представляют самый современный и новейший подход к разработке бизнес-модели. Обе концепции универсальны и могут быть применимы к любым компаниям, начиная от стартапа до крупной корпорации. И самое главное их достоинство - они признают и учитывают тот факт, что современным бизнесом сегодня правит неопределенность. Непрерывное изменение - вот единственная константа сегодняшнего дня.

1.4.1  Концепция Джона Маллинса и Рэнди Комисара

Немного об авторах концепции.

Джон Маллинс - адъюнкт-профессор, возглавляет кафедру предпринимательства фонда Дэвида и Элейн Поттер в Лондонской школе бизнеса. Имеет двадцатилетний управленческий опыт работы в крупных торговых компаниях. Автор трех книг по бизнесу и более сорока статей в различных изданиях, в том числе в Harvard Business Review of Business Venturing и MIT Shan Management Review.

Рэнди Комисар - партнер одной из самых уважаемых венчурных компаний в мире Kleiner, Perkins, Caufield&Byers, профессор Стэнфордского университета, где преподает с 2001 года.

Дж. Маллинс и Р. Комисар разработали технологию создания жизнеспособной бизнес-модели, состоящей из пяти обязательных элементов (модели выручки, модели валовой прибыли, операционной модели, модели оборотного капитала, инвестиционной модели), оттестированных с помощью системы аналогов и антиподов, системы проверки внутренних убеждений и информационных панелей.

В соответствии с концепцией данных авторов бизнес-модель - это экономический фундамент бизнеса во всех возможных проявлениях. Это схема экономической деятельности: денежные потоки, текущие к вам и от вас по различным причинам, а также распределение этих потоков во времени (7, стр. 40).

Любая бизнес-модель, рабочая или нет, стоит из пяти основных элементов. Система этих элементов определяет экономическую жизнеспособность любого бизнеса. Именно она определяет, будут ли истощены денежные средства компании. Это содержание бизнес-модели, кирпичики, лежащие в основе финансовых отчетах, по которым оцениваются результаты деятельности компании. Каждый из пяти элементов концепции бизнес-модели отвечает на один или более ключевых вопросов, касающихся наличности - поступающей или расходуемой. Вот эти элементы: модель выручки, модель валовой прибыли, операционная модель, модель оборотного капитала и инвестиционная модель.

)        Модель выручки

Кто будет покупать? Что они будут покупать? Почему они будут покупать? Как часто? Как скоро? В каком объеме они будут покупать продукт? По какой цене? Сколько денег компания будет получать от каждой покупки? Как часто будут поступать денежные средства?

Выручка - жизненная сила любой компании, не менее важная, чем воздух, вода и пища для человека. Под выручкой подразумеваются денежные поступления от клиентов в обмен на продаваемые товары или услуги. Клиент - это тот, кто платит за продукт или услуги. Клиенты не особенно охотно расстаются с заработанными тяжким трудом деньгами, делая это только в том случае, если предлагаемый товар или услуга решают для них какие-то проблемы или доставляют истинное удовольствие, впечатление, превосходящие все испытанные ранее. Чем острее, экстреннее или сложнее проблема или чем ярче впечатление, тем выше вероятность разработки действенной модели выручки. Стоит задача: вскрыть проблему клиента, которую компания может устранить или обеспечить ему незабываемое удовольствие и заработать на этом деньги.

)        Модель валовой прибыли

Сколько выручки от проданного продукта будет оставаться после оплаты всех прямых издержек?

Валовая маржа - разница между выручкой от продажи товаров и стоимостью производства этих товаров. Валовая маржа = Выручка - Себестоимостью реализованной продукции.

Модель валовой маржи строится их трех элементов:

·    разница между ценой и себестоимостью реализованной продукции, в абсолютном и процентном выражении (насколько можно снизить себестоимость? насколько можно поднять цены, не отпугнув при этом клиентов?);

·        контролирование валовой маржи (какой процент валовой маржи компания получает от выручки, обеспечиваемой различными категориями продаваемых товаров? какого соотношение продуктов с высокой и низкой маржей?);

·        стратегия компании (от каких продуктов или линий продуктов компания хочет получать более высокую маржу и почему? для каких продуктов меньшая валовая маржа окупится и поможет упрочить конкурентное преимущество?).

В основе модели валовой маржи и модели выручки лежит одно и то же понятие. Какую проблему компания решает, и какие незабываемые впечатления дарит своим клиентам? Только разобравшись в этих вопросах можно установить уровень цен, приемлемый для клиентов.

Повысить уровень валовой маржи можно не только за счет справедливой цены продажи, но за счет оптимизации себестоимости товаров. Легких способов снизить себестоимость не существует, особенно если компания хочет опустить ее ниже, чем другие игроки рынка, но можно учесть некоторые закономерности. Необходимо помнить об экономии за счет масштаба и максимально возможном повышении эффективности бизнес-процессов компании.

3)      Операционная модель

Операционная модель отвечает за операционные расходы. Операционные расходы - это все текущие расходы, помимо себестоимости реализованной продукции. Операционные расход, если их не контролировать, в состоянии довести компанию до банкротства.

Три стратегических вопроса определяют операционную модель:

в целях реализации стратегии, какие расходы после поступления выручки, в абсолютном или процентном выражении, понесет компания?

какие из этих расходов можно сократить, от каких полностью отказаться?

какие расходы в соответствии с планируемой стратегией нужно увеличить?

При разработке операционной модели необходимо учитывать тот факт, что операционные расходы делятся на постоянные и переменные. Постоянные операционные расходы - это фиксированные расходы, которые не меняются в зависимости от объема выручки в планируемом периоде. Например, аренда офиса. Переменные операционные расходы - расходы, которые зависят от объема продаж. Например, материальные запасы товаров в розничном магазине.

4)   Модель оборотного капитала.

Оборотный капитал - это средства, которые компания должна иметь «на руках» для осуществления повседневной деятельности. В глазах финансового директора оборотный капитал в любой конкретный момент времени включает две категории: оборотные активы и краткосрочные обязательства.

Оборотные активы - денежные средства, их эквиваленты, дебиторская задолженность и материальные запасы, которые можно продать. Краткосрочные обязательства - это долги, которые компания обязана заплатить в ближайшее время, как правило, в течение одного года. К краткосрочным обязательствам относятся кредиторская задолженность (долг поставщикам за поставленные товары) и краткосрочные займы и кредиты (банковская ссуда, кредитная линия и так далее). Если из оборотных активов вычесть краткосрочные обязательства, то получится оборотный капитал. Оборотный капитал = Оборотные активы - Краткосрочные обязательства. На модель оборотного капитала особо влияет неденежная его составляющая. Как видно из названия, неденежная составляющая оборотного капитала не включает денежные средства или эквиваленты денежных средств. Зато она включает весь остальной оборотный капитал, который либо связывает, либо высвобождает денежные средства. Размеры этих категорий лучше всего оценивать в днях. За сколько дней компания реализует товарные запасы при текущем уровне продаж? В каком количестве дней можно оценить дебиторскую задолженность? В каком количестве дней можно оценить вашу кредиторскую задолженность при текущей себестоимости реализованной продукции?

Чем эффективнее компания управляет оборотным капиталом, тем реже у нее возникает потребность привлекать долевой капитал за счет инвесторов или брать ссуды в банках. Очевидно, что лучше всего обходиться минимальным оборотным капиталом или вообще без него. Еще лучше - сделать неденежную составляющую оборотного капитала отрицательной, увеличивая объем денежных средств и перекладывая бумаги и запасы на плечи других.

Почему еще желателен меньший объем оборотного капитала? Причина в привлекательной рентабельности инвестиций, которые вложены в компанию. Рассмотрим формулу:

Рентабельность инвестиций (ROI) = чистый денежный поток/инвестированный капитал.

Если уменьшить неденежный оборотный капитал или даже сделать его отрицательным (краткосрочные обязательства превосходят неденежные оборотные активы), то высвободятся денежные средства, которые можно пустить на покрытие основных средств. Результат: инвестированный капитал, знаменатель в приведенной формуле ROI, что позволит сократиться и числителю, чистому денежному потоку, не снижая при этом рентабельности инвестиций.

Для того чтобы разработать успешную модель оборотного капитала, четвертого элемента бизнес-модели, необходимо ответить на следующие вопросы:

Когда компания сможет побудить клиентов к оплате?

Насколько быстро или медленно компания обязана заплатить ключевым поставщикам?

Сколько дней компания может хранить товарные запасы или другие предоплаченные товары, чтобы управлять бизнесом эффективно?

Обязательно нужно помнить, что время для денежного потока имеет решающее значение. Отсутствие прибыли не выкинет вас из бизнеса, если только у вас имеются денежные средства. Изменение сроков поступления и расходования денежных потоков может позволить разработать не только жизнеспособную бизнес-модель, но и перевернуть целую сферу деятельности.

)        Инвестиционная модель

Сколько средств компания должна потратить авансом до того, как достаточное число клиентов обеспечат уровень дохода, позволяющий покрыть текущие расходы?

Большинству людей, создающих новое предприятие, без первоначальных вложений не обойтись. И получить эти деньги отнюдь не просто. Инвесторов, будь то 3Д (друзья, домашние или дураки), «бизнес-ангелы» или венчурные инвесторы, заботит степень риска и прибыль на инвестированный капитал. Чем рискованнее проект и крупнее вложения, тем большую долю они требуют. Поэтому самое главное в инвестиционной модели - возможность открыть бизнес с минимальными вложениями.

При разработке инвестиционной модели необходимо учитывать несколько ключевых вопросов, которые будут возникать в два этапа.

этап. Подготовительный. Какие материальные активы (производственные мощности, оборудование и так далее) понадобятся на начальном этапе? Во сколько обойдется их покупка, аренда, лизинг?

этап. Функционирование бизнеса до того момента, пока денежный поток не достигнет уровня безубыточности. Какая выручка и валовая маржа необходимы для покрытия всех текущих расходов? Насколько бережливой операционной моделью компания может руководствоваться до достижения точки безубыточности?

Ответить на поставленные выше вопросы и разработать все 5 работающих элементов модели очень непросто, авторы предлагают включить в процесс формирования механизм сопоставления и сравнения новой бизнес-модели с моделями компаний-аналогов и антиподов, а также рекомендуют исследовать внутренние убеждения разработчиков. Этого можно добиться с помощью специально разработанной информационной панели. Но сначала разберемся с аналогами, антиподами и внутренними убеждениями.

Основным структурным элементом технологии, о которой идет речь, является признание того факта, что другие, скорее всего, уже делали нечто похожее на то, чем вы только собираетесь заняться. Нет необходимости заново изобретать колесо, если известны все его составные факты. Необходимо изучить аналоги идеи, успешные компании-предшественники, некоторые идеи которых стоит скопировать. Существует множество компаний-аналогов, чью практику можно перенять или адаптировать. Это поможет лучше понять экономические принципы и другие аспекты предлагаемой модели и бизнеса в целом. Антиподы - это те компании, об ошибках которых надо знать, но не повторять. Информация об аналогах и антиподах доступна в открытых источниках, ее легко можно найти в интернете, журналах, книгах, библиотеках, отчетах о деятельности компаний и социальных сетях. Именно социальные сети могут быть наиболее полезны. Формирование сети связей позволяет не только найти подходящие аналоги и антиподы для бизнес-модели, но и обеспечит объективный взгляд на то, как эти аналоги и антиподы работают в реальности. Такая информация, распространяемая среди друзей, может дать ясность и глубину, которой не хватает статьям и финансовым отчетам. При разработке собственной бизнес-модели необходимо смешивать и сопоставлять модели антиподов и аналогов, а не просто копировать. Лучше выбирать кое-что отсюда и немного оттуда до тех пор, пока не получится рецепт, который поможет исполнить желания ваших клиентов и обеспечить функционирование бизнес-модели. Кроме того, как утверждают авторы этой концепции, самые полезные и революционные аналоги и антиподы находятся не в той индустрии, к которой принадлежит компания. Для того чтобы быть успешным в своей отрасли, нужно использовать что-то нетрадиционное и непривычное для нее, у конкурентов этого не найти.

Проанализировав опыт компаний - аналогов и антиподов, довольно быстро можно сделать выводы относительно того, что известно о предприятии, отрасли, конкурентах, но все равно останутся вопросы, на которых ни те, ни другие не смогли дать убедительных ответов. На вопросы, на которые нельзя ответить исходя из чьего-либо опыта, приводят к возникновению внутренних убеждений - мнений, которых вы придерживаетесь, не имея реального подтверждения их истинности. Очень часто внутренние убеждения воспринимаются как данность и это очень опасно. Так как не подтвержденные фактами мнения приводят к ошибочной оценки ситуации, ошибочным выводам и соответственно к ошибочной бизнес-модели.

Чтобы изучить внутренние убеждения, необходимо их проверить, провести эксперимент.

Каким образом? Из внутренних убеждений формируются несколько гипотез, которые утверждают то, что как кажется, соответствует действительности. Далее разрабатывается экономичный и оперативный способ проверки данных гипотез с конкретными показателями. Оцениваются результаты эксперимента. Процесс систематической фиксации внутренних убеждений, вырастающих из них гипотез и результаты их тестирования называется формированием информационной панели. Переход к этапу формирования информационной панели в развитии бизнес-модели подразумевает переход от позиции зрителя - наблюдающего за другими, собирающего информацию об аналогах и антиподах, - к позиции исполнителя.

Обнаружив внутренние убеждения как можно раньше и разработав способы проверки гипотез, которые способны их подтвердить или опровергнуть, вы сможете понять, сработает ваша бизнес-модель до того, как потратите слишком много времени и денег.

Стоит заметить, что процесс поиска и тщательного изучения аналогов и антиподов, выявление и исследование внутренних убеждений носит систематический, а не разовый характер.

Создание информационной панели - это последний этап в технологической цепочки концепции. Информационная панель позволяет внедрить структурированную, чуткую, выверенную схему управления экспериментам, позволяет отслеживать результаты по мере их появления, обеспечивает осознанные ответы на вопросы, лежащих в основе внутренних убеждений. Информационная панель выполняет 4 основные функции:

·    Она заставляет мыслить стратегически по поводу ключевых моментов, изложенных в бизнес-модели. Она оперативно и экономно отвечает на вопрос: «Почему это не работает?»

·        Она заставляет тщательно обдумывать способы проверки внутренних убеждений. Результаты тестирования различных гипотез должны быть максимально измеримы: цифры более убедительны, чем наивные надежды и мечты.

·        Если одно или несколько внутренних убеждений опровергнуто собранными доказательствами, результаты, отраженные на информационной панели, являются видимыми и существенными показателями, что следует отказаться от этой бизнес-модели и перейти к плану Б.

·        Информационная панель - мощный инструмент убеждения членов управленческой команды в правильности или неправильности концепции бизнес-модели.

Процесс, описанный выше: поиск подходящих аналогов и антиподов, систематическое выявление внутренних убеждений, формирование информационной панели с системой показателей для управления действиями и отслеживания результатов тестирования гипотез, - назовем технологией поиска бизнес-модели, тогда как 5 элементов (выручки, валовая прибыль, операционная модель, оборотный капитал и инвестиционная модель) будут ее содержанием.

Многие компании достигают величия с помощью рационализации и постоянного улучшения лишь одного-двух из пяти элементов бизнес-модели. В некоторых подобный случаях их новые бизнес-модели создают новый стандарт для всей отрасли, что разрушает привычную конкурентную среду. Например, Skype в телефонии, Google в рекламе в Zara в моде.

Для того чтобы разработать эффективную и жизнеспособную бизнес-модель объединим технологию и содержание в общую унифицированную структуру. Таблица №3.

Таблица №3. Структура бизнес-модели концепции Дж. Маллинса и Р. Комисара

Элемент бизнес-модели

Значимые аналоги и связанные с ними цифры

Значимые антиподы

Внутренние убеждения, на основе которых строится текущая панель управления

Гипотезы, которые опровергнут или подтвердят внутренние убеждения

Модель выручки

А1

 

С1

D1

Модель валовой прибыли

 

 

 

 

Операционная модель

 

 

 

 

Модель оборотного капитала

 

 

 

 

Инвестиционная модель

 

 

 

 


Названия столбцов в таблице №3 - это составляющие технологии, к которым необходимо обращаться при разработке новой бизнес-модели или улучшении существующей: определение аналогов, антиподов и внутренних убеждений.

Названия строк - это пять элементов любой бизнес-модели. Именно они, в конечном счете, создают ценность для клиентов, акционеров и так далее. Таким образом, пять элементов бизнес-модели представляют собой пять ключевых моментов, на которые следует обращать внимание при изучении аналогов, антиподов, внутренних убеждений и информационной панели по мере проработки новой бизнес-модели.

Как на практике использовать данную структуру бизнес-модели? Необходимо заполнить хотя бы одну ячейку в каждом ряду приведенной выше таблицы. Для модели выручки, к примеру, можно подобрать один или два аналога, которые с определенной долей уверенности подскажут, каким образом, из какого источника и какой ценой будет генерироваться выручка. В таком случае короткие пометки, включая цифры, нужно вписать в ячейку A1. Возможно, выбранные аналоги приведут к тем или иным внутренним убеждениям относительно реализации модели выручки, которые предстоит проверить опытным путем. В этом случае необходимо сделать пометки в ячейки С1, а предполагаемый ответ на это внутреннее убеждение вписать в D1. В таблице №4 представлен образец информационной панели для проверки гипотезы, записанной в ячейку D1. Затем подобное необходимо повторить с моделью валовой маржи, операционной моделью, моделью оборотного капитала и инвестиционной моделью.

 

Таблица №4. Образец информационной панели

Гипотезы

Показатели

Фактический период 1

Фактический период 2

Появившиеся идеи, требуемые коррективы

Внутреннее убеждение 1

Гипотеза 1

 

 

 

 

Гипотеза 2

 

 

 

 

Внутреннее убеждение 2

Гипотеза 3

 

 

 

 

Гипотеза 4

 

 

 

 


Разработка бизнес-модели - поочередный и общий анализ элементов и является стратегической важной деятельностью. И самое важное - бизнес-модель успешна только в том случае, когда все пять элементов работают сообща, как разные музыкальные инструменты в оркестре.

В качестве иллюстрации концепции Дж. Маллинса и Р. Комисара рассмотрим эффективную бизнес-модель на примере ZARA.

ZARA - это международная розничная сеть розничных одежды, насчитывающая тысячи магазинов по всему миру. В кризисный 2008 год компания Inditex, которой принадлежит ZARA, продолжала показывать рост выручки, опережая своих конкурентов. За год, заканчивавшийся январем 2009, выручка выросла до 10,4 миллиарда евро с 9, 4 миллиарда евро в 2007-208 годах.

Zara переписала правила традиционной торговли одежды, основанные на длительных сроках поставки от дешевых азиатских фабрик до удаленных западных рынков, и создала собственную модель «быстрой» моды. Бизнес-модель компании базируется на четырех процессах, ускоряющих разработку, производство, дистрибуцию и продажу одежды. Эти процессы отлажены настолько гладко, что от разработки дизайна до поступления одежды в магазины Zara уходит всего две недели. В магазины поставляется только самое необходимое, нет лишних товарных запасов. Каждый новый стиль ZARA воспринимает как внутреннее убеждение, начиная с маленькой партии и опробуя небольшое количество товара на рынке. Небольшие партии уменьшают зависимость от капризов моды и сводят к минимуму скидки, негативно сказывающиеся на марже. Если товар продается хорошо, как и было запланировано, ZARA выпускает дополнительные партии. Если товар с самого начала продается вяло, компания приостанавливает производство.

«Быстрая» мода положительно сказывается и на модель выручки. Некоторые модели исчезают из продажи через неделю после поступления в магазины. Покупатели ZARA воспринимают их как дефицит, поскольку знают, что в следующий визит этих вещей может не оказаться в продаже. Так ZARA культивирует ажиотаж вокруг новых поступлений. Дефицитность заставляет покупателей приобретать товары без промедления и чаще возвращаться в магазин в надежде на новые завозы.

Что касается модели валовой маржи, то изначально себестоимость реализованной продукции у ZARA слегка превышала себестоимость у конкурентов, размещавших производство в Азии, поскольку ее одежда производилась в более дорогих европейских странах. Однако ZARA компенсировала эту разницу более высокой валовой маржой, обусловленной более редкими, чем у конкурентов скидками и распродажами.

Большую пользу модели оборотного капитала и операционной модели приносит близко расположенное к европейским рынкам производство и быстрый оборот запасов. Процессы испанских и португальских поставщиков, которые использует ZARA, прочно интегрированы в систему компании. Это означает, что в обмен на предсказуемость и стабильность в отношениях поставщики предоставляют ей выгодные условия в шестьдесят дней. Учитывая тот факт, что покупатели расплачивались наличными или кредитными картами, денежные средства поступают в распоряжение ZARA в течение недели. Быстрый оборот товарных запасов вкупе с быстро поступающими денежными средства и отсрочкой в оплате поставщикам - привлекательная модель оборотного капитала.

ZARA весьма успешно конкурирует в одной из самых высококонкурентных сфер в мире - розничной продажи одежды - и распространяет свою модель на другие категории моды: мебель и дизайн. Бизнес-модель Амансио Ортега (основателя компании) с самого начала была разработана настолько грамотно, что ему особо не пришлось экспериментировать для получения бизнес-модели, известной сегодня как «быстрая» мода. Модель настолько сложна, что лишь немногие смогли успешно ее скопировать. Именно бизнес-модель заложила фундамент стабильного конкурентного преимущества компании на протяжении более двух десятилетий.

1.4.2 Концепция создания бизнес-модели Алекса Остервальдера и Ива Пинье

Краткий портрет авторов.

Александр Остервальдер является предпринимателем, «революционером» в области моделирования бизнес-процессов, консультантом и лектором. Он регулярно проводит семинары в компаниях, ведущих бизнес-школах и выступает на конференциях по всему миру. Доктор Остервальдер зарекомендовал себя в качестве гуру, разработав инновационную модель бизнес-процессов на основе четкой практической методологии, простой в применении и для корпораций, и для малого бизнеса, и для стартап проектов.

Ив Пинье - профессор информационных систем управления Университета Лозанны, ранее работал в Университете штата Джорджия в Атланте и Университете Британской Колумбии в Ванкувере. Участник многих исследовательских проектов, относящихся к разработке информационных систем, менеджменту информационных технологий, инноваций и интернет-бизнесу.

А. Остервальдер и И. Пинье представляют оригинальную концепцию анализа, построения и совершенствования бизнес-моделей. Концепция позволяет заглянуть в самые глубины бизнес-моделирования. В ней описаны как традиционные, так и новейшие бизнес-модели, а также инновационные технологии, в том числе принципы позиционирования бизнес-модели в высококонкурентном рынке и ее модернизация. Концепция позволяет описывать и анализировать бизнес-модели любой организации. Она была испробована и проверена компаниями многих стран мира, и сейчас ей пользуются IBM, Ericsson, Deloitte и многие другие организации. Концепция дает возможность говорить на общем языке, что позволяет избежать трудностей при описании бизнес-моделей и создании новых стратегических альтернатив. Без этого трудно прогнозировать развитие какой-либо бизнес-модели и успешно внедрять инновации.

Под бизнес-моделью авторы понимают «то, что отличает компанию от других, это ее уникальность, выраженная через взаимосвязи между самыми критичными факторами успеха.

Бизнес-модель важнее миссии, стратегии и плана денежных потоков. Это основа конкурентного преимущества» (9, стр. 10). Бизнес-модель служит для описания основных принципов создания, развития и успешной работы организации.

В соответствии с концепцией авторов бизнес-модель включает девять блоков, которые отражают логику действий компаний, направленных на получение прибыли. Эти девять блоков охватывают четыре основные сферы бизнеса: взаимодействие с потребителем, предложение, инфраструктура и финансовая эффективность компании. Бизнес-модель подобна стратегическому плану, который претворяется в жизнь через организационные структуры, процессы и системы.

Рассмотрим подробнее девять структурных блоков концепции бизнес-модели, но сначала перечислим их: потребительские сегменты (ПС), ценностные предложения (ЦП), каналы сбыта (КС), взаимоотношения с клиентами (ВК), потоки поступления доходов (ПД), ключевые ресурсы (КР), ключевые виды деятельности (КД), ключевые партнеры (КП), структура издержек (СИ).

1 блок. Потребительские сегменты (ПС)

В этом структурном блоке определяется, какие группы людей и организаций предприятие рассчитывает привлекать и обслуживать.

Клиенты - это сердце любой бизнес-модели. Без выгодных клиентов не может существовать ни одна компания. Чтобы лучше удовлетворять нужды клиентов, необходимо разбить их на группы по потребностям, особенностям поведения или иным признакам. Бизнес-модель может охватывать один или несколько групп клиентов- потребительских сегментов. Организация должна сделать выбор, решая, какие сегменты обслуживать, а от каких отказаться. Когда решение принято, можно строить бизнес-модель, опираясь на четкое понимание специфических нужд клиентов избранных сегментов.

При сегментации и выборе сегментов, необходимо учитывать, что группы клиентов принадлежат разным сегментам, если:

·    различия в их запросах обуславливают различия в предложениях;

·        взаимодействие осуществляется по разным каналам сбыта;

·        их выгодность существенно различается;

·        их привлекают разные аспекты предложения.

В основе построения блока «потребительские сегменты» лежат два вопроса:

-Для кого компания создает ценностное предложение?

Какие клиенты для компании более важны?

2 блок. Ценностные предложения (ЦП)

Блок «Ценностные предложения» включает описание товаров и услуг, которые представляют ценность для определенного потребительского сегмента. Ценностные предложения - причина, почему клиенты отдают предпочтения одной компании перед другой. Они решают проблемы клиентов или удовлетворяют их потребности. Каждое ценностное предложение представляет собой определенную совокупность товаров и/или услуг, которые отвечают запросам определенного потребительского сегмента. Иными словами, ценностное предложение - это совокупность преимуществ, которые компания готова предложить потребителю.

Одни ценностные предложения могут быть инновационными, т.е. новыми или революционными. Другие - подобными тем, что уже есть на рынке, но с некоторыми отличиями, с какими-то новыми характеристиками.

Ценностное предложение создает преимущества для конкретного потребительского сегмента за счет определенного сочетания элементов, отвечающего требованиям этого сегмента. Преимущества могут быть количественными (такие как цена, скорость обслуживания) или качественными (например, дизайн, положительные эмоции клиента).

Ниже перечислены лишь некоторые элементы, из которых складывается ценность товара или услуги потребителя.

Новизна. Некоторые ценностные предложения ориентированы на удовлетворение совершенно новых потребностей, которых на рынке раньше просто не существовало. Например, сотовые телефоны, которые положили начало совершенно новой отрасли - мобильной связи.

Производительность. Повышение эффективности, или производительности, традиционно используется для создания ценностного предложения. Например, компьютерная отрасль полагалась на тот фактор, выводя на рынок все более и более мощные машины. Но рост производительности имеет свои пределы.

Изготовление на заказ. Товары и услуги, удовлетворяющие индивидуальные запросы клиентов или узкие потребительские сегменты, имеют высокую ценность. В последние годы спрос на изготовление товаров по индивидуальным заказам и с участием самого клиента, неуклонно растет. Такой подход позволяет учитывать индивидуальные пожелания клиентов и в то же самое время сохранять экономию за счет роста производства.

Дизайн. Дизайн - очень важный элемент, с большим трудом поддающийся оценке. Продукт может выделяться среди аналогичных только за счет дизайна. В индустрии моды и производстве бытовой техники дизайн может стать наиболее важным элементом ценностного предложения.

При разработке данного блока бизнес-модели необходимо ответить на следующие вопросы:

Какие ценности компания предлагает потребителю?

Какие проблемы компания помогает решить своим клиентам?

Какие потребности клиентов удовлетворяются?

Какой набор товаров и услуг компания может предложить каждому потребительскому сегменту?

3 блок. Каналы сбыта (КС)

Этот блок описывает, как компания взаимодействует с потребительские сегментами и доносит до них свои ценностные предложения. Каналы связи, распространения и продаж составляют систему взаимодействия компании с потребителями. Эти каналы - точки контакта потребителя с продавцом - выполняют ряд функций, в частности:

·    повышают степень осведомленности потребителя о товарах и услугах компании;

·        помогают оценить ценностные предложения компании;

·        позволяют потребителю приобретать определенные услуги и товары;

·        знакомят потребителя с ценностными предложениями;

·        обеспечивают постпродажное обслуживание.

Каналы сбыта представляют собой пять этапов продвижения товара к потребителю. Каждый канал может включать все этапы или лишь часть из них. Можно выделить прямые и непрямые каналы сбыта. Таблица №5.

Таблица №5. Каналы сбыта в соответствии с концепцией А. Остервальдера и И. Пинье

Каналы сбыта

Этапы

Собственные

Прямые

Торговые агенты

1. Информационный. Как компания повышает осведомленность потребителя о товарах и услугах?

2. Оценочный. Как компания помогает клиентам оценивать ценностные предложения?

3.  Продажный. Каким образом компания предоставляет клиентам возможность приобретения определенных товаров и услуг?

4.  Доставка. Как компания доставляет клиентам ценностные предложения?

5. Поспродажный. Как компания обеспечивает клиентам постпродажное обслуживание?

Продажи через интернет






Непрямые

Фирменные магазины






Партнерские

Партнерские магазины






Оптовики






 

Найти правильные каналы сбыта, отвечающие ожиданиям потребителей, - важный аспект представления ценностного предложения на рынке. Организация может выбрать, какие каналы использовать: собственные, партнерские или сочетание тех и других. Собственные каналы могут быть прямыми (продажи через торговых агентов или сайт фирмы), так и непрямыми (например, магазины, которыми владеет или управляет компания). Партнерские каналы - непрямые пути сбыта, представленные широким спектром вариантов: оптовая торговля, розничные сети или партнерские сайты. Партнерские каналы приносят меньшую прибыль, однако позволяют добиться большего охвата и дают преимущество за счет сильных сторон партнера. Собственные каналы, особенно прямые, обеспечивают большую прибыль, однако их организация и управление обходится дороже.

Важно поддерживать верный баланс между различными каналами сбыта и найти такое их сочетание, которое обеспечит наилучшие отзывы потребителей и максимальный доход.

В основе блока «Каналы сбыта» лежат вопросы, на которые необходимо ответить в процессе разработки бизнес-модели компании:

Какие каналы взаимодействия были бы желательны для потребительских сегментов компании?

Как компания взаимодействует с ними сейчас?

Как связаны каналы сбыта компании между собой?

Какие каналы из них наиболее эффективны и выгодны?

4 блок. Взаимоотношения с клиентами (ВК)

Блок описывает типы отношений, которые устанавливаются у компании с отдельными потребительскими сегментами. Компания должна четко определить, какой тип взаимоотношений она хочет установить с каждым из потребительских сегментов. Взаимоотношения могут варьироваться от персональных до автоматизированных. Мотивы, определяющие эти отношения, могут быть различными:

·    приобретение клиентов;

·        удержание клиентов;

·        увеличение продаж.

Например, на заре развития мобильной связи взаимоотношения операторов с клиентами строились на основе агрессивных стратегий привлечения, которые включали, в том числе и предложения бесплатных телефонов. С насыщением рынка стратегия изменилась, и операторы сосредоточились на удержании клиентов и получении максимальной прибыли от каждого из них. Блок взаимоотношений с клиентами, предусмотренный бизнес-моделью компании, оказывает значительное влияние на поведение потребителя.

Можно выделить несколько типов взаимоотношений с клиентами, существующих в рамках отношений компании с каждым потребительским сегментом.

Персональная поддержка. Такой тип отношений основан на личных контактах. Клиент может общаться напрямую с представителями компании, получая от него помощь в процессе покупки и после нее. Это может происходить на месте продажи, через колл-центр, по электронной почте или другими путями.

Особая персональная поддержка. В данном случае представитель компании прикреплен к конкретному клиенту, с которым у него складываются свои взаимоотношения. Такие отношения наиболее глубоки и обычно развиваются в течение длительного времени. Например, в частных банках с наиболее крупными клиентами работают специальные представители.

Самообслуживание. При таком типе взаимоотношений компания не поддерживает непосредственных отношений с клиентами, но обеспечивает их всем необходимым, чтобы они могли обслужить себя самостоятельно.

Автоматизированное обслуживание. Этот тип взаимоотношений представляет сочетание более сложной формы самообслуживания с автоматизацией процессов. Например, регистрация клиентов на сайте компании дает им доступ к персональным услугам. Автоматизация обслуживания позволяет распознавать отдельных клиентов и предоставлять им информацию, необходимую для отправки заказа или заключения сделки.

Сообщества. Компании все чаще используют интернет-сообщества для привлечения клиентов, а также содействуют установлению более тесных связей между членами таких сообществ. Многие компании поддерживают онлайн-сообщества, предоставляя пользователям возможность обмениваться знаниями. Сообщества помогают компаниям лучше понимать нужды клиентов.

Совместное создание. Многие компании сегодня выходят за рамки традиционных отношений продавец-покупатель и создают ценность совместно с потребителем. Так, Amazon.com предлагает клиентам писать рецензии, таким образом, создавая ценность для книголюбов.

В рамках работы над созданием блока «Взаимоотношения с клиентами» необходимо ответить на следующие вопросы:

Отношения какого типа ждет каждый потребительский сегмент?

Какие отношения уже установлены?

Каких расходов они требуют?

Как они интегрированы в общую схему бизнес-модели?

5 блок. Потоки поступления дохода (ПД)

Блок потоков получения дохода включает материальную прибыль, которая компания получает от каждого потребительского сегмента. Если клиенты - сердце любой бизнес-модели, то потоки доходов - ее артерии. Компания должна спросить себя: за что готовы платить потребители. Правильный ответ на этот вопрос позволит создать один или несколько потоков поступления доходов от каждого потребительского сегмента.

В бизнес-модели могут существовать два типа потоков доходов:

·    доход от разовых сделок;

·        регулярный доход от периодических платежей, получаемых от клиентов за ценностные предложения или постпродажное обслуживание. Существует ряд способов создания потоков доходов.

Продажа активов. Самый очевидный поток поступления дохода - доходы от продажи прав собственности на материальный продукт. Amazon.com продает книги, диски, бытовую технику. Fiat -автомобили, которые покупатели могут водить, перепродавать и даже уничтожать.

Плата за использование. Этот поток возникает из оплаты пользования определенной услугой. Чем больше клиент пользуется сервисом, тем больше он за него платит. Оператор мобильной связи может взимать с клиента плату за количество минут разговоров. В отеле постоялец платит за количество проведенных там дней. Служба доставки взимает плату за доставку посылки из одного пункта в другой.

Оплата подписки. Это поток дохода от продажи продолжительности доступа к услуге. Например, тренажерный зал продает месячные или годовые абонементы, которые позволяют клиентам в течение срока пользоваться услугами зала.

Аренда/рента/лизинг. Этот поток создается путем передачи клиенту временных прав на пользование определенным активом в течение определенного периода времени за фиксированную плату. Например, прокат автомобиля.

Лицензия. В этот случае поток дохода создается за счет передачи прав на пользование защищенной интеллектуальной собственностью. Лицензирование позволяет держателям прав получать доход от собственности, не производя продукт и не предоставляя услуги.

Брокерские проценты. Поток доходов поступает от посреднических услуг, которые предоставляются двум или более сторонам в ходе сделки. Например, брокеры и агенты по недвижимости получают комиссионные за каждую успешно заключенную с их помощью сделку.

Реклама. Данный поток доходов создает оплата рекламы товара, услуги или товарной марки. Традиционно СМИ и организаторы публичных мероприятий ориентируются на доходы от рекламы. В последнее время и другие отрасли, в том числе производители ПО и предприятия сферы услуг, стали больше зависеть от рекламного потока доходов.

Каждый поток доходов имеет свой механизм ценообразования. Тип избранного механизма может значительно влиять на получаемую прибыль. В зависимости от механизма ценообразования цены могут быть фиксированными или свободными. Таблица №6.

 

Таблица №6. Механизмы ценообразования

Фиксированные цены

 

Свободные цены

Устанавливаются на основе статических переменных

 

Меняются в зависимости от условий на рынке

Цена по прейскуранту

Фиксированные цены на конкретные товары, услуги или иные ценностные предложения.

 

Договор между партнерами (торги)

Цена устанавливается в ходе переговоров сторон, каждая из которых старается добиться наиболее выгодных для себя условий.

Зависимость от характеристик продукта

Цена зависит от числа или качества ценностных характеристик продукта.

 

Управление доходами

Цена зависит от имеющихся ресурсов и сроков покупки (обычно используется при продаже продукта с ограниченным объемом ресурсов, например, авиабилеты.).

Зависимость от потребительского сегмента

Цена зависит от типа и особенностей потребительского сегмента.

 

Торговля в реальном времени

Цены меняются в зависимости от уровня спроса и предложения

Зависимость от величины закупки

Цена меняется в зависимости от количества приобретаемого товара

 

Аукцион

Цену определяет победитель аукционных торгов.


Прописывая в бизнес-модели блок «Потоки поступления дохода», необходимо ответить на следующие вопросы:

За что клиенты действительно готовы платить?

За что они платят в настоящее время?

Каким образом платят? Как они предпочли бы платить?

Какую часть общей прибыли приносит каждый поток поступления доходов?

6 блок. Ключевые ресурсы (КР)

В этом блоке описываются наиболее важные активы, необходимые для функционирования бизнес-модели. Каждая бизнес-модель нуждается в определенных ключевых ресурсов. Эти ресурсы позволяют предприятию создавать и доносить до потребителей ценностные предложения, выходить на рынок, поддерживать связи с потребительскими сегментами и получать прибыль. Разные типы бизнес-моделей требуют разных ресурсов. Производителю микросхем нужны капиталоемкие производственные мощности, а разработчику микросхем важнее человеческие ресурсы. Ключевые ресурсы могут материальными, финансовыми, интеллектуальными или человеческими. Компания может быть собственником этих ресурсов, брать их в наем или же получать от ключевых партнеров.

Материальные ресурсы. К этой категории относятся физические объекты, такие как производственные мощности, здания, оборудование, транспортные средства, точки продаж и сети дистрибуции.

Интеллектуальные ресурсы. Торговые марки, закрытая информация, защищенная правами собственности, патенты и авторские права, партнерские и клиентские базы данных, - наиболее важные составляющие бизнес-модели. Интеллектуальные ресурсы нелегко создавать, однако в случае успеха они могут принести существенную прибыль.

Персонал. Подбор персонала - важная задача для любого предприятия, но есть бизнес-модели, требующие особенно внимательного отношения к этому ресурсу, например в наукоемких производствах или творческих коллективах.

Финансы. Ряд бизнес-моделей требует наличия определенных финансовых ресурсов и/или финансовых гарантий, такие как денежные средства, кредитные линии или фондовый резерв. Например, в бизнес-модели страховых компаний.

Вопросы, на которые необходимо ответить в этом блоке:

Какие ключевые ресурсы нужны для ценностных предложений? Для каналов сбыта?

Для взаимоотношений с клиентами? Потоков доходов?

7 блок. Ключевые виды деятельности (КД)

Блок описывает действия компании, которые необходимы для реализации ее бизнес-модели.

Каждая бизнес-модель включается определенное число ключевых видов деятельности. Это самые важные действия компания, без которых ее успешная работа невозможна. Ключевые виды деятельности, как и ключевые ресурсы, - обязательный компонент процесса создания и реализации ценностных предложений, выхода на рынок, поддержания взаимоотношений с клиентами и получения доходов. Они отличаются в бизнес-моделях разного типа. Ключевые виды деятельности можно классифицировать следующим образом.

Производство. Эта деятельности включает разработку, создание и вывод на рынок продукта в требуемом объеме и/или наилучшем качестве.

Разрешение проблем. Эта деятельность заключается в поиске оптимального решения проблем конкретного клиента. Ключевая активность этого типа преобладает в работе консалтинговых компаний, больниц и других организаций, оказывающих услуги.

Платформы. В бизнес-моделях, основанных на платформе как ключевом ресурсе, главными видами деятельности являются те, что связаны с этой платформой или сетью. В качестве платформы могут выступать компьютерные сети, коммерческие платформы, программное обеспечение и даже торговые марки. Бизнес-модель eBay требует постоянного развития и поддержки платформы компании: сайта eBay.com. Бизнес-модельVisa требует деятельности, связанной с платформой транзакций по кредитным картам Visa для продавцов, покупателей и банков.

Блок отвечает за следующие вопросы:

Каких видов деятельности требуют ценностные предложения? Каналы сбыта?

Взаимоотношения с клиентами? Потоки поступления доходов?

8 блок. Ключевые партнеры (КП)

Блок описывает сеть поставщиков и партнеров, благодаря которым функционирует бизнес-модель. Фирмы создают партнерские союзы, чтобы оптимизировать свои бизнес-модели, снизить риски или получить ресурсы. Можно выделить четыре типа партнерских отношений:

·    стратегическое сотрудничество между неконкурирующими компаниями;

·        соконкуренция: стратегическое партнерство между конкурентами;

·        совместное предприятие для запуска новых бизнес-проектов;

·        отношения производителя с поставщиком для гарантии получения качественны комплектующих.

Можно выделить два основных мотива создания партнерских отношений.

)        Оптимизация и экономия в сфере производства. Это основная форма партнерства или отношений между заказчиком и поставщиком с целью оптимизации распределения ресурсов и ведения деятельности. Компании нет смысла владеть всеми ресурсами или осуществлять все виды деятельности, связанные с выпуском ее продукции. Вступая в партнерство с целью оптимизации и экономии на масштабе, компания добивается снижения издержек; часто такая форма партнерства включает в себя привлечение ресурсов со стороны или совместное использование инфраструктуры.

)        Снижения риска и неопределенности. Партнерские отношения могут помочь снизить риск в конкурентной среде, для которой характерна неопределенность. Нередко компании формируют стратегический союз в одной области, в других оставаясь конкурентами. Например, формат Blu-ray для оптических дисков разработан совместно группой фирм, лидирующих в сфере производстве бытовой техники, персональных компьютеров и электронных носителей.

При разработке этого блока бизнес-модели необходимо ответить на следующие вопросы:

Кто является ключевыми партнерами компании?

Кто основные поставщики?

Какие ключевые ресурсы компания получает от партнеров?

Какой ключевой деятельностью занимаются партнеры?

9 блок. Структура издержек (СИ)

Блок описывает наиболее существенные расходы, необходимые для работы в рамках конкретной бизнес-модели. Расходы легко посчитать, если точно определены ключевые ресурсы, ключевые виды деятельности и ключевые партнеры.

Минимизировать издержки следует в любой бизнес-модели. Однако для некоторых моделей снижение издержек имеет большое значение, чем для других. По структуре издержек имеет смысл разделить бизнес-модели на два класса: с преимущественным вниманием к издержкам и с преимущественным вниманием к ценности (большинство бизнес-моделей находятся где-то между этими двумя крайностями).

Ориентация на издержки. Бизнес-модели, в которых большое значение уделяется издержкам, предполагают формирование и поддержание дешевых ценностных предложений, максимальную автоматизацию в обслуживании клиентов и широкой привлечение сторонних ресурсов. Например, компании дешевых авиаперевозок, такие как Skyline, EasyJet.

Ориентация на ценность. Некоторые компании при создании бизнес-моделей ориентируются не на расходы, а на ценностные преимущества. Как правило, такие бизнес-модели отличаются высококлассным ценностным предложение и высоким уровнем личного сервиса. В эту категорию попадают, к примеру, роскошные отели с высоким уровнем обслуживания.

В основе данного блока лежат следующие вопросы, на которые необходимо ответить?

Какие наиболее важные расходы предполагает бизнес-модель?

- Какие из ключевых ресурсов наиболее дороги?           

- Какие ключевые виды деятельности требуют наибольших затрат?

Девять структурных блоков бизнес-модели формируют основу инструмента, который А. Остервальдер назвал «шаблоном бизнес-модели». Таблица №7. Это схема структурных блоков позволит легко описать новую или существующую бизнес-модель, следуя той же очередью, как мы рассматривали блоки и отвечая на вопросы, которые мы фиксировали в процессе описания каждого из блоков.

 

Таблица №7. Шаблон бизнес-модели концепции А. Остервальдера и И. Пинье

8.КП

7.КД

2.ЦП

4.ВК

1.ПС

6.КР

3.КС

9.СИ

5.ПД


В качестве иллюстрации концепции А. Остервальдера представим бизнес-модель Skype.

Таблица №8. Схема бизнес-модели Skype

8.КП:  Максимум сторонних ресурсов:  платные провайдеры, партнеры по распространению, телекоммуникационные компании.

7.КД:  Разработка ПО, развитие ПО,  нет поддержки сети.

2.ЦП: Бесплатные звонки и видеосвязь через интернет. Дешевые звонки на телефоны (skypeout).

4.ВК: Автоматизированные индивидуальные настройки

1.ПС:    Пользователи интернета. Пользователи, желающие звонить на телефоны.   Глобальный доступ без всякого ограничения.


6.КР: Разработчики ПО, программное обеспечение.


3.КС:  Skype.com, Партнерские отношения с производителями устройств.


9.СИ:  Разработка ПО,  удовлетворение жалоб и предложений.

5.ПД:  Skypeout - предварительная оплата или подписка.  Продажа оборудования.  90% -бесплатно, 10% платных услуг.


Skype взорвал телекоммуникационную индустрию и помог свести расходы на голосовую связь практически к нулю. Skype предоставил возможность пользователям звонить через интернет бесплатно. Благодаря своеобразной структуре издержек пользователи платят только за звонки на стационарные и мобильные телефоны, используя сервис Skypeout. Компания использует пиринговую технологию, которая рассматривает устройство пользователя и интернет как коммуникационную структуру. Поэтому Skype не нужно иметь собственную сеть. Skype практически не нуждается в собственной инфраструктуре, за исключением программного обеспечения и сервера для регистрации пользователей. Платные услуги Skypeout составляют всего 10%, но этого достаточно, чтобы быть прибыльным и развиваться. По оценкам экспертов доход Skype в 2008 г. составил 550 млн. $.

1.5  
Как разработать инновационную бизнес-модели компании

Каждая бизнес-модель уникальна, имеет свои задачи, препятствия и критические факторы успеха. У каждой организации в таком важном деле, как создание бизнес-модели, имеется своя точка отсчета, свой контекст и свои цели. Причинами возникновения инновационной бизнес-модели могут быть:

·    стремление удовлетворить существующие на рынке никем не обслуживаемые потребности;

·        возможность вывести на рынок новые технологии, товары или услуги;

·        желание улучшить, разрушить или преобразовать существующий рынок с помощью лучшей бизнес-модели;

·        создать совершенно новый рынок.

В работающих предприятиях попытки инноваций в разработке бизнес-модели обычно привязаны к существующей модели и организационной структуре. Мотивом таких попыток могут служить:

·    кризис существующей бизнес-модели (в ряде случаев состояние «клинической смерти»);

·        приспособление, улучшение или защита существующей модели с целью адаптировать ее к изменяющейся среде;

·        подготовка к будущему с помощью исследования и проверки совершенно новых бизнес-моделей, которые со временем могут заменить существующие.

Метод, который будет описан в этой главе, дает отправную точку, отталкиваясь от которой, практически любая организация может разработать собственный подход. В описываемом процессе (методе) пять стадий: мобилизация, понимание, дизайн, применение и управление. Таблица №9.

стадия. Мобилизация. Основные виды деятельности на первой стадии - это определение целей проекта, тестирование предварительных идей, планирование проекта и набор команды.

К важнейшим действиям на первой стадии относиться подбор команды и получение доступа к нужным людям и информации. Поскольку не существует никаких правил относительно того, как подготовить идеальную команду, то имеет смысл найти людей в отрасли с разнообразным опытом в менеджменте, со свежими идеями, нужными связями и преданностью к делу. В любом случае рекомендуется в качестве общего языка для команды выбрать форму бизнес-модели. Это поможет структурировать и представить предварительные идеи более эффективно и улучшить коммуникацию.

 

Таблица №9. Стадии разработки инновационной бизнес-модели

Стадия

1. Мобилизация

2.Понимание

3.Дизайн

4.Применение

5. Управление

Цель

Подготовка к разработке бизнес-модели

Исследование и анализ элементов, необходимых для разработки бизнес-модели.

Создание и проверка жизнеспособных вариантов бизнес-моделей и выбор лучшего.

Проверка прототипа бизнес-модели в реальных условиях рынка.

Адаптация и модификация бизнес-модели в соответствии с реакцией рынка на нее.

Ориентация

Подготовка площадки

Погружение

Исследование

Применение

Эволюция

Описание

Сбор элементов, необходимых для успешной бизнес-модели. Объяснение необходимости формирования новой бизнес-модели, описание предпосылок проекта, определение языка проекта.

Поиск и анализ информации о потребителях, технологиях и рыночных условий.

На основе полученной на предыдущих стадиях информации создание прототипов будущей бизнес-модели, их тестирование и выбор одного из.

Применение на практике выбранного варианта бизнес-модели.

Построение структуры управления для постоянного мониторинга, оценки и адаптации или трансформации бизнес-модели.


Особенности процесса разработки новой бизнес-модели в давно работающей компании.

Легитимность проекта. Обеспечение легитимности проекта- критический фактор успеха при работе в пределах организации с устоявшейся структурой. Так как проект разработки новой бизнес-модели затрагивает всех сотрудников компании, для обеспечения кооперации необходима поддержка правления и/или топ-менеджеров. Самый прямой путь для достижения легитимности - непосредственно включиться в работу кому-нибудь из руководства с самого начала проекта.

Управление интересами. При разработке бизнес-модели необходимо учитывать, что сотрудники компании могут иметь свои интересы в проекте. Не все заинтересованы в преобразовании существующей бизнес-модели. На самом деле попытки модернизировать бизнес-модель могут кому-то угрожать.

стадия. Понимание. Исследование и анализ элементов, необходимых для процесса разработки бизнес-модели. На второй стадии достигается понимание контекста, в котором должна будет развиваться бизнес-модель.

Изучение среди бизнес-моделирования - это сочетание различных видов деятельности, в том числе маркетинговых исследований, изучения и привлечения клиентов, бесед с ведущими экспертами и составление схем бизнес-моделей конкурентов. В ходе исследования обязательно нужно обратить особое внимание на глубокое понимание запросов потребителя. Это кажется очевидным, но об этом часто забывают, особенно в проектах, ориентированных на технологии. Потребительская карта эмпатии облегчает структурирование исследования потребительских запросов.

В организации с устоявшейся структурой начинать приходиться с описания и оценки существующей бизнес-модели. Особенно сложная задача - выйти за рамки существующей бизнес-модели и распространенных типов бизнес-моделей.

стадия. Дизайн. Основная проблема на стадии дизайна - создать и сохранить наиболее смелые модели. Широта мышления - главный фактор успеха. Чтобы породить революционные идеи, члены команды должны выйти за пределы статус-кво во время генерации идей. Команда должна тщательно и детально рассматривать все идеи. Для проверки потенциальных бизнес-моделей лучше пригласить экспертов со стороны.

стадия. Применение. Применение прототипа бизнес-модели в реальных условиях. Для того чтобы реализовать полученную схему на практике потребуется определить все побочные проекты, обозначить контрольные точки, подготовить правовую базу, составить бюджет, описать развитие проекта. Особое внимание на этой стадии необходимо уделить управлению фактором неопределенности. Это подразумевает тщательный мониторинг соответствия проектного уровня риска реальному. Также для адаптации новой бизнес-модели к реальным рыночным условиям необходимо развивать механизм обратной связи.

Элемент, который в наибольшей степени повышает шансы на успех новой бизнес-модели, выявляется задолго до реального ее воплощения. Имеется в виду участие сотрудников компании в работе над бизнес-моделью на стадиях мобилизации, понимания и дизайна. Это обеспечит всестороннюю поддержку и покажет возможные препятствия еще до планирования запуска модели на рынок. Вовлеченность участников позволит быстро реагировать на отмеченные или потенциальные сложности и устранить их до того, как проектная схема запуска проекта будет составлена. Наконец, необходимо запустить яркую, использующую различные коммуникационные каналы информационную кампанию, чтобы рассказать о новой бизнес-модели. Это поможет справиться со «страхом нового» в организации.

стадия. Управление. Адаптация и модификация бизнес-модели в соответствии с реакцией рынка на нее.

Для успешной организации создание новой бизнес-модели или переосмысление действующей - не разовое действие. Это деятельность продолжается и после воплощения модели в жизнь. Стадия управления включает в себя постоянную оценку модели и сканирование среды, необходимые для понимания, какие факторы будут влиять на модель в долгосрочной перспективе. Для этих целей, по крайней мере, один человек в команде стратегов компании должен взять на себя ответственность за бизнес-модели и их долгосрочную эволюцию.

1.6 Задачи, выполняемые бизнес-моделью компании

В предыдущих разделах были описаны история развития бизнес-моделей, несколько современных концепции разработки эффективных бизнес-моделей, принцип разработки инновационных моделей, пришло время суммировать и обобщить задачи, которые бизнес-модели выполняют для бизнеса.

Бизнес-модель компании выполняет следующие пять важнейших задач:

)     Модель позволяет предпринимателю сформулировать довольно логичную и внутренне согласованную концепцию организации и позволяет довести эту концепцию до своих сотрудников.

2)      Модель представляет собой схему для определения важнейших переменных, которые могут использоваться в уникальных сочетаниях. Бизнес-модель - основа для новаторских подходов и идей.

3)   Бизнес-модель является наиболее простым и доступным способом оценить перспективы компании и реальность ее будущего успеха. Модель служит средством демонстрации экономической привлекательности предприятия для потенциальных инвесторов. Банкиры и инвесторы часто ссылаются на бизнес-модель, так как оценить потенциал компании проще имея перед собой бизнес-модель, а не бизнес-план.

)     Бизнес-модель направляет текущую деятельность компании, устанавливая критерии для оценки целесообразности тех или иных стратегических и тактических решений компании.

5)      В условиях молниеносных изменений, нестабильности бизнес-модель и ее управление становиться практически единственным инструментом конкурентной борьбы. Бизнес-модель оперативно позволяет определить необходимые изменения и преобразования, которые необходимо осуществить с учетом изменения внешних условий деятельности.

1.7 Критерии оценки эффективности бизнес-модели

Несмотря на отсутствие общепризнанного определения термина «бизнес-модель», большинство исследователей данной тематики придерживаются одной точки зрения относительно критериев оценки эффективности бизнес-модели. Если бизнес-модель соответствует перечисленным ниже критериям, то ее можно считать успешной и эффективной.

Критерия оценки эффективности бизнес-модели компании:

1)   Привлечение клиентов, обладающих высокой ценностью

Это клиенты, которые могут быть легко найдены, позволяют устанавливать рентабельные цены, готовы попробовать продукт после минимального количества маркетинговых инициатив и заключают сделку на сумму, позволяющую выполнить задачи компании по продажам и прибыли.

)     Предложение значимой ценности клиентам

Под значимой ценностью понимается конкурентное преимущество компании, которое может быть выражено разными способами, например уникальными характеристиками продукта, лучшим сервисом, более низкими ценами и т.д.

)     Предложение продуктов и услуг, обеспечивающих высокую прибыль

Предложение продуктов и услуг, обеспечивающих высокую прибыль, может достигаться за счет нахождения более эффективного канала дистрибуции, уменьшения необходимости в стимулировании сбыта, наличие самого рационального производственного процесса в отрасли, предложения большего количества вспомогательных продуктов или других возможностей, позволяющих получать доход и не требующих увеличения торговых издержек.

4) Обеспечение удовлетворенности клиентов

Этот критерий отвечает на вопрос: будет ли трудно (дорого) поддерживать удовлетворенность клиентов после того, как они совершат покупку? Вот некоторые характеристики компании, которые обеспечивают высокую удовлетворенность клиентов: привлекательные гарантийные условия, обширная техническая поддержка продукта, простота установки благодаря характеристикам продукта или помощи сотрудников службы поддержки, совместимость продукта с другим оборудованием и т.д. Расходы на создание удовлетворенности клиентов после покупки продукта - это сигнал об опасности. Поддерживать удовлетворенность клиентов необходимо только в том случае, если это повышает привлекательность компании и стимулирует привлечения большего количества клиентов.

5)   Усиление положения компании на рынке

Под данным критерием имеется в виду оценка риска рынка в целом. Бизнес-модель попадает в зону риска, если всего два или три крупных клиента покупает большую часть продукции, если крупные потенциальные конкуренты контролируют сеть дистрибуции, если технология меняется быстро и требует создания продукта повышенного риска, если существуют альтернативные технологии, если существуют хорошо финансируемые потенциальные конкуренты, которые могут выйти на ваш рынок. Многие предприниматели попадают в ловушку - они концентрируются на отдельных аспектах своего бизнеса, не оценив весь рынок в целом, а между тем характеристики этого рынка могут принести им много неприятностей.

6)   Финансирование деятельности компании

Стартовые расходы, привлечение средств для пополнения оборотного капитала, накладные расходы и расходы на персонал - это лишь некоторые из обязательств статей расходов любой компании. Вопрос в том, принесут ли вложенные средства высокую прибыль, и сможет ли компания развиваться без крупных инвестиций. Предостерегающие сигналы, касающие инвестиций таковы: ROI (прибыль на инвестиции) в первые три года ниже 25%, масштабирование производства продуктов и услуг требует значительных дополнительных инвестиций, инвестиции должны быть осуществлены до принятия торговых обязательств, отрасль в целом характеризуется слабым показателем ROI или малорентабельна.

Данные шесть критериев можно разделить на 2 группы, которые символически можно сравнить с зеленым и красным сигналами светофора. Первые три элемента - привлечения клиентов, обладающих высокой ценностью, предложение значимой ценности клиентам и предложение продуктов и услуг, обеспечивающих высокую прибыль, - это «зеленый свет», они необходимы, чтобы продолжить движение вперед. Последние три элемента - обеспечение удовлетворенности клиентов, усиление положения компании на рынке и финансирование компании - это «красный свет», предупреждающий о возможной «неисправности» бизнес-модели. Бизнес-модель перестает работать, если техническая поддержка продукта связана с большими сложностями, если у вас нет эффективного метода усиления положения компании на рынке или если бизнес-модель требует слишком больших инвестиций. Превосходная бизнес-модель позволяет добиться успеха при движении на зеленый свет и помогает избежать красного.

1.8 Выводы по Разделу 1

1)      «Бизнес-модель» представляет собой концептуальный инструмент для исследования и

построения бизнес-системы, отражающий логику бизнеса. Бизнес-модель характеризует основные элементы бизнеса, их отношения и систему связей с внешней средой. Бизнес-модель позволяет создать упрощенное целостное представление о бизнесе и отражает его наиболее существенные характеристики: того, какая ценность и как создается для потребителя, кому и как доставляется, каким образом используются ресурсы и возможности с целью создания устойчивого конкурентного преимущества, получения дохода и извлечения прибыли.

2)   В научных кругах исследование бизнес-моделей ведется в 3 направлениях.

·    В рамках первого направления исследователи используют бизнес-модель как некое абстрактное понятие, которое описывает, как компания работает в целом. Пол Тиммерс, Питер Уэйл и Майкл Витэйл.

·    Для второго направления характерно то, что авторы при рассмотрении бизнес-моделей делают акцент на концепции способа, на основе которого делается бизнес. Бизнес-модель рассматривается как система, состоящая из элементов, связей между ними и динамики. Линдер и Кантрелл, Линда Эпплгейт, Патриа Стэллер.

·        Для третьего направления исследований характерно рассмотрение конкретных ситуаций и анализ бизнес-моделей реальных компаний. Авторы использует бизнес-модель, чтобы описать и проанализировать бизнес успешных компаний, таких как Xerox, Google, Wal-Mart и др.

) Первопроходцами в бизнес-моделирования принято считать компании Toyota, McDonald’s и Carrefour, бизнес-модели которых заложили новый принцип к пониманию истинной природы требований потребителей и экономики своих отраслей.

) Сегодня бизнес вступает в новую эпоху, эпоху бизнес-моделей, когда успех компании зависит от скорости и умения конкурентов понять суть бизнес-модели, усовершенствовать или адаптировать их к нуждам конкретных потребителей.

) Современный подход в бизнес-моделировании представляют концепции Дж. Маллинса и Р. Комисара и концепции А. Остервальдера и И. Пинье.

) В соответствии с концепцией Маллинса и Комисара бизнес-модель - это экономический фундамент бизнеса во всех возможных проявлениях. Это схема экономической деятельности: денежные потоки, текущие к компании и от компании по различным причинам, а также распределение этих потоков во времени. Дж. Маллинс и Р. Комисар разработали технологию создания жизнеспособной бизнес-модели, состоящей из пяти обязательных элементов (модели выручки, модели валовой прибыли, операционной модели, модели оборотного капитала и инвестиционной модели), оттестированных с помощью системы аналогов и антиподов, системы проверки внутренних убеждений и информационных панелей.

) Согласно концепции А. Остервальдера и И. Пинье бизнес-модель описывает то, как компания создает, доставляет и реализовывает ценность. Разработанная ими концепция предполагает описание бизнес-модели через девять блоков, которые показывают логику того, как компания зарабатывает деньги. Эти девять блоков объединены в четыре бизнес области: клиенты, предложение (товар или услуга), необходимая инфраструктура и финансовая жизнеспособность. Бизнес-модель является планом того, как стратегия компании должна реализовываться в рамках ее внутренних структур, процессов и систем.

) Причинами возникновения инновационной бизнес-модели могут быть: стремление удовлетворить существующие на рынке никем не обслуживаемые потребности; возможность вывести на рынок новые технологии, товары или услуги; желание улучшить, разрушить или преобразовать существующий рынок с помощью лучшей бизнес-модели; создать совершенно новый рынок.

) В действующих компаниях мотивом изобрести инновационную бизнес-модель служат:

кризис существующей бизнес-модели; приспособление, улучшение или защита существующей модели с целью адаптировать ее к изменяющейся среде; подготовка к будущему с помощью исследования и проверки совершенно новых бизнес-моделей, которые со временем могут заменить существующие.

) Процесс разработки инновационной модели состоит из пять стадий: мобилизация, понимание, дизайн, применение и управление.

) Бизнес-модель компании выполняет следующие важнейшие задачи:

·    Модель позволяет сформулировать логичную и внутренне согласованную концепцию организации, которую легко довести до сотрудников компании.

·        Модель - основа для новаторских подходов и идей.

·        Бизнес-модель - способ оценки перспективности компании, средство демонстрации экономической привлекательности предприятия для потенциальных инвесторов. Бизнес-модель влияет на стоимость компании.

·        Бизнес-модель направляет текущую деятельность компании, устанавливая критерии для оценки целесообразности тех или иных стратегических и тактических решений компании.

·        В условиях молниеносных изменений, нестабильности бизнес-модель и ее управление становиться практически единственным инструментом конкурентной борьбы.

) Критерии оценки эффективности бизнес-модели компания: привлечение клиентов, обладающих высокой ценностью; предложение значимой ценности клиентам; предложение продуктов и услуг, обеспечивающих высокую прибыль; обеспечение удовлетворенности клиентов; усиление положения компании на рынке; финансирование деятельности компании.

Раздел 2. Обоснование выбора методологии исследования

.1 Описание компании и проблемы

ООО «Сильвер Койн» - молодая компания, созданная в Москве в 2010 году. Компания специализируется на производстве и продажи декоративных зеркал под одноименным брендом. Основным каналом сбыта является собственный интернет-магазин. Компания существует уже более года, вышла на точку безубыточности (Рисунок №1 Точка безубыточности Silver Coin), но продажи держатся на одном уровне и не растут, наблюдается стагнация продаж. Рисунок №2. Рисунок №3. Приложение №1.

Низкий темп развития при увеличивающихся расходах представляют серьезную проблему не только для развития компании, но и для дальнейшего существования инновационного проекта. При запуске инновационного проекта предполагалось, что компания будет иметь ежемесячный положительный тренд продаж и сможет на второй год проекта прирасти на 50% по объему продаж, далее ежегодно на 20-30%. Сейчас при стагнирующем графики продаж это становиться маловероятным.

Рисунок №1. Точка безубыточности Silver Coin

Рисунок №2. Продажи Silver Coin 2011-2012

 

Рисунок №3. Ежемесячный темп роста продаж Silver Coin 2011-2012

Учитывая тот факт, что сейчас конкуренция выходит на уровень бизнес-моделей и именно бизнес-модель определяет успех компании, появилась мысль, что возможно в основе низкого темпа роста продаж лежит ошибка в выборе бизнес-модели.

Главной проблемой исследования является низкий темп роста продаж инновационного проекта «Декоративные зеркала Silver Coin».

Основная гипотеза исследования состоит в том, что компания «Сильвер Койн» может иметь 30% ежегодный темп роста продаж при изменении бизнес-модели компании.

Таким образом, в рамках данного исследования необходимо проанализировать существующую бизнес-модель компании, оценить ее конкурентоспособность и внести необходимые изменения в бизнес-модель с целью ее улучшения. В результате исследования должна быть сформирована бизнес-модель, позволяющая компании динамично развиваться и увеличивать объем продаж минимум на 30% в год.

2.2 Выбор методологии исследования и определение этапов исследования

В качестве метода разработки и оптимизации бизнес-модели будет использована описанная в Разделе 1 концепция Александра Остервальдера и Ива Пинье. Выбор метода обусловлен тем, что:

·    концепция Остервальдера и Пинье представляет современный системный подход к разработке, анализу и обновлению бизнес-модели компании;

·        концепция применима к стартапам;

·        концепция предлагает четкий и понятный алгоритм действий по формированию бизнес-модели;

·        в результате применения концепции получается схема, наглядно иллюстрирующая бизнес-модель компании, на основе которой в дальнейшем легко управлять бизнес-моделью;

·        метод позволяют увязать внешние и внутренние факторы, влияющие на успех компании.

 

Таблица № 10. Методологическая таблица основной гипотезы исследования

Основная гипотеза

Метод исследования

Ожидаемый результат

Необходимо изменить существующую бизнес-модель компании «Сильвер Койн».

Оптимизация бизнес-модели на основе метода и концепции Остервальдера и Пинье.

Ежегодный темп роста продаж в 30%, начиная с 2012 года.


Этапы проведение исследования:

1)   Формулирование существующей бизнес-модели компании «Сильвер Койн» на основе метода А. Остервальдера;

2)      Анализ существующей бизнес-модели компании;

)        Выявление слабых мест и точек роста в элементах существующей бизнес-модели компании;

)        Формирование и проверка вторичных гипотез по улучшению элементов бизнес-модели;

5)   Разработка рекомендуемой бизнес-модели для компании «Сильвер Койн» с целью увеличения ежегодных темпов роста продаж в 30%.

Для формулирования и оптимизации бизнес-модели компании необходимо ответить на вопросы, указанные в Таблице №11.

 

Таблица №11. Вопросы для разработки бизнес-модели компании

Элемент (блок) бизнес-модели

Вопросы:

Потребительские сегменты

-Для кого компания создает ценностное предложение?

Ценностные предложения

- Какие ценности компания предлагает потребителю?


- Какие проблемы компания помогает решить своим клиентам?


- Какие потребности клиентов удовлетворяются?

Кагалы сбыта

- Какие каналы взаимодействия были бы желательны для потребительских сегментов компании?


- Как компания взаимодействует с ними сейчас?


- Какие каналы из них наиболее эффективны и выгодны?

Взаимоотношения с клиентами

- Отношения какого типа ждет каждый потребительский сегмент?


- Какие отношения уже установлены?


- Каких расходов они требуют?

Потоки поступления дохода

- За что клиенты действительно готовы платить?


- За что они платят в настоящее время?


- Каким образом платят?

Ключевые ресурсы

- Какие ключевые ресурсы нужны для ценностных предложений?


- Для каналов сбыта?


- Для взаимоотношений с клиентами? Потоков доходов?

Ключевые виды деятельности

- Каких видов деятельности требуют ценностные предложения? Каналы сбыта?


- Взаимоотношения с клиентами? Потоки поступления доходов?

Ключевые партнеры

- Кто является ключевыми партнерами компании?


- Кто основные поставщики?


- Какие ключевые ресурсы компания получает от партнеров?


- Какой ключевой деятельностью занимаются партнеры?

Структура издержек


- Какие из ключевых ресурсов наиболее дороги?


2.3 Формулирование существующей бизнес-модели компании «Сильвер Койн»

На основе метода А. Остевальдера была построена схема бизнес-модели компании «Сильвер Койн». Рисунок №4.

 

Рисунок №4. Бизнес-модель компании «Сильвер Койн»

Потребитетельский сегмент. Компания «Сильвер Койн» ориентирована на один потребительский сегмент массового рынка. Целевую аудиторию составляют в основном женщины разных возрастов, которые хотят украсить свой дом и которые стремятся сделать свое жилище красивым и уютным.

Ценностное предложение. На сегодняшней день компания предлагает одну ассортиментную линейку декоративных зеркал под маркой Silver Coin. Коллекция насчитывает 28 артикулов размером 50х50см. Что такое декоративное зеркало? - это фигурное зеркало, сделанное из итальянского оргстекла, обладающего 100% зеркальной способностью. Оно совмещает все преимущества классического стеклянного зеркала и прочного, эластичного современного полимерного пластика. Декоративные зеркала легкие, крепятся к поверхности с помощью клеевой ленты, входящей в комплект. Silver Coin можно наклеивать на любые поверхности: на обои, на окрашенные поверхности, на пластик, на металл, на керамику, на дерево и стекло. В отличие от обычного зеркала Silver Coin не боится влаги и может использоваться в помещениях с повышенной влажностью. Приложение № 2 «Декоративные зеркала Silver Coin».

Декоративные зеркала Silver Coin являются украшением интерьера, делая его оригинальным. Кроме того, они отражают свет, увеличивают и корректируют пространство.

Silver Coin удовлетворяют потребность в индивидуальном интерьере.

Каналы сбыта. Компания продает свой продукт, используя собственный прямой канал сбыта - интернет-магазин www.silvercoin-exclisive.ru. Сайт компании прошел SЕО оптимизацию и продвигается с помощью контекстной рекламы в поисковых системах. Ключевые слова запросов: декоративное зеркало, декоративное панно, декоративные панели.

Взаимоотношения с клиентами. Компания стремиться к увеличению количества клиентов и увеличению уровня продаж. Взаимоотношения строятся на комбинации персональной поддержки с автоматизированным обслуживанием. Основной площадкой выступает сайт компании, с помощью которого потребитель делает заказ, заполнив форму заказа или позвонив оператору. В течение дня после размещения заказа с клиентом связывается оператор интернет-магазина, чтобы подтвердить наличие заказанных позиций и уточнить время доставки.

Потоки поступления доходов. Существует один поток поступления выручки - продажа декоративных зеркал клиентам интернет-магазина. Оплата производится при получении клиентом товара в момент передачи товара курьером или в момент самовывоза на складе. Доставка осуществляется за счет клиента и оплачивается отдельно. На все позиции декоративных зеркал распространяется единая цена - 3 000 руб. Преобладает разовый характер покупки.

Ключевые ресурсы. Для создания и обновления коллекций декоративных зеркал необходимы дизайнеры и художники. Для продвижения и поддержки сайта - администраторы и оптимизаторы. Для поддержания уровня сервиса - операторы интернет-магазина и курьерская служба. Для обеспечения данной бизнес-модели необходим товарный запас и соответственно склад.

Ключевые виды деятельности. Производство и продажа декоративных зеркал.

Ключевые партнеры. Компания практически все ключевые ресурсы получает от партнеров, за собой оставляет только управление и координацию. Рисунок №5. С помощью художников на аутсорсе компания разрабатывает дизайн декоративных зеркал. Далее используя производственные мощности другого партнера, изготавливает и комплектует фигурные зеркала. Бухгалтерское сопровождение и продвижение сайта так же занимаются специальные компании - партнеры на стороне. Стратегическим партнером для «Сильвер Койн» является компания «Партнер 4», который отвечает за сервис: прием и обработку заказов, курьерскую доставку, хранение и кассовое обслуживание.

Рисунок №5. Ключевые партнеры компании «Сильвер Койн»

Структура издержек. Основными затратными статьями для компании являются:

- разработка дизайна артикулов;

производство и хранение необходимого товарного запаса;

продвижение и содержание сайта компании.

2.4 Анализ и оценка существующей модели компании «Сильвер Койн»

Потребительский сегмент, женщины разного возраста, желающие украсить свой дом, достаточно емкий и существует вне зависимости от каких-либо катаклизмов и экономических кризисов. Так как в основе него заложен природный инстинкт, женская сущность, - вить гнездо для себя и своей семьи, делать дом уютным и красивым. Безусловно, способов проявить себя и реализовать эту потребность достаточно много, но то, что она есть и будет, это очевидно. Компания «Сильвер Койн» предлагает решить эту проблему/потребность с помощью декоративных зеркал. Декоративные зеркала совмещают в себе сразу две функции:

функцию обычного зеркала, которое позволяет в него смотреться и использовать по прямому назначению, плюс возможность отражать свет, увеличивать и корректировать пространство;

функцию картины, изысканный предмет интерьера, который делает интерьер уникальным. Обе функции работают на реализацию потребности в индивидуальном и уютном интерьере.

Но стоит заметить, что декоративные зеркала - новое явление для российского массового потребителя, прямых аналогов и конкурентов на рынке нет. С одной стороны это хорошо, нет необходимости «толкаться локтями» с конкурентами, но с другой стороны потребители не догадываются о существовании такого продукта, прямого спроса нет, зато есть достаточно много «просто зеркал» и «просто картин». Встает остро вопрос донесения ценности и преимуществ продукта до потребительского сегмента.

Сейчас основная коммуникация с потребителем происходит через интернет-магазин компании, возможно, канал не справляется со своей задачей полностью. Кроме того, делая покупку через сайт, клиент уходит и практически никогда не возвращается. Вероятность повторной покупки минимальна. Нет необходимости «завешивать» свою квартиру зеркалами с пола до потолка. Единственное, что может сделать довольный клиент, - это порекомендовать продукт друзьям и знакомым. На сегодняшний момент бизнес-модель не предусматривает механизма пролонгации жизни клиента с помощью рекомендаций.

Разовый характер сделки плохо влияет на поток поступления доходов, делая его нестабильным и непрогнозируемым. Ситуация усугубляется тем, что бизнес-модель требует наличия постоянного товарного запаса. Для того чтобы обеспечить необходимое количество товара компания вынуждена замораживать деньги, так как сегодняшние поставщики (импортер пластика и резчик зеркал) работают по 100% предоплате, объясняя тем, что «Сильвер Койн» новая компания и объемы производства пока незначительные. Сократить издержки и быть безубыточными компании помогают ключевые партнеры. Бизнес-модель предусматривает максимальное использование сторонних ресурсов.

Компания сделала все возможное, чтобы стоимость сторонних услуг имела зависимость от выручки и объема активности компании. Есть продажи, есть издержки. Нет продаж, расходы минимальны. По данному принципу построена работа по приемке и обработке заказов, курьерской доставке, по бухгалтерскому сопровождению, по продвижению сайта. Это позволила значительно сэкономить расходы на персонал и в то же время сохранить качество исполнений функций.

Бизнес-модель компании имела права на существовании на этапе старта инновационного проекта, но сейчас является сдерживающем механизмом дальнейшего развития компании и требует изменений.

.5 Вторичные гипотезы по изменению бизнес-модели компании

С точки зрения главной проблемы компании «Сильвер Койн», низкие продажи и низкий темп роста продаж, наиболее проблемными элементами бизнес-модели являются «каналы сбыта» в связке с «ценностным предложением», поэтому основные вторичные гипотезы исследования по изменению ситуации основаны в первую очередь именно на этих блоках.

В таблице №12 предоставлены 2 главные гипотезы для оптимизации бизнес-модели компании с целью увеличения темпов роста продаж. 1 гипотеза направлена на проверку и подтверждение ценностного предложения, 2 гипотеза призвана уточнить канал сбыта. Для проверки гипотез было решено провести ряд количественных и качественных исследований.

Таблица №12. Методологическая таблица по вторичным гипотезам исследования

Вторичные гипотезы

Метод исследования

Ожидаемый результат

Декоративные зеркала -интересный, перспективный продукт с потенциально высоким спросом, но неизвестен потребителям из-за своей новизны. Необходимо подтвердить ценностное предложение и выявить главные преимущества.

1.Телефонный опрос потребителей интернет-магазина (тех, кто уже купил декоративное зеркало).

1. Подтверждение ценности и готовности купить.


2. Демонстрация продукта на выставке и опрос посетителей.

2. Выявление мотива покупки и назначения товара.



3 Выявление недостатков и достоинств продукта.

Одного интернет-магазина в качестве канала сбыта недостаточно для эффективного донесения ценностного предложения до потребительского сегмента. Необходимо внести изменения в блоке "Каналы сбыта" бизнес-модели компании с целью увеличения осведомленности о продукте и увеличения уровня продаж.

1. Демонстрация продукта на выставке и опрос посетителей.

1. Выявление списка потенциальных каналов сбыта для декоративных зеркал Silver Coin.


2. Проведение переговоров с представителями разных каналов сбыта с целью определения требований и условий работы с ними.



Перечень исследований и этапность их проведения представлены ниже:

1)      Телефонный опрос клиентов интернет-магазина www.silvercoin-exclusive.ru <#"662497.files/image006.gif">

Рисунок №6. Ответы респондентов на вопрос: «Для каких целей Вы приобрели декоративные зеркала Silver Coin

Рисунок №7. Сегментированные ответы респондентов на вопрос: «Для каких целей Вы приобрели декоративные зеркала Silver Coin

Вопрос: «Достоинства и недостатки декоративных зеркал Silver Coin».

На рисунках №8 и №9 представлены достоинства и недостатки декоративных зеркал по мнению клиентов интернет-магазина. Говоря о достоинствах, мы видим, что здесь преобладают технические характеристики продукта: «легкое» (31%), «просто крепить» (13%), «хорошо держится» (10%). Эмоциональное восприятие продукта «необычно и ново», «красивый дизайн» то же имеет значение, но чуть уступает. Относительно недостатков декоративных зеркал картина противоположенная, на первое место выходит эмоциональный фон, связанный с неизвестностью и новизной продукта: «покупаешь кота в мешке» (23%), «непонятно как использовать» (12%). Достаточно большой процент голосов получило требование «под заказ» (25%). Это говорит о том, что существует явная потребность в индивидуальном подходе к клиенту. Клиент хочет не только индивидуальный интерьер, но и персональное к себе отношение.

Рисунок №8. Достоинства декоративных зеркал Silver Coin

 

Рисунок №9. Недостатки декоративных зеркал Silver Coin

Вопрос: «Вы рекомендовали купить декоративные зеркала Silver Coin друзьям и знакомым?»

Ответ на этот вопрос показал, что, несмотря на перечисленные недостатки декоративные зеркала - привлекательный товар и 77% респондентов рекомендуют его приобрести. Это доказывает его востребованность и ценность.

Рисунок № 10.Рекомендация купить декоративные зеркала

3.2 Демонстрация продукта на выставке Household 2012 и опрос посетителей стенда

Благодаря дружественной компании «МАГАМАКС», которая специализируется на производстве и продаже предметов интерьера и которая участвовала в выставке «HouseHold Expo 2012» , удалось провести эксперимент. Эксперимент заключался в том, что компания «МАГАМАКС» предоставила небольшую часть своего стенда для демонстрации декоративных зеркал и получении обратной связи от потенциальных потребителей и участников рынка.

«HouseHold Expo» - это международная специализированная выставка товаров для дома и предметов интерьера, прошедшая с 3 по 6 апреля 2012 года в Москве в МВЦ «Крокус Экспо».

Более 300 российских и зарубежных компаний представляли свою продукцию на площади 18 000 кв. м. Выставка проводилась под патронатом Торгово-промышленной палаты Российской Федерации и Правительства Москвы.

В рамках выставки было опрошено 100 посетителей, которые представились следующим образом:

Рисунок №11. Портрет посетителей стенда и участников опроса

Посетителям стенда задавались следующие вопросы:

·    Встречались ли с декоративными зеркалами где-нибудь раньше? -Да/Нет

·        Интересен ли продукт? Готовы ли купить? - Да/Нет

·        По какой цене готовы купить (розничная)?

Варианты ответов: 1500-2500руб./2500-3500руб./3500-4500руб./затрудняюсь ответить.

·    Если бы хотели купить декоративные зеркала, где Вы бы их искали?

·        Какой товар на ваш взгляд является конкурентом декоративным зеркалам?

Результаты опроса.

Для большинства посетителей такие декоративные зеркала стали новинкой, 90% опрошенных сказали, что не встречались с подобным раньше. 10% ответивших «да» имели в виду в основном стеклянные зеркала с какой-либо отделкой, например с пескоструйной обработкой. Рисунок №12. 70% участников заинтересовались продуктом, попросив отправить коммерческое предложение. Рисунок №13.

Рисунок №12. Известность Silver Coin

Рисунок №13. Интерес к Silver Coin

Задавая вопрос относительно цены, был получен неоднозначный ответ. По сути, все участники разделились на 2 группы: от 1500-2500 руб.(40%) и 2500-3500 руб.(45%). Оптимальную цену нужно искать в диапазоне от 1500 до 3500 руб., более 3500 руб. потребитель не готов платить.

Рисунок №14. Диапазон потенциальных цен

В процессе общения с посетителя стенда выяснилось, что перечень потенциальных каналов сбыта для декоративных зеркал достаточно большой. В него помимо интернета вошли: сети DIY, мебельные магазины, товары для дома, свет, предметы интерьера, дизайн студии и шоурумы. Лидируют в этом списке сетевые магазины DIY (28%), такие как Leroy Merlin, OBI, Castorama. Что касается интернета, то опрашиваемые имели в виду не столько собственный интернет-магазин декоративных зеркал, сколько он-лайн супермаркеты (платформы), такие как яндекс.маркет, www.ozon.ru, www.enter, www.domosti и т.д. Рисунок №15.

Рисунок №15. Потенциальные каналы сбыта декоративных зеркал

Как видно из Рисунка №15 конкурентов у декоративных зеркал Silver Coin достаточно много. Основными конкурентами являются разные зеркала, общая доля зеркал составляет 65%.

Рисунок №16. Конкуренты Silver Coin

3.3 Проведение переговоров с представителями разных каналов сбыта

В течение двух недель после эксперимента на выставке HouseHold 2012 были проведены встречи с теми, кто заинтересовался декоративными зеркалами. Целью данных переговоров было выяснение условий работы и требований к продукту и поставщику. Всего было проведено 20 встреч с представителями разных каналов сбыта. В результате переговоров были выявлены следующие факторы и условия:

 

Таблица №13. Условия и требования каналов сбыта к поставщику

Канал сбыта

Требования и условия работы

DIY магазины  (Leroy Merlin, OBI и т.д.)

100% наличие товара. В случае недопоставок штрафы от 10%.


Мерчендайзинг.


Доставка до распределительных центров.


Плата за полку (бонус) 10% от поставок.


Отсрочка платежа от 60 дней.


Минимальная розничная наценка 60%.


Требование самой низкой цены.

Мебельные розничные off-line магазины, товары для дома, свет, предметы интерьера

Разные финансовые условия, возможно предоплата.


Торговое оборудование и рекомендации по выкладке.


Скидки в зависимости от объема продаж.


Минимальная розничная наценка 80%.


Складская программа. Наличие товара на складе.


Мотивация и обучение продавцов.


Бесплатная доставка от определенного объема продаж.

Оптовые компании

Отсрочка платежа от 20 дней или реализация.


Бесплатная доставка до транспортной компании.


Бонусы за выполнение плана продаж.


Маркетинговый бюджет от 5% от поставок.


Минимальная оптовая наценка 40% плюс розничная наценка 80% = минимум 120%.


Компенсация брака.

Дизайн студии и шоурумы

Предоставление образцов и каталогов


С возможностью работы под заказ с четкими сроками выполнения заказа.


Предоплата.


Бонус за рекомендации.


Наличие шоурума с полной выкладкой.

Интернет-магазины и интернет площадки

Агентская схема от 20% от заказов.


2 варианта обработки товара: свой клиентский сервис или сервис поставщика.


Складская программа. Наличие товара на складе.


Предоплата или отсрочка до 7 дней.


Хорошие фотографии и описание товара.


Возврат товара.


Как видно из таблицы, все выявленные методом опроса потенциальные каналы сбыта декоративных зеркал Silver Coin имеют свои специфические черты и предъявляют совершенное разные требования и условия.

.4 Выводы по Разделу 3

На основе проведенных исследований (телефонного опроса клиентов интернет-магазина, общения с посетителями стенда и переговоров с представителями потенциальных каналов) можно сделать следующие выводы:

)     В основном потребители воспринимают декоративные зеркала Silver Coin как украшение интерьера с обязательным применением его в определенной жилой зоне: к кухне, спальне, гостиной и т.д. (57%).

2)      Декоративное зеркало Silver Coin может служить подарком тем, кто увлекается интерьером (12%).

)        Часть потребителей используют Silver Coin в качестве зеркала, но из-за своей неосведомленности совершенно не используют его свойство корректировать пространство.

)        Исследование показало, что декоративные зеркала Silver Coin - действительно для большинства новый продукт. Для «новаторов» новизна является преимуществом и стимулом к покупке, для «обычных» потребителей ассоциируется с риском и неопределенностью. Вследствие этого факта параметр «новинка» фигурирует как в достоинствах («необычно и ново» 16%), так и недостатках («неизвестно, как использовать» 13%, «покупаешь кота в мешке» 23%).

)        Достоинствами декоративного зеркала являются: «легкое по сравнению с зеркалом» 31%, «красивый дизайн» 19%, «необычно и ново» 16%, «просто крепить» 13%, «хорошо держится» 10%, «удобная упаковка» 5%.

)        Недостатки декоративных зеркал: «нельзя под заказ» 25%, «покупаешь кота в мешке» 23%, «сложно переклеить на другое место» 15%, «непонятно как использовать» 13%, «защитная пленка трудно снимается» 6%, «только один размер» 6%.

)        Тот факт, что 77% уже купивших продукт рекомендует декоративные зеркала Silver Coin, доказывает, что привлекательность продукта сильнее неизвестности. Эту же мысль подтверждает опрос на выставке, который показал, что 70% посетителей стенда интересны декоративные зеркала и они хотели бы их купить.

)        Розничная цена одного декоративного зеркала Silver Coin не должна превышать 3 500 руб.

)        Потребители помимо готового товара хотят иметь возможность приобрести декоративные зеркала «под заказ».

)        Не смотря на то, что потребители покупают декоративные зеркала, чтобы украсить дом, основными конкурентами они видят обычные зеркала и зеркала с различной обработкой.

)        В ходе исследования были выявлены следующие потенциальные каналы сбыта для декоративных зеркал: сети DIY, мебельные розничные магазины, магазины товары для дома, свет, интерьерные магазины, дизайн студии и шоурумы, on-line магазины и платформы.

)        Каждый канал четко определяет свои требования к поставке товара, к условиям оплаты, к маркетингу и сервису.

Таким образом, проведенные исследования подтвердили заявленные гипотезы, что декоративное зеркало Silver Coin имеет определенную потребительскую ценность, но из-за своей новизны требует более грамотных методов донесения этой ценности до потребительского сегмента, интернет-магазин не является единственным способом сделать это.

Раздел 4. Анализ результатов проведенных исследований

4.1 Уточнение ценностного предложения компании «Сильвер Койн»

Рисунок №17. Ценностное предложение декоративного зеркала Silver Coin

На основе выводов, полученных в ходе полевых исследовании, возникла необходимость уточнить ценностное предложение компании «Сильвер Койн» в отношении потенциальных конкурентов. Исследование выявило, что основными конкурентами Silver Coin являются зеркала.

Для того чтобы определить преимущества декоративных зеркал Silver Coin относительно других, все зеркала были сегментированы на группы по их функции и ценовому диапазону. Рисунок №17. В России можно выделить 5 сегментов:

сегмент: китайские стикеры из зеркальной пленки по цене от 400 до 2000 руб.

Данные стикеры сложно назвать зеркалом в полном смысле этого слова, так как они обладают всего 50%-60% зеркальной способностью. Стикеры были включены в систему только из-за того, что они имеют непосредственное отношение к теме «Интерьера». Стикеры используются для декорирования детских комнат.

сегмент: обычные зеркала без обработки по цене от 600 до 2500 руб.

сегмент: обычные зеркала в рамах по цене от 1 500 до 3 500 руб.

Эти типичные зеркала, которые большинство привыкли использовать в обыденной жизни.

сегмент: зеркала с обработкой по цене от 3 500 до 10 000 руб.

К данной группе относятся зеркала с печатью, пескоструйной обработкой, гравировкой и т.д.

Помимо непосредственной функции «смотреться» данные зеркала ненавязчиво участвуют в оформлении интерьера, придают некий нюанс, но при этом не являются главным акцентом в интерьере.

сегмент: дизайнерские зеркала по цене от 10 000 руб.

Это зеркала, на которых строится интерьер. Они приковывают внимания и являются одним из главных объектов в интерьере. Дизайнерские зеркала выполняют функцию «предмет искусства».

Декоративные зеркала Silver Coin, имея техническое преимущество по сравнению со всеми стеклянными зеркалами благодаря современному материалу, из которого они сделаны, тоже выполняет функцию «дизайнерского предмета интерьера», но при этом стоят значительно дешевле. Декоративные зеркала Silver Coin позволяют обычным ценителям красоты приобщиться к теме изысканного и эксклюзивного интерьера на доступных условиях.

Главная ценность Silver Coin - стильный дизайнерский предмет интерьера по цене обычного зеркала. Именно эту ценность необходимо эффективно через каналы сбыта доносить до потребительского сегмента.

4.2 Оценка потенциальных каналов сбыта

В ходе описанного в предыдущем разделе исследовании были выявлены следующие потенциальные каналы сбыта для декоративных зеркал Silver Coin: сети DIY, мебельные розничные магазины, магазины товары для дома, свет, интерьерные магазины, дизайн студии и шоурумы, on-line магазины и платформы.

Для того чтобы понять, какой канал максимально отвечает поставленной задачи (увеличение темпа роста продаж компании) оценим все потенциальные канал сбыта в разрезе их влияния на каждый элемент бизнес-модели и на всю модель в целом.

.2.1 Каналы сбыта и потребительский сегмент

 

Таблица №14. Привлекательность каналов сбыта относительно потребительского сегмента

Канал сбыта

Результаты опроса на выставке

Тренд

Темпы роста (прогноз 2012)

Емкость канала (кол-во магазинов, потребительский трафик)

Рейтинг


%

Коэф.


%

Коэф.

Коэф.

Коэф.

%

 


0,20 (вес)



0,40 (вес)

0,4



DIY магазины (Leroy Merlin, OBI и т.д.)

28%

0,28

Медленный рост

12%

0,12

1

0,50

20%

Мебельные магазины

23%

0,23

Медленный рост

15%

0,15

0,7

0,39

15%

Розничные магазины товары для дома

7%

0,07

Медленный рост

12%

0,12

0,7

0,34

14%

Дизайн студии и шоурумы

13%

0,13

Медленный рост

20%

0,20

0,5

0,31

12%

Интернет-магазины и интернет площадки

11%

0,11

Быстрый рост

40%

0,40

0,3

0,30

12%

Розничные магазины Свет

6%

0,06

Медленный рост

12%

0,12

0,5

0,26

10%

Оптовые компании

0%

0,00

Спад

4%

0,04

0,5

0,22

9%

Розничные магазины предметов интерьера

11%

0,11

Медленный рост

12%

0,12

0,2

0,15

6%

Собственный сайт

0%

0,00

Медленный рост

10%

0,10

0,01

0,04

2%

Привлекательность каналов сбыта оценивалась по следующим критериям:

·    Привлекательность канала сбыта по мнению посетителей стенда на выставке House Hold 2012 (результаты опроса);

·        Общий тренд развития и темп роста канала сбыта по мнению центра маркетинговых исследований компании «Энтер»;

·        Емкость канала по степени охвата, количеству торговых точек или потребительскому трафику (экспертное мнение). Емкость считалась относительно сетей DIY.

На основе цифровых показателей каждого перечисленного критерия был сформирован общий рейтинг привлекательности канала относительно его влияния на потребительский сегмент.

Таким образом, на первом месте оказались сети DIY (20%), далее мебельные магазины (15%) и на последнем месте собственный сайт (2%).

.2.2 Каналы сбыта и ценностное предложение

 

Таблица №15. Каналы сбыта и ценностное предложение

Канал сбыта

Возможности для донесения ценности

Характер

Необходимые инструменты

DIY магазины  (Leroy Merlin, OBI и т.д.)

30%

Только демонстрация продукта.

Яркая упаковка с визуализацией использования.

Мебельные розничные  off-line магазины,  товары для дома, свет, предметы интерьера.

80%

Демонстрация продукта + рассказ преимуществ при мотивации продавцов.

Яркая упаковка с визуализацией использования. Система мотивации продавцов оптовой компании. Каталог с визуализацией использования, презентация товара с преимуществами. Обучение продавцов магазина.

Оптовые компании

20%

Ретрансляция преимуществ рознице при мотивации менеджеров по продажам оптовой компании.

Яркая упаковка с визуализацией использования. Торговое оборудование. POS-материалы. Система мотивации продавцов розничного магазина. Каталог и презентация товара с преимуществами. Обучение продавцов магазина.

Дизайн студии и шоурумы

100%

Рекомендация использования, демонстрация продукта, донесение преимуществ и качественного использования.

Образцы товара, каталоги с визуализацией использования, презентация товара с преимуществами. Обучение продавцов магазина.

Интернет-магазины и интернет площадки

30%

Только фото и описание преимуществ товара.

Качественные фото и фото с визуализацией использование декоративных зеркал в интерьере. Дополнительное продвижение в сети.

Собственный интернет магазин

40%

Только фото и описание преимуществ товара.

Качественные фото и фото с визуализацией использование декоративных зеркал в интерьере. Видео мастер-классов.

Возможность канала сбыта донести ценностное предложение до потребительского сегмента оценивалась исходя из характера коммуникации (взаимоотношений) между каналом сбыта и его клиентами. Максимальный бал 100% получили дизайн студии, так у дизайнеров, которые разрабатывают проекты интерьеров намного больше возможностей донести ценность до клиента: дизайнер - профессионал, его экспертное мнение важно и ценится клиентом, он спокойно при персональной встрече может показать образцы декоративных зеркал, грамотно рассказать о преимуществах, рекомендовать использовать декоративные зеркала в интерьере, чтобы выгодно представить помещение и стиль. Минимальные шансы донести ценностное предложение до непосредственных конечных потребителей имеют оптовые компании, здесь срабатывает эффект воронки, чем больше звеньев между производителем и его конечным пользователем, тем меньше ценной информации доходит до последнего.

.2.3 Каналы сбыта и поток поступления доходов

В этом пункте поговорим в первую очередь о рентабельности каждого канала сбыта и о сроках поступления денег от клиентов. Таблица №16 построена на основании результатов переговоров, которые прошли по итогам выставки с потенциальными клиентами компании «Сильвер Койн».

Как видно из таблицы, наиболее привлекательными каналами с точки зрения рентабельности % и сроков поступления денег являются собственный сайт, интернет-магазины и дизайн студии. Относительно собственного сайта ситуация очевидна, это прямой канал и он не требует дополнительных затрат. Что касается интернет-магазинов и дизайн-студий, то здесь финансовые условия обусловлены их бизнес-моделями: интернет-магазины могут позволить себе работать только на агентском соглашении благодаря своим технологиям и возможностями платформ; для дизайн студии продажа материалов не является основным потоком доходов, так как в основном они зарабатывают на разработке дизайн макетов. Компании «Сильвер Койн» практически не выгодно работать с оптовыми компаниями и DIY сетям из-за их высоких наценок и других дополнительных требованиям к поставщикам.

Таблица №16. Каналы сбыта и поступление доходов

Канал сбыта

Роз. Цена руб.

Себ. Руб.

Роз. Наценка

Опт. Наценка

Цена отгрузки руб.

Доплаты % от отгрузок

Доставка % от отгрузок

Скидки % от отгрузок

Итого доп. расходы % от отгрузок

Маржа руб.

Итого рент. канала %

Фин. условия.

DIY магазины (Leroy Merlin, OBI и т.д.)

3 000

800

60%

0%

1 875

20%

4%

10%

34%

438

23%

Отсрочка от 60 дней.

Мебельные розничные off-line магазины, товары для дома, свет, предметы интерьера

3 000

800

80%

0%

1 667

0%

4%

5%

717

43%

Предоплата или отсрочка до 20 дней.

Оптовые компании

3 000

800

80%

40%

810

5%

4%

5%

14%

-104

-13%

Отсрочка до 20 дней.

Дизайн студии и шоурумы

3 000

800

20%

0%

2 500

5%

0%

5%

10%

1 450

58%

Предоплата

Интернет-магазины и интернет площадки

3 000

800

0%

20%

2 500

0%

7%

0%

7%

1 525

61%

Предоплата или отсрочка до 7 дней.

Собственный интернет магазин

3 000

800

0%

0%

3 000

0%

7%

0%

7%

1 990

66%

Предоплата

4.2.4 Каналы сбыта и другие элементы бизнес-модели

Бизнес-модель компании конкурентоспособна в том случае, если все элементы сбалансированы и работают на один результат. В Таблице №17 представлено влияние потенциальных каналов сбыта на все элементы бизнес-модели компании.

Не смотря на то, что DIY канал является одним из самых емких и привлекательных для потребителей использовать его в бизнес-модели компании «Сильвер Койн» проблематично. В первую очередь из-за того, что в DIY сетях существует жесткое неизменное требование к отсрочке платежа не менее 60 дней. На первых взгляд очевидно решение, что данное противоречие можно решить с помощью банковского кредита. Но если мы посмотрим на уровень рентабельности канала и структуру издержек, что увидим, что маржа % настолько мала, что едва перекроет проценты по кредиту.

Таблица №17. Влияние каналов сбыта на элементы бизнес-модели

Канал сбыта

Элементы бизнес-модели


Потр. сегмент

Ценностные предложения

Взаимоотношения с клиентами

Потоки поступления доходов

Ключевые ресурсы

Ключевые партнеры

Структура издержек

DIY магазины (Leroy Merlin, OBI и т.д.)

20%

30%

Персональная поддержка.

Постоянный поток. Дебиторская задолженность от 60 дней.  Маржа 23%.

Отдел по работе с сетями (менеджер по продажам, координатор по логистики, мерчендайзеры). Склад и товарный запас. Финансовая подушка на период отсрочки. Масштабирование производственных мощностей.

Логистическая компания (для обеспечения доставки до распределительного центра). Возможно банки.

Затраты на производство и хранение товарного запаса. Расходы на маркетинговую поддержку.  Расходы на логистику.  Расходы на персонал.  Расходы на создание и обеспечение финансовой подушки безопасности.Риск штрафных санкций из-за срыва поставок.

Мебельные магазины

15%

80%

Персональная поддержка.

Постоянный поток.  Предоплата с частичной отсрочкой до 20дн. Маржа 43%

Менеджер по продажам.  Склад и товарный запас.  Торговое оборудование. Мотивация клиентов.

Логистическая компания (доставка до транспортных компаний).

Производство и хранение товара. Расходы на персонал и стимулирование клиентов. Расходы на торговое оборудование.  Расходы на логистику.

Розничные магазины товары для дома

14%







Розничные магазины предметов интерьера

6%







Розничные магазины Свет

10%







Оптовые компании

9%

20%

Персональная поддержка.

Постоянный поток. Дебиторская задолженность от 20 дней.  Маржа -13%

Менеджер по продажам.  Склад и товарный запас.

Логистическая компания (доставка до транспортных компаний).

Производство и хранение товара.  Расходы на персонал.  Расходы на маркетинговое сопровождение.  Расходы на логистику.

Дизайн студии и шоурумы

12%

100%

Персональная поддержка.

Постоянный поток.  Предоплата. Маржа 58%

Технология работы под заказ. Менеджер по работе с дизайн студиями. Менеджер по производству. Штатный дизайнер. Образцы и каталоги Шоурум.

Дизайнеры и художники (разработчики продукта).

Расходы на персонал. Расходы на разработку и поддержание технологии работы под заказ.  Расходы на образцы и маркетинговое продвижение.

Интернет-магазины и интернет площадки

12%

30%

Персональная поддержка и автоматизированное обслуживание.

Постоянный поток.  Предоплата или отсрочка до 7 дней.  Маржа 61%

Высокий уровень сервиса. Менеджер координатор. Склад и товарный запас. Маркетинговая поддержка (фото и описание).

Курьерская доставка.

Расходы на производство и хранение товара.  Расходы на персонал и маркетинг.

Собственный сайт

2%

40%

Персональная поддержка автоматизированное обслуживание.

Разовый поток. Предоплата. Маржа 66%

Сервис. Склад и товарный запас. Продвижение сайта.

 Продвижение сайта. Приемка и обработка заказов. Курьерская доставка. Хранение товара. Сборка и комплектация товара.

Расходы на производство и хранение товара.  Расходы на оптимизацию и продвижения сайта.  Расходы на сервис.

Плюс необходимо учитывать тот факт, что компания «Сильвер Койн» - это небольшая компания, которая только начинает свою жизнь, получить кредит начинающему бизнесу в России практические невозможно, слишком высокие риски для банков. Возможно привлечение только венчурного капитала, но в этом случае акционерам компании придется отдать долю, к чему они морально не готовы.

Канал розничных магазинов (мебельные, товары для дома, свет, предметы интерьера) меньше по потребительскому трафику по сравнению с DIY сетями, но более приемлем для бизнес-модели «Сильвер Койн». С одной стороны розничные магазины имеют все возможности донести ценностное предложение до потребителей: через мотивацию торгового персонала и брендовое торговое оборудование; с другой стороны финансовая модель вполне подходит для компании: частичная предоплата покроет часть стоимости материалов, показатель по марже позволяет обеспечить модель необходимыми ключевыми ресурсами.

Оптовый канал в бизнес - модели «Сильвер Койн» убыточен и не перспективен практически по всем критериям: тренд отрицательный, дистрибуторы привыкли работать с раскрученными торговыми марками, на которых уже есть четкий сформировавшийся спрос, они не готовые вкладываться и быть качественным транслятором ценностного предложения нового товара, и все это при отрицательной финансовой составляющей.

Дизайн студии. Главное отличие от всех других потенциальных каналов сбыта, дизайн студии представляют совсем другую технологию работы - технология работы «под заказ», а не продажу готового товара. Данная технология имеет как свои плюсы, так и свои минусы. Очевидный плюс в том, что дизайнер интерьера - профессионал, его практически не надо обучать преимуществам использования продукта в интерьере, он знает свойства зеркал не хуже производителей. У дизайнера есть прямая возможность показать декоративное зеркало Silver Coin непосредственно в дизайн макете интерьера заказчика, тем самым донося ценностное предложение до потребительского сегмента. Кроме того, дизайнеры в основном зарабатывают на проектировании и реализации дизайн макетов, продажа материалов - это попобочный заработок, поэтому им вполне достаточно агентского процента от продажи материала. Очевидным плюсом является и то, что на дизайнерском рынке принято работать по предоплате. Этот факт благоприятно сказывается на структуре оборотного капитала. Что касается недостатков работы с дизайн студиями, это в первую очень жесткие требования к качеству и срокам выполнения заказов. Необходима технология с прописанными бизнес-процессами и нормами всей производственного цепочки: от приемки заявки до отгрузки товара клиенту. Но это решаемая задача.

Интернет площадки - новый и самый быстрорастущий канал сбыта. Он не требует практически никаких ресурсов и легко накладывается на существующую бизнес-модель компании «Сильвер Койн». По сути, это масштабирование своего интернет-магазина. Интернет технологии развиваются и все больше потребителей готовы делать покупки через интернет. Перспективность канала очевидна. Но нельзя забывать о минусах: данный канал требует дополнительного PR-продвижения продукта в сети. Простого размещения товара в витринах многочисленных интернет-магазинах недостаточно, необходимо построить коммуникационные сети, связывающие интернет-магазины с форумами, сообществами и т.д. Необходимо увеличивать осведомленность потребителей о существовании такого замечательного продукта как декоративное зеркало Silver Coin.

.2.5 Выводы по Разделу 4

1) Ценностное предложение декоративных зеркал Silver Coin - стильные дизайнерские предметы интерьера по цене обычного зеркала.

2)      Конкурентные преимущества декоративных зеркал: подходят к любому интерьерному стилю; могут быть украшением любой комнаты в доме от прихожей до гостиной и ванной; сделаны не из стекла, а из акрила, поэтому очень легкие, прочные, устойчивы к влаге и царапинам; имеют 100% отражаемость; их просто использовать, не нужно сверлить стены, крепятся на специальную клейкую ленту, которая входит в комплект; как любое зеркало корректируют и расширяют пространство, наполняют помещение светом.

)        Наиболее привлекательными каналами сбыта с точки зрения конкурентоспособности бизнес-модели компании «Сильвер Койн» являются: дизайн студии, розничные магазины (мебель, товары для дома, свет, предметы интерьера), интернет площадки.

Раздел 5. Основные выводы по результатам проведенных исследований

После изучения теоретических аспектов по бизнес-моделированию, проведения количественных и качественных, полевых и кабинетных исследований проблемы можно сделать следующие выводы.

Когда на основе концепции А. Остервальдера была сформулирована и описана существующая бизнес-модель компании «Сильвер Койн», где, по сути, кроме готового продукта «Декоративных зеркал Silver Coin» и интернет-магазина больше ничего нет, стало очевидно, что эти типичный стартап с типичными завышенными ожиданиями руководителей относительно больших продаж и огромных темпов роста.

Бизнес-модель была сформирована интуитивно и больше носила тестовый характер. Ставка была сделана на создание нового продукта - декоративного зеркала. Задача сводилась к производству качественного продукта, что и было выполнено. Отличное качество продукта подтвердил телефонный опрос клиентов интернет-магазина. Можно сделать вывод о том, что о других обязательных элементов бизнес-модели руководители компании не задумывались, предполагая, что для успеха достаточно просто «хорошего» нового продукта. Максимальное выведение ресурсов на аутсорсинг было вынужденной мерой из-за ограниченности первоначальных инвестиций.

В целом, существующая бизнес-модель получилась гармоничной, что позволило компании выйти на точку безубыточности и подтвердить ценность нового продукта на примере собственного интернет-магазина, но она (бизнес-модель) изначально была не предназначена для высокого темпа роста. Роль существующей бизнес-модели была произвести промышленную партию нового законченного продукта, представить ее целевой аудитории и получить обратную связь с рынка в виде положительного денежного потока. Бизнес-модель успешно справилась с данной задачей. Объем продаж за первых год существования компании составил 2, 5 млн. руб. Полевые исследования доказали ценность продукта и готовность людей его покупать. Продукт обладает явными конкурентными преимуществами и решает потребность в индивидуальном интерьере.

Увеличение темпа роста - это масштабирование производства и продаж, это следующий этап развития инновационного проекта, который требует совершенно иную бизнес-модель. Акценты смещаются от просто «нового продукта» к ценностному предложению и его донесению через соответствующие каналы сбыта до потребительского сегмента. Повышение темпов роста продаж (масштабирование) необходимо было реализовать без привлечения дополнительных внешних инвестиций, только за счет создания эффективной бизнес-модели компании.

Выявление потенциальных каналов продаж, оценка их рыночной привлекательности, анализ каждого канала с точки зрения влияния на все элементы бизнес-модели компании позволили определить наиболее выгодные каналы сбыта для компании, это дизайн студии, розничные магазины (мебель, свет, товары для дома, интерьер), интернет площадки. Был сформирован прогноз продаж в разрезе каждого канала на 2012 год, он составил 14 млн. руб.

Приложение №4.

Для разработки новой рекомендуемой бизнес-модели, целью которой увеличить темп роста минимум на 30%, есть все обходимые данные:

·    уточненное ценностное предложение и методы донесения его до потребительского сегмента;

·        наиболее выгодные каналы сбыта и их обеспечение;

·        взаимосвязи между ключевыми ресурсами, структурой издержек и ключевыми партнерами;

·        оптимальные потоки поступления доходов.

Раздел 6. Рекомендации по результатам проведенных исследований

.1 Рекомендуемая бизнес-модель компании «Сильвер Койн»

Проведенное исследование дает право утверждать, что для решения описанной проблемы - увеличение темпа роста продаж компании «Сильвер Койн» необходимо изменить бизнес-модель компании. Рекомендуемая бизнес-модель изображена на Рисунке №18.

Рисунок №18. Рекомендуемая новая бизнес-модель компании «Сильвер Койн»

Как Вы видите на рисунке, в рекомендуемой бизнес-модели изменению подверглись практически все блоки бизнес-модели компании, исключение составляет только первый блок «потребительский сегмент».

Ценностное предложение компании фундаментально осталось прежним, компания удовлетворяет потребность в индивидуальном интерьере, но была уточнена формулировка ценностного предложения и более точно прописаны конкурентные преимущества.

Самые значительные изменения произошли в блоке «каналы сбыта». Вместо одного элемента в старой модели «собственного интернет-магазина» в новой появились еще 3 канала сбыта: дизайн студии, розничные магазины и интернет-площадки. Именно благодаря перечисленным новым каналам сбыта компания приобрела дополнительные потоки доходов и имеет все возможности для увеличения темпа роста продаж. Новые каналы обладают всеми необходимыми характеристиками, чтобы качественно донести ценностное предложение до потребительского сегмента и развить клиентскую базу компании.

Ключевой вид деятельности компании «Сильвер Койн» деформировался, теперь компании рекомендуется заниматься не только производством декоративных зеркал по складской программе, но делать их «под заказ» дизайн студий. Изменение ключевой деятельности и каналов сбыта потребовали преобразований в ключевых ресурсах, ключевых партнерах и структуре издержек. Пришлось привлечь новый персонал в отдел по работе с клиентами и в отдел маркетинга. Квалифицированный персонал и грамотная маркетинговая деятельность по продвижению ценностного предложения стали ключевыми ресурсами бизнес-модели и главными статьями расходов. При этом, чтобы сохранить баланс и эффективность бизнес-модели, компании рекомендуется продолжать максимально задействовать ключевых партнеров в производстве и логистики.

6.2 Маркетинговые инструменты для поддержки новой бизнес-модели компании

Как уже было сказано выше, реализация новой бизнес-модели будет невозможна без внедрения определенного списка маркетинговых инструментов для продвижения ценностного предложения.

Рекомендуется:

1)   Увеличить привлекательность потребительской упаковки декоративных зеркал Silver Coin. Упаковка должна быть «вкусной» для потребителя.

2)      Все каталоги и презентации товара должны содержать визуализации использования декоративных зеркал в интерьере. Потребитель должен понимать, как и где в своем доме он может использовать продукт.

)        Розничные магазины должны быть оснащены фирменным торговым оборудованием, которое выделит декоративные зеркала на фоне других товаров и которое наглядно покажет их преимущества.

)        Необходимо провести специальное обучение торгового персонала магазинов по продукту.

)        Для увеличения мотивации продавцов необходимо разработать бонусную систему за продажу декоративных зеркал Silver Coin.

)        В целях увеличения осведомленности потребителей в интернете нужно провести PR-кампанию на специализированных сайтах и социальных сетях.

6.3 Преимущества и экономическая эффективность рекомендуемой бизнес-модели

На Рисунке №18 и в Таблице №18 можно увидеть экономические показатели рекомендуемой бизнес-модели компании. Более подробно показатели представлены в Приложении №3.

)   Рекомендуемая бизнес-модель компании позволяет достичь уровень продаж в 14 млн. руб. в 2012, что составляет рост 469%, в 2013 - 18,7 млн. руб. (32% темп роста), в 2014 - 24,9 млн. руб. (33% темп роста).

2) Новая бизнес-модель обеспечивает ежегодный рост прибыли компании более 50%.

3) Бизнес-модель позволяет сделать неденежную составляющую оборотного капитала отрицательной благодаря частичной предоплате от клиентов и отсрочки платежей поставщикам.

4)      Предложенная бизнес-модель усиливает положение компании на рынки и закладывает большие возможности развития благодаря дифференцированным каналам сбыта и их потенциалу.

Рисунок №19. Прогноз экономики Silver Coin

 

Таблица №18. Темпы роста Silver Coin

Отчет о прибылях и убытках

2011

2012

2013

2014

Выручка руб.

2 499 000

14 210 333

18 733 033

24 929 050

темп роста

 

469%

32%

33%

Себестоимость руб.

849 660

6 466 590

9 126 761

12 513 707

 

 

661%

41%

37%

Маржа руб.

1 649 340

7 743 743

9 606 272

12 415 343

темп роста

 

370%

24%

29%

Расходы руб.

1 318 230

4 800 110

5 145 718

5 480 190

темп роста

 

264%

7%

6%

Прибыль до вычета налогов руб.

331 110

2 943 633

4 460 554

6 935 153

темп роста

 

789%

52%

55%

Налог на прибыль %

20%

20%

20%

20%

Чистая прибыль руб.

264 888

2 354 907

3 568 443

5 548 122

 

 

789%

52%

55%

Чистая прибыль %

11%

17%

19%

22%

Заключение

бизнес модель инновационный конкурентоспособность

Бизнес-модель представляют собой одну из наиболее важных и захватывающих сторон стратегического менеджмента.

Данная исследовательская работа раскрывает сущность понятия «бизнес-модели», показывает, какую роль бизнес-модель играет для компании, какое влияние оказывает на успех и конкурентоспособность компании в современном мире постоянных изменений.

Удачные бизнес-модели помогают расти и процветать, ошибочные бизнес-модели приводят гибели.

В рамках исследования удалось решить управленческую задачу компании «Сильвер Койн», которая столкнулась с проблемой низких продаж вследствие несбалансированности элементов бизнес-модели.

В результате исследования была разработана новая бизнес-модель для инновационного проекта «Декоративные зеркала Silver Coin», позволяющая компании динамично развиваться и которая обеспечивает ежегодный темп роста продаж более 30%.

В процессе решения проблемы исследования были сформулированы следующие конкретные выводы:

1) «Бизнес-модель» представляет собой концептуальный инструмент для исследования и построения бизнес-системы, который отражает логику бизнеса. Бизнес-модель характеризует основные элементы бизнеса, их отношения и систему связей с внешней средой. Бизнес-модель позволяет создать упрощенное целостное представление о бизнесе и отражает его наиболее существенные характеристики: того, какая ценность и как создается для потребителя, кому и как доставляется, каким образом используются ресурсы и возможности с целью создания устойчивого конкурентного преимущества, получения дохода и извлечения прибыли.

2)   В научных кругах исследование бизнес-моделей ведется в 3 направлениях.

·  В рамках первого направления исследователи используют бизнес-модель как некое абстрактное понятие, которое описывает, как компания работает в целом. Пол Тиммерс, Питер Уэйл и Майкл Витэйл.

·  Для второго направления характерно то, что авторы при рассмотрении бизнес-моделей делают акцент на концепции способа, на основе которого делается бизнес. Бизнес-модель рассматривается как система, состоящая из элементов, связей между ними и динамики. Линдер и Кантрелл, Линда Эпплгейт, Патриа Стэллер.

·        Для третьего направления исследований характерно рассмотрение конкретных ситуаций и анализ бизнес-моделей реальных компаний. Авторы использует бизнес-модель, чтобы описать и проанализировать бизнес успешных компаний, таких как Xerox, Google, Wal-Mart.

3) Первопроходцами в бизнес-моделирования принято считать на компании Toyota, McDonald’s и Carrefour, бизнес-модели которых заложили новый принцип к пониманию истинной природы требований потребителей и экономики своих отраслей.

4)      Сегодня бизнес вступает в новую эпоху, эпоху бизнес-моделей, когда успех компании зависит от скорости и умения конкурентов понять суть бизнес-модели, усовершенствовать или адаптировать их к нуждам конкретных потребителей.

)        Современный подход в бизнес-моделировании представлен концепцией Дж. Маллинса и Р. Комисара и концепцией А. Остервальдера и И. Пинье.

)        В соответствии с концепцией Маллинса и Комисара бизнес-модель - это экономический фундамент бизнеса во всех возможных проявлениях. Это схема экономической деятельности: денежные потоки, текущие к компании и от компании по различным причинам, а также распределение этих потоков во времени. Дж. Маллинс и Р. Комисар разработали технологию создания жизнеспособной бизнес-модели, состоящей из пяти обязательных элементов (модели выручки, модели валовой прибыли, операционной модели и модели оборотного капитала), оттестированных с помощью системы аналогов и антиподов, системы проверки внутренних убеждений и информационных панелей.

7) Согласно концепции А. Остервальдера и И. Пинье бизнес-модель описывает то, как компания создает, доставляет и реализовывает ценность. Разработанная ими концепция предполагает описание бизнес-модели через девять блоков, которые показывают логику того, как компания зарабатывает деньги. Эти девять блоков объединены в четыре бизнес области: клиенты, предложение (товар или услуга), необходимая инфраструктура и финансовая жизнеспособность. Бизнес-модель является планом того, как стратегия компании должна реализовываться в рамках ее внутренних структур, процессов и систем.

8)   Причинами возникновения инновационной бизнес-модели могут быть: стремление удовлетворить существующие на рынке никем не обслуживаемые потребности; возможность вывести на рынок новые технологии, товары или услуги; желание улучшить, разрушить или преобразовать существующий рынок с помощью лучшей бизнес-модели; создать совершенно новый рынок.

9)      В действующих компаниях мотивом изобрести инновационную бизнес-модель служат: кризис существующей бизнес-модели; приспособление, улучшение или защита существующей модели с целью адаптировать ее к изменяющейся среде; подготовка к будущему с помощью исследования и проверки совершенно новых бизнес-моделей, которые со временем могут заменить существующие.

)        Процесс разработки инновационной модели состоит из пять стадий: мобилизация, понимание, дизайн, применение и управление.

)        Бизнес-модель компании выполняет следующие важнейшие задачи:

·    Модель позволяет сформулировать логичную и внутренне согласованную концепцию организации, которую легко довести до сотрудников компании.

·        Модель - основа для новаторских подходов и идей.

·        Бизнес-модель - способ оценки перспективности компании, средство демонстрации экономической привлекательности предприятия для потенциальных инвесторов. Бизнес-модель влияет на стоимость компании.

·        Бизнес-модель направляет текущую деятельность компании, устанавливая критерии для оценки целесообразности тех или иных стратегических и тактических решений компании.

·    В условиях молниеносных изменений, нестабильности бизнес-модель и ее управление становиться практически единственным инструментом конкурентной борьбы.

)     Критерии оценки эффективности бизнес-модели компания: привлечение клиентов, обладающих высокой ценностью; предложение значимой ценности клиентам; предложение продуктов и услуг, обеспечивающих высокую прибыль; обеспечение удовлетворенности клиентов; усиление положения компании на рынке; финансирование деятельности компании.

13)    Объектом исследования является молодая инновационная компания «Сильвер Койн». Компания специализируется на производстве и продажи декоративных зеркал под одноименным брендом. Основным каналом сбыта является собственный интернет-магазин.

14) Главная проблема исследования - низкий темп роста продаж инновационного проекта «Декоративные зеркала Silver Coin».

)     Основная гипотеза исследования состоит в том, что компания «Сильвер Койн» может иметь 30% ежегодный темп роста продаж при изменении бизнес-модели компании.

16)    В качестве метода разработки и оптимизации бизнес-модели использована концепция Александра Остервальдера и Ива Пинье. Выбор метода обусловлен тем, что концепция представляет современный системный подход к разработке, анализу и обновлению бизнес-модели компании; она применима к стартапам; предлагает четкий и понятный алгоритм действий по формированию бизнес-модели; в результате применения концепции получается схема, наглядно иллюстрирующая бизнес-модель компании, на основе которой в дальнейшем легко управлять бизнес-моделью; метод позволяют увязать внешние и внутренние факторы, влияющие на успех компании.

)        Этапы проведение исследования:

Этап 1.Формулирование существующей бизнес-модели компании «Сильвер Койн» на основе метода А. Остервальдера;

Этап 2. Анализ существующей бизнес-модели компании;

Этап 3. Выявление слабых мест и точек роста в элементах существующей бизнес-модели компании;

Этап 4.Формирование и проверка вторичных гипотез по улучшению элементов бизнес-модели;

Этап 5.Разработка рекомендуемой бизнес-модели для компании «Сильвер Койн» с целью увеличения ежегодных темпов роста продаж в 30%.

)        С точки зрения главной проблемы компании «Сильвер Койн», низкие продажи и низкий темп роста продаж, наиболее проблемными элементами бизнес-модели являются «каналы сбыта» в связке с «ценностным предложением».

)        Вторичные гипотезы исследования. 1 гипотеза направлена на проверку и подтверждение ценностного предложения, 2 гипотеза призвана уточнить канал сбыта.

)        Методы проверки вторичных гипотез: телефонный опрос клиентов интернет Магазина www.silvercoin-exclusive.ru, демонстрация продукта на выставке Household 2012 и опрос посетителей стенда и проведение переговоров с представителями разных каналов сбыта с целью определения требований и условий работы с ними.

)        Ценностное предложение декоративных зеркал Silver Coin - стильные дизайнерские предметы интерьера по цене обычного зеркала.

)        Конкурентные преимущества декоративных зеркал: подходят к любому интерьерному стилю; могут быть украшением любой комнаты в доме от прихожей до гостиной и ванной; сделаны не из стекла, а из акрила, поэтому очень легкие, прочные, устойчивы к влаге и царапинам; имеют 100% отражаемость; их просто использовать, не нужно сверлить стены, крепятся на специальную клейкую ленту, которая входит в комплект; как любое зеркало корректируют и расширяют пространство, наполняют помещение светом.

)        Наиболее привлекательными каналами сбыта с точки зрения конкурентоспособности бизнес-модели компании «Сильвер Койн» являются: дизайн студии, розничные магазины (мебель, товары для дома, свет, предметы интерьера), интернет площадки.

24) Список рекомендуемых маркетинговых инструментов для продвижения ценностного предложения:

·    Увеличить привлекательность потребительской упаковки декоративных зеркал Silver Coin. Упаковка должна быть «вкусной» для потребителя.

·        Все каталоги и презентации товара должны содержать визуализации использования декоративных зеркал в интерьере. Потребитель должен понимать, как и где в своем доме он может использовать продукт.

·        Розничные магазины должны быть оснащены фирменным торговым оборудованием, которое выделит декоративные зеркала на фоне других товаров и которое наглядно покажет их преимущества.

·        Необходимо провести специальное обучение торгового персонала магазинов по продукту.

·        Для увеличения мотивации продавцов необходимо разработать бонусную систему за продажу декоративных зеркал Silver Coin.

·        В целях увеличения осведомленности потребителей в интернете нужно провести PR-кампанию на специализированных сайтах и социальных сетях.

25) Рекомендуемая бизнес-модель состоит из следующих блоков:

·    Потребительский сегмент: Ориентация на массовый рынок. Целевая аудитория - женщины разного возраста, желающие сделать свой дом уютным и красивым.

·  Ценностное предложение: Декоративное зеркало Silver Coin- дизайнерский предмет интерьера по цене обычного зеркала. Удовлетворяет потребность в индивидуальном интерьере. Конкурентные преимущества: делает интерьер эксклюзивным; корректирует пространство; устойчиво к влаге, повреждениям и царапинам; легко и просто использовать.

·        Каналы сбыта: дизайн студии и шоурумы, on-line магазины и платформы, розничные магазины (мебель, товары для дома, свет), интернет-магазин www.silvercoin-exclusive.ru <#"662497.files/image020.gif">

Приложение №2 «Декоративных зеркала Silver Coin»


Приложение №3 «Финансовая модель Silver Coin»

Прогноз продаж по каналам

) Канал сбыта: дизайн студии



инфляция

7,20%

6,50%



темп роста канала

20%

25%

Операционные показатели

2011

2012

2013

2014

Канал сбыта 1: Дизайн студии

продажи шт.

0

800

960

1 200

цена отгрузки руб./шт

0

2 500

2 500

2 600

цена себестоимость руб./шт.

0

800

858

913

скидки % от отгрузки

0

5%

5%

5%

доставка % от отгрузки

0

0%

0%

0%

доп. бонусы-затраты % от отгрузки

0

5%

5%

продажи руб.

0

2 000 000

2 400 000

3 120 000

себестоимость руб.

0

840 000

1 063 296

1 408 013

маржа руб.

0

1 160 000

1 336 704

1 711 987

маржа %

0

58%

56%

55%


) Канал сбыта: on-line магазины и платформы

инфляция7,20%6,50%







темп роста канала

40%

50%

Операционные показатели

2011

2012

2013

2014

Канал сбыта 2: On-line магазины/платформы

продажи шт.

0

1 160

2 320

3 480

цена отгрузки руб./шт

0

2 500

2 500

2 600

цена себестоимость руб./шт.

0

800

858

913

скидки % от отгрузки

0

0%

0%

0%

доставка % от отгрузки

0

7%

7%

7%

доп. бонусы-затраты % от отгрузки

0

0%

0%

0%

продажи руб.

0

2 900 000

5 800 000

9 048 000

себестоимость руб.

0

1 131 000

2 395 632

3 811 797

маржа руб.

0

1 769 000

3 404 368

5 236 203

маржа %

0

61%

59%

58%


3) Канал сбыта: розничные магазинов



инфляция

7,20%

6,50%

 



темп роста канала

15%

15%

 

Операционные показатели

2011

2012

2013

2014

Канал сбыта 3: Розничные магазины (мебель, товары для дома, свет)

продажи шт.

0

3 500

4 025

4 629

цена отгрузки руб./шт

0

1 667

1 667

1 775

цена себестоимость руб./шт.

0

800

920

1 058

скидки % от отгрузки

0

5%

5%

5%

доставка % от отгрузки

0

4%

4%

4%

доп. бонусы-затраты % от отгрузки

0

0%

0%

0%

продажи руб.

0

5 833 333

6 708 333

8 216 031

себестоимость руб.

0

3 325 000

4 306 750

5 636 660

маржа руб./мес.

0

2 508 333

2 401 583

2 579 371

маржа %

0

43%

36%

31%


4)   Канал сбыта: интернет-магазин www.silvercoin-exclusive.ru



инфляция

7,20%

6,50%

 



темп роста канала

10%

15%

 

Операционные показатели

2011

2012

2013

2014

Канал сбыта 4: Интернет-магазин www.silvercoin-exclusive.ru

продажи шт.

833

1 159

1 275

1 466

цена отгрузки руб./шт

3 000

3 000

3 000

3 100

цена себестоимость руб./шт.

800

800

858

913

скидки % от отгрузки

0%

0%

0%

0%

доставка % от отгрузки

7%

7%

7%

7%

доп. бонусы-затраты % от отгрузки

0%

0%

0%

0%

продажи руб.

2 499 000

3 477 000

3 824 700

4 545 019

себестоимость руб.

849 660

1 170 590

1 361 083

1 657 237

маржа руб.

1 649 340

2 306 410

2 463 617

2 887 782

маржа %

66%

66%

64%

64%


5)      Канал сбыта: все


темп роста

469%

32%

33%

Операционные показатели

2011

2012

2013

2014

Канал сбыта: всего.

продажи шт.

833

6 619

8 580

10 775

продажи руб.

2 499 000

14 210 333

18 733 033

24 929 050

себестоимость руб.

849 660

6 466 590

9 126 761

12 513 707

маржа руб.

1 649 340

7 743 743

9 606 272

12 415 343

маржа %

66%

54%

51%

50%

Прогноз расходов Silver Coin

Операционные показатели

 

2012

2013

2014

Расходы: Общие, коммерческие, административные.

1 318 230

4 800 110

5 145 718

5 480 190

Расходы на персонал:

600 000

2 670 000

2 862 240

3 048 286

Генеральный директор

600 000

900 000

964 800

1 027 512

Менеджер по производству

0

300 000

321 600

342 504

Менеджер по работе с Дизайн Студиями

0

240 000

257 280

274 003

Менеджер по работе с on-line магазинами

0

210 000

225 120

239 753

Менеджер по продажам

0

300 000

321 600

342 504

Менеджер по логистике

0

210 000

225 120

239 753

Маркетолог

0

300 000

321 600

342 504

Дизайн/верстальщик

0

210 000

225 120

239 753

Расходы коммерческие:

321 300

1 070 000

1 147 040

1 221 598

Торговое оборудование

0

200 000

214 400

228 336

PR-компании

0

210 000

225 120

239 753

Содержание и продвижение сайта

321 300

360 000

385 920

411 005

Рекламные материалы (каталоги, презентации и т.д.)

0

150 000

160 800

171 252

Акции и мотивация клиентов

0

150 000

160 800

171 252

Расходы административные

396 930

1 060 110

1 136 438

1 210 306

Офис

0

360 000

385 920

411 005

Склад

174 930

274 110

293 846

312 946

ИТ

12 000

186 000

199 392

212 352

Бухгалтерское сопровождение

240 000

257 280

274 003


Отчет о прибылях и убытках

Отчет о прибылях и убытках

2011

2012

2013

2014

Выручка руб.

2 499 000

14 210 333

18 733 033

24 929 050

темп роста

 

469%

32%

33%

Себестоимость руб.

849 660

6 466 590

9 126 761

12 513 707

 

 

661%

41%

37%

Маржа руб.

1 649 340

7 743 743

9 606 272

12 415 343

темп роста

 

370%

24%

29%

Расходы руб.

1 318 230

4 800 110

5 145 718

5 480 190

темп роста

 

264%

7%

6%

Прибыль до вычета налогов руб.

331 110

2 943 633

4 460 554

6 935 153

темп роста

 

789%

52%

55%

Налог на прибыль %

20%

20%

20%

20%

Чистая прибыль руб.

264 888

2 354 907

3 568 443

5 548 122

 

 

789%

52%

55%

Чистая прибыль %

11%

17%

19%

22%


Приложение №4. Прогноз продаж по каналам сбыта 2012


Не нашли материал для своей работы?
Поможем написать уникальную работу
Без плагиата!
Без нейросетей!