Разработка нового состава флюса для рафинирования алюминиевых сплавов от магния

  • Вид работы:
    Дипломная (ВКР)
  • Предмет:
    Химия
  • Язык:
    Русский
    ,
    Формат файла:
    MS Word
    706,61 Кб
  • Опубликовано:
    2013-11-19
Вы можете узнать стоимость помощи в написании студенческой работы.
Помощь в написании работы, которую точно примут!

Разработка нового состава флюса для рафинирования алюминиевых сплавов от магния

Введение

В настоящее время производство алюминиевых сплавов из вторичного сырья в России находится на высоком уровне. Увеличению масштабов производства вторичных алюминиевых сплавов способствуют более низкие энергозатраты на переработку сырья, высокая производительность и относительно низкая стоимость оборудования для производства по сравнению с производством первичного алюминия.

Из вторичного алюминиевого сырья производят сплавы трех типов: литейные, деформируемые и раскислители. По химическому составу литейные и деформируемые идентичны сплавам, произведенным первичного алюминия. Литейные сплавы - это, как правило, силумины, т.е. сплавы алюминия с кремнием и добавками меди, магния, марганца и др. Деформируемые сплавы - это сплавы на основе системы Al-Cu-Mg, иначе дуралюмины. Сплавы-раскислители обычно готовят из низкосортного вторичного алюминиевого сырья или из первичного алюминия, с большим содержанием железа /1/. В России переработка вторичного алюминиевого сырья направлена в основном на производство литейных сплавов.

Для получения алюминиевого сплава высокого качества исходное металлическое сырье перед формированием шихты должно пройти определенную подготовку. Перед плавкой сырье в виде лома сортируют по видам и группам. Крупногабаритный промышленный и бытовой лом разрезают на куски, удобные по размерам для загрузки в печь. Сортировку мелкого лома производят в ручную, руководствуясь в основном внешними признаками. Поступающие на завод отходы в виде стружки предварительно сушат, чтобы удалить влагу и масла, а отходы в виде высечки, проволоки, листа, фольги пакетируют. Литейные сплавы отделяют от деформируемых, производят более подробную сортировку, например, на сплавы высококремнистые и малокремнистые, с высоким содержанием магния или цинка, и т.п.

Однако, как бы тщательно ни велись операции сортировки и шихтоподготовки, значительная часть лома и отходов, загрязненная неметаллическими примесями, все же поступает на плавку. Примеси переходят в состав получаемых сплавов как в виде чистых компонентов, так и в виде оксидов (твердых включений), тем самым, снижая их механические свойства, и растворенных газов, образующих при затвердевании сплавов пористость. Поэтому перед разливом на чушки или на полуфабрикаты производят операции расшихтовки, корректировки и рафинирования жидких сплавов.

Подольский завод цветных металлов (ПЗЦМ) является крупнейшим в России заводом по переработки вторичного алюминиевого сырья. Основная часть производимых сплавов поставляется за границу как напрямую потребителю, так и через Лондонскую биржу металлов (LME), поэтому к качеству продукции предъявляются жесткие требования. При производстве алюминиевых сплавов содержание различных компонентов в сплаве задается составом загружаемого сырья.

Наиболее часто встречающаяся проблема - это повышенное содержание магния и кальция в алюминиевых сплавах. Решение проблемы эффективного удаления магния из алюминиевых сплавов дает возможность значительно расширить сырьевую базу при получении марочных сплавов. Так, например, из самолетного лома сейчас производят только сплавы типа АВ (раскислители). При эффективном же извлечении магния из таких ломов возможно изготовление более дорогих марок алюминиевых сплавов.

В настоящее время для рафинирования алюминиевых сплавов от магния на производстве используется криолит и «Экораф-3».

При использовании криолита содержание магния в алюминиевом сплаве снижается до 0,05 %, но при этом его практический расход в 1,5-2,0 раза выше теоретического, возрастает себестоимость рафинирования и соответственно увеличивается цена сплава, что делает не целесообразным такой способ рафинирования.

Использование флюса «Экораф-3», основной составляющей которого является соединение Na2SiF6, тоже имеет ряд недостатков. В процессе рафинирования при разложении кремнефтористого натрия в атмосферу выделяется фторид кремния SiF4, в количестве, превышающем экологические нормы. Стоимость и расход этого рафинирующего флюса достаточно высокие.

В связи с этим, целью моей дипломной работы является разработка нового состава флюса для рафинирования алюминиевых сплавов от магния, обладающего также покровными свойствами, экологически безопасного в применении и имеющего стоимость, не превышающую стоимость «Экораф-3» и криолита.

1. Аналитический обзор литературы

флюс рафинирование алюминиевый сплав

1.1 Влияние магния на алюминий и его сплавы

Магний образует с алюминием б - твердый раствор (рисунок 1), концентрация которого при повышении температуры увеличивается с 1,4 до 17,4 % в результате растворения фазы Mg2Al3. количество фазы Mg2Al3 увеличивается по мере увеличения содержания магния. При этом предел прочности сплавов уменьшается с 11 кгс/мм2 до 30 кгс/мм2 при соответствующем снижении относительного удлинения с 28 до 16 % и увеличении склонности к коррозии под напряжением.

Рисунок 1 - Диаграмма состояния системы Al-Mg

Алюминиевые сплавы с повышенным содержанием магния (9-11 %) обладают склонностью к окислению во время плавки, разливки и кристаллизации, что приводит к появлению окисленных пленок переменного состава в его структуре и снижению механических свойств. При малом содержании магния в сплаве (менее 0,01 %) пленка имеет структуру Al2O3. При содержании магния от 0,01 до 1,00 % пленка состоит из шпинели (MgO·Al2O3) переменного состава и кристалликов MgO. Если магния более 1,5 %, то пленка состоит из оксида магния /2/.

С увеличением содержания магния ухудшаются литейные свойства алюминиевого сплава, появляется повышенная чувствительность к примесям железа и кремния, которые образуют в этих сплавах нерастворимые фазы, снижающие пластичность сплавов. Также магний увеличивает проницаемость алюминиевого расплава для водорода.

В связи с этим, рафинирование вторичных алюминиевых сплавов является весьма актуальной задачей.

.2 Способы рафинирования алюминиевых сплавов от магния

Содержание магния можно уменьшить простой выдержкой расплава при высокой температуре и перемешивании, используя высокое сродство к кислороду и более высокую, чем у других компонентов сплава, упругость пара при температурах выдержки. Однако следует иметь в виду, что при высокотемпературных выдержках будет увеличиваться окисленность и газонасыщенность сплавов.

Продувкой можно снизить содержание примесей магния, т.е. этот металл образует в этих условиях устойчивые нерастворимые в алюминии нитриды.

.2.1 Рафинирование алюминиевых сплавов газообразным хлором

Магний можно удалить продувкой расплава хлором. Магний удаляется по реакции:

Mg + Cl2 = MgCl2,                                              (1)

2Al +3Cl2 = 2AlCl3                                             (2)

AlCl3 +3Mg = 3MgCl2 + 2Al.                             (3)

Образующиеся хлориды магния растворяются в слое флюса. Реакция взаимодействия магния с хлором экзотермическая, что приводит к перегреву металла. Поэтому продувку рекомендуется производить при возможно более низкой температуре или в расплав вводить не чистый хлор, а азот с примесью хлора (7-10 %).

Применение выше изложенного способа связано с выделением в атмосферу хлора. Поэтому предлагается очистку сплавов от магния производить вдуванием в расплав при помощи азота порошкообразного хлорида алюминия, используя реакцию:

AlCl3 + 3Mg = 3MgCl2 + 2Al,                   (4)

где хлор не выделяется в атмосферу, а не прореагировавший хлорид алюминия поглощается покровным слоем флюса /1/.

.2.2 Флюсовое рафинирование алюминиевых сплавов от магния

Из флюсового рафинирования алюминиевых сплавов наибольшее распространение в производстве нашел метод, основанный на применении фтористых солей, в частности NaF и AlF3. Система NaF-AlF3 впервые была изучена Федотьевым и Ильинским. На диаграмме было обнаружено два химических соединения: одно конгруэнтное - криолит NaAlF6, второе инконгруэнтное - хиолит 5NaF3∙AlF3. Существование NaAlF4 в парах впервые было доказано исследованиями упругости пара и рентгеноструктурным анализом конденсатов. Были проведены исследования расплавов с большим содержанием AlF3, которые показали существование конгруэнтного химического соединения эквимолярного состава NaAlF4 (метафторалюминат натрия). Было установлено, что при температуре 480 0С происходит распад:

5NaAlF4 = 5NaF∙3AlF3 + 2A1F3.                                        (5)

Этим и объясняется то обстоятельство, что при медленном охлаждении расплавов, содержащих около 50 мольных долей % AlF3, не удавалось обнаружить кристаллы NaAlF4. При закаливании (быстрое охлаждении) таких смесей можно получить до 75 % NaAlF4 /3/. Диаграмма состояния представлена на рисунке 2.

Рисунок 2 - Диаграмма состояния системы NaF-AlF3

Таким образом, при плавлении криолит распадается на фторид натрия и метафторалюминат натрия по реакции:

Na3AlF6 = 2NaF + NaAlF4,                                (6)

а метафторалюминат натрия - на криолит и фторид алюминия:

NaAlF4 = Na3AlF6 + 2A1F3.                                        (7)

Попытки количественной оценки степени термического распада криолита предпринимались неоднократно /4, 5/. В работе /5/ для вычисления проводился графический анализ изотермы эквивалентных объемов системы NaF-NaAlF3 (рисунок 3).

Изотерма эквивалентных объемов имеет отчетливый минимум над составом криолита. Если предположить, что система NaF-NaA1F4 идеальна, тогда изотерма эквивалентных объемов будет прямой, соединяющей эквивалентные объемы NaF и NaA1F4, а точка С дает объем гипотетического криолита, полностью распавшегося на NaF и NaA1F4. Если сделать противоположное предположение, что криолит совершенно не распадается, и считать, что в частных системах NaF-Na3AlF6 и Na3AlF6-NaA1F4 эквивалентные объемы подчиняются правилу аддитивности, то прямолинейной экстраполяцией правой и левой частей фактической кривой на ординату криолита можно получить в точке В объем гипотетического криолита полностью недиссоциированного. Фактический эквивалентный объем криолита отвечает точке А, и степень диссоциации криолита может быть получена из соотношения:

                                                               (8)

А - фактический объем криолита,

В - объем гипотетического и недиссоциированного криолита,

С - объем гипотетического полностью диссоциированного криолита.

Рисунок 3 Эквивалентные объемы в системы NaF-NaAlF4 при 1000 0С

При 1000 0С значение а равно 25 %. Криоскопические исследования Гротгейма /6/ дают близкую величину, а равное 30 %, при той же схеме диссоциации криолита.

Аналогичные расчеты были проведены и для диссоциации метафторалюмината натрия по формуле (7). Графический анализ изотермы эквивалентных объемов системы Na3AlF6-A1F3 показал, что степень диссоциации (а) равна 15 %.

Для проверки степени диссоциации вышеуказанных реакций криолита и метафторалюмината натрия были рассчитаны термодинамические данные через третье приближение с помощью уравнения:

DY = Su’i ∙ Y’i - Sui ∙ Yi,                                                                 (9)

где Y’I - мольное значение термодинамической функции вещества,

относящегося к продуктам реакции, моль;

Yi - соответствующее значение для вещества, относящегося к реагентам, моль.

В настоящее время на производстве используется метод, основанный на реакции магния с криолитом:

2Na3AlF6 + 3Mg = 3MgF2 + Al + 6NaF.                     (10)

Теоретический расход криолита составляет 6 кг на 1 кг удаляемого магния. На практике он в 1,5-2,0 раза выше. Содержание магния снижается до 0,05 %. Реакция идет при температуре 850-900 0С. С целью снижения температуры процесса на зеркало рафинируемого расплава вводят криолит в смеси с 40 % NaCl и 20 % KCl, остальное криолит. Эта смесь при температуре рафинирования (примерно 800 0С) находится в жидком состоянии /1/.

Высокая цена криолита делает не целесообразным такой способ рафинирования, т.к. достигаемое улучшение сортности и соответственно увеличение цены сплава не покрывает затраты себестоимости рафинирования.

Между тем, флюсовое рафинирование является наиболее простым и эффективным способом удаления магния из алюминиевых расплавов по сравнению с другими методами. Решающее влияние на эффективность процесса оказывают физико-химические свойства флюса. К ним относятся состав флюса, время контакта флюса с металлом, удельная поверхность их взаимодействия, интенсивность перемешивания металла и флюса, удельный расход флюса.

.3 Состав флюсов и способы их получения

Для рафинирования алюминиевых сплавов разработано более ста различных композиций флюсов. Наибольшее распространение получили флюсы на основе хлоридов натрия и калия для рафинирования сплавов с малым содержанием магния и на основе карналлита для рафинирования сплавов с высоким содержанием магния. Составы наиболее распространенных флюсов приведены в таблице 1 /7/.

Таблица 1 - Составы некоторых рафинирующих флюсов

Содержание компонентов, массовые доли, %

NaCl

KCl

MgCl2

Другие компоненты

55

45

-

-

39

50

-

6,6 Na3AlF6, 4,4 CaF2

40-55

25-50

-

4-12 Na3AlF6, 4-10 NaF

25-42

35-55

-

5-25 Na3AlF6

45

50


5 AlF3

45

45


5 NaF, 5 AlF3

40-55

45-55


5-10 K3AlF6

-

33-57

43-67

-

-

33-57

43-67

10-15 CaF2

-

33-67

43-67

10-15 MgF2

-

25-35

28-36

5-15 CaF2, 5-15 AlF3, 4-8 BaCl2

-

35-55

35-45

5-20 K3AlF6

-

10-50

-

5-10 AlF3,10-50 LiCl, 10-50LiF

-

30-60

-

15-25 AlF3, 5-15 K2SiF6

52-27

30-35

-

10-15 Na2SiF6

42

12

-

39 NaF, 7 SrF2


Чаще всего применяют флюсы на основе хлоридов натрия и калия, эквимолярная смесь которых имеет невысокую температуру плавления (650-665 0С). Для изготовления флюсов этой группы применяют сильвинит и отработанный электролит магниевого производства. Как покровной флюс смесь хлоридов натрия и калия (1:1) чаще всего используют без добавки фторидов. Другой хорошо известный покровной флюс содержит криолит и фтористый кальций с 39 % NaCl, 50 % KCl, 6,6 % Na3AlF6, 4,4 % CaF2.

Известны покровные флюсы с содержанием до 5 % фторидов натрия, фторидов кальция, калиевого криолита и фтористого алюминия. Для рафинирования большинства алюминиевых сплавов чаще всего используют флюсы с криолитом, содержание которого варьируется в широких пределах: 22-45% NaCl, 35-55% KCl, 5-25 Na3AlF6. хорошие результаты дает замена натриевого криолита на калиевый - K3AlF6.

В последнее время в ряде стран запатентованы флюсы с добавками кремнефтористого натрия и калия, рекомендуемые для алюминиевых сплавов. По-видимому, эти флюсы найдут широкое применение, т.к. кремнефтористые соли дешевле других фторидов. Однако их рафинирующие свойства исследованы еще не достаточно.

Из всех названных систем хорошо изучены рафинирующие свойства флюсов с фторидом натрия, кальция и криолитом. Составы с другими добавками приводятся преимущественно в зарубежных патентах, которые не содержат сопоставимых сведений об их рафинирующих свойствах и химическом воздействии со сплавами.

Флюсы на основе хлоридов магния и калия (карналлита) применяют при плавке алюминиево-магниевых сплавов, а в последнее время и при плавке деформируемых сплавов других систем. Основой флюса служит природный обезвоженный карналлит - сырье для производства магния.

В большинстве случаев карналлитовый флюс (33-57 % KCl, 43-67 % MgCl2) применяют без фтористых добавок. Для повышения рафинирующих свойств во флюс вводят до 15 % фторидов кальция и магния. В последнее время эти флюсы улучшают введением фтористого алюминия.

Фториды натрия, калия и лития применять во флюсах не целесообразно, т.к. между этими фторидами и хлоридом магния притекает обменная реакция с образованием тугоплавкого фторида магния:

MeF + MgCl2 = MgF2 + 2 MeCl.                                           (11)

Основные недостатки карналлитовых флюсов - высокая летучесть, гигроскопичность и склонность к гидролизу хлорида магния:

MgCl2 + H2O = MgO + 2HCl.                                      (12)

При этом выделяют пары соляной кислоты, загрязняющие атмосферу цеха. Введение во флюс фторидов подавляет эти нежелательные процессы. В этом отношении хорошим сочетанием рафинирующих и технологических свойств обладает флюс состава: 33-55 % KCl, 35-45 % MgCl2, 5-20 % K3AlF6.

Известно очень много флюсов, содержащих галогениды лития. Основу этих флюсов составляют хлориды калия, натрия, лития, взятые в соотношениях, образующие легоплавкие эвтектики. В качестве фтористых добавок в их состав вводят 5-40 % KF, 5-40 % NaF, 2-20 % Na3AlF6, 5-10 % CaF2, до 20 % AlF3 и 5-50 % LiF. Фтористый литий вводят в сочетании с фтористым алюминием: 10-50 % KCl, 10-50 % LiCl, 10-50 % LiF, 5-10 % AlF3, при этом рекомендуется соотношение LiF : AlF3 близкое к Li3AlF6.

Флюсы с литием, особенно с фторидом лития, насыщают алюминиевый расплав литием и поэтому пригодны в основном для рафинирования сплавов с литием. Другой недостаток флюсов с галогенидом лития - их высокая гигроскопичность, еще большая, чем карналлитовых. По этим причинам флюсы с галогенидами лития практически не применяют для рафинирования алюминиевых сплавов, не содержащих лития.

В литературе /7/ встречаются данные о свойствах флюсов с высоким содержанием фторидов и полностью фторидных флюсов.

Результаты применения смеси фторидов щелочных металлов и фтористого алюминия при электрошлаковом переплаве алюминия показывают, что наиболее эффективны комбинации, близкие по составу соответствующему криолиту или смеси нескольких криолитов, но с избытком фтористого алюминия, например 60-65 % KF, 35-40 % AlF3, что препятствует восстановлению щелочных металлов из их фторидов. Ввиду тугоплавкости эти составы не пригодны для обычных методов флюсового рафинирования. Однако как добавка в хлоридные флюсы калиевый электролит, видимо, очень перспективен, потому что, во-первых, это аналог натриевого криолита, во-вторых, калий, восстановление которого возможно из калиевого электролита, практически не усваивается алюминием и не оказывает отрицательного влияния на свойства алюминиевых сплавов.

.4 Физико-химические свойства флюсов

Термодинамические и физико-химические свойства флюсов и их компонентов определяют многие процессы флюсового рафинирования. В таблице 2 приведены теплота образования (DН°298), температура плавления (tпл.), плотность в твердом и жидком состояниях (rт,rж) и поверхностное натяжение (dфл) компонентов флюса /8/.

Таблица 2 - Термодинамические и физико-химические свойства хлоридов и фторидов

Соединение

DН°298, кДж/моль

tпл, °С

tкип,°С

rт при 20 °С, кг/м³

rж при tпл, кг/м³

dфл при tпл, мН/м

1

2

3

4

5

6

7

NaCl

410

 801

1413

2160

1505

114

NaF

570

 980

1700

2790

1940

201

Na3AlF6

3295

1010

-

2950

2100

148

Na2SiF6

2850

-

-

2680

-

-

KCl

435

 790

1500

1990

1539

 95

KF

562

 880

1500

2480

1878

143

K3AlF6

-

 997

-

-

1900

-

K2SiF6

-

Дисс.

-

3080

-

-

AlF3

1490

1040

-

3070

-

-

AlCl3

700

178 субл.

-

2440

1310

-

CaCl2

-

772

1600

2512

-

-

CaF2

1212

1360

-

3180

2520

250

MgCl2

640

708

1412

2316

1686

135

MgF2

1113

1396

2239

3100

2340

236

BaCl2

863

962

1560

-

-

-

BaF2

1200

1320

2137

4830

4170

262

C2Cl6

-

187 субл.

-

2091

-

-

FeCl3

402

282

 315

2804

-

-

LiCl

406

613

1353

2068

-

-

LiF

611

870

1676

2601

-

-

MnCl2

470

650

1190

-

-

-

MnF2

795

86

 930

3980

-

-

K2TiF6

-

899

-

2100

-

-

KCl-MgCl2

1092

482

-

-

1610

-


Свойства хлористых и фтористых солей, их взаимодействие во флюсах определяют свойства флюсовых композиций: температуру плавления, плотность, вязкость, летучесть, гигроскопичность, растворимость окислов во флюсе, поверхностное натяжение, смачивание фаз, межфазное натяжение на границе с металлом.

1.4.1 Температура плавления флюсов

Диаграммы состояния солевых систем относятся к эвтектическому типу. В таблице 3 даны температуры плавления (tл - температура ликвидуса, tс - температура солидуса) некоторых флюсов на основе смеси с NaCl-KCl (1:1) и на основе карналлита (MgCl2×KCl) /7/. Влияние калиевого криолита аналогично натриевому, а фтористый магний повышает температуру ликвидуса еще сильнее, чем фтористый кальций. Фторцирконат калия увеличивает тугоплавкость карналлита. Это вызвано образованием во флюсе фтористого магния по реакции (13), который плохо растворяется в карналлите:

K2ZrF6 + MgCl2 = MgF2 + KCl + ZrCl4.                       (13)

Таблица 3 - Зависимость температуры плавления флюсов на основе NaCl-KCl и карналлита от содержания добавок

Наименование добавок

Содержание добавок, массовые доли, %

Температуры плавления флюсов на основе NaCl-KCl, 0С

Температуры плавления флюсов на основе карналлита, 0С



Ликвидус

Солидус

Ликвидус

Солидус



650

650

500

500

1

2

3

5

6

K3AlF6

 5 10 20

- 700 750

640 650 660

- 660 750

- 420 530

K2TiF6

10 20 40

- - -

670 640 610

- - -

- - -

K2SiF6

 5 15 30

690 640 650

650 610 630

- - -

- - -

K2ZrF6

 5 20 40

- 640 650

660 630 620

730 830 -

410 440 -

KBF4

 5 20 40

675 675 625

660 650 600

650 620 -

680 425 -

KF

 5 15 30

- - 730

650 670 680

650 750 -

400 600 -

CaF2

10

800

660

800

500

MgF2

10

900

780

850

500

 

.4.2 Плотность флюсов

Плотность хлоридных и хлоридно-фторидных флюсов, если в системе не образуется соединений, подчиняется закону аддитивности. Поэтому увеличением концентрации фторидов в расплаве NaCl-KCl (1:1) или карналлите плотность флюса повышается пропорционально ей (таблица 4) /7/.

Таблица 4 - Зависимость плотности флюсов на основе NaCl-KCl и карналлита, от содержания добавок

Наименование добавки

Содержание добавки, массовые доли, %

Плотность флюсов на основе NaCl-KCl, кг/м3

Плотность флюсов на основе карналлита, кг/м3



при 700 0С

при 800 0С

при 700 0С

при 800 0С

KF

 5 15

1530 1620

1535 1560

1573 1600

1530 1550

MgF2

 5 10

1595 1645

1540 1590

1590 1620

1540 1570

K3AlF6

 5 15

1595 1640

1545 1595

1590 1650

1540 1600

CaF2

 5 10

1600 1665

1550 1610

1600 1600

1550 1600

KBF4

 5 15

1590 1620

1540 1560

- -

- -

K2ZrF6

 5 15

1600 1600

1540 1600

1600 1630

1550 1570


Плотность карналлита при 650 0С равна 1617,5 кг/м3, а температурный коэффициент плотности равен 0,65 кг/(м3×0С). С увеличением содержания фторида кальция в карналлите на 1 % плотность флюса увеличивается на 6 кг/м3.

Плотность флюса NaCl-KCl (1:1) при 700 0С равна 1575 кг/м3. При введении 1 % фторида натрия и 1 % криолита плотность увеличивается на 4 и 4,5 кг/м3, соответственно.

1.4.3 Вязкость флюсов

Вязкость фторидных, хлоридных систем невелика - 1-2 мН·с/м². Она слабо зависит от температуры и возрастает только с выделением твердой фазы. В расплаве MgCl2-KCl с увеличением температуры от 600 до 700 0С вязкость падает с 2 до 1 мН·с/м2. При введении до 10 % фторида кальция при 700 0С вязкость возрастает до 2,3 мН·с/м2.

Вязкость фтористых систем также составляет 1-2 мН·с/м2. Взвешенная во флюсе окись алюминия (10-45 %) увеличивает вязкость флюса до 20-30 мН·с/м², температура при этом играет существенную роль. Увеличение температуры на 100 0С приводит к уменьшению вязкости на 10 мН·с/м² /7/.

.4.4 Летучесть флюсов

Летучесть солей определяется упругостью их пара. Упругость пара хлоридов на 1-2 порядка выше, чем упругость пара фторидов (таблица 5).

Таблица 5 - Летучесть солей, Па

T, 0С

NaC1

KC1

NаF

AIF3

NaAlF4

 800,0

214,0

214,0

 1,3

 13,3

 93,0

 900,0

535,0

840,0

13,3

120,0

 800,0

1000,0

-

-

80,0

800,0

10000,0


Упругость пара изменяется аддитивно в зависимости от состава. Лишь в области образования соединений она может быть выше или ниже. Так, летучесть карналлита меньше чем летучесть хлорида магния, а летучесть сплава NaF-AlF3 вблизи эквимольных составов аномально высока /7/.

Все флюсы на основе хлоридов натрия и калия имеют склонность к испарению в 10 раз меньшую, чем флюса на основе фторидов.

На летучесть флюса влияет содержание AIF3. Введение 10 % AIF3 во флюсе на основе NaCI-KC1 увеличивает его летучесть в 5 раз.

.4.5 Гигроскопичность флюсов

Это свойство флюса в значительной мере характеризует его пригодность для рафинирования алюминиевых сплавов. Некоторые компоненты флюса могут содержать кристаллизационную влагу. Из МnC12 и KCl влага легко удаляется при 200-300 0С. Из карналлита удаление влаги происходит при 400 0С. При наличии влаги в расплавленном карналлите идет интенсивный гидролиз хлористого магния с образованием хлористого водорода и окиси магния.

Во флюсах на основе хлористых солей натрия и калия уровень гигроскопичности приблизительно в 10 раз ниже по сравнению с карналлитовыми флюсами. В этой группе флюсов все фтористые добавки значительно понижают гигроскопичность основы флюса.

.4.6 Взаимодействие флюсов с окислами

Растворимость окислов в хлоридных системах ничтожно мала. Растворимость окислов железа, бериллия, кремния и алюминия при 900 0С в системе NaCl-КСl (1:1) составляет соответственно, %: 0,0036; 0,0001; 0,0018; 0,000001. Растворимость g-А12О3 в этой системе составляет 0,005-0,008 %.

Введение фтористого кальция практически не влияет на растворимость окиси алюминия. Добавка 20 % криолита повышает растворимость g-А12О3 при 1000 0С до 0,5 %.

Растворимость окиси магния в хлоридах натрия и калия при 800-1000 0С не превышает 1,2·10-4 %, а в карналлите при 800 0С (1,3-4,4)·10-3 %. Теплота растворения положительна и составляет 50-100 кДж/моль /7/.

.4.7 Поверхностные свойства флюсов

Поверхностное натяжение d представляет собой избыток свободной энергии в поверхностном слое жидкости на границе раздела двух фаз, отнесенных к единице поверхности. Поверхностное натяжение можно характеризовать как работу, затрачиваемое на создание 1 см2 новой поверхности (при условии, что образование поверхности происходит изотермически и обратимо).

В явлениях смачиваемости принимают участие три фазы: две жидкие и одна газообразная.

Если обозначить dф-Ме, dг-Ме, dг-ф - поверхностное натяжение на границах раздела соответственно флюс - алюминиевый сплав, газ - алюминиевый сплав, газ - флюс, то по условию уравнения (14) наступает полное смачивание , т.е. флюс растекается по металлу тонким слоем.

dг-Ме - dф-Ме = dг-ф.                                                         (14)

При dг-Ме минус dф-Ме больше dг-ф имеет место неполное смачивание, т.е. капля флюса, лежащая на горизонтальной поверхности, образует тупой угол. При dф-Ме больше dг-Ме флюс не смачивается.

Приняв во внимание уравнение (14), было получено:

,                                                        (15)

где q - краевой угол смачивания, град.

Таким образом, краевой угол смачивания характеризует степень смачивания флюсом металла и дает лишь косвенное представление о поверхностном натяжении на границе указанных фаз. Чем меньше краевой угол смачивания q, тем лучше флюс смачивает металл (рисунок 4, а, б).

а - хорошее смачивание                          б - плохое смачивание

Рисунок 4 - Краевой угол смачивания на границе металл - флюс - газ

При полном смачивании металла cosq равен 1, работа равна удвоенному межфазному натяжению на границе флюс - газ, поскольку происходит разрыв капли флюса с образованием двух поверхностей раздела /3/.

Для снижения содержания некоторых примесей в алюминиевых сплавах, их обрабатывают флюсами, которые выполняют две основные функции - покровные и рафинирующие.

Поверхностное натяжение хлоридов в 1,5-2,0 раза меньше, чем фторидов. В смесях хлоридов с фторидами поверхностное натяжение изменяется аддитивно. Фториды увеличивают поверхностное натяжение флюсов, однако оно не превышает 200 мН/м.

Поверхностное натяжение эквимольной смеси NaCl-KCl равно 114 мН/м при 700 0С и 106 мН/м при 800 0С. Температурный коэффициент поверхностного натяжения равен 0,08 мН/(м×0С).

Зависимости поверхностного натяжения флюсов системы NaCl-KCl-NaF и краевого угла смачивания Al2O3 от его состава и температуры представлены в таблицах 6 и 7 /7/.

Таблица 6 - Зависимость поверхностного натяжения флюсов системы

NaCl-KCl-NaF и краевого угла смачивания Al2O3 от его состава и температуры

Состав флюса, массовые доли, %

Температура флюса, 0С

Плотность флюса, кг/м3

Поверхностное натяжение флюса, мН/м

Краевой угол смачивания, град.

NaF

NaCl-KCl





1

2

3

4

5

6

 0

100

740 800 864

1570 1536 1590

112 108 105

26,9 23,1 21,4

 3

 97

740 800 864

1582 1548 1512

127 124 112

29,5 25,8 24,2

 5

 95

740 800 864

1590 1556 1520

133 156 115

31,4 27,3 26,6

10

 90

740 800 864

1611 1577 1541

146 135 124

33,2 28,5 27,7


Таблица 7 - Зависимость поверхностного натяжения флюсов системы NaCl-KCl-NaF и краевого угла смачивания Al2O3 от его состава и температуры

Состав флюса, массовые доли, %

Температура флюса, 0С

Плотность флюса, кг/м3

Поверхностное натяжение флюса, мН/м

Краевой угол смачивания, град.

NaF

NaCl-KCl





 3

97

740 800 864

1582 1547 1511

130 123 117

32 28 25

 5

95

740 800 864

1590 1555 1519

142 134 213

33 30 28

10

90

740 800 864

1610 1575 1538

156 150 140

36 33 30

20

80

740 800 864

1653 1616 1577

171 164 151

39 35 33


Поверхностное натяжение MgCl2×KCl равно 120 при 700 0С и 110 мН/м при 800 0С. Температурный коэффициент равен 0,1 мН/(м×0С).

Окислы и расплавленный алюминий хорошо смачиваются хлоридно-фторидными флюсами. Время растекания капли флюса по g-А12О3 из-за низкой вязкости флюса составляет 10-20 секунд.

Независимо от типа сплава и основы флюса наиболее поверхностно-активными добавками являются фториды натрия и калия. Из всех фторидов наиболее заметно повышает межфазное натяжение фтористый алюминий. Остальные добавки по-разному проявляют поверхностно-активные свойства. Это зависит от свойств элемента, восстанавливаемого алюминием из фторида, и от степени его восстановления. Например, содержащийся в натриевом и калиевом криолите фтористый алюминий препятствует восстановлению из них натрия и калия. Поэтому межфазное натяжение в системах с NaF значительно ниже (на 100 мН/м), чем в системах с криолитом, и с увеличением температуры системы межфазное натяжение уменьшается.

Также флюсы, увеличивая краевой угол смачивания окислов алюминиевым расплавом, уменьшают их адгезию. Добавки фторидов во флюсы усиливают это явление.

В наибольшей мере уменьшает адгезию алюминиевого расплава к Al2O3 и MgO фториды натрия и калия, а также соответствующие им криолиты. Сильное влияние на работу адгезии оказывает фтористый алюминий (примерно 10 %). Фториды кальция и магния во флюсах на основе NaCl-KCl (1:1) и карналлита слабо влияют на адгезию расплава к окислам. Фториды переходных металлов уменьшают смачиваемость окислов металлов в среде флюса на основе хлорида натрия и калия, но не оказывают влияния при введении в карналлитовый флюс, так как они реагируют с хлористым магнием, образуя MgF2. Увеличение температуры и длительности выдержки приводит к уменьшению адгезии расплава к окислу в среде флюса и, следовательно, к увеличению эффективности рафинирования металла от неметаллических примесей.

Вывод

В аналитическом обзоре литературы рассмотрено влияние магния на механические свойства алюминиевых сплавов. Повышенное содержание магния (более 9 %) приводит к окислению алюминиевого сплава во время плавки и разливки. Существуют алюминиевые сплавы, в которых магний присутствует в виде примеси, от которой необходимо избавляться для улучшения качества продукции и ее свойств.

Рассмотрены различные способы рафинирования алюминиевых сплавов от магния. Выявлено, что флюсовое рафинирование является наиболее простым и эффективным способом удаления магния из алюминиевых расплавов.

Описаны существующие составы рафинирующих флюсов и их физико-химические свойства: температура плавления, плотность, вязкость, летучесть, гигроскопичность, растворимость окислов во флюсе, поверхностные свойства, межфазное натяжение на границе с металлом.

2. Теоретическая часть

.1 Механизм удаления магния из алюминиевого расплава при флюсовом рафинировании

При флюсовом рафинировании криолитом алюминиевого расплава протекает реакция (10). При этом можно выделить несколько этапов переноса магния из сплава во флюс, которые в зависимости от скорости их протекания определяют эффективность рафинирования. Первый этап - это процесс доставки магния в приграничную зону контакта металла и флюса. Второй этап характеризуется условиями вывода магния из сплава на поверхность раздела «металл-флюс». Третий этап состоит во взаимодействии магния с флюсом, т.е. в агрегации примесей магния солевым расплавом. Только на этом этапе проявляются рафинирующие свойства флюса, т.е. влияние состава флюса на термодинамику и кинетику очистки расплава от магния.

В целом определяющим этапом процесса очистки может быть каждый из них, но в основном лимитирующим звеном является отвод окислов с межфазной границы во флюс.

Аналогичный механизм удаления магния из алюминиевых сплавов происходит и с их взаимодействием с фторидом алюминия и метафторалюминатом натрия по реакциям:

2A1F3 + 3Mg = 2Al + 3MgF2,                                               (16)

NaAlF4 + 3Mg = 2NaF + 2Al + 3MgF2.                       (17)

Особую роль играет химическое взаимодействие между металлом и компонентами флюса. Механизм действия фторидов состоит в том, что ионы фтора или фторидные комплексы связывают активные центры на поверхности пленки, на которых адсорбируется кислород и гидроксильные группы, и тем самым блокируют доступ окислителей на ее поверхность. Это приводит к выравниванию потенциала кислорода по сечению пленки и переходу ее в стабильное состояние g-А12О3. Кроме того, при 700-720 0С фториды, катализаторами структурных превращений окиси алюминия, ускоряют превращение g-А12О3 в б-А12О3, которая инертна как адсорбент окислителей, плохо смачивается алюминием и легко переходит во флюс. В некоторых случаях этот механизм проникновения фторидов через окисную пленку к металлу может иметь решающее значение, особенно в том случае, когда продукты реакции не переходят во флюс. При малом содержании магния в сплаве (менее 0,01 %) пленка имеет структуру Al2O3. при содержании магния от 0,01 до 1,0 % пленка состоит из шпинели (MgO·Al2O3) переменного состава и кристалликов MgO. Если магния более 1,5 %, то пленка состоит из оксида магния /2/.

.2 Изучение термодинамических данных флюсов и их составляющих

Константы равновесия основных реакций взаимодействия во флюсе представлены в таблице 8.

Таблица 8 - Константы равновесия основных реакций взаимодействия во флюсе

Реакция

Температура,К

DG, кДж/моль

1

2

3

4

Na3AlF6 = 2 NaF + NaAlF4

973

85,760

2,41 ∙ 10-5


1023

86,659

3,65 ∙ 10-5


1073

87,449

5,38 ∙ 10-5

5NaF∙3AlF3 = Na3AlF6 + NaAlF4

973

371,215

1,05 ∙ 10-20


1023

371,066

-


1073

370,992

-

3NaAlF4 = Na3AlF6 + 2A1F3

973

-57,218

1,06 ∙ 10


1023

-56,396

0,91 ∙ 10


1073

-55,368

0,79 ∙ 10

(2 / 3)A1F3 + Mg = (2 / 3)Al + + MgF2

973

-116,635

1,91 ∙ 106


1023

-116,606

9,33 ∙ 105


1073

-116,581

4,89 ∙ 105

(2 / 3)Na3AlF6 + Mg =  = 2NaF + (2 / 3)Al + MgF2

973

-49,948

4,90 ∙ 102


1023

-48,745

3,11 ∙ 102


1073

-47,538

1,23 ∙ 102

(2 / 3)NaAlF4 + Mg =  = (2 / 3)NaF + 2/3Al + MgF2

973

-107,122

5,75 ∙ 105


1023

-106,517

2,82 ∙ 105


1073

-105,870

1,48 ∙ 105

(1 / 2)Na2SiF6 + Mg = = NaF + (1 / 2)Si + MgF2

973

-263,839

1,58 ∙ 1014


1023

-262,737

2,88 ∙ 1013


1073

-261,635

5,95 ∙ 1012


Из таблицы 8 видно, что наиболее вероятной реакцией при рафинировании алюминиевых сплавов от магния является реакция образования фторида магния при использовании флюса, содержащего кремнефтористый натрий.

При использовании флюса, содержащего компоненты системы NaF-AlF3, наиболее вероятной реакцией с переводом магния в солевую фазу будет взаимодействие с фтористым алюминием. Следующая по вероятности реакция удаления магния из сплавов - это образование MgF2 при использовании метафторалюмината натрия. Это говорит о том, что AlF3 является активным рафинирующим компонентом системы, и увеличение его содержания во флюсе способствует росту извлечения магния из алюминиевых сплавов.

Теоретический сравнительный расчет расхода рафинирующего флюса на извлечение магния показывает следующее: молекулярный вес (2 / 3)Na3AlF6 равен 140 г/моль, молекулярный вес (2 / 3)NaAlF4 - 84 г/моль, (2 / 3)AlF3 - 56 г/моль, (1 / 2)Na2SiF6 - 94 г/моль.

На одно и тоже количество магния тратится в 1,7 раз больше криолита и в 1,12 раз больше кремнефтористого натрия, чем метафторалюмината натрия, а теоретический расход фтористого алюминия в 2,5 раза меньше криолита и в 1,7 раз меньше кремнефтористого натрия.

.3 Изучение физико-химических свойств флюсов и их составляющих

.3.1 Плавкость

Для изучения плавкости в качестве фторидной составляющей были исследованы электролит электролизеров останавливающихся на капитальный ремонт, и отработанный электролит магниевого производства (ОЭМП), основными компонентами которого являются хлориды калия и натрия. При сплавлении этих солей образуется флюс из хлоридов и фторидов щелочных и щелочноземельных металлов, который обладает покровно-рафинирующими свойствами и может быть использован для очистки алюминиевых сплавов от магния.

Основное требование к флюсу для рафинирования алюминиевых сплавов от примеси магния в индукционных и отражательных печах - это температура его использования, в пределах 700-720 0С /9/.

С целью выбора оптимального по температуре плавления состава флюса методом дифференциального термического анализа (ДТА) были определены кривые плавкости следующих систем: криолит - ОЭМП и электролит алюминиевых электролизеров - ОЭМП /10/. Так как состав проб ОЭМП, взятых от различных партий электролита, колеблется в достаточно широких пределах, для исследования были использованы пробы только из одной партии, а также две синтетические смеси, составленные из хлоридных и оксидных компонентов с учетом возможных граничных значений состава ОЭМП.

На рисунке 5 представлены данные ДТА, характеризующие линию ликвидуса псевдобинарных систем: криолит - ОЭМП и электролит алюминиевых электролизеров - ОЭМП.

Из рисунка видно, кривая плавкости системы электролитов алюминиевых ванн - ОЭМП (рисунок 5, кривая 3) имеет примерно такой же характер, что и кривые криолит - ОЭМП (рисунок 5, кривые 1, 2, 4), но находится в основном в области более низких температур плавления. Температура плавления смесей хлоридов в зависимости от состава колеблется от 600 до 720 0С.

Рисунок 5 - Плавкость систем криолит - ОЭМП

1 - Na3AlF6 - 90 % KC1, 5 % NaCl, 4 % MgCl2, 1 % СаС12,

2 - Na3AlF6 - 80 % KC1,12 % NaCl, 7,3 % MgCl2, СаС12-ост.,

- электролит алюминиевых ванн (83 % Na3AlF6, 3 % MgF2; 3 % CaF2, 5 % A12O3) - 80 % KC1, 12 % NaCl, 7,3 %MgCl2, СаС12-ост,

4 - Na3AlF6 - 60 % KC1, 20 % NaCl, 10 % MgCl2, 10 % CaCl2.

С ростом концентрации фторидов происходит постепенное понижение температуры плавления с образованием низкотемпературных эвтектик с температурой плавления 580-670 0С при 20 % фторидов. Увеличение концентрации фторидов резко увеличивает температуру системы, а при 50-70 % фторидов слегка понижает до 730-800 0С. С дальнейшим увеличением концентрации фторидов, более 70 %, температура плавления смеси повышается практически линейно.

Требование к температуре использования флюса, менее 700-720 0С, может быть достигнуто при содержании фторидов от 0 до 40-50 %. Наиболее низкоплавкий состав - это состав, содержащий 80 % хлоридов и 20 % фторидов.

Низкое содержание хлорида магния в ОЭМП и температура плавления 670-690 0С определяют достаточно низкую гигроскопичность и летучесть и, соответственно, уменьшение загазованности атмосферы парами HCl и загрязнения алюминиевых сплавов магнием.

.3.2 Поверхностное натяжение и смачивание в расплавленных солях

Поверхность сплава покрыта тонкой пленкой оксида алюминия, которая не позволяет протекать вышеуказанной реакции (10). Поэтому первая задача флюса покрыть всю поверхность металла и растворить в себе Аl2О3. Рафинирование алюминиевого сплава от глинозема определяется способностью флюса смачивать неметаллические включения. Краевой угол смачивания был исследован методом «лежащей капли» в атмосфере аргона на полированной пластинке a-Аl2О3. Результаты представлены на рисунке 6 /10/.

Наилучшей смачиваемостью обладает состав, содержащий 20 % фторидов, т.е. состав с наиболее низкой температурой плавления. При технологических температурах 700-720 0С решаются одновременно две задачи - улучшается смачиваемость неметаллических включений и магний взаимодействует с фторидной составляющей флюса.

1 - 100 % ОЭМП, 4 - 50 % электролита - 50 % ОЭМП,

- 20 % электролита - 80 % ОЭМП, 5 - 70 % электролита - 30 % ОЭМП,

Рисунок 6 - Зависимость краевого угла смачивания Al2O3 флюсом от температуры

.4 Вывод

При флюсовом рафинировании алюминиевого расплава фтористыми солями протекает несколько этапов извлечения магния из сплава во флюс, которые и определяют эффективность рафинирования. Сначала магний подходит в приграничную зону контакта металла с флюсом, затем происходит вывод магния из сплава на поверхность раздела фаз «металл-флюс» и только после этого идет взаимодействие магния с флюсом с его переходом в солевую фазу.

При использовании рафинирующего флюса, состоящего из NaF и AlF3, активным рафинирующим компонентом системы является AlF3, и увеличение его содержания способствует росту извлечения магния из алюминиевых сплавов.

Процесс рафинирования ведется при температуре 700-750 0С, поэтому температура плавления покровно-рафинирующего флюса не должна превышать данного предела. Проанализировав различные составы солей, состоящие из компонентов покровного и рафинирующего флюса, пришли к выводу, что наиболее низкоплавкий состав - это состав, содержащий 80 % хлоридов и 20 % фторидов, температура плавления которого не превышает 700 0С. Флюс этого же состава обладает наилучшей смачиваемостью. При этом решаются одновременно две задачи - улучшается смачиваемость неметаллических включений и магний взаимодействует с фторидной составляющей флюса.

3. Экспериментальная часть

.1 Методика проведения экспериментов

Криолит был приготовлен из NaF марки «ч» и AlF3 марки «хч». Для этого в расплавленный фторид натрия при температуре 1020 0С добавляли фторид алюминия. Метафторалюминат натрия был получен из криолита. Для этого расплавили криолит и добавили в него фторид алюминия из расчета К.О. равное 1,67. По мере растворения AlF3 в Na3AlF6 снижали температуру расплава вплоть до появления первых кристалликов метафторалюмината натрия. Температура начала кристаллизации определялась визуально-термическим способом, и корректировалось криолитовое отношение при помощи диаграммы плавкости NaF-AlF3 (см. рисунок 2). Температура плавления метафторалюмината натрия составляет 731 0С.

Для придания флюсу необходимых покровных свойств в него были добавлены хлориды щелочных и щелочно-земельных металлов. В лабораторных условиях была приготовлена эвтектика системы NaCl-KCl, с содержанием хлорида натрия 45 массовых долей %, из хлорида натрия марки «чда» и хлорида калия марки «хч». Температура плавления этой смеси - 645 0С. Для снижения стоимости флюса в качестве его покровной составляющей была использована смесь отработанного калиевого электролита и сильвинита в пропорции (2 / 3) к (1 / 3). Это отношение соответствует эвтектическому равновесию смеси этих солей. Температура плавления отдельных хлоридов, примерно, одинакова.

Температура в печи регулировалась с помощью высокоточного регулятора ВРТ-3 и контролировалась при помощи платино-платинородиевой термопары, опущенной в расплав, и потенциометра ПП-63. Материал загружался в платиновый (для изучения физико-химических свойств расплава: плавкости и плотности) или шамотный (для изучения рафинирующих свойств флюса) тигель.

Плавкость приготовленного расплава солей была исследована дифференциально-термическим методом, путем определения температур начала кристаллизации изучаемых систем.

Опыт был проведен следующим образом: исследуемый расплав перегревался на 150-170 0С выше температуры плавления, после чего печь отключалась и охлаждалась со скоростью 5-7 0С в минуту. Изменение температуры расплава контролировалось при помощи прямой и дифференциальной Pt-Pt-Rh термопар и записывалось на бумагу стандартного образца. В работе использовались потенциометры ПП-63 и КСП4-175.

Плотность хлоридно-фторидного расплава определяется методом гидростатического взвешивания, сущность которого заключается в определении разности весов какого - либо тела (поплавка) на воздухе и в расследуемом расплаве /11/.

Опыт был проведен следующим образом: подготовленный для исследований расплав перегревался на 150-170 0С выше температуры плавления, после чего печь отключалась и расплав охлаждался со скоростью 5-7 град/мин. В качестве поплавка был использован платиновый шарик, подвешенный на тонкой платиновой проволочке к одному из плеч коромысла аналитических весов. Взвешивание платинового шарика производилось через каждые 5 градусов.

Изменение объема шарика при нагревании рассчитывается по формуле:

Vt = 1,446 + 0,265 · 10-4 · (t - 20),                      (18)

где Vt - изменение объема шарика при нагревании, см3;

,446 - объем шарика при 20 0С, см3,

,265·10-4 - коэффициент объемного расширения платины.

3.2 Описание установки

Опыты проводились в лабораторной электрической печи с карбидокремниевыми нагревателями представленной на рисунке 7.


- стальной корпус печи;

- слой асбестокартона;

- футеровка из шамотного кирпича;

- тигель;

- исследуемый расплав;

- карбидокремниевые электронагреватели;

- Pt-Pt-Rh термопара;

- шамотный свод.

Рисунок 7 - Лабораторная установка

3.3 Проведение экспериментов

Средние результаты проведенных опытов по исследованию плотности приведены в таблице 9.

Исследования показали, что увеличение содержания метафторалюмината натрия от 0 до 20 массовых долей % в эвтектической смеси KCl-NaCl увеличивает плотность флюса от 1,589 г/см3 до 1,633 г/см3 (700 0С). Дальнейший рост NaA1F4 от 20 до 30 массовых долей % влияния на плотность практически не оказывает. Рост температуры на 20 0С уменьшает плотность на 0,5 %.

Таблица 9 - Плотность систем NaCI-KC1-NaAlF4, ((1 / 3) сильвинит и (2 / 3) ОЭМП)-NaAIF4, NaCI-KCl-AIF3.

Плотность, г/см3

Содержание NaAlF4, массовые доли, %


0

5

10

15

20

25

30

при 720 0С

NaCI-KC1-NaAlF4

1,587

1,591

1,599

1,611

1,630

1,632

1,632


((1 / 3) сильвинит и (2 / 3) ОЭМП)-NaAIF4

1,585

1,610

1,629

1,650

1,674

1,694

1,723


NaCI-KCl-AIF3

1,587

1,592

1,596

1,614

1,632

1,650

1,668

при 700 0С

NaCI-KC1-NaAlF4

1,589

1,595

1,604

1,619

1,633

1,636

1,635


((1 / 3) сильвинит и (2 / 3) ОЭМП)-NaAIF4

1,602

1,623

1,640

1,660

1,686

1,708

1,738


NaCI-KCl-AIF3

1,589

1,597

1,607

1,625

1,642

1,660

1,677


Аналогично влияет фтористый алюминий на плотность смеси KCl-NaCl. Увеличение содержания AIF3 от 0 до 30 массовых долей % приводит к росту плотности от 1,587 г/см3 до 1,677 г/см3. Рост температуры на 20 0С уменьшает плотность на 0,7 %.

Увеличение содержания NaAIF4 от 0 до 30 массовых долей % в смеси (1 / 3) сильвинита и (2 / 3) ОЭМП увеличивает плотность флюса при тех же условиях от 1,602 г/см3 до 1,738 г/см3. В изучаемом диапазоне концентраций NaAlF4 от 0 до 30 массовых долей % плотность линейна. Рост температуры на 20 0С уменьшает плотность на 0,6 %.

Результаты проведенных экспериментов по изучению плотности флюсов различного состава графически представлены на рисунке 8.

Состав 1 - NaCI-KC1-NaAlF4;

Состав 2 - ((1 / 3) сильвинит и (2 / 3) ОЭМП)-NaAIF4;

Состав 3 - NaCI-KCl-AIF3.

Рисунок 8 - Плотность рафинирующего флюса

Во всех случаях плотность флюса значительно ниже плотности расплавленного металлического алюминия, которая равна 2,3 г/см3. Флюс будет покрывать поверхность расплавляемого сплава, тем самым, препятствуя окислению сплава.

Результаты проведенных опытов по исследованию плавкости приведены в таблице 10 и отображены на рисунке 9.

Таблица 10 - Температура начала кристаллизации систем NaCI-KC1-NaAlF4, ((1 / 3) сильвинит и (2 / 3) ОЭМП)-NaAIF4, NaCI-KCl-AIF3

Температура кристаллизации, 0С

Содержание NaAIF4, массовые доли, %


0

5

10

15

20

25

30

NaCI-KC1-NaAlF4

655

640

635

632

625

620

620

((1 / 3) сильвинит и (2 / 3) ОЭМП)-NaAIF4

672

664

663

660

653

650

648

NaCI-KCl-AIF3 (солидус)

655

653

650

642

620

607

600


Состав 1 - NaCI-KC1-NaAlF4;

Состав 2 - ((1 / 3) сильвинит и (2 / 3) ОЭМП)-NaAIF4;

Состав 3 - NaCI-KCl-AIF3.

Рисунок 9 - Плавкость рафинирующего флюса

Увеличение содержания AIF3 от 0 до 15 массовых долей % в эвтектической смеси KCl-NaCl снижает температуру плавления флюса незначительно с 655 до 642 0С. Дальнейший рост AIF3 от 15 до 30 массовых долей % уменьшает температуру солидуса от 642 до 620 0С.

Увеличение содержания метафторалюмината натрия в смеси (1 / 3) сильвинит и (2 / 3) ОЭМП имеет такой же характер плавкости, что и в эвтектической смеси KCl-NaCl, но температура ликвидуса на 25-30 0С выше. Однако такой рост температуры не оказывает влияние на свойства флюса при заданной температуре 700-720 0С.

3.4 Обсуждение результатов

В результате изучения физико-химических свойств флюсов было определено, что оптимальные свойства имеют два состава флюса: 20 % AlF3, 80 % КCl-NaCl, и 20 % NaAlF4, 80 % KCl-NaCl, которые обладают рафинирующими и покровными свойствами.

Плотность исследуемых составов флюсов находится в пределах 1,58-1,74 г/см3, что значительно ниже плотности расплавленного металлического алюминия, которая равна 2,3 г/см3 и удовлетворяет требованиям покровного флюса. Флюс будет покрывать поверхность расплавляемого сплава, тем самым, препятствуя окислению сплава.

Температура начала кристаллизации систем, отвечающим исследуемым составам флюсов, 600-672 0С, находится ниже рабочей температуры процесса рафинирования алюминиевых сплавов (более 700 0С). Это удовлетворяет условиям ведения процесса рафинирования без нарушения технологического режима. Эксперименты показали пригодность всех исследуемых составов флюсов для рафинирования алюминиевых сплавов в качестве покровно-рафинирующего флюса.

Критерием выбора оптимального состава флюса будут его рафинирующие свойства - кинетика процесса рафинирования и извлечение магния из алюминиевого сплава.

.5 Технологическая часть

.5.1 Методика проведения экспериментов

Для определения влияния нового состава разработанного флюса на процесс удаления магния из алюминиевых сплавов были проведены опыты со сплавом марки АК5М2. Химический состав сплава представлен в таблице 11.

Таблица 11 - Химический состав сплава АК5М2

Наименование компонента

Содержание компонента, массовые доли, %

Cu

2,690

Fe

0,880

Zn

0,330

Si

4,450

Mg

0,790

Ni

0,100

Pb

0,030

Sn

0,022

Ti

0,040

Cr

0,023

Mn

0,320

Ca

0,013


Основные задача проведения опытов - это выявление того, какое влияние оказывает состав флюса, температура и продолжительность рафинирования на кинетику процесса рафинирования и извлечение магния из алюминиевого сплава.

Опыты проводились в лабораторной электрической печи с карбидокремниевыми нагревателями в соответствии с рисунком 7.

.5.2 Проведение экспериментов

Опыты по определению влияние концентрации NaAlF4 на очистку сплава от магния были проведены при следующих условиях: температура - 700 0С, избыток фторида - 0, продолжительность - 1 час, без перемешивания. Результаты представлены на рисунке 10.

Рисунок 10 - Зависимость удаления магния из сплава АК5М2 от концентрации NaAlF4

При увеличении концентрации NaAlF4 во флюсе от 0 до 20 % содержание магния в сплаве уменьшается от 0,79 до 0,4 %. Дальнейший рост концентрации метафторалюмината натрия от 20 до 30 % значительного влияния не оказывает, концентрация магния уменьшается от 0,4 до 0,37 %.

Повышение эффективности рафинирования сплава от магния в начальный период увеличения содержания NaAlF4 во флюсе связано с разрушением оксидной пленки алюминия на поверхности сплава.

Опыты по определению влияния времени рафинирования на удаление магния были проведены при следующих условиях: температура - 700 0С, избыток фторида - 0, концентрация NaAlF4 - 20 массовых долей % остальное - эвектическая смесь NaCl-KCl, без перемешивания. Результаты представлены на рисунке 11.

Рисунок 11 - Зависимость удаления магния из сплава АК5М2 от времени рафинирования

Резкое уменьшение содержания магния в сплаве с 0,79 до 0,38 % произошло в течение первых 10 минут. Дальнейшее уменьшение концентрации магния в сплаве не наблюдалось. Концентрация магния в течение часа колебалась от 0,37 до 0,39 %.

Опыты по определению влияния температуры на удаление магния из сплава были проведены при следующих условиях: температура - 700-720 0С, избыток фторида - 0, концентрация NaAlF4 - 20 массовых долей %, остальное - эвектическая смесь NaCl-KCl, продолжительность - 30 минут, без перемешивания. Результаты представлены на рисунке 12.

При увеличении температуры от 700 до 720 0С содержание магния в сплаве уменьшилось с 0,38 до 0,21 %.

Опыты по определению влияния избытка NaAlF4 на удаление магния из сплава были проведены при следующих условиях: температура - 720 0С, концентрация NaAlF4 - 20 массовых долей % остальное - эвектическая смесь NaCl-KCl, продолжительность - 1 час, без перемешивания. Результаты представлены на рисунке 13.

Рисунок 12 - Зависимость удаления магния из сплава АК5М2 от температуры рафинирования

Рисунок 13 - Зависимость удаления магния из сплава АК5М2 от избытка NaAlF4 при рафинировании

При увеличении содержания NaAlF4 во флюсе от 0 до 60 % от СНК содержание магния в сплаве уменьшилось с 0,21 до 0,14 %.

Эффективность удаления магния из сплава зависит не только от состава флюса, температуры, продолжительности рафинирования и избытка основного компонента, но и от условий доставки магния на границу раздела «металл-флюс». Процесс может осуществляться свободными конвективными потоками металла, принудительно циркулирующими потоками, промывкой металла диспергированным флюсом и пропусканием струей металла через слой флюса. Наиболее близкими по организации процесса доставки в приграничную зону контакта металл-флюс к промышленным является свободная конвекция и принудительный поток.

В проводимых экспериментах для выполнения этого условия и создания принудительного потока, расплав механически перемешивался в лабораторной печи.

Опыты проводились при следующих условиях: температура - 720 0С, избыток основного компонента 20-50 %, продолжительность - 30 минут, продолжительность работы мешалки - 10 минут.

Опыты показали, что введение перемешивания привело к снижению магния в сплаве АК5М2 до 0,04-0,07 %.

Проведенные исследования на примере алюминиевого сплава марки АК5М2 показали эффективность применения нового состава разработанного флюса для удаления магния из алюминиевых сплавов.

Увеличение содержания NaAlF4 во флюсе от 0 до 20 % снижает содержание магния примерно в 2 раза. Дальнейшее повышение концентрации метафторалюмината натрия незначительно снижает количество магния в сплаве, тем самым, увеличивая расход активного компонента на единицу рафинируемого сплава.

Рафинирование происходит в течение первых 10 минут. Увеличение длительности рафинирование не оказывает значительного влияния на процесс.

Рост температуры от 700 до 720 0С приводит к уменьшению содержания магния в сплаве примерно в 2 раза. Дальнейшее повышение температуры рафинирования нецелесообразно согласно технологическому режиму процесса.

Избыток NaAlF4 оказывает положительное влияние на диффузию. Увеличение содержания метафторалюмината натрия сдвигает реакцию (17) в сторону увеличения фторида магния во флюсе.

Введение принудительного перемешивания дает положительный результат, уменьшая содержание магния более чем в два раза до 0,04-0,07 %.

.5.4 Оптимальный технологический режим рафинирования

Оптимальный технологический режим рафинирования алюминиевых сплавов от магния в отражательной (индукционной) печах:

состав покровно-рафинирующего флюса 20 % NaAlF4, 80 % NaCl-KCl;

температура процесса рафинирования равна 700-720 0С;

время рафинирования - 10-20 минут;

удельный расход покровно-рафинирующего флюса на рафинирование 1 тонны алюминиевого сплава в отражательной (индукционной) печи составляет 81,2 (70) кг, в том числе метафторалюмината натрия 16,8 (14) кг.

.6 Проектная часть

.6.1 Конструкция и установка печи для плавки флюса

Для получения покровно-рафинирующего флюса была разработана и предложена конструкция печи с нихромовыми нагревателями, схема которой представлена на рисунке 14.

Печь для плавки покровно-рафинирующего флюса состоит из стального кожуха металлургического ковша диаметром нижней части 1180 мм, верхней части - 1450 мм, футерованного шамотным огнеупором в два ряда (рисунок А.1).

Общая толщина футеровки 155 мм. В футеровку на уровне 100 мм выше подины вмонтированы три стальных электрода симметрично относительно центра сечения печи. Стальные электроды соединены между собой нихромовыми полосами из сплава Х20Н80 сечением 30 x 3 мм, длиной 665 мм каждая, расположенными на дне печи (рисунок А.2).

Ток от питающей сети к стальным электродам подводится с помощью медных полос шириной 100 мм, вмонтированных в футеровку между рядами шамотной кладки. Крепление медной полосы к стальному электроду осуществляется посредством соединения анкерный болт - гайка (рисунок А.3). Другой конец полосы выходит из футеровки верхней части печи и соединяется с токоподводящей шиной, идущей к пульту управления установки.

Крышка печи диаметром 1450 мм и толщиной 140 мм, футерована шамотом и имеет загрузочный люк диаметром 500 мм, расположенный по центру (рисунок А.4).

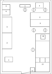
Печь устанавливается в поворотное устройство, расположенное в торце индукционного отделения Подольского завода цветных металлов (ПЗЦМ) (приложение Б).

Поворотное устройство состоит из подвижной и неподвижной рам установки. На подвижной раме расположено крепежное кольцо, в которое вставляется печь. Поворот печи осуществляется с помощью поворотного механизма, вращающего кольцо вместе с печью. К неподвижной раме крепится профиль, прямоугольного сечения, в котором расположены токоподводящие шины. После плавки выключается электричество установки, отсоединяются токоподводящие шины, отодвигается вытяжной зонт, с помощью мостового крана поднимается крышка печи, подвижная рама вместе с печью откатывается от первоначального положения на 1 метр, включается поворотный механизм, печь наклоняется и готовый флюс сливается в короб.


Рисунок 14 - Схема печи для плавки покровно-рафинирующего флюса

3.6.2 Технология плавки покровно-рафинирующего флюса

Подготовка шихты заключается во взвешивании необходимого количества NaCl-KCl, NaF и AlF3 в соответствии с материальным балансом плавки.

Плавка флюса. В печь загружают смесь хлористых солей массой 200 кг и закрывают крышкой. Включение нихромовых нагревателей расположенных в печи, производится от трехфазной сети по схеме «треугольник» через пульт управления печью. Фазовое напряжение Uф равно 50 В, что удовлетворяет требованиям ПУЭ, ПТЭЭП, ПОТ для особо опасных помещений. Стальные электроды расположены на уровне 100 мм выше подины. В течение часа происходит расплавление загруженной шихты с помощью нагревателей до объема, превышающего по высоте 150 мм от уровня подины. Затем производится дозагрузка оставшейся массы хлористых солей. При соприкосновении жидкого расплава со стальными электродами дальнейшее расплавление флюса проходит как за счет нихромовых нагревательных элементов, так и за счет сопротивления флюса, находящегося в жидкой фазе между электродами. После расплавления хлоридов в готовый расплав добавляют фтористые соли - NaF и AlF3. Введение фторидов осуществляется при температуре 700-740 0С с периодическим перемешиванием расплава до гомогенного состава.

Слив готового флюса осуществляется в предварительно прогретые короба (мульды) при помощи поворотного механизма печи. Застывший в коробах флюс выгружается в виде больших кусков на хранение во влагонепроницаемую тару. Дробление флюса осуществляется непосредственно перед его применением.

.6.3 Материальный баланс плавки флюса

По предлагаемой технологии флюс имеет состав 20 % NaAlF4 и 80 % NaCl-KCl.

Объем флюса, расплавляемый в печи, определяется по формуле:

,                                       (18)

где Vфл - объем флюса, м3;

 - уровень наплавленного флюса в печи перед сливом, м;

 - нижний радиус печи, м;

 -верхний радиус печи, м.

Vфл = 1/3 · 3,14 · 1,2 · (0,52 + 0,552 + 0,5 · 0,55) » 1,00 м3

Плотность расплавленного флюса (сфл) равна (1,58-1,70) г/см3. Для расчета принимается сфл равная 1,70 г/см3,что эквивалентно 1,70 т/м3.

Масса расплавленного флюса определяется по формуле:

,                                                                (19)

где mфл- масса расплавленного флюса, т.

сфл - плотность расплавленного флюса, т/м3.фл = 1,7 · 1,0 = 1,7т

Следовательно, расчет материального баланса производится на плавку 1,7 тонны флюса при полной загрузки печи.

Система NаСl-КСl представляет эвтектическую смесь NаСl 45, КСl 55 массовых долей %. Необходимое количество NaCl составляет m(NаСl) = 0,45 · 0,8 · 1700 = 612 кг,

KCl составляет m(КСl) = 1700 · 0,8 - 612 = 748 кг.

Необходимое количество NaAlF4 равно:

m1(AlF3) = 0,133 · 1700 = 226 кг,

m2(NaF) = 0,067 · 1700 = 114 кг,

m(NaAlF4) = 114 + 226 = 340 кг,

В процессе плавки печь закрыта крышкой потерь при плавке нет.

Результаты расчета материального баланса представлены в таблице 12.

Таблица 12 - Материальный баланс плавки флюса

Загружено

Получено

Наименование

Масса, кг

Доля, %

Наименование

Масса, кг

Доля, %

NаСl

 612

36

Готовый флюс

1700

100

КСl

 748

44




NaAlF4

 340

20




Итого:

1700

100

Итого:

1700

100


3.6.4 Тепловой баланс работы печи

.6.4.1 Потери тепла теплопроводностью через ограждения печи

.6.4.1.1 Теплоотдача теплопроводностью через боковую стенку печи

Теплопроводность /12/ шамотного огнеупора рассчитывается по формуле:

                                                      (20)

где л - теплопроводность шамотного огнеупора, Вт/(м·град);

Т - температура поверхности шамотного огнеупора, град.

Температура наружной поверхности стенки (tнар) принимается равной 217 0С.

Температура внутренней поверхности стенки (tкл) принимается равной 800 0С;

Температура окружающей среды (tв) равна 25 0С;

Толщина шамотной кладки (д1) равна 0,14 м.

По формуле (20):

l1 = 0,84 + 58·10-5 · (800 - 217) = 1,009 Вт/(м·град).

Тепловые потери через стенки в окружающую среду /12/ рассчитываются по формулам:

,                                                 (21)

,                                                             (22)

                                                                (23)

                                           (24)

где  - тепловые потери через ограждения печи в окружающую среду, Вт/м2;

R - тепловое сопротивление кладки, м2·град/Вт;

R0 - тепловое сопротивление при переходе от наружной поверхности

ограждения печи в окружающую среду, м2·град/Вт;

б0 - коэффициент теплоотдачи конвекцией.

По формулам (21), (22), (23), (24) тепловые потери через стенки печи в окружающую среду равны:

= 4253,99 Вт/м2.

Проверка принятого значения температуры наружной поверхности стенки печи.

Из формулы (21):

tнар = 4253,99 / (10 + 0,06 · 217) + 25 = 210 0С.

Погрешность D определяется по формуле:

,                                                    (25)

где t0 - принимаемое значение температуры, 0С;

t - рассчитанное значение температуры, 0С.

D = 3,3 % , следовательно, принятое значение температуры наружной поверхности стенки равное 217 0С не превышает допустимую погрешность 5 %.

Площадь наружной боковой стенки кожуха (Fст) определяется по формуле:

,                                                   (26)

где R - средний радиус наружной поверхности кожуха печи, м;

H - высота теплоотдающей поверхности печи, м.

Fст = 3,1415 · 1,315 · 1,800 = 7,44 м2.

Теплоотдача теплопроводностью /12/ рассчитывается по формуле:

                                                                (27)

где Q - теплоотдача теплопроводностью через футеровку печи, Вт;

F - площадь поверхности кожуха печи, м2;

q - потери тепла через кожух печи, Вт/м2.

Теплоотдача теплопроводностью через боковую стенку печи по формуле (27) равна:

= 7,44 · 4253,99 = 31649,65 Вт.

.6.4.1.2 Теплоотдача теплопроводностью через подину печи

Температура наружной поверхности подины (tнар) принимается равной 212 0С.

Температура внутренней поверхности подины (tкл) принимается равной 800 0С;

Температура окружающей среды (tв) равна 25 0С;

Толщина шамотной кладки (д2) равна 0,14 м.

По формуле (20):

l2 = 0,84 + 58 · 10-5 · (800 - 212) = 1,010 Вт/(м·град).

Тепловые потери через подину определяются по формулам (21), (22), (23), (24):

= 4245,26 Вт/м2.

Проверка принятого значения температуры наружной поверхности подины печи.

Из формулы (21):

tнар = 4245,26 / (10 + 0,06 · 212) + 25 = 211,9 0С.

Погрешность D определяется по формуле (25):

D = 0,05 %, следовательно, принятое значение температуры наружной поверхности подины равное 212 0С не превышает допустимую погрешность 5 %.

Площадь круглого сечения печи определяется по формуле:

,                                                            (28)

где F - площадь круга, м2;

R - радиус, м.

Площадь наружной поверхности подины по формуле (28) равна:

Fпод = 3,1415·(1,180/2)2 = 1,09 м2.

Теплоотдача теплопроводностью через подину печи по формуле (27) равна:

= 1,09 · 4245,26 = 4627,33 Вт.

.6.4.1.3 Теплоотдача теплопроводностью через крышку печи

Теплопроводность шамотного легковеса рассчитывается по формуле:

где л - теплопроводность шамотного легковеса, Вт/(м·град);

Т - температура поверхности шамотного легковеса, град.

Температура наружной поверхности крышки (tнар) принимается равной 160 0С.

Температура внутренней поверхности крышки (tкл) принимается равной 800 0С;

Температура окружающей среды (tв) равна 25 0С;

Толщина кладки из шамотного легковеса (д3) равна 0,13 м.

По формуле (29):

l3 = 0,47 + 16,3 · 10-5 · (800 - 160) = 0,522 Вт/(м·град)

Тепловые потери через крышку печи определяются по формулам (21), (22), (23), (24):

= 2583,45 Вт/м2.

Проверка принятого значения температуры наружной поверхности крышки печи.

Из формулы (21):

= 2583,45 / (10 + 0,0 · 160) + 25 = 157 0С.

Погрешность D определяется по формуле (25):

D = 2,0 %, следовательно, принятое значение температуры наружной поверхности крышки печи равное 160 0С не превышает допустимую погрешность 5 %.

Площадь наружной поверхности крышки печи определяется по формуле (28):

Fкр = 3,1415 · (1,450 / 2)2 = 1,65 м2.

Теплоотдача теплопроводностью через крышку печи по формуле (27) равна:

 = 1,65 · 2583,45 = 4262,69 Вт.

Но т.к. крышка закрыта 80 % времени одной плавки, то теплоотдача теплопроводностью через крышку печи равна

,69 · 0,8 = 3410,15 Вт.

.6.4.1.4 Общие потери тепла теплопроводностью через ограждения печи

Общие потери тепла теплопроводностью через ограждения печи () определяются по формуле:

.                                               (30)

= 31649,65 + 4627,33 + 3410,15 = 39687,13 Вт = 39,69 кВт.

Тепло, проводимое посредством теплопроводности через крышку, стены и подину печи к наружной стенке кожуха, полностью расходуется в окружающее пространство, вследствие конвекции и излучения.

.6.4.2 Потери тепла излучением при открытой крышке печи

Потери тепла излучением (Qизл) при открытой крышке ковша рассчитываются по формуле:

,                        (31)

где С0 - коэффициент излучения абсолютно черного тела,

С0 = 5,7 Вт/(м2·К4),

Вт/(м2·К4);

Тп - средняя температура печи, Тп = 800 0С, 0С,;- площадь открытой поверхности, м2;

t - доля времени, когда крышка открыта, t = 0,2;

eпр - приведенная степень черноты, eпр = 0,5.

Площадь открытой поверхности по формуле (28) равна:= 3,1415·(1,1 / 2)2 = 0,95 м2.

= 5,7 · 0,5 · (800 / 100)4 · 0,95 · 0,2 = 2217,98 Вт = 2,22 кВт.

.6.4.3 Потери тепла на нагрев и расплавление флюса

Потери тепла на нагрев и расплавление солей рассчитываются по формуле:

                                              (32)

где С - средняя теплоемкость материала в интервале температур, Дж/(кг·К);

Ткон - температура рабочего пространства печи, К;

Тнач - начальная температура нагреваемого материала, К;

mфл - масса материала в тигле, кг.

Масса расплавленного флюса mфл по формуле (19) равна 1,7т.

Средняя теплоемкость NaCl-KCl (СNaCl·KCl) в интервале температур (1073-298) К равна 875 Дж/(кг·К). Средняя теплоемкость NaAlF4NaAlF4) в интервале температур (1073-298) К равна 1115 Дж/(кг·К);

Ткон = 1073 К;

Тнач = 298 К;

Масса солей NaCl-KCl и NaAlF4 была рассчитана для материального баланса и соответственно равна 1360 кг и 340 кг.

Потери тепла на нагрев и расплавление NaCl-KCl определяются по формуле (32), с учетом коэффициента перевода кДж в кВт равным 3600:

 = 256,18 кВт.

Потери тепла на нагрев и расплавление NaAlF4 определяются аналогично:

 = 81,61 кВт.

Потери тепла на нагрев и расплавление флюса (Qфл) равны:

                                               (33)

= 256180 + 81610 = 337790 Вт = 337,79 кВт.

Общие потери тепла (Qобщ) определяются:

Qобщ = Qтепл + Qизл + Qфл.                                    (34)

Qобщ = 39687 + 2218 + 337790 = 379700 = 379,7 кВт.

.6.4.4 Расчет электропечи сопротивления

Исходными данными для расчета нагревателей электропечи сопротивления являются: требуемая мощность печи PS, геометрические размеры печи, напряжение питающей сети Uc, начальная tнач и конечная tкон температуры нагрева флюса /13/.

Включение нихромовых нагревателей расположенных в ковше производим от трехфазной сети по схеме «треугольник». Фазовое напряжение Uф равно 50 В. Токоподводы расположены на 100-150 мм выше подины. С помощью нагревателей необходимо расплавить флюс, объемом, превышающем по высоте 150 мм.

Масса, необходимая для наплавления флюса в печи до уровня h определяется по формуле:

.                                         (35)

где m - масса флюса в печи до уровня h, кг;

R - радиус печи на высоте h, м;

h -высота наплавления флюса нихромовыми нагревателями, м;

mфл - масса расплавленного флюса во всем объеме печи, кг.

Масса флюса, расплавляемая до уровня нагревателей, h равно 150 мм, по формуле (35) равна:

mфл1 = 3,1415 · 0,52 · 0,15 · 1700 = 200 кг.

Потери тепла теплопроводностью при расплавлении 200 кг флюса NaCl·KCl по формуле (32) равны:

 = 37,67 кВт.

Зона нагрева и, следовательно, объем расплавляемого флюса заключен в пространстве, ограниченном подиной печи, стенками, наружной высотой 40 см и «шапкой» из твердого насыпного флюса высотой 30 см.

а) Потери тепла через стенки

Площадь боковой стенки кожуха (Fст1) с наружной высотой 40см по формуле (26) равна:

Fст1 = 3,1415 · 1,180 · 0,400 = 1,483 м2.

Теплоотдача теплопроводностью через стенку печи по формуле (27) равна:

 1,483 · 4253,99 = 6308,66 Вт = 6,31 кВт.

б) Потери тепла через подину равны

 4627 Вт = 4,63 кВт.

в) Потери тепла через насыпной электролит

Теплопроводность NaCl-KCl () в интервале температур (25-300) 0С равна 7 Вт/(м·град);

Температура наружной поверхности флюса (tнар) принимается равной 300 0С.

Температура расплавленного флюса (tкл) принимается равной 800 0С;

Температура окружающей среды (tв) равна 25 0С;

Толщина насыпного флюса NaCl-KCl (дNaClKCl)равна 0,3 м.

По формулам (21), (22), (23), (24) определяются тепловые потери через флюс в окружающую среду:

= 9863,64 Вт/м2.

Площадь наружной поверхности подины (Sфл) равна 1,09 м2.

Потери тепла через насыпной электролит по формуле (27) равны:

 1,09 · 9863,64 = 10751,36 Вт = 10,75 кВт.

Общие потери тепла через насыпной флюс по формуле (30) составят:

 6308 + 4627 + 10751 = 21690 = 21,69 кВт.

Мощность печи в области расплавления флюса определяется по формулам:

S = Qрасх · К,                                                        (36)расх = Qобщ + Qт.к.з,                             (37)т.к.з. = 0,3 · Qтепл,                                          (38)

где    Qрасх - общий расход тепла, Вт, т.к.з. - потери на тепловые короткие замыкания, Вт

К - коэффициент запаса мощности, учитывающий возможность падения напряжения сети против номинального значения, увеличение сопротивления нагревателей с течением времени (К = 1,3). S1 - мощность печи, Вт.

Мощность печи для расплавления 200 кг флюса по формулам (36), (37), (38) равна:S1 = (37670 + 21690 · (0,3 + 1)) · 1,3 = 85620 Вт = 85,62 кВт.

В качестве нагревателя была выбрана лента из сплава Х20Н80 (нихром) с удельным сопротивлением (r) равным:

r = 1,1 · 10-6 + 8,5 · 10-11 ·t,                               (39)

где r - удельное сопротивление, Ом·м - рабочая температура, t = 1000 0С , 0С.

Удельная поверхностная мощность идеального нагревателя определяется по формуле:

,                      (40)

где eН, eМ - соответственно степень черноты нагревателя и нагреваемого изделия, eН = 0,76 (нихром); eМ = 0,59 (шамот);

ТН, ТМ - температура нагревателя и изделия, ТН = 1223 К, ТМ = 1073 К, К.

Мощность идеального нагревателя по формуле (40) равна:

= 25840 Вт/м2.

Удельная поверхностная мощность реального нагревателя определяем по формуле:

,                                                           (41)

где a - поправочный коэффициент, для зигзагообразной ленты a = 0,95.

W = 0,93 · 25840 = 24550 Вт/м2 = 24,55 кВт/м2.

При использовании трехфазного тока по схеме «треугольник» фазовая мощность составляет одну треть от общей требуемой мощности и определяется по формуле:

,                                          (42)

где Рф - фазовая мощность, Вт.

Рф= 85620 / 3 = 28540 Вт = 28,54 кВт.

Зная требуемую фазовую мощность, фазовое напряжение Uф, определяются геометрические размеры ленточного нагревателя.

Для достижения требуемой фазовой мощности необходимо иметь нагреватель с общим сопротивлением, вычисляемым по формуле:

,                                                             (43)

где Rф - фазовое сопротивление нихромовой ленты, Ом.

Rф = 502 / 28540 = 0,0876 Ом

В качестве нагревателя выбирается лента из сплава Х20Н80 (нихром) шириной (b) равной 30 мм, толщиной (a) равной 3 мм, площадью (S) равной 90 мм2.

Длина ленты определяется по формуле:

,                                                 (44)

где Lф - длина ленты, м.

По формулам (39), (44) длина ленты равна:

Lф = (0,0876 · 90 · 10-6) / (1,1 · 10-6 + 8,5 · 10-11 · 1000) = 6,65 м.

Полосу изгибают зигзагообразно и располагают на дне печи между нагревателями на расстоянии (L) равном 70 см. Высота зигзага (h) равна 15 см.

Количество зигзагов (n) определяется по формуле:

.                                    (45)

n = 665 / 15 = 45.

Шаг (t) определяется по формуле:

.                                               (46)

= 700 / 45 = 15 мм, т.е. расстояние между полосой в зигзаге c =15 - 3 = 12 мм.

Сила тока, пропускаемого через 1 нагреватель определяется по формуле:

.                          (47)

I = 28540 / 50 = 570,8 А.

Токоподводы расположены на высоте 100-150 мм от подины печи. При достижении уровня расплавленного флюса токоподводов при постоянном напряжении 50 В сила тока увеличивается за счет изменения (снижения) сопротивления флюса. Минимальное сопротивление флюса (Rфл) достигается при полном погружении электродов в расплав и определяется геометрическими размерами токоподводов.

При соприкосновении жидкого расплава с токопроводами дальнейшее расплавление флюса проходит как за счет нагревательных элементов, так и за счет сопротивления флюса, находящегося в жидкой фазе.

Для расплавления остальной массы флюса, 1500 кг, необходимо затратить энергии:

Qост = Qобщ - Qфл1 .                                     (48)

Qост = 337790 - 37670 = 300120 Вт = 300,12 кВт,

 = 2218 Вт = 2,22 кВт,

 = 39687 Вт = 39,69 кВт.

Мощность печи равна:

S = Qост + Qтепл + Qт.к.з.,                                       (49)

где    Qост - общий расход тепла, Вт,. S - мощность печи для расплавления 1500 кг флюса с помощью расплавленного флюса, Вт.S = 300120 + 2,22 + 39,69 · (0,3 + 1) = 353,94 кВт.

Плавление оставшейся массы флюса, 1500 кг, происходит в течение четырех часов. За четыре часа работы печи, после наплавления 200 кг флюса необходимая мощность по формулам (36), (37), (38), (49) равна:

P = 300,12 + (2218+39687 · 1,3) · 4 = 515390 Вт = 515,39 кВт,

что за 1 час составляет:

P= 515390 / 4 = 128880 Вт = 128,88 кВт.

Необходимая мощность между фазами по формуле (42) равна:

Рф = 128880 / 3 = 43000 Вт = 43,0 кВт.

Нагрев флюса проходит за счет сопротивления нихромовой ленты и сопротивления расплавленного флюса. Фазовое сопротивление нихромовой ленты (Rф) и сопротивление флюса (Rф) «работают» параллельно.

Необходимое общее сопротивление (Rобщ) по формуле (43) равно:

 502 / 43000 = 0,0581 Ом

Сопротивление флюса определяется по формуле:

.                                                    (50)

фл = (0,0581 · 0,0876) / (0,0876 - 0,0581) = 0,1725 Ом

Удельное электросопротивление расплава KCl-NaCl (rэл) при температуре 750-800 0С равно 0,35-0,75 Ом·см. Для расчета принимается равным 0,7 Ом·см.

Площадь рабочей части электродов (Sm) определяется по формуле:

.                                                        (51)

Sm = (70 · 0,7) / 0,1725 = 284,0 см2.

Стальной токоподвод круглого сечения с диаметром 10 см заканчивается трехгранной призмой, грани которой являются рабочей частью электрода. Ширина грани равна 8,6 см, высота 284,0 / 8,6 = 33 см.

При этом сила тока по формуле (47) равна:

I = 43000 / 50 = 860 А.

.6.5 Режим работы печи для плавки флюса

Электрическая установка рассчитана на плавку 1,7 т флюса за 5 часов. Установка подключена к трехфазной сети по схеме «треугольник» с максимальной мощностью 130 кВт в час.

За первый час с помощью нагревателей плавится 200 кг флюса. При этом межфазное напряжение на вторичной обмотке регулирующего трансформатора равно 50 В; сила тока равна 570,8 А; нагревателями являются три зигзагообразные ленты сечением 30x3 мм, длиной 6,65 м из сплава Х20Н80 (нихром), расположенные на дне печи. Мощность установки за первый час составляет 85,62 кВт.

За остальные четыре часа наплавляется 1500 кг флюса. При этом нагрев происходит как за счет нагревателей, так и за счет сопротивления расплавленного флюса. Межфазное напряжение на вторичной обмотке регулирующего трансформатора равно 50 В; сила тока равна 860,0 А; расстояние между электродами равно 70 см. Мощность установки составляет 129 кВт за час работы.

.7 Технология применения покровно-рафинирующего флюса в индукционных и отражательных печах

Сырье из сортировочного цеха поступает в шихтоподготовительное отделение, где производится распределение отсортированного лома по печам на плавку, исходя из шихтовой карты. Плавка вторичного алюминиевого сырья на ПЗЦМ производится в отражательном и индукционном отделениях.

.7.1 Применение флюса в отражательных печах

В отражательном отделении плавильного цеха ПЗЦМ используются отражательные печи емкостью плавильных камер 15-18 тонн. Подготовленная шихта из ларей шихтарника автопогрузчиком перегружается в мульды. С помощью завалочной машины сырье загружается в плавильную камеру через загрузочные окна. Нагрев и расплавление металла происходит за счет тепла, выделяемого при сгорании газа. Расплавленный металл по переливному желобу направляется в копильник, где и производится корректировка и рафинирование сплава /14/. Готовый сплав разливают в изложницы разливочной машины. Схема отражательной печи представлена на рисунке 15.

- разливочная машина;                  4 - переливной желоб;

- плавильная камера;                      5 - сливной желоб;

- копильник;                                    6 - загрузочные окна.

Рисунок 15 - Схема отражательной двухкамерной печи

Рафинирование алюминиевого сплава от магния обычно происходит в копильнике перед корректировкой. На разогретый металл засыпают покровный флюс. После его расплавления загружают необходимое расчетное количество рафинирующего флюса, например криолит или «Экораф-3», и перемешивают с помощью завалочной машины. После взаимодействия флюса со сплавом и извлечением необходимого количества магния, флюс снимают в виде шлака граблями завалочной машины и производят корректировку.

При применении нового состава покровно-рафинирующего флюса, представленного в данной работе, с целью повышения эффективности процесса рафинирования, предлагается изменить порядок введения флюса.

Перед переливом сырого сплава из плавильной камеры на дно разогретого копильника загружается покровно-рафинирующий флюс. Затем переливается расплавленный металл. Во время перелива происходит интенсивное перемешивание флюса с расплавом, вследствие чего достигается максимально возможное взаимодействие активного рафинирующего компонента флюса с магнием, находящимся в сплаве. Флюс, имеющий более низкую плотность, чем алюминиевый сплав, всплывая на поверхность и проходя через толщу расплава, рафинирует сплав от магния и покрывает его, защищая от окисления кислородом воздуха. Магний вступает во взаимодействие с метафторалюминатом натрия по реакции (17). Процесс перелива составляет примерно 20 минут, этого вполне достаточно для завершения процесса рафинирования.

В 16 тоннах алюминиевого сплава содержится магния примерно 0,8 массовых долей %, что составляет 128 кг. При рафинировании содержание магния уменьшается вдвое до 0,4 массовых долей %, следовательно, примерно 0,4 массовых долей % магния прореагирует с метафторалюминатом натрия, что составляет 64кг.

По реакции (17) составляется пропорция:

Х кг NaAlF4 прореагирует с 64 кг Mg, также как

· 126 кг/моль NaAlF4 прореагирует с 3 · 24 кг/моль Mg,

откуда Х = 2 · 126 · 64 / 3 · 24 = 224 кг.

Общий расход флюса определяется из пропорции:

кг - 20 массовых долей % NaAlF4,

Y кг - 100 массовых долей флюса,

откуда Y = 224 · 100 / 20 = 1120 кг

Выход реагента в отражательной печи составляет 80 %, поэтому флюса надо взять на 20 % больше рассчитанного количества, т.е. 1120 · 1,2 = 1344 кг = 1,3 т.

Таким образом, расход метафторалюмината натрия на рафинирование 16 тонн алюминиевого сплава составляет 268,8 кг при общем расходе флюса равном 1,3 тонны.

3.7.2 Применение флюса в индукционных печах

В индукционном отделении плавильного цеха ПЗЦМ используются индукционные печи емкостью 6 тонн. Подготовленная шихта транспортируется в лари индукционного отделения, откуда, с помощью мостового крана подается в индукционную печь.

Процесс рафинирования сплава от магния проводят после расплавления металла и снятия с него шлака. Рафинировочный флюс загружают на расплавленный металл. В процессе плавки металл движется под действием сил электромагнитного поля, созданного током первичной обмотки, по эллиптической траектории, параллельной вертикальной оси тигля как показано на рисунке 16 /1/. Флюс, захватывается потоком металла, тем самым происходит интенсивное перемешивание. Это положительно влияет на процесс рафинирования. За счет лучшего контакта активного рафинирующего компонента флюса с магнием, находящимся в сплаве, снижается время процесса рафинирования до 10 минут и уменьшается расход флюса на килограмм извлекаемого магния по сравнению с рафинированием в отражательных печах.

- кожух печи;               3 - индуктор (первичная обмотка);

- футеровка;                 4 - расплавленный металл (вторичная обмотка).

Рисунок 16 - Схема индукционной тигельной печи

Расчет расхода метафторалюмината натрия на плавку в индукционной печи производится аналогично. В 6 тоннах алюминиевого сплава содержится магния 0,8 массовых долей %, что составляет 48 кг. При рафинировании содержание магния уменьшается вдвое до 0,4 массовых долей %, следовательно, примерно 0,4 массовых долей % магния прореагирует с метафторалюминатом натрия, что составляет 24кг.

По реакции (17) составляется пропорция:

Х кг NaAlF4 прореагирует с 24 кг Mg, также как

· 126 кг/моль NaAlF4 прореагирует с 3 · 24 кг/моль Mg,

где Х = 2 · 126 · 24 / 3 · 24 = 84 кг.

Выход реагента в индукционной печи составляет 100 %, что объясняется хорошим перемешиванием флюса с расплавленным сплавом.

Таким образом, расход метафторалюмината натрия на рафинирование 6 тонн алюминиевого сплава составляет 84 кг при общем расходе флюса равном 420 кг.

3.8 Безопасность жизнедеятельности и охрана окружающей среды

3.8.1 Анализ опасных и вредных факторов

В работе по разработке нового флюса для рафинирования алюминиевых сплавов от примеси магния выявлены опасные и вредные факторы /15/, анализ которых приведен в таблице 13.

Таблица 13- Классификация опасных и вредных факторов

Наименование операции

Используемое оборудование

Опасные и вредные факторы

Нормируемое значения

Плавка флюса и флюсовое рафинирование алюминиевых сплавов от магния

Лабораторная шахтная печь, тигель, термопара.

1 Повышенная температура поверхности оборудования: Tрасплава = 800 °С; Тпов = 75 °С; 2 Повышенная загазованность воздуха рабочей зоны:          3 Опасный уровень напряжения в электросети I = 5 А, U = 220 В,  f = 50 Гц

Tпов ≤ 45 °С;    ПДКNaCl = = 5,0 мг/м³,  ПДКAlF3 = = 0,03 мг/м³, ПДКNaF = = 0,01 мг/м³, ПДКKCl = =5,0 мг/м³, ПДКMgF2 = = 0,01 мг/м³, ПДКAl = = 2,0 мг/м³. Uд = 2 В, Iд = 0,5 мА

Спектральный анализ

Атомно-эмиссионный спектрометр

1 Опасный уровень напряжения в электросети I = 5 А, U = 220 В, f = 50 Гц

Uд = 2 В, Iд = 0,5 мА


.8.2 Краткая физико-химическая характеристика, токсичность веществ, используемых в работе

При плавке флюса и рафинировании алюминия от примеси магния используются следующие вещества, физико-химические свойства и токсичность которых приведены согласно ГОСТ 12.1.005-99 /16/.

Фторид натрия (NaF) - порошок белого цвета.

Тпл = 997 °С; Ткип = 1705 °С; r = 2,558 г/см3.

Гигроскопичен. ПДКсреднесуточн. = 0,01 мг/м3;

ПДКминимальноразовое = = 0,03 мг/м3; класс опасности - 1.

Фторид алюминия (AlF3) - бесцветный порошок.

Тпл = 1040 °С; Ткип = 1256 °С; r = 3,07 г/см3. ПДКсреднесуточн .= 0,03 мг/м3; ПДКминимальноразовое = 0,2 мг/м3; класс опасности - 1.

С фторидами щелочных металлов (NaF) образует комплексные соединения - гексафторалюминат натрия (Na3AlF6)

Общий характер действия фторидов. Протоплазматические яды, действующие в основном на ферменты; блокируют так же SH-группы. В результате нарушается обмен, особенно углеводный (подавляются гликолиз, образование пировиноградной и молочной кислот и угнетается тканевое дыхание). Фтор осаждает кальций, что приводит к нарушениям кальциевого и фосфорного обмена (угнетение активности щелочной фосфатазы). При остром отравлении главное значение имеет действие на центральную нервную систему и мускулатуру, а также местное действие в желудочно-кишечном тракте. При хроническом отравлении основные изменения можно видеть в костях и зубах. Наряду с этим наступают сосудистые нарушения, поражение верхних дыхательных путей, пищеварительного тракта, нервной системы и кожи /17/.

Хлорид калия (KCl) - кристаллическое вещество, хорошо растворимое в воде.

Тпл = 768 °С; r = 1,988 г/ см3. ПДКсреднесуточн .= 5,0 мг/м3;

класс опасности - 3.

Хлорид натрия (NaCl) - кристаллическое вещество, хорошо растворимое в воде. Тпл = 800 °С; r = 2,17 г/ см3.

ПДКсреднесуточн .= 5,0 мг/м3; класс опасности - 3.

Общее отравление в производственных условиях хлоридами натрия и калия исключены, так как их катионы являются составной частью живого организма; общее вредное действие их возможно лишь при приеме внутрь весьма значительных доз.

Алюминий - серебристо-белый металл, высокой чистоты обладает синеватым оттенком. Атомный вес алюминия равен 26,97;

Тпл = 659,8 °С; Ткип = 2500 °С; r = = 2,7 г/см³.

Соли алюминия образуют с белковыми веществами альбуминаты, в сильных концентрациях вызывающее раздражение и прижигающее действие на ткани организма.

При введении алюминиевых соединений внутрь, алюминий совершенно не всасывается слизистой оболочкой желудка, вследствие чего отравления не происходит. При введении в кровь или под кожу алюминий оказывает парализующее действие на центральную нервную систему и сердце /17/.

.8.3 Характеристика пожаровзрывоопасности

Здание К- корпуса МИСиС выполнено из несгораемых строительных материалов и конструкций и обладает второй степенью огнестойкости.

По взрывопожарной и пожарной опасности лабораторию, где проводились исследования, можно отнести к категории “Г”. Примерные конструктивные характеристики зданий в зависимости от их степени огнестойкости приведены в таблице 14. Категория помещения по взрывопожарной и пожарной опасности приведены в таблице 15.

Таблица 14 - Примерные конструктивные характеристики зданий в зависимости от их степени огнестойкости

Степень огнестойкости

Конструктивные характеристики

2

Здания с несущими и ограждающими конструкциями из естественных или искусственных материалов, из бетона, железобетона; с применением листовых и плитных негорючих материалов; в покрытых зданиях допускается применять незащищенные стальные конструкции


Таблица 15 - Категории помещений по взрывопожарной и пожарной опасности

Категория помещений

Характеристика веществ и материалов, находящихся в помещении

Г

Негорючие вещества и материалы в горячем, раскаленном или расплавленном состоянии, процесс обработки которых сопровождается выделением лучистого тепла, искр и пламени; горючие газы, жидкости и твердые вещества, которые сжигаются или утилизируются в качестве топлива


3.8.4 Санитарно-технические требования к помещению

.8.4.1 Требования к планировке помещения

В соответствии с классификацией СанПин 2.2.2/2.1.1.1031-01 /18/, лаборатория относится к исследовательским технологическим лабораториям, которые предназначены для проведения научно-исследовательских и экспериментальных работ, связанных с улучшением качества продукции, освоением ее новых видов, совершенствованием существующих и внедрением новых технологических процессов.

Нормативная площадь на одного сотрудника лаборатории составляет 6 м2. Реальные размеры помещения составляют 6,5х3,5х4 м. Соответственно площадь лабораторного помещения равна 23 м2. Объем помещения - 92 м2.

Площадь помещения, занятого под металлическое оборудование составляет 7,6 м2, под оборудование 8,7 м2. Коэффициент заполнения помещения металлическим оборудованием (Кз) более 0,25. Поскольку в лаборатории одновременно работают два человека, то величина площади помещения, приходящейся на одного человека с учетом коэффициента заполнения металлическим оборудованием, составляет 6,85 м², что удовлетворяет нормам СНиП 2.09.02-85 /19/. План лаборатории представлен на рисунке 17.

.8.4.2 Требования к микроклимату помещения

Сведения о микроклимате помещения в холодный и теплый периоды в приведены в таблице 16.

Таблица 16 - Микроклимат помещения в холодный и теплый периоды

Работа

Температура, 0С

Относительная влажность, %

Скорость движения воздуха, м/с

Категория

оптимальная

допустимая

оптимальная

допустимая

оптимальная

допустимая



постоянная

непостоянная





Iб, холодный период года

18-20

17-23

10-24

40-60

75

0,2

0,3

Iб, теплый период года

21-23

18-27

17-29

40-60

65 при 20 0С

0,3

0,2-0,4


, 4, 5 - стойка; 10, 12 - шкаф;

, 3 - шкаф вытяжной; 11 - аналитические весы.

, 7, 8, 9 - рабочий стол;

Рисунок 17 - План лаборатории

Оптимальные микроклиматические условия в лаборатории обеспечивают нормальное состояние организма человека и тепловой комфорт, а вместе с тем снижают вероятность ошибки при проведении эксперимента.

3.8.4.3 Требования к освещению лаборатории

Одним из важных факторов, влияющих на точность результатов опытов, является освещение.

Для максимального использования естественного освещения, конструктивные решения остекления здания института выполнены с учетом требований СНиП 23-05-95 /20/.

В помещение, где проводились эксперименты, установлены люминесцентные лампы типа ЛБ-40. Используется комбинированное естественное и искусственное освещение. Технические данные газоразрядных ламп представлены в таблице 17.

Таблица 17 - Технические данные газоразрядных ламп

Источник света

Мощность, Вт

Световой поток, лм

Длина, мм

ЛБ-40

40

3120

1214


Для расчета принято нормированное значение коэффициента естественного освещения (КЕО) равное 300 лк при совместном освещении по таблице 18.

Таблица 18 - Нормирование освещенности лаборатории

1

2

3

4

5

6

7

8

9

10

11

1

2

3

4

5

6

7

8

9

10

11

Высокой точности

от 0,3 до 0,5

Б

1 2

более 70 менее 70

300 350

100 75

40 60

15 20

3,0 2,5

1,0 0,7

Примечания 1 - характеристика зрительной работы 2 - наименьший размер объекта

Продолжение таблицы 18

1

2

3

5

6

7

8

9

10

11

3 - разряд зрительной работы; 4 - подразряд зрительной работы; 5 - относительная продолжительность зрительной работы, %; 6 - освещенность на рабочей поверхности от системы общего освещения, лк; 7 - цилиндрическая освещенность; 8 - показатель дискомфорта; 9 - показатель пульсации освещенности, %; 10 - КЕО при верхнем освещении, %; 11 - КЕО при боковом освещении, %.


По техническому паспорту на помещение /21/ его площадь равна 23 м2.

Высота - 4 м.

Длина - 6,5 м.

Ширина - 3,5 м.

Коэффициент оптимального расположения светильников рассчитывается по формуле:

,                                                       (52)

где l - коэффициент оптимального расположения светильников

L - расстояние между светильниками, м;

H - высота подвеса светильника над рабочей поверхностью, м.

l = 0,6; L = 0,8 м; по формуле (52) H = 1,43.

Индекс помещения рассчитывается по следующей формуле:

,                                           (53)

где i - индекс помещения;

А, В - габариты помещения, м;

Н - высота подвеса светильника над рабочей поверхностью, м.

По формуле (2): i = (6,5 × 3,5) / ((6,5+3,5) × 1,43) = 1,6.

Число светильников:

,                                               (54)

где Nсв - число светильников;

Ен - нормированное значение КЕО, лк;

S - площадь освещаемого помещения, м2;

К - коэффициент запаса, К = 1,5;

Z - коэффициент минимальной освещенности, Z = 1,2;

Фл - световой поток одной лампы, лм;

n - количество ламп в светильнике n = 2;

h - коэффициент использования светового потока.

Значение коэффициента использования светового потока равно 0,38, коэффициент отражения пола равен 0,5 и коэффициент отражения стен равен 0,3. по формуле (54) рассчитывается Nсв.:

Nсв.= (300 × 23 × 1,5 × 1,2) / (3120 × 0,38 × 2) = 6 шт.

Реально в лаборатории находится 8 светильников (2 лампы в светильнике), следовательно, шести светильников для работы в лаборатории достаточно /22/.

.8.5 Разработка мер защиты от опасных и вредных факторов

Выбор мер защиты от выявленных опасных и вредных факторов /22/, от воздействия которых необходима дополнительная защита, кроме предусмотренной инструкцией оборудования, приведен в таблице 19.

Таблица 19 - Опасные и вредные производственные факторы и меры защиты

Опасные и вредные факторы

Проектируемое защитное устройство

Тип устройства

Параметры устройства и его характеристика

Повышенная температура поверхности оборудования

Теплоотводящий и теплопоглощающий экраны

Стальной лист с теплоизоляцией из шамотного кирпича

Т = 480-450 0С Степень черноты стального листа е = 0,52-0,56 Шамота е = 0,59-0,56

Повышенная температура  и повышенная запыленность и загазованность воздуха рабочей зоны

Вытяжной шкаф

Ц4-70 № 5

Скорость движения воздуха щ = 1,0-2,0 м/с Кратность воздухообмена К = 300-500 ч-1

Опасный уровень напряжения в электрической цепи, замыкание которой может пройти через тело человека

Защитное отключение

Iн = 5 А Iотк = 10 А

Электрощит, помещение повышенной опасности


В связи с тем, что данная работа в основном связана с повышенным содержанием фтористых соединений в воздухе рабочей зоны, то наиболее целесообразным будет выбор в качестве меры защиты вытяжного шкафа, расчет которого приведен ниже.

.8.5.1 Расчет вытяжного шкафа

Размеры шкафа (по техническому паспорту на помещение):

А - длина (равна 2), м; В - ширина (равна 1,8), м; С - высота (равна 2,5), м.

Дверка вытяжного шкафа шириной 1,85 м открыта на высоту 1,2 м.

Количество удаляемого воздуха (Lв) из-за отсутствия в вытяжном шкафу тепловых выделений определяется по формуле (55):

Lв = 3600 × Fотв. × щ,                                                     (55)

где Fотв. - площадь раскрытия дверки вытяжного шкафа, м2;

щ - скорость движения воздуха, м/с.

Скорость движения воздуха зависит от предельно допустимой концентрации вредного вещества. Значение этой величины представлено в таблице 20.

Таблица 20 - Характеристика различных групп веществ

Группа

ПДК, мг/м3

Скорость движения воздуха, м/с

Кратность воздухообмена, ч-1

4

менее 1,0

1,0-2,0

300-500


По формуле (55) количество удаляемого воздуха равно

Lв = 3600 × 0,85 × 1,2 × 2 = 7344 м3/ч.

Объем вытяжного шкафа рассчитывается как произведение всех его измерений по формуле:

Vв.ш. = А × В × С,                                                  (56)

где Vв.ш - объем вытяжного шкафа, м3.

Vв.ш. = 2 × 1,8 × 2,5 = 9 м3.

Кратность воздухообмена вычисляется по формуле (57):

,                                                   (57)

где Lв - количество удаляемого воздуха из-за отсутствия в вытяжном шкафу тепловых выделений, м3/ч.

К = 7344 / 9 = 816 ч-1.

Полученное значение К равное 816 ч-1 удовлетворяет требованиям, представленным в таблице (20).

Тип вытяжного шкафа: Ц4 - 70 № 5; КПД = 0,7; давление - 530 Па.

Мощности электродвигателя определяется по формуле:

,                                                  (58)

где N - мощность электродвигателя, кВт;

р - давление, Па;

h - КПД, доли единицы.

Мощность электродвигателя равна

N= (7344 × 530 × 10-6) / (3.6 × 0,7 × 0,98) = 1,6 кВт.

.8.6 Охрана окружающей среды

При флюсовом рафинировании алюминиевых сплавов используют вещества и реагенты, которые в исходном состоянии обладают токсичными свойствами по отношению к человеку и окружающей среде, т. е. обладающие способностью в относительно малых количествах нарушать нормальную жизнедеятельность организма человека и отрицательно влиять на окружающую природу. Такие вещества могут образоваться и при взаимодействии различных материалов с жидкими металлами, испарении компонентов сплавов.

Продуктом данного эксперимента в лабораторных условиях является алюминиевые сплавы и шлаки (оксиды металлов), не представляющие опасности для окружающей среды. В процессе рафинирования сплава выделяются вредные вещества.

Органами здравоохранения РФ установлены предельно допустимые концентрации токсичных веществ в воздухе рабочей зоны и в воде водоемов санитарно-бытового водоиспользования, а также строгие санитарно-гигиенические правила работы с этими веществами, включающие правила приобретения и хранения этих веществ. Наиболее часто встречающимися токсичными вредностями в лаборатории являются пары металлов, газы и мелкодисперсная пыль /23/.

Лаборатория имеет надежную вентиляцию, обеспечивающую многократный обмен воздуха в лаборатории, систему местной вентиляции, предотвращающую выброс вредных выделений в атмосферу лаборатории.

В соответствии с требованиями санитарных норм для проектируемой электрической печи по плавке флюса, предусматривается экологическая схема по решению вопросов охраны окружающей среды, которая представлена на рисунке 18.


 


Рисунок 18 - Схема по решению вопросов охраны окружающей среды

Воздух, содержащий вредности, поступает в вытяжной зонт технического оборудования, а затем через общую вентиляцию после очистки через фильтры, выбрасывается в атмосферу.

Твердые отходы сдаются на захоронение.

Вывод

На основе анализа опасных и вредных факторов в данном подразделе в качестве меры защиты выбран и рассчитан вытяжной шкаф. Приведена характеристика потенциально опасных веществ, меры предосторожности при работе с ними и анализ охраны окружающей среды, рассчитано количество светильников, необходимое для обеспечения нормального уровня освещения в лаборатории и произведена оценка её пожаровзрывоопасности. Представлена экологическая схема по решению вопросов охраны окружающей среды на производстве, задача которой максимально уменьшить выбросы в атмосферу, максимально снизив их влияние на окружающую завод флору, фауну, а также населенные пункты.

4. Экономика и организация производства

4.1 Технико-экономическое обоснование дипломной работы

Существующие способы флюсового рафинирования алюминиевых сплавов от примеси магния имеют ряд недостатков. В настоящее время проводят рафинирование от магния с помощью флюса «Экораф-3», основной составляющей которого является соединение Na2SiF6. Флюс имеет ряд недостатков. В процессе рафинирования при разложении кремнефтористого натрия в атмосферу выделяется фторид кремния, в количестве, превышающем экологические нормы. Стоимость и расход этого рафинирующего флюса достаточно высокие.

Применение криолита позволяет уменьшить содержание магния до 0,05 %, но при этом практический расход его в 1,5-2,0 раза больше теоретического и составляет 9-12 кг на 1 кг удаляемого магния. Высокая цена криолита делает не целесообразным такой способ рафинирования, т.к. достигаемое улучшение сортности и соответственно увеличение цены сплава не перекрывает себестоимости рафинирования криолитом. Применение кремнефтористого натрия ограничено при рафинировании алюминиевых сплавов с жестким содержанием кремния.

Рассматриваемый в данной научно-исследовательской работе (НИР) способ исключает недостатки, присутствующие в известных работах.

Ниже приведен расчет сметы затрат на выполнение дипломной НИР, сетевой график выполнения работы и ориентировочный расчет технико-экономических показателей процесса получения покровно-рафинирующего флюса для рафинирования алюминиевых сплавов от примеси магния.

4.2 Сетевой график выполнения НИР

Расчет времени на проведение НИР проводится при помощи сетевого планирования. События сетевого графика представлены в таблице 21, а сетевой график выполнения дипломной НИР изображен на рисунке 19.

Таблица 21 - События сетевого графика

Номер

Продолжительность

Событие

1-2

 3

Получение дипломного задания и обсуждение его с руководителем

2-3

21

Подбор литературы

3-4

 3

Составление плана литературного обзора и обсуждение его с руководителем

4-5

21

Написание литературного обзора на черновик

5-6

 3

Обсуждение написанного с руководителем

6-14

 7

Написание литературного обзора начисто

2-7

 3

Обсуждение заданий по экономике и БЖД с руководителем

7-8

14

Выполнение заданий по экономике и БЖД на черновиках, подпись у руководителей

8-9

 3

Обсуждение написанного с преподавателем по метрологии

9-14

 7

Написание заданий по экономике и БЖД начисто

2-10

 3

Обсуждение плана эксперимента с руководителем

10-11

56

Проведение эксперимента

11-12

14

Обсуждение с руководителем полученных результатов и написание черновика

12-13

 3

Обсуждение написанного с преподавателем по метрологии

13-14

 7

Написание экспериментальной части начисто

14-15

 3

Обсуждение графической части с руководителем

15-16

 3

Обсуждение написанной дипломной работы с преподавателем по метрологии, его подпись

16-17

14

Выполнение графической части

17-18

15

Подготовка к предзащите


После рассмотрения всех событий дипломной работы, проводится расчет параметров сетевого графика.


Расчет проводится для анализа, контроля выполнения и для успешного управления всем комплексом работ. Расчет сетевого графика /24/ производится по следующим формулам:

tij po = tij pн + tij,                                                               (59)

где tij po - раннее окончание работы, дни;

tij pн - раннее начало работы, дни;

tij - время выполнения работы, дни.

tjk pн = max( tij po),                                                         (60)

где tjk pн - раннее начало предыдущей работы, дни;

tij po - раннее окончание работы, дни.

tij пн = tij по - tij,                                                               (61)

где tij пн - позднее начало работы, дни;

tij по - позднее окончание работы, дни;

tij - время выполнения работы, дни.

tij по = min(tij po),                                                   (62)

где tij по - позднее окончание работы, дни;

tij po - раннее окончание работы, дни.

Rij = tij пн - tij pн = tij по - tij po,                                  (63)

где Rij - полный резерв времени или максимальное время, на которое можно перенести начало данной работы или увеличить ее продолжительность, не применяя при этом критического пути, дни.

rij = tjk pн - tij po,                                                              (64)

где rij - частный резерв времени или максимальное время, на которое можно перенести начало данной работы или увеличить ее продолжительность, не изменив при этом ранних сроков начала следующей работы, дни.

Расчет сетевого графика представлен в таблице 22.

Таблица 22 - Расчет сетевого графика

Код работы

tij, дни

tij pн, дни

tij po, дни

tij пн, дни

tij по, дни

Rij, дни

rij, дни

1-2

3

0

3

0

3

0

0

2-3

 21

3

 24

 31

 52

 28

0

3-4

3

 24

 27

 52

 55

 28

0

4-5

 21

 27

 48

 55

 76

 28

0

5-6

3

 48

 51

 76

 79

 28

0

6-14

7

 51

 58

 79

 86

 28

 28

2-7

3

3

6

 59

 62

 56

0

7-8

 14

6

 20

 62

 76

 56

0

8-9

3

 20

 23

 76

 79

 56

0

9-14

7

 23

 30

 79

 86

 56

 56

2-10

3

3

6

3

6

0

0

10-11

 56

6

 62

6

 62

0

0

11-12

 14

 62

 76

 62

 76

0

0

12-13

3

 76

 79

 76

 79

0

0

13-14

7

 79

 86

 79

 86

0

0

14-15

3

 86

 89

 86

 89

0

0

15-16

3

 89

 92

 89

 92

0

0

16-17

 14

 92

 106

 92

 106

0

0

17-18

 15

 121

 106

 121

0

0


Критический путь составляет 121 день. Построение и анализ сетевого графика помогли представить объем работ, необходимый для выполнения дипломного задания. Проведение работ в соответствии с сетевым графиком позволило закончить их в срок.

4.3 Смета затрат на исследование


Смета затрат включает в себя следующие статьи:

затраты на заработную плату;

затраты на материальные ресурсы (на материалы и электроэнергию);

затраты на амортизацию оборудования.

.4 Расчет затрат на заработную плату

Затраты на заработную плату включают: затраты на зарплату и отчисления на социальные нужды. Расчет затрат на зарплату производится согласно плану загрузки исполнителей на основании действующих тарифных ставок по формуле:

З = F · t,                                  (65)

где З - затраты на зарплату;

F - тарифная ставка, руб./час;

t - фактически отработанное время, ч.

Исполнителями работы являются: студент, руководитель, консультант по экономике, консультант по безопасности жизнедеятельности и консультант по метрологии. Основная зарплата научного руководителя определяется исходя из общего количества часов на одну дипломную работу и часовой тарифной ставки. Основная зарплата привлеченных работников определяется исходя из количества отработанных дней и дневной ставки.

Расчет заработной платы исполнителей НИР представлен в таблице 23.

Таблица 23 - Основная заработная плата исполнителей и консультантов

Наименование статьи затрат

Время, потраченное на выполнение НИР

Тарифная ставка, руб./час

Сумма, руб.

Руководитель

30 часов

60

1800,0

Консультант по БЖД

5 часов

45

 225,0

Консультант по экономике

5 часов

45

 225,0

Консультант по метрологии

5 часов

45

 225,0

Студент

4 месяца

400 руб./мес.

1600,0

Итого:



4075,0


Тарифная ставка рассчитывается по формуле:

                                                  (66)

где З - почасовая заработная плата, руб./час;

ЗМ - ежемесячная заработная плата, руб./мес.;

Ч - количество отработанных часов за год.

Отчисления на социальные нужды принимаются в размере 35,6 % от общей суммы затрат и составляют

· 0,356 = 1450,7 руб.

Суммарные затраты на зарплату составляют

+ 1450,7 = 5525,7 руб.

.5 Расчет затрат на материальные ресурсы

Затраты на материальные ресурсы представлены в таблице 24.

Таблица 24 - Стоимость основных материалов

Наименование материала

Расход

Цена

Сумма, руб.

Соль KCl

2,0 кг

10 руб./кг

20,0

Соль NaCl

2,0 кг

 5 руб./кг

10,0

Соль NaF

0,5 кг

22 руб./кг

11,0

Соль AlF3

0,5 кг

14 руб./кг

 7,0

Сплав АК5М2

2,0 кг

40 руб./кг

80,0

Шамотный тигель

2 шт.

400 руб./шт.

 800,0

Алундовый тигель

10 шт.

100 руб./шт.

 1000,0

Итого:



 1928,0


.6 Расчет затрат на электроэнергию

В затратах на электроэнергию учитываются только электроэнергия, которая используется на технические нужды, т.к. затраты на освещение учитываются в общеинститутских расходах.

Расчет затрат на электроэнергию производится по формуле:

ЗЭ = Р · к · t · ЦЭ,                                                         (67)

где ЗЭ - затраты на электроэнергию, руб.;

Р - потребляемая мощность оборудования, кВт;

к - коэффициент использования мощности;

t - время использования оборудования, час;

ЦЭ - цена за 1 кВт·ч электроэнергии, руб.

Для организаций цена за 1 кВт·ч электроэнергии принимается равной 0,8 рублей. Расчет затрат приведен в таблице 25.

Таблица 25 - Затраты на электроэнергию

Наименование оборудования

Мощность, кВт . ч

Время использования, час.

К

Затраты, руб.

Лабораторная шахтная печь

1,8

50

1

72,0

Аналитические весы

0,5

 4

1

 1,6

Вытяжной шкаф

2,0

60

1

96,0

Итого




 169,6


.7 Расчет затрат на амортизацию оборудования

Расчет затрат на амортизацию оборудования производится по формуле:

,                                      (68)

где ЗАМ - затраты на амортизацию оборудования, руб.;

СОБ - стоимость оборудования, руб.;

NАМ - норма амортизации, доли единицы;

t - время использования оборудования, дни.

Расчет затрат приведен в таблице 26.

Таблица 26 - Затраты на амортизацию оборудования

Наименование оборудования

Стоимость, руб.

Время использования, дни

Норма амортизации, доли единицы

Затраты на амортизацию, руб.

1

2

3

4

5

Лабораторная шахтная печь

30000

125

0,188

1931,5

Аналитические весы

15000

125

0,100

513,7

 

Вытяжной шкаф

 6000

125

0,100

205,5

 

Итого




2650,7

 


.8 Расчет общих затрат на выполнение исследования

Результаты расчета общих затрат на выполнение исследования представлены в таблице 27.

Таблица 27 - Сводная смета затрат на исследования

Наименование статей затрат

Сумма, руб.

Доля в общих затратах, %

Заработная плата

4075,0

39,66

Отчисления на социальные нужды

1450,7

14,12

Итого

5525,7

53,78

Материалы

1928,0

18,77

Электроэнергия

 169,6

 1,65

Итого

2097,6

20,42

Амортизация оборудования

2650,7

25,80

Итого

 10274,0

 100,00


4.9 Ориентировочный расчет технико-экономических показателей процесса получения флюса для рафинирования алюминиевых сплавов от примеси магния

Процесс получения покровно-рафинирующего флюса и рафинирование им алюминиевых сплавов от примеси магния планируется осуществлять на заводе вторичных металлов (например, ПЗЦМ), в электрической печи. Данная печь устанавливается в плавильном цехе завода. Для внедрения предлагаемого производства не потребуется капитальных затрат со стороны предприятия, так как производство разворачивается в действующем цехе завода, в который подведены все необходимые коммуникации и в котором полностью налажена система по обслуживанию производства. Применяемая сила тока на установке 860 А. Межфазное напряжение на вторичной обмотке регулирующего трансформатора равно 50 В. Мощность установки составляет 129 кВт за час работы.

.9.1 Расчет себестоимости предлагаемой установки

Расчет себестоимости электрической печи и затраты на ее установку приведены таблице 28 и таблице 29.

Таблица 28 - Расчет себестоимости электрической печи для получения покровно-рафинирующего флюса

Конструктивные элементы

Количество

Цена, руб./шт.

Цена, руб

Металлический ковш

1 шт.

10000

10000

Футерованная крышка с люком

1 шт.

10000

10000

Шамотный кирпич

2,0 т

 1240

 2480

Медная полоса

0,2 т

45000

 9000

Нихромовая полоса

9,0 м

 930

 8370

Стальной электрод

3 шт.

 2890

 8670

Дополнительные материалы (болты, гайки, зажимы и т.п.)


2000

2000

Итого


50520

Изготовление и монтаж оборудования в размере 20 % от себестоимости печи


10104

Итого


60624


Таблица 29 - Расчет себестоимости установки для получения покровно-рафинирующего флюса

Наименование

Количество

Цена 1 ед.

Цена, руб.

Электрическая печь

1 шт.

60624

60624

Вытяжной зонт

1 шт.

 2890

 2890

Пульт управления с учетом сборки (ВРТ, амперметр, вольтметр, автомат пускатель тока и т.п.)

1 шт.

25000

25000

Итого


88514

88514


.9.2 Калькуляция себестоимости получения покровно-рафинирующего флюса

Все статьи калькуляции себестоимости /25/ приведены для получения одной тонны покровно-рафинирующего флюса и представлены в таблице 30.

Таблица 30 - Калькуляция себестоимости получения одной тонны флюса

Наименование статей расходов

Количество

Цена

Сумма, руб.

1

2

3

4

Сырье, основные материалы, т а) фтористый алюминий (AlF3) в) хлор-калий электролит (KCl) г) сильвинит (NaCl) д) фторид натрия (NaF) Итого

 0,135 0,533 0,267 0,065 1,000

 19100,000 руб./т 583,333 руб./т 960,000 руб./т 24000,000 руб./т

 2578,50 309,17 259,20 1560,00 4706,87

Электроэнергия, кВт·ч

360,0

 1,13 руб.

 406,08

Заработная плата, руб.  а) зарплата основная  б) социальный налог - 35,6 % в) несчастный случай -1,1 % Итого



 314,29 111,89 3,46 429,64

Продолжение таблицы 30

1

2

3

4

Цеховые расходы, руб. а) амортизация и текущий ремонт б) общецеховые Итого



 6,14 5,00 11,14

Цеховая себестоимость 1 тонны флюса, руб.



5553,73

Общезаводские расходы, руб.



 5,00

Внепроизводственные расходы, руб.



 5,00

Полная себестоимость 1 т, руб.



5563,73


.9.3 Оценка экономической эффективности

Главным показателем экономической эффективности является реальный расход покровно-рафинирующего флюса на одну тонну сплава или расход флюса на 1 кг удаляемого магния из алюминиевого сплава в рублях.

Сравнительные технико-экономические показатели флюсов представлены в таблице 31.

Калькуляция себестоимости производства нового флюса, рассчитанная на ПЗЦМ представлена в приложении В.

Производственные расчеты показывают, что производство нового флюса экономически выгодно. Удельная цена нового флюса на 84,9 рубля меньше удельной цены флюса 50 % «Экораф-3», 50 % ((1 / 3) сильвинит и (2 / 3) ОЭМП), и на 168,82 рубля меньше удельной цены флюса 40 % криолит, 40 % NaCl, 20 % KCl.

Таблица 31 - Сравнительные технико-экономические показатели флюсов

Состав флюса

Стоимость 1 т флюса, руб.

Расход флюса на 1 т сплава с содержанием 0,8 % Mg, т

Себестоимость флюса на 1 т рафинируемого сплава, руб.

Расход флюса на обработку 1 кг Mg, т

Стоимость процесса удаления 1 кг Mg из рафинируемого сплава, руб.

Остаточное содержание магния в сплаве, %

20 % NaAlF4 80 % (1/3 сильвинит и (2/3) ОЭМП)

5564

0,070

389,48

0,018

100,15

0,06

20 % NaAlF4 80 % (KCl и NaCl)

6195

0,070

433,65

0,018

111,51

0,04

45 % «Экораф» 55 % сильвинит

5352

0,095

508,40

0,023

123,10

0,06

40 % криолит 40 % NaCl и 20 % KCl

9600

0,050

558,30

0,030

288,00

0,05


Экономия в год по сравнению с флюсами 45 % «Экораф-3», 55 % ((1 / 3) сильвинит и (2 / 3) ОЭМП) и 40 % карналлит, 40 % NaCl, 20 % KCl составляет 61128 и 121550 рублей соответственно. Следовательно, новый флюс экономически выгодно использовать при рафинировании алюминиевых сплавов от магния. На производство не требуется капитальных затрат. Экономический эффект достигается за счет уменьшения расхода флюса и тем самым снижения удельной цены тонны флюса, и за счет достижения лучшего качества рафинирования сплавов.

Выводы


Дипломная работа посвящена исследованию нового состава рафинирующего флюса для удаления магния из алюминиевых сплавов.

В дипломной работе рассмотрены вопросы:

Состав и физико-химические свойства существующих рафинирующих флюсов (плавкость, плотность, вязкость, гигроскопичность, летучесть, поверхностное натяжение, растворимость окислов во флюсе);

Исследованы плотность и плавкость флюсов систем NaAlF4-NaCl∙KCl и AlF3-NaCl∙KCl.

Изучен процесс рафинирования алюминиевых сплавов от магния при использовании флюса нового состава;

Исследованы влияния состава нового флюса, температуры, времени и перемешивания на флюсовое рафинирование алюминиевого сплава от магния;

Разработана установка для получения флюса нового состава и рассчитаны тепловой и материальный балансы плавки флюса.

Предложена технология применения покровно-рафинирующего флюса нового состава для рафинирования алюминиевых сплавов от магния в отражательных и индукционных печах.

Представлена характеристика потенциально опасных веществ, используемых в работе и на основе этого разработаны меры предосторожности при работе с ними;

Выполнены расчеты сметы затрат на выполнение дипломной НИР и сетевого графика выполнения работы, а так же ориентировочный сравнительный расчет технико-экономических показателей производства нового состава флюса и его применения.

Список использованных источников

1.  Николаев И.В., Москвитин В.И., Фомин Б.А. Металлургия легких металлов. -М.: Металлургия, 1997.

2.      Ершов Г.С., Черняков В.А. Строение и свойства жидких и твердых металлов. -М.: Металлургия, 1978.

.        Баймаков Ю.Б., Ветюков М.М. Электролиз расплавленных солей. - М.: Металлургия, 1966.

.        Абрамов Г.А. Теоретические основы электрометаллургии алюминия. -М.: Металлургиздат, 1953.

.        Ветюков М.М. Сборник материалов семинара по электролизу алюминия. - М.: ЦИИН ЦМ, 1963.

.        Лысенко А.П. Исследование и разработка новой технологии подготовки и регенерации электролита для электролитического рафинирования алюминия: Дис…канд.техн.наук. - М., 1982.-160с.

.        Бондаренко Н.В. Физическая химия и электрохимия расплавленных солей и шлаков. - М.: Наукова думка, 1969.

.        Справочник по элементарной химии / А.Т. Пилипенко, В.Я. Починок, И.П. Середа и др. - К.: Наукова думка, 1982.

.        Справочник металлурга по цветным металлам. Производство алюминия / под редакцией Ю.В. Баймакова, Я.Е. Конторовича. - М.: Металлургия, 1971.

.        Свойства солевых систем, применяемых для внепечной обработки первичного алюминия / Г.С. Зинькович, В.В. Крюков, Н.Н. Хавский и др. // Цветные металлы.-1988.- 12.

.        Савостин А.П., Козель Л.З., Искадрян Р.Д. Аналитический контроль в металлургическом производстве. - М.: МИСиС, 1995.

.        Теплотехника и теплоэнергетика металлургического производства. / Под редакцией И.А. Прибыткова. - М.: 1993.

.        Мастрюков Б.С. Теория, конструкции и расчеты металлургических печей. Т. 2. Расчеты металлургических печей. - М.: Металлургия, 1978.

.        «Безопасность жизнедеятельности» и «Охрана окружающей среды» в дипломной работе. Учебное пособие. / Под редакцией Б.С.Мастрюкова. - М.: МИСиС, 2007.

.        ГОСТ 12.1.005-88. Система стандартов безопасности труда. Опасные и вредные производственные факторы. Классификация. - М.:ИПК Изд-во стандартов, 1999.

.        Вредные вещества в промышленности. Справочник. / Под редакцией Н.В.Лазарева. - М.: Химия, 1976.

.        СанПин 2.2.2/2.1.1.1031-01. Санитарно-защитные зоны и санитарная классификация предприятий, сооружений и других объектов. - М.: Госсанэпиднадзор Минздрава России, 2001.

.        СниП 2.09.02-85. Производственные здания. - М.: Стройиздат, 1986.

.        СниП 23-05-95. Естественное и искусственное освещение. - М.: ГП ЦПП, 1996.

.        Технический паспорт на помещение плавильной лаборатории К-024. - М.: МИСиС, 1998.

.        Потоцкий Е.П., Гриценко Н.В., Мануев Н.В. Безопасность жизнедеятельности. Учебное пособие для выполнения домашних занятий - М.: МИСиС, 2006.

.        Охрана труда и окружающей среды. Учебное пособие для дипломного проетирования. / Под редакцией Н.В. Бринза. - М.: МИСиС, 1985.

.        Литвак Б.Г. Разработка управленческого решения. - М.: Дело, 2002.

.        Шашурин Ю.С., Черезов А.В. Себестоимость в оперативном управлении предприятием. - М.: Дека, 2008.

Приложение А




Приложение Б

Спецификация на установку для получения флюса

Таблица Б.2 - Спецификация на установку для получения флюса

Позиция

Наименование

1

Печь для плавки покровно-рафинирующего флюса

2

Поворотный механизм

3

Защитный кожух

4

Подвижная рама установки

5

Неподвижная рама установки

6

Крепежное кольцо для удержания печи

7

Крышка печи

8

Токоподвод

9

Короб

 10

Вытяжной зонт


Похожие работы на - Разработка нового состава флюса для рафинирования алюминиевых сплавов от магния

 

Не нашли материал для своей работы?
Поможем написать уникальную работу
Без плагиата!
Без нейросетей!