Нанесение защитных покрытий на поверхностные источники ионизирующего излучения методом осаждения хромовых покрытий термическим разложением паров хроморганической жидкости

  • Вид работы:
    Дипломная (ВКР)
  • Предмет:
    Химия
  • Язык:
    Русский
    ,
    Формат файла:
    MS Word
    1,44 Мб
  • Опубликовано:
    2013-11-27
Вы можете узнать стоимость помощи в написании студенческой работы.
Помощь в написании работы, которую точно примут!

Нанесение защитных покрытий на поверхностные источники ионизирующего излучения методом осаждения хромовых покрытий термическим разложением паров хроморганической жидкости















Дипломная работа

Нанесение защитных покрытий на поверхностные источники ионизирующего излучения методом осаждения хромовых покрытий термическим разложением паров хроморганической жидкости

СОДЕРЖАНИЕ

ВВЕДЕНИЕ

. АНАЛИТИЧЕСКИЙ ОБЗОР

.1 Методы нанесения покрытий

.2.1 Метод термического разложения летучих соединений металлов

.3 Использование металлоорганических соединений для осаждения металлических пленок из паровой фазы

.3.1 Общие сведения о металлоорганических соединениях и получаемых покрытиях

.3.2 Аппаратурное оформление процесса

.3.3 Факторы, определяющие качество покрытий

.4 Нанесение хромовых покрытий разложением хромоорганических соединений

.4.1 Бис-ареновые соединения хрома

.4.2 Свойства хромовых покрытий, полученных термическим разложением бис-ареновых соединений хрома

.4.3 Влияние количества углерода в пиролитических хромовых покрытиях на их свойства

. ЦЕЛИ И ЗАДАЧИ РАБОТЫ

. ЭКСПЕРИМЕНТАЛЬНАЯ ЧАСТЬ

.1 Методика изготовления α-источников

.1.1 Подготовка подложек

.1.2 Приготовление азотнокислого α-активного раствора из двуокиси плутония

.1.3 Нанесение рабочего раствора на подложки и отжиг источников

.2 Нанесение герметизирующего покрытия на источники α-излучения с помощью установки осаждения хромовых покрытий из газовой фазы

.2.1 Схема установки

.2.1 Описание хромоорганической жидкости «Бархос»

.2.2 Порядок включения, работы и выключения установки

.2.3 Описание процесса осаждения покрытия

.3 Методы исследования хромового покрытия

.3.1 α-спектрометрия

.3.2 Рентгенофазовый анализ

.3.3 Электронная микроскопия

. РЕЗУЛЬТАТЫ И ОБСУЖДЕНИЯ

.1 Изготовление α-источников

.2 Осаждение хромового покрытия на изготовленные источники

.3 Определение толщины хромового покрытия гравиметрическим методом

.4 Результаты α-спектрометрии

.5 Результаты рентгенофазового анализа

.6 Результаты сканирующей электронной микроскопии

. ЗАКЛЮЧЕНИЕ И ВЫВОДЫ

ЛИТЕРАТУРА

ПРИЛОЖЕНИЕ А

ПРИЛОЖЕНИЕ Б

ВВЕДЕНИЕ

Прогресс ядерной технологии, приборостроения, химии, медицины и многих других отраслей науки и промышленности поставил перед радиационной техникой важные задачи, для решения которых потребовалось развитие работ по конструированию изготовлению и определению характеристик радиоактивных источников ионизирующего излучения. Радионуклидные источники стали предметом многочисленных исследований. На них получены сотни патентов и авторских свидетельств. Являясь товарной продукцией многих фирм, предприятий, организаций, они образуют важную статью их доходов. В связи с расширением экспортно-импортных операций с радионуклидными источниками, а также благодаря тому, что источники излучений входят в состав разнообразных установок радиационной техники, они являются объектом национальной и международной стандартизации.

Создание и внедрение высококачественных и разнообразных радионуклидных источников требует проведения сложных радиохимических и технологических исследований. При этом существенная особенность комплекса работ, связанных с внедрением радиационной техники, заключается в требовании обеспечения радиационной безопасности при ее эксплуатации, что вызвало необходимость на всех стадиях разработки и использования радионуклидных источников ионизирующих излучений обращать внимание на надежность герметизации радионуклидов и устойчивость источников излучений в различных условиях эксплуатации.

Так как загрязнение α-излучающими радионуклидами наиболее опасно, особое внимание следует уделить герметизации α-источников. Наиболее надежным способом герметизации α-источников является нанесение на поверхность источника тонкой металлической пленки. Пленка должна быть достаточной прочной, чтобы надежно герметизировать и защищать источник от внешних воздействий, и достаточно тонкой, чтобы обеспечивать прохождение α-излучения. Существует несколько методов нанесения тонких металлических покрытий. Наиболее песпективным является термическое разложение металлоорганических соединений в вакууме.

В данной работе рассматривается герметизация α-источников осаждением хромового покрытия при термическом разложении бис-ареновых комплексов хрома и возможность понижения температуры процесса.

герметизация хромовое покрытие металлическая пленка

1. АНАЛИТИЧЕСКИЙ ОБЗОР

1.1 Методы нанесения покрытий

Существует несколько методов нанесения тонких металлических покрытий. Условно их можно разделить на два вида: осаждение покрытий из жидкой фазы и осаждение покрытий из паровой фазы. Из жидкофазных методов наиболее распространенными можно назвать электрохимический и химический, из паровых методов - вакуумное напыление металлов и осаждение металлов путем термического разложения их летучих соединений.

Суть электрохимического способа заключается в осаждении металлов из раствора под действием электрического тока. Находящиеся в растворе ионы металла под действием электрического поля двигаются к отрицательно заряженному электроду (катоду). Достигая катода, ионы теряют положительный заряд и оседают на его поверхности. Таким образом, на катоде образуется слой металла.

Химически металлы можно осадить из раствора 3 способами [1]: 1) контактный - основан на вытеснении ионов металла из раствора более активным металлом. Примером может быть хорошо известная из школьного курса реакция меднения железного гвоздя, помещенного в раствор сульфата меди; 2) Контактно-химический способ - заключается в создании гальванической пары между металлом основы и более активным металлом. Так, при осаждении серебра на медную основу создают гальваническую пару с помощью более активного металла алюминия или магния. В этом случае более активный металл отдает свои электроны меди и на отрицательно заряженной медной поверхности ионы Ag+ восстанавливаются до металла; 3) Метод химического восстановления (химическая металлизация) заключается в том, что металлические покрытия получают в результате восстановления ионов металла из водных растворов, содержащих восстановитель. Метод вакуумного напыления в зависимости от особенностей, превращения материала покрытия в парообразное состояние с последующей конденсацией на защищаемой поверхности можно разделить на 3 вида: катодное распыление, термическое напыление и ионное осаждение.

Катодное распыление - процесс, в котором мишень, изготовленная из материала покрытия, распыляется при бомбардировке ее положительными ионами. Распыленные частицы осаждаются на поверхности подложки, образуя покрытие[2].

Процесс нанесения покрытий термическим напылением в вакууме основан на свойстве паров металла осаждаться на поверхности, поставленной на их пути. Металл, из которого хотят получить покрытие, помещают в вакуумную камеру (давление 10-2 - 10-3 Па) и нагревают до температуры, при которой давление его паров достигает порядка 1 Па. Теплоту к испарителю можно подводить различными методами: резистивным, индукционным или электронно-лучевым. Защищаемую поверхность располагают на пути потока паров металла, которые конденсируясь, образуют при соответствующих условиях плотное, прочно сцепленное с основой покрытие[2].

Ионное осаждение представляет собой термическое напыление металла в газовом разряде. Материал покрытия испаряется при невысоком вакууме (~10-1 Па); на подложку при этом подается достаточно высокий отрицательный потенциал относительно тигля с испаряемым металлом. Часть паров металла ионизируется в плазме газового разряда, и ионы осаждаются на заряженной подложке, образуя покрытие с высокой степенью однородности по толщине. Характерная особенность ионного осаждения - использование процесса бомбардировки поверхности подложки потоком ионов высокой энергии как перед осаждением покрытия для очистки поверхности , так и в процессе формирования покрытия. Ионизация осуществляется газовым разрядом, а термическое испарение материала покрытия резистивным, электронно-лучевым или электродуговым способами - в вакууме порядка 10-1 Па [2].

1.2.1 Метод термического разложения летучих соединений металлов

Сущность метода заключается в том, что исходное вещество переводится в парообразное состояние и контактирует с подложкой, нагретой до температуры, при которой оно разлагается или реагирует с другим соединением с образованием на подложке слоя металла или его нелетучих соединений и газообразных продуктов, которые удаляются из зоны реакции. Осаждение может проводится как в вакууме, так и в токе газа-носителя (аргон, азот, гелий, углекислый газ). В ряде случаев процесс термического разложения осуществляют в окислительной или восстановительной среде или в присутствии паров соединений, способствующих разложению исходных соединений[3]. По мнению авторов [3], метод нанесения покрытий термическим разложением летучих соединений металлов в паровой фазе выгодно отличается от выше перечисленных методов. Если при электрохимическом осаждении можно высаживать только металлы, причем подложка должна быть электропроводной, то термическим разложением возможно наносить металлы, окислы, нитриды, полупроводниковые материалы практически на любые проводящие и диэлектрические подложки от металлов и керамики до синтетических волокон и бумаги. Метод химического осаждения пленок разработан лишь для небольшого числа металлов, в то время как летучие соединения образует большинство металлов. При вакуумном напылении пленка формируется из прямолинейно движущихся от испарителя частиц, а при термическом разложении в паровой фазе процесс формирования пленки носит другой характер. Подвергаемая металлизации поверхность находится в окружении паров летучего соединения металла, молекулы которого хаотически движутся в различных направлениях, что позволяет им, в отличие от процесса вакуумного напыления, с равной вероятностью приближаться как к горизонтальным, так и к вертикальным плоскостям покрываемого предмета. Сама пленка формируется в результате разложения исходного соединения либо на нагретой поверхности, либо вблизи ее. Таким образом, образование покрытия при термическом разложении летучих соединений металлов в паровой фазе позволяет в отличие от вакуумного напыления наносить равномерную пленку на предметы сложной конфигурации, например, проводить металлизацию внутренних поверхностей деталей, даже при очень малых размерах отверстий. К тому же при напылении в вакууме требуется поддержание в системе глубокого вакуума и высокой температуры, до которой нагревают испаряемый материал, а процесс по методу термического разложения может быть проведен как в вакууме, так и при атмосферном давлении. Температура испарителя невысока; как правило, она не превышает 100-200° С, и поэтому загрязнение получаемого покрытия материалом испарителя в этом случае исключается. История развития метода осаждения из паровой фазы насчитывает несколько десятилетий. Первыми сообщения по осаждению металлов из паровой фазы являются работы А. Н. Лодыгина и Л. Монда. Лодыгин разработал способ металлизации угольной нити пиролизом гексахлорида вольфрама в присутствии водорода. Получаемые нити с вольфрамовым покрытием использовались в лампах накаливания. Монд показал, что при термическом разложении паров карбонилов никеля, железа и кобальта можно получать соответствующие чистые металлы[3].  Дальнейшее развитие метода связано с использованием в качестве исходных материалов для нанесения покрытий различных галогенидов и карбонилов металлов и впоследствии металлоорганических соединений.  Для нанесения металлических покрытий наиболее часто используются карбонил вольфрама W(CO)6, карбонил никеля Ni(CO)4, карбонил кобальта Со2(СО)8 и хрома Cr(CO)6 . Карбонилы разлагаются по схеме:

Ме(CO)n Ме + nСО

Осаждение металла происходит при температурах, близких к началу разложения молекул карбонила металла. Для карбонилов тугоплавких металлов металлизация проводится в интервале температур 300-500° С. При более высоких температурах происходит значительное ухудшение качества покрытий. Они становятся рыхлыми и загрязняются тонкодисперсными продуктами разложения паров карбонила металла. Следует отметить, что поскольку процесс осуществляется при сравнительно низких температурах и небольшом избыточном давлении несущего газа, то при разложении карбонилов создаются благополучные условия для образования карбидов, оксидов и внесения различных газовых включений в материал покрытия, делающих его хрупким[4].

Из галогенидов для нанесения покрытий используются гексафторид вольфрама WF6 , пентахлорид молибдена МоСl5, хлорид титана TiCl4, пентафторид ниобия NbF5 и другие. К примеру, вольфрамовые покрытия можно получать восстановлением гексафторида вольфрама водородом:

WF6 + 3Н2 -> W + 6HF.

При нанесении покрытий с помощью галогенидов требуется использовать коррозионностойкое оборудование, так как при разложении или восстановлении галогенидов образуются галогены или галогеноводороды[5,6].

1.3 Использование металлоорганических соединений для осаждения металлических пленок из паровой фазы

1.3.1 Общие сведения о металлоорганических соединениях и получаемых покрытиях

В настоящее время для осаждения металлических пленок из паровой фазы наиболее часто используются летучие металлоорганические соединения или сокращенно МОС. Используются следующие типы химических соединений[3]: алкильные и арильные производные металлов, алкоголяты и ацетилацетонаты, циклопентадиеновые, ареновые, аренкарбонильные и некоторые другие типы соединений. Практически все металлы могут образовывать те или иные типы органических производных, а избирательность синтеза и возможность использования современных методов очистки приводят к получению МОС высокой степени чистоты.

Как правило, покрытия, получаемые термическим разложением МОС в паровой фазе, отличаются высокой адгезией. Это, по-видимому, объясняется тем, что при разрыве химических связей атомы металла выделяются в возбужденном состоянии и обладают повышенной активностью и могут образовывать прочные связи с материалом подложки. Повышению адгезии способствует также диффузия металла вглубь подложки при проведении процесса при повышенной температуре.

Широкий выбор различных органических соединений металлов в сочетании с возможностью проведения термического разложения одновременно двух или более МОС или осуществления реакции с образованием требуемого вещества позволяет получать покрытия из тугоплавких металлов, а также различные сплавы и соединения строго заданного состава.

Метод термического разложения МОС в паровой фазе в зависимости от условий проведения процесса дает возможность получать металлы, различные соединения либо в виде порошков, либо в виде пленок аморфных, поликристаллических или эпитаксиально выращенных слоев.

Получение пленок методом термического разложения в паровой фазе отличается простотой, экономичностью и высокой производительностью.

К недостаткам метода авторы [3] относят следующее. Некоторые исходные МОС, используемые для получения покрытий или порошков, являются токсичными, могут воспламеняться при контакте с кислородом воздуха и поэтому требуют специальных мер предосторожности в обращении с ними. Кроме того, ряд металлоорганических соединений, перспективных с точки зрения применения их для нанесения покрытий, не всегда производятся промышленностью в достаточном количестве и с нужной степенью чистоты. Процесс термического разложения МОС иногда сопровождается различными побочными реакциями, приводящими к выделению углерода, который может присутствовать в пленках в свободном виде или в виде соответствующих карбидов. Иногда это может привести к ухудшению их физико-химических свойств. Однако есть целый ряд возможностей избежать или значительно уменьшить этот нежелательный эффект. Подбирая соответствующий тип исходного соединения и управляя такими факторами проведения процесса термического разложения, как температура, давление, атмосфера, в которой происходит пиролиз, можно получать покрытия, практически не содержащие углерода.

Накопленный фактических материал в области термического разложения МОС в паровой фазе позволяет сформулировать определенные требования, предъявляемые к соединениям, используемым для получения покрытий. Эти требования сводятся к следующему[3]:

1) органическое соединение требуемого металла должно переходить в паровую фазу без разложения, создавать достаточную концентрацию паров;

) органические продукты разложения МОС должны быть газообразными и не вступать в побочные реакции, приводящие к загрязнению выделяемого металла или образованию труднолетучих органических соединений;

) МОС должны быть доступными, по возможности нетоксичными и устойчивыми к кислороду воздуха и воде. Надо сказать, что многие МОС не отвечают последнему требованию, и для их использования необходимо проводить процесс в инертной среде или в вакууме, соблюдая соответствующие меры предосторожности.

Практически все металлоорганические соединения имеют температуры разложения, отвечающие температурным режимам получения покрытий. Использование соединений с низкой температурой разложения создает технологические трудности в осуществлении процесса и приводит к ухудшению адгезии получаемого покрытия с основанием подложки; применение соединений с чрезмерно высокой температурой распада приводит к ряду нежелательных побочных процессов, ведущих к загрязнению получаемых пленок.

1.3.2 Аппаратурное оформление процесса

Конструкция аппаратуры зависит от многих факторов, таких, как способ нагрева подложки, ее геометрии и состав, свойства исходных МОС, требования, предъявляемые к получаемым покрытиям.

Основными узлами установок термического разложения МОС в паровой фазе являются [3]: 1) испаритель, в котором осуществляется процесс образования паров МОС; 2) реактор, в котором помещается подложка и происходит разложение паров металлоорганического соединения; 3) вакуумная или газовая система, служащая для создания разреженной или соответствующей среды; 4) линия подачи газов или паров МОС; 5) система контроля (определения вакуума, скорости потока газа-носителя, температуры испарителя, подложки и т. д.).

Общий порядок работы на установках термического разложения МОС в паровой фазе заключается в следующем. Исходное МОС помещают в испаритель (при необходимости под защитой инертного газа), затем установку вакуумируют или продувают инертным газом, включают обогрев реактора и испарителя и током инертного газа или за счет испарения подают пары МОС в реактор к нагретой подложке, на которой происходит термораспад и образуется требуемое покрытие. Для прекращения процесса выключают нагрев реактора и испарителя и после охлаждения реактора производят его разгрузку.

1.3.3 Факторы, определяющие качество покрытий

Исходные МОС во многом определяют как процесс получения покрытий и его аппаратурное оформление, так и свойства получаемых пленок. Органические соединения одного и того же металла обладают разными свойствами, такими, как давление пара, температура разложения, реакционная способность по отношению к кислороду. В связи с этим режим получения из них покрытий будет разным для различных соединений. Так давление пара и термическая стабильность исходного вещества определяют выбор температуры испарителя и скорости потока газа-носителя, а следовательно, концентрации МОС в паровой фазе.

Широкий круг МОС с различными физико-химическими свойствами позволяет выбрать наиболее подходящее соединение для получения пленки с нужными свойствами и проводить процесс термораспада в требуемых условиях. Огромное значение имеет чистота МОС при получении полупроводниковых материалов или особо чистых металлов и соединений. По существу, чистота получаемых материалов определяется чистотой исходного соединения.

Так же, по мнению авторов [3], важным, наряду с другими требованиями, является необходимость иметь исходное соединение в индивидуальном виде, так как смесь даже близких по химическому составу соединений вследствие некоторого различия физико-химических свойств компонентов приводит к изменению процесса образования покрытия во время его получения, а следовательно, ухудшается воспроизводимость параметров образующихся пленок. Для очистки МОС могут использоваться такие приемы, как перегонка, ректификация, кристаллизация, зонная плавка, хроматография и др.

Температура. Влияние температуры, при которой осуществляется процесс получения покрытий термическим разложением МОС в паровой фазе, чрезвычайно велико как на механизм образования пленок, так и на их состав и свойства. При повышении температуры разложения одного и того же органического соединения металла наблюдается повышение количества углерода в образующемся металлическом покрытии. На характер протекания процесса термического разложения МОС и на свойства образующихся покрытий существенное влияние оказывает и способ нагрева подложки. При косвенном нагреве имеется больше возможностей для протекания реакции термораспада в объеме, что в ряде случаев может привести к образованию рыхлых, объемных покрытий. В то же время прямой нагрев создает лучшие условия для протекания процесса непосредственно на поверхности или близи подложки.

По данным работы [7] оптимальная температура образования металлического покрытия лежит, как правило, на 100-150° С выше температуры разложения исходного соединения, что было показано на примере получения хромовых покрытий термическим разложением ареновых π-комплексов хрома. При температурах подложки, близких к температуре распада исходного хромоорганического вещества, скорость образования пленок незначительна и образуется неравномерное и несплошное покрытие. Повышение температуры подложки приводит к увеличению скорости роста покрытия, однако по достижении определенной температуры скорость становится постоянной.

Такой характер образования покрытия авторами работы [7] объясняется следующим образом. Скорость образования покрытия в низкотемпературной области определяется кинетикой реакции разложения и увеличивается с повышением температуры. При температурах выше 400° С процесс термического разложения начинает протекать в диффузионной области, т. е. определяется такими стадиями процесса термораспада, как доставка паров соединения к поверхности подложки и отвод продуктов распада от подложки. Обе эти стадии представляют собой процесс газовой диффузии. В области еще более высоких температур, когда насыщение велико и реагирующие вещества перегреты вследствие теплопередачи посредством лучеиспускания и конвекции, может происходить разложение в паровой фазе, что снижает скорость роста пленки на подожке. Таким образом, для достижения максимально возможной скорости образования покрытия при термическом разложении МОС в паровой фазе необходимо работать в интервале температур, в котором определяющим скорость фактором является диффузия в паровой фазе.

Подложка. В качестве подложек при получении пленок методом термического разложения МОС в паровой фазе могут использоваться, как уже был сказано выше, самые разнообразные материалы: от металлов и керамики до синтетических волокон и бумаги. К качеству поверхности подложки также могут предъявляться различные требования. Часто требуется предварительная шлифовка и полировка покрываемой поверхности подложки. Для получения высококачественных прочных пленок металлов или их соединений при термическом разложении МОС большое значение имеет тщательная предварительная очистка покрываемой поверхности.

Адгезия получаемых покрытий с подложкой особенно высока в том случае, когда между ними в результате диффузии или реакции возникает физическая или химическая связь. Покрытия, сцепленные таким образом, выдерживают значительную деформацию без отслаивания при условии пластичности покрытия и связывающего слоя. Физическая или химическая связь возникает в слое толщиной в один или, самое большее, в несколько атомов [8, стр 201].

В случае взаимодействия покрытия и подложки, как это имеет место при металлизации поверхностей, чистота покрываемой поверхности не играет первостепенной роли.

Степень обработки поверхности подложки оказывает влияние на величину адгезии. Как правило, на шероховатой поверхности адгезия лучше, чем на хорошо отполированной.

При выборе материала подложки следует учитывать, что коэффициенты термического расширения подложки и осаждаемого материала должны быть близки друг к другу, так как пленка осаждается при повышенной температуре и при охлаждении до комнатной температуры в ней могут возникнуть напряжения, приводящие к разрушению пленки или подложки.

Так же следует учитывать, что температура, необходимая для образования металлической пленки из одного и того же МОС, при использовании подложки, изготовленной из стекла тефлона или солей, на несколько десятков градусов выше, чем в случае металлической подложки. Это можно объяснить тем, что некоторые материалы, в частности металлы, катализируют распад МОС, а другие его ингибируют [3].

Добавки. Вводя в реактор в процессе образования покрытий, получаемых термическим разложением МОС, различные добавки, можно изменять как процесс термораспада МОС, так и характер и структуру получаемых осадков.

Авторами работы [3] влияние добавок объясняется двумя причинами. Во-первых, добавка может реагировать с исходным соединением или катализировать его разложение. Это приводит к значительному снижению температуры, при которой образуется покрытие. Во-вторых, добавка может взаимодействовать с продуктами распада МОС. Реакция с органическими составляющими МОС уменьшает вероятность побочных и вторичных реакций, что способствует получению более чистых осадков.

В ряде случаев введение кислорода или проведение термического разложения МОС в атмосфере кислорода приводит к существенному снижению температуры разложения исходного соединения. Снизить температуру образования покрытий при разложении МОС можно также различными солями переходных металлов, для чего подложка перед нанесением слоя металла обрабатывается растворами этих солей [3].

Давление и скорость откачки в реакторе. При проведении процессов химического осаждения при пониженных давлениях, вследствие повышения средней длины свободного пробега молекул газа и уменьшения теплопроводности газовой среды снижается вероятность протекания гомогенной реакции. В результате этого реакция термического разложения осуществляется гетерогенно на поверхности подложки, что приводит к образованию плотных осадков с хорошей адгезией [4].

Разложение МОС идет с образованием летучих органических соединений, давление пара которых как правило выше, чем у исходного МОС. Выделение органических продуктов распада увеличивает давление в реакционном сосуде. При этом парциальное давление исходного соединения уменьшается. Таким образом, выделение легколетучих продуктов распада ограничивает скорость осаждения металла на подложку. Удаление продуктов распада откачиванием приводит к увеличению парциального давления исходного МОС в паровой фазе. По мнению авторов работы [3], наиболее благоприятными условиями для получения однородных по составу покрытий являются большие скорости массопереноса продуктов распада и МОС.

1.4 Нанесение хромовых покрытий разложением хромоорганических соединений

1.4.1 Бис-ареновые соединения хрома

Для получения покрытий из паровой фазы широко применяются карбонил хрома, бис-ареновые соединения хрома в нейтральной и окисленной формах, аренкарбонильные соединения и другие соединения хрома. Лучшие по качеству пленки были получены при разложении бис-ареновых соединений хрома, в частности бис-этилбензолхрома и бис-кумолхрома. Структура молекулы бис-алкилбензолхрома показана на рисунке 1 [10].

Рисунок 1 - Общий вид строения молекулы бис-аренового комплекса хрома

Согласно [10], бензольные и этилбензольные бис-ареновые π-комплексы хрома в проточной системе при нагревании разлагаються до металла и соответствующего углеводорода. Разложение идет по схеме:

(Aren2)Cr Aren2 + Cr

Однако, кроме основных ароматических углеводородов обнаружено небольшое количество побочных продуктов, среди которых найдены метан, парафиновые углеводороды и водород. В твердых продуктах разложения кроме хрома обнаружен углерод. Такой состав газообразных продуктов объясняется частичным разрушением бензольного кольца и последующими побочными реакциями.

Бис-ареновые соединения хрома в нейтральной форме отличаются относительно высокой термической устойчивостью. Термический распад бис-ареновых нульвалентных комплексов хрома Aren2Cr0 проходит при температуре выше 300° С [3].

Как уже было сказано выше, из большого числа нейтральных бис-ареновых соединений хрома наиболее пригодными для металлизации считаются бис-этилбензолхром и бис-кумолхром.

Основное их преимущество заключается в том, что эти вещества являются жидкими и потому технологичными.

Однако оба эти вещества не являются индивидуальными соединениями, а представляют собой смесь нескольких гомологов, обладающих, естественно, различной летучестью. В силу этого при длительном процессе термического разложения в паровой фазе происходит накопление в испарителе менее летучих компонентов смеси, что в конечном итоге приводит к уменьшению концентрации вещества в паровой фазе и снижению скорости осаждения. Все это в значительной мере затрудняет получение воспроизводимых результатов. Отрицательное влияние неиндивидуальности вещества можно уменьшить, если в испаритель загружать такое количество его, которое необходимо лишь для проведения одного процесса.

Вторым недостатком нейтральных бис-ареновых соединений хрома является их легкая окисляемость на воздухе, что несколько затрудняет и усложняет процесс их хранения и использования. К примеру, бис-этилбензолхром на воздухе при попадании на бумагу или вату самовозгорается в течение 10-30 секунд. Процесс осаждения хромовых покрытий разложением бис-ареновых соединений хрома следует проводить под вакуумом или в инертной атмосфере. Чаще осаждение проводят под вакуумом 0,01-10 мм. рт. ст.

В ряде работ было проведено детальное исследование процесса осаждения хрома при термическом разложении бис-ареновых соединений хрома.

Так, в работе [11] исследовалось разложение бис-бензолхрома. Наиболее высокая скорость разложения и наибольшая чистота металла достигнута при разложении бис-бензолхрома при пониженном давлении. Хром осаждался в виде плотной равномерной зеркальной пленки с удельным весом 7,152 ±0,002 г/см2 (99,47% от удельного веса компактного металла). Скорость осаждения хрома 10,5 - 50,5 мг/час/см2 при средней величине 30,5 мг/час •см2.

В работе [12] был изучен процесс получения пленок из бис-кумолхрома и свойства получаемых покрытий. В качестве подложек использовали стекло, медь, латунь, сталь и алюминий. При температуре испарителя 225° С, подложки 350-400° С с использованием газа-носителя (азот, скорость подачи 300 л/час), нагретого предварительно до 350° С, на установке с электрообогревом были получены воспроизводимые по толщине пленки хрома. При 350-400° С скорость осаждения составляла 0,04-0,1 мм/час, но при этом еще быстрее покрывались хромом стенки камеры.

В работе [13] исследованы условия получения пленок хрома термическим разложением широкого круга нейтральных бис-ареновых соединений хрома. Разложение проводили в интервале температур 300-600° С и при давлении 10-2-10-3 мм. рт. ст. Пленки хрома осаждали на подложке из ситалла, стекла и керамики. Установлено, что скорость образования пленок в исследованных условиях лежит в пределах от 8 до 60 Å/сек.

1.4.2 Свойства хромовых покрытий, полученных термическим разложением бис-ареновых соединений хрома

Как правило, полученные в оптимальных условиях пленки хрома были сплошными и равномерными. При малых толщинах пленка повторяет рельеф поверхности. При увеличении толщины относительно неровная поверхность покрывается равномерной светлой пленкой хрома. Полученные покрытия обычно обладают высокой отражательной способностью и имеют зеркальный вид. Пленки хрома, полученные разложением бис-кумолхрома, имели коэффициент отражения, равный 92% [14].

Пористость. На эксплуатационные свойства хромовых покрытий полученных разложением бис-ареновых соединений хрома, в частности на их химическую стойкость и герметичность, большое влияние наряду с химическим и фазовым составом оказывает фактор пористости покрытий. Можно предположить несколько причин образования пор [5]: 1) загрязнение жирами, оксидами и твердыми пылевидными включениями покрываемой поверхности подложки; 2) неблагоприятные условия осаждения, приводящие к развитию объемной конденсации твердой фазы с образованием на поверхности рыхлых конгломератов; 3) развитие побочных реакций в процессе термораспада МОС хрома; 4) затрудненные условия для десорбции газообразных продуктов распада остающихся в пленке, и т. д.

Пористость покрытия уменьшается с увеличением его толщины, т. е. в процессе формирования покрытия происходит закупоривание пустот и перекрывание инородных включений и образований в его структуре, что подтверждается микроструктурным анализом [4]. Повышение скорость откачки продуктов распада также способствует снижению пористости покрытия. Однако, большая скорость откачки может привести к заметному снижению скорости осаждения хрома и содержанию в нем углерода в нем, что отрицательно скажется на его эксплуатационных характеристиках. Оптимальная скорость откачки для конкретных рабочих объемов камеры осаждения определяется эмпирически. Таким образом, в определенных условиях можно получить совершенно беспористые покрытия.

Однако, даже при наличии оптимальных условий осаждения хромового покрытия, возможно возникновение пор в покрытии в местах резких переходов, пересечения граней и отверстиях.

Химическая стойкость. Во многих работах отмечалась высокая коррозионная стойкость хромовых покрытий, полученных термическим разложение хромоорганических соединений, особенно по отношению к кислотам.

В противоположность чистому хрому, который хорошо растворяется в разбавленной серной, соляной и 70%-ной хлорной кислотах, покрытие из пиролитического хрома с этими агентами не реагировало [15]. По данным [15], масса хромового покрытия, полученного разложением бис-бензолхрома не изменилась даже после 24-часового выдерживания из в концентрированной кислоте, царской водке и смеси (1:1) серной и азотной кислот. Так же не оказывают достаточного воздействия известные травители хрома - соляная кислота с алюминиевым контактом, плавиковая кислота различной концентрации. Пленки пиролитического хрома травятся в то же время в фосфорной кислоте при температуре выше 150° С [14] и кипящей 50%-ной кислоте [17].

В работе [11] изучалась коррозионная устойчивость пиролитического хрома, полученного из бис-бензолхрома, по отношению к действию растворов соляной и серной кислот в сравнении с хромом, осажденным электрохимическим способом. Полученные авторами данные представлены в таблице 1.

Таблица 1 - Коррозионная стойкость пленок хрома [11]

Условия испытания

Потеря в весе, %

Скорость растворения, мг/сут2 в сутки

Пиролитический хром

3N HCl, 50° С, 24 часа 12N HCl, комнатная температура, 24 часа 1812N H2SO4, 80° С, 24 часа

0,00-1,92 0,04-0,62 0

0,00-0,24 0,01-0,79 0

Электролитических хром

3N HCl, 50° С, 24 часа 12N HCl, комнатная температура, 24 часа 1812N H2SO4, 80° С, 24 часа

100 41,3 100

1023 412 918

Электролитический хром (прокатный)

3N HCl, 50° С, 24 часа 12N HCl, комнатная температура, 24 часа 1812N H2SO4, 80° С, 24 часа

100 71,1 100

379 268 352


Там же отмечалось, что пиролитические пленки хрома также вели себя в растворах кислот, как и пленки электролитического хрома, если их поверхность была очень шероховатой. Однако такие образцы получаются крайне редко. По мнению авторов [11] коррозионная устойчивость пленок хрома может зависеть от количества и типа присутствующих карбидов.

В работе [4] представлены данные по коррозионной устойчивости пиролитического хрома в некоторых промышленных средах. Данные представлены в таблице 2.

Таблица 2 - Результаты испытаний пиролитических хромовых покрытий в некоторых промышленных средах [4]

Условия испытания

Потеря в весе, %

Скорость растворения, мг/см2 в сутки

среда

Т, ° С

время, ч



Эктракционная фосфорная кислота, % H3PO4 43,89 фтор 1,5

90

72

0,0-0,001

0,0-0,008

Эктракционная фосфорная кислота, % H3PO4 44,23 фтор 1,32

90

1672

0,005-0,01

0,015-0,01

Рассол состава, г/л NaCl 310 Na2SO4 5 Ca2+ 0,005 Mg2+ 0,001 NaOH 0,1

85

1850

0,0

Не растворяется

Электрощелок состава, г/л NaOH 135 NaCl 200 NaClO3 0,3

90

1850

0,0

Не растворяется


Износостойкость. Пиролитические хромовые покрытия обладают высокой твердостью, механической прочностью и износоустойчивостью. В противоположность напыленному в вакууме хрому на этих покрытиях не остается следа поле механического воздействия стальной иглы [15]. Как и у электролитического хрома, индивидуальная величина твердости является функцией структурных напряжений в пленке.

Следовательно, твердость не является лишь мерой содержания углерода, но также связана с разнообразными условиями получения покрытия, такими, как температура и скорость осаждения. В общем, при более высоких температурах получаются более твердые покрытия, но термообработка ведет к образованию еще более твердых слоев вследствие образования карбида.

В работе [12] была исследована износостойкость хромовых пленок, полученных разложением бис-кумолхрома, при испытании сухим трением. При испытаниях при комнатной температуре трением под малой нагрузкой (0,5 кГ/см2) образцы хрома не показывают преимущества по сравнению с электролитическим хромом или плазменным хромовым покрытием. В более жестких условиях (538° С, давление 35 кГ/см2) пленка хрома, полученная из бис-кумолхрома, проявляет свои хорошие качества: нет стирания, тогда как образцы других типов хрома загрязняются или стираются более чем на 2,5 мкм. Таким образом, хром, полученный из бис-кумолхрома, по износостойкости равноценен или даже лучше электролитического хрома.

Адгезия. Адгезия пленок хрома, полученных из паровой фазы, очень высока и зависит от чистоты подложек так же, как и при других методах осаждения. При хорошей подготовке образцов адгезия настолько велика, что пленка хрома отрывается от подложки (ситалл, стекло, кварц, сталь, алюминий и др.) лишь вместе в частицами подложки [3].

В работе [4] описываются испытания стальных образцов размером 80х20х4 мм с пиролитическим хромовым покрытием. Однослойные покрытия толщиной 3-7 мкм при этом не отслаивались до максимального принятого угла загиба 90°.

Однако при этом в местах загиба образовывались мелкие трещины, видимые невооруженным глазом. Покрытия толщиной свыше 7-10 мкм начинали растрескиваться и отслаиваться при углах загиба 12-20°. При изгибе образцов с двухслойным покрытием вначале, как правило, происходило отслоение верхнего слоя от нижнего при углах загиба 5-6°, что свидетельствует о низкой прочности сцепления между слоями хромового покрытия.

В той же работе отмечается, что с повышением температуры осаждения до 400-500° С адгезия покрытий возрастает, достигая максимальной величины при 500° С, при этом наиболее высокая прочность сцепления покрытия с подложкой зафиксирована на малоуглеродистой стали. По предположениям авторов, высокая адгезия в этом случае вязана с возникновением химической связи на границе «подложка-покрытие» в результате реакции взаимодействия реагентов парогазовой фазы с материалом основы.

Таким образом, представленные выше данные свидетельствуют о хорошей адгезии пиролитических хромовых покрытий к подложке, возрастающей с повышением температуры осаждения.

1.4.3 Влияние количества углерода в пиролитических хромовых покрытиях на их свойства

При получении хромовых покрытий методом термического разложения хромоорганических соединений основной примесью в составе покрытий является углерод. Высокая стойкость пленок пиролитического хрома к воздействию агрессивных сред объясняется именно наличием в составе покрытий углерода.

Содержание углерода в твердых осадках [4], образующихся в процессе газофазного разложения бис-ареновых соединений хрома, зависит главным образом от степени превращения продуктов термораспада МОС. Глубина и механизм реакции разложения определяются условиями процесса, составом и содержанием примесей в используемых веществах. Известно, что с повышением температуры разложения (выше 400° С) степень превращения возрастает и содержание углерода в хроме увеличивается. Роль других факторов изучена недостаточно.

По данным авторов работы [4, стр. 67], помимо температуры осаждения, существенное влияние на структуру и свойства покрытий оказывают объем реакционной зоны и давление в ней, концентрация молекул МОС и других веществ в газовой фазе, природа и содержание компонентов в исходной смеси МОС хрома. Управление параметрами процесса газотермического нанесения покрытий (температурой, начальной концентрацией, степенью превращения и линейной скоростью паров МОС в реакторе, соотношением между площадью металлизируемой поверхности и объемом реакционной зоны, общим давлением и концентрацией добавки) позволило снизить содержание углерода до уровня 10-2 мас.%, наносить хромовые покрытия, равномерные по толщине и составу, на поверхность изделий различных форм и размеров, а также особо чистые покрытия на мелкие частицы и другие материалы.

По данным [11], невозможно получить хром при разложении бис-бензолхрома с содержанием углерода менее 0,3 вес.%. Авторы работы установили связь между температурой сублимации бис-бензолхрома и содержанием углерода в пленках. При изменении температуры сублимации от 90 до 150° С содержание углерода в пленках хрома возросло от 1,18 до 8,45%. Эти результаты были получены в опытах, когда испаритель отделялся от зоны реакции с помощью водяного охлаждения. Если же разделение осуществлялось посредством воздуха, то указанная зависимость сохранялась, однако содержание углерода было ниже (в интервале 100-150° С содержание 0,46-3,55%). Авторы [11] отмечают, что ими не были получены воспроизводимые результаты по содержанию углерода в пиролитических пленках хрома. Содержание углерода в одинаковых условиях колебалось от 0,3 до 9%. Не было установлено и связи между содержанием углерода и его локализацией в покрытии. По длине трубки, через которую пропускались пары бис-бензолхрома, углерод соосаждался с хромом от опыта к опыту по-разному. В силу особенностей установки для разложения бис-бензолхрома авторам не удалось снять зависимость содержания углерода в пленках хрома от температуры разложения. Помимо углерода в пиролитических пленках полученных разложением бис-бензолхрома также содержится кислород в виде оксида Cr2O3. Именно наличием в пленках хрома оксида хрома авторы [3] объясняют тот факт, что хромовые пленки обладают высокой коррозионной и кислотной стойкостью. Совместным присутствием карбидов и окислов хрома в пиролитических хромовых покрытиях, очевидно, объясняется и их повышенная твердость и механическая прочность. По данным [3] в хромовых покрытиях, полученных термическим разложением хромоорганических соединений, углерода содержится больше , чем его растворяется в хроме при обычных условиях. Таким образом, пиролитически полученные хромовые покрытия перенасыщены углеродом.  В свежеосажденных пленках не было выявлено фазы карбидов хрома [3]. Однако, при нагревании подложки до более высоких температур, чем температура осаждения покрытия, хром и углерод реагируют, образуя карбид хрома Cr7C3, что было обнаружено рентгенофазовым анализом.

Подтверждением отсутствия Cr7C3 в первоначальных покрытиях считали их инертность к сильным кислотам. Покрытия нерастворимы в соляной или серной кислоте при длительном воздействии. Авторы [14] провели опыты в царской водке. В этих условиях могли растворяться и Cr7C3, и металлических хром. Инертность к кислотам так же, как и рентгенография, показывает, что углерод отлагается слоями. Сам углерод в покрытии хорошо защищен от окислительного действия, так как тонкое покрытие на стекле может быть удалено только кипячением в горячей хромовой смеси в течение 24 часов.

Замечено также [11], что при растворении пиролитических пленок хрома в кипящей серной кислоте на поверхности раствора образуется темная пленка мелкодисперсного материала. Анализ показал, что он представляет собой смесь аморфного углерода и карбидов хрома Cr7C3 и Cr23C6. Другим доказательством наличия карбидов в пленках хрома явилось выделение ацетилена при растворении некоторых образцов.

По-видимому, следует считать, что углерод в пиролитических пленках хрома присутствуют одновременно в свободном состоянии и в связанном - в форме карбидов.

Следует отметить, что такие свойства пленок хрома, как хорошая адгезия к поверхности подложки, высокая твердость и стойкость к воздействию кислот и щелочей, практически мало зависят от типа использования исходного соединения хрома, а более коррелируются условиями осаждения и последующей термообработки [17].

2. ЦЕЛИ И ЗАДАЧИ

Целью работы является изучение возможности снижения температуры процесса нанесения хромового покрытия на источники α-излучения без снижения его защитных и герметизирующих свойств.

Задачи работы:

. Освоение методики изготовления α-источников и изготовление источников;

2. Освоение установки по осаждению хромовых покрытий из газовой фазы и нанесения покрытий на изготовленные источники;

3.Исследование и сравнение свойств покрытий, полученных при различных температурах.

3. ЭКСПЕРИМЕНТАЛЬНАЯ ЧАСТЬ

Экспериментальная часть выполнялась в НПО "Радиевый институт им. В.Г. Хлопина" в лабораториях № 41 и № 43 Отдела Изотопов.

3.1 Методика изготовления α-источников

3.1.1 Подготовка подложек

Подложки, на которые наносится α-активный препарат, представляют собой диски из нержавеющей стали диаметром 24 мм и толщиной 1,5 мм. Предварительно подложки обезжиривают в растворе следующего состава:

натрия гидроокись (NaOH)………………………..(20 ±1) г;

натрий фосфорнокислый (Na3PO4 ·12 H2O)………(20 ±1) г;

вещество вспомогательное ОП-7 или ОП-10…….(50 ±2) см3;

вода дистиллированная (Н2О)……………………. (1000 ±20) см3.

Расход обезжиривающего раствора на каждые 10 подложек не менее 100 см3. Подложки протирают ватным тампоном смоченным в ацетоне, а затем помещают в стеклянный стакан с обезжиривающим раствором, нагретым до температуры 80-90 °С, не менее, чем на 15 мин. После подложки извлекают из обезжиривающего раствора и тщательно промывают проточной водой (не менее 200 см3 на каждую промывку). После подложки протирают насухо фильтровальной бумагой и передают на термическую обработку.

Термическая обработка подложек производится в силитовой печи при температуре 650±50 °С в течение 2-3 минут. После подложки извлекают из печи и охлаждают не менее 30 минут при комнатной температуре.

После охлаждения подложек на них наносят ограничительное кольцо из гидрофобного лака. Состав лака:

парафин…………………………………………………..(0,5 ±0,05) г;

полистирол……………………………………………….(2,0 ±0,02) г;

бензол…………………………………………………….(200 ±5) см3.

Лак наносят на подложку с помощью деревянного шпателя, имеющего на рабочей части уступ, длина которого должна быть не более 5 мм. Лак наносится по периметру подложки с шириной полоски не более 6 мм. После лак высушивают при комнатной температуре в течение 1 часа.

3.1.2 Приготовление азотнокислого α-активного раствора из двуокиси плутония-239

Для изготовления источников используют Pu239 в виде азотнокислого раствора, получаемого из двуокиси плутония-239 путем растворения его в азотной кислоте с массовой доле 60-70%.

Для приготовления азотнокислого раствора плутония-239 взвешивают навеска двуокиси плутония-239 массой 10 мг. Навеску засыпают в платиновую чашку.

К навеске приливают 60-70 %-ная азотная кислота из расчета 1-2 см3 на 10 мг двуокиси плутония и 40-50 %-ная фтороводородная кислота из расчета 1 капля на 10 мг двуокиси плутония. Чашку помещают под термолампу для растворения навески. Во время растворения не допускается кипение и разбрызгивание раствора. При сильном упаривании раствора приливают азотную и фтороводородную кислоту в объемах равных первоначальным. После полного растворения навески раствор упаривается почти досуха.

После проводят отгонку фторид-иона. Для этого к осадку приливается азотная кислота в объеме равном первоначальному и проводится упаривание почти досуха. Данная операция повторяется 2-3 раза. Полученный осадок (нитрат плутония) растворяют в азотной кислоте в объеме из расчета 1 см3 кислоты на каждые 10 мг двуокиси плутония. Раствор переливают в пробирку с притертой пробкой.

Концентрация плутония в растворе вычисляется исходя из фактической массы навески и объема приготовленного азотнокислого раствора по формуле:

 (3.1)

где ТPu - концентрация Pu239 в растворе, мг/см3;

m - масса навески двуокиси плутония-239, мг;

Vисх - объем приготовленного азотнокислого раствора, см3;

с - массовая доля плутония в двуокиси, %.

Из приготовленного раствора пипеткой в пробирку вместимостью 10 см3 отбирается необходимый для приготовления рабочего раствора объем Vнр на партию источников 10 штук из расчета, что на изготовление одного источника требуется плутония-239 0,05±0,01 мг.

Вычисление необходимого объема раствора Vнр производится по формуле:

 (3.2)

где Vнр - необходимый объем исходного раствора, см3;

N - планируемое количество изделий в партии, шт;

n - масса плутония-239 на один источник, мг;

ТPu - концентрация Pu239 в исходном растворе, определяемая по формуле (3.1), мг/см3.

Отобранный исходный раствор высушивают в токе газообразного азота, получаемого путем испарения жидкого азота, до получения густого маслянистого остатка зеленого цвета. Для этого жидкий азот подается в подводящую коммуникацию (металлическая и резиновая трубки) непосредственно из сосуда Дьюара, с помощью сифона путем нагнетания в сосуд аргона.

Полученный нитрат плутония растворяют в спирто-кислотном растворе, получаемого добавлением к этанолу азотной кислоты до молярной концентрации 0,5±0,1 моль/л. Для приготовления раствора используется перегнанная азотная кислота с массовой доле не менее 60% марки не хуже «ЧДА». Азотная кислота добавляется по каплям в спирт при постоянном перемешивании. Полученный спирто-кислотный раствор нитрата плутония является рабочим для изготовления источников.

Объем спирто-кислотного раствора, который необходимо добавить в высушенный нитрат плутония вычисляется по формуле:

 (3.3)

где Vск - объем спирто-кислотного раствора, необходимый для пригтовления рабочего раствора продукта, см3;

Vнр - объем исходного раствора рассчитанный и взятый для планируемого количества источников, см3;

Тпр - концентрация плутония-239 в исходном растворе, мг/см3;

Спр - задаваемая концентрация продукта в рабочем растворе, мг/см3.

3.1.3 Нанесение рабочего раствора на подложки и отжиг источников

На 10 ранее подготовленных подложек наносят аптечной пипеткой по одной капле раствора (объем капли ~0,02 см3). Для растекания раствора по всей подложке подложку покачивают. Затем подложки выдерживаются в условиях температуры окружающей среды в течение 10 минут.

После этого подложки устанавливают на жаропрочную подставку и накрывают экраном, изготовленным из жаропрочного материала. Подставку с подложками загружают в силитовую печь типа ПС-16, нагретую до температуры 760±20 °С и выдерживают при данной температуре не менее 5 минут. После извлечения из печи подложки охлаждают в условиях окружающей среды не менее 30 минут и протирают 3 раза рабочую поверхность подложки ватными тампонами, смоченными в перегнанном этиловом спирте. После каждой протирки тампоны сменяют на новые. Первая протирка проводится без усилия, последующие с усилием. При сильном снятии радиоактивного слоя с поверхности источника, источник удаляется в изолятор брака. Затем повторно помещают подложки в силитовую печь и выдерживают при температуре 760±20 °С 25 минут. После извлечения из печи охлаждют в условиях окружающей среды не менее 30 минут.

Подложки протирают ватными тампонами смоченными этиловым спиртом. Затем с поверхности источников снимают мазок на уровень радиоактивного загрязнения. Снятие мазка производят сухим ватным тампоном. Измерение α-активности тампонов производится на α-детекторе БДЗА2-01, счет импульсов выводится на пересчетное устройство ПСО 2.4.

Уровень загрязнения поверхности источников не должен превышать 100 Бк. При уровне загрязнения более 100 Бк источник помещается в изолятор брака. Далее источники передаются на операцию осаждения хромового покрытия.

3.2 Нанесение герметизирующего покрытия на источники α-излучения с помощью установки осаждения хромовых покрытий из газовой фазы

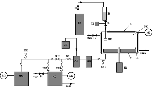
3.2.1 Схема установки

Нанесение герметизирующего покрытия производилось на установке, схема которой представлена на рисунке 2.

3.2.1 Описание хромоорганической жидкости «Бархос»

Хромоорганическая жидкость «Бархос» представляет собой смесь бис-ареновых производных хрома (преимущественно - бис-элилбензолхром) растворенных в этилбензоле. Это маслянистая жидкость темно-коричневого цвета, хорошо растворяющаяся в ароматических углеводородах и не растворяющаяся в воде.

На воздухе жидкость «Бархос» легко окисляется приобретая темно-зеленый цвет. Конечные продукты окисления - этилбензол и полуторная окись хрома. При проливе больших количеств этой жидкости через некоторое время возможно ее воспламенение.

Плотность жидкости «Бархос» 1,1-1,2 г/см3, температура кипения - 322 °С.

В лаборатории хромоорганическая жидкость «Бархос» хранится в специальном стальном герметичном баллоне в атмосфере аргона.

Рисунок 2 - Схема установки для нанесения хромовых покрытий в вакууме АЛ - азотная ловушка; ВВ1, ВВ2, ВВ3, ВВ4, ВВ5, ВВ6 - вакуумные вентили; В1, В2, В3 - вентили; В4 - игольчатый вентиль периодического действия; ВЛ - воздушная ловушка; Е1 - мерная емкость; Е2 - емкость из нержавеющей стали с хромоорганической жидкостью «Бархос»; ИЧ - испарительная чашка; Л - люк; М1, М2, М3 - измерители давления ПТМ-2; НД - насос диффузионный (паромасляный); НМ - насос механический (золотниковый); НЭ - нагревательный элемент; П1 - электропривод, вращающий сетчатую подставку СП. П2 - электропривод, приводящий в действие игольчатый вентиль периодического действия В5 РК - рабочая камера; СД - сосуд Дьюара; СП - сетчатая подставка.

3.2.2 Порядок включения, работы и выключения установки

При работе на установке следует соблюдать следующий порядок действий:

1. Включить механический насос НМ, вентиль ВВ4 открыть, все остальные вентили закрыть, откачать диффузионный насос.

2. Через 7-8 минут включить диффузионный насос НД, предварительно открыв вентиль В1 для подачи охлаждающей воды, подать жидкий азот из сосуда Дьюара СД в азотную ловушку АЛ.

3. Загрузить в рабочую камеру РК источники через люк Л в верхней части рабочей камеры. Источники помещаются на одну половину сетчатой подставки СП так, чтобы вторая, пустая половина подставки находилась под испарительной чашкой ИЧ.

4. После того, как в диффузионном насосе давление опустится до 10-2-10-1 мм. рт. ст., перекрыть вакуумный вентиль ВВ4, открыть вакуумные вентили ВВ2 и ВВ1 и начать откачку рабочей камеры РК.

5. Через 3-4 минуты, когда давление в рабочей камере РК перестанет падать, закрыть вакуумный вентиль ВВ2, открыть вентили ВВ3 и ВВ4, откачать рабочую камеру через диффузионный насос до установления рабочего давления 10-2-10-1 мм. рт. ст.

6. После установления рабочего давления включить нагревательный элемент, предварительно открыв вентиль В2 для подачи охлаждающей воды, довести температуру до требуемой для нанесения покрытия.

7. Открыть вентиль В6, подать требуемой количество хромоорганической жидкости «Бархос» из емкости Е2 по толстостенной силиконовой трубке в мерную емкость Е1, после чего перекрыть вентиль В6.

8. Включить электропривод П2, приводящий в действие игольчатый вентиль В5, отрегулировать скорость подачи жидкости «Бархоса» (скорость подачи устанавливается примерно 30 мл/час).

9. Включить электропривод П1, вращающий сетчатую подставку СП.

10.После совершения требуемого количества полных оборотов сетчатой подставки, выключить электропривод П1, электропривод П2, отключить нагревательный элемент НЭ. После отключения нагревательного элемента выдержать источники в рабочей камере не менее 30 минут.

11.Перекрыть вентили В1 и В3, напустить воздух в рабочую камеру через вакуумный вентиль ВВ6, извлечь источники через люк Л в верхней части рабочей камеры РК.

12.Перекрыть вентиль ВВ4, открыть вентили ВВ1 и ВВ2, откачать рабочую камеру РК механическим насосом НМ.

13.После того, как давление в рабочей камере перестанет падать, перекрыть вентиль ВВ2, открыть вентили ВВ3 и ВВ4, произвести откачку рабочей камеры РК через диффузионный насос НД до установления в рабочей камере давления 10-2-10-1 мм. рт. ст.

14.Перекрыть вентиль ВВ1 и ВВ3, отключить диффузионный насос.

15.Дав охладиться диффузионному насосу НД не менее 30 минут, перекрыть вентиль ВВ4, выключить механический насос НМ, через вентиль ВВ6 напустись воздух во избежание попадания масла из механического насоса в вакуумную систему.

16.Отключить водяное охлаждение рабочей камеры РК и диффузионного насоса НД, перекрыв вентили В1 и В2.

3.2.3 Описание процесса осаждения покрытия

Из мерной емкости Е1 через игольчатый вентиль периодического действия В4 хромоорганическая жидкость «Бархос» попадает в испарительную чашку ИЧ, где происходит ее испарение. Вследствие того что испарительная чашка ИЧ находится напротив вытяжного отверстия, ведущего к насосам, пары хромоорганической жидкости не заполняют весь объем рабочей камеры РК, а образуют локальную зону осаждения покрытия между испарительной чашкой и вытяжным отверстием. Нагретые источники при вращении сетчатой подставки СП поочередно проходят через локальную зону осаждения покрытия, находясь в ней в среднем 30 секунд (время одного полного оборота сетчатой подставки - 6 минут 20 секунд). Во время прохождения через локальную зону осаждения покрытия пары хромоорганической жидкости разлагаются на поверхности нагретых источников, осаждая на ней металлический хром.

Неразложившиеся пары жидкости «Бархос» конденсируются к воздушной ловушке, газообразные продукты распада оседают в азотной ловушке АЛ.

3.3 Методы исследования хромового покрытия

При исследовании полученных покрытий были применены различные методы физического неразрушающего контроля. Среди них спектрометрия потока α-частиц вылетающих с поверхности источника через покрытие, фазовый анализ и исследование покрытий с помощью электронного микроскопа.

3.3.1 α-спектрометрия

Для покрытых источников спектр α-частиц, испускаемых нормально к поверхности источника, имеет сравнительно простую форму и может быть характеризован двумя параметрами: сдвигом линии α-спектра и шириной линии на половине высоты.

Сдвиг линии α-спектра есть разность между первоначальным значением энергии α-частиц и значением энергии, соответствующему максимуму интенсивности в спектре источника с нанесенным хромовым покрытием. Сдвиг линии α-спектра появляется в результате потерь энергии α-частиц в слое радиоактивного вещества и в герметизирующем покрытии.

При прохождении α-частиц через поглотитель кроме сдвига линии α-спектра появляется также разброс энергий α-частиц, связанный с флуктуациями числа столкновений α-часииц с атомами герметизирующего покрытия. Этот разброс приводит к размыванию линии в спектре, характеризуемому шириной линий на половине высоты.

Спектры источников без покрытия представляют собой относительно узкую линию, значение энергии в пике которой является реперным показателем, от которого отсчитывается смещение спектра.

Смещение α-спектра позволяет оценить толщину покрытия, так как покрытие толщиной 1мкм в вызывает смещение спектра примерно на 310 кэВ. Ширина линии на половине ее высоты позволяет делать некоторые выводы о равномерности толщины покрытия, наличии непокрытых участков источника и отсутствии значительно отличающихся по толщине участков.

3.3.2 Рентгенофазовый анализ

С целью определить отличия фазового состава покрытий, полученных при различных температурах проводилось исследование образцов на рентгеновском дифрактометре. Определение фаз в покрытии проводилось по набору соответствующих линий и относительным интенсивностям этих линий на дифрактограмме.

Рентгенофазовый анализ образцов проводился на дифрактометре ДРОН-УМ1 с использованием CuК-излучения. Режим на рентгеновской трубке: напряжение - 35 кВ, ток - 20 мА. Обработка результатов проводилась с использованием программы PDWIN. Для проведения качественного анализа использовалась картотека JCPDS.

3.3.3 Электронная микроскопия

Микроструктуру поверхности покрытия исследовали методом сканирующей электронной микроскопии (СЭМ). Все микрофотографии были получены в режиме рельефа (детектор вторичных электронов). Микрофотографии получили с помощью сканирующего электронного микроскопа CAMSCAN -4DV (Великобритания).

4. РЕЗУЛЬАТЫ И ОБСУЖДЕНИЯ

4.1 Изготовление α-источников

В соответствии с методикой, описанной в разделе 3.1 были изготовлены 10 α-источников Pu239.

По пункту 3.1.1 подготовлены 10 подложек.

Далее, был приготовлен азотнокислый раствор плутония-239. По методике азотная кислота приливалась к навеске из расчета 1 см3 кислоты на 1 мг двуокиси плутония. Концентрация плутония в растворе вычислялась по формуле (3.1):


Вычисление необходимого объема раствора для изготовления источников производилось по формуле (3.2):


Затем отобранный объем раствора был высушен до состояния маслянистой капли, и полученный нитрат плутония был растворен в спирто-кислотном растворе. Объем полученного раствора - 0,2 см3, так как на каждый из 10 источников наносится по 1 капле раствора с помощью аптечной пипетки (объем капли ~0,02 см3).

После нанесения раствора на подложки и отжига 4 изготовленных источника были удалены в изолятор брака из-за сильного снятия радиоактивного слоя с поверхности источника во время операции протирки. Затем с поверхности источников были взяты мазки для измерения уровня радиоактивного загрязнения (УРЗ). Данные по уровню загрязнения поверхности представлены в таблице 3.1. После этого источники были переданы на операцию нанесения герметизирующего покрытия.

4.2 Осаждение хромового покрытия на изготовленные источники

Изготовленные источники были разделены на 3 группы, по 2 источника в каждой. Источники были пронумерованы от 1 до 6. Осаждения покрытия производилось при трех температурных режимах: источники №1 и №2 покрывались при 375° С, источники №3 и №4 - при 400 °С, источники №5 и №6 - при 450° С. Во всех случаях скорость подачи хромоорганической жидкости «Бархос» - 30 см3/час, полное количество оборотов сетчатой подставки - 2.

Вместе с источниками покрытие осаждалось также на пустые подложки - образцы-свидетели, предварительно обезжиренные последовательно ацетоном, гексаном и этанолом. Пустые подложки с нанесенным покрытием в дальнейшем исследовались с помощью сканирующей электронной микроскопии и рентгенофазового анализа.

При осаждении покрытия на источники №3 и №4 в азотной ловушке закончился жидкий азот, вследствие чего повысилась концентрация продуктов распада в объеме рабочей камеры, что привело к образованию на поверхности источников некачественного покрытия, непригодного для дальнейших исследований. Источники №3 и №4 были удалены в изолятор брака.

Одним из показателей пригодности источников к дальнейшему использованию является уровень радиоактивного загрязнения поверхности (УРЗ). С источников 2 раза были взяты мазки для измерения уровня радиоактивного загрязнения их поверхности: первый раз после нанесения покрытия и второй раз через 3 суток. Данные по уровню загрязнения поверхности представлены в таблице 3. В таблицу внесено среднее арифметической значение от трех измерений.

Рисунок 3 - Внешний вид источников №3 и №4 после нанесения покрытия

При внешнем осмотре источников №1, №2, №5 и №6 на их поверхности не было замечено каких-либо посторонних вкраплений, хромовое покрытия получилось зеркальное и гладкое.

После внешнего осмотра были сняты спектры α-излучения покрытых источников.

Таблица 3 - Значение уровня радиоактивного загрязнения на поверхности источников до и после осаждения покрытия

№ источника

1

2

3

4

5

6

УРЗ, до нанесения покрытия, имп/10 секунд

28

24

32

38

35

26

УРЗ, сразу после нанесения покрытия, имп/10 секунд

19

17

-

-

17

16

УРЗ, через 3 суток после нанесения покрытия, имп/10 секунд

21

18

-

-

17

19

Фон, имп/10 секунд

16


Из данных, приведенных в таблице 3.1 видно, что значение УРЗ сразу после нанесения покрытия находилось на уровне фонового значения. УРЗ поверхностей источников сразу после нанесения покрытия практически не отличаются от УРЗ поверхностей источников через 3 суток. Из этого можно сделать вывод, на поверхности источника отсутствуют непокрытые участки и в покрытие отсутствуют поры, через которые радиоактивное загрязнения могло попасть на поверхность источника.

4.3 Определение толщины хромового покрытия гравиметрическим методом

Для определения толщины осажденного хромового покрытия гравиметрическим методом были отобраны по одному источнику из каждой партии: источника №1, №3 и №5. Эти источники были взвешены до и после нанесения покрытия. Толщина покрытия определялась по формуле:

 (4.1)

где L - толщина покрытия, мкм;

Δm - изменение массы источника, г;

ρ - плотность хромового покрытия (принимаем ≈7,1 г/см3 [3, стр. 252]);

S - площадь покрываемой поверхности источника.

Вычисленные значения толщин приведены в таблице 4.

Таблица 4 - Толщины осажденных хромовых покрытий, полученные гравиметрическим методом.

№ источника

1

3

5

Масса источника, г

до нанесения покрытия

5,2433

5,4525

5,3717

5,2485

-

5,3793

Изменение массы Δm, г

0,0052

-

0,0076

Толщина покрытия, мкм

1,6

-

2,4


Примечание: толщины покрытия округлены до десятых долей микрометра.

4.4 Результаты α-спектрометрии

Спектры α-источников до и после нанесения покрытия представлены на рисунках 4 и 5, данные извлеченные из α-спектров сведены в таблицу 5.


Рисунок 4 - Спектр α-излучения источников №1 и №2 (температура нанесения покрытия 375° С)

 

Рисунок 5 - Спектр α-излучения источников №5 и №6 (температура нанесения покрытия 450° С)

Из смещения спектров источников №1 и №5 и толщин осажденных на них хромовых покрытий было определено, что покрытие толщиной 1 мкм вызывает смещение спектра: источника №1 - 306 кэВ; источника №5 - 313 кэВ. За смещение спектра приняли величину 310 кэВ/мкм. Толщины покрытий источников №2 и №6 вычислялись из смещений спектров.

Таблица 5 - Данные полученные из α-спектров источников

№ источника

1

2

5

6

До нанесения покрытия

Максимум пика, кэВ

5154

5153

5152

5151


Ширина пика на полувысоте, кэВ

39

46

51

53

После нанесения покртыия

Максимум пика, кэВ

4672

4648

4439

4422


Ширина пика на полувысоте, кэВ

196

225

313

305

Сдвиг спектра, кэВ

482

505

713

729

Толщина покрытия, мкм

1,6

1,6

2,3

2,4


Примечание: толщины покрытий округлены до десятых долей микрометра.

Из данных таблицы 4 можно сказать, что при равной скорости подачи жидкости «Бархос» толщина покрытия полученного при 375 °С несколько меньше, чем толщина покрытия полученного при 450° С. Такое различие в толщинах можно объяснить тем, что процесс получения покрытия происходит в области влияния кинетического фактора, т.е. меньшая толщина покрытия, осажденного при 375° С, является следствием того, что при более низкой температуре снижается скорость разложения хромоорганической жидкости на поверхности нагретого источника.

При наличии на поверхности источников непокрытых участков или участков с сильно отличающейся толщиной поверхности, в спектрах источников, снятых после нанесения покрытия, наблюдались бы дополнительные пики, соответствующие энергии α-частиц, вылетающих с этих участков. Однако, дополнительных пиков не наблюдается ни на одном из α-спектров покрытых источников, следовательно, можно сказать, что осажденные покрытия сплошные и на них отсутствуют участки с резко отличающейся толщиной.

4.5 Результаты рентгенофазового анализа

Этим методом исследовали образцы-свидетели. В качестве образцов-свидетелей использовались подложки из нержавеющей стали, на которые осаждались покрытия одновременно с источниками.

На рисунке 6 приведена дифрактограмма образца-свидетеля, покрытого при 375° С, на рисунке 7 - покрытого при 450° С.

Рисунок 6 - Дифрактограмма образца-свидетеля, покрытого при 375° С

Фазовый состав: рентгеноаморфная фаза, незначительное количество кристаллической фазы Cr23C6.

Рисунок 7 - Дифрактограмма образца-свидетеля, покрытого при 450° С

Фазовый состав: рентгеноаморфная фаза

С целью выявления фазового состава образцы-свидетели были отожжены в вакуумной печи при 900 °С. На рисунках 8 и 9 представлены рентгеновские дифрактограммы отожженных образцов.

Рисунок 8 - Дифрактограмма образца-свидетеля, покрытого при 375° С.

Фазовый состав: Cr23C6- #35-783

Рисунок 9 - Дифрактограмма образца-свидетеля, покрытого при 450° С

Фазовый состав: Cr2C - #14-519(60 масс.%) Cr23C6- #35-783 (40 масс.%)

При рассмотрении этих дифрактограмм можно сделать заключение, что фаза металлического хрома в покрытии фактически отсутствует. Покрытие, нанесенное на образцы-свидетели, является не хромовым, а карбидохромовым. Массовая доля углерода в покрытии полученном при 375° С 5,7 %, а в покрытии полученном при 450° С - 8,5 %.

4.6 Результаты сканирующей электронной микроскопии

С помощью сканирующего электронного микроскопа CAMSCAN -4DV были получены микрофотографии поверхности образцов-свидетелей.

Рисунок 10 - Микрофотография образца-свидетеля покрытого при 375° С

Рисунок 11 - Микрофотография обрацза-свидетеля покрытого при 450° С

На микрофотографиях образцов-свидетелей видна морфология поверхности. На обоих образцах на покрытии видны неровности поверхности. Однако, покрытие сплошное, на микрофотографии отсутствуют крупные поры и инородные вкрапления.

5. ЗАКЛЮЧЕНИЕ И ВЫВОДЫ

Проведены исследования нанесенных на источники α-излучения герметизирующих карбидохромовых покрытий по имеющемуся технологическому режиму при 450° С и по предлагаемому технологическому режиму при 375° С.

Показано, что:

а) защитные и герметизирующие свойства покрытия не изменяются, т.к. УРЗ поверхности источника спустя 3 суток после осаждения покрытия не повышается;

б) спектры α-излучения источников, покрытых при имеющемся и предлагаемом технологическом режиме принципиально не отличаются;

в) фазовый состав отличается содержанием углерода;

г) морфология поверхности покрытий практически не изменяется.

На основании выполненной работы сделаны следующие выводы:.

1. Снижение температуры процесса осаждения карбидохромового покрытия изменяет свойства покрытия незначительно.

2.      Использование технологии осаждения хромового покрытия при температуре 375° С возможно.

3. Снижение температуры процесса позволит:

а) снизить напряжения в покрытии из-за разницы коэффициентов линейного расширения материалов подложки и покрытия, что в свою очередь снизит вероятность отслаивания покрытия;

б) снизить потери некоторых радионуклидов в процессе осаждения покрытий (Cs137, Zn65);

в) снизить затраты электроэнергии и охлаждающей воды.

ЛИТЕРАТУРА

1. <#"660923.files/image020.gif">


Особое внимание уделялось технике безопасности при работехромоорганической жидкостью «Бархос». Хромоорганическая жидкость «Бархос» представляет собой смесь бис-ареновых производных хрома (преимущественно - бис-этилбензолахром). Это маслянистая жидкость темно-коричневого цвета, растворяющаяся в ароматических углеводородах (бензоле, толуоле, этилбензоле и т. п.) и не растворяющаяся в воде.

На воздухе хромоорганическая жидкость «Бархос» легко окисляется, приобретая темно-зеленый цвет. Конечные продукты окисления - этилбензол и полуторная окись хрома. При попадании жидкости на такие материалы как ткань, вата, бумага, а также при проливе больших количеств этой жидкости, через некоторое время возможно ее самовоспламенение. В случае попадания концентрированных растворов хромоорганической жидкости на вату или хлопчатобумажную ткань воспламенение происходит через 20-30 секунд.

Попадая на кожу, «Бархос» вызывает химические и термические ожоги.

Плотность жидкости «Бархос» 1,1-1,2 г/см3, температура кипения 322 °С. Второй компонент хромоорганической жидкости (а также основной продукт ее разложения) - этилбензол. Этилбензол - бесцветная, легкоподвижная жидкость с запахом, напоминающим запах бензола. Температура кипения 136, 7° С.

Таблица А.3 - Пределы взрываемости этилбензола в воздухе.

Пределы взрываемости

Температурные, ° С

Концентрационные, % об.

Верхний

13

0,9

Нижний

45

3,9


ПДК паров бис-этилбензолхрома в воздухе производственных помещений не установлена. Токсичность его приравнивается к токсичности этилбензола, ПДК которого - 10 мг/м3.

Жидкость «Бархос» по характеру опасности относится к категории самовозгорающихся веществ 4-ой группы 1-ой подгуппы.

В лаборатории, где выполнялась дипломная работа, были приняты следующие меры безопасности:

все кислоты и основания хранились, соответственно, в стеклянных и полиэтиленовых бутылях и банках с плотно притертыми крышками в вытяжном шкафу;

все емкости с реактивами имели четкие надписи;

работа в лаборатории проводилась в спецодежде (халат).

Все работы с химическими реагентами проводились в соответствии с инструкциями, составленными с учетом мер безопасности. При соблюдении инструкций и оснащении рабочих мест средствами предотвращения и ликвидации возможных выбросов растворов, паров и реагентов проведение работ безопасно с химической точки зрения.

Психофизиологические опасные и вредные производственные факторы по характеру действия подразделяются на физические (статические и динамические) и нервно-психические нагрузки (умственное перенапряжение, монотонность труда), эмоциональные перегрузки. К психофизиологическим факторам можно отнести работу на ПЭВМ, которая в свою очередь может сопровождаться умственными перенапряжениями, постепенно накапливающимися недомоганиями, заболеваниями суставов.

А.2 Обеспечение пожарной безопасности

Перед началом работы были сданы экзамены по технике безопасности, по пожарной безопасности, получен допуск по работе в лаборатории химического анализа. Расчет пожарной нагрузки осуществляется по формуле (А.1):

q = ∑Gi ∕S, (А.1)

где G - теплота сгорания МДж; S - площадь 180 м2.

Теплота сгорания различных веществ рассчитывается по формуле (А.2):

Gi = qimi (А.2)

где qi - удельная теплота сгорания МДж/кг; - масса вещества, кг.

Теплота сгорания дерева, бумаги, пластика соответственно:д = 102500 = 25000 МДжб = 1822= 396 МДжп = 0,033600180 = 6,048 МДж

Суммарная теплота сгорания ∑Gi = 25408,048 МДж

Пожарная нагрузка q = = 25408,048 /180 = 141,12 МДж/м-2

Значения пожарных нагрузок приведены в таблице А.3.

Таблица А.3 - Значения пожарных нагрузок

Категория

Пожарная нагрузка, МДжм-2

В1

>2200

В2

1401-2200

В3

181-1400

В4

1-180


Данная лаборатория относится к категории В4 [25] по пожарной опасности, как помещение, где производится работа с небольшими количествами ЛВЖ и горючих веществ, недостаточными для создания взрывоопасной смеси в зоне, превышающей 5% свободного помещения. В лаборатории при нормальной эксплуатации взрывоопасные смеси горючих газов или паров ЛВЖ не образуются, а возможны только в результате аварий и неисправностей. Работа с ЛВЖ проводится без применения открытого пламени. ЛВЖ хранятся в специальных металлических емкостях. Лаборатория относится к классу взрывоопасности В-1б как помещение, в котором работают с небольшим количеством (2 г в сутки) ЛВЖ в вытяжных шкафах [26].

На случай пожара лаборатории оснащены средствами пожаротушения: огнетушителем ОХВП - 100, ящиками с песком, асбестовыми одеялами.

А.3 Вентиляция

В зависимости от особенностей производственного процесса должны присутствовать встроенные устройства для удаления выделяющихся в процессе производства любых вредных взрыво- и пожароопасных веществ непосредственно от мест их образования или скопления [27].

Обеспечение нормальных метеорологических условий и чистоты воздуха на рабочем месте в значительной степени зависит от правильно организованной вентиляции.

В помещениях лаборатории установлены вытяжные шкафы 2Ш-НЖ (скорость вытяжки не менее 1,5 м/с).

Кратность воздухообмена рассчитывается по формуле (А.3):

К=Vнв/Vп, (А.3)

где Vнв - необходимый объем воздуха для воздухообмена, м3/ч; п - объем помещения 720 м3. Необходимый объем воздуха для воздухообмена определяется по формуле (А.4):

Vнв=VфS, (А.4)

где Vф -скорость фильтрации, м/ч; - площадь, м2 .нв = VфS = 1.50,23600=1080 м3/ч

К = 1080/720 = 1,5 ч-1

А.4 Освещенность

В помещении лаборатории применяется смешанное: естественное и искусственное освещение. Рабочее освещение следует предусматривать для всех помещений зданий, а также участков открытых пространств, предназначенных для работ, прохода людей и движения транспорта. Для освещения помещений лаборатории используются газоразрядные лампы дневного света. Разряд зрительных работ 4в-4г. Нормы освещенности - 200 - 250 лк [28].

А.5 Аптечка

В лаборатории на случай оказания первой доврачебной помощи имеется аптечка, которая находится в рабочем помещении лаборатории. В аптечке находятся следующие материалы [29]:

стерильный бинт,

вата,

нашатырный спирт,

5 % раствор йода,

раствор борной кислоты,

раствор питьевой соды,

раствор перманганата калия.

А. 6 Мероприятия по обеспечению безопасности

А.6.1 Обеспечение электробезопасности

Все применяемые приборы были заземлены, сопротивление заземления не превышало 4 Ом. Перед началом работы постоянно проводился контроль качества изоляции, все проводки были выполнены проводом, рассчитанным на мощность электроприборов. Контактные клеммы располагались недоступно для неосторожного касания. Класс помещения по опасности поражения человека электрическим током - без повышенной опасности [30].

А.6.2 Обеспечение радиационной безопасности

Радиационная безопасность персонала от воздействия ионизирующих излучений и радиоактивных загрязнений обеспечивается техническими и организационными мероприятиями. К техническим мероприятиям относятся оснащение системами безопасности, предупреждающими аварии и ограничивающими их радиационные последствия, высококачественной проектной документацией, строительно-монтажными работами в соответствии с проектной документацией, техническим контролем состояния оборудования и его работоспособности и т.д.

К организационным мероприятиям относятся:

эксплуатация, в соответствии с действующей нормативно-технической документацией, технологическими инструкциями по эксплуатации;

соблюдение персоналом норм и правил, а также конкретных требований по радиационной безопасности, содержащихся в технологических инструкциях;

методическое руководство мероприятиями по обеспечению радиационной безопасности, осуществляемое отделом охраны труда и техники безопасности;

контроль за соблюдением норм, правил и требований по радиационной безопасности.

Перед началом работы были сданы экзамены по правилам охраны труда, радиационной безопасности, пожарной безопасности, получен допуск по работе в радиохимической лаборатории. Эксперименты проводились в радиохимической лаборатории, по отношению к работам с радиоактивными веществами лаборатория относится к III класс помещений. Вход в помещения зоны строгого режима осуществлялся через санитарный пропускник,

При нахождении в зоне строгого режима обязательно наличие индивидуального дозиметра, предназначенного для измерения индивидуальной эквивалентной дозы внешнего облучения. На выходе из санпропускника осуществлялся контроль загрязнений радионуклидами средств индивидуальной защиты и тела с помощью стационарных или переносных приборов.

Суммарная активность используемых радиоактивных источников, содержащих радионуклиды групп Г на рабочем месте, не превышала 106 Бк (суммарная активность приведена к группе А)[20].

А.7 Работа с ЭВМ

Длительная работа за дисплеем приводит к серьезным расстройствам здоровья и профессиональным заболеваниям. Во избежание этого, расстояние до экрана дисплея должно быть не менее 60 см, а на каждое рабочее место следует отводить не менее 6 м.

Нарушение этих показателей приводит к повышенному уровню шума, возможности негативного воздействия повышенных уровней электромагнитных полей или ионизирующего излучения от задних или боковых сторон соседних дисплеев.

Продолжительность работы должна быть не более 6 часов в день (с перерывами на 15 мин. через каждые 20 минут).

Мерцающий экран при продолжительной работе с ним вызывает головные боли.

Использование защитных экранных фильтров позволяет избавиться от бликов, повысить контрастность, что, несомненно, благоприятно сказывается на самочувствии и работоспособности оператора [31].А.8 Анализ технологических операций с точки зрения опасностей и вредностей при их проведении. Анализ производственных операций приведен в таблице А.4.

Таблица А.4 - Анализ технологических операций с точки зрения опасностей и вредностей при их проведении

Наименование технологической операции

Оборудование и вещества для проведения операции

Возможные опасности (вредное влияние при проведении данной технологической операции)

Причины проявления данной опасности (вредного влияния)

Меры по предотвращению опасности при проведении данной операции

Работа с ЭВМ

Машина ЭВМ

-поражение электрическим током -утомляемость глаз

-нарушение изоляции или отсутствие заземления -длительная работа

-заземление приборов, целостность изоляции; -использование защитного экрана, сокращение времени работы на ЭВМ: 20 минут работы -15минут перерыва

Приготовление растворов из едких и токсичных веществ

Вытяжной шкаф. Пипетка с грушей

-химический ожог -раздражение слизистых, отек легких

-попадание на кожу без СИЗ -вдыхание паров

-работа в СИЗ; -использование вытяжного шкафа

Наименование технологической операции

Оборудование и вещества для проведения операции

Возможные опасности (вредное влияние при проведении данной технологической операции)

Причины проявления данной опасности (вредного влияния)

Меры по предотвращению опасности при проведении данной операции

Приготовление растворов для проведения эксперимента

Мерная посуда, стеклянная пипетка, резиновая груша

-химический ожог -раздражение слизистых, отек легких -порезы

-попадание на кожу без СИЗ -вдыхание паров, попадание в глаза

-работа в СИЗ; -использование вытяжного шкафа

Отжиг источников и нанесение защитных покрытий на них

Силитовая печь, установка для нанесения хромовых покрытий.

Термический ожог

-нарушение термоизоляции -нарушение правил эксплуатации оборудования

-контроль целостности термоизоляции оборудования -работа в соответствии с правилами эксплуатации оборудования


А.9 Оказание первой помощи

) При поражении электрическим током

Прежде всего, необходимо снять напряжение с электрооборудования, вызвавшего поражение, освободить пострадавшего от токоведущего провода. При сравнительно легких поражениях, если работа сердца и органов дыхания не нарушена, и человек не потерял сознания, следует вынести пострадавшего на свежий воздух, расстегнуть стесняющую одежду, дать понюхать нашатырный спирт. В случае потери сознания - сделать искусственное дыхание и закрытый массаж сердца, до прихода врача.

) При химических ожогах Химические ожоги возникают при местном воздействии химически активных веществ на кожу, слизистую оболочку дыхательных путей и глаз. Степень ожога зависит от химической активности и токсичности веществ, его концентрации, температуры, продолжительности действия, а также чувствительностью пострадавшего. Первая помощь при химических ожогах и отравлениях сводится к следующему: при ожогах кислотами и щелочами пораженный участок кожи промывают струёй холодной воды в течение 15 мин. Далее, при ожогах кислотами накладывают примочки из 2 % раствора бикарбоната натрия, а при ожогах щелочами - из 2 % раствора уксусной кислоты, лимонной или виннокаменной кислот.

А.10. Охрана окружающей среды

К мероприятиям по охране окружающей среды, проводимым в ходе данной работы, относятся следующие: - слив концентрированных кислот и щелочей в специальные емкости с последующей нейтрализацией и утилизацией. Характеристики производственных отходов и методов их утилизации приведена в таблице А.5.

Таблица А.5 - Характеристика производственных отходов

Отходы

Агрегатное состояние

Количество отходов

Вредные вещества (примеси)

Примечания

Растворы кислот

Жидкость

-

Кислый раствор

В канализацию

Растворы органических соединений

Жидкость

-

Вредные органические соединения

В канализацию

Вода: подготовка посуды

Жидкость

-

ПАВ

В канализацию

Твердые отходы

Битое стекло, фильтровальная бумага

-

-

В контейнер для мусора


А.11 Методы обращения с радиоактивными отходами

В процессе выполнения работы образовывались жидкие и твердые радиоактивные отходы. Жидкие радиоактивные отходы в зависимости от концентрации радионуклидов сливали в специальные емкости-сборники. Твердые радиоактивные отходы в виде мусора, СИЗ, боя посуды, металлолома, упаковывались в полиэтиленовые пакеты, а затем направлялись в хранилище твердых отходов. Твердые отходы выдерживают определенное время, а затем передают на временное хранение на ЛСК «Радон» или отверждают методом включения в цементную матрицу.

ПРИЛОЖЕНИЕ Б

Б.1 Маркетинговое исследование

Настоящая дипломная работа носит поисковый характер. Целью НИР, является оптимизация процесса нанесениния хромовых покрытий на источники α-излучения путем термического разложения хромоорганической жидкости «Бархос».

Потенциальными потребителями данной идеи являются научно-производственные предприятия специализирующиеся на производстве источников ионизирующего излучения, в частности, производственное объединение ФГУП «Маяк». Так же, в силу того, что изучаемое покрытие герметичное и коррозионностойкое, оно может наносится на любую металлическую поверхность с целью защиты от коррозии. Это несомненно найдет свое применение во многих отраслях промышленности - нефтехимическей, производстве электроники и других.

У данного метода нанесения хромовых покрытий имеется несколько преимуществ:

) Данный метод отличается высокой производительностью и экономичностью;

) Защищаемая поверхность может быть различной формы;

) Цена основного применяемого реагента - хромоорганической жидкости «Бархос» - сравнительна невысока.

К недостаткам можно отнести сложность самого процесса и применение специального технологического оборудования.

В плане применения данного метода для герметизации и защиты источников ионизирующего излучения разумнее организовывать небольшое производство с применением 5-6 установок. Данные масштабы производства позволят удовлетворять спрос на продукцию и упростят соблюдение норм радиационной безопасности, что немаловажно при работе с источниками ионизирующего излучения.

В ходе анализа запатентованных работ в основном были обнаружены сведения о применении хромового покрытия, полученного путем термического разложения хромоорганической жидкости «Бархос», для защиты поверхностей от коррозии. Однако в данной работе рассматривается применение пиролитического хромового покрытия не только для защиты поверхности источника от коррозии и загрязнения, но и защиты окружающей среды от загрязнения радиоактивными материалами.

Б.2 Технико-экономическая оценка результатов исследования

Важным показателем проводимых исследований является договорная цена на научно-исследовательскую работу (НИР) Цн. Она определяется по формуле Б.1:

Цн = Зн ∙(1+ ) ∙ K, (Б.1)

где Зн - затраты на выполнение исследования, предусмотренного планом дипломной работы, руб.;

Р - уровень рентабельности исследования, %;

К ─ коэффициент, учитывающий поощрительную надбавку за качество разработки. Для определения договорной цены рассчитаны текущие затраты на выполнение НИР, к ним относятся:

сырьё, материалы, реактивы;

энергетические затраты;

оплата труда персонала с обязательными начислениями;

амортизация оборудования и приборов для научно-экспериментальных работ.

Б.2.1 Затраты на сырье, материалы и реактивы

Затраты на сырье, материалы и реактивы (Зм), израсходованные на проведение исследования, определены расчетом по формуле (А.2), результаты которого сведены в таблице А.1.

ЗМ= ΣРi · Цi (Б.2)

где Рi  расход i-го вида материальных ресурсов, нат. ед.;

Цi планово-заготовительная цена i-го вида материальных ресурсов, руб.

Таблица Б.1 - Расчет суммы затрат на материалы

Наименование материала

Техническая характеристика

Единица измерения

Израсходованное количество

Цена, руб

Сумма затрат, руб

1

2

3

4

5

6

Азотная кислота

ОСЧ, ГОСТ 11125-84

кг

1

53,8

53,8

Гидроксид натрия

 ЧДА, ГОСТ 4328-77

кг

0,1

54,0

5,4

Этанол

ХЧ, ТУ 6-09-1720-77

л

0,2

125

25

Гексан

ХЧ, ТУ 2631-003-05807999-98

л

0,05

240

12

Натрий фосфорнокислый, 12-водный

ХЧ, ГОСТ 9337-79

кг

0,02

54,0

1,08

Парафин

ГОСТ 23683-89

кг

0,01

69

0,69

Полистирол

ГОСТ 20284-74

кг

0,01

94

0,94

Бензол

ХЧ, ГОСТ 5955-75

л

0,2

185

37

Хромоорганическая жидкость «Бархос»

ТУ-6-01-1149-78

л

0,15

295

33,95

Жидкий азот

-

л

20

1200

Итого





1369,86


Б.2.2 Энергетические затраты

В состав энергетических затрат включены затраты на электроэнергию (ЗЭ), горячую, холодную и дистиллированную воду.

Затраты на электроэнергию определены следующим образом:

ЗЭ = М · КИ · Т · Ц(Б.3)

где М - паспортная мощность электроприборов, использованных при проведении исследования, кВт;

КИкоэффициент использования мощности электрооборудования;

Т - время эксплуатации электрооборудования за весь период выполнения исследования, ч;

Ц - цена 1 кВтч электроэнергии, руб. (Ц = 1,7 руб./кВт·ч)

Затраты на электроэнергию составили:

За = 740· 1,7=1258 руб

Таблица Б.2 - Расчет затрат на электроэнергию.

Наименование оборудования

Паспортная мощность, кВт

Коэффициент использования мощности

Время работы, ч

Расход энергии, кВт ч

Насос механический

0,5

0,9

160

72

Насос диффузионный

2,0

0,9

150

270

Вытяжной шкаф

1,5

0,9

50

77,5

Электронагреватель установки для нанесения хромовых покрытий

2,0

0,9

80

144

Вакуумная печь

5,0

0,9

15

77,5

Весы аналитические

0,008

0,9

5

0,0036

Электроплитка

1,0

0,9

50

45

Дистиллятор

3,0

0,9

20

54

Итого

740,0


Источником горячей и дистиллированной воды в лаборатории является дистиллятор, поэтому расход холодной воды представляет собой сумму расходов на лабораторные нужды, на охлаждение дистиллятора и на получение дистиллированной воды. Для данной НИР суммарный расход составил 250 м3. Цена холодной воды для промышленных потреблений 10,3 руб./м3, тогда затраты на воду составят:

ЗЭ = 10,3∙250 = 2575 руб.

Б.2.3 Затраты на заработную плату

Затраты на основную заработную плату исполнителя (Зи) исследования определены умножением размера месячной заработной платы на число месяцев, отводимых на выполнение дипломной работы:

Зи = 1100 · 6 = 6600 руб.

Основная заработная плата руководителей работы (Зрук) и консультантов (Зконс) определена, исходя из суммарной нормы затрат их рабочего времени на одну дипломную работу (33 и 2 ч соответственно) и среднечасовой заработной платы 335 руб/ч и 200 руб/ч соответственно:

Зрук = 33 · 235 =7755 руб.

Заработная плата консультанта по дисциплине «Охрана окружающей среды» (Зконс) составляет:

З8 =235 · 2=470 руб.

Заработная плата консультанта по экономике (З9) составит:

Зэкон =235 · 2=470 руб.

Дополнительная заработная плата (Здоп) определена в размере 20 % к сумме затрат по статье «Основная заработная плата»:

Здоп = (6600+7755+470+470) ·0,2 = 3059 руб.

Отчисления на социальное страхование (Зсс) принимаются в размере 26 % от суммы основной и дополнительной заработной платы:

Зсс = (6600+7755+470+470+3059) · 0,26 = 4772,04 руб.

Б.2.4 Затраты на стеклянные приборы и посуду

Затраты на стеклянные приборы и посуду определены в зависимости от вида и емкости стеклянных изделий, использованных для выполнения исследовательской работы и цен на них по данным лаборатории. Текущие затраты определены, как 50% от суммарной стоимости этих изделий, приведенной в таблице Б.3.

Таблица Б.3 - Затраты на стеклянные приборы и посуду

Наименование

Объем, см3

Кол-во, шт.

Цена, руб.

Сумма, руб.

Пипетка

1

4

34,00

136,00

Чашка Петри

-

8

13,80

110,4

Цилиндр мерный

10

1

73,00

73,00

Стакан

50

2

14,00

28,00


100

2

24,00

48,00


250

3

37,00

111,00

Колба коническая

250

2

39,00

78,00

Тигель корундовый

50

1

255,00

255,00

Итого

839,40


Так как после завершения исследования посуда была сдана, то в состав текущих затрат включаются только отчисления на бой посуды равные 40% от суммарной стоимости посуды.

Зп = 0,4 ∙ 839,40 = 335,76 руб.

Б.2.5 Сумма амортизационных отчислений

Сумма амортизационных отчислений на реновацию А определена, исходя из стоимости по данным лаборатории использованных для выполнения исследовательской работы оборудования и приборов Ф, годовых норм их амортизации на реновацию На и времени их использования (мес.) для данного исследования Т по формуле (Б.4):

А = Ф ∙ На ∙ Т / (12 ∙ 100)

(Б.4)

Результаты расчета представлены в таблице Б.4.

Таблица Б.4 - Расчет амортизационных отчислений на реновацию

Прибор

Стоимость, руб.

Годовые нормы амортизации на реновацию, %

Время работы, мес.

Сумма амортизационных отчислений, руб.

Дистиллятор

11520,00

8

0,027

24,88

Шкаф вытяжной

35310,00

9

0,067

212,92

Электроплитка

520,00

12

0,067

4,18

Весы аналитические

32150,00

12

0,0067

25,85

Итого

267,83


Для определения общей суммы текущих затрат составлена смета, представляющая собой свод всех текущих затрат Зн на выполнение исследовательской работы за весь период ее выполнения (таблица Б.5.).

Таблица Б.5 - Полная смета затрат на проведение научно-исследовательской работы

Наименование статьи затрат

Сумма, тыс. руб.

Удельный вес, %

1 Сырье, материалы, реактивы, покупные изделия и полуфабрикаты

1369,86

4,9

2 Энергетические ресурсы, в том числе: 2.1 электроэнергия 2.2 вода

 1258,00 2575,00

 4,5 9,3

3. Заработная плата с обязательными начислениями, в том числе: 3.1 основная заработная плата 3.2 дополнительная заработная плата 3.3 обязательные начисления на социальные нужды

 15295.00 3059,00 4772,04

 55.3 11,0 17,2

4. Амортизация: 4.1. стеклянной посуды 4.2. оборудования

 335,76 267,83

 1,2 0,9

итого

27674,49

100%


Б.2.6 Определение договорной цены на НИР

Договорная цена на НИР рассчитывается по формуле Б.1. Уровень рентабельности принимаем равным 25%, коэффициент, учитывающий поощрительную надбавку за качество разработки, принимаем равным 1,1.

Цн = 27674,49 ∙(1+ 0,25) ∙1,1=38052,42 руб.

Б.3 Выводы по технико-экономической оценке результатов НИР

При выполнении данной работы ставилась цель оптимизации процесса нанесения пиролитических хромовых покрытий на источники α-излучения. Поскольку работа носит поисковый характер и посвящена в основном изучению влияния различных факторов на процесс нанесения покрытий, то на данной стадии выполнения работы не представляется возможным проведение экономического анализа. В результате исследований, выяснилось:

1. Используются сравнительно недорогие реактивы и материалы (4,9 %) ;

2. Стеклянные приборы и посуда вполне доступны (1,2 %);

3. Энергетические затраты (4,5 %) и затраты на воду (9,3 %) невелики ;

4.  Основной статьей расходов является основная заработная плата (55,3 %);

5. В целом затраты на научно-исследовательскую работу сравнительно невысоки.

ПРИЛОЖЕНИЕ В

Стандартизация

При выполнении настоящей дипломной работы учитывались требования СТП ЛТИ 0385 КС УКДВ. Порядок введения и контроля за соблюдением стандартов в институте.

Состав работы и содержание ее основных частей соответствует СТП ЛТИ 2.605.01785 КС УКДВ. Виды учебных занятий. Дипломный проект, работа и работа-проект. Общие требования ГОСТ 15.10180 СРПП. Порядок проведения научно-исследовательских работ и ГОСТ 7.322001 СИБИД. Отчет о научно-исследовательской работе. Общие требования и правила оформления.

Разделы работы составлены согласно ГОСТ 7.12003 СИБИД. Библиографическое описание документа. Общие требования и правила составления, ГОСТ 7.1293 СИБИД. Сокращение русских слов и словосочетаний в библиографическом описании, ГОСТ 8.417-2002. Единицы физических величин.

При выполнении экспериментальной части дипломной работы соблюдались санитарные нормы и правила согласно:

. ГОСТ 12.0.00374 ССБТ. Опасные и вредные производственные факторы. Классификация;

. ГОСТ 12.1.00588 ССБТ. Воздух рабочей зоны. Общие санитарно-гигиенические требования;

. СНиП 230595 Естественное и искусственное освещение производственных помещений;

4. ГОСТ 12.4.02175 ССБТ. Системы вентиляционные. Общие требования.

Использованные в работе сырье и материалы соответствовали приведенным ниже в таблице В.1 ГОСТам:

Таблица В.1- ГОСТы на использованные реактивы

Азотная кислота

ГОСТ 11125-84

Гидроксид натрия

ГОСТ 4328-77

Этанол

ТУ 6-09-1720-77

Гексан

ТУ 2631-003-05807999-98

Натрий фосфорнокислый, 12-водный

ГОСТ 9337-79

Парафин

ГОСТ 23683-89

Полистирол

ГОСТ 20284-74

Бензол

ГОСТ 5955-75

Хромоорганическая жидкость «Бархос»

ТУ-6-01-1149-78


ПРИЛОЖЕНИЕ Г

Виды и объем работ, выполненных с использованием ЭВМ

При выполнении настоящей дипломной работы широко использовалась электронно-вычислительная техника.

При помощи ЭВМ были реализовано построение α-спектров источников и общее оформление дипломной работы.

Для обработки экспериментальных данных и построения спектров применялись следующие готовые программные средства: Microsoft Word (версия 2003) и Microsoft Excel (версия 2003).

В результате применения электронно-вычислительной техники была значительно увеличена скорость обработки экспериментальных данных, а также повышена точность ее результатов.

ПРИЛОЖЕНИЕ Д

Патентный поиск

Целью патентного поиска являлось выявление аналогов и прототипов исследованного технологического процесса. В ходе работы были изучены следующие патенты и авторские свидетельства, посвященные проблеме извлечения хрома:

Таблица Д. 1 - Перечень отобранных в процессе поиска аналогов

Страна

№ заявки или охранного документа (а. с. или патента)

Название изобретения

Дата публикации

 РФ

2188877

 Способ нанесения покрытий пиролитических карбидохромовых на поверхность чугунных деталей

10.09.2002

РФ

2094527

Установка для нанесения износостойких покрытий

27.10.1997

РФ

2194088

Устройство для осаждения покрытий из парогазовой фазы

10.12.2002

Рф

2169793

Способ нанесения защитного покрытия на внешнюю поверхность длинномерных металлических изделий

27.06.2001


Похожие работы на - Нанесение защитных покрытий на поверхностные источники ионизирующего излучения методом осаждения хромовых покрытий термическим разложением паров хроморганической жидкости

 

Не нашли материал для своей работы?
Поможем написать уникальную работу
Без плагиата!
Без нейросетей!