Электропривод насоса Д4000-95

  • Вид работы:
    Дипломная (ВКР)
  • Предмет:
    Физика
  • Язык:
    Русский
    ,
    Формат файла:
    MS Word
    1,11 Мб
  • Опубликовано:
    2013-06-07
Вы можете узнать стоимость помощи в написании студенческой работы.
Помощь в написании работы, которую точно примут!

Электропривод насоса Д4000-95

Содержание

Введение

. Задание и характеристики насоса

. Построение характеристик насоса для различных скоростей и построение нагрузочной кривой

. Выбор двигателя

.1 Технические характеристики

. Определение параметров схемы замещения АД по каталожным данным

.1 Расчет параметров Т-образной схемы замещения

.2 Расчет и построение естественной механической характеристики АД

.3 Расчет и построение электромеханической характеристики АД

. Выбор и технические характеристики ПЧ

.1 Основные преимущества преобразователей частоты

.2 Наличие в базовой комплектации

.3 Функциональная схема преобразователя частоты ABS-DRIVE

.4 Технические характеристики преобразователя частоты ABS-DRIVE

.5 Устройство и принцип работы ПЧ

. Эффективность применения ЧРЭП по сравнению с задвижкой

. Определение потерь скольжения

Список используемой литературы

Введение

Турбомеханизмы являются машинами массового применения. Достаточно сказать, что около 25% всей электроэнергии, вырабатываемой в стране, расходуется на электропривод насосов, вентиляторов и компрессоров. Техническое совершенство и экономичность электроприводов турбомеханизмов в значительной степени определяют рациональность использования электроэнергии в народном хозяйстве. Под экономичностью электропривода следует понимать не только его минимальную стоимость и высокие энергетические показатели, но и такое качество электропривода, как регулируемость. Высокая экономичность электропривода позволяет турбомеханизмам производить работу, необходимую по технологическим условиям, с наименьшими энергетическими затратами.

До недавнего времени как в нашей стране, так и в зарубежной практике для привода турбомеханизмов применялись почти исключительно нерегулируемые электроприводы на базе синхронного либо асинхронного двигателей. Отказ от регулируемых приводов объясняется главным образом отсутствием в те годы технических средств для создания экономичных, достаточно мощных регулируемых электроприводов с двигателями переменного тока. Конструкторы турбомеханизмов вынуждены были решать при этом задачи регулирования с помощью традиционных аэро- или гидромеханических средств; однако эти способы отличаются большой сложностью либо неэкономичностью. Только для привода испытательных установок в авиационной промышленности (аэродинамические трубы и др.) создавались сложные системы регулируемого электропривода большой мощности, такие, как электромашинные каскады, системы асинхронного привода с частотным управлением от электромашинных преобразователей и др. Следует попутно отметить, что рост требований к испытательным средствам в авиационной промышленности сыграл положительную роль в создании регулируемого электропривода переменного тока большой мощности.

С начала 60-х годов регулируемый привод привлекает все большее внимание конструкторов как средство повышения эксплуатационного к. п. д. установок, т. е. экономии электроэнергии, и как средство регулирования тех производственных процессов, в которых турбомеханизм используется как звено технологической цепи.

Совершенствование и разработка новых средств электропривода: электродвигателей, тиристорных преобразовательных устройств, полупроводниковых регуляторов и др. - создали материальные предпосылки для массового применения регулируемых электроприводов турбомеханизмов различного назначения.

. Задание и характеристика насоса

Насос устанавливается на фундаменте и соединяется всасывающим 2 и напорным 6 трубопроводами с резервуарами, оборудуется мановакуумметром 3 и манометром 5 для замера давления  и  до и после насоса, задвижкой на выходе 4, приемной сеткой с обратным клапаном 1.

Рис.1. Схема насосной установки.

Для энергетических расчетов транспортировки жидкости используется характеристика насоса (рис.2). Под характеристикой насоса пониматься зависимости напора H, мощности на валу N,коэффициента полезного действия η, допустимой вакумметрической высоты всасывания  от подачи Q при определенной частоте вращения ω, рад/с, рабочего колеса с диаметром D, мм. Характеристика Q - H центробежных насосов в пределах рабочей зоны описываются уравнением квадратичной параболы:

 

где  - фиктивный напор при нулевой подаче, м;  - гидравлической фиктивное сопротивление насоса, .

Рис. 2. Характеристика насоса типа Д4000 - 95 - при n=730 об/мин.

. Построение характеристик насоса для различных скоростей, отличных от номинальных и построение нагрузочной кривой

Применение регулируемого электропривода для управления насосным агрегатом предполагает наличие семейства характеристик насоса для скоростей, отличных от номинальной, которые могут быть рассчитаны по следующей методике. На характеристике насоса, соответствующей номинальной частоте вращения  (рис.3.), выбирается произвольно ряд точек 1,2,3,.. Затем задается скорость желаемого режима . Рассчитываются коэффициенты пересчета:

для координат Q:

 

для координаты H:

 

Для каждой выбранной точки определяются значения  и  по формулам ():

 

 

где ,  - точки на характеристике насоса при ; ,  - точки на характеристике насоса при скорости, отличной от номинальной . По найденным  и  строиться соответствующая характеристика.

Рис. 3. Характеристика насоса для различных скоростей вращения.

В таблица № 1 приводятся значения  и  для различных скоростей рассчитанные по формулам ():

Таблица № 1:


В таблица № 2 приводятся значения  для построения нагрузочной характеристике рассчитанные по формуле квадратичной параболы .

Таблица № 2:

. Выбор двигателя

Двигатель выберем по номинальной мощности насоса предварительно рассчитав ее по формуле:

 

Из каталога выбираем двигатель типа: А4-450Y-8УЗ на 630 кВт.

.1 Технические характеристики

Номинальные значения:

 - мощность двигателя.

 - синхронная скорость вращения.

 - ток статора.

 - Момент номинальный.

 

КПД % при нагрузке в долях от номинальной мощности.

.

 

 

 

cos j при нагрузке в долях от номинальной мощности.

 

 

 

 

 

 

- Маховый момент ротора

 

- Максимально допустимый маховой момент механизма

 

4. Определение параметров схемы замещения АД по каталожным данным


.1 Расчет параметров Т-образной схемы замещения

насос асинхронный двигатель преобразователь

Проведем расчет параметров Т-образной схемы замещения для короткозамкнутого асинхронного двигателя [12].

Определяется ток холостого хода асинхронного двигателя:

 

Где I - номинальный ток статора двигателя, А;

 - номинальное скольжение, о.е.;

ω0 - синхронная частота вращения, рад/с;

U - номинальное фазное напряжение, В;

I11 - ток статора двигателя при частичной загрузке:

 

cosφр* - коэффициент мощности при частичной загрузке, о.е.;

ηр* - КПД при частичной загрузке, о.е.;

р*= Р/Рн - коэффициент загрузки двигателя, о.е.;

Р - мощность двигателя при частичной загрузке, кВт.

Коэффициенты мощности и КПД при частичной загрузке в технической литературе приводятся редко, а для целого ряда серий электрических машин такие данные в справочной литературе отсутствуют. Эти параметры можно определить, руководствуясь следующими соображениями:

современные асинхронные двигатели проектируются таким образом, что наибольший КПД достигается при загрузке на 10-15% меньшей номинальной. Двигатели рассчитываются так потому, что большинство из них в силу стандартной дискретной шкалы мощностей работают с некоторой недогрузкой. Поэтому КПД при номинальной нагрузке и нагрузке р* = 0,75 практически равны между собой, т.е. ηн = η0,75.

коэффициент мощности при той же нагрузке р* = 0,75 сильно отличается от коэффициента мощности при номинальной нагрузке, причем это отличие в значительной степени зависит от мощности двигателя и для известных серий асинхронных двигателей с достаточной для практики точностью подчиняется зависимости, приведенной на рис. (4).

Из формулы Клосса определим выражение для расчета критического скольжения

 

где

Значение коэффициента β находится в диапазоне 0,6 - 2,5(примем β=2).

Рисунок (4). Зависимость cosφ0,75/ cosφн от мощности асинхронного двигателя

Определим коэффициент

 

Тогда активное сопротивление ротора, приведенное к обмотке статора асинхронного двигателя:

 

Активное сопротивление статорной обмотки можно найти по следующему выражению:

.

Определим параметр γ, который позволяет найти индуктивное сопротивление короткого замыкания Хкн:

 

Очевидно, что при отрицательном подкоренном выражении первоначально принятое значение β необходимо изменить.

Тогда индуктивное сопротивление короткого замыкания

 

Для того чтобы выделить из индуктивного сопротивления короткого замыкания Хкн сопротивления рассеяния фаз статора Хн и ротора Х’н, воспользуемся соотношениями, которые справедливы для серийных асинхронных двигателей.

Индуктивное сопротивление рассеяния фазы роторной обмотки, приведенное к статорной, может быть рассчитано по уравнению

 

Индуктивное сопротивление рассеяния фазы статорной обмотки может быть определено по следующему выражению:

 

Согласно векторной диаграмме, ЭДС ветви намагничивания Ет, наведенная потоком воздушного зазора в обмотке статора в номинальном режиме, равна:

 

тогда индуктивное сопротивление контура намагничивания

 

В результате расчетов были получены следующие параметры (табл.3).

Таблица № 3. Параметры двигателя для Т-образной схемы замещения.

R1, Ом

R’2, Ом

X1, Ом

X’2, Ом

Xµ, Ом

sк

1,171

0,768

5,937

8,062

278,52

0,055


Построим характеристики асинхронного двигателя [4].

Определим синхронную угловую скорость двигателя:

 

.2 Расчет и построение естественной механической характеристики АД


 

Рис. 5. Естественные механические характеристики АД.

 

Принимая с допущением  получим:

=2.24

Рассчитанные значения для механической характеристики приведены в таблице ниже:

Таблица № 4.


Определим дополнительные параметры двигателя.

•        Момент критический двигательного режима

 

•        Критическое скольжение

 

•        Номинальная скорость двигателя

 

•        Номинальный момент двигателя

 

•        Максимальный момент двигателя

 = kmax∙Mн

Таблица № 5. Рассчитанные значения дополнительных значений двигателя:



4.3 Расчет и построение электромеханической характеристики АД

Определим зависимость тока ротора I2’ , приведенного к обмотке статора, от скольжения s:

 

График электромеханической характеристики I2’(w)

Рис. 6. График электромеханической характеристики I2’(w)

Номинальный ток ротора двигателя при номинальном скольжении

 

Таким образом, анализ расчетов показывает, что контрольные точки, найденные в соответствии с каталожными данными двигателя, практически совпадают с рассчитанным графиком механической характеристики асинхронного двигателя, поэтому методику определения параметров схемы замещения асинхронного двигателя по его каталожным данным можно считать приемлемой.

Рассчитанные значения для электромеханических характеристик приведены в таблице ниже:

Таблица № 6.



5. Выбор и технические характеристики преобразователя частоты

Преобразователь частоты выбираем по параметрам двигателя, а именно по номинальному току статора, напряжению и мощности. Ниже выбран преобразователь частоты ABS-DRIVE с соответствующими нам техническими характеристиками.

5.1 Основные преимущества преобразователей частоты

·              лучшее соотношения цена/качество;

·              многоуровневая схема формирования выходного напряжения обеспечивает синусоидальную форму выходного тока при минимальном уровне высших гармоник, поэтому отсутствует необходимость установки выходных фильтров электродвигателя для улучшения формы выходного тока;

·              интегрированный силовой многообмоточный трансформатор в составе единого щита и новейшая схема построения преобразовательной части обеспечивают синусоидальность потребляемого тока и минимальное влияние на питающую сеть высших гармоник;

·              повышенная надежность работы, так как даже в случае отказа силовой ячееки продолжится регулирование электродвигателя со снижением выходной мощности до планового ремонта преобразователя;

·              длина кабеля подключаемого электродвигателя до 1000 м (на заказ).

5.2 Наличие в базовой комплектации

·              встроенного многофункционального пульта управления с сенсорным дисплеем;

·              отдельной световой и звуковой сигнализации на дверях щита;

·              полного комплекта эксплуатационной, конструкторской и испытательной документации, оформленной в соответствии со стандартами РФ;

·              отдельного комплекта проектной документации, индивидуально адаптированной к объекту применения преобразователя частоты ABS-DRIVE;

·              функции автоматического шунтирования преобразователя частоты при срабатывании защит, вызывающих его отключение, и перевод электродвигателя на работу напрямую от сети 6 (10) кВ.

·              эффективная система защит и система самодиагностики неисправностей:

от коротких замыканий внутри и на выходе преобразователя частоты;

время - токовая защита;

максимально-токовая защита;

от перегрева преобразователя частоты, в том числе при исчезновении принудительной вентиляции;

от перегрева двигателя (при наличии встроенного термодатчика);

от перенапряжений;

от исчезновения напряжения сети;

от недопустимого повышения и понижения напряжения сети;

защита при отказе силовой ячейки с одновременным ее шунтированием, понижением выходной мощности и сохранением регулирования электродвигателя;

от открытия дверей щита;

·              встроенный многофункциональный ПИД - регулятор, обеспечивающий эффективное автоматическое регулирование технологического параметра (давления, расхода, температуры);

·              встроенная функция работы на группу насосов с подхватом резервных насосов и их переводом на работу от сети 6 (10) кВ;

·              возможность комплектования и согласованной работы широкой гаммы дополнительного оборудования.

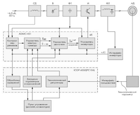
Функциональная схема преобразователя частоты ABS-DRIVE.

Рис. 7. Функциональная схема преобразователя частоты ABS-DRIVE

Технические характеристики преобразователя частоты ABS-DRIVE.

Таблица № 7.

Наименование параметра

Значение

Тип преобразователя частоты

Напряжение питания, кВ

6,0…6,3

Частота питающей сети, Гц

50

Номинальная мощность двигателя, кВт

630

Номинальный выходной ток, А

75

Номинальное выходное напряжение преобразователя, кВ

6

Габаритные размеры:

Ширина (базовая)*, мм

3950

Высота, мм

2635

Глубина, мм

1200

Вес, кг

4700

Коэффициент мощности (при работе под нагрузкой не менее чем 20% от номинальной)

Более 0,96

КПД под полной нагрузкой

Более 0,97

Диапазон изменения выходной частоты, Гц

От 0,5 до 120

Разрешение выходной частоты, Гц

0,01

Перегрузочная способность

120% от номинального тока в течение 1 мин., 150% от номинального тока в течение 3 сек.

Входные аналоговые сигналы (без учета опций)

4 канала (0…10 В/4…20 мA)

Выходные аналоговые сигналы(без учета опций)

2 канала (0…10 В/4…20 мA)

Время разгона/торможения, сек.

От 0,1 до 3000

Условия окружающей среды для работы, оС

От +5 до +40

Условия окружающей среды для хранения и транспортировки, оС

От -40 до +70

Способ охлаждения

Воздушное, принудительное

Допустимая влажность

Менее 90%, без конденсации

Степень защиты корпуса

IP21

Протоколы связи с АСУТП верхнего уровня

Modbus RTU, Profibus DP, DeviceNet, CANOpen, Ethernet и т.д.


Устройство и принцип работы ПЧ.

В течение ряда последних лет ОАО "Электровыпрямитель" совместно с НТЦ Электротехники и транспорта (Москва) ведет работы по освоению промышленного производства преобразователей для высоковольтного асинхронного электропривода переменного тока. Преобразователи разрабатываются на основе отечественных материалов и комплектующих, в том числе на силовых приборах, выпускаемых ОАО "Электровыпрямитель" тиристорах, силовых диодах, ограничителях напряжения, полупроводниковых резисторах, IGBT силовых транзисторах.

Преобразователи частоты для асинхронного электропривода (ВПЧА) предназначены для установки на действующих объектах с асинхронными и синхронными электродвигателями класса напряжений 6 и 10 кВ для обеспечения энергосбережения и повышения эффективности применения за счет плавного регулирования скорости, а также для установки на новых объектах. Кроме энергосбережения использование преобразователей частоты обеспечивает также оптимизацию технологических процессов и ресурсосбережение, устранение пусковых токов двигателей, механических ударов в нагрузке, гидравлических ударов в трубопроводах, увеличение срока службы оборудования.

Состав серии преобразователей для высоковольтного асинхронного электропривода входят преобразователи с выходной мощностью от 500 до 2000 кВт (возможна разработка и более мощных преобразователей).

Преобразователи для высоковольтного асинхронного электропривода выполнены по структуре прямого бестрансформаторного преобразования электрической энергии трехфазной сети 6,3 (10) кВ, 50 Гц в трехфазное напряжение регулируемой частоты 0-55 Гц и содержат следующие основные узлы:

·        узел ввода с ограничением перенапряжений;>

·        тиристорный выпрямитель;

·        фильтр звена постоянного тока;

·        ШИМ-инвертор на IGBT-приборах;

·        фильтр выходного переменного тока.


Преобразователи для высоковольтного асинхронного электропривода обеспечивают плавное регулирование выходной частоты с одновременным регулированием выходного напряжения в диапазоне от 5% до 105% номинальной частоты. Система регулирования преобразователей для асинхронного электропривода осуществляет векторное бездатчиковое управление двигателем и обеспечивает устойчивую работу электропривода при работе на вентиляторы (воздуходувки, насосы и компрессоры)

В ВПЧА асинхронного электропривода предусмотрены следующие защиты:

·        защита от внешних коротких замыканий и перегрузок, при этом мгновенное значение тока короткого замыкания ограничивается допустимым значением;

·        защита от внутренних повреждений (электронная защита путем отключения инвертора; отключение от питающей сети выключением внешнего коммутационного аппарата);

·        защита от нарушений входной сети (защита от неполнофазных режимов; защита от импульсных перенапряжений — варисторы; защита от длительных перенапряжений — электронная и отключение входного напряжения);

·        защита от нарушений функционирования (защита от исчезновения или изменения параметров сети собственных нужд; защита от пропадания сигнала задания частоты через вход 4-20 мА; защита от перегрева, вызванного нарушениями в системе охлаждения); • защита электродвигателя (максимальная токовая защита; защита от перегрузки; защита от работы при обрыве фазы двигателя; защита от работы при

6. Эффективность применения ЧРЭП по сравнению с задвижкой

Основными достоинствами ЧРЭП являются:

плавность регулирования и высокая жесткость механических характеристик, что позволяет регулировать частоту вращения в широком диапазоне;

экономичность регулирования, обусловлена тем, что двигатель работает с малым значением абсолютного скольжения;

возможность снижения пусковых токов. эффективная защита электродвигателей насосных агрегатов , работа электродвигателей и коммутационной аппаратуры с пониженной динамической нагрузкой, что значительно увеличивает срок службы электротехнического оборудования;

значительная экономия за счет оптимизации давления в сетях и уменьшения разрывов трубопроводов;

Недостатками являются:

Сложность и высокая стоимость (особенно высоковольтных) преобразователей частоты.

При использовании ЧРЭП потери мощности определяются только значениями КПД насоса, двигателя и преобразователя частоты.

Регулирование задвижкой:

 

Где  - К.П.Д. насоса;

 - К.П.Д. двигателя;

Частотное регулирование преобразователем частоты:

 

Где  - К.П.Д. насоса;

 - К.П.Д. двигателя;

- К.П.Д. преобразователя частоты.

Таблица № 8.

 Q [м^3/ч]

[кВт]

  [кВт]

 [кВт]

1

3000

573,3666

591,0995

-17,733

2

2600

514,3534

407,1527

107,2006

3

2300

462,7169

299,1405

163,5763

4

1900

388,6151

189,4948

199,1203

5

1500

311,8309

112,7756

199,0554

6

1000

211,2403

52,619

158,6213


Рис. 8 . Сравнительные зависимости потребляемой из сети мощности от подачи ПЧ и задвижки.

7. Определение потерь скольжения


Оценивая экономичность электропривода, целесообразно определить потери при регулировании, и прежде всего потери скольжения:

 

Для построения данной характеристики будем использовать следующие точки:

H, [м]

Q, [м^3/ч]

57

3000

45,302

2600

37,625

2300

28,852

1900

21,75

1500


Составим таблицу:

Таблица Построение характеристики потери скольжения

,[1/c]

H,[м]

M, [кНм]

,[кВт]

1

76,4

57

3000

12090,48

15019,718

2

68,76

45,302

2600

10881,4

12165,936

3

61,12

37,625

2300

9672,385

9612,620

4

53,48

28,852

1900

8463,3

7359,630

5

45,84

21,75

1500

7254,289

5407,099



Рис.9. График потерь скольжения

Список используемой литературы

. Энергоэффективность и энергосбережение в ЭП с вентиляторной нагрузкой: учеб. пособие / В.Н. Ларионов, А.Г. Калинин - Чебоксары: Изд-во Чуваш. ун-та, 2012. -146 с.

. Сайт: http://www.vniir.ru/.

. Сайт: http://www.evoprom-dv.ru.

Похожие работы на - Электропривод насоса Д4000-95

 

Не нашли материал для своей работы?
Поможем написать уникальную работу
Без плагиата!
Без нейросетей!