Исследование воздействия лазерного излучения на сосуды и рецепторы глазного дна

  • Вид работы:
    Курсовая работа (т)
  • Предмет:
    Медицина, физкультура, здравоохранение
  • Язык:
    Русский
    ,
    Формат файла:
    MS Word
    586,28 Кб
  • Опубликовано:
    2013-10-31
Вы можете узнать стоимость помощи в написании студенческой работы.
Помощь в написании работы, которую точно примут!

Исследование воздействия лазерного излучения на сосуды и рецепторы глазного дна

Введение

Современная научно-техническая революция предъявляет все большие требования к органу зрения человека-оператора. Монтажные работы в электронной промышленности производятся постоянно уменьшающимися элементами, их выполнение требует оптических приборов с большим увеличением и вызывает нарастающие нагрузки на зрение. С другой стороны, управление сложными производственными системами, а также высокоскоростными транспортными средствами, сопряжено со зрительным слежением за большим количеством объектов, подчас в сложных условиях видимости. Значительное напряжение зрения вызывают современные средства отображения информации в управляющих системах - видеотерминалы (дисплеи).

Операторский труд предъявляет к органу зрения, в том числе сетчатке, повышенные требования. Специально разрабатываются способы не только восстановления, но и повышения функции зрения.

Профилактика зрительных нарушений включает в себя:

·   проектирование безопасного для человека оборудования,

·   автоматизацию работ,

·   оптимизацию работ, разработку средств индивидуальной защиты,

·   применение оптических и других средств улучшения видимости,

·   улучшение светотехнических условий,

·   рациональный профотбор,

·   применение фармакологических средств,

·   аутотренинг,

·   офтальмотренинг,

·   хирургические методы оптимизации зрительной работоспособности,

·   физиотерапевтические методы воздействия.

(Д.Рэди, 1974; Аветисов Э.С., Розенблюм Ю.З., 1976; Рахманов Б.Н., Чистов Е.Д., 1981; Сомов Е.Е.,1989; Дубровина З.В. с соавт., 1982).

Однако практическая реализация этих рекомендаций в настоящее время представляется затруднительной из-за отсутствия конкретных разработок по всем частным предложениям.

В связи с этим целью настоящей работы является изучение кровенаполнения сосудистой оболочки и функционального состояния сетчатки, в частности цветовой чувствительности при действии лазерного излучения различных длин волн и режимов.

Для достижения поставленной цели надо было решить следующие задачи:

)        Изучить схему лазерного воздействия на глаза добровольцев.

)        Изучить метод регистрации калибра сосудов.

)        Провести математическую обработку полученных данных.

)        Изучить метод аномалоскопии.

)        Провести математическую обработку результатов аномалоскопии.

1. Фотобиостимуляция микроциркуляции крови

Начиная с 70-х годов, ведется эмпирический поиск путей эффективного использования низкоинтенсивного лазерного излучения для улучшения периферической гемодинамики, коррекции агрегатного состояния крови в микрососудах. Экспериментально установлено повышение интенсивности микроциркуляции после лазерного воздействия. При лечении больных с различными формами нарушения микроциркуляции получены обнадеживающие результаты в плане поиска эффективности методов ее биостимуляиии [16, 22, 28, 29]. В последние годы усилился интерес к проблеме повышения устойчивости тканей гипоксическим состояниям под воздействием лазерного облучения, одним из механизмов которого рассматривается активизация процесса микроциркуляции [13, 17, 21].

Существуют убедительные данные, свидетельствующие о том, что в клинических условиях лазерная терапия различных ран и трофических язв активизирует микроциркуляцию в тканях, нормализует проницаемость стенки сосудов, уменьшает отек интерстиция, стимулирует их заживление и эпитализацию [24, 34]. В [12] установлен положительный эффект лазерной терапии у больных с деформирующими артрозами и трофическими нарушениями культей конечностей. Использование ее с применением ГНЛ позволило у этих больных нормализовать тромбообразующую, фибринолитическую активность крови и проницаемость сосудов, снизить вазоспастические реакции, улучшить показатели внутрисосудистой агрегации эритроцитов, повысить уровень капиллярного кровотока. После 10-15 сеансов лазерной терапии (использовались ГНЛ и ИК-лазеры) в [15] были получены возрастание скорости кровотока, уменьшение спастических реакций сосудов, и в целом позитивные сдвиги в лечении больных склеродермией.

Биологический эффект воздействия оптического квантового генератора, излучающего в красной или ближней ИК- спектральных областях, сопряжен с многофакторным влиянием квантов света на те или иные структурно-функциональные компоненты системы микроциркуляции.

В [17, 18, 19] были проведены экспериментально-клинические изучения влияния низкоинтенсивных аргонового, гелий-неонового и полупроводникового лазеров на состояние микроциркуляции в печени, пиальной системе, конъюнктиве, надпочечниках в тканях нижних конечностей. Мониторинг за состоянием микроциркуляции осуществлялся с помощью биомикроскопии, лазерной соплеровской флуометрии и других методов объективизации состояния капиллярного кровотока.

Как показали результаты исследований, в основе стимулирующего эффекта на микроциркуляцию низкоинтенсивного лазерного излучения в крайней и ближней ИК - спектральных областях лежат два процесса: собственно усиление гемомикроциркуляции и активизация новообразования капилляров. Активизация кровотока в тканях обусловлена расширением артериолярных сосудов, включением дополнительного числа капилляров в кровоток из числа резервных, в результате чего повышается уровень метаболических процессов в клетках, что в свою очередь ведет к повышению температуры внутри органов.

При биомикроскопии печени у добровольцев уже на 1-ой минуте можно отчетливо наблюдать, что локальное облучение поверхности печени ГНЛ оказывает стимулирующее влияние на кровоток по микрососудам как в интактных, так и в ишемизированных областях, что сопряжено с увеличением кровенаполнения микрососудов и скорости движения крови. В результате происходит исчезновение зернистости потока, а толчкообразный ток в посткапиллярно-венулярном отделе сменяется плавным течением; одновременно увеличивается показатель динамического гематокрита. Положительный эффект локальной активизации микроциркуляции достигается при облучении ГНЛ в течение 2-5 мин. После прекращения лазерного воздействия эффект активации микроциркуляции обычно сохраняется в течение 20-30 мин. Вполне очевидно, что повторное воздействие от 7 до 10 раз позволяет добиться более стойкого эффекта. Однако уточнение конкретных параметров лазерного воздействия должно вестись применительно каждому заболеванию с учетом индивидуальных особенностей пациентов.

Выраженность микроциркуляторных реакций зависима в пределах плотностей мощности лазерного излучения от 5 до 250 мВт/см2. Превышение дозы воздействия при прямом облучении микрососудов более 1-2 Дж/см2 вызывает вначале дисфункциональные, а затем и деструктивные изменения в системе микроциркуляции, выражающиеся в резкой локальной атонии стенки микрососудов и локальном пристеночным тромбообразовании.

При облучении печени полупроводниковым лазером «Узор» в течение 32 с наблюдается незначительное повышение скорости кровотока и улучшение рисунка посткапиллярно-венулярного отдела микроциркуляторного русла, а при увеличении экспозиции до 4 мин 16 с наряду с повышением скорости кровотока отмечаются зернистость и выраженная гиперемия печени, которая развивается к 4-5-ой минуте.

Приведенные экспериментальные данные свидетельствуют о стимулирующем влиянии излучения ГНЛ и полупроводникового лазеров на интрагепаральную микроциркуляцию в соответствующих дозовых диапазонах. При сравнении результатов воздействия ГНЛ и полупроводникового лазеров можно сделать вывод, о том, что излучение ГНЛ вызывает выраженные изменения в интенсивности кровотока во всех звеньях микроциркуляторного русла, а облучение полупроводниковым лазером ведет к выраженной гиперемии в посткапиллярно-венулярном отделе микроциркуляторного русла.

В работе [30] исследовали преобразование капилляров в зависимости от длительности экспозиции облучения лазером. Исследования проводили на 55 добровольцах. В качестве источника облучения использовали низкоинтенсивный ГНЛ - ЛГН-105 с λ=632.8 нм, выходная мощность - 20 мВт, плотность падающей мощности - 0.76 мВт/см2, время экспозиции от 1 с до 3 часов, достоверная динамика изменения длины капилляров происходит уже при 10-ти секундном облучении людей лазером. При последующем удлинении времени облучения наблюдается увеличение плотности капиллярного русла, пик, интенсивности которой констатируется на 1-5-ой мин лазерной экспозиции и на 10-30% превышает контрольные значения. Далее отмечается период относительной стабилизации, когда величины показателей удерживаются с небольшими колебаниями на сравнительно постоянном уровне. Начиная с 30-ти минутного воздействия лазерного излучения на матку, плотность микроциркуляторного процесса снижается, достигая к 3-м часам непрерывного облучения 5-15 % контрольного уровня.

В [27] исследовано направленное воздействие лазерного излучения на микрососуды мозга и состояние кровотока в них. Эксперименты проводились на добровольцах в условиях достаточно длительного мониторинга за состоянием микроциркуляции в пиальной системе, осуществляющей кровоснабжение коры большого мозга. Луч ГНЛ (ЛГН-104 - λ=633 нм, выходная мощность - 50 мВт и ЛГ-75 - выходная мощность - 4-6 мВт) проецировался на микрососуды через оптическую систему контактного микроскопа таким образом, что в фокальной плоскости микроскопа диаметр лазерного пятна составлял 10-20 мкм. Это позволяло избирательно воздействовать на отдельные компоненты микроциркуляторного русла. Лазерному воздействию длительностью от 1 до 30 мин подвергали поочередно все звенья микроциркуляторного русла пиальной системы: артериолы, прекортикальные артериолы, капилляры, посткортикальные венулы, венулы, артериолярные и венулярные анастомозы. Реактивность микрососудов оценивалась по изменению их диаметра в зоне воздействия лазерного луча, а также выше и ниже этой области.

Существенным оказывается то, что сфокусированный луч ГНЛ вызывает локальные изменения тонуса гладких миоцитов в стенке микрососудов. По мере возрастания времени лазерного воздействия и увеличения его дозы формируется зона локального расширения артериол протяженностью до 100-150 мкм. Сначала возникает местное расширение артериолы, которое через 5-7 мин распространяется по сосуду в обе стороны, захватывая участки, непосредственно не подвергавшиеся лазерному воздействию. Постепенное расширение зоны торможения активности гладких миоцитов в стенке сосудов замедляется и формируется асимметрическое выбухание, в большей мере смещенное по ходу тока крови в сосуде.

Величина дилатации артериол в пиальной системе прямо пропорциональна времени воздействия и находится в обратной зависимости от диаметра микрососуда. Так у артериол II порядка (диаметр - 40-50 мкм) на 6 минуте воздействия увеличение диаметра составляет 3% от исходного уровня, тогда как артериол III порядка (диаметр в 2 раза меньше - 25-30 мкм) оно достигает 27 % (P<0.05); к 18-й минуте воздействия диаметр артериол III порядка увеличивается примерно в 2 раза. Сопутствующие изменения микроциркуляции характеризуются локальной гиперемией и общей активизацией кровотока. При мощности ГНЛ 5-10 мВт дилатация артериол, равно и венул, возникает на 3-9-й минуте. Причем выраженность реакции в этот момент максимальная и дальнейшее облучение (до 60 мин) изменений просвета сосудов не вызывает. С ростом выходной мощности воздействия ГНЛ до 50 мВт латентное время ответа уменьшается до 1 мин. При увеличении времени экспозиции до 18 мин степень дилатации микрососудов увеличивается. Это свидетельствует о дозозависимом эффекте воздействия ГНЛ на микрососуды.

Чувствительность разных отделов микроциркуляторного русла к лазерному воздействию неодинакова, что стоит в прямой связи с различиями в морфологических, функциональных и гемодинамических свойствах микрососудов, расположенных в разных зонах тканевого микрорегиона. Следовательно, реактивность микрососудов определяется не только параметрами лазерного воздействия, но и гистопографическими свойствами артериол и венул. Наибольшей чувствительностью к лазерному воздействию в мозге обладают самые мелкие прекортикальные артериолы, которые являются конечным звеном многократно ветвящихся пиальных сосудов. Они, как правило, отличаются малым диаметром (12-18 мкм) и относительно большой протяженностью (до 400 мкм). Степень изменчивости их диаметра составляет около 40-50% от исходного уровня. Более крупные артериолы (от 20 до 50 мкм), которые расположены дальше от капилляров, отличаются более низкой чувствительностью к фотовоздействию. Увеличение их диаметра не превышает 20%. Изменения параметров сосудов венулярного звена при лазерном воздействии выражены в меньшей степени. В 67% случаев диаметр венул в течение 30 мин практически оставался без изменения. Среди венул более заметна реакция посткортикальных сосудов диаметром 30-45 мкм. В ответ на лазерное облучение их диаметр увеличивался примерно на 15%, превышая исходный уровень.

Основными звеньями, опосредующими лазерное воздействие на микрососуды и преобразующими их в изменения микроциркуляторного потока, являются сократительный аппарат гладких миоцитов, подвижность эдотелиоцитов и активность поверхностно-рецепторного аппарата лейкоцитов. Наиболее изученной в настоящее время является сократительная активность гладких миоцитов, благодаря спонтанной активности, которых поддерживается базальный тонус микрососудов. Одним из проявлений миогенной активности микрососудов являются вазомоции, обусловливающие ритмические изменения интенсивности капиллярного кровотока и поддержание на оптимальном уровне кровенаполнение нутритивного звена системы микроциркуляции. Возможность воздействия лазерного излучения на сократительную активность гладких миоцитов и усиление в результате фотоактивации вазомоций является патогеническим обоснованием применения лазерной терапии при нарушениях микроциркуляции и сопутствующих трофических расстройствах.

Другим аспектом фотоактивации является сравнительно медленно протекающий процесс перестройки микроциркуляторного русла, который ведет к пролонгированному улучшению условий трофики тканей. Процессы эти в основе своей имеют фотоиндуцированный ангиогенез. В условиях лазерной терапии при стимуляции рапаративных процессов отмечается также новообразование капилляров, что ведет к включению механизмов длительной адаптации системы микроциркуляции и улучшению трофики тканей на основе ее структурной перестройки. Для стимуляции неоваскулогенеза плотность мощности лазерного излучения не должна быть большой. По данным [9], она колеблется в пределах 0,1-100 мВт/см2. Существенно, что лазерная энергия должна подаваться дробными дозами на протяжении довольно длительного времени (10-15 сеансов). Не последнюю роль играют, видимо, индивидуальная чувствительность организма к фотобиологическому воздействию, исходный уровень васкуляризации тканей, а также оптические свойства тканей. Превышение оптимальных доз лазерного облучения может привести к обратному эффекту - угнетению неоваскулогенеза.

Согласно [3], при лечении лучевых язв кожи, полученных в результате лучевой терапии злокачественных новообразовании, с помощью облучения их ГНЛ, эффективность терапии зависит от новообразования микрососудов и восстановления тканевой микроциркуляции в зоне лучевой язвы.

Улучшение микроциркуляции, связанное со стимуляцией новообразования капилляров, развивается по механизмам долговременной адаптации. В опытах по изучению влияния квантов красного света при развитии коллатералей при перевязке основной магистрали конечности у добровольца показано, что при дробном облучении конечности ГНЛ (плотность мощности - 5-7 мВт/см2, в течение 20 дней ежедневно) в области формирования коллатералей при разовой дозе 0,3-0,5 Дж/см2 удается добиться ускорения образования коллатералей и увеличения числа сосудов микроциркуляторного русла на единицу площади ткани. Это свидетельствует об улучшении мышечной циркуляции при восстановлении коллатерального кровотока. Данный стимулирующий эффект лазерного облучения сопряжен с новообразованием микрососудов, что в основе своей имеет усиление пролиферативной активности эндотелиоцитов [16].

Целью исследования работы [31] было изучение микроциркуляторных механизмов гомеостаза органа зрения под влиянием низкоинтенсивного лазерного излучения. Для решения поставленной задачи были использованы методы биомикроскопии микроциркуляторного русла коньюктивы и лимфоангиографии бульбарной коньюктивы. Для облучения использовали ГНЛ ЛГН-203 (от 0,1 до 0,5 мВт/см2). Время экспозиции выбиралось в пределах от 15 до 60 секунд. Курс лечения составлял 10 сеансов. Микроциркуляция была изучена у 26 больных с дистрофиями сетчатки и атрофией зрительных нервов. Наряду с улучшением зрительных функций у всех больных было выявлено дополнительное количество функционирующих сосудов, уменьшение аваскулярных ишемических зон, расширение капилляров и венул конъюнктивы. Лимфоангиографические исследования показали увеличение объемной скорости лимфообращения непосредственно после одного сеанса в среднем в два раза. По мере поэтапного восстановления зрительных функций, скорость вновь приближалась к первоначальной, однако была несколько выше исходной.

Т.о. механизм терапевтического действия низкоинтенсивного излучения ГНЛ, заключающийся в активации лимфообращения и усиления капиллярного кровообращения в условиях офтальмопотологии в процессе поэтапного восстановления зрительных функций.

Суммируя представленные данные, можно отметить, что эффект лазерного воздействия на систему микроциркуляции неоднороден и существенно зависит не только от структурно-функциональных свойств микрососудов, их различной чувствительности к лазерному влиянию, локальной интенсивности микроциркуляции и степени ее изменчивости, но и от параметров лазерного излучения (длины волны, плотности мощности, режима и продолжительности воздействия).

2. Описание установки

.1 Описание функциональной схемы установки

В приборе учтены оптические и физиологические характеристики органа зрения, а также его функциональные возможности.

В связи с тем, что прямым лазерным лучом можно действовать лишь на малые участки сетчатой оболочки глаза, а цвето- и световоспринимающие рецепторы находятся по всей поверхности сетчатки, в установку ввели рассеиватель для увеличения площади облучаемого поля.

Учитывая назначение установки и, связанную в связи с этим, необходимость изменять энергетическую освещенность в широких пределах, предусмотрен набор фильтров.

В установке имеется бинокулярная система для одновременного действия излучения на оба глаза испытуемого.

Имеется возможность смены источника излучения.

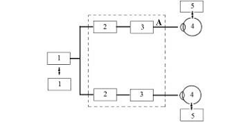
Таким образом, функциональная схема установки имеет вид:

Рисунок 2.1.1 Функциональная схема установки

Обозначения: 1 - лазеры (полупроводниковый зеленой области спектра с λ=0,53 мкм, полупроводниковый красной области спектра с λ=0,67 мкм), 2 - набор фильтров, 3 - рассеиватель, 4 - глаза, 5 - измеритель мощности, А - бинокулярная система

2.2 Описание оптической схемы установки

Оптическая схема установки включает в себя: 1 - лазер, 2 - полупрозрачное зеркало, 3 - призма, 4 - сменные фильтры, 5 - рассеиватель, 6 - глаза.

Рисунок 2.2.1 Оптическая схема установки

Обозначения: 1 - лазер, 2 - полупрозрачное зеркало, 3 - призма, 4 - сменные фильтры, 5 - рассеиватель, 6 - глаза

Работа установки осуществляется следующим образом. Луч лазера /1/ попадает на зеркало /2/, которое делит луч на два адекватных по мощности луча. Один луч проходит через зеркало /2/, а другой, отражаясь, попадает на призму /3/, установленную таким образом, чтобы отраженный луч шел параллельно первому. Так формируются два канала бинокулярной системы. Каждый канал имеет набор фильтров /4/ для изменения мощности. Фильтры изготовлены из стекла HC-8, коэффициенты пропускания фильтров равны 25, 10, 5%. Выбор марки производился из каталога цветного стекла на основании следующего соотношения:


τ 1λ - коэффициент пропускания стекла толщиной l /мм / для монохроматического света длиной волны λ.

После прохождения фильтра, излучение попадает на рассеиватель /6/, выполненный из молочного стекла МС-13 и далее на глаз пациента.

Перемещением рассеивателя вдоль оси луча достигается изменение площади засветки сетчатой оболочки глаза /7/ пациента. Диаметр пятна изменяется от 2 до 20 мм.

Тотальная засветка сетчатки достигается при положении рассеивателя в плоскости переднего полюса роговицы.

3. Описание метода исследования сосудов глазного дна

Состояние сосудов глазного дна оценивалось методом телевизионной капилляроскопии с использованием телевизионного ангиофлуориметра СО-1. Эта система предназначена для исследования микроструктур глаза и других биологических объектов в отраженном свете видимой области спектра.

.        оптический диагностический прибор - ретинофот фирмы Карл - Цейс Йена;

.        камера телевизионная - КТ - 188;

.        устройство формирования телевизионного сигнала;

.        видеоконтрольное устройство - ВК - 2 3В60;

.        видеомагнитофон - "Электроника" ВМ 12;

Данные узлы соединены между собой кабелями. Телевизионная камера устанавливается на оптическом приборе, воспринимающем изображение на сетчатке. Система обеспечивает получение телевизионного изображения исследуемого объекта, а также запись на видеокассету, с последующим воспроизведением. Структурная схема аппаратуры СО-1 представлена на рисунке 4.7.

Рисунок 3.7 Структурная схема СО-1

Оценка калибра сосудов, их соотношения проводились до действия лазерного излучения, через пять, десять дней облучения и после окончания на пятый день восстановительного периода.

За 40 минут до проведения исследования добровольцам закапывали в глаз однопроцентный раствор мезатона по 1 - 2 капли. После расширения зрачка глаз устанавливали перед объективом оптического прибора - ретинофота. Изображение исследуемого объекта проецируется с оптического диагностического прибора на фотослой передающей трубки телевизионной камеры. В телевизионной камере оптическое изображение исследуемого объекта преобразуется в видеосигнал, который с выхода телевизионной камеры транслируется в устройство формирования телевизионного сигнала.

На экране видеоконтрольного устройства (ВКУ) имеется возможность наблюдать исходное изображение исследуемого объекта. С помощью наведения ретинофота на глаз человека добивались на экране ВКУ четкого изображения сосудов глазного дна. Используя видеомагнитофон, производили запись полученного изображения на видеокассету, регистрировалась область диска зрительного нерва. При воспроизведении и записи на ВКУ отбирали интересующие нас телевизионные кадры в моменты времени, когда артерии и вены видны наилучшим образом и запоминали их в режиме «Стоп-кадр». В дальнейшем проводили измерения диаметра артерий и вен первого калибра и рассчитывали их соотношения (артериовенозный коэффициент М).

Рисунок 3.8 Изображение сетчатки глаза на экране ВКУ n-го добровольца

Рисунок 3.9 Измерение диаметра артерий и вен первого калибра и расчет их соотношения

Рисунок 3.10 Изображение сетчатки глаза на экране ВКУ m-го добровольца

Рисунок 3.11 Измерение диаметра артерий и вен первого калибра и расчет их соотношения

Одновременно исследовалась острота цветоразличения. Метод аномалоскопии позволяет определить функциональное состояние колбочкового аппарата зрительного анализатора испытуемых по величине порогов цветоразличения на аномалоскопе типа АН-59 отдельно по каждому из трех систем приемников сетчатой оболочки - красно-, зелено-, синечувствительному. За величину порога цветоразличения принималась величина минимальных цветовых различий, которые могут восприниматься зрительным анализатором человека. Исследование остроты цветоразличения считается показательным методом тонкой диагностики функционального состояния зрительного анализатора и дает возможность оценки действия на человека различных факторов внешней и внутренней среды. Определение порога цветоразличения проводилось при максимальной яркости левого тестового полуполя аномалоскопа путем сравнения его с изменяющимся цветом правого полуполя.

Рисунок 3.12 Метод аномалоскопии по красному цвету

Рисунок 3.13 Метод аномалоскопии по синему цвету

Рисунок 3.14 Метод аномалоскопии по зеленому цвету

4. Результаты исследований

.1 Результаты обработки данных капилляроскопии

Рассеянное излучение полупроводникового лазера зеленой области спектра с длиной волны 0,53 мкм, энергетической освещенности 6x10-8 Вт/см при времени воздействия 2 и 5 минут, направлялось в глаза добровольцев с помощью специальной офтальмологической насадки. Исследовалось состояние сосудов глазного дна до действия излучения, после 5, 10 дней действия и в восстановительный период, через 10 дней после действия излучения. Результаты исследований представлены в таблице 5.1.1.

Таблица 5.1.1

Состояние сосудов глазного дна добровольцев в динамике эксперимента

 λ, мкм

Время облучения, мин.

 ПМ, Вт/см2

Наименование изучаемого параметра

Дни исследования





До действия

5

10

Восстановление

 

2

6*10-8

Калибр артерии, усл. ед.

4,1 ±0,2

5,4±0,2

5,4±0,3

6,1 ±0,2

 0,53



Калибр вены, усл. ед.

6,2±0,3

6,7±0,2

6,4±0,2

7,8±0,3




Артерио- венозный коэффициент

0,66±0,02

0,84±0,03

0,84±0,02

0,78±0,02


5

6*10-8

Калибр артерии, усл. ед.

4,1 ±0,2

4,4±0,2

4,8±0,2

5,6±0,3

 0,53



Калибр вены, усл. ед.

6,3±0,3

6,7±0,3

6,0±0,3




Артерио- венозный коэффициент

0,65±0,02

0,65±0,02

0,70±0,03

0,93±0,03

Рисунок 5.1.1 Изменение калибра артерий и вен в динамике действия полупроводникового лазера зеленой области спектра с λ=0,53 мкм в течение 2 минут

Рисунок 5.1.2 Изменение калибра артерий и вен в динамике действия полупроводникового лазера зеленой области спектра с λ=0,53 мкм в течение 5 минут

Рассеянное излучение полупроводникового лазера красной области спектра с длиной волны 0,67 мкм, энергетической освещенности 2x10-7 Вт/см при времени воздействия 2 и 5 минут, направлялось в глаза добровольцев с помощью специальной офтальмологической насадки. Исследовалось состояние сосудов глазного дна до действия излучения, после 5, 10 дней действия и в восстановительный период, через 10 дней после действия излучения. Результаты исследований представлены в таблице 5.1.2.

Таблица 5.1.2

Состояние сосудов глазного дна добровольцев в динамике эксперимента

λ, мкм

Время облучения, мин.

ПМ, Вт/см2

Наименование излучаемого параметра

Дни исследования





До действия

5

10

Восстанов-ление

0,67

2

2*10-7

Калибр артерии, усл. ед.

4,1 ±0,2

5,3 ±0,2

5,0 ±0,3

6,0 ±0,2




Калибр вены, усл. ед.

6,3 ±0,3

6,7 ±0,2

6,0 ±0,1

7,6 ±0,3




Артерио-венозный коэффициент

0,65 ±0,02

0,79 ±0,03

0,83 ±0,02

0,78 ±0,02

0,67

5

2*10-7

Калибр артерии, усл. ед.

4,0 ±0,2

4,4 ±0,3

5,3 ±0,2

6,1 ±0,3




Калибр вены, усл. ед.

6,0 ±0,3

7,0 ±0,3

6,0 ±0,3

6,6 ±0,3




Артерио-венозный коэффициент

0,66 ±0,02

0,63 ±0,02

0,88 ±0,03

0,93 ±0,03


Таблица 5.1.3

Состояние сосудов глазного дна добровольцев в динамике эксперимента

 λ, мкм

Время облучения, мин.

ПМ, Вт/см2

Наименование изучаемого параметра

Дни исследования





До действия

5

10

Восстановление


2

Калибр артерии, усл. Ед.

4,1 ±0,2

5,4±0,2

5,4±0,3

6,1 ±0,2

 0,53



Калибр вены, усл. Ед.

6,2±0,3

6,7±0,2

6,4±0,2

7,8±0,3




Артерио- венозный коэффициент

0,66±0,02

0,84±0,03

0,84±0,02

0,78±0,02


5

6*10-8

Калибр артерии, усл. Ед.

4,1 ±0,2

4,4±0,2

4,8±0,2

5,6±0,3

 0,53



Калибр вены, усл. Ед.

6,3±0,3

6,7±0,3

6,9±0,3

6,0±0,3




Артерио- венозный коэффициент

0,65±0,02

0,65±0,02

0,70±0,03

0,93±0,03

 0,67

2

2*10-7

Калибр артерии, усл. Ед.

4,1 ±0,2

5,3 ±0,2

5,0 ±0,3

6,0 ±0,2




Калибр вены, усл. Ед.

6,3 ±0,3

6,7 ±0,2

6,0 ±0,1

7,6 ±0,3




Артерио-венозный коэффициент

0,65 ±0,02

0,79 ±0,03

0,83 ±0,02

0,78 ±0,02

 0,67

5

2*10-7

Калибр артерии, усл. Ед.

4,0 ±0,2

4,4 ±0,3

5,3 ±0,2

6,1 ±0,3




Калибр вены, усл. Ед.

6,0 ±0,3

7,0 ±0,3

6,0 ±0,3

6,6 ±0,3




Артерио-венозный коэффициент

0,66 ±0,02

0,63 ±0,02

0,88 ±0,03

0,93 ±0,03

По данным таблицы 5.1.2 и графиков к ней мы можем наблюдать эффективность воздействия лазерного излучения красной области спектра с длиной волны λ=0,67 мкм. Здесь так же, как и при использовании лазерного излучения зеленой области спектра, при воздействии в течение 2-х минут происходит расширение артерий и вен, которое не уменьшается после восстановления глаза, и небольшое увеличение артерио-венозного коэффициента. При воздействии в 5 минут, расширяются вены и артерии, но после восстановления вены возвращаются к исходному размеру. Однако происходит сильное увеличение артерио-венозного коэффициента.

По данным таблиц и графиков мы можем сделать вывод, что при воздействии лазерным излучением красного и зеленого областей спектра с длинами волн λ=0,67 мкм и λ=0,53 мкм при времени 5 минут заметно увеличивается артерио-венозный коэффициент. Это происходит, в основном, за счет расширения артерий (с 4,1 до 5,6 усл. ед. при воздействии лазерным излучением λ=0,53 мкм, с 4,0 до 6,1 при воздействии лазерным излучением λ=0,67 мкм). При этом расширение вен происходит слабо, либо вообще не происходит (с 6,3 до 6,0 усл. ед. при воздействии лазерным излучением λ=0,53 мкм, с 6,0 до 6,6 при воздействии лазерным излучением λ=0,67 мкм). Понижение функции зрения, снижение светового и цветового зрения, развитие зрительного утомления сопровождается нарушением кровообращения органа зрения (Кацнельсон, Л.A., 1977). Увеличение артерио-венозного соотношения за счет увеличения калибра артерий улучшает кровоснабжение органа зрения.

.2 Результаты обработки данных цветоразличения

Проведена математическая обработка результатов порогов цветовосприятия по трем цветоприемникам.

Результаты обработки представлены в таблице 5.2.1.

Таблица 5.2.1

Пороги цветового зрения при действии лазера

λ, мкм

Время действия

ПМ, Вт/см2

До действия

После 5 дней действия лазера

После 10 дней действия лазера

Цвета

0,67

5’

2*10-7

11,4±0,4

6,7±0,3

6,2±0,2

Синий




11,7±0,3

7,9±1,1

7,5±0,2

Красный




10,7±0,4

6,9±1,1

6,6±0,2

Зеленый

0,67

2’

2*10-7

10,8±0,3

10,5±0,3

9,7±0,3

Синий




11,0±0,3

10,3±0,3

9,5±0,3

Красный




9,7±0,3

9,2±0,3

8,7±0,2

Зеленый

0,53

5’

6*10-8

13,2±0,4

7,6±0,5

4,7±0,2

Синий




11,3±0,4

8,0±0,5

6,2±0,2

Красный




11,7±0,4

8,5±0,5

4,4±0,1

Зеленый

0,53

2’

6*10-8

13,4±0,5

10,2±0,7

9,1±0,5

Синий




11,9±0,5

8,2±0,5

7,4±0,3

Красный

8,7±0,5

6,0±0,2

Зеленый

0,67

5’

2*10-7

4,7±0,2

4,7±0,2

7,2±0,2

Синий




7,4±0,2

7,2±0,2

8,3±0,2

Красный




6,5±0,2

5,1±0,2

7,5±0,2

Зеленый

0,67

2’

2*10-7

9,0±0,2

8,3±0,2

9,7±0,3

Синий




8,8±0,2

8,2±0,2

9,8±0,3

Красный




8,0±0,2

7,8±0,2

9,0±0,2

Зеленый

0,53

5’

6*10-8

4,1±0,1

4,1±0,2

5,0±0,2

Синий




5,5±0,1

5,5±0,2

5,7±0,2

Красный




3,5±0,1

3,6±0,2

4,1±0,2

Зеленый

0,53

2’

6*10-8

10,2±0,3

9,8±0,3

8,7±0,2

Синий




8,4±0,3

7,1±0,3

6,7±0,2

Красный




7,7±0,3

7,4±0,2

6,4±0,2

Зеленый


Из таблиц следует, что наибольшее увеличение цветоразличения наблюдается при воздействии полупроводниковым лазером зеленой области спектра с длиной волны 0,53 мкм, энергетической освещенности 6x10-8 Вт/см, при времени 5 минут.

Выводы

.        Улучшение кровенаполнения сосудов глазного дна приводит к повышению цветоразличения и соответственно повышению функционального состояния сетчатой оболочки глаза.

.        Для улучшения цветоразличения рекомендуется использовать рассеянное лазерное излучение зеленой области спектра длиной волны λ=0,53 мкм с энергетической освещенностью равной 6x10-8 Вт/см2.

3.      Для реализации данного способа необходима разработка прибора.

лазерное излучение глаз аномалоскопия

Литература

. Алферов Н.Н., Рабичев И.Э., Шуко А.Г. Результаты применения гелий-неонового лазера в лечении амблиопии у детей. - Тез. Межд. конференции «Новое в лазерной медицине и хирургии» ч. 2, М.: 1990, с. 175-176.

. Бардычев И.С., Ким Ю.А. Применение лазеров в хирур-гии и медицине - Мат. Межд. симпозиума, М.: 1988, т. I, с. 128-130.

. Вейко В.П., Сербии А.И. Определение предельно допустимых доз облучения и расчет границ лазероопасных зон. (Методические указания) - Л.: ЛИТМО, 1986.

. Гаусман Б.Я., Елисеенко В.И., Епишин Н.М. Различные виды лазерных излучений в профилактике нагноений послеоперационных ран. - Мат. Межд. конференции «Новое в лазерной хирургии и медицине» М.: Б.и., 1991.

. Глазков В.Н. Жетов Г.И., Подольцев А.С. и др. О но- вых возможностях применения лазерного излучение ближнего ИК диапазона в лечении заболеваний глазного дна. - Известия АН СССР. Серия физическая, т.54, № 10, 1990, с. 1941-1946.

. Девятков Н.Д., Зубкова С.М., Лапрун И.Б. Сравнитель-ный анализ биологического действия излучения ГН и ГК лазеров. - Электронная промышленность, 1984, № 10.

. Дюба В.М., Яговдин Н.Э., Мостовников В.А., Нечаев С.В. Опыт применения низкоинтенсивного лазерного излучения в дерматологии. - Тез. докл. III Дальневосточной научно-практической школы-семинара «Лазерная техника и лазерная медицина» Хабаровск: 1989.

. Евстигнеев М.С. - Сов. Мед., 1988, № 2, с. 43-46.

. Зиновьева Е.Б. Метод комбинированной гелий-неоновой лазеростимуляции в лечении центральных хориоретинальных дистрофий. - Тез. докл. Всероссийской научно-практической конференции молодых ученых "Офтальмохирургия и применение лазеров в офтальмологии", 1990, с. 52-53

. Илларионов В.Е. Теоретические и практические аспекты сочетанного и последовательного низкоэнергетического лазерного излучения различного диапазона., Тез. Межд. конференции «Новое в лазерной медицине и хирургии» ч.2, М.: 1990.

. Калинникова Л.Г., Берглезов М.А., Угнивенко В.И. Применение лазеров в хирургии и медицине., Мат. Межд. симпозиума. М.: 1988, т. I., с. 168-170

. Кипшидзе Н.Н., Чапидзе Г.Э., Марсагишвили Л.А. Применение лазеров в хирургии и медицине - М.: 1988, т. II., с. 18-19.

. Кириллов А.И., Морсков В.Ф., Устинов Н.Д. Дозимет-рия лазерного излучения. - М.: «Радио и связь», 1983.

. Ковалев В.М.» Кривенко Э.Ф. Применение лазеров в хирургии и медицине - Мат. Межд. симпозиума, М.: 1988, Т. II, с. 199-200.

. Козлов В.И. Успехи физиологических наук - 1987, т.18, с. 49-75.

. Козлов В.И. Литвин Ф.Б., Терман О.А. Медико-соци-альные аспекты проблемы «Человек-океан» Мат. конфер. - Владивосток: 1988 - с. 308-309.

. Козлов В.И.» Терман 0.А. и др. Измерения микроциркуляции в печени при низкоинтенсивном лазерном воздействий. - Лазерная биофизика и новые применения лазеров в медицине. Мат. докл. II -го Всесоюзного семинара., Тарту: 1990, с. 139-141.

. Козлов В.И., Литвин Ф.Б., Терман О.А. Морфологи-ческие основы низкоинтенсивной лазерной терапии. Под ред. Козлова Б.И., Байбенкова И.М., Ташкент, Ибн Сины, 1991, с. 222.

. Козлов В.И. Буйлин В.А., Самойлов Н.Г. Основы лазерной физио- и рефлексотерапии. М.: 1993.

. Корочкин И.М., Капустина Г.М., Беркинбаев С.Ф., Чукаева И.И. и др. Применение лазеров в клинике и эксперименте., Мат. конф., М.: 1987, с. 103-104.

. Корочкин И. М. - Сов. медицина., 1988. № 1 с. 23-27.

. Корытный Д.А., Фатахов Ю.В., Применение гелий-кадмиевого лазера для лечения парадонтоза. - Вопросы курортологии, физеотерапии и лечебной физической культуры., 1984. №1, с. 62-64.

. Крюк А.С. Мостовников В.А., Хохлов И.В., Сердю-ченко Н.С. Терапевтическая эффективность низкоинтенсивного лазерного излучения., Минск, Наука и техника, 1986, с. 286.

. Крыстева В., Кардалев С., Грубчев Д. Лазерная тера-пия при травматических поражениях желтого пятна сетчатки., Офтальмология, 1987, 35, N 3, с. 35-36.

. Линник Л.А. и соавт. Перспективы использования стимулирующей лазерной терапии в офтальмологии., Вестник офтальмологии, 1982, N 4. с. 193-197.

. Литвин Ф.Б. Морфофункциональная перестройка мик-роциркуляторного русла и особенности микроциркуляции крови в мягкой оболочке головного мозга белой крысы в постпатальном оптогенезе, Автореф. дис. канд. биол. наук. - М.: 1987.

. Мельман Е.П., Дельцова Е.И., - Архив анатомии, гистологии и эмбриологии, 1987, т. 92, №5, с. 39-45.

. Михайлова А.И., Петрищев Н.Н. - Физеологический журнал СССР, 1987, т. 73, № 8, с. 110-122.

. Немков Ю.К. Морфофункциональные преобразования капиллярного русла матки крыс при воздействии лазерного облучения. - Тез. докл. III Дальневосточной научно-практической школы-семинара «Лазерная техника и лазерная медицина» Хабаровск, 1989.

. Новиков В.Т., Панков О.П., Попонин Б.П., Шовкопляс Ю.А. К изучению терапевтического действия низкоинтенсивного лазерного излучения в офтальмологии. - Тез. докл. III Дальневосточной научно- практической школы-семинара «Лазерная техника и лазерная медицина», Хабаровск, 1989, с. 161-162.

. Панков О.П. Экспериментальное и клиническое обосно-вание низкоинтенсивной лазерной терапии прогрессирующей близорукости.- Республиканский сб. научных трудов «Актуальные проблемы лазерной медицины», М: МОНИКИ, 1990.

. Панов В.А., Кругер М.Я., Кулагин В.В. и др. Справоч-ник конструктора оптико-мехенических приборов. - Л.: Машиностроение, 1980.

. Плетнев С.Д. Лазеры в клинической медицине.- М.: Ме-дицина, 1981, с. 400.

. Прокофьева Г.Л., Можеренков В.П., Харченко А.Н. Использование низкоинтенсивного излучения гелий-неонового лазера в лечении проникающих ранений роговицы. Республиканский сб. научных трудов «Актуальные проблемы лазерной медицины», М: МОНИКИ, 1990.

. Раевский В.В., Ульданов В.Г., Утельбаев Т.Г. Лазерные физиотерапевтические методы лечения в офтальмологии. (Методические рекомендации) - Алма-Ата, 1987.

. Ронкина Т.Н., Васина В.И., Багрова С.Н. Регенерация стромы и заднего эпителия роговицы после травмы под влиянием гелий-неонового лазера. - Офтальмологический журнал, 1987, № 7, с. 430.

. Скляров И. Санитарные нормы и правила устройства и эксплуатации лазеров. - М.: 1991.

. Шехтер А.Б., Гостиниев В.К., Николаев А.В. и др. Лечение гнойных ран гелии-кадмиевым лазером. - Сов. медицина, 1986, № 2, с. 110-115.

Похожие работы на - Исследование воздействия лазерного излучения на сосуды и рецепторы глазного дна

 

Не нашли материал для своей работы?
Поможем написать уникальную работу
Без плагиата!
Без нейросетей!