Разработка системы визуализации автоматизированной информационно-измерительной системы коммерческого учета электроэнергии

  • Вид работы:
    Курсовая работа (т)
  • Предмет:
    Физика
  • Язык:
    Русский
    ,
    Формат файла:
    MS Word
    159,69 Кб
  • Опубликовано:
    2013-05-31
Вы можете узнать стоимость помощи в написании студенческой работы.
Помощь в написании работы, которую точно примут!

Разработка системы визуализации автоматизированной информационно-измерительной системы коммерческого учета электроэнергии

АННОТАЦИЯ


Данная работа содержит описание разработки системы визуализации автоматизированной информационно-измерительной системы коммерческого учета электроэнергии (АИИС КУЭ).

В работе рассматриваются технологии, с помощью которых реализована система: Delphi, MySQL, Microsoft Excel.

Данная работа выполнена по заказу предприятия ОАО «Ижмашэнерго».

ОГЛАВЛЕНИЕ


ВВЕДЕНИЕ

. ОБЗОР АНАЛОГОВ

.1 Комплекс программного обеспечения «Пирамида 2000»

.2 АИИС «Телеучет»

.3 АИИС КУЭ компании Энсис Технологии

.3.1 Основные функции

.3.2 Уровни АИИС КУЭ

.3.3 Состав технических средств

.3.4 Реализация проекта по созданию АИИС КУЭ

. ПОСТАНОВКА ЗАДАЧИ

.1 АСКУЭ

.1.1 Функции системы

.2 АСКУЭ КУЭ

.2.1 Состав системы

.2.2 Функции системы

.2.3 Области применения

.2.4 Юридический аспект

.3 Оптовый рынок электроэнергии (ОРЭ)

.4 Розничный рынок электроэнергии (РРЭ)

.4.1 Рынок мощности

.4.2 Рынок электроэнергии

.4.3 Рынок мощности

.4.4 Розничные рынки

.5 Постановка задачи

.5.1 Разрабатываемое ПО

.5.2 Функции ПО

. СРЕДСТВА РАЗРАБОТКИ

.1 Delphi - язык программирования

.1.1 Целевая платформа

.1.2 История языка

.1.3 Объектно-ориентированные особенности языка

.2 MySQL

.2.1 О происхождении MySQL

.2.2 Лицензирование

.2.3 Платформы

.2.4 Языки программирования

.3 Microsoft Excel

.3.1 История

. РЕАЛИЗАЦИЯ СИСТЕМЫ

.1 Логическая структура программы

.1.1 «Текущая работа»

.1.2 «Отчетность»

.1.3 «Графика»

.1.4 «Администрирование»

.2 Структура экрана программы

.3 Описание модулей программы

ЗАКЛЮЧЕНИЕ

ЛИТЕРАТУРА

ПРИЛОЖЕНИЯ

ПРИЛОЖЕНИЕ 1. Снимки работы программы.

ПРИЛОЖЕНИЕ 2. Схема логической структуры программы

ПРИЛОЖЕНИЕ 3. Код программы

.1 Код функции MAIN

.2 Код функции tangens

.3 Код функции Period

.4 Код функции Auth

ПРИЛОЖЕНИЕ 4. Таблицы

Таблица 4.1. Технические характеристики существующих ИИК предприятий группы ОАО «Ижевский машзавод»

ПРИЛОЖЕНИЕ 5. Блок-схемы

.1 Блок-схема процедуры passEditKeyUp, используемой при авторизации.

.2 Блок-схема процедуры FormCreate, используемой при авторизации.

.3 Блок-схема процедуры FormCreate, используемой при формировании справки о загрузке по периоду.

.4 Блок-схема процедуры FormCreate, используемой при формировании периодического графика загрузки фидеров.

ВВЕДЕНИЕ


Термин «автоматизированная информационно-измерительная система коммерческого учета электроэнергии» - АИИС КУЭ (АСКУЭ) - появился сравнительно недавно и пришел на смену понятию АСКУЭ1, так как в последнем отсутствует слово «измерение», а следовательно, он находится вне правового поля ключевых нормативных актов. На сегодняшний день наличие АИИС КУЭ в соответствии с договором о присоединении к торговой системе оптового рынка электроэнергии является обязательным требованием для работы на рынке.

Благодаря внедрению подобных систем предприятие может значительно снизить расходы на электроэнергию, что особенно актуально для энергоемких производств с высокой долей затрат на электроэнергию в себестоимости продукции.

Экономический эффект достигается посредством повышения точности учета электроэнергии и его автоматизации, позволяющих эффективно заниматься энергосбережением на предприятии.

К примеру, благодаря АИИС КУЭ можно точно определить наиболее энергоемкие технологические процессы и перенести работу соответствующего оборудования на ночные часы либо снизить потребление электроэнергии, изменяя технологию данных процессов. Кроме того, автоматизированные информационно-измерительные системы позволяют выявить места хищения электроэнергии и, главное, работать на рынке, т. е. покупать электроэнергию не по установленным тарифам, а по рыночной цене.

Современные автоматизированные информационно-измерительные системы коммерческого учета электроэнергии создаются для коммерческого учета потребляемой или отпускаемой электрической энергии. Главной задачей при построении подобных систем является работа на оптовом рынке или розничном рынке электроэнергии, при этом необходимо обеспечить передачу информации смежным субъектам (сетевым компаниям, региональным диспетчерским управлениям, энергоснабжающим организациям или генерирующим компаниям) [1].

Целью создания и функционирования АИИС КУЭ является измерение количества электрической энергии, позволяющее определить величины учетных показателей, используемых в финансовых расчетах.

Автоматизированная информационно-измерительная система коммерческого учета предприятия ОАО «Ижмашэнерго» создана в соответствии с требованиями Оптового рынка электроэнергии (ОРЭ) (мощности) и предназначена для автоматизации коммерческого учета электроэнергии (мощности), потребляемой (отдаваемой) технологическими объектами предприятия ОАО «Ижмашэнерго», а также предоставления в соответствии с правилами Оптового рынка достоверной легитимной информации заинтересованным организациям как на регулируемом, так и конкурентном секторе ОРЭ.

1. ОБЗОР АНАЛОГОВ

 

1.1 Комплекс программного обеспечения «Пирамида 2000»


В настоящее время наибольшее распространение получило программное обеспечение компании «ЗАО инженерно-техническая фирма «Системы и технологии». Данная компания предлагает комплекс программного обеспечения под общим названием «Пирамида 2000», которое позволяет реализовывать АИИС КУЭ с помощью большинства доступных аппаратных средств. В состав данного программного обеспечения входят следующие продукты:

. «Пирамида 2000. Сервер» поддерживает современные системы управления базами данных, такие как Microsoft SQL Server и Oracle Database. Имеет поддержку большинства коммутируемых и некоммутируемых информационных каналов: как проводных, так и беспроводных (радио, GSM, GPRS, спутниковая связь). Обеспечивает работу с основными типами УСПД: СИКОН Сxx, RTU-325, ЭКОМ-3000, СПЕ542.

Пакет программ «Пирамида 2000. Сервер» предназначен для:

·        организации сбора с УСПД (ИВКЭ) данных о потреблении и выработке электрической энергии, параметров качества электрической энергии, состояний средств и объектов измерений - журналов событий (регистраторов) средств измерений, устройств телесигнализации и телеуправления;

·        организации надежного долговременного хранения собранных данных с помощью мониторинга состояния базы данных;

·        обработки собранной информации: достоверизации, расчета групп, потерь, лимитов и небалансов;

·        автоматизации обходных выключателей с помощью организации интегральных каналов;

·        предоставления данных прикладному программному обеспечению автоматизированных рабочих мест (АРМ);

·        визуализации собранных и рассчитанных данных посредством веб-интерфейса;

·        взаимодействия с внешними системами с использованием средств и протоколов обмена данными: XML (80020, 80030 и т.д.), АСКП, МЭК 60870-5-101, МЭК 60870-5-104, OPC DA.

2.      «Пирамида 2000. АРМ» служит для организации в рамках АИИС автоматизированных рабочих мест (АРМ). Каждое рабочее место представляет собой персональный компьютер, связанный с сервером сбора и сервером баз данных локальной сетью предприятия (intranet) или высокоскоростными каналами связи internet.

Пакет имеет несколько версий (редакций), различающихся набором инструментов, включаемых в поставку. Инструменты сгруппированы по различным версиям таким образом, что каждый пакет является достаточным для решения определенного круга задач, характерных для конкретного объекта внедрения. Совокупность АРМ образует верхний уровень АИИС предприятия, обеспечивая возможность оперативного контроля состояния АИИС и объектов энергосистемы, построения отчетности любой степени сложности, обмена информацией со смежными системами.

 

1.2 АИИС «Телеучет»


Автоматизированная информационно-измерительная система «Телеучет» позволяет осуществлять автоматизированный коммерческий учет электроэнергии субъектов оптового рынка электроэнергии (ОРЭ), а также технический учет и контроль качества электроэнергии. АИИС «Телеучет» применяется в электрических сетях различных уровней, на генерирующих предприятиях, у крупных и средних промышленных потребителей.

АИИС «Телеучет» может использоваться как отдельная самостоятельная автоматизированная система коммерческого / технического учета и контроля качества электроэнергии (АИИС КУЭ / АСКУЭ, АИИС ТУЭ / АСТУЭ), так и в качестве подсистемы коммерческого, технического учета и контроля качества электроэнергии в составе автоматизированной системы оперативного диспетчерского управления и энергоучета (АСОДУЭ).

АИИС «Телеучет» обеспечивает:

·        многотарифный учет вырабатываемой и потребляемой энергии;

·        учет возникающих потерь;

·        расчет баланса мощности;

·        контроль показателей качества электроэнергии;

·        контроль состояния объектов, средств измерений, технических и программных средств системы;

·        прогнозирование и регулирование потребления и выработки электроэнергии;

·        формирование учетных показателей для ОРЭ и предоставление их в Финансово-расчетную систему Администратора Торговой Системы, а также для собственных внутренних расчетов.

АИИС «Телеучет» является основой для создания различных систем учета и контроля энергоресурсов:

·        АИИС КУЭ (АСКУЭ) - автоматизированные информационно-измерительные системы коммерческого учета электроэнергии, решающие задачи учета полученной / выработанной предприятием и отпущенной субабонентам электроэнергии и автоматизации расчетов с поставщиками и потребителями;

·        АИИС ТУЭ (АСТУЭ) - автоматизированные информационно-измерительные системы технического учета электроэнергии, решающие задачи контроля внутренних потребителей, расчета баланса мощности и энергии, выявления перерасхода электроэнергии;

·        АИИС КЭ (АИИС ККЭ) - автоматизированные информационно-измерительные системы качества электрической энергии, обеспечивающие контроль за соблюдением норм качества электроэнергии системы электроснабжения общего назначения и электросетей предприятия, потребителя, и пр.

Отличительной чертой предлагаемых решений является возможность организации на базе созданной АИИС комплексной автоматизированной системы оперативного диспетчерского управления и энергоучета (АСОДУЭ).

Результаты применения АИИС «Телеучет» в системах учета и контроля энергоресурсов:

·        при решении задач коммерческого учета электроэнергии - АИИС КУЭ (АСКУЭ), обеспечивающая субъекту выход на ОРЭ;

·        при решении задач технического учета электроэнергии - АИИС ТУЭ (АСТУЭ), обеспечивающая контроль потребления электроэнергии подразделениями (цехами) предприятия и субабонентами;

·        при решении задач контроля качества электроэнергии - АИИС КЭ (АИИС ККЭ), осуществляющая контроль за соблюдением норм качества электрической энергии в системе электроснабжения и в электрических сетях предприятия или потребителя [6].

 

1.3 АИИС КУЭ компании Энсис Технологии


Компания Энсис Технологии на стадии формирования ОРЭ по заказу РАО «ЕЭС России» разработала «Концепцию АСКУЭ конкурентного оптового рынка электроэнергии», впоследствии реализовав масштабный в России проект по внедрению автоматизированной системы коммерческого учета электроэнергии ОАО «ФСК ЕЭС», охватывающий более 145 подстанций напряжением 330 кВ и выше.

 

1.3.1 Основные функции

АИИС КУЭ обеспечивает выполнение следующих основных функций:

·        Измерение, сбор, обработку и хранение результатов измерений информации о состоянии объектов и средств измерений, контроль их достоверности, формирование учетных показателей и предоставление их в финансово-расчетную систему НП «АТС».

Внедрение АИИС КУЭ позволит:

·        повысить точность учета электроэнергии.

При этом предприятие получает более достоверную информацию об энергопотреблении. В результате производится точное сведение балансов, нахождение потерь, контроль качества электроэнергии и выявление неучтенных потребителей;

·        перейти на расчет за электроэнергию с энергоснабжающей организацией по дифференцированным тарифам.

За счет установки счетчиков, учитывающих электроэнергию по 4 тарифным зонам в сутки (утро, день, вечер, ночь), 4 типам дней недели и 4 сезонам, производящих автоматический переход на летнее и зимнее время. Существенная экономия оплаты за потребленную предприятием электроэнергию может достигаться при переносе выполнения части работ на время суток с более дешевым тарифом электроэнергии перейти на расчет по фактически потребляемой мощности за счет оптимизации энергопотребления и управления производством, т.е. снизить потребляемую мощность на предприятии в часы пиковых нагрузок энергосистемы, спрогнозировать нагрузку и уменьшить заявленную мощность на следующий расчетный период, защититься от штрафов, отключить электроприемники, работающие вхолостую;

·        компенсировать затраты на разницу тарифов для Абонентов и Субабонентов при расчете тарифа на потребляемую электроэнергию с энергосбытовой компанией;

·        повысить надежность энергоснабжения предприятия;

·        автоматизировать процесс коммерческого учета;

·        автоматизировать финансово-банковские операции и расчеты с потребителями.

1.3.2 Уровни АИИС КУЭ

В общем случае АИИС КУЭ включает следующие уровни:

. измерительно-информационные комплексы точек учета (ИИК ТУ) - измерительные трансформаторы тока и напряжения, электронные счетчики;

. информационно-вычислительные комплексы электроустановок (ИВКЭ) - промышленные контроллеры, обеспечивающие сбор, хранение и передачу данных с ИИК;

. информационно-вычислительный комплекс (ИВК) - сервер АИИС, обеспечивающий общее управление системой и взаимодействующий с ИАСУ КУЭ в НП «АТС».

Дополнительно выделяется уровень Автоматизированных рабочих мест (АРМ) пользователей системы.

Существенным является наличие каналов связи между всеми уровнями системы, с ИАСУ КУЭ, местным энергосбытом и диспетчерским управлением.

Передача данных коммерческого учета происходит ежедневно, данные предоставляются в получасовой разбивке.

АИИС выполняется на базе серийно выпускаемых технических средств и лицензионного программного обеспечения.

 

.3.3 Состав технических средств

В состав технических средств АИИС КУЭ входят:

·        измерительные трансформаторы напряжения и тока с кабелями связи;

·        микропроцессорные электронные счетчики с цифровым интерфейсом;

·        устройства сбора и передачи данных;

·        каналы передачи данных;

·        резервные каналы связи;

·        каналообразующее оборудование;

·        сервер опроса;

·        сервер базы данных;

·        источники бесперебойного питания;

·        устройство синхронизации системного времени;

·        автоматизированные рабочие места;

·        портативный компьютер;

·        модули грозозащиты;

·        специализированное программное обеспечение.

Помимо решения основной задачи по обеспечению функционирования АИИС, данные ЭВМ способны обеспечивать решение ряда прикладных задач по оценке состояния электроэнергетических систем и повышения достоверности измерений, например, выявление потерь энергии и локализацию мест этих потерь.

 

.3.4 Реализация проекта по созданию АИИС КУЭ

В зависимости от конкретной реализации проект создания системы может включать такие направления, как устройство электротехнического оборудования, вторичная коммутация, радио и кабельные линии связи, программное обеспечение, значительный блок метрологических работ. Энсис Технологии выбрала лучшие проектные организации в каждом из данных направлений.

Предлагаемые решения по созданию АИИС КУЭ базируются на использовании оборудования верхнего уровня (УСПД, связь, системы единого времени, серверы, программное обеспечение и т. д.) от различных поставщиков (на данный момент - 8 компаний). Выбор оборудования нижнего уровня (трансформаторы, счетчики) также определяется Заказчиком и уточняется проектом.

В зависимости от масштабности реализуемой системы срок внедрения составляет от 5 до 10 месяцев [8].

Выводы

АИИС является очень дорогой системой, поэтому не каждое предприятие может позволить себе эту программу.

Данные системы требуют большого количества времени для установки, также необходимы финансы и время для обучения персонала для работы с системой.

У каждой организации свои особенности в организации труда, поэтому необходимы дополнительные функции к уже разработанным системам. Со временем потребности предприятий меняются, и за новыми функциями необходимо снова обращаться к поставщику АИИС, что требует снова затрат большого количества финансов и времени.

Учитывая все минусы систем, предприятию легче самому написать свою собственную АИИС, которая будет выполнять все необходимое с возможностью добавления новых функций.

2. ПОСТАНОВКА ЗАДАЧИ

 

.1 АСКУЭ


Автоматизированная Система Коммерческого Учета Электроэнергии- АСКУЭ (в соответствие новому стандарту ОАО «АТС»- автоматизированная информационно-измерительная система - АИИС) обеспечивает коммерческий учет электроэнергии (мощности).

Дополнение к определению «АИИС КУЭ». У ОАО АТС нет стандартов, у ОАО АТС есть наборы регламентов (которые постоянно меняются). Термин АИИС КУЭ входит в набор «новой» терминологии, которую пытались ввести. «Новая терминология» (ИИК, ИВКЭ, и т.п., АИИС) оказалась крайне неудачной - в ней перемешаны понятия из разных областей - энергетики, коммерческих расчетов, информационных технологий.

Дополнение к определению «АСКУЭ». Расшифровка Аббревиатуры АСКУЭ, как «Автоматизированная измерительная система контроля и учета энергоресурсов», не совсем верно. Дело в том, что так аббревиатура расшифровывается некоторыми фирмами-производителями АПК АИИС, в случае, отсутствия необходимого функционала и сертификации АИИС для коммерческого учета электроэнергии и добавлении в АИИС функций сбора данных с измерительных устройств учета различных энергоресурсов. Т.е. имеет место подмена понятия и «вольная» трактовка сокращения «АСКУЭ». Для коммерческого учета иных ресурсов используются другие АИИС, например: АСКУГ (газ), АСКУТ (тепло) и т.д.

Возможны также и интегрированные системы учета, совмещающие учет различных ресурсов, общепринятого обозначения для которых пока не существует. АСКУЭ (АИИС КУЭ) применяемые на территории РФ, как правило, должны иметь действующий сертификат утверждения типа средств измерения, т.е. являться измерительным устройством как с технической, так и с юридической точек зрения.

 

2.1.1 Функции системы

АИИС включает в себя следующие функции:

·        Автоматический сбор данных коммерческого учета потребления (отпуска) электроэнергии по каждой точке (группе) учета на заданных коммерческих интервалах (согласно ОАО АТС - 30 мин.).

·        Хранение параметров учета в базе данных.

·        Обеспечение многотарифного учета потребления (отпуска) электроэнергии.

·        Обеспечение контроля за соблюдением лимитов энергопотребления.

·        Вывод расчетных параметров на терминал и/или на устройство печати по требованию оператора.

·        Ведение единого системного времени с возможностью его корректировки.

 

.2 АСКУЭ КУЭ


Автоматизированная информационно-измерительная система коммерческого учета электроэнергии (АИИС КУЭ, АСКУЭ) - совокупность аппаратных и программных средств, обеспечивающих дистанционный сбор, хранение и обработку данных об энергетических потоках в электросетях.

АИИС КУЭ необходима для автоматизации торговли электроэнергией. Также АИИС КУЭ выполняет технические функции контроля за режимами работы электрооборудования.

 

2.2.1 Состав системы

Среди разработчиков АИИС КУЭ принято условное деление системы на нижний и верхний уровень. К нижнему уровню относится оборудование и микропрограммы, работающие непосредственно на объекте учета. К верхнему уровню относится остальная часть системы, расположенная, как правило, в центре обработки данных и офисах контролирующей организации.

Информационно-измерительный комплекс

Информационно-измерительный комплекс (ИИК) - часть системы от проводника электроэнергии до электросчетчика. Трансформаторы тока, трансформатор напряжения и электропроводка, соединяющая трансформаторы со счетчиком, входит в состав информационно-измерительного комплекса.

АИИС КУЭ, как правило, содержит несколько информационно-измерительных каналов. Информационно-измерительный комплекс относится к нижнему уровню АСКУЭ. Коммуникационной средой между счетчиком и УСПД (Устройство сбора и передачи данных) может являться интерфейс RS-485 , интерфейс RS-232, CAN интерфейс , GSM, радиоэфир, PLC - сеть 0,4кВ. Организация канала связи в коммуникационной среде осуществляется программными и аппаратными методами.

Информационно-вычислительный комплекс

Информационно-вычислительный комплекс (ИВК) - часть системы от электросчетчика до контролирующей организации. К ИВК относятся:

·        устройства сбора и передачи данных (УСПД);

·        каналы связи между электросчетчиками и УСПД;

·        серверы верхнего уровня;

·        коммуникационная среда и каналы связи между УСПД и серверами верхнего уровня (переход с нижнего уровня на верхний);

·        система обеспечения единого времени (СОЕВ);

·        автоматизированные рабочие места (АРМ) диспетчеров;

·        автоматизированные рабочие места администраторов системы;

·        каналы связи верхнего уровня, в том числе между серверами и АРМ смежных пользователей информации;

·        программное обеспечение верхнего уровня.

Коммуникационной средой между УСПД и серверами верхнего уровня может являться структурированная кабельная сеть, телефонная сеть с коммутируемыми каналами, радиосвязь, или Интернет. Организация канала связи в коммуникационной среде осуществляется программными или аппаратными методами.

Под смежными пользователями информации о количестве потребленной электроэнергии подразумеваются физические или юридические лица, имеющие право доступа к этой информации (например, потребитель и энергосбыт, сетевая и генерирующая организация и т. п.).

 

2.2.2 Функции системы

В функции системы входит:

·        Автоматический сбор данных коммерческого учета потребления (отпуска) электроэнергии по каждой точке (группе) учета на заданных коммерческих интервалах (согласно НП АТС - 30 мин.).

·        Хранение параметров учета в базе данных.

·        Обеспечение многотарифного учета потребления (отпуска) электроэнергии.

·        Обеспечение контроля за соблюдением лимитов энергопотребления.

·        Вывод расчетных параметров на терминал и/или на устройство печати по требованию оператора.

·        Ведение единого системного времени с возможностью его корректировки.

 

2.2.3 Области применения

АИИС КУЭ применяется в следующих отраслях:

. На предприятиях-потребителях

Крупным потребителям электроэнергии (фабрикам, заводам, портам и т. п.) АИИС КУЭ дает следующие преимущества:

·        отсутствие необходимости в ручном снятии показаний множества электросчетчиков;

·        облегчение ведения многотарифного учета электроэнергии;

·        облегчение прогнозирования затрат на электроэнергию;

·        контроль качества электроэнергии (не сертифицирован);

·        запись в журнале событий УСПД событий по отключению-включению фидеров, перекосам по токам и напряжению (данную информацию собирает счетчик электроэнергии и передает УСПД);

·        возможность автоматической передачи данных о количестве потребленной электроэнергии в энергосбытовую организацию;

·        возможность выхода на оптовый рынок электроэнергии и мощности.

. В сетевых организациях

Сетевые организации с помощью АИИС КУЭ ведут учет потерь энергии в трансформаторах и линиях электропередачи. Анализ данных, предоставляемых АИИС КУЭ, полезен также для определения перегруженных участков электросети и принятия решения об увеличении их пропускной способности.

. В генерирующих организациях

Некоторые организации-производители электроэнергии предъявляют повышенные требования к частоте снятия показаний с электросчетчиков. Эти требования обоснованы необходимостью поддерживать оптимальные режимы работы оборудования и не допускать перерасхода энергоносителей. В том случае, когда невозможно ручное снятие показаний с требуемой частотой, единственным решением проблемы становится внедрение АИИС КУЭ.

. В энергосбытовых организациях

АИИС КУЭ может быть использована энергосбытом не только для автоматизации выставления потребителям счетов за электроэнергию, но и для предотвращения конфликтов. Так как АИИС КУЭ может предоставлять одни и те же учтенные данные энергосбыту и потребителю одновременно, разногласия можно устранить до их перехода в конфликт [5].

 

2.2.4 Юридический аспект

АИИС КУЭ обязательно должна быть сертифицирована и внесена в государственный реестр средств измерений. Информация, учтенная системой, имеет статус коммерческой и может быть использована для разрешения финансовых споров в суде.

 

2.3 Оптовый рынок электроэнергии (ОРЭ)


Основой для построения АИИС КУЭ являются «Технические требования» оптового рынка электроэнергии. Технические требования ОРЭ сформулированы в приложениях к «Положению о порядке получения статуса субъекта оптового рынка и ведения реестра субъектов оптового рынка», разработанных Администратором торговой системы оптового рынка электроэнергии (ОАО «АТС»).

«Технические требования» оптового рынка выдвигают комплекс требований к метрологическому обеспечению создаваемых систем, обеспечению единого времени на всех уровнях системы, надежности применяемых компонентов системы.

Важным этапом создания АИИС КУЭ оптового рынка электроэнергии является разработка и экспертиза технического задания, технорабочего проекта, программы и методики испытаний и эксплуатационной документации в ОАО «АТС».

В ходе создания АИИС КУЭ необходимо также выполнить комплекс работ по сертификации системы (внесении ее в Госреестр средств измерений), поверке системы, разработке методики выполнения измерений (МВИ), экспертизе МВИ с ОАО «АТС» и внесение МВИ в федеральный реестр МВИ.

 

.4 Розничный рынок электроэнергии (РРЭ)


Аналогичные требования в части метрологического обеспечения предъявляются и к АИИС, создаваемым для розничного рынка электроэнергии. Необходимо учитывать, что в настоящее время для РРЭ формируется нормативная база (Правила РРЭ, технические требования и другие нормативные документы), поэтому технические требования к таким АИИС могут согласовываться в договорах между поставщиком и потребителем электроэнергии. В части метрологического обеспечения, в соответствии с Федеральным Законом «Об обеспечении единства измерений», требования аналогичны требованиям, предъявляемым к АИИС КУЭ ОРЭ.

На данный момент основным нормативным документом, в котором регламентируются основные требования к созданию АИИС КУЭ (АСКУЭ) розничного рынка, является Постановление правительства РФ № 530 от 31 августа 2006 г. «Об утверждении правил функционирования розничных рынков электрической энергии в переходный период реформирования энергетики».

 

2.4.1 Рынок мощности

В настоящее время на территории Российской Федерации действует двухуровневый (оптовый и розничный) рынок электроэнергии и мощности. На оптовом рынке продавцами и покупателями являются генерирующие компании, операторы экспорта/импорта электроэнергии, сбытовые организации, сетевые компании (в части приобретения электроэнергии для покрытия потерь при передаче), крупные потребители.

Субъекты оптового рынка могут выступать в роли как продавцов, так и покупателей электроэнергии и мощности. Для получения статуса участника оптового рынка организация должна удовлетворять требованиям, изложенным в утвержденных постановлением Правительства РФ от 24 октября 2003 № 643 Правилах оптового рынка электрической энергии (мощности) и в Договоре о присоединении к торговой системе оптового рынка.

Оптовый рынок электроэнергии и мощности функционирует на территории регионов, объединенных в ценовые зоны. В первую ценовую зону входят территории Европейской части России и Урала, во вторую - Сибирь. В неценовых зонах (Архангельская и Калининградская области, Республика Коми, регионы Дальнего Востока), где по технологическим причинам организация рыночных отношений в электроэнергетике пока невозможна, реализация электроэнергии и мощности осуществляется по особым правилам.

Основные принципы функционирования оптового рынка электроэнергии и мощности

На оптовом рынке торгуются два товара - электроэнергия и мощность. Мощность - особый товар, покупка которого предоставляет участнику оптового рынка право требования к продавцу мощности поддержания в готовности генерирующего оборудования для выработки электроэнергии установленного качества в объеме, необходимом для удовлетворения потребности в электрической энергии данного участника.

В существующем сегодня виде оптовый рынок электроэнергии функционирует с 1 сентября 2006 года, когда постановлением Правительства Российской Федерации были введены новые правила функционирования оптового рынка электроэнергии (мощности).

 

2.4.2 Рынок электроэнергии

При этом участники могут заключать свободные договоры (СД). Регулируемые договоры (РД) заключаются участниками на основании постановления Правительства №643 от 24 октября 2003 года «О Правилах оптового рынка электрической энергии (мощности) переходного периода».

Условия регулируемых договоров (цены, объемы) определяются Федеральной службой по тарифам (ФСТ России), схема прикрепления контрагентов и графики поставки по регулируемым договорам - коммерческим оператором (ОАО «АТС») таким образом, чтобы совокупная стоимость базовых объемов электрической энергии и мощности, определенная по регулируемым договорам, не превышала стоимости поставки базовых объемов, определенной исходя из индикативных цен (тарифов) потребителей.

Объемы поставки по РД соответствуют установленным постановлением Правительства Российской Федерации № 205 от 7 апреля 2007 года «О внесении изменений в некоторые акты Правительства Российской Федерации по вопросу определения объемов продажи электрической энергии по свободным (нерегулируемым) ценам» пределам либерализации рынков электроэнергии.

Постановлением устанавливается, что с 1 января 2007 г. по регулируемым ценам (тарифам) на оптовом рынке электрическая энергия поставляется в следующих долях от базового прогнозного объема электрической энергии:

с 1 января по 30 июня 2007 г. - 95%;

с 1 июля по 31 декабря 2007 г. - 90%;

с 1 января по 30 июня 2008 г. - 85%;

с 1 июля по 31 декабря 2008 г. - 75%;

с 1 января по 30 июня 2009 г. - 70%;

с 1 июля по 31 декабря 2009 г. - 50%;

с 1 января по 30 июня 2010 г. - 40%;

с 1 июля по 31 декабря 2010 г. - 20%.

С 1 января 2011 г. на оптовом рынке электрическая энергия и мощность будут поставляться по свободным (нерегулируемым) ценам, за исключением поставок потребителям-гражданам и приравненным к ним категориям потребителей.

Объемы электроэнергии, не покрываемые регулируемыми договорами, реализуются по нерегулируемым ценам в рамках свободных договоров, рынка на сутки вперед (РСВ) и балансирующего рынка (БР).

В рамках свободных договоров участники рынка самостоятельно определяют контрагентов, цены и объемы поставки. Кроме СД, на оптовом рынке обращаются свободные договоры на поставку электроэнергии и мощности (СДЭМ). СДЭМ предусматривает куплю-продажу определенного количества электроэнергии и одновременно оплату поставщику определенного объема мощности. Существуют биржевые и небиржевые СДЭМ. Биржевые СДЭМ представляют собой стандартизованные контракты, в которых оговорены объем электроэнергии и мощности, время и период поставки, график поставки (по дням недели и часам суток) и т.д. Торговля биржевыми СДЭМ осуществляется на авторизованных биржах (в настоящее время - ОАО «Биржа «Арена»). Небиржевые СДЭМ могут заключаться между контрагентами по регулируемым договорам, либо в отношении электроэнергии и мощности, вырабатываемой на генерирующем оборудовании, введенном после 2007 года.

Рынок на сутки вперед (РСВ) представляет собой проводимый коммерческим оператором (ОАО «АТС») конкурентный отбор ценовых заявок поставщиков и покупателей за сутки до реальной поставки электроэнергии с определением цен и объемов поставки на каждый час суток. На РСВ осуществляется маржинальное ценообразование, т.е. цена определяется путем балансирования спроса и предложения и распространяется на всех участников рынка. Цена РСВ определяется для каждого из порядка 8000 узлов обеих ценовых зон.

Индексы цен и объемы торговли РСВ публикуются в ежедневном режиме на сайте ОАО «АТС».

Для снижения рисков манипулирования ценами на РСВ введена система стимулирования участников к подаче конкурентных ценовых заявок - в соответствии с правилами торговли, в первую очередь удовлетворяются заявки на поставку электроэнергии с наименьшей ценой.

Объемы электроэнергии, реализуемой в рамках двусторонних договоров и РСВ, формируют плановое потребление электроэнергии. Однако фактическое потребление неизбежно отличается от планового. Торговля отклонениями от планового производства/потребления осуществляется в режиме реального времени на балансирующем рынке. При этом за каждые 3 часа до часа фактической поставки системный оператор (ОАО «СО ЕЭС») проводит дополнительные конкурентные отборы заявок поставщиков с учетом прогнозного потребления в энергосистеме, экономической эффективности загрузки станций и требований системной надежности.

Отклонения фактического потребления от планового квалифицируются собственными или внешними инициативами. Собственная инициатива возникает по причине действий участника рынка (потребителя или поставщика), внешняя - в результате команд Системного оператора или аварии, приведшей к вынужденному изменению режима производства или потребления электроэнергии. Для определения стоимости отклонений для различных видов инициатив используются расчетные формулы (срезки), рассчитываемые на каждый час суток для каждого узла расчетной модели. Срезки определяются как максимальные (минимальные) значения индикатора БР и цены РСВ., тем самым стимулируя к более точному исполнению планового потребления и производства электроэнергии. На основе стоимости отклонений определяются предварительные требования и предварительные обязательства БР, разница между которыми формирует небаланс балансирующего рынка.

Отрицательный небаланс распределяется между участниками пропорционально их собственным инициативам. Положительный небаланс распределяется между поставщиками, пропорционально величине исполнения внешних инициатив, и потребителями, максимально точно придерживающимися планового потребления. Таким образом, на БР «штрафуются» участники рынка, допускающие наибольшие отклонения фактических потребления и выработки от плановых по собственной инициативе, и «премируются» участники, придерживающиеся планового потребления и максимально точно выполняющие команды Системного оператора.

 

2.4.3 Рынок мощности

С 1 июня 2008 года торговля мощностью осуществляется на основе конкурентного отбора мощности (КОМ), проводимого системным оператором. Участники оптового рынка, прошедшие процедуру допуска к КОМ, могут подавать заявки в объеме, не превышающем максимальную располагаемую мощность, учтенную Федеральной службой по тарифам России в прогнозном балансе на соответствующий период регулирования.

Для генерирующего оборудования, учтенного в прогнозном балансе 2007 года, цена в заявке не может превышать тарифа, установленного ФСТ России. Для введенного после 2007 года оборудования (т.н. «новая» генерация) ценовая заявка не может превышать экономически обоснованного уровня, рассчитанного НП «Совет рынка» в соответствии с утвержденной методикой. В соответствии с правилами рынка мощности, вся мощность, отобранная на КОМ, должна быть оплачена потребителями.

Либерализация рынка мощности осуществляется синхронно с либерализацией рынка электроэнергии.

Купля-продажа мощности по регулируемым ценам (тарифам) осуществляется в рамках регулируемых договоров в соответствии с установленными темпами либерализации. Для атомных и гидроэлектростанций существует особый механизм продажи мощности по регулируемым ценам - договоры поставки мощности (ДДМ), формируемые коммерческим оператором.

На конкурентной основе мощность торгуется по свободным договорам купли-продажи электроэнергии и мощности (СДЭМ), а также по договорам купли-продажи и комиссии.

 

2.4.4 Розничные рынки

В рамках розничных рынков электрической энергии реализуется электроэнергия, приобретенная на оптовом рынке электроэнергии и мощности, а также электроэнергия генерирующих компаний, не являющихся участниками оптового рынка.

Правила функционирования розничных рынков в переходный период утверждены постановлением Правительства Российской Федерации № 530 от 31 августа 2006 года «Об утверждении Правил функционирования розничных рынков электрической энергии в переходный период реформирования электроэнергетики» (Правила розничных рынков).

Основными субъектами розничных рынков являются:

·        потребители электрической энергии;

·        гарантирующие поставщики;

·        энергосбытовые организации;

·        энергоснабжающие организации;

·        производители электрической энергии, не имеющие права на участие в оптовом рынке;

·        территориальные сетевые организации;

·        субъекты оперативно-диспетчерского управления в электроэнергетике на уровне розничных рынков.

Сбытовые компании

Сбыт электроэнергии конечным потребителям осуществляют сбытовые компании гарантирующие поставщики, энергосбытовые организации, энергоснабжающие организации.

Гарантирующий поставщик (ГП) - сбытовая компания, обязанная заключить договор с любым обратившимся к ней клиентом в зоне ее деятельности договор энергоснабжения (купли - продажи). Наличие ГП в конструкции розничного рынка гарантирует, что потребитель не окажется в ситуации, когда с ним отказались заключать договор энергоснабжения (купли-продажи) все сбытовые организации. Договоры, заключаемые ГП с потребителями, носят публичный характер, их условия, включая порядок ценообразования, регламентируется правительством РФ.

ГП действует в таком качестве в рамках определенной зоны деятельности. Вне ее он может выступать как энергосбытовая организация. Зоны деятельности гарантирующих поставщиков не пересекаются.

В отличие от ГП, энергосбытовая организация свободна в заключении договоров с потребителям и определении цены, за исключением случаев, если она одновременно снабжает потребителей-граждан. В таком случае, она обязана соблюдать установленный порядок определения объемов поставки по регулируемым и нерегулируемым ценам, предельных уровней нерегулируемых цен.

Энергоснабжающими в рамках действующих правил являются те организации, которые продолжают совмещать деятельность по купле-продаже с деятельностью по передаче электрической энергии. Такое совмещение допускается в границах территорий, не включенных в ценовые зоны оптового рынков, в технологически изолированных районах. В остальных случаях совмещение указанных видов деятельности является нарушением законодательства и может быть предметом воздействия со стороны антимонопольных органов.

Производители электрической энергии, не являющиеся участниками оптового рынков

Специфика деятельности производителей в розничном рынке зависит от их установленной мощности. Станции свыше 25 МВт могут продавать э/э и мощность только ГП. Цены и условия договоров при этом должны определяться с учетом цен оптового рынков. Прочие генераторы вправе поставлять э/э и мощность любым потребителям или ЭСК в границах зоны деятельности того ГП, на чьей территории они расположены. Все, что не продано потребителям или ЭСК, поставляется ГП.

Договорная конструкция розничных рынков

Гарантирующие поставщики, энергосбытовые компании могут заключать два вида договоров с потребителем:

·        Договор купли-продажи, при этом потребитель должен самостоятельно урегулировать отношения по передаче электроэнергии с сетевой организацией.

·        Договор энергоснабжения, включающий в себя как условия купли-продажи электроэнергии, так и все существенные условия договоров оказания услуг по передаче электроэнергии.

Гарантирующие поставщики в основном заключают договоры энергоснабжения. При этом ГП обязан урегулировать отношения с сетевой организацией в интересах обслуживаемых потребителей. Энергосбытовые организации в большинстве случаев заключают договоры купли-продажи. При заключении и расторжении договоров на розничном рынке стороны руководствуются следующими правилами:

·        договор вступает в силу с даты начала оказания услуг по передаче электрической энергии;

·        в свою очередь договоры об оказании услуг по передаче электрической энергии исполняются только при наличии договора купли-продажи электрической энергии;

·        поставщик электрической энергии и (или) покупатель электрической энергии не вправе расторгнуть договор купли-продажи, договор поставки электрической энергии, в том числе отказаться в одностороннем порядке от исполнения договора, до момента уведомления сетевой организации о своем намерении расторгнуть договор; потребитель вправе расторгнуть договор в одностороннем порядке при условии отсутствия задолженности и выполнении иных обязательных требований.

Это необходимые требования для того, чтобы исключить ситуации, в которых потребитель получает из сети электрическую энергию, которую нигде не приобретает.

Порядок заключения, исполнения и расторжения публичных договоров, заключаемых гарантирующим поставщиком, регулируется Правилами розничных рынков и предполагает, что с потребителями-гражданами договоры энергоснабжения могут заключаться в отсутствие письменной формы, то есть без наличия формуляра договора, подписанного с двух сторон. Заключение договора гражданином подтверждается оплатой в пользу гарантирующего поставщика.

Другие потребители заключают договор в письменной форме, и для этого должны обратиться с заявкой, вместе с которой представить информацию о присоединении энергопринимающих устройств потребителя к электрической сети сетевой организации, их надлежащем техническом состоянии.

Гарантирующий поставщик может отказать в заключении договора потребителю, только если он расположен вне его зоны деятельности. Сроки для заключения договора определяются нормами Гражданского кодекса РФ о публичном договоре.

Потребитель может расторгнуть договор с гарантирующим поставщиком электроэнергии в соответствии с условиями, определенными Правилами, в частности:

·        при отсутствии задолженности;

·        возместив выпадающие доходы гарантирующего поставщика до конца периода регулирования.

Ценообразование на розничном рынке

В соответствии с Правилами розничных рынков в переходный период реформирования электроэнергетики часть объемов поставляется на розничном рынке по регулируемой цене, а часть - по нерегулируемой цене в рамках предельного уровня нерегулируемых цен. При этом население и все, кто приобретает электрическую энергию для оказания гражданам коммунальных услуг по электроснабжению (ТОК, ЖСК и т.д.) оплачивает всю фактически потребленную электроэнергию по регулируемым ценам (тарифам). Электроэнергия (мощность) сверх объемов, поставляемых по регулируемым тарифам, оплачивается по нерегулируемым ценам.

Регулируемые цены

Регулируемые цены устанавливаются на основании одобренного Правительством Российской Федерации прогноза социально-экономического развития Российской Федерации на очередной год. ФСТ России устанавливает предельные минимальные и максимальные уровни регулируемых тарифов на электрическую энергию и мощность, поставляемую потребителям ГП и другими энергоснабжающими организациями, к числу потребителей которых относится население, в том числе предельные минимальные и максимальные уровни регулируемых тарифов для населения.

Предельные максимальные и минимальные уровни тарифов могут устанавливаться с календарной разбивкой и с разбивкой по категориям потребителей как в среднем по субъектам РФ, так и отдельно для гарантирующих поставщиков, и других энергоснабжающих организаций с учетом региональных и иных особенностей.

В рамках предельных уровней тарифов региональные службы по тарифам (РСТ) субъектов РФ до принятия закона о бюджете субъекта РФ на очередной финансовый год устанавливают на розничном рынке регулируемые тарифы на электрическую энергию (мощность), поставляемую гарантирующими поставщиками, другими энергоснабжающими организациями, к числу потребителей которых относится население.

Указанные регулируемые тарифы устанавливаются на очередной год одновременно в 3-х вариантах:

·        одноставочный тариф, включающий в себя полную стоимость 1 кВтч поставляемой электрической энергии и мощности;

·        двухставочный тариф, включающий в себя ставку за 1 кВтч электрической энергии и ставку за 1 кВт установленной генерирующей мощности;

·        одноставочный тариф, дифференцированный по зонам(часам) суток.

Потребители самостоятельно выбирают для проведения расчетов за электрическую энергию (мощность) в течение периода регулирования на розничном рынке один из указанных вариантов тарифа, уведомив об этом организацию, поставляющую ему электрическую энергию (мощность).

Расчет указанных тарифов осуществляется в соответствии с Методическими указаниями по расчету регулируемых тарифов и цен на электрическую (тепловую) энергию на розничном (потребительском) рынке, утвержденными ФСТ России 06.08.2004, № 20-э/2 методом экономически обоснованных расходов и производится раздельно по группам потребителей.

Установлено 4 группы потребителей: базовые потребители, население, прочие потребители, организации, оказывающие услуги по передаче электрической энергии, приобретающие ее в целях компенсации потерь в сетях.

Расчет двухставочных тарифов основан на принципах раздельного учета затрат между электрической энергией и мощностью. При расчете ставки тарифа за электрическую энергию учитываются переменные расходы, к которым в том числе относятся расходы на покупку энергии. При расчете ставки тарифа за мощность учитываются условно-постоянные расходы, к которым в том числе относятся расходы на покупку мощности, ставка на содержание сетевого тарифа.

Тарифы на электрическую энергию, отпускаемую потребителям, дифференцируются:

. по уровням напряжения:

·        высокое (110 кВ и выше);

·        среднее первое (35 кВ);

·        среднее второе (от 1 кВ до 20 кВ);

·        низкое (0,4 кВ и ниже).

. по числу часов использования заявленной мощности (ЧЧИ).

Соотношение объемов электроэнергии и мощности показывает число часов использования заявленной мощности (далее - ЧЧИ) потребителем в год. Чем больше ЧЧИ, тем более ровным графиком потребляет потребитель электроэнергию.

. по зонам суток.

Дифференциация тарифов по зонам суток направлена на стимулирование энергосбережения и сглаживание графиков потребления, то есть увеличения потребления в периоды меньших нагрузок (ночь) и уменьшение потребления в периоды больших нагрузок (полупик, пик).

Интервалы тарифных зон суток по энергозонам (ОЭС) России устанавливаются ФСТ России на основании запрашиваемой в ОАО «СО ЕЭС» информации.

Стоимость электрической энергии, поставляемой гарантирующим поставщиком или другими энергосбытовыми организациями по регулируемым ценам покупателям, кроме населения, определяется как произведение тарифа, установленного РСТ для соответствующей группы потребителей (для потребителей, рассчитывающихся по двухставочному тарифу - тарифной ставки за электрическую энергию), и объема электрической энергии, определяемого с учетом коэффициента распределения электрической энергии, поставляемой гарантирующим поставщиком или другими энергосбытовыми организациями на розничном рынке по регулируемым ценам (коэффициент бета).

Коэффициент бета определяется по окончании каждого расчетного периода непосредственно каждым гарантирующим поставщиком, исходя из сложившихся результатов торгов на оптовом рынке и фактического суммарного потребления электроэнергии на розничном рынке собственными потребителями.

Стоимость мощности, поставляемой гарантирующим поставщиком или другими энергосбытовыми организациями по регулируемым ценам покупателям, рассчитывающимся по двухставочным тарифам, определяется как произведение тарифа, установленного РСТ для соответствующей группы потребителей, фактически потребленной мощности и коэффициента, определяющего соотношение величины мощности, приобретаемой данным гарантирующим поставщиком (энергосбытовой организацией) по регулируемым ценам к фактически потребленной им мощности.

Планируется, что после окончания либерализации на оптовом рынке, т.е. с января 2011 года, на розничном рынке по регулируемым ценам электроэнергия (мощность) будет продаваться только в объемах потребления населения в рамках трехлетних долгосрочных договоров.

В рамках таких договоров:

·        Продается не более 35% от объемов выработки производителей;

·        Договоры обязательны для всех производителей;

·        Цена - плавный переход от тарифов к рыночному уровню.

Нерегулируемые цены

Предельный уровень нерегулируемых цен на розничном рынке рассчитывается гарантирующим поставщиком (энергоснабжающей организацией или энергосбытовой компанией, к числу потребителей которой относится население) в соответствии с порядком, утвержденным постановлением Правительства Российской Федерации.

Предельный уровень нерегулируемых цен на розничном рынке складывается из суммы следующих составляющих:

·        средневзвешенная нерегулируемая цена покупки электроэнергии (мощности) на оптовом рынке, определяемая ОАО «АТС»;

·        размер платы за услуги, оказание которых является неотъемлемой частью процесса снабжения электрической энергией данного потребителя (покупателя), включая сбытовую надбавку гарантирующего поставщика, а также размер платы за услуги по передаче электрической энергии в случае поставки электрической энергии по договору энергоснабжения.

Средневзвешенные нерегулируемые цены рассчитывается для:

·        потребителей, осуществляющих расчеты на розничном рынке по одноставочному тарифу;

·        потребителей, осуществляющих расчеты на розничном рынке по одноставочному тарифу, дифференцированному по числу часов использования заявленной мощности;

·        потребителей, имеющих зонные счетчики и осуществляющих расчеты на розничном рынке по тарифу, дифференцированному по зонам суток;

·        потребителей, в договорах энергоснабжения (купли-продажи) которых предусматривается почасовое планирование и учет и осуществляющих расчеты на розничном рынке по одноставочному тарифу;

·        потребителей, осуществляющих расчеты на розничном рынке по двухставочным тарифам [9].

 

2.5 Постановка задачи


На предприятии ОАО «Ижмашэнерго» «Пирамида 2000. Сервер» и сервер базы данных размещены на одной ЭВМ. Но поскольку требуется обеспечить доступ к базе данных многим пользователям, было принято решение о создании дополнительного сервера баз данных, реализованного с помощью MS SQL который представлял бы собой зеркальную копию баз данных создаваемых приложением «Пирамида 2000. Сервер». Это обеспечило возможность работы с базой данных многих пользователей без снижения производительности основного сервера сбора и обработки данных. Дополнительно, эта мера обезопасила оригинальную базу данных от некомпетентных действий конечных пользователей, а так же обеспечила резервное копирование основных баз данных.

Однако оригинальное программное обеспечение «Пирамида 2000. АРМ» не позволяет работать с базами данных, организованными таким образом как это реализовано на предприятии Ижмашэнерго, а так же не обеспечивает некоторых необходимых функций по мониторингу отдельных параметров, что привело к необходимости создания программного обеспечения имеющего схожий и в определенных ситуациях расширенный функционал.

автоматизированный электроэнергия тариф измерительный

2.5.1 Разрабатываемое ПО

В связи с выше изложенным были выделены следующие основные пункты разрабатываемого программного обеспечения:

. Клиентское программное обеспечение должно состоять из набора программ, поддерживаемые операционными системами семейства MS Windows.

. Программа обработки и формирования данных преобразует полученные данные в требуемый вид, заносит их, в базу данных, формирует информацию в соответствии с запросами пользователей. Формирует сообщения о потребленной электроэнергии и мощности предприятий группы ОАО «Ижевский машзавод», формирует данные о предполагаемом энергопотреблении на уровне предприятий и по предприятиям группы «Ижевский машзавод» в целом.

. Программа работы пользователей позволяет пользователям получать информацию из системы в соответствии с предоставленными им правами.

. В качестве платформы должно использоваться программное обеспечение по усмотрению разработчика. Должна быть предусмотрена возможность обновления программного обеспечения (замена на более совершенное), а также его развитие для решения дополнительных задач при модернизации комплекса.

. Программное обеспечение должно надежно функционировать, обеспечивая правильное и своевременное выполнение функций в реальных условиях эксплуатации, должно быть корректным (не содержать ошибок) и устойчивым.

2.5.2 Функции ПО

Программное обеспечение должно выполнять следующие функции:

·        настройка, проверка и управление компонентами системы;

·        проверка целостности базы данных, поиск и устранение ошибок;

·        редактирование, копирование, перемещение и удаление записей базы данных в соответствии с правами, предоставленными администратором системы;

·        защита от несанкционированного доступа;

·        генерация отчетных форм, формирование графиков, таблиц, гистограмм и отчетов;

·        программное обеспечение комплекса для автоматизации обработки информации об энергопотреблении предприятий группы ОАО «Ижевский машзавод», за исключением программы работы пользователей, должно устанавливаться на сервере, подключенном к ЛВС ОАО «Ижмашэнерго» и имеющем доступ к сети Интернет. Для защиты информации на сервере должен быть установлен программный межсетевой экран;

·        пользовательский интерфейс для взаимодействия человека с компьютером должен обеспечивать комфортность условий работы персонала.

3. СРЕДСТВА РАЗРАБОТКИ

 

3.1 Delphi - язык программирования

(Де́лфи) - язык программирования, который используется в одноименной среде разработки. Сначала язык назывался Object Pascal. Начиная со среды разработки Delphi 7.0, в официальных документах Borland стала использовать название Delphi для обозначения языка Object Pascal.

 

3.1.1 Целевая платформа

Изначально среда разработки была предназначена исключительно для разработки приложений Microsoft Windows, затем был реализован также для платформ Linux (как Kylix), однако после выпуска в 2002 году Kylix 3 его разработка была прекращена, и, вскоре после этого, было объявлено о поддержке Microsoft .NET. При этом высказывались предположения, что эти два факта взаимосвязаны.

Реализация среды разработки проектом Lazarus (Free Pascal, компиляция в режиме совместимости с Delphi) позволяет использовать его для создания приложений на Delphi для таких платформ, как Linux, Mac OS X и Windows CE.

Также предпринимались попытки использования языка в проектах GNU и написания компилятора для GCC [5].

 

3.1.2 История языка

Delphi - результат развития языка Турбо Паскаль, который, в свою очередь, развился из языка Паскаль. Паскаль был полностью процедурным языком, Турбо Паскаль, начиная с версии 5.5, добавил в Паскаль объектно-ориентированные свойства, а в Object Pascal - динамическую идентификацию типа данных с возможностью доступа к метаданным классов (то есть к описанию классов и их членов) в компилируемом коде, также называемом интроспекцией - данная технология получила обозначение RTTI.

Так как все классы наследуют функции базового класса TObject, то любой указатель на объект можно преобразовать к нему, после чего воспользоваться методом ClassType и функцией TypeInfo, которые и обеспечат интроспекцию.

Также отличительным свойством Object Pascal от С++ является то, что объекты по умолчанию располагаются в динамической памяти. Однако можно переопределить виртуальные методы NewInstance и FreeInstance класса TObject. Таким образом, абсолютно любой класс может осуществить «желание» «где хочу - там и буду лежать». Соответственно организуется и «многокучность».Pascal (Delphi) является результатом функционального расширения Turbo Pascal.[5]оказал огромное влияние на создание концепции языка C# для платформы .NET. Многие его элементы и концептуальные решения вошли в состав С#. Одной из причин называют переход Андерса Хейлсберга, одного из ведущих разработчиков Дельфи, из компании Borland Ltd. в Microsoft Corp.

·        Версия 1 была предназначена для разработки под 16-разрядную платформу Win16;

·        Версии со второй компилируют программы под 32-разрядную платформу Win32;

·        Вместе с 6-й версией Delphi вышла совместимая с ним по языку и библиотекам среда Kylix, предназначенная для компиляции программ под операционную систему Linux;

·        Версия 8 способна генерировать байт-код исключительно для платформы .NET. Это первая среда, ориентированная на разработку мультиязычных приложений (лишь для платформы .NET);

Последующие версии (обозначаемые годами выхода, а не порядковыми номерами, как это было ранее) могут создавать как приложения Win32, так и байт-код для платформы .NET.for .NET - среда разработки Delphi, а также язык Delphi (Object Pascal), ориентированные на разработку приложений для .NET.

Первая версия полноценной среды разработки Delphi для .NET - Delphi 8. Она позволяла писать приложения только для .NET.

В настоящее время, в Delphi 2006, можно писать приложения для .NET, используя стандартную библиотеку классов .NET, VCL для .NET. Среда также позволяет создавать .NET-приложения на C# и Win32-приложения на C++. Delphi 2006 содержит функции для написания обычных приложений с использованием библиотек VCL и CLX.2006 поддерживает технологию MDA с помощью ECO (Enterprise Core Objects) версии 3.0.

В марте 2006 года компания Borland приняла решение о прекращении дальнейшего совершенствования интегрированных сред разработки JBuilder, Delphi и C++ Builder по причине убыточности этого направления. Планировалась продажа IDE-сектора компании. Группа сторонников свободного программного обеспечения организовала сбор средств для покупки у Borland прав на среду разработки и компилятор [5].

Однако в ноябре того же года было принято решение отказаться от продажи IDE бизнеса. Тем не менее, разработкой IDE продуктов теперь будет заниматься новая компания - CodeGear, которая будет финансово полностью подконтрольна Borland.

В августе 2006 года Borland выпустил облегченные версию RAD Studio под именем Turbo: Turbo Delphi (для Win32 и .NET), Turbo C#, Turbo C++.

В марте 2007 года CodeGear порадовала пользователей обновленной линейкой продуктов Delphi 2007 for Win32 и выходом совершенно нового продукта Delphi 2007 for PHP.

В июне 2007 года CodeGear представила свои планы на будущее, то есть опубликовала так называемый roadmap.[5]RAD Studio 2010

августа 2008 года компания Embarcadero, новый хозяин CodeGear, опубликовала пресс-релиз на Delphi for Win32 2009[5]. Версия принесла множество нововведений в язык, как то[5]:

По умолчанию полная поддержка Юникода во всех частях языка, VCL и RTL; замена обращений ко всем функциям Windows API на юникодные аналоги (то есть MessageBox вызывает MessageBoxW, а не MessageBoxA).

·        Обобщенные типы, они же generics.

·        Анонимные методы.

·        Новая директива компилятора $POINTERMATH [ON|OFF].

·        Функция Exit теперь может принимать параметры в соответствии с типом функции.

 

3.1.3 Объектно-ориентированные особенности языка

Инкапсуляция

Объединение и скрытие объектных данных, а также обрабатывающих их методов внутри конкретного класса от пользователя называется инкапсуляцией.

Наследование

При создании новых объектов получить все свойства и методы от своих предков называют наследованием. Такие объекты унаследывают после своего создания все поля, свойства, события, методы и прочее от своих предков. Наследование часто избавляет разработчиков от рутинной работы и позволяет не мешкая приступить к разработке чего-то нового.

Полиморфизм

Это методы различных объектов, которые могут иметь одинаковые имена, но по внутреннему содержимому отличаются друг от друга.

Типы данных

Обрабатываемые в программе данные подразделяются на переменные, константы и литералы. Константы представляют собой данные, значения которых установлены в разделе объявления констант и не изменяются в процессе выполнения программы.

Объекты

Объекты как экземпляры класса объявляются в программе в разделе var как обычные переменные. Например:

Как и в случае записей, для обращения к конкретному элементу объекта (полю; свойству или методу) указывается имя объекта и имя элемента, разделенные точкой, то есть имя элемента является составным.

Классы

В языке Object Pascal классы - это специальные типы данных, используемые для описания объектов. Соответственно объект, имеющий тип какого-либо класса, является экземпляром (instance) этого класса или переменной этого типа.

Класс представляет собой особый тип записи, имеющий в своем составе такие элементы (члены, member), как поля, свойства и методы. Поля класса аналогичны полям записи и служат для хранения информации об объекте. Методами называются процедуры и функции, предназначенные для обработки полей. Свойства занимают промежуточное положение между полями и методами [5].

 

3.2 MySQL

 - свободная система управления базами данных (СУБД). MySQL является собственностью компании Oracle Corporation, получившей ее вместе с поглощенной Sun Microsystems, осуществляющей разработку и поддержку приложения. Распространяется под GNU General Public License или под собственной коммерческой лицензией. Помимо этого разработчики создают функциональность по заказу лицензионных пользователей, именно благодаря такому заказу почти в самых ранних версиях появился механизм репликации.является решением для малых и средних приложений. Входит в состав серверов WAMP, LAMP и в портативные сборки серверов Денвер, XAMPP. Обычно MySQL используется в качестве сервера, к которому обращаются локальные или удаленные клиенты, однако в дистрибутив входит библиотека внутреннего сервера, позволяющая включать MySQL в автономные программы.

 

3.2.1 О происхождении MySQL

MySQL возникла как попытка применить mSQL к собственным разработкам компании: таблицам, для которых использовались ISAM - подпрограммы низкого уровня. В результате был выработан новый SQL-интерфейс, но API-интерфейс остался в наследство от mSQL. Откуда происходит название «MySQL» - доподлинно не известно. Разработчики дают два варианта: либо потому, что практически все наработки компании начинались с префикса My, либо в честь девочки по имени My, дочери Майкла Монти Видениуса, одного из разработчиков системы [5].

Логотип MySQL в виде дельфина носит имя «Sakila». Он был выбран из большого списка предложенных пользователями «имен дельфина». Имя «Sakila» было отправлено Open Source-разработчиком Ambrose Twebaze.

 

3.2.2 Лицензирование

MySQL имеет двойное лицензирование. MySQL может распространяться в соответствии с условиями лицензии GPL. Однако по условиям GPL, если какая-либо программа включает исходные коды MySQL, то она тоже должна распространяться по лицензии GPL. Это может расходиться с планами разработчиков, не желающих открывать исходные тексты своих программ. Для таких случаев предусмотрена коммерческая лицензия, которая также обеспечивает качественную сервисную поддержку.

3.2.3 Платформы

MySQL транспортирована на большое количество платформ: AIX, BSDi, FreeBSD, HP-UX, Linux, Mac OS X, NetBSD, OpenBSD, OS/2 Warp, SGI IRIX, Solaris, SunOS, SCO OpenServer, SCO UnixWare, Tru64, Windows 95, Windows 98, Windows NT, Windows 2000, Windows XP, Windows Server 2003, WinCE, Windows Vista и Windows 7.

Существует также порт MySQL к OpenVMS. Важно отметить, что на официальном сайте СУБД для свободной загрузки предоставляются не только исходные коды, но и откомпилированные и оптимизированные под конкретные операционные системы готовые исполняемые модули СУБД MySQL.

 

3.2.4 Языки программирования

MySQL имеет API для языков Delphi, C, C++, Эйфель, Java, Лисп, Perl, PHP, Python, Ruby, Smalltalk и Tcl, библиотеки для языков платформы .NET, а также обеспечивает поддержку для ODBC посредством ODBC-драйвера MyODBC.

 

3.3 Microsoft Excel

Excel (также иногда называется Microsoft Office Excel) - программа для работы с электронными таблицами, созданная корпорацией Microsoft для Microsoft Windows, Windows NT и Mac OS. Она предоставляет возможности экономико-статистических расчетов, графические инструменты и, за исключением Excel 2008 под Mac OS X, язык макропрограммирования VBA (Visual Basic для приложений).Excel входит в состав Microsoft Office и на сегодняшний день Excel является одним из наиболее популярных приложений в мире.

3.3.1 История

В 1982 году Microsoft запустила на рынок первый электронный табличный процессор Multiplan, который был очень популярен на CP/M системах, но на MS-DOS системах он уступал Lotus 1-2-3.

Первая версия Excel предназначалась для Mac и была выпущена в 1985 году, а первая версия для Windows была выпущена в ноябре 1987 года. Lotus не торопилась выпускать 1-2-3 под Windows, и Excel с 1988 года начала обходить по продажам 1-2-3, что в конечном итоге помогло Microsoft достичь позиций ведущего разработчика программного обеспечения.укрепляла свое преимущество с выпуском каждой новой версии, что имело место примерно каждые два года. Текущая версия для платформы Windows - Excel 14, также известная как Microsoft Office Excel 2010. Текущая версия для платформы Mac OS X - Microsoft Excel 2008.

В начале своего пути Excel стал причиной иска о товарном знаке от другой компании, уже продававшей пакет программ под названием «Excel». В результате спора Microsoft была обязана использовать название «Microsoft Excel» во всех своих официальных пресс-релизах и юридических документах. Однако со временем эта практика была позабыта, и Microsoft окончательно устранила проблему, приобретя товарный знак другой программы.также решила использовать буквы XL как сокращенное название программы: иконка Windows-программы состоит из стилизованного изображения этих двух букв, а расширение файлов по умолчанию в Excel - .xls. В сравнении с первыми табличными процессорами Excel представляет множество новых функций пользовательского интерфейса, но суть остается прежней: как и в программе-родоначальнике, VisiCalc, ячейки расставляются в строки и столбцы и могут содержать данные или формулы с относительными или абсолютными ссылками на другие клетки.был первым табличным процессором, позволявшим пользователю менять внешний вид таблицы (шрифты, символы и внешний вид ячеек). Он также первым представил метод умного пересчета ячеек, когда обновляются только те ячейки, которые зависят от измененных ячеек (раньше табличные процессоры либо постоянно пересчитывали все ячейки или ждали команды пользователя).

Будучи впервые объединенными в Microsoft Office в 1993 году, Microsoft Word и Microsoft PowerPoint получили новый графический интерфейс для соответствия Excel, главного стимула модернизации ПК в то время.

Начиная с 1993 года, в состав Excel входит Visual Basic для приложений (VBA), язык программирования, основанный на Visual Basic, позволяющий автоматизировать задачи Excel. VBA является мощным дополнением к приложению и в более поздних версиях Excel доступна полнофункциональная интегрированная среда разработки. Можно создать VBA-код, повторяющий действия пользователя и таким образом автоматизировать простые задачи. VBA позволяет создавать формы для общения с пользователем.

Язык поддерживает использование (но не создание) DLL от ActiveX; более поздние версии позволяют использовать элементы объектно-ориентированного программирования.

Функциональность VBA делала Excel легкой мишенью для макровирусов. И это было серьезной проблемой до тех пор, пока антивирусные продукты не научились обнаруживать их. Фирма Microsoft, с опозданием приняв меры для уменьшения риска, добавила возможность выбора режима безопасности:

·        полностью отключить макросы;

·        включить макросы при открытии документа;

·        доверять всем макросам, подписанным с использованием надежных сертификатов.

4. РЕАЛИЗАЦИЯ СИСТЕМЫ

 

4.1 Логическая структура программы


Структура программы проста для понимания и является легко обучаемой. Основное меню состоит из 4 разделов:

1.       Текущая работа.

2.      Отчетность.

.        Графика.

.        Администрирование.

 

4.1.1 «Текущая работа»

Начальный раздел «Текущая работа» содержит:

·                 планирование;

·        показания счетчика;

·        диспетчерский график контроля.

В «Планировании» можно заранее составить план, какой объем электроэнергии потратит то или иное предприятие, в какой день, месяц, год.

В «Показаниях счетчика» можно посмотреть, как показания счетчиков за текущий день, так и за предыдущие. В этом подразделе данные отображены в виде таблицы, которые можно пустить на печать или перевести в Excel. См. Приложение 1. Рис. 1.1

«Диспетчерский график контроля» позволяет просматривать показания счетчиков на графиках. Есть возможность выбирать дату, счетчики, то есть фидеры. Также полученные данные можно напечатать, перевести в Excel. См. Приложение 1. Рис. 1.2.

 

4.1.2 «Отчетность»

Раздел «Отчетность» включает в себя следующее меню:

·        Генератор отчетов;

·        Потери;

·        Таблица тангенса;

·        Справка о загрузке за период;

·        Загрузка за период по предприятиям.

«Генератор отчетов» позволяет создавать следующие отчеты:

-   Суточный график нагрузки;

-   Расшифровка макета.

«Суточный график нагрузки» - таблица в Excel. Здесь имеется Дата-Время, Сумма, Расход за сутки. Данные отображаются за каждый час. См. Приложение 1. Рис. 1.4.

В «Расшифровке макета» также выдается таблица в Excel. Здесь отображаются все данные с «Суточного графика нагрузки» за каждые полчаса. См. Приложение 1. Рис. 1.5.

Также в этой программе можно наблюдать за «Потерями». См. Приложение 1. Рис. 1.6. Данные представлены в виде таблицы-Excel. В ней записаны фидеры, данные по выбранному времени, подведена общая сумма потерь. Здесь можно выбрать диапазон времени, также вид справки:

-   в получасовых разрезах;

-   в дневных разрезах.

«Таблица тангенса» также выдает данные в Excel-таблицу. Здесь по каждому фидеру на расписано: P, Q, tg, где tg=Q/P. См. Приложение 1. Рис. 1.7, Рис. 1.8.

При формировании «Справки о загрузке за период» можно выбрать необходимые фидеры, период времени, за который необходима справка и разрезы: часовые или получасовые. В сформированной справке - Excel-таблице по каждой дате и времени расписаны данные необходимого фидера, общая сумма, а также подведен итог расхода электроэнергии по суткам. См. Приложение 1. Рис. 1.9, Рис. 1.10.

Для формирования «Загрузки за период по предприятиям» необходимо выбрать период времени, также можно выбрать вид справки, дополнительно можно выбрать:

-   показывать план;

-   максимум.

Результатом является Excel-таблица, расписаны фидеры, время. См. Приложение 1. Рис. 1.11, Рис. 1.12.

 

4.1.3 «Графика»

Раздел «Отчетность» включает в себя следующее меню:

·                      графика 3-х минутки;

·        графическое приложение;

·        периодический график загрузки фидеров;

·        сравнение графиков загрузки фидеров;

·        среднее потребление в разрезе дней недели.

«Графика 3-х минутки» отображает график загрузки фидеров ОАО «Ижмашэнерго» за конкретный день за каждые 4 часа. Имеется возможность напечатать графики, открыть с помощью Excel, выбрать конкретных фидеров. См. Приложение 1. Рис. 1.13, Рис. 1.14.

«Графическое приложение» отображает график загрузки фидеров ОАО «Ижмашэнерго» за конкретный день. Значения на каждом участке времени отображены на самом графике. Имеется возможность напечатать графики, открыть с помощью Excel, выбрать конкретных фидеров. См. Приложение 1. Рис. 1.15.

Также есть возможность просмотреть периодический график загрузки фидеров, сравнение графиков загрузки фидеров, среднее потребление в разрезе дней недели. Данные также можно напечатать, перенести в Excel. См. Приложение 1. Рис. 1.16, Рис. 1.17, Рис. 1.18.

4.1.4 «Администрирование»

В разработанной программе также имеется возможность администрирования, возможность внесение изменений, поправок в разработку различных отчетов, графиков.

 

4.2 Структура экрана программы


Программа запускается при нажатии на ярлычок «Work» синего цвета С начальной позиции доступно все меню, которое описано в разделе 4.1. Главное меню находится в верхней части формы программы. Все остальное является рабочим полем программы.

Каждый отчет можно отправить на печать, открыть с помощью программы Microsoft Excel.

 

4.3 Описание модулей программы


Программа является модульной. В следующей таблице описаны модули, их назначение, а также наличие формы.

Название модуля

Назначение

access

Реализует доступ к данным

auth

Реализует авторизацию пользователей

avg_graph

Формирует отчет «Среднее потребление в разрезе дней недели»

counter

Формирует показания счетчика

factory

Работа с предприятиями

fider

Работает с фидерами

fidWork

Реализует свойства фидеров

fWork

Добавляет новых фидеров

graph

Формирует график 3-х минутки

Graph_period

Реализует периодический график загрузки фидеров

graphic

Формирует графическое приложение

Graphic2

Формирует график загрузки фидеров

logs

Формирует отчеты

losses

Формирование отчета «Потери»

macket

Работает с пришедшими макетами

main

Главная функция

mf

Добавляет модули

newUser

Вносит нового пользователя

Period

Формирует отчеты за период

plane

Реализует планирование использования электроэнергии

REGEXPR

Содержит описание переменных, констант, функций

Report

Построитель отчетов

reportPeriod

Формируте справку о загрузке фидеров за период

Simile_graph

Формирование сравнения графиков загрузки фидеров

Tangens

Формирование таблицы тангенсов

Textinis

Работает с текстом

Traficmanager

Формирование диспетчерского трафика контроля

user

Работает с пользователями и их свойствами


ЗАКЛЮЧЕНИЕ


В ходе выпускной квалификационной работы была разработана автоматизированная информационно-измерительная система коммерческого учета электроэнергии для предприятия ОАО «Ижмашэнерго».

Изучены следующие технологии:

·        СУБД MySQL;

·        язык программирования Delphi;

·        Microsoft Excel.

В работе реализовано следующее:

·        Клиентское программное обеспечение состоит из набора программ, поддерживаемые операционными системами семейства MS Windows.

·        Программа обработки и формирования данных преобразует полученные данные в требуемый вид, заносит их, в базу данных, формирует информацию в соответствии с запросами пользователей.

·        Формирует сообщения о потребленной электроэнергии и мощности предприятий группы ОАО «Ижевский машзавод».

·        Формирует данные о предполагаемом энергопотреблении на уровне предприятий и по предприятиям группы «Ижевский машзавод» в целом.

·        Программа работы пользователей позволяет пользователям получать информацию из системы в соответствии с предоставленными им правами.

·        Предусмотрена возможность обновления программного обеспечения (замена на более совершенное), а также его развитие для решения дополнительных задач при модернизации комплекса.

·        Программное обеспечение надежно функционирует, обеспечивая правильное и своевременное выполнение функций в реальных условиях эксплуатации.

ЛИТЕРАТУРА


1.      Системы и технологии - официальный сайт фирмы производителя программного комплекса «Пирамида 2000» [Электронный ресурс] - Режим доступа: <#"657737.files/image001.jpg">

5.2 Блок-схема процедуры FormCreate, используемой при авторизации


5.3 Блок-схема процедуры FormCreate, используемой при формировании справки о загрузке по периоду



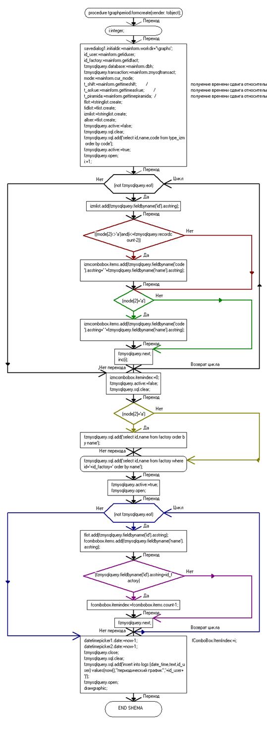
5.4 Блок-схема процедуры FormCreate, используемой при формировании периодического графика загрузки фидеров

Похожие работы на - Разработка системы визуализации автоматизированной информационно-измерительной системы коммерческого учета электроэнергии

 

Не нашли материал для своей работы?
Поможем написать уникальную работу
Без плагиата!
Без нейросетей!