Розроблення файлового менеджера File Commander 1 засобами Delphi 7.0
ДИПЛОМНА РОБОТА
Розроблення файлового
менеджера File Commander 1 засобами Delphi 7.0
ЗМІСТ
Розділ 1. ТЕОРЕТИЧНА
ЧАСТИНА
. Огляд існуючого
програмного системного забезпечення
1.1.1 Огляд Windows
Total Commander
.1.2 Огляд FAR
Manager 1.709
Розділ 2. ПРАКТИЧНА
ЧАСТИНА
.1 Постановка задачі
.2Технічне завдання
.3 Алгоритм
реалізації проекту
.4 Опис середовище
реалізації. Обґрунтування його вибору
2.4.1 Компонент TFORM
.4.2 Компонент TLABEL
.4.3 Компонент
TMAINMENU
.4.4 Компонент
TSTATUSBAR
.4.5 Компонент
TBUTTON
.4.6 Компонент
TABOUTBOX
.4.7 Компонент
TDRIVECOMBOBOX
.4.8 Компонент
TLISTVIEW
.4.9 Компонент
TIMAGELIST
2.5.Тесттування та
налагодження програмних застосувань (додатків)
.6 Приклади роботи
програми
.7 Інструкція для
користувача
Розділ 3. ОХОРОНА
ПРАЦІ
ВИСНОВОК
ЛІТЕРАТУРА
ДОДАТКИ
ДОДАТОК А
ДОДАТОК В
ВСТУП
В даний час широке поширення одержали численні локальні
мережі в найрізноманітнішому вигляді: від комутації двох, поруч розташованих,
комп'ютерів до обчислювальних систем зі складною системою прав доступу до
окремих ресурсів мережі і т.д. Природно постає проблема про найбільш зручному
та раціональному способі збереження даних і отримання можливості ними
скористатися. Дане питання досить значуще, тому що безпека і інтуїтивно зрозумілий
інтерфейс грають велику роль в процесі розробки та впровадження програми в
структуру мережі. Цю проблему вирішують файлові менеджери. Основним завданням
таких програм є надання зручного інтерфейсу для роботи з файлами окремого
комп'ютера або багатокористувацької системи. Оболонки для роботи з файлами
написані для багатьох операційних систем таких як: Windows, Linux, MS DOS,
UNIX, OS/2 і т.д. Основні дії, які повинна виконувати подібна програма це:
здійснення можливості копіювати, переміщати, видаляти файли, перегляд
каталогів, логічних і фізичних дисків даного комп'ютера або будь-якого іншого
ПК в межах локальної мережі. Саме цьому, досить актуальному питанню присвячена
дана дипломна робота. А результатом її виконання буде програма файловий
менеджер, що реалізує в собі всі перераховані можливості.
Об'єктом дослідження є середовище візуального проектування
Borland Delphi 7.0. На даний момент це один з найбільш популярних і потужних
програмних продуктів для розробки додатків під операційну систему Windows. Численні
можливості та широкий спектр реалізації будь-якої ідеї роблять середовища
Borland Delphi 7.0 дуже корисною і зручною для розробки додатків будь-якої
складності і по будь-яких напрямах. Від логічних ігор, до програм, що моделюють
складні технологічні процеси.
Предмет дослідження - методи, об'єкти і компоненти середовища
візуального проектування Borland Delphi 7.0.Хороше знання цих засобів дають
можливість програмісту використовувати повністю всю міць Borland Delphi 7.0
Об'єкт Delphi являє собою набір властивостей і методів, що
включають також обробники подій. Властивості, звані іноді атрибутами, є даними,
що містяться в об'єкті. Метод описує дії, реалізовані для даного об'єкта.
Об'єкт - це екземпляр класу.
Компонент Delphi - це особливий вид об'єктів - візуальний
об'єкт (візуальний для проектування, а не для відображення користувачеві).
Створювати і редагувати такий об'єкт можна як програмним шляхом, так і на етапі
проектування. Delphi надає широкий набір компонентів, званої іноді VCL -
бібліотекою. Всі компоненти Delphi можуть бути доступні через палітру
компонентів.
Дана дипломна робота складається з пояснювальної записки і
безпосередньо з файлу виконуючою програми - файлового менеджера, який отримав
робочу назву File Commander. У пояснювальній записці детально викладено весь
алгоритм реалізації даного проекту, наведені необхідні уточнення та малюнки
(скріншоти), роз'яснені основні поняття і визначення. У додатку представлена
докладна блок-схема і вихідний код програми.
РОЗДІЛ
1. ТЕОРЕТИЧНА ЧАСТИНА
.
Огляд існуючого програмного системного забезпечення
Файловий менеджер - один з найпопулярніших програмних
продуктів. Найрізноманітніші версії від великого кола виробників можна виявити
на Робочому столі персонального комп'ютера практично будь-якого користувача.
Розглянемо найпопулярніші з них - Windows Total Commander і
Far Manager 1.70.
Основний принцип, що забезпечив популярність даних програм -
це наявність двох панелей, кожна з яких показує зміст одній з тек файлової
системи. По кожній з панелей можна за допомогою стрілок на клавіатурі
переміщати курсор. Перехід між панелями здійснюється клавішею табуляції.
Клавіша Вводу дозволяє відкрити файл, на якому встановлений курсор. При цьому
відкриття проводиться за допомогою тієї ж програми, яка асоційована з файлом
даного типу в Windows. Наприклад, виконані файли (EXE, BAT та ін) Будуть
запущені на виконання, картинки показані за допомогою програми перегляду
графічних файлів і т.п. Якщо ж це папка, то в поточній панелі з'явиться зміст
цієї папки.
.1.1
Огляд Windows Total Commander
Програма Windows Total Commander Була вперше випущена в 1993
році Крістіном Гіслером. З тих пір пройшла довгий шлях удосконалення і в даний
час останньою версією є версія 7.56. Інтерфейс програми представляє собою дві
панелі, де відображено зміст вибраних директорій. У верхній частині вікна
знаходиться головне меню і панель інструментів (рис. 1). З їх допомогою
користувач має змогу виконувати різні дії з файлами, каталогами та архівами
комп’ютера. Також в даній версії організована можливість доступу через FTP до
віддаленого серверу.
Рис 1.1 Інтерфейс Total Comander
Для роботи з файлами в цій програмі зручно використовувати
гарячі клавіші. З їх допомогою можна видаляти (F8), копіювати (F5), переміщати
(F6) файли і папки з однієї панелі на іншу, а значить і з однієї папки в іншу.
Ці операції можна проводити і над групами файлів, виділивши їх попередньо
клавішею (вставка) Інші клавіші дозволяють відкрити файл для перегляду (F3) або
редагування (F4), створити нову папку в поточній (F7). Для перейменування файлу
зручна комбінація Shift + F6, що дозволяє перейменувати файл без відкриття
додаткового діалогу. Спосіб сортування файлів на панелі також встановлюється за
допомогою гарячих клавіш: Ctrl + F3 - по імені, Ctrl + F4 - по розширенню, CTRL
+ F5 - за часом останньої зміни. Повторне натискання на ту ж комбінацію приведе
до зміни порядку сортування на зворотний. Натиснувши на пробіл, коли курсор
вказує на директорію, можна дізнатися, скільки місця займає ця директорія разом
з усіма її піддиректоріями. Використання гарячих клавіш дозволяє в більшості
випадків вільно обходитися без миші при роботі з програмою. В деяких випадках
це теж буває корисно. Хоча і перетягування файлів за допомогою миші тут також підтримується.
Можливості роботи з файлами доповнюються наявністю
традиційного командного рядка, в за допомого якого можна подавати основні
команди комп’ютера, як через меню пуск / виконати. Команди, подані з командного
рядка, запам'ятовуються, і їх можна повторити комбінацією Ctrl + E. Якщо треба
перенести ім'я файлу, на якому стоїть курсор, в командний рядок, достатньо
натиснути Ctrl + J. Є панель, на якій можна розмістити найбільш часто
використовувані програми. За замовчуванням на ній розміщені текстовий і
графічний редактори, програма перегляду файлів і панель управління.
Є можливість подивитися файлову структуру в наочному, але
кілька громіздкому вигляді дерева (Рис 1.2).
Рис.1.2 Дерево каталогів
Численні настройки (рис. 1.3), доступні через пункт меню
конфігурація/настройки, дозволяють встановити кольорову схему, дозволити або
заборонити показ стандартних значків файлів, вказати операції, на які треба
запитувати підтвердження, конфігурувати панель інструментів. Можна заборонити
показ прихованих і системних файлів. І це далеко не все.
Рис. 1.3 Налаштування програми
Завдяки вбудованому в Windows Commander FTP-клієнта, можна
працювати з дисками на віддалених комп'ютерах, не думаючи про те, що вони
віддалені. Правда, якщо зв'язок досить стійкий. На жаль, докачку цей FTP-клієнт
не підтримує, так що після розриву зв'язку, перекачку довгого файлу доводиться
починати спочатку. Зате, якщо Ви маєте право запису на віддаленому комп'ютері,
то можете порізати файл на шматки, перекачати їх окремо, а потім знову склеїти.
Ця ж можливість буде корисною при копіюванні великих файлів на дискети чи інші
носії.
За допомогою плагінів набір функцій програми можна значно
розширити.
.1.2
Огляд FAR Manager 1.70
З 19 червня 2000 розробкою FAR Manager займається група FAR
Group. Євген Роша (розробник архіватора WinRAR) як і раніше залишається автором
FAR Manager та слідкує за проектом.Manager - це програма управління файлами і
архівами в операційних системах сімейства Windows. Вона працює в текстовому
режимі і дозволяє просто і наочно виконувати більшість необхідних дій:
переглядати файли та каталоги, редагувати, копіювати і перейменовувати файли, а
також багато іншого. FAR Manager має багатомовний, та зрозумілий інтерфейс.
Просту навігацію по файловій системі забезпечує зрозуміле колірне виділення і
групи сортування файлів. Функціональність програми істотно розширюється за
рахунок зовнішніх підключених DLL-модулів - плагінів (цьому сприяє набір
спеціальних інтерфейсів - Plugins API). Наприклад, робота з архівами,
FTP-клієнт, тимчасова панель і перегляд мережі реалізовані за допомогою
плагінів, включених в стандартну поставку FAR. Загалом, всі основні можливості
схожі з можливостями Windows Commander, за винятком представлення інтерфейсу
програми (рис 1.4)
Рис. 1.4 Інтерфейс Far Manager 1.70
РОЗДІЛ
2. ПРАКТИЧНА ЧАСТИНА
.1
Постановка задачі
В процесі виконання даної дипломної роботи необхідно створити
програму управління файловою системою комп’ютера. Інтерфейс програми повинен
складатися з двох панелей, в яких буде відображатися поточна файлова структура
вибраного диска або директорії комп’ютера. У даній програмі необхідно
реалізувати можливість обміну інформацією за допомогою копіювання файлів через
принцип Drag & Drop. Список файлів,що відображається користувачеві перед
показом повинен автоматично відсортовуватись: на початку повинні відображатись
списки та папки, а лише потім другорядні файли. При подвійному натисканні на
компонент списку користувач повинен перейти вгору до вибраного каталогу, або
вниз, якщо клацання було проведено на першому компоненті списку. Також при
виборі exe файлу, чи будь якого іншого файлу програма повинна автоматично
запустити програму яка призначена для перегляду того чи іншого типу файлів.
Програма File Commander повинна відображати для користувача кількість елементів
логічного диска, або директорії.
Програма повинна володіти такими основними функціями як:
копіювання файлів, переміщення файлів, видалення файлів або каталогів,
створення нових папок та вихід з самої програми. Ці функції необхідно
реалізувати за допомогою п’яти функціональних кнопок. Ці кнопки необхідно
розташувати в меню файлового менеджера, де крім цього будуть розташовуватися такі
пункти меню як: «Довідка» та «Про програму».
У файловому менеджері необхідно реалізувати функціональні
кнопки за допомогою яких користувач повинен мати змогу для вибору логічного або
фізичного диска, для відображення його файлової структури у вигляді списку.
Також у меню необхідно розмістити два функціональні елементи які будуть
відображати адресу за якою буде відображатись шлях до даної директорії.
.2
Технічне завдання
1. Назва програмного виробу.
Файловий менеджер File Commander 1.
2. Мета створення програмного виробу.
Створити програмне забезпечення для управління файловою
системою комп’ютера.
. Призначення область застосувань.
Програма призначена для керуванням файлами комп’ютера.
Повинна володіти дружелюбним інтерфейсом, відображати дані у зручному для
користувача вигляді. Забезпечити просте керування файлами та папками.
Область застосування є необмеженою.
. Вимоги до програми.
Програма повинна відображати дані у вигляді двох панелей,
автоматично відсортовувати їх. Виконувати основні операції над файлами такі як:
Видалення, Створення, Копіювання, Перенесення файлів.
. Функціональні вимоги
Файли повинні автоматично сортуватись, необхідно передбачити
зручні кнопки для вибору логічних та фізичних дисків,розробити кнопки
управління файлами. Реалізувати принцип копіювання файлів DragAndDrop При
виборі будь якого файлу програма повинна запускати додаток за допомогою якого
повинен відкриватись даний файл на приклад: для відкриття зображень файловий
менеджер повинна використовувати програму перегляду зображень.
. Обсяг програмного забезпечення: Мб
Не обумовлюється.
.Термін розробки програми - 4 тижні з дня видачі завдання.
. Тестування програмного забезпечення.
Розробник тестує вироблений програмний продукт, усуває всі
недоліки та помилки після чого готує його до здачі.
. Порядок передачі програмного виробу.
Розробник передає свій програмний продукт замовнику той у
свою чергу протягом трьох календарних днів перевіряє програму на наявність
помилок,несправностей, якщо вони виникли розробник усуває їх протягом трьох
календарних днів.
. Додатки до товару. додаються на CD-диску
.3
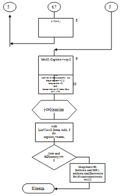
Алгоритм реалізації проекту
Для візуального проектування необхідно на головну форму
додати компоненти: TListView, TMainMenu, TDriveComboBox, TLabel, TImageList,
TStatusBar, TButton.
Для TForm1 необхідно описати подію Form Create. В результаті
виконання цієї процедури прапоровими змінним lv1, lv2 присвоїти значення false,
а для компонентів ListView1 і ListView2 встановляться необхідні підпункти (рис.
2.13).
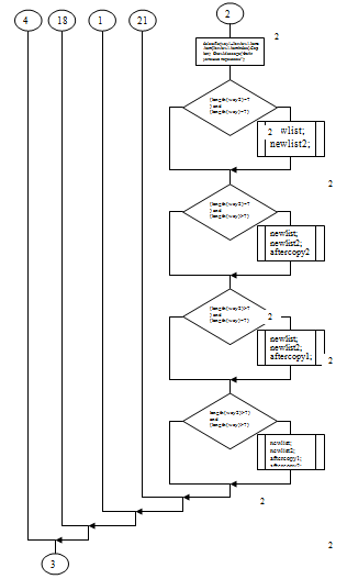
Для додавання об'єктів в List View передбачені дві
підпрограми, що виконують аналогічні операції, - New List, NewList2. За
допомогою оператора findfirst програма шукає у вказаній директорії об'єкт,
після чого додає його у вже створений список, викликавши процедуру AddNewFile,
AddNewFile2 (рис. 2.10, 2.14). Далі при реалізації циклу дія повторюється, поки
не буде додано останній об'єкт (рис. 2.11, 2.15).
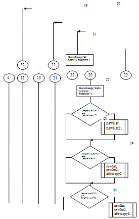
Для переходу користувача по логічним або фізичним дискам
комп'ютера для компонента TDrive Combo Box передбачений обробник події Drive
Combo Box1 Change, Drive Combo Box2 Change. При виконанні цих процедур
глобальним змінним way, way2, що вказує на поточний шлях для кожного списку,
присвоюється обране ім'я диска, після чого викликається процедура NewList,
NewList2 (рис. 2.7, 2.18).
При виборі будь-якого компонента в списках відбувається
виконання декількох підпрограм. Спочатку необхідно визначити над яким списком
користувач хоче зробити дії, для цього в обробнику події ListView1Click,
ListView2Click компонента ListView привласнимо відповідне значення прапоровим
змінним lv1, lv2 (рис. 2.29, 2.30). Після цього визначаємо на який компонент
(файл, папка або верхній компонент списку) користувач натиснув. Для цього в
обробниках події ListView1DblClick, ListView2DblClick дізнаємося номер
зображення обраного об'єкта після чого викликаємо необхідну процедуру (рис.
2.6, 2.19), яка запустить вибраний файл на виконання - dbclickthirdtime,
dbclickthirdtime2 (рис. 2.33, 2.34), перейде на каталог вгору -
dbclickfirstime, dbclickfirstime2 (рис. 2.9, 2.16) або вниз -
dbclicksecondtime, dbclicksecondtime2 (рис. 2.8, 2.17).
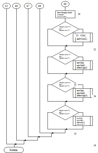
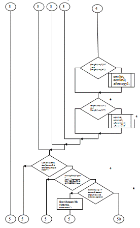
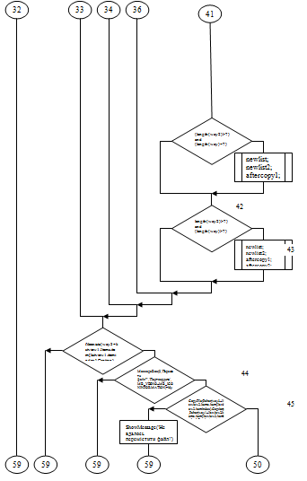
Для реалізації основних функцій файлового менеджера написані
процедури копіювання - copy (рис. 2.12), видалення - mydelete (рис. 2.26),
перенесення файлу - changeplace (рис. 2.40), створення нового каталогу -
Newdirectory (рис. 2.37), які викликаються при обробці події DbClick на кнопках
і при натискання на відповідному пункті меню (рис. 2.23,2.24,2.27, 2.28, 2.35,
2.36, 2.38, 2.41).
Для виходу з програми передбачено два способи: шляхом
натискання на кнопку або пункт меню вихід. (рис. 2.21,2.22)
Також в проекті реалізований принцип копіювання об'єктів Drag
& Drop (рис. 2.43, 2.44, 2.45, 2.46, 2.47, 2.48, 2.49, 2.50).
.4
Опис середовище реалізації. Обґрунтування його вибору
Для реалізації поставленого завдання потрібно використовувати
такі компоненти середовища візуального проектування Delphi 7.0: TForm, TLabel,
TDriveComboBox, TMainMenu, TListView, TImageList, TStatusBar, TButton,
TAboutBox.
2.4.1
Компонент TFORM
Форма - це найважливіший компонент Delphi 7.0, на якому
заснована вся робота цієї системи з проектування та розробки програми. Форма
(клас TForm) містить багатий набір властивостей (таблиця 1), методів і подій
(таблиця 2), що дозволяють легко настроювати і організовувати самі складні алгоритми
її функціонування. Форма Form1 представлена в програмі типом TForm1, який
початково не має нових полів і методів, так як форма порожня.
Для додавання нової форми до проекту досить виконати команду
File / New / Form (Файл / Створити / Форма). При цьому в проектувальника
відразу з'явиться нова порожня форма. Називатися вона буде Form2, а відповідний
їй файл з вихідними текстами додатися в редактор на нову панель Unit2. Менеджер
проекту автоматично підключає нову форму до списку використовуваних форм і
забезпечує всі необхідні дії по її ініціалізації.
Таблиця
2.1
Властивості компонента TForm
|
Властивості
|
Призначення
|
|
Active
|
Містить значення
True, якщо форма має фокус вводу
|
|
ActiveControl
|
Об'єкт на формі,
який має фокус вводу
|
|
BorderIcons
|
Список системних
значків форм
|
|
BorderStyle
|
Вид границь форм
|
|
Canvas
|
Область малювання
форми
|
|
FormStyle
|
Стиль формы
|
|
ClientRect
ClientHeight ClientWidth
|
Розмір форми
|
|
DropTarget
|
Містить значення
True, якщо форма може працювати як приймач в операціях перетягування
|
|
Floating
|
Містить значення
True, якщо форма може пристиковується до інших вікон
|
|
FormState
|
Поточний стан форми
|
|
HelpFile
|
Назва файлу довідки
для форми
|
|
Icon
|
Значок позначення
згорнутої форми
|
|
KeyPreview
|
Містить значення
True, якщо форма буде отримувати інформацію про натиснутих клавішах раніше,
ніж розташовані на ній об'єкти
|
|
Menu
|
Посилання на
головне меню форми
|
|
ModalResult
|
|
|
PixelsPerInch
|
Кількість пікселів
на дюйм. Застосовується для настройки розміру форми залежно від екранного
розширеннч
|
|
Parent
|
"Господар"
форми
|
|
Position
|
Положення форми на
екрані на момент відкриття її в програмі
|
|
PrintScale
|
Масштабування форми
при виведенні на друк
|
|
Scaled
|
Містить значення
True, якщо розмір форми буде підганятися відповідно до значення властивості
PixelsPerInc
|
|
Visible
|
Містить значення
True, якщо форма буде видима під час роботи програми
|
|
WindowState
|
Стан форми
(згорнута,розгорнута і т.п)
|
У програми може бути тільки одна головна форма - це форма,
яка показується при запуску програми, і необмежене число підлеглих форм,
допоміжних вікон, які початково на екрані не з'являються, а викликаються по
команді з програми за допомогою спеціальних методів. Для того щоб вікно іншої
форми стало головним потрібно звернутися до команди Project/Options, у вікні,
перейти на вкладку Forms і в списку Main form вибрати потрібну форму.
Таблиця
2.2
Події та умови генерації компонента TForm
|
Подія
|
Умова генерації
|
|
OnActivate
|
Форма стала
активною
|
|
OnClose
|
Форма закривається
|
|
OnCloseQuery
|
Запит на закриття
форми
|
|
OnCreate
|
Форма створюється
|
|
OnDeactivate
|
Форма втратила фоку
введення
|
|
OnDestroy
|
Форма знищується
|
|
OnHelp
|
Форма отримала
запит на видачу інформації
|
|
OnHide
|
Форма стала
невидимою(Visible=False)
|
|
OnPaint
|
Форма повинна бути
перемальована
|
|
OnShortCut
|
Користувач набрав
клавіатурну комбінацію яка ще не оброблена
|
|
OnShow
|
Форма стала видимой
(Visible=True)
|
.4.2
Компонент TLABEL
Мітка використовується як напис на формі або як область
виведення інформації для читання.
Таблиця
2.3
Властивості, події і методи компонента TLabel
|
Властивості
|
Опис
|
|
Align
|
Визначає
розташування мітки на формі
|
|
Alignment
|
Визначає
вирівнювання тексту в середині мітки
|
|
Caption
|
Містить текст,
відображений на мітці
|
|
Color
|
Визначає колір
мітки
|
|
Constraints
|
Обмеження висоти і
ширини мітки
|
|
Cursor
|
Визначає вид
курсора миші на мітці
|
|
Font
|
Задає тип і вид
шрифта на мітці
|
|
Height
|
Висота міткі
|
|
Name
|
Містить ім’я
компонента
|
|
Top
|
Визначає
розташування мітки від лівого краю форми в пік селях
|
|
Transparent
|
Визначає чи буде
фон компоненту прозорим
|
|
Visible
|
Визначає видимість
мітки
|
|
Width
|
Задає ширину мітки
|
|
Методы
|
Опис
|
|
Procedure SetBounds
|
Використовується
для зміни всіх властивостей границі
|
|
Procedure SetFocus
|
Поміщає мітку в
фокус введення
|
|
constructor Create
|
Використовується
для створення мітки
|
|
Події
|
Умови генерації
|
|
OnClick
|
Генерується при
натисканні миші по мітці
|
|
OnDblClick
|
Генерується при
подвійному натисканні миші по мітці
|
|
OnMouseEnter
|
Генерується при
переміщенні покажчика миші над міткою
|
|
OnMouseLeave
|
Генерується при
переміщенні покажчика миші з мітки
|
Даний компонент використовується для виведення поточного
шляху до директорії, і показу будь-яких пояснювальних текстів.
.4.3
Компонент TMAINMENU
Компонент TMainMenu призначений для додавання до програми
головного меню, без якого не обходиться практично жодний із додатків Windows.
Щоб додати до розроблюваної програми меню, треба вибрати на
панелі компонентів Standard (Стандартні) компонент TMainMenu і помістити його
на формі в довільному місці. Властивості та події даного компонента описані в
таблиці 4.
Компонент TMainMenu - невізуальний, на відміну від візуальних
компонентів TEdit і TLabel, в точності відповідних своєму зовнішньому вигляду в
працюючій програмі. Це означає, що хоча його видно на формі як невеликий
квадрат, у вікні створеної програми в такому вигляді компонент не з'явиться.
Подання його на формі в мініатюрному вигляді просто вказує на наявність в
програмі об'єкту, відповідального за меню. Меню створюється за допомогою
спеціального редактора. Редактор меню викликається подвійним клацанням на
об'єкті MainMenu1. Спочатку меню порожнє. У Інспекторові об'єктів треба
відкрити категорію Localizable (Настроювані) і у властивості Caption
(Заголовок) ввести назву першого пункту, а потім натиснути клавішу Enter.
Редактор меню переключиться назад в проектоване меню, де вже з'явиться перший
пункт меню.
Таблиця
2.4
Властивості і методи компонента TMainMenu
|
Властивість
|
Призначення
|
|
AutoHotkeys:
TMenu.Item.AutoFlag
|
Якщо значення
maAutomatic або maParent, то Delphi автоматично перевіряє і при необхідності
корегує клавіші швидкого виклику підменю, пов'язаного з даним пунктом меню,
щоб забезпечити їх унікальність. Якщо значення maManual, корегування клавіш
швидкого виклику здійснюється програмою за допомогою методу RethinHotkeys
|
|
AutoLineReduction:
TMenu.Item.AutoFlag
|
Якщо значення
maAutomatic або maParent, то Delphi буде автоматично перевіряє і при
необхідності корегує пункти підменю, пов'язаного з даним пунктом меню, щоб
воно не містило двох роздільників поспіль. Якщо значення maManual, то
коригування пунктів меню повинна здійснюватися програмою за допомогою методу
RethinkLines
|
|
Items[Index:Integer]:TMenuItem
|
Звертання до будя
якого пункту підменю за його індексом
|
|
OnAdvancedDrawItem:
TadvancedDrawItemEvent
|
Виникає при
необхідності промальовування меню
|
|
Властивість
OnClick: TnotifyEvent
|
Призначення Виникає
при натисканні миші на пункт меню
|
|
OnDrawItem:TMenuDrawItemEvent;
|
Виникає при
необхідності промальовування меню
|
|
Методи
|
Опис
|
|
Procedure Add
|
Додає один або
декілька пунктів меню
|
|
Procedure Clear
|
Видаляє всі пункти
підменю зі списку властивості Items
|
|
Procedure Delete
|
Видаляє пункт з
індексом Index підменю зі списку властивостей Items
|
|
Властивість
|
Призначення
|
|
Function
GetImageList
|
Повертає посилання
на сховище зображень
|
|
TcustomImageList
|
Властивість
ImageIndex визначає конкретне зображення для даного пункту для даного пункту
|
|
Function
GetParentMenu: Tmenu
|
Повертає посилання
на головне меню, в яке входить даний пункт
|
|
Function IndexOf:
Integer
|
Повертає позицію
пункту Item
|
|
Procedure
InitiateAction
|
Ініціює зв’язану з
пунктом дію
|
|
Procedure Insert
|
Вставляє пункт Item
в позицію Index
|
Компонент TMainMenu раціонально використовувати в
розроблювальній програмі для створення головного меню, що складається з
декількох пунктів.
.4.4
Компонент TSTATUSBAR
Таблиця
2.5
Властивості, події і методи компонента StatusBar
|
Властивості
|
Опис
|
|
Height
|
Зміна висоти
|
|
Font
|
Зміна шрифту
|
|
SizeGrip
|
Відображення в
правому нижньому кутку невеликого трикутника
|
|
Alignment
|
Спосіб вирівнювання
тексту на даній панелі
|
|
Width
|
Ширина панелі в пік
селях
|
|
Style
|
Визначає вивід
тексту
|
Компонент StatusBar в програмі використовується для виведення
пояснюючого тексту (кількості елементів у поточній директорії).
2.4.5
Компонент TBUTTON
Компонент TButton - стандартна кнопка, зазвичай
використовується для запуску дії, для управління програмами. Властивості color
для оформлення написи у кнопки немає. Властивості і події цього компонента
описані в таблиці 2.6.
Таблиця
2.6
Властивості та події компонента TButton
|
Властивість
|
Призначення
|
|
Cancel
|
Якщо має значення
True, подія OnClick кнопки виникає при натисканні клавіші Esc
|
|
Default
|
Якщо має значення
True, подія OnClick кнопки виникає при натисканні кнопки Enter
|
|
ModalResult:
TModalResult
|
Визначає результат,
з яким було закрито модальне вікно
|
|
Подія
|
Опис
|
|
Property OnClick
|
Реакція на
натискання цієї кнопки
|
Компонент TButton використовується для реалізації основних
функцій файлового менеджера.
.4.6
Компонент TABOUTBOX
Для цього компонента немає певних властивостей, методів і
подій, він є окремою формою з набором деяких компонентів (Label, Image) і
дозволяє виводити за допомогою команди AboutBox.ShowModal відомості про
програму (хто розробив, перевірив, яка дисципліна і т.д.). В програмі він
використаний для відображення пункту меню "Про програму".
.4.7
Компонент TDRIVECOMBOBOX
DriveComboBox - випадаючий список дисків (драйверів). При
розміщенні на формі цей компонент автоматично відображає список наявних на
комп'ютері дисків. Під час виконання програми можна прочитати ім'я обраного
користувачем диска у властивості Drive, а рядок, що міститься у вікні списку -
у властивості Text.
Властивість TextCase задає регістр відображення: tcUpperCase
- у верхньому регістрі, tcLowerCase - в нижньому.
Зв'язати компонент DriveComboBox зі списком каталогів, що
відображаються компонентом DirectoryListBox, можна під час проектування через
властивість DirList компонента DriveComboBox. Ця властивість може вказувати на
компонент типу DirectoryListBox. Можна забезпечити зв'язок цих двох типів
компонентів і програмно, включивши в обробник події OnChange компонента
DriveComboBox оператор DirectoryListBox1.Drive: = DriveComboBox1.Drive;
Цей оператор задає ім'я диска, вибране користувачем в
компоненті DriveComboBox1, властивості Drive списку каталогів
DirectoryListBox1.
Аналогічним оператором можна забезпечити зв'язок компонента
DriveComboBox з деревом каталогів і файлів в компоненті DirectoryOutline:
DirectoryOutline1.Drive: = DriveComboBox1.Drive.
.4.8
Компонент TLISTVIEW
Він дозволяє відображати в стилі Windows 95/98 дані у вигляді
списків, таблиць, великих і дрібних піктограм.
Стиль відображення інформації визначається властивістю
ViewStyle, яке може встановлюватися в процесі проектування або програмно під
час виконання. Властивість може приймати значення: vsIcon - великі значки,
vsSmallIcon - дрібні значки, vsList - список, vsReport - таблиця. Що означає
кожне з цих значень ви можете подивитися в будь-якій папці Windows на робочому
столі.
Якщо потрібно надати користувачеві можливість змінювати вид
списку, необхідно зробити наступне: ввести в додаток розділи меню Великі значки
(нехай його ім'я буде MIcon), Дрібні значки (ім'я MSmallIcon), Список (ім'я
MList) і Таблиця (ім'я MReport); встановіть у всіх цих розділах однаковий
відмінний від нуля індекс GroupIndex і властивості RadioItem в true; один з розділів
позначити як Checked і у властивості списку ViewStyle встановіть значення,
відповідне цього розділу.
Основна властивість компонента, що описує склад
відображуваної інформації - Items. Під час проектування воно може бути
встановлено спеціальним редактором, що викликається клацанням на кнопці з
трьома крапками поруч з цією властивістю у вікні Інспектора Об'єктів. Воно
схоже на вікно, описане для компонента TreeView. Точно так же в ньому задаються
нові вузли кнопкою NewItem і дочірні вузли - кнопкою NewSubItem. Тільки сенс
дочірніх вузлів інший: це інформація, яка з'являється тільки в режимі vsReport
- у вигляді таблиці.
Для кожного вузла задається властивість Caption - напис, що
з'являється близько піктограми. Для дочірніх вузлів це властивість відповідає напису,
що з'являється, в осередках таблиці в режимі vsReport.
Властивість ImageIndex визначає індекс піктограми. Індекс
відповідає списками зображень, що зберігаються в окремих компонентах ImageList.
Вказівки на ці компоненти можна задати у властивостях LargeImages для режиму
vsIcon і SmallImages для режимів vsSmallIcon, vsList і vsReport. Індекси
починаються з 0. Якщо вказати індекс -1 (значення за замовчуванням), піктограми
зображуватися не будуть. Властивість StateIndex в панелі Item Properties дозволяє
додати другу піктограму в даний об'єкт. Подібна піктограма може просто служити
додатковою характеристикою об'єкта. Індекс, що вказується як StateIndex,
відповідає списку зображень, що зберігаються в окремому компоненті ImageList,
зазначеному у властивості StateImages компонента ListView.
Властивість Columns визначає список заголовків таблиці в
режимі vsReport при властивості ShowColumnHeaders (показати заголовки),
встановленому в true. Властивість Columns можна задати в процесі проектування
спеціальним редактором заголовків, що викликається подвійним клацанням на
компоненті ListView або клацанням на кнопці з трьома крапками поруч з
властивістю Columns у вікні Інспектора Об'єктів.
Властивість Checkboxes визначає відображення індикатора з
прапорцем біля кожного елемента списку. Індикатори можна встановлювати
програмно або їх може змінювати користувач під час виконання. Тоді дізнатися
програмно, чи встановлений індикатор в деякому елементі Items [i], можна
перевіркою його властивості Checked.
Властивості HotTrack і HotTrackStyles визначають поява
виділення при переміщенні курсора над елементом списку і стиль цього виділення.
Властивість HoverTime (тільки в Delphi 5) задає в мілісекундах затримку появи
такого виділення.
Властивість списку Selected визначає виділений користувачем
елемент списку. В Delphi 5 введено ще одна властивість ListView - WorkAreas.
Ця властивість визначає робочу область (прямокутну рамку), в
якій здійснюється вирівнювання піктограм в режимах vsIcon і vsSmallIcon.
Властивість WorkAreas являє собою індексований список, аналогічний Items, але
абсолютно незалежний від нього. Якщо WorkAreas - порожній список (жодна область
в нього не добавлена), то упорядкування піктограм проводиться в межах всієї
клієнтської області ListView. Додавання нової робочої області здійснюється
методом Add. Властивість робочої області Rect типу TRect визначає межі області.
Властивість Color визначає колір рамки, що обрамляє область. Властивість
DisplayName визначає підпис під рамкою. І рамка, і підпис відображаються тільки
у випадку, якщо властивість списку ShowWorkAreas встановлено в true.
.4.9
Компонент TIMAGELIST
Компонент ImageList являє собою набір зображень однакових
розмірів, на які можна посилатися за індексами, що починається з 0. Цей
компонент дозволяє організувати ефективне і економне управління безліччю
піктограм і бітових матриць. Він може включати в себе монохромні бітові
матриці, що містять маски для відображення прозорості мальованих зображень.
Зображення в компонент TImageList можуть бути завантажені в
процесі проектування за допомогою редактора списків зображень. Вікно редактора
викликається подвійним клацанням на компоненті TImageList або клацанням правої
кнопки миші і вибором команди контекстного меню ImageList Editor.
У вікні редактора списків зображень можна додати до списків
зображення, користуючись кнопкою Add, видалити зображення зі списку кнопкою
Delete, очистити весь список кнопкою Clear. При додаванні зображення в список
відкривається звичайне вікно відкриття файлів зображень, в якому необхідно вибрати
цікавить файл. Розмір всіх зображень в списку повинен бути однаковим. Як
правило, це розмір, який використовується для піктограм в меню, списках,
кнопках. При додаванні в список зображень для кнопок треба мати на увазі, що
вони часто містять не одне, а два і більше зображень.
Кожне завантажене в список зображення отримує індекс. Саме на
ці індекси згодом можна посилатися у відповідних властивостях розділів меню,
списків, кнопок і т.д., коли необхідно завантажити в них те чи інше зображення.
Змінити послідовність зображень в списку можна просто перетягнувши зображення
мишею на нове місце.
Основні властивості описані в таблиці 2.7.
Таблиця
2.7
Основні властивості TImageList
|
Властивість
|
Тип
|
Опис
|
|
Height
|
Integer
|
Висота зображення в
списку
|
|
Width
|
Integer
|
Ширина зображення в
списку
|
|
AllocBy
|
Integer
|
Визначає кількість
зображень, на яке збільшується список для додавання нових зображень
|
|
Count
|
Integer
|
Визначає кількість
зображень в списку. Властивість тільки для читання
|
2.5 Тестування та налагодження програмних застосувань
(додатків)
Тестування програмного забезпечення (Software Testing) -
процес оцінки програмного забезпечення з метою отримання інформації про якість
продукту. Процес тестування базується на виявленні дефектів, проблем і
невідповідностей в очікуваній поведінці програмних систем.
Процес тестування не менш важливий, ніж сам процес розробки
програмного забезпечення. Будь-яка помилка в критичному для основних
бізнес-процесів додатку часто обходиться дуже дорого, незалежно від того, чи є
вказаний додаток спеціально розробленим програмним забезпеченням або
впровадженою готовою інформаційною системою. При цьому помилка, виявлена
замовником у готовому і впровадженому програмному продукті, обходиться у багато
разів дорожче помилки, знайденої на етапі тестування.
Неможливо, на жаль, гарантувати відсутність дефектів у
готовому програмному продукті або довести, що вони відсутні, але завдяки
оптимальному процесу тестування можна багаторазово знизити ймовірність їх появи
і ступінь їх небезпеки для критичних бізнес-процесів.
Процес тестування включає в себе різні підходи та методики,
які вибираються фахівцями нашої компанії виходячи з конкретних завдань та
заданих обмежень. Відповідно до ISO 9126, якість розроблюваних програмних
продуктів можна визначити як сукупну характеристику програмного забезпечення,
яка складається з наступних компонентів:
ü надійність
ü зручність супроводу
ü мобільність
ü функціональність
ü практичність
ü ефективність
Ми широко застосовуємо як сучасні системи автоматизації
тестування, які дозволяють істотно скоротити витрати на пошук тривіальних
проблем коду, так і індивідуальне ручне тестування, що дозволяє повноцінно
перевірити функціональність і продуктивність систем в різних оточеннях, під
різними платформами із різними умовами налаштувань та експлуатації програмного
рішення.
Наведені підходи дозволяють забезпечити весь комплекс послуг
із забезпечення якості розроблюваного ПЗ, у тому числі:
ü модульне тестування
ü інтеграційне тестування
ü функціональне тестування
ü стрес-тестування продуктивності
ü тестування безпеки і захищеності
Комбінування доступних сучасних методів тестування кожної
складової, суміщення компонентних та інтеграційних варіантів тестування,
акуратне планування процесу тестування, детальний аналіз результатів дозволяють
нам виконати реалізацію проекту в більш стислі терміни і знизити ступінь
ризиків на етапі виконання розробки як власного програмного продукту під
замовлення, так і наданого замовником програмного рішення стороннього
виробника.
.6
Приклади роботи програми
Програма File Commander 1.0. При натисканні курсору миші на
головний файл програми перед користувачем з’являється головна форма програми
яка має такий вигляд зображений на рис. 2.5.
У верхньому лівому кутку програми знаходяться такі пункти
меню як: Файл, Операції та Допомога.
Пункт меню Файл Складається з підпункту вихід, який при
натисканні на нього реалізує вихід користувача з програми.

Пункт меню Операції складається з трьох підпунктів таких як:
копіювати, перемістити,видалити,новий каталог. Ці команди дозволяють проводити
операції над файлами та каталогами.
Рис. 2.6 Основні функції програми
Рис. 2.7 Приклад роботи з копіюванням файлів
Рис. 2.8 Переміщення файлів
Рис. 2.8
Рис. 2.9. Операція видалення
Рис. 2.10.Видалення файлу

Рис. 2.11 Створення нового каталогу
Пункт меню допомога складається з таких підпунктів як Про
програму, та Довідка. В яких користувач може детально ознайомитись з усіма
функціями даного програмного продукту.
Рис. 2.12
Дана програма володіє двома функціональними кнопками, які
реалізують вибір логічного диска комп’ютера, які розташовані нижче пунктів
меню. Дані кнопки значно полегшують роботу з файловою системою комп’ютера,
відображаючи її у вигляді списку.
Рис. 2.13
У даній програмі розміщено два функціональні елементи які
точно вказують адресу файлу
Рис. 2.14
Рис. 2.15
Роботу з файловою системою також можна проводити не тільки за
допомогою пункту операції, а й за допомогою п’яти функціональних кнопок таких
як: Копіювати, Перемістити, Видалити, Нов. каталог, Вихід.
Які знаходяться нижче і є більш зручними.
Рис. 2.16
Копіювання файлів можна проводити як за допомогою кнопки так
і через принцип Drag & Drop, який реалізовано у даній програмі.
Користувачеві просто необхідно перетягнути файл з одної панелі на іншу і його
буде скопійовано.
Рис. 2.17
Рис. 2.18 Інтерфейс програми
Інтерфейс програми є дуже простим та зрозумілим, файли
відображаються у вигляді двох списків, які автоматично сортуються відображаючи
спочатку дерикторії а потім і самі файли. На панелі розташовані функціональні
кнопки, які спрощують роботу з файлами та логічними дисками. При виборі будь
якого файлу програма автоматично вибирає додаток за допомогою якого повинен
відкриватись певний файл.
2.7
Інструкція для користувача
Для установки програми FileCommander необхідно скопіювати відкомпільований
exe - файл в будь-яку з директорій жорсткого диска комп'ютера. Для запуску
потрібно відкрити файл filecommander.exe подвійним клацанням миші.
Мінімальні системні вимоги програми: процесор сімейства x86,
ОЗУ - 126 Мб, операційна система Windows '98, SVGA, 1 Мб вільного місця на
жорсткому диску.
Основними функціями програми є робота з файловою структурою
комп'ютера. Це можливо зробити за допомогою кнопок, розташованих у нижній
частині вікна програми, або за допомогою пунктів меню «Операції». Пересування
по каталогам здійснюється подвійним натисканням на об'єкт з зображенням
каталогу в списку, при натисканні на exe файл програма запустить цю програму.
Також для копіювання файлу можна просто перенести його з одного списку в інший.
Це можливо завдяки реалізації принципу DragAndDrop.
Розділ
3. ОХОРОНА ПРАЦІ
Склад основного нормативного документу щодо забезпечення
охорони праці користувачів ПК
1. Загальні положення
Особлива увага звертається на те, що дотримання вимог,
викладених в Правилах, значно знизить наслідки несприятливої дії на працівників
шкідливих та небезпечних факторів, які супроводжують роботу з відео-дисплейними
терміналами. В першу чергу, це стосується зорових та нервово-емоційних
перевантажень, серцево-судинних захворювань.
У Правилах викладені гігієнічні й ергономічні вимоги до
організації робочих приміщень та робочих місць, параметрів робочого середовища,
дотримання яких дає змогу запобігти порушенням стану здоров’я користувачів ПК.
Правилами забороняється затверджувати нормативну і технічну документацію на
нові ВДТ, постачання їх у виробництво, продаж і використання у виробничих
умовах, а також закупівля їх і ввезення в Україну без:
· гігієнічної оцінки їх безпеки для здоров’я людини;
· узгодження нормативної і технічної
документації на ці види продукції з органами Держсанепідемслужби і
Держкомохоронпраці України.
Відповідальність за виконання цих Правил покладається на
посадових осіб, фізичних осіб, які займаються підприємницькою діяльністю і
здійснюють розробку, виробництво, закупівлю, реалізацію й застосування ЕОМ та
ПЕОМ в адміністративних і промислових приміщеннях.
Державний санітарний нагляд за дотриманням цих Правил
державними органами, підприємствами, установами, організаціями незалежно від
форми власності, а також фізичними особами, які займаються підприємницькою
діяльністю, покладається на органи і установи саштарно-епідеміологічного
профілю Міністерства охорони здоров’я України, відповідні установи,
організації, частини й підрозділи Міністерства оборони України, Міністерства
внутрішніх справ України, Державного комітету у справах охорони державного
кордону України, Національної гвардії України, Служби безпеки України (ст. 31
Закону України „Про забезпечення санітарного та епідеміологічного благополуччя
населення”).
. Вимоги до виробничих приміщень для експлуатації ВДТ
У цьому пункті наведена характеристика приміщень, де
експлуатуються ВДТ. Наведені їх параметри.
Об’ємно-планувальні рішення будівель та приміщень для роботи
з ВДТ мають відповідати вимогам ДСанШН 3.3.2.007-98.
Розміщення робочих місць з ВДТ ЕОМ і ПЕОМ у підвальних
приміщеннях, на цокольних поверхах заборонено.
Площа на одне робоче місце становить не менше ніж 6,0 м, а
об’єм - не менше ніж 20,0.м.
Приміщення для роботи з ВДТ повинні мати природне та штучне;
освітлення відповідно до СНиП ІІ-4-79.
Природне освітлення має здійснюватись через світлові прорізи,
орієнтовані переважно на північ чи північний схід, і забезпечувати коефіцієнт
природної освітленості (КПО) не нижче, ніж 1,5%.
Виробничі приміщення повинні обладнуватись шафами для
зберігання документів, магнітних дисків, полицями, стелажами, тумбами тощо, з
урахуванням вимог до площі приміщень.
У приміщеннях з ВДТ слід щоденно робити вологе прибирання.
Приміщення з ВДТ мають бути оснащені аптечками першої медичної
допомоги.
При приміщеннях з ВДТ мають бути обладнані побутові
приміщення для відпочинку під час роботи, кімната психологічного розвантаження.
В кімнаті психологічного розвантаження слід передбачити встановлення пристроїв
для приготування й роздачі тонізуючих напоїв, а також місця для занять фізичною
культурою (СНиП 2.09.04.-87).
. Гігієнічні вимоги до параметрів виробничого середовища
приміщень з ВДТ
Гігієнічні вимоги до параметрів виробничого середовища
включають вимоги до параметрів мікроклімату, освітлення, шуму і вібрації,
рівнів електромагнітного та іонізуючого випромінювання.
У виробничих приміщеннях на робочих місцях з ВДТ мають
забезпечуватись оптимальні значення параметрів мікроклімату: температури,
відносної вологості й рухливості повітря (ГОСТ 12.1.005-88, СН 4088-86) (табл.
1).
Таблиця
1
Норми мікроклімату для приміщень з ВТД ЕОМ та ПЕМ*
|
Пора року
|
Категорія робіт
|
Температура
повітря, °С, не більше
|
Відносна вологість
повітря, %
|
Швидкість руху
повітря, м/с
|
|
Холодна
|
Легка - 1а
|
22-24
|
40-60
|
0,1
|
|
Легка - 16
|
21-23
|
40-60
|
0,1
|
|
Тепла
|
Легка - 1а
|
23-25
|
40-60
|
0,1
|
|
Легка - 16
|
22-24
|
40-60
|
0,2
|
Примітка: до категорії 1а належать роботи, що виконуються
сидячи і не потребують фізичного напруження, при яких витрати енергії складають
до 139 Вт, до категорії 1б належать роботи, що виконуються сидячи, стоячи або
пов'язані з ходінням та супроводжуються деяким фізичним напруженням, при яких
витрати енергії становлять від 140 до 174 Вт.
Рівні позитивних і негативних іонів у повітрі приміщень з ВДТ
мають відповідати санітарно-гігієнічним нормам №2152-80 (табл. 2).
Таблиця
2
Рівні іонізації повітря приміщень при роботі на ВДТ
|
Рівні
|
Кількість іонів в 1
см повітря
|
Кількість іонів в 1
см повітря
|
|
п+
|
п -
|
|
Мінімально
необхідні
|
400
|
600
|
|
Оптимальні
|
1500-3000
|
3000-5000
|
|
Максимально
допустимі
|
50000
|
50000
|
Штучне освітлення в приміщеннях з робочими місцями,
обладнаними ВДТ має здійснюватись системою загального рівномірного освітлення.
У виробничих та адміністративно-громадських приміщеннях, у разі переважної
роботи з документами, допускається застосування системи комбінованого
освітлення (крім системи загального освітлення, додатково встановлюються
світильники місцевого освітлення).
Значення освітленості на поверхні робочого столу в зоні
розміщення документів має становити 300-500 лк. Якщо це неможливо забезпечити
системою загального освітлення, допускається використовувати місцеве
освітлення. При цьому світильники місцевого освітлення слід встановлювати таким
чином, щоб не створювати бликів на поверхні екрана, а освітленість екрана має
не перевищувати 300 лк.
Як джерела світла для штучного освітлення мають
застосовуватись переважно люмінесцентні лампи типу ЛБ. У разі влаштування
відбитого освітлення у виробничих та адміністративно-громадських приміщеннях
допускається застосування металогалоген-них ламп потужністю 250 Вт.
Допускається застосування ламп розжарювання у світильниках місцевого
освітлення.
Інтенсивність потоків інфрачервоного випромінювання має не
перевищувати допустимих значень, відповідно до ДСН 3.3.6.042-99.
Інтенсивність потоків ультрафіолетового випромінювання не
повинна перевищувати допустимих значень, відповідно до СН 4557-88.
Потужність експозиційної дози рентгенівського випромінювання
на відстані 0,05 м від екрана та корпуса відеотермінала при будь-яких положеннях
регулювальних пристроїв не повинна перевищувати 0,1 мбер/год (100 мкР/год).
Вимоги до режимів праці і відпочинку при роботі з ВДТ
При організації праці, пов’язаної з використанням ВДТ ЕОМ і
ПЕОМ, для збереження здоров’я працюючих, запобігання професійним захворюванням
і підтримки працездатності передбачаються внутрішньозмінні регламентовані
перерви для відпочинку.
Внутрішньозмінні режими праці і відпочинку містять додаткові
нетривалі перерви в періоди, що передують появі об'єктивних і суб'єктивних
ознак стомлення і зниження працездатності.
При виконанні робіт, що належать до різних видів трудової
діяльності, за основну роботу з ВДТ слід вважати таку, що займає не менше 50%
робочого часу. Впродовж робочої зміни мають передбачатися:
· перерви для відпочинку і вживання їжі (обідні
перерви);
· перерви для відпочинку і особистих
потреб (згідно з трудовими нормами);
· додаткові перерви, що вводяться для
окремих професій з урахуванням особливостей трудової діяльності.
За характером трудової діяльності розрізняють три професійні
групи, згідно з діючим класифікатором професій (ДК-003-95 і Зміна N1 до
ДК-003-95):
· розробники програм (інженери-програмісти) виконують
роботу переважно з відеотерміналом та документацією при необхідності
інтенсивного обміну інформацією з ЕОМ і високою частотою прийняття рішень.
Робота характеризується інтенсивною розумовою творчою працею з підвищеним
напруженням зору, концентрацією уваги на фоні нервово-емоційного напруження,
вимушеною робочою позою, загальною гіподинамією, періодичним навантаженням на
кисті верхніх кінцівок. Робота виконується в режимі діалогу з ЕОМ у вільному
темпі з періодичним пошуком помилок в умовах дефіциту часу;
· оператори електронно-обчислювальних машин виконують
роботу, пов'язану з обліком інформації, одержаної з ВДТ за попереднім запитом,
або тієї, що надходить з нього, супроводжується перервами різної тривалості,
пов'язана з виконанням іншої роботи і характеризується напруженням зору,
невеликими фізичними зусиллями, нервовим напруженням середнього ступеня та виконується
у вільному темпі;
· оператор комп'ютерного набору виконує одноманітні за
характером роботи з документацією та клавіатурою і нечастими нетривалими
переключеннями погляду на екран дисплея, з введенням даних з високою швидкістю.
Робота характеризується як фізична праця з підвищеним навантаженням на кисті
верхніх кінцівок на фоні загальної гіподинамії з напруженням зору (фіксація
зору переважно на документи), нервово-емоційним напруженням. Правилами
встановлюються такі внутрішньозмінні режими праці та відпочинку при роботі з
ЕОМ при 8-годинній денній робочій зміні в залежності від характеру праці:
· для розробників програм із застосуванням ЕОМ слід
призначати регламентовану перерву для відпочинку тривалістю 15 хвилин через
кожну годину роботи за ВДТ;
· для операторів із застосуванням ЕОМ
слід призначати регламентовані перерви для відпочинку тривалістю 15 хвилин
через кожні дві години;
· для операторів комп'ютерного набору
слід призначати регламентовані перерви для відпочинку тривалістю 10 хвилин
після кожної години роботи за ВДТ.
У всіх випадках, коли виробничі обставини не дозволяють
застосувати регламентовані перерви, тривалість безперервної роботи з ВДТ не
повинна перевищувати 4 години. При 12-годинній робочій зміні регламентовані
перерви повинні встановлюватися в перші 8 годин роботи аналогічно перервам при
8-годинній робочій зміні, а протягом останніх 4-х годин роботи, незалежно від
характеру трудової діяльності, через кожну годину тривалістю 15 хвилин.
Для зниження нервово-емоційного напруження, втомлення
зорового аналізатора, поліпшення мозкового кровообігу, подолання несприятливих
наслідків гіподинамії, запобігання втомі доцільно деякі перерви використовувати
для виконання комплексу вправ, які наведені у Державних санітарних правилах і
нормах роботи з візуальними дисплейними терміналами електронно-обчислювальних
машин ДСанПІН 3.3.2.007-98.
ВИСНОВОК
В ході виконання дипломної роботи була розроблена програма
управління файловою системою комп’ютера, здатна виконувати основні дії над
файлами і каталогами: копіювання, видалення, переміщення, створення нової
директорії. Основною перевагою програми є простота в роботі і невелике
споживання ресурсів комп'ютера, недоліків в своєму проекті виділити не можу.
Надалі програму можна поліпшити, додаючи нові функції для
роботи з файлами: перейменування файлів і каталогів, перегляд файлів
комп'ютера, підключеного до локальної мережі і т.д.
У ході виконання роботи були використані знання щодо
створення і проектування програмних додатків в середовищі Borland Delphi 7, а
також практичні навички у створенні програмних продуктів на даній мові
програмування.
У висновку можна сказати, що створена програма - проста,
зручна у застосуванні, так як дані відображаються у вигляді двох списків, що
економить велику кількість часу для пошуку інформації, необхідної
користувачеві.
ЛІТЕРАТУРА
1. Архангельский
А.Я. 100 компонентов общего назначения библиотеки Delphi 5. - М.: Нолидж 1999
2. Бобровский
С. Delphi 5: учебный курс. - С-Пб.: Питер, 2001
. Баженова
И.Ю. Delphi 7. Самоучитель программиста. - М.: Кудиц-образ, 2003.
. Гофман
В., Хомоненко А.: Delphi 6 в подлиннике. СПб, 2001.
. Мінченко,
Анатолій Володимирович Правова інформатика. Інформатика в історичному аспекті:
Навчальний посібник.- К.: Арістей, 2003.- 296 с.- 20.00
. Пестрнков
В.М., Маслобоев А.Н.: Delphi на примерах.,2005
. Інформатика
та комп'ютерна техніка в лабораторних роботах. - К.: Центр навчальної
літератури, 2004.- 320с.
. Інформатика
та комп'ютерна техніка в лабораторних роботах. - К.: Центр навчальної
літератури, 2005.- 344с.
. Фленов
М.Е. Библия Delphi. - СПб.: БХВ-Петербург, 2004. - 880 с.
. Фаронов
В.В. Delphi 6: учебный курс. - С-Пб.: Питер, 2002
ДОДАТОК
А

Рис. 2.5 Структура програми
Рис. 2.6 Процедура ListView2DblClick
Рис. 2.7 Процедура DriveComboBox2Change
Рис. 2.8 Процедура dbclicksecondtime 2
Рис. 2.9 Процедура dbclickfirstime 2
Рис. 2.10 Процедура AddNewFile 2
програма управління файл
каталог
Рис. 2.13 Процедура FormCreate
Рис. 2.14 Процедура AddNewFile
Рис. 2.15 Процедура NewList

Рис. 2.16 Процедура dbclickfirstime
Рис. 2.17 Процедура dbclicksecondtime
Рис. 2.18 Процедура DriveComboBox1Change
Рис. 2.19 Процедура ListView1DblClick
Рис. 2.20 Процедура ListView1Compare
Рис. 2.21 Процедура N4Click
Рис. 2.22 Процедура Button5Click
Рис. 2.23 Процедура Button1Click
Рис. 2.25 Процедура Myremovedir
Рис. 2.26 Процедура mydelete
Рис. 2.27 Процедура Button3Click
Рис. 2.28 Процедура N7Click
Рис. 2.29 Процедура ListView1Click
Рис. 2.30 Процедура ListView2Click
Рис. 2.31 Процедура aftercopy1
Рис. 2.32 Процедура Aftercopy2
Рис. 2.33 Процедура dbclickthirdtime2;
Рис. 2.34 Процедура dbclickthirdtime
Рис. 2.35 Процедура Button2Click
Рис. 2.36 Процедура N6Click
Рис. 2.37 Процедура NewDirectory
Рис. 2.38 Процедура N8Click
Рис. 2.39 Процедура N10Click
Рис.2.40 Процедура Changeplace
Рис. 2.43 Процедура ListView1StartDrag
Рис. 2.44 Процедура ListView2DragDrop
Рис. 2.50 Процедура ListView2EndDrag
ДОДАТОК
В
Вихідний код програми
procedure TForm1.FormCreate(Sender: TObject);:
TListColumn;:integer;:=false;:=false;:=drivecombobox2.drive+'://*.*';.Caption:=way2;:=drivecombobox1.drive+'://*.*';.Caption:=way;ListView1
do:=vsReport;:=columns.Add;.Caption:='Імя';:=columns.Add;.Caption:='Розмір,
байт';:=columns.Add;.Caption:='Дата
створення';:=columns.Add;.Caption:='Атрибути';:=columns.Add;.Caption:='Системний';i:=0
to 4 do[i].Width:=100;ListView2 do:=vsReport;:=columns.Add;.Caption:='Імя';:=columns.Add;.Caption:='Розмір,
байт';:=columns.Add;.Caption:='Дата
створення';:=columns.Add;.Caption:='Атрибути';:=columns.Add;.Caption:='Тип';i:=0
to 4 do[i].Width:=100;;TForm1.ListView1Compare(sender:TObject;Item1,Item2:TListItem;:integer;var
Compare:integer);Item1.ImageIndex=Item2.ImageIndex then compare:=0
elseitem1.imageindex<item2.imageindex then
compare:=-1compare:=1;TForm1.NewList;:
TSearchRec;:string;.Clear;FindFirst(way,faAnyFile,f)<>0 then exit
else(f);findnext(f)=0 do(f);(f);.AlphaSort;length(way)=7
then(listview1.Items.Count,number);.SimpleText:=' Елементів
'+numberbegin(listview1.Items.Count-2,number);.SimpleText:=' Елементів
'+number;;TForm1.AddNewFile(f:TSearchRec);ListView1.Items.Add, f do:=name;(Attr
and
faDirectory)<>0:=0;.Add('DIR');.Add(DatetimetoStr((filedatetodatetime(time))));:=1;.Add(inttostr(size));.Add(DatetimetoStr((filedatetodatetime(time))));;(Attr
and
faHidden)<>0SubItems.Add('прихований')SubItems.Add('користувацький');(Attr
and faSysFile)<>0SubItems.Add('прихований')SubItems.Add('користувацький');;;TForm1.dbclickfirstime;,listsize:integer;:string;:=way;(way1,length(way1)-2,3);:=way1+listview1.items.item[listview1.itemindex].caption+'/*.*';;ListView1.Items.insert(0)
do begin:='[..]';:=2;;:=listview1.Items.Count-1;:=0;i<=listsize
dolistview1.Items.Item[i] do begin(Caption='.') or
(Caption='..');:=listsize-1;:=i-1;;;:=i+1;;.Caption:=way;TForm1.dbclicksecondtime;,linesize,listsize:integer;:string;:=way;(way1,length(way1)-3,4);:=length(way1);:=0;linesize>i
doway1[linesize]<>'/' then(way1,linesize,1) else
break;:=linesize-1;;:=way1+'*.*';length(way)=7
then;.caption:=way;;ListView1.Items.insert(0) do
begin:='[..]';:=2;;:=listview1.Items.Count-1;:=0;i<=listsize
dolistview1.Items.Item[i] do begin(Caption='.') or
(Caption='..');:=listsize-1;:=i-1;;;:=i+1;;.Caption:=way;;;TForm1.dbclickthirdtime;,fname:string;:tstartupinfo;:tprocessinformation;(startinfo,sizeof(startinfo),#0);.cb:=sizeof(startinfo);:=way;(way1,length(way1)-2,3);:=way1+listview1.items.item[listview1.itemindex].caption;(application.MainForm.Handle,nil,pchar(fname),'',pchar(way1),sw_show);;TForm1.DriveComboBox1Change(Sender:
TObject);:=drivecombobox1.Drive+'://*.*';;.Caption:=way;;TForm1.ListView1DblClick(Sender:
TObject);listview1.Items.item[listview1.Itemindex].ImageIndex of
: dbclickfirstime;
: dbclickthirdtime;
: dbclicksecondtimeexit;;;;TForm1.NewList2;:
TSearchRec;:string;.Clear;FindFirst(way2,faAnyFile,f)<>0 then exit
else(f);findnext(f)=0 do(f);(f);.AlphaSort;length(way2)=7 then(listview2.Items.Count,number);.SimpleText:='
Елементів '+numberbegin(listview2.Items.Count-2,number);.SimpleText:='
Елементів '+number;;TForm1.AddNewFile2(f:TSearchRec);ListView2.Items.Add, f
do:=name;(Attr and faDirectory)<>0:=0;.Add('DIR');.Add(DatetimetoStr((filedatetodatetime(time))));:=1;.Add(inttostr(size));.Add(DatetimetoStr((filedatetodatetime(time))));;(Attr
and
faHidden)<>0SubItems.Add('прихований')SubItems.Add('користувацький');(Attr
and faSysFile)<>0SubItems.Add('прихований')SubItems.Add('користувацький');;;TForm1.dbclickfirstime2;,listsize:integer;:string;:=way2;(way1,length(way1)-2,3);:=way1+listview2.items.item[listview2.itemindex].caption+'/*.*';;ListView2.Items.insert(0)
do begin:='[..]';:=2;;:=listview2.Items.Count-1;:=0;i<=listsize dolistview2.Items.Item[i]
do begin(Caption='.') or
(Caption='..');:=listsize-1;:=i-1;;;:=i+1;;.Caption:=way2;TForm1.dbclicksecondtime2;,linesize,listsize:integer;:string;:=way2;(way1,length(way1)-3,4);:=length(way1);linesize>0
doway1[linesize]<>'/' then(way1,linesize,1) else
break;:=linesize-1;;:=way1+'*.*';length(way2)=7
then;.caption:=way2;;ListView2.Items.insert(0) do
begin:='[..]';:=2;;:=listview2.Items.Count-1;:=0;i<=listsize
dolistview2.Items.Item[i] do begin(Caption='.') or (Caption='..');:=listsize-1;:=i-1;;;:=i+1;;.Caption:=way2;;;TForm1.dbclickthirdtime2;,fname:string;:tstartupinfo;:tprocessinformation;(startinfo,sizeof(startinfo),#0);.cb:=sizeof(startinfo);:=way2;(way1,length(way1)-2,3);:=way1+listview2.items.item[listview2.itemindex].caption;(application.MainForm.Handle,nil,pchar(fname),'',pchar(way1),sw_show);;TForm1.DriveComboBox2Change(Sender:
TObject);:=drivecombobox2.Drive+'://*.*';;.Caption:=way2;;TForm1.ListView2DblClick(Sender:
TObject);listview2.Items.item[listview2.itemindex].ImageIndex of
: dbclickfirstime2;
: dbclickthirdtime2;
:
dbclicksecondtime2exit;;;;TForm1.Copy;,way3:string;:=way;:=way2;(way1,length(way1)-2,3);(way3,length(way3)-2,3);(lv1=true)
and (lv2=false)
thenfileexists(way3+listview1.Items.item[listview1.itemindex].Caption) thenMessageBox(0,'Копіювати
файл?','Підтвердіть',_YESNO+MB_ICONINFORMATION)=idyes
thenCopyFile(Pchar(way1+listview1.Items.item[listview1.itemindex].Caption),(way3+listview1.Items.item[listview1.itemindex].Caption),false)
then('Файл успішно скопійований!');length(way2)=7 then newlist2 else
aftercopy1;ShowMessage('Не вдалося скопіювати файл!');;MessageBox(0,'Копіювати
файл?','Підтвердіть',_YESNO+MB_ICONINFORMATION)=idyes
thenCopyFile(Pchar(way1+listview1.Items.item[listview1.itemindex].Caption),(way3+listview1.Items.item[listview1.itemindex].Caption),true)
then('Файл успішно скопійований!');length(way2)=7 then newlist2 else
aftercopy1;ShowMessage('Не вдалося скопіювати файл!');;;;(lv1=false)and
(lv2=true) thenfileexists(way1+listview2.Items.item[listview2.itemindex].Caption)=true
thenMessageBox(0,'Копіювати
файл?','Підтвердіть',_YESNO+MB_ICONINFORMATION)=idyes
thenCopyFile(Pchar(way3+listview2.Items.item[listview2.itemindex].Caption),(way1+listview2.Items.item[listview2.itemindex].Caption),false)
then('Файл успішно скопійовано!');length(way)=7 then newlist else
aftercopy2ShowMessage('Не вдалося скопіювати файл!');MessageBox(0,'Копіювати
файл?','Підтвердіть',_YESNO+MB_ICONINFORMATION)=idyes
thenCopyFile(Pchar(way3+listview2.Items.item[listview2.itemindex].Caption),(way1+listview2.Items.item[listview2.itemindex].Caption),true)
then('Файл успішно скопійований!');length(way)=7 then newlist else
aftercopy2ShowMessage('Не вдалося скопіювати
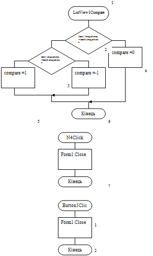
файл!');;;exit;;TForm1.N4Click(Sender:
TObject);.Close;TForm1.Button5Click(Sender: TObject);.Close;TForm1.Button1Click(Sender:
TObject);;;TForm1.N5Click(Sender:
TObject);;;TForm1.mydelete;,way3:string;:=way;:=way2;(way1,length(way1)-2,3);(way3,length(way3)-2,3);(lv1=true)
and (lv2=false) thenlistview1.items.item[listview1.itemindex].imageindex=0
thenMessageBox(0,'Видалити
директорію?','Підтвердіть',_YESNO+MB_ICONQUESTION)=idyes
thenmyremovedir(way1+listview1.items.item[listview1.itemindex].caption)
then('Каталог успішно видалений!');(length(way2)=7) and (length(way)=7) then
begin;;;(length(way2)=7) and (length(way)>7) then
begin;;;(length(way2)>7) and (length(way)=7) then
begin;;;;(length(way2)>7) and (length(way)>7) then
begin;;;;ShowMessage('Не вдалося
видалити!');;;listview1.items.item[listview1.itemindex].imageindex=1 thenMessageBox(0,'Видалиити
файл?','Підтвердіть',_YESNO+MB_ICONQUESTION)=idyes thenif
deletefile(way1+listview1.items.item[listview1.itemindex].caption) then('Файл
успішно видалений!');(length(way2)=7) and (length(way)=7) then
begin;;;(length(way2)=7) and (length(way)>7) then
begin;;;(length(way2)>7) and (length(way)=7) then
begin;;;;(length(way2)>7) and (length(way)>7) then
begin;;;;ShowMessage('Не вдалося видалити!');;(lv1=false)and (lv2=true)
thenlistview2.items.item[listview2.itemindex].imageindex=0 thenMessageBox(0,'Видалити
директорію?','Підтвердіть',_YESNO+MB_ICONQUESTION)=idyes
thenmyremovedir(way3+listview2.items.item[listview2.itemindex].caption)
then('Каталог успішно видалений!');(length(way2)=7) and (length(way)=7) then
begin;;;(length(way2)=7) and (length(way)>7) then
begin;;;(length(way2)>7) and (length(way)=7) then
begin;;;;(length(way2)>7) and (length(way)>7) then
begin;;;;ShowMessage('Не вдалось
видалити!');;;listview2.items.item[listview2.itemindex].imageindex=1
thenMessageBox(0,'Видалити файл?','Підтвердіть',_YESNO+MB_ICONQUESTION)=idyes
thendeletefile(way3+listview2.items.item[listview2.itemindex].caption)
then('Файл успішно видалений!');(length(way2)=7) and (length(way)=7) then
begin;;;(length(way2)=7) and (length(way)>7) then
begin;;;(length(way2)>7) and (length(way)=7) then
begin;;;;(length(way2)>7) and (length(way)>7) then
begin;;;;ShowMessage('Не вдалось
видалити!')exitexit;;TForm1.Button3Click(Sender:
TObject);;TForm1.N7Click(Sender: TObject);;;TForm1.ListView1Click(Sender:
TObject);:=true;:=false;.Color:=clbtnshadow;.Color:=clbtnface;;TForm1.ListView2Click(Sender:
TObject);:=false;:=true;.Color:=clbtnshadow;.Color:=clbtnface;;TForm1.aftercopy1;:string;,i:integer;;:=way2;(way1,length(way1)-2,3);:=way1+'*.*';ListView2.Items.insert(0)
do begin:='[..]';:=2;;:=listview2.Items.Count-1;:=0;i<=listsize
dolistview2.Items.Item[i] do begin(Caption='.') or
(Caption='..');:=listsize-1;:=i-1;;;:=i+1;;.Caption:=way2;TForm1.aftercopy2;:string;,i:integer;;:=way;(way1,length(way1)-2,3);:=way1+'*.*';ListView1.Items.insert(0)
do begin:='[..]';:=2;;:=listview1.Items.Count-1;:=0;i<=listsize
dolistview1.Items.Item[i] do begin(Caption='.') or
(Caption='..');:=listsize-1;:=i-1;;;:=i+1;;.Caption:=way;TForm1.Button2Click(Sender:
TObject);;;TForm1.N6Click(Sender: TObject);;;TForm1.newdirectory;,way1:string;(lv1=true)
and(lv2=false) then:=way;(way1,length(way1)-2,3);:=inputbox('Новий
каталог','Імя нового каталога','');createdir(way1+newdir) then('Каталог успішно
створений');(length(way2)=7) and (length(way)=7) then begin;;;(length(way2)=7)
and (length(way)>7) then begin;;;(length(way2)>7) and (length(way)=7)
then begin;;;;(length(way2)>7) and (length(way)>7) then
begin;;;;showmessage('Не вдається створити каталог');;(lv1=false)and(lv2=true)
then:=way2;(way1,length(way1)-2,3);:=inputbox('Новий каталог','Імя нового
каталога','');createdir(way1+newdir) then('Каталог успішно
створений');(length(way2)=7) and (length(way)=7) then begin;;;(length(way2)=7)
and (length(way)>7) then begin;;;(length(way2)>7) and (length(way)=7)
then begin;;;;(length(way2)>7) and (length(way)>7) then
begin;;;;showmessage('Не вдається створити каталог');;;TForm1.N8Click(Sender:
TObject);;;TForm1.changeplace;,way3:string;:=way;:=way2;(way1,length(way1)-2,3);(way3,length(way3)-2,3);(lv1=true)
and (lv2=false) thenfileexists(way3+listview1.Items.item[listview1.itemindex].Caption)
thenMessageBox(0,'Перемістити
файл?','Підтвердіть',_YESNO+MB_ICONINFORMATION)=idyes
thenCopyFile(Pchar(way1+listview1.Items.item[listview1.itemindex].Caption),(way3+listview1.Items.item[listview1.itemindex].Caption),false)
then(way1+listview1.Items.item[listview1.itemindex].Caption);('Файл успішно
переміщено!');(length(way2)=7) and (length(way)=7) then
begin;;;(length(way2)=7) and (length(way)>7) then
begin;;;(length(way2)>7) and (length(way)=7) then
begin;;;;(length(way2)>7) and (length(way)>7) then
begin;;;;ShowMessage('Не вдалось перемістити файл!');;MessageBox(0,'Перемістити
файл файл?','Підтвердіть',_YESNO+MB_ICONINFORMATION)=idyes
thenCopyFile(Pchar(way1+listview1.Items.item[listview1.itemindex].Caption),(way3+listview1.Items.item[listview1.itemindex].Caption),true)
then(way1+listview1.Items.item[listview1.itemindex].Caption);('Файл успішно
переміщено!');(length(way2)=7) and (length(way)=7) then
begin;;;(length(way2)=7) and (length(way)>7) then begin;;;(length(way2)>7)
and (length(way)=7) then begin;;;;(length(way2)>7) and (length(way)>7)
then begin;;;;ShowMessage('Не вдалось перемістити файл
файл!');;;;(lv1=false)and (lv2=true)
thenfileexists(way1+listview2.Items.item[listview2.itemindex].Caption)=true
thenMessageBox(0,'Перемістити
файл?','Підтвердіть',_YESNO+MB_ICONINFORMATION)=idyes
thenCopyFile(Pchar(way3+listview2.Items.item[listview2.itemindex].Caption),(way1+listview2.Items.item[listview2.itemindex].Caption),false)
then(way3+listview2.Items.item[listview2.itemindex].Caption);('Файл успішно
переміщено!');(length(way2)=7) and (length(way)=7) then
begin;;;(length(way2)=7) and (length(way)>7) then
begin;;;(length(way2)>7) and (length(way)=7) then
begin;;;;(length(way2)>7) and (length(way)>7) then
begin;;;;ShowMessage('Не вдалось перемістити файл!');MessageBox(0,'Перемістити
файл?','Підтвердіть',_YESNO+MB_ICONINFORMATION)=idyes
thenCopyFile(Pchar(way3+listview2.Items.item[listview2.itemindex].Caption),(way1+listview2.Items.item[listview2.itemindex].Caption),true)
then(way3+listview2.Items.item[listview2.itemindex].Caption);('Файл успішно
переміщено!');(length(way2)=7) and (length(way)=7) then
begin;;;(length(way2)=7) and (length(way)>7) then
begin;;;(length(way2)>7) and (length(way)=7) then begin;;;;(length(way2)>7)
and (length(way)>7) then begin;;;;ShowMessage('Не вдалось перемістити
файл!');;;exit;;TForm1.N10Click(Sender:
TObject);(0,'help',3,0);;TForm1.Button4Click(Sender:
TObject);;;TForm1.N9Click(Sender: TObject);.ShowModal;TForm1.ListView1StartDrag(Sender:
TObject;DragObject:
TDragObject);.Cursor:=crDrag;;TForm1.ListView2DragDrop(Sender, Source: TObject;
X, Y: Integer);;;TForm1.ListView2DragOver(Sender, Source: TObject; X, Y:
Integer;: TDragState; var Accept: Boolean);:=source=listview1;;TForm1.ListView1EndDrag(Sender,
Target: TObject; X, Y:
Integer);.Cursor:=crdefault;;TForm1.ListView2StartDrag(Sender:
TObject;DragObject:
TDragObject);.Cursor:=crDrag;;TForm1.ListView1DragOver(Sender, Source: TObject;
X, Y: Integer;: TDragState; var Accept: Boolean);:=source=listview2;;TForm1.ListView1DragDrop(Sender,
Source: TObject; X, Y: Integer);;;TForm1.ListView2EndDrag(Sender, Target:
TObject; X, Y: Integer);.Cursor:=crdefault;;TForm1.ListView1KeyPress(Sender:
TObject; var Key: Char);key of(13): begin try case
listview1.Items.item[listview1.Itemindex].ImageIndex of
: dbclickfirstime;
: dbclickthirdtime;
:
dbclicksecondtimeexit;exit;;;;;TForm1.ListView2KeyPress(Sender: TObject; var
Key: Char);key of(13): begin try case listview2.Items.item[listview2.Itemindex].ImageIndex
of
: dbclickfirstime2;
: dbclickthirdtime2;
:
dbclicksecondtime2exit;exit;;;;;TForm1.ListView1Editing(Sender: TObject; Item:
TListItem;AllowEdit:
Boolean);:=listview1.items.item[listview1.itemindex].caption;;TForm1.ListView1Edited(Sender:
TObject; Item: TListItem;S:
String);oldway,newway,way1,way3:string;:=way;:=way;(way1,length(way1)-2,3);(way3,length(way3)-2,3);:=way1+oldname;:=way3+s;(oldway,newway);;TForm1.ListView2Editing(Sender:
TObject; Item: TListItem;AllowEdit: Boolean);:=listview2.items.item[listview2.itemindex].caption;;TForm1.ListView2Edited(Sender:
TObject; Item: TListItem;S:
String);oldway,newway,way1,way3:string;:=way2;:=way2;(way1,length(way1)-2,3);(way3,length(way3)-2,3);:=way1+oldname;:=way3+s;(oldway,newway);;.