Розробка електронного замка з ключами ibutton

  • Вид работы:
    Курсовая работа (т)
  • Предмет:
    Информационное обеспечение, программирование
  • Язык:
    Украинский
    ,
    Формат файла:
    MS Word
    1,13 Мб
  • Опубликовано:
    2013-10-17
Вы можете узнать стоимость помощи в написании студенческой работы.
Помощь в написании работы, которую точно примут!

Розробка електронного замка з ключами ibutton

ВСТУП

Прискорення науково-технічного прогресу у всіх областях народного господарства вимагає інтенсивного розвитку таких напрямів науки і техніки, як автоматизація, роботизація, мікроелектроніка, обчислювальна техніка, освоєння прогресивних технологій і нових матеріалів. З кожним роком розробляються все більше складних великих інтегральних схем (ВІС) ступінь інтеграції яких характеризується сотнями тисяч і мільйонами транзисторів в напівпровідниковому кристалі. Істотним чином розширюється номенклатура цифрових, аналогових і аналого-цифрових мікросхем. Багато завдані, по створенню нової апаратури вирішуються на базі мікропроцесорів, мікро ЕОМ, ВІС пам'яті з підвищеною ємкістю.

Більшість сучасних електронних систем реалізовані на цифровій елементній базі. Для успішної роботи в області комп'ютерів і електроніки необхідно знати основні принципи роботи цифрових схем. їх устрій. Застосування інтегральних цифрових мікросхем звільняє розробників від необхідності проектування пристроїв на дискретних елементах. Прилади, виготовлені на основі інтегральних схем і мікроконтролерів набагато компактніші, дешевші і споживають меншу потужність по живленню.

Всі сучасні цифрові системи побудовані на інтегральних схемах, в яких на шматочку кремнію або германію утворюється сотні і тисячі комп'ютерів. Це дозволяє робити компактну, недорогу і зручну апаратуру. При цьому точність і надійність виробів мікроелектроніки тільки підвищується. В світлі цих віянь зростає роль фахівців, які розробляють, виготовляють І обслуговую:і. техніку, засновану на цифрових інтегральних схемах. Сучасна мікроелектроніка ставить перед людьми нові завдання, відкриває нові перспективі!

Тому дуже важливо навчитися розбиратися в сучасній елементній базі, знати принципи роботи і устрій сучасних виробів мікроелектроніки. Окрім цього необхідно вивчити роботу простих радіотехнічних пристроїв і приладів. Уміти розробляти їх і настроювати.

Даний курсовий проект покликаний закріпити знання в області мікропроцесорної техніки, роботи радіоелементів і невеликих електронних схем і мікроконтролерів.

Інтегральні схеми (ІС) є елементами сучасних цифрових пристрої». Застосування ТС звільняє розробника від необхідності проектування схем і таких дискретних елементів, як транзистори, діоди і резистори. Завдяки мікроелектронній технології на маленькому кристалі кремнію можна виготовити величезне число еквівалентних дискретних елементів. Інтегральна схема виявляється не тільки на багато компактніше свого аналога з дискретних елементів, але й значно дешевше і набагато надійніше.

Щоб успішно застосовувати інтегральні схеми, зовсім необов'язково знати їх докладний внутрішній устрій. Потрібно тільки знати основні правила, які стосуються напруги живлення і вимог до вхідних і початкових сигналам. У цифровій схемотехніці представляють першочерговий інтерес логічні функції компонентів, а не їх електричні характеристики.

1. ЗАГАЛЬНИЙ РОЗДІЛ

.1 Огляд мікроконтролерів

Особливості мікроконтролерів сімейства АТ89:

·        8-розрядний ЦПП, оптимізований для функцій управління

·        розширені можливості по-бітовій обробці

·        вбудована Flash пам'ять програм •

·        вбудоване ОЗП даних

·        двонаправлені лінії вводу/виводу, що індивідуально адресуються

·        вбудовані 16-розрядні таймери/лічильники

·        подій повний дуплексний UART

·        декілька джерел переривань з декількома рівнями пріоритету

·        вбудований тактовий генератор

·        вбудоване ЕСППЗП (серія АТ89з)

·        інтерфейс послідовної шини 8РІ (серія АТ89з)

·        сторожовий таймер (серія АТ89з)

·        пасивний (idle) і стоповий (power down) режими

·        можливість розширення зовнішнього ОЗП і ПЗП до 64 Кбайт

·        режим внутрішньосхемної емуляції (Опсе™ - on circuit emulation)

КМОН мікроконтролери сімейства АТ89 оснащені Flash програмованим і стираним ПЗП, сумісні за системою команд і по виводах із стандартними приладами сімейства Мсз-51™. Мікроконтролери містять Flash ПЗП, ємкістю від 1 Кбайта до 8 Кбайт, ОЗП, ємкістю від 64 байтів до 256 байтів, великої кількості програмованих ліній введення/виводу, 16-рочрндішх таймерів/лічильників подій, повнодуплексного послідовного порту (UART), набору векторних переривань з декількома рівнями пріоритету, вбудованого генератора і схеми формування тактової послідовності. Програмування мікроконтролерів сімейства АТ89 можливо, залежно від типу, внутрісистемно, з використанням при програмуванні напруги живлення системи, і з використанням програматорів. Вміст Flash пам'яті програм може бути захищене від несанкціонованого запису/считуваня. У ряду мікроконтролерів є можливість очищення Flash пам'яті за одну операцію, можливість причитування вбудованого коду ідентифікації.

У активному режимі мікроконтролери на частоті 12 Мгц споживають порядку 25 мА і в пасивному режимі, при якому зупинений ЦПП але система переривань, ОЗП, таймери/лічильники подій і послідовний порт залишаються активними, споживання знижується до 15% від споживання в активному режимі. У стоповому режимі споживання не перевищує 100 мкА. Мікроконтролери сімейства АТ89 орієнтовані на використання як вбудовані контролери, в промисловому (40°с...85°С) і комерційному (0°с...70°С) діапазонах температур, є виконань мікроконтролерів АТ89с51 і ЛЇ89с52, відповідні .вимогам, що пред'являються до приладів використовуваним и автомобільному (40°с... 125°с), Military і Military/883с (-55°С...]25°С) діапазонах температур.

Таблиця 1.1 Основні характеристики мікроконтролерів сімейства АТ89

Тип прибора

Совместимость

Напряж. Питания (Mil), VCC,B

Объем Flash ПЗУ (ЭСППЗУ),байт

Объем ОЗУ, байт

Группы по тактовой частоте,Мгц

Потребление Макс. В актив. (пасс.) режиме, f=12 Мгц, VCC=6B, мА

Темпера- турный диапазон

Тип корпуса (Millitary и Millitary/883C версии)

AT89C1051

80C31

2,7…6

1 К

64

12,24

15 (5)

Пром.Комм.

20PDIP,20SOIC

AT89C2051

80C31

2,7…6

2 К

128

12,24

15 (5)

Пром.Комм.

20PDIP,20SOIC

AT89C51

80C31

5±20% (5±10%)

4 К

128

12,16 20,24

20 (5)

Пром.Комм. Авто.,(Mill)

44TQFP,44PLCC 44PQFP,40PDIP (40Cerdip,44PLCC)

AT89LV51

80C31

2,7…6

4 К

128

20 (5)

Комм.

44TQFP,44PLCC 44PQFP,40PDIP

AT89C52

80C32

5±20% (5±10%)

8 К

256

12,14 20,24

25 (6,5)

Пром.Комм. Авто.,(Mill)

44TQFP,44PLCC 44PQFP,40PDIP (40Cerdip,44PLCC)

AT89LV52

80C32

2,7…6

8 К

256

12

25 (6,5)

Комм.

44TQFP,44PLCC 44PQFP,40PDIP

AT898252

80C32

2,7±10% 5±20%

8 К (2 К)

256

12 (2,7 В) 24 (5 В)


Пром.Комм.

44TQFP,44PLCC 44PQFP,40PDIP


Програмування мікроконтролера полягає в записі:

·        кодів команд програми і контакт в Flash ROM;

·        кодів початкових даних EEPROM;

·        необхідних значень налаштованих бітів (Fuse Bits) та необхідних значень бітів захисту (Lock Bits);

У мікроконтролерах, що поступають у продаж, у всіх осередках FLASHROM записаний код SFFFF, у всіх осередках EEPROM - код $FF, біти захисту мають одиничне значення, а налаштовачні біти, можуть мати різні значення. Крім того, в трьох спеціальних елементах пам'яті записані сигнатурні байти, що визначають тип мікроконтролера.

Коди, записані в FLASHROM і EEPROM сигнатурні байти і значення налаштовачних бітів і бітів захисту можуть бути прочитані для контролю правильності запису і визначення типу і стану мікроконтролера.

У мікроконтролерах сімействах AVR є два біта захисту - Lb1 і Lb2. При одиничному значенні обох бітів можливі і запис, і читання кодів. Після програмування бита БЬІ (Бої = 0) подальший запис кодів в FLASHROM і EEPROM і зміни значення налаштовачних бітів неможливі. Після програмування бита Lb2 (Lb1=0, Lb2 = 0) неможливе також читання кодів, записаних в FLASHTOM і EEPROM, і значень налаштовачних бітів.

При перепрограмуванні мікроконтролера (програмуванні мікроконтролера, що раніше пройшов програмування) необхідно заздалегідь "стерти" колишній запис.

При стиранні у всіх осередках FLASHROM і EEPROM відновлюються коди SFFFF і $FF відповідно, біти захисту приймають одиничне значення, а налаштовачні біти і сигнатурні байти залишаються без зміни. Допускається виконати до 1000 циклів "стирання-запис" для осередків РЕА5ННОМ і до 100000 циклів для осередків БЕРНОМ.

Запис і читання кодів при програмуванні викопуються побайпю. Введення і виведення бітів в байті можуть виконуватися паралельно або послідовно.

У мікроконтролерах сімейства АУК реалізуються наступні способи програмування:

1.      Паралельне програмування з використанням додаткового джерела напруги +12В (High-voltage Parallel Programming HVPP);

2.      Послідовне програмування з використанням додаткового джерела напруги +12В (High-voltage Serial Programming HVSP);

3.      Послідовне програмування без використання додаткового джерела напруги (Low-voltage Serial Programming, LVSP);

.        Самопрограмування (Self-programming, SLFP).

Програмування з використанням додаткового джерела напруги (HVPP і HVSP) виконується за допомогою програматора до установки мікроконтролера в апаратурі, де йому належить працювати. Послідовне програмування без використання додаткового джерела напруги (ЬУ8Р) може виконуватися після установки мікроконтролера в апаратурі (In-system Programming).

Програмування за способом LVSP можливо при нульовому значенні настановного біта SPIEN.

При програмуванні за способом LVSP мікроконтролер знаходиться в робочому стані, значення напруги живлення і тактової частоти лежать в межах, встановлених для мікроконтролера даного типу. Виведення RESET сполучене з шиною GND. Введення і виведення байтів при програмуванні виконуються з використанням трьох виводів - MOSI, MISO і SCK. Схема підключення мікроконтролера для програмування зображена на рисунку 1.1

Рис. 1.1 Схема підключення мікроконтролера для програмування.

1.2 Особливості пристрою iButton

IButton, або "пігулка" фірми Dallas Semiconductor, - це популярна назва цілого сімейства мікросхем Touch Money. Це мініатюрний електронний пристрій, виконаний у вигляді металевої пігулки діаметром 16 мм (див. рис. 1.2.1). Він має 48-бітовий (6-байтний) унікальний серійний номер, нашитий в КОМ при виготовленні (навіть без номера серії і коду контрольної суми це приблизно 256 трильйонів комбінацій, що гарантує точну ідентифікацію,, оскільки не існує двох однакових виробів) і може мати незалежну пам'ять.

Рис. 1.2 Зовнішній вигляд пристрою iButton

Контейнер, що складається з двох частин, виконаних з неіржавіточої сталі, служить захисною упаковкою і одночасно клемою для підключення до мережі. Герметичний сталевий корпус оберігає чіп від шкідливих атмосферних дій, від механічних пошкоджень і від електромагнітних полів. При цьому корпус виконує роль контакту для заземлення, а кришка служить контактом для лінії даних. Розмір пакету дозволяє вкладати літієву батарею, що забезпечує 10-річний резерв потужності для збереження даних в пам'яті КЛМ, коли пігулка не пов'язана з мережею. Проте існує ряд пристроїв iButton, які не вимагають батареї резервного живлення пам'яті. Основні типи мікросхем цього сімейства представлені в таблиці 1.2

Таблиця 1.2 Основні типи мікросхем iButton

Тип прибора

Код серии

Серийный номер

Объем памяти/тип

Защита памяти

Часы

Таймер

Счетчик циклов

DS1990A

01H

+

-

-

-

-

DS1991

02H

+

512/NVRAM

3x384

-

-

-

DS1992

08H

+

1K/NVRTAM

-

-

-

-

DS1993

06H

+

4K/NVRAM

-

-

-

-

DS1994

04H

+

4K/NVRAM

-

+

+

+

DS1995

0AH

+

16K/NVRAM

-

-

-

-

DS1996

0CH

+

64K/NVRAM

-

-

-

-

DS1982

09H

+

1K/EPROM

-

-

-

-

DS1985

0BH

+

16K/EPROM

-

-

-

-

DS1986

0FH

+

64K/EPROM

-

-

-

DS1920

10H

+

16K/EEPROM



Не дивлячись на непрезентабельний зовнішній вигляд, «пігулка» є досить красивим, з позицій електроніки, приладом. Фірма Dallas Semiconductor розробила унікальну технологію, на основі якої проводить компоненти, що сполучають в собі малоспоживаючу пам'ять, літієву батарею резервного живлення, схеми компараторів напруги живлення, управляючі схеми І різні, залежно від призначення прикладу, додаткові схемні вузли. Це допомогло фірмі створити групу оригінальних електричних пристроїв, вживаних в самих різних ш до недавньої пори неосвоєних областях. Тут і так звані супервізори живлення, що контролюючі рівні живлячої напруги в системі і формують сигнал скидання для мікропроцесора, і «хранителі часу» - годинник, що відлічує секунди, хвилини, години, дні, дні тижня, місяці і роки, що мають незалежну пам'ять, і власне мікросхеми енергонезалежної пам'яті, і схеми контролерів заряду автомобільних акумуляторів, вбудовуванні всередину батареї. І контролери добре відомій серії Msc51, що мають усередині цю саму пам'ять, цифрові потенціометри і інші вельми корисні мікросхеми. «Пігулки» - один з примірив такого роду пристроїв.

Структурна схема для Ds1920 з незалежною пам’яттю, приведена на рисунку 1.3, дозволяє оцінити складність такої зовні простої речі, як iButton.

Рис. 1.3 Структурна схема Ds1920

Ds1990a - простий з приладів цієї серії. Він складається з блоків, обведених на Рисунку 1.3 пунктирною лінією, і схем синхронізації. Порівняльна простота цієї мікросхеми визначає і її ціну - цей найдешевший прилад з серії iButton коштує сьогодні трохи дорожче за звичайний ключ для механічного дверного замку. (Можливо тому він найчастіше і застосовується а електронних замках як ключ.) «Пігулки» можуть підключатися до простої лінії зв'язку, так званого 1-wire Net (однопроводна мережа), через яку вони можуть читатися і. записуватися. 1-wire Net, так само відома як мережа MICROLAN - дешева мережа, заснована на ПК або мікроконтролери, яка використовується як зв'язок в цифровій формі по витій парі для взаємодії з 1-дротяними компонентами. Вона визначена як мережа з відкритим стоком, ведуча багатоточкова архітектура, яка використовує у ведучому резистор до +5 В. Базова система I-дротяної мережі складається з трьох основних елементів: задаючий пристрій з програмним управлінням (майстер), електричні провідники і відмові дні з'єднувачі і 1-дротяні пристрої. І майстер І пристрій конфігуровані як приймачі, що передають" дані в будь-якому напрямі, але тільки в одному напрямі одночасно.

З технічної точки зору, передачі даних полудуплексні та разрядно-послідовні по єдиній парі дротів, від якої пристрої отримують живлення за допомогою внутрішнього діода та конденсатора, інформація читається або записується, коли пристрій під'єднується до шини, що адресується майстром. Зазвичай порт конструктивно виповнюється як вхідний отвір у вигляді зовнішнього кільця І ізольованих, навантажених пружиною центральних проводів, встановлених у відповідне розміщення. Приклад конструктивного виконання порту шини приведений на рисунку 1.4

Рис. 1.4 iButton і порт зчитування

iButton - пристрої, що синхронізуються. Логіка синхронізації забезпечує спосіб вимірювання І генерації цифрових імпульсів різної тривалості. Дані можуть інтерпретуватися як команди згідно заздалегідь спланованому формату, Ідентифікованому кодом сімейства, які порівнюються з інформацією, вже збереженою в iButton, або можуть бути просто збережені в iButton.

Живляча напруга повинна бути мінімум 2,8В для того, щоб перезаряди конденсатор оперативної пам'яті, який використовується як джерело енергії виконавця протягом періодів часу, коли лінія передачі даних знаходиться в нулі. Ємкість цього конденсатора - приблизно 800 пф. Оскільки номінал конденсатора невеликий, його дія помітна лише протягом дуже короткого часу, коли iButton входить в контакт із зондом (майстром). Повна постійна часу зарядки конденсатора визначається безпосередньо конденсатором, внутрішнім опором (приблизно 1 кОм), опором кабелю і контактів, ємкістю кабелю і резистором, що підтягає лінію передачі даних до рівня напруги живлення.

Взаємодія iButton і майстра починається у момент торкання «пігулкою» лінії зв'язку мережі. При цьому виконується наступна послідовність: майстер, постійно знаходячись в режимі очікування, проводить ініціалізацію системи, посилаючи імпульс скидання і чекає у відповідь імпульс, вказуючий на присутність iButton. Виявивши пігулку, майстер виконує передачу команди читання ПЗП (для всіх різновидів пристроїв вона одна - 33H).

2. ОПИС ПРИСТРОЮ

Замок працюватиме з будь-якими типами ключів iButton, тому можна застосовувати вже наявні ключі, призначені для інших цілей. Всього в пам'яті, може бути записане до 9 ключів. Для авторизації процесу програмування використовується майстер-ключ, код якого занесений в ПЗП і не може бути стертий або змінений звичайною процедурою програмування замку. Останнім часом широкого поширення набули замки, ключем до яких є електронна пігулка iButton (або touch memory) фірми Dallas Semiconductor. Такі замки часто використовуються на дверях під'їздів, а також усередині багатьох установ. Крім того, ключі iButton часто застосовуються для розрахунків па автозаправних .станціях І в інших місцях. Таким чином, у багатьох вже с ключі iButton від чого-небудь. Тому при проектуванні саморобного замку раціонально використовувати в ньому ключі, що вже є у користувача. Саме так і зроблено в пропонованому замку: з ним можуть працювати будь-які типи ключів, оскільки використовується тільки записаний в ПЗП і iButton серійний номер, який є в будь-якому їх типі. До того ж, команда читання цього номера одна і та ж для всіх типів ключів (ЗЗh). Код сімейства, який розрізняється у різних тинів, може бути будь-яким. Він сприймається як ще одна цифра серійного номера. Потрібно відзначити, що найдешевшим типом ключів є Ds1990а.

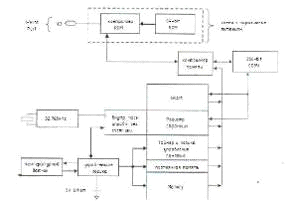
Електронний замок складається з п'яти основних блоків зображених на рисунку 2.1

Рис. 2.1 Структурна схема пристрою

Блок ПУ (пристрій управління) здійснює порівняння двозначного коду переданого приймачем з кодами записаними до пам'яті ПУ, і будує вихідній сигнал. Сигнал з блоку "Відкриття" подається на вхід ПУ, який згодом передається до блоку "Вихід". Ідікатор показує порядковий номер ключа у пам'яті ПУ.

Замок проектувався для індивідуального використання і має гранично просту конструкцію. На вхідних дверях зовні распологасться тільки панелька для iButton і світлодіод відкриття дверей. Відкриття дверей зсередини здійснюється за допомогою кнопки. Як виконавчий механізм використовується стандартна клямка з електромагнітом, який розрахований на напругу І2в. Коди ключів зберігаються в незалежній пам'яті і можуть стиратися і додаватися користувачем. Для захисту від несанкціонованого перепрограмування замку використовується майстер-ключ. Всього в пам'ять можна записати 9 ключів. Ця кількість продиктована можливостями 1-розрядного індикатора номера програмованого ключа. Якщо задіювати ще і букви, можна збільшити сумарну кількість ключів 15. Це робиться шляхом заміни значення константи МАХК в програмі. Таким же чином можна і зменшити максимальну кількість ключів.

Живлення пристрою здійснюється від вбудованого блоку живлення. Як резервне джерело живлення використовується батарея Bt1-bt10 з 10-ти NiMH-акумуляторів типорозміру. При живленні пристрою від мережі батарея акумуляторів заряджає струмом приблизно 20ма, що складає 0.025с. Режим зарядки малим током називають краплинним (trick charge). У такому режимі аккумулятри можуть знаходиться скільки завгодно довго, контроль кіпця процесу зарядки не потрібний. Коли акумулятори виявляються повністю зарядженими, забирана ними від джерела живлення енергія перетворюється па тепло. Але оскільки струм зарядки дуже маленький, тепло, що виділяється, розсівається в навколишній простір без скільки-небудь помітного збільшення температури акумуляторів.

Конструктивний пристрій виконано в корпусі розміром 150x1ООх6О мм. Більшість елементів, включаючи трансформатор живлення, змонтовано па друкарській платі. Акумулятори розміщуються в стандартних пластмасових утримувачах, які закріплені усередині корпусу поряд з платою. В принципі, можна використовувати і інші типи акумуляторів, наприклад кислотну необслутовувану батарею 12-вольта, що застосовується в охоронних системах. Для підключення виконавчого пристрою на платі є термінали типу Тb-2, решта всіх зовнішніх ланцюгів підключається через малогабаритні роз'єми з кроком контактів 2.54мм. Роз'єми розташовані на друкарській платі і зовні корпусу недоступні. Дроти виходять з корпусу через гумові ущільнювачі. Оскільки індикатор НG1, кнопка SВ1 і панелька для iButton Х31 використовуються тільки під час програмування, вони розміщені на платі усередині пристрою. Це спрощує конструкцію корпусу і робить його захищенішим від зовнішніх дій. На бічній панелі корпусу розміщений тільки світлодіод індикації включення VI) ІЗ. Схема зовнішніх з'єднань показана на рисунку 2.2.

Рис. 2.2 Схема зовнішніх з’єднань

При відкритті дверей на електромагніт подається імпульс тривалістю 3 секунди. Логіка роботи пристрою така, що якщо кнопку відкриття дверей утримувати, то весь цей час електромагніт буде під напругою і, відповідно, двері будуть відкритими.

З. АЛГОРИТМ РОБОТИ

.1 Елементна база пристрою

Електронний замок складається з п'яти основних блоків зображених на малюнку 2.1.1

1   ПУ (пристрій управління) містить:

1.1         Мікроконтролер - АТ89с2051.

1.2    Супервізор - АОМ1232. Особливості:

·        низька потужність споживання 500тА максимум

·        Діапазон робочої напруги від 4.5 В до 4.75 В

·        Час затримки з 150 мс до 600 мс

1.3         ПЗП ЕЕРКОМ - 24С02. Особливості: Об'єм пам'яті 256*8 біт

·        мільйон циклів стирання /запису

·        Діапазон робочої напруги від 1.8У до 5.5У Послідовний інтерфейс

2   Блок Тндікатор містить:

2.1         Індікатор 1.Т86660Е обмежувальні резистори К11 - К1 8

·        Діапазон робочої напруги від 1.8У до 5.5У

·        Однорозрядний

·        Значення від 0 до Р

2.2         Обмежувальні резистори R11 - R18 47кОм

3   Блок Приймач має:

3.1         Срандарїизований приймач для мікросхем iButton

3.2    Захисну схему:

4   Блок Відкриття має:

4.1         Кнопку відкриття

4.2    Захисну схему

5   Блок Вихід має схему формування потужнього вихідного сігнналу

У проектованому пристрої використовується мікроконтролер АТ89с2051.

Його особливості:

·        Сумісність з приладами сімейства Мсз-51™.

·        Ємкість перепрограмміруемой Flash пам'яті: 2 Кбайт, 1000 циклів стирання/запис.

·        Діапазон робочої напруги від 2,7 В до 6 В.

·        Повністю статичний прилад - діапазон робочих частот від 0 Гц до 24 Мгц.

·        Дворівневе блокування пам'яті програм.

·        СОЗП ємкістю 128 байтів.

·        15 програмованих ліній вводу/виводу.

·        Два 16-розрядні таймери/лічильники подій.

·        Шість джерел сигналів переривання. Програмований послідовний канал ІІАКТ.

·        Виходи прямого управління.

·        Вбудований аналоговий компаратор.

·        Пасивний (idle) і стоповий (power down) режими.

·        Промисловий (-40°С...85°С) і комерційний (0°с...70°С) діапазони температур.

·        20-вивідні корпуси PDIP і SOIC (див. рис. 3.1.1).

КМОН мікроконтролер АТ89с2051, оснащений Flash програмованим і стираним 11311, сумісний за системою команд і по виводах із стандартними приладами сімейства Мсз-51™. Мікроконтролер містить 2 Кбайта Flash ПЗП 128 байтів ОЗД, 15 ліній вводу/виводу, два 16-розрядні таймери/лічильники подій, повнодуплексний послідовний порт (UART), п'ять векторних дворівневих переривань, вбудований прецизійний аналоговий компаратор, вбудований генератор і схема формування тактової послідовності. Програмування Flash пам'яті програм ведеться з використанням напруги І2 В, її вміст може бути захищене від несанкціонованого запису/считування. С можливість очищення Flash пам'яті за одну операцію, можливість считування вбудованого коду ідентифікації.


Рис. 3.1.1 Корпус мікроконтроллера АТ89с2051

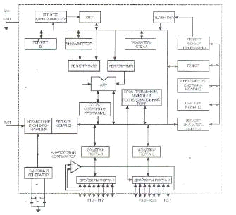
Рис. 3.1.2 Блок-схема мікроконтролера АТ89с2051

3.2 Опис принципової схеми

Принципова схема замку показана в додатку А. Основою конструкції г мікроконтролер БО типу АТ89с2051 фірми Atmel. До порту Р1 підключений 7-сегментний індикатор, який використовується при програмуванні ключів. Для цих же цілей призначена і кнопка 8ВІ, підключена до порту Р3.7. Зберігання серійних номерів ключів здійснюється в мікросхемі ЕЕРRОМ 02 типу 24С02, підключеною до портів Р3.4 (SDА) і Р3.5 (SСL). Зовнішня панелька для iButton підключається до порту РЗ.З через роз'єм ХР2 і елементи захисту VD4, RЗ, VD5 і VD6. Підтягаючий резистор R4 вибраний згідно специфікації одпопроиодпої шини. Паралельно зовнішньої панельки підключена ще І внутрішня панелька Х81, яка використовується для програмування ключів. Кнопка відкриття дверей підключена до. порту Р3.2 через роз'єм ХР1 і такі ж елементи захисту, як і для iButton. Виконавчим пристроєм замку є електромагніт, підключений через термінал ХИ. Електомагнітом управляє ключ УТЗ, як який використовується потужний МОН-транзистор типу Irf540. Діод VD7 захищає від викидів самоіндукції. Ключем VT3 управляє транзистор VТ2, який інвертує сигнал, що поступає з порту РЗ.О і забезпечує рівні 0/12в, що управляють, па затворі VТЗ. Інверсія потрібна для того, щоб виконавчий пристрій не спрацьовував під час скидання мікроконтролера, коли на порту присутній рівень логічної одиниці. 12-вольтіві управляючі рівні, дозволили застосувати звичайний МОН-транзистор замість дефіцитнішого низкопорогового (logick level). Для індикації відкриття замку використовується світлодіод, який управляється тим же портом, що і електромагніт, але через транзисторний ключ VT1. Світлодіод підключається через той же роз'єм, що і iButton. Оскільки пристрій повинен працювати цілодобово без обслуговування, для підвищення надійності встановлений супервізор U1 типу Adm1232. Він має вбудований сторожовий таймер і монітор живлення. На порту Р3.1 мікроконтролер формує періодичні імпульси для скидання сторожового таймера.

.3 Алгоритм роботи пристрою

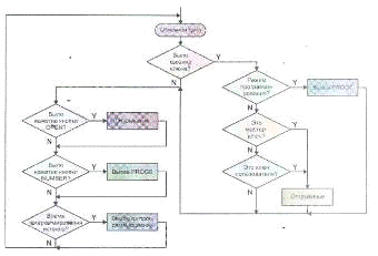
Програма електронного замку має головний цикл, блок-схема якого показана па рис. 3.3.1 У основному циклі проводиться опит панельки, і якщо там виявляється ключ, то прочитується його код. Потім цей код перевіряється, і якщо він співпадає з кодом мастер-ключа або будь-якого іншого ключа (ключа користувача), занесеного в пам'ять, замок відкривається. Також перевіряється стан кнопки відкриття дверей, і у разі виявлення натиснення замок теж відкривається.

Рис. 3.3.1 Блок-схема основного циклу програми

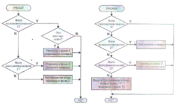
Для обробки подій, пов'язаних з програмуванням, є дві підпрограми: PROGT і PROGS, блок-схеми яких приведені на мал. 3.3.2. Перша викликається при прочитуванні коду ключа в режимі програмування, друга - при натисненні кнопки програмування (NUMBER). Процес програмування розбитий на 3 фази. При натисненні кнопки NUMBER здійснюється вхід в програмування, тобто перехід до фази 1. При цьому на індикатор виводиться буква «Р». Прочитувані після цього коди ключів перевіряються на збіг з кодом мастер-ключа. Оскільки тільки він може дозволити продовжити програмування. Якщо такий збіг відбувся, то здійснюється перехід до фази 2. На індикатор виводиться номер поточного ключа, який кнопка NUMBER може змінювати. Якщо знову буде зареєстровано те, що стосується ключа, то відбудеться перехід до фази 3. І Де одне торкання ключа приведе до запам'ятовування його коду і до повернення до фази 2. Натисненням кнопки NUMBER теж можна повернутися до фази 2, але без зміни вмісту пам'яті. Будь-яка дія в режимі програмування викликає перенавантаження таймера повернення, яке має інтервал 5 секунд і перевіряється в основному циклі. Якщо буде виявлено обнуління цього таймера, то відбувається вихід з режиму програмування.

Рис. 3.1.2. Блок-схеми підпрограм, використовуваних при програмуванні коду ключа

Описаний замок, звичайно, не володіє широким набором можливостей, проте він дуже простий, що робить його доступним для повторення. Відкритий початковий текст програми дозволяє самостійно проводити удосконалення конструкції або адаптацію к конкретним вимогам.

4. ЕКСПЛУАТАЦІЙНИЙ РОЗДІЛ

.1 Запис нового ключа

Замок може мати максимум 9 ключів, плюс одного майстра-ключа. Коди ключів заносяться в незалежну пам'ять під номерами від 1 до 9. Код мастер-ключа занесений в ПЗП мікроконтролера і не може бути змінений. Програмування нових ключів або стирання старих може бути проведено тільки за наявності мастер-ключа. Як і інші ключі, майстер-ключ може використо-вуватися для відкриття замку.

Для програмування нового ключа потрібно виконати наступні дії:

1)      Натиснути кнопку програмування.

2)      На індикаторі з'явиться буква «Р», що означас вхід в режим програмування.

3)      Торкнутися мастер-ключом панельки.

4)      На Індикаторі з'явиться цифра «1», яка позначає номер програмованого ключа.

5)      Кнопкою вибрати потрібний номер.

6)      Торкнутися будь-яким ключем панельки.

7)      Цифра на індикаторі почне мигати, що говорить про готовпісті, до програмування.

8)      Торкнутися панельки тим ключем, код якого потрібно занести в пам'ять.

9)      У разі .успішного програмування цифра на індикаторі перестане мигати і почне горіти постійно.

10)    Для виходу з режиму програмування потрібно просто почекати 5 секунд, після чого індикатор згасне.

Схематично процес програмування нового ключа показаний на рис. 4.1.1.

Рис. 4.1.1 Програмування нового ключа

Якщо потрібно запрограмувати декілька ключів, то можна відразу перейти від пункту 9 до пункту 5 і повторити пункти 5-9 необхідне число разів.

Якщо після виконання пункту 7 опиниться, що вибраний не той номер, то для виключенні втрати коду ключа під цим номером можна натиснути кнопку або просто почекати 5 секунд. У першому випадку поточний помер збільшиться на одиницю, а вміст пам'яті залишиться без змін. У другому випадку відбудеться повний вихід з режиму програмування без зміни кодів. Взагалі, вихід з програмування можна здійснити у будь-який момент, якщо зробити паузу більше 5 секунд.

.2 Стирання ключа

Для стирання з пам'яті зайвого ключа послідовність дій залишається такий же, як і при програмуванні, тільки всі дії проводяться мастер-ключом. Тобто процес стирання фактично є записом коду мастер-ключа на невживані номери. Схематично процес стирання зайвого ключа показаний па мал. 4.2.1.

Рис. 4.2.1 Стирання зайвого ключа

У процесі програмування відкрити двері кнопкою можна, а ось, відкриття за допомогою iButton заблоковане. Оскільки внутрішня і зовнішні панельки сполучені паралельно, потрібно стежити, щоб під час програмування ніхто не стосувався зовнішньою панельки ніякими ключами.

Код мастер-ключа записується в ПЗП програм мікроконтролера, починаючи і адреси 2fdh. Довжина коду складає 8 байт. Послідовність цифр повинна бути така ж, як і на корпусі touch-memory, читати потрібно зліва направо. Тобто за адресою 2fdh заноситься значення контрольної суми, потім по адресах 2feh-ЗОЗh шість байт серійного номера, починаючи із старшого байта, і, нарешті, за адресою 304h - код сімейства. Наприклад, код в цілому може виглядати так: 67 00 00 02 D6 85 26 01.

ВИСНОВОК

мікроконтролер електронний замок програма

В даному курсовому проекті був розроблений мікроконтролерний управляючий пристрій, електрична принципіальна схема до нього. Також розроблена програма для мікроконтролера, який може бути запрограмований через підключення до LPT-порту.

Ми поглибили свої теоретичні знання, і придбали практичні навики при розробці мікропроцесорних контролерів.

Література

1    Великі інтегральні схемизапом’ятовуючих пристроїв: Довідник/А.Ю. Гордонов та інші.: Під ред. А.Ю. Гордонова -М:- Радіо та зв’язок, 1990,-228с.

2       Інтегральні мікросхеми: Довідник/Б.В. Тарабрін та інші.-М: Енергоатоміздат, 1985,-228с.

3       Самофалов К.Г., Вікторов О.В. Мікропроцессори. -Київ; Техніка, 1989,-432с.

4   Щелкунов М.М., Діанов А.П., Мікропроцесорні засоби та системи. -М: Радіо та зв’язок, 1983,-288с.

Похожие работы на - Розробка електронного замка з ключами ibutton

 

Не нашли материал для своей работы?
Поможем написать уникальную работу
Без плагиата!
Без нейросетей!