Разработка приложения по автоматизации продаж кредитных продуктов через офисы банка

  • Вид работы:
    Дипломная (ВКР)
  • Предмет:
    Информационное обеспечение, программирование
  • Язык:
    Русский
    ,
    Формат файла:
    MS Word
    1,19 Мб
  • Опубликовано:
    2013-06-22
Вы можете узнать стоимость помощи в написании студенческой работы.
Помощь в написании работы, которую точно примут!

Разработка приложения по автоматизации продаж кредитных продуктов через офисы банка

Содержание

 

Введение

1. Банковская система

1.1 Автоматизация банковской системы. Основные понятия

1.2 Автоматизация работы кредитного отдела

Основные требования к ИТ-решению

Функциональность и адаптируемость

Критерии выбора систем

2. Автоматизируемые решения бизнес-процесса выдачи кредитов и карт

2.1 Автоматизируемые процессы обслуживания и мониторинга кредитов и карт

3. Стандарт IDEF0

3.1 Определения (понятия) методологии и языка IDEF0

3.2 Общие сведения о приложении Visio

4. Процесс "Единое окно"

4.1 Схема бизнес-процесса

4.2 Шаги процесса

4.3 Подпроцесс "Оформление кредита"

4.3.1 Схема подпроцесса

4.3.2 Шаги процесса

4.4 Подпроцесс Формирования Заявки

4.4.1 Схема подпроцесса

4.4.2 Шаги процесса

4.5 Подпроцесс Заведения/Обновления персоны

4.5.1 Схема подпроцесса

4.5.2 Шаги процесса

4.6 Подпроцесс "Внутренняя проверка персоны"

4.6.1 Схема подпроцесса

4.6.2 Шаги процесса

4.7 Подпроцесс "Выбор продукта"

4.7.1 Схема подпроцесса

4.7.2 Шаги процесса

4.8 Процесс "Мониторинг кредитных обязательств"

4.8.1 Схема процесса

4.8.2 Шаги процесса

5. Программа Dreamweaver

5.1 Визуальные формы

6. XML

6.1. Простота использования

6.2 Правильно построенные и действительные документы XML

6.3 Синтаксис XML

6.4 Корневой элемент

6.5 Комментарий

6.6 Теги

7. Создание отчётов с помощью JasperReports

7.1 Работа в JasperReport. Создание отчётов

7.2 Создание статического текста в отчете

Заключение

Список использованных источников

Приложение А

Приложение Б

Приложение В

 

Введение


В последние годы банковская система переживает бурное развитие. Сегодня все больше банков делает ставку на профессионализм своих сотрудников и новые технологии.

Трудно представить себе более благодатную почву для внедрения новых компьютерных технологий, чем банковская деятельность. В принципе, почти все задачи, которые возникают в ходе работы банка, достаточно легко поддаются автоматизации. Быстрая и бесперебойная обработка значительных потоков информации является одной из главных задач любой крупной финансовой организации. В соответствии с этим очевидна необходимость обладания вычислительной сетью, позволяющей обрабатывать все возрастающие информационные потоки. Кроме того, именно банки обладают достаточными финансовыми возможностями для использования самой современной техники. Однако не следует считать, что средний банк готов тратить огромные суммы на компьютеризацию. Банк является прежде всего финансовой организацией, предназначенной для получения прибыли, поэтому затраты на модернизацию должны быть сопоставимы с предполагаемой пользой от ее проведения. В соответствии с общемировой практикой в среднем банке расходы на компьютеризацию составляют не менее 17% от общей сметы годовых расходов.

Интерес к развитию компьютеризированных банковских систем определяется не желанием извлечь сиюминутную выгоду, а, главным образом, стратегическими интересами. Как показывает практика, инвестиции в такие проекты начинают приносить прибыль лишь через определенный период времени, необходимый для обучения персонала и адаптации системы к конкретным условиям. Вкладывая средства в программное обеспечение, компьютерное и телекоммуникационное оборудование и создание базы для перехода к новым вычислительным платформам, банки, в первую очередь, стремятся к удешевлению и ускорению своей рутинной работы и победе в конкурентной борьбе.

Новые технологии помогают банкам, инвестиционным фирмам и страховым компаниям изменить взаимоотношения с клиентами и найти новые средства для извлечения прибыли.

Задача, стоящая перед всеми финансовыми организациями, одинакова: интеграция унаследованных систем в распределенную архитектуру локальных сетей.

Банковские компьютерные системы на сегодняшний день являются одной из самых быстро развивающихся областей прикладного сетевого программного обеспечения. Нужно отметить, что БС представляют из себя "лакомый кусочек" для любого производителя компьютеров и ПО. Поэтому почти все крупные компании-разработчики компьютерной техники предлагают на этом рынке системы на базе своих платформ.

язык автоматизация кредитный продукт

1. Банковская система


Национальная банковская система в Беларуси формируется в соответствии с задачами социально-экономического развития и с учетом международных рекомендаций, стандартов и правил.

Национальная банковская система Республики Беларусь состоит из двух уровней.

Первый уровень образует Национальный банк Республики Беларусь, организованный в 1990 г. и выполняющий функции центрального банка страны: регулирование кредитных отношений и денежного обращения, определение порядка расчетов и обладание исключительным правом эмиссии денег. Золотые запасы Национального банка РБ на январь 2012 года составили около 31,7 т.

Второй уровень составляют коммерческие банки и небанковские кредитно-финансовые организации.

Модернизируется система межбанковских расчетов. Автоматизированная система межбанковских расчетов включает подсистему расчетов по крупным и срочным денежным переводам и клиринговую подсистему по прочим денежным переводам. Активно развиваются безналичные системы платежей, основанные на использовании пластиковых карточек. Банками выпускаются карточки как национальной системы "БелКарт", так и международных банковских ассоциаций VISA и EUROPAY/MASTERCARD.

В последние годы особенно динамично развивался рынок банковских векселей, емкость которого ежегодно увеличивается в 2-2,5 раза. Функционирует валютно-фондовая биржа.

Коммерческие банки на рынке ценных бумаг выступают и в качестве эмитентов, и в качестве инвесторов. В настоящее время в портфелях банков доминируют государственные ценные бумаги, доля которых составляет около 85%. Постепенно растет доля негосударственных ценных бумаг.

Беларусь активно развивает отношения с центральными банками других государств, а также международными финансовыми организациями (Всемирным банком, Европейским банком реконструкции и развития, Международным валютным фондом).

На территории Беларуси находятся ряд представительств иностранных банков, в том числе это банки Литвы, Германии, Украины, России. Некоторые белорусские банки также активно открывают свои представительства за рубежом. В настоящее время крупнейшие белорусские банки имеют рейтинги международных рейтинговых агентств Fitch Ratings, Moody’s Investors Service. Для защиты интересов вкладчиков и кредиторов в настоящее время в Беларуси разрешено привлекать средства граждан только банкам, имеющим собственный капитал не менее 10 млн. евро.

Сегодня белорусские банки предоставляют клиентам широкий спектр услуг по кредитованию, расчетно-кассовому обслуживанию, страхованию, управлению имуществом, купле-продаже ценных бумаг и драгоценных металлов, консультированию и др. Получают распространение новейшие формы денежно-кредитных и финансовых инструментов, в числе которых лизинг, факторинг, траст и др. Особое внимание уделяется кредитованию инвестиционных проектов, жилищного строительства, а также поддержке агропромышленного комплекса. Наиболее высокими темпами растут объемы кредитования населения, особенно на потребительские цели. Активно функционирует система безналичных расчетов с использованием банковских пластиковых карточек. Выпускаются карточки национальной системы "БелКарт" и международных банковских ассоциаций VISA и Europay/MasterCard.

1.1 Автоматизация банковской системы. Основные понятия


Современные АБС должны удовлетворять очень строгим требованиям, таким как:

.        Функциональная полнота - подразумевает наличие в программном изделии необходимого и достаточного числа компонентов для выполнения заданных функций с учетом возможности системы наиболее полно соответствовать информационным потребностям банка, охватывая все виды его деятельности. При этом учитываются не только потребности сегодняшнего дня, но и будущие запросы в рамках стратегии развития банка. Система "Диасофт", благодаря собственному инструментарию разработки новых модулей, достаточно легко подстраивается под вновь возникающие потребности.

2.      Комплексный подход - предполагает наличие комплексной информационной системы, интегрирующей различные сферы деятельности. В "Диасофте" учитываются операции по счетам юридических и физических лиц, по внебалансовым, корреспондентским, ссудным и транзитным счетам.

.        Масштабируемость системы - способность системы адаптироваться к расширению предъявляемых требований и возрастанию объемов решаемых задач: числа обслуживаемых автоматизированных рабочих мест и обрабатываемых документов.

.        Открытость - способность интеграции с любыми внешними открытыми приложениями через стандартные интерфейсы межпрограммного взаимодействия. "Диасофт" интегрируется с Клиент-Банком, системой сканирования платежных поручений, системой обслуживания физических лиц.

.        Настраиваемость системы - мобильность, динамичность, подвижность. Некоторые параметры в системе могут быть адаптированы к потребностям и условиям конкретного банка.

.        Централизованное управление системой - предполагает настройку функционирования системы не с рабочих мест конечных пользователей, а из одного специального модуля. Это дает возможность оперативно изменять условия выполнения любой операции, что очень важно при создании новых банковских продуктов.

.        Единая база данных, обеспечивающая многопользовательскую работу.

.        Работа в режиме реального времени - предполагает, что реакция системы на управляющее воздействие соответствует скорости протекания процесса, которым управляет система.

.        Безопасность - обеспечивается в "Диасофте" средствами разделения прав доступа и возможностью изменения прав доступа к документу в процессе его жизненного цикла.

Автоматизация банковской системы (АБС) преследует следующие цели:

–       сокращение времени на проведение операций и оформление документов, увеличение пропускной способности банка;

–       сокращение численности персонала, занятой малоквалифицированной рутинной работой;

–       улучшение качества обслуживания клиентов;

–       повышение квалификации банковского персонала;

–       интегрирование в единые банковские системы.

Развитие компьютерной техники и информационных технологий позволили создать большинству банков собственные вычислительные комплексы, на базе которых были автоматизированы основные направления банковской деятельности.

Углубление процесса автоматизации функционирования банковских и прочих финансовых структур сопровождается совершенствованием технологии банковских операций и повышением уровней их управляемости. Современные информационные технологии позволяют координировать деятельность подразделений банков, расширить межбанковские связи, комплексно решать проблемы анализа банковской деятельности.

Автоматизация информационных и других технологий банка содействуют улучшению качества обслуживания путем создания автоматизированных рабочих мест (АРМ) для специалистов всех уровней. В автоматизации банковских технологий находят место как простые программные продукты, позволяющие заполнять только несколько выходных форм для отчетности, так и достаточно интеллектуальные комплексы, решающие задачи управления банком.

Для того чтобы автоматизировать банковскую систему, необходимо провести анализ её деятельности. В схемах описать общий бизнес-процесс, детализировать отдельные процессы для автоматизации, собрать и зафиксировать всю информацию по их деятельности.

Бизнес-процесс - это целенаправленная совокупность взаимосвязанных видов деятельности, преобразующая ряд данных на входе в ряд данных на выходе (товары или услуги), представляющих ценность для потребителя.

Зачем необходимо описание бизнес-процессов?

•        В процессе описания выясняется истинная процедура протекания процесса и проблемные места.

•        Итог: вы ясно представляете, с чем имеете дело.

•        Информация о процессе зафиксирована и одинаково понятна для всех участников процесса.

•        Итог: все говорят на одном языке.

•        Информация о процессе заносится на один из носителей (бумажный или электронный).

•        Итог: с уходом сотрудника Вы не теряете знание о том, в какой последовательности и как необходимо выполнять работ и с легкостью передаете эти знанию новым сотрудникам.

•        Описание процесса позволяет четко разграничить сферы ответственности между сотрудниками.

•        Итог: сотрудник знает, что именно он делает; от кого что получает; в каком виде получает; в какие сроки выполняет работу; кому, когда и что передает; за что отвечает.

•        Описанный процесс позволяет увидеть движение документов, товарных ценностей в организации.

•        Итог:

1) можно наилучшим образом подготовиться к автоматизации системы управления организацией;

) можно выявить неоптимальные пути движения документов и материальных ценностей.

•        Описанный процесс позволяет определить наиболее значимые ресурсы для организации и степень их использования.

•        Итог: четкая картина по используемым ресурсам создает благоприятную почву для качественного снабжения организации.

•        Четко описанный процесс позволяет поставить конкретные цели для его измерения.

•        Итог:

•        1) можно количественно измерять происходящие процессы;

•        2) ставить верные и четкие мотивы для сотрудников организации, и происхождение критериев прозрачно видно для всех.

Моделирование бизнес-процессов

•        Моделирование бизнес-процессов - это эффективное средство поиска путей оптимизации деятельности компании, средство прогнозирования и минимизации рисков, возникающих на различных этапах реорганизации предприятия

•        Моделирование бизнес-процессов позволяет не только определить, как компания работает в целом, как взаимодействует с внешними организациями, заказчиками и поставщиками, но и как организована деятельность на каждом рабочем месте.

Кредитные операции - это отношения между кредитором и заемщиком по предоставлению первым последнему определенной суммы денежных средств на условиях платности, срочности и возвpатности. Банковские кредитные опеpации подpазделяются на две большие гpуппы: активные, когда банк выступает в лице кpедитоpа, выдавая ссуды, и пассивные, когда банк выступает в лице заемщика, привлекая деньги от клиентов и других банков в банк на условиях платности, срочности и возвpатности.

Выделяются и две основные формы осуществления кредитных операций: ссуды и депозиты. Соответственно активные и пассивные кредитные операции банков могут осуществляться как в форме ссуд, так и в форме депозитов. Активные кредитные операции состоят, во-первых, из ссудных операций с клиентами и операций по пpедоставлению межбанковского кpедита; во-вторых, из депозитов, размещенных в других банках. Пассивные кредитные операции аналогично состоят из депозитов третьих юридических и физических лиц, включая клиентов и иные банки, и ссудные операции по получению межбанковского кредита.

1.2 Автоматизация работы кредитного отдела


Потребительское кредитование в России интенсивно развивалось в течение нескольких последних лет. На рынке банковского ПО возникло предложение множества специализированных систем, предназначенных для автоматизации бизнес-процессов в этой сфере деятельности. К ним относятся:

·        Фронтальные системы (Loan Origination), отвечающие за доставку и обработку кредитных заявок, управление процессами принятия решений о выдаче кредитов, документальное оформление кредитных сделок;

·        Системы управления кредитами (Loan Management), обеспечивающие обработку кредитных сделок в течение их жизненного цикла;

·        Коллекторские системы (Collection), управляющие процессом взыскания просроченной задолженности;

·        Скоринговые аналитические системы (Scoring), вырабатывающие алгоритмы оценки кредитного риска по информации баз данных кредитных историй.

Поставщиками ПО предлагаются системы, автоматизирующие отдельные бизнес-процессы, а также комплексные решения.

Функции систем управления кредитами аналогичны функциям хорошо всем известных кредитных модулей АБС. Существует ли необходимость внедрения отдельной от АБС банка системы управления кредитами в составе комплексного решения? Опыт компании ОТР подтверждает успешность использования кредитных модулей АБС в крупнейших банках, лидерах рынка розничного кредитования. Эти модули, разумеется, обладают развитой функциональностью и входят в состав высокопроизводительных систем. Наличие в банке производительной розничной АБС может стать определяющим фактором при выборе в пользу внедрения отдельных фронтальных и коллекторских систем.

Многие решения позволяют использовать единую технологическую платформу для автоматизации процессов как розничного, так и корпоративного кредитования, что может оказаться привлекательным, если банк развивает кредитование предприятий малого среднего бизнеса.

В большинстве случаев трудно заранее отдать предпочтение какой-либо конфигурации решения. Одна из первых задач при планировании развития бизнеса - анализ текущего состояния ИС и ИТ-инфраструктуры с учетом бизнес-стратегии банка, в результате которого выявляется, какие из действующих в банке систем и технологий не способны поддержать перспективные требования. На основании результатов анализа создается стратегия развития ИТ, элементом которой является целевая архитектура ИС.

Основные требования к ИТ-решению

Необходимо, чтобы внедряемое ИТ-решение соответствовало ряду выработанных в процессе развития технологий потребительского кредитования требований, относящихся к критериям качества: функциональности, адаптируемости, интегрируемости, надежности и защищенности.

Функциональность и адаптируемость

Фронтальная система

Доставка кредитной заявки из отделений банка или точек продаж - одна из основных функций фронтальной системы. Клиентское приложение современной фронтальной системы должно обеспечивать удаленный доступ к серверным приложениям, расположенным в банке, хотя известны случаи довольно эффективных off-line реализаций. Многие фронтальные системы предоставляют средства для предварительной самодиагностики аппликантов на Интернет-сайтах банка и его партнеров при помощи web-сервисов, а также имеют возможности для размещения форм ввода заявок в системах Internet-Banking.

Система должна обеспечивать быстрое принятие решения о выдаче кредита. Общее время рассмотрения заявки складывается из времени ее ввода сотрудником дополнительного офиса или агентом в точке продаж, времени ее нахождения на "ручных" этапах документооборота и времени оформления документов по сделке в случае положительного решения о выдаче кредита.

При заполнении формы кредитной заявки важна скорость ввода. Она зависит от построения формы, удобства переходов между полями и функциональными элементами, возможности настроек для подстановки значений по умолчанию. Система может содержать интерфейсы взаимодействия с программами ОСR для использования сканеров с целью автоматического ввода в систему сведений из заявок, заполненных аппликантами вручную. Удобная возможность - присоединение отсканированных графических образов документов к заявке

Система должна содержать функции идентификации аппликанта - клиента банка в системе управления кредитами и/или АБС для получения информации о нем в процессе принятия решения о выдаче кредита. Удовлетворительными данными для идентификации в отечественной практике могут служить реквизиты документов, ИНН и дополнительная идентификационная информация - номера счетов, пластиковых карт и т.п. Фронтальная система должна иметь возможность подключать функцию скоринга заявок, желательно, на произвольно выбранном этапе обработки заявки.

Если по кредитной заявке принято решение о выдаче кредита, информация об этом должна стать доступной в точке продаж. Система должна уметь распечатать пакет необходимых документов (кредитный договор, платежное поручение на оплату приобретенного в кредит товара, договор банковского счета, другие документы, определенные технологией кредитования). Состав документов, их шаблоны и поля должны настраиваться в зависимости от кредитного продукта.

Для фронтальной системы важна возможность добавления новых информационных признаков кредитных заявок, создания и подключения к ним справочников, возможность производить настройку полей для новых признаков на формах кредитных заявок. Обязательно наличие конструктора форм кредитных заявок, позволяющего настраивать формы кредитных заявок в разрезе кредитных продуктов, задавать логику обработки событий и производить вычисления на экранных формах.

Система управления кредитами

Требования к функциональности системы управления сделками аналогичны требованиям к кредитному модулю АБС. Важнейшим качеством системы управления розничными кредитами является гибкая настройка кредитных продуктов. Для системы управления кредитами зарубежного производства необходимо учитывать уровень локализации системы - соответствие правил обработки кредитных сделок инструкциям ЦБ РФ (начисление процентов, резервирование, открытие счетов и генерация проводок по плану счетов ЦБ РФ). Система управления кредитами должна содержать средства для формирования и рассылки писем, выписок, уведомлений, иметь возможности интеграции по этим задачам с различными каналами доставки информации клиентам.

Важно наличие в составе решения средств анализа эффективности текущей деятельности (управленческие отчеты) и анализа кредитных операций (аналитические отчеты), а также средств построения пользовательских отчетов.

Скоринговая система

Основные функции управления кредитными рисками выполняет скоринговая система. Во первых, это поддержка различных способов расчета параметров скоринговых алгоритмов. К ним относятся методы, основанные на дискриминантом анализе (различные виды регрессий), на основе дерева классификации; на основе нейронной сети, генетические алгоритмы, методы ближайших соседей, менее популярные дедуктивный и макроэкономический методы и. т.д. Во вторых, проведение расчетов для выработки оптимальных параметров отсечения кредитных заявок, соответствующих максимальной доходности кредитного портфеля.

В-третьих, возможность мониторинга качества скоринговых алгоритмов - сравнения прогнозов с фактическими данными при пополнении базы данных кредитных историй, с целью анализа предикативной мощности алгоритмов, которая может снижаться со временем.

Алгоритмы скоринга должны предоставлять возможности расчета индивидуальных параметров кредитной сделки для конкретного заемщика (лимит, процентная ставка, срок кредита, параметры графика погашения кредита).

Многие скоринговые системы позволяют проводить Collection Scoring - учитывать в расчетах возврат кредитов в результате работы коллекторов, что увеличивает точность оценки кредитного риска.

Интегрируемость

При выборе систем необходимо изучить реализованные в них механизмы доступа к данным и возможности вызова функций для взаимодействия с другими системами в требуемых точках технологического процесса. Для ввода информации из других систем и соблюдения транзакционной целостности своих данных, системы должны предоставлять программные интерфейсы прикладного уровня (API).

Приведем примерный перечень задач интеграции коллекторской системы:

·        Периодическая загрузка данных о просроченных кредитах из системы управления кредитами в коллекторскую систему;

·        Периодическая загрузка данных о поступивших платежах из системы управления кредитами по ссудам, находящимся в ведении коллекторов;

·        Блокировка и возврат активов в АБС;

·        Периодическая выгрузка для системы управления кредитами информации о новых условиях погашения задолженности по реструктурированным кредитам, осуществленных взысканиях на предмет залога, изменений сведений о заемщике, выявленных в процессе общения с ним

Если система управления кредитами в составе решения по розничному кредитованию не входит в АБС, то к задачам интеграции добавляются интерфейсы для ввода клиентов, открытия счетов для учета сделок, генерации бухгалтерских проводок и загрузки платежей в погашение кредитов. К особенностям национального погашения кредитов можно отнести значительную долю погашения кредитов наличными. Система управления кредитами должна обеспечивать доступность информации о величине минимального и полного погашений кредита для системы отделения банка, чтобы клиент смог узнать и внести достаточную сумму на текущий счет. Система управления кредитами должна интегрироваться с системой Internet-Banking для самостоятельного безналичного погашения кредитов клиентами. Скоринговые системы должны содержать развитые средства для доступа к базам данных кредитных историй.

Производительность

Количество ежедневно рассматриваемых банком и его партнерами заявок может составлять несколько тысяч. При таких объемах информации становятся важны характеристики платформ серверов приложений, загруженность которых, обычно, пропорциональна количеству одновременных активных соединений и характеристики СУБД, особенно, если заявки после их обработки в течение длительного времени хранятся в базе данных фронтальной системы. На задержки в работе конечных пользователей в удаленных точках продаж могут оказывать влияние, помимо производительности серверных приложений, объемы данных, передаваемые по каналам связи общего пользования с низкой пропускной способностью. Фронтальные системы могут использовать различные алгоритмы сжатия трафика.

Системы управления кредитами ориентированы на обработку сотен тысяч и миллионов кредитных сделок. Требования здесь схожи с требованиями, предъявляемыми к сделочным модулям розничных АБС.

Безусловно, уже на этапе выбора, все аспекты производительности систем должны быть подтверждены поставщиками или проверены нагрузочным тестированием

Надежность и защита информации

Особые требования по защите от несанкционированного доступа предъявляются к фронтальной системе, обеспечивающей доступ в сеть банка извне. Возможность удаленного использования системы агентами, сотрудниками точек продаж, а также самодиагностики через web-сервисы тесно связана с вопросами защиты информации. Анализируя средства защиты следует обратить внимание на варианты программной защиты каналов связи и стратегию парольной защиты.

Системы, входящие в состав решения, должны поддерживать разграничение доступа пользователей к функциям, множествам информационных объектов, отдельным полям (группам полей) информации в соответствии с их ролью в технологическом процессе.

ИТ-инфраструктура

Требования к ИТ-инфраструктуре во многом зависят от архитектуры решения. Централизованные решения повышают требования к каналам связи. Расходы на аренду каналов связи могут стать существенным фактором при выборе.

Желательно, чтобы требования систем к компьютерному оборудованию для конечных пользователей не превысили текущих стандартов банка. Рабочие места пользователей отделений и точек продаж должны быть оснащены сканерами, если используется распознавание заявок или сканирование документов клиента и устройствами для чтения информации с пластиковых карт, если предполагается при оформлении кредита выдавать пластиковые карты для получения и последующих погашений кредита.

Требования к серверным платформам полностью определяются выбранным решением. Желательно, чтобы решение позволяло раздельно масштабировать платформы фронтальной системы и системы управления кредитами.

Для сокращения потока заемщиков в отделениях банка необходимо развивать сеть устройств для выдачи и внесения наличных при помощи пластиковых карт.

Критерии выбора систем

Критерии отсечения

Невозможно провести детальный анализ качества всех систем на рынке. В стратегии развития ИТ должны быть определены основные специфические для бизнеса банка требования к ИТ-решению, а также ограничения, проистекающие из текущей архитектуры ИС

Удачными критериями отсечения могут оказаться количественные показатели и требования централизации/децентрализации функций управления. К количественным показателям, связанным с производительностью, например, относятся:

·        Максимальное количество сделок в системе управления кредитами;

·        Максимальное количество кредитных заявок, обрабатываемых в единицу времени;

К требованиям централизации/децентрализации технологического управления относятся возможность управления процессами в разрезе филиалов, групп филиалов банка или банка в целом в соответствии с принятой в банке моделью управления. Например, децентрализация может заключаться в существовании различных кредитных продуктов для различных филиалов банка или использовании различных показателей алгоритмов скоринга для различных регионов. Система должна обеспечивать возможность создавать управленческую и аналитическую отчетность в разрезе филиалов и по банку в целом, поддерживать централизованную и децентрализованную работу коллекторов, верификаторов, кредитных офицеров.

Если критериев отсечения недостаточно, банку довольно трудно сориентироваться на рынке. В этом случае обосновано привлечение консультантов. В практике проведения тендеров компанией ОТР довольно часто встречаются случаи недостаточности критериев отсечения, для таких случаев разработана итерационная технология, которая позволяет выбрать для детального рассмотрения ограниченное количество систем.

К критериям отсечения также можно отнести ограничения стоимости: максимальную стоимость приобретения и максимальную стоимость владения системами, которые могут быть определены при составлении бизнес-планов или заданы лицами, принимающими решение при помощи консультантов.

Фронт-офис банка - это зона приобретения и обслуживания банковского клиента, определяющая лицо кредитной организации и успех бизнеса в целом.

Фронт-офис кредитной организации - это бизнес-процесс обработки кредитной заявки или заявки на открытие депозита, начинающийся с прихода клиента в отделение банка (также точку продажи, интернет-ресурс, получение заявки из CRM системы, call-центра и др.) и заканчивающийся формированием сделки. К розничному кредитному фронт-офису также целесообразно отнести процессы работы с клиентом в части обслуживания кредитной сделки и в части взаимодействия с клиентом, например, при подключении услуг, предоставление выписки по счету и др.

2. Автоматизируемые решения бизнес-процесса выдачи кредитов и карт


·        Процессы предкредитной обработки по экспресс-кредитам, выдаваемым наличностью либо на карты. Особенности продукта: высокая ставка, без дополнительных условий.

·        Процесс предкредитной обработки по потребительским кредитам, выдаваемым наличностью либо на карты. Особенности продукта: ставка ниже, чем по экспресс кредиту. В заявке могут участвовать обеспечение, поручители.

·        Процесс предкредитной обработки по револьверному кредиту, выдаваемому на карту.

·        Процесс учета и логистики карт в центральном офисе и на точках продажи.

Процессы предкредитной обработки с выдачей карты могут предполагать как выдачу именной, так и неименной карты.

Общие основные шаги для процессов предкредитной обработки по экспресс-кредитам и револьверному кредиту, выдаваемому на карту:

·        Регистрация (поиск как ранее зарегистрированного) заемщика и заявки;

·        Проверка заемщика внутри системы EGAR E4 Banking и по Базе.

·        Предварительная верификация заемщика по стоп-факторам с принятием одного из решений:

o   Отклонить заявку

o   Продолжить обработку

·        Проверка заемщика в НБКИ.

·        Скоринговая оценка кредитоспособности с учетом полученной данным по Базе и НБКИ с одним из двух решений:

o   Кредит (кредитный лимит) может быть предоставлен

o   Отказ в предоставлении кредита

·        Ввод документов заемщика (фото, автосканирование)

·        Контроль заявки и заемщика кредитным инспектор

·        Контроль заявки и заемщика сотрудником службы безопасности

·        Принятие решения старшим кредитным инспектором

·        Оповещение заемщика об окончательном решении

·        Подписание договора, открытие счетов.

·        Опционально: активация неименной карты и/или размещение заявки на именную карту.

Дополнительные ключевые шаги для процессов предкредитной обработки по потребительским кредитам:

·        По итогам скоринговой оценки может быть принято решение, что заемщик должен предоставить залог, поручителя либо дополнительные документы, подтверждающие доход.

·        Операция ввода документов так же предполагает ввод дополнительных документов.

Процесс учета и логистики карт инициируется для каждой партии карт, полученных Банком. Каждый экземпляр именной карты на стадии заявки на саму карту уже привязан к соответствующему договору.

Ключевые шаги процесса учета и логистика карт:

·        Если процесс предкредитной обработки предполагает выдачу именной карты, информация о точке получения карты фиксируется в EGAR E4 Banking, а заявка на выпуск карты передается в бэк-офис.

·        Пребывшая партия не активированных карт регистрируется в системе.

·        Часть партии, включая именные, которые должны быть выданные в дополнительном офисе, регистрируется как отправляемая в соответствующий офис (удаленную точку продажи).

·        Полученная партия регистрируется в дополнительном офисе (точке продаж)

Отдельная карта партии регистрируется как выданная по определенному договору

2.1 Автоматизируемые процессы обслуживания и мониторинга кредитов и карт


Автоматизируемые решением бизнес-процессы обслуживания и мониторинга кредитов и карт:

·        Процесс мониторинга кредитных обязательств.

·        Досрочное погашение кредита

·        Погашение кредита в срок

·        Изменение условий кредитного договора

·        Информационное обслуживание (выписки, графики погашения, повторная печать документов);

·        Процесс изменения условий кредитного договора.

·        Перевыпуск карты;

·        Блокировка карты;

·        Изменение условий договора карты (лимита кредитования, рескоринг);

·        Информационное обслуживание (выписки, повторная печать документов);

·        Внесение денег на счет

Ключевые шаги процесса мониторинга кредитных обязательств:

·        Предоставление соответствующему сотруднику информации о договорах, по которым возникла просрочка.

·        Фиксация итогов общения должника и оператора.

Процесс изменений условий кредитного договора использует шаги процессов предкредитной обработки в части оценки кредитоспособности как вложенный подпроцесс. Отличия:

·        Операционист вводит заявку на изменение условий договора, добавляя в атач заявление клиента, с указанием старых и новых условий договора.

·        В процессе обработки заявки сотруднику службы безопасности и кредитному инспектору доступно заявление клиента.

·        В качестве запрашиваемой величины кредита для скоринга используется величина остатка долга на момент подачи заявки на изменение условий.

·        Остаток долга получается со стороны бэк-офиса.

·        Составляется и печатается дополнительное соглашение.

Процесс внесения денег на счет должен разным способом реализовываться для рабочих мест, расположенных на территории Банка и на территории партнеров Банка:

·        В офисах Банка процесс оканчивается передачей команды в бэк-офис Банка на прием денежных средств через кассу.

·        В офисах партнеров процесс оканчивается передачей команды в бэк-офис Банка на списание денежных средств со счета партнера в счет тех средств, которые клиент вносит в кассу партнера.

3. Стандарт IDEF0


Постоянное усложнение производственно-технических и организационно-экономических систем - фирм, предприятий, банков, производств, и др. субъектов производственно-хозяйственной деятельности - и необходимость их анализа с целью совершенствования функционирования и повышения эффективности обусловливают необходимость применения специальных средств описания и анализа таких систем. Эта проблема приобретает особую актуальность в связи с появлением интегрированных компьютеризированных производств и автоматизированных предприятий.используется для создания функциональной модели, отображающей структуру и функции системы, а также потоки информации и материальных объектов, связывающие эти функции анализа и проектирования). Основу подхода и, как следствие, методологии IDEF0, составляет графический язык описания (моделирования) систем, обладающий следующими свойствами.

Графический язык - полное и выразительное средство, способное наглядно представлять широкий спектр деловых, производственных и других процессов и операций предприятия на любом уровне детализации.

Язык обеспечивает точное и лаконичное описание моделируемых объектов, удобство использования и интерпретации этого описания.

Язык облегчает взаимодействие и взаимопонимание системных аналитиков, разработчиков и персонала изучаемого объекта (фирмы, предприятия), т.е. служит средством "информационного общения" большого числа специалистов и рабочих групп, занятых в одном проекте, в процессе обсуждения, рецензирования, критики и утверждения результатов.

Язык прошел многолетнюю проверку и продемонстрировал работоспособность как в проектах ВВС США, так и в других проектах, выполнявшихся государственными и частными промышленными компаниями.

Язык легок и прост в изучении и освоении.

Язык может генерироваться рядом инструментальных средств машинной графики; известны коммерческие программные продукты, поддерживающие разработку и анализ моделей - диаграмм IDEF0, например, продукт Design/IDEF 3.7 (и более поздние версии) фирмы Meta Software Corporation (США).

3.1 Определения (понятия) методологии и языка IDEF0


1.      Блок: прямоугольник, содержащий имя и номер и используемый для описания функции.

2.      Ветвление: разделение стрелки на два или большее число сегмент Может означать "развязывание пучка" (см.3.27).

3.      Входная стрелка: класс стрелок, которые отображают вход IDEF0-блока, то есть данные или материальные объекты, которые преобразуются функцией в выход. Входные стрелки связываются с левой стороной блока IDEF0.

4.      Выходная стрелка: класс стрелок, которые отображают выход IDEF блока, то есть данные или материальные объекты, произведенные функцией. Выходные стрелки связываются с правой стороной блока IDEF0.

5.      Имя блока: глагол или глагольный оборот, помещенный внутри блока и описывающий моделируемую функцию.

6.      Метка стрелки: существительное или оборот существительного, связанные со стрелкой или сегментом стрелки и определяющие их значение.

7.      Примечание к модели: текстовый комментарий, являющийся частью диаграммы IDEF0 и используемый для записи факта, не нашедшего графического изображения.

Графический язык IDEF0 удивительно прост и гармоничен. В основе методологии лежат четыре основных понятия.

Это функциональный блок (Activity Box). Функциональный блок графически изображается в виде прямоугольника (см. рис.1) и олицетворяет собой некоторую конкретную функцию в рамках рассматриваемой системы. По требованиям стандарта название каждого функционального блока должно быть сформулировано в глагольном наклонении (например, "производить услуги”, а не "производство услуг”).

Каждая из четырех сторон функционального блока имеет своё определенное значение (роль), при этом:

·        Верхняя сторона имеет значение "Управление” (Control);

·        Левая сторона имеет значение "Вход” (Input);

·        Правая сторона имеет значение "Выход" (Output);

·        Нижняя сторона имеет значение "Механизм” (Mechanism).

Каждый функциональный блок в рамках единой рассматриваемой системы должен иметь свой уникальный идентификационный номер. На рисунке 3.1 представлен пример функционального блока.

Рисунок 3.1 - Функциональный блок.

Ещё одним из основных понятий стандарта IDEF0 является декомпозиция (Decomposition). Принцип декомпозиции применяется при разбиении сложного процесса на составляющие его функции. При этом уровень детализации процесса определяется непосредственно разработчиком модели.

Декомпозиция позволяет постепенно и структурированно представлять модель системы в виде иерархической структуры отдельных диаграмм, что делает ее менее перегруженной и легко усваиваемой. Модель IDEF0 всегда начинается с представления системы как единого целого - одного функционального блока.

Определение и формализация цели разработки IDEF0 - модели является крайне важным моментом. Фактически цель определяет соответствующие области в исследуемой системе, на которых необходимо фокусироваться в первую очередь. Например, если мы моделируем деятельность предприятия с целью построения в дальнейшем на базе этой модели информационной системы, то эта модель будет существенно отличаться от той, которую бы мы разрабатывали для того же самого предприятия, но уже с целью оптимизации логистических цепочек.

Точка зрения определяет основное направление развития модели и уровень необходимой детализации. Четкое фиксирование точки зрения позволяет разгрузить модель, отказавшись от детализации и исследования отдельных элементов, не являющихся необходимыми, исходя из выбранной точки зрения на систему.

В процессе декомпозиции, функциональный блок, который в контекстной диаграмме отображает систему как единое целое, подвергается детализации на другой диаграмме. Получившаяся диаграмма второго уровня содержит функциональные блоки, отображающие главные подфункции функционального блока контекстной диаграммы и называется дочерней (Child diagram) по отношению к нему (каждый из функциональных блоков, принадлежащих дочерней диаграмме соответственно называется дочерним блоком - Child Box). В свою очередь, функциональный блок - предок называется родительским блоком по отношению к дочерней диаграмме (Parent Box), а диаграмма, к которой он принадлежит - родительской диаграммой (Parent Diagram). Каждая из подфункций дочерней диаграммы может быть далее детализирована путем аналогичной декомпозиции соответствующего ей функционального блока.

3.2 Общие сведения о приложении Visio


Для того чтобы построить диаграммы IDEF0 я использовала программу MS Visio <#"656621.files/image002.gif">

Рисунок 4.1 - Схема бизнес-процесса "Единое окно"

4.2 Шаги процесса


Таблица 4.2.1 - Описание шагов процесса

Шаг

Описание

Идентификация персоны

Сотрудник Банка вводит на форме ФИО, дату рождения клиента и по нажатию клавиши через серверный скрипт передает данные в сервис персон. Сервис персон возвращает список персон, имеющих данные ФИО и дату рождения. Сотрудник выбирает из списка персону, id которой попадает в контекст. Если персона не найдена, окончание работы создает в контексте процесса id персоны равный null. Условия ветвления: Если персона не найдена, процесс уходит на подпроцесс Заведение/Обновление персоны. Если персона найдена, процесс уходит на работу Получение даты обновления (анкеты), Получение счетов/сделок персоны.

Заведение

Выполняются работы подпроцесса Заведение/Обновление персоны. По окончанию данного подпроцесса в контекст помещается id персоны.

Получение даты обновления (анкеты), Получение счетов/сделок персоны.

Вызывается сервис персон, который возвращает дату последнего обновления анкеты персоны, а так же возвращает список сделок/счетов персоны. Соответствующая информация помещается в контекст.

Выбор операции

Форма содержит закладки: Текущие счета, Кредиты, Депозиты, Доверенности/Завещания, Заявки. Форма позволяет запускать на отдельных закладках процессы продажи и обслуживания. Если дата последнего обновления анкеты не совпадает с текущей датой, управляющие элементы запуска процессов, кроме процессов блокировки и разблокировки текущих счетов, должны быть заблокированы.

Обновление

Выполняются работы подпроцесса Заведение/Обновление персоны.

Процесс продажи или обслуживания

Один или несколько процессов продажи и обслуживания, запускаемых с закладок формы работы "Выбор операции".


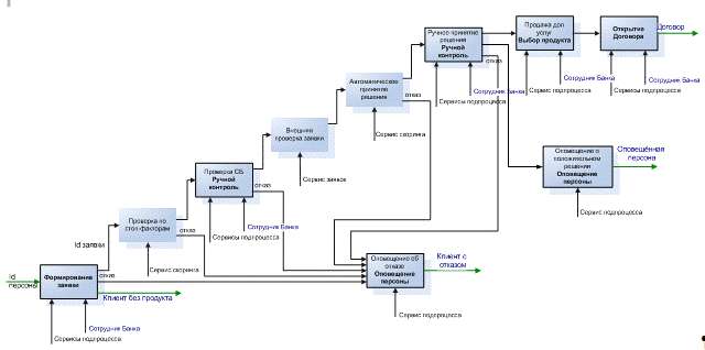
4.3 Подпроцесс "Оформление кредита"


После аналитического исследования работы банка, был построен следующий процесс, реализующий предкредитную обработку, включая продажу дополнительных продуктов и заключение договора.

Схема процесса представлена на рисунке ниже

4.3.1 Схема подпроцесса


Рисунок 4.3.1 - Схема подпроцесса "Оформление кредита"

Входы/выходы процесса:

·        На входе контекст содержит id персоны

·        На выходе контекст не содержит значимых значений.

4.3.2 Шаги процесса


Таблица 4.3.2 - Описание шагов процесса

ШагОписание


Формирование заявки

Работа выполняется одноименным подпроцессом. Условия ветвления: Если заявка содержит отказ или признак отказа находится в контексте, процесс уходит на работу оповещения об отказе. Иначе заявка уходит на работу проверки по стоп-факторам.

Проверка по стоп-факторам

Заявка отправляется в сервис скоринга. Сервис осуществляет проверку по стоп-факторам и определяет решение по заявке, которое фиксируется на уровне самой заявки. Условия ветвления: Если заявка содержит отказ, процесс уходит на работу оповещения об отказе. Иначе заявка уходит на работу проверки СБ

Проверка СБ

Работа выполняется в рамках подпроцесса Ручного контроля. Условия ветвления: Если заявка содержит отказ, процесс уходит на работу оповещения об отказе. Иначе заявка уходит на работу внешней проверки заявки

Внешняя проверка заявки

Заявка отправляется в сервис заявок. Сервис заявок в отношении всех персон заявки вызывает подпроцесс внешней проверки персоны. Итоги проверки каждой из персон фиксируются отдельно.

Автоматическое принятие решения

Заявка отправляется в сервис скоринга. Сервис скоринга осуществляет расчет скорингового бала и если это требует продукт заявки, осуществляет расчет величины лимита. Условия ветвления: Если заявка содержит отказ, процесс уходит на работу оповещения об отказе. Иначе заявка уходит на работу Ручного принятия решения

Ручное принятие решения

Работа выполняется в рамках подпроцесса Ручного контроля. Условия ветвления: Если заявка содержит отказ, процесс уходит на работу оповещения об отказе. Иначе заявка уходит на работу Выбора доп. Услуг

Выбор доп. услуг.

Работа выполняется в рамках подпроцесса Выбора продукта

Открытие договора

Работа выполняется в рамках соответствующего подпроцесса открытия договора.

 

4.4 Подпроцесс Формирования Заявки


Подпроцесс используется для формирования структуры кредитной заявки: добавления поручителей, добавления объектов залога, выбора продукта заявки.

Схема подпроцесса представлена на рисунке ниже:

1.1.1. 4.4.1 Схема подпроцесса


Рисунок 4.4.1 - Схема подпроцесса "Формирование заявки"

Входы/выходы процесса:

·        На входе контекст содержит id персоны

·        На выходе контекст содержит, как минимум, id заявки и, возможно, отказ по заявке.

4.4.2 Шаги процесса


Таблица 4.4.2 - Описание шагов процесса

Шаг

Описание

Внутренняя проверка персоны

Работа, выполняемая в рамках одноименного подпроцесса. Основной заемщик формируемой заявки проходит проверку. Если персона не проходит проверку, процесс заканчивается с признаком отказа в контексте.

Заведение/Обновление участника кредитной заявки

Работа, выполняемая в рамках одноименного процесса. По основному заемщику заполняются соответствующие анкетные данные.

Прикрепление документов

Форма позволяет добавить скан необходимых документов персоны.

Выбор продукта

Работа, выполняемая одноименным подпроцессом. Используется для выбора кредитного продукта, который будет вместе с основным заемщиком будет использован для формирования заявки.

Добавление сущности в заявку

Работа предполагает вызов сервиса заявок. Первый раз выполняется для формирования заявки, последующие разы - для добавления новых сущностей (залог и поручители) в заявку. Сервис заявки по переданному id продукта проверяет полноту заявки и возвращает указание на недостающие типы сущностей либо подтверждает полноту заявки.

Управление структурой заявки

Сотрудник Банка видит структуру заявки: списки поручителей и объектов залога, а так же итоги проверки полноты заявки. Условия ветвления: Сотрудник может удалить выбранную сущность из заявки, перейдя на работу Удаление сущности из заявки Сотрудник может добавить в заявку нового поручителя и/или залог, перейдя на работы Ввод/Изменение информации о поручителе и Ввод/Изменение информации о залоге, соответственно. Если заявка соответствует структуре, определяемой продуктом, Сотрудник может завершить процесс.

Удаление сущности из заявки

Работа выполняется сервисом заявок. В сервис передается id Заявки и id удаляемой сущности. Сервис возвращает критерий полноты заявки.

Ввод/Изменение информации о поручителе

Работа, выполняемая в рамках одноименного подпроцесса.

Ввод/Изменение информации о залоге.

Работа, выполняемая в рамках одноименного подпроцесса


В работе процесса участвуют следующие подпроцессы:

·        Выбор продукта

·        Ввод/Изменение информации о поручителе

·        Ввод/Изменение информации о залоге.

4.5 Подпроцесс Заведения/Обновления персоны


Подпроцесс используется для заведения нового новой персоны, либо обновления данных по заведенной ранее. Схема подпроцесса представлена на рисунке ниже:

4.5.1 Схема подпроцесса


Рисунок 4.5.1 - Схема подпроцесса "Заведение/Обновление персоны"

Входы/выходы процесса:

·        Контекст процесса на входе должен содержать id персоны, который может быть равен null, если персона должна быть заведена в рамках подпроцесса.

·        На выходе подпроцесса, как минимум содержится id персоны.

4.5.2 Шаги процесса

Таблица 4.5.2 - Описание шагов процесса

Шаг

Описание

Ветвление по содержанию id персоны

Если id персоны на входе null, значит, подпроцесс вызывается для заведения персоны, иначе - для обновления данных о персоне, заведенной ранее

Чтение данных о персоне

Данные о персоне с заданным id запрашиваются через сервис персон и помещаются в контекст процесса для последующего обновления.

Ввод анкеты. Шаг 1.

На форму вводятся или обновляются данные персоны по Шагу 1. Данные персоны берутся из контекста и после редактирования помещаются в контекст. Справочники полей формы строятся отдельным серверным скриптом, который запрашивает их на стороне сервиса справочников.

Ввод анкеты. Шаг 2.

На форму вводятся или обновляются данные персоны по Шагу 2. Данные персоны берутся из контекста и после редактирования помещаются в контекст. Справочники полей формы строятся отдельным серверным скриптом, который запрашивает их на стороне сервиса справочников. Тот же скрипт обеспечивает вызов сервиса поиска по КЛАДР.

Запись данных о персоне

Данные о персоне передаются сервису персон. Сервис персон, если передаваемый id равен null, создает новую запись о персоне, иначе - обновляет существующую.


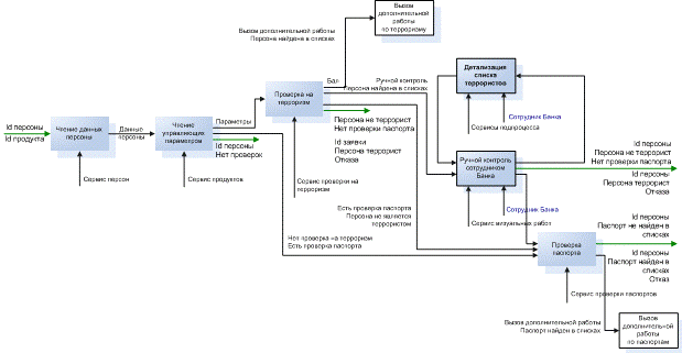
4.6 Подпроцесс "Внутренняя проверка персоны"


Параметризуемый подпроцесс, позволяющий проверить персону на причастность к террористической и экстремисткой деятельности, а так же проверить паспорт персоны по справочнику недействительных паспортов.

В отношении подпроцесса на уровне продукта или направления бизнеса можно задать следующие параметры:

·        Проверка на терроризм/экстремизм (CONTROL_TERRORISM):

o   Отказ, если персона в списках (REJECTION_TERRORISM)

o   Ручной контроль через подпроцесс Детализация списков террористов (MANUAL_TERRORISM)

o   Вызов дополнительной работы (ADDITIONAL_TERRORISM)

·        Бал отсечения (TERRORISM_SCORE) - бал (0-1), возвращаемый сервисом проверки на терроризм/экстремизм, по факту значению которого персона подлежит отказать, либо осуществить дополнительную проверку. Значение по умолчанию: 1.

·        Проверка по списку недействительных паспортов (CONTROL_PASSPORT):

o   Нет проверки (NO_PASSPORT). Принимается как значение по умолчанию.

o   Отказ, если паспорт в списках (REJECTION_PASSPORT)

o   Вызов дополнительной работы (ADDITIONAL_PASSPORT)

4.6.1 Схема подпроцесса


Рисунок 4.6.1 - Схема подпроцесса "Внутренняя проверка персоны"

Входы/выходы процесса:

·        На входе контекст содержит id персоны и id продукта

·        На выходе контекст содержит, как минимум, id персоны и итоги проверки: пройдена/не пройдена.

4.6.2 Шаги процесса


Таблица 4.6.2 - Описание шагов процесса

Шаг

Описание

Чтение данных персоны

Id персоны передается в сервис персон. Сервис персоны, возвращает идентификационные данные персоны, которые перемещаются в контекст.

Чтение управляющих параметров

В сервис продуктов отправляется запрос на чтение параметров подпроцесса. Сервис возвращает значения параметров, которые помещаются в контекст. Условия ветвления: Если CONTROL_TERRORISM = NO_TERRORISM и CONTROL_PASSPORT = NO_PASSPORT, подпроцесс завершается. Если CONTROL_TERRORISM! = NO_TERRORISM, процесс уходит на работу "Проверка на терроризм". Если CONTROL_TERRORISM = NO_TERRORISM, но CONTROL_PASSPORT! = NO_PASSPORT, процесс уходит на работу "Проверка паспорта".

Проверка на терроризм

В сервис проверки на терроризм передаются данные персоны. Сервис возвращает бал соответствия персоны террористу списка. Бал добавляется в контекст. Условия ветвления: Если бал меньше TERRORISM_SCORE и CONTROL_PASSPORT = NO_PASSPORT, процесс заканчивается Если бал меньше TERRORISM_SCORE и CONTROL_PASSPORT! = NO_PASSPORT, процесс уходит на вызов работу проверки паспорта Если бал больше TERRORISM_SCORE и CONTROL_TERRORISM = REJECTION_TERRORISM, в контексте фиксируется отказ персоне и процесс заканчивается. Если бал больше TERRORISM_SCORE и CONTROL_TERRORISM = MANUAL_TERRORISM, процесс уходит на работу Ручной Контроль сотрудником Банка. Если бал больше TERRORISM_SCORE и CONTROL_TERRORISM = ADDITIONAL_TERRORISM, процесс уходит на вызов дополнительной работы по терроризму.

Вызов дополнительной работы по терроризму

Потенциальная точка вставки дополнительного пользовательского подпроцесса обработки ситуации, когда персона признана террористом.

Ручной контроль сотрудником Банка

На форме Сотрудник Банка уведомляется о том, что бал больше TERRORISM_SCORE. Сотрудник Банка может: Запустить подпроцесс Детализации списка террористов Проставить в контекст признак, что персона является террористом и завершить процесс. Проставить в контекст признак, что персона не является террористом. Если CONTROL_PASSPORT = NO_PASSPORT, процесс завершиться. Если CONTROL_PASSPORT! = NO_PASSPORT, процесс уйдет на работу Проверка паспорта.

Проверка паспорта

В сервис проверки списка паспортов передаются данные паспорта персоны. Возвращается признак наличия паспорта в списках недействительных паспортов, который проставляется в контекст процесса. Условия ветвления: Если CONTROL_PASSPORT = REJECTION_PASSPORT, в контекст выставляется признак отказа персоне и процесс завершается. Если CONTROL_PASSPORT = ADDITIONAL_PASSPORT, осуществляется переход к работе Вызов дополнительной работы по паспортам.

Вызов дополнительной работы по паспортам.

Потенциальная точка вставки дополнительного пользовательского подпроцесса обработки ситуации, когда паспорт персоны найден в списках недействительных паспортов.


4.7 Подпроцесс "Выбор продукта"


Подпроцесс предназначен для выбора продукта кредитования и просмотра подробной информации о нём.

4.7.1 Схема подпроцесса


Рисунок 4.7.1 - Схема подпроцесса "Выбор продукта"

Входы/выходы процесса:

·        На входе контекст id группы продуктов и признак, характеризующий формат использования подпроцесса.

·        На выходе контекст содержит id продукта

4.7.2 Шаги процесса


Таблица 4.7.2 - Описание шагов процесса

ШагОписание


Получение списка продуктов

В сервис продуктов передается id группы. Сервис продуктов возвращает список продуктов.

Просмотр списка продуктов

Сотрудник Банка может просмотреть список продуктов и выбрать для клиента наиболее интересный. Id выбранного продукта помещается в контекст процесса.

Получение детальной информации о продукте

В сервис продуктов отправляется запрос на получение детальной информации о продукте с заданным id.

Просмотр детальной информации

Сотрудник Банка видит и может озвучить детальную информацию по продукту.

 


4.8 Процесс "Мониторинг кредитных обязательств"


Процесс предназначен для мониторинга неблагоприятных сделок, распределения задач между сотрудниками и фиксирование результатов о проделанной работе.

4.8.1 Схема процесса


Рисунок 4.8.1 - Схема процесса "Мониторинг кредитных обязательств"

4.8.2 Шаги процесса


Таблица 4.8.2 - Описание шагов процесса

ШагОписание


Загрузка данных в реестр

Сервис обмена данными с R-Style выгружает всю информацию о клиентах с задолженностью, а также клиентов с ожидающей просроченной задолженностью.

Распределение задач сотрудникам

Руководитель СБ распределяет клиентов с просрочкой, а также клиентов с ожидающей просрочкой сотрудникам СБ.

Обработка и фиксирование результатов

Работа выполняется в рамках подпроцесса "Обработка и фиксирование результатов"


5. Программа Dreamweaver


Формы разрабатывались в программе Dreamweaver.

Система Dreamweaver - это визуальный редактор гипертекстовых документов. Мощная профессиональная программа Dreamweaver обладает всеми необходимыми средствами для генерации страниц HTML любой сложности и масштаба. Она обеспечивает режим визуального проектирования (WYSIWYG), отличается очень чистой работой с исходным текстом Web-документов, обладает встроенными средствами поддержки больших сетевых проектов.

Программа позволяет создавать проекты для настольных ПК, смартфонов, планшетов и других устройств в визуальном режиме и с помощью кода.

6. XML


XML (Extensible Markup Language - расширяемый язык разметки) является инструментарием для хранения данных, конфигурируемым

транспортным средством для информации любого рода, развивающимся и открытым стандартом, воспринятым всеми - от банкира до веб-мастера. Всего за несколько лет он в равной степени захватил воображение экспертов в области технологий и специалистов в промышленности. В чем же причина его успеха?

Краткий перечень возможностей XML говорит сам за себя:позволяет хранить и упорядочивать информацию почти любого рода в формате, приспособленном к потребностям пользователя.

Будучи открытым стандартом, XML не связан с судьбой какой-либо отдельной компании или с конкретным программным обеспечением.

Используя Unicode в качестве стандартного набора символов, XML поддерживает внушительное число различных систем письма и

символов, от скандинавских рунических символов до китайских

идеографов Хань.предоставляет несколько способов проверки качества документа путем применения синтаксических правил, внутренней проверки ссылок, сравнения с моделями документов и типов данных.

Благодаря простому и понятному синтаксису, а также однозначной структуре, XML легко читается и анализируется, как человеком, так и программами.легко сочетается с таблицами стилей для создания документов, оформленных в любом требуемом стиле. Чистота информационной структуры не служит помехой изменениям оформления.

И все это появляется в тот момент, когда мир готов перейти на новый уровень связанности. Объем доступной нам информации поражает, но доступ к ней может быть затруднен существующими технологическими ограничениями. Многие предприятия борются за то, чтобы быть представленными в Интернете и открыть каналы обмена данными, но встречают трудности из-за несовместимости с уже существующими у них системами хранения и обработки данных. Поддержка программ с открытым исходным кодом привела к взрыву в разработке программного обеспечения, обострившему потребность в единообразном интерфейсе для обмена информацией. XML был разработан для решения всех этих проблем и должен стать смазкой в колесах информационной инфраструктуры.

Правила XML жестко трактуют все, что касается структуры. Документ должен иметь такую разметку, чтобы не существовало двух способов интерпретации имен, порядка и иерархии элементов. Это значительно уменьшает число ошибок и сложность кода. Программы недолжны ни о чем "догадываться" или пытаться исправлять синтаксические ошибки, как это часто делают браузеры HTML, потому что различные процессоры XML должны давать одинаковые результаты.

Конечно, это затрудняет написание хорошей разметки XML. Автор должен проверить синтаксис документа с помощью синтаксического анализатора, чтобы оставить минимум ошибок для последующих обрабатывающих программ, обеспечить защиту целостности данных и непротиворечивость результатов.

Помимо элементарной синтаксической проверки, можно создать собственные правила, которым должен соответствовать внешний вид документа. Спецификацией структуры документа является DTD. Схема XML может ограничивать типы данных, допустимых внутри элементов (например, даты, числа, имена). Возможности проверки ошибок и контроля структуры очень велики.

6.1. Простота использования


Чтобы получить широкое распространение, XML должен быть простым. Люди не хотят изучать сложную систему лишь для того, чтобы создать документ. XML интуитивен, элегантен и легко читается. Он позволяет разработать собственный язык разметки, удовлетворяющий нескольким логичным правилам. Это маленькое подмножество SGML, из которого выкинуто то, что не требуется большинству пользователей. Простота также благоприятствует разработке приложений. Если писать программы, обрабатывающие файлы XML, просто, появится большее число более дешевых программ. Правила XML строги, но они делают усилия по анализу и обработке файлов более предсказуемыми, а потому значительно более легкими. Простота ведет к изобилию. Можете представлять себе XML как своего рода ДНК для многих различных способов выражения информации. Таблицы стилей для определения внешнего вида и преобразования структуры документа можно писать на языке под названием XSL, основанном на XML. Еще одним видом XML являются схемы моделирования документов. Такая вездесущесть означает, что одни и те же средства можно применять для редактирования и обработки во многих различных технологиях.

6.2 Правильно построенные и действительные документы XML


Стандартом определены два уровня правильности документа XML:

·        Правильно построенный (англ.  <#"656621.files/image009.gif">

Рисунок 7 - Рабочая область

Для создания нового отчета необходимо выбрать пункт меню File - New…

После этого появится окно с выбором шаблона создаваемого отчета:

Рисунок 8 - Выбор формата отчёта

Выбираем подходящий шаблон (чаще всего это будет Blank A4) и нажимаем кнопку "Open this Template".

Появится окно следующего вида

Рисунок 9 - Всплывающее окно выбора места хранения отчёта

В этом окне можно задать имя отчета и папку для его сохранения.

После этого нажимаем кнопку "Next" и получаем поздравление, что шаблон успешно сгенерирован.

Рисунок 10 - Успешное создание отчёта

Нажимаем кнопку "Finish".

Открывается окно с редактором отчета

Рисунок 11 - Окно с редактором отчёта

Слева в окне виден список элементов шаблона отчета

Центральная часть окна разделена на части шаблон листа отчета

В блоке Title указывается заголовок общий для всего документа, будет отображаться только на первой странице отчета

Блок Page Header заголовок отображаемый на каждой странице

Блок Page Footer отображаемый на каждой странице

В блок Detail должны находиться данные которые необходимо отобразить на странице.

Если справой стороны окна iReport нет панели объектов отчета, то для ее отображения можно воспользоваться пунктом меню Window - Palette или нажать Ctrl + Shift + 8

После этого окно должно принять следующий вид

Рисунок 12 - Рабочая область

7.2 Создание статического текста в отчете


Для создания статического текст в отчета необходимо на палитре элементов нажать на элемент Static Text и перетянуть его в нужное место шаблона отчета.

Рисунок 13 - Выбор элемента

Для примера я перетянула Static Text в блок Title

Рисунок 14 - Пример Static Text в отчёте

При двойном клике на Static Text можно изменить его значение.

Например так

Рисунок 14 - Закладки

Если нажать на кнопку "XML", обведенную синим прямоугольником отобразиться xml код отчета

Рисунок 15 - Закладка XML

Если нажать на кнопку "Preview", обведенную синим прямоугольником то отобразиться окно предварительного просмотра отчета

Пример шаблона xml, созданного отчёта "Информационный лист " можно просмотреть в Приложении В.

Заключение


Было разработано приложение по автоматизации продаж кредитных продуктов через офисы Банка.

Реализована возможность мониторинга кредитных обязательств с нарушенными обязательствами и взаимодействие с заемщиками для раннего выявления проблемных кредитов

Поддерживается весь спектр банковских операций по выдаче и обслуживанию потребительских кредитов. включая документооборот, скоринг и другие аналитические инструменты.

Решение по автоматизации банковского фронт-офиса обеспечивает:

·              эффективную масштабируемость бизнеса (тысячи точек продаж)

·              производительность обработки (миллионы клиентских счетов)

·              легкость обновления и поддержки (централизованное хранилище данных)

·              быстрое подключение разнообразных каналов продаж

·              скоринг физических лиц с учетом макроэкономических данных по локальному рынку кредитования и параметров кредитных продуктов - как для новых рынков, так и с использованием кредитных историй

·              минимальное время для принятия решения о кредитовании и оформления сделки

·              существенное снижение банковских рисков

Список использованных источников


1.      Википедия. Свободная энциклопедия [Электронный ресурс] / - Режим доступа: http://ru. wikipedia.org/wiki/IDEF0 <http://ru.wikipedia.org/wiki/IDEF0> - (дата обращения: 01.05.2012);

.        Википедия. Свободная энциклопедия [Электронный ресурс] / - Режим доступа http://ru. wikipedia.org/wiki/XML <http://ru.wikipedia.org/wiki/XML> - (дата обращения: 13.05.2012);

.        Википедия. Свободная энциклопедия [Электронный ресурс] / - Режим доступа http://ru. wikipedia.org/wiki/JasperReports <http://ru.wikipedia.org/wiki/JasperReports>- (дата обращения: 13.05.2012);

.        Методология функционального моделирования IDEF0: /Руководящий документ /ИПК Издательство стандартов 2000 г. - 62 с.;

.        Изучаем XML/Эрик Рэй/ Санкт-Петербург 2001г. - 408 с.;

.        Heffelfinger, D. JasperReports 3.5 for Java Developers // Heffelfinger David; Packt Publishing Ltd - 2009. - 368 c.

.        Ясенев В.Н. Автоматизированные информационные системы в экономике: Учебно-методическое пособие. - Н. Новгород, 2007 г. - 439 с.

Приложение А


Пример кода шаблона формы "Ввод анкеты. Шаг 1”

Часть кода программы, написанный на html, с использованием javaScript:

<script type="text/javascript" src="js/svw/tabsContent. js"></script>

<script>tabGroup = "PaperInfo";check (id) {= document. getElementById (id);. disabled =! edit. disabled;= document. getElementById ('ChangesReason');(edit. disabled) {. value = '';. removeAttribute ('required');

}else{. setAttribute ('required', 'required');

}(! document. getElementById ("PrevLastName"). disabled ||

! document. getElementById ("PrevFirstName"). disabled ||

! document. getElementById ("PrevMiddleName"). disabled) {. setAttribute ('required', 'required');. removeAttribute ('disabled');

}else{. removeAttribute ('required');. setAttribute ('disabled','true');

}

}addTab (tabId) {count = createTab (tabGroup, getTextById (tabId));content = createTabContent (count, tabId);(tabGroup, content, count);();= undefined;(count);

}createTabContent (count, tabId) {table = createTable ("PaperInfo");tbody = createTableBody (table);tr;

// i-я строка= createTableRow (tbody);. append (createEmptyCell ());. append (createCheckboxCell ("Не действует", "IsActive"));. append (tr);

// 2-я строка= createTableRow (tbody);. append (createEmptyCell ());. append (createCheckboxCell ("Основной документ", "IsMain"));. append (tr);

// 3-я строка= createTableRow (tbody);. append (createLabelCell ('Серия документа<span>

// 4-я строка= createTableRow (tbody);. append (createLabelCell ('Номер документа<span>

// 5-я строка= createTableRow (tbody);. append (createLabelCell ('Дата выдачи<span>

// i-я строка= createTableRow (tbody);. append (createInputHidden ("PaperInfoId"));input = $ ("<input type='hidden'>"). attr ("name","PaperType"). val (tabId);. append (input);

// tbody. append (createInputHidden ("PaperType"));. append (tr);. append (tbody);table;

}setupCalendars (count) {(setCalendar ("IssueDate", count));(setCalendar ("ExpiryDate", count));

// Здесь прописываются календари со вкладок (если они там есть)

}

// склонение ФИОcopyName () {sex = null;($ ("input [name='Sex']: checked"). val () == 'CLIENT. SEX. M') sex = false;($ ("input [name='Sex']: checked"). val () == 'CLIENT. SEX. F') sex = true;(sex == null) {("Пол не выбран");;

}lastName = $ ("input [name='LastName'] "). val ();firstName = $ ("input [name='FirstName'] "). val ();middleName = $ ("input [name='MiddleName'] "). val ();

$ ("input [name='FullNameAblative'] "). val (FullName2Genitive (lastName, firstName, middleName, sex));

$ ("input [name='FullNameDative'] "). val (FullName2Dative (lastName, firstName, middleName, sex));

$ ("input [name='FullNameGenitive'] "). val (FullName2Ablative (lastName, firstName, middleName, sex));

}

$ (document). ready (function () {

});

</script>

<form id="inputForm" name="inputForm" action="updateVisualAction. htm" method="post">

<input type="hidden" name="workId" value="$! workId"/>

<input type="hidden" name="jsonForm" value=""/>

<input type="hidden" name="buttonName" value=""/>

<div>

<div>

<input type="hidden" name="PersonId" value="$! Content. Person. PersonId">

<div>

<input type="hidden" name="PersonInfoId" value="$! Content. Person. PersonInfo. PersonInfoId">

<table>

<tbody>

<td>

<td>

<input name="LastName" value="$! Content. Person. PersonInfo. LastName" type="text">

</td>

<td>

<td>

<input id="IsChangeLastName" type="checkbox" name="IsChangeLastName"="$! Content. Person. PersonInfo. IsChangeLastName" #if ("$! Content. Person. PersonInfo. IsChangeLastName" == "true")#end/ onclick="check ('PrevLastName')">Да

</td>

<div>

Поля "Предыдущая фамилия/Имя/Отчество" появляются после того как активированы соответстующие крыжи "Да"

</div>

<td>

<td>

<input id="PrevLastName" name="PrevLastName" value="$! Content. Person. PersonInfo. PrevLastName" type="text"="input_text_style_medium" maxlength=”100" fio expression=" ([А-яЁё] +-| [А-яЁё] +\s?) +" #if ("$! Content. Person. PersonInfo. IsChangeLastName"! = "true")#end/>

</td>

<td>

<td>

#set ($params = {

"id": "PrevLastNameDate",

"name": "PrevLastNameDate",

"value": "$! Content. Person. PersonInfo. PrevLastNameDate",

"chars": "0123456789. ",

"maxlength": "10"

})

#calendar ($params)

</td>

<tr>

<td>

<td>

<input name="FirstName" value="$! Content. Person. PersonInfo. FirstName" type="text"="input_text_style_medium" maxlength=”100" required="required" fio expression=" ([А-яЁё] +-| [А-яЁё] +\s?) +">

</td>

<td>

<td>

<input id="IsChangeFirstName" type="checkbox" name="IsChangeFirstName"="$! Content. Person. PersonInfo. IsChangeFirstName" #if ("$! Content. Person. PersonInfo. IsChangeFirstName" == "true")#end/ onclick="check ('PrevFirstName')">Да

</td>

<td>

<td>

<input id="PrevFirstName" name="PrevFirstName" value="$! Content. Person. PersonInfo. PrevFirstName" type="text"="input_text_style_medium" maxlength=”100" fio expression=" ([А-яЁё] +-| [А-яЁё] +\s?) +"

#if ("$! Content. Person. PersonInfo. IsChangeFirstName"! = "true")#end/>

</td>

<td>

<td>

#set ($params = {

"id": "PrevFirstNameDate",

"name": "PrevFirstNameDate",

"value": "$! Content. Person. PersonInfo. PrevFirstNameDate",

"chars": "0123456789. ",

"maxlength": "10"

})

#calendar ($params)

</td>

</tr>

<tr>

<td>

<td>

<input name="MiddleName" value="$! Content. Person. PersonInfo. MiddleName" type="text"="input_text_style_medium" maxlength=”100" required="required" fio expression=" ([А-яЁё] +-| [А-яЁё] +\s?) +">

</td>

<td>

<td>

<input id="IsChangeMiddleName" type="checkbox" name="IsChangeMiddleName"="$! Content. Person. PersonInfo. IsChangeMiddleName" #if ("$! Content. Person. PersonInfo. IsChangeMiddleName" == "true")#end/ onclick="check ('PrevMiddleName')">Да

</td>

<td>

<td>

<input id="PrevMiddleName" name="PrevMiddleName" value="$! Content. Person. PersonInfo. PrevMiddleName" type="text"="input_text_style_medium" maxlength=”100" fio expression=" ([А-яЁё] +-| [А-яЁё] +\s?) +"

#if ("$! Content. Person. PersonInfo. IsChangeMiddleName"! = "true")#end/>

</td>

<td>

<td>

#set ($params = {

"id": "PrevMiddleNameDate",

"name": "PrevMiddleNameDate",

"value": "$! Content. Person. PersonInfo. PrevMiddleNameDate",

"chars": "0123456789. ",

"maxlength": "10"

})

#calendar ($params)

</td>

</tr>

<tr>

<td>

<td>

#set ($params = {

"id": "Birthday",

"name": "Birthday",

"value": "$! Content. Person. PersonInfo. Birthday",

"chars": "0123456789. ",

"maxlength": "10",

"required": "required"

})

#calendar ($params)

</td>

</tr>

</tbody>

</table>

<table>

<tbody>

<tr>

<td>

<td>

<input type="radio" name="Sex"="CLIENT. SEX. M" #if ("$! Content. Person. PersonInfo. Sex" == "CLIENT. SEX. M")="checked" #end>Мужской

<input type="radio" name="Sex"="CLIENT. SEX. F" #if ("$! Content. Person. PersonInfo. Sex" == "CLIENT. SEX. F")="checked" #end >Женский

</td>

<td>

<td colspan="3">

<textarea id="ChangesReason" name="ChangesReason" cols="50" rows=""

#if ("$! Content. Person. PersonInfo. IsChangeMiddleName"! = "true" &&

"$! Content. Person. PersonInfo. IsChangeLastName"! = "true" &&

"$! Content. Person. PersonInfo. IsChangeFirstName"! = "true")#end>$! Content. Person. PersonInfo. ChangesReason</textarea>

</td>

</tr>

</tbody>

</table>

<div>

<table>

<tbody>

<tr>

<td>

<td>

<input name="FullNameGenitive" value="$! Content. Person. PersonInfo. FullNameGenitive" type="text"="input_text_style_long" maxlength=”320" required="required" expression=" ([А-яЁё] +-| [А-яЁё] +\s?) +">

</td>

</tr>

<tr>

<td>

<td>

<input name="FullNameDative" value="$! Content. Person. PersonInfo. FullNameDative" type="text"="input_text_style_long" maxlength=”320" required="required" expression=" ([А-яЁё] +-| [А-яЁё] +\s?) +">

</td>

</tr>

<tr>

<td>

<td>

<input name="FullNameAblative" value="$! Content. Person. PersonInfo. FullNameAblative" type="text"="input_text_style_long" maxlength=”320" required="required" expression=" ([А-яЁё] +-| [А-яЁё] +\s?) +">

</td>

<td>&nbsp; </td>

<td style="align=left">

<button>

<span><em>Склонение ФИО</em></span>

</button>

</td>

</tr>

</tbody>

</table>

<div>

<table>

<tbody>

<tr>

<td>

<td>

<select>

#foreach ($item in $sorter. sort ($contentUtil. findDictionary ($Content, "COUNTRY"),"Name"))

<option value="$! item. Code" #if ("$! item. Code" == "$! Content. Person. PersonInfo. Citizenship")#end>$! item. Name</option>

#end

</select>

</td>

<td>

<td>

<input name="INN" value="$! Content. Person. PersonInfo. INN" type="text">

</td>

<tr>

<td>

<td>

<input type="radio" name="IsResident" value="true" #if ("$! Content. Person. PersonInfo. IsResident" == "true")="checked" #end>Резидент

<input type="radio" name="IsResident"="false" #if ("$! Content. Person. PersonInfo. IsResident" == "false") checked="checked" #end >Нерезидент

</td>

<td>

<td>

<input name="BirthdayPlace" value="$! Content. Person. PersonInfo. BirthdayPlace" type="text"="input_text_style_medium" required="required" maxlength=”100”>

</td>

</tbody>

</table>

<div>

#set ($items= [])

#foreach ($item in $contentUtil. findDictionary ($Content, "DOCUMENT"))

#set ($item = {"id": $item. Code,"name": $item. Name})

#end

#set ($params = {

"title": "Добавить документ",

"onClick": "deleteTab ('PaperInfo', 'Удалить? ')",

"inputClass": "input_text_style_long",

"selectBoxClass": "selectbox_wrapper_long",

"items": $items

}

)

#selectBox ($params)

<div id="tabsAreaPaperInfo" name="PaperList">

<div>

<input type="hidden" name="countPaperInfo" value="0" unused="true">

#set ($tabsParam = [])

#tabs ({"name": "tabsPaperInfo","tabs": $tabsParam})

#set ($addTab =

"<script language='JavaScript'>" + "= {: '$" + "! item. PaperSeries',: '$" + "! item. PaperType',: '$" + "! item. IsActive',: '$" + "! item. IsMain',: '$" + "! item. PaperNumber',: '$" + "! item. PaperInfoId',: '$" + "! item. IssueDate',: '$" + "! item. IssueDepartment',: '$" + "! item. ExpiryDate',: '$" + "! item. DivisionCode'

}('$" + "! item. PaperType');

</script>"

)

#set ($tabList = $! Content. Person. PersonInfo. PaperList. PaperInfo)

#if ("$! Content. Person. PersonInfo. PaperList. PaperInfo. get (0)" == "" && $tabList)

#set ($item = $tabList)

#evaluate ($addTab)

#else

#foreach ($item in $tabList)

#evaluate ($addTab)

#end

#end

</div>

<br/>

</div>

</div>

<! - -Person - ->

</div>

<! - -PersonInfo - ->

<hr/>

<br/>

<div>

При нажатии кнопки "Отмена" отображается сообщение: "Процесс не завершен. Прервать?".

</div>

<div>

<div>

<div style="float: left; ">

<button>

<span><em>Отмена</em></span>

</button>

<button>

<span><em>Далее</em></span>

</button>

</div>

<div style="float: right">

<button>

<span><em>Выход</em></span>

</button>

</div>

</div>

<div style="clear: both"><br/></div>

</div>

</form>

<script>(document. inputForm);

</script>

Приложение Б


Пример кода xml-запроса к форме "Ввод анкеты. Шаг 1”

<Envelope>

<Body>

<PersonInfoReadRs>

<Person>

<PersonId>1501</PersonId>

<PersonExtId></PersonExtId>

<PersonInfo>

<FullNameAblative>Иванова Ивана Ивановича</FullNameAblative>

<FullNameGenitive>Ивановым Иваном Ивановичем</FullNameGenitive>

<BirthdayPlace>New York</BirthdayPlace>

<FullNameDative>Иванову Ивану ивановичу</FullNameDative>

<LastName>Иванов</LastName>

<PersonInfoId>6476</PersonInfoId>

<CreateDate></CreateDate>

<Birthday>01.01.2001</Birthday>

<MiddleName>Иван</MiddleName>

<PersonId>1501</PersonId>

<Email>my@gmail.com</Email>

<FirstName>Иванович</FirstName>

<PersonInfoIp></PersonInfoIp>

<Sex>CLIENT. SEX. M</Sex>

<PrevLastName>Путин</PrevLastName>

<Citizenship>RU</Citizenship>

<PrevMiddleName>ВсеРавно</PrevMiddleName>

<PrevLastNameDate>04.04.2012</PrevLastNameDate>

<IsResident>false</IsResident>

<IsChangeMiddleName>true</IsChangeMiddleName>

<ExtensionExternalKey>6476</ExtensionExternalKey>

<PrevFirstName>Аня</PrevFirstName>

<ChangesReason>надоело</ChangesReason>

<PersonInfoExtId>7874</PersonInfoExtId>

<UserId></UserId>

<PhoneStr></PhoneStr>

<PrevFirstNameDate>05.04.2012</PrevFirstNameDate>

<FirstNameEn></FirstNameEn>

<INN>1212123</INN>

<LastNameEn></LastNameEn>

<TitlePrefix></TitlePrefix>

<PrevMiddleNameDate>05.04.2012</PrevMiddleNameDate>

<IsChangeLastName>true</IsChangeLastName>

<FullName></FullName>

<SubdivisionId></SubdivisionId>

<IsChangeFirstName>true</IsChangeFirstName>

<AddressList>

<AddressInfo>

<Apartment>10</Apartment>

<Street>ул. Советская</Street>

<IsCheckSame>false</IsCheckSame>

<Area>обл. Курганская</Area>

<Building>9</Building>

<AddressInfoId>9494</AddressInfoId>

<Country>NL</Country>

<CreateDate></CreateDate>

<City>д. Гомзино</City>

<PostIndex>641570</PostIndex>

<Region>р-н. Частоозерский</Region>

<PersonId>1501</PersonId>

<Kingdom>null</Kingdom>

<AddressType>ADDRESS. PH. REGISTRATION</AddressType>

<House>8</House>

<CountryCode></CountryCode>

<AddressInfoIp></AddressInfoIp>

<IsAddressStr>false</IsAddressStr>

<AddressStr>null</AddressStr>

<PropertyType></PropertyType>

<OtherFormProperty></OtherFormProperty>

<ExtensionExternalKey>9494</ExtensionExternalKey>

<StreetType>null</StreetType>

<AddressInfoExtId>9495</AddressInfoExtId>

<FormProperty></FormProperty>

<Okato></Okato>

<RegistrationDate>12.02.2011</RegistrationDate>

<Structure>1212222</Structure>

<CityType>null</CityType>

<Kladr></Kladr>

</AddressInfo>

</AddressList>

<PhoneList>

<PhoneInfo>

<Description>null</Description>

<PhoneInfoId>10194</PhoneInfoId>

<PhoneInfoIp></PhoneInfoIp>

<PersonId>1501</PersonId>

<ZoneCode>23</ZoneCode>

<PhoneNumber>213132</PhoneNumber>

<CountryCode>23</CountryCode>

<PhoneType>TYPE. PHONE. HOME</PhoneType>

<CreateDate></CreateDate>

<ExtPhone>null</ExtPhone>

<PhoneInfoExtId>10195</PhoneInfoExtId>

<ExtensionExternalKey>10194</ExtensionExternalKey>

<IsPhoneStr>false</IsPhoneStr>

<PhoneStr>null</PhoneStr>

</PhoneInfo>

</PhoneList>

<PaperList>

<PaperInfo>

<PaperSeries>HB</PaperSeries>

<ExpiryDate>08.05.2012</ExpiryDate>

<IssueDate>13.12.2006</IssueDate>

<IssueDepartment>Саоми</IssueDepartment>

<PaperInfoId>9496</PaperInfoId>

<PersonId>1501</PersonId>

<PaperType>DOC. PASSPORT</PaperType>

<IsActive>false</IsActive>

<PaperNumber>23323744</PaperNumber>

<IsMain>true</IsMain>

<PaperInfoIp></PaperInfoIp>

<CreateDate></CreateDate>

<DivisionCode>2JFF3</DivisionCode>

<PaperInfoExtId>9497</PaperInfoExtId>

<ExtensionExternalKey>9496</ExtensionExternalKey>

<CountryCode>null</CountryCode>

</PaperInfo>

</PaperList>

</PersonInfo>

</Person>

</PersonInfoReadRs>

</Body>

</Envelope>

Приложение В


Пример кода xml-шаблона к отчёту "Информационный лист”

<? xml version="1.0" encoding="UTF-8"? >

<jasperReport xmlns="http://jasperreports. sourceforge.net/jasperreports" xmlns: xsi="http://www.w3.org/2001/XMLSchema-instance" xsi: schemaLocation="http://jasperreports. sourceforge.net/jasperreports http://jasperreports. sourceforge.net/xsd/jasperreport. xsd" name="Информационный лист" language="groovy" pageWidth="595" pageHeight="842" columnWidth="555" leftMargin="20" rightMargin="20" topMargin="20" bottomMargin="20">

<property name="ireport. zoom" value="1.0"/>

<property name="ireport. x" value="0"/>

<property name="ireport. y" value="0"/>

<style name="table">

<box>

<pen lineWidth="1.0" lineColor="#000000"/>

</box>

</style>

<style name="table_TH" mode="Opaque" backcolor="#FFE2BF">

<box>

<pen lineWidth="0.5" lineColor="#000000"/>

</box>

</style>

<style name="table_CH" mode="Opaque" backcolor="#FFF3E6">

<box>

<pen lineWidth="0.5" lineColor="#000000"/>

</box>

</style>

<style name="table_TD" mode="Opaque" backcolor="#FFFFFF">

<box>

<pen lineWidth="0.5" lineColor="#000000"/>

</box>

</style>

<style name="table 1">

<box>

<pen lineWidth="1.0" lineColor="#000000"/>

</box>

</style>

<style name="table 1_TH" mode="Opaque" backcolor="#FFE2BF">

<box>

<pen lineWidth="0.5" lineColor="#000000"/>

</box>

</style>

<style name="table 1_CH" mode="Opaque" backcolor="#FFF3E6">

<box>

<pen lineWidth="0.5" lineColor="#000000"/>

</box>

</style>

<style name="table 1_TD" mode="Opaque" backcolor="#FFFFFF">

<box>

<pen lineWidth="0.5" lineColor="#000000"/>

</box>

</style>

<style name="table 2">

<box>

<pen lineWidth="1.0" lineColor="#000000"/>

</box>

</style>

<style name="table 2_TH" mode="Opaque" backcolor="#FFE2BF">

<box>

<pen lineWidth="0.5" lineColor="#000000"/>

</box>

</style>

<style name="table 2_CH" mode="Opaque" backcolor="#FFF3E6">

<box>

<pen lineWidth="0.5" lineColor="#000000"/>

</box>

</style>

<style name="table 2_TD" mode="Opaque" backcolor="#FFFFFF">

<box>

<pen lineWidth="0.5" lineColor="#000000"/>

</box>

</style>

<subDataset name="PhoneDataSet">

<queryString language="xPath">

<! [CDATA [/Content/Person/PersonInfo/PhoneList/PhoneInfo]] >

</queryString>

<field name="ZoneCode">

<fieldDescription><! [CDATA [ZoneCode]] ></fieldDescription>

</field>

<field name="PhoneNumber">

<fieldDescription><! [CDATA [PhoneNumber]] ></fieldDescription>

</field>

<field name="PhoneType">

<fieldDescription><! [CDATA [PhoneType]] ></fieldDescription>

</field>

<field name="CountryCode">

<fieldDescription><! [CDATA [CountryCode]] ></fieldDescription>

</field>

</subDataset>

<subDataset name="CreditDataset">

<queryString language="xPath">

<! [CDATA [/Content/Person/FormInfo/CreditList/CreditInfo]] >

</queryString>

<field name="CreditOrganization">

<fieldDescription><! [CDATA [CreditOrganization]] ></fieldDescription>

</field>

<field name="TypeCredit">

<fieldDescription><! [CDATA [TypeCredit]] ></fieldDescription>

</field>

<field name="Currency">

<fieldDescription><! [CDATA [Currency]] ></fieldDescription>

</field>

<field name="StartDate">

<fieldDescription><! [CDATA [StartDate]] ></fieldDescription>

</field>

<field name="CreditSum">

<fieldDescription><! [CDATA [CreditSum]] ></fieldDescription>

</field>

<field name="EndDate">

<fieldDescription><! [CDATA [EndDate]] ></fieldDescription>

</field>

</subDataset>

<subDataset name="TransportDataset">

<queryString language="xPath">

<! [CDATA [/Content/Property/PropertyInfo]] >

</queryString>

<field name="Model">

<fieldDescription><! [CDATA [Model]] ></fieldDescription>

</field>

<field name="Location">

<fieldDescription><! [CDATA [Location]] ></fieldDescription>

</field>

<field name="SeriesPassport">

<fieldDescription><! [CDATA [SeriesPassport]] ></fieldDescription>

</field>

<field name="Mark">

<fieldDescription><! [CDATA [Mark]] ></fieldDescription>

</field>

<field name="ProductionYear">

<fieldDescription><! [CDATA [ProductionYear]] ></fieldDescription>

</field>

<field name="PropertyType">

<fieldDescription><! [CDATA [PropertyType]] ></fieldDescription>

</field>

</subDataset>

<parameter name="SUBREPORT_DIR">

<defaultValueExpression><! [CDATA ["D: \\Egar\\Новые формы с макросами\\ОТЧЁТЫ\\"]] ></defaultValueExpression>

</parameter>

<queryString language="xPath">

<! [CDATA [/Content]] >

</queryString>

<field name="Birthday">

<fieldDescription><! [CDATA [MemberInfo/PersonShort/Birthday]] ></fieldDescription>

</field>

<field name="MiddleName">

<fieldDescription><! [CDATA [MemberInfo/PersonShort/MiddleName]] ></fieldDescription>

</field>

<field name="FirstName">

<fieldDescription><! [CDATA [MemberInfo/PersonShort/FirstName]] ></fieldDescription>

</field>

<field name="LastName">

<fieldDescription><! [CDATA [MemberInfo/PersonShort/LastName]] ></fieldDescription>

</field>

<field name="Position">

<fieldDescription><! [CDATA [Person/FormInfo/Position]] ></fieldDescription>

</field>

<field name="CompanyFullName">

<fieldDescription><! [CDATA [Person/Company/CompanyInfo/CompanyFullName]] ></fieldDescription>

</field>

<field name="Name">

<fieldDescription><! [CDATA [Product/Name]] ></fieldDescription>

</field>

<field name="Currency">

<fieldDescription><! [CDATA [Request/CreditRequest/Currency]] ></fieldDescription>

</field>

<field name="Total">

<fieldDescription><! [CDATA [Request/CreditRequest/Total]] ></fieldDescription>

</field>

<field name="Term">

<fieldDescription><! [CDATA [Request/CreditRequest/Term]] ></fieldDescription>

</field>

<field name="Percent">

<fieldDescription><! [CDATA [Request/CreditRequest/Percent]] ></fieldDescription>

<field name="PropertyType">

<fieldDescription><! [CDATA [Property/PropertyInfo/PropertyType]] ></fieldDescription>

</field>

<field name="CommentSBPerson">

<fieldDescription><! [CDATA [MemberCommentList/MemberComment/CommentSBPerson]] ></fieldDescription>

</field>

<background>

<band splitType="Stretch"/>

</background>

<title>

<band height="55" splitType="Stretch">

<staticText>

<reportElement x="109" y="29" width="382" height="20"/>

<textElement>

<font fontName="Times New Roman" size="12" isBold="true"/>

</textElement>

<text><! [CDATA [Информационный лист проверки клиента - физического лица]] ></text>

</staticText>

</band>

</title>

<detail>

<band height="707">

<staticText>

<reportElement x="0" y="0" width="555" height="20"/>

<box>

<pen lineWidth="0.5"/>

<topPen lineWidth="0.5"/>

<leftPen lineWidth="0.5"/>

<bottomPen lineWidth="0.5"/>

<rightPen lineWidth="0.5"/>

</box>

<textElement textAlignment="Center">

<font fontName="Times New Roman" size="12" isBold="true"/>

</textElement>

<text><! [CDATA [1. Информация об участииках заявки]] ></text>

</staticText>

<subreport>

<reportElement positionType="Float" x="0" y="20" width="555" height="50" isRemoveLineWhenBlank="true"/>

<dataSourceExpression><! [CDATA [ ( (net. sf. jasperreports. engine. data. JRXmlDataSource) $P{REPORT_DATA_SOURCE}). subDataSource ("/Content/MemberInfo")]] ></dataSourceExpression>

<subreportExpression><! [CDATA [$P{SUBREPORT_DIR} + "MemberSub. jasper"]] ></subreportExpression>

</subreport>

<staticText>

<reportElement positionType="Float" x="2" y="76" width="152" height="20"/>

<box>

<pen lineWidth="0.5"/>

<topPen lineWidth="0.5"/>

<leftPen lineWidth="0.5"/>

<bottomPen lineWidth="0.5"/>

<rightPen lineWidth="0.5"/>

</box>

<textElement>

<font isBold="true"/>

</textElement>

<text><! [CDATA [Сведения по кредиту]] ></text>

</staticText>

<textField>

<reportElement positionType="Float" x="154" y="76" width="400" height="20"/>

<box>

<pen lineWidth="0.5"/>

<topPen lineWidth="0.5"/>

<leftPen lineWidth="0.5"/>

<bottomPen lineWidth="0.5"/>

<rightPen lineWidth="0.5"/>

</box>

<textElement/>

<textFieldExpression><! [CDATA ["Продукт: "+$F{Name}+", "+"сумма"+$F{Total}+", срок"+$F{Term}+", процентная ставка"+$F{Percent}]] ></textFieldExpression>

</textField>

<staticText>

<reportElement positionType="Float" x="0" y="96" width="555" height="20" isRemoveLineWhenBlank="true"/>

<box>

<pen lineWidth="0.5"/>

<topPen lineWidth="0.5"/>

<leftPen lineWidth="0.5"/>

<bottomPen lineWidth="0.5"/>

<rightPen lineWidth="0.5"/>

</box>

<textElement textAlignment="Center">

<font fontName="Times New Roman" size="12" isBold="true"/>

</textElement>

<text><! [CDATA [Информация по залогам]] ></text>

</staticText>

<subreport>

<reportElement positionType="Float" x="2" y="116" width="555" height="40" isRemoveLineWhenBlank="true"/>

<dataSourceExpression><! [CDATA [ ( (net. sf. jasperreports. engine. data. JRXmlDataSource) $P{REPORT_DATA_SOURCE}). subDataSource (" // PropertyInfo")]] ></dataSourceExpression>

<subreportExpression><! [CDATA [$P{SUBREPORT_DIR} + "TransportSub. jasper"]] ></subreportExpression>

</subreport>

<subreport>

<reportElement positionType="Float" x="0" y="156" width="555" height="38" isRemoveLineWhenBlank="true"/>

<dataSourceExpression><! [CDATA [ ( (net. sf. jasperreports. engine. data. JRXmlDataSource) $P{REPORT_DATA_SOURCE}). subDataSource (" // PropertyInfo")]] ></dataSourceExpression>

<subreportExpression><! [CDATA [$P{SUBREPORT_DIR} + "RealitySub. jasper"]] ></subreportExpression>

</subreport>

<subreport>

<reportElement positionType="Float" x="-1" y="194" width="555" height="40" isRemoveLineWhenBlank="true"/>

<dataSourceExpression><! [CDATA [ ( (net. sf. jasperreports. engine. data. JRXmlDataSource) $P{REPORT_DATA_SOURCE}). subDataSource (" // PropertyInfo")]] ></dataSourceExpression>

<subreportExpression><! [CDATA [$P{SUBREPORT_DIR} + "FloaterSub. jasper"]] ></subreportExpression>

</subreport>

<staticText>

<reportElement positionType="Float" x="0" y="234" width="555" height="20"/>

<box>

<pen lineWidth="0.5"/>

<topPen lineWidth="0.5"/>

<leftPen lineWidth="0.5"/>

<bottomPen lineWidth="0.5"/>

<rightPen lineWidth="0.5"/>

</box>

<textElement textAlignment="Center">

<font fontName="Times New Roman" size="12" isBold="true"/>

</textElement>

<text><! [CDATA [2 Информация о родственниках]] ></text>

</staticText>

<subreport>

<reportElement positionType="Float" x="2" y="254" width="555" height="43"/>

<dataSourceExpression><! [CDATA [ ( (net. sf. jasperreports. engine. data. JRXmlDataSource) $P{REPORT_DATA_SOURCE}). subDataSource (" // Relative")]] ></dataSourceExpression>

<subreportExpression><! [CDATA [$P{SUBREPORT_DIR} + "RelativeSub. jasper"]] ></subreportExpression>

</subreport>

<staticText>

<reportElement positionType="Float" x="1" y="297" width="101" height="20"/>

<box>

<pen lineWidth="0.5"/>

<topPen lineWidth="0.5"/>

<leftPen lineWidth="0.5"/>

<bottomPen lineWidth="0.5"/>

<rightPen lineWidth="0.5"/>

</box>

<textElement/>

<text><! [CDATA [Дата составления:]] ></text>

</staticText>

<textField pattern="dd MMMMM yyyy">

<reportElement positionType="Float" x="101" y="297" width="101" height="20"/>

<box>

<pen lineWidth="0.5"/>

<topPen lineWidth="0.5"/>

<leftPen lineWidth="0.5"/>

<bottomPen lineWidth="0.5"/>

<rightPen lineWidth="0.5"/>

</box>

<textElement/>

<textFieldExpression><! [CDATA [new java. util. Date ()]] ></textFieldExpression>

</textField>

<staticText>

<reportElement positionType="Float" x="202" y="297" width="65" height="20"/>

<box>

<pen lineWidth="0.5"/>

<topPen lineWidth="0.5"/>

<leftPen lineWidth="0.5"/>

<bottomPen lineWidth="0.5"/>

<rightPen lineWidth="0.5"/>

</box>

<textElement/>

<text><! [CDATA [Отдел]] ></text>

</staticText>

<frame>

<reportElement positionType="Float" x="266" y="297" width="290" height="20"/>

<box>

<pen lineWidth="0.5"/>

<topPen lineWidth="0.5"/>

<leftPen lineWidth="0.5"/>

<bottomPen lineWidth="0.5"/>

<rightPen lineWidth="0.5"/>

</box>

</frame>

<staticText>

<reportElement positionType="Float" x="1" y="317" width="100" height="20"/>

<box>

<pen lineWidth="0.5"/>

<topPen lineWidth="0.5"/>

<leftPen lineWidth="0.5"/>

<bottomPen lineWidth="0.5"/>

<rightPen lineWidth="0.5"/>

</box>

<textElement/>

<text><! [CDATA [Ф. И.О. сотрудника]] ></text>

</staticText>

<frame>

<reportElement positionType="Float" x="101" y="317" width="455" height="20"/>

</frame>

<staticText>

<reportElement positionType="Float" x="1" y="337" width="555" height="20"/>

<box>

<pen lineWidth="0.5"/>

<topPen lineWidth="0.5"/>

<leftPen lineWidth="0.5"/>

<bottomPen lineWidth="0.5"/>

<rightPen lineWidth="0.5"/>

</box>

<textElement textAlignment="Center">

<font fontName="Times New Roman" size="12" isBold="true"/>

</textElement>

<text><! [CDATA [3. Результаты проверки]] ></text>

</staticText>

<textField>

<reportElement positionType="Float" x="1" y="357" width="555" height="39"/>

<box>

<pen lineWidth="0.5"/>

<topPen lineWidth="0.5"/>

<leftPen lineWidth="0.5"/>

<bottomPen lineWidth="0.5"/>

<rightPen lineWidth="0.5"/>

</box>

<textElement/>

<textFieldExpression><! [CDATA [$F{CommentSBPerson}]] ></textFieldExpression>

</textField>

<textField pattern="dd MMMMM yyyy">

<reportElement positionType="Float" x="129" y="396" width="427" height="20"/>

<box>

<pen lineWidth="0.5"/>

<topPen lineWidth="0.5"/>

<leftPen lineWidth="0.5"/>

<bottomPen lineWidth="0.5"/>

<rightPen lineWidth="0.5"/>

</box>

<textElement/>

<textFieldExpression><! [CDATA [new java. util. Date ()]] ></textFieldExpression>

</textField>

<staticText>

<reportElement positionType="Float" x="1" y="396" width="128" height="20"/>

<box>

<pen lineWidth="0.5"/>

<topPen lineWidth="0.5"/>

<leftPen lineWidth="0.5"/>

<bottomPen lineWidth="0.5"/>

<rightPen lineWidth="0.5"/>

</box>

<textElement/>

<text><! [CDATA [Дата окончания проверки]] ></text>

</staticText>

<staticText>

<reportElement positionType="Float" x="1" y="416" width="555" height="20"/>

<box>

<pen lineWidth="0.5"/>

<topPen lineWidth="0.5"/>

<leftPen lineWidth="0.5"/>

<bottomPen lineWidth="0.5"/>

<rightPen lineWidth="0.5"/>

</box>

<textElement/>

<text><! [CDATA [Специалист кредитования физических лиц ЗАО Банк "Венец" Сулейманова А. Р.]] ></text>

</staticText>

</band>

<band height="308"/>

</detail>

</jasperReport>

Похожие работы на - Разработка приложения по автоматизации продаж кредитных продуктов через офисы банка

 

Не нашли материал для своей работы?
Поможем написать уникальную работу
Без плагиата!
Без нейросетей!