Разработка модуля учета реализации товаров ОАО Завод пивоваренный 'Моршанский'

  • Вид работы:
    Дипломная (ВКР)
  • Предмет:
    Информационное обеспечение, программирование
  • Язык:
    Русский
    ,
    Формат файла:
    MS Word
    2,11 Мб
  • Опубликовано:
    2013-05-20
Вы можете узнать стоимость помощи в написании студенческой работы.
Помощь в написании работы, которую точно примут!

Разработка модуля учета реализации товаров ОАО Завод пивоваренный 'Моршанский'

ВВЕДЕНИЕ

Автоматизированная система объединяет в себе процессы создания, обработки, отправки, передачи, получения, хранения, использования и списания информации, которые выполняются с применением проверки целостности и в случае необходимости с подтверждением факта получения таких документов.

Современные автоматизированные системы представляют собой новые информационные технологии, которые повышают эффективность управления деятельностью предприятия в процессе комплексной автоматизации, и отдельными ее участками.

В отличие от документов на бумажных носителях со своими жесткими рамками, статической формой и ограниченными возможностями, переход к динамическим цифровым электронным документам обеспечивает особенные преимущества в создании, общем использовании, распространении и сохранении информации.

Электронные документы могут одновременно использоваться сотрудниками одной рабочей группы, отдела или предприятия. Доступ к ним осуществляется в течение нескольких секунд.

Автоматизированная система учета позволяет учитывать новые возможности по обработке информации, а также содержит интерфейс функций позволяющих эффективно управлять документопотоком. Данные системы обладают широким спектром возможностей по распространению документов и информации в рамках всей организации, средствами управления контентом и знаниями на базе web-технологий, обеспечивают поддержку документоориентированных бизнес-процессов.

Актуальность данной дипломной работы заключается в том, что применение модуля учета реализации товаров существенно повышает эффективность системы сбыта предприятия, ускоряет движение документов в организации и уменьшает трудоемкость обработки документов и затраты времени, которые являются неотложной проблемой совершенствования управленческой деятельности.

Целью данной дипломной работы является разработка модуля учета реализации товаров на ОАО «Завод пивоваренный «Моршанский».

Для достижения поставленной цели в данной дипломной работе были сформулированы следующие задачи:

изучить характеристику ОАО «Завод пивоваренный «Моршанский»;

изучить характеристика структуры и состояния информационного пространства организации;

осуществить выбор комплекса задач для разработки модуля учета реализации товаров и характеристика существующих бизнес-процессов;

обосновать техническое обеспечение задач для разработки модуля учета реализации товаров;

обосновать информационное обеспечение задач для разработки модуля учета реализации товаров;

обосновать программное обеспечение задач для разработки модуля учета реализации товаров;

построить модели процессов для модуля учета реализации товаров;

построить модели данных модуля для учета реализации товаров ОАО Завод пивоваренный «Моршанский»;

выполнить конструирование модуля учета реализации товаров;

выполнить контрольный пример работы модуля учета реализации товаров ОАО Завод пивоваренный «Моршанский»;

выполнить экономическое обоснование проекта.

Разработанный модуль позволит быстро и наглядно автоматизировать процессы учета реализации товаров на ОАО «Завод пивоваренный «Моршанский».

ГЛАВА 1. ВЫБОР ЦЕЛИ ДИПЛОМНОГО ПРОЕКТА

1.1 Характеристика ОАО «Завод пивоваренный «Моршанский»

Завод пивоваренный "Моршанский" - открытое акционерное общество с частной формой собственности, созданное в 1992г. в процессе приватизации государственного предприятия - завода пивоваренного "Моршанский", учредителями общества являются физические лица - работники предприятия.

Миссия данного предприятия - это расширение производства и ассортимента пивоваренной продукции в Тамбовской области, более полное удовлетворение потребностей населения в различных видах этой продукции.

В настоящее время ОАО «Завод пивоваренный «Моршанский» производит пиво следующих марок:

"Купец" (тёмное и светлое);

"Моршанский купец";

"Золотой купец";

"Хмельной купец";

"Жигулёвское";

"Моршанское";

"М хмельное" "М суперкрепкое";

"Дружище", "Raush", бочковое в кегах и свыше 20 сортов безалкогольных газированных напитков.

Продукция реализуется в Тамбовской, Рязанской, Московской областях. На рисунке 1.1 приведена организационная структура предприятия.

Как видно из представленной схемы, тип организационно-управленческой структуры ОАО «Завод пивоваренный «Моршанский» - линейная.

Рисунок 1.1. Организационная структура управления ОАО «Завод пивоваренный «Моршанский»

Линейная организационная структура управления - это наиболее распространенный тип иерархической структуры.

Преимущества данной структуры управления:

четкая система взаимных связей функций и подразделений;

четкая система единоначалия - один руководитель сосредотачивает в своих руках руководство всей совокупностью процессов, имеющих общую цель;

ясно выраженная ответственность;

быстрая реакция исполнительных подразделений на прямые указания вышестоящих;

согласованность действий исполнителей;

оперативность в принятии решений;

простота организационных форм и четкость взаимосвязей;

минимальные издержки производства и минимальная себестоимость услуг.

Основными задачами отдела продаж ОАО «Завод пивоваренный «Моршанский» являются:

формирование ассортимента товаров для реализации;

поиск точек сбыта товаров;

организация реализации товаров;

приемка товаров;

управление торговыми агентами;

прием заказов на реализацию товаров;

организация доставки товаров в точки реализации.

Каждый из менеджеров ОАО «Завод пивоваренный «Моршанский» отвечает за определенные ему функции.

Менеджер по сбыту готовит необходимые материалы (бланки заказов и рекламную продукцию). Он же занимается приемом заказов от покупателей по телефону и в торговом зале офиса, контролирует деятельность склада, следит за отгрузкой товара и возвратами от покупателей, организационными вопросами, анализом деятельности.

Информационные связи отдела продаж ОАО «Завод пивоваренный «Моршанский» представлены на рис. 1.2.

Рис. 1.2 Внешние и внутренние информационные связи отдела продаж

Стратегия развития ОАО «Завод пивоваренный «Моршанский» - обеспечение высокого уровня конкурентоспособности розничной сети, как на внутреннем и внешнем рынках.

Для реализации данной стратегии ОАО «Завод пивоваренный «Моршанский» осуществляет целенаправленную политику, опираясь на следующие принципы:

дальнейшее расширение сети за счет роста плотности покрытия ключевых рынков присутствия, а также развитие в наименее освоенных регионах (увеличение числа торговых точек в Тамбовской, Рязанской, Московской областях);

ежегодное открытие не менее 500 магазинов в населенных пунктах с численностью от 5000 человек и около 50 гипермаркетов в населенных пунктах с численностью от 50 000 человек;

развитие бизнес модели для удовлетворения потребностей покупателей с различным уровнем доходов;

дальнейшее совершенствование логистических процессов и инвестиции в ИT-систему для максимально эффективного управления запасами и транспортными потоками;

развитие собственного импорта: увеличение доли прямых поставок пива для минимизации издержек.

Непрерывное развитие - залог устойчивого положения и процветания ОАО «Завод пивоваренный «Моршанский» на благо всех заинтересованных сторон.

Розничная сеть ОАО «Завод пивоваренный «Моршанский» работает для повышения благосостояния своих клиентов, предлагая им качественное пиво по доступным ценам.

ОАО «Завод пивоваренный «Моршанский» является лидером по количеству розничных точек реализации пива. На 31 декабря 2012 года реализация пива включала 6884 магазина, из них: 6046 продовольственных магазинов, 146 гипермаркетов.

Эффективный процесс доставки товаров в магазины возможен благодаря мощной логистической системе. Для более качественного хранения продуктов и оптимизации поставки их в магазины, в компании создана дистрибьюторская сеть, включающая 18 распределительных центров.

Своевременную доставку продуктов во все магазины розничной сети позволяет осуществить собственный автопарк, который насчитывает 4401 машин.

Для выявления сильных и слабых сторон ОАО «Завод пивоваренный «Моршанский» проведем SWOT-анализ, составив список слабых, сильных сторон предприятия, угроз и возможностей для него.

Сильные стороны:

−  хорошая репутация;

−       большой рынок сбыта пива;

−       наличие постоянных поставщиков;

−       квалифицированный персонал;

−       наличие высокотехнологического оборудования.

−       широкий ассортимент продукции собственного производства.

Слабые стороны:

−  кредитная политика предприятия;

−       большая степень износа основных средств;

−       Не существует комплексной автоматизации учета продаж.

Благоприятные возможности:

−  высокий спрос на продукцию завода;

−       предприятие обладает возможностью обслуживать дополнительные группы клиентов и выйти на новые сегменты рынка;

−       имеет возможность расширения ассортимента продукции, чтобы удовлетворять больше потребностей клиентов;

−       стабильность экономической ситуации в данном сегменте рынка.

Угрозы:

−  выход на рынок конкурентов с более низкими издержками;

−       низкая отпускная цена продукции у конкурентов.

−       невыполнение условий договора товарного кредита покупателями.

После того как список слабых и сильных сторон, а также угроз и возможностей составлен для ОАО «Завод пивоваренный «Моршанский» составлен, наступает этап установления связей между ними.

В таблице 1.1 приведен анализ сильных сторон и благоприятных возможностей ОАО «Завод пивоваренный «Моршанский».

Таблица 1.1 Сильные стороны Благоприятные возможности ОАО «Завод пивоваренный «Моршанский»

Сильные стороны

Благоприятные возможности

Мероприятия

Наличие высокотехнологического оборудования

Постоянная потребность населения в продукции завода

Диверсификация деятельности

Наличие постоянных поставщиков

Расширение ассортимента продукции


Хорошая репутация

Стабильность экономической ситуации в стране и регионе

Увеличение объёмов производства и сбыта товаров, автоматизация процесса реализации продукции

Большой рынок сбыта



Широкий ассортимент товаров собственного производства

Завод обладает возможностью обслуживать дополнительные группы клиентов и выйти на новые сегменты рынка



В таблице 1.2 проведен анализ сильных сторон и угроз ОАО «Завод пивоваренный «Моршанский».

Таблица 1.2 Сильные стороны Угрозы

Сильные стороны

Угрозы

Мероприятия

Наличие постоянных реализаторов


Заключение договоров реализаторами

Хорошая репутация

Большое количество конкурентов

Диверсификация деятельности

Большой рынок сбыта товаров

Сложность контроля точек сбыта товаров

Автоматизация процесса реализации товаров


Как видно из таблицы 1.2, для расширения рынка сбыта продукции необходимо автоматизировать процесс реализации товаров для исключения сложности контроля точек сбыта товаров.

В таблице 1.3 приведен анализ слабых сторон и благоприятных возможностей ОАО «Завод пивоваренный «Моршанский».

Таблица 1.3 Слабые стороны Благоприятные возможности

Слабые стороны

Благоприятные возможности

Мероприятия

Ослабление контроля по реализации продукции

Завод обладает возможностью обслуживать дополнительные группы клиентов и выйти на новые сегменты рынка

Автоматизация процесса учета реализации товаров


Как видно из таблицы 1.3, завод обладает возможностью обслуживать дополнительные группы клиентов и выйти на новые сегменты рынка и для усиления контроля по реализации продукции, необходимо разработать модуль учета реализации ОАО «Завод пивоваренный «Моршанский».

В таблице 1.4 приведен анализ слабых сторон и угроз ОАО «Завод пивоваренный «Моршанский».

Таблица 1.4 Слабые стороны Угрозы

Слабые стороны

Угрозы

Мероприятия

Ослабление контроля за реализацией продукции

Сложность контроля точек сбыта товаров

Автоматизация процесса учета реализации товаров

Не существует комплексной автоматизации учета продаж

Большое количество конкурентов

Разработка и внедрение ИТ проекта по автоматизации учета реализации товаров


Таким образом, для осуществления стратегии развития на ОАО «Завод пивоваренный «Моршанский», направленной на обеспечение высокого уровня конкурентоспособности розничной сети, как на внутреннем, так и внешнем рынках, необходимо автоматизировать процесс учета реализации товаров.

На основании выполненного SWOT-анализа и определения главной цели разработаем дерево целей ОАО «Завод пивоваренный «Моршанский», которое отображает цепочку причинно-следственных связей для разработки модуля учета реализации товаров.

Дерево целей ОАО «Завод пивоваренный «Моршанский» приведено на рис. 1.3.

Как видно из рисунка 1.3 для разработки модуля учета реализации товаров, необходимо рационально выбрать программное и техническое обеспечение, а также усовершенствовать процессы учета реализации товаров посредством разработки ИТ-проекта и в последующем поддержка и контроль его работы.

Рисунок 1.3. Дерево целей ОАО «Завод пивоваренный «Моршанский»

1.2 Характеристика структуры и состояния информационного пространства организации

Из проведенного SWOT-анализа, была определена необходимость разработки модуля для учета реализации товаров для ОАО «Завод пивоваренный «Моршанский», который позволит достичь стратегии развития предприятия.

Необходимость разработки модуля для учета реализации товаров также обусловлена следующей причиной: менеджерам отдела продаж в своей работе приходится рассматривать, исполнять и утверждать большое количество документации связанной с реализацией товаров, что занимает значительное время и отвлекает от решения основных задач по работе отдела, что также обуславливает целесообразность, выбранного участка автоматизации на ОАО «Завод пивоваренный «Моршанский».

Разработка модуля учета реализации товаров на ОАО «Завод пивоваренный «Моршанский» позволит также повысить оперативность и эффективность, улучшит товароснабжение розничной торговой сети.

Управление торговыми процессами в ОАО «Завод пивоваренный «Моршанский» основывается на информации, отражающей объем, структуру и динамику поступления, продажи и запасов товаров.

Движение информации между ОАО «Завод пивоваренный «Моршанский» и внешней средой (поставщиками, покупателями) осуществляется в форме потоков информации.

По отношению к ОАО «Завод пивоваренный «Моршанский» различают входные, внутренние и выходные потоки информации (входную, внутреннюю и выходную информацию).

От рациональной организации потоков информации ОАО «Завод пивоваренный «Моршанский», способов сбора, регистрации, передачи, хранения и обработки информации, ее состава и своевременного получения зависят оперативность и эффективность управления торговыми процессами.

В общем объеме входной и выходной информации ЗАО «Завод пивоваренный «Моршанский»» 70-80% составляют данные первичных приходных и расходных товаросопроводительных документов. На их основе формируется преобладающая часть внутренней и выходной информации, а также решаются другие задачи.

Необходимость использования модуля реализации товаров также обусловлена следующими обстоятельствами. Сотрудники ОАО «Завод пивоваренный «Моршанский» вводили все заявки на реализацию вручную, что выявило ряд проблемных областей:

. Потеря информации. Документы, которые были сформированы вручную, часто терялись.

. Временные затраты на формирование товаров.

. Не было возможности контроля своевременного исполнения работы по заявкам.

. Не было возможности формирования статистических данных.

Использование модуля реализации товаров для ОАО «Завод пивоваренный «Моршанский» позволит:

усилить контроль по реализации товаров;

увеличить скорость обработки реализованных товаров;

снизить риски финансовых потерь, связанных с несвоевременным получением либо утратой товаров;

разграничить права доступа для обеспечения работы предприятия;

повысить эффективность использования накопленных в организации знаний.

В отделе продаж ОАО «Завод пивоваренный «Моршанский» ежемесячно обрабатывается около 150 приходных и 300 расходных счетов-фактур, содержащих соответственно около1400 и 3000 документострок. Эти данные характеризуют лишь объем первичной информации.

Фактически же обрабатывается в несколько раз больший объем информации ввиду ее многократного дублирования в различных отделах ОАО «Завод пивоваренный «Моршанский». Например, данные о количестве реализуемых товаров регистрируются несколько раз (счет, накладная, счет-фактура).

Сотрудники ОАО «Завод пивоваренный «Моршанский» больше половины рабочего времени затрачивают на выполнение многочисленных трудоемких учетно-технических операций обработки информации, связанных с оперативным учетом реализации товаров и процессами их сортировки.

Массовые, повторяющиеся операции по реализации товаров, ведению оперативного учета относятся к числу задач, поддающихся формализации и, следовательно, автоматизации.

Поэтому возникла необходимость одной из первых задач на предприятии ОАО «Завод пивоваренный «Моршанский» разработать модуль реализации товаров, который позволит не только повысить оперативность процесса реализации товаров, но и накопить в памяти ПК информацию, необходимую для решения плановых, прогнозных, аналитических и других задач.

Автоматизация оперативного управления торговыми процессами по реализации товаров требует тщательной проработки состава переменной и постоянной информации.

Данные, характеризующие, например, товары (постоянная информация), должны обеспечить как автоматизацию, так и решение таких задач:

регистрация товаров на реализацию;

возврат товаров на склад готовой продукции;

передача товаров в точки сбыта;

Также необходимо реализовать необходимость сопровождения каждого товара сопроводительным документом.

Главный эффект от использования модуля реализации товаров ОАО «Завод пивоваренный «Моршанский» это:

ускорение коммуникаций;

управление процессом реализации товаров;

повышение производительности товаропотоков;

накопление и доступ к знаниям.

Для разработки функций модуля реализации товаров ОАО Завод пивоваренный «Моршанский» необходимо проведение действий, представленных в таблице 1.5.

Таблица 1.5 - Основные действия, которые необходимо учесть при разработке модуля реализации товаров на ЗАО «Завод пивоваренный «Моршанский»»

Основные функции

Основные действия

Регистрация товаров в модуле учета реализации товаров

1. Создание необходимых таблиц базы данных, для хранения информации о товарах. 2. Разработка программных процедур для регистрации товаров в модуле учета реализации товаров

Реализация товаров:


Распределение товаров на склад готовой продукции

1. Создание необходимых таблиц и полей базы данных, для хранения информации товарах на складе готовой продукции 2. Разработка программных процедур распределения товаров на складе

Передача товаров в точки сбыта

1. Создание необходимых полей базы данных о передаче товаров в точки сбыта 2. Создание необходимых таблиц базы данных, для хранения информации о товарах для продажи 3. Разработка необходимых программных процедур для реализации функций

Возврат нереализованных товаров на склад готовой продукции

1. Создание необходимых программных процедур для возврата товара на склад готовой продукции 2. Разработка необходимых программных процедур для реализации функций


Среди факторов риска разработки модуля реализации товаров, можно выделить следующие:

неготовность работников отдела продаж ОАО Завод пивоваренный «Моршанский» к проведению автоматизации;

проблемы безопасности при передаче данных;

несовершенство законодательства России;

наличие коммерческих данных, которые не могут быть общедоступными;

неготовность контрагентов к автоматизации.

Другими причинами рисков являются: неготовность менеджмента к сложному процессу внедрения, недостаток в ИT-специалистах, хорошо понимающих бизнес-процессы.

Подводя итоги сказанного, можно отметить, что для разработки модуля учета реализации товаров, необходимо будет решить выше перечисленные проблемы.

Для минимизации рисков ОАО Завод пивоваренный «Моршанский», необходимо оценить и отобрать те процессы, которые имеют важное значение для деловой активности предприятия, а также сосредоточиться на эффективном внедрении этих процессов, с целью придания процессу оптимизации максимальной значимости.

При разработке модуля учета реализации товаров, необходимо предпринять все возможное, чтобы обеспечить принятие стандартизированной системы во всех автоматизируемых процессах ОАО Завод пивоваренный «Моршанский».

Меры, направленные на достижение этого могут быть следующими:

быстрое внедрение в деятельность предприятия, разработанного модуля учета реализации товаров предприятия;

быстрое разворачивание на остальных участках компании;

делегирование ключевых работников всех подразделений компании для разработки модуля учета реализации товаров;

взвешенный, обдуманный отбор и документирование функциональности при разработке модуля учета реализации товаров;

постепенный процесс стандартизации на основе заранее заданных критериев повышения эффективности, качества, оперативности, снижения затрат, ориентации на потребителя.

конфигурация и настройка максимально возможной функциональности при разработке модуля учета реализации товаров с просмотром на практике.

Комплекс мер по защите информации в разрабатываемом модуле учета реализации товаров должен включать в себя следующие аспекты:

защита информации непосредственно в информационной системе от внутренних угроз;

защита информации от внешних угроз.

В качестве предложений по организации и управлению службой информационной безопасности необходимо проведение следующих мероприятий:

требуется наличие файрвола;

антивирусного ПО;

внедрение политики безопасности и запрета для рядовых пользователей.

С учетом необходимости минимизации возможных рисков для предприятия ОАО Завод пивоваренный «Моршанский» при разработке модуля учета реализации товаров выбираем параллельную стратегию внедрения. При этой стратегии одновременно работают старая (ручная) и новая система, и их выходные документы сравниваются. Если они согласуются длительное время, осуществляется переход на новую систему

Характеристика используемых средств от внешних угроз информационной безопасности приведена в таблице 1.6.

Таблица 1.6 - Характеристика используемых средств ИБ

Способ (метод)

Описание (наименование средства)

Программно-аппаратные комплексы защиты информации

КСЗИ «Панцирь-К»

Разработка и соблюдение политик безопасности

- ограничение доступа пользователей к информации; - анализ и статистика нарушений информационной безопасности; - информационный мониторинг; - распределение ответственности по обеспечению информационной безопасности; - определение порядка работы с информацией, являющейся конфиденциальной.

Защита каналов связи

протокол SSH

Антивирусная защита

Kaspersky Total Space Security

Физическая защита помещений

- система контроля и управления доступом; - оборудование помещений решетками на окнах; - разграничение прав доступа в помещения.


Процесс разработки модуля учета реализации товаров, будет включать шесть этапов.

Первый этап разработка - анализ - соответствует целям и задачам предпроектного исследования. Основная цель этапов - изучение необходимых бизнес-процессов ОАО Завод пивоваренный «Моршанский».

Второй этап «Организация проекта» выполняется рабочей группой разработчиков и представителей предприятия ОАО Завод пивоваренный «Моршанский», на этом этапе составляется план проекта, в котором определены сроки проекта, его участники и бюджет.

Третий этап. «Настройка системы» состоит из выполнения действий по созданию прототипа автоматизированной системы ОАО Завод пивоваренный «Моршанский», так же на этом этапе происходит создание руководства пользователя, и обучение менеджеров предприятия работе с модулем учета реализации товаров.

На четвертом этапе, этапе «Подготовке данных» планируется выполнение переноса, при необходимости конвертации, и загрузки данных в систему. Этап завершается выполнением проверки результатов подготовки данных, которая может включать в себя выполнение контрольных расчетов, с целью проверки данных.

Пятый этап посвящен непосредственно выполнению тестирования системы в соответствии с выбранной стратегией и обеспечением необходимой технологичности процесса.

Внедрение системы завершается проведением сдачи проекта в эксплуатацию, на этом этапе запланировано проведение аудита разработанного модуля учета реализации товаров для ОАО Завод пивоваренный «Моршанский», а так же проверка разработанной документации и передача проекта группе ключевых пользователей.

Существуют несколько стандартов описывающих ЖЦ, перечень которых приведен в приложении 1.

Для описания жизненных циклов для разработки модуля учета реализации товаров был выбран стандарт ГОСТ 34.601-90, как стандарт, охватывающий большинство автоматизированных систем.

Международный стандарт ГОСТ 34.601-90 определяет стратегию и общий порядок в создании и эксплуатации продаж и охватывает весь жизненный цикл продаж от формирования идей до завершения всего ЖЦ.

Разработку модуля учета реализованных товаров можно представить с помощи каскадной модели процессов жизненного цикла. Такая модель характеризуется однократным последовательным выполнением без повторений ряда этапов перечисленных выше.

ГЛАВА 2. ПОСТАНОВКА ЗАДАЧИ ДИПЛОМНОГО ПРОЕКТА (АНАЛИТИЧЕСКАЯ ЧАСТЬ)

2.1 Выбор комплекса задач для разработки модуля учета реализации товаров и характеристика существующих бизнес-процессов

На начальных этапах разработки модуля реализации товаров необходимо сформировать комплекс задач и для этого целесообразно использовать язык моделирования бизнес-процессов по методологии IDEF0, где разрабатываемый модуль можно представить как совокупность взаимодействующих работ или функций.

Такая функциональная ориентация является принципиальной - функции системы анализируются независимо от объектов, которыми они оперируют. Это позволяет более четко смоделировать логику, и взаимодействие процессов при разработке модуля учета реализации товаров для ОАО Завод пивоваренный «Моршанский».

Под субъектом понимается разрабатываемый модуль учета реализации товаров, при этом необходимо точно установить, какие потоки будут входить в бизнес модель, что будет рассматриваться как внешнее действие.

На определение субъекта разрабатываемого модуля учета реализации товаров, существенно будут влиять позиция, с которой рассматривается модуль, и цель моделирования - вопросы, на которые построенная бизнес модель должна дать ответ.

Другими словами, в начале, необходимо определить область моделирования. Описание области как модуля учета реализации товаров в целом, так и его компонентов является основой построения бизнес модели.

Хотя предусматривается, что в ходе моделирования область может корректироваться, но сначала ее необходимо сформулировать, поскольку именно область определяет направление моделирования.

При формулировке области необходимо учитывать два компонента - широту и глубину. Широта имеет в виду определение пределов модели, которая будет рассмотрена внутри модуля учета реализации товаров.

Глубина определяет, на каком уровне детализации модель является завершенной. При определении глубины разрабатываемого модуля учета реализации товаров, необходимо помнить об ограничении времени - трудоемкость построения модели растет в геометрической прогрессии с увеличением глубины декомпозиции.

После определения пределов модели предусматривается, что новые объекты не должны вноситься в моделируемую систему.

Функциональные возможности инструментальных средств структурного моделирования, будут рассмотрены с использованием программы BPwin.поддерживает три методологии моделирования:

функциональное моделирование (IDEF0);

описание объектов данных (IDEF3);

диаграммы потоков данных (DFD).

Построение бизнес модели разрабатываемого модуля учета реализации товаров для ОАО Завод пивоваренный «Моршанский» начнем с создания контекстной диаграммы по методологии IDEF0 - диаграммы самого высокого уровня в модели.

На рисунке 2.1 приведена контекстная диаграмма. Как видно из рисунка 2.1, для осуществления автоматизации учета реализации товаров, необходим входящий поток товаров.

В качестве пользователей разрабатываемого модуля учета реализации товаров, будут сотрудники отдела продаж, администрация ОАО Завод пивоваренный «Моршанский» и подразделения, которые будут иметь доступ к модулю для ввода товаров для реализации и контроля их сбыта.

Рис. 2.1. Контекстная диаграмма

Данный процесс автоматизации будет осуществляться на основе регламента работы отдела продаж и инструкций по контролю сбыта товаров.

В результате работы модуля учета реализации товаров, пользователи смогут получить список товаров на реализацию, список реализованных товаров, список товаров возвращенных на склад готовой продукции, архив товаров, резолюцию начальника отдела продаж на утверждение выполненных операций.

Проведем декомпозицию главной задачи, которая приведена на рис.2.2.

Как видно из рисунка 2.2, для решения главной задачи, выделены следующие подзадачи:

регистрация входящих товаров на реализацию;

рассмотрение товара для осуществления его реализации;

отслеживание выполнения задач реализации;

контроль реализованных товаров;

учет реализованных товаров и формирование отчетов.

Рис. 2.2 Декомпозиция главной задачи

На основании выполненной одноуровневой декомпозиции, используя средства программы BPwin, сформируем дерево целей для разработки модуля учета реализации товаров, которое приведено на рис. 2.3.

Рис. 2.3 Дерево целей для разработки модуля учета реализации товаров на ОАО Завод пивоваренный «Моршанский»

Для более подробного описания функций, разрабатываемого модуля учета реализации товаров, используем диаграмму IDEF3.- это метод, который дает возможность описать ситуацию, когда процессы выполняются в определенной последовательности, а также описать объекты, которые принимают участие совместно в одном процессе.

Каждая работа в IDEF3 описывает какой-либо сценарий бизнес-процесса.

Диаграмма является основной единицей описания в IDEF3. Важно правильно построить диаграмму, поскольку она будет предназначена для чтения функций модуля для учета реализации товаров ОАО Завод пивоваренный «Моршанский».

На рис. 2.4 приведена детализированная IDEF3-диаграмма разрабатываемого модуля учета реализации товаров.

Рис. 2.4 Детализированная IDEF3-диаграмма разрабатываемого модуля для учета реализации товаров

Разработанная IDEF3-диаграмма разрабатываемого модуля учета реализации товаров показывает, что все процессы выполняются последовательно, про что свидетельствует выбранный логический элемент «И» и связь Precedence.

Однако, процессы «Выполнение задачи реализации» и «Контроль реализованных товаров» выполняются параллельно, поскольку работники отдела продаж на реализацию принимают неопределенное количество товаров и в модуле необходимо предусмотреть возможность для пользователей контролировать процесс учета реализации товаров. Для отражения параллельных процессов выбран перекресток «ИЛИ» и связь Object Flow.

Диаграммы IDEF0 и IDEF3 основное внимание уделяют описанию функционирования разрабатываемого модуля учета реализации товаров, и не учитывают информационные потоки, существующие в нем.

Для дополнения модели системы описанием информационных потоков, используются диаграммы потоков данных (Data Flow Diagrams, DFD).

Модель DFD описывает процесс переработки информации от поступления в систему до выдачи пользователю.

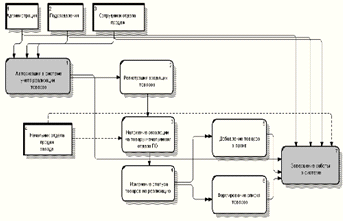
На рис. 2.5 представлена модель потоков данных разрабатываемого модуля для учета реализации товаров на ОАО Завод пивоваренный «Моршанский». Как видно из рисунка 2.5 вначале пользователю (администрация, подразделения, сотрудники отдела продаж) необходимо пройти авторизацию в модуле учета реализации товаров, после этого необходимо зарегистрировать товар для его реализации, придав ему статус «товар на реализацию». Процесс реализации товара начнется только тогда, когда наложит свою резолюцию на данную операцию, начальник отдела продаж и только после этого ей присваивается статус «товар на реализацию» или «нереализованный товар». В разрабатываемом модуле учета будет предусмотрена возможность добавления товаров в архив.

Рис. 2.5 Диаграмма модели потоков данных модуля для учета реализации товаров ОАО Завод пивоваренный «Моршанский»

.2 Техническое обеспечение задач для разработки модуля учета реализации товаров

Техническое обеспечение задач для разработки модуля учета реализации товаров ОАО Завод пивоваренный «Моршанский» приведено на рисунке 2.6.

Рис. 2.6 Структурная схема технического обеспечения задач для разработки модуля учета реализации товаров ОАО Завод пивоваренный «Моршанский»

Из рисунка 2.6 видно, что технического обеспечения задач для разработки модуля учета реализации товаров ОАО Завод пивоваренный «Моршанский» представлено следующими составляющими:

сервер, который имеет следующую конфигурацию: Supermicro Superserver 5015B-MTB 19" 1U, 1xPSU, Intel 3210, 1xCPU LGA775 FSB 1333/1066/800MHz, up to 8Gb (4 slots) DDR2 800/667MHz ECC Unbuffered, 4xSATA hot-swap drive bays, 6 ports SATA-II Intel ICH9R (HostRAID: 0,1,5,10), 2xGigabit Ethernet, optional IPMI 2.0 (AOC-SIMSO+,AOC-SIMSO-HTC), ATI ES1000 32Mb, 1xPCI-X 64bit/133MHz (3.3V) or 1xPCI-E (x8), DVD-RW, FDD, Black;

рабочее место отдела продаж оснащено компьютером следующий конфигурации: системный блок КомТех 08.74; Intel Core i3-3220; Intel H61; 6 ГБ DDR3; 1,5 TБ; NVIDIA GeForce GTX 650; 1 ГБ; DVD-RW; 500 Вт;

отдел продаж имеет МФУ типа Canon i-SENSYS MF4550D (4509B116AA); A4; 600 x 600 dpi; 25 ч/б, ст/мин; дуплекс; USB 2.0;

маршрутизатор типа Asus RT-G32/RU; IEEE 802.11g/b, IEEE 802.3/3u; 4 x LAN 100 Мбит/сек; 150 Мбит/сек.

Для разработки модуля учета реализации товаров для ОАО Завод пивоваренный «Моршанский» необходимо использовать персональный компьютер со следующие конфигурацией: КомТех 08.74; Intel Core i3-3220; Intel H61; 6 ГБ DDR3; 1,5 TБ; NVIDIA GeForce GTX 650; 1 ГБ; DVD-RW; 500Вт. Система оптимизирована для работы в экранном разрешении 1024х768 на мониторе с диагональю 19 дюймов. Все эти технические средства обладают достаточной для решения задачи конфигурацией.

Характеристики рабочих станций предприятия:

-   двуядерный процессор Intel® Core™ 2 / Pentium® Dual-Core EM64T;

-        6Gb оперативной памяти DDR3;

         дисковая подсистема SATA onBoard RAID с объёмом памяти 600gb;

         интегрированный сетевой адаптер 100/1000Mbit Ethernet;

         встроенный видеоадаптер NVIDIA GeForce GTX 650;

Для выхода в Интернет будем использовать беспроводный маршрутизаторTL-WR340G, который предназначен для беспроводных сетей уровня малых офисов.

Он объединяет в себе беспроводную точку доступа, встроенный 4-портовый 10/100 Мбит / с коммутатор и NAT-маршрутизатор.

Таким образом, он позволяет добиться качественного соединения (доступ к высокоскоростному DSL), обмениваться файлами или пользоваться общими сетевыми ресурсами, например, принтерами или хранилищами данных.WR340G обеспечивает скорость соединения до 54 Мбит / с на частоте 2.4 Ггц. Устройство поддерживает стандарты IEEE 802.11g и IEEE 802.11b, и полностью совместимая с устройствами на базе этих стандартов.WR340G обеспечивает высокий уровень защиты беспроводной сети благодаря поддержке специальных средств безопасности. В устройстве можно при необходимости отключить вещание имени сети (SSID), которая позволит подключить только те рабочие станции, которые имеют общие настройки SSID с маршрутизатором.

Маршрутизатор поддерживает защиту беспроводной сети на основе шифровки: WEP 64/128/152-біт, WPA/WPA2 и WPA-PSK/WPA2-PSK (TKIP / AES). Устройство также поддерживает VPNpath-through, что делает возможной организацию VPN-тунелю из любого ПК из сети LAN.

Устройство также поддерживает отдаленное WEB-управления и журналирования, чтобы сетевые администраторы могли осуществлять управление и мониторинг сети в режиме реального времени.

2.3 Информационное обеспечение задач для разработки модуля учета реализации товаров

Информационная модель представляет собой схему движения входных, промежуточных и результативных потоков и функций предметной области. Кроме того, она объясняет, на основе каких входных документов и какой нормативно-справочной информации происходит выполнение функций по обработке данных и формирование конкретных выходных документов необходимых для осуществления процесса учета реализации товаров для ОАО Завод пивоваренный «Моршанский»

Разработанная информационная модель задач для разработки модуля учета реализации товаров для ОАО Завод пивоваренный «Моршанский» представлена на рис. 2.7.

Рис.2.7 Информационная модель задач для разработки модуля учета реализации товаров для ОАО Завод пивоваренный «Моршанский»

2.4 Программное обеспечение задач для разработки модуля учета реализации товаров

Схема используемой программной архитектуры на ОАО Завод пивоваренный «Моршанский» представлена на рисунке 2.8.

Рис.2.8 Схема программной архитектуры ОАО Завод пивоваренный «Моршанский»

Программная архитектура ОАО Завод пивоваренный «Моршанский» представлена следующим программным обеспечением:

операционная система Microsoft Windows 7 (F2C-00545); Домашняя базовая; 32-bit; Русский; 1 пользователь, DVD; BOX;

прикладное и офисное программное обеспечение: Программный пакет Microsoft Office 2010 (79G-02139); Home and Student; Русский; 32-bit/64-bit; DVD; Retail (BOX);

антивирусное программное обеспечение Kaspersky Lab Internet Security 2013 (KL1849LUBFS); Русский; 2 ПК; 1 год; диск В;

в бухгалтерии установлена автоматизированная бухгалтерская система 1С: Предприятие 8.

Кроме того, каждое рабочее место подключено к сети Интернет для обмена почтовыми сообщениями и получения электронной почты от других организаций.

В качестве операционной системы будет использоваться операционная система Microsoft Windows 7 (F2C-00545); базовая; 32-bit; Русский; 1 пользователь, DVD; BOX, которая отвечает последним требованиям по программному обеспечению.

Разработка модуля автоматизации для учета реализации товаров для ОАО Завод пивоваренный «Моршанский», будет выполнена с учетом клиент-серверной архитектуры:

серверная часть будет отвечать сервер баз данных Microsoft SQL Server, он будет использоваться в качестве хранилища данных, то есть базы данных ОАО Завод пивоваренный «Моршанский». Серверная часть будет реализована на собственном сервере, конфигурация которого описана выше.

В качестве языка разработки клиента подключения к базе данных был выбран язык PHP.гибкий и динамический язык, который поддерживает различные методы программирования.поддерживает функции первого класса, которые могут ссылаться на переменную и вызываться динамически. Также функции могут быть переданы как аргументы другим функциям (эта особенность называется функцией высшего порядка), а также функция может возвращать другие функции. Использование возможности PHP позволит автоматизировать общие задачи учета реализации товаров на ОАО Завод пивоваренный «Моршанский» такие как регистрация товаров на реализацию, рассмотрение товара для реализации, выполнение, контроль задачи реализации и учет реализованных товаров на основании проведенного проектирования данной задачи.

ГЛАВА 3. РАЗРАБОТКА МОДУЛЯ УЧЕТА РЕАЛИЗАЦИИ ТОВАРОВ ОАО ЗАВОД ПИВОВАРЕННЫЙ «МОРШАНСКИЙ»

.1 Построение модели процессов для модуля учета реализации товаров

В соответствии с приведенным описанием разработаем UML-диаграммы, с использованием программы Rational Rose.

Rational Rose в отличие от подобных средств проектирования способна проектировать системы любой сложности, то есть инструментарий программы допускает как высокоуровневое (абстрактное) представление (например, схема автоматизации предприятия), так и низкоуровневое проектирование (интерфейс программы, схема базы данных, частичное описание классов).

В дополнение к преимуществам от использования UML для моделирования баз данных Rational Rose дает следующие возможности:

соответствие между объектно-ориентированной структурой и моделью данных (object-relational mapping) позволяет отслеживать преобразования модели объекта;

· прямое и обратное проектирование модели данных. Схема может быть сгенерирована или сохранена как скрипт для дальнейшего применения. Она будет включать таблицы, колонки, ограничения, индексы, триггеры;

ссылочная целостность (referential integrity).

На основании разработанной модели бизнес-процессов по методологии IDEF0 во втором разделе данной дипломной работы, разработаем диаграмму бизнес прецедентов приведенную на рис.3.1.

Как видно из рисунка 3.1, в качестве актеров будут выступать будущие пользователи модуля учета реализации товаров ОАО Завод пивоваренный «Моршанский», а в качестве прецедентов выделенные работы на первом уровне декомпозиции разработанной во втором разделе данной дипломной работы задачи.

Рис.3.1 - Диаграмма бизнес прецедентов в модуле учета реализации товаров

Рассмотрение товара для реализации и создание резолюции на выполнение может только начальник отдела продаж, который несет ответственность перед администрацией ОАО Завод пивоваренный «Моршанский» по вопросам реализации товаров.

Вести контроль выполнения процесса реализации товаров могут все зарегистрированные группы пользователей системы, а учет реализованных товаров, ведут как сотрудники, так и сам начальник отдела продаж ОАО Завод пивоваренный «Моршанский».

На основании разработанной диаграммы бизнес прецедентов разработаем диаграммы взаимодействия, а именно диаграммы последовательности для каждой группы пользователей.

На рис.3.2 приведена диаграмма последовательности работы в автоматизированной системе для сотрудников отдела продаж ОАО Завод пивоваренный «Моршанский».

Рис. 3.2 Диаграмма последовательности работы в модуле для учета реализации товаров для сотрудников отдела продаж

На рис.3.2 приведена диаграмма последовательности работы в модуле учета реализации товаров для администрации ОАО Завод пивоваренный «Моршанский».

Как видно из рисунка 3.3, на диаграмме исключается объект выполнение процесса реализации, и администрация завода имеет только возможность регистрации товаров на реализацию в случае необходимости, выполнение контроля за процессом реализации товаров сотрудниками отдела продаж и просмотра учета реализованных товаров на неисправность сети, компьютерной техники, заправку картриджей.

Рис. 3.3. Диаграмма последовательности работы в модуле учета реализации товаров для администрации ОАО Завод пивоваренный «Моршанский»

Аналогичный вид будет иметь диаграмма последовательности работы в модуле учета реализации товаров для подразделений ОАО Завод пивоваренный «Моршанский» (см.рис.3.4).

Рис. 3.4 Диаграмма последовательности работы в модуле учета реализации товаров для подразделений

На рис.3.5 приведена диаграмма последовательности работы в модуле учета реализации товаров ОАО Завод пивоваренный «Моршанский» для начальника отдела продаж, который в отличие от выше перечисленной группы пользователей, также будет иметь возможность наложения резолюции на поступившие товары для дальнейшего их сбыта.

Рис. 3.5 Диаграмма последовательности работы в модуле учета реализации товаров ОАО Завод пивоваренный «Моршанский» для начальника отдела продаж

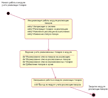
В соответствии с разработанными диаграммами последовательности, разработаем также диаграмму состояния работы модуля для учета реализации товаров ОАО Завод пивоваренный «Моршанский», которая приведена на рис.3.6 и отражает процессы инициализации системы, процессов происходящих в системе учета реализации товаров и завершение этих процессов.

Рис.3.6 Диаграмма состояния работы модуля учета реализации товаров ОАО Завод пивоваренный «Моршанский»

Как видно из рисунка 3.6, для инициализации работы модуля необходимо ввести логин и пароль, для активизации пользователя в системе. Также необходимо заполнить реквизиты товара для реализации для активизации функции регистрации товаров на реализацию.

Для дальнейшего выполнения данной задачи, начальнику отдела продаж ОАО Завод пивоваренный «Моршанский» необходимо пройти авторизацию и наложить резолюцию на выполнение задачи, что позволяет сделать активизация «Наложение резолюции на выполнение» и после наложения резолюции необходимо изменить статус товара на реализацию.

3.2 Построение модели данных модуля для учета реализации товаров ОАО Завод пивоваренный «Моршанский»

Наиболее распространенным средством абстрактного представления схем баз данных при проектировании на логическом уровне является так называемая модель «сущность - связь», которую также называют ER-модель.

Основными объектами модели данных являются:

сущности, которые используют базовые отношения реляционных баз данных;

классы, которые включают именованное описание совокупности объектов с общими атрибутами, операциями, связями и семантикой и имеющими ключевые поля;

атрибуты класса, описывающее множество значений класса.

Для модуля учета реализации товаров спроектируем базу данных, которая имеет следующие таблицы, наименование которых и их назначение приведено в таблице 3.1.

Таблица 3.1. Описание основных таблиц базы данных

Наименование

Хранимые данные

morshan.tovar

Содержит данные о товарах

morshan.dolg

Содержит должности сотрудников ОАО Завод пивоваренный «Моршанский»

morshan.history

Содержит историю посещения системы ее пользователями

morshan.nach

Содержатся сведения о руководстве

morshan.otdel

Содержаться сведения о структурных подразделениях ОАО Завод пивоваренный «Моршанский»

morshan.sotr

Содержит сведения о пользователях

morshan.tip

Содержит типы сортировки товаров для реализации

диаграмма базы данных модуля учета реализации товаров представлена на рис. 3.7.

Рис. 3.7 ER-диаграмма базы данных модуля учета реализации товаров ОАО Завод пивоваренный «Моршанский»

Характеристика каждой таблицы базы данных приведена в таблицах 3.2-3.7.

Таблица 3.2 Таблица morshan.tovar

Идентификатор

Тип данных

Характеристика

idd

int(11)

Код товара

ids

int(5)

Код сотрудника

named

varchar(45)

Наименование

idkd

int(5)

Код типа

datepod

varchar(45)

Дата поступления

datez

timestamp

Дата и время регистрации

kolvostr

varchar(45)

Единицы измерения

prim

varchar(45)

Цена товара

otkuda

varchar(45)

№ склада

link

text

Ссылка на документ

status

int(1)

Статус

archiv

int(1)

Флаг помещения в архив

rnp

int(1)

Флаг резолюции начальника отдела продаж


Таблица 3.3 Таблица morshan.dolg

Идентификатор

Тип данных

Характеристика

idd

int(11)

Код должности

namedolg

varchar(45)

Наименование должности


Таблица 3.4. Таблица morshan.history

Идентификатор

Тип данных

Характеристика

idh

int(11)

Код записи

idsh

int(4)

Код пользователя

hist

varchar(30)

Дата и время входа в систему


Таблица 3.5.Таблица morshan.nach

Идентификатор

Тип данных

Характеристика

idNach

int(11)

Код записи

nameN

varchar(45)

Имя

dolgN

int(2)

Код должности

loginN

varchar(10)

Логин

parolN

varchar(10)

Пароль

datesN

timestamp

Дата регистрации

surnameN

varchar(45)

Имя и отчество

datebor

varchar(14)

Дата рождения

udalN

int(1)

Флаг удаления

idOtdN

int(2)

Код отдела


Таблица 3.6. Таблица morshan.otdel

Идентификатор

Тип данных

Характеристика

idOtd

int(11)

Код отдела

nameOtd

varchar(100)

Наименование отдела

KrNameOtd

varchar(10)

Краткое наименование отдела


Таблица 3.7.Таблица morshan.sotr

Идентификатор

Тип данных

Примечание

idsotr

int(11)

Код сотрудника

name

varchar(45)

Фамилия

dolg

int(2)

Код должности

login

varchar(10)

Логин

parol

varchar(10)

Пароль

dates

timestamp

Дата регистрации

surname

varchar(45)

Имя и отчество

datebor

varchar(14)

Дата рождения

udal

int(1)

Отметка об удалении


Таблица 3.8 Таблица morshan.tip

Идентификатор

Тип данных

Примечание

idtip

int(11)

Код типа товара

namet

varchar(10)

Наименование типа товара


3.3 Конструирование модуля учета реализации товаров

При разработке модуля учета реализации товаров ОАО Завод пивоваренный «Моршанский» предусмотрены следующие типы сотрудников:

сотрудники отдела продаж, которые осуществляет регистрацию документов на реализацию товара;

начальник отдела;

администратор.

Дерево функций модуля для учета реализации товаров для сотрудника отдела продаж ОАО Завод пивоваренный «Моршанский», приведено на рисунке 3.8.

Рис. 3.8 Дерево функций модуля для учета реализации товаров для сотрудника отдела продаж ОАО Завод пивоваренный «Моршанский»

Как видно из рисунка 3.8 при работе в модуле учета реализации товаров ОАО Завод пивоваренный «Моршанский» сотрудники смогут регистрировать документы на реализацию товара путем ввода наименования товара, ввода даты регистрации, выбора типа товара (товары на продажу, проданные товары, возврат на склад готовой продукции). В модуле также будет предусмотрена загрузка файла, например товарной накладной.

В модуле учета реализации товаров ОАО Завод пивоваренный «Моршанский» для сотрудников также будет предусмотрена возможность просмотреть список товаров находящихся на реализации, проданных товаров и возвращенных на склад готовой продукции при реализации функции «Работа с документами» по реализации товаров.

Для хранения документов по реализации товаров также разработаем в модуле учета реализации товаров ОАО Завод пивоваренный «Моршанский» функцию «Архив», в которой будут отображаться документы, отправленные в архив. Для удобства работы сотрудников отдела продаж в модуле учета реализации товаров ОАО Завод пивоваренный «Моршанский» также добавим функцию поиска документов по реализации товаров.

Дерево функций модуля для учета реализации товаров для администратора ОАО Завод пивоваренный «Моршанский» приведено на рис. 3.9.

Рис. 3.9 Дерево функций модуля для учета реализации товаров для администратора ОАО Завод пивоваренный «Моршанский»

Как видно из рисунка 3.9 для работы администратора в модуле учета реализации товаров будут отведены функции регистрации сотрудников в базе данных, просмотр истории клиентов и менеджеров по работе с модулем учета реализации товаров, а также просмотр документов по реализации товаров находящихся в системе.

Для наложения резолюции в модуле учета реализации товаров ОАО Завод пивоваренный «Моршанский» также необходимо реализовать функции начальника отдела продаж.

Дерево функций модуля для учета реализации товаров для начальника отдела продаж ОАО Завод пивоваренный «Моршанский» приведено на рисунке 3.10.

Рис. 3.10 Дерево функций модуля для учета реализации товаров для начальника отдела продаж ОАО Завод пивоваренный «Моршанский»

Сценарии диалога для соответствующих пользователей модуля учета реализации товаров приведены на рисунках 3.11-3.13.

Рис.3.11 Сценарий диалога для сотрудника отдела продаж модуля для учета реализации товаров ОАО Завод пивоваренный «Моршанский»

Как видно из рисунка 3.11, сотрудники отдела продаж в модуле учета реализации товаров ОАО Завод пивоваренный «Моршанский» смогут:

зарегистрировать документы по реализации товара, выбирая тип документа: на продажу, продано, возврат на склад;

просмотреть резолюции начальника отдела продаж ОАО Завод пивоваренный «Моршанский» для осуществления последующих операций по реализации товара;

добавить документы в архив для хранения истории операций по реализации товаров;

осуществить поиск необходимых документов;

закончить работу в модуле учета реализации товаров ОАО Завод пивоваренный «Моршанский».

Рис. 3.12. Сценарий диалога начальника отдела продаж в модуле учета реализации товаров ОАО Завод пивоваренный «Моршанский»

Как видно из рисунка 3.12 начальник отдела продаж в модуле учета реализации товаров ОАО Завод пивоваренный «Моршанский» для наложения резолюции сможет:

просмотреть документы по товарам на продажу, проданных товаров и возвращенных на склад готовой продукции ОАО Завод пивоваренный «Моршанский»;

наложить резолюцию документы по товарам на продажу, проданных товаров и возвращенных на склад готовой продукции ОАО Завод пивоваренный «Моршанский»;

назначить ответственного сотрудника отдела продаж по товарам на продажу, проданных товаров и возвращенных на склад готовой продукции ОАО Завод пивоваренный «Моршанский»;

осуществить контроль выполнения резолюции.

Рис. 3.13. Сценарий диалога для администратора модуля учета реализации товаров ОАО Завод пивоваренный «Моршанский»

Как видно из рисунка 3.13 администратор модуля учета реализации товаров ОАО Завод пивоваренный «Моршанский» для осуществления полноценной работы модуля сможет:

зарегистрировать сотрудников ОАО Завод пивоваренный «Моршанский», путем ввода соответствующих данных в базу данных;

изменить параметры авторизации для пользователей в базе данных модуля учета реализации товаров ОАО Завод пивоваренный «Моршанский»;

осуществить операции удаления и восстановления пользователей в базе данных модуля учета реализации товаров ОАО Завод пивоваренный «Моршанский»;

закончить работу в базе данных модуля учета реализации товаров ОАО Завод пивоваренный «Моршанский».

3.4 Контрольный пример работы модуля учета реализации товаров ОАО Завод пивоваренный «Моршанский»

Работа начинается с авторизации в модуле учета реализации товаров ОАО Завод пивоваренный «Моршанский» (рис.3.14).

Рисунок 3.14. Авторизация в модуле учета реализации товаров ОАО Завод пивоваренный «Моршанский»

После того как пользователь модуля учета реализации товаров ОАО Завод пивоваренный «Моршанский» прошел авторизацию, его работа начинается с регистрации документа.

Для регистрации необходимо заполнить необходимые поля и выбрать файл. При этом тип документа выбирается из выпадающего списка.

После регистрации документа, в зависимости от его типа, документу присваивается статус «зарегистрирован» и он попадает в соответствующий типу список.

Сразу в этих же списках сотрудник имеет возможность направить документ по реализации товаров в архив. Также документ появляется в соответствующем списке у начальника отдела продаж ОАО Завод пивоваренный «Моршанский».

После того, как с документом ознакомился начальник отдела продаж ОАО Завод пивоваренный «Моршанский», ему присваивается статус «Резолюция наложена». В модуле учета реализации товаров ОАО Завод пивоваренный «Моршанский» также предусмотрена возможность осуществлять поиск необходимых документов.

ГЛАВА 4. ЭКОНОМИЧЕСКОЕ ОБОСНОВАНИЕ ПРОЕКТА

4.1 Выбор и обоснование методики расчёта экономической эффективности

Существует расчеты абсолютной и относительной экономической эффективности разрабатываемого модуля учета реализации товаров ОАО Завод пивоваренный «Моршанский».

Абсолютная экономическая эффективность предполагает расчет показателей эффективности проекта в сравнении с базовым вариантом уже существующей системой учета реализации товаров ОАО Завод пивоваренный «Моршанский».

Относительная экономическая эффективность основывается на сравнении нескольких вариантов проекта автоматизации.

Очевидно, что в данном дипломном проекте целесообразно взять за основу методику расчета и обоснования абсолютной экономической эффективности.

Методика расчета экономической эффективности включает рассмотрение результатов внедрения данного проектного решения, включающих сокращение трудозатрат сотрудников ОАО Завод пивоваренный «Моршанский» за счет перенесения части работ на разработанный модуль учета реализации товаров.

Таким образом, при расчете экономической эффективности модуля учета реализации товаров, следует сравнить экономическую эффективность действующей системы учета реализации товаров на ОАО Завод пивоваренный «Моршанский», с предлагаемым проектным решением.

Экономическая эффективность проекта (Э) складывается из двух составляющих:

- прямой эффект, характеризуется снижением трудовых, стоимостных показателей;

косвенный эффект, характеризуется повышение достоверности информации, уменьшением времени необходимого для выполнения данной задачи, что во много раз снижает вероятность не предоставления рекомендаций в установленный промежуток времени;

К трудовым показателям относятся:

) абсолютное снижение трудовых затрат (Т) в часах за год:

Т = Т0 - Т1                                                                                              (3.1)

где Т0 - трудовые затраты в часах за год на обработку информации;

Т1 - трудовые затраты в часах за год на обработку информации по предлагаемому варианту.

) коэффициент относительного снижения трудовых затрат (КТ):

КТ =Т / T0 * 100%.                                                                       (3.2)

) индекс снижения трудовых затрат или повышение производительности труда (YT):

= T0 /T1                                                                                (3.3)

К стоимостным показателям относятся:

) Абсолютное снижение стоимостных затрат (C) в рублях за год:

= С0 - С1                                                                                        (3.4)

где С0 - стоимостные затраты в рублях за год на обработку информации по базовому варианту;

С1 - стоимостные затраты в рублях за год на обработку информации по предлагаемому варианту;

) коэффициент относительного снижения стоимостных затрат (КC):

КС =С / С0 * 100%                                                                        (3.5)

) индекс снижения трудовых затрат или повышение производительности труда (YС):

С = С0 / С1                                                                                    (3.6)

) срок окупаемости затрат на внедрение проекта машинной обработки информации (Ток), рассчитываемые в годах, долях года или в месяцах года:

Ток = КП C                                                                                             (3.7)

где КП - затраты на создание проекта.

) годовой экономический эффект от разработки и внедрения модуля учета реализации товаров на ОАО Завод пивоваренный «Моршанский»:

Э = C - КП * 0,15                                                                                    (3.8)

) расчетный коэффициент экономической эффективности капитальных затрат:

Ер = C / КП                                                                                             (3.9)

4.2 Расчет показателей экономической эффективности проекта

Согласно обоснованию методики расчета показателей экономической эффективности, приведенному в пункте 4.1, произведен расчет стоимости соответствующих показателей по базовому варианту (старому) и новому варианту (с использованием модуля учета реализации товаров ОАО Завод пивоваренный «Моршанский»).

Затраты (стоимостные и трудовые) на осуществление технологических операций обслуживания клиентов за год по базовому и внедряемому варианту рассчитываются в таблицах 4.1 и 4.2 соответственно.

Трудовые затраты на обработку документов в проектном варианте по сравнению с базовым на ОАО Завод пивоваренный «Моршанский», существенно снизились.

В основном это произошло за счет:

сокращения времени на учет товаров на реализацию;

сокращения времени на учет реализованных товаров;

сокращения времени на учет товаров возвращенных на склад готовой продукции;

создания архива документов по реализации товаров;

формирования списков товаров на реализацию;

формирования списков реализованных товаров;

формирования списков товаров возвращенных на склад готовой продукции;

автоматизации процесса присвоения статуса реализованным товарам;

создания функции наложения резолюции для начальника отдела продаж.

Таблица 4.1 Показатели базового варианта

№ п/п

Наименование операции

Затраты времени в год

Среднечасовая ставка специалиста, (руб./час.)

Часовая амортизация оборудования, (руб./час.)

Часовая стоимость накладных расходов, (руб./час.)

Стоимостные затраты за год, руб. ((3)+(5))*(1) + (4)*(2)



Ручная обработка (чел. час.)

Машинная обработка (час.)





1

Учет сотрудников

620

100

200

25

26

142620

2

Учет товаров на реализацию

243

50

200

25

26

56168

3

Учет реализованных товаров

300

30

200

25

26

68550

4

Учет товаров возращенных на склад готовой продукции

250

50

200

25

26

57750

5

Учет документов по реализации товаров в архиве

150

25

25

26

34525

6

Наложение резолюции на документы по реализации товаров

180

25

200

25

26

41305

7

Формирование списка документов по реализации товаров

350

30

200

25

26

79850

8

Формирование списков документов по реализации в архиве

200

20

200

25

26

45700

9

Учет резолюций начальника отдела продаж

250

20,00

200

25

26

19210,1

Итого:

2544

352

545678,1


Таблица 4.2 Показатели проектного варианта

№ п/п

Наименование операции

Затраты времени в год

Среднечасовая ставка специалиста, (руб./час.)

Часовая амортизация оборудования, (руб./час.)

Часовая стоимость накладных расходов, (руб./час.)

Стоимостные затраты за год, руб. ((3)+(5))*(1) + (4)*(2)



Ручная обработка (чел. час.)

Машинная обработка (час.)





1

Учет сотрудников

50

0,2

200

25

26

11305

2

Учет товаров на реализацию

30

0,5

200

25

26

6792,5

3

Учет реализованных товаров

30

1

200

25

26

6805

4

Учет товаров возращенных на склад готовой продукции

25

1

200

25

26

5675

5

Учет документов по реализации товаров в архиве

15

0,5

200

25

26

3402,5

6

Наложение резолюции на документы по реализации товаров

18

0,5

200

25

26

4080,5

7

Формирование списка документов по реализации товаров

35

10

200

25

26

8160

8

Формирование списков документов по реализации в архиве

20

10

200

25

26

4770

9

Учет резолюций начальника отдела продаж

25

5,00

200

25

26

19210,1

Итого:

249

30,7

70200,6


Сводный инвестиционный план проекта (см. табл. 4.3) включает в себя затраты на проект (прямые и косвенные), а также накладные расходы.

Данные сводного инвестиционного плана проекта автоматизации приведены в таблице 4.3.

Таблица 4.3. Сводный инвестиционный план проекта автоматизации

Статьи затрат

Единицы измерения

Кол-во

Стоимость единицы, руб.

Затраты на проект, руб.

1. Прямые затраты: - трудовые - материальные (амортизационные отчисления на период работы оборудования)

 чел. час *

 1050 *

 * *

 55000 830

Итого прямых затрат:

55830

2. Косвенные затраты: - зарплата руководства - оплата электроэнергии - оплата за хостинг, Интернет доступ

 чел. час КВт/час

 600 1000

 400 3.05

 240000 3050  200000

Итого косвенных затрат:

443050

Всего затрат на проект:

498880


Инвестиционный план показывает сумму затрат на разработку проекта (Кп), которая в дальнейшем будет учитываться при расчете показателей экономической эффективности проекта.

Далее представлены расчеты показателей экономической эффективности проекта по формулам 3.1- 3.6 (см. п. 4.1):

) абсолютное снижение трудовых затрат (Т) в часах за год:

Т = 2544 - 249 = 2295

) коэффициент относительного снижения трудовых затрат (КТ):

КТ = 2295 / 2544 * 100% = 90,21 %

) индекс снижения трудовых затрат или повышение производительности труда (YT):= 2544 / 249= 10,22

) абсолютное снижение стоимостных затрат (C) в рублях за год:

С = 545678,1-70200,6=475477,5

) коэффициент относительного снижения стоимостных затрат (КC):

КС = 475477,5 / 545678,1* 100% = 87,14 %

) индекс снижения стоимостных затрат (YC):С = 545678,1 / 70200,6 = 7,77

Рассчитанные показатели экономической эффективности проекта автоматизации представлены в таблице 4.4.

Таблица 4.4

Показатели эффективности внедрения проекта автоматизации

Наименование

Затраты

Абсолютное изменение затратТ

Коэффициент изменения затрат КТ

Индекс изменения затрат YT


базовый вариант

проектный вариант




Трудоемкость

T0 (чел.-час)

T1 (чел.-час)

Т=Т0-Т1 (чел.-час)

КТ=Т/T0 *100%

YT =T0/T1


2455

249

2295

90,21

10,22

Стоимость

C0 (руб.)

C1 (руб.)

С=C0-C1 (руб.)

КC=С/C0 *100%

YC=C0/C1


545678,

70200,6

475477,5

87,14

7,77


Из таблицы 4.4 видно, что происходит улучшение качественных характеристик процесса учета реализации товаров (изменение абсолютных величин затрат времени и стоимости).

При этом минимизируются затраты, связанные как с выполнением ручных, так и машинных операций.

На основе таблиц 4.3 и 4.4 рассчитаем остальные показатели экономической эффективности, соответствующие формулам (4.7) - (4.9) (см. п. 4.1.):

) Срок окупаемости затрат на внедрение проекта:

Ток = 498880/ 475477,5 = 1,05 (года)

) Годовой экономический эффект от разработки и внедрения модуля учета реализации товаров:

Э = 475477,5 - 498880* 0,15 = 400645,5 (руб.)

Годовой экономический эффект показывает, какая часть капитальных вложений в проект будет окупаться в течение одного отчетного года.

) Расчетный коэффициент экономической эффективности капитальных затрат:

Ер = 475477,5/ 498880= 0,953(нормативный коэффициент) представляет собой минимальную норму эффективности капитальных вложений, ниже которого они нецелесообразны.

Расчетный коэффициент эффективности капитальных вложений (0,953) выше нормативного (0,15), и это означает, что затраты на реализацию проекта могли бы быть значительно больше, то есть имелся резерв финансовых средств. Однако выбранный способ (собственная разработка) был верным, что и демонстрируют произведенные расчеты экономии денежных средств.

Результаты расчетов показали, что разработанный модуль учета реализации товаров на предприятии ОАО Завод пивоваренный «Моршанский» является экономически оправданным и целесообразным, поскольку происходит улучшение качественных характеристик учета реализации товаров (изменение абсолютных величин затрат времени и стоимости). При этом минимизируются затраты, связанные как с выполнением ручных, так и машинных операций.

ЗАКЛЮЧЕНИЕ

В первой главе данной дипломной работе была изучена характеристика ОАО «Завод пивоваренный «Моршанский».

Завод пивоваренный "Моршанский" - открытое акционерное общество с частной формой собственности, созданное в 1992г. в процессе приватизации государственного предприятия - завода пивоваренного "Моршанский", учредителями общества являются физические лица - работники предприятия.

Миссия данного предприятия - это расширение производства и ассортимента пивоваренной продукции в Тамбовской области, более полное удовлетворение потребностей населения в различных видах этой продукции.

Тип организационно-управленческой структуры ОАО «Завод пивоваренный «Моршанский» - линейная.

Основными задачами отдела продаж ОАО «Завод пивоваренный «Моршанский» являются:

формирование ассортимента товаров для реализации;

поиск точек сбыта товаров;

организация реализации товаров;

приемка товаров;

управление торговыми агентами;

прием заказов на реализацию товаров;

организация доставки товаров в точки реализации.

ОАО «Завод пивоваренный «Моршанский» является лидером по количеству розничных точек реализации пива. На 31 декабря 2012 года реализация пива включала 6884 магазина, из них: 6046 продовольственных магазинов, 146 гипермаркетов.

Таким образом, для осуществления стратегии развития на ОАО «Завод пивоваренный «Моршанский», направленной на обеспечение высокого уровня конкурентоспособности розничной сети, как на внутреннем, так и внешнем рынках, необходимо автоматизировать процесс учета реализации товаров.

На основании выполненного SWOT-анализа и определения главной цели разработано дерево целей ОАО «Завод пивоваренный «Моршанский», которое отображает цепочку причинно-следственных связей для разработки модуля учета реализации товаров.

Необходимость разработки модуля для учета реализации товаров, обусловлена следующей причиной: менеджерам отдела продаж в своей работе приходится рассматривать, исполнять и утверждать большое количество документации связанной с реализацией товаров, что занимает значительное время и отвлекает от решения основных задач по работе отдела, что также обуславливает целесообразность, выбранного участка автоматизации на ОАО «Завод пивоваренный «Моршанский».

Разработка модуля учета реализации товаров на ОАО «Завод пивоваренный «Моршанский» позволит также повысить оперативность и эффективность, улучшит товароснабжение розничной торговой сети.

В отделе продаж ОАО «Завод пивоваренный «Моршанский» ежемесячно обрабатывается около 150 приходных и 300 расходных счетов-фактур, содержащих соответственно около1400 и 3000 документострок. Эти данные характеризуют лишь объем первичной информации.

Фактически же обрабатывается в несколько раз больший объем информации ввиду ее многократного дублирования в различных отделах ОАО «Завод пивоваренный «Моршанский». Например, данные о количестве реализуемых товаров регистрируются несколько раз (счет, накладная, счет-фактура).

Сотрудники ОАО «Завод пивоваренный «Моршанский» больше половины рабочего времени затрачивают на выполнение многочисленных трудоемких учетно-технических операций обработки информации, связанных с оперативным учетом реализации товаров и процессами их сортировки.

Массовые, повторяющиеся операции по реализации товаров, ведению оперативного учета относятся к числу задач, поддающихся формализации и, следовательно, автоматизации.

Поэтому возникла необходимость одной из первых задач на предприятии ОАО «Завод пивоваренный «Моршанский» разработать модуль реализации товаров, который позволит не только повысить оперативность процесса реализации товаров, но и накопить в памяти ПК информацию, необходимую для решения плановых, прогнозных, аналитических и других задач.

Разработку модуля учета реализованных товаров можно представить с помощи каскадной модели процессов жизненного цикла. Такая модель характеризуется однократным последовательным выполнением без повторений ряда этапов перечисленных выше.

Во второй главе данной дипломной работы была выполнена постановка задачи путем разработки модели бизнес процессов функциональное моделирование (IDEF0), модели объектов данных (IDEF3) и модели потоков данных (DFD).

В качестве пользователей разрабатываемого модуля учета реализации товаров, будут сотрудники отдела продаж, администрация ОАО Завод пивоваренный «Моршанский» и подразделения, которые будут иметь доступ к модулю для ввода товаров для реализации и контроля их сбыта.

Данный процесс автоматизации будет осуществляться на основе регламента работы отдела продаж и инструкций по контролю сбыта товаров.

В результате работы модуля учета реализации товаров, пользователи смогут получить список товаров на реализацию, список реализованных товаров, список товаров возвращенных на склад готовой продукции, архив товаров, резолюцию начальника отдела продаж на утверждение выполненных операций.

Для решения главной задачи, выделены следующие подзадачи:

регистрация входящих товаров на реализацию;

рассмотрение товара для осуществления его реализации;

отслеживание выполнения задач реализации;

контроль реализованных товаров;

учет реализованных товаров и формирование отчетов.

На основании выполненной одноуровневой декомпозиции, используя средства программы BPwin, сформировано дерево целей для разработки модуля учета реализации товаров.

Разработанная IDEF3-диаграмма разрабатываемого модуля учета реализации товаров показывает, что все процессы выполняются последовательно, про что свидетельствует выбранный логический элемент «И» и связь Precedence.

Однако, процессы «Выполнение задачи реализации» и «Контроль реализованных товаров» выполняются параллельно, поскольку работники отдела продаж на реализацию принимают неопределенное количество товаров и в модуле необходимо предусмотреть возможность для пользователей контролировать процесс учета реализации товаров. Для отражения параллельных процессов выбран перекресток «ИЛИ» и связь Object Flow.

Как видно из модели потоков данных, вначале пользователю (администрация, подразделения, сотрудники отдела продаж) необходимо пройти авторизацию в модуле учета реализации товаров, после этого необходимо зарегистрировать товар для его реализации, придав ему статус «товар на реализацию». Процесс реализации товара начнется только тогда, когда наложит свою резолюцию на данную операцию, начальник отдела продаж и только после этого ей присваивается статус «товар на реализацию» или «нереализованный товар». В разрабатываемом модуле учета будет предусмотрена возможность добавления товаров в архив.

Разработка модуля автоматизации для учета реализации товаров для ОАО Завод пивоваренный «Моршанский», выполнена с учетом клиент-серверной архитектуры:

серверная часть будет отвечать сервер баз данных Microsoft SQL Server, он будет использоваться в качестве хранилища данных, то есть базы данных ОАО Завод пивоваренный «Моршанский». Серверная часть будет реализована на собственном сервере, конфигурация которого описана выше.

В качестве языка разработки клиента подключения к базе данных был выбран язык PHP.

В третьей части данной дипломной работы была выполнена разработка модуля учета реализации товаров на ОАО Завод пивоваренный «Моршанский» путем разработки UML-диаграмм: бизнес прецедентов, диаграмм последовательности, диаграмм состояния работы модуля для учета реализации товаров, диаграмм функций и сценариев, а также ER-диаграмма базы данных модуля учета реализации товаров ОАО Завод пивоваренный «Моршанский». На основании полученных диаграмм было выполнено конструирование модуля и выполнен контрольный пример для проверки его работы.

В четвертом разделе было выполнено экономическое обоснование эффективности разработанного модуля для учета реализации товаров.

Результаты расчетов показали, что разработанный модуль учета реализации товаров на предприятии ОАО Завод пивоваренный «Моршанский» является экономически оправданным и целесообразным, поскольку происходит улучшение качественных характеристик учета реализации товаров (изменение абсолютных величин затрат времени и стоимости). При этом минимизируются затраты, связанные как с выполнением ручных, так и машинных операций.

модуль учет реализация товар

СПИСОК ИСПОЛЬЗОВАННОЙ ЛИТЕРАТУРЫ

1.     Орлов А.А. Полезные приемы. - М.: Горячая линия - Телеком, 2004.-224с.:ил.

2.      Кунецов М.В., Симдянов И.В., Голышев С.В. РНР 5. Практика разработка Web-сайтов. - СПб.: БХВ-Петербург, 2005. - 960с.: ил.

.        Фленов М.Е. РНР глазами хакера. - СПб.: БХВ-Петербург, 2005 - 304с: ил.

4.     Хомоненко, А. Д. Базы данных. Учебник для вузов [Текст] / А. Д. Хомоненко, В. М. Цыганков, М. Г. Мальцев. - СПб. : «Корона-Принт», 2004. 736 с.: ил. - 5000 экз. - ISBN 5-7931-0284-1.

5.      Андон, Ф. А. Язык запросов SQL. Учебный курс / Ф.А. Андон, В. М. Резниченко. - СПБ: Питер, 2006. - 416 с.: ил.

6.     КрисДжамса, Конрад Кинг, Энди Андерсон. Эффективный самоучитель по креативному Web-дизайну. HTML, XHTML, CSS, JavaScript, PHP, ASP, ActiveX. Текст, графика, звук и анимация: Москва - 2006, 645с.

7.      Ши Д., Хольцшлаг М. Е. Философия CSS-дизайна / Дэйв Ши, Молли Е. Хольцшлаг ; пер. с англ. А. А. Слинкина. - М. : Пресс, 2005. - 312 с. : ил.

8. Теория и практика построения баз данных: Д. Крёнке. - Питер, 2003. - 800стр.

9.      Базы данных. «Проектирование, реализация и сопровождение», Томас Конном, Королинг Берг - 2003. 1089с.

10.   Багриновский К.А. Хрусталев Е.Ю. Новые информационные технологии. - М.: ЭКО, 2007. - 250с.

11.    Информатика и информационно-коммуникационные технологии. Базовый курс: И.Г. Семакин, С.В. Русаков, Л.В. Шестакова. - М: БИНОМ, Лаборатория знаний, 2010. - 176 с.

.        Компьютерные технологии обработки информации / Под ред. С.В. Назарова. - М.: Финансы и статистика, 2005. - 248 с.

.        Соболь Б.В., Галин А.Б., Панов Ю.В. и др. Информатика: учебник. - М.: Феникс, 2007. - 446 с.

14.   Теория и практика построения баз данных: Д. Крёнке. - Питер, 2003. - 800стр.

15.    Базы данных. «Проектирование, реализация и сопровождение», Томас Конном, Королинг Берг - 2003. 1089с.

16.   Багриновский К.А. Хрусталев Е.Ю. Новые информационные технологии. - М.: ЭКО, 2007. - 250с.

17.    Компьютерные технологии обработки информации / Под ред. С.В. Назарова. - М.: Финансы и статистика, 2005. - 248 с.

.        Гэри Ханен, Джеймс Хансен. Базы данных: разработка и управление: Пер. с англ. - М.:ЗАО «Издательство БИНОМ», 2009.

19.   Спейнауэр С., Куэрсиа В. Справочник Web-мастера. - К: "BHV", 1997. - 368 с.

20.    Яргер Р., Риз Дж., Кинг Т. MySQL и mSQL. Базы данных для небольших предприятий и Интернета. - СПб: Символ-Плюс, 2000 - 560 с.

.        Хилайер С., Мизик Д. Программирование Active Server Pages. - М: "Русская редакция", 1999. - 296 с.

.        Ратшиллер Т., Геркен Т. PHP4: разработка Web-приложений. - СПб: Питер, 2001. - 384 с.

.        Томсон Л., Веллинг Л. Разработка Web-приложений на PHP и MySQL. - К.: "ДиаСофт", 2001. - 672 с.

.        Д. Кастаньетто и др. Профессиональное РНР программирование. - СПб: "Символ", 2001.

.        Дуванов A.A. WEB. Конструирование HTML. - СПб: BHV, 2003.

.        Джезус Кастаньетто, Хариш Рават, Саша Шуман, Крис Сколло, Дипак Велиаф.Профессиональное РНР программирование. - СПб: Символ, 2001

.        Р. Дарнелл, "JavaScript: справочник". - СПб: Изд. "Питер", 1998.

Приложение 1

Основные стандарты, описывающие жизненный цикл информационной системы

Название стандарта

Содержание

ГОСТ 34.601-90

Стандарт распространяется на автоматизированные системы, используемые в различных видах деятельности (исследование, проектирование, управление и т.п.), включая их сочетания, создаваемые в организациях. Стандарт устанавливает стадии и этапы создания автоматизированной системы

ISO 12207

Стандарт применяется при приобретении систем, программных продуктов и оказании соответствующих услуг (внедрение, сопровождение); а также при поставке, разработке, эксплуатации и сопровождении программных продуктов и программных компонентов программно-аппаратных средств как в самой организации, так и вне ее

ISO 15288

Стандарт обеспечивает общие основы процессов, составляющих жизненной цикл систем, созданных человеком. Этот жизненный цикл охватывает концепции идей вплоть до снятия системы с эксплуатации. Он обеспечивает процессы для приобретения и поставки системы

RUP (Rational Unified Process

Рациональный унифицированный процесс) - это методология разработки продаж, созданная и распространяемая корпорацией Rational Software. Она описывает упорядоченный подход к распределению задач и обязанностей в организации-разработчике

XP (eXtreme Programming)

Методология содержит совершенно иные базовые принципы, нежели RUP. Основными чертами являются определение точных кратковременных планов (как правило, недельных), постоянное перепланирование, тесное общение с заказчиком. Эта методология больше подходит для полу-исследовательских и инновационных проектов

MSF (Microsoft Solutions Framework

Методология создания программных решений) - В модели процессов приводится общее описание организации работ над проектом по разработке и внедрению ИТ-решений. Предлагаемая схема достаточно гибка и может применяться к самым разным проектам в области информационных технологий.

COBIT (Control Objectives for Information and Related Technology

Цели контроля для информационных и смежных технологий) - основная идея стандарта COBIT выражается следующим образом: все ресурсы информационной системы должны управляться набором естественно сгруппированных процессов для обеспечения компании необходимой и надежной информацией

Oracle CDM (Custom Development Method

Методика разработки ИС под заказ) - позволяет стандартизировать процесс создания приложений. CDM охватывает полный жизненный цикл разработки приложений, описывая последовательность и взаимную зависимость задач, решаемых в процессе разработки


Приложение 2

Программный код модуля учета реализации товаров

<?php_start();

?>

<html>

<title>Регистрация товаров</title>

<head >

<link rel="stylesheet" type="text/css" href="js/jquery-ui-1.7.2.custom.css">

<script type="text/javascript" src="js/jquery-1.3.2.min.js"></script>

<script type="text/javascript" src="js/jquery-ui-1.7.2.custom.min.js"></script>

<script type="text/javascript" src="js/ui.datepicker-uk.js"></script>

<script type="text/javascript" src="js/jquery.validate.min.js"></script>

<script type="text/javascript" >

$(document).ready(function(){

$('#datepicker1').datepicker({:true,:true,:"2010:2025",:"yy-mm-dd",

}

);

$.validator.addMethod('validName', function (value) {result = true;iChars = "!@#$%^&*()+=-[]\\\';,/{}|\":<>?"+"йцукенгшщзхъфывапролджэячсмитьбюЙЦУКЕНГШЩЗХЪФЫВАПРОЛДЖЭЯЧСМИТЬБЮ";(var i = 0; i < value.length; i++) {(iChars.indexOf(value.charAt(i)) != -1) {false;

}

}result;

}, '');

$.validator.addMethod('validNamer', function (value) {result = true;iChars = "!@#$%^&*()+=-[]\\\';,./{}|\":<>?012789"+"qwertyuiopasdfghjklzxcvbnmQWERTYUIOPASDFGHJKLZXCVBNM"+" ";(var i = 0; i < value.length; i++) {(iChars.indexOf(value.charAt(i)) != -1) {false;

}

}result;

}, '');

$ ('#signup').validate({:{: {:6,: true,

},: {: true,

},: {: true,

},: {:6,: true,

},: {:'#pass'

}

},:{:{minlength:"<p>Не менее шести символов </p>",: "<p>Только русский алфавит</p>",

},:{minlength:"<p>Не менее шести символов</p>",

validName: "<p>

},:{equalTo:"Пароли не совпадают"

}

},

});

$(this).corner();

});

</script>

<SCRIPT Language=JavaScript >

//Скрипт очищающий форму от текста при нажатии на нее курсора

function doClear(theText) { if (theText.value == theText.defaultValue) { theText.value = "" } }doDefault(theText) { if (theText.value == "") { theText.value = theText.defaultValue } }

</script>

<body>

<link rel="stylesheet" type="text/css" href="style.css">

<br><br>

<br>

<center>

<!-- начало фоновой таблицы -->

<table align="center" cellspacing="0" cellpadding="0" border="0" width="900" bgcolor="ff9900" >

<td >

<?php"menu.php";

?>

</td>

</tr>

</table>

<?php"dbconnect.php";

$res_id1=mysql_query("SELECT * FROM `tip`")

or die(mysql_error());

?>

<!-- начало основной таблицы -->

<div id='content'>

<div id='content1'>

<!-- ввод данных --><center><br><p>

<table align="center" cellspacing="2" cellpadding="2" border="0" bgcolor="ffffff" >

<tr>

<form action="upload.php" method="post" enctype="multipart/form-data" id="signup">

<td>Наименование</td>

<td>Укажите наименование</p>"> </textarea></td>

<td width="200" align="center">Дата поступления товара</td>

<td width="200" align="center">

<input type="text" size="20" name="date" id="datepicker1">

title="<p>

</tr>

<tr>

<td>

<td>Укажите единицы измерения</p>"></td>

<td>Тип сортировки</td>

<td>

<?php($tip=mysql_fetch_row($res_id1))

{"<option value='$tip[0]'>$tip[1]</option>\n";

}

?>

</select>

</td>

</tr>

<tr>

<td>склада</td>

<td>Укажите поставщика</p>"></td>

<td>

<td>

</tr>

<tr>

<td>Цена</td>

<td>

<td>Выбор файла</td>

<td>

<input type="file" name="filename">Укажите файл</p>"><br>

</tr>

<tr>

<td colspan="5" bgcolor="e6e6fa" > <center> <br><input type="submit" value="Готово" name="zag"><br>

</form><br></td>

</tr>

<tr> <td colspan="2">

<center>

<?php(LC_ALL, "ru_RU.CP1251");$ttt;date("<p>сегодня d/m/y сейчас G:i:s </p>", time());

?>

</td>

</tr>

</table>

</div>

</div>

<br>

</body>

</html>

<html>

<title> Необходима авторизация</title>

<head>

<body BACKGROUND="image/bg.png">

<br>

<br>

<center>

<link rel='stylesheet' type='text/css' href='css/index.css' />

<div id='main'>

</div>

<center>

<div id='head'>

<div id='head-m'>

<div id='head-i'>

<h1> <br>

Модуль учета реализации товаров ОАО «Завод пивоваренный «Моршанский» </h1>

</div>

</div>

</div>

<div id='content'>

<div id='content1'>

<table align="center" cellspacing="2" cellpadding="2" border="0" width="926">

<tr>

<td colspan="3" align="center">

<br><center><br><h2><font color="911e42">          </font></h2>

<center><h3>Необходима авторизация</h3><br></center>

</td>

</tr>

<tr>

<td bgcolor="#ffffcc"><font color="#D0171C" size="+1"><center>Введите логин и пароль

</td>

</tr>

<tr>

<td ><center>

<form method="post" action="auth.php" ><table align=center>

<td>Логин:</td>

<td><input type="text" name="login">

<tr>

<td>Пароль:</td>

<td><input type="password" name="password">

<tr>

<td colspan=2>

<br><center>

<input type="submit" src=image/vxod.png alt="" name="parol" width="99" height="33" border="0" value="Вход"></form> </td>

</tr>

</table>

</td>

</tr>

<tr> <td>Вход для руководства</a><br> </td>

</tr>

</table>

</div>

</div>

</body>

</html>

<!DOCTYPE html PUBLIC '-//W3C//DTD XHTML 1.0 Strict//EN' 'http://www.w3.org/TR/xhtml1/DTD/xhtml1-strict.dtd'>

<html xmlns='http://www.w3.org/1999/xhtml'>

<head>

<meta http-equiv='content-type' content='text/html; charset=windows-1251' />

<title> Модуль учета реализации товаров ОАО «Завод пивоваренный «Моршанский»</title>

<link rel='stylesheet' type='text/css' href='css/index.css' />

<script type='text/javascript' src='js/jquery.min.js'></script>

<script type='text/javascript' src='js/jquery-ui.min.js'></script>

<script type='text/javascript' src='js/jquery-form.min.js'></script>

<script type='text/javascript' src='js/jquery-ifixpng.min.js'></script>

<script type='text/javascript' src='js/jquery-scrollable.min.js'></script>

<script type='text/javascript' src='js/index.js'></script>

</head>

<body>

<br>

<div id='main'>

<center>

<div id='head'>

<div id='head-m'>

<div id='head-i'>

<h1> <br>

Модуль учета реализации товаров ОАО «Завод пивоваренный «Моршанский»</h1>

</div>

</div>

</div>

<div id='menu'>

<div id='menu-m'>

<div id='menu-i'>

<ul>

<li><a href='index.php'>Товары</i></span></a>

<div>

<ul>Регистрация</a></div></li>

<li><div><a href='vchod.php'>Товары на реализацию</a></div></li>

<li><div><a href='ischod.php'>Возврат поставщику</a></div></li>

<li><div><a href='vnutr.php'>Товары на реализации</a></div></li>

</ul>

</div>

<div>

<li><a href='vchres.php'>Резолюции</i></span></a>

<div>

<ul>Товары на реализацию</a></div></li>

<li><div><a href='ichres.php'>Возврат на склад</a></div></li>

<li><div><a href='vnres.php'>Товары на реализации</a></div></li>

<li><div><a href='kontrol.php'>Контроль</a></div></li>

</ul>

</div>

<div>

<li><a href='vchoda.php'>Архив</i></span></a>

<div>

<ul>Товары на реализацию</a></div></li>

<li><div><a href='ischoda.php'>Возврат на склад</a></div></li>

<li><div><a href='vnutra.php'>Товары на реализации</a></div></li>

<li><div><a href='apoisk.php'>Поиск по архиву</a></div></li>

</ul>

</div>

<div>

<li><a href='poisk.php'>Поиск</i></span></a>

<div>

</div>

<div>

<li><a href='login.php'>Выход</i></span></a>

</ul>

</div>

<div>

</div>

</div>

</div>

</div>

<br>

</body>

</html>

* {margin:0px;padding:0px;}

{position:relative;width:100%;height:100%;}{position:relative;width:100%;height:100%;background:#AEF2DB;color:#DDE0EC;font-size:12px;font-family:Tahoma,sans;}

, select, textarea, button {font-family:Tahoma,sans;font-size:1em;color:#3955E0;}.text, select, textarea, button {border:1px solid #3955E0;padding:2px 3px;}

, table, th, td {border:0px;}

, a h1, a h2 {cursor:pointer;color:#310062;text-decoration:underline;display:inline;}:hover, a:hover h1, a:hover h2 {text-decoration:none;}

{font-size:1em;padding-bottom:1em;/* text-indent:1em; */}

, ol {font-size:1em;padding:0 0 1em 2em;}ul, ol ol, ul ol, ol ul {padding:0 0 0 2em;}

/*ul li {list-style:none;background:url(../image/li.gif) no-repeat 0px 7px;}*/

/*ul ul li, ol ul li {list-style:none;background:url(../image/li.gif) no-repeat 0px 7px;}*/

, .h1 {font-size:34px;font-weight:normal;padding-bottom:1em;color:#efd334;}, .h2 {font-size:26px;font-weight:normal;padding-bottom:1em;color:#efd334;}, .h3 {font-size:17px;font-weight:normal;padding-bottom:1em;color:#efd334;}, .h4 {font-size:15px;font-weight:normal;padding-bottom:1em;color:#efd3342;}, .h5 {font-size:12px;font-weight:normal;padding-bottom:1em;color:#efd334;}

p, ins h1, ins h2, ins h3, ins h4 {padding-bottom:0em;}{;}

.br {display:block;clear:both;float:none;width:0px;height:0px;font-size:0px;line-height:0px;overflow:hidden;}

.clear {/*display:inline-block;*/}

.clear:after {content:".";display:block;float:none;width:100%;height:0px;line-height:0px;font-size:0px;clear:both;visibility:hidden;_zoom:1;_display:block}

.fl {float:left;_display:inline;}

.fr {float:right;_display:inline;}

.ib {display:-moz-inline-stack;display:inline-block;_overflow:hidden;zoom:1;_display:inline;}

#head {position:absolute;top:19px;left:150px;width:962px;height:122px;}

#head-m {width:100%;height:100%;background:url(../image/head.png) no-repeat 0px 0px;}

#head-i {width:950px;margin:0px auto;position:relative;}

#error #head {;}

#error #head-m {background:none;}

#error #head-i {width:510px;padding:0px 355px 0px 85px;}

#head-logo {position:absolute;top:38px;left:62px;width:230px;text-align:center;}

#menu {position:absolute;top:141px;left:150px;width:962px;height:38px;z-index:10;}

#content {position:absolute;top:161px;left:156px;width:950px;z-index:0; background:#223AB7; }

#content1 {margin:20px;}

#menu-m {width:100%;height:100%;background:url(../image/text.png) repeat-y 0px 0px;}

#menu-i {width:950px;height:38px;margin:0px auto;;background:url(../image/menu.gif)repeat-x 0px 100% #223AB7;} /* фон меню */

#menu ul {width:950px;height:38px;padding:0px;margin:0px;}

#menu ul li {list-style:none;position:relative;z-index:100;float:left;_display:inline;width:190px;height:38px;padding:0px;margin:0px;}

#menu ul li a {display:block;width:100%;height:24px;padding:10px 0px 0px 0px;border-top-width:4px;border-top-style:solid;font-size:13px;text-align:center;color:#354a58;text-decoration:none;}

#menu ul li a.c1 {border-top-color:#dad871;}

#menu ul li a.c6 {border-top-color:#dad871;}

#menu ul li a.c3 {border-top-color:#dad871;}

#menu ul li a.c4 {border-top-color:#dad871;}

#menu ul li a.c5 {border-top-color:#dad871;}

#menu ul li a span {display:block;margin:0px 15px;height:100%;}

#menu ul li a span i {font-style:normal;background:url(../image/menu-li.gif) no-repeat 0px 50%;padding:0px 0px 0px 23px;}

#menu ul li.sep {width:2px;margin:0px -1px;height:38px;background:url(../image/menu-sep.gif) no-repeat 50% 10px;overflow:hidden;}

#menu ul li.active a {;}

#menu ul li.active a.c1 {background:#223AB7;}

#menu ul li.active a.c6 {background:#dad871;}

#menu ul li.active a.c3 {background:#dad871;}

#menu ul li.active a.c4 {background:#dad871;}

#menu ul li.active a.c5 {background:#dad871;}

#menu ul li.active a span {background:url(../image/menu-li-active-dots.gif) repeat-x 0px 100%;}

#menu ul li.active a span i {background:url(../image/menu-li-active.gif) no-repeat 0px 50%;}

#menu ul li .submenu {position:absolute;display:none;top:38px;left:-1px;z-index:100;width:192px;}

#menu ul li.active .submenu {display:block;}

#menu ul li .submenu-m {width:192px;/*background:url(../image/menu-ul-ul-m.png) repeat-y 0px 0px;*//*border-right:1px solid #e2e2e2;border-bottom:1px solid #e2e2e2;border-left:1px solid #e2e2e2;*/}

#menu ul li .submenu-b {display:none;width:192px;height:2px;background:url(../image/menu-ul-ul-b.png) no-repeat 0px 0px;}

#menu ul li ul {width:110px;height:auto;padding:15px 40px 10px 40px;margin:0px auto;}

#menu ul li ul li {display:block;float:none;width:auto;height:auto;padding:0px 0px 10px 0px;margin:0px;}

#menu ul li ul li a {text-decoration:underline;display:inline;width:auto;height:auto;padding:0px;margin:0px;border:0px;font-size:11px;text-align:left;font-weight:bold;}

#menu ul li ul li a:hover {text-decoration:none;}

#menu ul li ul.c1 {background:#dad871;}

#menu ul li ul.c6 {background:#dad871;}

#menu ul li ul.c3 {background:#dad871;}

#menu ul li ul.c4 {background:#dad871;}

#menu ul li ul.c5 {background:#dad871;}

#menu ul li table {;}

#menu ul li table td {vertical-align:top;padding:0px 20px 0px 20px;}

#menu ul li table ul {padding:0px;margin:0px;}

#menu ul li table td.td1 {padding:0px 15px 0px 40px;}

#menu ul li table td.td5 {padding:0px 15px 0px 15px;background:none;}

#menu ul li ul li ul {position:relative;top:auto;left:auto;padding:5px 0px 0px 0px;margin:0px;}

#menu ul li ul li ul li {display:block;float:none;width:auto;height:auto;padding:0px;margin:0px;font-weight:normal;}

#menu ul li ul li ul li a {color:#354a58;font-weight:normal;}

.links {font-size:16px;font-family:Arial;font-weight:normal;font-style:normal;text-decoration:none;color:#8e9fa9;text-transform:uppercase;padding:0px 0px 30px 0px;}

.links a {display:block;float:left;_display:inline;color:#353f45;font-weight:normal;font-style:normal;text-decoration:underline;margin:0px 1px 0px 0px;}

.links a b {font-weight:normal;font-style:normal;text-decoration:none;display:block;}

.links a b i {font-weight:normal;font-style:normal;text-decoration:none;display:block;}

.links a b i s {font-weight:normal;font-style:normal;text-decoration:none;display:block;padding:1px 3px;}

.links a.active, .links a:hover {background:url(../image/page-t-l.gif) no-repeat 0px 0px #0061a3;color:#ffffff;text-decoration:none;}

.links a.active b, .links a:hover b {background:url(../image/page-t-r.gif) no-repeat 100% 0px;}

.links a.active b i, .links a:hover b i {background:url(../image/page-b-r.gif) no-repeat 100% 100%;}

.links a.active b i s, .links a:hover b i s {background:url(../image/page-b-l.gif) no-repeat 0px 100%;}

.links span {font-weight:normal;font-style:normal;text-decoration:none;display:block;float:left;_display:inline;padding:1px 3px;margin:0px 1px 0px 0px;}

Похожие работы на - Разработка модуля учета реализации товаров ОАО Завод пивоваренный 'Моршанский'

 

Не нашли материал для своей работы?
Поможем написать уникальную работу
Без плагиата!
Без нейросетей!