Проектирование устройства управления учебным роботом
Введение
Цель курсовой работы: развитие и закрепление навыков системного подхода к
проектированию современной микропроцессорной техники.
Роботы можно классифицировать по конструктивным признакам:
· типу исполнительных приводов - электрические, гидравлические,
пневматические;
· типу движителя - гусеничные, колесные, колесно-гусеничные,
полугусеничные, шагающие, колесно-шагающие, роторные, с петлевым, винтовым,
водометным и реактивным движителями;
· типу источников первичных управляющих сигналов - электрические
, биоэлектрические, акустические;
· способу управления - автоматические, дистанционно управляемые
(копирующие, командные, интерактивные, супервизорные, диалоговые), ручные
(шарнирно-балансирные, экзоскелетонные).
Учебный робот может быть представлен в виде совокупности трех больших
систем - транспортной, специальной и управления.
Транспортное средство состоит из ходовой части, корпуса и энергетической
установки. Система управления устанавливается внутри корпуса. Ходовая часть
мобильного робота - колесная, движение осуществляется за счет двигателей
постоянного тока.
Система управления обеспечивает управление движением и работой
технологического оборудования, а также адаптивное управление ходовой частью и
энергетической установкой с учетом взаимодействия транспортной системы с
окружающей средой.
Система управления учебным роботом включает в себя
информационно-управляющую часть: микроконтроллер, драйвер управления
двигателями постоянного тока, Bluetooth-модуль, персональный компьютер, откуда осуществляется управляющее
воздействие.
1. Анализ технического задания
Для осуществления управления учебным роботом необходимо передавать
управляющие воздействие на двигатели постоянного тока робота. Основной
характеристикой двигателя являются Uпит2,4…9 В.
Это возможно осуществить с помощью драйвера моторов L293D, который
может независимо управлять двумя электромоторами постоянного тока.
Основные характеристики драйвера моторов L293D:
· Напряжение моторов : 4,5 - 36 В;
· Выходной максимальный ток: 1.2 А на каждый канал.
Также, в качестве управляющего элемента используется микроконтроллер Atmega8a-PU. Он
функционирует на частоте 16МГц. Объем памяти достигает до 512КБ памяти Flash,
до 8КБ памяти данных, имеется интерфейсы SPI, TWI, UART .
В устройстве управления учебным роботом используется Bluetooth-модуль для осуществления передачи
данных с персонального компьютера на робота.
2.
Разработка структурной схемы устройства
Для решения задачи управления учебным роботом необходимы такие устройства
как персональный компьютер и учебным робот. Передача данных между персональным
компьютером и учебным роботом осуществляется посредством Bluetooth-модуля.
Структурная схема устройства управления учебным роботом (рисунок 1).
Рисунок 1 - Структурная схема устройства
В данной структурной схеме отображается работа микропроцессорного
устройства управления двигателями постоянного тока, где главным управляющим
элементом является микроконтроллер. С помощью персонального компьютера подаем
сигналы на микроконтроллер по Bluetooth-модулю. Микроконтроллер принимает сигналы, обрабатывает их и формирует
уже управляющие сигналы для драйвера управления. А драйвер управления напрямую
связан с двигателями постоянного тока, и он подает необходимое напряжение для
работы двигателей.
3.
Разработка схемы электрической принципиальной
Схема электрическая принципиальная определяет полный состав изделия и
дает детальное представление о принципе работы изделия. На схеме электрической
принципиальной изображают все электрические элементы и устройства, необходимые
для осуществления и контроля в изделии соответствующих электрических процессов.
Элементы изображают в виде условных графических обозначений (УГО) в
соответствии с ГОСТ.
Для разработки схемы электрической принципиальной устройства необходимы
спецификации драйвера L293D, микроконтроллера Atmega8A-PU, стабилизатора
L78L33, периферийного модуля MAX232
и Bluetooth-модуля EGBT-045MS . Из них берем стандартные схемы подключения этих
устройств.
3.1 Выбор
двигателей
В качестве объекта управления в данном курсовом проекте были выбраны
двигатели постоянного тока в соответствии с техническим заданием, установленные
в машине на радиоуправлении, приобретенной специально для выполнения данной
работы. Электродвигатель 300 коллекторный R370 6В (RSK400094).
Потребляемый ток 0.167 А, мощность 0.548 Вт. Остальные характеристики
двигателей постоянного тока приведены в приложении Б.
3.2 Выбор микроконтроллера
В качестве основного элемента получения и обработки сигналов был выбран
микроконтроллер Atmega8a-PU фирмы Atmel.
Питание микроконтроллера 5 В. Цифровые сигнальные процессоры фирмы Atmel получили широкое применение у
радиолюбителей, так как они имеют доступную цену и достаточный набор периферии.
Характеристики микроконтроллера приведены в приложении Б.
На рисунке 2 представлена цоколевка микроконтроллера Atmega8A-PU.
Рисунок 2 - Цоколевка микроконтроллера Atmega8А-PU
3.3 Выбор микросхемы и интерфейса связи
Для управления двигателями был выбран драйвер L293D.
Драйвер работает в широком диапазоне напряжений, что минимизирует риск перегрева
микросхемы. Так же он легкодоступный и имеет полный ряд функций необходимых для
выполнения данного курсового проекта.
В качестве интерфейса связи с компьютером был выбран интерфейс UART. Данный интерфейс был выбран не
случайно, потому что для передачи данных используется Bluetooth модуль, который в свою очередь
использует интерфейс UART.
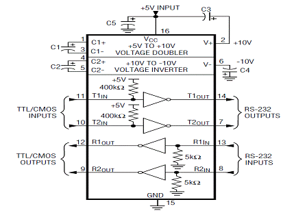
Для преобразования логических уровней RS-232 в UART используется микросхема MAX232. Скорость передачи данных - 9600
Кбит/с.
Характеристики драйвера и Bluetooth-модуля приведены в приложении Б. На рисунке 3 представлена цоколевка
драйвера L293D.
Рисунок 3 - Цоколевка драйвера L293D
На рисунке 4 представлена принципиальная схема микросхемы MAX232.
Рисунок 4 - Принципиальная схема микросхемы MAX232
3.4 Выбор стабилизатора
Для того чтобы уменьшить входное напряжение на Bluetooth модуль было
необходимо подключить стабилизатор L78L33.
На рисунке 5 представлена принципиальная схема стабилизатора L78L33.
Рисунок 5 - Принципиальная схема стабилизатора L78L33
При создании схемы электрической принципиальной подключаем
микроконтроллер, драйвер, микросхемы MAX232, стабилизатор и Bluetooth-модуль согласно их спецификации.
Полученная схема представлена в приложении А.
4. Расчет
схемы электрической принципиальной
4.1 Выбор
силового драйвера управления
В данной работе используется драйвер L293D со
следующими характеристиками:
Максимальное рабочее напряжение U=36 В;
Напряжение питания Uпит=+5 В;
Максимальный выходной ток (на один канал): I=1,2 А:
управление робот устройство программа
4.2 Расчет
резисторов
Резисторы для Bluetooth-модуля были подобраны исходя из его технической
документации: рабочее напряжение не более 3.3 В. Соответственно были выбраны
резисторы номиналом 4,7 кОм т.к. напряжение, поступающее с микроконтроллера 5
В.
Для стабильной работы светодиода так же необходимо было присоединить
резистор с сопротивлением 1 кОм.
.3 Расчет конденсаторов
Для стабилизации напряжения поступающего с источника питания были
параллельно подключены конденсаторы емкостью 36 мкФ и 100 мкФ. Чтобы уменьшить
входное напряжение на Bluetooth-модуль было необходимо подключить стабилизатор
напряжения L78L33. Для этого согласно технической документации были
подключены 2 конденсатора емкостью 0,33 мкФ и 0,1 мкФ. Конденсаторы C5-C11 взяты по рекомендациям производителя.
5. Разработка платы печатной устройства
Габариты разработанной печатной платы составляют 80*40мм. На плате
имеются 4 крепежных отверстия.
Необходимо обратить внимание на какой ток будет рассчитана та или иная
дорожка. В зависимости от этого выбирается толщина дорожки.

(1)

(2)

(3)
где
b - ширина дорожки,
ρ - удельная теплоемкость меди;
с
- удельная теплоемкость меди;
q - плотность
меди;
h - глубина
дорожки;
∆t -
оптимальный интервал температур для работы платы;
I - ток, на
который рассчитана дорожка.

;

;

.

(4)
где
t₂ - максимальная температура, при которой может
работать плата;
t₁ -
комнатная температура.

=60°-20°=40°С
Расчет
силовой цепи по максимальному току двигателя.
При
I= 0,167 A
Расчет
сигнальной цепи по максимальному току микроконтроллера.
При
I=100мА 
.
Для
платы были выбраны минимальная ширина дорожки - 0,254мм, максимальная - 0,5мм.
Исходя из расчета видно, что дорожки выдержат ток, протекающий по ним.
Разработка
конструкции устройства осуществляется на основе разработанной принципиальной
электрической.
При
конструировании печатной платы необходимо учитывать следующее.
Центры
отверстий должны располагаться в узлах координатной сетки. Каждое монтажное и
переходное отверстие должно быть охвачено контактной площадкой.
Материал
платы стеклотекстолит фольгированный СФ 2-35-1.5 по ГОСТ 10316-78.
6.
Разработка сборочного чертежа устройства
Сборочный
чертёж - вид конструкторской документации, документ, содержащий изображение сборочной
единицы и другие данные, необходимые для её сборки и контроля.
Требования
к выполнению сборочных чертежей установлены в ГОСТ 2.109 (ЕСКД. Основные
требования к чертежам).
Данный
чертеж должен содержать исчерпывающую информацию о месте установки каждого
элемента, и о способе его монтажа.
На
сборочном чертеже устройства показываем все элементы, маркировку позиционных
обозначений. Эта маркировка является условной, т.к. на самой плате она не
выполняется. Все элементы на чертеже изображаем в упрощенном виде.
На
сборочном чертеже устройства необходимо указать технические требования,
предъявляемые к установке элементов, сборке и маркировке платы, а также
показать все исполнительные, присоединительные и габаритные размеры.
Исполнительные размеры (в основном) относятся к монтируемым элементам, чтобы
показать формовку (гибку) выводов и размеры для их установки (например, высота
над платой).
Сборочный
чертеж представлен на чертеже ИГТУ421710.004СБ.
7.
Разработка алгоритма программы управления учебным роботом
Общая схема управления учебным роботом предствалена через алгоритм программы управления
двигателей постоянного тока. Общая схема алгоритма программы, представлена на
рисунке 6.
Рисунок 6 - Общая схема алгоритма программы, управления двигателями
постоянного тока
Рисунок 6 - Продолжение
8.
Разработка программы управления учебным роботом
Разработанная программа демонстрирует изученные в процессе обучения
навыки программирования микроконтроллеров. Программа осуществляет управление
учебным роботом, через управления двигателями постоянного тока.
Для запуска этой программы необходимо предварительно записать прошивку в
микроконтроллер. Затем соединить разъемы на плате с соответствующими элементами
и подать питание 5 вольт на схему. Данная программа разрабатывалась в среде AVRStudio 4.
Для создания программы были использованы следующие функции:
void InitPorts() - Инициализация портов ввода-вывода.InitTimer1() -
Инициализация таймера.InitUSART(unsigned int baud) - инициализация интерфейса
UART.USART_Transmit( unsigned char data ) - Отправка байта по
USART.USART_Transmit_str( char *str) - Отправка строки по USART.shag(char flag)
- Выполнение одного шага двигателя (одно переключение обмоток).chastota(int hz)
- Возвращает число которое нужно подставить в таймер чтоб получить заданную
частоту.poehali(int mm) - Пересчет расстояния в шаги, включение
таймера.stop(void) - остановка двигателя.
Текст программы.
#define F_CPU 8000000UL
#include <avr/io.h>
#include <stdlib.h>
#include <avr/interrupt.h>
#define NOM 4char obm_shag[4]={0b0001,0b0100,0b0010,0b1000};napr_dvig=0;
//направление движения, 0-стоим, 1,2-едемint amount_step=0; //количество шагов
/////////////////////////////////////////////////////////////////InitPorts()
{=(1 << PC4)|
(1 << PC5); // Подключаем внутренние нагрузочные
резисторы=(1<<PD7)| //разрешение первого моста
(1<<PD6)| //разрешение второго моста
(0<<PD5)| //
(1<<PD4)| //обмотки
(1<<PD3)| //
(1<<PD2)| //
(1<<PD1)| //
(0<<PD0);
}
////////////////////////////////////////////////////////////////
/////////////////////////////////////////////////////////////////
//процедура остановки двигателя
/////////////////////////////////////////////////////////////////stop(void)
{&= ~((1<<PD6)|(1<<PD7));
}
/////////////////////////////////////////////////////////////////
//Процедура обработки прерывания по Таймеру 1(TIMER1_COMPA_vect)
{(napr_dvig); //процедура одного шага двигателя
}
/////////////////////////////////////////////////////////////////main(void)
{i=0;();("sei"); // Разрешение прерываний( (PINC &
(1<<PC3)) == 0) //первая кнопка нажата
{ &= ~(0b00011010);|= 0b00000010;
}( (PINC & (1<<PC4)) == 0) //вторая кнопка нажата
{&= ~(0b00011100);|= 0b00000100;
}( (PINC & (1<<PC5)) == 0) //третья кнопка нажата
{&= ~(0b00001110);|= 0b00001000;
}( (PINC & (1<<PC6)) == 0) //четвертая кнопка нажата
{&= ~(0b00010110);|= 0b00010000;
}0;
}
Заключение
При выполнении курсового проекта были разработаны:
· конструкторская документация устройства управления учебным роботом:
¾ перечень элементов к схеме электрической принципиальной;
¾ печатная плата устройства управления учебным роботом;
¾ сборочный чертеж;
¾ спецификация к сборочному чертежу.
· схемы алгоритмов программы управления учебным роботом;
· программа управления учебным роботом.