Повышение информационной безопасности сетей стандарта IEEE 802.11, использующих протокол WEP
Введение
Системы беспроводной передачи информации существуют столько
же, сколько и сама человеческая цивилизация. Гонцы, стрелы, сигнальные костры,
телеграф, искровые передатчики, спутниковые системы связи - все это звенья
одной цепи. Изменились технологии, но суть сетей передачи оставалась неизменной
- организовать взаимодействие нескольких различных элементов так, чтобы
информация без проводов в заданное время поступала из одной точки в другую.
Однако, несмотря на почтенный возраст, беспроводные технологии в последние 10 -
15 лет развиваются чрезвычайно интенсивно, став одним из основных направлений
развития телекоммуникационной индустрии.
Разделение на проводные и беспроводные технологии передачи
информации в современном понимании началось в конце 19 века. К концу 20 века в
технологии связи возникла новая волна - цифровая обработка. Вскоре практически
любую информацию перед трансляцией, будь то речь или телевизионная картинка,
стали преобразовывать в поток нулей и единиц. Благодаря цифровой обработке все теснее
переплелись, развивавшиеся параллельно технологии телефонии и передачи данных,
чтобы с появлением пакетных сетей слиться практически воедино. Появился термин
«Мультимедия», означающий объединение самых различных информационных технологий
(голос, аудио / видео, данные) в единой технологической среде обработки и
передачи. Взрывоподобное развитие интернета лишь подтвердило тот факт, что
цифровые сети для современной цивилизации стали столь же необходимы, как
автострады, трубопроводы и линии электропередачи.
Локальные и региональные сети проникли во все сферы
человеческой деятельности, включая экономику, науку, культуру, образование,
промышленность и т.д. Технологию Ethernet (10 Мбит/с) сменили FastEthernet/GigabitEthernet (100/1000 Мбит/с), в
глобальных сетях совершился переход от неторопливой, но надежной Х.25 к FrameRelay, применению стека
протоколов TCP/IP, к технологиям ATM и GigaEthernet. Без них невозможны столь привычные сегодня
электронная почта, факсимильная и телефонная связь, доступ к удаленным базам
данных в реальном масштабе времени, службы новостей, дистанционное обучение,
телемедицина, телеконференции, телебиржи и т.д.
Бурное развитие беспроводных сетей передачи информации во
всем мире, о котором многие говорят как о беспроводной революции в области
передачи информации связано с такими их достоинствами, как:
1. Гибкость архитектуры, т.е. возможности динамического
изменения топологии сети при подключении, передвижении и отключении мобильных
пользователей без значительных потерь времени.
2. Высокая скорость передачи информации (1-10Мбит/с и
выше).
. Быстрота проектирование и развертывания.
. Высокая степень защиты от несанкционированного
доступа.
. Отказ от дорогостоящей и не всегда возможной
прокладки или аренды оптоволоконного или медного кабеля.
Беспроводная локальная сеть - это система радиодоступа,
предназначенная для обеспечения сетевого доступа посредством компьютерных
устройств вне зависимости от их месторасположения. Обычно она представляет
собой последний участок между действующей локальной сетью и группой клиентских
компьютеров, обеспечивая пользователям возможность беспроводного доступа ко
всем ресурсам и услугам корпоративной сети из любой точки здания или комплекса
зданий. Беспроводная локальная сеть может рассматриваться как «Ethernet в
эфире», поскольку, как правило, она используется в качестве продолжения
проводной локальной сети.
Цель данной работы - модернизация существующего
криптоалгоритма RC4, при помощи R-блоков. Протокол WEP, в ядре которого лежит данный криптоалгоритм, не
может гарантировать безопасную передачу данных, так как в нем были обнаружены
уязвимости, из-за которых сети, использующие данный тип защиты, могли быть
скомпрометированы. Самой простой атакой на WEPявляется атака прямым
перебором. Существуют и другие криптографические атаки, такие как повторное
использование гаммы, слабые векторы инициализации, и дешифрование по таблицами
таких инициализирующих векторов. Пример атаки на протокол WEP представлен в одном из
разделов работы. Таким образом, WEP не удалось обеспечить сетям стандарта IEEE 802.11 достойный уровень
безопасности.
Создание новых алгоритмов шифрования - один из методов
повышения информационной безопасности. Другой - усовершенствование
существующих, таких как RC4. В работе предложена модернизированная версия
криптоалгоритма, адаптированная нами, для использования в протоколе WEP. Была создана
программная реализация RC4 (на С), проведен ряд тестов, графических и
статистических, которые позволяют судить о качестве генерируемой
псевдослучайной последовательности.
Повышение эффективности производства, его интенсификация
неразрывно связаны с созданием здоровых и безопасных условий труда. Условие для
которых разрабатывается раздел - помещение исследовательской лаборатории. Цель
раздела «Охрана труда и безопасность в чрезвычайных ситуациях» - создание
безопасных условий труда на рабочих местах при разработке и эксплуатации
продукта проектирования путем разработки вопросов охраны труда и гражданской
обороны. В лаборатории производится работа связанная с сетевым оборудованием.
Изучение условий труда выполнялся на основе анализа системы
«Человек-Машина-Среда» в лаборатории информационных сетей связи. При выполнении
раздела «Охрана труда и безопасность в чрезвычайных ситуациях» были выявлены
ОВПФ и рассмотрено их влияние на человека. Доминирующий фактор - повышенный
уровень шума.
1. Беспроводные сети стандарта IEEE 802.11
Комитет по стандартам IEEE 802 сформировал рабочую группу по
стандартам для беспроводных локальных сетей 802.11 в 1990 году. Эта группа
занялась разработкой всеобщего стандарта для радиооборудования и сетей,
работающих на частоте 2,4 ГГц, со скоростями доступа 1 и 2 Mbps
(Megabits-per-second). Работы по созданию стандарта были завершены через 7 лет,
и в июне 1997 года была ратифицирована первая спецификация 802.11. Стандарт
IEEE 802.11 являлся первым стандартом для продуктов WLAN от независимой
международной организации, разрабатывающей большинство стандартов для проводных
сетей. Однако к тому времени заложенная первоначально скорость передачи данных
в беспроводной сети уже не удовлетворяла потребностям пользователей. Для того,
чтобы сделать технологию Wireless LAN популярной, дешёвой, а главное,
удовлетворяющей современным жёстким требованиям бизнес-приложений, разработчики
были вынуждены создать новый стандарт. В сентябре 1999 года IEEE ратифицировал
расширение предыдущего стандарта. Названное IEEE 802.11b (также известное, как
802.11 High rate), оно определяет стандарт для продуктов беспроводных сетей,
которые работают на скорости 11 Mbps (подобно Ethernet), что позволяет успешно
применять эти устройства в крупных организациях. Совместимость продуктов
различных производителей гарантируется независимой организацией, которая
называется Wireless Ethernet Compatibility Alliance (WECA). Эта организация была
создана лидерами индустрии беспроводной связи в 1999 году. В настоящее время
членами WECA являются более 80 компаний, в том числе такие известные
производители, как Cisco, Lucent, 3Com, IBM, Intel, Apple, Compaq, Dell,
Fujitsu, Siemens, Sony, AMD и пр. С продуктами, удовлетворяющими требованиям
Wi-Fi (термин WECA для IEEE 802.11b), можно ознакомиться на сайте WECA.
Потребность в беспроводном доступе к локальным сетям растёт по мере увеличения
числа мобильных устройств, таких как ноутбуки и PDA, а так же с ростом желания
пользователей быть подключенными к сети без необходимости «втыкать» сетевой
провод в свой компьютер. По прогнозам, к 2003 году в мире будет насчитываться
более миллиарда мобильных устройств, а стоимость рынка продукции WLAN к 2002
году прогнозируется более чем в 2 миллиарда долларов.
Долгое время IEEE 802.11b был распространённым стандартом, на
базе которого было построено большинство беспроводных локальных сетей. Сейчас
его место занял стандарт G, постепенно вытесняемый более совершенным N [7].
Проект стандарта IEEE 802.11g был утверждён в октябре 2002 г.
Этот стандарт предусматривает использование диапазона частот 2,4 ГГц,
обеспечивая скорость передачи 54 Мбит/с и превосходя, таким образом, стандарт
IEEE 802.11b, который обеспечивает скорость передачи 11 Мбит/с. Кроме того, он
гарантирует обратную совместимость со стандартом 802.11b. Обратная
совместимость стандарта IEEE 802.11g может быть реализована в режиме модуляции DSSS, и тогда скорость
передачи будет ограничена одиннадцатью мегабитами в секунду либо в режиме
модуляции OFDM, при котором скорость составляет 54 Мбит/с. Таким образом, данный
стандарт является наиболее приемлемым при построении беспроводных сетей.802.11n
- версия стандарта 802.11 для сетей Wi-Fi. Этот стандарт был утверждён 11
сентября 2009. Стандарт 802.11n повышает скорость передачи данных практически
вчетверо по сравнению с устройствами стандартов 802.11g (максимальная скорость
которых равна 54 МБит/с), при условии использования в режиме 802.11n с другими
устройствами 802.11n. Теоретически 802.11n способен обеспечить скорость
передачи данных до 600 Мбит/с применяя передачу данных сразу по четырем
антеннам. По одной антенне, до 150 Мбит/с. Устройства 802.11n работают в
диапазонах 2,4 - 2,5 или 5,0 ГГц. Кроме того, устройства 802,11n могут работать
в трех режимах:
1. Наследуемом (Legacy), в котором
обеспечиваются поддержка устройств 802.11b/g и 802.11a;
2. Смешанном (Mixed), в котором поддерживаются устройства 802.11 b/g, 802.11a, 802.11n;
. Чистом режиме - 802.11n (именно в этом режиме и
можно воспользоваться преимуществами повышенной скорости и увеличенной
дальностью передачи данных, обеспечиваемыми стандартом 802.11n);
Черновую версию стандарта 802.11n (DRAFT 2.0) поддерживают
многие современные сетевые устройства. Итоговая версия стандарта (DRAFT 11.0),
которая была принята 11 сентября 2009 года, обеспечивает скорость до 600
Мбит/с, Многоканальный вход / выход, известный, как MIMO и большее покрытие. На
2011 год, имеется небольшое количество устройств соответствующих финальному
стандарту. Например у компании D-LINK, основная продукция проходила
стандартизацию в 2008 году. Имеются добропорядочные компании занимающиеся
перестандартизацией основной продукции. Полноценной поддержки финального
стандарта, стоит ожидать только от продукции 2010 года.
1.1 Стандарт IEEE 802.11 и его расширение
802.11n
Как и все стандарты IEEE 802, 802.11 работает на нижних двух
уровнях модели ISO/OSI, физическом уровне и канальном уровне, рисунок 1.1.
Рисунок 1.1 - Уровни
модели ISO/OSI и их соответствие стандарту 802.11
сеть шифр питание
протокол
Любое сетевое приложение, сетевая операционная система, или
протокол (например, TCP/IP), будут так же хорошо работать в сети 802.11, как и
в сети Ethernet. Основная архитектура, особенности и службы 802.11n определяются в
первоначальном стандарте 802.11. Спецификация 802.11n затрагивает только
физический уровень, добавляя лишь более высокие скорости доступа.
1.2 Режимы работыIEEE 802.11
.11 определяет два типа оборудования - клиент, который обычно
представляет собой компьютер, укомплектованный беспроводной сетевой
интерфейсной картой (Network Interface Card, NIC), и точку доступа (Access
point, AP), которая выполняет роль моста между беспроводной и проводной сетями.
Точка доступа обычно содержит в себе приёмопередатчик, интерфейс проводной сети
(802.3), а также программное обеспечение, занимающееся обработкой данных. В
качестве беспроводной станции может выступать ISA, PCI или PC Card сетевая
карта в стандарте 802.11, либо встроенные решения, например, телефонная
гарнитура 802.11. Стандарт IEEE 802.11 определяет два режима работы сети -
режим «Ad-hoc» и клиент / сервер (или режим инфраструктуры - infrastructure
mode). В режиме клиент / сервер, рисунок 1.2, беспроводная сеть состоит из как
минимум одной точки доступа, подключенной к проводной сети, и некоторого набора
беспроводных оконечных станций. Такая конфигурация носит название базового
набора служб (Basic Service Set, BSS). Два или более BSS, образующих единую
подсеть, формируют расширенный набор служб (Extended Service Set, ESS). Так как
большинству беспроводных станций требуется получать доступ к файловым серверам,
принтерам, Интернет, доступным в проводной локальной сети, они будут работать в
режиме клиент / сервер [2].
Рисунок 1.2 - Архитектура сети «клиент / сервер»
Режим «Ad-hoc» (также называемый точка-точка, или независимый
базовый набор служб, IBSS) - это простая сеть, в которой связь между
многочисленными станциями устанавливается напрямую, без использования
специальной точки доступа (рисунок. 1.3). Такой режим полезен в том случае,
если инфраструктура беспроводной сети не сформирована (например, отель,
выставочный зал, аэропорт), либо по каким-то причинам не может быть
сформирована.
Рисунок 1.3 - Архитектура сети «Ad-hoc»
1.3 Физический уровень IEEE802.11
На физическом уровне определены два широкополосных
радиочастотных метода передачи и один - в инфракрасном диапазоне.
Радиочастотные методы работают в ISM диапазоне 2,4 ГГц и обычно используют
полосу 83 МГц от 2,400 ГГц до 2,483 ГГц. Технологии широкополосного сигнала,
используемые в радиочастотных методах, увеличивают надёжность, пропускную
способность, позволяют многим несвязанным друг с другом устройствам разделять
одну полосу частот с минимальными помехами друг для друга. Стандарт 802.11
использует метод прямой последовательности (Direct Sequence Spread Spectrum,
DSSS) и метод частотных скачков (Frequency Hopping Spread Spectrum, FHSS). Эти
методы кардинально отличаются, и несовместимы друг с другом.
Для модуляции сигнала FHSS использует технологию FrequencyShiftKeying (FSK). При работе на скорости
1 Mbps используется FSK модуляция по Гауссу второго уровня, а при работе на
скорости 2 Mbps - четвёртого уровня. Метод DSSS использует технологию модуляции
Phase Shift Keying (PSK). При этом на скорости 1 Mbps используется
дифференциальная двоичная PSK, а на скорости 2 Mbps - дифференциальная квадратичная
PSK модуляция. Заголовки физического уровня всегда передаются на скорости 1
Mbps, в то время как данные могут передаваться со скоростями 1 и 2 Mbps [7].
Метод передачи в инфракрасном диапазоне (IR)
Реализация этого метода в стандарте 802.11 основана на
излучении ИК передатчиком ненаправленного (diffuse IR) сигнала. Вместо
направленной передачи, требующей соответствующей ориентации излучателя и
приёмника, передаваемый ИК сигнал излучается в потолок. Затем происходит
отражение сигнала и его приём. Такой метод имеет очевидные преимущества по
сравнению с использованием направленных излучателей, однако есть и существенные
недостатки - требуется потолок, отражающий ИК излучение в заданном диапазоне
длин волн (850 - 950 нм); радиус действия всей системы ограничен 10 метрами.
Кроме того, ИК лучи чувствительны к погодным условиям, поэтому метод
рекомендуется применять только внутри помещений. Поддерживаются две скорости
передачи данных - 1 и 2 Mbps. На скорости 1 Mbps поток данных разбивается на
квартеты, каждый из которых затем во время модуляции кодируется в один из 16-ти
импульсов. На скорости 2 Mbps метод модуляции немного отличается - поток данных
делится на битовые пары, каждая из которых модулируется в один из четырёх
импульсов. Пиковая мощность передаваемого сигнала составляет 2 Вт [2].
Метод FHSS
При использовании метода частотных скачков полоса 2,4 ГГц
делится на 79 каналов по 1 МГц. Отправитель и получатель согласовывают схему
переключения каналов (на выбор имеется 22 таких схемы), и данные посылаются
последовательно по различным каналам с использованием этой схемы. Каждая
передача данных в сети 802.11 происходит по разным схемам переключения, а сами
схемы разработаны таким образом, чтобы минимизировать шансы того, что два
отправителя будут использовать один и тот же канал одновременно. Метод FHSS
позволяет использовать очень простую схему приёмопередатчика, однако ограничен
максимальной скоростью 2 Mbps. Это ограничение вызвано тем, что под один канал
выделяется ровно 1 МГц, что вынуждает FHSS системы использовать весь диапазон
2,4 ГГц. Это означает, что должно происходить частое переключение каналов
(например, в США установлена минимальная скорость 2,5 переключения в секунду),
что, в свою очередь, приводит к увеличению накладных расходов [2].
Метод DSSS
Метод DSSS делит диапазон 2,4 ГГц на 14 частично
перекрывающихся каналов (в США доступно только 11 каналов). Для того, чтобы
несколько каналов могли использоваться одновременно в одном и том же месте,
необходимо, чтобы они отстояли друг от друга на 25 МГц (не перекрывались), для
исключения взаимных помех. Таким образом, в одном месте может одновременно
использоваться максимум 3 канала. Данные пересылаются с использованием одного
из этих каналов без переключения на другие каналы. Чтобы компенсировать посторонние
шумы, используется 11-ти битная последовательность Баркера, когда каждый бит
данных пользователя преобразуется в 11 бит передаваемых данных. Такая высокая
избыточность для каждого бита позволяет существенно повысить надёжность
передачи, при этом значительно снизив мощность передаваемого сигнала. Даже если
часть сигнала будет утеряна, он в большинстве случаев всё равно будет
восстановлен. Тем самым минимизируется число повторных передач данных [2].
1.4 Изменения, внесённые в IEEE 802.11b
Стандарт 802.11n повышает скорость
передачи данных практически вчетверо по сравнению с устройствами стандартов
802.11g (максимальная скорость которых равна 54 Мбит/с), при условии
использования в режиме 802.11n с другими устройствами 802.11n. Теоретически
802.11n способен обеспечить скорость передачи данных до 600 Мбит/с (стандарт
IEEE 802.11ac до 1.3 Гбит/с), применяя передачу данных сразу по четырем
антеннам. По одной антенне - до 150 Мбит/с. Устройства 802.11n работают в
диапазонах 2,4-2,5 или 5,0 ГГц.
Кроме того, устройства 802.11n могут
работать в трёх режимах:
. наследуемом (Legacy), в котором
обеспечивается поддержка устройств 802.11b/g и 802.11a;
. смешанном (Mixed), в котором
поддерживаются устройства 802.11b/g, 802.11a и 802.11n;
. «чистом» режиме - 802.11n (именно
в этом режиме и можно воспользоваться преимуществами повышенной скорости и
увеличенной дальностью передачи данных, обеспечиваемыми стандартом 802.11n).
Черновую версию стандарта 802.11n (DRAFT
2.0) поддерживают многие современные сетевые устройства. Итоговая версия
стандарта (DRAFT 11.0), которая была принята 11 сентября 2009 года,
обеспечивает скорость до 600 Мбит/с, Многоканальный вход / выход, известный,
как MIMO и большее покрытие. На 2011 год, имеется небольшое количество
устройств соответствующих финальному стандарту. Например у компании D-LINK,
основная продукция проходила стандартизацию в 2008 году. Существуют
добропорядочные компании, занимающиеся перестандартизацией основной продукции.
Полноценной поддержки финального стандарта стоит ожидать только от продукции
2010 года. Реальная скорость передачи данных всегда меньше канальной скорости.
Для WiFi реальная скорость передачи данных обычно отличается более чем в два
раза в меньшую сторону. Кроме того, существует еще несколько факторов, ограничивающих
реальную пропускную способность:
. Канал всегда делится между
клиентами;
. Точка доступа всегда
подстраивается под самого «плохого» клиента, у которого хуже сигнал, более
старый стандарт (a/b/g) и т.д.;
. Наличие помех (работающие рядом
точки доступа, микроволновые печи);
Стоит отметить, что непересекающихся
каналов, которые не мешают друг другу, на частоте 2,4ГГц всего три (например,
1-й, 6-й и 11-й). То есть, если у соседа за стеной работает точка доступа на
1-м канале, а у вас дома на 3-м, то эти точки доступа будут мешать друг другу,
тем самым уменьшая скорость передачи данных.
Устройства стандарта 802.11n могут
работать в одном из двух диапазонов - 2,4 или 5 ГГц. Это намного повышает
гибкость их применения, позволяя отстраиваться от источников радиочастотных
помех. При выборе подходящей системы ИТ-специалистам следует иметь в виду, что
практически все клиенты 802.11n на основе CardBus и ExpressCard пока рассчитаны
только на диапазон 2,4 ГГц, но несколько встраиваемых адаптеров и плат типоразмера
mini-PCI способны поддерживать оба. Спецификация 802.11n предусматривает
использование как стандартных каналов шириной 20 МГц, так и широкополосных - на
40 МГц с более высокой пропускной способностью. Проект её версии 2.0
рекомендует применять 40-мегагерцовые каналы только в диапазоне 5 ГГц, однако
пользователи многих устройств такого типа получат возможность вручную
переходить на них даже в диапазоне 2,4 ГГц. Ключевой компонент стандарта
802.11n под названием MIMO (Multiple Input, Multiple Output - много входов,
много выходов) предусматривает применение пространственного мультиплексирования
с целью одновременной передачи нескольких информационных потоков по одному
каналу, а также многолучевое отражение, которое обеспечивает доставку каждого
бита информации соответствующему получателю с небольшой вероятностью влияния
помех и потерь данных. Именно возможность одновременной передачи и приема
данных определяет высокую пропускную способность устройств 802.11n.
Разработчики спецификации 802.11n позаботились о том, чтобы компоненты на её
базе сохраняли совместимость с устройствами стандарта 802.11b или 802.11g в
диапазоне 2,4 ГГц и с устройствами 802.11a - в диапазоне 5 ГГц. В новых сетях
802.11n еще долгое время будет работать множество прежних беспроводных клиентов,
так что при развертывании беспроводных ЛВС администратору следует обязательно
предусмотреть их поддержку.
1.5 Канальный (Data Link) уровень IEEE 802.11
Канальный уровень 802.11 состоит из двух подуровней:
управления логической связью (Logical Link Control, LLC) и управления доступом
к носителю (Media Access Control, MAC). 802.11 использует тот же LLC и
48-битовую адресацию, что и другие сети 802, что позволяет легко объединять
беспроводные и проводные сети, однако MAC уровень имеет кардинальные отличия.
MAC уровень 802.11 очень похож на реализованный в 802.3, где он поддерживает
множество пользователей на общем носителе, когда пользователь проверяет
носитель перед доступом к нему. Для Ethernet сетей 802.3 используется протокол
Carrier Sence Multiple Access with Collision Detection (CSMA/CD), который
определяет, как станции Ethernet получают доступ к проводной линии, и как они
обнаруживают и обрабатывают коллизии, возникающие в том случае, если несколько
устройств пытаются одновременно установить связь по сети. Чтобы обнаружить
коллизию, станция должна обладать способностью и принимать, и передавать
одновременно. Стандарт 802.11 предусматривает использование полудуплексных
приёмопередатчиков, поэтому в беспроводных сетях 802.11 станция не может обнаружить
коллизию во время передачи. Чтобы учесть это отличие, 802.11 использует
модифицированный протокол, известный как Carrier Sense Multiple Access with
Collision Avoidance (CSMA/CA), или Distributed Coordination Function (DCF).
CSMA/CA пытается избежать коллизий путём использования явного подтверждения
пакета (ACK), что означает, что принимающая станция посылает ACK пакет для
подтверждения того, что пакет получен неповреждённым./CA работает следующим
образом. Станция, желающая передавать, тестирует канал, и если не обнаружено
активности, станция ожидает в течение некоторого случайного промежутка времени,
а затем передаёт, если среда передачи данных всё ещё свободна. Если пакет
приходит целым, принимающая станция посылает пакет ACK, по приёме которого
отправителем завершается процесс передачи. Если передающая станция не получила
пакет ACK, в силу того, что не был получен пакет данных, или пришёл
повреждённый ACK, делается предположение, что произошла коллизия, и пакет
данных передаётся снова через случайный промежуток времени.
Для определения того, является ли канал свободным,
используется алгоритм оценки чистоты канала (Channel Clearance Algorithm, CCA).
Его суть заключается в измерении энергии сигнала на антенне и определения
мощности принятого сигнала (RSSI). Если мощность принятого сигнала ниже
определённого порога, то канал объявляется свободным, и MAC уровень получает
статус CTS. Если мощность выше порогового значения, передача данных
задерживается в соответствии с правилами протокола. Стандарт предоставляет ещё
одну возможность определения незанятости канала, которая может использоваться
либо отдельно, либо вместе с измерением RSSI - метод проверки несущей. Этот
метод является более выборочным, так как с его помощью производится проверка на
тот же тип несущей, что и по спецификации 802.11. Наилучший метод для
использования зависит от того, каков уровень помех в рабочей области.
Таким образом, CSMA/CA предоставляет способ разделения
доступа по радиоканалу. Механизм явного подтверждения эффективно решает проблемы
помех. Однако он добавляет некоторые дополнительные накладные расходы, которых
нет в 802.3, поэтому сети 802.11 будут всегда работать медленнее, чем
эквивалентные им Ethernet локальные сети. На рисунке 1.4 показана проблема «скрытой точки».
Рисунок 1.4 - Иллюстрация проблемы «скрытой точки»
Другая специфичная проблема MAC-уровня - это проблема
«скрытой точки», когда две станции могут обе «слышать» точку доступа, но не
могут «слышать» друг друга, в силу большого расстояния или преград. Для решения
этой проблемы в 802.11 на MAC уровне добавлен необязательный протокол Request
to Send/Clear to Send (RTS/CTS). Когда используется этот протокол, посылающая
станция передаёт RTS и ждёт ответа точки доступа с CTS. Так как все станции в
сети могут «слышать» точку доступа, сигнал CTS заставляет их отложить свои
передачи, что позволяет передающей станции передать данные и получить ACK пакет
без возможности коллизий. Так как RTS/CTS добавляет дополнительные накладные расходы
на сеть, временно резервируя носитель, он обычно используется только для
пакетов очень большого объёма, для которых повторная передача была бы слишком
дорогостоящей. Наконец, MAC уровень 802.11 предоставляет возможность расчёта
CRC и фрагментации пакетов. Каждый пакет имеет свою контрольную сумму CRC,
которая рассчитывается и прикрепляется к пакету. Здесь наблюдается отличие от
сетей Ethernet, в которых обработкой ошибок занимаются протоколы более высокого
уровня (например, TCP). Фрагментация пакетов позволяет разбивать большие пакеты
на более маленькие при передаче по радиоканалу, что полезно в очень
«заселённых» средах или в тех случаях, когда существуют значительные помехи,
так как у меньших пакетов меньше шансы быть повреждёнными. Этот метод в большинстве
случаев уменьшает необходимость повторной передачи и, таким образом,
увеличивает производительность всей беспроводной сети. MAC уровень ответственен
за сборку полученных фрагментов, делая этот процесс «прозрачным» для протоколов
более высокого уровня.
1.6 Подключение к сети
уровень 802.11 несёт ответственность за то, каким образом
клиент подключается к точке доступа. Когда клиент 802.11 попадает в зону
действия одной или нескольких точек доступа, он на основе мощности сигнала и
наблюдаемого значения количества ошибок выбирает одну из них и подключается к
ней.
Как только клиент получает подтверждение того, что он принят
точкой доступа, он настраивается на радиоканал, в котором она работает.
Время от времени он проверяет все каналы 802.11, чтобы посмотреть,
не предоставляет ли другая точка доступа службы более высокого качества. Если
такая точка доступа находится, то станция подключается к ней, перенастраиваясь
на её частоту. Это показано на рисунке 1.5
Рисунок 1.5 - Подключение к сети и иллюстрация правильного
назначения каналов для точек доступа
Переподключение обычно происходит в том случае, если станция
была физически перемещена вдаль от точки доступа, что вызвало ослабление
сигнала. В других случаях повторное подключение происходит из-за изменения
радиочастотных характеристик здания, или просто из-за большого сетевого трафика
через первоначальную точку доступа. В последнем случае эта функция протокола
известна как «балансировка нагрузки», так как её главное назначение -
распределение общей нагрузки на беспроводную сеть наиболее эффективно по всей
доступной инфраструктуре сети.
Процесс динамического подключения и переподключения позволяет
сетевым администраторам устанавливать беспроводные сети с очень широким
покрытием, создавая частично перекрывающиеся «соты». Идеальным вариантом
является такой, при котором соседние перекрывающиеся точки доступа будут
использовать разные DSSS каналы, чтобы не создавать помех в работе друг другу.
1.7 Поддержка потоковых данных
Потоковые данные, такие как видео или голос, поддерживаются в
спецификации 802.11 на MAC уровне посредством Point Coordination Function
(PCF). В противоположность Distributed Coordination Function (DCF), где
управление распределено между всеми станциями, в режиме PCF только точка
доступа управляет доступом к каналу. В том случае, если установлен BSS с
включенной PCF, время равномерно распределяется промежутками для работы в
режиме PCF и в режиме CSMA/CA. Во время периодов, когда система находится в режиме
PCF, точка доступа опрашивает все станции на предмет получения данных. На
каждую станцию выделяется фиксированный промежуток времени, по истечении
которого производится опрос следующей станции. Ни одна из станций не может
передавать в это время, за исключением той, которая опрашивается. Так как PCF
даёт возможность каждой станции передавать в определённое время, то
гарантируется максимальная латентность. Недостатком такой схемы является то,
что точка доступа должна производить опрос всех станций, что становится
чрезвычайно неэффективным в больших сетях.
1.8 Управление питанием
Дополнительно по отношению к управлению доступом к носителю,
MAC уровень 802.11 поддерживает энергосберегающие режимы для продления срока
службы батарей мобильных устройств. Стандарт поддерживает два режима
потребления энергии, называемые «режим продолжительной работы» и «сберегающий
режим». В первом случае радио всегда находится во включенном состоянии, в то
время как во втором случае радио периодически включается через определённые
промежутки времени для приёма «маячковых» сигналов, которые постоянно посылает
точка доступа. Эти сигналы включают в себя информацию относительно того, какая
станция должна принять данные. Таким образом, клиент может принять маячковый
сигнал, принять данные, а затем вновь перейти в «спящий» режим.
1.9 Безопасность 802.11
.11b обеспечивает контроль доступа на MAC уровне (второй
уровень в модели ISO/OSI), и механизмы шифрования, известные как Wired
Equivalent Privacy (WEP), целью которых является обеспечение беспроводной сети
средствами безопасности, эквивалентными средствам безопасности проводных сетей.
Когда включен WEP, он защищает только пакет данных, но не защищает заголовки
физического уровня, так что другие станции в сети могут просматривать данные,
необходимые для управления сетью. Для контроля доступа в каждую точку доступа
помещается так называемый ESSID (или WLAN Service Area ID), без знания которого
мобильная станция не сможет подключиться к точке доступа. Дополнительно точка
доступа может хранить список разрешённых MAC адресов, называемый списком
контроля доступа (Access Control List, ACL), разрешая доступ только тем
клиентам, чьи MAC адреса находятся в списке.
Для шифрования данных стандарт предоставляет возможности
шифрования с использованием алгоритма RC4 с 40-битным разделяемым ключом. После
того, как станция подключается к точке доступа, все передаваемые данные могут
быть зашифрованы с использованием этого ключа. Когда используется шифрование,
точка доступа будет посылать зашифрованный пакет любой станции, пытающейся
подключиться к ней. Клиент должен использовать свой ключ для шифрования
корректного ответа для того, чтобы аутентифицировать себя и получить доступ в
сеть. Выше второго уровня сети 802.11b поддерживают те же стандарты для контроля
доступа и шифрования (например, IPSec), что и другие сети 802 [10].
1.10 Безопасность для здоровья
Так как мобильные станции и точки доступа являются СВЧ
устройствами, у многих возникают вопросы по поводу безопасности использования
компонентов Wave LAN. Известно, что чем выше частота радиоизлучения, тем
опаснее оно для человека. В частности, известно, что если посмотреть внутрь
прямоугольного волновода, передающего сигнал частотой 10 или более ГГц,
мощностью около 2 Вт, то неминуемо произойдёт повреждение сетчатки глаза, даже
если продолжительность воздействия составит менее секунды. Антенны мобильных
устройств и точек доступа являются источниками высокочастотного излучения, и
хотя мощность излучаемого сигнала очень невелика, всё же не следует находиться
в непосредственной близости от работающей антенны. Как правило, безопасным
расстоянием является расстояние порядка десятков сантиметров от
приёмо-передающих частей. Более точное значение можно найти в руководстве к
конкретному прибору.
В настоящее время разрабатываются два конкурирующих стандарта
на беспроводные сети следующего поколения - стандарт IEEE 802.11a и европейский
стандарт HIPERLAN-2. Оба стандарта работают во втором ISM диапазоне,
использующем полосу частот в районе 5 ГГц. Заявленная скорость передачи данных
в сетях нового поколения составляет 54 Mbps.
1.11 Производители устройств 802.11n
На сегодняшний день наиболее известными и популярными
производителями на рынкебеспроводных Wi-Fi устройств являются компании Lucent (серия
ORiNOCO) и Cisco (серия Aironet). Помимо них существует достаточно большое
количество компаний, производящих 802.11n совместимое
оборудование. К их числу можно отнести такие компании, как 3Com (серия 3Com
AirConnect), Samsung, Tp-Link, D-Link, Asus Compaq, Symbol, Zoom Telephonics и пр.
2. Криптографические алгоритмы RC4 ИAES
RC4 - поточный шифр с переменным размером ключа,
разработан Р. Ривестом. В алгоритме используются два 8-разрядных счетчика Q1 и Q2 и 8-разрядный блок
замены (S-блок),
таблица замен имеет размерность 8*256 и является перестановкой (зависящей от
ключа) двоичных чисел от 0 до 255. Широко применяющийся в различных системах
защиты информации в компьютерных сетях (например, в протоколах SSL и TLS,
алгоритме безопасности беспроводных сетей WEP, для шифрования паролей в Windows NT) [1].
2.1 Описание криптоалгоритма RC4
Ядро алгоритма состоит из функции генерации ключевого потока.
Эта функция генерирует последовательность битов (ki), которая
затем объединяется с открытым текстом (mi) посредством
суммирования по модулю два. Так получается шифрограмма (ci):
(2.1)
Расшифровка заключается в регенерации этого ключевого потока (ki)
и сложении его и шифрограммы (ci) по модулю два. В силу
свойств суммирования по модулю два на выходе мы получим исходный
незашифрованный текст(mi):
(2.2)
Другая главная часть алгоритма - функция инициализации, которая
использует ключ переменной длины для создания начального состояния генератора
ключевого потока. RC4 - фактически класс алгоритмов, определяемых размером его
блока. Этот параметр n является размером слова для алгоритма. Обычно, n
= 8, но в целях анализа можно уменьшить его. Однако для повышения безопасности
необходимо увеличить эту величину. Внутреннее состояние RC4 представляется в
виде массива слов размером 2nи двух счетчиков, каждый
размером в одно слово. Массив известен как S - блок, и далее будет обозначаться как S. Он всегда
содержит перестановку 2n возможных значений слова. Два
счетчика обозначены через i и j.
Алгоритм инициализации RC4 приведен ниже. Этот алгоритм также
называется алгоритмом ключевого расписания (Key-SchedulingAlgorithm or KSA).
Этот алгоритм использует ключ, сохраненный в Key, и имеющий длину L байт.
Инициализация начинается с заполнения массива S, далее этот массив
перемешивается путем перестановок определяемых ключом. Так как только одно
действие выполняется над S, то должно выполняться утверждение, что S
всегда содержит все значения кодового слова.
Алгоритм RC4:
1. Такт работы первого счетчика:
(2.3)
2. Такт работы второго счетчика:
(2.4)
3. Ячейки таблицы замен S - блока с адресами и
обмениваются своим содержимым:
(2.5)
4.
Вычисление суммы содержимого ячеек таблицы замен S - блока с адресами и:
(2.6)
5. Считывание содержимого ячейки таблицы замен S - блока с адресом T; (2.7)
Генератор ключевого потока RC4 переставляет значения,
хранящиеся в S, и каждый раз выбирает различное значение из S в
качестве результата. В одном цикле RC4 определяется одно n-битное слово K
из ключевого потока, которое в последующем суммируется с исходным текстом для
получения зашифрованного текста. Эта часть алгоритма называется генератором
псевдослучайной последовательности (Pseudo-Random Generation Algorithm or
PRGA).
Таблица замен S - блока
медленно изменяется при использовании, при этом счетчик
обеспечивает изменение каждого элемента
таблицы,
а гарантирует, что элементы таблицы
изменяются случайным образом. На рисунке 2.1 показан алгоритм формирования
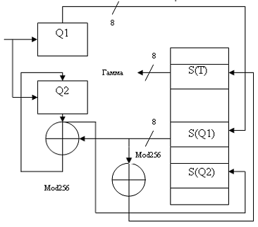
гаммыRC4.
Рисунок 2.1 - Алгоритм формирования гаммыRC4
Алгоритм разворачивания ключа
1. Запись в каждую ячейку таблицы замен S - блока ее собственного
адреса:
(2.8)
2. Заполнение байтами ключа другой 256 - байтовой
таблицы:
(2.9)
3. Инициализация индекса j:j=0
4. Перемешивание таблицы замен S - блока:
(2.10)
Рисунок 2.2 - Алгоритм инициализации замен S - блока
На рисунке 2.3 показан пример инициализации 4 - разрядного
генератора ПСП RC4 cиспользованием ключа 12 2 3 8.
Рисунок 2.3 - Последовательность переключений 4 - разрядного
генератора ПСП RC4
Можно выделить следующие положительные качества RC4:
1. Простой алгоритм, назначение каждого шага которого
объяснимо и логично;
2. Возможность изменения разрядности; например,
реализация 4 - разрядного варианта RC4 позволяет провести исчерпывающее исследование
алгоритма;
. Оригинальная процедура разворачивания ключа,
приводящая к созданию таблицы замен S - блока приемлемого качества; процедура может
использоваться в других приложениях отдельно от основного алгоритма.
2.2 Стохастическое преобразование информации. R - блоки
Эффективным средством защиты информации от случайных и
умышленных деструктивных воздействий является стохастическое преобразование
информации.
Ключевая информация R - блока - заполнение таблицы
(2.10)
размерности
, содержащей элементы GF(
), перемешанные случайным образом, т.е.
. Результат
преобразования входного n -
разрядного двоичного набора А зависит от заполнения таблицы Н и параметра
преобразования В, задающего смещение в таблице относительно ячейки, содержащей
значение А, следующим образом:
, (2.11)
где
- адрес ячейки таблицы Н, содержащей код
А, т.е.
. Другими словами, результат работы R - блока суть считывание содержимого ячейки таблицы Н,
циклически смещенной на В позиций в сторону старших адресов относительно
ячейки, содержащей код А. Для ускорения преобразования в состав R - блока вводится вспомогательный адресный массив:
(2.12)
размерности
, причем
. (2.13)
Схема одного из возможных вариантов построения блока R стохастического преобразования и его условное графическое
обозначение показан на рисунке 2.4.
Рисунок 2.4 - Логика работы R - блока
Иными словами, ячейка с адресом в массиве хранит адрес ячейки
массива 
, содержащей код
.Заслуживают внимания следующие факты:
. При
, т.е. при записи в каждую ячейку массиваAddrсобственного адреса, и
результат преобразования в точности совпадает с результатами
работы двух тактов (сложение с 4 битами ключа и замена в соответствующем узле
замены) одной секции раундовой функции стандарта криптографической защиты ГОСТ
28147 - 89.
. В частном случае при
и 
получаем классический S - блок
(блок замены) с таблицей заменH.
3. При записи в каждую ячейку массивов HbAddr ее собственного адреса получаем
классический сумматор по модулю, а значит, с полным на то основанием R - блок может быть назван стохастическим сумматором.
Ключевая информация, необходимая для работы R - блока, - содержимое
содержимое таблицы Н стохастического преобразования. Схема алгоритма замены
ключевой информации, т.е. «перемешивания» или «взбивания» таблиц Н, показана на
рисунке. Алгоритм может использоваться и для создания таблиц замен S - блоков. Каждая
очередная пара байтов
(2.14)
инициализирующей последовательности меняет местами два
соответствующих элемента массива Н, т.е. выполняется операция
, (2.15)
где H(j) -
элемент массива H, расположенный в ячейке с адресом j. Схема алгоритма формирования вспомогательного массива Addr показана на рисунке.
Возможен вариант использования R - блока, когда содержимое массива Н (а значит, и содержимое
массива Addr) зафиксировано, а ключевая информация
подается на вход В параметра преобразования. В этой ситуации для обеспечения
возможности вычисления результата преобразования «на лету» (без использования
таблиц) в качестве содержимого массива Н можно выбрать последовательные состояния
генератора ПСП, который допускает эффективную программную реализацию. Схема
алгоритма замены ключевой информации т.е. перемешивания таблиц Н, показана на
рисунке 2.5. Схема алгоритма формирования вспомогательного массива Addrпоказана на рисунке 2.6.
|
Рисунок 2.5 - Схема алгоритма перемешивания
таблицы стохастического преобразования с использованием инициализирующей ПСП.
|
Рисунок 2.6 - Схема алгоритма формирования
адресного массива Addr по известному массиву Н.
|
.3 Описание алгоритма AES
Encryption Standard (AES), также известный как Rijndael -
симметричный алгоритмблочного шифрования (размер блока 128 бит, ключ
128/192/256 бит) [9], принятый в качестве стандарта шифрования правительством
США по результатам конкурса AES. Этот алгоритм хорошо проанализирован и сейчас
широко используется, как это было с его предшественником DES. Национальный
институт стандартов и технологий США (National Institute of Standardsand
Technology, NIST) опубликовал спецификацию AES 26 ноября 2001 года после
пятилетнего периода, в ходе которого были созданы и оценены 15 кандидатур. 26
мая 2002 года AES был объявлен стандартом шифрования. По состоянию на 2009 год
AES является одним из самых распространённых алгоритмов симметричного шифрования.
Поддержка AES (итолько его) введена фирмой Intel в семейство процессоров x86
начиная с Intel Core i7-980X Extreme Edition, а затем на процессорах Sandy
Bridge.
Шифрование
AES является стандартом, основанным на алгоритме Rijndael.
Для AES длина input (блока входных данных) и State(состояния) постоянна и равна
128 бит, а длина шифроключаK составляет 128, 192, или 256 бит. При этом,
исходный алгоритм Rijndael допускает длину ключа и размер блока от 128 до 256
бит с шагом в 32 бита. Для обозначения выбранных длин input, State и Cipher Key
в байтах используется нотация Nb = 4 для input и State, Nk = 4, 6, 8 для Cipher
Key соответственно для разных длин ключей.
В начале шифрования input копируется в массив State по правилу s
[r, c] = in [r + 4c], для 
и 
. После этого к State применяется процедура AddRoundKey и затем
State проходит через процедуру трансформации(раунд) 10, 12, или 14 раз (в
зависимости от длины ключа), при этом надо учесть, что последний раунд
несколько отличается от предыдущих. В итоге, после завершения последнего раунда
трансформации, State копируется в output по правилу out [r + 4c]
= s [r, c], для 
и 
. Отдельные трансформации SubBytes, ShiftRows, MixColumns, и
AddRoundKey - обрабатывают State. Массив w - содержит key schedule.
SubBytes
Процедура SubBytes() обрабатывает каждый байт состояния,
независимо производя нелинейную замену байтов используя таблицу замен (S-box).
Такая операция обеспечивает нелинейность алгоритма шифрования. Построение S-box
состоит из двух шагов. Во-первых, производится взятие обратного числа в поле
Галуа 
. Во-вторых, к каждому байту b из которых состоит S-box
применяется следующая операция:
(2.15)
где 
, и где bi есть i-й бит b, а ci
- i-й бит константы c = 6316 = 9910 = 011000112.
Таким образом, обеспечивается защита от атак, основанных на простых
алгебраических свойствах.
ShiftRows
ShiftRows работает со строками State. При этой трансформации
строки состояния циклически сдвигаются на r байт по горизонтали, в зависимости
от номера строки. Для нулевой строки r = 0, для первой строки r = 1 Б и т.д.
Таким образом каждая колонка выходного состояния после применения процедуры
ShiftRows состоит из байтов из каждой колонки начального состояния. Для
алгоритма Rijndael паттерн смещения строк для 128- и 192-битных строк одинаков.
Однако для блока размером 256 бит отличается от предыдущих тем, что 2, 3, и 4-е
строки смещаются на 1, 3, и 4 байта, соответственно.
MixColumns
В процедуре MixColumns, четыре байта каждой колонки State
смешиваются, используя для этого обратимую линейную трансформацию. MixColumns
обрабатывает состояния по колонкам, трактуя каждую из них как полином четвёртой
степени. Над этими полиномами производится умножение в GF(28)
по модулю 
на фиксированный многочлен c(x) = 3x3
+ x2 + x + 2. Вместе с ShiftRows, MixColumns вносит
диффузию в шифры.
AddRoundKey
В процедуре AddRoundKey, RoundKey каждого раунда объединяется со State. Для каждого раунда
Roundkeyполучается из CipherKey используя процедуру KeyExpansion; каждый
RoundKey такого же размера, что и State. Процедура производит побитовый XOR
каждого байта State с каждым байтом RoundKey.
Алгоритм обработки ключа
Алгоритм обработки ключа состоит из двух процедур:
1. Алгоритм расширения ключа
2. Алгоритм выбора раундового ключа (ключа итерации)
Алгоритм
расширения ключа
AES алгоритм, используя процедуру KeyExpansion и подавая в неё
Cipher Key, K, получает ключи для всех раундов. Всего она получает Nb*(Nr + 1)
слов: изначально для алгоритма требуется набор из Nb слов, и каждому из Nr
раундов требуется Nb ключевых набора данных. Полученный массив ключей для
раундов обозначается как 
. Алгоритм KeyExpansion() показан в псевдо коде ниже. Функция
SubWord() берет четырёхбайтовое входное слово и применяет S-box к каждому из
четырёх байтов то, что получилось подается на выход. На вход RotWord() подается
слово [a0, a1, a2, a3]
которое она циклически переставляет и возвращает [a1, a2,
a3, a0]. Массив слов, слов постоянный для
данного раунда, 
, содержит значения [xi − 1,00,00,00],
где x = {02}, а xi − 1 является степенью x
в 
(i начинается с 1). Из рисунка можно увидеть, что первые Nk
слов расширенного ключа заполненны Cipher Key. В каждое последующее слово, w[i],
кладётся значение полученное при операции XOR w [i − 1] и 
, те XOR’а предыдущего и на Nk позиций раньше слов. Для слов,
позиция которых кратна Nk, перед XOR’ом к w [i-1] применяется трасформация, за
которой следует XOR с константой раунда Rcon[i]. Указанная выше трансформация
состоит из циклического сдвига байтов в слове (RotWord()), за которой следует
процедура SubWord() - то же самое, что и SubBytes(), только входные и входные
данные будут размером в слово. Важно заметить, что процедура KeyExpansion() для
256 битного Cipher Key немного отличается от тех, которые применяются для 128 и
192 битных шифроключей. Если Nk = 8 и i − 4 кратно Nk,
то SubWord() применяется к w [i − 1] до XOR’а.
3. Протоколы безопасности в сетях стандарта IEEE802.11
Беспроводные ЛВС, ввиду их широковещательной природы, требуют
реализации дополнительных механизмов для:
1. аутентификации абонентов (user authentication) с
целью предотвращения несанкционированного доступа к сетевым ресурсам;
2. обеспечения конфиденциальности данных (data privacy)
с целью обеспечения целостности и защиты при передаче по общедоступному
радиоканалу.
Стандарт IEEE 802.11 предусматривает два механизма
аутентификации беспроводных абонентов: открытую аутентификацию (open authentication) и аутентификацию
собщимключом (shared key authentication). Также широко используются два других
механизма, а именно назначение идентификатора беспроводной ЛВС (Service Set
Identifier, SSID) и аутентификация абонента поего MAC-адресу (MAC address
authentication). Ниже рассмотрены перечисленные механизмы и присущие им
недостатки [10]. Ключи шифрования WEP (Wired Equivalent Privacy) могут быть
использованы в качестве своего рода механизма ограничения доступа, поскольку
абонент, не обладающий корректным WEP-ключом не сможет ни принять, ни отправить
данные в беспроводную ЛВС. Технология шифрования WEP стандарта IEEE 802.11
оперирует ключами длиной 40 либо 104 бита. Технология WEP и присущие ей
недостатки рассмотрены в последующих разделах.
3.1 Идентификатор беспроводной ЛВС (Service Set
Identificator, SSID)
SSID представляет собой атрибут беспроводной ЛВС, позволяющий
логически отличать сети друг от друга. В общем случае, абонент беспроводной
сети должен задать у себя соответствующий SSID для того, чтобы получить доступ
к требуемой беспроводной ЛВС. SSID ни в коей мере не обеспечивает
конфиденциальность данных, равно как и не аутентифицирует абонента по отношению
к точке радиодоступа беспроводной ЛВС.
3.2 Аутентификация абонента в IEEE 802. 11
Аутентификация в стандарте IEEE 802.11 ориентирована на
аутентификацию абонентского устройства радиодоступа, а не конкретного абонента
как пользователя сетевых ресурсов. Стардарт предусматривает два режима
аутентификации: открытую и с общим ключом. Процесс аутентификации абонента
беспроводной ЛВС IEEE 802.11 состоит из следующих этапов (рисунок 3.1):
Рисунок 3.1 - Процесс аутентификации абонента IEEE 802. 11
1. Абонент (Client) посылает фрейм probe request во все
радиоканалы.
2. Каждая точка радиодоступа (access point, AP), в зоне
радиовидимости которой находится абонент, посылает в ответ фрейм probe
response.
. Абонент выбирает предпочтительную для него точку
радиодоступа и посылает в обслуживаемый ею радиоканал запрос на аутентификацию
(authentication request).
. Точка радиодоступа посылает подтверждение
аутентификации (authentication reply).
. В случае успешной аутентификации абонент посылает
точке радиодоступа association request.
. Точка радиодоступа посылает в ответ фрейм
association response.
. Абонент может теперь осуществлять обмен
пользовательским трафиком с точкой радиодоступа и проводной сетью.
3.3 Обмен фреймами Probe Requests, Probe
Responses
сеть шифр питание
протокол
При активизации беспроводной сети, абонент начинает поиск
точек радиодоступа в своей зоне радиовидимости с помощью управляющих фреймов
probe request. Фреймы probe request посылаются в каждый из радиоканалов,
поддерживаемых абонентским радиоинтерфейсом, в попытке найти все точки
радиодоступа с требуемыми клиенту идентификатором SSID и поддерживаемыми
скоростями радиообмена. Каждая точка радиодоступа из находящихся в зоне
радиовидимости абонента и удовлетворяющая запрашиваемым во фрейме probe request
параметрам отвечает фреймом probe response, содержащем синхронизирующую
информацию и данные о текущей загрузке точки радиодоступа. Абонент определяет,
с какой точкой радиодоступа он будет работать, путем сопоставления
поддерживаемых ими скоростей радиообмена и загрузки. После того, как
предпочтительная точка радиодоступа определена, абонент переходит в фазу
аутентификации.
3.4 Открытая аутентификация (Open Authentication)
Открытая аутентификация по сути не является алгоритмом
аутентификации в привычном понимании. Точка радиодоступа удовлетворит любой
запрос открытой аутентификации. На первый взгляд, использование этого алгоритма
может показаться бессмысленным, однако следует учитывать, что разработанные в
1997 году методы аутентификации IEEE 802.11 ориентированы на быстрое логическое
подключение к беспроводной ЛВС. В добавок к этому, многие IEEE
802.11-совместимые устройства представляют собой портативные блоки сбора
информации (сканеры штрих-кодов и т.п.), не имеющие достаточной процессорной
мощности, требующейся для реализации сложных алгоритмов аутентификации. В
процессе открытой аутентификации происходит обмен сообщениями двух типов:
1. Запрос аутентификации (authentication request)
2. Подтверждение аутентификации (authentication
response)
Таким образом, при открытой аутентификации возможен доступ
любого абонента к беспроводной ЛВС. Если в беспроводной ЛВС не используется
шифрование, то любой абонент, знающий идентификатор SSID точки радиодоступа,
получит доступ к сети. При использовании точками радиодоступа шифрования WEP
сами ключи шифрования становятся средством контроля доступа. Если абонент не
располагает корректным WEP-ключом, то даже в случае успешной аутентификации он
не сможет ни передавать данные через точку радиодоступа, ни расшифровывать
данные, переданные точкой радиодоступа. Алгоритм открытой аутентификации
показан на рисунке 3.2
Рисунок 3.2 - Открытая аутентификация с несовпадающими WEP
ключами
3.5 Аутентификация с общим ключом (Shared Key
Authentication)
Аутентификация с общим ключом является вторым методом
аутентификации стандарта IEEE 802.11. Аутентификация с общим ключом требует
настройки у абонента статического ключа шифрования WEP [10].
Процесс аутентификации:
1. Абонент посылает точке радиодоступа запрос
аутентификации, указывая при этом необходимость использования режима
аутентификации с общим ключом.
2. Точка радиодоступа посылает подтверждение аутентификации,
содержащее challenge text.
. Абонент шифрует challenge text своим статическим
WEP-ключом, и посылает точке радиодоступа запрос аутентификации.
. Если точка радиодоступа в состоянии успешно
расшифровать запрос аутентификации и содержащийся в нем challenge text, она
посылает абоненту подтверждение аутентификации, таким образом предоставляя
доступ к сети.
Алгоритм аутентификации с общим ключем показан на рисунке
3.3.
Рисунок 3.3 - аутентификация с общим ключом
3.6 АутентификацияпоMAC-адресу (MACAddressAuthentication)
Аутентификация абонента по его MAC-адресу не предусмотрена
стандартом IEEE 802.11, однако поддерживается многими производителями
оборудования для беспроводных ЛВС, в том числе Cisco Systems. При аутентификации
по MAC-адресу происходит сравнение MAC-адреса абонента либо с хранящимся
локально списком разрешенных адресов легитимных абонентов, либо с помощью
внешнего сервера аутентификации. Аутентификация по MAC-адресу используется в
дополнение к открытой аутентификации и аутентификации с общим ключом стандарта
IEEE 802.11 для уменьшения вероятности доступа посторонних абонентов [10].
Алгоритм аутентификации по МАС - адресу показан на рисунке 3.4
Рисунок 3.4 - Аутентификация по МАС - адресу
3.7 Уязвимость механизмов аутентификации
Идентификатор SSID регулярно передается точками радиодоступа
во фреймах beacon. Несмотря на то, что фреймы beacon играют чисто
информационную роль в радиосети, т.е. совершенно «прозрачны» для абонента,
сторонний наблюдатель в состоянии с легкостью определить SSID с помощью
анализатора трафика протокола 802.11, например Sniffer Pro Wireless. Некоторые
точки радиодоступа, в т.ч. Cisco Aironet, позволяют административно запретить
широковещательную передачу SSID внутри фреймов beacon. Однако и в этом случае
SSID можно легко определить путем захвата фреймов probe response, посылаемых
точками радиодоступа. Это показано на рисунках 3.5, 3.6.
Рисунок 3.5 - SSID в Beacon - фрейме точки радиодоступа
Рисунок 3.6 - SSID фрейме Probe Response точки радиодоступа
Идентификатор SSID не разрабатывался для использования в качестве
механизма обеспечения безопасности. В добавок к этому, отключение
широковещательной передачи SSID точками радиодоступа может серьёзно отразиться
на совместимости оборудования беспроводных ЛВС различных производителей при
использовании в одной радиосети. Вследствие этого Cisco не рекомендует
использование SSID в целях реализации режима безопасности.
Уязвимость открытой аутентификации
Открытая аутентификация не позволяет точке радиодоступа
определить, является ли абонент легитимным или нет. Это становится серьезной
брешью в системе безопасности в том случае, если в беспроводной ЛВС не
используется шифрование WEP. Cisco не рекомендует эксплуатацию беспроводных ЛВС
без шифрования WEP.
В случаях, когда использование шифрования WEP не требуется
или невозможно (например в беспроводных ЛВС публичного доступа), методы аутентификации
более высокого уровня могут быть реализованы посредством Service Selection Gateway (SSG).
Уязвимость аутентификации с общим ключом
Аутентификация с общим ключом требует настройки у абонента
статического WEP-ключа для шифрования challengetext, отправленного точкой
радиодоступа. Точка радиодоступа аутентифицирует абонента посредством
дешифрования его ответа на challenge и сравнения его с отправленным оригиналом. Обмен
фреймами, содержащими challengetext, происходит по открытому радиоканалу, а значит
подвержен атакам со стороны стороннего наблюдателя (man-in-the-middleattack). Наблюдатель может
принять как нешифрованный challengetext, так и тот же challengetext, но уже в шифрованном
виде. Шифрование WEP производится путем выполнения побитовой операции XOR над текстом сообщения и
ключевой послкдовательностью (keystream), в результате чего получается зашифрованное
сообщение (ciphertext). Важно понимать, что выполнение побитовой операции XOR над зашифрованным
сообщением и ключевой последовательностью имеет результатом текст исходного
сообщения. Таким образом, наблюдатель может легко вычислить сегмент ключевой
последовательности путем анализа фреймов в процессе аутентификации абонента.
Пример уязвимости аутентификации с общим представлен на рисунке 3.7.
Рисунок 3.7 - Уязвимость аутентификации с общим ключом
Уязвимость аутентификации по MAC - адресу
Стандарт IEEE 802.11 требует передачи MAC-адресов абонента и
точки радиодоступа в открытом виде. В результате этого в беспроводной ЛВС,
использующей аутентификацию по MAC-адресу, хакер может обмануть метод
аутентификации путём подмены своего MAC-адреса на легитимный. Подмена
MAC-адреса возможна в беспроводных адаптерах, допускающих использование
локально администрируемых MAC-адресов. Хакер может воспользоваться анализатором
трафика протокола IEEE 802.11 для выявления MAC-адресов легитимных абонентов.
3.8 Протокол WEP
Wired Equivalent Privacy (WEP) - алгоритм для
обеспечения безопасности сетей Wi-Fi. Используется для обеспечения
конфиденциальности и защиты передаваемых данных авторизированных пользователей
беспроводной сети от прослушивания. Существует две разновидности WEP: WEP-40 и
WEP-104, различающиеся только длиной ключа. В настоящее время данная технология
является устаревшей, так как ее взлом может быть осуществлен всего за несколько
минут. Тем не менее, она продолжает широко использоваться. Для безопасности в
сетях Wi-Fi рекомендуется использовать WPA. Согласно стандарту IEEE 802.11, который
определяет механизм шифрования пакетов данных, передаваемых по беспроводным
каналам, WEP состоит из пяти составляющих [1]:
1. Секретный ключ, разделяемый всеми участниками
беспроводной сети;
2. Поточный синхронный алгоритм шифрования (RC4);
. Вектор инициализации длинной 24 бита, который
добавляется к секретному ключу. WEP использует комбинацию секретного ключа и вектора
инициализации в качестве ключа шифрования для алгоритма RC4. Необходимость в
векторе инициализации обусловлена следующим. При работе протокола WEP каждый пакет данных
шифруется отдельно от других. Поэтому если использовать только секретный ключ,
то все пакеты будут шифроваться с использованием одной и той же ПСП. Это не
допустимо, и именно по этому вводится понятие вектора инициализации.
Использование различных векторов инициализации для разных пакетов позволяет
шифровать их на разных ключах шифрования (используются разные ПСП) при одном
разделяемом фиксированном секретном ключе.
. Инкапсуляция - передача вектора инициализации и
зашифрованного сообщения от отправителя к адресату. По сети передается вектор
инициализации в открытом виде и шифротекст.
. Проверка целостности. WEP использует CRC - код для проверки
целостности передаваемых сообщений. CRC - код вычисляется для открытого текста и
добавляется к нему до процедуры шифрования. WEP шифрует контрольный код
вместе с данными.
Суть протокола WEP проста. Каждый участник беспроводной сети
выполняет следующую последовательность действий. Устанавливает у себя общий
секретный ключ. Следует отметить, что в 802.11 предусмотрено наличие до четырех
секретных ключей. Размер секретного ключа может быть установлен равным 40 или
104 битам. Затем выбирает вектор инициализации размером 24 бита, добавляет его
к секретному ключу со стороны младших байтов и формирует ключ шифрования данного
пакета (размером 64 или 128 бит). В таблице показан ключ шифрования для 64 -
разрядного WEP [1].
Таблица 3.1 - Ключ шифрования RC4
|
IV
|
Секретный ключ
|
|
№байта ключа
|
0
|
1
|
2
|
3
|
4
|
5
|
6
|
7
|
|
|
|
|
|
|
|
|
|
После этого с использованием алгоритма RC4 и полученного ключа
шифрования отправитель шифрует данные с использованием ПСП, равной по длине
суммарному размеру шифруемого блока данных и CRC - кода (4 байта).
Отправитель добавляет IV в соответствующее поле в заголовке пакета и
устанавливает битовый флаг, сообщений об использовании WEP. Таким образом, вектор
инициализации передается в открытом виде. После этого пакет отправляется
получателю. На рисунке 3.8 представлена работа протокола WEP при отправке пакета.
Рисунок 3.8 - работа алгоритма WEP при отправке пакета
При обработке полученного пакета получатель проверяет,
используется ли протокол WEP, анализируя соответствующее поле в заголовке
пакета. Если этот бит установлен, то получатель извлекает IV из заголовка пакета,
добавляет его к своему секретному ключу и формирует ключ шифрования. Далее на
основе полученного ключа шифрования в соответствии с алгоритмом RC4 формируется ПСП, размер
которой равен размеру зашифрованных данных в пакете. Получатель выполняет
сложение ПСП с шифротекстом и таким образом восстанавливает открытый текст.
Наконец получатель сравнивает эталонный CRC - код, содержащийся в
пакете, с CRC - кодом, вычисленным для расшифрованного открытого текста. При
отрицательном результате сравнения пакет считается некорректным и отбрасывается.
На рисунке 3.9 представлена работа протокола WEP при получении пакета.
Рисунок 3.9 - Работа алгоритма WEP при получении пакета
Свойства протокола WEP
Свойства протокола WEP, заложенные разработчиками, следующие:
1. Разумная стойкость. По замыслу разработчиков
безопасность обусловливается сложностью полного перебора ключей шифрования. Это
в свою очередь связано с длиной секретного ключа. Однако существует атака,
которая доказывает несостоятельность этого утверждения.
2. Самосинхронизация шифра по каждому сообщению. Это
свойство является критическим для алгоритма шифрования данных на канальном
уровне, поскольку доля теряемых при передаче пакетов может быть достаточно
велика. Пакеты шифруются независимо друг от друга.
. Эффективность алгоритма и возможность его реализации
как программным, так и аппаратными средствами. Простота реализации RC4.
. Статус дополнительной возможности, что позволяет
пользователю самому решать вопрос об использовании этого алгоритма.
У протокола WEP существуют несколько известных слабостей:
1. Длина ключа 40 бит является недостаточной.
Существует новая версия протокола WEP - WEP2. Версия WEP2 имеет длину секретного
ключа 104 бита и не подвержена взлому путем полного перебора при существующем
уровне развития вычислительной техники.
2. Ограниченный размер пространства векторов
инициализации. В результате при шифровании различных пакетов повторно
используются одни и те же векторы инициализации, а следовательно, одни и те же
ключи шифрования и ПСП. Существует возможность создания словаря генерируемых
ПСП для всех векторов инициализации.
. Отсутствие механизма обмена секретным ключом,
следовательно, ключ меняется достаточно редко.
. Плохо проработанная аутентификация.
Необходимо заметить, что сам шифр RC4 является достаточно
стойким и широко применяется в силу своей простоты и эффективности. У RC4 имеются слабости
алгоритма расширения ключа - KSA (KeySchedulingAlgorithm), и при неправильном
применении криптоалгоритма эти слабости проявляются.
Эта слабость является очень серьезной, поскольку такой
вариант использования RC4 применяется в некоторых криптосистемах, не
только в WEP, а значение первого байта открытого текста часто является
какой-нибудь константой, датой, адресом или стандартным значением заголовка.
Таким образом, данная слабость RC4 позволяет реализовать атаку на протокол WEP.
Формат кадра WEP
Кадр WEP включает в себя следующие поля:
1. Незашифрованная часть
1.1
Вектор инициализации (InitializationVector) (24 бита)
1.2
Пустое место (Pad) (6 бит)
.3
Идентификатор ключа (KeyID) (2 бита)
2. Зашифрованная часть
2.1 Данные
.2 Контрольная сумма (32 бита)
3.9 ПротоколыWPA/WPA2
и WPA2 (Wi-Fi Protected Access) - представляет собой
обновленную программу сертификации устройств беспроводной связи. Технология WPA
пришла на замену технологии защиты беспроводных сетей WEP. Плюсами WPA являются
усиленная безопасность данных и ужесточенный контроль доступа к беспроводным
сетям. Немаловажной характеристикой является совместимость между множеством
беспроводных устройств как на аппаратном уровне, так и на программном. На
данный момент WPA и WPA2 разрабатываются и продвигаются организацией Wi-Fi
Alliance.
Технология WPA, призванная временно (в ожидании перехода к
802.11i)
закрыть бреши WEP, состоит из нескольких компонентов:
1. Протокол 802.1x - универсальный протокол
для аутентификации, авторизации и учета (AAA);
2. Протокол EAP - расширяемый протокол аутентификации
(Extensible Authentication Protocol);
. Протокол TKIP - протокол временнОй целостности
ключей, другой вариант перевода - протокол целостности ключей во времени
(Temporal Key Integrity Protocol);
. MIC - криптографическая проверка целостности пакетов
(Message Integrity Code)
. Протокол RADIUS;
За шифрование данных в WPA отвечает протокол TKIP, который,
хотя и использует тот же алгоритм шифрования - RC4 - что и в WEP, но в отличие
от последнего, использует динамические ключи (то есть ключи часто меняются). Он
применяет более длинный вектор инициализации и использует криптографическую
контрольную сумму (MIC) для подтверждения целостности пакетов (последняя
является функцией от адреса источника и назначения, а также поля данных). MIC
(Message Integrity Check) - механизм проверки целостности сообщений. Ее
используют для предотвращения перехвата пакетов данных, содержание которых
может быть изменено, а модифицированный пакет вновь передан по сети. MIC
построена на основе мощной математической функции, которая применяется на
стороне отправителя и получателя, после чего сравнивается результат. Если
проверка показывает на несовпадение результатов вычислений, данные считаются
ложными и пакет отбрасывается. TKIP отвечает за увеличение размера ключа с 40 до 128
бит, а также за замену одного статического ключа WEP ключами, которые
автоматически генерируются и рассылаются сервером аутентификации. Кроме того, в
TKIP используется специальная
иерархия ключей и методология управления ключами, которая убирает излишнюю
предсказуемость, которая использовалась для несанкционированного снятия защиты WEP ключей. RADIUS-протокол предназначен
для работы в связке с сервером аутентификации, в качестве которого обычно
выступает RADIUS-сервер. В этом случае беспроводные точки доступа работают в enterprise-режиме. Если в сети
отсутствует RADIUS-сервер, то роль сервера аутентификации выполняет сама точка
доступа - так называемый режим WPA-PSK (pre-sharedkey, общий ключ). В этом режиме в настройках всех
точек доступа заранее прописывается общий ключ. Он же прописывается и на
клиентских беспроводных устройствах. Такой метод защиты тоже довольно секьюрен
(относительно WEP), очень не удобен с точки зрения управления. PSK-ключ требуется
прописывать на всех беспроводных устройствах, пользователи беспроводных
устройств его могут видеть. Если потребуется заблокировать доступ какому-то
клиенту в сеть, придется заново прописывать новый PSK на всех устройствах сети
и так далее. Другими словами, режим WPA-PSK подходит для домашней сети и, возможно,
небольшого офиса, но не более того.
Технология WPA являлась временной мерой до ввода в эксплуатацию
стандарта 802.11i. Часть производителей до официального принятия этого стандарта
ввели в обращение технологию WPA2, в которой в той или иной степени используются
технологии из 802.11i. Такие как использование протокола CCMP (CounterModewithCipherBlockChainingMessageAuthenticationCodeProtocol), взамен TKIP, в качестве алгоритма
шифрования там применяется усовершенствованный стандарт шифрования AES (Advanced Encryption Standard). А для управления и
распределения ключей по-прежнему применяется протокол 802.1x.
Необходимо отметить, что аутентификация происходит «на уровне
порта» - то есть пока пользователь не будет аутентифицирован, ему разрешено
посылать / принимать пакеты, касающиеся только процесса его аутентификации
(учетных данных) и не более того. И только после успешной аутентификации порт
устройства (будь то точка доступа или умный коммутатор) будет открыт и
пользователь получит доступ к ресурсам сети. Функции аутентификации возлагаются
на протокол EAP, который сам по себе является лишь каркасом для методов
аутентификации. Вся прелесть протокола в том, что его очень просто реализовать
на аутентификаторе (точке доступа), так как ей не требуется знать никаких
специфичных особенностей различных методов аутентификации. Аутентификатор
служит лишь передаточным звеном между клиентом и сервером аутентификации.
Методов аутентификации, которых существует довольно много:
1. EAP-SIM, EAP-AKA - используются в сетях GSM мобильной связи;
2. LEAP - пропреоретарный метод от Cisco systems;
. EAP-MD5 - простейший метод, аналогичный CHAP (не
стойкий);
. EAP-MSCHAP V2 - метод аутентификации на основе
логина / пароля пользователя в MS-сетях;
. EAP-TLS - аутентификация на основе цифровых
сертификатов;
. EAP-SecureID - метод на основе однократных паролей;
Кроме вышеперечисленных, следует отметить следующие два
метода, EAP-TTLS и EAP-PEAP. В отличие от предыдущих, эти два метода перед непосредственной
аутентификацией пользователя сначала образуют TLS-туннель между клиентом и
сервером аутентификации. А уже внутри этого туннеля осуществляется сама
аутентификация, с использованием как стандартного EAP (MD5, TLS), или старых не-EAP методов (PAP, CHAP, MS-CHAP, MS-CHAPv2), последние работают
только с EAP-TTLS (PEAP используется только совместно с EAP методами).
Предварительное туннелирование повышает безопасность аутентификации, защищая от
атак типа «man-in-middle», «sessionhihacking» или атаки по словарю.
Протокол PPP засветился там потому, что изначально EAP
планировался к использованию поверх PPP туннелей. Но так как использование
этого протокола только для аутентификации по локальной сети - излишняя
избыточность, EAP-сообщения упаковываются в «EAP over LAN» (EAPOL) пакеты,
которые и используются для обмена информацией между клиентом и аутентификатором
(точкой доступа). На рисунке 3.10 показана структура EAP кадра.
Рисунок 3.10 - Структура EAP кадра
Рассмотрим сам процесс аутентификации. Он состоит из
следующих стадий:
1. Клиент может послать запрос на аутентификацию
(EAP-start message) в сторону точки доступа
2. Точка доступа (Аутентификатор) в ответ посылает
клиенту запрос на идентификацию клиента (EAP-request/identity message).
Аутентификатор может послать EAP-request самостоятельно, если увидит, что
какой-либо из его портов перешел в активное состояние.
. Клиент в ответ высылает EAP-response packet с
нужными данными, который точка доступа (аутентификатор) перенаправляет в
сторону Radius-сервера (сервера аутентификации).
. Сервер аутентификации посылает аутентификатору
(точке доступа) challenge-пакет (запрос информации о подлинности клиента).
Аутентификатор пересылает его клиенту.
. Далее происходит процесс взаимной идентификации
сервера и клиента. Количество стадий пересылки пакетов туда-сюда варьируется в
зависимости от метода EAP, но для беспроводных сетей приемлема лишь «strong»
аутентификация с взаимной аутентификацией клиента и сервера (EAP-TLS, EAP-TTLS,
EAP-PEAP) и предварительным шифрованием канала связи.
. На следующий стадии, сервер аутентификации, получив
от клиента необходимую информацию, разрешает (accept) или запрещает (reject)
тому доступ, с пересылкой данного сообщения аутентификатору. Аутентификатор
(точка доступа) открывает порт для Supplicant-а, если со стороны RADIUS-сервера
пришел положительный ответ (Accept).
. Порт открывается, аутентификатор пересылает клиенту
сообщение об успешном завершении процесса, и клиент получает доступ в сеть.
. После отключения клиента, порт на точке доступа
опять переходит в состояние «закрыт».
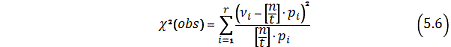
4. Атаки на протокол WEP
Для проведения атаки необходимо знание лишь первого байта
ПСП, генерируемой RC4 для любых рассматриваемых секретных ключей и IV. Это условие легко
удовлетворяется для протокола WEP и сетей RadioEthernet. Открытое значение
первого байта является первым заголовка пакета, т.е. известной и постоянной
величиной. Перехватывая зашифрованный первый байт и выполняя операцию сложения
по модулю 2 (XOR), становится известным первый байт ПСП RC4.
Первый выходной байт ПСП образуется на первом шаге работы
генератора ПСП. В качестве исходных данных для выполнения этого шага выступает
внутреннее состояние S, полученное после выполнения процедуры KSA [1].
Пусть S[A] - содержимое ячейки массива Sс адресом A. Первый выходной байт
имеет вид:
(4.1)
т.е. зависит лишь от трех специфических значений в состоянии S:
и
(4.2)
В таблице показано состояние SRC4 сразу после выполнения процедуры KSA. В этом случае на выходе RC4 будет байт Z.
Таблица 4.1 - Состояние Sпосле
процедуры KSA
|
Адрес
|
0
|
1
|
…
|
X
|
…
|
X+Y
|
…
|
|
Значение в массиве S
|
|
X
|
|
Y
|
|
Z
|
|
Как известно, KSAсостоит из
256 шагов. По мере выполнения этой процедуры, внутренний индекс i последовательно проходит значения от 0 до 255. второй
индекс jна каждом из этих шагов изменяется
псевдослучайным образом. На каждом шаге две ячейки таблицы замен S - блока обмениваются своим содержимым. Будем обозначать
256 - байтное внутреннее состояние S после i - шага KSA как
. Содержимое ячейки с адресом А в таблице
будем обозначать как
.
Утверждение 1. Если на i - м
шаге KSA выполняются условия
где
и
где
(4.3)
То такое состояние
будем называть разрешенным. В случае разрешенного состояния
первый выходной байт ПСП.
(4.4)
будет равен
(4.5)
с вероятностью более чем 5%.
Поясню утверждение 1. Рассмотрим стадию процедуры KSA, для которой справедливы три утверждения:
(4.6)
На этом шаге мы имеем разрешенное состояние. Покажем, что с
вероятностью около 5% ни один из рассматриваемых трех элементов
и
(4.7)
не будет участвовать в любых будущих перестановках. Так как на
каждом шаге KSA происходит обмен двух байтов с индексами iи j, любой байт
внутреннего состояния Sможет
участвовать в перестановке в том случае, если на него указывает индекс i илиj. В случае
разрешенного состояния индекс i прошел соответствующие
три элемента и их перестановка возможна только из - за установки значения
второго индекса j.
Оценим вероятность того, что псевдослучайный индекс j, который может принимать N=256 значений, за оставшиеся максимум N-2 шагов не станет равным одному из трех конкретных значений.
Эта вероятность может быть оценена с помощью формулы
, что и дает нам 5%-ю вероятность.
С вероятностью не более 95% какой-либо из трех байт будет
участвовать в перестановке и, таким образом, примет случайное значение. В этом
случае первый выходной байт будет случайным с одинаковой вероятностью для всех
возможных значений, кроме рассматриваемого.
Атака строится на рассмотрении специфическихIV, для которых на некотором этапе условие
является разрешенным и значение
предоставляет атакующему информацию о секретном ключе. Анализируя
большое количество значений IV, можно
выделить истинное значение
, которое должно появляться значительно чаще, чем другие варианты.
В протоколе WEP, как было
рассмотрено выше, вектор инициализации предшествует секретной части ключа и его
длинна равна 24 разрядам (3 байтам). Для 64 - разрядной версии протокола WEP ключ шифрования состоит из IV (К[0], K[1], K[2]) и 5 байтов секретной части ключа (K[3], K[4] … K[7]). Для 128 - разрядной версии протоколаWEP (WEP2), ключ шифрования состоит из IV (К[0], K[1], K[2]) и 13 байтов секретной части ключа (K[3], K[4]… K[15]).
Предположим, что мы знаем В младших байтов секретного ключа. Таким
образом, вместе с тремя априори известными байтамиIV нам известно В+3 байта ключа шифрования (байты K[0]… K [B+2]). Это позволяет нам проделать шаги 0…В+2 KSA, поскольку для выполнения этих шагов нам
необходимо знать лишь В+3 байта ключа шифрования. После выполнения этих шагов
нам полностью известно состояние
, а также значение индексов
и
.
Попытаемся получить какую либо информацию о байте ключа K [B+3], где
для 64 - разрядной версии WEP и
для 128 - разрядной версии WEP.
Утверждение 2. Если известны байты K[0]… K [B+2] ключа шифрования и для некоторого вектора инициализации после
выполнения шагов
Выполняются два условия:
1.
2.
то после выполнения этих шагов мы можем предсказать байт K [B+3] ключа шифрования с
вероятностью более чем 5%, и он будет равен:
(4.10)
Предположим, мы имеем такой вектор инициализации, что после
выполнения шагов 0, 1, 2…В+3 выполняются условия (1) и (2). В этом случае мы
будем наблюдать разрешенное состояние и, как было показано ранее, с
вероятностью более чем 5%, последующие шаги KSA (В+4…255) не изменяет значение первого выходного байта, и он
будет равен:
Применяя условие (2), получим:
Рассмотрим подробно (В+3) - й шаг KSA. Индекс
становится равным:
(4.12)
индекс
становится равным:
(4.13)
Кроме того, на шаге В+3 происходит обмен байтов состояния S с индексами
и
:
(4.14)

(4.15)
Таким образом, на выходе формируется байт:
(4.16)
Значение
и
известны, поэтому, используя значение первого выходного байта Out, можно предсказать значение элемента
ключа:
(4.17)
здесь
означает адрес известного первого
выходного байта ПСП в состоянии
Итак, выражение (3) дает возможность при выполнении условий (1) и
(2) предсказывать
и
.
Это предсказанное значение байта ключа К [B+3] является точным в более чем 5% случаев и случайным в
оставшихся 95% случаев. Собрав и проанализировав статистику предсказаний
значений байтаК [B+3] для разных векторов инициализации,
можно найти наиболее часто встречающееся значение. Это значение с большой
вероятностью и будет реальным байтом ключа К [B+3].
Остановимся немного подробнее на выполнимости условий (1) и (2).
Эти условия относятся к шагу В+3 KSA. Этот шаг KSA не может быть выполнен при знании только
байт 0 … В+2 ключа шифрования. Вместе с тем, выполнив только В+2 шага KSA, в некоторых случаях можно с очень
большой вероятностью (более 99%) считать, что условия на (В+3) - м шаге
выполняются. Далее будет приведен определенный формат векторов инициализации,
для которых это утверждение справедливо.
Рассмотрим серию IV вида:
(B+3,0xFF, X),
где В-номер секретного байта ключа, 0xFF - 255 в шестнадцатеричной системе счисления, X-любое число.
Посмотри, как в этом случае работает алгоритм выработки ключа RC4. На шаге 0 KSA значение iустанавливается
равным 0, а счетчик j устанавливается равным B+3:
(4.19)
где l - длина ключа в байтах; после чего S[i] и S[j] меняются
местами. В таблице схематически показано внутреннее состояние RC4 после 0 - го шага KSA. В строке адреса индексами iи j обозначены
переставляемые элементы.
Таблица 4.2 - состояние S после 0
- го шага KSA
|
Адрес
|
0 (i)
|
1
|
2
|
…
|
B+3 (j)
|
…
|
|
Значение ключа шифрования (IV + SecretKey)
|
B+3
|
0xFF
|
X
|
|
K [B+3]
|
|
|
Состояние S до 0 - го шага KSA
|
0
|
1
|
2
|
|
B+3
|
|
|
Состояние S после 0 - го шага KSA
|
B+3
|
1
|
2
|
|
0
|
|
На следующем шаге (шаге 1) значение iувеличивается на 1 (i=1), а значение jостается тем же:
(4.20)
После этого S[i] и S[j] меняются местами. В таблице представлен результат 1 - го
шага KSA. В строке адреса индексами iи j обозначены
переставляемые элементы.
Таблица 4.3 - состояние S после 1
- го шага KSA
|
Адрес
|
0 (i)
|
1
|
2
|
…
|
B+3 (j)
|
…
|
|
Значение ключа шифрования (IV + SecretKey)
|
B+3
|
0xFF
|
X
|
|
K [B+3]
|
|
|
Состояние S после 0 - го шага KSA
|
B+3
|
1
|
2
|
|
0
|
|
|
Состояние S после 1 - го шага KSA
|
B+3
|
0
|
2
|
|
1
|
|
На шаге 2 значение Iстановится
равным 2, а значение счетчика
:
(4.22)
это означает, что разные IVустанавливают
jв разные состояния и, таким образом,
начиная с этого момента каждый IV действует
индивидуально. С этого момента атакующий, который знает значение Х и элементы
секретного ключа
может вычислить точное поведение KSA до момента достижения шага В+3. В этот момент известны значение
и состояние
. Если значения
и
были изменены, то следует отбросить данное IV. В противном случае jувеличивается по сравнению с предыдущим значением на
(4.24)
а iустанавливается в состояние B+3. После этого происходит перестановка S[i] и S[j]. В результате
этой перестановки местами меняются местами элемент с индексом i=B+3 и элемент с
неизвестным нам индексом j, являющийся
функцией байта ключа K [B+3]. Результат шага В+3 представлен в таблице
Таблица 4.4 - состояSпосле [B+3] - го шага KSA
|
Адрес
|
0 (i)
|
1
|
2
|
…
|
B+3 (j)
|
…
|
|
Значение ключа шифрования (IV + SecretKey)
|
B+3
|
0xFF
|
X
|
|
K [B+3]
|
|
|
Состояние S после В+3 шага KSA
|
B+3
|
0
|
S[2]
|
|
|
|
Представленный результат верен, если в шаге В+3 индекс j не принял значение 0 или
1, что вызвало бы изменение соответствующих байтов S[0] или S[1]. Это верно в более
чем 99% случаев, поскольку индекс j является псевдослучайным числом и вероятность
того, что на B+3
шаге оно не примет значение 0 или 1, равна (1-2/N), или более чем 99%.
Это состояние позволяет применить утверждение 2 и предсказать
байт ключа K[B] с вероятностью, большей
5%. Иначе говоря, зная В младших байтов секретного ключа, мы собираем пары
векторов инициализации нужного вида (B+3,0xFF, X) и соответствующих им первых байтов выходной ПСП. Применяя
утверждение 2 и формулу (3), мы собираем статистику предсказаний следующего
байта секретного ключа K[B] и на ее основе выбираем наиболее вероятный очередной байт
секретного ключа.
Для того чтобы полностью восстановить секретный ключ,
необходимо последовательно байт за байтом восстановить все байты секретного
ключа, начиная с младшего [1].
4.1 Пример восстановления байта секретного ключа
Для демонстрации недостатков протокола WEPрассмотрим, каким образом
можно восстановить ключ на небольшом примере. Предположим, что при шифровании
кадра отправитель использует секретный ключ размером 40 бит и «плохой» вектор
инициализации формата (В+3,0xFF, X), в котором В=0, т.е. мы восстанавливаем байт K [B+3]=K[3] ключа шифрования.
Секретный ключ и IVпоказаны в таблице.
Таблица 4.5 - Ключ шифрования К
|
IV
|
Секретный ключ
|
|
№байта ключа К
|
0
|
1
|
2
|
3
|
4
|
5
|
6
|
7
|
|
Значение байта ключа К
|
0x03
|
0xFF
|
0x0A
|
0xCE
|
0x2A
|
0x00
|
0xE3
|
0x01
|
Поскольку, как было показано выше, используя «плохой» IV, можно с вероятностью
более чем 5% угадать соответствующий байт ключа (в нашем случаеэто K[3]), мы специально
подобрали такой IV, при котором мы попадаем в эти 5%. Это означает, что
предполагаемый секретный байт ключа совпадает с истинным значением.
В нашем примере мы будем пытаться восстановить лишь первый
байт ключа, хотя, данный метод криптоанализа позволяет восстановить секретный
ключ полностью, если обладать достаточным количеством пакетов с «плохим» IV.
Исходные данные: известный вектор инициализации (0x03,0xFF, 0x0A) и первый байт выходной
ПСП RC4 - 0xDE.
Необходимо: предсказать неизвестный байт K[3] ключ шифрования.
Производимые действия. Поскольку мы знаем младшие три байта
ключа шифрования (IV), мы можем выполнить шаги 0,1 и 2 KSA.
После инициализации S - блока его таблица замен выглядит так, как
показано в таблице.
Таблица 4.6 - Начальное заполнение таблицы замен S - блока
|
Адрес
|
0
|
1
|
2
|
3
|
…
|
0xFF
|
|
Состояние S
|
0
|
1
|
2
|
3
|
|
0xFF
|
на шаге 0 происходит установка iв 0, счетчик jустанавливается равным 3:
(4.25)
После чего S[i] иS[j] меняются местами.
Таблица 4.7 - состояние S после
0-го KSA
|
Адрес
|
0 (i)
|
1
|
2
|
3 (j)
|
…
|
|
Состояние S до 1 шага KSA
|
0
|
1
|
2
|
3
|
|
|
Состояние S после 1 шага KSA
|
3
|
1
|
2
|
3
|
|
на шаге 1 значение iувеличивается на 1 (i=1), а значениеj остается тем же:
(4.28)
Таблица 4.8 - состояние S после
1-го KSA
|
Адрес
|
0 (i)
|
1
|
2
|
3 (j)
|
…
|
|
Состояние S до 1 шага KSA
|
3
|
1
|
2
|
0
|
|
|
Состояние S после 1 шага KSA
|
3
|
0
|
2
|
1
|
|
На шаге 2 значение i становится равным 2. а значение счетчика j - 0x0F:
(4.29)
Таблица 4.9 - состояние S после
2-го KSA
|
Адрес
|
0
|
1
|
2 (i)
|
3
|
…
|
0x0F
|
…
|
|
Состояние S до шага 2 KSA
|
3
|
0
|
2
|
1
|
|
0x0F
|
|
|
Состояние S после шага 2 KSA
|
3
|
0
|
0x0F
|
1
|
|
2
|
|
Проделав шаги 0,1 и 2 KSAпроверяем условия:
В нашем случае получим:
т.е.
Если эти условия выполняются на шаге 2, то с вероятностью более
99% они будут выполняться и на шаге 3. Это приводит к разрешенному состоянию на
шаге 3. и мы вправе применить утверждение 2 для предсказывания байта ключа K[3].
Применяя (3) находим:
(4.31)
- адрес значения 0xDEв состоянии
. Это значение не участвовало в перестановках
на шагах 0 … 2 и поэтому находится по адресу 0xDE.
Нами было получено предсказанное значение байта K[3]. Как можно видеть, предсказанное значение байта K[3] совпадает с истинным значением байта, представленным в
таблице.
Однако для восстановления байта ключа недостаточно провести
операциютолько над одним вектором инициализации, поскольку истинное значение
байта ключа совпадает с предсказанным только в 5% случаев. Необходимо собрать
статистику предсказанных вариантов байта ключа для множества векторов инициализации.
Среди этого множества вариантов нужный нам вариант будет составлять более 5%, а
каждый из остальных 255 вариантов около 0,37%. Проанализировав эту статистику и
выбрав наиболее часто встречающийся вариант, восстанавливаем очередной байт
ключа. Распределение для данного случая показано на рис. 5.1. Здесь
представлена гистограмма вариантов байта ключа K[3], собранная на всех «плохих» векторах. Видно, что байт 0хСЕ
встречается в 13 случаях (мы подробно продемонстрировали один из этих случаев
при
В то время самый часто встречающийся неправильный вариант байта K[3] был предсказан лишь в четырёх случаях.
Эта гистограмма была получена при анализе всех «плохих» IV и позволяет определить байт ключа с
вероятностью близкой к 100%. Однако на практике можно обойтись и меньшим
количеством «плохих» IV. Например, 60
«плохих» векторов инициализации достаточно для правильного восстановления
одного байта ключа с вероятностью более 50%. Следует помнить, что вероятность
правильного восстановления каждого следующего байта зависит от того, правильно
ли были предсказаны предыдущие. Ошибка при определении младших байт ключа
делает действия, связанные с восстановлением следующих байт, бессмысленными.
Рисунок 4.1 - Гистограмма распределения предсказуемых значений
байта ключа K[3]
5. Оценка качества генераторов ПСП
Генераторы ПСП являются важнейшими элементами любой системы
защиты, надежность последней в значительной степени определяется именно свойствами
используемых генераторов. Для исследования ПСП применяются две группы тестов [5]:
1. Графические тесты. Статистические свойства
последовательностей отображаются в виде графических зависимостей, по виду
которых делают выводы о свойствах исследуемой последовательности.
2. Оценочные тесты. Статистические свойства
последовательностей определяются числовыми характеристиками. На основе
оценочных критериев делаются заключения о степени близости свойств
анализируемой и истинно случайной последовательности.
5.1 Построение битовой автокорреляционной функции
Данный тест предназначен для оценки корреляции между
сдвинутыми копиями исследуемой последовательности. Может обнаруживать
зависимость между подпоследовательностями анализируемой последовательности.
Сначала исследуемая последовательность представляется в битовом виде, а затем
полученная битовая последовательность нормируется. Если - двоичная запись
исследуемой последовательности, то нормированная последовательность вычисляется
следующим образом:
,
. (5.1)
После этого вычисляются всплески корреляции:
. (5.2)
Для последовательности, чьи свойства близки к свойствам истинно
случайной последовательности, значения всплесков корреляции должны стремиться к
нулю во всех точках, кроме тех, чье значение кратно длине последовательности,
т.е. в точке 0 и в точке n, где n - длина исследуемой последовательности [5].
5.2 Графический спектральный тест
Цель теста - проверить равномерность распределения 0 и 1 в
исследуемой последовательности на основе анализа высоты выбросов преобразования
Фурье.
Пусть - двоичная последовательность длинныn. Преобразуем ее в последовательность где т.е. () Теперь применим
к x дискретное преобразование Фурье и получим
последовательность гармоник S=DTF(x). У
последовательности, чьи свойства близки к свойствам истинно случайной
последовательности, число гармоник, чьи длины значительно превышают среднюю
длину гармоники, должно стремится к 0. В противном случае последовательность не
является случайной [5].
5.3 Проверка серий
Данный тест позволяет оценить равномерность распределения символов
в исследуемой последовательности на основе анализа частоты появления нулей и
единиц и серий, состоящих из k бит.
Построение осуществляется следующим образом. Подсчитывается, сколько раз
встречаются нули, единицы, серии-двойки (00 01 10 11), серии-тройки (000, 001,
010, 011, 100, 101, 110, 111) и т.д. в битовом представлении исследуемой
последовательности. Полученные результаты представляются в графическом виде. У
последовательности, чьи статистические свойства близки к свойствам истинно
случайной последовательности, разбросы между числом появлений нулей и единиц,
между числом появлений серий-пар каждого вида и между числом появлений
серий-троек каждого вида должны стремится к нулю. В противном случае
последовательность не является случайной [5].
5.4 Тест на монотонность
Данный тест позволяет оценить равномерность распределения символов
в исследуемой последовательности на основе анализа длин участков невозростания
и неубывания элементов последовательности.
Построение производится следующим образом. Исследуемая
последовательность
графически представляется в виде следующих друг за другом
непересекающихся участков невозростания и неубывания элементов
последовательности. У последовательности, чьи статистические свойства близки к
свойствам истинно случайной последовательности, вероятность появления участка
невозростания (неубывания) определенного размера зависит от его длины: чем
больше длина, тем меньше вероятность. В противном случае последовательность не
является случайной [5].
5.5 Гистограмма распределения элементов
Данный тест позволяет оценить равномерность распределения символов
в исследуемой последовательности, а также определить частоту появления
конкретного символа.
Строится гистограмма следующим образом. В исследуемой
последовательности 
подсчитывается, сколько раз встречается каждый элемент, после
чего строится график зависимости числа появлений элементов от их численного
представления.
Для того чтобы последовательность удовлетворяла свойствам
случайности, необходимо, чтобы в ней присутствовали все возможные элементы
рассматриваемой разрядности, при этом разброс частот появления символов
стремиться к нулю. В противном случае последовательность не является случайной.
Данный тест может принести пользу также в тех случаях, когда оценивается
качество последовательности с законом распределения, отличным от равномерного,
либо последовательности, в которой некоторые символы вообще отсутствуют.
5.6 Распределение на плоскости
Данный тест предназначен для определения зависимостей между
элементами исследуемой последовательности. Построение распределения на
плоскости осуществляется следующим образом. На поле размером - разрядность
чисел исследуемой последовательности) наносятся точки с координатами 
, где 
- элементы исследуемой последовательности 
- длина последовательности.
Далее анализируется полученная картинка. Если между элементами
последовательности отсутствуют зависимости, то точки на поле расположены
хаотично. Если на поле присутствуют зависимости, наблюдаются «узоры» -
последовательность не является случайной. Для последовательностей большой длины
хорошим результатом является абсолютно черное поле.
5.7 Профиль линейной сложности
Цель теста - исследовать последовательность на случайность,
анализируя зависимость линейной сложности последовательности от ее длины.
Построение профиля линейной сложности осуществляется следующим
образом. Пусть 
- двоичная последовательность длины 
. Последовательно рассматриваются подпоследовательности
, содержащие первые 
элементов последовательности, и строится график зависимости
линейной сложности 
от длины подпоследовательности 
.
У последовательности, чьи свойства близки к свойствам истинно
случайной последовательности, линия графика должна стремиться к линии 
. В противном случае последовательность не является случайной.
5.8 Статистические тесты Кнута
В отличие от графических тестов, где результаты интерпретируются
пользователями, вследствие чего возможны различия в трактовке результатов,
оценочные тесты характеризуются тем, что они выдают численную характеристику,
которая позволяет однозначно сказать, пройден тест или нет. В табл. 6.1
приведена информация по наиболее известным подборкам статистических тестов,
применяемых для анализа генераторов, ориентированных на использование в
системах криптографической защиты.
Все тесты оцениваются при помощи критерия 
. Пусть результаты испытаний таковы, что их можно разделить на
категорий. Проводится 
независимых испытаний, где 
- достаточно большое число. Пусть 
- вероятность того, что результат испытания попадает в 
ю категорию, а 
число испытаний, которые реально попали в 
ю категорию. Сформулируем статистику:
Для оценки полученного результата используются таблицы
распределения 
. В строках этих таблиц расположены степени 
свободы, а в столбцах - вероятности 
. Смысл таблиц в следующем. Если в таблице в строке 
и колонке 
находится число 
, то это означает, что значение 
будет больше 
с вероятностью 
.
Проверка несцепленных серий
Цель теста - исследовать последовательность на случайность,
анализируя длины несцепленных серий различной длины. Пусть 
- двоичная последовательность длины 
и 
- длина серии. Подсчитывается число появлений 
всевозможных непересекающихся серий длиной 
(лишние биты отбрасываются) и вычисляется статистика:
Полученный результат анализируется при помощи критерия 
с числом степеней свободы, равным 
.
Проверка интервалов
Данный тест проверяет равномерность распределения символов в
исследуемой последовательности, анализируя длины подпоследовательностей, все
элементы которых принадлежат определенному численному интервалу. Пусть 
- последовательность 
- разрядных чисел. Пусть 
и 
- два целых числа, таких, что 
. Подсчитываются длины интервалов между числами, лежащими в
промежутке 
. После этого определяется число интервалов 
, длины 
и рассчитывается статистика:
где 
- общее число интервалов.
Полученный результат анализируется при помощи критерия 
с числом степеней свободы, равным 
.
Проверка комбинаций
Данный тест проверяет равномерность распределения символов в
исследуемой последовательности, анализируя различные комбинации чисел в
подпоследовательностях. Пусть 
- последовательность 
- разрядных чисел длины 
. Разобьем ее на последовательности длиной 
каждая (лишние биты отбрасываются). Подсчитывается число
подпоследовательностей 
, содержащих 
различных чисел, и вычисляется статистика:
где 
- числа Стирлинга.
Полученный результат анализируется при помощи критерия 
с числом степеней свободы, равным 
Тест собирателя купонов
Данный тест проверяет равномерность распределения символов в
исследуемой последовательности, анализируя различные комбинации чисел в
последовательностях.
Пусть 
- последовательность 
- разрядных чисел длины 
. Подсчитывается число
подпоследовательностей длины 
, содержащих полный набор чисел от 0 до 
, и вычисляется критерий:
где 
Полученный результат анализируется при помощи критерия 
с числом степеней свободы, равным 
.
Следует отметить, что «собиратель купонов» является специфическим
тестом и рассчитан на определенный тип последовательностей. В нем, по существу,
происходит анализ не всей последовательности целиком, а наборов по
разрядных чисел. Проще всего проходят этот тест ПСП, для
подпоследовательностей длины
которых вероятность появления каждого числа из интервала 
близка к 1.
Проверка на монотонность
Данный тест проверяет равномерность распределения символов в
исследуемой последовательности, анализируя участки невозрастания и неубывания
элементов последовательности. Пусть 
- моследовательность 
- разрядных чисел. Пусть 
, - число участков невозрастания (неубывания) длиной 
. Вычисляется статистика:
где 
.
Полученный результат анализируется при помощи критерия 
с числом степеней свободы 
Проверка корреляции
Данный тест проверяет взаимонезависимость элементов последовательности.
Пусть 
- последовательность 
- разрядных чисел 
. Вычисляется статистика:
Для любого 
значение 
должно лежать в интервале
Проверка перестановок
Данный тест проверяет равномерность распределения символов в
исследуемой последовательности, анализируя взаимное расположение чисел в
подпоследовательностях. Пусть 
последовательность 
разрядных чисел длины 
. Разобьем ее на подпоследовательности длиной 
чисел каждая (лишние биты отбрасываются). В каждой такой
подпоследовательности возможно 
Вариантов относительного расположения чисел. Подсчитывается,
сколько раз встречается каждое такое расположение 
, и вычисляется статистика:
Полученный результат анализируется при помощи критерия 
с числом степеней свободы, равным 
.
6. Модификация существующего криптоалгоритма RC4 с применением R - блоков
Для телекоммуникационных приложений предпочтительнее использовать
поточные алгоритмы. Достоинствами поточных шифров есть отсутствие лавинного
эффекта (только искажённый бит будет расшифрован неверно), предохраняют от
любых вставок и удалений шифротекста, так как они приведут к потере
синхронизации и будут обнаружены. Лавинный эффект проявляется в зависимости
всех выходных битов от каждого входного бита. В алгоритмах с несколькими
проходами лавинный эффект обычно достигается благодаря тому, что на каждом
проходе изменение одного входного бита ведёт к изменениям нескольких выходных.
Если криптографический алгоритм не обладает лавинным эффектом в достаточной
степени, криптоаналитик может сделать предположение о входной информации,
основываясь на выходной информации. Таким образом, достижение лавинного эффекта
является важной целью при разработке криптографического алгоритма. Для защиты
от фальсификации (имитации) сообщения также применяется имитовставка,
выработанная с использованием секретного элемента (ключа), известного только
отправителю и получателю. Это средство обеспечения имитозащиты в протоколах
аутентификации сообщений с доверяющими друг другу участниками - специальный
наборсимволов, который добавляется к сообщению и предназначен для обеспечения
его целостности и аутентификации источника данных. Из-за лавинного эффекта
использование блочных шифров в каналах с ошибками не эффективно, для этого
лучше подходят поточные шифры, что первоначально и было сделано в протоколе WEP, регламентирующем применение поточного
алгоритма RC4. Однако протокол WEP подвержен ряду атак, например, тем, что
описаны в разделе 4. Поэтому для повышения информационной безопасности
беспроводных сетей в новых протоколах безопасности (WPA, WPA2) был использован алгоритм Rijndael (AES). Однако возможен и другой подход к повышению информационной
безопасности беспроводных сетей - усовершенствование поточных алгоритмов, в
частности алгоритма RC4. Модификация криптографического
алгоритма RC4 выполнена с использованием R-блоков и приведена в следующем подразделе.
6.1 Алгоритм разворачивания ключа модифицированного
криптоалгоритма RC4
Нами предложена одна из возможных модернизация RC4, в основе которого лежит использование
так называемых стохастических сумматоров (R - блоков). На рисунке 6.1 приведена схема модернизированного
генератора ПСП RC4, адаптированный нами для использования в
протоколе WEP.
БлокH - регистр содержащий цифры от 0 до 255.
Алгоритм разворачивания гаммы:
. Значение первого счетчика
, подается в регистр блока H.
Другими словами блок H заполняется
числами от 0 до 255.
. На втором шаге Sr -
регистр нелинейной суммы
, инициализируется при помощи начального
значения в одном из регистров H.
. Ячейки блока замены H меняются местами
и передаються в адресный блок.
4. Ячейки адресного блока A меняются местами
.Значение ячейки этого блока является адресом ячейки блока H.
. Выполняется суммирование по модулю 256 данных с шага 3 и
данных с ячейки адресного регистра A,
определяемых значением Sr. Результаты
суммирования определяют адрес ячейки H в
которой содержится число [0:255] и формируют очередной байт гаммы.
Значение битов ключа заносится в блок H. Затем выполняется инициализация адресного регистра A согласно алгоритму
.
Рисунок 6.1 - Схема модернизированногоRC4
6.2 Оценка качества генерируемой
последовательности: графические тесты
Для оценки качества псевдослучайной последовательности
использовали графические и статистические тесты. Они были проведены в
программных средах MatLab и Mathematica. Длина исследуемой последовательности 1024 байта.
Программная реализация модифицированного шифра RC4 была создана на языке С
в среде MicrosoftVisualStudio 2010. Листинг программы в Приложении Б.
Проверка серий позволяет оценить равномерность распределения
символов в исследуемой последовательности на основе анализа частоты появления
нулей и единиц и серий, состоящих из k бит. Построение осуществляется следующим
образом. Подсчитывается, сколько раз встречаются нули, единицы, серии-двойки
(00 01 10 11), серии-тройки (000, 001, 010, 011, 100, 101, 110, 111) и т.д. в
битовом представлении исследуемой последовательности. Результаты приведены на
рисунках 6.2.1 - 6.2.3 представлены графические проверки серий (нули, единицы;
пары единиц, нулей, и их комбинации; тройки)

|
Рисунок 6.2.1 - Гистограмма распределения нулей
и единиц в исследуемой последовательности
|
|
Рисунок 6.2.2 - Гистограмма распределения
биграмм в исследуемой последовательности
|
Рисунок 6.2.3 - Гистограмма распределения триграмм в
исследуемой последовательности
Построение битовой автокорреляционной функции. Оценивает корреляцию между сдвинутыми
копиями исследуемой последовательности рисунок 6.2.4. Может обнаруживать
зависимость между подпоследовательностями анализируемой последовательности.
Сначала последовательность представляется в битовом виде, а потом нормируется

.
Рисунок 6.2.4 - график АКФ
Графический спектральный тест. Цель теста - проверить
равномерность распределения 0 и 1 в исследуемой последовательности на основе
анализа высоты выбросов преобразования Фурье. На рисунке 6.2.5 представлен
графический спектральный тест.
Рисунок 6.2.5 - Графический спектральный тест
Тест на монотонность. Данный тест позволяет оценить равномерность
распределения символов в исследуемой последовательности на основе анализа длин
участков невозолстания и неубывания элементов последовательности.
Рисунок 6.2.6 - Тест на монотонность
6.3 Оценка качества генерируемой последовательности:
статистические тесты Кнута
В состав своей подборки Д. Кнут Включил тесты, которые традиционно
применяются для исследования статистических свойств ПСП. Он предложил ряд
оригинальных алгоритмов, позволяющих значительно ускорить время выполнения
тестов. Тесты Кнута основаны на статистическом критерии
. Вычисляемое значение статистики 
сравнивается с табличными результатами, и в зависимости от
вероятности появления такой статистики делается вывод о ее качестве.
Проверка несцепленных серий
Цель теста - исследовать последовательность на случайность,
анализируя длины несцепленных серий различной длины. Пусть 
- двоичная последовательность длины 
и 
- длина серии. Подсчитывается число появлений 
всевозможных непересекающихся серий длиной 
(лишние биты отбрасываются) и вычисляется статистика (5.4)
Полученный результат анализируется при помощи критерия 
с числом степеней свободы, равным 
Тестируемая последовательность 
байта. 
Таблица 6.1 - Результаты теста «Проверка несцепленных серий»
|
Значение параметра m
|
Значение  Вероятность 
|
|
|
2
|
4,012
|
0,712
|
|
3
|
9,855
|
0,754
|
|
4
|
15,539
|
0,531
|
|
5
|
30,852
|
0,716
|
Проверка интервалов
Данный тест проверяет равномерность распределения символов в
исследуемой последовательности, анализируя длины подпоследовательностей, все
элементы которых принадлежат определенному численному интервалу. Пусть 
- последовательность 
- разрядных чисел. Пусть 
и 
- два целых числа, таких, что 
. Подсчитываются длины интервалов между числами, лежащими в
промежутке 
. После этого определяется число интервалов 
, длины 
и рассчитывается статистика (5.5) Полученный результат
анализируется при помощи критерия 
с числом степеней свободы, равным 
.
Таблица 6.2 - Результаты теста «Проверка интервалов»
|
Параметр  Параметр  Значение  Вероятность 
|
|
|
|
|
1
|
64
|
0,697
|
|
128
|
7.534
|
0,515
|
|
192
|
6,011
|
0,363
|
|
255
|
5,001
|
0,244
|
Проверка комбинаций
Данный тест проверяет равномерность распределения символов в
исследуемой последовательности, анализируя различные комбинации чисел в
подпоследовательностях. Пусть 
- последовательность 
- разрядных чисел длины 
. Разобьем ее на последовательности длиной 
каждая (лишние биты отбрасываются). Подсчитывается число подпоследовательностей

, содержащих 
различных чисел, и вычисляется статистика (5.6). Полученный
результат анализируется при помощи критерия 
с числом степеней свободы, равным 
Таблица 6.3 - Результаты теста «Проверка комбинаций»
|
Параметр  Значение  Вероятность 
|
|
|
|
3
|
4,119
|
0,239
|
|
4
|
4,660
|
0,276
|
|
5
|
5,170
|
0,339
|
|
8
|
6,781
|
0,510
|
|
16
|
6,971
|
0,531
|
|
64
|
7,655
|
0,635
|
|
128
|
9,221
|
0,781
|
Выводы
В данной дипломной работе была рассмотрена проблема
безопасности беспроводных сетей стандарта IEEE 802.11, исследованы
протоколы безопасности, как новые, так и устаревшие. В рамках дипломного
проекта была создана программная реализация модернизированного криптоалгоритма RC4, адаптированного для
использования в ядре протокола WEP. В основе модернизированного криптоалгоритма
лежит использование так называемых R - блоков. Были проведен ряд тестов
(статистические, графические) позволяющие судить о качестве криптоалгоритма.
Были получены численные результаты, благодаря которым можно судить о качестве
генерируемой криптоалгоритмом псевдослучайной последовательности. Это позволило
сделать вывод, модернизированный RC4 хорошо подходит для телекоммуникационных
приложений. Данная дипломная работа имеет высокую практическую ценность, так
как модернизированный криптоалгоритм может быть использован в беспроводных
сетях IEEE 802.11.
В разделе «Охрана труда и безопасность в чрезвычайных
ситуациях» были рассмотрены следующие пункты:
анализ условий труда;
техника безопасности;
производственная санитария и гигиена труда;
пожарная профилактика;
защита окружающей среды;
гражданская оборона.
Изучение условий труда выполнялось на основе анализа системы
«Человек-Машина-Среда» в лаборатории информационных сетей связи. При выполнении
раздела «Безопасность жизни и деятельности человека» были выявлены ОВПФ и
рассмотрено их влияние на человека. Доминирующий фактор - повышенный уровень
шума. Разработаны организационные и технические мероприятия, уменьшающие или
исключающие влияние ОВПФ на человека, создания комфортных и безопасных условий
работы. Предлагаю, в качестве звукопоглощающих покрытий использовать жесткие
минераловатные плиты «Амшгран» с воздушным зазором. Коэффициент поглощения
этого материала на средней частоте - 
. Результаты расчетов предполагают эффективность использование
этого материала и снижение уровня шума до допустимого. Определен класс
пожаровзрывоопасности помещения - П-IIа, разработаны организационные и
технические мероприятия, направленные на профилактику пожара, разработан план
эвакуации при пожаре, рассмотрены вопросы промышленной санитарии и гигиены
труда, определена наиболее вероятная чрезвычайная ситуация.
Перечень ссылок
1. Поточные шифры: Учебно - справочное издание
/ [Асосков А.В., Иванов М.А., Мирский А.А. и др.] - Москва: КУДИЦ-ОБРАЗ, 2003 -
334 с.
2. IEEE 802.11 стандарт http://www.ieee802.org/11
- режим доступа.
. Стеклов. Беркман. Телекоммуникационные
сети. - К.: Техника, 2001.
4. Rukhin A. et al. A Statistical
Test Suite for Random and Pseudorandom Number Generators for Cryptographic
Applications. - NIST Special Publication 800-22 (rev. May 15,2001).
. Теория, применение и оценка качества
генераторов псевдослучайных последовательностей: Учебно-справочное издание /
Иванов М.А., Чугунков И.В. - М.: «КУДИЦ - ОБРАЗ», 2003 - 240 с.
. Основы построения телекоммуникационных
систем и сетей: Учебник для вузов / В.В. Крухмалев, В.Н. Гордиенко, А.Д.
Моченови др.; Под ред. В.Н. Гордиенко и В.В. Крухмалев. - М.: Горячая линия -
Телеком, 2004. - 510 с.: ил.
. Компьютерные сети. Принцыпы, технологии,
протоколы. Учебное пособие. 4-ое издание. Олифер В.Г., Олифер Н.А. - Питер,
2010 - 943 с.
. Современные технологии беспроводной
связи. Издание второе. И.В. Шахнович Москва: Техносфера, 2006. - 288 с.
. Учебные материалы обучающегосяCiscoICND 1. Руководство для
студента. CiscoSystems. Fastline, 2008-984 с.
10. MATLAB 6.5 /7+Simulink 5/6. Основы применения.
Серия «библиотека профессионала» - М.: СОЛОН - Пресс, 2005 - 800 с.:ил.
. Стандарт криптографической защиты - AES. Конечные поля. Учебно -
справочное издание / [О.С. Зензин, М.А. Иванов] - Москва: КУДИЦ-ОБРАЗ, 2003 -
176 с.
. Проблемы безопасности в беспроводных ЛВС
IEEE 802.11 и решения CiscoWirelessSecuritySuitehttp://www.cisco.com/web/RU/downloads/WLANSecurity-1.2
a.pdf
. Дональд Кнут Искусство программирования,
том 1. Основныеалгоритмы 3-еизд. - М.: «Вильямс», 2006. - С. 720. - ISBN 0-201-89683-4.
. Дональд Кнут Искусство программирования,
том 2. Получисленные алгоритмы - 3-е изд. - М.: «Вильямс», 2007. - С. 832. - ISBN 0-201-89684-2.
. Основы организации сетей Cisco, том 1. -
2-е изд. М.: «Вильямс» 2004. - С. 512 - ISBN: 5-8459-0258-4
. Теоретические основы проектирования
компьютерных сетей
В.М. Вишневский М «Техносфера», 2003 г. - С. 506 - ISBN: 5-94836-011-3
17. Методичнівказівкидовиконаннярозділу
«Охоронапрацітабезпекавнадзвичайнихситуаціях» ватестаційнихроботахОКР «магістр»
/Упоряд.: Б.В. Дзюндзюк, В.А. Айвазов, Т.Є. Стиценко - Харків: ХНУРЕ, 2011.
18. Методичні вказівки до виконання розділу
«Охорона праці та безпека в надзвичайних ситуаціях» в атестаційних роботах ОКР
«магістр» /Упоряд.: Б.В. Дзюндзюк, В.А. Айвазов, Т.Є. Стиценко - Харків: ХНУРЕ,
2011.
. Охрана труда в електроустановках / Под
ред. Князевского Б.А.-М..Энергия, 1982.-319 с.
20. Сибаров Ю.Г. и др. Охрана труда в
вычислительных центрах.-М/ Машиностроение, 1985. - 185 с.
. Долин П.А. Справочник по технике
безопасности. - 5-е изд., перераб. и доп - М.: Энергоиздат, 1985. - 800 с.
22. Дзюндзюк Б.В., Іванов В.Г., Охрана труда.
Сборник задач.-Х.: НВП центр ХНУРЕ, 2006.-242 с.
23. ДСН 3.3.6.037-99. Санітарні норми виробничого
шуму, ультразвуку та інфразвуку.
24. ГОСТ 12.1.004-91. ССБТ. Пожарная
безопасность. Общие требования.
. ДСН 3.3.6.042-99. Санітарні норми
мікроклімату виробничих приміщень.
. ГОСТ 12.1.009-76.ССБТ.
Электробезопасность. Термины и определения.
. ГОСТ 12,1.019-79 ССБТ.
Электробезопасность. Общие требования.
. ГОСТ 12.2.032-78. ССБТ. Рабочее место
при выполнении работ сидя. Общие эргономические требования.
29. ДСан ПиН 3.3.2-007-98. Государственные
санитарные правила и нормы работы с визуальными дисплейными терминалами
электронно-вычислительных машин.
30. ДБН В.2.5-13-98. Інженерне обладнання
будинків і споруд. Пожежна автоматика будинків і споруд.
. Закон України «Про цивільну
оборону».
32. ДНПАОП 40.1-1.21-98. Правила безпечної
експлуатації електроустановок споживачів. (ПУЭ-85).
33. ГОСТ 12.4.113-82 ССБТ. Работы учебные
лабораторные. Общие требования безопасности.
Программная реализация модифицированного
алгоритма RC4 на языке С
typedefunsignedchar BYTE;
// Запись…write (constchar* sFileName, char*
r_buf, int nfsize)
{* fid = fopen (sFileName, «w»);(r_buf,
sizeof(char), nfsize, fid);(fid);
}
RC4_Init (BYTE* buf, BYTE* addr, BYTE* key, int
key_len)
{temp;x;y;(x = 0; x < 256; x++)[x] = x;
// инициализация (перемешивание) блока H(x = y =
0; x < 256; x++)
{= (y + key [x% key_len] + buf[x]) & 255;=
buf[x];[x] = buf[y];[y] = temp;
}
// Инициализация адресного блока(x = 0; x <
256; x++)[buf[x]] = x;
}
RC4_GetByte (BYTE* buf, BYTE* addr, int x, BYTE*
sr, BYTE out)
{temp;sr_old = *sr;
*sr = (((*sr>>1) | (*sr<<7)) + out)
& 255;
// Обмен байтов в таблице H
buf[x] = temp;
// Обмен байтов в таблице Addr= addr
[buf[x]];[buf[x]] =addr [buf[*sr]];[buf[*sr]] = temp;
// новое значение регистра Sr
*sr = buf[(addr[*sr]+buf[x])&255];
buf[(buf[x] + buf [sr_old]) & 255];
}
RC4_Gamma (BYTE* output, int len, BYTE* key, int
key_len)
{key_buf[256]; //table Hrblock_addr[256]; //table
Addr
BYTE sr = 0;rc4_x = 0;
_Init (key_buf, rblock_addr, key, key_len);
[0] = RC4_GetByte (key_buf, rblock_addr, rc4_x
& 255, &sr, 0);(rc4_x = 1; rc4_x < len; rc4_x++)[rc4_x] =
RC4_GetByte (key_buf, rblock_addr, rc4_x & 255, &sr, output [rc4_x-1]);
}