Обоснование выбора самого престижного ВУЗа г. Перми
Министерство сельского хозяйства РФ
Федеральное государственное бюджетное
образовательное
учреждение высшего профессионального
образования
«Пермская государственная
сельскохозяйственная академия
имени академика Д.Н.Прянишникова»
Кафедра ИТАП
Контрольная работа
на тему: «Обоснование выбора самого
престижного ВУЗа г. Перми»
Выполнил: студент 4 курса
факультета заочного обучения
Специальности:
«Прикладная информатика (в экономике)»
Иванов С. П.
Проверил: ассистент
Содержание
Введение
. Выбор ЛПР
. Варианты альтернатив
. Критерии
. Модель комплексного оценивания (МКО)
. Экспертные и комплексные оценки по альтернативам
. Функции чувствительности по критериям (на примере ПГНИУ)
. Функции приведения по критериям «Возраст», «Цена обучения»,
«Расположение»
Заключение
Введение
Тема моей контрольной - Престиж ВУЗа. Престижность законченного ВУЗа, в
некоторой степени, помогает в устройстве на работу. Причем, чем выше и
престижней должность, темы выше ценится данная деталь.
Прести́ж (от фр. prestige, первоначальное
значение - обаяние, очарование, от лат. praestigium - иллюзия, обман чувств) -
известность кого-либо или чего-либо, основанная на высокой оценке и уважении в
обществе.
Итак, целью моей контрольной работы является - выбрать самый престижный
ВУЗ из семи Пермских ВУЗов:
· ПНИПУ - Пермский национальный исследовательский политехнический университет;
· ПГНИУ - Пермский государственный национальный исследовательский университет;
· ПГСХА - Пермская государственная сельскохозяйственная академияим. Д. Н. Прянишникова;
· ПГМА - Пермская государственная медицинская академия им. ак. Е.А. Вагнера;
· ПГАИК - Пермская государственная академия искусства и культуры;
· ПГПУ - Пермский Государственный Педагогический Университет;
· ПГФА - Пермская государственная фармацевтическая академия.
1. Выбор ЛПР
Прежде, чем приступать к работе, нужно выбрать ЛПР (лицо, принимающее
решение).
В качестве ЛПР я выбираю себя.
Как лицо, принимающее решение, я должен оценить выбранные ВУЗы по
некоторым критериям, и выбрать наиболее престижный.
2. Варианты альтернатив
Для моей цели исследования, я предлагаю рассмотреть 7 альтернатив:
1. ПНИПУ -
Пермский национальный исследовательский политехнический университет, бывший
ПГТУ.
2. ПГНИУ - Пермский государственный национальный исследовательский университет,
бывший ПГУ.
3.ПГСХА - Пермская государственная сельскохозяйственная академияим. Д. Н.
Прянишникова.
4. ПГМА - Пермская государственная медицинская академия им. ак. Е.А. Вагнера.
5. ПГАИК - Пермская государственная академия искусства и культуры.
6. ПГПУ - Пермский Государственный Педагогический Университет.
7. ПГФА - Пермская государственная фармацевтическая академия.
3. Критерии
Определим критерии, по которым я буду оценивать предложенные
альтернативы. Я выделил 7 основных критериев:
1. Мнение общественности. Это самый важный критерий, на котором основывается
имидж ВУЗа.
2. Узнаваемость. Известность ВУЗа также важна, от этого зависит количество
абитуриентов.
3. Возраст ВУЗа. Состоявшиеся ВУЗы, и не только, ценятся общественностью выше.
4. Преподавательский состав. Присутствие и кол-во профессоров,
докторов наук и кандидатов наук безусловно сказывается престиже ВУЗа
5. Цена обучения. По моему мнению, в России (не знаю как в других странах) чем
дороже обучение, тем престижней ВУЗ.
6. Расположение ВУЗа относительно центра города. Опять же не знаю как в других
странах, но в России ВУЗ стоящий на закоулках города, вряд ли будет считаться
престижным.
7. Связь ВУЗа с предприятиями и т.п. для устройства своих
студентов. Для
многих абитуриентов это будет довольно важным критериям, от этого все плюсы.
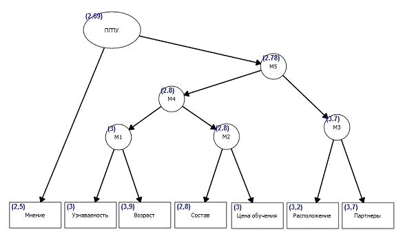
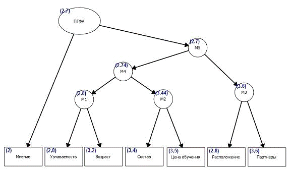
4. Модель комплексного оценивания (МКО)
учебный экспертный альтернатива престижный
Построим МКО - модель комплексного оценивания (дерево) в программном
комплексе «Бизнес-Декон» по каждой альтернативе.
Альтернатива
«ПНИПУ»
Альтернатива
«ПГНИУ»

Альтернатива
«ПГСХА»
Альтернатива
«ПГМА»

Альтернатива
«ПГАИК»
Альтернатива
«ПГПУ»

Альтернатива
«ПГФА»
Я объединил критерии Узнаваемость и Возраст, т.к. чем старше ВУЗ, тем
больше людей его знает. Я объединил критерии Состав и Цена обучения, т.к. чем
более квалифицированные преподаватели, тем лучше, значит должно быть дороже
обучение.
Я выбрал следующие матрицы сверстки:
· для матрицы М1 - поддержка развития обоих критериев:
приоритет первого критерия (в нашем случае приоритет критерия Узнаваемость);
· для матрицы М2 - поддержка развития обоих критериев:
приоритет первого критерия (в нашем случае приоритет критерия Состав);
· для матрицы М3 - поддержка развития обоих критериев:
приоритет второго критерия (в нашем случае приоритет критерия Партнеры);
· для матрицы М4 - поддержка развития обоих критериев:
равноправное развитие критериев;
· для матрицы М5 - поддержка развития обоих критериев:
приоритет первого критерия;
· для матрицы Альтернатива - поддержка развития обоих
критериев: приоритет второго критерия.
5. Экспертные и комплексные оценки по альтернативам
Можно сделать вывод, что самым престижным ВУЗом является ПНИПУ.
6. Функции чувствительности по критериям (на примере ПГНИУ)
Критерий
«Мнение»
Критерий
«Узнаваемость»
Критерий
«Возраст»
Критерий
«Состав»
Критерий
«Цена обучения»
Критерий
«Расположение»
Критерий
«Партнеры»
7. Функции приведения по критериям «Возраст», «Цена
обучения», «Расположение»
Из данной функции можно сделать вывод, что по критерию «Возраст»
наилучшими вариантом является «ПНИПУ» и «ПГМА». Это самые старые
из перечисленных ВУЗов.
Из данной функции можно сделать вывод, что по критерию «Цена обучения»
наилучшими вариантом является «ПНИПУ» и «ПГНИУ». Это самые
дорогие для обучения ВУЗы.
Из данной функции можно сделать вывод, что по критерию «Расположение»
наилучшими вариантом является «ПНИПУ». Это самый близкий к центру города
ВУЗ.
Заключение
Целью моей контрольной работы было - выбрать самый престижный ВУЗ.
Выбирал я из 7 вариантов: ПНИПУ, ПГНИУ, ПГСХА, ПГМА, ПГАИК, ПГПУ, ПГФА.
В результате работы я пришла к выводу, что наилучшей альтернативой
является ПНИПУ - Пермский национальный исследовательский политехнический
университет, бывший ПГТУ.
Во-первых, это один из самых старых учебных заведений города, один из
самых узнаваемых, и самый уважаемый.
Во-вторых, в нем работают одни из лучших преподавателей в своих
дисциплинах, с докторскими и профессорскими степенями.
И, в-третьих, он находится в культурном и деловом центре города.