Моделирование системы работы танкерного флота
Оглавление
Оглавление
Задание
Концептуальная
модель
Структура
системы
Разработка
библиотеки функциональных блоков
Структурная
модель системы
Схема модели
Описание
модели
Разработка
плана экспериментов
Результаты
имитационных экспериментов
Графики
процессов
Расчётные
характеристики
Выводы
Задание
Флот, состоящий из 15 танкеров, осуществляет перевозку сырой нефти. При
необходимости все танкеры могут быть загружены одновременно. Имеется один
разгрузочный док, с которого разгружаемая нефть поступает в хранилище, а затем
- на очистительную установку. С разгружаемого танкера нефть поступает в
хранилище с постоянной скоростью 300 тб/сут. В очистительной установке нефть
забирается из первичного хранилища и перерабатывается со скоростью 150 тб/сут.
После переработки нефть хранится в промежуточном хранилище, откуда поступает на
устройство фильтрации. Скорость фильтрации зависит от состояния фильтра. Для
нового фильтра она равна 200 тб/сут. Затем она линейно снижается за 30 сут до
100 тб/сут. Впемя замены фильтра распределено экспоненциально с мат. ожиданием
0.5 сут. После этого нефть поступает в хранилище готового продукта, из которого
расходуется в соответствии со спросом, изменяющимся циклически, и со средней
величиной 150 тб/сут.
Начальные условия имитации следующие:
первичное хранилище заполнено наполовину;
промежуточное - на 40%;
хранилище готового продукта - на 60%;
Емкость каждого хранилища - 2000 тб. Грузоподъемность танкеров 150 тб.
Время в пути груженого танкера распределено нормально с мат. ожиданием 5 дней и
среднеквадратичным отклонением 1.5 дня. Время в пути порожнего танкера
распределено нормально с мат. ожиданием 4 дня и среднеквадратичным отклонением
1 день. Время погрузки распределено равномерно на интервале от 2.9 до 3.1 дня.
Концептуальная модель
Объект: Танкер
Атрибуты:
q Номинальная грузоподъемность. Объем перевозимой нефти.
q Состояние. Определяет, находится ли танкер в доке, ожидает
разгрузку или в плавании.
Объект: Хранилище
Атрибуты:
q Емкость. Вмещаемый объем нефти.
q Уровень возобновления подачи нефти.
q Уровень возобновления откачки нефти.
q Скорость подачи. Количество нефти, подаваемое в хранилище в
единицу времени.
q Скорость откачки. Количество нефти, откачиваемое из хранилища
в единицу времени.
Объект: Перерабатывающее устройство
Атрибуты:
q Скорость переработки.
Объект: Устройство фильтрации
Атрибуты:
q Срок годности фильтра.
q Скорость фильтрации.
q Состояние. Определяет, работает ли устройство, или находится
в состоянии замены фильтра.
Структура системы
Разработка библиотеки функциональных блоков
Наименование элемента:
Танкер (Tanker).
Назначение элемента:
Моделирование работы нефтяного танкера.
Изображение элемента:
Описание входов (входных сигналов):
▫ Finish - сигнал о завершении разгрузки танкера, должен подаваться
импульс, равный по величине порядковому номеру танкера.
Описание выходов (выходных сигналов):
▫ Number - порядковый номер танкера, если танкер находится в
плавании, то сигнал равен 0;
▫ In Port -
сигнал равен 1, если танкер находится в порту (ожидает разгрузки в очереди или
разгружается), и равен 0 в противном случае (танкер в плавании).
Состояния элемента:
Элемент «танкер» может находиться в двух состояниях:
▫ танкер находится в плавании;
▫ танкер пребывает в порту (ожидает разгрузки в очереди или
разгружается).
События, на которые реагирует элемент:
Когда на вход Finish блока
подается сигнал, равный по порядковому номеру танкера, танкер переходит в
состояние «находится в плавании». В этом состоянии танкер находится на
протяжении промежутка времени, необходимого для пути до места загрузки,
загрузки и пути обратно, после чего переходит в состояние «пребывает в порту».
Алгоритм функционирования:
При переходе элемента в состояние «в плавании» генерируются 3 случайные
величины, соответствующие времени в пути до места назначения, загрузки и пути
обратно. Эти величины складываются и производится отсчет промежутка времени,
равного данной сумме. Во это время выходы Number и In Port равны 0. По истечении сего
промежутка времени элемент возвращается в состояние «в порту».
Схема модели:
Параметры, устанавливаемые пользователем:
▫ Порядковый номер танкера - уникальный номер, отличающий
данный танкер от остальных;
▫ Время до первого прибытия - начальный промежуток времени,
в который танкер будет находиться в состоянии «в плавании».
Окно установки параметров:

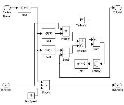
Разгрузочный док (DOC).
Назначение элемента:
Моделирует разгрузку танкера, находящегося в доке.
Изображение элемента:
Описание входов (входных сигналов):
▫ Tankers Queue - количество танкеров в порту;
▫ Out Access
- доступ к разгрузке танкера (к подаче нефти из танкера на выходной вентиль
дока);
Описание выходов (выходных сигналов):
▫ T_Finish - сигнал о
завершении разгрузки танкера (единичный импульс);
▫ Out Speed
- скорость разгрузки.
Состояния элемента:
Элемент «док» может находиться в следующих состояниях:
▫ Разгрузка танкера - когда нефть из танкера подается на
выходной вентиль дока;
▫ Простой дока - когда подача нефти не осуществляется.
События, на которые реагирует элемент:
Когда разгрузка танкера закончена (объем нефти, оставшейся в танкере
равен 0) на выход T_Finish блока подается единичный импульс.
Алгоритм функционирования:
Если в порту есть хотябы 1 танкер и есть доступ к разгрузке, то на выход Out Speed подается величина, равная заданной скорости разгрузки
танкера. В противном случае на этот выход блока подается 0.
Схема модели:
Параметры, устанавливаемые пользователем:
▫ Вместимость танкера - объем нефти, перевозимой каждым
танкером;
▫ Скорость разгрузки - величина, подаваемая на выход Out Speed при разгрузке.
Окно установки параметров:
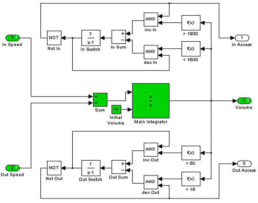
Наименование элемента:
Хранилище нефти (Storage).
Назначение элемента:
Моделирует работу хранилища нефти заданного объема.
Изображение элемента:
Описание входов (входных сигналов):
▫ In Speed
- скорость подачи нефти в хранилище;
▫ Out Speed
- скорость откачки нефти из хранилища.
Описание выходов (выходных сигналов):
▫ In Access
- доступ к подаче нефти в хранилище;
▫ Out Access
- доступ к откачке нефти из хранилища;
▫ Volume - уровень нефти в хранилище.
Состояния элемента:
▫ Хранилище закрыто для заполнения - есть доступ только к
откачке из хранилища;
▫ Хранилище закрыто для откачки - есть доступ только к
подаче нефти;
▫ Хранилище открыто - есть доступ как для подачи, так и для
откачки нефти из хранилища.
События, на которые реагирует элемент:
Если уровень нефти в хранилище превысит верхний предел, то элемент
перейдет в состояние «закрыто для заполнения». Если уровень нефти в хранилище
станет меньше нижнего предела, то элемент перейдет в состояние «закрыто для
откачки».
Алгоритм функционирования:
Из состояния «закрыто для заполнения» элемент переходит в состояние
«открыто» только после того, как уровень нефти в хранилище опустится ниже
уровня возобновления подачи, который ниже верхнего предела. Из состояния
«закрыто для откачки» элемент переходит в состояние «открыто» только после
того, как уровень нефти поднимется выше уровня возобновления откачки, который
выше нижнего предела.
Схема модели:
Параметры, устанавливаемые пользователем:
▫ Начальное заполнение - начальный уровень нефти в
хранилище.
Окно установки параметров:
Наименование элемента:
Перерабатывающее устройство (Driver);
Назначение элемента:
Имитирует работу перерабатывающего устройства, перекачивающего нефть из
первичного хранилища в промежуточное.
Изображение элемента:
моделирование
имитация функциональный эксперимент
Описание входов (входных сигналов):
▫ In Access
- доступ к поступлению нефти на вход устройства (откачки из первичного
хранилища);
▫ Out Access
- доступ к подаче нефти на выход устройства (подача нефти в промежуточное
хранилище).
Описание выходов (выходных сигналов):
▫ In Speed
- скорость поступления нефти на вход устройства;
▫ Out Speed
- скорость подачи нефти на выход устройства.
Состояния элемента:
Элемент может либо перекачивать нефть через себя с заданной скоростью,
либо простаивать из-за отсутсвия какого-либо доступа.
События, на которые реагирует элемент:
Отказ в доступе перекачки нефти с какой-либо стороны приводит к остановке
устройства Возобновление доступа с обеих сторон приводит устройство в действие.
Если устройство действует - перекачивает нефть - то скорости подач равны
заданной скорости переработки. В противном случае они равны 0.
Схема модели:
Параметры, устанавливаемые пользователем:
▫ Скорость переработки - скорость, с которой устройство
прокачивает нефть через себя.
Окно установки параметров:
Наименование элемента:
Фильтрующее устройство (Filter).
Назначение элемента:
Моделирует работу фильтрующего устройства и входящего в его состав
фильтра.
Изображение элемента:
Описание входов (входных сигналов):
▫ In Access
- доступ к поступлению нефти на вход устройства (откачки из промежуточного
хранилища);
▫ Out Access
- доступ к подаче нефти на выход устройства (подача нефти в хранилище готового
продукта).
Описание выходов (выходных сигналов):
▫ In Speed
- скорость поступления нефти на вход устройства;
▫ Out Speed
- скорость подачи нефти на выход устройства.
Состояния элемента:
▫ Готовность - устройство готово к перекачке нефти, фильтр
находится в рабочем состоянии;
▫ Замена фильтра - устройство не может перекачивать нефть
так как идет замена фильтра.
События, на которые реагирует элемент:
Устройство перекачивает нефть, если оно находится в состоянии
«готовность» и есть доступ как к подаче, так и к откачке нефти. При изменении
любого из условий устройство перестает перекачивать нефть.
Алгоритм функционирования:
При переходе в состояние «готовность» (изначально) скорость перекачки
нефти наибольшая. Затем, по мере старения фильтра она линейно снижается до
наименьшей (эти скорости определены). По истечении срока старения фильтра
элемент переходит в состояние «замена фильтра», в котором он находится
промежуток времени с продолжительностью распределенной экспоненциально. Затем
элемент вновь возвращается в состояние «готовность».
Схема модели:
Параметры, устанавливаемые пользователем:
Элемент не имеет параметров, устанавливаемых пользователем.
Структурная модель системы
Схема модели
Описание модели
В модели присутствуют 15 танкеров (Tanker 1 - Tanker
15), выходы In Port которых через сумматор подаются на вход Tankers Queue элемента «док» (DOC). Подаваемый сигнал равен количеству танкеров в порту
- разгружаемый танкер плюс ожидающие разгрузку. Вход Out Access дока соединен с выходом In Access первого (первичного) хранилища, а выход Out Speed дока соединен со входом In Speed первичного хранилища (Storage 1). Таким образом нефть из дока (с разгружаемого
танкера) поступает в хранилище. Точно так же, с помощью соединения
соответствующих друг другу входов и выходов, последовательно соеденины
первичное хранилище, перерабатывающее устройство (Driver 1), промежуточное хранилище (Storage 2), фильтрующее устройство (Filter 1) и хранилище готового продукта (Storage 3). Из последнего нефть забирается
(вход Out Speed) со скоростью, изменяющейся циклически, в
соответствии со спросом (элемент Sine Wave). Выход T_Finish дока, помноженный на максимальный порядковый номер
танкера в порту, соединен со входами Finish всех танкеров. Таким образом при поступлении сигнала о завершении
разгрузки один из танкеров будет отправлен в плавание.
Разработка плана экспериментов
По условию задачи время моделирования - 200 сут.
Эксперименты проведем со следующими значениями параметров:
o Время интегрирования 2000 (200 суток - 10 единиц в сутки);
o Шаг интегрирования - Fixed Step: 0.5;
o Метод интегрирования - Метод Эйлера;
o Время до первого прибытия танкеров от 0 до 70 (с периодом 0.5
сут);
o Вместимость танкеров - 150 (тб);
o Скорость разгрузки дока - 30 (300 тб/сут);
o Скорость переработки перерабатывающего устройства - 15 (150
тб/сут);
o Начальное заполнение первичного хранилища - 1000 (тб, 50%);
o Начальное заполнение промежуточного хранилища - 800 (тб,
40%);
o Начальное заполнение хранилища готового продукта - 1200 (тб,
60%);
Для определения интегральных характеристик системы проведем 4
имитационных прогона и в качестве конечного результата возьмем усредненные
величины.
Результаты имитационных экспериментов
Графики процессов
Расчётные характеристики
|
№ эксперимента
|
1
|
2
|
3
|
4
|
средняя величина
|
|
Среднее количество танкеров
в порту
|
5.255
|
5.521
|
5.042
|
5.454
|
5.318
|
|
Среднее время пребывания
танкера в порту
|
67.92
|
71.7
|
66.78
|
69.54
|
Выводы
При экспериментальных прогонах системы наблюдается перезагруженность
первичного хранилища. Так же остается довольно высок уровень нефти в
промежуточном хранилище. При этом хранилище готового продукта некоторую часть
времени остается почти пустым, из-за чего потребление использует свои
возможности не в полной мере. «Узким местом» системы является устройство
фильтрации, средняя скорость перекачки нефти которого недостаточна для своевременного
заполнения последнего хранилища (а соответственно и расхода из промежуточного).
Среднее количество танкеров в порту не велико, но эта величина изменяется
циклически и в некоторые моменты достигает больших значений (до 12 танкеров). С
данной задачей может справиться и меньшее количество танкеров, число 15 - более
чем достаточно.