Мобильный робот для обезвреживания взрывоопасных объектов

  • Вид работы:
    Курсовая работа (т)
  • Предмет:
    Информационное обеспечение, программирование
  • Язык:
    Русский
    ,
    Формат файла:
    MS Word
    2,04 Мб
  • Опубликовано:
    2013-06-25
Вы можете узнать стоимость помощи в написании студенческой работы.
Помощь в написании работы, которую точно примут!

Мобильный робот для обезвреживания взрывоопасных объектов

МИНИСТЕРСТВО ОБРАЗОВАНИЯ И НАУКИ РОССИЙСКОЙ ФЕДЕРАЦИИ

Федеральное государственное бюджетное образовательное учреждение высшего профессионального образования «Донской государственный технический университет»

Кафедра «Робототехника и мехатроника»




ПОЯСНИТЕЛЬНАЯЗАПИСКА

к курсовому проекту по «Проектированию мехатронных систем»

на тему: «Мобильный робот для обезвреживания взрывоопасных объектов»



Автор проекта:

Вирченко А.И.группа УМ-51

Руководитель проекта:

к.т.н., доцент Мартынов В.В.



Ростов-на-Дону

г.

Содержание

Введение

. Обзор существующих мобильных роботов для обезвреживания взрывоопасных объектов

.1 Роботы на гусеничном ходу

.2 Стационарные роботы

.3 Роботы на колёсном ходу

. Концепция построения разрабатываемого мобильного робота для обезвреживания взрывоопасных объектов

.1 Предварительные требования к основным узлам разрабатываемого мобильного робота

.2 Структурная схема устройства

. Выбор двигателей

.1 Двигатель вращения приводных колёс гусеничной платформы

.2 Двигатель вращения башни

.3 Двигатель движения пушки

.4 Двигатель насоса высокого давления воды

. Разработка основных блоков управления

.1 Разработка схемы преобразователя напряжений

.2 Выбор методов управления ДПТ

.3 Выбор драйвера для управления Н-мостом

.4 Расчёт широтно-импульсного преобразователя

.5 Алгоритм работы СУ

.6 Разработка компонентов информационной подсистемы робота

. Разработка системы управления мобильным роботом

.1 Разработка информационной подсистемы

.2 Описание выбранных датчиков

Заключение

Список использованных источников

Введение

В виду постоянных террористических угроз, войн и конфликтов, стабильно присутствует потребность в средствах обезвреживания взрывоопасных объектов. Устройств, позволяющих решить данную проблему огромное множество, но все они неидеальны.

Задачей данного проекта является разработать совершенный мобильный робот для обезвреживания взрывоопасных объектов, который будет отвечать всем требуемым параметрам, и в котором будут отсутствовать недостатки.

1. Обзор существующих мобильных роботов для обезвреживания взрывоопасных объектов

.1 Роботы на гусеничном ходу

мобильный робот информационный управление

Робототехнический комплекс Ель-4

Ель-4 - робототехнический комплекс пожаротушения среднего класса [1].Предназначен для разведки, разборки завалов, спасательных работ и тушения огня в условиях современных техногенных аварий, сопровождаемых повышенным уровнем радиации, наличием отравляющих и сильнодействующих веществ в зоне работ, осколочно-взрывным поражением. В качестве инженерного вооружения используется комбинированный бульдозерный нож сгидравлическим схватом и 3-х звенная рука-манипулятор, установленная в передней части машины. Управление роботом происходит по радиосигналу на расстоянии до 2 км.

Рисунок 1.1. - РТК Ель-4

Технические характеристики

Масса снаряженная, т

9,2

Масса в сухую, т

7,2

Габаритные размеры с инструментами, мм

3648 х 2000 х 1975

Габаритные размеры без инструментов, мм

3131 х 1983 х 1734

Параметры двигателяPerkins 1106C-E60TA, кВт

129.5

Преодолеваемый подъём на твёрдом сухом грунте с полной нагрузкой

30°

Масса груза переносимого схватом, кг

до 500

Дальность водяной пушки (вода), м

70

Дальность водяной пушки (пена), м

50

Расход воды на стволе-мониторе, л/мин

1200

Скорость передвижения, км/ч

до 10

Управление с ПДУ по радиоканалу на открытой местности, м

до 2000

Объем водяного бака, т

1,4 воды + 0,5 пены


РоботEchidna EOD

Робот Echidna EOD фирмы EvansDeahinIndustries (Австралия) [2] был специально разработан для обезвреживания боеприпасов и взрывных устройств и полностью удовлетворяет жестким требованиям, предъявляемым к такому оборудованию. Робот отличается высокой конструктивной прочностью и способен возвращаться в нормальное положение в случае опрокидывания.

Башенная часть робота дает возможность поворачивать артиллерийский снаряд или другой боеприпас в пределах 225°. Он может поднимать груз массой до 20 кг, находящийся на расстоянии 2 м от лобовой части его самоходной тележки, и переносить его в любом направлении в секторе до 180°. Это достигнуто благодаря специально сконструированной руке - манипулятору робота и установке его на вращающейся части орудийной башни.

Находящийся внутри робота кабельный барабан содержит кабель электропитания, разматывающийся при движении робота на длину до 100 м. Это устраняет возможность перегиба или повреждения кабеля в процессе выполнения операций. Система управления осуществляет управление, пропорциональное скорости, в пределах двух дальностей перемещения робота, что делает его высокоманевренным. Робот Echidna может подниматься по ступеням лестницы и спускаться обратно или двигаться вверх и вниз по наклонной плоскости с максимальным углом подъема 38°. Он может эффективно действовать в ограниченных пространствах и обходить прямые углы в коридорах или на лестницах шириной 900 мм. Управление роботом Echidna осуществляется дистанционно со станции MonitorControlStation, содержащей видеомонитор и дисплеи. Для локального управления может быть использован ручной блок. Дисплеи станции управления непрерывно воспроизводят информацию, выдаваемую камерой башни, камерой вождения и ориентации, а также информацию о верхнем и нижнем положениях руки-манипулятора. Эти особенности дают возможность оператору постоянно знать точное положение и ориентацию робота.

Рисунок 1.2 - Робот Echidna EOD

Камера вождения также находится в башне, но действует независимо от камеры наблюдения. Она установлена на платформе, позволяющей управлять ее панорамированием и наклоном, что обеспечивает оператору хорошую круговую видимость. Вторая камера (камера наблюдения и наведения) обычно устанавливается в верхней части руки-манипулятора, но может быть помещена и на шасси тележки робота.

Робот питается от двух герметичных аккумуляторных батарей напряжением 12 В, не требующих технического обслуживания. Батареи обеспечивают непрерывную автономную работу робота в течение 6-8 ч. Батареи, относящиеся к классу батарей с не выливающимся электролитом, удовлетворяют всем требованиям международной ассоциации воздушного транспорта (InternationalAirTransportAssociation).

Конструкция робота Echidna рассчитана на работу с различными приспособлениями. К ним относятся сдвоенное устройство обезвреживания боеприпасов, полуавтоматическое ружье специальной конструкции, сменные шарниры запястья и специальная арматура для крепления оружия. Параллельное захватное устройство (схват) с раскрытием 170 мм и возможностью непрерывного вращения в пределах 360° может быть поставлено совместно с мощным захватным устройством HeavyDutyGrab. Телескопическая (выдвижная) рука telearm может заменить стандартную руку робота Echidna; в выдвинутом состоянии ее длина достигает 1500 мм.

К другим дополнительным устройствам и приспособлениям относятся устройство для опускания заряда, крюк для буксировки автомобилей и рама для установки рентгеновского оборудования.

Роботы Echidna EOD производятся серийно и применяются различными службами.

Робот для обезвреживания боеприпасов фирмы Cybernetix

Робот для обезвреживания боеприпасов фирмы Cybernetix (Франция)[2] - это робот обычного типа с дистанционным управлением и шарнирной рукой-манипулятором. Робот управляется по радио, но предусмотрено и управление по проводам в ситуациях, когда управление по радио невозможно из-за интенсивных радиопомех. Робот имеет две цветные камеры замкнутого телевидения и галогенный интенсивный источник света. Дополнительно в комплект робота могут входить лазер, автоматическое ружье и различные захваты для руки-манипулятора. Блок управления и видеомонитор содержат все необходимые органы управления движением и работой робота.

Технические характеристики

Мощность, Вт

800

Продолжительность непрерывной работы от батарей, ч

4

Скорость передвижения, м/мин

65

Размеры (длина х ширина х высота), м

1,2х0,67х1,0


Дистанционно-управляемый робот СМ2

Дистанционно-управляемый робот СМ2[2] с дизельным двигателем разработан фирмой GIAT Industries (Франция) специально для действий в тяжелых условиях окружающей среды. Четыре независимые гидростатические гусеницы обеспечивают плавное и точное движение робота по местности с различными условиями при очень значительном давлении на грунт. Шасси робота рассчитано на применение различных инструментов и приспособлений, таких как буровое оборудование, телескопическая удлиняемая рука, гидравлический бур, компрессор и др.

Технические характеристики

Общая масса, кг

1950

Габаритные размеры (длина х ширина х высота), м

3,43х(1,41-1,76)х1,68

Полезная нагрузка, кг

1000

Давление на грунт, г/см3

290

Скорость передвижения, м/мин

50

Продолжительность автономной работы, ч

12

Двигатель

Турбодизель с водяным охлаждением

Управление

По радио или кабельной линии


Миниатюрный робот Imp

Миниатюрный робот Imp[2] для обезвреживания боеприпасов указанной фирмы разработан специально для действия в ограниченных зонах, где применение более крупных роботов невозможно (в самолетах, поездах, на судах, в административных помещениях и т. п.).

Кроме функций наблюдения, этот мини-робот может использоваться для подрыва самодельных взрывных устройств и боеприпасов. Квалифицированный оператор может использовать этот робот совместно с другими устройствами обезвреживания боеприпасов, такими как приборы, реагирующие на присутствие взрывчатых веществ, рентгеновские установки и средства наблюдения.

Робот имеет два комплекта гусениц, благодаря чему он может преодолевать небольшие склоны, обходить препятствия и подниматься по лестницам. Он может остаться в неподвижном состоянии на склоне с углом подъема 30°.

Модульная конструкция робота облегчает выполнение различных задач: от простого наблюдения до сложных манипуляций. В стандартном исполнении робот поставляется в комплекте со сменной, устанавливаемой наверху плитой для крепления в ней рук-манипуляторов различной конфигурации с рабочими приспособлениями (захватами багажа, камерами, устройствами подрыва боеприпасов), а также с другими приспособлениями (буксировочный крюк, устройство выброса троса или каната, моторизованный ковш и др.).

Батареи электропитания помещаются в быстро сменяемые кассеты, что увеличивает продолжительность автономной работы. Разряженные батареи перезаряжаются в зарядном устройстве. Нормально управление роботом осуществляется по радиолинии в течение 90 мин без замены батареи. Управление по кабельной линии может быть применено при необходимости обеспечения строгой скрытности работы.

В стандартном виде робот Imp имеет ходовую часть на четырех гусеницах, блок быстросменяемых батарей, блоки управления по радио и кабельной линии, моторизованную руку для поиска, монохромную телекамеру на приборах с зарядовой связью, устройство управления панорамированием и наклоном телекамеры, световые приборы, звуковую систему и антенны. Пульт управления содержит цветной монитор с размером экрана 230 мм, органы управления,, отделяемую часть ручного управления, 100 м кабеля антенны, короткий кабель зарядного устройства, само зарядное устройство и кожух для переноса робота. В состав рабочих принадлежностей входят: ружье с прикладом, устройство обезвреживания боеприпасов, руки для манипуляций с предметами багажа, трехсекционная моторизованная рука-манипулятор, моторизованный клешневый схват, цветная телекамера, вариообъектов, устройство выброса каната или троса и различные каналы передачи данных и видеоизображений.

Технические характеристики

Размеры, мм ширина

 420

длина с убранной передней наклонной плитой

800

длина с выдвинутой плитой

940

Достигаемое расстояние до по объекта, м

1,2 (по вертикали)


1,2 (горизонтали)

Масса, кг

75

Подъемная сила, кг на расстоянии 1,2 м

5

Перемещаемый груз, кг

75

Движущий механизм

Две или четыре гусеницы с приводом от электродвигателей с червячными редукторами

Скорость передвижения, мм/с

200

Круг поворота

В пределах собственной длины

Угол склона, град.

45

Электропитание

Блок батарейного питания напряжением 12 В; сеть переменного тока напряжением 110/220


Робот TSR-80

Робот TSR-80 с гусеничным двигательным механизмом питается от аккумуляторных батарей, обеспечивающих его автономную работу в течение 2 ч. В стандартном исполнении он имеет руку-манипулятор с пятью степенями подвижности, способную поднимать груз до 25 кг. На запястном шарнире руки установлена телекамера, перекрывающая поле обзора в пределах вращения этого шарнира. Она используется также для наведения робота на цель.

Высота руки-манипулятора в вертикальном положении достигает 1,7 м. Она может обезвреживать или захватывать объекты, находящиеся под автомобилями любых размеров. Вторая камера установлена на плате с дистанционным управлением панорамированием и наклоном камеры, вариообъективом и фокусировкой. Управление роботом осуществляется по радиоканалу с кодированием цифровых команд на дальностях до 1,5 км. По дополнительным заказам поставляются различные принадлежности.

Робот Blaster

Робот Blaster для обезвреживания боеприпасов фирмы RemoteSystems AS[2] (Норвегия) разработан в соответствии с техническими требованиями норвежской армии. Самоходный, дистанционно-управляемый робот Blaster выполняет все виды работ по обезвреживанию боеприпасов, а также может быть применен при пожаротушении, спасательных работах и для наблюдения. При его создании использован многолетний опыт фирмы в разработке и производстве дистанционно управляемых роботов-подводных лодок.

Робот Blaster отличается высокой конструктивной прочностью. Встроенный блок батарейного электропитания обеспечивает автономную работу робота в течение 4-5 ч. При необходимости длительной непрерывной работы электропитание может производиться от сети переменного тока по специальному кабелю. Управление роботом осуществляется с дистанционного пульта по кабельной линии или по радио. Рука-манипулятор робота имеет семь степеней подвижности и может поднимать груз массой до 100 кг. Робот отличается высокой устойчивостью на местности любого профиля.

В комплект робота входят обычные для роботов такого назначения принадлежности и приспособления. Специальные элементы могут быть поставлены фирмой по особому заказу.

Робот WheelbarrowSuper М

Радиоуправляемый робот WheelbarrowSuper М [2] фирмы Morfax для обезвреживания боеприпасов, разработанный на основе серии роботов Мк7, применяемых в течение многих лет вооруженными силами Великобритании. Конструкция робота Super М отрабатывалась и совершенствовалась на основе опыта практического применения и новых технических достижений. Робот прошел всесторонние испытания, показавшие его высокую надежность в различных условиях окружающей среды. На конце его руки могут устанавливаться различные приспособления, включая ружье Browning, устройства для обезвреживания боеприпасов, манипуляторы, средства буксировки.

Рисунок 1.3 - РоботWheelbarrowSuperМ

На роботе может быть также смонтирована рентгеновская установка, выдающая в реальном времени изображения оператору по обезвреживанию боеприпасов. Роботы могут снабжаться различными камерами в соответствии с требованиями заказчиков.

Робот Andros Мк5

Роботы Andros Мк5 и Мк6 [2] были разработаны фирмой Morfax для использования их силами безопасности и в ядерной промышленности, где применение дистанционно управляемых роботов имеет важное значение. Ходовая часть на многозвенных гусеницах придает им способность передвижения как в городских, так и в сельской местности. Для обезвреживания боеприпасов на них могут быть установлены все средства и приспособления, применяемые на роботе Super М.

Рисунок 1.4 - Робот Andros Мк5

Многофункциональный самоходный манипулятор Multi М

Многофункциональный самоходный манипулятор Multi М [2] фирмы Morfax разработан на основе серии манипуляторов WheelbarrowMark 8, применяемых в настоящее время сухопутными войсками Великобритании. Этот новый манипулятор отличается от Mark 8 рядом конструктивных улучшений, сделавших его более удобным в применении и надежно действующим в любых условиях. На нем могут быть установлены все средства обезвреживания боеприпасов и другие приспособления, устанавливаемые на роботе Super М. При этом сохранена геометрия ходовой части этого робота, способствующая эффективному подъему по лестницам.

1.2 Стационарные роботы

Устройство гидравлического обезвреживания боеприпасов NeutrexMk II. Устройство гидравлического обезвреживания боеприпасов NeutrexMk II фирмы Proparms (Австралия)[2] содержит ствол калибра 20 мм из нержавеющей стали, установленный на регулируемом треножном стальном основании и способный кратковременно извергать интенсивную струю воды. Устройство предназначено для обезвреживания невзорвавшихся снарядов и самодельных взрывных устройств. На стволе устанавливается лазерное устройство прицеливания. Благодаря этому NeutrexMk II может действовать на расстоянии до 3 мот обезвреживаемого объекта. Оно совершенно автономно, не требует проводов для управления им. Электропитание осуществляется от источника постоянного тока напряжением 24 В, достаточно высоким для предотвращения преждевременного срабатывания. Для снижения риска преждевременного срабатывания предусмотрена съемная предохранительная чека. Ствол имеет цилиндрический канал, что дает возможность выстреливать стальные пули для обезвреживания взрывных устройств, заложенных в трубы. Масса устройства составляет около II кг; для его развертывания требуется менее 3 мин.

Рисунок 1.5 - NeutrexMk II

Устройство гидравлического обезвреживания боеприпасов NeutraxMk II калибра 29 мм той же фирмы разработано в соответствии с широко финансируемой правительством Канады программой исследований и разработок при сотрудничестве с Управлением безопасности провинции Квебек. Это устройство может обезвреживать самодельные взрывные устройства массой более 9 кг. Благодаря хорошей амортизации оно нечувствительно к ударам и вибрациям и имеет пониженную отдачу. Эта разработка показала, что калибр 29 мм является предельно допустимым в отношении уменьшения силы отдачи и массы для устройств этого типа, предназначенных для монтажа на роботах.

Портативные генераторы серии Р с возбуждением постоянными магнитами выпускаются фирмой Proparms в версиях для одной, двух или четырех линий. Выходное напряжение генератора не менее 100 В, энергия в импульсе при разряде 2 Дж на линию. Он может применяться при температурах от -45 до +75°С. Генератор помещается в компактном ударопрочном и водонепроницаемом прямоугольном корпусе. Для проверки состояния генератора и линии имеются встроенные цепи контроля и гальванометр, для питания которых требуются два оксидно-серебряных элемента. Мгновенный разряд происходит при вынимании рукоятки вращения генератора. Генератор типа Р 1 применяется в устройстве подрыва боеприпасов EveryDisruptorMark II (b).

1.3 Роботы на колёсном ходу

Мобильный вспомогательный мини-робот МР 1

Подвижный вспомогательный мини-робот МР 1 фирмы GIAT Industries [2]- это дистанционно-управляемый робот, предназначенный для проведения операций обеспечения безопасности в особой или враждебной обстановке. Компактный и легкий с небольшими габаритными размерами робот может успешно маневрировать в ограниченном пространстве. При использовании обычного снаряжения, включая телевизионные камеры, специальное оружие для обезвреживания боеприпасов, рентгеновские системы и различные захваты, робот МР-1 может быть быстро и точно доставлен в место предстоящего применения.

Технические характеристики

Размеры (длина х ширина х высота), мм

500х400х350

Масса, кг

25

Движущий механизм

Четыре колеса

Клиренс, мм

110

Скорость передвижения, м/мин

30

Продолжительность автономной работы, мин

30


Робот Hadrian

Робот Hadrian[2] производства фирмы MonitorEngineers (Великобритания) относится ко второму поколению роботов для обезвреживания боеприпасов, которые снабжаются полным комплектом устройств и принадлежностей, необходимых для выполнения ими основных операций, и тренажерами. Кроме обезвреживания боеприпасов, роботы могут применяться для подвижного наблюдения, обезвреживания опасных материалов, обнаружения и нейтрализации вредных газов. Робот имеет шесть ходовых колес, приводимых в действие отдельными двигателями с редукторами, обеспечивающих высокую подвижность, маневренность и надежность робота. Благодаря индивидуальному управлению колес и карданным передней и задней осям робот может преодолевать препятствия, высота которых больше высоты его колес. Такие препятствия, как железнодорожные рельсы, шпалы, тротуарные бордюры, высокая густая трава преодолеваются роботом легко. На выдвигающемся верхнем бампере устанавливается вращающаяся турель с различными захватами для подъема предметов на высоту до 2,7м. Робот Hadrian может отпускаться на глубину 70 см. Это значит, что он может проникать в автомобиль и под него и обследовать его сверху. Робот удобно складывается для транспортировки в автомобиле. Рука робота с устройством обезвреживания боеприпасов непрерывно поворачивается вправо и влево, совершая вращательные движения, подобные движениям руки человека. Запястье руки может наклоняться в пределах 180°, что дает возможность оператору захватывать и перемещать различные предметы, а также выполнять сложные манипуляции с предметами, масса которых не превышает 10 кг. В другом варианте тяжелый схват может быстро захватывать и поднимать грузы с массой до 75 кг. Установленный в передней части робота ковш или совок может подбирать предметы массой до 45 кг.

Рисунок 1.6 - Робот Hadrian

На роботе Hadrian может устанавливаться лоток для закрепления на немсредств обезвреживания боеприпасов с дистанционным управлением их перезарядки. Среди них пятизарядное полуавтоматическое ружье, нацеливаемое с помощью особой телевизионной камеры. Имеются два дополнительных контура управления стрельбой средств обезвреживания со стороны передней оси. Для достижения оптимальной эффективности действий робота на нем может быть установлено до четырех цветных телекамер. Оператор управляет их фокусировкой, диафрагмированием, вариообъективом, панаромированием и наклоном. По требованию заказчика вместо этих камер могут быть установлены полностью автоматические камеры. Монитор с общим или разделенным экраном и видеографическим наложением данных о разряженности аккумуляторных батарей и ориентации робота облегчает работу оператора.

Управление роботом осуществляется по радиоканалу или кабельной линии длиной 225 м (в тех случаях, когда требуется непрерывная работа). По дополнительному заказу поставляется аудиоканал двусторонней связи.

Технические характеристики

Длина, м

1,34

Ширина, м

0,7

Максимальная высота подъема руки, м

2,7

Диаметр круга поворота, м

1,5

Масса, кг

170


Компактное дистанционно-управляемое мобильное устройство SON

Компактное дистанционно-управляемое мобильное устройство SON[2] для наблюдения и нейтрализации боеприпасов фирмы KappaMesstechnik (ФРГ) предназначено для наблюдения и обезвреживания подозрительных и

предположительно подозрительных предметов и объектов. Идеально подходит для применений в ситуациях, опасных для людей, и в условиях, когда применение более крупных средств обезвреживания невозможно.

Небольшие размеры этого устройства позволяют применять его в поездах и самолетах, на судах, в административных помещениях и т. п. При своих небольших размерах SON может проходить под большинством автомобилей. Это устройство обезвреживания боеприпасов может разрушать многие необычные взрывные и поджигающие устройства. SON оборудовано усовершенствованными датчиками, приборами радиосвязи и аудиовидеотехники, гарантирующими его высокоточную ориентацию.может быть также использовано для скрытого наблюдения, а также для подрыва световых гранат или дымовых шашек.

Ходовая часть SON имеет шесть колес и отдельные двигатели для правой и левой сторон. Каждая группа из трех колес с одной и другой стороны управляется независимо, что придает SON исключительную мобильность. Размеры колес позволяют регулировать шаг при средней высоте подъема и сохранять необходимый клиренс. На верху стального корпуса SON, покрытого полимерным пластиком, расположена платформа, на которой установлены телекамеры и оружие. Платформа может быть наклонена под углом 25° для лучшего обзора или точного наведения. Стандартная аппаратура, устанавливаемая на платформе, включает три высокочувствительные монохромные телекамеры, направляющие вперед, вверх и вниз. Это обеспечивает оператору полное управление, а направляемая вверх камера позволяет осматривать транспортные средства снизу.

Может быть установлена и четвертая камера для улучшения видимости на отдельных направлениях. Это может быть стереоскопическая камера Карра 3D, создающая трехмерные изображения на специальном мониторе.

Рядом с камерой переднего обзора расположен однонаправленный микрофон, дающий оператору дополнительную акустическую информацию с места нахождения SON. Для действий в условиях слабой освещенности три стандартные телекамеры снабжены инфракрасными светодиодными приборами подсветки. Излучение этих приборов невидимо для невооруженного глаза, поэтому SON может действовать ночью скрытно.имеет два стандартных дистанционно-управляемых спусковых механизма для подрыва боеприпасов, действующих независимо один от другого. Каждый из этих механизмов связан с лазернымцеле-указателем для точной наводки. Оба пусковых механизма с их целе-указателями установлены на платформе, допускающей наклон. Многоуровневая система безопасности исключает случайные срабатывания механизмов.

Технические характеристики

Размеры (длина х ширина х высота), мм

400х330х170

Масса (с батареями), кг

8,4

Источник электропитания

Батарея Nixd. элементов

Продолжительность автономного движения, мин

50 (макс.) в зависимости от профиля местности

Продолжительность непрерывного использования камеры или радиопередатчика, ч

2 (макс.)

Радиопередатчик:


Частота, ГГц

2,5 (макс.)

Дальность действия, м

500

Дистанционное управление, мГц

Управляемое компьютером; полоса частот 35-80


Робот Hobo L3AI

Робот Hobo L3AI [2] для обезвреживания боеприпасов фирмы Kentree

(Ирландия) применяется для обезвреживания самодельных взрывных устройств и боеприпасов. Кроме основного назначения он может быть использован при пожаротушении, в ядерной промышленности, для ликвидации аварий в аэропортах, освобождения захваченных террористами заложников, разбора завалов при катастрофах, удаления отравляющих химических веществ и в других ситуациях, представляющих опасность для жизни людей.

Разработанный и изготовленный в строгом соответствии с военными техническими условиями и стандартами робот Hobo применяется в настоящее время в 22 странах мира 34 агентствами. За годы практического применения он зарекомендовал себя как надежное и универсальное боевое средство, способное действовать в экстремальных климатических условиях и сложных профилях местности. Эти качества робота обусловлены, главным образом, конструкцией его ходовой части. Шесть независимо управляемых колес придают роботу свободу маневрировать по пересеченной местности, двигаться по грязному и песчаному грунту, снежному покрову и воде. Им можно управлять по радио или волочащемуся кабелю. Стандартная длина кабеля, равная 150 м, может быть увеличена на 150 м. Для каждого варианта управления имеется свой пульт оператора. Минимальная дальность прямой видимости робота равна 1 км.

К другим преимуществам робота относятся: система видеонаблюдения с тремя телекамерами, рука-манипулятор с шестью осями подвижности, возможность вращения башни в пределах 440°, поворот запястья руки-манипулятора на 180°, вращение захвата в пределах 360° в обоих направлениях. Система видеонаблюдения содержит три "телекамеры на приборах с зарядовой связью, систему подсветки с двумя источниками, переднюю и заднюю руки с захватами для принадлежностей, батареи для электропитания и зарядное устройство. Пульт управления (NSN 1385-22-115-2084) поставляется в комплекте с телевизионным монитором, органами управления роботом, зажимами для подключения источников электропитания постоянного и переменного тока и дополнительным выводом видеосигналов.

Имеется широкий ассортимент принадлежностей. Кроме того, фирма Kentree всегда готова выполнить специфические заказы пользователей.

Технические характеристики

Электропитание

Свинцово-кислотная аккумуляторная батарея автомобильного типа с непроливаемым электролитом, напряжением 24 В, емкостью 55 А.ч или электросеть переменного тока напряжением 110 и 220 В, подводимая через пульт управления для непрерывной работы робота

Управление

По радио или по волочащемуся кабелю

Движущий механизм

Шесть колес с независимыми электроприводами

Подвеска

Шарнирное соединение с передней и задней осями, управляемое рычагом

Скорость передвижения, км/ч

0-4,8, плавное регулирование

Круг поворота

В пределах собственной длины

Максимальный угол подъема, град.

45

Масса, кг

228

Частота канала радиоуправления, МГц

458 (стандартно); доступны другие частоты

Частота для передачи видео- сигналов, ГГц

1,2 (стандартно); доступны другие частоты

Дальность прямой видимости, км

Более 1

Нормальная дальность дистанционного управления, м

Более 250


Робот TSR 650 Wasp

Робот TSR 650 Wasp[2] для обезвреживания боеприпасов фирмы TaasIndustries (Израиль) широко применяется в настоящее время для обезвреживания боеприпасов вооруженными силами Израиля, сухопутными войсками и ВВС США, полицией ФРГ и в других странах мира. Кроме основного назначения для обезвреживания боеприпасов, робот может быть использован для анализа средств массового поражения, дистанционного наблюдения, пресечения массовых беспорядков, периметровой защиты, пожаротушения.

Робот установлен на шасси с четырьмя приводными колесами, имеющими шипы высокого давления, и износостойкими при больших частотах вращения. Это придает роботу высокую подвижность и маневренность при преодолении пересеченной местности. Каждое колесо имеет отдельный двигатель, и робот может поворачиваться вокруг своей оси. Многофункциональная рука-манипулятор имеет семь степеней подвижности, может подниматься на высоту до 3,2 м над уровнем пола и поднимать груз до 140 кг. Вторая рука робота обычно используется для установки на ней телекамеры. Имеется гидростатическая приводная система управления всеми колесами с независимыми двигателями. Скорость движения робота плавно регулируется до максимального значения 10 км/ч. Управление роботом обычно осуществляется по радио с закодированной передачей команд. Дальность действия радиоуправления до 3,5 км. По дополнительному заказу робот может быть поставлен с управлением по кабельной линии.

Главная рука робота может выдвигаться на длину до 3,05м. Общая масса робота 295 кг. Дополнительно поставляемые принадлежности включают ружье и другие средства обезвреживания боеприпасов, пробоотборники, контрольные приборы, баллоны со слезоточивым газом, захваты, схваты и буксировочные приспособления. Цветная телекамера с дистанционно управляемыми вариообъективом и фокусировкой может панорамировать в пределах 356° и наклоняться в пределах 110°. Устанавливаемая на второй руке телекамера - монохромная. Предусмотрены два видеоканала, дистанционно включаемых в зависимости от уровня освещенности в вечернее и ночное время. Общая масса робота, равная 650 кг, является стандартной для роботов этого типа. Робот приводится в действие бензоэлектрическим агрегатом, состоящим из двигателя внутреннего сгорания мощностью 18 л. с. и генератора постоянного тока напряжением 12 В.

Многоцелевой робот MPR-800

Многоцелевой робот MPR-800[2] разработан фирмой ОАО Corporation (США). Он имеет модульную конструкции и создан в соответствии с различными военными и коммерческими требованиями. Робот представляет собой самодвижущуюся платформу с гидравлическим приводом, на которой могут быть быстро установлены или заменены различные технические средства (манипуляторы, системы видеонаблюдения, датчики и др.).

На платформе установлен дизельный двигатель 18SAE, приводящий в движение гидравлические двигатели колес и рук-манипуляторов. Она имеет шесть независимо управляемых колес, что обеспечивает ее устойчивое движение по крутым склонам. Скорость движения плавно регулируется отнулевой до 5 км/ч. Вместо дизельного двигателя может быть установлен двигатель внутреннего сгорания. На платформе имеются два комплекта батарей. Один из них используется для питания находящихся на платформе датчиков в течение до 2 ч, когда платформа неподвижна. Второй комплект батарей управляет запуском двигателя. Управление роботом нормально производится по радиоканалу, но по желанию заказчика для управления могут быть применены коаксиальный кабель или волоконно-оптическая линия. Стандартная рука робота для обезвреживания боеприпасов состоит из трех секций и устройства обезвреживания. Она имеет семь степеней свободы, что позволяет легко захватывать предметы с различных направлений. Рука может поднимать 220 кг в сложенном состоянии и 110 кг при выдвижении на полную длину. Имеются различные приспособления для установки на руке робота, включая ружья с лазерными прицелами, приемники глобальной системы определения местоположения GPS, рентгеновские камеры и различные датчики.

Технические характеристики

Масса, кг

1800

Полезная нагрузка, кг

300

Расстояние до захватываемого предмета, м  в горизонтальной плоскости  в вертикальной плоскости

 2,2 2,8

Возможность буксировки, кг

1800

Максимальный угол подъема

30°

Угол наклона в сторону

27°

Дальность управления по радиоканалу  в городских условиях, м на открытой местности, км

 80 2



2. Концепция построения разрабатываемого мобильного робота для обезвреживания взрывоопасных объектов

За основу разрабатываемого мобильного устройства взят РТК Ель-4 [1] с внесением некоторых изменений.

Так как основные задачи Ель-4 и разрабатываемого мобильного робота разнятся между собой, рука-манипулятор заменяется на вращающуюся башню с пушкой для гидроабразивной резки. Вода к пушке подводится из бака с водой с помощью насоса воды высокого давления. Объём бака воды значительно уменьшается. В цепочке насос-пушка используются дополнительные двигатели: один двигатель обеспечивает работу насоса, а остальные два двигателя необходимы для управления башней и водяной пушкой. Один из них вращает башню в горизонтальной плоскости, а другой обеспечивает её дуговое движение в вертикальной плоскости.

Для защиты важных блоков управления мобильного робота, его лобовая часть корпуса бронируется.

В мобильном устройстве используется насос высокого давления воды WomaM-Line 3000 [4].

Технические характеристики насоса

Требуемая мощность двигателя, кВт49


Выдаваемое давление воды, бар

3000

Расход воды, л/мин

11,2

Масса, кг

117

Габаритные размеры, мм: Длина Ширина Высота

 736 420 241


На мобильном роботе устанавливаются три камеры. Две из них располагаются спереди и сзади устройства, для корректного управления им. Третья камера устанавливается на пушку и служит для прицеливания.

Мобильный робот рассчитывается на работу в любых условиях, поэтому он оснащён прожекторами в передней части корпуса и герметичным корпусов, который предотвратит устройство от протекания.

2.1 Предварительные требования к основным узлам разрабатываемого мобильного робота

·    максимальная скорость перемещения, м/с - 2,77;

·        ускорение, м/с2 - 10;

·        время переходного процесса по скорости, с - не более 0,05;

·        перерегулирование, % - не более 20;

·        масса устройства, кг - 7000;

·        габариты, см - длина 2000, ширина 1500, высота 1500;

·        условия работы - гладкая поверхность, пересечённая местность;

·        камера установленная на пушке не затрудняет управление пушкой и выполнения её функциональных назначений;

·        датчики скорости установлены на валу, передающему вращающий момент от двигателя, обеспечивающего вращение приводных колёс гусеницы.

2.2 Структурная схема устройства

Схемы структурные и функциональные предназначены для общего ознакомления с изделием и для изучения общих принципов работы изделия.

На структурной схеме в виде прямоугольников должны быть изображены все основные функциональные части изделия. Допускается изображать элементы, устройства, функциональные части в виде условных графических обозначений (УГО).

Основные составные части изделия изображаются, как правило, без учета их действительного расположения и подробностей. Однако графическое построение схемы должно наглядно показывать взаимодействие функциональных частей в изделии.

Рисунок 2.1 - Структурная схема мобильного робота для обезвреживания взрывоопасных объектов.

3. Выбор двигателей

.1 Двигатель вращения приводных колёс гусеничной платформы

Из-за приблизительной схожести масс мобильных роботов и для большей автономности и работоспособности, в качестве двигателя, задающего движение устройства, используется тот же двигатель, что и в РТК Ель-4 - Perkins 1106C-E60TA 129,5 кВт.

Технические характеристики двигателя

Габаритные размеры, мм: Длина Ширина Высота 933 697 792


Диаметр поршня, мм

100

Количество цилиндров двигателя, шт

6

Крутящий момент(обороты), Н∙м(об/мин)

695(1400)

Объём двигателя, см3

5980

Тип двигателя

Дизельный

Ход поршня двигателя, мм

127

Частота оборотов двигателя, об/мин

2500

Эксплуатационная масса, кг

505

Эксплуатационная мощность, кВт

129,5


3.2 Двигатель вращения башни

Рассчитываем угловую скорость поворота башни[8]:

ω = V/R = 2,77/0,03 = 92,33рад/с,

где V - требуемая скорость поворота башни, равная 10 км/ч;

R - радиус вала двигателя.

Рассчитываем угловое ускорение поворота башни

α = ω/t = 92,33/5 = 18,46рад/с2,

где t - время, необходимое для достижения нужной скорости.

Рассчитываем линейное ускорение:

a = α∙R = 18,46∙0,03 = 0,55 м/с2.


F = m∙a = 300∙0,55 = 165 Н,

где m - масса башни с пушкой.

Рассчитываем вращательный момент на валу:

M = F∙r = 165∙0,25 = 41,25 Н∙м,

где r - радиус башни.

Рассчитываем требуемую мощность двигателя:

P = M∙n/9549 = 41,25∙1500/9549 = 6,48 кВт.

Основываясь на требуемой мощности выбираем необходимый двигатель из трёх типов: шаговый, вентильный и ДПТ.

Шаговый электродвигатель не подходит, так как нет двигателей с необходимой частотой оборотов в 1500 об/мин.

Вентильный двигатель так же не подходит, так как нет двигателей необходимой мощности.

Исходя из этого, выбирается двигатель постоянного тока П51М [3].

Технические характеристики двигателя

Мощность, кВт7,4


Напряжение, В

110

Ток сети, А

83,6

Частота вращения, об/мин

1500

КПД, %

79,5

Масса, кг

122

Габаритные размеры, мм: Длина Высота

 606 352


3.3 Двигатель движения пушки

Рассчитываем угловую скорость движения пушки:

ω = V/R = 2,77/0,03 = 92,33рад/с,

где V - требуемая скорость движения пушки, равная 10 км/ч;

R - радиус вала двигателя.

Рассчитываем угловое ускорение движения пушки:

α = ω/t = 92,33/5 = 18,46рад/с2,

где t - время, необходимое для достижения нужной скорости.

Рассчитываем линейное ускорение:

a = α∙R = 18,46∙0,03 = 0,55 м/с2.

Рассчитываем силу на валу:

F = m∙a = 100∙0,55 = 55Н,

где m - масса башни с пушкой.

Рассчитываем вращательный момент на валу:

M = F∙r = 55∙0,15 = 8,25 Н∙м,

где r - радиус башни.

Рассчитываем требуемую мощность двигателя:

P = M∙n/9549 = 8,25∙1500/9549 = 1,3 кВт.

3.4 Двигатель насоса высокого давления воды

Для выбранного насоса WomaM-Line 3000 необходим двигатель мощностью 49 кВт.

4. Разработка основных блоков управления

.1 разработка схемы преобразователя напряжений

Для питания двигателей предлагается использовать следующую схему:

Рисунок 4.1 - Схема принципиальная мостового преобразователя

Эта схема обладает следующими преимуществами:

¾  высокий КПД;

¾      относительная дешевизна;

¾      высокое быстродействие;

¾      работа от источника постоянного напряжения.

Недостатки:

необходимость формировать дополнительное напряжение питания драйвера при помощи схемы вольтдобавки.

4.2 Выбор методов управления ДПТ

Мост может управляться несколькими различными методами. В большинстве случаев, период работы для всех методов одинаков и заключается в том, что мост подключает нагрузку к питанию, за счет чего нагрузка выполняет полезную работу. Рассмотрим возможные методы управления полумостом [9].

Метод активного уменьшения поля

Это вариация предыдущего метода: в течении периода холостого хода мотор подключается в обратной полярности, что позволяет очень быстро уменьшить остаточное поле, при этом току не позволяется значительно уйти в отрицательную область.

Работает данный метод следующим образом. Период полезной работы традиционен (открыты транзисторы Q2 и Q3). В период холостого хода оба этих транзистора закрываются, а открывается транзистор Q1. Это приводит к тому, что диод D4 начинает проводить ток. На моторе, как и в предыдущем случае, будет напряжение Vbat+Vg, поэтому остаточное поле уменьшается интенсивно. Однако, как только ток падает до нуля, диод D4 закрывается и напряжение генератора Vg появляется на выводах мотора. Однако и этот метод не без проблем. Так как левый вывод мотора подключен к Vbat и мотор продолжает вращаться «вперед», напряжение генератора Vg будет открывать диод D3. В результате мотор будет короткозамкнут, и напряжение генератора вместо того, чтобы быть на выводах мотора, будет появляться на внутренней обмотке. Это в свою очередь снова вызовет генерацию тока через мотор, а значит, уменьшение остаточного поля будет происходить значительно медленнее, чем в предыдущем методе.

Нагрузка на диоде (в нашем случае это D4) не нулевая, однако она все равно значительно меньше, чем в случае управления знакопостоянной амплитудой, поскольку уменьшение остаточного поля происходит значительно быстрее.

Однако, как и в предыдущем методе управления мостом, напряжение генератора никогда не появляется на выходах мотора, поэтому данный метод не подходит для случая контроля скорости по противо-ЭДС.

Модифицированный метод активного уменьшения поля

Если имеется возможность замерить напряжение на выводах мотора в схеме, то можно внести в вышеприведенный метод управления некоторые изменения с целью увеличения его эффективности.

Когда ток мотора становится равным нулю, напряжение на выводе мотора подскакивает от напряжения земли до Vbat+VF. Если схема может отследить этот момент, отключить транзистор Q1 и включить транзистор Q2, диод D3 никогда не откроется, Vg может быть обнаружен на выводах мотора, а ток останется равным нулю.Этот метод управления убирает нагрузку с диода D3, однако она наследует быстрое уменьшение остаточного поля от предыдущего метода. Одной интересной характеристикой метода активного уменьшения остаточного поля (обоих вариантов: и оригинального, и модифицированного) является то, что во время затухания поля ток течет через аккумуляторную батарею. Это означает, что во время периода выключения этот ток заряжает батарею, возвращая часть потраченной энергии. В целом, это интересная фишка, но необходимо удостовериться, что батарея в состоянии принять этот ток, иначе Vbat может возрасти потенциально до опасных пределов. Если батарея не в состоянии принять возвратный ток, необходимо поставить конденсатор большой емкости на линию питания, чтобы сгладить увеличение напряжения. Точное значение емкости данного конденсатора можно рассчитать исходя из значения возвратного тока и максимального превышения напряжения питания батареи. Как правило, емкость конденсатора чем больше - тем лучше. Естественно, аналогичная техника может быть применена для нижнего плеча, используя транзистор Q4 и диод D1 для возвратных токов. Также возможно попеременное использование методов управления с транзисторами Q1 и Q4 для снижения нагрузки на диод в два раза путем ее разделения на два диода.

Метод управления «Постоянная амплитуда и знак»

Это простейший способ управления мостом. Во время периода работы (как и во всех остальных методах управления) один транзистор верхнего плеча и противоположный транзистор нижнего плеча открыты, остальные - закрыты. Ток мотора нарастает в течение этого периода от нуля до максимального значения.

В течение периода холостого хода, транзистор верхнего плеча остается открытым, а транзистор нижнего плеча закрывается. Ток мотора продолжает течь через транзистор Q3 и диод D1. Он не может течь через диод D2, поскольку прямой ток диода D2 противоположен току мотора (другими словами, диод D2 в этом режиме никогда не будет проводить ток в прямом направлении). Напряжение на выводах мотора в этом случае будет равно VF. Напряжение на обмотках двигателя будет


или приблизительно Vg, если пренебречь Rm. Если момент на валу мотора отсутствует, то приблизительно


Если вал застопорен, то Vg=0. В конечном счете, изменение тока на индуктивной нагрузке пропорционально напряжению на ней (U=L*dI/dt). В случае отсутствия нагрузки ток будет уменьшаться очень медленно, в то время как в случае заблокированного ротора ток будет уменьшаться приблизительно с той же скоростью, с какой он возрастал.

Как только ток упадет до нуля, диод D1 закроется и напряжение генератора Vg установится на выводах мотора. Схема будет продолжать находиться в этом состоянии до тех пор, пока не начнется следующий цикл управления

Как можно видеть из этого пояснения, диод D1 проводит ток в течении периода холостого хода до тех пор, пока ток не упадет до нуля. Он начинает проводить во время максимального тока. Предположив линейность уменьшения тока (другими словами, пренебрегая резистивными компонентами схемы), суммарная рассеиваемая энергия может быть вычислена по формуле:


где tcollapse - это время, за которое ток падает до нуля, а tcycle - это продолжительность цикла управленияили другими словами сумма продолжительности периодов полезной работы и холостого хода.

Время, необходимое на уменьшение магнитного поля в моторе, зависит в основном от напряжения, выдаваемого мотором-индуктором. Так как,это напряжение равно Vg, которое к тому же может быть равно нулю, время уменьшения тока может быть весьма большим. Это означает, что диод проводит ток значительную часть цикла управления, а значит, рассеиваемая на диоде энергия весьма значительна, что может быть опасно для устройства.

Если у вас именно такой случай, лучше применить другой способ управления, где нагрузка на диод будет меньше.

Есть еще один вариант этого режима управления мостом, когда вместо транзистора Q3 открытым на протяжении всего цикла остается транзистор Q2. Это приводит к тому, что диод D4 становится проводящим элементом для тока. Время затухания, как и остальные параметры, в этом случае аналогичны.

В целом, это хорошая идея - переключать транзистор верхнего плеча настолько редко, насколько это возможно, так как переходные процессы в нем медленны, а значит, потери на переключение значительны. В этой связи первый вариант управления мостом предпочтительнее. Несмотря на это, если управляющая частота достаточно низка, чтобы потери на переключение не являлись проблемой, имеется возможность уменьшить рассеивание энергии на диоде путем поочередного использования этих двух вариантов метода управления мостом, т.е. открытым в период холостого хода будет оставаться поочередно то транзистор Q2, то транзистор Q3. Эта хитрость позволяет уменьшить рассеиваемое тепло на диоде вдвое, поскольку та же энергия будет рассеиваться поочередно на диодах D1 и D4, что позволяет диодам функционировать в штатном режиме. В любом случае, при таком способе управления мостом могут коммутироваться гораздо большие средние и пиковые токи при условии, конечно, что диоды являются ограничивающим фактором.

Метод синхронного уменьшения

Если имеется возможность измерить ток потребления мотора и точно определить, когда он пересекаетноль, появляется возможность

модифицировать метод управления «фиксированная противофаза» несколько иным способом. В этом случае в течении периода холостого хода транзисторы Q1 и Q4 проводят ток, но только до тех пор, пока остаточное поле не уменьшится до нуля. В этот момент оба транзистора Q1 и Q4 закрываются, а взамен открывается транзистор Q2 (или Q3). Это позволяет замерить напряжение генератора Vg на выводах мотора, при этом ограничивающие диоды не нагружаются, а ток равен нулю для всего периода холостого хода.

Поскольку диоды не используются, за исключением короткого периода, когда переключаются транзисторы, рассеивание энергии на них будет пренебрежимо мало. Однако данный метод управления требует весьма точного определения момента перехода тока двигателя через ноль, что может быть сложно реализуемо с приемлемой степенью надежности.

Метод симметричного управления ключами

Этот в значительной мере популярный метод удаляет практически полностью нагрузку с ограничительных диодов. Этот режим характерен тем, что мотор в период холостого хода включается в обратной полярности,что позволяет очень быстро уменьшить остаточное поле, при этом току не позволяется значительно уйти в отрицательную область.

То есть в течение периода работы открыты транзисторы Q2 и Q3, а в период холостого хода - Q1 и Q4. При этом диоды никогда не проводят ток за исключением короткого периода переключения транзисторов. Так как тиристорный ключ способен проводить электрический ток только в одном направлении, то для использования тиристоров на переменном токе применяется их встречно-параллельное включение.

В течение периода холостого хода напряжение на обмотках мотора равно:

 

Vm=Vbat+Vg

что значительно выше, чем в предыдущих методах. Это приводит к значительно более быстрому уменьшению магнитного поля. Проблема данного метода в том, что ток уменьшается до нуля, после чего продолжает уменьшаться (становится отрицательным). В этот момент двигатель старается вращаться в обратном направлении, что не вполне правильно. Еще одна отличительная черта данного метода, что напряжение генератора Vg никогда не устанавливается на выводах мотора. Это не проблема для большинства традиционных схем, однако, если применяется метод контроля скорости по противо-ЭДС, этот метод управления мостом применяться не может.

Проанализировав при различным методах условия работы усилителя мощности, выбирает этот метод, как наиболее подходящий и простой в исполнении.

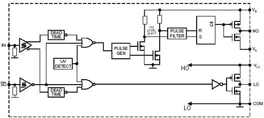
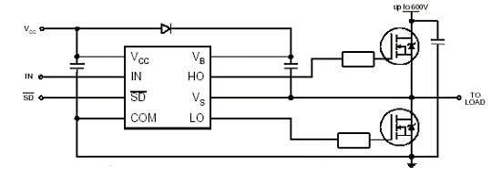
4.3 Выбор драйвера для управления Н-мостом

Для управления H-мостом используем драйвер полумоста ir2104

Отличительные особенности:

¾      управляющие каналы разработаны для нагруженного функционирования;

¾      полностью работоспособенпри напряжении до 600 В;

¾      нечувствителен к отрицательным напряжениям при переходных процессах;

¾      стойкость к скорости нарастания напряжения (dV/dt);

¾      диапазон напряжения питания драйверов, В - 10…20;

¾      блокировка при снижении напряжения;

¾      входная логика с триггерами Шмита;

¾      логика предотвращения поперечной проводимости;

¾      согласованная задержка распространения для обоих каналов;

¾      внутренне установленная пауза при переключении каналов;

¾      выход драйвера верхнего уровня в фазе со входом;

¾      вход выключения прекращает работу обоих каналов;

¾      напряжение смещения VOFFSETне более 600 В;

¾      имп.вых. ток к.зIо± 130 мА/ 270 мА;

¾      выходное напряжение драйверов VOUT 10 - 20 В;

¾      время вкл./выкл., нс - 680/150;

¾      пауза, нс - 520.

Рисунок 4.2 - Типовая схема включения Н-моста

Рисунок 4.3- Блок-схема Н-моста

Описание выводов:

¾  IN - логический вход управления выходами драйверов верхнего и нижнего уровней, в фазе с HO;

¾      SD - вход выключения;

¾      VB - напряжение питания ключей верхнего уровня;

¾      HO - выход драйвера верхнего уровня;

¾      VS - возврат питания верхнего уровня;

¾      VCC - питание драйверов нижнего уровня и логики;

¾      LO - выход драйвера нижнего уровня;

¾      COM - возврат питания нижнего уровня;- драйвер высоковольтных, высокоскоростных МОП-транзисторов или IGBT-транзисторов с зависимыми выходными каналами нижнего и верхнего уровней. Собственная HVIC-технология и стойкая к защелкиванию КМОП-технология позволили создать монолитную конструкцию.Логический вход совместим с стандартными КМОП или LSTTL выходом. Выходы драйверов отличаются высоким импульсным током буферного каскада, что выполнено для минимизации встречной проводимости драйвера. Выходной канал может быть использован для управления N-канальным силовым МОП-транзистором или IGBT-транзистором с напряжением питания верхнего уровня 10…600В.

4.4 Расчёт широтно-импульсного преобразователя

Исходные данные для расчёта

Рассчитаем транзисторный ШИП для управления двигателем постоянного тока ДПТ (П51М) по цепи якоря в динамическом режиме.

Данные двигателя:

¾  номинальное напряжение Uн, В - 110;

¾      номинальная мощность Pн, кВт - 7,4;

¾      номинальный ток якоря Iн, А - 83,6;

¾      номинальная частота вращения n, об/мин - 1500;

¾      момент инерции якоря двигателя Jдв, кГ·м2 - 0,0012;

¾      сопротивление якорной обмотки Rя, Ом - 0,11;

¾      индуктивность якорной обмотки Lя, Гн - 4,3·10-4.

Для получения линейных характеристик по каналу управления примем дляШИП симметричный закон коммутации силовых ключей gо = 0,5

С учетом номинального напряжения Uн, потерь на силовых ключах в режиме насыщения DUк и необходимости 20% -го запаса по напряжению, выбираем источника питания с напряжением:

=1,2·UH+2·Uk,

где Uk - потеря напряжения на насыщенном силовом ключе, Uk = 0,44В.

=1,2·110+2·0,44 = 132,8 В.

Ток якоря двигателя в динамических режимах может превышать Iн в 2,5¸4 раза, поэтому расчетный ток силового транзисторного ключа принимаем:

Iтк = 4·Iн = 4·83,6 = 334,4 А.

Выбор силовых полупроводниковых элементов

Выбираем для транзисторного ключа [5] MOSFETIRF840 со следующими параметрами:

¾  напряжение исток-сток, Uкт, В………………………...................500

¾      сопротивление открытого канала, Rdson, мОм……….……..……11

¾      максимальный ток канала, Ikmax , А………………………………400

¾      время включения, tвкл, с………………………..……………7,6·10-8

¾      время выключения, tвыкл , с…….………………………….….4,8·10-8

¾      мощность рассеяния на истоке, Ррк , Вт……………...………….180

¾      тепловое сопротивление «переход-корпус», Rтеп, оС/Вт……...0,85

Выбираем диод, шунтирующий MOSFET, например, диод Д161-200 со следующими параметрами:

¾  действующий ток, IVD, А…………………………………….…200

¾      пороговое напряжение, Uo, В………………………………….1,35

¾      динамическое сопротивление, RVD, Ом……..………………..0,002

¾      сопротивление при типовом охладителе и естественномохлаждении, RVDTоС/Вт………………………………………………..……………....0,55

¾      максимальная температура структуры, Qpn, oС………….….…140

4.5 Алгоритм работы СУ

Описание работы в статике

Микроконтроллер основной системы управления управляется дистанционно с помощью приёмника работающего на контроллере PIC12F509, который подсоединяется к основному микроконтроллеру через интерфейсы RS232 и MAX232. Микроконтроллер, в свою очередь, скоммутирован с усилителем, который управляет двигателями. К микроконтроллеру через АЦП подсоединены датчики и камеры.

Описание работы в динамике

При подаче питания микроконтроллер настраивается на обмен данными с пультом дистанционного управления оператора. При получении сигнала о запуске какого-либо из двигателей, микроконтроллер отправляет сигнал по заданному алгоритму через транзисторные ключи и посылает сигнал до тех пор, пока он не прекратит поступать с пульта управления.

Для тактирования микроконтроллера выбран кварцевый резонатор 8 МГц, источник питания +5,0 В собран на интегральном стабилизаторе LM7805, индуктивность 10 мкГн и конденсатор 100 нФ - образуют фильтр, предотвращающий проникновение помех при переключениях в аналоговых цепях. Преобразователь логических уровней MAX232 используется для реализации последовательного интерфейса. LCD-индикатор на чипсете Hitachi (HD44780) с разрешением 20×4 либо 40×2. Узел управления подсветкой индикатора реализован на транзисторе MJE3055T (возможно использование более дешевого аналога). Матрица клавиатуры, стандартная, 4×3.

После подачи питания, микроконтроллер устанавливает последние сохраненные параметры в EEPROM: режимы управления каналами ШИМ (аналоговое управление, управление по последовательному интерфейсу, управление с клавиатуры), формат отображения параметров на индикаторе (управление по последовательному интерфейсу, отображение значений ШИМ, отображение аналоговых значений), а также состояние выходных линий общего назначения, состояние подсветки дисплея.

ШИМ генерация присутствует всегда на всех четырех каналах после подачи питания. Пользователь может настроить все параметры ШИМ-контроллера, используя последовательный интерфейс, посылая управляющие команды, а затем сохранить все сделанные настройки в EEPROM памяти микроконтроллера. Полный список команд и значений приведен ниже в приложении. Последовательный интерфейс также может использоваться для пересылки текущих значений аналоговых каналов управления (по запросу).

4.6 Разработка компонентов информационной подсистемы мобильного робота

Система управления роботом должна обеспечивать требуемые параметры скорости перемещения робота при минимальной цене.

Информационная подсистема робота состоит из микроконтроллера, реализующего получение данных с устройства оператора и преобразование этих данных в управляющие воздействия.

Для обеспечения высоких выходных характеристик в качестве центрального микроконтроллера будет использоваться микропроцессорATMega16L.

Данная версия 4-канального 8-битного ШИМ-контроллера сконструирована с использованием микроконтроллера ATmegа16. Устройство сдержит интерфейс RS232 для управления с компьютера, интерфейс для 12-кнопочной клавиатуры и 4 аналоговых 10-битных канала для подключения потенциометров. Для отображения текущих режимов работы и параметров имеется 4-х строчный LCD-дисплей. Дополнительно ШИМ-контроллер имеет: 4 выхода на светодиоды, для индикации режимов управления (могут быть задействованы в роли выходов общего назначения), 3 выхода общего назначения.

Устройство имеет очень гибкие настройки. Например, параметры работы каналов ШИМ могут управляться посредством команд с компьютера, посредством аналоговых регуляторов (потенциометры) или с помощью клавиатуры (с отображением пользовательского интерфейса на LCD-индикаторе). Самим LCD-индикатором также возможно управлять через RS232, отображение текущих установок и режимов возможен в числовом, либо в графическом формате.

Технические характеристик устройства

¾      4-канала ШИМ, разрешение 8 бит, частота ШИМ - 31 кГц;

¾      интерфейс RS232 для управления и контроля с PC;

¾      простое схемотехническое решение с минимальным количеством внешних элементов;

¾      12-кнопочная клавиатура;

¾      возможность аналоговой регулировки;

¾      до 7 выходных линий общего назначения;

¾      4-строчный LCD-дисплей;

¾      управление LCD-дисплеем через последовательный интерфейс;

¾      пользовательское меню;

¾      гибкие настройки;

¾      программная реализация буферов FIFO для ускорения работы.

¾     

Рисунок 4.4 - Логическая схема подключения устройства

5. Разработка системы управления мобильным роботом

.1 Разработка информационной подсистемы

Основной метод оптического вида контроля, который реализует мобильный робот - это визуально-оптический метод. Его характеристики даны в таблице 5.1.

Таблица 5.1- Характеристики визуально-оптического метода контроля.

Название метода

Область применения

Факторы, ограничивающие область применения

Контролируемые параметры

Чувствительность

Погрешность %

Визуально-оптический

Дефектоскопия с помощью микроскопов, стереоскопия. Размерный контроль с помощью проекционных устройств. Эндоскопия внутренних поверхностей, интроскопия

Минимальная яркость изображения ОК не менее 1 кд/м2.

Размеры изделий, дефектов, отклонения от заданной формы.

(0.6*λ)/А

0,1 - 1


Для получения хорошей картинки изображения разрешающая способность видеокамеры должна составлять не менее 420 ТВ линий. Исходя из этого, была взята микро корпусная камера RVi-193SsH (6 мм) (рисунок 5.1).

Рисунок 5.1 - Микро корпусная камера RVi-193SsH (6 мм).

Технические характеристики данного устройства представлены в таблице 5.2.

Таблица 5.2 - Технические характеристики микро корпусной камеры RVi-193SsH (6 мм).

Тип матрицы

1/3" ПЗС SONY Super HAD цветная

Фокусное расстояние объектива, мм

3.6 / 6

Горизонтальныйуголобзора, мм

3.6 - 67.4° / 6 - 43.6°

Разрешениепогоризонтали, ТВЛ

480

Отношениесигнал/ шум, дБ

48

Нижнийпорогчувствительности, лк

0,8

Компенсациязаднейзасветки (BLC)

Авто

Балансбелого (AWB)

Авто

Напряжениепитания, В

12

Потреблениетока, мА

Неболее 130

Ограничениеповлажности, %

До 75при 30 °С

Диапазонрабочихтемператур

-10 …+40 °С

Габаритныеразмеры (безкронштейна), мм

23х77

Вес, г

80


5.2 Описание выбранных датчиков

Для контроля скорости выбираем высокоскоростной оптический датчик щелевого типа серииSU-02

Рисунок 5.2- Оптический датчик щелевого типа серии SU-02.

Назначение:

* Высокая рабочая частота: 10 кГц.

* Активация светом в моделях 511-02Х, то есть обнаружение сквозных (прозрачных) меток.

* Активация темнотой в моделях 51-02Х, то есть обнаружение маркерных (непрозрачных) меток.

Технические характеристики датчика:



Датчик данной модели контролирует скорость вращения выходного вала двигателя, формируя информацию для системы управления.

Геометрические размеры датчика представлены на рисунке 5.3.

Рисунок 5.3 - Геометрические размеры датчика SU-02.

Для контроля уровня жидкости топлива и воды в баке выбираем датчик уровня жидкости RSF84Y200R.

ЗАКЛЮЧЕНИЕ

В данном курсовом проекте был разработан мобильный робот для обезвреживания взрывоопасных объектов. Были выбраны необходимые двигатели для управления различными узлами мобильного робота. И впоследствии была выбрана подходящая система управления этими двигателями.

Данный мобильный робот позволит не только сохранить безопасность оператора при возникновении угрозы, но и сохранить безопасность самого мобильного устройства, за счёт бронирования лобовой части корпуса. Так же интеллектуальная система позволит оптимизировать работу двигателей и управления в целом.

СПИСОК ИСПОЛЬЗОВАННЫХ ИСТОЧНИКОВ

1.   МЧС России.://www.fire.mchs.gov.ru/ohrana/?ID=519

.     Бюро Научно-Технической Информации. Статья по теме: «Средства обнаружения и нейтрализации взрывных устройств».http://www.bnti.ru/showart.asp?aid=123&lvl=04.01.

3.      Электродвигатели. Электрические машины. Генераторы.http://www.elp.ru/digest/Elektrodvigateli-Elektricheskie-mashiny-Generatory/Elektrodvigateli-postoyannogo-toka-Generatory-postoyannogo-toka/Elektrodvigatel-postoyannogo-toka-serii-P/Elektrodvigateli-postoyannogo-toka-serii-P-51-P-52

.        Ювента К. Насосы высокого давления воды. http://www.yuventak.com/index.php/woma/produkty/nasosy

.        Электроника. Транзисторные ключи.         http://ru.aliexpress.com/item/IRF840-TO-220/336426567.html

.        Системы безопасности СБМаркет.http://sbmarket.ru/catalog/videonablyudenie/camers/miniatyurnyie_videokameryi/miniatyurnyie_czvetnyie/rvi-193ssh_6_mm

.        Чип и Дип. Мастер электроники.http://www.chipdip.ru/catalog/show/liquid-level-sensors.aspx

.        Физик.

http://fizika.hut.ru/designation.php

.     Современные методы управления двигателями.://www.induction.ru/library/book_002/glava8/8-14.html

Похожие работы на - Мобильный робот для обезвреживания взрывоопасных объектов

 

Не нашли материал для своей работы?
Поможем написать уникальную работу
Без плагиата!
Без нейросетей!