Компьютерное моделирование 'низкой зоны' станции подкачки II уровня водопроводного узла '6 Красная звезда'

  • Вид работы:
    Курсовая работа (т)
  • Предмет:
    Информационное обеспечение, программирование
  • Язык:
    Русский
    ,
    Формат файла:
    MS Word
    399,33 Кб
  • Опубликовано:
    2013-11-16
Вы можете узнать стоимость помощи в написании студенческой работы.
Помощь в написании работы, которую точно примут!

Компьютерное моделирование 'низкой зоны' станции подкачки II уровня водопроводного узла '6 Красная звезда'

Введение

Целью водопроводных узлов является подача по магистралям требуемого объема воды с требуемым давлением. В номинальном режиме насосы работают так, чтобы обеспечить эти требуемые параметры, однако из-за особенностей водопотребления в течение цикла работы случаются скачки расхода воды на приемных сторонах, что вызывает понижение либо повышение давления в магистралях. В первом случае это приводит к проблемам подачи воды высотным потребителям, делает невозможным использование некоторых устройств, требующих высокое давление воды на входе. Во втором случае увеличивается вероятность разрыва магистральных и потребительских трубопроводов. К тому же, превышение фактических параметров над требуемыми в большинстве случаев означает, что происходит лишнее потребление электроэнергии на питание приводов насосов, иными словами - появляются материальные убытки. Решить данную проблему возможно осуществляя соответствие между потребностью потребителей и производительностью водопроводного узла. Использование человеческих ресурсов для решения данной задачи вряд ли представляется возможным ввиду необходимости постоянного контроля потребности потребителей в воде, учета многих параметров магистралей и самого узла, решения сложных задач при задании режима работы насосов. Поэтому целесообразно спроектировать систему автоматического управления, которая будет анализировать нагрузку на водопроводный узел, и на основе заданных ей опорных значений параметров будет управлять его производительностью. Это, в частности, позволит уменьшить материальные расходы и увеличить срок службы оборудования и магистралей, подавая воды ровно столько, сколько будет потреблено, и обеспечивая требуемое давление. Кроме того, использование систем автоматического управления предотвратит некоторые ошибки, которые могут быть вызваны человеческим фактором.

1. Обзор водопроводного узла «6 Краснаязвезда» Пролетарского района г. Донецка и особенностей водоснабжения

Водопроводный узел «6 Красная звезда» (рис. 1.1) находится в Пролетарском районе Донецка на ул. Б. Магистральная. Он предназначен для обеспечения питьевой водой таких районов города: Пролетарского, частично Буденновского, а также пос. Ларино, г. Моспино.

Рис. 1.1 - Технологическая схема водопроводного узла «6 Красная Звезда»

водопроводный математический подкачка регулятор

В комплекс водопроводного узла входят важные с точки зрения автоматизации сооружения:

резервуары для воды общей емкостью 20 тыс. м.куб

насосная станция второго подъема

Вода на водоузел поступает по двум водоводам п/о «Укрпромводчермет» с диаметрами 1000 мм (водовод №10-А) и 700 мм (водовод №10) от Верхне-Кальмиусской фильтровальной станции.

Водоузел подает воду по водоводам: квартал №288 d500 мм, «Щетинина» d700 мм, «Чулковка» d350 мм, Пролетарская Птицефабрика d500 мм, «Объединенный» d400 мм; d500 мм; d700 мм, Моспино d500 мм.

Заборные трубы снабжена задвижками (№50, №52) с электроприводами, мощностью 8кВт, которые регулирует расход воды водоузлом. Далее вода поступает в резервуары чистой воды(РЧВ) 1 - 2. Необходимость их использования связана с тем, что в часы пик потребление воды превышает объемы, которые можно взять непосредственно из водовода «Укрпромводчермета». Поэтому, делаются запасы воды, которые будут использоваться в случае превышения расхода воды над её приходом в водоузел. Резервуары наполняются постоянно, и расходуются, как правило, утром и вечером, по выходным дням, в праздничные дни. Во время наполнения резервуаров задвижка на приходе в водоузел открывается на такую величину, чтобы обеспечить оптимальное время полного наполнения резервуаров к моменту их следующего использования. В режиме большого водопотребления задвижка может открываться по максимуму с целью обеспечения поступления максимального объема воды в резервуары за минимальное время, и как следствие большего времени обеспечения необходимого давления в выходных водоводах узла. Диспетчер водоузла обладает данными о необходимом положении задвижки в соответствии с временем суток, или календарем, и выставляет его.

Подача в город воды осуществляется с помощью насосной станции второго подъема. Её задача - обеспечивать давление в водоводах, идущих в город. Фактическая продуктивность насосной станции 55 тыс.м.куб/сут.

В насосной станции установлено две группы основных насосных агрегатов:

Группа насосов «верхней зоны»: установлены насосы марки Д2500-62 Q=2700 м куб./час, H=64 м.вод. ст. и к ним электродвигатели: А13-37-6У4, 500 квт; А-400У - 0,38/0,66-6УЗ, 500 квт; марки Д2500-62-А-2 Q=2700 м куб./час, H=64 м.вод. ст. и к нему электродвигатель: А13-37-6У4, 500 квт; (2 рабочих и 2 резервных).

Группа насосов «низкой зоны»: установлены насосы марки Д2500-62-А-2 Q=2700 м куб./час, H=64 м.вод. ст. и к ним электродвигатель: А12-42-8У4, 250 квт; марки Д2000-34 Q=1980 м куб./час, H=38 м.вод. ст. и к ним электродвигатели: А12-42-8У4, 250 квт; (1 рабочих и 3 резервных).

Каждый насосный агрегат оснащен: запорной арматурой, которая отключает насос от сети перед заслонкой на напорном трубопроводе (установлен обратный клапан для защиты от гидроударов и самовращения); вентилями для выпуска воздуха в верхней точке насоса, или водоразборным отключающим краном для взятия проб воды; манометром на напорном трубопроводе; амперметром для определения нагрузки двигателя; счетчиками расхода активной и реактивной электроэнергии.

После насосной станции вода поступает в общий водовод, откуда непосредственно в водоводы, которые идут к месту назначения. Каждый водовод оснащен электрической заслонкой.

Как упоминалось во введении, задачей водоузла является подача потребителям заданного объема воды с заданным давлением, однако на практике в разветвленных сетях это практически никогда не является возможным. Как известно, характеристика сети определяется выражением

,

где  - напор в сети,  - давление в конечной точке,  - давление в начальной точке,  - напор, обусловленный разностью высот между конечной и начальной точкой,  - плотность жидкости,  - ускорение свободного падения,  - коэффициент сопротивления, учитывающий потери от трения и т.п.,  - расход в сети.

Как правило, все параметры, за исключением коэффициента сопротивления - постоянны, и характеристика сети определяется именно этим параметром. В реальных сетях коэффициент сопротивления является быстро меняющейся величиной, что обусловлено использованием сети конечными потребителями - увеличение / уменьшение расхода воды. Кроме того, помимо изменения коэффициента сопротивления со стороны потребителей, он меняется по мере старения водопроводной системы - заиливание и прочие явления увеличивают трение между водой и стенками труб. Таким образом, невозможно построить точную характеристику магистрали и соответственно определить номинальный режим насосной установки по давлению и расходу. На практике в таком случае ставят задачу обеспечения требуемого давления в магистрали для возможности подачи воды высотным потребителям.

В настоящее время «низкая зона» станции подкачки водопроводного узла, характеризующаяся пониженным давлением по сравнению с «верхней зоной», обеспечивает подачу воды при одном работающем насосе на 3 водовода, имеющих разный диаметр труб, соответственно - разную характеристику. В таком случае, изменяют коэффициент сопротивления каждого водовода задвижкой, расположенной в его начале. Задвижки устанавливают в такое положение, чтобы при установившемся давлении на гребенке насоса все водоводы имели одинаковые требуемые давления (в случае «низкой зоны» это 7 м.вод. ст). В настоящее время из-за отсутствия измерительной аппаратуры в контрольных точках (конечные потребители) и методов определения уставок давления и расхода для каждого водовода приближенно полагают, что изменение расхода на каком либо водоводе приводит к пропорциональному изменению давлений на них и соответственно - на гребенке. Тогда для построения системы автоматического управления достаточно иметь лишь сигнал с датчика давления на гребенке. Изменение же давления и подачи насоса осуществляется путем изменения частоты вращения ротора электропривода насоса.

2. Составление математической модели «верхней зоны» станции подкачки II уровня

Для получения описания объекта в виде передаточных функций необходимо ознакомиться со структурой объекта, определить, что будет являться входом и выходом объекта и только после этого приступать к получению передаточных функций.

«Низкаяя зона» станции подкачки состоит из одного рабочего асинхронного электропривода, центробежного насосного агрегата и гребенки. Входными параметрами для этой системы является напряжение питания электродвигателя, характеризующееся такими параметрами как амплитуда и частота, выходными - напор и расход на гребенке. При этом, существует промежуточный параметр - частота вращения крыльчатки насоса, она же - частота вращения ротора электродвигателя. Таким образом, выясняем, что передаточная функция объекта разбивается на две составляющих: частота вращения / частота питания и напор(расход)/частота вращения.

Рассмотрим передаточные функции каждой составляющей «низкой зоны».

Асинхронный электропривод является хорошо изученным объектом, по переходным процессам в нем существует значительное количество литературы, поэтому нахождение его передаточной функции затруднений не представляет.

Будем искать передаточную функцию асинхронного двигателя как отношение частоты вращения ротора к частоте питающего напряжения. В [1] предлагается эту передаточную функцию разбить на две составляющих - «момент / частота» и «частота / момент» для возможности учета момента сопротивления, действующего на вал двигателя. Тогда структурная схема при управлении частотой напряжения статора будет выглядеть так:

Рис. 2.1 - Структурная схема асинхронного электродвигателя при управлении частотой питающего напряжения

По данной структурной схеме получим передаточную функцию по управляющему воздействию в относительных единицах:

,       (2.1)

где  - механическая постоянная времени двигателя,  - электромагнитная постоянная времени двигателя,  - относительное напряжение статора (к номинальному),  - относительная частота напряжения статора (к номинальной).

Данная передаточная функция справедлива для случая, когда потокосцепление статора есть величина постоянная, т.е. одновременно с изменением частоты питающего напряжения изменяется и его величина в соответствии с выражением: . Следует отметить, что в современных преобразователях частоты, управляющих асинхронными двигателями, реализован механизм поддержания постоянного потокосцепления, поэтому передаточная функция (2.1) может быть использована для описания АД.

Преобразуем (2.1):

              (2.2)

Аналитическое нахождение параметров передаточной функции двигателя требует наличия конструктивных и электрических параметров двигателя. Однако, параметры двигателя со временем эксплуатации значительно изменяются, поэтому целесообразно получать параметры передаточной функции методами идентификации по кривой разгона двигателя.

Для передаточной функции вида (2.2) при холостом ходу двигателя были получены следующие параметры:

Тогда передаточная функция (2.2) принимает вид:

                                                            (2.3)

Момент сопротивления будет представлять собой момент на валу крыльчатки насоса.

Найдем параметры функции (2.1) и перейдем от относительных единиц к абсолютным.

Имея конструктивные параметры двигателя, можно вычислить коэффициент . Согласно условию постоянства потокосцепления статора, данный коэффициент будет постоянным в любом диапазоне изменения частот питающего напряжения, поэтому достаточно знать параметры номинального режима работы двигателя. Согласно справочным данным, двигатель рассчитан на напряжение 6000В с частотой 50Гц. Тогда, переходя к абсолютным величинам:

                                                     (2.4)

Тогда:

                                                (2.5)

                                                (2.6)

Введем коэффициент усиления электродвигателя, который будет характеризовать соответствие частоте вращения ротора в установившемся режиме частоте питающего напряжения. Согласно справочным данным, при частоте питающего напряжения 50 Гц частота вращения ротора составляет 1000 об/мин.

Как известно, , об/сек, где  - частота питающего напряжения,  - число полюсов,  - скольжение. В процессе работы двигателя величина скольжения изменяется, однако в устойчивом режиме не превышает 2-5%, поэтому для определения коэффициента усиления двигателя ею можно пренебречь. Тогда:

                                                                       (2.7)

Прежде чем рассматривать центробежный насос как объект управления, рассмотрим условия его эксплуатации. Насос работает на 3 трубопровода большой длины (минимум 1 км). Динамические процессы в таких трубопроводах обладают значительной длительностью и на несколько порядков продолжительнее гидродинамических процессов в насосах. Поэтому при анализе переходных режимов в рассматриваемых установках генераторы гидравлической энергии можно считать практически безынерционными звеньями и в качестве динамических использовать их статические характеристики. [2]

На рис. 2.2 представлена статическая характеристика насоса Д 2500-62 для частоты вращения крыльчатки 730 об/мин.

Для определения последнего коэффициента обратимся к правилам подобия для центробежных насосов. Согласно им, между рабочими точками при различной частоте вращения крыльчатки существуют зависимости вида:

,                                                                                              (2.8)

где Q, H, P - расход, напор и потребляемая мощность насоса, n - частота вращения.

Как видно из (2.4), линейна лишь зависимость ,  же нелинейна, следовательно, требуется провести ее линеаризацию, если это предоставляется возможным.

Рис. 2.2 - Характеристика насоса Д 2500-62 (18 НДс) при n = 730 об/мин

Насос должен обеспечивать напор на гребенке около 7 м вод. ст и расход от 750 м3 до 1050 м3 в период пикового потребления. Необходимо найти его рабочую точку. Из характеристики на рис. 2.2 видно, что при частоте вращения 730 об/мин насос обеспечивает большие значения напора и расхода, чем требуется, следовательно необходимо искать рабочую точку на другой характеристике, соответствующей меньшей частоте вращения. Помимо этого, для определения коэффициентов усиления по напору и расходу необходимо построить траекторию движения рабочей точки в зависимости от частоты вращения крыльчатки. Методом подбора была выбрана точка (1800; 37) на характеристике рис. 2.2, которая может быть преобразована в точку (781; 6.94) путем уменьшения частоты вращения крыльчатки до 317 об/мин.

Рис. 2.3 - Движение рабочей точки по оси расхода в зависимости от частоты вращения

Рис. 2.4 - Движение рабочей точки по оси напора в зависимости от частоты вращения

Проанализируем графики на рис. 2.2 - 2.4. Как видно из расходно-напорных характеристик насоса (рис. 2.2), рабочий участок представляет собой промежуток с малой крутизной, поэтому можно представить его в виде линейного. Таким образом, получаем линеаризованную характеристику H=f(Q).

Как видно из рис. 2.3 - расход линейно пропорционален частоте вращения крыльчатки. Отсюда можно найти коэффициент усиления насоса по расходу:


Обратимся к рис. 2.4. Как было сказано выше, насос должен обеспечить подачу от 750 до 1050 м3, что возможно при его работе на частотах вращения от 304 до 425 об/мин. На этом участке частот характеристика движения рабочей точки нелинейна, следовательно, необходимо выполнить линеаризацию. Присутствующая нелинейность несущественна, поэтому ее можно аппроксимировать кривой первого порядка. По полученной аппроксимации получим коэффициент усиления:

м.вод. ст./(об/мин)                                    (2.10)

Далее, считая рабочую расходно-напорную характеристику линейной, можно сделать вывод, что в диапазоне частот вращения 304..425 об/мин ее перемещение по осям Q и Н линейно и осуществляется с коэффициентами kQ и kH. Таким образом, получаем зависимости:

,                                                                                   (2.11)

и соответствующие им передаточные функции:

                                                                          (2.12)


Определим также коэффициент изменения напора при изменении расхода в рабочей части характеристики:

м.вод. ст./(м3/час)                                              (2.13)

Для получения структурной схемы разомкнутой системы необходимо учесть момент сопротивления на валу двигателя. Данный момент будет соответствовать моменту на валу насоса, и его можно определить из известной зависимости:

                                                                                           (2.14)

Для центробежного насоса на рис. 2.2 представлена зависимость мощности N=f (Q, n=730), от которой, используя (2.4), можно перейти к характеристике при любой частоте. Как видно, участок данной кривой, соответствующий рабочему диапазону, линеен. Выберем на рис. 2.2 точку (1800; 210) на кривой мощности, и проанализируем ее поведение (и всех точек кривой в данном диапазоне, исходя из его линейности) при изменении частоты вращения рабочего колеса.

Рис. 2.5 - Изменение мощности, потребляемой насосом при данной рабочей точке в зависимости от частоты вращения

Как видно из рис. 2.5, нелинейность мощности в пределах изменения частот вращения значительна. Тем не менее, представим ее кривой первого порядка и определим коэффициент усиления по мощности в данном диапазоне частот вращения:

Вт/(об/мин)                                          (2.15)

Тогда передаточная функция будет выглядеть как:

                                                                            (2.16)

Определим также коэффициент изменения мощности в зависимости от изменения расхода на рабочем участке характеристики:

Вт/(м3/час)                                          (2.17)        

Имея передаточную функцию (2.11), мы сможем оценить потребляемую насосом мощность и из (2.14) вычислить момент сопротивления на валу двигателя.

С учетом вышесказанного, получим структурную схему разомкнутой системы. В ней учитывается момент сопротивления на валу двигателя, возмущения, связанные с изменением потребления воды и начальные значения мощности и напора, связанные с линеаризацией характеристик мощности и напора на рабочем участке.

Согласно условию, нижняя граница частоты вращения насоса составляет 300 об/мин. Определим Рнач, используя величину мощности при частоте 300 об/мин на рис. 2.5:

Вт

Аналогично вычислим Ннач

м.вод. ст.

Имея данную структурную схему, можно составить передаточную функцию напор / частота питания, для которой затем синтезировать регулятор. Однако перед этим необходимо провести моделирование разомкнутой системы при наличии и отсутствии возмущений в виде увеличения или уменьшения потребления воды QП.

3. Моделирование динамических процессов в «низкой» зоне станции подкачки

водопроводный математический подкачка регулятор

При моделировании сделаем некоторые допущения:

) транспортная задержка в гребенке и задержки от датчиков равны нулю

) производительность насоса в момент начала моделирования соответствует рабочей точке, т.е. промежуток нарастания выходной величины до установившегося значения не рассматривается.

Структурная схема на рис. 2.5 соответствует случаю, когда частота питающего напряжения является фиксированной, иными словами - устанавливаемой по прогнозируемому графику потребления. Потребление же при этом является величиной, изменяющейся случайным образом, в том числе около прогнозируемой.

Таким образом, моделирование проведем для случаев:

) Объем потребления соответствует объему подачи насоса

) Объем потребления превышает объем подачи

) Объем потребления меньше объема подачи

) Объем потребления динамический со случайными высокочастотными колебаниями

Случай, когда потребление отсутствует - работа насоса на закрытую задвижку - не рассматривается, т.к. данный режим является пусковым и проводится в ручном режиме.

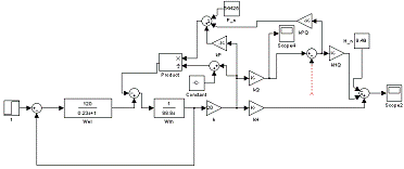
Составим в Matlab-Simulink модель объекта по рис. 2.5. Полученная модель представлена на рис. 3.1.

Величина Constant составляет 0.0001, она используется для того, чтобы в начальный момент времени, когда величина частоты вращения составляет 0, не возникала ошибка деления на 0 в блоке Product.

Зададим входную частоту равную 16, что будет соответствовать 320 об/мин насоса, напору 7.47 м.вод. ст и расходу 787 м3/час.

Рис. 3.1 - Модель объекта в пакете Matlab - Simulink

) Объем потребления равен объему подачи

Рис. 3.2 - Подача насоса при соответствии объема потребления объему подачи

Как видно из рис. 3.2 - при заданной частоте вращения крыльчатки насоса и ожидаемой подаче ее реальная величина меньше из-за наличия момента сопротивления двигателя.

Посмотрим, какой напор создается насосом в этом случае.

Рис. 3.3 - Напор насоса при соответствии объема потребления объему подачи

Как видно из рис. 3.3, напор также оказывается меньше ожидаемого.

) Объем потребления превышает объем подачи на 200 м3/час

Рис. 3.4 - Подача насоса при превышении объема потребления над объемом подачи на 200 м3/час

Рис. 3.5 - Напор насоса при превышении объема потребления над объемом подачи на 200 м3/час

Как видно из рис. 3.4 и 3.6 - увеличение потребления приводит к уменьшению напора, создаваемого насосом.

) Объем потребления меньше объема подачи на 200 м3/час

Рис. 3.6 - Подача насоса при уменьшении объема потребления над объемом подачи на 200 м3/час

Рис. 3.7 - Напор насоса при уменьшении объема потребления над объемом подачи на 200 м3/час

Уменьшение потребления приводит к увеличению напора, что видно из рис. 3.6 и 3.7.

) Объем потребления динамический со случайными высокочастотными колебаниями

Используем линейный закон изменения потребления от превышения на 200 до уменьшения на 200 м3/час с шумом, который будет имитировать случайные изменения потребления.

Как видно из рис. 3.8 и 3.9 - при фиксированной частоте вращения насоса и изменении потребления давление не соответствует требуемой величине. Причем, в случае разницы потреблений в 200 м3/час разница напора достигает 4 м.вод. ст., и если уменьшение напора не является столь опасным, то его увеличение может привести к разрыву магистральных или потребительских трубопроводов.

Таким образом, из вышесказанного явно прослеживается необходимость управления частотой вращения насоса. Обратим внимание на некоторые аспекты.

Рис. 3.8 - Подача насоса при динамическом изменении объема потребления

Рис. 3.8 - Напор насоса при динамическом изменении объема потребления

Как было видно из рис. 3.2 и 3.3, установившееся значение подачи и напора при соответствии потребления подаче содержит статическую ошибку, которая обусловлена присутствием момента сопротивления насоса.

Статическую ошибку можно убрать, введя в цепь управления интегратор, а учитывая, что необходимо будет построить регулятор, который будет управлять частотой питающего напряжения, и соответственно - напором, целесообразно выбрать его из двух видов регуляторов, содержащих в себе интегратор - ПИ и ПИД.

4. Проектирование регулятора для «низкой» зоны станции подкачки

Выбор регулятора и определение его параметров

Как было сказано в п. 3, целесообразно выбрать регулятор из двух вариантов - ПИ или ПИД.

Рассмотрим применение ПИД-регулятора для станции подкачки. Дифференциальная составляющая будет способна отслеживать скорость изменения расхода, и теоретически благоприятно скажется на качестве регулирования. Но т.к. расход изменяется совершенно непредсказуемо в определенных границах и с высокой частотой - отработка возмущения дифференциальной составляющей может вывести систему из устойчивого состояния. Поэтому, остается использование ПИ-регулятора.

Составим передаточную функцию объекта по каналу напора без учета возмущающих воздействий:

                                (4.1)

Для объектов второго порядка без запаздывания существуют методики определения параметров ПИ-регуляторов. Например, методика Никольса-Зиглера. Согласно ей, необходимо найти граничный коэффициент П-регулятора kкр, который обеспечивает незатухающие колебания на выходе системы и период данных колебаний Ткр. Тогда, параметры ПИ-регулятора рассчитаются как:

Кр=0.45kкр                                                                                      (4.2)

ТI=0.85Ткр                                                                                                                                                (4.3)

Для модели вида (4.1) коэффициент kкр составил порядка 75000, Ткр - порядка 0,07. При вычислении коэффициентов по формулам (4.2) и (4.3) и использовании их в регуляторе система имеет большую колебательность и неприменима.

Используем другой подход: т.к. электродвигатель является объектом с самовыравниванием, а насос полагаем безынерционным звеном-то система без регулятора также является самовыравнивающейся, причем время разгона двигателя от 0 до номинальной скорости составляет порядка 4 секунд, а переход из одного рабочего режима в другой - еще быстрее, что является более чем достаточной реакцией в системах водоснабжения с длинными трубопроводами. Тогда для данной системы (с учетом возмущений) подберем ПИ-регулятор с малыми коэффициентами Кр и ТI: Кр=0.5; ТI=1.

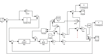
С учетом данных коэффициентов составим модель замкнутой системы с регулятором:

Рис. 4.1 - Структурная схема замкнутой системы с ПИ-регулятором в Matlab-Simulink.

Моделирование динамических процессов в замкнутой системе автоматического управления станции подкачки

В качестве задающего воздействия возьмем давление в 7 м.вод. ст. В качестве возмущения выберем следующие случаи:

) Объем потребления соответствует объему подачи насоса

) Объем потребления превышает объем подачи и содержит периодическую составляющую

) Объем потребления меньше объема подачи

) Объем потребления динамический со случайными высокочастотными колебаниями

) Объем потребления динамический с периодической составляющей

Как и в п. 3 зададимся допущением, что в момент моделирования насос находится в рабочей точке, т.е. не рассматриваем часть от начала моделирования до достижения установившегося значения.

) Объем потребления соответствует объему подачи насоса

Рис. 4.2 - Подача насоса при соответствии объема потребления объему подачи

Как видно из рис. 4.2 и 4.3 - статическая ошибка расхода и напора отсутствует, величина напора соответствует заданной уставке.

Проверим, как регулятор будет отрабатывать кратковременные изменения потребления - как периодические, так и случайные, а также постоянные отклонения.

Рис. 4.3 - Напор насоса при соответствии объема потребления объему подачи

) Объем потребления превышает объем подачи и содержит периодическую составляющую.

Зададим объем потребления равным 987 м3/час и отклонения в виде синусоидального воздействия с частотой 0.5 рад/с. Получим:

Рис. 4.4 - Подача насоса при превышении объема потребления над объемом подачи и содержанием периодической составляющей

Рис. 4.5 - Напор насоса при превышении объема потребления над объемом подачи и содержанием периодической составляющей

В сравнении с рис. 3.5, когда напор падал при превышении подачи, на рис. 4.5 можно увидеть соответствие текущего напора требуемому. Существуют колебания напора около требуемого значения, однако их амплитуда меньше 0.1 м.вод. ст и является допустимой.

) Объем потребления меньше объема подачи

Зададимся потреблением равным 587 м3/час без колебаний.

Как видно из рис. 4.6 и 4.7 - объем подачи соответствует объему потребления, напор соответствует заданному. Сравнительно с рис. 3.6 и 3.7 изменения очевидны - напор не повышается при уменьшении потребления.

) Объем потребления динамический со случайными высокочастотными колебаниями

Зададим график изменения потребления для промежутка 20..70с в широких пределах. На практике данный диапазон является крайне малым для такого изменения, однако если система справится с быстрым изменением потребления, то тем более справится с реальным медленным. График потребления приведен на рис. 4.8.

Рис. 4.6 - Подача насоса при уменьшении объема потребления над объемом подачи

Рис. 4.7 - Напор насоса при превышении объема потребления над объемом подачи

Рис. 4.8 - График изменения потребления воды

Рис. 4.9 - Подача насоса при динамическом изменении потребления со случайными высокочастотными колебаниями

Как видно из 4.9 и 4.8 - система обеспечивает требуемую подачу воды.

Анализируя рис. 4.10 можно сказать о том, что качество отработки случайных воздействий регулятором является удовлетворительным - максимальное отклонение составляет порядка 0.3-0.4 м.вод. ст, что является достаточно существенным для районов водоснабжения, не оснащенных станциями подкачки, однако не критичным. Одним из вариантов решения проблемы обработки случайных воздействий является усреднение данных датчиков с внесением задержки в контур управления, что, однако, также не является лучшим решением.

Рис. 4.10 - Напор насоса при динамическом изменении потребления со случайными высокочастотными колебаниями

) Объем потребления динамический с периодической составляющей

В качестве графика потребления примем график на рис. 4.8, но на него наложим синусоидальную составляющую с амплитудой 20 и частотой 0.5 рад/с.

Как видно из рис. 4.11 и 4.12, насос обеспечивает подачу согласно графику 4.8, и напор находится в пределах заданного значения. Отклонения напора составляют 0,1 м.вод. ст. На рис. 4.12 провал на 20-й секунде объясняется резким изменением потребления, что в реальной системе невозможно.

Рис. 4.11 - Подача насоса при динамическом изменении потребления с периодической составляющей

Рис. 4.12 - Напор насоса при динамическом изменении потребления с периодической составляющей

В целом, моделирование показало, что использование ПИД-регулятора позволяет избавиться от статической ошибки напора и поддерживать его в заданном значении при любых изменениях потребления.

Заключение

В ходе курсовой работы была рассмотрена «низкая» зона станции подкачки II уровня водопроводного узла «6 Красная звезда» как объект управления, проанализированы статические характеристики центробежного насоса, на основании которых были построены его передаточные функции для расхода, напора и мощности. Затем используя экспериментально полученную передаточную функцию асинхронного привода насоса была составлена модель связки привод-насос и промоделировано ее поведение при изменении потребления воды и фиксированной частоте питания двигателя. Моделирование показало наличие статических ошибок для расхода и напора насоса. На основании этого было принято решение об использовании в системе ПИ-регулятора. Моделирование замкнутой системы управления показало отсутствие статических ошибок для расхода и напора. Моделирование проводили для случаев равенства, превышения и уменьшения потребления над расходом, динамического изменения расхода со случайными высокочастотными изменениями и низкочастотными гармоническими.

Список использованных источников

1. Башарин А.В., Новиков В.А., Соколовский Г.Г. Управление электроприводами: учебное пособие для вузов - Л.: Энергоиздат. Ленингр. отд-ние, 1982. - 392 с., ил.

. Гейер В.Г., Тимошенко Г.М. Шахтные вентиляторные и водоотливные установки: Учебник для вузов - М.: Недра, 1987. - 270 с.

Похожие работы на - Компьютерное моделирование 'низкой зоны' станции подкачки II уровня водопроводного узла '6 Красная звезда'

 

Не нашли материал для своей работы?
Поможем написать уникальную работу
Без плагиата!
Без нейросетей!