Разработка проектно-конструкторской документации на изготовление модели одежды под девизом 'Классика по-русски'
ДИПЛОМНЫЙ
ПРОЕКТ
Тема:
Разработка проектно-конструкторской документации на изготовление модели одежды
под девизом «Классика по-русски»
СОДЕРЖАНИЕ
Введение
. Творческая часть
.1 Анализ творческого источника и обоснование темы
.2 Описание внешних данных и особенностей фигуры
манекенщицы
.3 Анализ предлагаемой силуэтной формы и ее
пропорциональных решений
.4 Выбор цветовой гаммы
. Эскизная часть
.1 Разработка творческих эскизов
.2 Разработка технического эскиза проектируемой модели
.3 Разработка моделей - предложений
. Конструкторская часть
.1 Характеристика рекомендуемых материалов
.2 Обоснование выбора и характеристика метода
конструирования
.3 Разработка конструкции проектируемого изделия
.4 Расчет и построение чертежей конструкций проектируемой
модели
.5 Разработка рабочих лекал
.6 Технические требования к раскрою с использованием
комплекта лекал
.7 Корректировка конструкции входе примерок
. Технологическая часть
.1 Составление технологической последовательности
обработки проектируемого изделия
.2 Характеристика методов обработки оборудования
.3 Раскладка лекал на ткани
. Организационно - экономическая часть
.1 Организация работы ателье и обслуживания населения
в условиях рынка
.2 Расчет стоимости пошива условно-проектируемой
модели в ателье с использованием прейскуранта
.3 Расчет себестоимости условно-проектируемой модели,
прибыли, рентабельности и затрат на один рубль реализации
.4 Расчет полной цены условно-проектируемой модели
.5 Технико-экономические показатели
. Безопасность жизнедеятельности
.1 Безопасность производственных процессов.
Организация работы по охране труда на швейном предприятии
.2 Санитарно-гигиенические требования к организации
условий труда в швейном цехе
.3 Обеспечение безопасности производственных процессов
в швейном цехе
.4 Противопожарная профилактика на предприятии
.5 Научная организация рабочего места конструктора
Заключение
Список используемых источников
Приложения
ВВЕДЕНИЕ
ателье фигура манекенщица обслуживание
Слово «Мода» от французского слова «mode», которое происходит от лат.
«modus» - мера, образ, способ.
Мода - это то, что имеет в определенное время самое большое
распространение. Пользуется большой популярностью и признанием большинства.
Следовать моде - это значит уловить ее основное направление, новые силуэты,
линии и пропорции, характерные цветовые сочетания, принципы отделки, варианты
конструкций в пределах модного силуэта. Более всего подвержены влиянию моды
предметы женского гардероба. Юбка, как его неотъемлемый элемент, безусловно,
находится во власти моды.
Темп современной жизни таков, что большинство представительниц
прекрасного пола не могут позволить себе одежду, сшитую на заказ. Однако
желания одеваться стильно, ярко это не отменяет. Значит, продукция,
предлагаемая швейной промышленностью должна соответствовать тенденциям моды.
Главная задача швейной промышленности - удовлетворение потребности людей
в одежде высокого качества и разнообразного ассортимента. Решение этой задачи
осуществляется на основе повышенной эффективности производства, ускорения
научно - технического прогресса, роста производительности труда, всемерного
улучшения качества работы, совершенствования труда и производства.
При массовом производстве швейных изделий решающая роль принадлежит
технологическому процессу, который представляет собой экономически
целесообразную совокупность технологических операций по обработке и сборке
деталей и узлов швейных изделий.
Производство одежды в современных рыночных условиях развивается в частных
предприятиях, которые занимаются производством изделий по индивидуальным
заказам чаще всего на фигуру с отклонениями в телосложении или авторские
коллекции. Вторая часть деятельности ателье, это изготовление мелкой партии
одежды для специализированных магазинов, и рабочей одежды. Удовлетворение
основного населения в одежде пред-а-порте осуществляется через сеть магазинов
работающих для людей различных слоев.
Современная швейная отрасль, выпускающая одежду массового производства,
должна характеризоваться достаточно высоким уровнем техники, технологии и организации
производства, наличием крупных специализированных предприятий и
производственных объединений.
Совершенствование швейного производства предусматривает внедрение
высокопроизводительного оборудования, поточных линий, расширение ассортимента и
улучшение качества одежды, выпуск изделий, пользующихся повышенным спросом.
Ассортимент швейных изделий должен обновляться в результате расширения
ассортимента и улучшения качества сырьевой базы швейной промышленности.
Технология современного швейного производства все более становится
механической, ее эффективность в первую очередь зависит от применяемого
оборудования.
Решение задач, стоящих перед швейной промышленностью требует больших и
глубоких знаний от технологов. Без этих знаний невозможно внедрять новые технологические
процессы швейного производства, необходимые для изготовления одежды высокого
качества.
Целью дипломного проекта является разработка проектно-конструкторской
документации на изготовление модели одежды под девизом «Классика по - русски»
1. ТВОРЧЕСКАЯ ЧАСТЬ
.1 Анализ
творческого источника и обоснование темы
Мода - это тип реагирования на поведения, свойственный значительному
количеству людей. Мода на ряду с обычаем и социальными институтами является
формой социальной регуляции поведения. Мода - специфическая регуляция
обусловливающая периодическую смену и циклический характер развития образов
массового поведения.
Классический стиль одежды является фундаментом моды, отправной точкой
всех модных тенденций, именно поэтому он всегда популярен у тех, кто хочет
одеваться и удобно, и элегантно. Элегантная практичность - вероятно, именно
этот слоган наиболее подходит понятию классического стиля женской одежды.
Одежда классического стиля подчеркивает достоинства фигуры и является
единственным дополнением каждой женщины и зеркальным отражением ее характера.
Фольклорный или, как его еще называют, национальный стиль - это одежда народов
мира. У каждой национальности есть свой наряд, бывают русские, индийские,
скандинавские и т. д. Если вы вдруг наткнулись на статью о восточном стиле,
знайте, это просто обобщение типичных особенностей одежды народов, проживающих
на определенной территории. Нередко к фольклорному стилю относят деревенскую
одежду или «вестерн» - одежду Дикого Запада. О фольклорном стиле можно было бы
говорить бесконечно. Народный костюм - это постоянный источник творческой
фантазии художников-модельеров.
Отличительные особенности: силуэты фольклорного стиля - прямой и
трапециевидный. Прямой силуэт - в нем удобно двигаться, он скроет полноту или, наоборот,
худобу. Объемы - умеренные. Покрои рукава - самые разные, в зависимости от
народной традиции.Виды одежды самые разные. Сегодня в моде восточный стиль с
элементами азиатского фольклора, с орнаментами и жаккардными рисунками.
Фольклор может просматриваться в крое, характере отдельных деталей, так,
например, обычный прилегающий жилет, но из шелковой ткани с жаккардным рисунком
может быть выполнен в китайском стиле: за счет воротника-мандарина и изящной
застежки, выполненной в духе китайских традиций. Такой жилет может носиться с
брюками из эластичного жаккарда.
Выбор ткани зависит от страны. Одна славится шелком, другая - парчой и
т.д. Для этой коллекции была выбрана ткань напоминающая домотканую. Oформление: вышивка, тесьма, кант,
рулик, мережки, атласные ленты, ручные хлопчатобумажные кружева и т. д. В
данном случае были выбраны плетеные пояса и детали костюмов.
Цвета фольклорного стиля - это традиционные цвета национального костюма,
те, которые идут из глубины исторически сложившихся традиций.
Стиль требует дополнений в соответствии с народным образом, положенным в
основу конкретной модели. Обувь в фольклорном стиле может быть самая разная: от
тапочек до сапожек, ботиночек на шнуровке и без, туфель и пр.
Фольклорный стиль может быть в моде, а может и нет. В любом случае он
может существовать и сам по себе. Использовать фольклорный стиль в повседневной
жизни лучше всего для отдыха. Костюм в народном стиле воспринимается как
художественное произведение. Как правило, одежда этого стиля может носиться очень
долго, она как бы вне времени, вне обстоятельств. Если интерьер выполнен в
народных традициях, то национальный костюм будет как нельзя кстати. Например,
если на кухне деревянная мебель и деревянные стены, с расписными досками для
нарезки, яркими блюдами и блестящим самоваром, то и хозяйка, одетая в
фольклорном стиле, будет смотреться гармонично. Фартук с аппликацией, блуза с
мережкой и вышивкой, длинный сарафан в русском стиле создают атмосферу отдыха и
домашнего уюта.
Благодаря простоте кроя и наличием богатой отделки национальный костюм
отвечает требованиям современной классики. В данной коллекции были использованы
прямой и трапециевидный силуэты, напоминающие по форме русские народные
сарафаны, смещенные застежки и разнообразные воротники стойки ассоциируются
с рубахами - «косоворотками».
Русский орнамент в любом изделии - это композиционное построение рисунка
из многих элементов. Тенденция моды весны - лета 2009 это этнический орнамент.
В Южнорусских вышивках в большинстве случаен преобладал геометрический узор.
Поэтому в качестве отделки изделий был использован орнамент, в основе которого
лежат русские народные мотивы. В данной работе были использованы цвета
характерные для народной вышивки (оттенки красного, желтый, коричневого).
Весьма важным приемом в вышивке и ткачестве на Руси, было включение фона ткани
в узор рисунка. Этот прием можно проследить и в данной модели, где фон и
орнамент дополняют друг друга. В течение длительного времени украшением
национального костюма служили декоративные пуговицы и плетеные пояса. Они
служили не только для застежки одежды, но зачастую нашивались как украшение, а
пояса завязывались для подчеркивания талии.
Плетение на дощечках - это техника производства плетеных лент,
используемая с начала нашей эры и вплоть до нового времени. Викинги и
англосаксы делали таким способом красивейшую тесьму и шнуры, которые
использовались для отделки одежды. Они также использовали ленты сделанные таким
методом как пояса и головные повязки. Некоторые виды тесьмы украшались шелком,
отделывались золотыми и серебряными нитями, вышивались бисером, жемчугом и
драгоценными камнями, украшались металлическими накладками.
Вообще дощечка - это квадрат с проделанными по углам дырочками Для такого
рода плетения не нужно много материалов. Оригинальные дощечки делались из кости
и дерева, но вы можете использовать дощечки сделанные из картона, например,
взять подставку под пиво и прорезать по углам четыре отверстия. Через каждую
такую дощечку пропускается шерстяная или льняная пряжа, проходящая через все
отверстия. Для начала легче всего использовать толстую пряжу, для этого нужны
большие дощечки, со сторонами примерно по пять с половиной сантиметров. Но не
желательно делать их слишком большими, так как с ними будет трудно управляться.
Длину нитей можно определить из следующего соотношения: Длина нити = 1.2
окончательной длины тесьмы + 50 сантиметров.
Пряжа пропускается через четыре отверстия в дощечках. Ее можно продернуть
в двух направлениях S или Z. (см. рис. 1)
Каждое отверстие обозначается буквами. А, Б, В, Г. (см. рис.2). На рис. 3
изображен план для шести дощечек. Верхний ряд показывает направление, в котором
нить проходит через дощечку. Четыре следующих ряда показывают, какого цвета
нить пропускается через четыре отверстия в дощечке.
После того как все дощечки будут продернуты, они устанавливаются бок о
бок в некое подобие колоды. Один из концов общей нити привязывается к какому нибудь
неподвижному предмету, например дверной ручке. Другой конец надо ровно
растянуть и завязать на конце большой узел. Нити, пропущенные через дощечки,
называются основой, а нить, которая будет их соединять называется уток. Уток
можно обмотать вокруг мизинца, намотать на тонкую палочку или просто свернуть в
клубок. Привяжите уток и концы основы к своему поясу. Все, теперь можно
начинать плетение. (см. рис. 4) Потяните все изделие на себя, что бы поплотнее
натянуть нити основы и используйте свой пояс, для того чтобы держать нити в
натянутом состоянии. Найдите промежуток между верхними и нижними нитями основы,
если вы затрудняетесь это сделать, попробуйте провести пальцем между верхом и
низом основных нитей вдоль всего плетения, если у вас все равно ничего не
получается, тогда возьмите вместе все дощечки и проведите взад и вперед
несколько раз, в этом случае промежуток должен быть виден.
Затем, пропустите уток через этот промежуток, уток должен пройти либо с
лева направо, либо с права налево. Теперь поверните весь набор дощечек на
четверть по направлению к себе. Это означает, что вы сплели первый ряд будущей
тесьмы. Найдите новый промежуток, расширяя его в своем направлении, вы можете
слишком сильно затянуть первый ряд плетения, но если он выглядит чересчур
ослабленным, то несколько раз подвигайте нити основы в разные стороны.
Пропустите уток через новый промежуток, но уже в направлении противоположном
предыдущему разу. Поверните дощечки еще на четверть по направлению к себе и
можно считать, что вы закончили второй ряд будущей тесьмы.
Если в процессе плетения дощечки перепутаются, и вы не сможете
разобраться с ними, тогда расположите их также как они располагались при
плетении первого ряда и начинайте все сначала. Меняя направление поворота
дощечек можно изменить вид образца. Менять направление поворота дощечек просто
необходимо, чтобы предотвратить закручивание нитей основы, проще всего это
сделать, поворачивая дощечки в обратную сторону.
На рисунке 5, показана тесьма, где отмечены повороты дощечек в обратную
сторону.
Вы сделали простой образец тесьмы и можете зарисовать его в процессе
плетения на листе бумаги. Для получения разных образцов, можно
поэкспериментировать с дощечками, поворачивая их как все вместе, так и по
отдельности. Как видите, в таком способе плетения тесьмы нет ничего сложного и
освоить его можно довольно быстро.
Еще толком не началась зима, а уже точно известны все тенденции моды на
предстоящий весенне-летний сезон 2009. Можно сказать даже больше, уже известны
тенденции на год вперед и сделаны прогнозы на 4 сезона вперед!
Но столь далекие перспективы нас пока не интересуют, тем более, что все
они находятся пока на уровне прогнозов и рекомендаций. А вот тенденции следующего
сезона обычно известны очень хорошо, потому что показы дизайнерских коллекций
весна-лето 2009 уже состоялись и по ним можно провести сравнительный анализ.
Неделя моды в Москве
Герои нашего обзора - российские дизайнеры, показавшие свои коллекции в Гостином
Дворе на Неделе моды в Москве. Конечно, было бы неверным сказать, будто наши
дизайнеры определяют моду. Однако, они следят за общемировыми тенденциями,
находятся в контексте моды и в большой степени отражают основные тренды сезона
в своих коллекциях.
Собственно Неделя моды в Москве прошла с 22 по 28 октября 2008 года.
Представлять свою коллекцию в Гостином Дворе считается престижным, поэтому
подиумы Недели привлекают многих состоявшихся кутюрье России и Ближнего
Зарубежья. В рамках Недели свои коллекции представили 54 дизайнера, среди
которых Вячеслав Зайцев, Валентин Юдашкин, Максим Черницов, Сергей Ефремов,
Алина Асси и другие. Повторяющиеся идеи в коллекциях дизайнеров позволяют
выделять основные направления моды на сезон весна-лето2009.
Тенденции, весна-лето 2009
Итак, первое и главное - это контраст черного и желтого. Вспомните про
подсолнухи. Их яркий образ как нельзя лучше выражает эту тенденцию. Если
контраст с желтым для вас слишком утомителен или вызывает ассоциации с
Билайном, попробуйте другие контрастные сочетания однотонных тканей - белый и
черный, желтый и фиолетовый, зеленый и красный.
Почувствовать себя художником позволяет и следующая тенденция. Берите
яркие краски и целиком окрашивайте свою палитру одним цветом или смело сочетайте
в одном комплекте близкие оттенки! Синий, бирюзовый, малиновый, желтый,
зеленый, оранжевый... Одевайте любимый цвет с головы до ног! Главное, чтобы он
был чистым и ярким.
Можно пойти и еще дальше. Возьмите побольше разных красок и художественно
перемешайте их в разводах, переливах, абстрактных фантазийных рисунках. Можно
немного притушить цвет белилами при желании. В общем, будьте художником без
ограничений!
Между тем, сдержанные особы и приверженцы деловой классики могут
полностью выдержать свой гардероб в самых спокойных тонах - бежевом, сером,
молочном с добавлением черного и белого. Все цвета можно использовать
одновременно, а можно по частям, составляя полностью монохромные ансамбли.
Да-да, даже летом total black остается вне времени! Впрочем, тенденция
"вся в белом" тоже обещает быть очень востребованной.
Если же ваша сдержанность лишь внешняя, то проявить свою креативность и
озорную натуру можно с помощью небольших, но ярких акцентов. Подойдет цветной
пояс, кант, яркая отделка, лосины или гольфы любого цвета, отличного от
основной одежды. Что вы скажете, например, насчет бежевого платья и зеленых
лосин? Или розового комбинезона с синим поясом? В предстоящей моде можно и то,
и другое. Не ограничивайте себя старыми шаблонами цветовых сочетаний! Пробуйте
новые варианты, мода благоволит к цветовым экспериментам.
Когда вы определились с цветом, самое время подумать о ткани. Ткани надо
много. Дизайнеры сообща работают над увеличением расхода материи на одно
изделие. Это, вообще, характерно для кризисных времен. Вспомните послевоенный new look, требовавший невозможной расточительности: Диора
ругали за перерасход ткани на одно платье, ведь жизнь после войны была так
тяжела... Впрочем, у нас ситуация совсем другая. Войны нет, разрухи нет, а есть
лишь плавное погружение в мировой кризис. Однако, расход ткани уже возрос.
Итак, какими способами можно увеличить потребность в ткани? Находки
сезона: пышная юбка-солнце в складку, два слоя ткани вместо одного, можно еще
добавить и третий слой из кружева - не прогадаете, очень хороши в этом смысле
складки и рукава-крылья. Вы, без сомнения, сможете придумать и свои способы
увеличить расход ткани.
Кстати, складки и защипы можно делать практически везде: на груди, по
талии, по бедрам, по линии низа. На топах, платьях, брюках, шортах. В общем,
везде, где вам захочется добавить немного объема с помощью складочек, можно это
смело сделать.
Стилистика нового сезона вдохновлена эпохой хиппи 70-х. Отсюда
платья-туники, многослойные свободные ансамбли, многоярусные юбки, обувь на платформе
и другие атрибуты моды "детей цветов". Свое влияние на сезон оказали
и 80-е. Эти годы дарят нам моду на комбинезон. Не очень удобно в быту, но зато
на хорошей фигуре - очень выигрышно! Комбинезоны можно делать короткими с
шортами, длинными с брюками, свободными как рабочая одежда и сексуально
облегающими фигуру как вторая кожа. Комбинезон можно сшить из атласа или
крепдешина, а можно связать из шелковой пряжи с люрексом. Талию - непременно
подчеркнуть поясом!
Шорты и брюки можно носить и сами по себе, вне комбинезона. Оба изделия -
в обтяжку или со складочками у пояса. Брюки-бананы - это, вообще, самый модный
и актуальный покрой сезона! Обычные брюки-сигареты можно сделать более модными,
если оформить рельефы по серединам передних и задних (особенно, задних)
половинок.
И последнее, на чем мне хотелось остановиться - это платья. Платья,
платья и еще раз платья! Идеальное платье имеет длину до коленей и
романтический аромат. Не менее замечательно летом выглядят длинные платья из
струящихся тканей. На каждый день уместны платья-туники и платья-рубашки. И на
самом деле, будет ваше платье приталенным или объемным, длинным или коротким -
совершенно неважно. Главное, чтобы это было платье! И лучше всего, если они
будет ярким. Ведь за окном - лето. И яркие краски - это так естественно в это
время!
Тема дипломного проекта «Классика по-русски», точнее можно сказать это
русская классика. Когда национальная одежда, за счет композиционных изменений
превращается в вечное, а вечное - это классика. Тождество и статика еще больше
приближает костюм к классическому. Главным является орнамент - композиционный
центр. А плетеные пояса придают изюминку классическому костюму, делая его более
актуальным. Модный образ становится более дипломатичным, сохраняя
безупречность, элегантность, но с оттенком индивидуальности.
Народный костюм - это бесценное неотъемлемое достояние культуры народа,
накопленная веками. Одежда,прошедшая в своём развитии долгий путь, тесно
связано с историей и эстетическими взглядами создателей
Русская народная одежда, сохранившаяся в основных чертах в крестьянской
среде вплоть до начала XX века, ценнейший памятник народного творчества.
Колорит одежды, обилие вышитых и вытканных узоров и украшений - всё это
свидетельствует о вкусах и традициях народа, о его понимании красоты и
гармонии.
Праздничная одежда крестьянок по покрою была одинаковой с будничной и
отличалась лишь обилием вышитых и вытканных узоров. Обязательным дополнением к
праздничному наряду служили головные уборы, часто очень сложные, нагрудные украшения
и домотканные цветные пояса.
Народному костюму свойственна рациональная конструкция, обусловленная
шириной домотканых полотен, строением человеческой фигуры, назначением вещей в
быту. Основные детали одежды кроили, перегибая полотнища вдвое по утку или
основе. Для клиньев по необходимости полотнища складывали по диагонали.
Сшиваемые по прямым линиям детали одежды дополнялись для свободы движения
прямоугольными или косыми вставками ( полики, ластовицы ). В этом специфическом
крое присутствует определённая архаика. К типичным чертам можно так же отнести
значительную длину одежды, особенно большую длину рукавов женских рубах,
расположение декора, многослойность ансамбля, состоящего из нескольких
надеваемых одна поверх другой одежд, насыщенный колорит с контрастным
сочетанием окраски отдельных частей костюма. Верхняя сезонная женская одежда,
за исключением отделки и некоторых деталей, в основном мало отличалась от
мужской. Шилась она чаще всего из неокрашенного, натурального цвета сукна. В
разных регионах она получила разные названия: кафтан, армяк, свита, зипун.
Типичной была одежда халатообразного покроя,с большим воротником, широко был
распространен покрой с подрезом и складками на спине. Верхняя одежда могла быть
с карманами в боковых швах или складках.
В данной работе были заимствованы элементы колорита, текстуры, кроя,
ассортимента русской народной одежды, а также был использован классический
крой.
1.2
Описание внешних данных и особенностей фигуры манекенщицы
Образ манекенщицы очень важен в показе и демонстрации той или иной
модели. Он позволяет полностью создать и подать заданную идею, раскрыть замыслы
художников, модельеров и конструкторов.
Как уже было сказано выше, источником создания коллекции данной дипломной
работы является классический костюм с элементами этно стиля. Следовательно, и
для демонстрации данной модели была выбрана манекенщица, чей образ значительно
соответствует этому стилю.
Большое значение при выборе манекенщицы и соответствующего костюма играют
внешний облик, телосложение и цветотип, общее впечатление.
Данная модель разработана для повседневной носки в демисезонный
период на манекенщицу нормального телосложения, принадлежащую к
цветотипу «осень». Это общительная, жизнерадостная девушка со светлыми глазами
и русыми волосами до талии, поэтому ей, подходят яркие теплые тона.
Рост манекенщицы 170 см, на внешний вид она обладает длинными конечностями и относительно коротким туловищем, из этого
следует, что по пропорциям тело фигуры относится к долихоморфному типу.
Плечевой пояс схож с типовым. Данная фигура имеет нормальную осанку.
При выборе модели для данной девушки учитывались особенности ее
телосложения. Так как фигура манекенщицы отвечает основным требованиям
современной моды, можно предложить различные вариации пропорций костюма.
1.3 Анализ
предлагаемой силуэтной формы и ее пропорциональных решений
Женская классическая одежда универсального назначения подразумевает такие
ансамбли, которые могут быть уместны в самых различных ситуациях - от посещения
театра до торжественного приема гостей, поэтому в представленных моделях можно
увидеть одновременно и черты деловой одежды и русскую культуру
Следует отметить, во всех моделях акцентирована линия талии, что
характерно для национального костюма. В некоторых моделях она имеет естественное
положение, либо чуть ниже или выше естественного положения. Но в целом не
нарушает соразмерность элементов композиции.
Линия плеча имеет вид не четкой линии так как используется реглан, ц/в
рукава и т.д. Линия груди складывается свободными силуэтами.
Линия бедер также играет важную роль в силуэте. Плотного прилегания брюки
создают мягкость формы не утяжеляя костюм в целом. В некоторых моделях линия
бедер не акцентирована.
Линия низа определяет пропорции всей фигуры. В предлагаемых моделях линия
низа, талии делят фигуру пополам либо составляет 1/3 костюма.
Можно сделать вывод, что в композицыонном решении модели не перегружены
линиями разного характера, и не линиями утомляющими своей монотонностью.
Гармоничный внешний облик - своеобразный «слоеный пирог», включающий
стиль одежды, прическу, макияж, цветовую гамму, украшения и аксессуары.
Соподчиненность частей костюма и целостность образа, когда ничто не разрушает
его, являются главными условиями гармонии.
Важнейшим средством создания гармоничного образа являются пропорции (для
художников и архитекторов они имеют первостепенное значение). В основе
гармоничных пропорций лежат определенные математические соотношения. Это
единственное средство, с помощью которого удается «измерить» красоту.
Однако пропорции одежды теряют всякий смысл, если они не увязаны с
человеком.
Использование данных зрительных иллюзий наряду с пропорциями играют
важную роль в построении гармоничного образа. Благодаря ним можно изменить
представление об истинных объемах и пропорциях нашего тела, грамотного
сочетания и комбинирования в костюме светлых и темных цветов, а также различные
линии кроя.
Но кроме этого визуальная коррекция фигуры строится и благодаря правильно
выбранному силуэту. Силуэт - это наиболее точная и исчерпывающая характеристика
формы.
В дипломной работе используются два силуэта прямой и трапециевидный, эти
силуэты характерны для национального костюма. Они визуально придают
фигурам устойчивость, скрывают угловатости фигуры. Была введена линия подреза
под грудью, тем самым еще больше увеличились конечности. При помощи уменьшения
или увеличения длины изделия была сделана попытка уравновесить фигуру
манекенщицы (удлинить конечности, уменьшить туловище), создать гармонию. Линия
бедер за счет плотного прилегания брюк не утяжеляет данную модель. Яркие цвета
выделяют из толпы, наличие отделки проявляет индивидуальность, привлекает
внимание.
Из всего выше сказанного следует, что образ манекенщиц как нельзя лучше
подчеркивает выбранную модель, а все использованные элементы способствуют
созданию гармоничного образа.
1.4 Выбор
цветовой гаммы
Народный костюм это постоянный источник творчества. Многовековые традиции
народного костюма в нашем понимании вполне можно назвать классической. Под
классической понимают английский воротник, удобный крой, элегантная
практичность, естественные пропорции. Классика только подчеркивает достоинства
фигуры. Почему бы не расширить это значение соединив с элементами народного
костюма.
В данной дипломной работе представлен вариант современных моделей одежды,
где соединяются элементы классики с фольклорными, которые придают ей новое
звучание
Цвета фольклорного стиля - это традиционные цвета национального костюма,
натуральные цвета те, которые идут из глубины исторически сложившихся традиций.
Рисунок, расцветка ткани олицетворяют стиль, создают настроение и
формируют впечатление о человеке. Цвет - это самое сильное средство в
композиции костюма. Недаром смена модных цветовых сочетаний происходит быстрее,
чем смена формы или деталей. Часто ассортимент одежды остается постоянным в
базовых вещах (брюки, юбки, пиджаки, блузки, майки, жилеты), а меняется или
дополняется только цветовая гамма.
В этом сезоне популярны природные земляные тона. Цвет способен украсить
человека, подчеркнуть его индивидуальность, придать образ яркость, взгляду
выразительность, но может, наоборот, сделать лицо бледным, тусклым, а весь
облик бесформенным.
Подбор индивидуальной гаммы цветов занимаются не только дизайнеры одежды,
стилисты и портные. Этот вопрос интересует психологов, медиков, социологов.
Ведь цвета помимо того, что создают внешний стиль, помогают также выразить
себя, свои чувства, обрести баланс и внутреннюю гармонию.
Поэтому большое значение при выборе цветовой гаммы для модели данной
дипломной работы уделялось облику манекенщицы, анализу творческого источника и
направлению моды.
В моде все словно припыленные оттенки: серого, бежевого,
серебристо-серого, грязно-голубого. На первый план выходят оливковые оттенки,
которые идеально подчеркнут вашу загорелую кожу. Из темных оттенков можно
выделить цвет меди, каштана и темного шафрана.
Для фольклорного стиля характерны яркие, чистые цвета природного оттенка
Цвет строго продуман и основан на общей гармонии, учитывающей требования
моды и индивидуальный облик манекенщиков. Цветовое решение придает смелость,
необычность костюму, а образу манекенщиков выразительность.
Модель выполнена из бежевой и коричневой костюмной ткани, полотняного
переплетения, имеет домотканую фактуру. Ткани такой фактуры применяют в
национальных одеждах. Блуза выполнена из натурального льна белого цвета,
полотняного переплетения. Имеет также домотканую фактуру. Брюки выполнены из
классической костюмной ткани коричневого цвета, гладкая, матовая поверхность.
Для отделки использована пряжа. Характерные цвета для фольклорного стиля - это
яркие, чистые цвета природного оттенка
2. ЭСКИЗНАЯ ЧАСТЬ
2.1 Разработка творческих эскизов
Творческие эскизы выполнены на листах формата А3 в виде эскизной полосы с
проработкой в цвете. Техника выполнения: гуашь, акварель, и др. Эскизы
выполнены в количестве 10 шт
2.2 Разработка технического эскиза
Технический эскиз выполнен с соблюдением пропорциональных отношений
фигуры человека и костюма. Изображения человека дано в статике с нанесением
линии плеч, груди, талии, бедер, колена. Эскиз точный, легко читаемый, без
декоративных дополнений и изменений деталировки (вид спереди и вид сзади).
Описание эскиза. Комплект, состоящий из брюк, жакета и блузы. Жакет
женский на подкладке трапециевидного силуэта. Рукав втачной - «крыло». На
спинке и полочке в верхней части имеются рельефы, а так же подрез проходящий
чуть ниже линии груди, нижняя часть, по линии подреза имеет сборку. Пройма
квадратная. Воротник стойка - «цилиндр». Застежка центральная бортовая на петли
и пуговицы. Низ ассиметричный в форме овала. Отделкой служит декоративный
орнамент по всей нижней части и частично в верхней созданный за счет стежки и
продернутой в нее пряжи. На полочке декоративные лямки сплетенные из пряжи.
Брюки расширенные к низу, малого объема в верхней части. Блуза женская прямого
силуэта расширенного к низу, рукав реглан построенный на основе
цельновыкроенного, низ рукава на сборку, обработан манжетой. Горловина овальной
формы собрана на сборку, обработана стойкой. Низ собран на сборку эластичной
тесьмой. Застежка обработана в виде планки.
2.3 Разработка моделей-предложений
Эскизы моделей - предложений выполнены с соблюдением пропорциональных
отношений фигуры человека и костюма.
Конструкции выбранных, проектируемых моделей лежат в основе моделей
предложений (моделирование на основе базовой конструкции). Конструктивная
основа не изменяется, меняются конструктивные и декоративные элементы костюма,
длины; разрабатываются новые дополнения к костюму; предложения по использованию
тканей и отделочных материалов. Эскизы выполнены на листах А4, тушью, в
количестве 10 штук.

3. КОНСТРУКТОРСКАЯ ЧАСТЬ
3.1
Характеристика рекомендуемых материалов
При производстве швейных изделий используют самые разные материалы,
ткани, трикотажные и нетканые полотна, дублированные, пленочные материалы,
фурнитуру, отделочные и подкладочные материалы. Каждый материал обладает
комплексом своих свойств, которые в ассортиментной группе изменяются в широком
диапазоне. Конструкция швейных изделий и технологические режимы их изготовления
зависят от свойств материалов.
Анализ структуры и оценка свойств используемых материалов позволяют
правильно решать вопросы конструирования одежды и подбора рациональных режимов
обработки изделия.
В данном дипломном проекте был представлен классический костюм с
элементами этно стиля. Для изготовления данной модели были использованы
следующие материалы: шерстяная и синтетическая костюмные ткани и лен, как
основные; шелковая подкладочная ткань; трикотажные прокладочные материалы; в
качестве фурнитуры -пуговицы, плечевые накладки, а так же нитки.
В современном мире, где внешний вид играет огромное значение, нужно очень
постараться соответствовать правильно выбранному имиджу и что называется играть
по неписаным правилам моды и стиля. Свой стиль и имидж, призваны прийти на
помощь в решении, столь сложной задачи, но, не зная модные тенденции сезона,
какие цвета нужно применять и какие ткани нужно использовать, создавая свой
гардероб, будет сложно конкурировать
среди своих модных и стильных соперниц. Не нужно отставать от времени и
пора узнать про модные тенденции: цвета и ткани сезона 2008/2009.
Безусловно, в определении стиля наряда, выбранная ткань имеет большое
значение, при этом, чтобы стать модной и стильной, иногда придется постараться
быть без пристрастной, ведь, не всегда то, что модно нам нравиться и наоборот.
Несомненно, мода и стиль требуют жертв. И не вызывает сомнения, тот факт, что
если вы хотите быть на «высоте», нужно соответствовать всем веяниям
современного мира и повседневная одежда не исключение.
Итак, пожалуй, именно трикотаж самый популярный материал сезона
2008/2009, его влияние распространилось на разные формы одежды, от платьев и
жакетов до юбок, брюк и сарафанов. А с поправкой не холодное время года,
трикотаж повлиял и на создание теплой туники, которая придает комфорт и уютные
ощущения. Следом за собой, трикотаж ведет целую вереницу, востребованных в этом
сезоне материалов, одним из которых, является костюмная шерсть с шелком. Строгие
тона и материал костюмной шерсти с шелком выбрали своего влияние брюки, жакеты
и юбки, которые также успели ухватить, немного от стиля шотландской юбки с
яркими клетками.
Модные тенденции сезона особенно богаты на четко выступающую активность
вельвета, бархата, велюра и стиль casual с огромной охотой подхватил эту
тенденцию, направив на создание повседневной одежды. С приходом холодов в жизни
любой модницы должна появиться шерсть и модные тенденции сезона 2008/2009
делают на этом акцент. Таким образом, женская одежда должна иметь теплые ткани,
вида: шерсть и кашемир, а также мохер и другие ткани смешанного типа. Но,
главное богатство этого сезона заключается в кружевах крупного размера и
строгих тонов на юбках и светлых тонов на более легкой и зачастую
полупрозрачной одежде. И на последок, нельзя не отметить, актуальные цвета
сезона 2008/2009. Цвета сезона, совершенно разнообразны, но, акцентом в этом
обилие цветов выступают скорее строгие тона, такие как: серый и черный, цвет
асфальта, стальные цвета, но не все так мрачно, поскольку, в цветовой гамме
присутствуют и белый и бежевый, а также сиреневый и леопардовый. Модные
тенденции: цвета и ткани этого сезона дружны и неразлучны.
Основные материалы
Костюмные ткани используют для изготовления мужских и женских швейных
изделий различной износостойкости. По назначению костюмные изделия бывают
выходные, повседневные, спортивные, ведомственные, специальные.К костюмным
тканям предъявляются требования: эстетические, износостойкие, гигиенические,
технологические, экономические.
Самыми основными требованиями для костюмных тканей являются эстетические
и технологические. Ткани должны соответствовать направлению моды.
Важными свойствами являются несминаемость, непилленгуемость, малая усадка
и загрязняемость, повышенная способность сохранять форму изделия.
Важными эксплуатационными требованиями к тканям являются их
износостойкость и гигиеничность а так же стойкость к истиранию.
Ткани должны регулировать теплоотдачу в различных условиях и не снижать
работоспособность, поэтому важными показателями являются гигроскопичность и
воздухопроницаемость.
Ткани, используемые для изготовления классических костюмов, имеют
различный волокнистый состав. Наиболее распространенными являются шерстяные
ткани.
Для изготовления костюмов используют трикотажные полотна. Требования
предъявляемые к ним аналогичны требованиям к костюмным тканям. Костюмные
трикотажные полотна должны быть мягкие, эластичные, хорошо драпируемые. При
этом они должны обеспечивать устойчивость формы в носке, стабильность линейных
размеров, иметь окраску, стойкость к стирке, химчисткам, светопогоде.
В льняные одежды облачались египетские фараоны и русские цари. В
советские времена по льняным брюкам вычисляли представителей творческой
интеллигенции. Теперь лен - это не только одежда для отдыха. Сейчас из льна
делают и повседневные вещи, и вечерние наряды.
Льняная ткань способна отводить тепло не только во влажной, но и в сухой
среде, предотвращая перегревы. В жару - известно - лен холодит, а понижает он
температуру на 4-5 градусов, в холод - согревает наподобие шерсти.
Гигроскопичный лен прекрасно впитывает влагу (до четверти собственного веса) и
быстро высыхает. Он не скапливает статическое электричество, именно поэтому
ткань долго сохраняет чистоту. Интересно, что от времени, в отличие от хлопка,
лен не желтеет, но наоборот отбеливается, приобретает мягкость и свежесть.
В современном городе одежда из льна - это соединение с природой. Надевая
ее, человек испытывает комфорт, удовольствие, «атмосферу блаженства», по
выражению врачей гигиенистов. Замечено, что в льняной одежде ощущаешь большую
собранность, уравновешенность, работоспособность, некую подобранность, а кому в
наше трудное время это не необходимо?
Льняная ткань характеризуются большой прочностью и малой растяжимостью.
Она плохо драпируется, быстро сминается и легко разглаживается утюгом,
гигроскопична, что повышает ее гигиенические свойства и хорошо стирается.
Льняные ткани хорошо ложатся в настилы, не заминается, однако из-за
гладкой поверхности может сдвигаться при раскрое. Режется льняная ткань с
большим усилим. Полульняная ткань режется легче.
Для создания модели были выбраны две костюмных ткани и лен. Цвет
костюмной ткани жакета - коричневый, бежевый, переплетение полотняное. Цвет
ткани брюк - коричневый. Блуза выполнена из льна бежевого цвета, полотняного
переплетения.
Состав ткани определяем органно - лептическим методом. В состав нити
костюмной ткани жакета основы и утка входит шерсть. В состав нитей основы и
утка костюмной ткани брюк входят синтетические волокна нитрон. В состав нитей
основы и утка льна входит лен.Льняная ткань характеризуются большой прочностью
и малой растяжимостью. Она устойчива и плохо драпируется, быстро сминается и
легко разглаживается утюгом, гигроскопична, что повышает ее гигиенические
свойства и хорошо стирается.
Льняная ткани хорошо ложится в настилы, не заминается, однако из-за
гладкой поверхности может сдвигаться при раскрое. Режется льняная ткань с
большим усилим. Полульняная ткань режется легче.
В технологической обработке ткань несложна: не скользит, не
перекашивается, не прорубается, осыпается. ВТО при температуре нижней плиты
утюга не более 170 градусов.
Костюмная ткань состоящая из шерсти характеризуется устойчивостью к
светопогоде ,имеет невысокую теплостойкость и прочность, гигроскопична. Она
хорошо драпируется, не сминается, хорошо сутюживается. Режется легко. Шерстяные
ткани гладят по лицевой и изнаночной стороне, но обязательно через влажную ткань.
Температура глажения не более 120 градусов.
Костюмная ткань состоящая из синтетических волокон имеет небольшую
растяжимость, низкую стойкость к истиранию, но имеет высокую светостойкость.
Теплостойкость хорошая, высокая упругость, хорошо драпируется. Режется легко.
Гигроскопичность невысокая. Глажение при температуре - не более 110 градусов.
Без увлажнения
Подкладочные ткани
В качестве подкладочной материала была использована ткань из полиамидных
волокон, в частности капрон. Капрон применяют наиболее широко. Легкость,
упругость, исключительно высокие прочность и износостойкость полиамидных
волокон способствуют их широкому применению. Полиамидные волокна не
разрушаются, стойки к действию щелочей любой концентрации
К недостаткам капрона относится его низкая гигроскопичность и
легкоплавкость. Кроме того, ткань гладкоокрашенная с блестящей поверхностью,
получена полотняным переплетением (чередование основной и уточной нитей), что
придает ткани прочность. Режется легко. Скользит при раскрое. Глажение
производится при температуре не более 110 градусов без увлажнения.
Прокладочные материалы
Используют с целью сохранения формы изделия. Они могут быть тканные,
нетканые, трикотажные.
В данном дипломном проекте был использован термоклеевой прокладочный
материалы на трикотажной основе для придания формоустойчивости и жесткости
некоторым участкам изделия. Трикотажные основовязаные материалы с точечным
клеевым покрытием. Состоит из 70% вискозы, 30% лавсана и нитрона, поэтому он
легкий, упругий имеет высокие гигиенические свойства, не сложный в швейной
обработке, но может давать усадку при ВТО, рекомендуемая температура 125-145
градусов, рекомендуется для верхней одежды.
При дублировании структура трикотажного полотна исключает проникновение
клеевого покрытия сквозь покровный материал, при этом у дублированных
материалов сохраняется хорошая формоустойчивость.
Швейные нитки
Для обработки данной модели были выбраны нитки: 40/2 100% крученый
полиэстер, бежевого и коричневого цвета, правой крутки, однокруточные прочные,
высокой теплостойкости, устойчивы к истиранию. Швейные нитки применяют для
соединения деталей изделия.
Нитки обладают малой усадкой, высокой стойкостью окраски к действию
стирок и светопогоде, достаточной эластичностью, высокой прочностью,
термостойкостью и разрывной нагрузкой.
Фурнитура
При изготовлении блузы и жакета были использованы пуговицы. На блузу были
использованы пластмассовые пуговицы маленького диаметра в цвет ткани, а на
жакет железные более большого диаметра с узором.
После того как были определены все свойства материалов, ниток и
фурнитуры, соответствие их моделям, была составлена конфекционная карта,
представленная ниже (табл. 3.1). В конфекционной карте содержатся образцы
материалов и отделочных элементов, которые использовались при разработке
курсовой работы, а так же возможные варианты других тканей, фурнитуры и ниток.
Синтетические нетканые материалы:
Синтетические объемные нетканые материалы (синтепон, синтетическая ватка
и др.) изготавливаются из различных синтетических волокон в виде объёмного
холста, пропитанного синтетическими смолами. Бывают одно- и двухслойными.
Иногда их вырабатывают иглопрошивным способом, при этом на холсте имеется
характерный рисунок от прошивки. Такие утеплители значительно прочнее не
прошитых утеплителей, меньше подвержены износу.
Синтепон Нетканый материал из синтетических волокон белого цвета.
Применяется как утеплитель, а также как материал, придающий объемную форму
изделию. Имеет высокие теплозащитные свойства, легкий, не сложен в швейной
обработке.
Так же в данном дипломном проекте в качестве отделки была использована
пряжа шерстяная, и полушерстяная.
3.2
Обоснование выбора и характеристика метода конструирования
Конструкция одежды характеризуется ее внешней формой, конструктивным
построением составных частей (деталей), видом соединительных швов и их
конфигурацией.
Целью конструирования одежды является получение из плоского материала
одежды, имеющей объемную форму, соответствующую объемной форме тела человека.
При построении чертежей конструкций решается обратная задача - перевод объемной
поверхности одежды на плоскость, то есть построение разверток деталей одежды.
В настоящее время есть множество способов получения чертежа конструкции,
в этом не отстают передовые информационные технологии, основанные на системе
САПР. Разработанная технология на основе комплекса САПР, включающая систему
«САПРИМА» и «КОМТЕНСЕ», обеспечивает беспримерочное изготовление одежды для
индивидуального клиента путём фотографирования фигуры человека цифровой камерой
и создания визуального трёхмерного изображения, затем его одевание и
автоматическое получение силуэтной конструкции модели (в системе САПРИМА).
Далее дорабатывается полученная информация в системе КОМТЕНСЕ: дополнительное
конструктивное моделирование; построение комплекта лекал; беспримерочное
изготовление изделия. Поэтому созданный комплекс САПР позволяет снизить время
на снятия мерок, работать над моделью клиента в его отсутствии при наличии
трёхмерной формы фигуры и обеспечивать качественную посадку.
В системе «ЛЕКО» автоматизация расчётов и построения значительно ускоряет
создание моделей. Использование типовых построений и преобразований при
техническом моделировании позволяет «собирать» модель из готовых элементов,
внося лишь отдельные изменения и добавки (размерные признаки, переменные
коэффициенты). Так же упрощается построение за счёт сокращения промежуточных
операций, повышается точность конструкции при полных формулах расчёта,
применяются: новые возможности конструирования (тригонометрические вычисления,
перенос, симметрия и т.д.) и автоматическая градация лекал.
Комплекс «ГРАЦИЯ» позволяет автоматизировать все этапы проектирования
одежды и предоставляет удобные средства для записи и выполнения процессов
конструирования и моделирования любого изделия по любой методике в заданном
размере. Оставляет возможность корректирования ранее выполняемых действий и
обеспечивает связь параметров деталей по построению; выполняет автоматическое
построение лекал всех размеров, ростов и полнот; осуществляет процесс
проектирования изделия, как на типовые, так и на индивидуальные фигуры.
В системе «ГРАФИС» собрано большинство известных методов конструирования.
«ГРАФИС» позволяет выбрать способ начало работы: будет ли основа моделирования
занесена или будет построена, опираясь на существующие основы выбранной
методики конструирования. Также можно заносить свои методы конструирования и
индивидуальные размеры. Возможно, изменить уже разработанную модель конструкции
после примерки пробного образца, внеся лишь величины необходимых параметров
(положение рельефа, кармана и т.д.) или соответствующую переменную (в случае прибавки
или технологии обработки).
Общим недостатком всех автоматизированных систем конструирования является
то, что для их использования необходима качественная вычислительная техника и
навык работы на компьютере, а также умение пользоваться данными программами,
что ограничивает возможности доступа к данным системам.Также существует
российский метод конструирования «ЛЮБАК’С», позволяющий проектировать одежду на
любые фигуры, определяя параметры человека «на глаз». Простота построения
выкроек (без сложных формул и расчётов) базируется на классификации фигур (их
семь) и чётко пропорциональной зависимости всех частей тела. Особенность
метода-это измерение трех мерок: норма роста(Nр), норма груди (Nг), норма бёдер(Nб). С
помощи них можно определить другие параметры тела. Система «ЛЮБАК’С» не делит
фигуры на мужские и женские, а если нужны прибавки на пышную грудь или
сутулость, то система позволяет проделать это на выкройке в положенном месте,
не трогая всё остальное.
Как бы ни был хорош этот метод, но он учитывает особенности всего семи
типов фигур, что ограничивает возможность построения на фигуры со значительным
отклонением или особенностями отличных от установленных. Помимо выше
перечисленных методов существуют классически установившиеся, такие как ЕМКО СЭВ
и Единый метод конструирования.
ЕМКО СЭВ включает оптимальные решения различных узлов конструкции с
учётом общего опыта стран членов СЭВ и передовых капиталистических стран (РФГ,
Франция, Англия). В данной методике принят единый метод построения одежды для мужского,
женского и детского ассортимента. ЕМКО СЭВ можно использовать в качестве
исходной базы для разработки одежды разных видов, вариантов и покроев,
различного ассортимента для массового или индивидуального изготовления одежды.
Но его методика записи условного обозначения сложная и не удобна при
построении. Единый метод конструирования может
проектировать одежду любого направления моды, т.к. расчётные формулы содержат
прибавки учитывающие особенности моды текущего периода. Так же универсальность
расчётных формул и методы построения чертежей по Единый метод конструирования»
позволяет использовать его для построения чертежей любых моделей на фигуры с
любыми отклонениями. Расчетно-графическая система является наиболее
профессиональной и постоянно совершенствуется. На основе анализа различных
систем конструирования, их положительных и отрицательных качеств, для
разработки конструкций изделий данного дипломного проекта был выбран «Единый
метод конструирования одежды», так как он является наиболее оптимальной методикой,
позволяющей получить точную конструкцию, соответствующую фигуре человека,
хорошую посадку изделия, а также достаточно удобен в применении, так как
расчетные формулы, возможно, корректировать с учетом рекомендаций по
направлению моды на перспективный период.
3.3
Разработка конструкции проектируемого изделия
Исходные данные
Модель данной коллекции является прямым отображением современных взглядов
на моду классики в фольклорном стиле. Ниже приведена более подробная
характеристика модели, использованные прибавки, описания манекенщицы.
Характеристика модели.
Комплект, состоящий из брюк, жакета и блузы. Жакет выполнен из шерстяной
костюмной ткани, блуза из льна, брюки из костюмной ткани - стрейдж.
Предназначен для повседневной носки. Размер 170-88-96
Жакет женский на подкладке в верхней части прилегающего силуэта, в нижней
трапециевидного, спинка со средним швом. Рукав втачной - «крыло». На спинке и
полочке в верхней части имеются рельефы, а так же подрез проходящий чуть ниже
линии груди, нижняя часть, по линии подреза имеет сборку. Пройма квадратная.
Воротник стойка - «цилиндр». Застежка центральная бортовая на петли и пуговицы.
Длинна жакета чуть выше калена. Низ ассиметричный в форме овала. Отделкой
служит декоративный орнамент по всей нижней части и частично в верхней.
Брюки расширенные к низу, малого объема в верхней части, верхний срез
обработан эластичной тесьмой.
Блуза женская прямого силуэта расширенного к низу, большого объема, рукав
реглан построенный на основе цельновыкроенного, низ рукава на сборку, обработан
манжетой, спинка без среднего шва. Горловина овальной формы собрана на сборку,
обработана стойкой. Низ собран на сборку эластичной тесьмой. Застежка
обработана в виде планки. Длинна до бедер.
Таблица 3.2 - Размерная характеристика фигуры
Размер 170-92-100
|
Наименование размерного
признака
|
Условное обозначение
|
Величина измерения фигуры,
см.
|
Разность измерений
(гр.3-гр.4), ±см.
|
|
|
конкретной
|
типовой
|
|
|
1
|
2
|
3
|
4
|
5
|
|
Рост Полуобхват шеи
Полуобхват груди первый Полуобхват груди второй Полуобхват груди третий
Полуобхват талии Полуобхват бедер Ширина груди первая Ширина груди вторая
Центр груди Расстояние от линии талии до проектируемого плечевого шва у
основания шеи сзади Расстояние от линии талии до проектируемого плечевого
шва у основания шеи спереди Высота груди Высота проймы сзади Высота плеча
косая Высота плеча косая спереди Ширина спины Ширина плечевого ската Обхват
плеча Обхват запястья Длина рукава Обхват калена Обхват щиколотки Длина
сбоку Длина спереди Длина сзади Длина сидения Выступ ягодиц относительно
талии Выступ бока относительно талии Выступ живота относительно талии Обхват
бедра Длина от талии до калена
|
Р Сш СгΙ СгΙΙ СгΙΙΙ
Ст Сб ШгΙ ШгΙΙ Цг
ДтсΙΙ
ДтпΙΙ
|
170,0 17,5 44,5 46,0 46,0
35,5 50,0 18,0 22,5 9,0 42,0 42,0
|
170,0 18,2 44,6 48,4 46,0
35,3 50,0 17,1 - - 44,0 44,8
|
- -0,7 0,1 -2,4 - 0,2 - 0,9
- - 2,0 2,8
|
|
ВгΙΙ ВпрзΙΙ ВпкΙΙ ВпкпΙΙ Шс
Шп Оп Озап Др Ок Ощ Дсб Дсп Дсз Дсид Вят Вбт Вжт Обед Дтк
|
26,0 20,0 42,0 24,0 19,0
13,0 27,5 16,5 60,0 40,0 28,0 110,5 109,0 110,0 30 5,0 4 1,0 56,0 58,0
|
26,0 21,7 43,8 - 17,8 13,4
28,7 - - - - 110,2 - - 28,3 5,4 4,8 1,3 57,1 60,7
|
- -1,7 -1,8 - 1,2 -0,4
-1,2 - - - - 0,3 - - 1,7 0,4 0,8 0,3 1,1 2,7
|
Анализ фигуры:
При визуальной оценке выявлены следующие особенности фигуры манекенщицы:
шея цилиндрическая, имеет незначительный наклон вперед, прямая постановка
корпуса, развернутые плечи, грудная клетка цилиндрическая развернутая, грудные
железы среднего размера округлой формы, спина достаточно прямая с
незначительным выступом лопаток. Ягодицы слегка выступающие, живот плоский,
бедра округлые, мускулатура слабо развита.
Таблица 3.3 - Анализ фигуры
|
Характеристика тела
|
Расчет размерных признаков
|
Вывод
|
|
№п/гр Впрофильной проекции
Пропорции Характеристика осанки Характеристика угла подмышечных
впадин Характеристика шея Характеристика плеч Характеристика спины Уровень
и размер грудных желез Характеристика рук
|
Об-ОгΙΙΙ=92-100=8
см. 2 п/гр Вя = 5,0, Вл=0, Вж=0,
Вг=4,0, Вбт = 4,0 ДтсΙΙ(тип.ф.)-ДтсΙΙ(инд.ф)= 42,0-44,0=-2,0см ДтпII-ДтсII=44,8-44,0=0,8
см, Шс-Шг=17,8-17,1=0,7см. ДтпII-ДтсII=42,0-42,0=0см, Шс-Шг=19,0-18,0=1,0см.
Впрз(инд)-Впрз(тип)=20,0-21,7=1,7 Сш(инд)-Сш(тип)=17,5-18,2=-0,7 ДтсII-
ВпкII(инд)=42-42=0 ДтсII- ВпкII(тип)=44,0-43,8=0,2
Шс(инд) - Шс(тип)= 19-17,8=1,2 ВгII(инд)- ВгII(тип)=26-26=0
СгII-СгI(инд)=46-44,5=1,5 СгII-СгI(тип)=48,4-44,6=3,3
разница 1,8 Оп(инд)-Оп(тип)=26,5-28,7=-2,2
|
2 п/гр. равновесный тип.
Так как данная величина равна -2,0см меньше 1, то по пропорциям фигуру можно
отнести к долихоморфному типу, линию. Так как отклонение разности измерений
ДтпII и ДтсII фигуры манекенщицы от соответствующих значений для
типовой фигуры меньше 1 см., а отклонение разности Шс и Шг фигуры манекенщицы
от значений для типовой фигуры составляет менее 0,5 см, то фигура является
нормальной по осанке. Нормальное расположение Нормальная, Цилиндрическая,
по длинне нормальная Плечи нормальные по высоте. Развернутый плечевой пояс
Нормально расположенные, плохо развитые грудные железы худые с равномерным
жироотложением, по длинне нормальные.
|
Таблица 3.4 - Прибавки на свободное облегание
|
Наименование прибавки
|
Условное обозначение
|
Величина прибавки, см
|
|
|
Жакет
|
Блуза
|
Брюки
|
|
|
инд
|
тип
|
инд
|
тип
|
инд
|
тип
|
|
По линии груди По линии
талии По линии бедер К ширине спины К ширине полочки К длине спинки до линии
талии К длине полочки до линии талии На свободу проймы по глубине К ширине
горловины К обхвату плеча Ширина проймы минимальная
|
Пг Пт Пб Пшс Пшп ПдтсΙΙ ПдтпII ПспрΙΙ Пшгор Поп Шmin
|
5,0 0 0 1,0 0,5 1,0 2,0 2,5
1,0 5,0 12,8
|
4,0 0 0 1,0 0,5 1,0 2,0 2,5
1,0 5,0 12,8
|
5,0 0 0 1,0 0,5 0,5 2,0 2,5
1,0 12,8
|
5,0 0 0 1,0 0,5 0,5 2,0 2,5
1,0 12,8
|
0 0
|
0 0
|
3.4 Расчет
и построение чертежей конструкций проектируемой модели
Построение чертежа конструкции выполняется в 2 этапа
- построение чертежа основы конструкции;
- нанесение на конструктивную основу модельных особенностей в
соответствии с эскизом модели
Чертеж конструкции проектируемой модели строят по данным предварительного
и основного расчетов на основе размерных признаков и прибавок на свободное
облегание представленных в разделе 3.3 конструктивной части.
Расчет участков конструкций представлен в табличной форме (ПриложениеА)
3.5
Разработка рабочих лекал
Рабочие чертежи лекал деталей являются техническим документом, который
определяет конструкцию, форму и размеры деталей, технические условия на их
изготовление и раскрой. Рабочие чертежи лекал разрабатывают, как правило, на
все чертежи, входящие в изделие.
Исходными данными для разработки рабочих чертежей, лекал, деталей
одежды является технический чертеж конструкции изделия (с учетом внесенных
изменений базовой основы), технологические (пошивочные) свойства материала, из
которых рекомендовано изготавливать изделия, выбранные методы технологической
обработки.
Для разработки рабочих лекал с чертежа конструкции копируют контуры
деталей отмечая на них основные конструктивные линии и положения контрольных
знаков. Каждую деталь вырезают по контуру. Полученные шаблоны проверяют на
сопряжение срезов и уточняют контуры.
Шаблоны деталей спинки, полочки и рукава обводят на кальке или листах
бумаги в масштабе 1:1. На лекалах показывают направление нитей основы (долевые
нити), линии середины на симметричных деталях, линии груди, талии, бедер,
контрольные знаки, места измерения основных участков и их расчетные формулы. На
спинке указывают наименование изделия, помещают перечень (спецификацию)
деталей, входящих в комплект лекал. На каждой детали комплекта помещают
следующие надписи:
наименование детали;
размер изделия в соответствии со стандартами СЭВ 438-77 «Изделия швейные.
Система размеров одежды для мужчин и женщин и обозначение размеров одежды»;
количество деталей в крое.
Данные лекала помещены в конце дипломной работы (приложение Б)
3.6 Технические требования к раскрою с использованием
комплекта лекал
Раскрой деталей изделий был выполнен на индивидуальную фигуру. Прежде чем
приступить к намелке деталей кроя по лекалам конструкции, выполнялась раскладка
их на ткани. Раскладку начинают с размещения крупных деталей (спинка, полочка,
рукав, передняя и задняя половинки брюк), меняя их направление до тех пор, пока
не была найдена наиболее рациональная раскладка с наименьшим расходом ткани.
При намелке конструктивных участков изделия, измерения фигуры с
соответствующими прибавками откладывались в направлениях, указанных на лекалах,
и ставились меловые отметки в вертикальном или горизонтальном направлениях, в
зависимости от расположения намеляемого участка. Намелка контуров деталей и
конструктивных линий была проведена по лекалам базовой конструкции.
Раскрой деталей из тканей в полоску должен производиться с припусками для
последующей подгонки рисунка: величина припусков должна быть равна 1/2,3/4
рапорта или полному рапорту рисунка.
При раскраивании деталей следует учитывать подгонку рисунка. Также
необходимо соблюдать симметричность рисунка на всей детали в целом.
При раскладке лекал на тканях в полоску отклонение от нормального
долевого направления не допускается.
Как при массовом производстве, так и при индивидуальном производстве
рекомендуется для каждой модели выполнять несколько экспериментальных раскладок
на две - три ширины материала одного вида. По каждой из экспериментальных
раскладок определяют процент межлекальных выпадов (отходов). Наиболее
экономичной считается раскладка с меньшим процентом межлекальных отходов. Её
называют рациональной.
Существует три основных способа расположения лекал на ткани при раскрое:
1. Когда ткань располагается в сгиб. Такой вид раскладки чаще
используется в индивидуальном пошиве, при наличии большого количества парных
деталей и деталей со сгибом.
2. Ткань располагается в разворот «лицом вниз». Данный способ так же
применяется при индивидуальном пошиве с ассиметричными деталями и при массовом.
Такой способ наиболее экономичен и позволяет избежать дефектов.
. При расположении тканей в разворот «лицом к лицу» выкраиваются
ассиметричные детали в массовом производстве.
В предложенной коллекции были использованы два вида раскладки. Это
расположение ткани «в разворот лицом вниз» и в разворот «лицом к лицу».
Вносимые изменения при раскрое: нагрудную вытачку уменьшаем на 1,5, ширину
спинки увеличиваем на 0,6, конечную плечевую точку спинки уменьшаем на 0,9.
3.7
Корректировка конструкции входе примерок
Одним из основных этапов процесса изготовления одежды по индивидуальным
заказам является примерка изделия на фигуре. Цель примерки - отработка,
уточнение посадки модели на фигуре, уточнение формы изделия и размещения на нем
декоративных элементов.
Основным требованием к изделию, подготовленному к примерке, является
тщательное выполнение всех технологических операций, предшествующих примерке.
Отсутствие технологических дефектов облегчает выявление конструктивных
недостатков модели и позволяет находить оптимальные решения для их устранения.
Примерка изделия выполнялась в следующей последовательности:
оценивалось соответствие изделия основным размерам фигуры (длина и
ширина); проверялись длина, ширина и форма рукава.
После этого рукав выпарывается:
окончательно устанавливался баланс изделия. Для этого плечевой шов обычно
распарывается и скрепляется вновь на фигуре 4-5 булавками, укладываются спинка
и полочка на основные поверхности без напряжения и выпускаются срезы этих
деталей наружу или внутрь. Скрепление плечевого шва начинается с горловины. В
случае необходимости распарываются и вновь скрепляются (в новом положении)
боковые швы в 5-7 местах, начиная от линии талии в изделиях прилегающего силуэта
и от вершины бокового шва в изделиях прямого силуэта. Срезы деталей по боковому
шву могут также выпускаться наружу (если швы не заутюжены на одну из сторон);
уточнялись положение боковых швов и ширина изделия по линии груди, талии
и бедер;
уточнялись окончательно длина изделия, направление и длина вытачек,
рельефов, расположение карманов, петель и т.д. В изделиях прилегающего силуэта
окончательно уточняется ширина по линии талии; обмеляются линия горловины и
проймы.
В процессе проведения второй примерки и окончательного изготовления
изделия были выявлены следующие конструктивные и технологические дефекты:
Таблица 3.5 - Дефекты
|
Дефект
|
Причина
|
Способ устранения
|
Рисунок
|
|
1.Смещение бокового шва в
сторону полочки на 1,5 см 2. Излишний объем по боковой линии
|
Неодинаковое расширение по
боковым швам Не уточнена боковая линия
|
Перемещение шва в сторону
полочки на 1,5см Переоформление
|
|
4. ТЕХНОЛОГИЧЕСКАЯ ЧАСТЬ
4.1
Составление технологической последовательности обработки проектируемого изделия
Одним из основных этапов процесса изготовления одежды по индивидуальным
заказам является примерка изделия на фигуре заказчика.
Цель примерки - обеспечение правильности посадки изделия на фигуре
заказчика, соответствие внешним данным человека по силуэту, конструкции.
Изделие может быть изготовлено как с одной примеркой, так и с двумя
примерками.
В данном дипломном проекте изделия изготавливались с одной примеркой, так
как фигура заказчика не имеет значительных отклонений от типовой.
Первая примерка служит для окончательного установления фасона изделия, а
так же для уточнения посадки изделия на фигуре заказчика и для подгонки изделия
по фигуре заказчика.
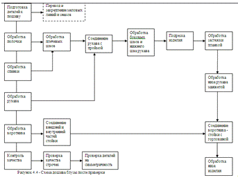
С целью формализации технологической информации технологическая
последовательность обработки проектируемой модели представлена в виде блок -
схем - подготовка изделия к примерке и дошива изделия после нее.
(Рисунок 4.1 - 4.6)
Таблица 4.2 - Характеристика гладильных столов и утюгов
|
Оборудование,
предприятие-изготовитель
|
Марка (тип)
|
Тип нагрева поверхности
|
Температура нагрева
поверхности, ° С
|
Время разогрева, мин.
|
Масса, кг
|
|
Гладильный стол, «Легмаш»
Украина
|
СУ-М-1
|
|
100
|
|
100
|
|
Утюг, «Легмаш» Украина
|
УПП-М
|
Электрический
|
100-240
|
10
|
2, 4
|
Таблица 4.3 - Характеристика прессового оборудования
|
Оборудование, предприятие
изготовитель
|
Марка (тип)
|
Произво-дительность
циклов/час
|
Усилие прессования, мПа
|
Тип привода
|
Тип нагрева подушки
|
Температура нагрева
подушки, С
|
|
|
|
|
|
верхний
|
нижний
|
верхней
|
нижней
|
|
1
|
2
|
3
|
4
|
5
|
6
|
7
|
8
|
9
|
|
Гладильный пресс для
внутрипроцессной и окончательной обработки деталей швейных изделий
|
ППУ- 2
|
|
|
Электрический
|
Электрический
|
100-200
|
100-200
|
|
Гладильный пресс для
внутрипроцессной и окончательной обработки деталей швейных изделий,
«Паннония» Венгрия
|
Cs - 311
|
600
|
|
|
Электрический
|
Электрический
|
80-250
|
80-250
|
4.2 Характеристика методов обработки оборудования
Выбор методов обработки осуществляется в соответствии с действующей НТД,
существующими унифицированными и прогрессивными методами изготовления одежды.
При выборе методов обработки учитывается ряд факторов:
вид изделия;
применяемое оборудование;
выбранные основные, прикладные и скрепляющие материалы.
В данном дипломном проекте выбраны методы обработки, повышающие качество
изготовляемого изделия, обеспечивающие сокращение затрат времени и повышение
производительности труда.
Методы обработки всех узлов проектируемых изделий представлены в виде
сборочных схем с указанием последовательности выполнения операций путём
цифровой нумерации, располагая схему обработки узла в разрезе слева, а
графическое изображение с параметрами обработки справа (рисунок 4.7 - 4.16).
При выборе оборудования следует учитывать не только его загрузку и
производительность, но и степень универсальности, характеризующую возможность
выполнения нескольких операций на одном виде оборудования. Характеристика
выбранного оборудования представлена в виде таблиц (4.1
4.3
Раскладка лекал на ткани
Схема расположения лекал в масштабе 1:4 выполнена на бумаге с указанием
ширины, длины и способа выполнения раскладки. В раскладке указан контур,
отображающий конструкции изделий на типовые фигуры с учетом припусков на
обработку. (Приложение В )
контур-конструкция изделия на конкретную фигуру с учетом снятых
измерений;
контур-припуски на швы и уточнения на фигуре во время примерки
По раскладке лекал была определена фактическая норма расхода материала.
Был сделан вывод, что раскладка экономична
Выделены технические условия на раскрой деталей изделия. Раскрой изделий
выполняется в соответствии с размерными признаками и выбранной моделью. При
раскрое деталей изделий необходимо соблюдать направление нитей основы.
5. ОРГАНИЗАЦИОННО-ЭКОНОМИЧЕСКАЯ ЧАСТЬ
5.1
Организация работы ателье и обслуживания населения в условиях рынка
Бытовое обслуживание населения представляет собой сферу деятельности по
оказанию услуг по изготовлению изделий, других услуг, связанных с
удовлетворением личностных потребностей человека. В условиях современного
рыночного хозяйствования население требует удовлетворения своих потребностей в
сфере бытового обслуживания. Наряду с товарами первой необходимости швейная
продукция обладает значительным спросом. Целью создания ателье является
насыщение рынка товарами данной группы.
Проектируемое предприятие по организационно-правовой форме относится к
обществу с ограниченной ответственностью. Под организационной формой
предприятия понимается система норм, определяющих отношения между партнерами по
предприятию, с одной стороны, и отношения этого предприятия с другими
предприятиями и физическими лицами - с другой.
Обществом с ограниченной ответственностью (ООО) признается учрежденное
одним или несколькими лицами общество, уставной капитал которого разделен на
определенный доли, участники общества не отвечают по его обязательствам и несут
риск убытков, связанных с деятельностью общества, только в пределах внесенных
вкладов. Оно может быть учреждено одним или несколькими лицами. Число
участников не должно превышать предела, установленного законом, в противном
случае общество с ограниченной ответственностью подлежит преобразованию в
акционерное общество. Учредители ООО подписывают учредительный договор и
утверждают устав общества. Если общество учреждается одним лицом, его
учредительным документом является устав.
Основными целями и задачами проектируемого предприятия является:
Ø получение и увеличение прибыли;
Ø развитие предприятия;
Ø повышение эффективности производства;
Ø рост производительности труда;
Ø социальное развитие коллектива.
Для организации производственного процесса необходим квалифицированный
персонал. При трудоустройстве должны предъявляться следующие требования:
Ø средний и высший уровень образования;
Ø опыт работы;
Ø профессиональная заинтересованность;
Ø готовность к дополнительной нагрузке;
Ø приверженность организации;
Ø мобильность;
Ø трудовое поведение.
Для обеспечения конкурентоспособности ателье в условиях рынка планируется
проведение ряда мероприятий:
Ø повышение качества услуг;
Ø отслеживание состояния рынка;
Ø внедрение новых технологий;
Ø переподготовка кадров;
Ø обновление оборудования;
Ø применение гибкой ценовой политики;
Ø реклама.
5.2 Расчет
стоимости пошива условно-проектируемой модели в ателье с использованием
прейскуранта
В данном разделе стоимость пошива изделия с использованием Прейскуранта
Б01 (01-15) на изготовление швейных изделий по индивидуальным заказам
рассчитывается на основании его описания и зарисовки.
Все расчеты сводятся в таблицу 5.1
Таблица 5.1 - Расчет стоимости пошива условно-проектируемой модели с
использованием прейскуранта
|
Описание модели
|
Характеристика усложняющих
элементов
|
Стоимость пошива по
прейскуранту, руб.
|
|
Описание
|
Количество
|
Номер позиции прейскуранта
|
Минимальная сложность
|
По усложняющим элементам
|
Общая стоимость
|
|
Жакет,умеренного объема,
трапециевидного силуэта
|
|
|
1-85
|
27-00
|
1-20
|
|
|
Рельефы на спинке и полочке
|
2
|
1
|
|
2-40
|
|
|
Подрез под грудью
|
1
|
7
|
|
1-20
|
|
|
Рукава
|
1
|
42
|
|
1-20
|
|
|
Квадратная пройма
|
1
|
44
|
|
1-20
|
|
|
Низ изделия ассиметричный
|
1
|
58
|
|
1-20
|
|
|
Дублирование спинки и
полочки, рукава
|
3
|
61
|
|
3-60
|
|
|
Итого:
|
9
|
|
27-00
|
10-80
|
37-80
|
|
Блуза прямого силуэта,
умеренного объема
|
|
|
|
6-00
|
0-20
|
|
|
Низ изделия на кулисе
|
1
|
10
|
|
0-20
|
|
|
Планка
|
1
|
25
|
|
0-20
|
|
|
Рукава
|
2
|
39
|
|
0-40
|
|
|
Сборка и манжета по низу
рукава
|
1
|
42
|
|
0-20
|
|
|
Белая ткань
|
1
|
46
|
|
0-20
|
|
|
Сборка по горловине
|
1
|
8
|
|
0-20
|
|
|
Итого:
|
7
|
|
6-00
|
1-40
|
7-40
|
|
Брюки, чуть расширенные к
низу, верх на эластичной тесьме
|
|
|
|
8-00
|
1-00
|
|
|
Верхний срез на эластичной
тесьме
|
1
|
10
|
|
1-00
|
|
|
Небольшой клеш
|
1
|
52
|
|
1-00
|
|
|
Итого:
|
2
|
|
8-00
|
2-00
|
10-00
|
В настоящее время на предприятиях бытового обслуживания при расчете цен
на услуги используют коэффициент повышения цен (с учетом уровня инфляции),
поэтому цену услуги можно рассчитать при помощи следующий формулы:
Цусл=Ст.пр.·Кпц,
Где Ст.пр - стоимость пошива изделия по прейскуранту, руб.
Кпц - коэффициент повышения цен
Жакет:
Цусл=37,8·61,7=2330,5(руб.)
Блуза:
Цусл=7,40·152,3=1126,7 (руб.)
Брюки:
Цусл=10·63,8=638,0 (руб.)
Для обоснования величины коэффициента повышения цен необходимо произвести
расчет цены услуги, исходя из стоимости одного нормо-часа и запроектированной
трудоемкости изготовления изделия по формуле:
Цусл.=Ст.1н-ч.·Тобщ,
Где Ст.1н-ч - стоимость одного нормо-часа, руб.;
Тобщ - трудоемкость изготовления изделия, ч.
Жакет:
Цусл=192,6·12,1=2330,5руб)
Блуза:
Цусл=192,6·5,85 =1126,7(руб)
Брюки:
Цусл=161,1·3,96 =638,0 (руб)
Трудоемкость изготовления изделия определяется как сумма затрат времени
на раскрой и пошив изделия по формуле:
Тобщ=(Траскр.min+Траскр.1.у.э·П)+Тпош.,
ГдеТраскр.min - затраты
времени на раскрой изделия минимальной сложности, ч.
Траскр.1.у.э. - затраты времени на раскрой одного усложняющего элемента,
ч.
П - количество усложняющих элементов
Тпош. - затраты времени на пошив изделия, ч.
Жакет:
Тобщ=(1,2+0,1*9)+10,0=12,1 (ч)
Блуза:
Тобщ=(0,5+0,05*7)+5,0= 5,85 (ч)
Брюки:
Тобщ=(0,60+0,08*2)+3.2=3,96 (ч)
Для определения стоимости одного нормо-часа (Ст.1н-ч.) составлена калькуляция
в форме таблицы (Табл. 5.2)
Таблица 5.2 - Расчет стоимости одного нормо-часа
|
№ п/п
|
Наименование статей затрат
|
Формула для расчета
|
Сумма затрат, руб.
|
|
1
|
Основная заработная плата
производственных рабочих
|
Зо=(Зоз·Уз)+(Зоп·Уп)
|
Зо.пл=(84,3·0,13)+(81,1·0,87)=
81,6 Зо.пояс=(84,3·0,15)+(65,5·0,85)= 68,3
|
|
2
|
Дополнительная заработная
плата
|
Зд=Зо·0,12
|
Зд.пл=81,6·0,12=9,8
Зд.пояс=68,3·0,12=8,2
|
|
3
|
Единый социальный налог
|
Ес.н.=(Зо+Зд)·0,26
|
Ес.н.пл=(
81,6+9,8)·0,26=23,8 Ес.н.пояс=( 68,3+8,2)·0,26=19,9
|
|
4
|
Косвенные расходы
|
КР=Зо·0,6
|
КРпл=81,6·0,6=49,0
КРпояс=68,3·0,6=41,0
|
|
5
|
Производственная
себестоимость
|
Спр.=Зо+Зд+Ес.н.+КР
|
Спр.пл=81,6+9,8+23,8+49,0=164,2
Спр.пояс=68,3+8,2+19,9+41,0=137,4
|
|
6
|
Коммерческие расходы
|
Вп=Спр·0,02
|
Вп.пл=164,2·0,02=3,2 Вп.пояс=137,4·0,02=2,7
|
|
7
|
Полная себестоимость
|
Сполн.=Спр+Вп
|
Сполн.пл= 164,2+3,2=167,5
Сполн.пояс= 137,4+2,7=140,1
|
|
8
|
Прибыль
|
Пр=Сполн.·0,15
|
Пр.пл=167,5·0,15=25,1
Пр.пояс=140,1·0,15=21,0
|
|
9
|
Стоимость одного нормо-часа
|
Ст1н-ч.=Сполн.+Пр
|
Ст1н-ч.пл= 167,5+25,1=192,6
Ст1н-ч.пояс= 140,1+21,0=161,1
|
1)
Затраты по статье «основная заработная плата производственных рабочих»:
Зоз,Зоп - основная заработная плата закройщиков и портных за один
нормо-час, руб.
Уз, Уп - удельный вес работ, выполняемых закройщиком и портным
Зоз=Счз·Кдоп.з.,
Где Счз - часовая тарифная ставка
закройщика, руб.
Кдоп.з - коэффициент доплат до часового фонда заработной платы для
закройщиков (Кдоп.з=1,98)
Зоз=56,2·1,5=84,3 (руб.)
Зоп=Счп·Кдоп.п.,
Где Счп - часовая тарифная ставка портного, руб.
Кдоп.п - коэффициент доплат до часового фонда заработной платы для
портных
Зоп.пл=62,4 ·1,3=81,1(руб.)
Зоп.пояс=54,6 ·1,2=65,5(руб.)
К доплатам до часового фонда заработной платы относятся следующие
доплаты:
Ø За работу в ночное время;
Ø За не освобожденное бригадирство;
Ø За обучение учеников.
Часовые тарифные ставки закройщика и портных (Счз, Счп) в дипломном
проекте рассчитываются по формулам:
Счз=Сч.min·ТКз;
Счп=Сч.min·ТКср,
Где Сч.min - минимальная часовая тарифная ставка, руб;
ТК - тарифный коэффищиент закройщика соответствующего разряда.
ТКср - средний тарифный коэффициент бригады, зависящий от разряда, работ
и ассортимента оказываемых услуг.
Счз=26,0·2,16=56,2 (руб.)
Счп.пл=26,0·2,4=62,4 (руб.)
Счп.пояс=26,0·2,1= 54,6 (руб.)
Работа закройщика в зависимости от вида изделия тарифицируется 5 или 6
разрядом. Средний разряд рабочего по рекомендации ЦОТШЛ применяется равным:
,7 - при изготовлении плечевых изделий;
,8 - при изготовлении поясных изделий.
Величина среднего тарифного коэффициента (ТКср) рассчитывается по
формуле:
ТКср=ТКмр+(ТКбр-ТКмр)·(Рср-Рм),
Где ТКмр, ТКбр - тарифные коэффициенты
меньшего и большего целочисленных разрядов, между которыми находится средний
разряд.
Рср, Рм - средний и меньший разряд работ, выполняемых портными
ТКср.пл=2,16+(2,46-2,16)·(5,7-5)=2,4
ТКср.пояс=1,91+(2,16-1,91)·(4,8-4)=2,1
Минимальная тарифная ставка (Сч.min) рассчитывается следующим способом:
Сч.min=Зmin/Чср.м.,
Где Зmin - уровень минимальной заработной платы, установленной
государством (или уровень заработной платы рабочего первого разряда), руб.
Чср.м - среднемесячное количество рабочих часов в планируемом году, ч.
Сч.min=4330/166,7=26,0(руб);
Чср.м.=(Дг-Дв)·tсм/N,
Чср.м.=(365-115) ·8/12=166,7
Где Дг - количество дней в году, дн.
Дв - количество выходных и праздничных дней в году, дн.
Tсм -
продолжительность рабочей смены, ч. (tсм=8ч)
N -
количество месяцев в году, (N=12)
) Затраты по статье «Дополнительная заработная плата» производственных
рабочих включает выплаты, предусмотренные законодательством о труде за
непроработанное на производстве время:
Ø оплата очередных и дополнительных отпусков;
Ø доплата за сокращенный рабочий день подросткам;
Ø оплата времени, связанного с выполнением государственных
обязанностей;
Ø оплата больничных листов.
3) Единый социальный налог:
Ø фонд обязательного медицинского страхования 2,8%;
Ø фонд социального страхования - 3,2%;
Ø пенсионный фонд - 20%;
производятся в установленном законодательством порядке и составляют 26%
от суммы основной и дополнительной заработной платы.
. Косвенные расходы:
Ø расходы на подготовку и освоение производства;
Ø расходы на содержание и эксплуатацию оборудования;
Ø общепроизводственные расходы;
Ø общехозяйственные расходы
2. Производственная себестоимость включает все затраты, связанные с
производством.
3. Коммерческие расходы включают затраты, связанные со сбытом
продукции: расходы по хранению, подработке, рекламе и др.
. Полная себестоимость включает затраты, связанные с производством
и реализацией продукции.
. При расчете стоимости услуг сумму прибыли каждое предприятие
определяет самостоятельно.
. Стоимость одного нормо-часа определяется как сумма полной
себестоимости и прибыли.
После расчета стоимости одного нормо-часа был определен коэффициент
повышения цен (Кпц) по следующей формуле:
Кпц=Ст.1н-ч.·Тобщ./Ст.пр
Жакет:
Кпц=192,6·12,1/37,8=61,7
Блуза:
Кпц=192,6·5,85/7,40=152,3
Брюки:
Кпц=161,1·3,96/10=63,8
5.3 Расчет
себестоимости условно-проектируемой модели, прибыли, рентабельности и затрат на
один рубль реализации
Расчет себестоимости услуг осуществляется в соответствии с налоговым
кодексом Российской Федерации. Статья 25 «Налог на прибыль организации».
Объектом калькулирования является условно-проектируемое изделие «юбка». Все
расчеты представлены в виде таблиц 5.3.-5.5
Таблица 5.3 - Плановая калькуляция условно-проектируемого изделия «жакет»
|
Наименование статьи затрат
|
Сумма затрат, руб.
|
|
1
|
2
|
|
1. Основная заработная
плата производственных рабочих.
|
Зо=81,6·12,1=987,4
|
|
2. Дополнительная
заработная плата
|
Зд=987,4·0,12=118,5
|
|
3. Единый социальный налог
|
Ес.н.=(
987,4+118,5)·0,26=287,5
|
|
4. Расходы на содержание и
эксплуатацию оборудования
|
Роб=987,4·0,05=49,4
|
|
5. Общепроизводственные
расходы
|
Ро/пр=987,4·0,35=345,6
|
|
6. Общехозяйственные
расходы
|
Ро/х=987,4·0,2=197,5
|
|
7. Производственная
себестоимость
|
Сп=987,4+118,5+287,5+49,4+345,6+197,5=1985,9
|
|
8. Коммерческие расходы
|
КР=1985,9·0,02=39,7
|
|
9. Полная себестоимость
|
Сполн.= 1985,9+39,7=2025,6
|
Таблица 5.4 - Плановая калькуляция условно-проектируемого изделия «блуза»
|
Наименование статьи затрат
|
Сумма затрат, руб.
|
|
1
|
2
|
|
1.Основная заработная плата
производственных рабочих.
|
Зо=81,6·5,85=477,4
|
|
2.Дополнительная заработная
плата
|
Зд=477,4·0,12=57,3
|
|
3.Единый социальный налог
|
Ес.н.=(
477,4+57,3)·0,26=139,0
|
|
4.Расходы на содержание и
эксплуатацию оборудования
|
Роб=477,4·0,05=23,9
|
|
5.Общепроизводственные
расходы
|
Ро/пр=477,4·0,35=167,1
|
|
6.Общехозяйственные расходы
|
Ро/х=477,4·0,2=95,5
|
|
7.Производственная
себестоимость
|
Сп=477,4+57,3+139,0+23,9+167,1+95,5=960,2
|
|
8.Коммерческие расходы
|
КР=960,2·0,02=19,2
|
|
9.Полная себестоимость
|
Сполн.= 960,2+19,2=979,4
|
Таблица 5.5 - Плановая калькуляция условно-проектируемого изделия «брюки»
|
Наименование статьи затрат
|
Сумма затрат, руб.
|
|
1
|
2
|
|
1.Основная заработная плата
производственных рабочих.
|
Зо=68,3·3,96=270,5
|
|
2.Дополнительная заработная
плата
|
Зд=270,5·0,12=32,5
|
|
3.Единый социальный налог
|
Ес.н.=(
270,5+32,5)·0,26=78,9
|
|
4.Расходы на содержание и
эксплуатацию оборудования
|
|
5.Общепроизводственные
расходы
|
Ро/пр=270,5·0,35=94,8
|
|
6.Общехозяйственные расходы
|
Ро/х=270,5·0,2=54,1
|
|
7.Производственная
себестоимость
|
Сп=270,5+32,5+78,9+13,5+94,8+54,1=544,3
|
|
8.Коммерческие расходы
|
КР=544,3·0,02=10,9
|
|
9.Полная себестоимость
|
Сполн.= 544,3+10,9=555,2
|
. Расчет затрат по статье «Основная заработная плата» производственных
рабочих производится по следующей формуле:
Рсд=Зо·Тобщ.,
Где Зо - основная заработная плата
рабочих за один час работы, руб.
Тобщ - затраты времени на раскрой и пошив изделия, ч.
Жакет:
Рсд=81,6·12,1=987,4(руб)
Блуза:
Рсд=81,6·5,85=477,4(руб)
Брюки:
Рсд=68,3·3,96=270,5(руб)
1. Дополнительная заработная плата была принята за 12% от основной
заработной платы.
2. Единый социальный налог - 26% от основной и дополнительной
заработной платы.
. Расходы на содержание и эксплуатацию оборудования принято в
размере 5% от основной заработной платы производственных рабочих.
. Общепроизводственные расходы - 35% от основной заработной платы
производственных рабочих.
. Общехозяйственные расходы - 20% от основной заработной платы
производственных рабочих.
. Производственная себестоимость - сумма предыдущих статей затрат.
. Коммерческие расходы составляют 2% от производственной
себестоимости.
. Полная себестоимость - затраты, связанные с производством и
реализацией продукции составляют сумму производственной себестоимости и
коммерческих расходов.
После расчета плановой калькуляции необходимо рассчитать прибыль по
следующей формуле:
П=Цусл.-Сполн.,
Где Сполн. - полная себестоимость, руб.
Цусл. - стоимость услуги, руб.
Жакет:
П=2330,5 -2025,6=304,9 (руб)
Блуза:
П=1126,7-979,4=147,3 (руб)
Брюки:
П=638,0 -555,2=82,8 (руб)
Рентабельность услуги рассчитывается по формуле:
Р=П/Сполн.·100%,
Где П - прибыль от реализации услуги,
руб.
Жакет:
Р=304,9 /2025,6·100%= 15,1%
Блуза:
Р=147,3 /979,4·100%= 15,0%
Брюки:
Р=82,8 /555,2·100%= 15,0%
Затраты на один рубль реализации рассчитываются по следующей формуле:
З=Сполн./Цусл·100коп.
Жакет:
З=2025,6/2330,5 ·100=86,9 (коп)
Блуза:
З=979,4/1126,7·100=86,9 (коп)
Брюки:
З=555,2/638,0 ·100=86,9 (коп)
5.4 Расчет
полной цены условно-проектируемой модели
Для произведения вычислений полной цены условно-проектируемого изделия
«жакет», «блуза», «брюки» необходимо к цене услуги прибавить стоимость основных
и вспомогательных материалов, используемых при пошиве изделия.
Расходные нормы на основные и вспомогательные материалы принимаются из
технической части дипломного проекта, а стоимость материалов учитывается по
ценам их приобретения. Расчеты сводятся в таблицы 5.6.-5.8
Таблица 5.6 - Расчет материальной сметы затрат на «жакет»
|
Наименование материалов
|
Норма расхода на одно
изделие.
|
Розничная цена за единицу
материала, руб.
|
Сумма затрат на одно
изделие, руб.
|
|
Основные материалы:
|
|
Твид
|
1,5 м.
|
300
|
450
|
|
Подкладочная ткань
|
1,5 м.
|
25
|
37,5
|
|
Прикладные материалы:
|
|
Нитки
|
3 шт.
|
7
|
21
|
|
Пуговицы
|
4 шт.
|
30
|
120
|
|
Клеевой прокладочный
материал
|
1,5 м.
|
40
|
60
|
|
Синтепон
|
1,5м
|
30
|
45
|
|
Пряжа
|
2шт
|
100
|
200
|
|
Всего материальные затраты:
|
933,5
|
Таблица 5.7 - Расчет материальной сметы затрат на «блузу»
|
Наименование материалов
|
Норма расхода на одно
изделие.
|
Розничная цена за единицу
материала, руб.
|
Сумма затрат на одно
изделие, руб.
|
|
Основные материалы:
|
|
Лен
|
1,5 м.
|
250
|
375
|
|
Прикладные материалы:
|
|
Нитки
|
2 шт.
|
7
|
14
|
|
Пуговицы
|
7 шт.
|
5
|
35
|
|
Клеевой прокладочный
материал
|
0,5 м.
|
40
|
20
|
|
Плечевые накладки
|
1пара
|
12
|
12
|
|
Эластичная тесьма
|
0,5м
|
20
|
10
|
|
Всего материальные затраты:
|
466
|
Таблица 5.8- Расчет материальной сметы затрат на «брюки»
|
Наименование материалов
|
Норма расхода на одно
изделие.
|
Розничная цена за единицу
материала, руб.
|
Сумма затрат на одно
изделие, руб.
|
|
Основные материалы:
|
|
Костюмная ткань
|
1,5 м.
|
250
|
375
|
|
Прикладные материалы:
|
|
Нитки
|
2 шт.
|
7
|
14
|
|
Эластичная тесьма
|
0,5м
|
20
|
10
|
|
Всего материальные затраты:
|
399
|
После расчета материальной сметы затрат определяется розничная цена
условного изделия. Данные сводятся в таблицы 5.9-5.11
Таблица 5.9 - Расчет розничной цены «жакета»
|
Содержание расходов
|
Формула для расчета
|
Сумма затрат, руб.
|
|
1. Стоимость услуги
|
Цусл
|
2330,5
|
|
2. Налог на добавленную
стоимость
|
НДС=Цусл·0,18
|
2330,5·0,18=419,5
|
|
3. Розничная цена услуги
|
РЦусл.=Цусл+НДС
|
2330,5+419,5=2750,0
|
|
4. Стоимость материалов
|
Мз
|
933,5
|
|
5. Розничная цена изделия
|
РЦизд.=РЦусл.+МЗ
|
2750,0+933,5=3683,5
|
Таблица 5.10 - Расчет розничной цены «блузы»
|
Содержание расходов
|
Формула для расчета
|
Сумма затрат, руб.
|
|
6. Стоимость услуги
|
Цусл
|
1126,7
|
|
7. Налог на добавленную
стоимость
|
НДС=Цусл·0,18
|
1126,7·0,18=202,8
|
|
8. Розничная цена услуги
|
РЦусл.=Цусл+НДС
|
1126,7+202,8=1329,5
|
|
9. Стоимость материалов
|
Мз
|
466
|
|
10. Розничная цена изделия
|
РЦизд.=РЦусл.+МЗ
|
1329,5+466=1795,5
|
Таблица 5.11 - Расчет розничной цены «брюк»
|
Содержание расходов
|
Формула для расчета
|
Сумма затрат, руб.
|
|
11. Стоимость услуги
|
Цусл
|
638,0
|
|
12. Налог на добавленную
стоимость
|
НДС=Цусл·0,18
|
638,0·0,18=114,8
|
|
13. Розничная цена услуги
|
РЦусл.=Цусл+НДС
|
638,0+114,8=752,8
|
|
14. Стоимость материалов
|
Мз
|
399
|
|
15. Розничная цена изделия
|
РЦизд.=РЦусл.+МЗ
|
752,8+399=1151,8
|
5.5
Технико-экономические показатели
Результатом выполнения организационно-экономической части является
таблица 5.12, содержащая технико-экономические показатели.
Таблица 5.12 - Технико-экономические показатели
|
Наименование показателя
|
Ед. изм.
|
Величина показателя
|
|
|
Жакет
|
Блуза
|
Брюки
|
|
1. Цена услуги
|
Руб.
|
2330,5
|
1126,7
|
638,0
|
|
2. Полная себестоимость
услуги
|
Руб.
|
2025,6
|
979,4
|
555,2
|
|
3. Розничная цена услуги
|
Руб.
|
2750,0
|
1329,5
|
752,8
|
|
4. Прибыль на одно изделие
|
Руб.
|
304,9
|
147,3
|
82,8
|
|
5. Рентабельность изделия
|
%
|
15,1
|
15,0
|
15,0
|
|
6. Затраты на один рубль
реализации
|
Коп.
|
86,9
|
86,9
|
86,9
|
|
7. Розничная цена изделия
|
Руб.
|
3683,5
|
1795,5
|
1151,8
|
В результате анализа технико-экономических показателей были получены
следующие выводы: затраты на один рубль реализации продукции составляют 86,9
копеек, что меньше одного рубля. Это говорит о безубыточности и
целесообразности данного производства. Рентабельность изделия находится на
отметке 15,0%, что позволяет получать доход от выпуска данной продукции в
размере 304,9 руб. за один жакет, 147,3руб. за одну блузу и 82,8руб. за
одни брюки. Вычисленная розничная цена изделия находится на уровне средней цены
аналогичной продукции. Этот факт позволяет конкурировать с подобными товарами
сторонних производителей. В совокупности производство можно оценить как
прибыльное.
6. БЕЗОПАСНОСТЬ ЖИЗНЕДЕЯТЕЛЬНОСТИ
6.1
Безопасность производственных процессов. Организация работы по охране труда на
швейном предприятии
Организация работы по охране труда осуществляется в рамках требований
«Основ законодательства РФ об охране труда», рекомендаций по организации работы
службы охраны труда на предприятии и других нормативных документов.
Правила и нормы по технике безопасности направлены на защиту организма
человека от физических травм, воздействия технических и технологических
средств, используемые в процессе труда. Они регулируют поведение людей,
обеспечивают безопасность труда при создании и размещении машин, строительных
конструкций, зданий, сооружений и оборудования.
В данной работе рассматривается предприятие по пошиву и ремонту швейных
изделий. На предприятии существует самоконтроль. Главная ответственность за
обеспечение безопасности работы лежит на директоре предприятия. Самоконтроль
осуществляется всеми работающими на производственном участке путем установления
ежедневных дежурств в течении рабочего дня. Дежурные обязаны следить за
состоянием охраны труда, производственной дисциплины, за соблюдением правил и
инструктажа по охране труда и принимать активные меры по устранению всех
обнаруженных недостатков, выявленных в течение рабочего дня.
Обучение и проверка знаний по охране труда рабочих проводится в
соответствии с ГОСТ 12.0.004-90. ССБТ «Организация обучения безопасности
труда».
Специалисты, вновь поступившие на работу должны пройти вводный
инструктаж, который проводит главный инженер-конструктор. Затем каждый
специалист проходит первичный инструктаж. Через каждые три месяца проводят
повторный инструктаж. Также проводится внеплановый инструктаж при введении
новых технологий и оборудования на предприятии. Проводится деловой инструктаж
при выполнении разовых работ, не связанных с прямыми обязанностями работника по
специальности (погрузка, выгрузка, уборка территории).
Ведущей функцией управления охраны труда является планирование
организационно-технических мероприятий по охране труда. Швейное предприятие
использует все виды планирования:
Ø перспективное (на пятилетие) основано на комплексном плане
улучшения условий и охраны труда;
Ø годовое. Часть комплексного плана, коллективный договор по
охране труда;
Ø оперативное. Реализация вновь возникающих задач.
Комплексный план улучшения условий охраны труда состоит из следующих
разделов:
Ø приведение состояния условий труда на рабочих местах в
соответствие с нормами и требованиями охраны труда;
Ø реконструкция, капитальный ремонт или выход из эксплуатации
зданий и сооружений, находящихся в технически-неудовлетворительном состоянии;
Ø строительство и расширение санитарно-бытовых и
вспомогательных помещений.
Финансирование охраны труда осуществляется за счет прибыли предприятия.
6.2
Санитарно-гигиенические требования к организации условий труда в швейном цехе
В результате протекания технических процессов на предприятии воздух
загрязняется разнообразными парами, газами и пылью. Степень воздействия на
организм определяется токсичностью, их концентрацией и временем воздействия.
Источниками загрязнения на швейных предприятиях являются: раскрой тканей,
изготовление изделий. В швейном цехе все пары, газы и пыли делятся в
соответствии с ГОСТ 12.1.007-76 относятся к умеренно-опасным или малоопасным.
ПДК приведены в ГОСТ 12.1.005-88 «Общие санитарно-гигиенические требования к
воздуху рабочей зоны». На предприятии ПДК вредных веществ не должно превышать
более 30 % для рабочей зоны.
Основными источниками шума и вибрации на швейном предприятии являются
швейные машины. Уровни шума на рабочем месте не должны превышать значений,
установленных для данных видов работ «Санитарными нормами допустимых уровней
шума на рабочих местах» или ГОСТ 12.1.003-89 ССБТ «Шум. Общие требования
безопасности»
По временным характеристикам - шум постоянный. По природе шум
механический, вызванный вибрацией швейных машин. По СНиП II-12-77 «Защита от
шума» в ГОСТе 12.1.029-80 (СТЭВ 1928-79) средства и методы защиты от шума
подразделяются на методы коллективной и индивидуальной защиты. Уровень звука на
предприятии не должен превышать 80 дБ. По ГОСТ 12.1.003-89. Устанавливают предельно
допустимые уровни звуковых давлений в помещениях производства.
Нормирование вибрации ведется согласно ГОСТ 12.1.012-78 [12] Вид вибрации
на швейном предприятии - технический. Методы и средства защиты от вибраций
стандартизованы ГОСТ 26568-85. В нашем случае местная вибрация, которая
передается от швейной машины на руки швеи. По способу передачи на человека
вибрация относится к локальной. Время воздействия вибрации не должно составлять
более 65 % рабочего времени.
Защита от шума - покрытие стен звукопоглощающими материалами, кожухи на
агрегаты, штучные звукопоглотители, против вибрации - резиновые коврики.
При недостаточной освещенности снижается активность работника, появляется
вялость и повышается нагрузка на зрение, вызывающая переутомление. На швейном
предприятии установлено боковое одностороннее естественное освещение,
осуществляемое через застекление в наружных стенах здания.
Искусственное освещение на рабочем месте: люминесцентные лампы; для
местного освещения на рабочем столе светильники прямого света.
Нормирование искусственного освещения производится по СНиП 23-05-95,
которые задают минимальное значение освещенности на рабочем месте. При высокой
степени точности выполняемой зрительной работы наименьший размер объекта
различия = 0,3-0,5 мм. Разряд зрительной работы - III. Освещенность при
искусственном свете - комбинированная - 750 Лк.
Все вышеперечисленное объединим в одну таблицу:
Таблица 6.1 - Карта условий труда на рабочем месте
|
Факторы производственной
среды
|
Норматив
|
Фактическое состояние
|
|
Запыленность
|
2 мг/м3
|
2 мг/м3
|
|
Освещенность
|
750-760 Вт
|
760 Вт
|
|
Воздухообмен
|
0,2 м/с
|
0,2 м/с
|
|
Температура воздуха
|
20-23 С
|
21 С
|
|
Относительная влажность
|
60-40 %
|
53 %
|
6.3
Обеспечение безопасности производственных процессов в швейном цехе
Безопасность производственных процессов обеспечивается за счет выполнения
специальных правил ведения работ.
Существуют следующие общие требования безопасности при проведении
производственных процессов в отрасли, которые должны выполняться
непосредственно на рабочих местах всеми работающими. Перед началом работы
необходимо привести в порядок рабочее место. Пуск машины в работу при наличии
неисправности запрещается. Включение тока машин и оборудования, работающего от
электросети, должно проводиться только дежурным электриком.