Производство метацина мощностью 5 тонн в полгода
Содержание
1. Введение
. Характеристика готового продукта
производства
. Выбор и технико-экономическое
основание места размещения проектируемого производства
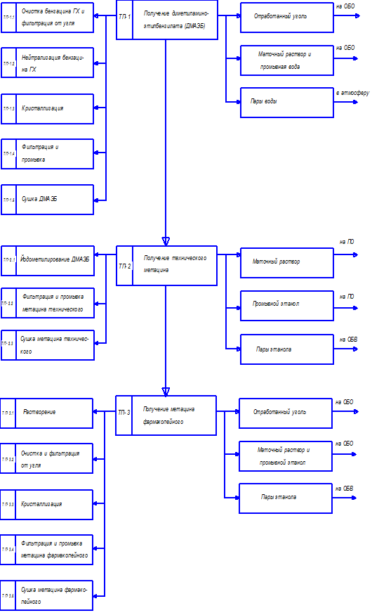
. Технологическая часть
.1 Химическая схема производства
метацина
.1.1 Химическая схема стадии ТП-1
«Получение диметиламиноэтилбензилата (ДМАЭБ)»
.1.2 Химическая схема стадии ТП-2
«Получение метацина технического»
.2 Технологическая схема
производства метацина
.2.1 Технологическая схема стадии
ТП-1 «Получение диметиламиноэтилбензилата (ДМАЭБ)»
.2.2 Технологическая схема стадии
ТП-2 «Получение метацина технического»
.2.3 Технологическая схема стадии
ТП-3 «Получение метацина фармакопейного»
.3 Изложение технологического
процесса
.3.1 Стадия ТП-1 «Получение
диметиламиноэтилбензилата (ДМАЭБ)»
.3.2 Стадия ТП-2 «Получение метацина
технического»
.3.3 Стадии ТП-3 «Получение метацина
фармакопейного»
.4 Расчет производительности
оборудования по стадиям и операциям
.4.1 Расчет коэффициента пересчета
.5 Материальный баланс процесса
(материальные расчеты) по проектируемым стадиям и операциям. Выбор оборудования
.5.1 Расчет материального баланса
стадии ТП-1 «Получение диметиламиноэтилбензилата (ДМАЭБ)»
.5.2 Расчет материального баланса
стадии ТП-2 «Получение метацина технического»
.5.3 Расчет материального баланса
стадии ТП-3 «Получение метацина фармакопейного»
.5.4 Выбор оборудования
.6 Тепловые расчеты. Проверочный
расчет основного процесса и проверка правильности выбора основного аппарата
.6.1 Физико-химические свойства
реакционной массы на операции йодометилирования бензацина
.6.2 Гидромеханический расчет
реактора
.6.3 Тепловой эффект химической
реакции
.6.4 Тепловой баланс реактора
йодометилирования Р-16
.6.5 Проверочный расчет коэффициента
теплопередачи
.7 Спецификация оборудования
. Контроль и автоматизация
производства
. Безопасность технологического
процесса
. Промышленная экология
8. Экономическая часть
9. Строительная и
санитарно-техническая часть
. Заключение
. Список литературы
1. Введение
В данном проекте рассматривается производство
метацина мощностью 5 тонн в полгода.
Целью проекта является повышение технического
уровня производства технического и фармакопейного метацина.
Основными мероприятиями, способствующими этой
цели являются:
замена изношенного, устаревшего оборудования
новым, отвечающим требованиям GMP
(с более высокой производительностью):
снижение сырьевых затрат за счет более точного
ведения технологического режима и тем самым увеличение выхода продукции;
повышение уровня механизации и автоматизации;
внедрение системы экологического управления с
целью повышения показателей экологичности;
снижение затрат тяжелого ручного труда за счет
внедрения средств механизации;
улучшение условий труда;
сведение к минимуму вероятности аварийных
ситуаций;
точное соблюдение норм и правил охраны окружающей
среды и тем самым обеспечение безопасности технологического процесса.
В основу производства положена технологическая и
аппаратурная схема производства метацина СКТБ «Технолог».
2. Характеристика готовой продукции производства
Метацин (β-диметиламиноэтилового
эфира бензиловой кислоты йодметилат)
Метацин - холинолитическое, спазмолитическое
средство.
Формулы:
Эмпирическая: С19H
2 4 IN
O 3
Структурная:
Молекулярная масса: 441,30 г/моль.
Препарат содержит не менее 99,0% С19H
2 4 IN
O 3 в пересчете на
сухое вещество.
Описание. Белый или белый со слегка желтоватым
оттенком кристаллический порошок.
Растворимость. Умеренно и медленно растворим в
воде, малорастворим в спирте 95%, практически нерастворим в эфире и хлороформе
(ГФ Х1, вып 1, с. 175).
Подлинность. При нагревании 0,05 г препарата с
2мл кислоты серной концентрированной раствор окрашивается в пурпурно-красный
цвет, при дальнейшем нагревании выделяются фиолетовые пары.
,1 г препарата помещают в пробирку и прибавляют
0,35 мл раствора бихромата калия в кислоте серной. Пробирку накрывают кусочком
фильтровальной бумаги, смоченной свежеприготовленным раствором натрия
нитропруссида и каплей пипередина, и нагревают на небольшом пламени горелки,
появляется синее пятно.
,1 г препарата растворяют при нагревании до 30
°С в 10 мл воды. Полученный раствор дает характерные реакции на йодиды. (ГФ Х1,
вып. 1, с.159). Температура плавления. От 193 до 196 °С (ГФ Х1, вып.1, с.16).
Прозрачность раствора. Раствор 0,01 г препарата
в 10 мл воды должен быть прозрачным (ГФ Х1, вып.1, с. 198).
Цветность раствора. 5 мл раствора, полученные
при испытании на прозрачность, должны быть бесцветны. (ГФ Х1, вып.1, с. 194).
рН. 1,0 г препарата взбалтывают с 40 мл воды в
течении 2 мин и фильтруют. рН полученного фильтрата от 5,5 до 7,0
(потенциометрически, ГФ Х1, вып.1, с. 113).
Свободный йод. 0,5 г препарата растворяют в 20
мл воды при нагревании до 60 °С, прибавляют 0,5 мл раствора калия йодида и 1мл
раствора крахмала; не должно появляться синее окрашивание.
Потеря в массе при высушивании. Около 0,5 г
препарата ( точная навеска)сушат при температуре от 100 до 105 °С до постоянной
массы. Потеря в массе не должна превышать 0,5 %. (ГФ Х1, вып.1, с. 176).
Сульфатная зола и тяжелые металлы. Сульфатная зола
из 1 г препарата (точная навеска) не должна превышать 0,1 % (ГФ Х1, вып.1, с.
165).
Микробиологическая чистота. Препарат должен
выдерживать требования по микробиологической чистоте (ГФ Х1, вып.2, с. 193).
Количественное определение. Около 0,5 г препарата
(точная навеска) помещают в коническую колбу вместимостью 250 мл и растворяют в
100 мл воды. По охлаждении подкисляют 5мл кислоты азотной разведенной,
прибавляют 25 мл 0,1 М раствора серебра нитрата и избыток серебра нитрата
оттитровывают 0,1 М раствором аммония роданида (индикатор - раствор квасцов
железоаммониевых, 2 мл).
Параллельно проводят контрольный опыт. 1 мл 0,1
М раствора серебра нитрата соответствует 0,04413 г С19H
2 4 IN
O 3 .
3. Выбор и технико-экономическое обоснование
места размещения проектируемого производства
В данном проекте производство
метацина предлагается расположить в производственной зоне пос.
<#"655711.files/image002.gif">
4.1.2 Химическая схема стадии ТП-2
«Получение метацина технического»
4.2 Технологическая схема
производства метацина
4.2.1 Технологическая схема стадии
ТП-1 «Получение диметиламиноэтилбензилат (ДМАЭБ)»
4.2.2 Технологическая схема стадии
ТП-2 «Получение метацина технического»
4.2.3 Технологическая схема стадии
ТП-3 «Получение метацина фармакопейного»
4.3 Изложение технологического
процесса
.3.1 Стадия ТП-1 «Получение
диметиламиноэтилбензилата (ДМАЭБ)»
Подготовка оборудования
Перед проведением
технологического процесса проверяют исправность, чистоту и герметичность
оборудования, работу мешалок на «холостом» ходу, исправность контрольно-
измерительных приборов, наличие и целостность мерных стёкол и смотровых
фонарей, наличие и исправность заземления. Всё оборудование продувают сжатым
азотом.
ТП-1.1 «Очистка бензацина и
фильтрация от угля»
В чистый и герметичный аппарат
Р-1 по трубопроводу из центрального водоснабжения сливают 94,89 л воды,
контролируя сливаемый объём по счетчику. В аппарате Р-1 включают мешалку и по
гибкому шлангу с помощью вакуума из контейнера К-2 производят загрузку в
аппарат 25,65 кг (24,37 кг 100 %) бензацина ГХ, предварительно взвешенного на
весах W-3. В рубашку
аппарата Р-1 подают горячую воду и нагревают его содержимое до температуры 35-40
°С. При этой температуре реакционной массе дают выдержку в течение 30-35 мин,
после чего подачей холодной воды в рубашку её охлаждают до 15-17°С.
В охлажденную массу через люк
аппарата загружают 0,68 кг угля, предварительно взвешенного на весах W-3.
Дают выдержку в течение 25-30 мин. По окончании выдержки реакционную массу
передавливают с помощью сжатого азота через нижний спуск в аппарат Р-8 через
чистый и герметичный друк-фильтр Ф-5. По окончании фильтрации 1,89 кг
отработанного угля выгружают из фильтра Ф-5 в контейнер К-6, после чего
передают на ОБО.
ТП-1.2 «Нейтрализация
бензацина»
В чистом и герметичном аппарате
Р-7 готовят раствор едкого натра. По трубопроводу из центрального водоснабжения
сливают 26,60 л воды, контролируя сливаемый объём по счетчику, включают
мешалку. По гибкому шлангу с помощью вакуума из контейнера К-9 производят
загрузку в аппарат 2,96 кг (2,93 кг 100 %) едкого натра, предварительно
взвешенного на весах W-3.
Загрузку ведут порциями, следя за тем, чтобы температура реакционной массы не
превышала 25 °С. Температура реакционной массы контролируется скоростью
загрузки едкого натра и подачей холодной воды в рубашку аппарата.
Приготовленный раствор натра едкого передают с помощью вакуума в проверенный
заранее на герметичность чистый мерник М-10.
В очищенный водный раствор
бензацина ГХ, находящийся в аппарате Р-8 из мерника М-10 самотеком постепенно
дозируют 28,46 л водного раствора едкого натра. Температура дозировки раствора
составляют 20-25 °С и поддерживается скоростью дозировки, а при необходимости -
подачей холодной воды в рубашку аппарата Р-8. Ориентировочное время дозировки
составляет 1 ч.
По окончании дозировки
щелочного раствора производят отбор пробы реакционной массы для определения её
рН. Требуемое значение рН 9-10. При неудовлетворительном результате анализа
производят добавление щелочного раствора в аппарат Р-8.
ТП-1.3 «Кристаллизация»
По получении
удовлетворительного результата анализа реакционной массе в аппарате Р-8 дают
выдержку при перемешивании в течение 1 часа, температура выдержки составляет
20-25 °С и поддерживается подачей холодной воды в рубашку аппарата Р-8.
ТП-1.4 «Фильтрование и
промывка»
По окончании выдержки
содержимое аппарата Р-8 передают с помощью сжатого азота в чистую и герметичную
центрифугу Ф-11, осадок отжимают. Маточник самотеком передают в чистый и
герметичный сборник Св-12, после чего отправляют на ОБО.
В Р-7 сливают 40,66 л воды по
трубопроводу из центрального водоснабжения, контролируя сливаемый объем по
счетчику и передают её на центрифугу Ф-11. Промывную воду самотеком передают в
сборник Св-12. После чего промывную воду из сборника Св-12 отправляют на ОБО.
По окончании фильтрации влажный
осадок ДМАЭБ выгружают в чистую и герметичную сушилку Сш-13.
ТП-1.5 «Сушка ДМАЭБ»
Влажный осадок ДМАЭБ сушат горячим
воздухом в сушилке Сш-13. Температура сушки составляет 40-50 °С. Процесс сушки
считается законченным, если результаты анализа пробы высушенного продукта
соответствуют нормативным требованиям: массовая доля воды не более 0,5 %,
температура плавления 97-100 °С.
Высушенный продукт выгружают в
чистый контейнер К-14 и передают на ТП-2. Всего получают 21,41 кг (20,77 кг 100
%) ДМАЭБ.
.3.2 Стадия ТП-2 «Получение метацина
технического»
Подготовка оборудования
Перед проведением
технологического процесса проверяют исправность, чистоту и герметичность
оборудования, работу мешалок на «холостом» ходу, исправность контрольно-
измерительных приборов, наличие и целостность мерных стёкол и смотровых
фонарей, наличие и исправность заземления. Всё оборудование продувают сжатым
азотом.
ТП-2.1 «Йодометилирование
ДМАЭБ»
В чистый и герметичный аппарат
Р-15 из проверенного заранее на герметичность чистого мерника М-17 сливают
самотёком 96,58 л (75,92 кг 100 %) ацетона, который предварительно поступает из
бутылей в чистый и герметичный сборник Св-16, а потом с помощью вакуума
передаётся в мерник М-17. В аппарате Р-15 включают мешалку и начинают загрузку
йодистого метила.
Метил йодистый из бутылей
поступает в чистый и герметичный сборник Св-18, с помощью насоса Н-19 он
передаётся в проверенный заранее на герметичность чистый мерник М-20. Из
мерника М-20 самотеком 4,82 л (10,88 кг 100 %) йодистого метила осторожно
дозируют в аппарат Р-15 .
По окончании слива йодистого
метила в аппарат Р-15 по гибкому шлангу с помощью вакуума из чистого контейнера
К-14 загружают 21,41 кг (20,77 кг 100 %) ДМАЭБ. Загрузку ведут порциями, следя
за тем, чтобы температура реакционной массы не превышала 25 °С. Температура
реакционной массы контролируется скоростью загрузки ДМАЭБ и подачей рассола в
рубашку аппарата.
По окончании загрузки ДМАЭБ
отбирают пробу реакционной массы для определения её рН, который должен
находиться в пределах 6-7. При удовлетворительном результате анализа
реакционной массе дают выдержку при температуре 15-25 °С в течение 3 ч. Указанную
температуру поддерживают подачей рассола в рубашку аппарата.
По окончании времени выдержки
реакционную массу охлаждают до температуры 0 °С.
ТП-2.2 «Фильтрация и промывка»
По достижении указанной
температуры содержимое аппарата Р-15 самотеком сливают в чистую и герметичную
фильтр-сушилку Ф-21. На фильтре-сушилке Ф-21 проводят фильтрацию. Маточный
раствор с помощью вакуума принимают в чистый и герметичный сборник Св-22,
откуда передают на ПО.
Технический метацин на
фильтре-сушилке Ф-21 промывают этиловым спиртом в количестве 30,80 л (23,33 кг
100 %). Этиловый спирт поступает в чистый и герметичный сборник Св-23 со
склада, затем с помощью вакуума передается в М-24, откуда самотеком передается
на фильтр-сушилку Ф-21.
Промывной этанол с помощью
вакуума принимают в чистый и герметичный сборник Св-25, после чего передают его
на ПО.
ТП-2.3 «Сушка метацина технического»
Сушку метацина технического
проводят фильтр-сушилке Ф-21. Образующиеся пары этилового спирта при сушке
конденсируются в прямом холодильнике Т-26. Конденсат спирта поступает в чистый
и герметичный сборник Св-27, который отправляют на ПО. Время сушки определяемся
требуемым значением показателя потери в массе при высушивании для конечного
продукта, который должен составлять не более 0,5%.
Температура сушки составляет
80-90 °С. Процесс сушки считается законченным, если результаты анализа пробы
высушенного продукта соответствуют нормативным требованиям: массовая доля
летучих (этанола) не более 0,5 %, температура плавления 193-195 °С.
Высушенный продукт выгружают в
чистый контейнер К-28 и передают на ТП-3. Всего получают 29,53 кг (28,94 кг 100
%) метацина технического.
4.3.3 Стадия ТП-3 «Получение метацина
фармакопейного»
Подготовка оборудования
Перед проведением
технологического процесса проверяют исправность, чистоту и герметичность
оборудования, работу мешалок на «холостом» ходу, исправность контрольно-
измерительных приборов, наличие и целостность мерных стёкол и смотровых
фонарей, наличие и исправность заземления. Всё оборудование продувают сжатым азотом.
ТП-3.1 «Растворение»
Из сборника Св-23 этиловый
спирт в количестве 186,35 л (141,15 кг 100 %) передают с помощью вакуума в
мерник М-24, который сливают затем самотеком в чистый и герметичный аппарат
Р-29.
По окончании загрузки этилового
спирта в аппарат Р-29 включают мешалку и по трубопроводу из центрального
водоснабжения сливают 8,89 л воды, контролируя сливаемый объём по счетчику.
В аппарат Р-29 с помощью
гибкого шланга вакуумом из контейнера К-28 загружают 29,53 кг (28,94 кг 100 %)
кг технического метацина.
Включают подачу пара в рубашку
аппарата и нагревают его содержимое до температуры 70-75 °С. Образующиеся пары
этилового спирта конденсируются в обратном холодильнике Т-30. По достижении
указанной температуры отбирают пробу полученного раствора.
ТП-3.2 «Очистка и фильтрация»
В аппарат Р-29 через люк
загружают 0,30 кг угля, предварительно взвешенного на весах W-3.
Реакционную массу перемешивают в течение 10-15 мин при температуре 70-75 °С.
Из аппарата Р-29 раствор
передавливают с помощью сжатого азота по нагретому трубопроводу через чистый и
герметичный предварительно нагретый друк-фильтр Ф-31 в чистый и герметичный
аппарат Р-32.
Из реакционной массы в аппарате
Р-32 отбирают пробу раствора для определения полноты удаления механических
примесей.
Отработанный уголь в количестве
0,99 кг выгружают из друк-фильтра Ф-31 в контейнер К-33, после чего передают на
ОБО.
ТП-3.3 «Перекристаллизация»
Содержимое аппарата Р-32
охлаждают до температуры 4 °С подачей рассола в рубашку аппарата. По достижении
указанной температуры реакционной массе дают выдержку в течение 30 мин.
ТП-3.4 «Фильтрация и промывка
метацина фармакопейного»
По окончании времени выдержки
реакционную массу (суспензию) самотёком сливают из аппарата Р-32 в чистую и
герметичную фильтр-сушилку Ф-33.
В фильтр-сушилке Ф-33 осадок
отфильтровывают от маточного раствора, который с помощью вакуума принимают в
чистый и герметичный сборник Св-34, после чего направляют на ПО.
Отфильтрованный метацин в
фильтр-сушилке Ф-33 промывают дважды из мерника М-24 этиловым спиртом в
количестве 30,04 л (22,75 кг 100 %). Промывной этанол с помощью вакуума
принимают в чистый и герметичный Св-35, после чего направляют на ПО.
ТП-3.5 «Сушка метацина
фармакопейного»
Сушку метацина фармакопейного
проводят в фильтр-сушилке Ф-33. Образующиеся пары этилового спирта при сушке
конденсируются в прямом холодильнике Т-36. Конденсат спирта поступает в чистый
и герметичный сборник Св-37, который отправляют на ПО. Температура сушки
составляет 80-90 °С. Время сушки определяемся требуемым значением показателя
потери в массе при высушивании для конечного продукта, который должен
составлять не более 0,5 %.
Высушенный продукт выгружают в
чистый контейнер К-38 и передают на УМО. Всего получают 27,78 кг (27,50 кг 100
%) метацина фармакопейного.
.4 Расчет производительности оборудования по
стадиям и операциям
Стадия ТП-1 «Получение диметиламиноэтилбензилата
(ДМАЭБ)»
В соответствии с опытными данными задаёмся
выходами на физических операциях:
1. Очистка бензацина ГХ и фильтрация от
угля h1=99,0
%
2. Нейтрализация бензацина h2=100,0
%
. Кристаллизация h3
. Фильтрация и промывка h4=99,0
%
. Сушка ДМАЭБ h5=99,5
%
Общий выход на ТП-1 составляет
Следовательно:
Стадия ТП-2 «Получение метацина
технического»
В соответствии с опытными данными
задаёмся выходами на физических операциях:
1. Йодометилирование ДМАЭБ h1
2. Фильтрация и промывка метацина
технического h2= 97,5 %
. Сушка метацина технического h5=
99,5 %
Общий выход на ТП-2 составляет
Следовательно:
Стадия ТП-3 «Получение метацина
фармакопейного»
В соответствии с опытными данными
задаёмся выходами на физических операциях:
1. Растворение h1=100,0
%
2. Очистка и фильтрация h2=99,0
%
. Кристаллизация h3=100,0
%
. Фильтрация и промывка метацина
фармакопейного h4
. Сушка метацина фармакопейного h5=99,5
%
Общий выход на ТП-3 составляет
Следовательно:
.4.1 Расчет коэффициента пересчета
Коэффициент пересчета рассчитывают
по формуле:

, [10]
где Gисх, пр -
проектная масса исходного сырья, кг;
Gисх, регл-
масса 100 % исходного сырья по регламенту, кг (19,76 кг).

, [10]
где 
- масса 100 % вещества в
фармакопейном продукте с учетом содержания основного вещества, кг;

- молярная масса фармакопейного
продукта, г/моль;

- молярная масса исходного сырья,
г/моль;

- выход фармацевтического продукта
на исходное сырье, в долях;

- количество моль исходного
вещества, необходимое для получения 1 моль конечного продукта.
В соответствии с химической схемой
производства, из 1 моль бензацина получают 1 моль метацина. Их молярные массы
соответственно равны:(метацин) = 441,30 кг/кмоль
М (бензацин) = 335,82 кг/кмоль
Выход метацина на бензацин
составляет 85,88 %

,

, [10]
где 
- мощность производства, кг (5
000);

- эффективный фонд времени работы
оборудования (180 дней);

- массовая доля основного вещества
в фармакопейном продукте, в долях (содержание основного вещества в соответствии
с регламентом в готовом продукте не менее 0,99).
В результате расчетов получаем:
Таким образом, следует увеличивать
загрузки реагентов в 1,233 раза по сравнению с данными регламента.
4.5 Материальный баланс процесса
(материальные расчеты) по проектируемым стадиям и операциям. Выбор оборудования
.5.1 Расчет материального баланса
стадии ТП-1 «Получение диметиламиноэтилбензилата (ДМАЭБ)»
Материальный баланс 1 операции
«Очистка бензацина ГХ и фильтрация от угля»

= 99,0 %
1. Загружено:
) Бензацина ГХ:
) Вода (Н2О):
) Уголь активированный (УА):
2. Расчет
осадка:
В отработанном угле содержится:
1) уголь активированный: 
) влага (Н2О): cвлаги = 20 % (принимаем
содержание влаги 20 %)
) бензацина ГХ
) примеси:
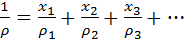
Здесь и далее плотность реакционной массы
рассчитываем по формуле:
где 
- массовые доли компонентов;

- плотность компонентов, г/см3.
Материальный баланс операции
«Очистка бензацина ГХ и фильтрация от угля»
Таблица 4.5.1
|
Наименование
|
Молярная
масса, г/моль
|
Плот-ность,
г/см3
|
Массовая
доля вещества, %
|
Масса
|
Количе-ство
ве-щества, кмоль
|
Объем,
л
|
|
|
|
|
техн,
кг
|
100%,
кг
|
|
|
|
Загружено
|
|
А)
Полупродукты
|
|
|
|
|
|
|
|
|
Б)
Сырьё
|
|
|
|
|
|
|
|
|
1.
Бензацина ГХ в нем:
|
|
|
|
25,65
|
|
|
|
|
бензацина
ГХ
|
335,82
|
|
95,0
|
|
24,37
|
0,073
|
|
|
примеси
|
-
|
|
5,0
|
|
1,28
|
-
|
|
|
2.
Вода в ней:
|
|
1,000
|
|
94,89
|
|
|
94,89
|
|
вода
|
18,02
|
|
100,0
|
|
94,89
|
5,266
|
|
|
3.
Уголь активированный в нем
|
|
0,800
|
|
0,68
|
|
|
|
|
уголь
активированный
|
-
|
|
100,0
|
|
0,68
|
-
|
|
|
ИТОГО:
|
|
|
|
121,22
|
121,22
|
|
|
|
Получено
|
|
А)
Полупродукты
|
|
|
|
|
|
|
|
|
1.Реакционная
масса в ней:
|
|
1,000
|
|
119,33
|
|
|
119,33
|
|
бензацина
ГХ
|
335,82
|
|
20,23
|
|
24,13
|
0,072
|
|
|
вода
|
18,02
|
|
79,22
|
|
94,51
|
5,245
|
|
|
примеси
|
-
|
|
0,58
|
|
0,69
|
-
|
|
|
Б)
Отходы
|
|
|
|
|
|
|
|
|
1.
Отработанный уголь в нем:
|
|
|
|
1,89
|
|
|
|
|
уголь
активированный
|
-
|
|
35,98
|
|
0,68
|
-
|
|
|
бензацина
ГХ
|
335,82
|
|
12,70
|
|
0,24
|
0,001
|
|
|
вода
|
18,02
|
|
20,11
|
|
0,38
|
0,021
|
|
|
примеси
|
-
|
|
31,22
|
|
0,59
|
-
|
|
|
ИТОГО:
|
|
|
|
121,22
|
121,22
|
|
|
Материальный баланс 2 операции «Нейтрализация
бензацина»

= 100,0 %
1. Загружено:
) Гидроксид натрия (NaOH):
) Вода (Н2О):
. Вступило в реакцию нейтрализации:
= 100,00%
1) Бензацина ГХ:
) Гидроксид натрия (NaOH):
не вступило: 2,93 - 2,87 = 0,06 кг
. Образовалось в реакции нейтрализации:
) ДМАЭБ:
) Хлорида натрия (NaCl):
) Вода (Н2О):
Материальный баланс операции «Нейтрализация
бензацина»
Таблица 4.5.2
|
Наименование
|
Молярная
масса, г/моль
|
Плот-ность,
г/см3
|
Массовая
доля вещества, %
|
Масса
|
Объем,
л
|
|
|
|
|
техн,
кг
|
100%,
кг
|
|
|
|
Загружено
|
|
А)
Полупродукты
|
|
|
|
|
|
|
|
|
1.Реакционная
масса в ней:
|
|
1,000
|
|
119,33
|
|
|
119,33
|
|
бензацина
ГХ
|
335,82
|
|
20,23
|
|
24,13
|
0,072
|
|
|
вода
|
18,02
|
|
79,22
|
|
94,51
|
5,245
|
|
|
примеси
|
-
|
|
0,58
|
|
0,69
|
-
|
|
|
Б)
Сырьё
|
|
|
|
|
|
|
|
|
1.
Вода в ней:
|
|
1,000
|
|
26,60
|
|
|
26,60
|
|
вода
|
18,02
|
|
100,0
|
|
26,60
|
1,476
|
|
|
3.
Гидроксид натрия в нем
|
|
1,590
|
|
2,96
|
|
|
1,86
|
|
гидроксид
натрия
|
40,00
|
|
99,0
|
|
2,93
|
0,074
|
|
|
примеси
|
-
|
|
1,00
|
|
0,03
|
-
|
|
|
ИТОГО:
|
|
|
|
148,89
|
148,89
|
|
147,79
|
|
Получено
|
|
А)
Полупродукты
|
|
|
|
|
|
|
|
|
1.Реакционная
масса в ней:
|
|
1,016
|
|
148,89
|
|
|
146,61
|
|
ДМАЭБ
|
299,36
|
|
14,45
|
|
21,51
|
0,072
|
|
|
вода
|
18,02
|
|
82,21
|
|
122,40
|
6,792
|
|
|
хлорид
натрия
|
58,44
|
|
2,82
|
|
4,20
|
0,072
|
|
|
гидроксид
натрия
|
40,00
|
|
0,04
|
|
0,06
|
0,002
|
|
|
примеси
|
-
|
|
0,48
|
|
0,72
|
-
|
|
|
Б)
Отходы
|
|
|
|
|
|
|
|
|
ИТОГО:
|
|
|
|
148,89
|
148,89
|
|
146,61
|
Материальный баланс 3 операции «Кристаллизация»

= 98,0 %
Получено после кристаллизации:
1) ДМАЭБ в твердой фазе:
) ДМАЭБ в жидкой фазе:
Материальный баланс операции «Кристаллизация»
Таблица 4.5.3
|
Наименование
|
Молярная
масса, г/моль
|
Плот-ность,
г/см3
|
Массовая
доля вещества, %
|
Масса
|
Количе-ство
ве-щества, кмоль
|
Объем,
л
|
|
|
|
|
техн,
кг
|
100%,
кг
|
|
|
|
Загружено
|
|
А)
Полупродукты
|
|
|
|
|
|
|
|
|
1.Реакционная
масса в ней:
|
|
1,016
|
|
148,89
|
|
|
146,61
|
|
ДМАЭБ
|
299,36
|
|
14,45
|
|
21,51
|
0,072
|
|
|
вода
|
18,02
|
|
82,21
|
|
122,40
|
6,792
|
|
|
хлорид
натрия
|
58,44
|
|
2,82
|
|
4,20
|
0,072
|
|
|
гидроксид
натрия
|
40,00
|
|
0,04
|
|
0,06
|
0,002
|
|
|
примеси
|
-
|
|
0,48
|
|
0,72
|
-
|
|
|
Б)
Сырье
|
|
|
|
|
|
|
|
|
ИТОГО:
|
|
|
|
148,89
|
148,89
|
|
146,61
|
|
Получено
|
|
А)
Полупродукты
|
|
|
|
|
|
|
|
|
1.Реакционная
масса в ней:
|
|
1,016
|
|
148,89
|
|
|
146,61
|
|
ДМАЭБтв
|
299,36
|
|
14,16
|
|
21,08
|
0,070
|
|
|
ДМАЭБжидк
|
299,36
|
|
0,29
|
|
0,43
|
0,001
|
|
|
вода
|
18,02
|
|
82,21
|
|
122,40
|
6,792
|
|
|
хлорид
натрия
|
58,44
|
|
2,82
|
|
4,20
|
0,072
|
|
|
гидроксид
натрия
|
40,00
|
|
0,04
|
|
0,06
|
0,002
|
|
|
примеси
|
-
|
|
0,48
|
|
0,72
|
-
|
|
|
Б)
Отходы
|
|
|
|
|
|
|
|
|
ИТОГО:
|
|
|
|
148,89
|
148,89
|
|
146,61
|
Материальный баланс 4 операции «Фильтрация и
промывка»

= 99,0 %
. Загружено:
) Вода (Н2О):
. Расчет осадка:
Из регламента:
хвлаги= 20%;
В ДМАЭБ после высушивания: хсух ДМАЭБ = 97,0 %,
хвлаги= 0,5 %, хприм= 2,5 %.
Следовательно: хсух ДМАЭБ = 0,97
0,80 = 0,776

кг

Материальный баланс операции
«Фильтрация и промывка»
Таблица 4.5.4
|
Наименование
|
Молярная
масса, г/моль
|
Плот-ность,
г/см3
|
Массовая
доля вещества, %
|
Масса
|
Количе-ство
ве-щества, кмоль
|
Объем,
л
|
|
|
|
|
техн,
кг
|
100%,
кг
|
|
|
|
Загружено
|
|
А)
Полупродукты
|
|
|
|
|
|
|
|
|
1.Реакционная
масса в ней:
|
|
1,016
|
|
148,89
|
|
|
146,61
|
|
ДМАЭБтв
|
299,36
|
|
14,16
|
|
21,08
|
0,070
|
|
|
ДМАЭБжидк
|
299,36
|
|
0,29
|
|
0,43
|
0,001
|
|
|
вода
|
18,02
|
|
82,21
|
|
122,40
|
6,792
|
|
|
хлорид
натрия
|
58,44
|
|
2,82
|
|
4,20
|
0,072
|
|
|
гидроксид
натрия
|
40,00
|
|
0,04
|
|
0,06
|
0,002
|
|
|
примеси
|
-
|
|
0,48
|
|
0,72
|
-
|
|
|
Б)
Сырье
|
|
|
|
|
|
|
|
|
1.
Вода в ней:
|
|
1,000
|
|
40,66
|
|
|
40,66
|
|
вода
|
18,02
|
|
100,0
|
|
40,66
|
2,256
|
|
|
ИТОГО:
|
|
|
|
189,55
|
189,55
|
|
187,27
|
|
Получено
|
|
А)
Полупродукты
|
|
|
|
|
|
|
|
|
1.Осадок
ДМАЭБ в нем:
|
|
|
|
26,89
|
|
|
|
|
ДМАЭБ
|
299,36
|
|
77,61
|
|
20,87
|
0,070
|
|
|
вода
|
18,02
|
|
19,82
|
|
5,33
|
0,296
|
|
|
примеси
|
-
|
|
2,57
|
|
0,69
|
-
|
|
|
Б)
Отходы
|
|
|
|
|
|
|
|
|
1.
Маточный раствор в нем:
|
|
1,014
|
|
162,66
|
|
|
160,38
|
|
ДМАЭБ
|
299,36
|
|
0,39
|
|
0,64
|
0,002
|
|
|
вода
|
18,02
|
|
96,97
|
|
157,73
|
8,753
|
|
|
хлорид
натрия
|
58,44
|
|
2,58
|
|
4,20
|
0,072
|
|
|
гидроксид
натрия
|
40,00
|
|
0,04
|
|
0,06
|
0,002
|
|
|
примеси
|
-
|
|
0,02
|
|
0,03
|
-
|
|
|
ИТОГО:
|
|
|
|
189,55
|
189,55
|
|
|
Материальный баланс 5 операции «Сушка ДМАЭБ»

= 99,5 %
. Расчет осадка после высушивания:
Из регламента:
Хсух ДМАЭБ = 97 %
Хвлаги= 0,5 %
Следовательно:
Материальный баланс операции «Сушка ДМАЭБ»
Таблица 4.5.5
|
Наименование
|
Молярная
масса, г/моль
|
Плот-ность,
г/см3
|
Массовая
доля вещества, %
|
Масса
|
Количе-ство
ве-щества, кмоль
|
Объем,
л
|
|
|
|
|
техн,
кг
|
100%,
кг
|
|
|
|
Загружено
|
|
А)
Полупродукты
|
|
|
|
|
|
|
|
|
1.Осадок
ДМАЭБ в нем:
|
|
|
|
26,89
|
|
|
|
|
ДМАЭБ
|
299,36
|
|
77,61
|
|
20,87
|
0,070
|
|
|
вода
|
18,02
|
|
19,82
|
|
5,33
|
0,296
|
|
|
примеси
|
-
|
|
2,57
|
-
|
|
|
Б)
Сырье
|
|
|
|
|
|
|
|
|
ИТОГО:
|
|
|
|
26,89
|
26,89
|
|
|
|
Получено
|
|
А)
Полупродукты
|
|
|
|
|
|
|
|
|
1.Осадок
ДМАЭБ в нем:
|
|
|
|
21,41
|
|
|
|
|
ДМАЭБ
|
299,36
|
|
97,01
|
|
20,77
|
0,069
|
|
|
вода
|
18,02
|
|
0,51
|
|
0,11
|
0,006
|
|
|
примеси
|
-
|
|
2,48
|
|
0,53
|
-
|
|
|
Б)
Отходы
|
|
|
|
|
|
|
|
|
1.
Конденсат воды в нем:
|
|
1,000
|
|
5,48
|
|
|
5,48
|
|
ДМАЭБ
|
299,36
|
|
1,82
|
|
0,10
|
0,0003
|
|
|
вода
|
18,02
|
|
95,26
|
|
5,22
|
0,290
|
|
|
примеси
|
-
|
|
2,92
|
|
0,16
|
-
|
|
|
ИТОГО:
|
|
|
|
26,89
|
26,89
|
|
|
.5.2 Расчет материального баланса стадии ТП-2
«Получение метацина технического»
Материальный баланс 1 операции
«Йодометилирование ДМАЭБ»

= 97,5 %
. Загружено:
) Ацетон:
) Йодистый метил (СН3I):
. Вступило в реакцию йодометилирования ДМАЭБ:

= 97,50 %
1) ДМАЭБ:
не вступило: 20,77 - 20,25 = 0,52 кг
) Йодистого метила (СН3I):
не вступило: 10,88 - 9,60 = 1,28 кг
. Вступило в побочную реакцию:

= 1,25 %
1) ДМАЭБ:
не вступило: 0,52 - 0,26 = 0,26 кг
) Йодистого метила (СН3I):
не вступило: 1,28 - 0,12 = 1,16 кг
. Образовалось в реакции йодометилирования
ДМАЭБ:
) Метацина:
. Образовалось в побочной реакции:
) β-диметиламиноэтиловый
эфир дифенилметоксиуксусной кислоты (ДМАЭЭ ДФМУК):
) Йодоводородной кислоты:
Материальный баланс операции «Йодометилирование
ДМАЭБ»
Таблица 4.5.6
|
Наименование
|
Молярная
масса, г/моль
|
Плот-ность,
г/см3
|
Массовая
доля вещества, %
|
Масса
|
Количе-ство
ве-щества, кмоль
|
Объем,
л
|
|
|
|
|
техн,
кг
|
100%,
кг
|
|
|
|
Загружено
|
|
А)
Полупродукты
|
|
|
|
|
|
|
|
|
1.Осадок
ДМАЭБ в нем:
|
|
|
|
21,41
|
|
|
|
|
ДМАЭБ
|
299,36
|
|
97,01
|
|
20,77
|
0,069
|
|
|
вода
|
18,02
|
|
0,51
|
|
0,11
|
0,006
|
|
|
примеси
|
-
|
|
2,48
|
|
0,53
|
-
|
|
|
Б)
Сырье
|
|
|
|
|
|
|
|
|
1.
Ацетон в нем:
|
|
0,790
|
|
76,30
|
|
|
96,58
|
|
ацетон
|
58,08
|
|
99,50
|
|
75,92
|
1,307
|
|
|
вода
|
18,02
|
|
0,50
|
|
0,38
|
0,021
|
|
|
2.
Йодистый метил в нем:
|
|
2,279
|
|
10,99
|
|
|
4,82
|
|
йодистый
метил
|
141,94
|
|
99,00
|
|
10,88
|
0,077
|
|
|
примеси
|
-
|
|
1,00
|
|
0,11
|
-
|
|
|
ИТОГО:
|
|
|
|
108,70
|
108,70
|
|
|
|
Получено
|
|
А)
Полупродукты
|
|
|
|
|
|
|
|
|
1.Реакционная
масса в ней:
|
|
0,849
|
|
108,69
|
|
|
128,18
|
|
метацин
|
441,30
|
|
27,45
|
|
29,84
|
0,068
|
|
|
ДМАЭБ
|
299,36
|
|
0,24
|
|
0,26
|
0,001
|
|
|
йодистый
метил
|
141,94
|
|
1,07
|
|
1,16
|
0,008
|
|
|
ДМАЭЭ
ДФМУК
|
313,39
|
|
0,25
|
|
0,27
|
0,001
|
|
|
йодоводород
|
127,91
|
|
0,10
|
|
0,11
|
0,001
|
|
|
ацетон
|
58,08
|
|
69,85
|
|
75,92
|
1,307
|
|
|
вода
|
18,02
|
|
0,45
|
|
0,49
|
0,027
|
|
|
примеси
|
-
|
|
0,59
|
|
0,64
|
-
|
|
|
Б)
Отходы
|
|
|
|
|
|
|
|
|
ИТОГО:
|
|
|
|
108,69
|
108,69
|
|
128,18
|
Материальный баланс 2 операции «Фильтрация и
промывка метацина технического»

= 97,5 %
. Загружено:
) Этиловый спирт (C2H5OH):
. Расчет осадка:
Из регламента:
хвлаги(
)= 20 %;
В метацине техническом после
высушивания: хсух метац = 98,0 %, хвлаги= 0,5 %, хприм= 1,5 %.
Следовательно: хсух метац = 0,98
0,80 = 0,784

кг

Материальный баланс операции «Фильтрация и
промывка метацина технического»
Таблица 4.5.7
|
Наименование
|
Молярная
масса, г/моль
|
Плот-ность,
г/см3
|
Массовая
доля вещества, %
|
Масса
|
Количе-ство
ве-щества, кмоль
|
Объем,
л
|
|
|
|
|
техн,
кг
|
100%,
кг
|
|
|
|
Загружено
|
|
А)
Полупродукты
|
|
|
|
|
|
|
|
|
1.Реакционная
масса в ней:
|
|
0,849
|
|
108,69
|
|
|
128,18
|
|
метацин
|
441,30
|
|
27,45
|
|
29,84
|
0,068
|
|
|
ДМАЭБ
|
299,36
|
|
0,24
|
|
0,26
|
0,001
|
|
|
йодистый
метил
|
141,94
|
|
1,07
|
|
1,16
|
0,008
|
|
|
ДМАЭЭ
ДФМУК
|
313,39
|
|
0,25
|
|
0,27
|
0,001
|
|
|
йодоводород
|
127,91
|
|
0,10
|
|
0,11
|
0,001
|
|
|
ацетон
|
58,08
|
|
69,85
|
|
75,92
|
1,307
|
|
|
вода
|
18,02
|
|
0,45
|
|
0,49
|
0,027
|
|
|
примеси
|
-
|
|
0,59
|
|
0,64
|
-
|
|
|
Б)
Сырье
|
|
|
|
|
|
|
|
|
1.
Этиловый спирт в нем:
|
|
0,789
|
|
24,30
|
|
|
30,80
|
|
этиловый
спирт
|
46,07
|
|
96,0
|
|
23,33
|
0,506
|
|
|
вода
|
18,02
|
|
4,0
|
|
0,97
|
0,054
|
|
|
ИТОГО:
|
|
|
|
132,99
|
132,99
|
|
158,98
|
|
Получено
|
|
А)
Полупродукты
|
|
|
|
|
|
|
|
|
1.
Осадок метацин техн. в нем:
|
|
|
|
37,10
|
|
|
|
|
метацин
|
441,30
|
|
78,41
|
|
29,09
|
0,066
|
|
|
этиловый
спирт
|
46,07
|
|
20,05
|
|
7,44
|
0,161
|
|
|
примеси
|
-
|
|
1,54
|
|
0,57
|
-
|
|
|
Б)
Отходы
|
|
|
|
|
|
|
|
|
1.Маточный
раствор в нем:
|
|
0,806
|
|
71,25
|
|
|
88,43
|
|
метацин
|
441,30
|
|
0,98
|
|
0,70
|
0,002
|
|
|
ДМАЭБ
|
299,36
|
|
0,36
|
|
0,26
|
0,001
|
|
|
йодистый
метил
|
141,94
|
|
1,63
|
|
1,16
|
0,008
|
|
|
ДМАЭЭ
ДФМУК
|
313,39
|
|
0,38
|
|
0,27
|
0,001
|
|
|
йодоводород
|
127,91
|
|
0,15
|
|
0,11
|
0,001
|
|
|
ацетон
|
58,08
|
|
94,34
|
|
67,22
|
1,157
|
|
|
вода
|
18,02
|
|
2,05
|
|
1,46
|
|
|
примеси
|
-
|
|
0,10
|
|
0,07
|
-
|
|
|
2.Промывной
этанол в нем:
|
|
0,790
|
|
24,64
|
|
|
31,19
|
|
этиловый
спирт
|
46,07
|
|
64,51
|
|
15,89
|
0,345
|
|
|
метацин
|
441,30
|
|
0,20
|
|
0,05
|
0,0001
|
|
|
ацетон
|
58,08
|
|
35,28
|
|
8,70
|
0,150
|
|
|
ИТОГО:
|
|
|
|
132,99
|
132,99
|
|
|
Материальный баланс 3 операции «Сушка метацина
технического»

= 99,5 %
. Расчет осадка после высушивания:
Из регламента:
Хсух метац.= 98 %
Хвлаги
= 0,5 %
Следовательно:
Материальный баланс операции «Сушка метацина
технического»
Таблица 4.5.8
|
Наименование
|
Молярная
масса, г/моль
|
Плот-ность,
г/см3
|
Массовая
доля вещества, %
|
Масса
|
Количе-ство
ве-щества, кмоль
|
Объем,
л
|
|
|
|
|
техн,
кг
|
100%,
кг
|
|
|
|
Загружено
|
|
А)
Полупродукты
|
|
|
|
|
|
|
|
|
1.
Осадок метацин техн. в нем:
|
|
|
|
37,10
|
|
|
|
|
метацин
|
441,30
|
|
78,41
|
|
29,09
|
0,066
|
|
|
этиловый
спирт
|
46,07
|
|
20,05
|
|
7,44
|
0,161
|
|
|
примеси
|
-
|
|
1,54
|
|
0,57
|
-
|
|
|
Б)
Сырье
|
|
|
|
|
|
|
|
|
ИТОГО:
|
|
|
|
37,10
|
37,10
|
|
|
|
Получено
|
|
А)
Полупродукты
|
|
|
|
|
|
|
|
|
1.Осадок
метацин техн. в нем:
|
|
|
|
29,53
|
|
|
|
|
метацин
техн.
|
441,30
|
|
98,00
|
|
28,94
|
0,066
|
|
|
этиловый
спирт
|
46,07
|
|
0,50
|
|
0,15
|
0,003
|
|
|
примеси
|
-
|
|
1,50
|
|
0,44
|
-
|
|
|
Б)
Отходы
|
|
|
|
|
|
|
|
|
1.
Конденсат этанола в нем:
|
|
0,789
|
|
7,57
|
|
|
9,59
|
|
метацин
техн.
|
441,30
|
|
1,98
|
|
0,15
|
0,0003
|
|
|
этиловый
спирт
|
46,07
|
|
96,30
|
|
7,29
|
0,158
|
|
|
примеси
|
-
|
|
1,72
|
|
0,13
|
-
|
|
|
ИТОГО:
|
|
|
|
37,10
|
37,10
|
|
|
.5.3 Расчет материального баланса стадии ТП-3
«Получение метацина фармакопейного»
Материальный баланс 1 операции «Растворение»

= 100,0 %
. Загружено:
) Этиловый спирт (C2H5OH):
) Вода (Н2О):
Материальный баланс операции «Растворение»
Таблица 4.5.9
|
Наименование
|
Молярная
масса, г/моль
|
Плот-ность,
г/см3
|
Массовая
доля вещества, %
|
Масса
|
Количе-ство
ве-щества, кмоль
|
Объем,
л
|
|
|
|
|
техн,
кг
|
100%,
кг
|
|
|
|
Загружено
|
|
А)
Полупродукты
|
|
|
|
|
|
|
|
|
1.Осадок
метацин техн. в нем:
|
|
|
|
29,53
|
|
|
|
|
метацин
техн.
|
441,30
|
|
98,00
|
|
28,94
|
0,066
|
|
|
этиловый
спирт
|
46,07
|
|
0,50
|
|
0,15
|
0,003
|
|
|
примеси
|
-
|
|
1,50
|
|
0,44
|
-
|
|
|
Б)
Сырье
|
|
|
|
|
|
|
|
|
1.
Этиловый спирт в нем:
|
|
0,789
|
|
147,03
|
|
|
185,35
|
|
этиловый
спирт
|
46,07
|
|
96,0
|
|
141,15
|
3,064
|
|
|
вода
|
18,02
|
|
4,0
|
|
5,88
|
0,326
|
|
|
2.
Вода в ней:
|
|
1,000
|
|
8,89
|
|
|
8,89
|
|
вода
|
18,02
|
|
100,0
|
|
8,89
|
0,493
|
|
|
ИТОГО:
|
|
|
|
185,45
|
185,45
|
|
|
|
Получено
|
|
А)
Полупродукты
|
|
|
|
|
|
|
|
|
1.Реакционная
масса в ней:
|
|
0,831
|
|
185,45
|
|
|
223,24
|
|
метацин
|
441,30
|
|
15,61
|
|
28,94
|
0,066
|
|
|
этиловый
спирт
|
46,07
|
|
76,19
|
|
141,30
|
3,067
|
|
|
вода
|
18,02
|
|
7,96
|
|
14,77
|
0,820
|
|
|
примеси
|
-
|
|
0,24
|
|
0,44
|
-
|
|
|
Б)
Отходы
|
|
|
|
|
|
|
|
|
ИТОГО:
|
|
|
|
185,45
|
185,45
|
|
223,24
|
Материальный баланс 2 операции «Очистка и
фильтрация от угля»

= 99,0 %
. Загружено:
) Уголь активированный (УА):
. Расчет осадка:
В отработанном угле содержится:
1) уголь активированный: 
) c влага (
)= 20 % (принимаем содержание влаги
20 %):
) метацин:
) примеси:
Материальный баланс операции «Очистка и
фильтрация от угля»
Таблица 4.5.10
|
Наименование
|
Молярная
масса, г/моль
|
Плот-ность,
г/см3
|
Массовая
доля вещества, %
|
Масса
|
Количе-ство
ве-щества, кмоль
|
Объем,
л
|
|
|
|
|
техн,
кг
|
100%,
кг
|
|
|
|
Загружено
|
|
А)
Полупродукты
|
|
|
|
|
|
|
|
|
1.Реакционная
масса в ней:
|
|
0,831
|
|
185,45
|
|
|
223,24
|
|
метацин
|
441,30
|
|
15,61
|
|
28,94
|
0,066
|
|
|
этиловый
спирт
|
46,07
|
|
76,19
|
|
141,30
|
3,067
|
|
|
вода
|
18,02
|
|
7,96
|
|
14,77
|
0,820
|
|
|
примеси
|
-
|
|
0,24
|
|
0,44
|
-
|
|
|
Б)
Сырье
|
|
|
|
|
|
|
|
|
1.
Уголь активированный в нем:
|
|
0,800
|
|
0,30
|
|
|
|
|
уголь
активированный
|
-
|
|
100,0
|
|
0,30
|
|
|
|
ИТОГО:
|
|
|
|
185,75
|
185,75
|
|
|
|
Получено
|
|
А)
Полупродукты
|
|
|
|
|
|
|
|
|
1.Реакционная
масса в ней:
|
|
0,830
|
|
184,76
|
|
|
222,51
|
|
метацин
|
441,30
|
|
15,51
|
|
28,65
|
0,065
|
|
|
этиловый
спирт
|
46,07
|
|
76,37
|
|
141,11
|
3,063
|
|
|
вода
|
18,02
|
|
7,99
|
|
14,77
|
0,820
|
|
|
примеси
|
-
|
|
0,13
|
|
0,24
|
-
|
|
|
Б)
Отходы
|
|
|
|
|
|
|
|
|
1.
Уголь активированный в нем:
|
|
|
|
0,99
|
|
|
|
|
уголь
активированный
|
-
|
|
30,30
|
|
0,30
|
-
|
|
|
метацин
|
441,30
|
|
29,29
|
|
0,29
|
0,001
|
|
|
этиловый
спирт
|
46,07
|
|
20,20
|
|
0,20
|
0,004
|
|
|
примеси
|
-
|
|
20,20
|
|
0,20
|
-
|
|
|
ИТОГО:
|
|
|
|
185,75
|
185,75
|
|
|
Материальный баланс 3 операции
«Перекристаллизация»

= 100,0 %
Получено после перекристаллизации:
1) Метацина в твердой фазе:
Материальный баланс операции
«Перекристаллизация»
Таблица 4.5.11
|
Наименование
|
Молярная
масса, г/моль
|
Плот-ность,
г/см3
|
Массовая
доля вещества, %
|
Масса
|
Количе-ство
ве-щества, кмоль
|
Объем,
л
|
|
|
|
|
техн,
кг
|
100%,
кг
|
|
|
|
Загружено
|
|
А)
Полупродукты
|
|
|
|
|
|
|
|
|
1.Реакционная
масса в ней:
|
|
0,830
|
|
184,76
|
|
метацин
|
441,30
|
|
15,51
|
|
28,65
|
0,065
|
|
|
этиловый
спирт
|
46,07
|
|
76,37
|
|
141,11
|
3,063
|
|
|
вода
|
18,02
|
|
7,99
|
|
14,77
|
0,820
|
|
|
примеси
|
-
|
|
0,13
|
|
0,24
|
-
|
|
|
Б)
Сырье
|
|
|
|
|
|
|
|
|
ИТОГО:
|
|
|
|
184,76
|
184,76
|
|
222,51
|
|
Получено
|
|
А)
Полупродукты
|
|
|
|
|
|
|
|
|
1.Реакционная
масса в ней:
|
|
0,830
|
|
184,76
|
|
|
222,51
|
|
метацинтв.
|
441,30
|
|
15,51
|
|
28,65
|
0,065
|
|
|
этиловый
спирт
|
46,07
|
|
76,37
|
|
141,11
|
3,063
|
|
|
вода
|
18,02
|
|
7,99
|
|
14,77
|
0,820
|
|
|
примеси
|
-
|
|
0,13
|
|
0,24
|
-
|
|
|
Б)
Отходы
|
|
|
|
|
|
|
|
|
ИТОГО:
|
|
|
|
184,76
|
184,76
|
|
222,51
|
Материальный баланс 4 операции «Фильтрация и
промывка метацина фармакопейного»

= 96,44 %
. Загружено:
) Этиловый спирт (C2H5OH):
. Расчет осадка:
Из регламента:
хвлаги(
)= 20 %;
В метацине техническом после
высушивания: хсух метац = 99,0 %, хвлаги= 0,5 %, хприм= 0,5 %.
Следовательно: хсух метац = 0,99
0,80 = 0,792

кг

Материальный баланс операции «Фильтрация и
промывка метацина фармакопейного»
Таблица 4.5.12
|
Наименование
|
Молярная
масса, г/моль
|
Плот-ность,
г/см3
|
Массовая
доля вещества, %
|
Масса
|
Количе-ство
ве-щества, кмоль
|
Объем,
л
|
|
|
|
|
техн,
кг
|
100%,
кг
|
|
|
|
Загружено
|
|
А)
Полупродукты
|
|
|
|
|
|
|
|
|
1.Реакционная
масса в ней:
|
|
0,830
|
|
184,76
|
|
|
222,51
|
|
метацинтв.
|
441,30
|
|
15,51
|
|
28,65
|
0,065
|
|
|
этиловый
спирт
|
46,07
|
|
76,37
|
|
141,11
|
3,063
|
|
|
вода
|
18,02
|
|
7,99
|
|
14,77
|
0,820
|
|
|
примеси
|
-
|
|
0,13
|
|
0,24
|
-
|
|
|
Б)
Сырье
|
|
|
|
|
|
|
|
|
1.
Этиловый спирт в нем:
|
|
0,789
|
|
23,70
|
|
|
30,04
|
|
этиловый
спирт
|
46,07
|
|
96,0
|
|
22,75
|
0,494
|
|
|
вода
|
18,02
|
|
4,0
|
|
0,95
|
0,053
|
|
|
ИТОГО:
|
|
|
|
208,46
|
208,46
|
|
252,55
|
|
Получено
|
|
А)
Полупродукты
|
|
|
|
|
|
|
|
|
1.
Осадок метацин фарм. в нем:
|
|
|
|
34,89
|
|
|
|
|
метацин
|
441,30
|
|
79,19
|
|
27,63
|
0,063
|
|
|
этиловый
спирт
|
46,07
|
|
20,29
|
|
7,08
|
0,154
|
|
|
примеси
|
-
|
|
0,52
|
|
0,18
|
-
|
|
|
Б)
Отходы
|
|
|
|
|
|
|
|
|
1.Маточный
и промывной этанол в нем:
|
|
0,805
|
|
173,57
|
|
|
215,49
|
|
метацин
|
441,30
|
|
0,59
|
|
1,02
|
0,002
|
|
|
этиловый
спирт
|
46,07
|
|
90,32
|
|
156,77
|
3,403
|
|
|
вода
|
18,02
|
|
9,06
|
|
15,72
|
0,872
|
|
|
примеси
|
-
|
|
0,03
|
|
0,06
|
-
|
|
|
ИТОГО:
|
|
|
|
208,46
|
208,46
|
|
|
Материальный баланс 5 операции «Сушка метацина
фармакопейного»

= 99,5 %
. Расчет осадка после высушивания:
Из регламента:
Хсух метац.= 99 %
Хвлаги
= 0,5 %
Следовательно:
Материальный баланс операции «Сушка метацина
фармакопейного»
Таблица 4.5.13
|
Наименование
|
Молярная
масса, г/моль
|
Плот-ность,
г/см3
|
Массовая
доля вещества, %
|
Масса
|
Количе-ство
ве-щества, кмоль
|
Объем,
л
|
|
|
|
|
техн,
кг
|
100%,
кг
|
|
|
|
Загружено
|
|
А)
Полупродукты
|
|
|
|
|
|
|
|
|
1.
Осадок метацин фарм. в нем:
|
|
|
|
34,89
|
|
|
|
|
метацин
|
441,30
|
|
79,19
|
|
27,63
|
0,063
|
|
|
этиловый
спирт
|
46,07
|
|
20,29
|
|
7,08
|
0,154
|
|
|
примеси
|
-
|
|
0,52
|
|
0,18
|
-
|
|
|
Б)
Сырье
|
|
|
|
|
|
|
|
|
ИТОГО:
|
|
|
|
34,89
|
34,89
|
|
|
|
Получено
|
|
А)
Полупродукты
|
|
|
|
|
|
|
|
|
1.Осадок
метацин фарм. в нем:
|
|
|
|
27,78
|
|
|
|
|
метацин
фарм.
|
441,30
|
|
99,00
|
|
27,50
|
0,062
|
|
|
этиловый
спирт
|
46,07
|
|
0,50
|
|
0,14
|
0,003
|
|
|
примеси
|
-
|
|
0,50
|
|
0,14
|
-
|
|
|
Б)
Отходы
|
|
|
|
|
|
|
|
|
1.
Конденсат этанола в нем:
|
|
0,789
|
|
7,11
|
|
|
9,02
|
|
метацин
фарм.
|
441,30
|
|
1,83
|
|
0,13
|
0,0003
|
|
|
этиловый
спирт
|
46,07
|
|
97,61
|
|
6,94
|
0,151
|
|
|
примеси
|
-
|
|
0,56
|
|
0,04
|
-
|
|
|
ИТОГО:
|
|
|
|
34,89
|
34,89
|
|
|
.5.4 Выбор оборудования
.5.4.1 Нормы времени на проведение
технологических операций и расчет числа операций в сутки
Число операций в сутки, которое должно быть
проведено в сутки для обеспечения заданной производительности, определяем по
формуле:

[10]
где 
- число операций в сутки;

- продолжительность операции,
лимитирующей процесс, ч.

[10]
где 
- время, обусловленное
технологическим режимом и не зависящее от масштабов загрузки, ч;

- время на проведение элемента
операции, в которых необходимо участие аппаратчика, ч;

- время, которое зависит от масштабов
загрузки, ч.
Нормы времени на проведение
технологических операций
Таблица 4.5.14
|
Наименование
операции
|
 , мин , мин , мин
|
|
|
|
|
|
по
регламенту
|
по
проекту
|
|
ТП-1
«Получение диметиламиноэтилбензилата (ДМАЭБ)»
|
|
Р-1
Загрузка воды
|
|
|
15
|
15
|
|
Загрузка
бензацина ГХ
|
|
|
30
|
30
|
|
Нагрев
массы до 35-40 ºС
|
|
|
60
|
60
|
|
Выдержка
|
|
35
|
|
|
|
Охлаждение
массы до 15-17 ºС
|
|
|
60
|
60
|
|
Загрузка
угля
|
|
|
20
|
20
|
|
Выдержка
|
|
30
|
|
|
|
Передача
массы на друк-фильтр Ф-5
|
|
|
30
|
30
|
|
Итого:(280)
|
|
65
|
215
|
215
|
|
Ф-5
Загрузка массы из Р-1
|
|
|
30
|
30
|
|
Фильтрация
|
|
|
60
|
60
|
|
Передача
массы в реактор Р-7
|
|
|
30
|
30
|
|
Выгрузка
отработанного угля
|
|
|
20
|
20
|
|
Итого:(140)
|
|
|
140
|
140
|
|
Р-7
Загрузка воды
|
|
|
15
|
15
|
|
Загрузка
едкого натра
|
|
|
60
|
60
|
|
Перемешивание
|
30
|
|
|
|
|
Передача
массы в мерник М-10
|
|
|
30
|
30
|
|
Итого:(135)
|
30
|
|
105
|
105
|
|
Р-8
Загрузка бензацина ГХ (прием из Ф-5)
|
|
|
30
|
30
|
|
Загрузка
раствора едкого натра
|
|
|
60
|
60
|
|
Отбор
пробы и анализ
|
35
|
|
|
|
|
Выдержка
|
|
60
|
|
|
|
Передача
массы на центрифугу Ф-11
|
|
|
30
|
30
|
|
Загрузка
воды для промывки осадка на центрифуге Ф-11
|
15
|
|
Передача
промывной воды на центрифугу Ф-11
|
|
|
20
|
20
|
|
Итого:(250)
|
35
|
60
|
155
|
155
|
|
Ф-11
Загрузка массы из Р-8
|
|
|
30
|
30
|
|
Фильтрация
|
|
|
60
|
60
|
|
Слив
маточного раствора
|
|
|
20
|
20
|
|
Промывка
осадка водой через Р-8
|
|
|
30
|
30
|
|
Слив
промывной воды
|
|
|
20
|
20
|
|
Выгрузка
влажного осадка
|
|
|
40
|
40
|
|
Итого:(200)
|
|
|
200
|
200
|
|
Сш
-13 Загрузка влажного продукта
|
|
|
30
|
30
|
|
Сушка
|
180
|
|
|
|
|
Отбор
пробы и анализ
|
35
|
|
|
|
|
Выгрузка
сухого осадка
|
|
|
30
|
30
|
|
Итого:(275)
|
215
|
|
60
|
60
|
|
ТП-2
«Получение метацина технического»
|
|
Р-15
Загрузка ацетона
|
|
|
15
|
15
|
|
Загрузка
йодистого метила
|
|
|
60
|
60
|
|
Загрузка
ДМАЭБ
|
|
|
60
|
60
|
|
Отбор
пробы и анализ
|
90
|
|
|
|
|
Выдержка
|
|
180
|
|
|
|
Охлаждение
массы до 0 ºС
|
|
|
180
|
180
|
|
Передача
массы в Ф-21
|
|
|
45
|
45
|
|
Итого:(630)
|
90
|
180
|
360
|
360
|
|
Ф-
21 Загрузка массы из Р-16
|
|
|
45
|
45
|
|
Фильтрация
|
|
|
60
|
60
|
|
Слив
маточного раствора
|
|
|
20
|
20
|
|
Промывка
осадка этанолом
|
|
|
30
|
30
|
|
Слив
промывного этанола
|
|
|
20
|
20
|
|
Сушка
|
180
|
|
|
|
|
Отбор
пробы и анализ
|
35
|
|
|
|
|
Выгрузка
сухого осадка (метацина технического)
|
|
|
30
|
30
|
|
Итого:(420)
|
215
|
|
205
|
205
|
|
ТП-3
«Получение метацина фармакопейного»
|
|
Р-29
Загрузка этилового спирта
|
|
|
20
|
20
|
|
Загрузка
воды
|
|
|
20
|
20
|
|
Загрузка
метацина технического
|
|
|
40
|
40
|
|
Нагрев
массы до 70-75 ºС
|
|
|
60
|
60
|
|
Отбор
пробы и анализ
|
35
|
|
|
|
|
Загрузка
угля
|
|
|
20
|
20
|
|
Перемешивание
|
15
|
|
|
|
|
Передача
массы на друк-фильтр Ф-31
|
|
|
30
|
30
|
|
Итого:(240)
|
50
|
|
190
|
190
|
|
Ф-31
Нагрев фильтра
|
|
|
30
|
30
|
|
Загрузка
массы из Р-29
|
|
|
30
|
30
|
|
Фильтрация
|
|
|
60
|
60
|
|
Передача
массы в реактор Р-32
|
|
|
20
|
20
|
|
Выгрузка
отработанного угля
|
|
|
20
|
20
|
|
Итого:(160)
|
|
|
160
|
160
|
|
Р-32
Прием массы из друк-фильтра Ф- 31
|
|
|
20
|
20
|
|
Отбор
пробы и анализ
|
35
|
|
|
|
|
Охлаждение
массы до 15-20 ºС
|
|
|
60
|
60
|
|
Охлаждение
массы до 4 ºС
|
|
|
90
|
90
|
|
Выдержка
|
|
30
|
|
|
|
Передача
массы в фильтр-сушилку Ф-33
|
|
|
45
|
45
|
|
Итого:(280)
|
35
|
30
|
215
|
215
|
|
Ф-33
Загрузка массы из Р-32
|
|
|
45
|
45
|
|
Фильтрация
|
|
|
60
|
60
|
|
Слив
маточного раствора
|
|
|
20
|
20
|
|
Промывка
осадка этанолом
|
|
|
30
|
30
|
|
Слив
промывного этанола
|
|
|
20
|
20
|
|
Сушка
|
180
|
|
|
|
|
Отбор
пробы и анализ
|
45
|
|
|
|
|
Выгрузка
сухого осадка (метацина фармакопейного)
|
|
|
45
|
45
|
|
Итого:(445)
|
225
|
|
220
|
220
|
Самой продолжительной операцией является
операция йодометилирования ведения процесса согласование времени работы
аппаратов будем проводить по наиболее продолжительной операции, т.е.:
Следовательно:

4.5.4.2 Выбор реактора Р- 15 для
проведения йодометилирования ДМАЭБ

, [10]
где 
- объем реакционной массы, л;

- число аппаратов (1);

- коэффициент заполнения аппарата;

- число операций в сутки (2,29);

- резерв мощности (принимаем 10%).
Таблица 4.5.15
|
Р
-15
|
|
 , л128,18
|
|
|
|
1
|
|
|
0,8
|
|
кипение
|
-
|
|
газообразование
|
-
|
|
 , м30,08
|
|
|
тип
аппарата
|
СЭрн0,1-1-02-01
|
|
 , л96,58
|
|
В качестве реактора для проведения
йодометилирования ДМАЭБ выбран стальной эмалированный аппарат с эллиптическим
днищем, и плоской съемной крышкой СЭрн0,1-1-02-01.
Параметры аппарата
Таблица 4.5.16
|
D,
мм
|
500
|
|
D1,
мм
|
550
|
|
D2,
мм
|
360
|
|
D4,
мм
|
420
|
|
L,
мм
|
718
|
|
d,
мм
|
25
|
|
H,
мм
|
1420
|
|
H1,
мм
|
375
|
|
H2,
мм
|
160
|
|
H3,
мм
|
360
|
|
H4,
мм
|
550
|
|
H5,
мм
|
660
|
|
S,
мм
|
6
|
|
Масса,
кг
|
250
|
|
Мощность
электродвигателя, кВт
|
0,75
|
|
Частота
вращения вала, об/мин
|
75
|
.5.4.3 Проверка применимости реактора
Реактор подобран верно, если минимальный объем
жидкости, находящийся в аппарате, полностью закрывает мешалку данного реактора.
То есть, выполняется условие [10]:
где 
- минимальный объем жидкости в
аппарате, м3;

-диаметр аппарата, м;

-минимальная высота жидкости в
аппарате, м.

- для тихоходных мешалок
где 
- высота мешалки, м;

- диаметр мешалки, м.
Таблица 4.5.17
|
Р
-15
|
|
 , л96,58
|
|
|
 , м0,257
|
|
|
|
0,04
|
|
|
+
|
Следовательно, условие применимости реактора
выполняется. Выбранный реактор может быть использован для проведения процесса
йодометилирования ДМАЭБ.
4.5.4.4 Выбор оборудования
Ø Реактор очистки бензацина (Р-1)
Номинальная вместимость аппарата:

, [22]
где 
- объем реакционной массы, л;

- число аппаратов (1);

- коэффициент заполнения аппарата;

- число операций в сутки (2,29);

- резерв мощности (принимаем 10 %).

0,072 м3
Выбираем реактор вертикальный
стальной 0110.
Реактор с эллиптическим днищем,
съемной эллиптической крышкой, с рубашкой. Мешалка рамная.
V=0,1 м3
D=400 мм S1=4
мм G=335 кг
d1 =320 мм H=2130
мм
D2 = 360 мм H2=740
мм
d=25 мм H3=960
мм
S=5 мм L1=660
мм
hм= 
= 
= 0,04 м
Необходимое условие: hж >hм
ж = 
= 0,36 м
,36 > 0,04, т.е. hж >hм
Ø Друк-фильтр (Ф-5)
Объем фильтруемой суспензии: Vсусп
= 120,18 л
Fф= 
, [22]
где 
- объем жидкости, л;

- время фильтрации, ч;

-объемная скорость фильтрации
(принимаем для фильтрации активированного угля 1500 л/м2
ч);

- число операций в сутки (2,29);

- резерв мощности (принимаем 10 %).
Fф = 
= 0,04 м3
Выбираем друк-фильтр ФЕд
0,2-0,063/0,043
Fном = 0,2 м2 D
= 500 мм H1 = 375 мм H
=827 мм G = 200 кг
Vном = 0,063 м3 H2
= 220 мм L = 880 мм
Проверка высоты слоя осадка:
hос= 
где 
- суточная масса влажного продукта,
кг;

-плотность отжатого осадка, кг/м3

- число операций в сутки (2,29);

- номинальная поверхность
фильтрации.
Плотность влажного осадка:
где 
- плотность жидкой фазы, кг/м3
(1000 кг/м3 - принимаем для воды);

- плотность твердой фазы, кг/м3
(800 кг/м3 - принимаем для сухого угля);

- количество массы жидкой фазы на
единицу массы твердой фазы;

- номинальная поверхность
фильтрации, м2.

0,25

833,33 кг/м3
hос= 
0,0049 м = 4,9 мм, что является
допустимым для друк-фильтров (от 50 до 250 мм).
Ø Реактор нейтрализации бензацина
(Р-8)
Номинальная вместимость аппарата:

, [22]
где 
- объем реакционной массы, л;

- число аппаратов (1);

- коэффициент заполнения аппарата;

- число операций в сутки (2,29);

- резерв мощности (принимаем 10 %).

0,09 м3
Выбираем реактор стальной
эмалированный СЭрн 0,1-1-02-01
Реактор с рубашкой, якорной
мешалкой.
V=0,1 м3
D=500 мм S1=4
мм H5=590 мм
D1 =550 мм H=1400
мм L=718 мм
D2 = 360 мм H1=375
мм G=305 кг
D4 = 420 мм H2=160
мм
d=25 мм H3=360
мм
S=6 мм H4=550
мм
hм= 
= 
= 0,04 м
Необходимое условие: hж >hм
hж = 
= 0,31 м
,31 > 0,04, т.е. hж >hм
Ø Реактор приготовления раствора
гидроксида натрия (Р-7)
Номинальная вместимость аппарата:

, [22]
где 
- объем реакционной массы, л;

- число аппаратов (1);

- коэффициент заполнения аппарата;

- число операций в сутки (2,29);

- резерв мощности (принимаем 10 %).

0,017 м3
Выбираем реактор вертикальный
стальной 0110.
Реактор с эллиптическим днищем,
съемной эллиптической крышкой, с рубашкой. Мешалка рамная.
D=300 мм S1=4
мм G=200 кг
d1 =220 мм H=1585
мм
D2 = 270 мм H2=380
мм
d=25 мм H3=520
мм
S=4 мм L1=532
мм
hм= 
= 
= 0,04 м
Необходимое условие: hж >hм
ж = 
= 0,19 м
,19 > 0,04, т.е. hж >hм
Ø Мерник раствора гидроксида натрия (М-10)
Vм= 
, [22]
где 
- объем реакционной массы, л;

- число аппаратов (1);

- коэффициент заполнения мерника;

- число операций в сутки (2,29);

- резерв мощности (принимаем 10 %).
Vм = 
= 0,015 м3
Мерник стальной эмалированный с
мерным стеклом ВЭЭ2-1-0,025-0,6К
V=0,025 м3
D= 300 мм H1=510
мм H3=150 мм G=50,5
кг
h1= 785 мм H2=304
мм L=630 мм
Ø Центрифуга (Ф-11)
Норма допустимой нагрузки Ра (кг):

, [22]
где 
- масса влажного осадка, кг;

- число операций в сутки (2,29);

- резерв мощности (принимаем 10 %).

12,92 кг
Выбираем горизонтальную центрифугу с ножевым
устройством для выгрузки осадка ФГН-633К-1
D = 630 мм; Lбараб=300
мм;
= 40 кг; Fфильтр =
0,59 м2.
Габаритные размеры (LxBxH): 2415×1840×1570 мм
Проверка высоты слоя осадка для центрифуги:
hос= 
где 
- суточная масса влажного продукта,
кг;

-плотность отжатого осадка, кг/м3

- число операций в сутки (2,29);

- номинальная поверхность
фильтрации.
Плотность влажного осадка:
где 
- плотность жидкой фазы, кг/м3
(1000 кг/м3 - принимаем для воды);

- плотность твердой фазы, кг/м3
(1000 кг/м3 - принимаем для сухого ДМАЭБ);

- количество массы жидкой фазы на
единицу массы твердой фазы;

- номинальная поверхность
фильтрации, м3.

1000,00 кг/м3
hос= 
0,0199 м = 19,9 мм, что допустимо.
Ø Сборник маточного раствора -
технологический (Св-12)
Vсб= 
, [22]
где 
- объем жидкости, л;

- число сборников (1);

- коэффициент заполнения сборника;

- число операций в сутки (2,29);

- резерв мощности (принимаем 10 %).
Vсб = 
= 0,08 м3
Сборник стальной эмалированный СЭнв
0,100-1-12-01
V=0,1 м3
D= 500 мм H=705
мм S=6 мм
G=140 кг
H1= 550 мм H2=360
мм L=692 мм
Ø Сушилка (Сш-13)
Норма допустимой нагрузки Ра (кг):

, [22]
где 
- производительность по
высушиваемому продукту, кг;

- число операций в сутки (2,29);

- резерв мощности (принимаем 10 %).

12,92 кг

2,63 кг
Сушилка с виброкипящим слоем
ВКС-0,14
Fреш= 0,14 м2 Gисп.влаги=
10 кг
Габаритные размеры: 1500х900х2300
мм.
Ø Сборник ацетона - сборник-хранилище
(Св-16)
Vсб= 
, [22]
где 
- объем жидкости, л;

- число сборников (1);

- количество операций, на которое
рассчитан сборник (1);

- коэффициент заполнения сборника;

- число операций в сутки (2,29);

- резерв мощности (принимаем 10 %).
Vсб = 
= 0,05 м3
Сборник стальной без рубашки
ВЭЭ2-1-0,063-0,6К
V=0,063 м3
D= 400 мм H1=700
мм H3=200 мм G=95
кг
h1= 1160 мм H2=445
мм L=715 мм
Ø Мерник ацетона (М-17)
Vм= 
, [22]
где 
- объем реакционной массы, л;

- число аппаратов (1);

- коэффициент заполнения мерника;

- число операций в сутки (2,29);

- резерв мощности (принимаем 10 %).
Vм = 
= 0,05 м3
Мерник стальной с мерным стеклом
ВЭЭ2-1-0,063-0,6К
V=0,063 м3
D= 400 мм H1=700
мм H3=200 мм G=95
кг
h1= 1160 мм H2=445
мм L=715 мм
Ø Сборник йодистого метила -
сборник-хранилище (Св-18)
Vсб= 
, [22]
где 
- объем жидкости, л;

- число сборников (1);

- количество операций, на которое
рассчитан сборник (1);

- коэффициент заполнения сборника;

- число операций в сутки (2,29);

- резерв мощности (принимаем 10 %).
Vсб = 
= 0,003 м3
Сборник стальной без рубашки
ВЭЭ2-1-0,01-0,6К
V=0,01 м3
D= 250 мм H1=1055
мм H3=58 мм
h1= 625 мм L=605
мм G=43 кг
Ø Мерник йодистого метила (М-20)
Vм= 
, [22]
где 
- объем реакционной массы, л;

- число аппаратов (1);

- коэффициент заполнения мерника;

- число операций в сутки (2,29);

- резерв мощности (принимаем 10 %).
Vм = 
= 0,003 м3
Мерник стальной с мерным стеклом
ВЭЭ2-1-0,01-0,6К
V=0,01 м3
D= 250 мм H1=1055
мм H3=58 мм
h1= 625 мм L=605
мм G=43 кг
Ø Фильтр-сушилка (Ф-21)
Объем фильтруемой суспензии: Vсусп
= 128,18 л
Fф= 
, [22]
метацин йодометилирование бензацин
химический
где 
- объем жидкости, л;

- время фильтрации, ч;

-объемная скорость фильтрации
(принимаем 700 л/м2
ч);

- число операций в сутки (2,29);

- резерв мощности (принимаем 10 %).
Fф = 
= 0,09 м3
Фильтр-сушилка ESF
400.
Fф= 0,125 м2 Габаритные
размеры: 780х800х1900 мм.
Ø Сборник маточного раствора - технологический
(Св-22)
Vсб= 
, [22]
где 
- объем жидкости, л;

- число сборников (1);

- коэффициент заполнения сборника;

- число операций в сутки (2,29);

- резерв мощности (принимаем 10 %).
Vсб = 
= 0,047 м3
Сборник стальной эмалированный СЭнв
0,063-1-12-01
V=0,063 м3
D= 500 мм H=515
мм S=6 мм G=130
кг
H1= 360 мм H2=270
мм L=692 мм
Ø Сборник этилового спирта -
сборник-хранилище (Св-23)
Vсб= 
, [22]
где 
- объем жидкости, л;

- число сборников (1);

- количество операций, на которое
рассчитан сборник (1);

- коэффициент заполнения сборника;

- число операций в сутки (2,29);

- резерв мощности (принимаем 10 %).
Vсб = 
= 0,032 м3
Сборник стальной без рубашки
ВЭЭ2-1-0,04-0,6К
V=0,04 м3
D= 350 мм H1=575
мм H3=170 мм G=65
кг
h1= 850 мм H2=367
мм L=700 мм
Ø Мерник этилового спирта (М-24)
Vм= 
, [22]
где 
- объем реакционной массы, л;

- число аппаратов (1);

- коэффициент заполнения мерника;

- число операций в сутки (2,29);

- резерв мощности (принимаем 10 %).
Vм = 
= 0,032 м3
Мерник стальной с мерным стеклом
ВЭЭ2-1-0,04-0,6К
V=0,04 м3
D= 350 мм H1=575
мм H3=170 мм G=65
кг
h1= 850 мм H2=367
мм L=700 мм
Ø Сборник промывного этанола -
технологический (Св-25)
Vсб= 
, [22]
где 
- объем жидкости, л;

- число сборников (1);

- коэффициент заполнения сборника;

- число операций в сутки (2,29);

- резерв мощности (принимаем 10 %).
Vсб = 
= 0,017 м3
Сборник стальной без рубашки
ВЭЭ2-1-0,025-0,6К
V=0,025 м3
D= 300 мм H1=510
мм H3=150 мм G=50,5
кг
h1= 785 мм H2=304
мм L=630 мм
Ø Теплообменник (Т-26)
Теплообменник предназначен для конденсации паров
этанола. Время сушки - 3 ч.
Так как теплообменник «прямой», то поверхность
теплообмена равна:
Fт/о = Fконд+ Fохл = 
+ 
, [22]
где: Q, K, Δt - теплоты
(кДж), коэффициенты теплопередачи (Вт/м2·К) и средние разности температур (К)
для режимов конденсации паров (конд.) и охлаждения конденсата (охл.)
конд = ΣGi·ri/
Таблица 4.5.18
|
Наименование
компомента
|
Масса
Gi,
кг
|
Теплота
парообразования ri, кДж/кг
|
Теплоемкость
сi, кДж/кг·К
|
|
Этанол
|
7,57
|
840,00
|
2,453
|
Qконд =
7,57·840,00/2,29=2776,77 кДж
В качестве хладагента используем охлаждающий
рассол (водный раствор хлорида натрия) с Θ1= 0 ºС,
Θ2=3
ºС
Принимаем коэффициенты теплопередачи Кохл = 120
Вт/м·К, Кконд = 340 Вт/м2·К [22]
Расход хладагента:
х/а = Qконд/(сх/а
·Δtконд·τ)
=2776,77 /(2,547·3·180·60) = 0,034 кг/с
Qохл = ΣGi·сi·(tкон - tнач)/
= (0,034·2,547) · (20-90)/2,29 = -
2,65 кДж
Охлаждение:
Δtср = 
, [10]
где:
1,176

- температура жидкого теплоносителя
на выходе из рубашки аппарата, ºС;

- температура жидкого теплоносителя
на входе в рубашку аппарата, ºС;
tп -
температура паров конденсируемой жидкости, ºС.
Δtср = 
= 42,96 °С
Fохл = 2,65
·103/(120·42,96·180·60)= 0,00005 м2
Конденсация:
Δtср = 
, [10]
где:
- температура жидкого теплоносителя
на выходе из рубашки аппарата, ºС;

- температура жидкого теплоносителя
на входе в рубашку аппарата, ºС;
tп -
температура паров конденсируемой жидкости, ºС.
Δtср = 
= 88,49 °С
Fконд =
2776,77 ·103/(340·88,49·180·60)= 0,0085 м2
Fт/о =
0,00005+0,0085 = 0,009 м2
Выбираем теплообменник стальной типа
«труба в трубе».
Fт/о = 0,12 м2 D1
= 57х4 мм
D= 25х3 мм L
= 1500 мм
Ø Сборник конденсата этанола -
технологический (Св-27)
Vсб= 
, [22]
где 
- объем жидкости, л;

- число сборников (1);

- коэффициент заполнения сборника;

- число операций в сутки (2,29);

- резерв мощности (принимаем 10 %).
Vсб = 
= 0,005 м3
Сборник стальной без рубашки
ВЭЭ2-1-0,01-0,6К
V=0,01 м3
D= 250 мм H1=1055
мм H3=58 мм
h1= 625 мм L=605
мм G=43 кг
Ø Реактор растворения и очистки
метацина (Р-29)
Номинальная вместимость аппарата:

, [22]
где 
- объем реакционной массы, л;

- число аппаратов (1);

- коэффициент заполнения аппарата;

- число операций в сутки (2,29);

- резерв мощности (принимаем 10 %).

0,153 м3
Выбираем реактор вертикальный
стальной 0110.
Реактор с эллиптическим днищем,
съемной эллиптической крышкой, с рубашкой. Мешалка рамная.
V=0,16 м3
D=500 мм S1=4
мм G=370 кг
d1 =420 мм H=2250
мм
D2 = 300 мм H2=750
мм
d=25 мм H3=1050
мм
S=5 мм L1=862
мм
hм= 
= 
= 0,04 м
Необходимое условие: hж >hм
hж = 
= 0,45 м
,45 > 0,04, т.е. hж >hм
Ø Теплообменник (Т-30)
Теплообменник предназначен для конденсации паров
этанола. Время выдержки при данной температуре - 130 мин.
Так как теплообменник «обратный», то поверхность
теплообмена равна:
Fт/о = Fконд=
[22]
где: Q, K, Δt - теплота
(кДж), коэффициент теплопередачи (Вт/м2·К) и средние разности температур (К)
для режима конденсации паров.
Qконд = ΣGi·ri/
Таблица 4.5.19
|
Наименование
компоментаМасса Gi, кгТеплота парообразования ri,
кДж/кгТеплоемкость сi, кДж/кг·К
|
|
|
|
|
Этанол
|
47,1
|
840,00
|
2,453
|
Qконд = 47,1
·840,00/2,29=17276,86 кДж
Конденсация:
Δtср = 
, [10]
где:
- температура жидкого теплоносителя
на выходе из рубашки аппарата, ºС;

- температура жидкого теплоносителя
на входе в рубашку аппарата, ºС;
tп -
температура паров конденсируемой жидкости, ºС.
Δtср = 
= 88,49 °С
Принимаем коэффициент теплопередачи К=340
Вт/м2·К
Fт/о = Fконд =
17276,86·103/(340·88,49·130·60)= 0,074 м2
Выбираем теплообменник стальной типа
«труба в трубе».
Fт/о = 0,12 м2 D1
= 57х4 мм
D= 25х3 мм L
= 1500 мм
Ø Друк-фильтр (Ф-31)
Объем фильтруемой суспензии: Vсусп
= 223,41 л
Fф= 
, [22]
где 
- объем жидкости, л;

- время фильтрации, ч;

-объемная скорость фильтрации
(принимаем 1500 л/м2
ч);

- число операций в сутки (2,29);

- резерв мощности (принимаем 10 %).
Fф = 
= 0,072 м3
Выбираем друк-фильтр с рубашкой ФЕдР
0,2-0,063/0,043
Fном = 0,2 м2 D
= 500 мм H1 = 375 мм H
=827 мм G = 270 кг
Vном = 0,063 м3 H2
= 220 мм L = 930 мм
Проверка высоты слоя осадка:
hос= 
где 
- суточная масса влажного продукта,
кг;

-плотность отжатого осадка, кг/м3

- число операций в сутки (2,29);

- номинальная поверхность
фильтрации.
Плотность влажного осадка:
где 
- плотность жидкой фазы, кг/м3 (789
кг/м3 - принимаем для этанола);

- плотность твердой фазы, кг/м3
(800 кг/м3 - принимаем для сухого угля);

- количество массы жидкой фазы на
единицу массы твердой фазы;

- номинальная поверхность
фильтрации, м2.

0,25

797,78 кг/м3
hос= 
0,0027 м = 2,7 мм, что является
допустимым для друк-фильтров (от 50 до 250 мм).
Ø Реактор кристаллизации (Р-32)
Номинальная вместимость аппарата:

, [22]
где 
- объем реакционной массы, л;

- число аппаратов (1);

- коэффициент заполнения аппарата;

- число операций в сутки (2,29);

- резерв мощности (принимаем 10 %).

0,134 м3
Выбираем реактор вертикальный
стальной 0110.
Реактор с эллиптическим днищем,
съемной эллиптической крышкой, с рубашкой. Мешалка рамная.
V=0,16 м3
D=500 мм S1=4
мм G=370 кг
d1 =420 мм H=2250
мм
D2 = 300 мм H2=750
мм
d=25 мм H3=1050
мм
S=5 мм L1=862
мм
hм= 
= 
= 0,04 м
Необходимое условие: hж >hм
ж = 
= 0,54 м
,54 > 0,04, т.е. hж >hм
Ø Фильтр-сушилка (Ф-33)
Объем фильтруемой суспензии: Vсусп
= 222,51 л
Fф= 
, [22]
где 
- объем жидкости, л;

- время фильтрации, ч;

-объемная скорость фильтрации
(принимаем 700 л/м2
ч);

- число операций в сутки (2,29);

- резерв мощности (принимаем 10 %).
Fф = 
= 0,15 м3
Фильтр-сушилка ESF
600.
Fф= 0,30 м2 Габаритные
размеры: 1150х1230х1760 мм.
Ø Сборник маточного раствора -
технологический (Св-34)
Vсб= 
, [22]
где 
- объем жидкости, л;

- число сборников (1);

- коэффициент заполнения сборника;

- число операций в сутки (2,29);

- резерв мощности (принимаем 10 %).
Vсб = 
= 0,099 м3
Сборник стальной без рубашки
ВЭЭ2-1-0,1-0,6К.
V=0,1 м3
D= 400 мм H1=995
мм H3=250 мм G=110
кг
h1= 1455 мм H2=740
мм L=715 мм
Ø Сборник промывного этанола -
технологический (Св-35)
Vсб= 
, [22]
где 
- объем жидкости, л;

- коэффициент заполнения сборника;

- число операций в сутки (2,29);

- резерв мощности (принимаем 10 %).
Vсб = 
= 0,016 м3
Сборник стальной без рубашки
ВЭЭ2-1-0,025-0,6К
V=0,025 м3
D= 300 мм H1=510
мм H3=150 мм G=50,5
кг
h1= 785 мм H2=304
мм L=630 мм
Ø Теплообменник (Т-36)
Теплообменник предназначен для конденсации паров
этанола. Время сушки - 3 ч.
Так как теплообменник «прямой», то поверхность
теплообмена равна:
Fт/о = Fконд+ Fохл = 
+ 
, [22]
где: Q, K, Δt - теплоты
(кДж), коэффициенты теплопередачи (Вт/м2·К) и средние разности температур (К)
для режимов конденсации паров (конд.) и охлаждения конденсата (охл.)
конд = ΣGi·ri/
Таблица 4.5.20
|
Наименование
компоментаМасса Gi, кгТеплота парообразования ri,
кДж/кгТеплоемкость сi, кДж/кг·К
|
|
|
|
|
Этанол
|
7,11
|
840,00
|
2,453
|
Qконд =
7,11·840,00/2,29=2608,03 кДж
В качестве хладагента используем охлаждающий
рассол (водный раствор хлорида натрия) с Θ1= 0 ºС,
Θ2=3
ºС
Принимаем коэффициенты теплопередачи Кохл = 120
Вт/м·К, Кконд = 340 Вт/м2·К
Расход хладагента:
х/а = Qконд/(сх/а
·Δtконд·τ)
=2608,03 /(2,547·3·180·60) = 0,032 кг/с
Qохл = ΣGi·сi·(tкон - tнач)/
= (0,032·2,547) · (20-90)/2,29 = -
2,46 кДж
Охлаждение:
Δtср = 
, [10]
где:
1,176

- температура жидкого теплоносителя
на выходе из рубашки аппарата, ºС;

- температура жидкого теплоносителя
на входе в рубашку аппарата, ºС;
tп -
температура паров конденсируемой жидкости, ºС.
Δtср = 
= 42,96 °С
Fохл = 2,46
·103/(120·42,96·180·60)= 0,00004 м2
Конденсация:
Δtср = 
, [10]
где:
- температура жидкого теплоносителя
на выходе из рубашки аппарата, ºС;

- температура жидкого теплоносителя
на входе в рубашку аппарата, ºС;
tп -
температура паров конденсируемой жидкости, ºС.
Δtср = 
= 88,49 °С
Fконд =
2608,03 ·103/(340·88,49·180·60)= 0,008 м2
Fт/о =
0,00004+0,008= 0,0084 м2
Выбираем теплообменник стальной типа
«труба в трубе».
Fт/о = 0,12 м2 D1
= 57х4 мм
D= 25х3 мм L
= 1500 мм
Ø Сборник конденсата этанола -
технологический (Св-37)
Vсб= 
, [22]
где 
- объем жидкости, л;

- число сборников (1);

- коэффициент заполнения сборника;

- число операций в сутки (2,29);

- резерв мощности (принимаем 10 %).
Vсб = 
= 0,005 м3
Сборник стальной без рубашки
ВЭЭ2-1-0,01-0,6К
V=0,01 м3
D= 250 мм H1=1055
мм H3=58 мм
h1= 625 мм L=605
мм G=43 кг
.6 Тепловые расчеты. Проверочный расчет
основного процесса и проверка правильности выбора основного аппарата
.6.1 Физико-химические свойства реакционной
массы на операции йодометилирования ДМАЭБ
Таблица 4.6.1
Наименование компонентов М.м.,
кг/кмоль Масс. доля, % Плотность, г/см3 Масса, кг Кол-во,
кмоль Мольная доля Вязкость, Па
с
(жид.
комп.)Теплопроводность,
Вт/м
К
(жид.
комп.)Теплоемкость,
|
кДж/кг К
|
|
|
|
|
|
|
|
техн.
|
100%
|
|
|
|
|
|
|
метацин
|
441,30
|
27,45
|
1,000
|
108,69
|
29,84
|
0,068
|
0,048
|
-
|
-
|
0,9873
|
|
ДМАЭБ
|
299,36
|
0,24
|
1,000
|
|
0,26
|
0,001
|
0,001
|
-
|
-
|
1,3333
|
|
йодистый
метил
|
141,94
|
1,07
|
2,279
|
|
1,16
|
0,008
|
0,006
|
0,000431
|
0,1436
|
0,5785
|
|
ДМАЭЭ
ДФМУК
|
313,39
|
0,25
|
1,000
|
|
0,27
|
0,001
|
0,001
|
-4
|
-4
|
1,3332
|
|
йодоводород
|
127,91
|
0,10
|
1,200
|
|
0,11
|
0,001
|
0,001
|
-4
|
-4
|
0,205
|
|
ацетон
|
58,08
|
69,85
|
0,790
|
|
75,92
|
1,307
|
0,925
|
0,00032
|
0,169
|
2,180
|
|
вода
|
18,02
|
0,45
|
1,000
|
|
0,49
|
0,027
|
0,019
|
0,00100
|
0,598
|
4,182
|
|
примеси
|
-
|
0,59
|
1,000
|
|
0,64
|
-
|
-
|
-
|
-
|
1,3332
|
- рассчитаны по методу Саудерса;
- принимаем по ДМАЭБ;
- рассчитаны по методу Коппа;
- пренебрегаем ввиду малых количеств;
- рассчитаны по методу Миссенара;
- рассчитаны по эмпирической формуле.
Плотность реакционной массы рассчитываем по
формуле:

[10]
где 
- массовые доли компонентов;

- плотность компонентов, г/см3.

1,1795 см3/г

г/см3
Вязкость смеси жидкостей
рассчитываем по формуле:

, [10]
где 
- мольные доли компонентов в смеси;

- динамические коэффициенты
вязкости отдельных компонентов в смеси, Па
с.
Таблица 4.6.2
Наименование компонентов Кол-во,
кмоль

,
|
Па с
|
|
|
|
|
йодистый
метил
|
0,008
|
0,0060
|
0,00043
|
-3,367
|
-0,020
|
|
ацетон
|
1,307
|
0,9739
|
0,00032
|
-3,495
|
-3,404
|
|
вода
|
0,027
|
0,0201
|
0,00100
|
-3,000
|
-0,060
|
|
∑
|
-3,484
|

0,000328 Па
с
Вязкость суспензии рассчитываем по
формуле (если объемная концентрация твердой фазы 0,1
0,3):

[10]
Объемная концентрация твердой фазы
рассчитывается по формуле:

, [10]
где 
- объем твердых компонентов смеси,
л;

- суммарный объем смеси, л.

0,242
Теплопроводность смеси жидкостей
рассчитываем по формуле:

, [10]
где 
- теплопроводность компонентов
смеси, Вт/м 
К;

- массовая доля жидкого компонента
в смеси жидких компонентов.
Таблица 4.6.3
Наименование компонентов Масса,
кг

,
|
Вт/м К
|
|
|
|
|
|
|
|
|
йодистый
метил
|
1,16
|
0,0150
|
0,143
|
0,002
|
|
ацетон
|
75,92
|
0,9787
|
0,169
|
0,165
|
|
вода
|
0,49
|
0,0063
|
0,598
|
0,004
|
|
∑
|
0,171
|
Теплоемкость смеси рассчитываем по формуле:

, [10]
где 
- теплоемкость компонентов смеси,
кДж/кг 
К;

- массовая доля компонента в смеси.
Таблица 4.6.4
Наименование компонентов Масса,
кг

,
|
кДж/кг К
|
|
|
|
метацин
|
29,84
|
0,2745
|
0,987
|
0,271
|
|
ДМАЭБ
|
0,26
|
0,0024
|
1,333
|
0,003
|
|
йодистый
метил
|
1,16
|
0,0107
|
0,578
|
0,006
|
|
ДМАЭЭ
ДФМУК
|
0,27
|
0,0025
|
1,333
|
0,003
|
|
йодоводород
|
0,11
|
0,0010
|
0,205
|
0,0002
|
|
ацетон
|
75,92
|
0,6985
|
2,180
|
1,523
|
|
вода
|
0,49
|
0,0045
|
4,182
|
0,019
|
|
примеси
|
0,64
|
0,0059
|
1,333
|
0,008
|
|
∑
|
1,833
|
В результате расчетов получаем:
Таблица 4.6.5
|
Плотность
смеси, кг/м3
|
849,00
|
|
Расчетный
объем, л
|
128,18
|
|
Вязкость
жидкой фазы, Па с0,000328
|
|
|
Объемная
доля твердой фазы
|
31,01
|
|
Вязкость
смеси, Па с0,000694
|
|
|
Масса
жидкой фазы, кг
|
77,57
|
|
Теплопроводность
смеси, Вт/(м К)0,171
|
|
|
Теплоемкость,
кДж/кг К1,833
|
|
.6.2 Гидромеханический расчет реактора
.6.2.1 Проверка условий безопасной эксплуатации
аппарата
Для безопасной работы необходимо соблюдение
правил [21]:
1. 
, [21]
где 
- мощность, затрачиваемая на
перемешивания жидкости, Вт;

- мощность, затрачиваемая на
преодоление сил трения в уплотнении, Вт;

- КПД редуктора (0,85-0,9).

, [21]
где 
- критерий мощности;

- плотность среды, кг/м3;

- скорость вращения мешалки, об/с;

- диаметр мешалки, м.

, [21]
где 
- число мешалок на валу;

- коэффициент сопротивления мешалки
(1,1 - для якорной эмалированной мешалки);

- коэффициент, связывающий мощность
с характеристиками окружного течения в аппарате;

, [21]
где 
- сопротивление перемешиваемой
среды;

- сопротивление внутренних
устройства.

, [21]
где 
- высота уровня жидкости, м;

- диаметр аппарата, м;

- критерий Рейнольдса:

[21]

[21]
(для мешалок с Г
1,33)
где:
В реакторе установлены два таких
устройства: пробоотборник (узел Б); защитная гильза с термометром:
Таблица 4.6.6
|
d,
м
|
h,
м
|
h/d
|
ξ
|
|
Гильза
под термометр
|
0,032
|
0,205
|
6,41
|
0,763
|
|
Пробоотборник
|
0,032
|
0,205
|
6,41
|
0,763
|
По номограмме [21] при 
и 
(Г=1,16) определяем значение 
Тогда:
(для торцевого уплотнения)
Таким образом, все условия
безопасной эксплуатации аппарата соблюдаются.
.6.2.2 Образование центральной
воронки
Для безопасной работы необходимо
соблюдение правил [21]:

[21]
Высота и глубина воронки определяются по
следующим формулам [21]:
По номограммам [21] 
и 
Тогда:
Условие безопасности соблюдается;
угрозы поломки мешалки нет.
.6.3 Тепловой эффект химической
реакции
Тепловой эффект химической реакции
представляет собой суммарное количество теплот, которое выделяется или
поглощается при протекании всех химических реакций (основных и побочных) Его
определяют по формуле:
Qх.р = 
·qр·η,
[10]
где: Gисх
- суточное количество исходного продукта, загруженного на реакцию, кг;
M - молярная масса
исходного реагирующего вещества, г/моль;
qр - молярный
тепловой эффект реакции, кДж/моль;

- число операций в сутки;

- число аппаратов;
1000 - переводной коэффициент для перевода кг в
г;
𝜂 - выход по
химической реакции.
Молярный тепловой эффект химической реакции
определяется по закону Гесса:
qp = Σqобркон
- Σqобрнач [10]
где: qр
- молярный тепловой эффект реакции, кДж/моль;
Σqобркон -
сумма теплот образования конечных продуктов реакции, кДж/моль;
Σqобрнач -
сумма теплот образования исходных веществ, кДж/моль;
Йодистый метил
По справочным данным Δ H = -3,29
ккал/моль [20]:
qобрCH3I=
-
Δ H· 4,19 = 3,29 ·
4,19 = 13,79 кДж/моль
ДМАЭБ
По методу Караша-Свентославского:
обр = Σn·qа
- qсг,
кДж/моль;сг
= 109,1·n +Σ(Δζ),
кДж/моль
[10]
n= 4·С + Н - Р
qсгтв = qсгж
- qпл
По справочным данным [20]:
ΔAr-Alk= - 14,7
кДж/моль
Δ
= 14,7 кДж/моль
Δ
= 69,1 кДж/моль
Δ
= 108,9 кДж/моль
Р = 5
Таблица 4.6.7
|
Элемент
|
qа, кДж/г-атом
|
|
С
|
395,2
|
|
H
|
143,2
|
|
I
|
0
|
|
O
|
0
|
|
N
|
0
|
сгж =
109,1·(4·18+1·21 - 5) - 14,7·2+ 14,7 + 69,1+ 108,9 = 9764,10 кДж/мольпл=K·Tпл=54,4·
373 = 2029,20 Дж/моль
= 54,4 Дж/моль·К - для органических соединений [20]
qсгтв =9764,10 -
2,03 = 9762,07 кДж/моль
обрДМАЭБ=
Σn·qа
- qсг=(18·395,2+21·143,2+1·0+3·0+1·0)-9762,07=
358,73 кДж/моль
Метацин
Теплоту образования метацина определим исходя из
реакции образования соли амина:
обрсоли амина
= qобрДМАЭБ
+ qобрHI+
qн
[10]
По справочным данным Δ H = -13,22
ккал/моль [20]
qобрHI=
- Δ H · 4,19 = 13,22 ·
4,19 = 55,39 кДж/моль
н = 30,17 кДж/моль - принимаем по реакции
нейтрализации слабого основания сильной кислотой [20]
qобр метацин= 358,73
+ 55,39 + 30,17 = 444,29 кДж/моль
qp = 444,29 -
358,73 - 13,79 = 71,83 кДж/моль
Qх.р = 
·71,83·0,975 = 2121,87 кДж
.6.4 Тепловой баланс реактора йодометилирования
Р-15
Разобьём процесс на тепловые режимы и составим
температурный график процесса.
Рис. 4.6.4. Температурный график процесса
йодометилирования
- Загрузка ДМАЭБ.
τ = 60 мин- Выдержка. τ
= 180
мин- Охлаждение. τ = 180
мин
I режим - загрузка
ДМАЭБ при 20 °С, τ = 60 мин
Уравнение теплового баланса:
+ Q2 + Q3+Qм=
Q4=0, т.к.
t=const6=0,
т.к. tнар = t
окр.ср.= 20 °С
1) Q1
- количество тепла, вносимого с перерабатываемыми веществами, кДж
= ΣGi·ci·tнач/(β·n),
[10]
где: Gi
- операционная масса i-го
компонента, кг;
ci - удельная
теплоемкость i-го вещества,
кДж/кг;
tнач - начальная
температура i-го вещества, ºС.
Таблица 4.6.8
|
Наименование
компонента
|
Масса
Gi, кг
|
Теплоемкость
ci,
кДж/(кг·К)
|
|
ацетон
|
75,92
|
2,180
|
|
вода
|
0,49
|
4,182
|
|
йодистый
метил
|
10,88
|
0,578
|
|
ДМАЭБ
|
20,77
|
1,333
|
|
примеси
|
0,64
|
1,333
|
Q1 = ((75,92·2,180 +
0,49·4,182 + 10,88·0,578+ 20,77·1,333+ 0,64·1,333)·20/(2,29·1)
= 1767,54 кДж
2) Q3
- тепловой эффект процесса, кДж
Примем, что на I
режиме реакция йодометилирования протекает на 20 %.
3= 0,20·Qх.р.
3 = 0,20 · 2121,87 = 424,37 кДж
3) Qм
- количество тепла, выделяемое мешалкой в перемешиваемую среду, кДж
м = Nуд
·Vоп ·τ
·60 [10]
где: Nуд
- удельная мощность, затрачиваемая на перемешивание жидкости, Вт/м3;
Vоп - операционный
объем реакционной массы, м3 (Vоп
= 128,18 л);
τ -
длительность режима, мин.
уд = Nж/V,
где: V
- объем жидкости в реакторе, м3.
Nуд= 6,02/0,12818 =
46,97 Вт/м3
Qм=
46,97·128,18·60·60/106 = 21,67 кДж
4) Q4
- количество тепла, накопленное продуктами реакции , кДж
=ΣGi·ci·tкон/(β·n),
[10]
где: tкон
- конечная температура i-го
вещества, ˚С
Так как реакция проходит на 20 %, то:
Таблица 4.6.9
|
Наименование
компонента
|
Масса
Gi, кг
|
Теплоемкость
ci,
кДж/(кг·К)
|
|
ацетон
|
75,92
|
2,180
|
|
вода
|
0,49
|
4,182
|
|
йодистый
метил
|
8,94
|
0,578
|
|
ДМАЭБ
|
16,67
|
1,333
|
|
примеси
|
0,64
|
1,333
|
|
метацин
|
5,97
|
0,987
|
|
ДМАЭЭ
ДФМУК
|
0,05
|
1,333
|
|
йодоводород
|
0,02
|
0,205
|
Q4=
((75,92·2,180
+ 0,49·4,182 + 8,94·0,578+ 16,67·1,333+ 0,64·1,333+ 5,97·0,987+ 0,05·1,333+
0,02·0,205)·20/(2,29·1) =
1762,09 кДж
5) Q2
- количество тепла, которое необходимо подвести, кДж
2 = Q4
- Q1- Qм
- Q3
2 = 1762,09 - 1767,54 - 21,67 - 424,37 = -
451,49 кДж
) Поверхность теплообмена:
Fт/о = 
, [10]
где: Δtср
- средняя разность температур,

- коэффициент теплопередачи.
При охлаждении жидким хладагентом,
если температура реакционной массы остается постоянной:
Δtср = 
, [10]
где:
- температура жидкого теплоносителя
на выходе из рубашки аппарата, ºС;

- температура жидкого теплоносителя
на входе в рубашку аппарата, ºС;
tр.м. -
температура реакционной массы в аппарате, ºС.
Задаемся для охлаждающей воды 
=12 °С, 
=14 °С, тогда:
Δtср = 
= 6,95 °С
Коэффициент теплопередачи
определяется по формуле:
К= 
, Вт/м2·К [10]
где: α1 - коэффициент
теплоотдачи от теплоносителя (охлаждающей воды) к стенке аппарата, Вт/м·К;
α2 - коэффициент теплоотдачи от
стенки аппарата к реакционной массе, Вт/м·К;
∑rзагр- термическое
сопротивление загрязнений стенок с внутренней и наружной стороны, Вт/м2·К;
δст- толщина стенки аппарата,
м
λст - теплопроводность
нержавеющей стали, Вт/м2·К (λст= 46,5 Вт/м2·К - по справочным
данным)
Охлаждение осуществляется водой, для
которой по справочным данным α1=300 Вт/м·К, rзагр=
18·10-5Вт/м2·К [10].
Коэффициент теплоотдачи от стенки
аппарата к реакционной массе
α2 = 
· Re0,75 · KN0,25 · 
· 
· 
, Вт/м2·К [10]
где: Re - критерий
Рейнольдса;
KN - критерий
мощности;
с - теплоемкость перемешиваемой среды, Дж/кг·К;
λ - теплопроводность
перемешиваемой среды, Вт/м·К;
D, dм
- диаметр аппарата и мешалки, м;
μ, μст - вязкость
перемешиваемой среды, при средней температуре в аппарате и при температуре
стенки; Па·с;R - высота жидкости
в аппарате, м.
α2 = 
= 1590,65 Вт/м2·К
Данные взяты из гидромеханического
расчета реактора Р-15
К= 
= 183,45 Вт/м2·К
Fт/о = 
= 0,10 м2
,10< 0,81 , т.е. Fт/о<Fном ⇨ поверхности
теплообмена достаточно.
7) Расход хладагента (охлаждающей воды)
G = 
= 
= 53,88 кг
8) Тепловая
нагрузка:
q2 = 
= 
= 0,13 кВт [10]
II режим -
выдержка при 20 °С, τ = 180
мин
Уравнение теплового баланса:
+ Q2 + Q3+Qм=
Q4=0, т.к.
t=const6=0,
т.к. tнар = t
окр.ср.= 20 °С
1) Q1II=
Q4I
Q1 = 1762,09 кДж
) Примем, что на II
режиме реакция йодометилирования протекает на 80 %.
3= 0,80·Qх.р.
3 = 0,80 · 2121,87 =1697,50 кДж
3) Nуд=
6,02/0,12818 = 46,97 Вт/м3
Qм= 46,97·128,18·180·60/106
= 65,01 кДж
) Так как реакция проходит на 80 %, то:
Таблица 4.6.10
|
Наименование
компонента
|
Масса
Gi, кг
|
Теплоемкость
ci,
кДж/(кг·К)
|
|
ацетон
|
75,92
|
2,180
|
|
вода
|
0,49
|
4,182
|
|
йодистый
метил
|
1,16
|
0,578
|
|
ДМАЭБ
|
0,26
|
1,333
|
|
примеси
|
0,64
|
1,333
|
|
метацин
|
29,84
|
0,987
|
|
ДМАЭЭ
ДФМУК
|
0,27
|
1,333
|
|
йодоводород
|
0,11
|
0,205
|
Q4=
((75,92·2,180
+ 0,49·4,182 + 1,16·0,578+ 0,26·1,333+ 0,64·1,333+ 29,84·0,987+ 0,27·1,333+
0,11·0,205)·20/(2,29·1) =
1740,26 кДж
5) Q2
= Q4 - Q1-
Qм - Q3
2 = 1740,26 - 1762,09 - 65,01 - 1697,50 = -
1784,44 кДж
) Поверхность теплообмена:
Fт/о = 
, [10]
Δtср = 
= 6,95 °С
К= 
= 183,45 Вт/м2·К
Fт/о = 
= 0,15 м2
,15< 0,81 , т.е. Fт/о<Fном ⇨ поверхности
теплообмена достаточно.
7) Расход хладагента (охлаждающей воды)
G = 
= 
= 212,94 кг
8) Тепловая
нагрузка:
q2 = 
= 
= 0,16 кВт [10]
III режим -
охлаждение до 0 °С, τ = 180
мин
Уравнение теплового баланса:
1 + Q2
+ Qм = Q4
+ Q5 + Q6
1) Q1III=Q4II
= 1740,26 кДж
2) Nуд=
6,02/0,12818 = 46,97 Вт/м3
Qм=
46,97·128,18·180·60/106 = 65,01 кДж
3) Q4 = 
· tкон = 
· 0 = 0 кДж
4) Q5
- количество тепла, расходуемое на нагрев (охлаждение) аппарата, кДж
= 0,7·Gап·cмат·
( tкон
- tнач
) · Kпот [10]
где: 0,7 - коэффициент, учитывающий
неравномерность нагрева;
Gап - масса
аппарата, кг;
cмат - теплоемкость
материала, из которого изготовлен аппарат, кДж/кг·К (0,5 кДж/кг·К - для стали);
tкон - средняя
конечная (для данного режима) температура аппарата, ˚С;
tнач- средняя
начальная (для данного режима) температура аппарата, ˚С;
Kпот - коэффициент,
учитывающий потери на нагрев эмали и изоляции (1,11 - для эмалированного
аппарата с изоляцией).
Коэффициент теплопередачи:
К= 
, Вт/м2·К
В качестве хладагента используется холодильный
рассол.
Принимаем по справочным данным:
α1=200
Вт/м·К, rзагр=
18·10-5Вт/м2·К.
К= 
= 140,49 Вт/м2·К
Принимаем начальную температуру рассола (раствор
хлорида натрия) Θ1= - 5 °С,
конечную температуру Θ2= - 2 °С.
Средняя температура рассола:
A = 
= 
= 2,5
Δtср = 
= 
= 5,18 °С
Θ2ср.кон. = Θ1
+ Δtср ·lnA
= - 5 + 5,18·ln2,5= - 0,25
°С
t1 = 
= 
= - 2,63 °С
Конечная температура аппарата
определяется по формулам:
tст1= t1-
= -2,63- 
= - 0,78 °С
tст2= t2 + 
= 0 + 
= - 0,23 °С
tкон = 
=
= - 0,51 °С
Q5 = 0,7·250·0,5·
(-0,51
- 20
) · 1,11 = - 1992,03 кДж
1) Q6
- количество тепла, теряемое аппаратом в окружающую среду, кДж
6 = Q6из
+ Q6неиз [10]
Q6= Fап·α·(tнар-tокр.ср.)
· τ · 3,6 [10]
где: Q6из
- количество тепла, теряемое изолированной частью аппарата, кДж;
Q6неиз - количество
тепла, теряемое неизолированной частью аппарата, кДж;
Fап - площадь
поверхности аппарата, м2;
α -
коэффициент теплоотдачи от стенки в окружающую среду, Вт/м2·К;
tнар- температура
наружной поверхности аппарата, °С;
tокр.ср -
температура окружающей среды, °С;
τ - продолжительность
процесса, ч;
,6 - коэффициент для перевода Дж в кДж и секунд
в часы.
α = 9,74 + 0,07·(tнар
- tокр.ср.) [10]
Принимаем температуру на поверхности изоляции tиз=
5 °С (т.к. хладагент - холодильный рассол), температуру окружающей среды tокр.ср
= 20 °С. Температуру неизолированной части аппарата принимаем равной средней
температуре стенки.
αиз= 9,74 + 0,07·(5
- 20) = 8,69 Вт/м2·К
αнеиз= 9,74 +
0,07·(-0,51 - 20) = 8,30 Вт/м2·К
Fиз = Fруб
+ Fобеч + Fкр·
x,
где: х - процент крышки, покрытый изоляцией.
неиз= Fкр·(1-х)
руб= Dнар·Hцил+1,086·(Dнар)2
Dнарруб = D1+2·S1+2·δизол=
0,55+2·0,004+2·0,05 = 0,658 м
Hцилруб= 
= 
= 
= 0,34 м
Fруб=
0,658·0,34+1,086·0,6582 = 1,17 м2
обечцил= ·Dоб·Hоб
Dоб = D+2S+2δизол =
0,5+2·0,006+2·0,05 = 0,612 м
Hоб = H4 - S - D/4- Hрубцил
об = 0,55 - 0,006 - 
- 0,34 = 0,079 м
Fобечцил=
·0,612·0,079 = 0,15 м2
криз = 1,086·D2об· х
криз = 1,086·0,6122· 0,5 = 0,20 м2
Fиз = 1,17
+0,15+0,20 = 1,52 м2
Fнеиз=
1,086·0,6122·0,5 = 0,20 м2
Q6из = 1,52·8,69·(10
- 20.) · (180/60) · 3,6 = - 1425,55 кДж
Q6неиз =
0,20·8,30·(- 0,51 - 20.) · (180/60) · 3,6 = - 367,70 кДж
Q6 = - 1425,55 +(-
367,70) = - 1794,25 кДж
5) Q2
= Q5 + Q6
+ Q4 - Q1-
Qм
2 = -1992,03 - 1794,25
+ 0 - 1740,26 - 65,01= - 5591,55 кДж
6) Поверхность теплообмена:
Fт/о = 
т/о = 
= 0,78 м2
,79 < 0,81 , т.е. Fт/о<Fном ⇨ поверхности
теплообмена достаточно.
7) Расход хладагента (холодильного рассола
- раствора хлорида натрия)
G = 
= 
= 296,59 кг
8) Тепловая
нагрузка:
q2 =

= 
= 0,52 кВт [10]
4.6.5 Проверочный расчет коэффициента
теплопередачи
Таблица 4.6.11
|
Режим
|
Расчетная
поверхность теплообмена, м2
|
|
I
|
0,10
|
|
II
|
0,15
|
|
III
|
0,78
|
III режим -
наиболее напряженный режим. Для него проводим подробный расчет коэффициентов
теплоотдачи.
) Коэффициент теплоотдачи от рассола к
стенке аппарата:
α1= Cт·
, [10]
где: λт -
теплопроводность теплоносителя, Вт/м·К;
Cт - удельная
теплоемкость теплоносителя, Дж/кг
К;
μк - динамическая вязкость
теплоносителя, Дж/кг;

- кинетическая вязкость
теплоносителя, м2/с;

- ускорение свободного падения,
м/с2;

- средняя разность температур, К;
Hт - высота
рубашки, м;

- температурный коэффициент
объемного расширения, К-1.
2) Плотность теплового потока со стороны
воды:
1 = α1·
(t1 - tст1)
[10]
3) Температура внутренней поверхности
стенки:
т2= tcт1
- q1·[Σ(δi/λi)
+ Σri] [10]
4) Коэффициент теплоотдачи от стенки
аппарата к реакционной массе и плотность теплового потока:
α2 = 
· Re0,75 · KN0,25 · 
· 
· 
, Вт/м2·К [10]
α2 = 
= 1590,65 Вт/м2·К
Данные взяты из гидромеханического
расчета реактора Р-15
5) Плотность теплового потока со стороны
реакционной массы:
Для раствора хлорида натрия (13,6 %) при - 2,63
°С [10]:
Таблица 4.6.12
|
, К-1
|
0,00038
|
|
νт, м2/с
|
2,4·10-6
|
|
СТ,
Дж/кг· К3589
|
|
|
, Па·с
|
0,002332
|
|
, Вт/м·К
|
0,556
|
Используя формулы, приведенные выше, и задаваясь
температурой tст1, получим:
|
Таблица
4.6.13 tст1
2,65 Δt 5,28 Gr
523269460,9 Pr 15,05 Gr·Pr
7876850486 α1 279,15 q1
-1473,92 t ст2 4,85
q2
-1439,10 ε,% 2,36
|
Таблица
4.6.14 tст1
2,60 Δt 5,23 Gr
518314257,7 Pr 15,05 Gr·Pr
7802259099 α1 278,27 q1
-1455,34 t ст2 4,78
q2
-1456,16 ε,% 0,06
|
Графически определять tст1 нет необходимости,
поскольку погрешность ε=0,06 % подходит
для расчетов. Следовательно, tст1= 2,60 ºС.
) Коэффициент теплопередачи:
К= 
= 175,09 Вт/м2·К
2) Необходимая поверхность теплообмена:
Fт/о = 
= 0,63 м2
0,63 < 0,81, т.е. Fт/о<Fруб⇨
поверхности теплообмена на самом напряженном режиме достаточно. Реактор выбран
правильно.
.7 Спецификация оборудования
Таблица 4.7
|
Обозначение
|
Наименование
|
Количество
единиц
|
Материал
оборудования
|
Основные
технические данные
|
|
Р-1
|
Реактор
очистки бензацина
|
1
|
Ст.
|
Реактор
стальной с эллиптическим днищем и эллиптической съемной крышкой 0110. Мешалка
рамная. Аппарат с рубашкой. Обогрев горячей водой, охлаждение холодной водой.
V=0,1 м3; D=400 мм; H=2130 мм; H2=740 мм; H3=960 мм; n=56
об/мин; L1=660 мм; G = 250 кг.
|
|
W-3
|
Весы
|
1
|
Ст.
|
Весы
платформенные НВП-200С12-ПТ фирмы “Ладога”
|
|
Ф-5
|
Друк-фильтр
|
1
|
Ст.
|
Стальной
емкостной фильтр, работающий под давлением, без рубашки ФЕд 0,2-0,063/0,043; Fном= 0,2
м2, Vном =
0,063 м3; D=500 мм; H=827 мм; L=930 мм; G= 200 кг.
|
|
Р-7
|
Реактор
приготовления раствора гидроксида натрия
|
1
|
Ст.
|
Реактор
стальной с эллиптическим днищем и эллиптической съемной крышкой 0110. Мешалка
рамная. Аппарат с рубашкой. Охлаждение холодной водой. V=0,025 м3;
D=300 мм; H=1585 мм; H2=380 мм; H3=520 мм; n=56
об/мин; L1=532 мм; G = 200 кг.
|
|
Р-8
|
Реактор
нейтрализации бензацина
|
1
|
Ст./эм.
|
Реактор
стальной эмалированный с эллиптическим днищем и плоской съемной крышкой
СЭрн0,1-1-02-01. Мешалка якорная. Аппарат с рубашкой. Охлаждение холодной
водой. V=0,1 м3; Fт/о=0,81
м2; D=500 мм; H=1400 мм; L=718 мм; n=75
об/мин; Dнар=550
мм; H5=660 мм; G = 305 кг.
|
|
М-10
|
Мерник
раствора гидроксида натрия
|
1
|
Ст.
|
Мерник
стальной с мерным стеклом ВЭЭ2-1-0,025-01К; V= 0,025
м3; D= 300 мм; h1= 785 мм;
L= 630 мм; G=50,5 кг.
|
|
Ф-11
|
Центрифуга
|
1
|
Ст.
|
Горизонтальная
центрифугу с ножевым устройством для выгрузки осадка ФГН-633К-1. D = 630 мм;
Lбараб=300
мм; = 40 кг; Fфильтр =
0,59 м2. Габаритные размеры: 2415×1840×1570 мм.
|
|
Св-12
|
Сборник
маточного раствора
|
1
|
Ст./эм.
|
Сборник
стальной эмалированный без рубашки с нижним спуском продукта СЭнв
0,100-1-12-01. V= 0,1 м3; D= 500 мм; H= 705 мм; L= 692 мм; G=140 кг.
|
|
Сш-13
|
Сушилка с
выброкипящим слоем
|
1
|
Ст.
|
Сушилка
с виброкипящим слоем типа ВКС-0,14. Fреш = 0,14
м2;  = 10 кг. Габаритные размеры: L=4435 мм; B=2380 мм; H=1685 мм.
|
|
Р-15
|
Реактор
йодометилирования
|
1
|
Ст./эм.
|
Реактор
стальной эмалированный с эллиптическим днищем и плоской съемной крышкой
СЭрн0,1-1-02-01. Мешалка якорная. Аппарат с рубашкой. Охлаждение холодильным
рассолом. V=0,1 м3; Fт/о=0,81
м2; D=500 мм; H=1400 мм; L=718 мм; n=75
об/мин; Dнар=550
мм; H5=660 мм; G = 305 кг.
|
|
Св-16
|
Сборник
ацетона
|
1
|
Ст.
|
Сборник
стальной без рубашки ВЭЭ2-1-0,063-0,6К. V=0,063 м3;
D= 400 мм; h1= 1160
мм; L=715 мм; G=110 кг. H2=445 мм L=715 мм
|
|
М-17
|
Мерник
ацетона
|
1
|
Ст.
|
Мерник
стальной с мерным стеклом ВЭЭ2-1-0,063-0,6К. V=0,063 м3;
D= 400 мм; h1= 1160
мм; L=715 мм; G=110 кг. H2=445 мм L=715 мм
|
|
Св-18
|
Сборник
йодистого метила
|
1
|
Ст.
|
Сборник
стальной без рубашки ВЭЭ2-1-0,01-0,6К. V=0,01 м3; D= 250 мм; h1= 625 мм;
L=605 мм; G=43 кг. H2=445 мм L=715 мм
|
|
М-20
|
Мерник
йодистого метила
|
1
|
Ст.
|
Мерник
стальной с мерным стеклом ВЭЭ2-1-0,01-0,6К. V=0,01 м3; D= 250 мм; h1= 625 мм;
L=605 мм; G=43 кг. H2=445 мм L=715 мм
|
|
Ф-21
|
Фильтр-сушилка
|
1
|
Ст.
|
Фильтр-сушилка
типа ESF 400.Fф= 0,125
м2; Габаритные размеры: L=780 мм; B=800 мм; H=1900 мм.
|
|
Св-22
|
Сборник
маточного раствора
|
1
|
Ст./эм.
|
Сборник
стальной эмалированный без рубашки с нижним спуском продукта СЭнв
0,063-1-12-01. V= 0,063 м3; D= 500 мм; H= 515 мм; L= 692 мм; G=130 кг.
|
|
Св-23
|
Сборник
этилового спирта
|
1
|
Ст.
|
Сборник
стальной без рубашки ВЭЭ2-1-0,04-0,6К. V=0,04 м3; D= 350 мм; h1= 850 мм;
L=700 мм; G=65 кг. H2=445 мм L=715 мм
|
|
М-24
|
Мерник
этилового спирта
|
1
|
Ст.
|
Мерник
стальной с мерным стеклом ВЭЭ2-1-0,04-0,6К. V=0,04 м3; D= 350 мм; h1= 850 мм;
L=700 мм; G=65 кг. H2=445 мм L=715 мм
|
|
Св-25
|
Сборник
промывного этанола
|
1
|
Ст.
|
Сборник
стальной без рубашки ВЭЭ2-1-0,025-0,6К. V=0,025 м3;
D= 300 мм; h1= 785 мм;
L=630 мм; G=50,5 кг. H2=445 мм L=715 мм
|
|
Т-26
|
Теплообменник
|
1
|
Ст.
|
Стальной
теплообменник типа «труба в трубе». Охлаждение рассолом. Fт/о = 0,12
м2, D1 = 57х4
мм, D = 25х3
мм,L= 1500 мм.
|
|
Св-27
|
Сборник
конденсата этанола
|
1
|
Ст.
|
Сборник
стальной без рубашки ВЭЭ2-1-0,01-0,6К. V=0,01 м3; D= 250 мм; h1= 625 мм;
L=605 мм; G=43 кг. H2=445 мм L=715 мм
|
|
Р-29
|
Реактор
растворения и очистки метацина
|
1
|
Ст.
|
Реактор
стальной с эллиптическим днищем и эллиптической съемной крышкой 0110. Мешалка
рамная. Аппарат с рубашкой. Обогрев паром. V=0,16 м3; D=500 мм; H=2250 мм; H2=750 мм; H3=1050 мм;
n=56
об/мин; L1=862 мм; G = 370 кг.
|
|
Т-30
|
Теплообменник
|
1
|
Ст.
|
Стальной
теплообменник типа «труба в трубе». Охлаждение рассолом. Fт/о = 0,12
м2, D1 = 57х4
мм, D = 25х3
мм,L= 1500 мм.
|
|
Ф-31
|
Друк-фильтр
|
1
|
Ст.
|
Стальной
емкостной фильтр, работающий под давлением, без рубашки ФЕд 0,2-0,063/0,043; Fном= 0,2
м2, Vном =
0,063 м3; D=500 мм; H=827 мм; L=930 мм; G= 200 кг.
|
|
Р-32
|
Реактор
кристаллизации
|
1
|
Ст.
|
Реактор
стальной с эллиптическим днищем и эллиптической съемной крышкой 0110. Мешалка
рамная. Аппарат с рубашкой. Охлаждение холодильным рассолом. V=0,16 м3; D=500 мм; H=2250 мм; H2=750 мм; H3=1050 мм;
n=56
об/мин; L1=862 мм; G = 370 кг.
|
|
Ф-33
|
Фильтр-сушилка
|
1
|
Ст.
|
Фильтр-сушилка
типа ESF 600.Fф= 0,30
м2; Габаритные размеры: L=1150 мм; B=1230 мм; H=1760 мм.
|
|
Св-34
|
Сборник
маточного раствора
|
1
|
Ст.
|
Сборник
стальной без рубашки ВЭЭ2-1-0,1-0,6К. V=0,1 м3; D= 400 мм; h1= 1455
мм; L=715 мм; G=110 кг.
|
|
Св-35
|
Сборник
промывного этанола
|
1
|
Ст.
|
Сборник
стальной без рубашки ВЭЭ2-1-0,025-0,6К. V=0,025 м3;
D= 300 мм; h1= 785 мм;
L=630 мм; G=50,5 кг. H2=445 мм L=715 мм
|
|
Т-36
|
Теплообменник
|
1
|
Ст.
|
Стальной
теплообменник типа «труба в трубе». Охлаждение рассолом. Fт/о = 0,12
м2, D1 = 57х4
мм, D = 25х3
мм,L= 1500 мм.
|
|
Св-37
|
Сборник
конденсата этанола
|
1
|
Ст.
|
Сборник
стальной без рубашки ВЭЭ2-1-0,01-0,6К. V=0,01 м3; D= 250 мм; h1= 625 мм;
L=605 мм; G=43 кг. H2=445 мм L=715 мм
|
5. Контроль и автоматизация производства
Автоматизация - это такое применение приборов и
технических средств, которое позволяет осуществить производственные процессы с
определенной степенью устранения из них человека.
В химико-фармацевтической промышленности
вопросам автоматизации уделяется большое внимание, что объясняется сложностью
технологических процессов, а также их чувствительностью к нарушению режима,
вредностью условий труда, взрывопожаробезопасностью перерабатываемых веществ.
Использование контрольно-измерительных приборов
и средств автоматизации позволяет осуществить постоянный контроль
количественных значений технологических параметров и поддержании их значений в
заданном диапазоне, благодаря чему достигается значительное улучшение качества
готового продукта, снижается его себестоимость, уменьшается количество браков и
отходов, снижаются затраты на сырье и электроэнергию. Данные по использованию
контрольно-измерительных приборов приведены в таблицах 5.1 и 5.2.
Кроме того, использование
контрольно-измерительных приборов и средств автоматизации позволяет избежать
аварийных ситуаций в ходе процессов производства, способствует созданию
безопасных условий труда, так как освобождает человека от непосредственного
участия в производстве.
Для управления процессом предусмотрено 48
приборов, в том числе:
управляющих 9;
с сигнализацией и блокировкой 7.
Управление технологическим процессом
осуществляется комбинированно: по месту и от щита. 16 приборов на 2 щитах.
.1 Перечень и параметры приборов, используемых
для управления процессом
Таблица 5.1
|
№
на схеме
|
ПАРАМЕТР
|
ПРИБОР
|
|
Наименование
размерность (обозначение)
|
Диапазон
измене-ния
|
Пог-реш-ность
|
Диапа-зон
регули-рова-ния
|
Погреш-ность
регули-рования
|
Диапазон
измерения
|
Погрешностьизмерения
|
Класс
точнос-ти
|
Наименование
системы
|
|
|
|
|
|
|
|
абс.
|
отн.,
%
|
|
|
|
1
|
2
|
3
|
4
|
5
|
6
|
7
|
8
|
9
|
10
|
11
|
|
1
|
Объем
л (FQI)
|
0-100
|
±1
2
|
-
|
-
|
0-100
|
0,5
|
0,5
|
0,5
|
Ультрозвуковой
расходомер-счетчик UFM005
|
|
2
|
Масса
кг (WI)
|
0
- 50
|
±0,02
0,04
|
-
|
-
|
0,01
- 60
|
0,01
|
0,016
|
II (высокий)
|
Весы
платформенные НВП-200С12-ПТ фирмы “Ладога”
|
|
3
|
Температура
°C
(TIRC)
|
0-50
|
±1
2
|
40
15
|
+2
|
0-100
|
0,5
|
0,5
|
0,5
|
Автоматический
уравновешенный мост типа КСМ4-И
|
|
4
|
Объем
л (FQI)
|
0-50
|
±1
2
|
-
|
-
|
0-100
|
0,5
|
0,5
|
0,5
|
Ультрозвуковой
расходомер-счетчик UFM005
|
|
5, 8
|
Температура
°C
(TIRC)
|
0-30
|
±1
2
|
25
|
+2
|
0-50
|
0,5
|
1,0
|
0,5
|
Автоматический
уравновешенный мост типа КСМ4-И
|
|
6
|
Уровень
мм (LISA)
|
0-500
|
10 20
|
400
|
±20
|
0-1000
|
5
|
3 мм
|
3 мм
|
Электронный
сигнализатор уровня ЭСУ-1М
|
|
7
|
Объем
л (FQI)
|
0-50
|
1 2
|
-
|
-
|
0-100
|
0,5
|
0,5
|
0,5
|
Ультрозвуковой
расходомер-счетчик UFM005
|
|
9
|
Температура
°C
(TI)
|
0-100
|
2 4
|
-
|
-
|
0-100
|
1,0
|
1,0
|
1,0
|
Термометр
показывающий Rueger
|
|
10,16,22
|
Время
мин (KISA)
|
0
- 180
|
±1
2
|
180
|
±2
|
0
- 180
|
0,5
|
0,277
|
1
|
Микропроцессорное
реле времени ТИ110 0,01%
|
|
11,13,14
|
Уровень
мм (LISA)
|
0-800
|
10 20
|
700
|
 200-10005 3 мм 3
ммЭлектронный сигнализатор уровня ЭСУ-1М
|
|
|
|
|
|
|
12
|
Температура
°C
(TIRC)
|
-5
÷ 30
|
1 2
|
25 0
|
+2
|
-10 ÷
30
|
0,5
|
1,25
|
0,5
|
Автоматический
уравновешенный мост типа КСМ4-И
|
|
15, 21
|
Температура
°C
(TIRC)
|
0-100
|
±1
2
|
90
|
+2
|
0-100
|
0,5
|
0,5
|
0,5
|
Автоматический
уравновешенный мост типа КСМ4-И
|
|
17
|
Объем
л (FQI)
|
0-20
|
0,5 1
|
-
|
-
|
0-50
|
0,25
|
0,5
|
0,5
|
|
18,19
|
Температура
°C
(TIRC)
|
0-100
|
±1
2
|
75
|
+2
|
0-100
|
0,5
|
0,5
|
0,5
|
Автоматический
уравновешенный мост типа КСМ4-И
|
|
20
|
Температура
°C
(TIRC)
|
0-80
|
±1
2
|
70 20 4
|
+2
|
0-100
|
0,5
|
0,5
|
0,5
|
Автоматический
уравновешенный мост типа КСМ4-И
|
|
23-48
|
Давление
МПа (PI)
|
0
- 0,9
|
±0,02
0,04
|
-
|
-
|
0
- 1,0
|
0,01
|
1
|
1
|
Манометр
показывающий общего назначения типа ОБМ1-160
|
.2 Перечень важнейших контрольных точек
Таблица 5.2
|
Наименование
стадий, места измерения параметров или отбора проб
|
Наименование
объекта контроля
|
Наименование
контролируемого параметра, единицы измерений
|
Регламентированный
норматив (значение параметра)
|
Методы
и средства контроля, периодичность
|
Кто
производит контроль, и в каком документе регистрируют результаты
|
|
1
|
2
|
3
|
4
|
5
|
6
|
|
ТП-1.
ПОЛУЧЕНИЕ ДИМЕТИЛАМИНОЭТИЛБЕНЗИЛАТА (ДМАЭБ)
|
|
ТП-1.1.
Очистка бензацина и фильтрация от угля. Условия растворения бензацина ГХ,
выдержка (Р-1) Кт
|
Реакционная
масса
|
Температура,
°С,
не
менее
|
35
|
Термометр
показывающий Rueger, каждую загрузку
|
аппаратчик,
сменный инженер-технолог в маршрутной карте
|
|
|
Время,
ч
|
0,5
|
Реле
времени, каждую загрузку
|
аппаратчик,
сменный инженер-технолог в маршрутной карте
|
|
ТП-1.1.
Очистка бензацина и фильтрация от угля. Охлаждение (Р-1) Кт
|
Реакционная
масса
|
Температура,
°С,
не
более
|
17
|
Термометр
показывающий Rueger, каждую загрузку
|
аппаратчик,
сменный инженер-технолог в маршрутной карте
|
|
ТП-1.1.
Очистка бензацина и фильтрация от угля. Условия очистки активированным углем
(Р-1) Кт
|
Реакционная
масса
|
Время,
ч
|
0,5
|
Реле
времени, каждую загрузку
|
аппаратчик,
сменный инженер-технолог в маршрутной карте
|
|
ТП-1.2.
Нейтрализация бензацина. Условия приготовления раствора гидроксида натрия
(Р-8) Кт
|
Раствор
гидроксида натрия
|
Температура,
°С,
не
более
|
25
|
Термометр
показывающий Rueger, каждую загрузку
|
аппаратчик,
сменный инженер-технолог в маршрутной карте
|
|
ТП-1.2.
Нейтрализация бензацина. Условия дозирования раствора гидроксида натрия (Р-7)
Кт
|
Реакционная
масса
|
Температура,
°С,
не
более
|
25
|
Термометр
показывающий Rueger, каждую загрузку
|
аппаратчик,
сменный инженер-технолог в маршрутной карте
|
|
ТП-1.2.
Нейтрализация бензацина. Конец нейтрализации (Р-7) Кт
|
Реакционная
масса
|
Реакция
среды, рН
|
9-10
|
Универсальный
индикатор, каждую загрузку
|
лаборант
в лабораторном журнале, аппаратчик в техническом журнале
|
|
ТП-1.3.
Кристаллизация. Условия кристаллизации (Р-7) Кт
|
Реакционная
масса
|
Температура,
°С,
не
более
|
25
|
Термометр
показывающий Rueger, каждую загрузку
|
аппаратчик,
сменный инженер-технолог в маршрутной карте
|
|
|
Время,
ч
|
0,5
|
Реле
времени, каждую загрузку
|
аппаратчик,
сменный инженер-технолог в маршрутной карте
|
|
ТП-1.5.
Сушка ДМАЭБ. Условия сушки ДМАЭБ (Сш-14) Кт, Кх
|
Воздух
в сушилке
|
Температура,
°С, не более
|
50
|
Термометр
показывающий Rueger, каждую загрузку
|
аппаратчик,
сменный инженер-технолог в маршрутной карте
|
|
|
Время,
ч
|
3
|
Реле
времени, каждую загрузку
|
аппаратчик,
сменный инженер-технолог в маршрутной карте
|
|
ТП-1.5.
Сушка ДМАЭБ. Конец сушки ДМАЭБ (Сш-14) Кх
|
ДМАЭБ
|
Потеря
в массе при высушивании, %, не более
|
0,5
|
Физическо-химический
метод по ГФ XI, т. I, с. 176,
каждую загрузку
|
лаборант
в лабораторном журнале, аппаратчик в техническом журнале
|
|
ТП-2.
ПОЛУЧЕНИЕ метацина технического
|
|
ТП-2.1.
Йодометилирование ДМАЭБ. Условия дозирования ДМАЭБ (Р-16) Кт
|
Реакционная
масса
|
Температура,
°С,
не
более
|
25
|
Термометр
показывающий Rueger, каждую загрузку
|
аппаратчик,
сменный инженер-технолог в маршрутной карте
|
|
ТП-2.1.
Йодометилирование ДМАЭБ. Йодометилирование (Р-16) Кт
|
Реакционная
масса
|
Реакция
среды, рН
|
6-7
|
Универсальный
индикатор, каждую загрузку
|
лаборант
в лабораторном журнале, аппаратчик в техническом журнале
|
|
|
Температура,
°С,
не
более
|
25
|
Термометр
показывающий Rueger, каждую загрузку
|
аппаратчик,
сменный инженер-технолог в маршрутной карте
|
|
|
Время,
ч
|
3
|
Реле
времени, каждую загрузку
|
аппаратчик,
сменный инженер-технолог в маршрутной карте
|
|
ТП-2.1.
Йодометилирование ДМАЭБ. Кристаллизация метацина (Р-16) Кт
|
Реакционная
масса
|
Температура,
°С,
не
более
|
0
|
Термометр
показывающий Rueger, каждую загрузку
|
аппаратчик,
сменный инженер-технолог в маршрутной карте
|
|
ТП-2.3.
Сушка метацина технического. Условия сушки метацина (Ф-21) Кт, Кх
|
Воздух
в сушилке
|
Температура,
°С, не более
|
90
|
Термометр
показывающий Rueger, каждую загрузку
|
аппаратчик,
сменный инженер-технолог в маршрутной карте
|
|
|
Время,
ч
|
3
|
Реле
времени, каждую загрузку
|
аппаратчик,
сменный инженер-технолог в маршрутной карте
|
|
ТП-2.3.
Сушка метацина технического. Конец сушки (Ф-21) Кх
|
Метацин
технический
|
Потеря
в массе при высушивании, %, не более
|
0,5
|
Физическо-химический
метод по ГФ XI, т. I, с. 176,
каждую загрузку
|
лаборант
в лабораторном журнале, аппаратчик в техническом журнале
|
|
|
Температура
плавления, °С, не менее не более
|
193 195
|
Физическо-химический
метод по ГФ ХI, вып.1, с.16, каждую загрузку
|
лаборант
в лабораторном журнале, аппаратчик в техническом журнале
|
|
ТП-3.
ПОЛУЧЕНИЕ метацина фармакопейного
|
|
ТП-3.1.
Растворение. Условия раствора метацина технического (Р-29) Кт
|
Реакционная
масса
|
Температура,
°С,
не
менее
|
70
|
Термометр
показывающий Rueger, каждую загрузку
|
аппаратчик,
сменный инженер-технолог в маршрутной карте
|
|
ТП-3.2.
Очистка и фильтрация. Условия очистки активированным углем (Р-29) Кт
|
Реакционная
масса
|
Температура,
°С,
не
менее
|
70
|
Термометр
показывающий Rueger, каждую загрузку
|
аппаратчик,
сменный инженер-технолог в маршрутной карте
|
|
|
Время,
мин
|
15
|
Реле
времени, каждую загрузку
|
аппаратчик,
сменный инженер-технолог в маршрутной карте
|
|
ТП-3.3.
Перекристаллизация. Охлаждение водой (Р-32) Кт
|
Реакционная
масса
|
Температура,
°С,
не
более
|
20
|
Термометр
показывающий Rueger, каждую загрузку
|
аппаратчик,
сменный инженер-технолог в маршрутной карте
|
|
ТП-3.3.
Перекристаллизация. Охлаждение рассолом (Р-32) Кт
|
Реакционная
масса
|
Температура,
°С,
не
более
|
4
|
Термометр
показывающий Rueger, каждую загрузку
|
аппаратчик,
сменный инженер-технолог в маршрутной карте
|
|
|
Время,
ч
|
0,5
|
Реле
времени, каждую загрузку
|
аппаратчик,
сменный инженер-технолог в маршрутной карте
|
|
ТП-3.5.
Сушка метацина фармакопейного. Условия сушки метацина (Ф-33) Кт, Кх
|
Воздух
в сушилке
|
Температура,
°С, не более
|
90
|
Термометр
показывающий Rueger, каждую загрузку
|
аппаратчик,
сменный инженер-технолог в маршрутной карте
|
|
|
Время,
ч
|
3
|
Реле
времени, каждую загрузку
|
аппаратчик,
сменный инженер-технолог в маршрутной карте
|
|
ТП-3.5.
Сушка метацина фармакопейного. Конец сушки (Ф-33) Кх
|
Метацин
фармакопейный
|
Потеря
в массе при высушивании, %, не более
|
0,5
|
Физическо-химический
метод по ГФ XI, т. I, с. 176,
каждую загрузку
|
лаборант
в лабораторном журнале, аппаратчик в техническом журнале
|
|
ТП-3.5.
Сушка метацина фармакопейного. Качество конечного продукта - метацина
фармакопейного (К-38) Кх
|
Метацин
фармакопейный
|
Внешний
вид
|
Белый
или белый со слегка желтоватым оттенком кристаллический порошок.
|
Визуально,
каждую загрузку
|
лаборант
в лабораторном журнале, аппаратчик в техническом журнале
|
|
|
Температура
плавления, °С, не менее не более
|
193 196
|
Физическо-химический
метод по ГФ Х1, вып.1, с.16, каждую загрузку
|
лаборант
в лабораторном журнале, аппаратчик в техническом журнале
|
|
|
Массовая
доля основного вещества, %, не менее
|
99,0
|
Физическо-химический
метод по ГФ XI, т. 2, с.
25, каждую загрузку
|
лаборант
в лабораторном журнале, аппаратчик в техническом журнале
|
|
|
Массовая
доля сульфатной золы и тяжелых металлов, %, не более
|
0,1
|
Физическо-химический
метод по ГФ XI, т. 1, с.
165, каждую загрузку
|
лаборант
в лабораторном журнале, аппаратчик в техническом журнале
|
|
|
|
|
|
|
|
. Безопасность технологического процесса
.1 Токсичные свойства сырья, вспомогательных
веществ, полупродуктов, готового продукта и отходов производства
Таблица 6.1
|
Наименование
вещества
|
Агрегатное
состояние
|
ПДК
(ОБУВ) мг/м3
|
Класс
опасности
|
Характер
действия на организм человека
|
|
1
|
2
|
3
|
4
|
5
|
|
А.
Сырье
|
|
Этиловый
спирт
|
пары
|
2000/1000
|
4
|
Общетоксическое
действие. Обладает эффектом кумуляции.
|
|
Ацетон
|
пары
|
800/200
|
2
|
Общетоксическое
действие. Обладает эффектом кумуляции.
|
|
Йодистый
метил
|
пары
|
1
|
2
|
Общетоксическое
действие, сильный яд.
|
|
Натр
едкий
|
аэрозоль
|
0,5
|
3
|
Общетоксическое
действие, прижигающее. Требует специальной защиты глаз.
|
|
Уголь
осветляющий древесный порошкообразный
|
аэрозоль
|
4
|
3
|
Фиброгенное,
канцерогенное.
|
|
Бензацин
|
аэрозоль
|
1,1
|
3
|
Раздражающее
действие.
|
|
Б.
Полупродукты
|
|
Диметиламиноэтилбензилат
(ДМАЭБ)
|
аэрозоль
|
1,1
|
3
|
Раздражающее
действие.
|
|
В.
Готовая продукция
|
|
Метацин
|
аэрозоль
|
2
|
3
|
Раздражающее
действие.
|
|
Г.
Отходы
|
|
Маточный
раствор после фильтрации технического метацина на ТП-2
|
пары
|
800/200
(принимаем по ацетону)
|
2
|
Общетоксическое
действие. Обладает эффектом кумуляции.
|
|
Промывной
этанол с ТП-2 и ТП-3
|
пары
|
2000/1000
|
4
|
Общетоксическое
действие. Обладает эффектом кумуляции.
|
|
Конденсат
этилового спирта, полученный при сушке на ТП-2 и ТП-3
|
пары
|
2000/1000
|
4
|
Общетоксическое
действие. Обладает эффектом кумуляции.
|
|
Маточный
раствор после фильтрации фармакопейного метацина на ТП-3
|
пары
|
2000/1000
(принимаем по этанолу)
|
4
|
Общетоксическое
действие. Обладает эффектом кумуляции.
|
.2 Пожароопасные свойства веществ. Газы и
жидкости
Таблица 6.2
|
№
п/п
|
Наименование
вещества
|
Агрегатное
состояние
|
Плотность,
кг/м3
|
Растворимость
в воде, % масс.
|
Удельная
теплота сгорания, кДж/кг
|
Температура,
°С
|
Удельное
объемное электрическое сопротивление, Ом•м
|
|
|
|
|
|
|
кипения
|
самовоспламенения
|
воспламенения
|
вспышки
|
|
|
1
|
2
|
3
|
4
|
5
|
6
|
7
|
8
|
9
|
10
|
11
|
|
Сырье
|
|
1.
|
Этиловый
спирт
|
Жидкость
|
1,60
|
Растворим
неограниченно
|
-30562,2
|
78,5
|
400
|
18
|
13
|
7,4·1011
|
|
2.
|
Ацетон
|
Жидкость
|
2,33
|
Растворим
|
-31359,8
|
56,5
|
538
|
-18
|
8,3·104
|
|
3.
|
Йодистый
метил
|
Жидкость
|
4,90
|
Растворим
|
5739,04
|
42,4
|
325
|
|
-28
|
|
|
Отходы
|
|
4.
|
Маточный
раствор с ТП-2
|
Жидкость
|
2,33
|
Растворим
|
-31359,8
|
56,5
|
538
|
-5
|
-18
|
|
|
5.
|
Промывной
этанол
|
Жидкость
|
1,60
|
Растворим
неограниченно
|
-30562,2
|
78,5
|
400
|
18
|
13
|
7,4·1011
|
|
6.
|
Конденсат
этилового спирта
|
Жидкость
|
1,60
|
Растворим
неограниченно
|
-30562,2
|
78,5
|
400
|
18
|
13
|
7,4·1011
|
|
7.
|
Маточный
раствор с ТП-3
|
Жидкость
|
1,60
|
Растворим
неограниченно
|
-30562,2
|
78,5
|
400
|
18
|
13
|
7,4·1011
|
Продолжение таблицы 6.2
|
№
п/п
|
Минимальная
энергия зажигания, мДж
|
Пределы
распространения пламени
|
Максимальное
давление взрыва, кПа
|
Скорость
нарастания давления взрыва, МПа/с
|
Минимальное
взрывоопасное содержание кислорода, % об.
|
Примечание
|
|
|
Концентрационные,
% об.
|
Температурные,
ºС
|
|
|
|
|
|
|
Нижний
|
Верхний
|
Нижний
|
Верхний
|
|
|
|
|
|
1
|
12
|
13
|
14
|
15
|
16
|
17
|
18
|
19
|
20
|
|
Сырье
|
|
1.
|
0,246
|
3,6
|
17,7
|
11
|
41
|
682
|
15,8
|
11,1
|
ЛВЖ
|
|
2.
|
0,41
|
2,7
|
13
|
-20
|
6
|
572
|
13,8
|
11,9
|
ЛВЖ
|
|
3.
|
|
|
|
|
|
|
|
2,2
|
ЛВЖ
|
|
Отходы
|
|
4.
|
0,41
|
2,7
|
13
|
-20
|
6
|
572
|
13,8
|
11,9
|
ЛВЖ.
Принято по ацетону
|
|
5.
|
0,246
|
3,6
|
17,7
|
11
|
41
|
682
|
15,8
|
11,1
|
ЛВЖ
|
|
6.
|
0,246
|
3,6
|
17,7
|
11
|
41
|
682
|
15,8
|
11,1
|
ЛВЖ
|
|
7.
|
0,246
|
3,6
|
17,7
|
11
|
41
|
682
|
15,8
|
11,1
|
ЛВЖ.
Принято по этиловому спирту
|
|
|
|
|
|
|
|
|
|
|
|
|
|
|
|
|
|
6.3 Пожароопасные свойства веществ. Твердые
продукты
Таблица 6.3
|
№
п/п
|
Наименование
вещества
|
Плотность.
кг/м3
|
Растворимость
в воде
|
Удельная
теплота сгорания, кДж/кг
|
Температура,
°С
|
|
|
|
|
|
плавления
|
самовоспламенения
|
воспламенения
|
тления
|
|
1
|
2
|
3
|
4
|
5
|
6
|
7
|
8
|
9
|
|
Сырье
|
|
1.
|
Уголь
осветляющий древесный порошкообразный
|
1800,0-2000,0
|
Не
растворим
|
-33890
|
|
340
|
|
|
|
2.
|
Бензацин
|
1000,0
|
Умеренно
растворим
|
28317
|
182
|
|
|
|
|
Полупродукты
|
|
3.
|
Диметиламино-этилбензилат
(ДМАЭБ)
|
1000,0
|
Трудно
растворим
|
31766
|
98
|
|
|
|
|
Готовый
продукт
|
|
4.
|
Метацин
|
1000,0
|
Умеренно
растворим
|
23031
|
194
|
|
|
|
Продолжение таблицы 6.3
|
№
п/п
|
Удельное
объемное электрическое сопротивление, Ом*м
|
Минимальная
энергия зажигания, мДж
|
Нижний
концентрационный предел распространения пламени, г/м3
|
Максимальное
давление взрыва, кПа
|
Скорость
нарастания давления взрыва, МПа/с
|
Минимальное
взрывоопасное содержание кислорода, % об.
|
Примечание
|
|
1
|
10
|
11
|
12
|
13
|
14
|
15
|
16
|
|
Сырье
|
|
1.
|
0,11·102
|
|
100
|
|
|
14
|
Склонен
к тепловому и химическому самовозгоранию
|
|
2.
|
|
|
28,25
|
1813,96
|
|
8,28
|
|
|
Полупродукты
|
|
3.
|
|
|
25,18
|
1781,53
|
|
8,28
|
|
|
Готовый
продукт
|
|
4.
|
|
|
34,74
|
1884,21
|
|
8,27
|
|
Расчет удельной теплоты сгорания бензацина
С18H22ClNO3
(M = 335,82 г/моль)
ΔHсг
= (23,87+ 2·218,06·β)
·103 /М,
кДж/кг
где: β - стехиометрический
коэффициент кислорода в реакции сгорания;
М - молекулярная масса, г/моль;
β = nс+(nн
- nhal )/4 - no/2 + ns +2,5·np,
где: nc,
nн, nhal,
n , np
- число атомов углерода, водорода, галогена, кислорода, серы, фосфора в
условной формуле вещества.
β = 18 + 21/4
- 3/2 = 21,75
ΔHсг = (23,87+
2·218,06·21,75) ·103 /335,82 = 28317 кДж/кг
Расчет величины нижнего концентрационного
предела распространения пламени для бензацина
Сн=8·105/ ΔHсг,
г/м3
Сн=8·105/ 28317 = 28,25 г/м3
Расчет минимального взрывоопасного содержания
кислорода в пылевоздушной смеси бензацина
Со2,ф = 100/[1 + (ΔHсг
- 55,8 ·nС - 21,8 ·nо
- 8,8 ·nN )/(35· β)],
% (об.)
Со2,ф = 100/[1 + (9509,4- 55,8 ·18 - 21,8 ·3 -
8,8 ·1 )/(35· 21,75)] = 8,28 % об.
Расчет максимального давления взрыва для
бензацина
Рmax
= 0,34·С1·С7 - 101,3, кПа
где: С1…С7 - эмпирические коэффициенты,
определяемые по формулам:
С1=(1+nO+nN+nH/2)/9,6
= 1,67
С2=nС
+ nN/2 + nH/2 + 3,8· β = 112,15
С3=53·nС
+ 14·nN + 23·nH + 110· β = 3866,50
С4=(0,83·nС
+ 0,24·nN + 0,33·nH + 1,8/ β) ·105
= 1,00
С5=8,5· (7,6·nС
+ 19,2·nH - 4,3·nО
- 4,3·nN )/ β +255 = 466,82
С6=8,5· ΔHсг/
β = 3716,32
С7= 2000+24,4· С2· (С6 - С5)/ (С1· С3) - С4/С3 =
3379,87
Рmax
= 0,34·1,67·3379,87- 101,3 = 1813,96 кПа
.4 Категорирование технологического оборудования
по взрывоопасности
Таблица 6.4
|
Наименование
технологического блока, аппарата
|
Причина
взрывоопасной ситуации
|
Категория
взрыво-опасности блока
|
Контролируемый
параметр, допустимый предел
|
Рекомендуемые
средства противоаварийной защиты взрывоопасного оборудования
|
|
1
|
2
|
3
|
4
|
5
|
|
ТП-2.
Получение метацина технического.
|
|
|
|
|
|
Йодометилирование
ДМАЭБ. Сборник ацетона Св-16, Мерник ацетона М-17, Реактор йодометилирования
Р-15, Фильтр-сушилка Ф-21, Сборник маточного раствора Св-22, Сборник
йодистого метила Св-18, Мерник йодистого метила М-20
|
Образование
взрывоопасной смеси ацетона и йодистого метила с воздухом. Химическая
реакция. Выброс реакционной массы при нарушении скорости слива йодистого
метила и нарушении температурного режима.
|
III
|
Температура
слива йодистого метила и температура выдержки не выше 25 ˚C МВСК, %:
Ацетон: 11,9 Йодистый метил: 2,2
|
1.
Запорные устройства со временем срабатывания арматуры не выше 300 с для
отключения аварийного аппарата, огнепреградители на воздушках, гидрозатворы
на материальных трубопроводах. 2. Использование инертного газа (сжатого
азота), вакуума. 3. Наличие предохранительных устройств (клапанов, мембран).
4. Емкость, рассчитанная на аварийный сброс жидкой фазы из аппарата. 5.
Наличие поддона под технологическим аппаратом (сборники) с ЛВЖ. 6.
Использование местной встроенной вентиляции. 7. Защита от статического
электричества. 8. Наличие взрывозащищенного и пылевлагонепроницаемого
электрооборудования.
|
|
Фильтрация
и промывка метацина технического. Сборник этанола Св-23, Мерник этанола М-24,
Фильтр-сушилка Ф-21, Сборник промывного этанола Св-25 Сушка метацина
технического. Сборник конденсата этанола Св-27, Теплообменник Т-26
|
Не
герметичность оборудования. Образование взрывоопасной смеси этанола с
воздухом
|
III
|
МВСК,
%: Спирт этиловый: 11,1
|
1.
Запорные устройства со временем срабатывания арматуры не выше 300 с для
отключения аварийного аппарата, огнепреградители на воздушках, гидрозатворы
на материальных трубопроводах. 2. Использование инертного газа (сжатого
азота), вакуума. 3. Наличие предохранительных устройств (клапанов, мембран).
4. Емкость, рассчитанная на аварийный сброс жидкой фазы из аппарата. 5.
Наличие поддона под технологическим аппаратом (сборники) с ЛВЖ. 6.
Использование местной встроенной вентиляции. 7. Защита от статического
электричества. 8. Наличие взрывозащищенного и пылевлагонепроницаемого
электрооборудования.
|
|
ТП-3.
Получение метацина фармакопейного. Растворение метацина. Реактор растворения
Р-29, Теплообменник Т-30 Очистка и фильтрация от угля. Реактор очистки Р-32,
Друк-фильтр Ф-31, Сборник маточного раствора Св-34, Сборник промывного
этанола Св-35 Сушка метацина фармакопейного. Фильтр-сушилка Ф-33, Сборник
конденсата этанола Св-37, Теплообменник Т-36
|
Не
герметичность оборудования. Образование взрывоопасной смеси этанола с
воздухом
|
III
|
МВСК,
%: Спирт этиловый: 11,1
|
1.
|
|
|
|
|
1.
|
Технологическое оборудование - реакторы,
сборники, мерники, фильтры, фильтры-сушилка, теплообменники - относится к III
категории взрывоопасности с величиной относительного потенциала менее 10.
.5 Защита от статического электричества
Таблица 6.5
|
Наименование
операций, оборудования, в которых может накапливаться статическое
электричество
|
Вещества-диэлектрики
|
Удельное
объемное электрическое сопротивление, Ом·м
|
Класс
по электростатической опасности
|
Проектные
меры для защиты от статического электричества
|
|
1
|
2
|
3
|
4
|
5
|
|
Фильтрация
и высушивание на фильтрах-сушилках сушилках: в Ф-21, Ф-31, Ф-33
|
Этанол
|
7,4·1011
|
Э3
|
1.
Ограничение по скорости движения жидкости (5 м/с при ρv=105-1010
и 1 м/с при ρv>1010 (
при dтр=200
мм)). 2. Слив жидкости- диэлектрика под слой или по стенке аппарата. 3.
Заземление металлических и покрытых специальными токопроводящими материалами
неметаллических поверхностей технологических аппаратов и коммуникаций,
вентиляционных воздуховодов, систем пылеулавливания. 4. Ограничение
сопротивления заземления максимальной величиной 100 Ом.
|
|
Транспортировка
по трубопроводу: из Св-23 в М-24; из М-24 в Р-15, Р-29, Ф-33; из Ф-21 в Т-26;
из Т-26 в Св-27; из Ф-21 в Св-25; из Р-29 в Ф-31, Т-30; из Ф-31 в Р-32; из
Р-32 в Ф-33; из Ф-33 в Св-34, Св-35, Т-36; из Т-36 в Св-37. из Св-16 в М-17;
из М-17 в Р-15; из Р-15 в Ф-21; из Ф-21 в Св-22.
|
Этанол
|
7,4·1011
|
Э3
|
|
|
Ацетон
|
8,3·104
|
Э1
|
|
|
Перемешивание:
в Р-15, Р-29, Р-32, Ф-21, Ф-23
|
Этанол
|
7,4·1011
|
Э3
|
|
|
Ацетон
|
8,3·104
|
Э1
|
|
.6 Категории производственных помещений по
взрывопожарной и пожарной опасности
Таблица 6.6
|
Наименование
помещений, технологических стадий
|
Категория
помещения
|
Наименование
веществ определяющих категорию
|
Расчетный
параметр (избыточное давление, кПа, удельная пожарная нагрузка, МДж/м2 )
|
Средства
пожаротушения для технологического оборудования, электрооборудования и
помещения
|
|
Помещение
1. ТП-1.Получение ДМАЭБ ТП-2.Получение метацина технического Помещение 2.
ТП-3. Получение метацина фармакопейного
|
А
А
|
йодистый
метил этанол
|
ΔР > 5
КПа ΔР > 5
КПа
|
К
аппаратам подведен азот. Для электрооборудования углекислотные огнетушители.
Для помещений - распылённая вода, песок, огнетушители ОУ2-ОУ10, воздушно,
механическая пена - ПО-1Д, ПО-6К,ПО-ЗАИ.
|
.7 Классификация помещений по ПУЭ для подбора
электрооборудования
Таблица 6.7
|
Наименование
производственного помещения
|
Характеристика
пожаровзрывоопасности
|
Характеристика
электроопасности
|
|
Класс
зоны в помещении
|
Наименование
веществ, определяющих класс
|
Обоснова-
ние класса зоны
|
Категория
и группа взрывоопасных смесей
|
Условия
окружающей среды
|
Класс
электроопасности
|
|
1
|
2
|
3
|
4
|
5
|
6
|
7
|
|
Помещение
1
|
В-Iа
|
йодистый
метил
|
Пары
ЛВЖ образуют взрывоопасную смесь при аварии
|
Повышенная
температура, токопроводящие основания, химически активная среда.
|
Особо
опасные
|
|
|
этанол
|
|
IIА-Т2
|
|
|
|
|
ацетон
|
|
IIА-Т1
|
|
|
|
Помещение
2
|
В-Iа
|
этанол
|
Пары
ЛВЖ образуют взрывоопасную смесь при аварии
|
IIА-Т2
|
Повышенная
температура, токопроводящие основания, химически активная среда.
|
Особо
опасные
|
Характеристика установленного
электрооборудования
В производственных помещениях установлено
взрывозащищенное электрооборудование: двигатели, светильники - маркировки 2ЕхdIIAT2,
приборы - 1ExdiIIAT2.
Кожухи электрооборудования, изоляция токоведущих
частей имеют защиту от коррозии.
ЕхdIIAT2
- 2 - уровень повышенной надежности, Ех- знак взрывозащищенности, d-
взрывонепроницаемое исполнение, IIA
- подгруппа, зазор во фланцах оболочки, T2
- температурный класс.
ExdiIIAT2
- 1 - взрывобезопасный уровень, i
- искробезопасное исполнение.
.8 Безопасность технологического процесса и
оборудования
Таблица 6.8
|
Наименование
стадии, операции, аппарата
|
Характер
опасности
|
Предельное
значение параметра
|
Технологические,
организационные мероприятия, обеспечивающие безопасность
|
|
1
|
2
|
3
|
4
|
|
ТП-1.
Стадия получения ДМАЭБ. Р-1, Р-7,Р-8, Ф-5, Ф-11, Сш-13 ТП-2. Стадия метацина
технического Р-15, Ф-21 ТП-3. Стадия получения метацина фармакопейного Р-29,
Р-32, Ф-31, Ф-33
|
Химическая
травма вследствие загазованности или запыленности воздуха рабочей зоны
помещения
|
ПДК
этилового спирта = 1000 мг/м3 ПДК ацетона = 200 мг/м3 ПДК йодистого метила =
1 мг/м3
|
Герметичность
оборудования. Минимизация ручного труда, автоматизация процесса. Запыленность
минимальна за счет использования таких средств транспортировки, как гибкий
шланг, трубопроводы, насосы. Вытяжные зонты над местами отбора проб над
аппаратами. Общеобменная и вытяжная вентиляция. Использование
антикоррозионных материалов и покрытий, наличие защитных кожухов на фланцах и
уровнемерах, СИЗ органов дыхания, рук, глаз, наличие аварийного душа и
раковины
|
|
Химический
ожог при работе с агрессивными веществами
|
ПДК
гидроксида натрия = 0,5 мг/м3
|
Транспортировка
гибким шлангом. Соблюдение техники безопасности при работе с гидроксидом
натрия. При контакте слизистых поверхностей с едкой щелочью необходимо
промыть пораженный участок струей воды, а при попадании на кожу слабым
раствором уксусной кислоты. При работе с едким натрием рекомендуется
следующие защитные средства: химические брызгозащитные очки - для защиты
глаз, резиновые перчатки или перчатки с прорезиненной поверхностью - для защиты
рук, для защиты тела - химически-стойкая одежда пропитанная винилом или
прорезиненные костюмы.
|
|
Электрическая
травма
|
Напряжение
прикосновения на поверхности изоляции не более 2В или ток утечки не более 0,3
мА, R
заземления не более 10 Ом
|
Наличие
изоляции токоведущих частей, размещением их под кожухами, ограждениями или в
недоступном месте, защитное заземление или защитное отключение
|
|
|
Термический
ожог вследствие контакта с сильно разогретыми частями оборудования,
трубопроводами с паром
|
Температура
на поверхности оборудования, трубопроводов не более 45 ºС
|
Применение
цветового оформления трубопроводов (красный - теплый), теплоизоляция
оборудования и трубопроводов.
|
|
|
|
|
|
|
|
|
|