Проект мясокомбината с производительностью 250 т/сутки г. Омск
Введение
Развитие пищевой индустрии, направленное на надежное обеспечение страны
продовольствием, предусматривает увеличение производства и улучшения качества
сельскохозяйственной продукции. При этом особая роль в обеспечении сохранности
продукции отводится холодильной технике, которая, в последнее время развивается
быстрыми темпами.
В настоящее время холодильная техника нашла широкое применение в пищевой
и фармацевтической промышленности, в торговле и машиностроении, при
кондиционировании воздуха и сооружении ледяных искусственных катков, в
строительстве и медицине. И этот перечень далеко не полон. Применение холода
улучшает технологию производства и качество многих продуктов, не говоря уже о
том, что в настоящее время хранение продуктов, как краткосрочное, так и
длительное, без холода практически не мыслится. Широкое внедрение холодильных
установок в торговле улучшает снабжение потребителей высококачественными
продуктами питания, способствует снижению издержек обращения и повышает
культуру торговли.
На современных мясокомбинатах холодильной обработке подвергается все
вырабатываемое мясо и мясопродукты, такие же задачи ставят перед собой
холодильные предприятия и других отраслей пищевой промышленности. Поскольку
холодильная обработка является, до известного предела, довольно трудоемким
процессом то она требует комплексной механизации работ и автоматизации
производственных процессов. Выполнение данной задачи, в конечном итоге,
позволит перейти к полностью автоматизированным холодильным установкам и
комплексно - механизированным холодильникам.
Развитие холодильной промышленности во всем мире неразрывно связано с
развитием всех отраслей науки и техники. В последние годы разрабатываются и
внедряются новые изоляционные материалы, строительные конструкции, приборы автоматики.
Совершенствуются схемы холодильных установок, обеспечивающие стабильные
температурные режимы и облегчающие обслуживание установок и их автоматизацию.
Все более широкое применение в холодильной промышленности находят
вычислительная техника и автоматические системы управления. Внедрение такой
техники позволяет поднять уровень эксплуатации холодильных установок на новую
ступень, соответствующую современному развитию техники.
Холодильная установка представляет собой совокупность машин, аппаратов,
приборов и сооружений, предназначенных для производства и применения
искусственного холода. Исходя из этого определения холодильная установка помимо
основных элементов, входящих в состав холодильной машины и необходимых для
осуществления обратного термодинамического цикла, включает в себя ещё аппараты,
приборы, трубопроводы и сооружения, необходимые для реализации технологических
процессов при низких температурах.
Холодильные установки находят всё более широкое применение во многих
отраслях промышленности, а развитие некоторых отраслей нельзя себе представить
без использования искусственного охлаждения.
В пищевой промышленности искусственное охлаждение обеспечивает длительное
сохранение высокого качества скоропортящихся продуктов; и именно из-за
недостаточного ещё использования холода в мире теряется до 40% произведённых
пищевых продуктов.
Основным назначением холодильного предприятия в пищевой промышленности
является создание условий, обеспечивающих сохранность и высокое качество
скоропортящейся продукции животного и растительного происхождения. Эта задача
может быть успешно решена созданием непрерывной холодильной цепи, т.е.
комплекса технических средств, обеспечивающих непрерывное воздействие низки
температур на скоропортящиеся продукты начиная с момента их производства (или
заготовки) до их потребления.
Холодильник - это промышленное предприятие, предназначенное для
охлаждения, замораживания и хранения скоропортящихся продуктов. Холодильники
имеют характерные особенности. В них обрабатываются и хранятся продукты,
требующие для своего сохранения поддержания заданных температур ниже
температуры окружающей среды и определённой относительной влажности, а в
некоторых случаях - заданной подвижности воздуха и определённого воздухообмена
или даже определённого состава газовой среды (например, при хранении фруктов в
среде с повышенным содержанием диоксида углерода или другого газа).
Теплота и влага наружного воздуха стремятся проникнуть в холодильник, что
требует создания специальных ограждений для уменьшения проникновения теплоты и
влаги внутрь помещений и разработки методов устранения.
Большой объём перемещаемых грузов и необходимость быстрой их разгрузки
требует широкого применения транспортных средств.
К холодильникам предъявляются высокие санитарные требования.
Распределительные холодильники предназначены для равномерного обеспечения
городов и промышленных центров продуктами питания, производство которых носит
сезонный характер, в течении всего года. Распределительный холодильник
характеризуется относительно большой вместимостью помещений для хранения
продуктов. В средних и крупных промышленных центрах распределительные
холодильники часто имеют производственные цехи: производства мороженного,
водного и сухого льда, фасовки масла и др. Такие предприятия называют хладокомбинатами.
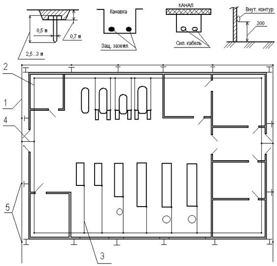
1. Технико-экономическое обоснование
В данном проекте для достижения оптимальных экономических и экологических
параметров холодильника необходимо принять ряд технических решений в создании
холодильной установки.
Так как ёмкость не большая, то принято одноэтажное здание холодильника.
Для лучшего распределения строительных квадратов по камерам выбрана сетка колон
6 на 12 метров.
Проектом предусмотрена аммиачная, насосно-циркуляционная схема с
непосредственным охлаждением. Такое техническое решение наиболее выгодно.
Система с непосредственным охлаждением по оборудованию проще, в ней отсутствует
испаритель для охлаждения хладоносителя и насосы для его циркуляции, вследствие
чего требуется меньшие первоначальные экономические затраты по сравнению с системой
с промежуточным хладоносителем.
Схеме с непосредственным охлаждением соответствуют и меньшие затраты
электроэнергии так как:
Во первых, температура кипения выше, так как значительно меньше перепад
температур между кипящим аммиаком и воздухом в камере потому, что отсутствует
перепад температур между промежуточным хладоносителем и хладагентом, обычно
находящийся в пределах от четырех до шести градусов.
Во вторых при охлаждении хладоносителем появляется дополнительный расход
электроэнергии, обусловленный не только работой привода насосов, но и
дополнительной нагрузкой на компрессора, возникающей в результате превращения в
теплоту работы насосов.
Рабочим телом в холодильной установке служит аммиак имеющий цену в
пределах от 9 до 11 рублей за килограмм, аммиак намного дешевле фреонов
стоимость которых колеблется от 27 до 50 рублей за килограмм. Следовательно
уменьшается затраты на холодильный агент.
Отсутствие в системе хладоносителя так же исключает затраты на
приготовление рассола и потребление соли цена которой составляет от 5 до 8
рублей за килограмм. Кроме того аммиак практически не действует на черные
металлы тем самым повышая долговечность труб, и не требует капитальных затрат
по сравнению с рассольными трубопроводами долговечность которых значительно
меньше. Поэтому преимущество получает система непосредственного охлаждения, так
как более экономичная по капитальным и эксплуатационным затратам, а так же как
более долговечная, чем система охлаждения рассолом.
Выбранная при проектировании насосно-циркуляционная схема имеет
значительные преимущества перед без насосной схемой.
Во первых применение насоса существенно усиливает циркуляцию жидкости,
что улучшает теплоотдачу в приборах, и следовательно создает безопасный режим
работы. Так же насосная схема не требует установки защитных ресиверов, что
естественно снижает капитальные затраты на установку, транспортировку и
обслуживание этого оборудования.
Наиболее эффективным является применение компрессорных агрегатов на базе
современных винтовых компрессоров.
Компрессорные агрегаты последнего поколения имеют современные приборы
автоматики и контроля, что делает их безопасными и простыми в обслуживании, а
так же эффективными в работе.
В камерах термообработки, хранения охлажденного мяса и субпродуктов
использованы воздухоохладители уменьшающие время на термическую обработку
продуктов по сравнению с батарейным охлаждением, что увеличивает грузооборот
мясокомбината.
Срок окупаемости составляет 1,2 года.
2. Расчёт холодильной установки
.1 Климатологическая справка
Погода и климат оказывают существенное влияние на жизнь и хозяйственную
деятельность человека. Сейчас нет ни одной отрасли народного хозяйства, где бы
ни использовались климатические показатели: сельское и коммунальное хозяйство,
транспорт, промышленность и строительство (при закладке всевозможных подземных
и наземных сооружений, при проектировании малых и больших объектов, при
строительстве городов и поселков).
Общая
характеристика. Климат Омска типично континентальный. Зима в Омске холодная,
чаще суровая, продолжительная, с устойчивым снежным покровом. Лето теплое, чаще
жаркое. Переходные периоды короткие, особенно весна. После зимних холодов
быстро наступает летняя жара, и также быстро происходит переход от лета к зиме.
Безморозный период составляет в воздухе 115 дней, на поверхности почвы 100
дней. Характерны резкие колебания температуры, особенно весной и осенью.
Средняя температура самого холодного месяца (января) -19 градусов Цельсия.
Минимальные температуры в отдельные дни могут понижаться до -49 градусов
Цельсия. Средняя температура самого теплого месяца (июля) 18 градусов Цельсия,
максимальные температуры могут достигать 41 градусов Цельсия.
География.
Омская область расположена в пределах южной части Западно-Сибирской равнины. На
западе и севере область граничит с Тюменской областью, на востоке с Томской и
Новосибирской областями, на юге и юго-западе с Республикой Казахстан.
Территория - 139,7 тыс. км 2 - разделена на 32 административных района.
Ветер. В Омске большую часть года, с сентября по апрель, преобладает
ветер юго-западного направления, повторяемость его составляет 25-32% за месяц.
Летом преобладающим является северо-западный ветер (20-23% за месяц), несколько
меньше северный (16-19%) и западный (15%). На направление северо-восток - юго-запад
приходится 10-14%, на остальных направлениях повторяемость ветра составляет
менее 10%. Средняя скорость ветра имеет хорошо выраженный годовой ход.
Наибольшие средние месячные скорости наблюдаются зимой, весной и осенью
(4-5м/с). Самыми ветреными бывают зимние и весенние месяцы, особенно май. Летом
скорости ветра наименьшие в году. Слабые скорости ветра (4м/с и менее)
преобладают в летнее время. Ветер скоростью 15 м/с и более считается сильным
ветром, а более 25 м/с представляет уже особо опасное явление.
Температура воздуха. В течение года температура воздуха испытывает
большие колебания - годовая амплитуда превышает 37 градусов Цельсия.
Температура от месяца к месяцу меняется резко, особенно в переходные периоды.
Апрель - первый месяц после зимы с положительной температурой (1,3
градусов Цельсия). Ежегодно летом бывает жаркая погода, когда максимальная
температура превышает 35 градусов Цельсия. С августа начинается медленное
понижение температуры воздуха. С 25 октября осуществляется переход средней суточной
температуры через 0 градусов Цельсия к отрицательным значениям.
Наибольшее понижение температуры наблюдается от октября к ноябрю - на
10-11 градусов Цельсия. Но осеннее понижение температуры несколько менее
интенсивно, чем ее весеннее повышение. Ноябрь - первый месяц со средней
суточной температурой ниже нуля (-9,3 градусов Цельсия).
Влажность воздуха. В течение года относительная влажность меняется в
широких пределах и находится в обратной зависимости от температуры воздуха.
Наибольших значений (80%) она достигает зимой, наименьших (54%) - летом. Летом,
чаще всего в 13 часов (более чем в 50% случаев), наблюдаются дни с
относительной влажностью воздуха 20-40%.
Влажность менее 10% характерна только для весны (апрель 0,4%) и очень
редко отмечается осенью (0,1%) При средней месячной влажности в 13 часов в мае
39% влажность выше 70% составляет менее чем 10% дней, к осени увеличивается до
20%. Влажность выше 90% с мая по сентябрь не превышает 3% дней каждого месяца.
Географическая широта…………………………………………...55 град
Средняя температура самого жаркого месяца…………………...18,3 0С
Температура абсолютного максимума……………………………40 0С
Среднегодовая температура…………………………………………..0 0С
Среднемесячная относительная влажность самого жаркого месяца52 %
Расчетная температура наружного воздуха……………………...28,3 0С
Расчетная температура воздуха рассчитывается по формуле:
tн = tсред.с.ж.м. + 0,25 · tабс.макс = 18,3 + 0,25 · 40 = 28,3 ºС,
где tсред.с.ж.м. - средняя температура
самого жаркого месяца, ºС;
tабс.макс.
- температура абсолютного максимума, ºС.
2.2 Описание технологического процесса
На холодильнике мясокомбината технологический процесс протекает по
четырем основным направлениям.
Схема обработки продуктов:
1 - Приём сырья из цеха первичной переработки скота; 1¢ - Упаковка субпродуктов; 1¢¢ - Погрузка жиров в деревянные бочки;
2 - Взвешивание; 2¢ - Замораживание субпродуктов; 3 - Сортировка по категориям упитанности и
массе; 3¢ - Погрузка субпродуктов в камеру
хранения; 4 - Загрузка мяса на подвесные пути камер холодильной обработки (с
помощью конвейеров, непрерывно); 4¢ - Хранение субпродуктов tп = -20 оС; 5 - Заморозка (однофазный способ), tз = -35 оС; 5а - Охлаждение
(однофазный способ, быстрый) tохл =
-5 оС; 5¢ - Выпуск субпродуктов; 6 - Выгрузка
из камер замораживания мяса; 6а - Выгрузка из камер первичного охлаждения мяса;
7 - Разделка, упаковка и укладка в поддоны мороженого мяса; 7а - Разделка,
упаковка и укладка в поддоны охлажденного мяса; 8 - Транспортировка мороженого
мяса электропогрузчиками в камеры хранения; 8а - Транспортировка охлажденного
мяса электропогрузчиками в камеры хранения; 9 - Доохлаждение хранение
мороженого мяса tп = -20 оС; 9а -
Хранение охлажденного мяса tп =
-1 оС; 10 - Взвешивание мороженого мяса перед выпуском; 10а - Взвешивание
охлажденного мяса перед выпуском; 11 - Выпуск мороженого мяса; 11а - Выпуск
охлажденного мяса.
Технологический процесс холодильника является основным звеном в
переработке продукции на мясокомбинате. На современных мясокомбинатах
холодильной обработке подвергается всё вырабатываемое мясо и мясопродукты.
Холодильную обработку мяса в полутушах производят в воздухе помещений
камерного или туннельного типа в подвешенном к троллеям подвесных путей
состоянии, по которым они передвигаются конвейерами.
В проекте используются камеры непрерывного действия в связи с тем, что в
них более стабильные температурные режимы, чем в камерах цикличного действия.
Загрузка мяса на подвесные пути камер производиться с помощью конвейеров
- непрерывно, с одновременной подсортировкой полутуш по категориям упитанности
и массе.
Выгрузка мяса из камер холодильной обработки мяса производят с помощью
разгрузочного конвейера или вручную по подвесным путям.
Наиболее полноценным по питательным и вкусовым качествам является охлажденное
мясо. Задачей охлаждения мяса является понижение его температуры до
криоскопической или близкой к ней.
В данном проекте принято однофазное быстрое охлаждение.
Температура мяса понижается от 35 до 4 оС за 16 часов в камере
охлаждения, при режиме камеры -5 оС и циркуляции воздуха 2 м/с. После этого
мясо направляется в цех разделки, где оно разделывается на сортовые отруба,
упаковывается под вакуумом в мешки из полимерной пленки. Упакованные отруба
затаривают в пластмассовые ящики.
Внутренние размеры пластмассового ящика 570´380´285 мм (высота), наружные 605´410´310 мм.
В ящики упаковывают отруба общей массой 30 кг.
Ящики с упакованными отрубами укладывают в стоечные поддоны по 20 штук на
поддон массой 600 кг. Размеры поддона 1240´940´1760 мм. Поддоны с ящиками при помощи электропогрузчиков укладываются в 3
яруса в камеру хранения с температурой воздуха -1°С, относительной влажностью 90 % и умеренной его
скоростью (0,2 м/с).
Мясо замораживается в парном состоянии - однофазным способом, который
устраняет возможность больших изменений в свойствах белков. При оттаивании
такого мяса наблюдаются меньшие потери сока за счет того, что белки легко
регидратировались жидкостью. Потери мясного сока меньше в среднем на 20 %, а
потери белков - на 15 - 20 % по сравнению с мясом двухфазного замораживания.
Загрузку парных полутуш с температурой 35°С в морозильную камеру с температурой -35°С и скоростью движения воздуха 3 м/с
производят непрерывно - потоком по мере их поступления с цеха первичной
переработки скота и синхронно с работой его главного конвейера.
Замораживание мяса считается законченным, когда температура в толще мышц
бедра достигает -8°С,
а на поверхности будет близкой к температуре воздуха в морозильной камере.
Конечная среднеобъёмная температура бедра полутуш -18°С.
Продолжительность замораживания 19 часов.
На говяжьих полутушах перед замораживанием производят надрез между 11 -
12 ребрами до позвоночника. После замораживания полутуш, при снятии их с
подвесных путей, по сделанному надрезу разрубают полутуши на четвертины. После
заморозки полутуши или четвертины упаковываются в полиэтилен в виде рукава
толщиной 50 - 100 мкм, завязывают с двух сторон и укладываются в стоечные
поддоны, которые электропогрузчиками транспортируют в камеру хранения с
температурой -20°С,
относительной влажностью 95 % и умеренной циркуляцией воздуха (0,3 м/с) и
устанавливают в 3 яруса по высоте. В одном стоечном поддоне размещается 10..14
четвертин говяжьего мяса массой около 600 кг. Размеры поддона 1240´940´1760 мм.
Субпродукты, хранящиеся на холодильнике, замораживают в блоках. Для этого
очищают в соответствии с действующими технологическими инструкциями по их
обработке.
Толщину блоков выбирают в зависимости от продолжительности их
замораживания и размера кусков мякотных субпродуктов. Оптимальная толщина
блоков равна 100 мм.
Блоки замораживают в упаковке в специальных морозильных аппаратах.
Хранятся замороженные субпродукты на поддонах в штабелях в 2 - 2,5 раза
плотнее, чем мясо в полутушах. Температура в камере хранения -20° С.
Топленые жиры поступают в бочках высотой 600 мм и хранятся в помещении
при температуре -20° С.
2.3 Расчёт площадей холодильника
.3.1 Расчёт камер охлаждения и хранения мяса
Строительную площадь камер охлаждения мяса определяем по формуле:
м2,
где
G’ - производительность камер охлаждения и
замораживания, 125 т/сут;
qF - норма
загрузки камер, отнесённая к 1 м2 строительной площади,
qF = 0,25 т/м2;
τц - продолжительность цикла холодильной обработки, 16 ч;
-
коэффициент пересчета нормы загрузки,
.
Расчётное
значение площади камер необходимо увеличить примерно на 7..10%, так как она
несколько меньше значения действительной строительной площади камер. Такое увеличение
позволяет учитывать площадь, занимаемую стенами, перегородками и колонами.
Строительная
площадь камер охлаждения:
м2.
Задавшись
условной сеткой по строительству размером 6´12 м,
определяем количество квадратов, приходящихся на каждую из камер холодильника:
,
где
- площадь одного квадрата, 6´12 = 72 м2.
Принимаем,
, количество камер охлаждения равно 3, по площади
одинаковые. Площадь одной камеры 144 м2 (2´72). Площадь
всех камер охлаждения:
м2.
Ёмкость
камер хранения охлажденного мяса:
т,
где
G’мор - суточная производительность, т/сут;
В
- оборачиваемость охлаждённого мяса на холодильнике, В = 15;
mпост -
коэффициент неравномерности поступления грузов, mпост =1,5..2,5.
Строительная
площадь камер хранения охлажденного мяса определяется по формуле:
м2,
где
= 0,3 т/м3 - норма загрузки камеры;
-
грузовая высота штабеля. Высота стоечного поддона =1,76м, поддоны
укладываются
в три яруса, следовательно
= 5,28
м;
= 0,8 -
коэффициент использования площади камер хранения.
Расчетное
значение площади увеличиваем на 10 % :
м2.
Необходимое
количество строительных квадратов:
,
Принимаем,
, количество камер хранения равно 2, по площади
одинаковые. Площадь одной камеры 648 м2 (9´72). Площадь
всех камер хранения:
м2.
Действительная
емкость камер хранения
т.
2.3.2 Расчёт камер замораживания и хранения мяса
Строительную
площадь камер замораживания мяса определяем по формуле:
м,
Производительность
камер 125 т/сут, норма загрузки
т/м,
коэффициент
, продолжительность цикла замораживания
ч.
Полученное
значение увеличиваем на 7 %.
Строительная
площадь камер замораживания:
м2.
Необходимое
количество строительных квадратов:
,
Принимаем,
, количество камер замораживания равно 4, по площади
одинаковые. Площадь одной камеры 144 м2 (2´72). Площадь
всех камер замораживания:
м2.
Ёмкость
камер хранения замороженного мяса:
т.
Строительная
площадь камер хранения замороженного мяса определяется по формуле:
м2,
Норма
загрузки
т/м3, высота штабеля
м и
коэффициент использования площади
.
Расчетное
значение площади увеличиваем на 4 %:
м2.
Необходимое
количество строительных квадратов:
,
Принимаем,
, количество камер хранения равно 3, по площади
одинаковые. Площадь одной камеры 648 м2 (9´72). Площадь
всех камер хранения:
м2.
Действительная
ёмкость камер хранения:
т.
2.3.3 Расчёт камер хранения жиров в замороженном виде
Выход
жиров по отношению к вырабатываемому количеству мяса составляет 0,381 %. Тогда
масса жиров с учетом суточной производительности мясокомбината, равной 250
т/сут:
т/сут.
Ёмкость
камер хранения жиров:
т.
Строительная
площадь камер хранения жиров определяется по формуле:
м2,
Норма
загрузки
т/м3, высота штабеля
м и
коэффициент использования площади
.
Расчетное
значение площади увеличиваем на 4 %:
м2.
Необходимое
количество строительных квадратов:
,
Так
как ёмкость камеры хранения жиров получается очень маленькой (гораздо меньше
одного квадрата 6×12),
потому что очень мало жиров, поэтому жиры
объединяются с субпродуктами и хранятся в одной камере ёмкостью 767,63 т.
2.3.4 Расчёт камер хранения субпродуктов в
замороженном виде
Выход
субпродуктов по отношению к вырабатываемому количеству мяса составляет 16,63 %.
Тогда масса субпродуктов с учетом суточной производительности мясокомбината,
равной 250 т/сут:
т/сут.
Ёмкость
камер хранения субпродуктов:
т.
Строительная
площадь камер хранения субпродуктов определяется по формуле:
м2,
Норма
загрузки
т/м3, высота штабеля
м и
коэффициент использования площади
.
Расчетное
значение площади увеличиваем на 4 %:
м2.
Необходимое
количество строительных квадратов:
,
Принимаем,
, количество камер хранения равно 1. Площадь камеры
360 м2 (5´72).
Действительная
ёмкость камер хранения:
т.
Ёмкость
холодильника:
т.
Максимальное
суточное поступление груза на холодильник:
т/сут.
Максимальный
суточный выпуск груза с холодильника:
т/сут,
где
- коэффициент неравномерности выпуска груза,
.
Строительная
площадь экспедиции:
м2.
Необходимое
количество строительных квадратов:
Принимаем,
, количество экспедиций равно 1. Площадь экспедиции
360 м2 (5´72).
Высота
холодильника 6 м. Предусматриваем два коридора для создания удобных условий
эксплуатации. Ширина первого коридора принимаем равной 9 м, ширина второго
коридора принимаем равной 3 м. Также предусмотрено два помещения под цех
разделки и упаковки одинаковые по площади. Площадь одного цеха 216 м2 (3´72).
В
соответствии с выполненной планировкой размеры холодильника в плане составляют
72´90 м. Площадь холодильника
м2.
Длина
автомобильной платформы:
м,
где
- количество грузов, выпускаемых через автомобильную
платформу,
т/сут;
qавт -
грузоподъёмность автомашины, в среднем 3 т;
вавт
- ширина кузова автомашины, включая промежуток между
машинами
3,5 м;
ηисп.авт - коэффициент использования грузоподъёмности машины, (0,6);
ψпер - доля общего числа автомашин, обрабатываемая за первую
смену
(0,85);
τавт - время загрузки одной машины, 0,5 ч;
mавт - коэффициент
неравномерности прибытия автомашин, (1,5).
Число
механизмов, необходимых для производства грузовых работ (тележек,
штабелеукладчиков, автопогрузчиков)
,
где
qмех - грузоподъёмность механизма, 1,5 т;
ηисп.авт - коэффициент использования грузоподъёмности механизма, (0,8);
ψпер - доля всего объёма грузовых работ, выполняемая в течение первой
смены (0,6);
τпер - продолжительность цикла работы механизмов, (6..10) мин;
,2
- коэффициент увеличения числа механизмов (обычно примерно 20% всех механизмов
находится на зарядке аккумуляторов, в осмотре и ремонте)
,
Принимаем
количество механизмов на холодильнике равное
, что
перекрывает нужды холодильника. Используем электропогрузчики фирмы Balcancar универсальные четырех опорные модели EB717.45
грузоподъемность 1,6 тонна и высотой подъема 4,5 м.
2.4 Расчёт изоляции холодильника
В качестве строительного материала для наружных, внутренних стен и
перекрытий используем сэндвич-панели.
Выбор этого строительного материала связан с тем, что сэндвич-панели
имеют ряд преимуществ над другими строительными материалами, а именно:
) высокие теплоизоляционные свойства;
Сэндвич-панель с пенополистирольным утеплителем толщиной 100 мм по
теплоизоляционным свойствам соответствует 150-миллиметровой панели с
утеплителем из минеральной ваты или стене из обычного кирпича толщиной 900 мм.
Стыки между панелями герметически закрыты, без мостиков холода. Затраты на
эксплуатацию зданий из сэндвич-панелей, прежде всего, на отопление, снижаются в
несколько раз. Сама теплоизоляция как бы "запаяна" в
водо-аронепроницаемую оболочку, что исключает появление грибков или плесени.
Сооружения из сэндвич-панелей обеспечивают высокую степень комфортности в любом
климате.
) сокращение расходов на транспортировку стройматериалов;
Легкие и прочные Сэндвич-панели транспортировать гораздо проще, чем тонны
кирпича, цемента, песка, железобетонные плиты или пиломатериалы.
) снижение нагрузок на фундамент;
Нагрузки на фундамент снижаются в 100 раз и более. Это обстоятельство,
как правило, дает возможность отказаться от проведения геологических
исследований грунта, существенно снизить расходы на строительство фундамента, а
зачастую практически полностью отказаться от него.
) высокая скорость строительства;
Сроки снижаются более чем в 10 раз. Это достигается как за счет упрощения
фундамента, так и за счет замены, например, трудоемкой кирпичной кладки
простым, быстрым и удобным монтажом сэндвич-панелей. При этом монтаж можно
проводить на каркас из любого материала (металл, железобетон, дерево) или на
уже готовое здание с целью его утепления и одновременного улучшения внешнего
вида. Строительство сооружения обходится дешевле и быстрее окупается. Кроме
того, стройплощадка приятно удивляет практически полным отсутствием
строительных отходов и мусора. При необходимости здание из сэндвич-панелей
можно демонтировать и перевезти на другое место.
) отсутствие необходимости отделки;
Сэндвич-панели - это элементы полной заводской готовности. Идеальная
поверхность панелей не требует ни наружной, ни внутренней отделки. Более того,
богатая цветовая гамма панелей позволит удовлетворить вкус любого архитектора и
дизайнера. Сооружение из сэндвич-панелей выглядит современно и престижно.
) долговечность;
Оболочка сэндвич-панелей изготовлена из надежной по физико-техническим
свойствам оцинкованной стали с антикоррозийным покрытием, грунтовкой и
полимерным покрытием.
) низкое влагопоглощение;
Даже при нарушении герметичности соединений сэндвич-панелей между собой
влагопоглощение материала составляет не более 3%.
) высокие гигиенические качества;
Это свойство сэндвич-панелей позволяет их использовать для строительства
зданий, относящихся к пищевой промышленности.
Более того, сэндвич-панели из пенополиуретана, благодаря лучшему
эквиваленту теплозащиты, оказываются выгоднее панелей с минераловатным
наполнителем. Панель толщиной 100 мм с наполнителем из минеральной ваты
соответствует пенополиуретановой толщиной 50-60 мм, так что последняя
оказывается значительно легче и дешевле.
Таблица 1 - Сендвич-панели, основные данные
|
Толщина панели, (мм)
|
Коэффициент теплопередачи, (Вт/м2К)Вес, (кН/м2)
|
|
|
|
40
|
0,55
|
0,108
|
|
|
60
|
0,37
|
0,116
|
|
|
75
|
0,29
|
0,124
|
|
|
100
|
0,22
|
0,132
|
|
|
125
|
0,18
|
0,140
|
|
|
150
|
0,15
|
0,151
|
|
|
175
|
0,13
|
0,159
|
Плотность утеплителя 48 кг/м3.
Коэффициент теплопроводности 0,022 Вт/мК.
Огнестойкость: 0,25 ч согласно СНиП 21-01-97.
Звукоизоляция: уровень шума >=26 Дб.
2.4.1 Расчёт изоляции наружных стен
Рисунок 2 - Конструкция наружной стены
Толщина теплоизоляционного слоя:
,
где
- коэффициент теплопроводности теплоизоляции,
Вт/(м·К);
-
коэффициент теплопередачи ограждений, Вт/(м2×К);
-
коэффициент теплопроводности строительных материалов, составляющих конструкцию
ограждения, Вт/м·К;
- толщина
строительных материалов, составляющих конструкцию ограждения, м;
-
коэффициент теплоотдачи с наружной стороны ограждения, Вт/(м2×К);
-
коэффициент теплоотдачи с внутренней стороны ограждения, Вт/(м2×К).
Определим
толщину изоляции наружных стен камер с температурой -1°С.
Требуемый
коэффициент теплопередачи стен
составляет
0,409 Вт/(м2×К), выбираем сэндвич-панель (таблица 1) с
действительным коэффициентом теплопередачи
Вт/(м2×К), что обеспечивает надежную теплоизоляцию камеры;
толщина панели
мм.
Определим
толщину изоляции наружных стен камер с температурой -20°С.
Требуемый
коэффициент теплопередачи стен
составляет
0,256 Вт/(м2×К), выбираем сэндвич-панель (таблица 1) с
действительным коэффициентом теплопередачи
Вт/(м2×К), что обеспечивает надежную теплоизоляцию камеры;
толщина панели
мм.
2.4.2 Расчёт изоляции внутренних стен
Рисунок
3 - Конструкция внутренней стены
Определим
толщину изоляции стены между камерами с температурами -1 °С и -5 °С.
Требуемый
коэффициент теплопередачи стен
составляет
0,434 Вт/(м2×К), выбираем сэндвич-панель (таблица 1) с
действительным коэффициентом теплопередачи
Вт/(м2×К), что обеспечивает надежную теплоизоляцию камер;
толщина панели
мм.
Определим
толщину изоляции стены между камерами с температурами -1 °С и -25 °С.
Требуемый
коэффициент теплопередачи стен
составляет
0,249 Вт/(м2×К), выбираем сэндвич-панель (таблица 1) с
действительным коэффициентом теплопередачи
Вт/(м2×К), что обеспечивает надежную теплоизоляцию камер;
толщина панели
мм.
Определим
толщину изоляции стены между камерами с температурами -5 °С и -35 °С.
Требуемый
коэффициент теплопередачи стен
составляет
0,23 Вт/(м2×К), выбираем сэндвич-панель (таблица 1) с
действительным коэффициентом теплопередачи
Вт/(м2×К), что обеспечивает надежную теплоизоляцию камер;
толщина панели
мм.
Определим
толщину изоляции стены между камерами с температурами -1 °С и -35 °С.
Требуемый
коэффициент теплопередачи стен
составляет
0,217 Вт/(м2×К), выбираем сэндвич-панель (таблица 1) с
действительным коэффициентом теплопередачи
Вт/(м2×К), что обеспечивает надежную теплоизоляцию камер;
толщина панели
мм.
Определим
толщину изоляции стены между камерами с температурой -1 °С и коридором.
Требуемый
коэффициент теплопередачи стен
составляет
0,397 Вт/(м2×К), выбираем сэндвич-панель (таблица 1) с
действительным коэффициентом теплопередачи
Вт/(м2×К), что обеспечивает надежную теплоизоляцию камер;
толщина панели
мм.
Определим
толщину изоляции стены между камерами с температурой -5 °С и коридором.
Требуемый
коэффициент теплопередачи стен
составляет
0,333 Вт/(м2×К), выбираем сэндвич-панель (таблица 1) с
действительным коэффициентом теплопередачи
Вт/(м2×К), что обеспечивает надежную теплоизоляцию камер;
толщина панели
мм.
Определим
толщину изоляции стены между камерами с температурой -20 °С и коридором.
Требуемый
коэффициент теплопередачи стен
составляет
0,232 Вт/(м2×К), выбираем сэндвич-панель (таблица 1) с
действительным коэффициентом теплопередачи
Вт/(м2×К), что обеспечивает надежную теплоизоляцию камер;
толщина панели
мм.
Определим
толщину изоляции стены между камерами с температурой -35 °С и коридором.
Требуемый
коэффициент теплопередачи стен
составляет
0,181 Вт/(м2×К), выбираем сэндвич-панель (таблица 1) с действительным
коэффициентом теплопередачи
Вт/(м2×К), что обеспечивает надежную теплоизоляцию камер;
толщина панели
мм.
2.4.3 Расчёт изоляции перекрытия
Рисунок
4 - Конструкция перекрытия
Определим
толщину изоляции перекрытия камер с температурой -1 °С .
Требуемый
коэффициент теплопередачи покрытия
составляет
0,357 Вт/(м2×К), выбираем сэндвич-панель (таблица 1) с действительным
коэффициентом теплопередачи
Вт/(м2×К), что обеспечивает надежную теплоизоляцию камер;
толщина панели
мм.
Определим
толщину изоляции перекрытия камер с температурой -5 °С .
Требуемый
коэффициент теплопередачи покрытия
составляет
0,357 Вт/(м2×К), выбираем сэндвич-панель (таблица 1) с
действительным коэффициентом тепло передачи
Вт/(м2×К), что обеспечивает надежную теплоизоляцию камер;
толщина панели
мм.
Определим
толщину изоляции перекрытия камер с температурой -20 °С.
Требуемый
коэффициент теплопередачи покрытия
составляет
0,244 Вт/(м2×К), выбираем сэндвич-панель (таблица 1) с
действительным коэффициентом теплопередачи
Вт/(м2×К), что обеспечивает надежную теплоизоляцию камер;
толщина панели
мм.
Определим
толщину изоляции перекрытия камер с температурой -35 °С .
Требуемый
коэффициент теплопередачи покрытия
составляет
0,219 Вт/(м2×К), выбираем сэндвич-панель (таблица 1) с действительным
коэффициентом теплопередачи
Вт/(м2×К), что обеспечивает надежную теплоизоляцию камер;
толщина панели
мм.
2.4.4 Расчёт изоляции пола
Пол
расположен на грунте, следовательно, для низкотемпературных камер
предусматриваем электроподогрев.
В
качестве теплоизоляционного материала используется ПСБ-С.
Рисунок
5 - Конструкция пола
Определим
толщину изоляции пола для камеры с температурой -35 °С.
м.
Принимаем
теплоизоляционный слой
м, состоящий из двух плит толщиной 0,1 и 0,025м.
В
связи с небольшим отличием действительной и расчетной толщин теплоизоляции
действительный коэффициент теплопередачи
будет
мало отличаться от расчетного. Поэтому расчет
можно не
выполнять.
Таблица
2 - Расчет теплоизоляционных конструкций
|
Наименование ограждения
|
Коэффициент теплопередачи,
Вт/(м2×К)
|
Коэффициент теплоотдачи,
Вт/(м2×К)
|
Толщина теплоизоляцион-ного
слоя, м
|
Суммарная толщина, м
|
|
     
|
|
|
|
|
|
|
|
НС-1
|
0,409
|
0,37
|
-
|
-
|
-
|
0,06
|
0,06
|
|
НС-20
|
0,256
|
0,22
|
-
|
-
|
-
|
0,1
|
0,1
|
|
ВС-5/-35
|
0,23
|
0,22
|
-
|
-
|
-
|
0,1
|
0,1
|
|
ВС-1/-5
|
0,434
|
0,37
|
-
|
-
|
-
|
0,06
|
0,06
|
|
ВС-1/-20
|
0,249
|
0,22
|
-
|
-
|
-
|
0,1
|
|
ВС-1/-35
|
0,217
|
0,18
|
-
|
-
|
-
|
0,125
|
0,125
|
|
ВС-1/К
|
0,397
|
0,37
|
-
|
-
|
-
|
0,06
|
0,06
|
|
ВС-5/К
|
0,333
|
0,29
|
-
|
-
|
-
|
0,075
|
0,075
|
|
ВС-20/К
|
0,232
|
0,22
|
-
|
-
|
-
|
0,1
|
0,1
|
|
ВС-35/К
|
0,181
|
0,18
|
-
|
-
|
-
|
0,125
|
0,125
|
|
Покрытие -1
|
0,357
|
0,29
|
-
|
-
|
-
|
0,075
|
0,075
|
|
Покрытие -5
|
0,357
|
0,29
|
-
|
-
|
-
|
0,075
|
0,075
|
|
Покрытие -20
|
0,244
|
0,22
|
-
|
-
|
-
|
0,1
|
0,1
|
|
Покрытие -35
|
0,219
|
0,18
|
-
|
-
|
-
|
0,125
|
0,125
|
|
Пол -35
|
0,143
|
-
|
-
|
7
|
0,221
|
0,225
|
0,225
|
.5 Тепловой расчёт холодильника
Теплопритоки рассчитывают с целью определения тепловых нагрузок на
холодильное оборудование, в частности, на компрессоры и охлаждающие устройства,
для их подбора такой производительности, чтобы обеспечивался заданный режим
работы оборудования.
Общее
количество тепла, поступающего в охлаждаемое помещение холодильника
, Вт:
,
где
- теплоприток через ограждающие конструкции камеры,
Вт;
-
теплоприток от продуктов при их холодильной обработке, Вт;
-
теплоприток от вентиляции, Вт;
-
теплоприток, связанный с эксплуатацией, Вт.
2.5.1 Теплоприток от окружающей среды
Теплоприток
от окружающей среды
возникает в результате действия двух процессов:
)
теплопередача через ограждения вследствие наличия разности температур наружной
окружающей среды и воздуха внутри помещения,
;
)
теплопередача через ограждения вследствие поглощения наружной поверхностью
теплоты солнечной радиации,
.
.
Теплоприток
через ограждающие конструкции определяется как сумма теплопритоков через
наружные стены, перегородки, покрытие, пол:
где
- действительный коэффициент теплопередачи, Вт/(м2∙К);
- площадь
поверхности ограждения, м2;
- разница
температур за ограждением и в помещение.
Для
легких ограждений принимаем расчетное значение температуры наружного воздуха на
10 °С выше полученного.
Теплоприток
от солнечной радиации
:
где
- избыточная разность температур, характеризующая
действие солнечной радиации в летнее время, °С.
Для
примера, производим расчет камеры № 15 (Камера хранения охлажденного мяса) с
температурой внутри помещения -1 °С.
)
Определяем разницу температур:
Наружная
стена северная (НСС):
°С;
Внутренняя
стена с коридором (ВС/К):
°С;
Внутренняя
стена с камерой с температурой -20 °С (ВС/-20):
°С;
Потолок:
°С;
Пол:
°С.
)
Теплоприток через ограждающие конструкции:
Наружная
стена северная (НСС):
Вт;
Внутренняя
стена с коридором (ВС/К):
Вт;
Внутренняя
стена с камерой с температурой -20 °С (ВС/-20):
Вт;
Потолок:
Вт;
Пол:
Вт;
)
Теплоприток от солнечной радиации через потолок:
Вт.
Все
остальные камеры рассчитываются по такому же принципу, значения всех величин
приведены в таблице 3.
,
2.5.2 Теплоприток от
продуктов при их термической обработке
Величина
суточного поступления продукта в камеру хранения при расчете нагрузки от
термообработки на оборудование
принимается
равной производительности устройств термообработки:
.
Например,
для камеры №16 (Камера хранение охлажденного мяса) с температурой внутри
помещения -1 °С, величина суточного поступления продукта:
т/сут.
При
расчете теплопритока от термообработки на компрессор величина суточного
поступления продукта во все камеры хранения одновременно принимается равной
производительности устройств термообработки.
Тогда
для всех камер хранения охлажденного мяса (камера №15, камера №16) величина
суточного поступления продукта при расчете нагрузки от термообработки на
компрессор:
т/сут.
Для
камер хранения упакованного груза рассчитываем отдельно теплоприток от
термической обработки продукта и теплоприток от охлаждения тары. Для этого
необходимо определить величину суточного поступления груза и величину суточного
поступления тары.
Вес
тары составляет 10…30 % от веса груза. Тогда вес груза вместе с тарой при
расчете нагрузки от термообработки на оборудование для каждой камеры хранения:
т/сут.
Вес
груза вместе с тарой при расчете нагрузки от термообработки на компрессор всех
камер хранения:
т/сут.
Величина
суточного поступления тары для камер хранения:
т/сут.
т/сут.
Теплоприток
от продукта для камер хранения
:
,
где
- разность удельных энтальпий, соответствующих
начальной и конечной температурам продукта, кДж/кг.
Теплоприток
от продукта для камеры хранения охлажденного мяса в нагрузку на оборудование:
Вт.
Теплоприток
от продукта для камер хранения охлажденного мяса в нагрузку на компрессор:
Вт.
Теплоприток
от тары для камер хранения
:
,
где
- удельная теплоемкость тары, кДж/(кг×К);
-
температура тары при поступлении и выпуске груза, ºС.
Теплоприток
от тары для камеры хранения охлажденного мяса в нагрузку на оборудование:
Вт.
Теплоприток
от тары для камер хранения охлажденного мяса в нагрузку на компрессор:
Вт.
Суммарный
теплоприток от термической обработки груза
, Вт:
.
Суммарный
теплоприток для камеры хранения охлажденного мяса (камера №16) в нагрузку на
оборудование:
Вт.
Суммарный
теплоприток для камер хранения охлажденного мяса (камера №15, камера №16) в
нагрузку на компрессор:
Вт.
Все
остальные камеры рассчитываются по такому же принципу, значения всех величин
приведены в таблице 4.
для
устройства термообработки:
.
Например,
для камер охлаждения (камера №3, камера №4, камера №5) с температурой внутри
помещения -5 °С:
Вт.
2.5.3 Теплоприток с наружным воздухом при вентиляции,
Теплоприток
с наружным воздухом при вентиляции помещения:
,
где
20 - количество наружного воздуха, подаваемого в охлаждаемое помещение
на
одного работающего;
-
количество одновременно работающих людей;
-
плотность воздуха в помещении, кг/м3;
-
энтальпия воздуха наружного и в помещении, кДж/кг.
Например,
для камер №2 (цех разделки и упаковки) температурой внутри помещения -1 °С:
Вт.
Все
остальные камеры рассчитываются по такому же принципу, значения всех величин
приведены в таблице 5.
Таблица
5 - Теплоприток от наружного воздуха поступаемого при вентиляции
|
Назначение и температура ºС
|
Количество одновременно
работающих людей n
|
Энтальпия наружного воздуха
iн, кДж/кг
|
Энтальпия внутреннего
воздуха iв, кДж/кг
|
Плотность воздуха ρпм, кг/м3
|
Теплоприток от вентиляции
на КМ, Вт
|
Теплоприток от вентиляции
на ОБ, Вт
|
|
Камера №2 Цех разделки и
упаковки t = -1
|
3
|
60
|
7,3
|
1,28
|
1124,267
|
1124,267
|
|
Камера №10 Цех разделки и
упаковки t = -1
|
3
|
60
|
7,3
|
1,28
|
1124,267
|
1124,267
|
|
Камера №1 Экспедиция t = -1
|
3
|
60
|
7,3
|
1,28
|
1124,267
|
1124,267
|
2.5.4 Эксплуатационные теплопритоки,
При
расчете эксплуатационных теплопритоков
учитывают
теплоприток от открывания дверей
,
освещения
, работы оборудования в камере
и от работы людей
:
.
Для
примера произведем расчет для камеры №3.
Теплоприток
от открывания дверей:
Вт,
где
- удельный теплоприток через двери, зависящий от
размеров и назначения камеры, Вт/м2.
Теплоприток
от освещения:
Вт,
где
- удельная тепловая нагрузка от освещения, (3..6)
Вт/м2;
- площадь
камеры, м2;
-
продолжительность работы светильников, ( 2..4) ч.
Теплоприток
от работы механизмов в камере:
Вт,
где
- относительная мощность электродвигателей в
помещениях,
оборудованных
воздухоохладителями , кВт/м2.
Теплоприток
от пребывания людей:
Вт.
Все
остальные камеры рассчитываются по такому же принципу, значения всех величин
приведены в таблице 6.
Таблица
6 - Эксплутационные теплопритоки
|
Номер камеры
|
Температура в камере t, ºС
|
Fстр, м2
|
Число работающих людей, n
|
Q4ДВ, Вт
|
Q4ОСВ, Вт
|
Q4МЕХ, Вт
|
Q4ЛЮД, Вт
|
Q4КМ, Вт
|
Q4ОБ, Вт
|
|
№1
|
-1
|
360
|
3
|
4320
|
300
|
7200
|
1050
|
7722
|
12870
|
|
№2
|
-1
|
216
|
3
|
2592
|
180
|
4320
|
1050
|
4885,2
|
8142
|
|
№3
|
-5
|
144
|
0
|
1152
|
120
|
14400
|
0
|
9403,2
|
15672
|
|
№4
|
-5
|
144
|
0
|
1152
|
120
|
14400
|
0
|
9403,2
|
15672
|
|
№5
|
-5
|
144
|
0
|
1152
|
120
|
14400
|
0
|
9403,2
|
15672
|
|
№6
|
-35
|
144
|
0
|
1728
|
120
|
14400
|
0
|
9748,8
|
16248
|
|
№7
|
-35
|
144
|
0
|
1728
|
120
|
14400
|
0
|
9748,8
|
16248
|
|
№8
|
-35
|
144
|
0
|
1728
|
120
|
14400
|
0
|
9748,8
|
16248
|
|
№9
|
-35
|
144
|
0
|
1728
|
120
|
14400
|
0
|
9748,8
|
16248
|
|
№10
|
-1
|
216
|
3
|
2592
|
180
|
4320
|
1050
|
4885,2
|
8142
|
|
№11
|
-20
|
360
|
3
|
4320
|
300
|
7200
|
1050
|
7722
|
|
№12
|
-20
|
648
|
4
|
7776
|
540
|
12960
|
1400
|
13605,6
|
22676
|
|
№13
|
-20
|
648
|
4
|
7776
|
540
|
12960
|
1400
|
13605,6
|
22676
|
|
№14
|
-20
|
648
|
4
|
7776
|
540
|
12960
|
1400
|
13605,6
|
22676
|
|
№15
|
-1
|
648
|
4
|
7776
|
540
|
12960
|
1400
|
13605,6
|
22676
|
|
№16
|
-1
|
648
|
4
|
7776
|
540
|
12960
|
1400
|
13605,6
|
22676
|
2.6 Выбор температурных режимов
работы холодильной установки, определение потребной холодопроизводительности
компрессоров
В зависимости от назначения охлаждаемых помещений, выбранных
температурно-влажностных режимов хранения грузов, способов упаковки и сроков
хранения проектируем батарейное и воздушное охлаждение камер.
Рабочий
режим холодильной установки характеризуется температурами: кипения
, конденсации
,
всасывания
, переохлаждения жидкого хладагента перед регулирующим
вентилем
, для двухступенчатой установки дополнительно
промежуточной температуры
.
Температуру
кипения принимают в зависимости от расчетной температуры воздуха в камере.
При
проектировании холодильных установок для камерных морозилок температуру кипения
принимают на 10…15 °С ниже температуры воздуха в камере:
.
При
проектировании холодильных установок для камер хранения температуру кипения
принимают на 7…10 °С ниже температуры воздуха в камере:
.
Большее
значение перепада 9…10 °С принимают при батарейном охлаждении камер, меньшее
значение 7…8 °С - при воздушном охлаждении.
Все
расчеты представлены в таблице 8.
Температура
конденсации для установок с воздушным охлаждением конденсатора:
°С,
где
- расчетная температура наружного воздуха.
Подогрев
воздуха в воздушном конденсаторе составляет 5…6 °С.
Температура
паров, всасываемых компрессором, определяется в зависимости от температуры
кипения
и рекомендуемого перегрева паров на всасывающей
стороне
.
Для
аммиачных машин с одноступенчатым компрессором и для второй ступени
двухступенчатых компрессоров:
.
Для
первой ступени аммиачных двухступенчатых компрессоров:
.
Расчетное
значение холодопроизводительности компрессорных агрегатов:
,
где
- коэффициент потерь при транспортировке холода;
- коэффициент
рабочего времени.
Для
°С:
Вт;
Для
°С:
Вт;
Для
°С:
Вт.
2.7 Расчет и подбор охлаждающих приборов
При
проектировании охлаждающих систем учитывают следующие требования: поддержание
заданных технологическими нормами температурно-влажностных параметров в
охлаждаемых объектах (помещениях, аппаратах); обеспечение равномерности
температурного влажностного полей по всему охлаждаемому объему; локализация
наружных теплопритоков; обеспечение минимальных энергетических затрат;
рациональное использование охлаждаемого объема, то есть минимальные потери
полезного объема на размещение системы; обеспечение низкой металлоемкости,
высокой надежности и безопасности работы системы.
Расчетное
значение площади теплопередающей поверхности:
,
где
F - поверхность охлаждения, м2;
К - коэффициент теплопередачи приборов охлаждения, Вт/(м2К);
tпм -
температура воздуха в камере, 0С;
t0 -
температура кипения холодильного агента, 0С.
После выбора воздухоохладителей следует проверить, достаточна ли объёмная
подача Vв установленных вентиляторов:
VВ.р=
,
где
- тепловая нагрузка на оборудование;
-
плотность воздуха, выходящего из воздухоохладителя;
i1-i2 -
разность энтальпий входящего и выходящего воздуха в воздухоохладителе.
Для примера, производим расчет батарей камеры № 1 (Экспедиция) с
температурой внутри помещения -1 °С, lпм =
24м, bпм = 15м.
м2,
Подбираем
к установке однорядные змеевиковые шести трубные батареи, выполненные из секции
СЗГ, СС, СЗХ изготовленные из труб диаметром 38
2,5, шаг
оребрения 20 мм.
Общая
длина батареи (Потолок):
lб =
2,75 + 4,5 + 6,0 + 2,75 = 16м.
Ширина батареи:
bб =
1,5м.
Площадь теплообмена батареи:
Fб =
29,8 + 51,8 + 69,5 + 29,8 = 180,9м2.
Устанавливаем две потолочные батареи.
Объем испарительной системы:
Vисп=
м3.
Для примера, производим расчет воздухоохладителей камеры № 16 (Камера
хранения охлажденного мяса) с температурой внутри помещения -1 °С, lпм = 36м, bпм =
18м.
м2.
Подбираем
к установке пять воздухоохладителей марки АВП 0,80/1-12-180. Теплопередающая
поверхность 180,7м2. Шаг ребер 12мм. Производительность вентиляторов 16500м3/ч.
Мощность электродвигателя вентилятора 1,5кВт. Габаритные размеры, м - 2,22
2,07
0,86.
Расчетный
расход воздуха:
VВ.р=
м3/ч.
Все остальные камеры рассчитываются по такому же принципу, значения всех
величин приведены в таблице 9.
2.8 Расчёт и подбор основного
и вспомогательного оборудования машинного отделения
Расчёт холодильного оборудования машинного отделения
производится по суммарной тепловой нагрузке, полученной в итоге расчета
теплопритоков.
Предпочтительно выбирать однотипное оборудование, либо
возможно меньшее число типов однородного оборудования, так как в результате
эксплуатация, монтаж и ремонт данного оборудования значительно упрощается.
.8.1 Расчёт и
подбор компрессорных агрегатов
Компрессорные агрегаты подбираем по значению требуемой
расчетной производительности с учетом целевого назначения, расчетного режима
работы и функциональной схемы холодильной установки. Компрессоры рассчитываем и
подбираем на каждую температуру кипения по величине расчетной теоретической
объемной подачи Vh , м3 /с.
Расчёт и подбор компрессоров, (to=-15 oC)
Цикл одноступенчатого сжатия в диаграмме lgP-i
представлен на рисунке 6.
Рисунок 6 - Цикл одноступенчатого сжатия.
Таблица 10 - Параметры точек цикла R717
|
Номер точки
|
t, °C
|
P, Bar
|
V, м3/кг
|
i, кДж/кг
|
x
|
|
1’
|
-15
|
2,4
|
0,51
|
1445
|
1
|
|
1
|
-5
|
2,4
|
0,53
|
1465
|
-
|
|
2
|
90
|
16,5
|
0,105
|
1645
|
-
|
|
3
|
40
|
16,5
|
-
|
385
|
0
|
|
4
|
-15
|
2,4
|
0,099
|
385
|
0,185
|
Температура конденсации для установок с воздушным охлаждением
конденсатора:
°С,
где
- расчетная температура наружного воздуха.
Температура
на диаграмме:
t1 =
+ 10 = -15 + 10 = -5 °C;
Рассчитываем удельную массовую холодопроизводительность:
0 = i1’ - i4 = 1445 - 385 = 1060 кДж/кг.
Рассчитываем удельную объемную холодопроизводительность:
КДж/м3.
Определяем
расход холодильного агента:
кг/с.
Определяем
действительный объем пара:
д
=
· V1 = 0,449 · 0,53 = 0,238 м3/с.
Коэффициент
подачи компрессора определяем по графику зависимости от степени сжатия Рк/Ро =
6,875. Коэффициент подачи λ = 0,82.
Рассчитываем
теоретическую объемную подачу:
м3/с,
(1044 м3/ч).
Подбираем
два одноступенчатых винтовых компрессорных агрегата серии Grasso
- SP1 L, с рабочим объемом одного компрессора Vh =
544 м3/ч и мощностью электра двигателя Nэл = 75 кВт
каждый.
Пересчет:
Расчетная
тепловая нагрузка на компрессор:
кВт.
Определяем
фактический расход холодильного агента:
кг/с.
Определяем
теоретическую мощность компрессора:
т
=
(i2 - i1) = 0,468 · (1645 - 1465) = 84,24 кВт.
Определяем
индикаторную (действительную) мощность компрессора:
кВт.
Определяем
эффективную мощность компрессора:
кВт.
Расчетная
тепловая нагрузка на конденсатор:
а)
действительный с учетом потерь в процессе сжатия:
кВт;
б)
теоретический по разности удельных энтальпий в теоретическом цикле:
кВт.
Расчёт и подбор компрессоров, (to=-30 oC)
Цикл одноступенчатого сжатия в диаграмме lgP-i
представлен на рисунке 7.
Рисунок 7 - Цикл двухступенчатого сжатия.
Таблица 11 - Параметры точек цикла R717
|
Номер точки
|
t, °C
|
P, Bar
|
V, м3/кг
|
i, КДж/кг
|
x
|
|
1’
|
-30
|
1,25
|
0,98
|
1425
|
1
|
|
1
|
-20
|
1,25
|
1,0
|
1450
|
-
|
|
2
|
50
|
4,54
|
0,35
|
1585
|
-
|
|
3
|
6
|
4,54
|
0,28
|
1475
|
-
|
|
4
|
90
|
16,5
|
0,105
|
1635
|
-
|
|
5
|
40
|
16,5
|
-
|
385
|
0
|
|
5’
|
1
|
4,54
|
0,42
|
385
|
0,15
|
|
6
|
4
|
16,5
|
-
|
220
|
-
|
|
6’
|
-30
|
1,25
|
0,115
|
220
|
0,11
|
|
7
|
1
|
4,54
|
0,275
|
1460
|
1
|
Температура конденсации для установок с воздушным охлаждением
конденсатора:
°С,
где
- расчетная температура наружного воздуха.
Промежуточное давление в цикле двухступенчатого сжатия определяется по
формуле:
МПа.
Температуры на диаграмме:
t1 =
+ 10 = -30 + 10 = -20 °C;
t3 =
+ 5 = 1 + 5 = 6 °C;
t6 =
+ 5 = 1 + 3 = 4 °C.
Рассчитываем удельную массовую холодопроизводительность:
= i1’ - i6’ = 1425 - 220= 1205 КДж/кг.
Рассчитываем удельную объемную холодопроизводительность:
КДж/м3.
Определяем
расход холодильного агента в нижней ступени:
кг/с.
Определяем
расход холодильного агента в верхней ступени:
кг/с.
Определяем
действительный объем пара:
=
· V1 = 0,245 · 1,0 = 0,245 м3/с,
=
· V3 = 0,311 · 0,28 = 0,087 м3/с.
Коэффициент
подачи компрессора:
Низкая
ступень: Рm/Р0 = 3,632. Коэффициент подачи λнс = 0,88.
Высокая
ступень: Рк/Рm = 3,634. Коэффициент подачи λвс = 0,88.
Рассчитываем
теоретическую объемную подачу:
м3/с,
(1000,8 м3/ч),
м3/с,
(352,8 м3/ч).
Подбираем
один двухступенчатый винтовой компрессорный агрегат серии Grasso
- SP2 R:
На
низкую ступень компрессор серии Grasso - SP2 R, LP-R, с рабочим объемом одного компрессора Vh =
1040 м3/ч и мощностью электра двигателя Nэл = 75 кВт каждый.
На
высокую ступень два компрессора серии Grasso - SP2 R, НP-G, с
рабочим объемом одного компрессора Vh = 372 м3/ч и мощностью электра
двигателя Nэл = 75 кВт каждый.
Пересчет:
Расчетная
тепловая нагрузка на компрессор:
кВт.
Определяем
фактический расход холодильного агента в нижней ступени:
кг/с.
Определяем
фактический расход холодильного агента в верхней ступени:
кг/с.
Определяем
теоретическую мощность компрессора:
=
(i2 - i1) = 0,254 · (1585 - 1450) = 34,29 кВт;
=
(i4 - i3) = 0,322 · (1635 - 1475) = 51,52 кВт.
Рассчитываем
действительную мощность компрессора:
кВт;
кВт.
Определяем
эффективную мощность компрессора:
кВт;
кВт.
Расчетная
тепловая нагрузка на конденсатор:
а)
действительный с учетом потерь в процессе сжатия:
кВт.
б)
теоретический по разности удельных энтальпий в теоретическом цикле:
кВт.
Расчёт и подбор компрессоров, (to=-45 oC)
Цикл одноступенчатого сжатия в диаграмме lgP-i
представлен на рисунке 8.
Рисунок 8 - Цикл двухступенчатого сжатия.
Таблица 12 - Параметры точек цикла R717
|
Номер точки
|
t, °C
|
P, Bar
|
V, м3/кг
|
i, КДж/кг
|
x
|
|
1’
|
-45
|
0,55
|
2,0
|
1400
|
1
|
|
1
|
-35
|
0,55
|
2,05
|
1425
|
-
|
|
2
|
50
|
3
|
0,52
|
1595
|
-
|
|
3
|
-4
|
3
|
0,42
|
1470
|
-
|
|
4
|
90
|
16,5
|
0,105
|
1645
|
|
5
|
40
|
16,5
|
-
|
385
|
0
|
|
5’
|
-9
|
3
|
0,073
|
385
|
0,175
|
|
6
|
-6
|
16,5
|
-
|
175
|
-
|
|
6’
|
-45
|
0,55
|
0,245
|
175
|
0,125
|
|
7
|
-9
|
3
|
0,41
|
1450
|
1
|
Температура конденсации для установок с воздушным охлаждением
конденсатора:
°С,
где
- расчетная температура наружного воздуха.
Промежуточное давление в цикле двухступенчатого сжатия определяется по
формуле:
МПа.
Температуры на диаграмме:
t1 =
+ 10 = -45 + 10 = -35 °C;
t3 =
+ 5 = -9 + 5 = -4 °C;
t6 =
+ 5 = -9 + 3 = -6 °C.
Рассчитываем удельную массовую холодопроизводительность:
= i1’ - i6’ = 1400 - 175= 1225 КДж/кг.
Рассчитываем удельную объемную холодопроизводительность:
КДж/м3.
Определяем
расход холодильного агента в нижней ступени:
кг/с.
Определяем
расход холодильного агента в верхней ступени:
кг/с.
Определяем
действительный объем пара:
=
· V1 = 0,512 · 2,05 = 1,050 м3/с,
=
· V3 = 0,683 · 0,42 = 0,286 м3/с.
Коэффициент
подачи компрессора:
Низкая
ступень: Рm/Р0 = 5,45. Коэффициент подачи λнс = 0,83.
Высокая
ступень: Рк/Рm = 5,5. Коэффициент подачи λвс = 0,83.
Рассчитываем
теоретическую объемную подачу:
м3/с,
(4554 м3/ч),
м3/с,
(1238,4 м3/ч).
Подбираем
два двухступенчатых винтовых компрессорных агрегата серии Grasso
- SP2 Y, и один такой же резервный.
На
низкую ступень два компрессора серии Grasso - SP2 Y, LP-Y, с
рабочим объемом одного компрессора Vh = 2296 м3/ч и мощностью
электра двигателя Nэл = 132 кВт каждый.
На
высокую ступень два компрессора серии Grasso - SP2 Y, НP-P, с
рабочим объемом одного компрессора Vh = 805 м3/ч и мощностью электра
двигателя Nэл = 160 кВт каждый.
Пересчет:
Расчетная
тепловая нагрузка на компрессор:
кВт.
Определяем
фактический расход холодильного агента в нижней ступени:
кг/с.
Определяем
фактический расход холодильного агента в верхней ступени:
кг/с.
Определяем
теоретическую мощность компрессора:
=
(i2 - i1) = 0,516 · (1595 - 1425) = 87,72 кВт;
=
(i4 - i3) = 0,688 · (1645 - 1470) = 120,4 кВт.
Рассчитываем
действительную мощность компрессора:
кВт;
кВт.
Определяем
эффективную мощность компрессора:
кВт;
кВт.
Расчетная
тепловая нагрузка на конденсатор:
а)
действительный с учетом потерь в процессе сжатия:
кВт.
б)
теоретический по разности удельных энтальпий в теоретическом цикле:
кВт.
2.8.2 Расчёт и подбор конденсаторов
Тепловой
расчет конденсаторов заключается в определении значения площади теплопередающей
поверхности, обеспечивающей при заданной тепловой нагрузке поддержание
требуемого режима работы. По значению площади теплопередающей поверхности
подбирают стандартные аппараты, суммарная площадь теплопередающей поверхности
которых приблизительно равна расчетной, а при значительном их различии уточняют
возможность поддержания требуемого режима выбранными аппаратами.
Для
крупных холодильных установок обычно применяются общие конденсаторы для всех
компрессоров, работающих на различные температуры кипения.
Подбор конденсаторов производится по величине расчетной площади
теплопередающей поверхности по формуле:
м2,
где
Qк.р - суммарная тепловая нагрузка на конденсатор от
всех групп компрессоров, кВт;
qк - плотность
теплового потока в конденсаторе, (0,15…0,4) кВт/м2.
По полученной площади подбираем пять конденсаторов марки ВАК 375.
Поверхность теплообменника - 1224 м2.
Габаритные размеры: L =
4,5 м; В = 1,4 м; Н = 2,1 м; Н1 = 1,5; h = 0,7 м.
2.8.3 Расчёт и подбор промежуточных сосудов
Промежуточные сосуды устанавливаются в двухступенчатых аммиачных
холодильных установках для каждой температуры кипения отдельно.
Промежуточный сосуд подбирается по значению внутреннего диаметра корпуса
аппарата, из условия сплошности газового потока и проверяется по поверхности
змеевика.
Подбор промежуточного сосуда для t0 = -30 ˚C
Требуемый диаметр находим по формуле:
м,
где Gвс - расход холодильного агента в
верхней ступени, кг/с;
V3 -
удельный объем всасываемого в компрессор высокой ступени пара, м3/кг;
-
скорость движения пара в промсосуде допускается не более 0,5 м/с.
Требуемая площадь поверхность змеевика находим по формуле:
м2.
где Qзм - тепловая нагрузка на змеевик
промсосуда, кВт;
Кзм - коэффициент теплопередачи змеевика, (0,580…0,700) кВт/(м2К);
- средняя
логарифмическая разность температур между жидким хладагентом, проходящем по
змеевику и жидким хладагентом, кипящем в корпусе промсосуда, 0С.
Тепловая нагрузка на змеевик промсосуда:
зм = Gнс · (i5 - i6) = 0,254 · (385 - 220) =
41,91 кВт.
где Gнс - расход холодильного агента в
нижней ступени, кг/с;
i5, i6 - энтальпии жидкого хладагента на
входе и выходе змеевика промсосуда, КДж/кг.
Средняя логарифмическая разность температур:
0С.
Подбираем
один промежуточный сосуд марки 60 ПСЗ. Вместимость 0,67 м3, наружная площадь
змеевика 4,3 м2. Размеры: диаметр - 600 мм, высота - 2800 мм.
Подбор
промежуточного сосуда для t0 = -45 ˚C:
Требуемый
диаметр находим по формуле:
м,
где Gвс - расход холодильного агента в
верхней ступени, кг/с;
V3 -
удельный объем всасываемого в компрессор высокой ступени пара, м3/кг;
-
скорость движения пара в промсосуде допускается не более 0,5 м/с.
Требуемая площадь поверхность змеевика находим по формуле:
м2.
где Qзм - тепловая нагрузка на змеевик
промсосуда, кВт;
Кзм - коэффициент теплопередачи змеевика, (0,580…0,700) кВт/(м2К);
- средняя
логарифмическая разность температур между жидким хладагентом, проходящем по
змеевику и жидким хладагентом, кипящем в корпусе промсосуда, 0С.
Тепловая нагрузка на змеевик промсосуда:
зм = Gнс · (i5 - i6) = 0,516 · (385 - 175) =
108,36 кВт.
где Gнс - расход холодильного агента в
нижней ступени, кг/с;
i5, i6 - энтальпии жидкого хладагента на
входе и выходе змеевика промсосуда, КДж/кг.
Средняя логарифмическая разность температур:
0С.
Подбираем
2 промежуточных сосуд марки 80 ПСЗ. Вместимость 1,15 м3, наружная площадь
змеевика 6,3 м2. Размеры: диаметр - 800 мм, высота - 2920 мм.
2.8.4 Подбор воздухоотделителя
Воздухоотделитель предназначен для отделения от холодильного агента не
конденсирующихся газов и удаления их из системы.
Устанавливаем один автоматический отделитель неконденсирующихся газов с
возможностью самоблокировки ‘Purger’
фирмы Grasso.
Габаритные размеры: верхняя часть корпуса - 700 мм;
нижняя часть корпуса - 500 мм;
высота - 450 мм;
ширина - 330 мм.
2.8.5 Подбор маслосборника
При выборе маслосборников для аммиачных холодильных установок учитывают
число аппаратов, работающих под высоким, промежуточным и низким давлением, из
которых приходится удалять масло. Лучше устанавливать два маслосборника - один
для выпуска масла из аппаратов высокого давления (маслоотделитель,
конденсаторы, линейный ресивер) и другой для выпуска масла из аппаратов
промежуточного и низкого давления (промсосуды, циркуляционные и дренажные
ресиверы).
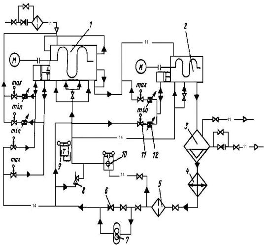
Установлено два маслосборника марки 60 МЗС.
Вместимость 0,06 м3, масса 81 кг.
Размеры: диаметр × площадь 325 × 8 мм,
ширина × высота 645 ×1200 мм.
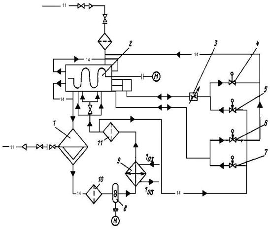
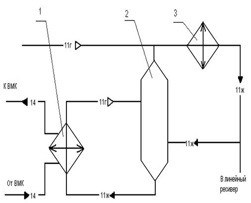
.8.6 Расчёт и подбор линейного ресивера
Расчет и подбор ресиверов холодильных установок производим с учетом
ёмкости испарительной системы по холодильному агенту и способу подачи
холодильного агента в испарительную систему. Расчет ресиверов сводится к
определению ёго ёмкости.
Наличие линейных ресиверов обязательно во всех крупных холодильных установках.
Линейный ресивер служит для приема жидкого аммиака из конденсатора и других
ёмкостей.
Ёмкость линейного ресивера для системы с нижней подачей холодильного
агента в приборы охлаждения определяется по формуле:
м3,
где
VБ, VВО - геометрический объём труб батарей и
воздухоохладителей, м3.
Подбираем
два ресивера линейно-дренажного типа марки 3,5 РД.
Вместимость
3,4 м3.
Габаритные
размеры (диаметр ×
длина) 1000 × 4825 мм.
2.8.7 Расчёт и подбор циркуляционных ресиверов
Циркуляционные ресиверы устанавливаются в насосных схемах подачи
хладагента в испарительную систему и подбирают отдельно для каждой температуры
кипения.
Расчет геометрической ёмкости циркуляционного ресивера зависит от подачи
хладагента в систему, и от исполнения ресивера.
Выбираем для расчета циркуляционный ресивер с нижней подачей холодильного
агента, горизонтального типа со стояком.
Формула для расчета ёмкости циркуляционного ресивера:
ц = 3 · (Vнт + 0,2 · (VВО + VБ) + 0,3 · Vвт)
м3,
где Vнт - внутренний объём нагнетательного
трубопровода;
Vвт -
внутренний объём всасывающего трубопровода.
нт= 0,04 · (VВО + VБ) м3;
Vвт =
0,06 · (VВО + VБ) м3.
Подбор циркуляционного ресивера для температуры кипения t0 = -15 °C:
Емкость циркуляционного ресивера:
Vц = 3
· (0,081 + 0,2 · (1,68 + 0,346) + 0,3 · 0,1215) = 1,568 м3,
Vнт=
0,04 · (1,68 + 0,346) = 0,081 м3,
Vвт =
0,06 · (1,68 + 0,346) = 0,1215 м3.
Подбираем ресивер циркуляционно - защитного типа РЦЗ - 2,0.
Вместимость - 2,0 м3.
Габаритные размеры: (диаметр × длина) 1020 ×
3090 мм.
Подбор циркуляционного ресивера для температуры кипения t0 = -30 °C:
Емкость циркуляционного ресивера:
Vц = 3
· (0,0642 + 0,2 · 1,605 + 0,3 · 0,0963) = 1,242 м3,
Vнт=
0,04 · 1,605 = 0,0642 м3,
Vвт =
0,06 · 1,605 = 0,0963 м3.
Подбираем ресивер циркуляционно - защитного типа РЦЗ - 1,25.
Вместимость - 1,25 м3.
Габаритные размеры: (диаметр × длина) 1020 ×
2090 мм.
Подбор циркуляционного ресивера для температуры кипения t0 = -45 °C:
Емкость циркуляционного ресивера:
Vц = 3
· (0,08576 + 0,2 · 2,144 + 0,3 · 0,12864) = 1,66 м3,
Vнт=
0,04 · 2,144 = 0,08576 м3,
Vвт =
0,06 · 2,144 = 0,12864 м3.
Подбираем ресивер циркуляционно - защитного типа РЦЗ - 2,0.
Вместимость - 2,0 м3.
Габаритные размеры: (диаметр × длина) 1020 ×
3090 мм.
2.8.8 Расчёт и подбор дренажного ресивера
Дренажный ресивер предназначен для временного приема жидкого холодильного
агента из охлаждающих устройств и аппаратов холодильной установки при
оттаивании, ремонте и т.д.
Дренажный ресивер должен вмещать жидкий аммиак из любого аппарата
(сосуда).
Подбираем ресивер дренажно-циркуляционного типа РЦЗ - 2,0.
Вместимость 2,0 м3.
Габаритные размеры: (диаметр × длина) 1020 ×
3090 мм.
2.8.9 Расчёт и подбор насосов холодильного
агента
Для аммиачных холодильных установок с насосно-циркуляционной схемой
непосредственного охлаждения рекомендуется применять герметичные насосы,
которые следует раздельно устанавливать, для каждой испарительной системы (по
температурам кипения). Насосы подбирают по производительности в м3/с.
Производительность насоса холодильного агента рассчитывается при помощи
формулы:
,
где
Q - тепловая нагрузка на оборудование, кВт;
n - кратность
циркуляции холодильного агента, при нижней подачи 3..5;
ro - плотность
холодильного агента при данной температуре кипения кг/м3;
rо - скрытая
теплота парообразования при tо, Дж/кг.
Для
бесперебойного режима работы холодильной установки необходимо установить
резервный насос, который мог бы заменить рабочий.
Подбор
насоса для температуры кипения t0 = -15 ˚С:
м3/ч.
Подбираем
1 насос марки 1 ЦГ 12,5/50б и один такой же резервный.
Объемная
подача Vн = 2 - 14 м3/ч.
Габаритные
размеры: (диаметр ×
длина) 1020 × 3090 мм.
Подбор
насоса для температуры кипения t0 = -30 ˚С:
м3/ч.
Подбираем
1 насос марки 1 ЦГ 12,5/50б и один такой же резервный.
Объемная
подача Vн = 2 - 14 м3/ч.
Габаритные
размеры: (диаметр ×
длина) 1020 × 3090 мм.
Подбор
насоса для температуры кипения t0 = -45 ˚С:
м3/ч.
Подбираем
1 насос марки 1 ЦГ 12,5/50б и один такой же резервный.
Объемная
подача Vн = 2 - 14 м3/ч.
Габаритные
размеры: (дл ×
шир × выс) 805 ×
438 × 445 мм.
2.9 Расчет диаметров трубопроводов
Расчет диаметров трубопроводов производится на ЭВМ. Программа позволяет
определить диаметр трубы и выбрать из заданного массива труб ближайший больший
стандартный диаметр требуемой трубы.
Программа работает в режиме диалога «вопрос-ответ».
Диаметр трубы (м) рассчитывается из уравнения неразрывности потока по
задаваемой скорости движения среды:
где
- масса вещества, протекающая по трубопроводу, кг/с;
V - удельный
объем вещества,
;
W - скорость
движения вещества, м/с.
Скорость
движения среды выбираем из таблицы 13.
Таблица
13 - Скорость движения жидких и газообразных веществ в трубопроводах
|
Вещество
|
Скорость, м/с
|
|
На стороне всасывания
|
На стороне нагнетания
|
|
Парообразный аммиак
|
10…25
|
10…30
|
|
Жидкие хладагенты
|
0,15…0,5
|
0,5…1,25
|
|
Жидкие хладагенты при
самотечном движении
|
0,15…0,5
|
0,15…0,5
|
После определения диаметра трубы из соответствующего массива труб
выбирается ближайший больший диаметр и для него производится перерасчет
скорости движения среды.
При этой скорости при введенной длине трубопровода вычисляем падение
давления вещества в трубопроводе по формуле:
где
- коэффициент сопротивления трения;
l - длина
трубопровода;
А
- эмпирический коэффициент.
Коэффициент
сопротивления трения
задается следующим:
для
сухого насыщенного и нагретого пара 0,025;
для
влажного пара и жидких рабочих тел 0,03-0,035;
Значение
коэффициента А для некоторых видов запорной арматуры приведем в таблице 14.
Таблица
14 - Значения коэффициента А
|
Местное сопротивление
|
А
|
|
Проходной вентиль открытый
|
390
|
|
Обратный клапан
|
165
|
|
Отвод 18
|
|
Длину трубопровода определяем по чертежу. Затем падение давления
сравнивается с допустимым падением давления (которое вводится) на этом участке.
Допустимое падение давление зависит от назначения трубопровода, и при его
определении следует пользоваться таблицами свойств хладагентов.
Падение давления во всасывающем трубопроводе допускается такое, которое
соответствует понижению температуры насыщенного пара на один градус для
аммиачных установок и до двух - для хладоновых установок.
В нагнетательном трубопроводе между компрессором и конденсатором
допускается падение давления, соответствующее изменению температуры насыщенного
пара до 0,5 градуса для аммиачных установок и до градуса - для хладоновых
установок.
Для расчета жидкостного трубопровода падение давления на участке между
конденсатором и линейным ресивером задают 1,2 кПа, на участке между ресивером и
регулирующей станцией 24,5 кПа.
Для жидких хладоносителей считаются допустимыми следующие падения
давления в трубопроводах: в пределах машинного отделения - не более 150 кПа, в
межцеховых коммуникациях при их значительной протяженности - не более 100 кПа.
Если
падение давления на данном участке трубопровода превышает допустимое падение
давления, то из массива труб выбирается следующий больший диаметр трубы и
расчет повторяется (определяется скорость движения, падение давления, сравнение
и т.д.). Так повторяется до тех пор, пока падение давления в трубопроводе не
будет меньше допустимого падения давления
.
Расчет
может проводиться для 10 температур кипения, всасывающего, нагнетательного,
жидкостного, можно по участкам, определенной длины трубопровода, магистрального
всасывающего, магистрального нагнетательного, магистрального жидкостного (также
можно по участкам), аварийного сливного трубопровода и трубопровода для
предохранительных клапанов, водяного трубопровода, рассольного для требуемого
количества температур.
Исходные
данные для ввода в ЭВМ подготовим в виде таблицы 15.
Пропускная
способность предохранительного трубопровода должна быть не менее определенной
по формуле:
где
g - интенсивность теплового потока из помещения во
время пожара,
(во всех случаях принимается равной 10
);
s - площадь
наружной поверхности сосуда (аппарата),
;
r - удельная
теплота парообразования хладагента при давлении открытия предохранительного
клапана, кДж/кг.
Для
расчета трубопровода жидкого хладагента после насоса необходимо массу агента
пересчитать исходя из производительности насоса:
.
Таблица
15 - Исходные данные для расчета трубопроводов
|
Трубопровод
|
Масса вещества, протекающая
по трубопроводу G, кг/с
|
Удельный объём V,
м3/кг
|
Скорость движения W,
м/с
|
Эмпирический коэффициент А
|
Длина трубопровода L,
м
|
Коэффициент сопротивления
трения по длине λТР
|
Допустимое падение
давления, ΔРДОП, кПа
|
|
Температура кипения t0
= - 15 0С
|
|
Общий всасывающий
|
0,468
|
0,53
|
15
|
408
|
4
|
0,025
|
9,86
|
|
Всасывающий
|
0,234
|
0,53
|
15
|
591
|
7,5
|
0,025
|
9,86
|
|
Нагнетательный
|
0,234
|
0,105
|
20
|
573
|
4,5
|
0,025
|
27,11
|
|
Жидкостной с РС
|
0,468
|
0,001726
|
0,5
|
426
|
21
|
0,03
|
24,5
|
|
Насос. вс.
|
1,15
|
0,001518
|
1
|
408
|
1,4
|
0,03
|
24,5
|
|
Насос. наг.
|
1,15
|
0,001518
|
1,2
|
591
|
120
|
0,03
|
24,5
|
|
Температура кипения t0
= - 30 0С
|
|
Всасывающий нс.
|
0,254
|
1
|
15
|
591
|
15
|
0,025
|
5,7
|
|
Всасывающий вс.
|
0,322
|
0,28
|
15
|
591
|
12
|
0,025
|
23,66
|
|
Нагнетательный нс.
|
0,254
|
0,35
|
20
|
11,5
|
0,025
|
12,02
|
|
Нагнетательный вс.
|
0,322
|
0,105
|
20
|
573
|
4,8
|
0,025
|
27,1
|
|
Жидкостной с РС
|
0,322
|
0,001726
|
0,5
|
444
|
24,5
|
0,03
|
24,5
|
|
Насос вс.
|
0,7
|
0,001475
|
1
|
408
|
1,4
|
0,03
|
24,5
|
|
Насос наг.
|
0,7
|
0,001475
|
1,25
|
591
|
86
|
0,03
|
24,5
|
|
Температура кипения t0
= - 45 0С
|
|
Общий всасывающий
|
0,516
|
2,05
|
15
|
408
|
7,5
|
0,025
|
3
|
|
Всасывающий нс.
|
0,258
|
2,05
|
15
|
591
|
11
|
0,025
|
3
|
|
Всасывающий вс.
|
0,344
|
0,42
|
15
|
591
|
11,5
|
0,025
|
32,14
|
|
Нагнетательный нс.
|
0,258
|
0,52
|
20
|
591
|
11
|
0,025
|
16,31
|
|
Нагнетательный вс.
|
0,344
|
0,105
|
20
|
573
|
4,7
|
0,025
|
27,1
|
|
Жидкостной с РС
|
0,344
|
0,001726
|
0,5
|
444
|
28
|
0,03
|
24,5
|
|
Насос вс.
|
1,42
|
0,001436
|
1
|
408
|
1,4
|
0,03
|
24,5
|
|
Насос наг.
|
1,42
|
0,001436
|
1,25
|
591
|
71
|
0,03
|
24,5
|
|
Магистральный наг.
|
0,91
|
0,105
|
20
|
36
|
30
|
0,025
|
27,1
|
|
Жид-ной с КД на ЛР
|
0,91
|
0,001726
|
0,5
|
226
|
2
|
0,03
|
1,2
|
|
Жид-ной с ЛР на РС
|
0,91
|
0,01726
|
0,5
|
462
|
13
|
0,03
|
24,5
|
|
Предохранительный
|
F=20,86
|
0,063
|
20
|
r = 1050,5
|
|
|
|
|
|
|
|
|
|
Таблица 16 - Результаты расчета
|
Трубопровод
|
Скорость движения W,
м/с
|
Внутренний диаметр, мм
|
Наружный диаметр ×толщина стенок, мм
|
Допустимое падение
давления, ΔРДОП, кПа
|
Длина трубопровода L,
м
|
Падение давления, кПа
|
|
Температура кипения t0
= - 15 0С
|
|
Общий всасывающий
|
14,04
|
150
|
159,0
× 4,0
|
9,860
|
4
|
2,020
|
|
Всасывающий
|
10,11
|
125
|
133,0
× 4,5
|
9,860
|
7,5
|
1,568
|
|
Нагнетательный
|
12,51
|
50
|
57,0
× 3,5
|
27,110
|
4,5
|
12,359
|
|
Жидкостной с РС
|
0,41
|
50
|
57,0
× 3,5
|
24,500
|
21
|
1,244
|
|
Насос. вс.
|
0,89
|
50
|
57,0
× 3,5
|
24,500
|
1,4
|
3,406
|
|
Насос. наг.
|
0,89
|
50
|
57,0
× 3,5
|
24,500
|
12
|
6,491
|
|
Температура кипения t0
= - 30 0С
|
|
Всасывающий нс.
|
14,37
|
150
|
159,0
× 4,5
|
5,700
|
15
|
1,784
|
|
Всасывающий вс.
|
11,48
|
100
|
108,0
× 4,0
|
23,660
|
12
|
4,183
|
|
Нагнетательный нс.
|
17,69
|
80
|
89,0
× 3,5
|
12,020
|
11,5
|
8,208
|
|
Нагнетательный вс.
|
17,22
|
50
|
57,0
× 3,5
|
27,100
|
4,8
|
23,614
|
|
Жидкостной с РС
|
0,44
|
40
|
45,0
× 2,5
|
24,500
|
24,5
|
1,796
|
|
Насос вс.
|
0,82
|
40
|
45,0
× 2,5
|
24,500
|
1,4
|
3,041
|
|
Насос наг.
|
0,82
|
40
|
45,0
× 2,5
|
24,500
|
14
|
6,460
|
|
Температура кипения t0
= - 45 0С
|
|
Общий всасывающий
|
14,11
|
300
|
325,0
× 8,0
|
3,000
|
7,5
|
0,524
|
|
Всасывающий нс.
|
12,84
|
230
|
245,0
× 8,0
|
3,000
|
11
|
0,643
|
|
Всасывающий вс.
|
11,77
|
125
|
133,0
×4,0
|
32,140
|
11,5
|
2,818
|
|
Нагнетательный нс.
|
17,08
|
100
|
108,0
× 4,0
|
16,310
|
11
|
4,917
|
|
Нагнетательный вс.
|
18,40
|
50
|
57,0
× 3,5
|
27,100
|
4,7
|
26,871
|
|
Жидкостной с РС
|
0,47
|
40
|
45,0
× 2,5
|
24,500
|
28
|
2,219
|
|
Насос вс.
|
0,53
|
70
|
76,0
× 3,5
|
24,500
|
1,4
|
1,255
|
|
Насос наг.
|
1,04
|
50
|
57,0
× 3,5
|
24,500
|
16
|
10,263
|
|
Магистральный наг.
|
19,01
|
80
|
89,0
× 3,5
|
27,100
|
30
|
17,680
|
|
Жид-ной с КД на ЛР
|
0,41
|
70
|
76,0
× 3,5
|
1,200
|
2
|
0,369
|
|
Жид-ной с ЛР на РС
|
0,41
|
70
|
76,0
× 3,5
|
24,500
|
13
|
0,938
|
|
Предохранительный
|
15,55
|
32
|
38,0
× 2,0
|
-
|
-
|
-
|
|
|
|
|
|
|
|
|
2.10 Описание схемы холодильной установки
Проектом предусмотрена насосно-циркуляционная схема с нижней подачей
аммиака в приборы охлаждения. Схема с непосредственным охлаждением. На
проектируемом холодильнике мясокомбината проектом предусмотрено три
температурных режима.
Первый режим: температура кипения t0 = -45 °С.
Второй режим: температура кипения t0 = -30 °С.
Третий режим: температура кипения t0 = -15 °С.
Первый температурный режим t0 =
-45 °С объединяет камеры замораживания мяса (камера №6, №7, №8 и №9). На этот
температурный режим работает два винтовых компрессорных агрегата фирмы Grasso - SP2 Y, в состав
агрегата входят: маслоотделитель, щит автоматики, масляный холодильник,
масляный насос. Подача холодильного агента к приборам охлаждения осуществляемся
от циркуляционного ресивера РЦЗ-2 двумя насосами 1 ЦГ 12,5/50б один из которых
резервный. Для замораживания мяса в камерах установлены воздухоохладители АВП
0,80/2-12-260.
Второй температурный режим t0 =
-30 °С объединяет камеры: "хранение замороженого мяса" (камеры №12,
№13, №14) и камеру хранения субпродуктов №11. На этот температурный режим
работает один винтовой компрессорный агрегат фирмы Grasso - SP2 R. В состав агрегата входит;
маслоотделитель, щит автоматики, масляный холодильник, масляный насос. Питание
приборов охлаждения осуществляется от циркуляционного ресивера РЦЗ-1,25 двумя
насосами 1 ЦГ 12,5/50б один из которых резервный. В камере хранения
замороженного мяса установлены воздухоохладители АВП 0,62/2-12-210. В камере
хранения субпродуктов установлены воздухоохладители АВП 0,80/1-12-150.
Третий температурный режим t0 =
-15 °С объединяет камеры: "охлаждения мяса" (камера №3, №4, №5),
"хранения охлажденного мяса" (камеры №15, №16), "цеха разделки и
упаковки" (камера №2, №10) и "экспедицию"(камера №1). На этот
температурный режим работает два винтовых компрессорных агрегата фирмы Grasso - SP1 L. В состав
агрегата входят: маслоотделитель, щит автоматики, масляный холодильник,
масляный насос. Заполнение испарительной системы осуществляется двумя насосами
1 ЦГ 12,5/50б один из которых резервный из циркуляционного ресивера РЦЗ-2.
Непосредственно в камерах установлено:
камеры охлаждения мяса имеют воздухоохладители АВП 0,80/1-12-180;
камеры хранения охлажденного мяса имеют воздухоохладители АВП
0,80/1-12-150 и АВП 0,80/1-12-180
в цехах разделки и упаковки и в экспедиции установлены батареи.
Проектом предусмотрено по одному резервному насосу холодильного агента 1
ЦГ 12,5/50б на каждый циркуляционный ресивер.
В схему включены пять воздушных конденсаторов ВАК-375 с площадью
теплопередающей поверхности по 1224 м2 каждый, с тремя вентиляторами каждый.
Конденсаторы установлены на конденсаторной площадке. После конденсатора жидкий
холодильный агент стекает в два линейных ресивера 3,5РД. Оттайка осуществляется
подачей горячих паров аммиака в приборы охлаждения, а для сбора жидкого
хладагента предусмотрен дренажный ресивер РЦЗ-2. Установлено два маслосборника
60МЗС, для сбора масла из аппаратов холодильной установки.
Выпуск воздуха производится с помощью автоматического воздухоотделителя
фирмы Grasso - Purger.
Для охлаждения масла в винтовых агрегатах принимаем масленые холодильники
с впрыском холодильного агента.
Для заправки компрессоров маслом проектом предусмотрен агрегат
централизованной заправки маслом.
2.11 Система смазки винтовых компрессоров
.11.1 Принципиальные схемы смазки и
регулирования холодопроизводительности
В зависимости от конструкции винтового компрессора подача масла на
перестановку привода регулятора осуществляется двумя способами: от автономной
системы гидравлики или за счет отбора части масла от общей смазочной системы. В
зависимости от назначения и режима работы компрессора регулятор
производительности может быть двух исполнений - с односторонним или двухсторонним
сервоприводом, т. е. масло к приводу может подаваться с одной или двух сторон.
В процессе нормальной эксплуатации винтового компрессора с гидравлическим
сервоприводом регулятора производительности целая группа деталей сервопривода
подвергается повышенному износу и имеет ограниченный срок службы порядка 5000 ч
работы.
К этой группе деталей относятся: уплотнение гидравлического поршня;
уплотнение штока регулирующих салазок (винтовой компрессор с двухсторонним
сервоприводом); уплотнительное кольцо потенциометра (у винтового компрессора
серии 1 с потенциометрическим прибором). Нарушение герметичности у каждого
кольца из этой группы деталей проявляется по-разному и в первую очередь зависит
от конструкции сервопривода а также от способа подачи масла на его
перестановку. Признаками, которые проявляются при возникновении неплотности
уплотнительных колец регулятора, являются: подтеки масла в районе защитного
колпака потенциометрического прибора; самопроизвольное перемещение регулирующих
салазок в сторону увеличения производительности даже при ручном режиме
регулирования работы компрессора; понижение уровня масла в масляном бачке
гидравлики; выброс масло- аммиачной смеси через отверстия для выпуска масла в
масляном бачке. Если ни один из этих признаков не проявляется, то совершенно не
обязательно производить замену уплотнительных колец в период проведения
очередного технического обслуживания компрессора, даже если он отработал свыше
5000 ч. Замена производится только в том случае, когда нарушается нормальная
работа регулятора и в обязательном порядке во время текущего ремонта, т. е.
через 10000...12000 ч работы.
Практика эксплуатации и технического обслуживания винтовых компрессоров
предприятия "Кюльаутомат" показывает, что при нарушении нормальной
работы регулятора по причине повышенного износа одного из рассмотренных
уплотнительных колец целесообразно произвести полную его разборку с заменой
всех уплотнительных колец, а не только того кольца, которое вышло из строя.
Вызвано это тем, что при замене любого уплотнительного кольца необходимо
выполнить целый ряд подготовительных работ: выпустить из агрегата хладагент,
отсоединить масляный трубопровод и выпустить из регулятора масло, демонтировать
с ведущего ротора полумуфту, разобрать сервопривод регулятора.
Все вышеперечисленные признаки нарушения нормальной работы привода
регуляторов относятся к винтовым компрессорам марок Грассо SP1 и SP2. Отличительной особенностью компрессоров серии 2 является
наличие герметичного датчика положения регулирующих салазок. Преимуществом
регулятора с герметичным датчиком является отсутствие потенциометрического
прибора, и, следовательно, не существует необходимости уплотнения его валика
резиновым кольцом, благодаря чему обеспечивается полная герметичность узла.
Преобразование поступательного движения регулирующих салазок во
вращательное в новой конструкции идентично старой, только на конце скрученного
стержня вместо валика с уплотнительным кольцом крепится магнитодержатель. В
него впрессованы пять постоянных магнитов, магнитные поля которых через
немагнитную уплотнительную плиту управляют герметичными контактами.
Герметичность датчика обеспечивается уплотнением немагнитной плиты, которая
прижимается к крышке регулятора резьбовым кольцом. Гистерезис (замедленное
изменение направления вращения) между положением регулирующих салазок и
магнитодержателем, обусловленный наличием зазоров между направляющими
скрученного стержня в поршневом штоке и в узле крепления скрученного стержня в
магнитодержателе, отсутствует благодаря наличию спиральной пружины, которая
первоначально монтируется в стакан таким образом, чтобы постоянно находиться в
натянутом состоянии. При изменении производительности компрессора сигнал,
поступающий от рабочих герметичных контактов, преобразуется в автоматическом
блоке управления винтовым агрегатом и индуцируется на щите управления.
Производительность компрессора изменяется плавно; показание на индикационном
приборе осуществляется ступенчато в диапазонах О...20, 20...40, 40...60,
60...80,80...100 %. Положения минимум и максимум регулирующих салазок
сигнализируются отдельно.
Регулятор производительности с односторонним сервоприводом отличается
тем, что в нем отсутствует герметизирующая втулка с уплотнительными кольцами и
заглушено одно отверстие подачи масла в полость цилиндра. В этом случае
перемещение регулирующих салазок в направлении увеличения производительности
происходит под воздействием пара хладагента при давлении нагнетания на торец
регулирующих салазок. Регуляторы с односторонним сервоприводом применяются в
компрессорах, работающих при достаточно большой разности давлений нагнетания и
всасывания, обеспечивающей надежное перемещение регулирующих салазок в
направлении увеличения производительности. Компрессоры с двухсторонним
сервоприводом регулятора применяются в двухступенчатых установках
преимущественно в качестве ступеней низкого давления. При этом обеспечивается
быстрота и надежность перемещения салазок в обоих направлениях при разности
давления нагнетания и всасывания 0,2... 0,3 МПа.
У винтовых компрессоров марок SP1 уплотнительное кольцо штока расположено непосредственно в
ограничительном диске, поэтому для его замены необходимо произвести полную
разборку механизма регулятора производительности с демонтажном цилиндра,
ограничительного диска вместе с упором регулирующих салазок, в то время как у
винтовых компрессоров серии 2 ограничительный диск выполнен раздельным и
состоит из двух частей: самого ограничительного диска и герметизирующей втулки
с уплотнительными кольцами. В этом случае для замены уплотнения штока нет
необходимости демонтировать ограничительный диск и совершать ряд связанных с
этим работ, а достаточно демонтировать только герметизирующую втулку.
Рассмотрим несколько принципиальных схем смазки и гидравлического привода
регулирования производительности винтового компрессора. Одна из таких схем
изображена на рисунке 9. В этой схеме для привода регулятора производительности
компрессора применяется автономная система гидравлики.
При пуске агрегата одновременно включаются насос смазочного масла,
осуществляющий предварительную прокачку компрессора, и гидравлический насос,
который забирает гидравлическое масло из бачка и через многоходовой
золотниковый распределительный клапан подает его в камеру перестановочного
устройства. После достижения регулирующими салазками положения минимума
производительности подается сигнал на запуск винтового компрессора.
При поступлении сигнала "Увеличение производительности"
многоходовой распределительный клапан соединяет камеру перестановочного
устройства регулятора с масляным бачком. Салазки через поршень под воздействием
давления нагнетания компрессора вытесняют масло из камеры перестановочного
устройства в бачок. Скорость перемещения салазок в сторону уменьшения
производительности задается настройкой дроссельного клапана. Гидравлический
насос в режимах "Увеличение производительности" и "Постоянная
производительность" работает вхолостую, возвращая масло через
распределительный клапан в бачок.
Рисунок 9 - Схема подачи смазочного масла и одностороннего
гидравлического сервопривода регулятора производительности (пунктир
соответствует схеме с двухсторонним сервоприводом).
- маслоотделитель; 2 - винтовой компрессор; 3 - масляный фильтр тонкой
очистки; 4 - обратный клапан; 5 - дроссельный клапан; 6 -многоходовой
золотниковый клапан; 7 - маслонасос системы гидравлики; 8 -масляный фильтр
грубой очистки; 9 - бак гидравлического масла; 10 - клапан ограничения
давления; 11 - маслонасос системы смазочного масла; 12 -маслохолодильник.
При двухстороннем сервоприводе поток масла поступает не обратно в бачок,
а направляется в камеру перестановочного устройства (на рисунке показано
пунктирной линией).
На рисунке 10 приведена схема подачи масла винтового компрессора марки
Грассо SP1 усовершенствованной серии с двухсторонним
сервоприводом регулятора, в которой смазочная система и гидравлический привод
регулятора производительности объединены. В этой достаточно простой и надежной
схеме полностью исключена возможность повышения давления в камере
перестановочного устройства и разгерметизация компрессорного агрегата. Масло к
поршню регулятора подается от насоса смазочного масла под давлением на
0,1...0,25 МПа выше давления нагнетания, компрессора. Сложная и громоздкая
система гидравлики заменена четырьмя соленоидными вентилями. При одновременном
открытии вентилей происходит увеличение производительности.

- маслоотделитель; 2 - винтовой компрессор; 3 - дроссельный клапан; 4,5,
6,7 - соленоидные вентиля; 8 - масляный насос; 9 - маслоохладитель; 10 -
масляный фильтр грубой очистки; 11 - масляный фильтр тонкой очистки
Если компрессор выполнен с односторонним сервоприводом, то система еще
проще и включает два соленоидных вентиля, открытие одного из которых
обеспечивает поступление масла в камеру перестановочного устройства и
уменьшение производительности компрессора, а при открытии другого камера
перестановочного устройства соединяется со всасывающим трубопроводом и
регулирующие салазки под воздействием давления нагнетания смещаются в
направлении увеличения производительности.
Примером применения подобных усовершенствованных смазочных систем и
гидропривода регуляторов компрессоров является схема двухступенчатого винтового
компрессора марки Грассо SP2
(рисунок 11).
В качестве стороны низкого давления применен винтовой компрессор марки SP2-LP с двухсторонним сервоприводом регулятора, управляемый
четырьмя соленоидными вентилями, а в качестве стороны высокого давления -
винтовой компрессор марки SP2-HP с односторонним сервоприводом
регулятора.
Благодаря тому, что в винтовом компрессоре марки SP2-HP в качестве
опорных подшипников используются роликовые подшипники качения, при работе
компрессора нет необходимости непрерывно подавать к ним масло под давлением,
превышающим давление нагнетания на 0,1...0,25 МПа. Достаточно направлять на
смазку масло из ресиверной части маслоотделителя, где оно находится под
давлением нагнетания компрессора стороны высокого давления. Поэтому в
рассматриваемой схеме двухступенчатого агрегата масляный насос работает только
перед пуском компрессоров первые 60 секунд, обеспечивая предварительную
прокачку подшипников компрессоров и перемещение регулирующих салазок в сторону
уменьшения производительности. После пуска агрегата масляный насос
останавливается, и дальнейшая смазка деталей и узлов трения осуществляется
маслом, поступающим из маслоотделителя.
Рисунок 11 - Схема смазочной системы гидравлического привода регулятора
производительности двухступенчатого винтового компрессора.
- винтовой компрессор марки SP2-LP стороны низкого давления; 2
-винтовой компрессор SP2-HP стороны высокого давления; 3
маслоотделитель; 4 - маслоохладитель; 5 - масляный фильтр; 6 - перепускной
клапан; 7 - насос смазочного масла; 8 - клапан ограничения давления; 9 - реле
температуры; 10 - реле расхода масла; 11 - соленоидный вентиль; 12 -дроссельный
клапан.
Увеличение производительности компрессора SP2-HP происходит в
результате воздействия давления нагнетания на торец регулирующих салазок, в то
время как камера перестановочного устройства соединена со стороной всасывания.
При подаче в камеру перестановочного устройства масла от маслоотделителя
происходит перемещение салазок в направлении уменьшения производительности, так
как площадь сечения поршня регулятора значительно превышает площадь сечения
регулирующих салазок со стороны нагнетания. На поршень действует усилие
1 = (Рн - Рвс) · Sn,
где Рн - давление масла в камере перестановочного устройства, равное
давлению нагнетания компрессора SP2-HP;
Рвc - давление всасывания;
Sn -
площадь поперечного сечения поршня.
Регулирующие салазки при одностороннем сервоприводе находятся под
воздействием усилия
2 = (Рн - Рвс) · Sс,
где Sс - площадь поперечного сечения
регулирующих салазок.
.11.2 Эксплуатация систем смазочного масла
Нормальная работа системы смазочного масла является одним из основных
условий надежной и долговечной работы винтового компрессора и обеспечивается в
том случае, если выполняются основные предписания и инструкции по эксплуатации
не только винтового компрессора, но и всей холодильной установки в целом.
Особенности эксплуатации систем смазочного масла различных винтовых
компрессорах и основные правила их технического обслуживания заключаются в
следующем.
. Пуск винтового компрессора необходимо производить при нахождении
регулирующих салазок в положении, соответствующем 30...40 % производительности.
За время перемещения регулирующих салазок из этого положения в положение
минимальной производительности винтового компрессора насос смазочного масла
успевает создать необходимое давление и обильно смазать все сопрягаемые детали,
подготовив этим нормальный пуск агрегата. Если же компрессор остановлен в
положении минимальной производительности, то происходит практически
одновременное включение насоса гидравлики, насоса смазочного масла и приводного
электродвигателя компрессора. При нахождении салазок в положении 100 %
производительности рекомендуется нажимать кнопку "Пуск" дважды. После
первого нажатия происходит перемещение салазок до положения 20...30 %
производительности, а затем нажимается кнопка "Стоп".
После 2..3-минутной паузы осуществляется пуск винтового компрессора. Это
связано с тем, что при долговременной работе маслонасоса с отключенным
приводным электродвигателем компрессора происходит срыв работы насоса
смазочного масла из-за резкого снижения уровня масла в маслоотделителе, а также
из-за вспенивания насыщенного хладагентом масла во всасывающем трубопроводе
насоса. Приведенная рекомендация не относится к холодильным установкам, у
которых запуск винтового компрессора осуществляется через реле времени.
. Пуск винтового компрессора осуществляется при максимально возможной
температуре смазочного масла в маслоотделителе, но не выше 40 °С.
При сравнительно низкой температуре смазочного масла в ресиверной части
маслоотделителя винтового компрессора возможно расслоение раствора фреона и
смазочного масла. Согласно диаграмме взаимной растворимости фреона и масла
ХА-30 при определенных соотношениях возможно расслоение смеси на два слоя даже
при температуре 60 °С. Низкая температура масла приводит к насыщению его
фреоном, в результате чего в момент пуска винтового компрессора происходят
вспенивание масла и срыв работы маслонасоса. В некоторых случаях приходится
повторять пуск по З... 4 раза, а так как при каждом включении насоса смазочного
масла одновременно включается и насос гидравлики, то при повторных пусках
регулирующие салазки успевают сместиться в сторону, соответствующую минимуму
производительности. При последующем пуске происходит практически одновременный
запуск насоса смазочного масла и винтового компрессора без предварительной
прокачки маслом. Одной из причин насыщения масла в маслоотделителе хладагентом
может быть несрабатывание обратного клапана на стороне всасывания в момент
остановки агрегата, что случается довольно часто. В этом случае пары хладагента
из испарительной системы через компрессор попадают в маслоотделитель и
конденсируются там. Особенно сильно это проявляется в том случае, если в трубки
маслохолодильника подается вода, имеющая низкую температуру. При работе судна в
районе промысла с низкой температурой забортной воды рекомендуется при остановке
агрегата закрывать всасывающий вентиль компрессора, а если предусмотрен
электроподогрев масла в маслосборнике, его необходимо включать не менее чем за
1,5...2 ч до пуска винтового компрессора, особенно при пониженной температуре
воздуха в помещении холодильных машин. В том случае, если подогрев масла
отсутствует, целесообразно полностью перекрыть подачу воды на маслохолодильник
и после запуска винтового компрессора постепенно открывать подачу воды, пока
температура смазочного масла не повысится до 35...40 °С.
. В процессе работы агрегата необходимо поддерживать постоянную
температуру смазочного масла 35...40 °С.
При работе агрегата смазочное масло охлаждается в межтрубном пространстве
маслоохладителя, а по трубам течет охлаждающая вода, проток которой можно
регулировать с помощью автоматического водорегулирующего вентиля. Практика
эксплуатации винтового компрессора показывает, что водорегулирующие вентили не
обладают высокой надежностью и довольно часто выходят из строя, особенно при
низкой температуре воды. Водорегулирующий вентиль может либо не закрыться
(резко понижается температура масла), либо остаться в закрытом положении
(повышается температура смазочного масла, а следовательно, температура
нагнетания), и агрегат останавливается из-за срабатывания защиты от повышенной
температуры масла или нагнетания. Автоматические водорегулирующие вентили
демонтируются и регулировка температуры масла производится ручным запорным
вентилем на выходе воды после маслоохладителя. Если температура воды не имеет колебаний
температуры, то отрегулировать температуру смазочного масла ручной запорной
арматуры не представляет сложности, а изменение температуры масла наблюдается
только на стадии ввода винтового компрессора в режим, после чего температура
масла стабилизируется и ее колебания не превышают 1...3 °С даже при
значительных изменениях тепловой нагрузки. Новая настройка температуры масла
осуществляется только при переводе винтового компрессора из одноступенчатого
режима работы в двухступенчатый или наоборот, так как в этом случае значительно
повышается или понижается расход охлаждающей воды через маслоохладитель. Низкая
надежность водорегулирующих вентилей наблюдается только при их включении в
систему забортной воды. Водорегулирующие вентили, установленные на системе
пресной воды, работают с высокой степенью надежности и продолжительное время не
нуждаются в ремонте.
. Необходимо исключить работу винтового компрессора влажным ходом. Во
время залива компрессора резко снижается эффективность работы маслоотделителя,
особенно его циклонной ступени, и масло из маслоотделителя залитого агрегата
может поступать в нагнетательный трубопровод.
2.11.3 Проблемы охлаждения масла в винтовых
компрессорах
Винтовые маслозаполненные компрессоры широко применяют в различных
отраслях народного хозяйства. Их характерной особенностью является развитая
масленая система, в которую входит узел охлаждения масла, подаваемого к
подшипникам ротора, в полость сжатия для уплотнения зазоров и охлаждения пара.
Конструкторско-проектное решение этого узла во многом определяет энергетические
и массогабаритные характеристики винтового маслозаполненного компрессора.
Охлаждение масла в винтовом маслозаполненном компрессоре осуществляется:
. Водой в кожухотрубном теплообменнике
. Воздухом
. Хладагентом
На рисунке 12 показана схема охлаждения масла с термосифоном. В ней
осуществляется самоциркуляция жидко хладагента при давлении конденсации.
Благодаря простоте и надежности эта система получила наибольшее
распространение.
Реализовать подобную систему в отечественных винтовых маслозаполненных
компрессорах нельзя, поскольку кожухотрубные теплообменники не рассчитаны на
давление конденсации. Они могут использоваться в качестве испарителей, где
масло охлаждается кипящим хладагентом.
Впрыск хладагента непосредственно в полость сжатая винтового
маслозаполненного компрессора (рисунок 13) позволяет просто и без установки
внешнего теплообменника решить проблему охлаждения масла, однако возникает
опасность его вспенивания в подшипниках, ухудшается уплотнение зазоров роторов,
растет количество паров, проходящих через компрессор, а следовательно, и его
энергопотребление. Несмотря на это, подобные системы применяют, например, в
ступени высокого давления винтового агрегата Грассо SP2-Y и в винтовых
маслозаполненных компрессорах некоторых фирм.
-маслоохладитель; 2-ресивер; 3-конденсатор
Рисунок 12 - Схема системы охлаждения масла в винтовом маслозаполненном
компрессоре во внешнем теплообменнике с сомоциркуляцией хладагента (схема с
термосифоном)
- винтовой маслозаполненный компрессор; 2 - впрыскивающий вентиль; 3-
соленоидный вентиль; 4 - маслоотделитель; 5 - маслонасос; М- электродвигатель
Рисунок 13 - Схема системы охлаждения масла в винтовых маслозапоненных
компрессорах впрыском хладагента непосредственно в полость сжатия.
- винтовой маслозаполненный компрессор; 2- впрыскивающий вентиль; 3-
соленоидный вентиль; 4- маслоотделитель; 5- маслонасос; М-электродвигатель
Рисунок 14 - Схема системы охлаждения масла в винтовом маслозаполненом
компрессоре впрыском хладагента в нагнетательный трубопровод.
При использовании другой системы (также без внешнего теплообменника)
жидкий хладагент впрыскивается в нагнетательный трубопровод между компрессором
и маслоотделитель. При реализации такой системы в винтовых маслозаполненных
компрессорах, являющихся ступенью низкого давления, отсутствуют технические
трудности с впрыском (рисунок 14), поскольку жидкий хладагент с давлением
конденсации необходимо подать в трубопровод с промежуточным давлением. В случае
применения такой системы для винтовых маслозаполненных компрессоров, работающих
в режиме одноступенчатого сжатия либо являющихся ступенью высокого давления
многоступенчатой установки, необходимо искусственно повышать давление жидкого
хладагента перед впрыском его в нагнетательный трубопровод. Для этой цели можно
использовать либо специальные насосы, либо ресивер с предварительно поднятым в
нем давлением.
Процессы охлаждения масла в указанных системах высокоэффективны, в них
удаётся устранить ряд недостатков, присущих системам с впрыском в полость
сжатия.
Особенность системы охлаждения масла в винтовых маслозаполненных
компрессорах, являющихся ступенью низкого давления, состоит в том, что она
частично решает задачу промежуточного охлаждения пара между ступенями сжатия до
30...50 °С. При этом нагрузка на промежуточный охладитель уменьшается, но
повышаются требования к системе охлаждения масла винтовых маслозаполненных
компрессоров.
При использовании любой системы охлаждения масла хладагентом возрастает
удельное энергопотребление холодильной установки, а применение систем
охлаждения с термосифоном и с впрыском в нагнетательный трубопровод стороны
высокого давления ведет к увеличению нагрузки на конденсатор. Однако снижение
температуры паромасляной смеси перед маслоотделителем при охлаждении
хладагентом может существенно повлиять на степень отделения масла в нём.
Учитывая отмеченные недостатки, следует выбирать такую систему охлаждения
хладагентом, которая позволит наиболее эффективно, с меньшими затратами,
осуществить процесс охлаждения масла. Её следует применять в тех случаях, когда
вода для охлаждения отсутствует, плохого качества, либо дорога, а использовать
воздух по каким- либо причинам невозможно.
3. Автоматизация холодильной установки
Под автоматизацией понимают комплекс технических мероприятий, частично
или полностью исключающих присутствие людей в том или ином технологическом
процессе.
В последнее время, большое внимание в разработке и эксплуатации
холодильного оборудования уделяется различным видам ее автоматизации. Системы
автоматического регулирования, контроля и защиты способны сократить при
эксплуатации до минимума число обслуживающего персонала и тем самым уменьшить
расходы на содержание холодильника в целом.
Автоматизацию холодильной установки осуществляют в целях повышения
экономической эффективности и обеспечения безопасности работ обслуживающего
персонала. Повышение экономической эффективности достигается вследствие
уменьшения эксплуатационных расходов и затрат на ремонт оборудования, а
безопасность эксплуатации - применением автоматических устройств, защищающих
холодильную установку от работы в опасных режимах.
Система автоматизации построена по принципу: датчик - преобразователь -
исполнительный механизм.
В общем случае система автоматизации выполняет три основных функции:
система автоматической защиты;
система дистанционного контроля параметров работы холодильной установки;
система автоматического регулирования.
3.1 Система автоматической защиты
В процессе эксплуатации холодильной установки возможны различные
неисправности в системах (отклонения от оптимального режима работы холодильной
установки), что может привести к опасным режимам работы холодильной установки:
повышение давления и температуры нагнетания, понижение давления всасывания,
повышение температуры масла после масляного холодильника, повышение уровня
жидкости в аппаратах, прекращение смазки трущихся пар, падение давления в
системе смазки компрессоров, отсутствие охлаждающей воды и т.д. Без принятия
своевременных мер возможны повреждения или разрушения компрессоров,
теплообменных аппаратов или других элементов установки.
В проектируемой холодильной установке предусматривается следующие виды
защиты:
. Защита компрессора от понижения давления всасывания
обеспечивается реле давления Danfoss RT1 (позиции 19,
71). При достижении установочного давления всасывания, RT1 посылает сигнал на
отключение электродвигателя компрессора и включение сигнальной лампы на щите
управления, а также включение звуковой сигнализации;
. Защита компрессора от понижения разности давлении в системе
смазки. Защита обеспечивается реле давления Danfoss MP55 (позиции 32, 35, 63, 66). При срабатывании
защиты происходит отключение электродвигателя компрессора и включается световая
и звуковая сигнализация. Во время пуска предусматривается блокировка этой
защиты на 45 секунд (применимо только для агрегатов верхней ступени и
неприменимо для бустер-компрессоров);
. Защита компрессора от повышения давления нагнетания
обеспечивается реле давления Danfoss RT5 (позиции 34,
60). При срабатывании данной защиты происходит отключение электродвигателя
компрессора и включение сигнальной лампы на щите управления, а также включение
звуковой сигнализации;
. Защита компрессора от повышения температуры нагнетания
обеспечивается реле температуры Danfoss
RT107 (позиции 31,62). При срабатывании защиты происходит отключение
электродвигателя компрессора и включение световой и звуковой сигнализации;
. Защита компрессора от повышения и понижения температуры масла
обеспечивают реле температуры Danfoss RT101 (позиции 44,
46, 73, 75). При их срабатывании происходит отключение двигателя компрессора и
включение световой и звуковой сигнализации.
. Защита циркуляционного ресивера от превышения значения
максимального уровня хладагента для предотвращения попадания жидкого
холодильного агента во всасывающий трубопровод компрессора осуществляется с
помощью реле уровня Danfoss
AKS38 (позиции 78, 79). При срабатывании
этих приборов выключается электродвигатель компрессора и включается световая и
звуковая сигнализация. В соответствии с Правилами безопасной эксплуатации
аммиачных холодильных установок предусматривается дублирование приборов защиты
по верхнему уровню холодильного агента с одинаковыми уставками для
предотвращения аварийных ситуаций.
. Защита насосов холодильного агента от потери производительности,
осуществляется по разности давления нагнетания и всасывания (позиции 94, 95).
Защита организуется с помощью дифференциального реле давления Danfoss MP55А. При достижении недопустимого перепада давлений, реле
выключает электродвигатель компрессора, одновременно включается световая и
звуковая сигнализация.
. На всех электродвигателях, входящих в состав холодильной
установки предусмотрена встроенная электрозащита, в которую входит тепловое
реле.
. На всех аппаратах и сосудах холодильной установки предусмотрены
сдвоенные предохранительные клапана, соединенные в общую аварийную линию (11а).
Система автоматической защиты не допускает работу холодильной установки в
аварийном режиме. Тем самым обеспечивается безопасность эксплуатации и
сохранение оборудования. Автоматическая защита должна иметь высокую степень
надежности, это достигается включением дублирующих приборов с одинаковыми
уставками и дополнительных приборов с уставками ниже аварийных, а также
применением приборов автоматизации, имеющих более высокую степень надежности.
Действие автоматической защиты сводится к выключению холодильной установки в
целом или отдельных ее составляющих при достижении опасных значений любых
контролируемых параметров, в качестве которых выбирают те параметры, которые
дают наиболее полную информацию об отклонениях в работе холодильной установки
от оптимального режима работы.
После возвращения параметра в нормальное положение, автоматическое
включение холодильной установки в работу, запрещено до выяснения причин
срабатывания защиты и устранения причин ее вызванных.
Примечание: защита компрессоров и аппаратов, входящих в состав
холодильной установки, но не указанных на схеме, аналогична вышеперечисленным.
3.2 Система автоматического управления и
регулирования
Системы автоматического регулирования предусматривает пуск и остановку
холодильной машины по достижению установленных параметров; изменение
холодопроизводительности компрессоров в зависимости от тепловой нагрузки;
заполнение аппаратов и сосудов холодильным агентом.
Запуск холодильной машины осуществляется с пульта управления.
При запуске производится пуск масляного насоса компрессора (позиции 33,
64) (насос работает до момента достижения давления масляной системы порядка
11-13 кг/см2), после чего производится запуск компрессора и пуск вентиляторов
воздухоохладителей (по истечении временной задержки).
При открытии двери камеры вентиляторы воздухоохладителей останавливаются.
Заполнение циркуляционного ресивера осуществляется с помощью датчика
уровня AKS41 (позиции 80) и соленоидного
вентиля (позиции 82).
Поддержание температуры в камере осуществляется с помощью реле
температуры Danfoss RT11 (позиция 92). При достижении температуры в камере реле
температуры подает сигнал на закрытие двух соленоидных вентилей на линии подачи
(позиция 90) и отсоса (позиция 89) хладагента. При повышении температуры на
величину дифференциала этих реле происходит открытие клапанов на линии отсоса и
подачи хладагента. При этом вентиляторы воздухоохладителей находятся в рабочем
состоянии.
Регулирование производительности компрессоров производится с помощью реле
давления, которое реагирует на давление всасывания, за счет перемещения
золотника регулятора. Регулирование производительности производится в интервале
от 0% до 100%, что показывает световой индикатор установленный на пульте
управления.
Оттайка воздухоохладителей производится с помощью горячих паров
подаваемых с нагнетательной линии компрессора после маслоотделителя.
Соленоидные вентили, позиции 84, 86, 89, 90, по заданной программе с помощью
реле времени по команде оператора (нажатием кнопки на центральном щите
автоматики). Процесс оттаивания сигнализируется лампой. Соленоидный вентиль, позиция
86, и вентиляторы воздухоохладителя (позиция 87) управляются также камерным
терморегулятором (позиция 92) системы автоматического регулирования температуры
воздуха.
3.3 Система автоматической сигнализации и
дистанционного контроля параметров
В проектируемой холодильной установке предусматриваем следующие виды
сигнализации: аварийную (лампы загораются красным цветом) и рабочую (лампы
загораются зеленым цветом) с указанием контролируемых параметров. Вся
сигнализация сосредоточена на пульте управления.
Аварийная сигнализация предусматривает контроль следующих параметров:
низкого давления всасывания компрессора, высокого давления нагнетания
компрессора, перепада давления смазки в масляной системе, высокой температуры
нагнетания, аварийного уровня хладагента в циркуляционных и линейном ресивере.
Рабочая сигнализация обеспечивает информацию о работе агрегатов, наличие
напряжения в цепях схем автоматизации. Такая сигнализация обеспечивается
магнитными пускателями этих аппаратов или соответствующими термореле и реле
уровня.
Рабочая сигнализация информирует о следующих параметрах работы
холодильной установки: режимы работы компрессоров, рабочие режимы насосов
холодильного агента, высокого и низкого уровня в линейном и циркуляционных
ресиверах.
Сигнализация осуществляется лампочками на щите управления.
На пульте управления выводятся следующие индикации работы холодильной
установки:
работа компрессора;
максимальный уровень в циркуляционном ресивере;
максимальный уровень в линейном ресивере;
работа насосов холодильного агента;
потеря давления в насосе холодильного агента;
включение вентиляторов конденсатора.
Перечень приборов автоматики и контрольно-измерительных приборов,
используемых в холодильной установке, приведен в таблице 17.
Таблица 17 - Приборы автоматики
|
Обозначение на чертеже
|
Наименование прибора
|
Марка прибора
|
Техническая характеристика,
кг/см2
|
Место установки на
холодильной установке
|
Настройка, кг/см2
|
|
1
|
2
|
3
|
4
|
5
|
6
|
|
19, 71
|
Реле низкого давление
|
RT1
|
-0.8…5
|
Всасывающий трубопровод
компрессора
|
0,5
|
|
34, 60
|
Реле высокого давление
|
RT5
|
4…17
|
Нагнетательный трубопровод
компрессора
|
13,5
|
|
31, 62
|
Реле температуры
|
RT107
|
+70…+150оС
|
Нагнетательный трубопровод
компрессора
|
95С
|
|
78, 79, 80, 81
|
Датчик уровня
|
AKS38
|
0…50%
|
Циркуляционный ресивер
|
0,5V max
0.3V раб
|
|
1, 2, 4
|
Датчик уровня
|
AKS38
|
0…80%
|
Линейный ресивер
|
0,8V max
|
|
9, 11, 18, 29, 49, 65, 91,
6
|
Манометр
|
АВМУ - 1
|
-0,1…25кг/см2
|
Аппараты и сосуды
холодильной установки
|
|
|
33,20, 64, 54, 83
|
Магнитный пускатель
|
ПМЕ-220
|
|
Электродвигатели
компрессоров, насосы хладагента и т.д.
|
|
|
94, 95
|
Дифференциальное реле
давления
|
МP55А
|
-1…..12
|
Защита насоса х.а.
|
2
|
|
48, 47, 76, 77
|
Дифференциальное реле
давления
|
RT 260A
|
|
Защита маслонасоса
|
2
|
|
3, 5
|
Датчик уровня
|
AKS38
|
0…80%
|
Дренажный ресивер
|
0,8V max
|
4. Технология ремонта и монтажа
.1 Расчет фундаментов
Фундаменты - это специальные строительные сооружения, предназначенные для
прочного и надежного закрепления оборудования на их местах, предусмотренных
проектом. Фундаменты, помимо статической нагрузки от оборудования, воспринимают
еще и динамические усилия, возникающие во время работы оборудования.
Фундаменты машин, воспринимающие динамические нагрузки, могут быть
монолитными, сборочно - монолитными и сборочными, а также виброизоляционными.
Их изготовляют из бетона или железобетона (у машин с большой массой и
повышенной динамичностью).
Марки бетона применяемого при изготовлении фундамента, должны быть: у
массивных монолитных не ниже 100, а у сборных не ниже 200.
Рисунок 15 - Фундамент под оборудование
- основание ( подошва); 2 - грунт «обрамной засыпки»; 3 - фундамент; 4 -
уровень пола; 5 - рама оборудования; 6 - фундаментный болт; 7 - колодец
фундаментного болта
Фундамент
состоит из верхней части
, выступающей над полом с горизонтальной плоскостью,
на которой размещается оборудование и нижней, опирающейся на грунт.
Нижняя
плоскость фундамента
называется подошвой фундамента, а слой грунта, на
который опирается подошва - основанием. Надежное основание предотвращает осадку
фундамента и обеспечивает устойчивое положение оборудования на фундаменте.
Высота подземной части фундамента называется глубиной заложения. Величина его
зависит от характера грунта, уровня грунтовых вод, глубины промерзания грунта.
Высота
выступающей части фундамента определяется условиями, обеспечивающими нормальную
работу оборудования и удобство его обслуживания во время эксплуатации и в
процессе выполнения ремонтных работ.
Наиболее простым является статический расчет фундаментов. Расчетом
определяют давление создаваемое подошвой фундамента на основание и
сравнивают
его с нормативным
. Нормативное давление
характеризуется
свойствами грунта, по СНиП П-15-74 категория грунта 1 (Суглинки и глины
текучепластичные и текучие), то принимаем
=100 кПА.
В
расчете приближенно учитывают степень динамичности машин с помощью коэффициента
. Нормативный коэффициент
характеризует несущую способность.
Несущая
способность грунта тем выше, чем больше твердость породы, величина зерна,
меньше влагосодержание и пластичность. Основные типы грунтов по этому признаку
можно расположить в виде возрастающего ряда: глины - суглины - супеси - пески -
гравийные и частично скалистые породы.
Давление
на грунт с учетом динамичности машин определяют по формуле:
,
где
- действительное давление на грунт, кПа;
и
- вес машины и фундамента, кН;
- площадь
подошвы фундамента, м2;
-
коэффициент динамичности;
-
нормативное давление на грунт, кПа
При
- фундамент устойчивый и не дает осадку.
Первоначально
определяют площадь подошвы фундамента
исходя
из размеров рамы и припусков по 0,1…0,2 м на каждую сторону фундамента.
Размеры
верхней части фундамента в плане устанавливают, руководствуясь размерами рамы
или опорных лап оборудования и необходимостью устройства колодцев под
фундаментные болты.
Расположение
от боковых граней и от края рамы или опорной лапы до боковой грани фундамента
должно быть не менее 50 мм, а при установке болтов диаметром более 24 мм - не
менее 100 мм.
От
концов заделанных фундаментальных болтов до края подошвы должно быть расстояние
также не менее 100 мм.
Расчет
фундамента под линейный ресивер 3,5 РД
150
Рисунок 16 - Фундамент под линейный ресивер.
Исходные данные: длина - 4825 мм; диаметр - 1000 мм; масса 1160 кг.
Для установки ресивера используются фундаменты в виде двух тумб,
учитываем это при определении площади подошвы фундамента.
м2.
Высота фундамента:
м.
где
Н1 - высота наземной части фундамента, м;
Н2
- глубина заложения фундамента, м,
Объем фундамента:
м3.
Вес фундамента:
кН,
где
- удельный вес бетона фундамента (γ = 12…27 кН/м3),
Масса
ресивера:
кг,
где
- масса ресивера заполненного холодильным агентом, кг;
- масса
пустого ресивера, кг;
- масса
холодильного агента, заполняющего ресивер, с учетом того, что заполнение
линейного ресивера не должно превышать 50% его объема;
Давление на грунт составит:
кПа
.
Фундамент
удовлетворяет условию устойчивости.
Расчет фундамента на горизонтальный циркуляционный ресивер со стояком РЦЗ
2,0
Горизонтальные циркуляционные ресиверы устанавливают на металлические
постаменты (опоры), которые крепятся к фундаменту.
Исходные данные: длина - 3090 мм; диаметр - 1020 мм; масса 1200 кг.
Высота опоры 2,2 м, ширина опоры 200 мм (швеллер).
Размеры фундамента:
Длина 1800 мм, ширина 1320 мм, высота 500 мм
Площадь подошвы:
м2.
Высота фундамента:
м.
Объем фундамента:
м3.
Вес фундамента:
кН,
Масса ресивера:
кг,
где
- масса пустого ресивера, кг;
- масса
холодильного агента, кг;
- масса
опоры (21кг), кг;
- масса
металлической площадки, кг;
Давление
на грунт составит:
кПа
.
Фундамент
удовлетворяет условию устойчивости.
Материал
- бетон марки не менее П-200
Расчет
фундамента на горизонтальный циркуляционный ресивер со стояком РЦЗ 1,25
Горизонтальные
циркуляционные ресиверы устанавливают на металлические постаменты (опоры),
которые крепятся к фундаменту.
Исходные данные: длина - 2090 мм; диаметр - 1020 мм; масса 940 кг.
Высота опоры 2,2 м, ширина опоры 200 мм (швеллер).
Размеры фундамента:
Длина 1800 мм, ширина 1320 мм, высота 500 мм
Площадь подошвы:
м2.
Высота фундамента:
м.
Объем фундамента:
м3.
Вес фундамента:
кН,
Масса ресивера:
кг,
где
- масса пустого ресивера, кг;
- масса
холодильного агента, кг;
- масса
опоры (21кг), кг;
- масса
металлической площадки, кг;
Давление
на грунт составит:
кПа
.
Фундамент
удовлетворяет условию устойчивости.
Материал
- бетон марки не менее П-200.
Расчет фундамента под компрессорный агрегат марки Grasso SP1-L
Исходные данные: длина рамы 2860 мм, ширина 1090 мм, масса 1900 кг.
Коэффициент динамичности 0,6.
Вес фундамента определяем, приняв глубину заложения 0,9м, выступающую
часть 0,2м.
3160
2860 1390
200
900
3460 1690
Рисунок 17 - Фундамент под компрессор.
Объём выступающей части фундамента:
V =
3,16 . 0,2 . 1,39 = 0,878 м3.
Объем подошвы фундамента:
V =
3,46 . 0,9 . 1,69 = 5,26 м3.
Объём фундамента:
V =
0,878 + 5,26 = 6,14 м3.
Вес фундамента:
кН.
Площадь
большей части фундамента:
F = 3,46 . 1,69
= 5,84 м2.
Давление
на грунт составит:
кПа
Фундамент
удовлетворяет условию устойчивости.
Материал - бетон марки не менее П-200.
Гнезда под фундаментные болты выполняют согласно установочных отверстий
на раме компрессора. Диаметр под фундаментные болты - 27 мм. Длина закладки
болта 400 мм.
Расчет фундамента под компрессорный агрегат марки Grasso SP2-R
Исходные данные: длина рамы 3640 мм, ширина 1200 мм, масса 3200 кг.
Коэффициент динамичности 0,6.
Вес фундамента определяем, приняв глубину заложения 0,9м, выступающую
часть 0,2м.
3940
3640 1500
200
900
4240 1800
Рисунок 18 - Фундамент под компрессор.
Объём выступающей части фундамента:
V =
3,94 . 0,2 . 1,5 = 1,182 м3.
Объем подошвы фундамента:
V =
4,24 . 0,9 . 1,8 = 6,868 м3.
Объём фундамента:
V =
1,182 + 6,868 = 8,05 м3.
Вес фундамента:
кН.
Площадь
большей части фундамента:
F = 4,24 . 1,8 =
7,632 м2.
Давление
на грунт составит:
кПа
Фундамент
удовлетворяет условию устойчивости.
Материал - бетон марки не менее П-200.
Гнезда под фундаментные болты выполняют согласно установочных отверстий
на раме компрессора. Диаметр под фундаментные болты - 27 мм. Длина закладки
болта 400 мм.
Расчет фундамента под компрессорный агрегат марки Grasso SP2-Y
Исходные данные: длина рамы 4830 мм, ширина 1480 мм, масса 4300 кг.
Коэффициент динамичности 0,6.
Вес фундамента определяем, приняв глубину заложения 0,9м, выступающую
часть 0,2м.
холодильный установка температурный компрессор
5130
4830 1780
200
900
5430 2080
Рисунок 19 - Фундамент под компрессор.
Объём выступающей части фундамента:
V =
4,83 . 0,2 . 1,78 = 1,72 м3.
Объем подошвы фундамента:
V =
5,43 . 0,9 . 2,08 = 10,16 м3.
Объём фундамента:
V =
1,72 + 10,16 = 11,88 м3.
Вес фундамента:
кН.
Площадь
большей части фундамента:
F = 5,43 . 2,08
= 11,29 м2.
Давление
на грунт составит:
кПа
Фундамент
удовлетворяет условию устойчивости.
Материал - бетон марки не менее П-200.
Гнезда под фундаментные болты выполняют согласно установочных отверстий
на раме компрессора. Диаметр под фундаментные болты - 27 мм. Длина закладки
болта 400 мм.
Расчет фундамента под насос холодильного агента 1ЦГ 12,5/50б
Исходные данные: длина - 805 мм; ширина - 438 мм; масса 135 кг.
Размеры фундамента: длина - 1105 мм; ширина - 738 мм.
Вес фундамента определяем, приняв глубину заложения 0,9м, выступающую
часть 0,2м.
Объём фундамента:
V =
1,105 · 0,738 · 1,1 = 0,897 м3.
Вес фундамента:
кН.
Площадь
большей части фундамента:
F = 1,105 .
0,738 = 0,815 м2.
Давление
на грунт составит:
Р
кПа
Фундамент
удовлетворяет условию устойчивости.
Холодильные аппараты поставляют на монтаж в собранном виде. В них
вмонтированы внутренние устройства с приваренными захватными приспособлениями
для строповки аппарата согласно рабочим чертежам. Трубчатые элементы -
змеевики, секции, коллекторы, трубные пучки теплообменной аппаратуры и другие
узлы, изготовленные из труб, - поставляют собранными на прокладках,
предусмотренных техническим проектом и гидравлически испытанными, с
заглушенными отверстиями.
Большинство холодильных аппаратов поступает на монтажную площадку без
упаковки (ресиверы, трубчатые секции и др.). Детали каркасов поступают
связанными пачками, а мелкие детали, арматура и крепежные детали - упакованными
в ящики. К каждому аппарату приложена отправочная ведомость (упаковочный лист),
в которой перечислены все узлы и детали. Все аппараты, поступившие на место
монтажа, независимо от их конструкции и типа должны иметь паспорта.
Установку аппаратов производят по монтажным чертежам, разработанным
специализированной проектной организацией. По этим чертежам производят разбивку
фундаментов таким же способом, как и для компрессоров, с помощью струн и
отвесов или деревянных шаблонов.
Основные холодильные аппараты устанавливают на фундаменты, а
вспомогательные - на фундаменты или кронштейны, заделанные в стены и
закрепленные к колоннам. Фундаменты под аппараты изготовляют из бетона в виде
сплошной плиты или отдельных столбов под опоры.
В период схватывания бетона проверяют комплектность аппарата и доставляют
его на место монтажа.
Воздухоохладители располагают непосредственно в самих камерах.
Доставленное на монтажную площадку оборудование осматривают и выявляют его
состояние и комплектность. При обнаружении дефектов составляют акт и перед
монтажом ликвидируют эти дефекты.
По монтажному чертежу определяют место установки аппарата и производят
разметку кронштейнов для крепления воздухоохладителей. На кронштейн
устанавливают металлический каркас, к которому прикреплены блоки охлаждающих
батарей.
Для охлаждения камер используют фреоновые батареи. Фреоновые батареи
обычно изготавливаются на заводе из стальных, медных или латунных труб. Эти
батареи поступают на монтажную площадку в законченном виде, т.е. промытыми,
просушенными, вакуумированными, заполненными парами фреона и заглушенными.
Все вспомогательные холодильные аппараты поступают на монтаж с заводскими
паспортами, в которых указано, что они испытаны на прочность и плотность.
Цилиндрическая форма аппаратов и вертикальное рабочее положение определяют
способ их установки и крепления.
Расположение аппаратов определяется проектом в соответствии со схемой,
конструктивными особенностями их и удобством обслуживания во время
эксплуатации. Аппарат, устанавливаемый на пол, своими лапами опирается на
металлическую раму, заделанную в пол, или на бетонную подушку, к которой
аппарат и прикрепляется болтами.
Циркуляционные ресиверы монтируют на достаточном расстоянии от стены,
чтобы удобно было производить изоляцию аппаратов и ремонтировать ее во время
эксплуатации. После проверки и закреплении аппаратов на них устанавливают
арматуру и соединяют трубопроводами с компрессором и основными аппаратами.
Смонтированные аппараты продувают от загрязнений и испытывают на плотность
воздушным давлением по окончании монтажа всей установки в период ее пуска.
Ресиверы дренажно-циркуляционные (РД) и линейные (РЛ) являются аппаратами
цилиндрической формы, которые должны быть расположены горизонтально. Эти
конструктивные особенности аппаратов определяют их установку и способ
крепления.
Горизонтальность установки ресивера регулируется клиньями под опоры и
поверяется уровнем. Уклон допускают 0,5 мм на 1 м длины в сторону
маслосборника. На смонтированный ресивер устанавливают арматуру, необходимые
контрольные приборы и автоматику и соединяют его трубопроводами. По окончании
монтажа ресивера продувают воздушным давлением 5-6 кгс/см2 от загрязнений и
испытывают на плотность воздухом. Монтаж линейного ресивера производят так:
ресиверы устанавливают в соответствии с проектом. Ресивер устанавливают на двух
бетонных опорах на высоте, удобной дли его обслуживания.
Насосы в большинстве случаев поставляют на монтажную площадку в виде
насосного агрегата. Насос и электродвигатель устанавливают на заводе на общей
обработанной чугунной плите, валы соединяют муфтой и центруют.
Такой насосный агрегат монтируют следующим образом. На готовый бетонный
или кирпичный фундамент устанавливают плиту с закрепленными на ней насосом и
электродвигателем. Плиту устанавливают на металлических подкладках толщиной
30-40 мм, шириной 60-80 мм и длиной 100-150 мм и регулируют клиньями.
Горизонтальность установки агрегата проверяют уровнем, который помещают на
фланец нагнетательного патрубка насоса в двух взаимно перпендикулярных
направлениях. Отклонение насоса от горизонтального положения не должно
превышать 1 мм на 1 м. Плиту агрегата закрепляют к фундаменту болтами,
заложенными в углубления фундамента. После проверки установки агрегата по
уровню делают опалубку и подливают цементным раствором плиту агрегата.
Центровку муфты насоса и электродвигателя производят при помощи стрелок со
щупом или индикатором так же, как и у вертикального компрессора. По окончании
центровки проверяют вращение насоса вручную. Его проворачивание должно быть
легким, равномерным и без заеданий.
После этого на насос устанавливают арматуру и подводят к нему
трубопроводы, которые должны быть закреплены так, чтобы они не могли создавать
нагрузки на насос. Особое внимание нужно обратить на тщательность сборку и
полную герметичность всасывающего трубопровода.
4.2.1 Монтаж винтовых компрессоров
Компрессор поступает заполненный сухим, инертным газом.
По прибытии компрессоров на место монтажа необходимо;
Произвести внешний осмотр аппарата, арматуры, приборов.
Проверить наличие полного комплекта его составных частей, инструмента и
запасных частей.
Проверить соответствие марки аппарата техдокументации.
Проверить наличие заглушек и наличие избыточного давления в полости
хладагента аппарата.
Заглушки с трубопроводов не снимать до момента присоединения к ним
трубопроводов соответствующих систем.
Перед снятием заглушек сбросить давление из полости хладагента при помощи
вентиля на входном коллекторе. Если при осмотре оборудования дефектов не
обнаружено, то можно приступать к монтажу.
К помещению компрессорного цеха агрегат доставляется автомобильным краном
на деревянных или металлических салазках, лебёдкой или талью втаскивается в
помещение цеха через дверной проем с помощью кран балок или автопогрузчика
устанавливается на фундаменте.
Эти компрессоры представляют собой агрегаты, состоящие из собственно
компрессора, маслоотделителя, маслоохладителя и пульта управления. Агрегат
смонтирован на общей раме и поступает с завода в собранном виде.
Монтаж заключается в расположении на фундаменте, выверки на
горизонтальность с помощью металлических подкладок. После выверки производится
подливка рамы.
4.3 Ремонт винтовых компрессоров
Ремонт винтового компрессора должен производиться, за исключением
доверенных завода изготовителя, только квалифицированным обслуживающим
персоналом или специалистами потребителя.
Ремонт компрессора производиться только в специально оборудованных
помещениях. Ремонт не допускается производить при работе установки у
производителя замораживаемых продуктов.
Ремонт компрессора специалистами потребителя ограничивается частичной
разборкой. Все работы должны быть произведены тщательно, чтобы обеспечить
работоспособность компрессора.
Дефекты у винтового компрессора, появляющиеся в гарантийный срок.
устраняются исключительно работниками сервиса. Исключение представляют собой
детали подверженные повышенному износу, которые можно заменить при частичной
разборке компрессора.
Частичная разборка распространяется на следующие узлы: сальник, регулятор
производительности и упорные подшипники. У отдельных деталей сальника и узла
регулирования производительности при нормальной эксплуатации возникает
обусловленной их функцией износ, а у упорных подшипников возникает износ при
превышении допустимых значений осевого зазора. При появлении перечисленных
недостатков изношенные детали следует заменить.
При смене деталей необходимо обратить внимание на то, чтобы сменялись
всегда и все те кольца круглого сечения, которые становятся доступными при
указанных ремонтах.
Все вновь устанавливаемые детали смачивают холодным маслом. В качестве
смазочного масла разрешается использовать масло того сорта, указанного на
фирменной табличке винтового компрессора.
Детали подверженные повышенному износу меняются по истечении
установленного срока службы. В практической эксплуатации эти сроки службы могут
быть не достигнуты или же превзойдены. Поэтому потребитель может определить
износ детали по специфическим признакам:
. Уплотнение с кольцами трения.
По мере эксплуатации уплотняющая способность уплотнения может ухудшаться
за счет попадания между поверхностями грязевых частиц и за счет механического
износа.
Если из уплотнения с кольцами выступает за рабочий час больше 2,4 см3
масла и продолжается это явление больше суток, то необходимо проверить
уплотнение (2,4 см3 масла за рабочий час соответствует 6 каплям масла в
минуту).
Максимально допустимая видимая утечка масла из уплотнения с кольцами
трения в 2,4 см3 за рабочий час соответствует потере масла около 12 литров за
5000 часов.
. Шлице вое кольцо.
В автоматическом режиме неплотности проявляются при постоянной
подрегулировке с целью поддержания определенного положения регулирующих
салазок. Неплотность можно определить, переключив винтовой агрегат в ручной
режим, перемещением регулирующих салазок в область частичной нагрузки. Если
регулирующие салазки смещаются в направлении максимума, та поршень является
неплотным.
. Радиально-упорные подшипники.
Если при измерении осевого зазора превышается допустимое значение зазора
0,06 мм, то замена подшипников производится в том случаи, если их нет
возможности восстановить.
После проведения частичной разборки винтового компрессора проводятся все
необходимые испытания и проверки.
По истечении гарантийного срока, потребитель устраняет неисправности
собственными силами или пользуется услугами сервиса.
Потребителю рекомендуется провести после 30000 часов работы общий
технический осмотр винтового компрессора собственными силами или чужими
специалистами. Такой общий технический осмотр следует повторять каждые 30000
рабочих часов.
Необходимость в ремонте машины возникает, как известно, при потере
работоспособности деталей вследствие их естественного износа или недопустимой
остаточной деформации, а также вследствие поломок в результате аварии.
Износ деталей, если исключить коррозионный износ и эрозию, вызывается
трением взаимно контактируемых относительно перемещающихся деталей. Такими
деталями и узлами в винтовом маслозаполненном компрессоре холодильной машины
являются:
) кинематические пары трения - опорные и упорные подшипники;
)концевые контактные уплотнения;
) узел регулирования производительности золотникового типа;
) кромки или поверхности контакта ведущего и ведомого винтов при
отсутствии шестерен связи (как это чаще всего имеет место в существующих
конструкциях винтовых маслозаполненных компрессоров холодильных машин).
) Сальниковые уплотнения ведущего ротора
При наличии шестерен связи между винтами контактирования последних не
происходит, что полностью исключает износ винтов.
В качестве опорных и упорных подшипников в винтовых компрессорах
применяют подшипники скольжения.
Подшипники качения подбирают по динамической грузоподъемности, что
позволяет достаточно надежно рассчитать долговечность подшипника. Вследствие
этого при эксплуатации машины может быть легко обеспечена своевременная замена
подшипников качения. Работа подшипников скольжения также достаточно изучена,
правила их эксплуатации хорошо известны, что позволяет обеспечивать
значительный моторесурс этих узлов.
Для винтовых компрессоров возможны новые конструктивные решения
подшипниковых узлов, открывающие широкую перспективу неограниченного увеличения
их моторесурса. Речь идет об уравновешивании как осевых, так и радиальных сил в
подшипниковых узлах.
Уравновешивание осевых сил, действующих на роторы винтового компрессора, достигается,
как известно, применением думисов или шевронной конструкции винтов компрессора.
Наиболее трудная задача - уравновешивание радиальных сил. Однако, как
показали (натурные) испытания опытных конструкций винтовых компрессоров, можно
полностью уравновесить действие радиальных сил. Разгрузочная камера
обеспечивает полную разгрузку опорных подшипников от действия радиальных сил,
сохраняя лишь незначительные (символические) нагрузки, что практически
исключает износ деталей пары трения в подшипнике.
Контактные уплотнения, применяемые в винтовом компрессоре
маслозаполненного типа, в принципе не отличаются от уплотнений других
компрессорных машин. Они требуют своевременной замены, приуроченной обычно к
сравнительно редким профилактическим осмотрам машины.
Винты маслозаполненного компрессора при отсутствии шестерен связи
находятся во взаимном контакте, следовательно, подвержены износу. Он зависит от
усилия, передаваемого от одного винта к другому (точнее, от контактных
напряжений, возникающих в местах взаимного касания винтов по линиям или
поверхностям контакта), и от условий смазки.
Усилия, возникающие между винтами при прочих равных условиях, зависят от
типа профиля зубьев винтов.
У винтов с окружным профилем зубьев типа SRМ, встречающимся у
подавляющего большинства компрессорных машин, находящихся в эксплуатации,
крутящий момент передается от ведущего винта к ведомому. Здесь обычно контакт
осуществляется между цевочными частями профилей зубьев, т.е. по линиям,
нормальным к оси винта. Но благодаря хорошим условиям образования масляного
клина между зубьями износа рабочей профильной поверхности зубьев практически не
наблюдается.
При неблагоприятном сочетании зазоров между винтами по линиям контакта
возможен контакт зубьев по линиям, соответствующим зацеплению циклоидальной
части профильной поверхности зубьев. В этом случае возможен более интенсивный
износ той части зубьев на ведомом винте, которая обеспечивает контакт зубьев, -
контактирующих кромок. Этот износ влечет за собой некоторое увеличение протечек
газа и, следовательно, некоторое ухудшение эксплуатационных характеристик
винтового компрессора. По достижении контакта цевочными частями поверхностей
зубьев износ контактирующих кромок прекратится.
Условием, смягчающим явление износа, являются малые усилия, возникающие
между винтами с окружным профилем. Согласно теоретическим исследованиям,
достаточно хорошо подтвержденным экспериментами, крутящий момент, передаваемый
от ведущего винта к ведомому, составляет всего лишь 3-4 % от общего крутящего
момента, действующего на валу ведущего винта компрессора. У компрессоров с
асимметричным профилем зубьев крутящий момент передается от ведомого винта к
ведущему, причем величина его составляет уже 5-10% от полного момента на валу
ведущего Винта. Здесь износ носит аналогичный характер (изнашиваются
контактирующие кромки), но с учетом того обстоятельства, что передача усилий
осуществляется от ведомого винта к ведущему. Для этих винтов, очевидно, при
прочих равных условиях износ кромок теоретически должен быть несколько большим.
Производительность винтовых компрессоров регулируется золотниковым
устройством. В обычных условиях эксплуатации производительность меняется в
небольших пределах, исключающих значительные и частные перемещения золотника.
Это обуславливается значительный износ соответствующих деталей, тем более, что
их поверхности хорошо смазаны маслом. Ремонт этого узла практически сводится к
замене или подтягиванию сальникового уплотнения штока золотника и замене
направляющей шпонки.
В целом моторесурс винтового компрессора, как показала эксплуатация,
достаточно велик. Он достигает десятков тысяч часов. Практика эксплуатации
отечественных винтовых компрессоров подтверждает эти данные.
5. Охрана труда и окружающей среды
.1 0беспечение здоровых и безопасных условий
труда
Строительство нового мясокомбината производительностью 250 тонн в сутки
производим в городе Омске. Подъезды ко всем зданиям и сооружениям
заасфальтированы. Выпуск продукции осуществляется через автомобильные
платформы. Все погрузочные операции осуществляются электропогрузчиками фирмы Balcancar модель EB717.45 в количестве шести штук с грузоподъемностью 1,6 тонн.
Для нормальной эксплуатации мясокомбината проектом предусматриваем все
необходимые инженерные сети: водоснабжение от городской сети водоснабжения,
энергоснабжение, канализация. Водоснабжение осуществляется от городской сети -
для бытовых нужд. Предусматриваем прямое водоснабжение. Электроэнергией
мясокомбинат предусмотрено снабжать от городской трансформаторной подстанции.
ТЭЦ №1 обеспечивает теплоснабжение холодильника. Канализация проектируется
насосная.
В компрессорном отделении предусматриваем два выхода, первый ведет к
вспомогательным помещениям, второй выход ведет непосредственно на улицу.
Предусматриваем ширину главного прохода в компрессорном отделении 2,5 метра для
удобного обслуживания оборудования.
В компрессорном отделении установлена система рабочей (приточновытяжной)
и аварийной вентиляции. Пуск аварийной вентиляции возможен как из
компрессорного цеха, так и снаружи (кнопка расположена возле входа в
компрессорный цех).
Проверочный расчет и подбор вентиляторов производим согласно нормативной
кратности вентиляции.
Система вентиляции (рисунок 20) состоит из двух воздуховодов. Один
крепится к глухой стене на высоте 1 м от пола - этот воздуховод одновременно
рассчитан на приточную и аварийную вентиляцию. Другой воздуховод крепится к
потолку - он обеспечивает вытяжку воздуха. Все эти воздуховоды проходят в
вентиляционную.
Количество воздуха нагнетаемого (удаляемого) из помещения определяем по формуле:
K=
,
где k - кратность вентиляции соответственно приточной, вытяжной и
аварийной в компрессорном отделении холодильника, k = 3, 4, 11;
L -
количество воздуха, удаляемого (нагнетаемого) из помещения, м3/ч;
V -
объем помещения, м3.
Рисунок 20 - Схема прокладки воздуховодов.
Количество воздуха, нагнетаемого системой приточной вентиляции:
км.о. = k · Vкм.о. = 2 · 2112 = 4224 м3/ч.
Подбираем вентилятор марки МЦ 7 производительностью 7200 м3/ч.
Количество воздуха, удаляемого системой вытяжной вентиляции:
км.о. = k · Vкм.о. = 4 · 2112 = 8448 м3/ч.
Подбираем вентилятор марки МЦ 7 производительностью 11000 м3/ч.
Количество воздуха, удаляемого при аварийной вентиляции:
км.о. = k · Vкм.о. = 7 · 2112 = 14784 м3/ч.
Подбираем два вентилятора марки МЦ 10 производительностью 18000 м3/ч.
Трубопровод вытяжной вентиляции из компрессорного отделения выводится на
1,5 метра выше крыши мясокомбината.
Аварийная вентиляция имеет пусковые приспособления внутри вентилируемого
помещения (у входа) и на наружной стене компрессорного отделения.
Электропитание аварийной вентиляции предусмотрено как от основного, так и от
независимого источника энергии. Организация воздухообмена показана на рисунке
21.
Рисунок 21 - Организация воздухообмена.
Воздуховоды которые мы предусматриваем, выполнены из оцинкованного железа
прямоугольного сечения. Для снижения аэродинамического шума,
распространяющегося по воздуховоду, предусмотрено соединение вентилятора с
воздуховодом через прорезиненные вставки. Вентиляторы установлены на
виброизоляторах.
В холодильных установках основными источниками шума и вибрации являются
компрессоры и насосы. Во время работы холодильной установки увеличение шума
часто происходит из-за дефектов, возникающих при нарушении балансировки
вращающихся элементов машин, недопустимого износа деталей, нарушения смазки,
поломки крепежных деталей. Дополнительный шум создают насосы и вентиляторы.
Для обеспечения здоровых и безопасных условий труда необходимо учитывать
общий уровень шума в помещении. Приближенный расчет производится по формуле:
= L1 + 10lgn = (91…94) + 9 = (100…103) дб,
где L - общий уровень звуковой мощности, дб;- уровень звуковой мощности
одного источника (условно принимаются все источники шума с одинаковой звуковой
мощностью), дб;
n - количество источников шума;
В
машинном отделении уровень звуковой мощности должен быть не выше (80
85) дб. Из расчета видно что общий уровень звуковой
мощности L превышает санитарную норму.
Для снижения вибраций оборудования, имеющего движущиеся части,
предусматриваем устанавливать его на фундаменты, которые необходимо располагать
на грунте изолированно от строительных конструкций с использованием резиново-металлических
амортизаторов - под насосы, и АКСС - под компрессора. Так как общий уровень
шума превышает предельно допустимые нормы, предусматриваем постоянное
нахождение обслуживающего персонала в ЦПУ. ЦПУ изолируем звукоизолирующим
покрытием (пенополиуританом). Трубы и арматуру крепим к капитальным стенам
хомутами с резиновыми прокладками.
Проектом
предусматриваем искусственное и естественное освещение. Естественное освещение
в помещениях должно обеспечивать нормативный уровень освещенности: коэффициенты
естественной освещенности для компрессорных отделений составляют 4
4,5 %.
Световой
коэффициент для компрессорного отделения:
а
=
где
S окон - площадь окон, м2;
S пола - площадь
пола, м2.
Исходя из вышеприведенного расчета видно, что в машинном отделении
естественного освещения достаточно.
Также предусматриваем искусственное освещение, рабочее и аварийное
осуществляемое с помощью ламп накаливания взрывозащищенного исполнения. В компрессорном
отделении для рабочего освещения используются светильники на расстоянии 2-2,5
метров в шахматном порядке (рисунок 22).
Питание аварийного освещения производится от дизельгенератора, и
аккумуляторных батарей. Для местного освещения применяются переносные
светильники напряжением 24 В. При полном прекращении электроснабжения и
отключении рабочего и аварийного освещения, используются электрические фонари,
питающиеся от аккумулятора, на время, необходимое для ликвидации аварии. Все
электрооборудование взрывозащищенного исполнения.
Общее число светильников определяется:
об = nА · nВ = 15,
где nА - число светильников по длине;
nВ -
число светильников по ширине.
Рисунок 22 - Схема размещения светильников в машинном отделении.
Число светильников по длине и ширине помещения можно определить:
nА=
nВ=
где
L-расстояние между светильниками (L =
(0,8…2,2) · h);
а-
расстояние светильников от стен (а = (0,5…0,75) · L).
Высота
подвеса светильника над рабочей поверхностью:
=
H - (hр · hсв) = 6 - (1 + 0,36) = 4,64,
где
H - высота помещения, м;
hсв - высота
свеса светильника (0,36…0,7) м;
hр - высота
рабочей поверхности (0,75…1) м.
Индекс
помещения рассчитывается по формуле
=
=
.
Световой
поток электролампы:
=
=
,
где
Е- заданная минимальная освещенность по нормам, лк;
К-коэффициент
запаса, учитывающий загрязнение и старение светильника;
S-площадь
освещаемого помещения, м;
Z-коэффициент
неравномерности, равный Z=1,1 для люминесцентных ламп;
n-число
светильников;
-коэффициент
использования светового потока.
По
световому потоку выбираем тип ламп и ее мощность.
Подбираем
лампы накаливания марки ЛН-25.
Силовой
кабель от трансформаторной подстанции до распределительного щита силового
электрооборудования и щитков освещения проложен вне помещений мясокомбината по
земляным траншеям. Передача электроэнергии от электрощитовой до потребителей
производится по бронированным кабелям, идущим по стенам помещений. Подводы к
электродвигателям выполнены в углублениях в полу. Защитное заземление электрооборудования
выполнено по двум контурам: наружному и внутреннему. Оно необходимо для защиты
персонала от удара электротоком.
Наружный контур выполнен путем укладки в траншею на глубину 0,7м, по
периметру здания на расстоянии 2,5 м от фундамента стальной полосы 100 мм2.
В качестве заземления использованы стальные стержни 0,50мм и длиной 3м.
Внутренний контур заземления выполнен из стальной полосы 100м2, проложенной по
стене на высоте 2 м от пола. Внутренний контур заземления соединен с наружным в
двух местах. Схема заземления компрессорного отделения изображена на рисунке
23.
а) б) в)
г)
а) заземлитель; б) канавка; в) канал; г) расположение внутреннего
контура; 1 - наружный контур; 2 - внутренний контур; 3 - заземляющий проводник;
4 - соединительный проводник; 5 - заземлитель.
Рисунок 23 - Схема контурного заземления.
Основными причинами возникновения пожара являются:
1. Неисправность электрооборудования и электрокоммуникаций;
. Запылённость систем воздуховодов;
. Самовозгорание промасленной ветоши (ветошь хранят в металлических
ящиках).
Проектом предусмотрена система пожарной сигнализации. В компрессорном
цехе установлены датчики КИ-1, реагирующие на дым, высокую температуру, которые
в случае пожара подают сигнал на обесточивание оборудования, включает пожарную
сигнализацию, а также световую сигнализацию в ЦПУ и на проходной. Для тушения
пожаров предусматриваем систему воздухо-механического пожаротушения на выходе в
коридор, а также огнетушители ОХП-10 и ОУ-8 для тушения электрооборудования (1
на 100м2), ломы, лопаты и бочки с песком на улице. Основными мероприятиями для
устранения пожарной опасности являются предотвращение загазованности и
устранение причин способствующих возникновению пожара или взрыва. К этим
мероприятиям относятся:
·
обеспечение
исправности электропроводки и защитных кожухов распределительных и
пускозащитных устройств;
·
применение
искрозащитных устройств у сварочных установок и горелок;
·
сбор в
специальные емкости остатков смазочных материалов при разборке ремонтируемых
машин;
·
полное удаление
горючих газов из ремонтируемого оборудования до начала ремонтных работ;
·
хранение
пожароопасных и взрывоопасных веществ на специальных складах и в закрытых
емкостях.
5.2 0беспечение безопасности при эксплуатации и
обслуживании холодильной установки
Безопасность персонала зависит от различных факторов: монтажа систем
трубопроводов и их герметичности, исправности и надежности основного и
вспомогательного оборудования, от исправности и надежности средств защиты,
контрольно-измерительных приборов, предохранительных клапанов и пр., а также от
соблюдения правил технической эксплуатации холодильных установок.
Непосредственно перед установкой трубопроводов на штатное место их
подвергают продувке сжатым воздухом избыточного пробного давления Р = 0,3 МПа
от кислородного баллона.
Трубопроводы в компрессорном отделении крепятся к потолку при помощи
кронштейнов, а прокладка их по территории холодильника выполнена над землей на
опорах. Расстояние между опорами с изолированными трубопроводами равно 2 м и
высота над землей 3,5 м. Трубопроводы проложены с уклоном 0,5% для слива из них
холодильного агента в ресиверы. Уклон нагнетательного трубопровода в сторону
конденсатора 2%.
Следует уделять особое внимание герметичности соединений трубопроводов. В
качестве уплотнительных материалов используются резины марок 3109, 3063,
ИГП-1066 - для изготовления прокладок и предохранительных клапанов; поранит -
для изготовления уплотнительных прокладок разъемных соединений фторопласт - в
качестве набивочного материала и материала уплотнительных колец. Предусмотрено
окрашивание трубопроводов в цвет, соответствующий их назначению: всасывающий -
синий, нагнетательный - красный, жидкостной - желтый, водяной - зеленый.
Направление движения в трубах указаны стрелками, нанесенными черной краской на
видных местах, вблизи каждого вентиля и задвижки.
При эксплуатации аппараты (сосуды) испытывают на прочность давлением:
Расчетное (избыточное) давление для стороны всасывания - 1,5 МПа
Расчетное (избыточное) давление для стороны нагнетания - 1,8 МПа.
Аппарат (трубопровод) признают годным, если нет признаков остаточной
деформации и разрывов, отсутствуют пропуски воздуха, а падение давления не
превышает - 0,1%. После испытания на прочность система должна быть испытана на
плотность, при эксплуатации герметичность системы проверяется химическим
индикатором высокой и низкой чувствительности, а также газоанализаторами.
Запрещается проводить пневмоиспытания компрессором, входящим в состав
холодильной установки. При проведении испытания на прочность, лица, проводящие
испытание, удаляются в ЦПУ. Не допускается присутствие посторонних лиц, а также
ведение работ не связанных с испытанием, в помещении, где находится
испытываемый аппарат. Запрещается работа с аппаратом, находящимся под
давлением. По окончании пневмоиспытания проводится вакуумирование системы. По
завершению работ составляется акт о выполненных проверках с указанием даты и
времени следующего освидетельствования.
Периодичность освидетельствования аппаратов при эксплуатации
осуществляется согласно таблице 18.
Таблица 18 - Периодичность проведения технического освидетельствования
аппаратов
|
Мероприятия
|
Периодичность
|
|
Внутренний осмотр аппаратов
(сосудов), доступных для осмотра. Пневматическое испытание на прочность
аппаратов (сосудов), не доступных для внутреннего осмотра.
|
Один раз в два года
|
|
Пневматическое испытание на
прочность и плотность аппаратов (сосудов), доступных для внутреннего осмотра
|
Один раз в 8 лет
|
Государственная проверка манометров должна производиться ежегодно, не
реже одного раза в 6 месяцев должна производиться дополнительная проверка
рабочих манометров контрольным манометром с записью результатов проверки в
журнал, а также должна производиться проверка каждый раз после произведенного ремонта.
Термометры сопротивления проходят контрольную проверку раз в полгода.
Предохранительные клапана компрессоров должны проверяться не реже одного раза в
год.
Выпуск масла из системы ведется под непрерывным наблюдением
обслуживающего персонала, при этом используются резиновые перчатки.
Удаление воздуха ведется при помощи воздухоотделителя.
При появлении признаков «влажного хода» закрывают всасывающий вентиль и
вентиль подачи хладагента в испарительную систему. Если при этом стук в
компрессоре не прекращается, то его немедленно останавливают. Запуск
наполненного хладагентом компрессора при закрытых всасывающем и нагнетательном
вентилях и открытом байпасом вентиле не допускается.
Вскрытие
оборудования холодильной установки и сварочные работы разрешают только после
снижения в нем давления до атмосферного, при этом давлении оборудование
вскрывают не ранее чем через двадцать минут. Работы по вскрытию оборудования
проводят в противогазе и резиновых перчатках. Не допускается вскрытие аппаратов
и трубопроводов при температуре стенок ниже -33
-35 0С.
При
поступлении хладона в рефрижераторное машинное отделение включают аварийную
вентиляцию, включают электродвигатели в рефрижераторном машинном отделении;
оповещают старшего рефрижераторного механика, по его указанию, надев
изолирующие дыхательные аппараты, ликвидируют аварию. Все работы, связанные с
ликвидацией аварии, выполняют не менее двух человек.
Запрещается
определять места неплотностей в системе хладагента, приближая лицо к местам
возможных пропусков, так как струя хладагента может повредить глаза. Хладон
весьма текуч, утечки определяют по масляным пятнам и потекам, галоидными
лампами и галоидными электронными течеискателями.
В
качестве средств индивидуальной защиты используются двенадцать фильтрующих
противогазов ПШ и двенадцати газонепроницаемых костюмов. Один комплект средств
индивидуальной защиты находится в ЦПУ, второй в компрессорном цехе, третий-
снаружи. Также в ЦПУ имеется три аппарата сжатого воздуха АСВ-2 по числу работающего
персонала. Аппараты АСВ-2 относятся к типу аппаратов с запасом сжатого воздуха
и открытой системой дыхания. Они укомплектованы баллонами вместимостью 4 литра
и хранятся в опломбированном металлическом шкафу. АСВ-2 используются совместно
с газонепроницаемыми универсальными костюмами типа УСГС.
Так
как работа с современными хладагентами может представлять определенную
опасность для здоровья, а при аварийной ситуации и для жизни обслуживающего
персонала, необходимо знать способы оказания первой доврачебной помощи при
поражении хладагентом.
При
отравлении хладагентом необходимо освободить пострадавшего от стесняющей
дыхание одежды, загрязненной хладагентом, предоставить ему полный покой.
Рекомендуется пить крепкий сладкий чай, кофе, лимонад, вдыхать кислород в
течение 30
45 минут. В случае потери сознания необходимо дать
вдыхать с ваты нашатырный спирт.
При
наличии явлений раздражения носоглотки необходимо полоскать ее 2%-м раствором
соды или водой. В случае появления удушья, кашля пострадавший должен
транспортироваться в больницу в лежачем положении.
При
попадании жидкого хладагента на кожу и ее обморожении необходимо окунуть
пораженную поверхность в воду комнатной температуры, затем температуру воды
довести до 35
40 0С и держать 5
10 минут;
в случае поражения большой поверхности тела сделать общую ванну. Осушить кожу
после ванны хорошо впитывающим воду полотенцем (растирание не допускается).
После этого следует наложить на пораженный участок кожи стерильную марлевую
повязку, предварительно смазав ее антисептической мазью. При отсутствии мази
можно использовать вазелиновое масло или, в крайнем случае, подсолнечное.
При появлении на коже пузырей ни в коем случае их не вскрывать, а
наложить на них повязку с мазью.
При попадании хладона в глаза - промыть водой комнатной температуры и
закапать стерильное вазелиновое масло, после этого необходимо немедленно
обратиться к врачу.
Оказание первой доврачебной помощи при поражении хладоносителем.
При попадании хладоносителя в глаза или холодного хладоносителя на кожу и
ее обморожении следует принять те же меры, что и при поражении хладагентами.
Для оказания доврачебной помощи в машинном отделении должна быть аптечка
со следующими лекарствами:
-
1
2%-й раствор лимонной кислоты;
3%-й
раствор молочной кислоты;
2
4%-й раствор борной кислоты;
1
%-й раствор новокаина;
валериановые
капли, нашатырный спирт (для хладоновых установок).
Необходимо следить за тем, чтобы в аптечке всегда были: сода, бинт,
марлевые салфетки, антисептическая противоожоговая мазь, йод, темные защитные
очки.
В специально отведенном месте должны находиться баллон с медицинским
кислородом и оборудование к нему.
5.3 Охрана природной окружающей среды
Охрана окружающей среды является одним из важных мероприятий при
проектировании холодильной установки. Согласно статье 43 Закона РФ об охране
окружающей природной среды РФ, проектом предусматривается получение
государственно-экологической экспертизы перед строительством. При выполнении
строительных работ принимаются меры по охране окружающей среды, рационального
использования природных ресурсов, по вывозу отходов от строительства в
специально отведенные места. Согласно статье 45 Закона об охране природной
окружающей среды РФ, при эксплуатации предприятия необходимо принимать
эффективные меры по выполнению требований по охране природы, рациональному
использованию и воспроизводству природных ресурсов, оздоровлению окружающей
природной среды. Отходы производства предусматривается складывать в специальные
контейнеры для последующего вывоза за пределы предприятия. Необходимо
предусмотреть мероприятия по отчистке сточных вод с холодильника, для этого необходимы
отстойники для механической и химической отчистки.
|
ОТХОДЫ
|
|
|
|
|
|
|
|
|
Твердые
|
|
Жидкие
|
|
Газообразные
|
|
|
|
|
|
|
Металл
|
|
Хоз. воды
|
|
Вентиляционный выброс
воздуха из МО
|
|
Прокладочный материал
|
|
Хоз. фекалии
|
|
|
|
Ветошь
|
|
Вода оттайки
|
|
|
|
Упаковочная бумага
|
|
Охл. вода
|
|
|
|
Тара
|
|
Отработанное масло
|
|
|
|
Пищевые
|
|
|
|
|
|
|
|
|
|
|
|
|
|
|
Для уменьшения загрязнения окружающей среды проектом предусмотрено
раздельное хранение твёрдых отходов - металлические контейнеры разной окраски
которые периодически вывозят хозяйственные службы города:
|
Металл - Чёрный,
|
|
Картон - Красный,
|
|
Ветошь - Голубой,
|
|
Прочие - Жёлтый.
|
Для сжигания промасленной ветоши проектом предусматривается инсиператор.
Пищевые отходы хранятся в пластмассовых баках с последующей реализацией
населению (в качестве удобрения).
Отработанное масло хранится в спецтаре (рисунок 24)
Рисунок 24 - Хранение отработанного масла.
6. Экономический расчёт
.1 Расчёт капитальных затрат
Капитальные затраты представляют собой те средства, которые единовременно
вкладываются в основные средства.
1. Затрат на строительство холодильника и компрессорного цеха,
включающих:
Стоимость материалов;
Стоимость работ.
2. Балансовой стоимости устанавливаемого оборудования.
3. Затрат на первоначальное заполнение системы холодильным агентом и
смазочным маслом.
Количество сэндвич- панелей для строительства стен холодильника и
компрессорного цеха:
сен.п. = S / Sсен.п. = 13290 / 14,4 = 923 шт.,
где S - площадь холодильника и
компрессорного цеха, м2;
Sсен.п.
- площадь одной сэндвич- панели, Sсен.п.
= 14,4 м2.
Таблица 19 - Расчёт затрат на строительные материалы для холодильника и
компрессорного цеха
|
Наименование материалов
|
Количество
|
Цена, т.руб.
|
Затраты на материалы, т.
руб.
|
|
Сэндвич-панель
|
923 шт.
|
1,315
|
1213,8
|
|
колонна
|
74 шт.
|
10
|
740
|
|
Половое покрытие
|
6400м2
|
1,29
|
8256
|
|
Итого:
|
10209,8
|
Дополнительные затраты на материалы принимаем в размере 30%:
,8 · 0,3 = 3063 т. руб.
Таблица 20 - Расчёт затрат на строительство холодильника и машинного
отделения
|
Наименование конструкции и
строительных работ
|
Единицы измерения
|
Объем работ
|
Норматив прямых затрат
|
Затраты на строительные
работы, т. руб.
|
|
1
|
2
|
3
|
4
|
5
|
|
Сборка стен из сэндвич
панелей
|
шт.
|
923
|
400 руб/шт
|
369,2
|
|
Покрытие пола
|
м2
|
6400
|
300 руб/м2
|
1920
|
|
Стоимость работ на
установку изоляционного материала пола
|
м2
|
6400
|
90 руб/ м2
|
576
|
|
Установка колонн
|
шт.
|
74
|
800 руб/шт
|
59,2
|
|
Итого: 2924,4
|
Дополнительные затраты на строительство принимаем в процентном отношении
от общих затрат на строительство 30%:
,4 · 0,3 = 877,4 т.руб.
Общая стоимость материалов и работ, необходимых для постройки
холодильника и компрессорного цеха:
Зст = 10209,8 + 3063 + 2924,4 + 877,4 = 17074,6 т.руб
Для расчёта первоначальной стоимость оборудования составляем перечень
всего установленного в рефотделении и холодильнике оборудования (таблица 21).
Таблица 21 - Первоначальная стоимость оборудования в холодильнике и
машинном отделение
|
Наименование оборудования
|
Количество единиц, шт.
|
Цена за единицу, т. руб.
|
Стоимость, т. руб.
|
|
1
|
2
|
3
|
4
|
|
Компрессор Grasso SP1-L
|
2
|
550
|
760
|
|
Компрессор Grasso SP2-R RG
|
1
|
730
|
520
|
|
Компрессор Grasso SP2-Y YP
|
3
|
920
|
1800
|
|
Маслосборники 60-МЗС
|
2
|
77
|
154
|
|
Линейный ресивер 3,5-РД
|
2
|
58,2
|
116,4
|
|
Дренажный ресивер РЦЗ-2,0
|
1
|
57
|
57
|
|
Циркуляционный ресивер
РЦЗ-1,25
|
1
|
50
|
50
|
|
Циркуляционный ресивер
РЦЗ-2,0
|
2
|
57
|
114
|
|
Насос холодильного агента
1ЦГ 12,5/50б
|
6
|
26
|
156
|
|
Фильтр осушитель
|
2
|
10
|
20
|
|
Пристенная батарея l
=17,5 м
|
2
|
11
|
|
Пристенная батарея l
=16 м
|
2
|
10
|
20
|
|
Воздухоохладитель АВП
0,80/1-12-150
|
8
|
49,6
|
396,8
|
|
Воздухоохладитель АВП
0,80/1-12-180
|
14
|
67
|
938
|
|
Воздухоохладитель АВП
0,80/2-12-260
|
16
|
83
|
1328
|
|
Воздухоохладитель АВП
0,63/2-12-210
|
15
|
69
|
1035
|
|
Конденсатор ВАК 375
|
5
|
350
|
1116
|
|
Промсосуд 60ПСЗ
|
1
|
60
|
60
|
|
Промсосуд 80ПСЗ
|
2
|
80
|
160
|
|
Воздухоотделитель Grasso Purger
|
1
|
80,8
|
80,8
|
|
Трубопровод
|
270 п.м.
|
5
|
1350
|
|
Линейная арматура
|
комплект
|
50
|
50
|
|
Итого: 13484
|
Затраты на транспортировку оборудования составляют 15% от цены
оборудования:
· 0,15 = 2022,6 т.руб.
Затраты на монтаж оборудования составляют 5% от цены оборудования:
· 0,05 = 674,2 т.руб.
Балансовая стоимость устанавливаемого оборудования:
БСоб = 13484 + 2022,6 + 674,2 = 16180,8 т. руб.
В состав капиталовложений в системе хладоснабжения, кроме балансовой
стоимости оборудования необходимо включать затраты на первоначальное заполнение
системы холодильным агентом и смазочным маслом (таблица 22).
Необходимая масса R717:
т.
где
= 12,3 - ёмкость системы по холодильному агенту, из
раздела расчёта холодильной установки;
-
плотность холодильного агента.
Масса
заправляемого в систему масла составляет 20% от массы заряженного R717:
т.
Таблица 22 - Затраты на первоначальное заполнение системы
|
Наименование вещества,
марка,
|
Вместимость системы, т
|
Оптовая цена, т.руб./т
|
Капитальные затраты, т.
руб.
|
|
1
|
2
|
3
|
4
|
|
R717
|
8
|
100
|
800
|
|
Масло холодильное Ха 30
|
1,6
|
280
|
448
|
|
Итого: (С) 1248
|
Общие капитальные затраты:
КЗ = Зст + БС + С = 17074,6 + 16180,8 + 1248 = 36503,4 т. руб.
6.2 Расчёт производственной программы
компрессорного цеха
Определение количества выработанного холода:
Для to = -15 oС:
Стандартная холодопроизводительность рассчитывается по формуле:
кВт.
где
Qор - холодопроизводительность при рабочих условиях,
кВт;
Тоср
- температура окружающей среды, К;
Тор
- температура кипения, К;
р
= λ
· Vh · qv · n = 0,82 · 0,151 · 2000
· 2 = 495,28 кВт.
где
qv = 2000 - удельная объемная холодопроизводительность;
λ = 0,82 - коэффициент подачи компрессора;
Vh = 0,151 м3/с
- теоретическая объёмная подача компрессора;
n = 2 - число
компрессоров;
Количество
выработанного холода:
кВт,
где
Qгод - годовое производство холода, кВт;
n - число
холодильных компрессоров;
Qoст- стандартная
холодопроизводительность i-го компрессора, кВт;
-
коэффициент рабочего времени i-го компрессора;
-
расчетное число часов работы в год, ч.
=
.
Для
to = -30 oС:
Стандартная
холодопроизводительность рассчитывается по формуле:
кВт.
Qoр = λ · Vh · qv · n = 0,88 · 0,29 · 1205 · 1 = 307,52 кВт.
где
qv = 1205 - удельная объемная холодопроизводительность;
λ = 0,88 - коэффициент подачи компрессора;
Vh = 0,29 м3/с -
теоретическая объёмная подача компрессора;
n = 1 - число
компрессоров;
Количество
выработанного холода:
кВт,
=
.
Для
to = -45 oС:
Стандартная
холодопроизводительность рассчитывается по формуле:
кВт.
Qoр = λ · Vh · qv · n = 0,83 · 0,637 · 597,5 · 2 = 631,8
кВт.
где
qv = 597,5 - удельная объемная холодопроизводительность;
λ = 0,83 - коэффициент подачи компрессора;
Vh = 0,637 м3/с
- теоретическая объёмная подача компрессора;
n = 2 - число
компрессоров;
Количество
выработанного холода:
кВт,
=
.
Суммарное
количество выработанного холода:
=
4825800 + 2141550 + 11790000 = 18737350 кВт.
6.3 Расчёт себестоимости производства единицы
холода
.3.1 Определение стоимости расходных материалов
Годовая норма расхода на пополнение системы R717 GR717
= 20% от вместимости системы:
GR717
= 0,2 · 8 = 1,6 т.
Годовую норму расхода на пополнение маслом рассчитываем по следующей
формуле:
ХА-30 = Дм · n · iгод · (1 - КМО) · Кi = 0,103 · 5 · 6000 · (1 - 0,6) · 0,75 = 927 кг,
где Дм - унос масла из компрессора, кг/ч;
iгод -
число часов работы компрессора в год, ч;
КМО - коэффициент маслоотделения;
Кi - коэффициент рабочего времени
компрессора;
n -
количество компрессоров.
Таблица 23 - Стоимость затрат на первоначальное заполнение системы
|
Наименование вещества,
марка
|
Годовая норма, т
|
Оптовая цена, т.руб./т
|
Стоимость т.р.
|
|
1
|
2
|
3
|
4
|
|
R717
|
1,6
|
100
|
160
|
|
Масло холодильное Ха 30
|
0,927
|
280
|
259,6
|
|
Итого: 419,6
|
6.3.2 Энергетические затраты
В данной статье аккумулируются расходы электроэнергии всей системы
хладоснабжения, связанные с потреблением активной электроэнергии.
Количество часов работы определяется из расчётного числа часов работы в
год iгод. и коэффициента рабочего времени
Кi:
р = iгод. · Кi.
Коэффициент рабочего времени Кi принимаем в зависимости от конкретных условий работы: для насосов Кi = 1; - машинное отделение.
SP1-L Nn = 75,0 кВтSP1-R Nn = 150,0 кВтSP1-Y Nдв. = 292,0 кВт
ВАК 375
Nдв = 9,0 кВт
1ЦГ 12,5/50б Nдв. = 4,0 кВт
Данные расчёта сводим в таблицу 24.
Таблица 24 - Расход электроэнергии
|
Перечень оборудования
|
Количество единиц
|
Кол-во часов работы ед.
об-я, ч
|
Всего машино-часов работы,
ч
|
Потреб. Мощности э/приборов
кВт
|
Расход э/энергии в год 10-3
кВт · час
|
|
1
|
2
|
3
|
4
|
5
|
6
|
|
Машинное отделение
|
|
Grasso SP1-L
|
2
|
6000
|
12000
|
75
|
900
|
|
Grasso SP1-R
|
1
|
6000
|
6000
|
150
|
900
|
|
Grasso SP1-Y
|
2
|
6000
|
12000
|
292
|
3504
|
|
ВАК 375
|
5
|
6000
|
14000
|
9
|
126
|
|
1ЦГ 12,5/50б
|
6
|
6000
|
36000
|
4
|
144
|
|
Итого: 5574
|
Стоимость электроэнергии по отчётным данным бухгалтерии равна 2,0 рубля
за 1 кВт/час.
Зэ/эн. = Эгод. · Цэ/эн..= 5574000 · 2 = 11148000 руб.
где Эгод. - расход электроэнергии в год, кВт/год;
Цэ/эн. - стоимость электроэнергии, руб.
6.3.3 Расчет фактической оплаты труда и
численности рабочих
Таблица 25 - Расчет численности машинистов холодильных установок
|
Марка, тип компрессора
|
Номер группы компрессора
|
Число компрессоров в группе
|
Норматив числен- ности
чел/ед
|
Число смен работы в сутки,
см/сут
|
Коэффициент числа смен
|
Коэффициент числа
компрессоров в группе
|
Явочное число машинистов в
сутки, чел.
|
Коэффициент списочного
состава
|
Списочное число рабочих,
чел.
|
|
1
|
2
|
3
|
4
|
5
|
6
|
7
|
8
|
9
|
10
|
|
SP1-L
|
3
|
2
|
1,15
|
2
|
0,66
|
0,8
|
1,22
|
1,48
|
2
|
|
SP2-R
|
3
|
1
|
1,15
|
2
|
0,66
|
1
|
0,759
|
1,48
|
1
|
|
SP2-Y
|
3
|
2
|
1,15
|
2
|
0,66
|
0,8
|
1,22
|
1,48
|
2
|
|
Всего:
|
5
|
Принимаем численность реф. машинистов = 5 человек.
Таблица 26 - Расчет численности слесарей холодильных установок
|
Марка компрессора
|
Номер группы компрессора
|
Число компрессоров в группе
|
Норматив числен- ности
чел/ед
|
Явочное число слесарей в
сутки, чел.
|
Коэффициент списочного
состава
|
Списочное число рабочих,
чел.
|
|
1
|
2
|
3
|
4
|
5
|
6
|
10
|
|
SP1-L
|
3
|
2
|
0,45
|
0,9
|
1,48
|
1
|
|
SP2-R
|
3
|
1
|
0,45
|
0,45
|
1,48
|
1
|
|
SP2-Y
|
3
|
2
|
0,45
|
0,9
|
1,48
|
1
|
|
Всего:
|
3
|
Принимаем численность слесарей = 3 человека.
Месячные должностные оклады приведены в таблице 27.
Таблица 27 - Месячные должностные оклады и фонд оплаты труда рабочих
компрессорного цеха
|
Специальность
|
Вид работ
|
Количество человек
|
Должностной оклад т. руб.
|
ФОТ т. руб.
|
|
1
|
2
|
3
|
4
|
5
|
|
Реф. механик
|
Обслуживание машинного
отделения
|
1
|
14
|
14
|
|
Реф. машинист
|
Обслуживание машинного
отделения
|
5
|
6
|
30
|
|
Начальник цеха
|
|
1
|
15
|
15
|
|
Слесарь
|
Обслуживание машинного
отделения
|
3
|
6
|
30
|
|
Уборщица
|
|
1
|
4
|
4
|
|
Итого: 93
|
Прямой фонд:
ПФ = 93 · 11 = 1023 т.руб,
где 93 - месячный прямой фонд (таблица 27);
- число месяцев работы.
Доплаты до основной заработной платы:
надбавка:
Н = 30% · ПФ = 0,3 · 1023 = 306,9 т.руб.
Районный коэффициент:
РК = 30% · ПФ = 0,3 · 1023 = 306,9 т.руб.
Доплата за вредность:
Основная заработная плата:
ОЗП = ПФ + Н + РК + ДВ = 1023 + 306,9 + 306,9 + 81,84 = 1718,7 т.руб.
Дополнительная заработная плата (ДЗП):
ДЗП = 12% · ОЗП = 0,12 · 1718,7 = 206,3 т. руб.
Общий фонд заработной платы:
Общ. ФЗП = ОЗП + ДЗП = 1718,7 + 206,3 = 1925 т. руб.
Единый социальный налог:
Отч. = 26 % · Общ. ФЗП = 0,26 · 1925 = 481,25 т. руб.
Общий фонд заработной платы с единым соц. налогом:
ФОТ с ЕСН = Общ. ФЗП + Отч. = 1925 + 481,25 = 2406,25 т. руб.
6.3.4 Расчет цеховых расходов
Цеховые расходы включают следующие статьи затрат:
1 Расходы на содержание и эксплуатацию оборудования:
Рас = 2…5% · БСоб = 0,03 · 16180,8 = 485,5 т. руб.
Расходы на содержание зданий:
Ц рас = 1% · Зст = 0,01 · 17074,6 = 170,8 т. руб.
2 Амортизационные отчисления на оборудование:
Сам
=
=
т.руб.
где
Nа - норма амортизации -15 %.
Амортизационные
отчисления на здание:
Сам
=
=
т.руб.
где Nа - норма амортизации - 5 %.
Расходы на ремонт зданий принимаем 2,5% от капитальных затрат на здание:
С рем = 0,025 · 17074,6 = 426,9 т. руб.
Расходы на ремонт оборудования принимаем 5% от капитальных затрат на
оборудование:
С рем = 0,05 · 16180,8 = 809,1 т. руб.
Прочие административные расходы:
Расходы принимаем 2,5% от суммы затрат по пунктам 1,2,3:
Спр = 0,025 · 5173,2 = 129,4 т. руб.
5 Суммарные годовые цеховые расходы:
Сц.р = 485,5 + 170,8 + 2427,2 + 853,7 + 426,9 + 809,1 + 129,4 = 5302,6
т.руб.
Годовая цеховая себестоимость производства холода:
СΣ
= 419,6 + 11148 + 2406,25 + 5302,6 = 19276,5 т.руб.
7 Стоимость единицы холода:
С
=
руб./кВт.
где
- годовая цеховая себестоимость производства холода,
руб.;
-
суммарное количества выработанного холода, кВт.
.4 Годовая производственная
программа холодильника
Парное мясо в полутушах поступает на охлаждение и заморозку, после чего
упаковывается и направляется в камеры хранения. Выпуск готовой продукции -
охлажденное и замороженное мясо в полутушах.
Максимальный суточный выпуск продукции определяется по следующей формуле:
т/сут,
где
Ехол = 4500 тонн - ёмкость холодильника;
В
- коэффициент оборачиваемости груза, 5…6 раз/год;
mвып = 1,2…1,5 -
коэффициент неравномерности.
-
количество рабочих дней холодильника в год.
Годовой
грузооборот холодильника по готовой продукции составляет:
год
= Gвып · 330 = 103 · 330 = 33990 т.
Товарооборот
(производственная программа в денежном выражении) равно произведению объёма (V) на
среднюю цену сырья годовой продукции:
V готовой
продукции 92% от грузооборота: 33990 · 0,92 = 31271 т.
Производственная
программа по готовой продукции:
·
60 т. руб. = 1876260 т. руб.
Товарооборот:
1876260 т. руб.
6.5 Себестоимость производственной программы
Себестоимость
рассчитывается для определения цены хранения, а так же замораживания продукции,
она включает в себя следующие статьи затрат:
1. Вспомогательные материалы:
Сумма затрат по материалам принимается в размере 1р на одну тонну
приведенного грузооборота:
= 1 ·
33990 = 33990 руб.
.
Холод:
Годовой
расход холода для компенсации теплопритоков через ограждения конструкций
холодильника следует определять по формуле:
кВт,
где
- приток тепла через ограждающие конструкции камер,
кВт;
n - длительность
охлаждения, ч/год;
-
разность между средней расчетной температурой наружного воздуха и температурой
воздуха внутри охлаждаемого помещения;
-
разность между расчетной температурой наружного воздуха и
температурой
воздуха внутри охлаждаемого помещения;
к
- коэффициент учитывающий потери в трубопроводах
Годовой
расход холода для компенсации притоков тепла от продуктов при их термической
обработке:
кВт.
Годовой расход холода для компенсации эксплуатационных теплопритоков
следует определять по формуле:
3г = Q3 . n . к 1 . к = 146 · 0,69 . 0,65 . 6000 = 392886 кВт.
где Q3 - эксплуатационный приток тепла;
к 1 - коэффициент, учитывающий неодновременность эксплуатационных теплопритоков
(0,65).
Суммарный годовой расход холода:
Q = 13935,3 + 1527660 + 392886 = 2034481,3 кВт.
Цена
холода составляет 0,00103 т.руб./кВт.
Затраты
на холод составляют: 2034481,3 · 0,00103 = 2238 т.руб.
.
Энергетические затраты:
В
данной статье аккумулируются расходы электроэнергии на камерное оборудование
всего холодильника:
АВП
0,80/1-12-150 Nn = 1,5 кВт
АВП
0,80/1-12-180 Nn = 1,5 кВт
АВП
0,80/2-12-260 Nn = 3 кВт
АВП
0,63/2-12-210 Nn = 3 кВт
Данные
расчёта сводим в таблицу 28.
Таблица 28 - Расход электроэнергии
|
Перечень оборудования
|
Количество единиц
|
Кол-во часов работы ед.
об-я
|
Всего машино-часов работы
|
Потребление мощности
э/приборов
|
Расход э/энергии в год 10-3
кВт · час
|
|
1
|
2
|
3
|
4
|
5
|
6
|
|
АВП 0,80/1-12-150
|
8
|
6500
|
13000
|
1,5
|
19,5
|
|
АВП 0,80/1-12-180
|
14
|
6500
|
13000
|
1,5
|
19,5
|
|
АВП 0,80/2-12-260
|
16
|
6500
|
13000
|
3
|
39
|
|
АВП 0,63/2-12-210
|
15
|
6500
|
13000
|
3
|
39
|
|
Итого: 117
|
Стоимость электроэнергии по отчётным данным бухгалтерии равна 2,0 рубля
за 1 кВт/час.
Зэ/эн. = Эгод. · Цэ/эн. = 117000 · 2 = 234000 руб.
. Основная заработная плата (ОЗП) работников холодильника.
Таблица 29 - Прямой фонд производственных рабочих холодильника
|
Должность
|
Количество человек
|
Месячная тарифная ставка,
т. руб
|
Заработная плата, т. руб.
|
|
1
|
2
|
3
|
4
|
|
Технолог
|
2
|
6
|
12
|
|
Водитель погрузчиков
|
3
|
6,5
|
13
|
|
Кладовщик
|
3
|
5
|
15
|
|
Вспомогательные рабочие
|
5
|
5
|
25
|
|
Итого: 65
|
Прямой фонд:
ПФ = 65 · 11 = 715 т.руб.
Доплаты по:
Надбавка:
Н = 30% · ПФ = 0,3 · 715 = 214,5 т.руб.
Районный коэффициент:
РК = 30% · ПФ = 0,3 · 715 = 214,5 т.руб.
Доплата за вредность:
ДВ = 8% · ПФ = 0,08 · 715 = 57,2 т.руб.
Годовой фонд заработной платы:
Основная заработная плата:
ОЗП = ПФ + Н + РК + ДВ = 715 + 214,5 + 214,5 + 57,2 = 1201,2 т.руб.
Дополнительная заработная плата (ДЗП):
ДЗП = 12% · ОЗП = 0,12 · 1201,2 = 144,2 т. руб.
Общий фонд заработной платы:
Общ. ФЗП = ОЗП + ДЗП = 1201,2 + 144,2 = 1345,4 т. руб.
Единый социальный налог:
Отч. = 26 % · Общ. ФЗП = 0,26 · 1345,4 = 349,8 т. руб.
Суммарные затраты на производство:
ФОТ с ЕСН = Общ. ФЗП + Отч. = 1345,4 + 349,8 = 1695,2 т. руб.
Общепроизводственные расходы составляют 60% от ФЗП с начислениями:
Общ. р. = 0,6 · 1695,2 = 1017,1 т. руб.
Итого себестоимость производственной программы:
Вспомогательные материалы - 33,99 т. руб.
Холод - 2238 т.руб.
Электроэнергия - 234 т.руб.
Заработная плата с начислениями - 1695,2 т. руб.
Общепроизводственные расходы - 1017,1 т. руб.
Сумма: 33,99 + 2238 + 234 + 1695,2 + 1017,1 = 5220 т. руб.
6.6 Экономическая эффективность
Себестоимость 1т груза определяется:
т. руб.
Цена
1т груза определяется:
Ц
= С + П + НДС =(0,15 + 0,15 · 0,2) + 0,06 · 0,18 = 0,190 т. руб.
где
С - себестоимость;
П
- прибыль в размере 20%;
НДС
- налог на добавленную стоимость 18%.
Прибыль
по холодильнику равна:
Пр.
= Д - С = 37525 - 5220 = 32305 т. руб.
где
Д - доход (норматив от товарооборота), 2%;
С
- себестоимость грузооборота.
Д
= 0,02 · 1876260 = 37525 т. руб.
Срок окупаемости:
Сокуп
=
года.
Заключение
В данном дипломном проекте представлен проект производственного
холодильника мясокомбината производительностью 250 тонн в сутки на территории
г. Омска. Холодильник представляет собой одноэтажное кирпичное здание с сеткой
колонн 6х12 метров и строительной высотой 6 метров. Планировка холодильника
имеет два коридора, ширина одного коридора 9 метров, а второго 3 метра. Общая
площадь холодильника составляет 6480 м2.
Для отгрузки продукции предусмотрено две автомобильные платформы длинной
41,5 метра и шириной 6 метров. Для проведения грузовых работ внутри
холодильника используются электропогрузчики фирмы Balcancar универсальные четырех опорные модели
EB717.45 грузоподъемность 1,6 тонна и
высотой подъема 4,5 м.
Холодильник включает в себя:
четыре камеры однофазного замораживания, мяса в которые поступает в
полутушах на подвесных путях, в этих камерах происходит понижение температуры
мяса от 35°С до -8°С при темп. в камере -35°С, влажности воздуха 90% и циркуляции
воздуха 3 метра в секунду, общая производительность 125 тонн в сутки;
три камеры однофазного, быстрого охлаждения мяса. В этих камерах
происходит понижение температуры мяса от 35°С до 4°С при темп. в камере -5°С,
влажности воздуха 90% и циркуляции воздуха 2 метра в секунду, общая
производительность 125 тонн в сутки;
три камера хранения замороженного мяса (tПМ = -200 С);
две камеры хранения охлажденного мяса (tПМ = -10 С);
одна камера хранения замороженных субпродуктов и жиров (tПМ = -200С);
два цеха разделки и упаковки (tПМ = -10 С);
экспедиция (tПМ = -10 С).
В качестве охлаждающих камерных приборов выбраны воздухоохладители
отечественного производства типа АВП. Для поддержания температурного режима
помещений холодильника спроектирована холодильная установка с
насосно-циркуляционной подачей холодильного агента в приборы охлаждения,
работающая на три температурных режима:
Первый режим - температура кипения t0 = -45 °С.
Второй режим - температура кипения t0 = -30 °С.
Третий режим - температура кипения t0 = -15 °С.
Первый режим обслуживает камеры замораживания мяса;
Второй режим поддерживает температуру в камерах хранения замороженной
продукции;
Третий температурный режим поддерживает температуру в камерах охлаждения
мяса, хранения охлажденного мяса, в цехах разделки и упаковки и экспедиции.
Машинное отделение строится рядом с холодильником и имеет два выхода,
один выход непосредственно на улицу, второй к вспомогательным помещениям. В
машинном отделении предусматривается: центральный пост управления для контроля
за оборудованием, главный распределительный щит, вентиляторная и бытовые
помещения.
На t0=-15°С спроектированы два винтовых
компрессорных агрегата фирмы Grasso
- SP1 L. Циркуляционный ресивер горизонтального типа марки РЦЗ-2.
На t0=-30°С спроектирован один винтовой
компрессорный агрегат фирмы Grasso
- SP2 R. Циркуляционный ресивер горизонтального типа марки РЦЗ-1,25.
На t0=-45°С спроектированы два винтовых
компрессорных агрегата фирмы Grasso
- SP2 Y. Циркуляционный ресивер горизонтального типа марки РЦЗ-2.
В машинном отделении установлены насосы холодильного агента марки 1 ЦГ
12,5/50б шесть штук, по два на каждый режим, один из которых резервный.
Оттайка осуществляется горячими парами с использованием дренажного
ресивер марки РЦЗ-2, который служит для сбора дренажа в момент оттайки.
Линейно - конденсаторная группа располагается на улице на конденсаторной
площадке. В её состав входят пять конденсаторов марки ВАК 375 с воздушным
охлаждением и два линейных ресивера марки 3,5РД. Площадка имеет леерное ограждение
для безопасного обслуживания.
Для отделения воздуха устанавливается аммиачный автоматический
воздухоотделитель фирмы Grasso
- Purger.
Для обеспечения пожарной безопасности по периметру здания холодильника и
машинного отделения устанавливаются пожарные гидранты.
Для удаления масла установлено два маслосборника. Заправка компрессорных
агрегатов маслом осуществляется при помощи агрегата централизованной заправки.
Автоматизацию холодильной установки осуществляют в целях повышения
экономической эффективности и обеспечения безопасности работ обслуживающего
персонала.
Система автоматизации построена по принципу: датчик - преобразователь -
исполнительный механизм.
В общем случае система автоматизации выполняет три основных функции:
система автоматической защиты;
система дистанционного контроля параметров работы холодильной установки;
система автоматического регулирования.
В разделе «Охрана труда» были произведены расчеты необходимого освещения
и систем вентиляции, в результате которых было спроектировано искусственное
освещение и подобран лампы накаливания марки ЛН-25 в количестве пятнадцати
штук, а также спроектирована система приточной, вытяжной и аварийной вентиляции
и спроектирован контур защитного заземления.
Экономический расчет показал что капитальные затраты на строительство
холодильника составят 36 млн. 503 тысяч рублей, стоимость единицы холода
составит 1 руб. 03 коп. за 1 кВт. Срок окупаемости проекта 1,2 года.
Список используемых источников
1. Практикум
по холодильным установкам: Учебное пособие для студентов вузов / Бараненко А.
В., Калюнов В. С., Румянцев Ю. Д. - СПб.: Профессия, 2001.
. Явнель Б.
К. Курсовое и дипломное проектирование холодильных установок и систем
кондиционирования воздуха. -М.: Агропромиздат, 1989.
. Голянд М.
М. Эксплуатация и восстановление теплоизоляционных конструкций холодильников. -
М.: Агропромиздат, 1991.
. Малова Н.Д.
Примеры расчетов по курсу "Холодильная техника". -М.: Агропромиздат,
1986.
.
Проектирование холодильных сооружений: Справ. / Под ред. А. В. Быкова. - М.:
Пищевая промышленность, 1978.
. Малые
холодильные машины и установки: Справ. / Под ред. Л. Г. Каплан. - М.:
Агропромиздат, 1989.
. Холодильные
компрессоры: Справ. / Под ред. А. В. Быкова. -М.: Пищевая промышленность, 1981.
. Свойства
веществ: Справ. / Под ред. С.Н. Богданова, О.П. Иванова, А. В. Куприяновой. -
Л.: Машиностроение, 1976.
. Ужанский
В.С. Автоматизация холодильных машин и установок. - М.: Легкая и пищевая
промышленность, 1989.
. Рудомёткин
Ф. И. Монтаж, эксплуатация и ремонт холодильных установок. - М.; Пищевая
промышленность, 1975.
. Курылев Е.
С., Герасимов Н. А. Холодильные установки. - Л.: Машиностроение, 1999.
. Применение
холода в пищевой промышленности. - Гусева Г. А., Мурашова О. И. - М.: Пищевая
промышленность, 1979.
. Оформление
технической документации. - Диканова Л. Ф. -Владивосток.: 2003.
. Монтаж,
эксплуатация и ремонт холодильных установок. - Олейник В. В., Ильченко Л. И. -
Владивосток.: 2002.
. Холодильные
установки. Методические указания к практическим работам для студентов специальности
070200 - Игнатенко Е. Н. -Владивосток.: 1995.
. Системы
вентиляции и кондиционирования. Рекомендации по проектированию, испытаниям и
наладке. - Краснов Ю. С., Борисоглебская А. П., Антипов А. В. - М.; Термокул;
2004.
. Диагностика
работы дросселирующих устройств малых холодильных установок. Учебное пособие. -
Бабакин Е. С., Выгодин В. А., Кулагин В.В. - Рязань.: 2000.
. Справочник
по машиностроительному черчению. - Федоренко В. А., Шошин А. И. - СПб.;
Машиностроение: 1994.
. Холодильные
машины и установки. Методические указания по дипломному проектированию для
студентов специальности 070200 "Техника и физика низких температур".
- Шайдуллина В. П., Смирнов В. А., Диконова Л. Ф., Корнева С. В., Хоменко Н. Е.
-Владивосток.: 1999.
. Холодильные
машины. Методические указания к практическим работам 1, 2, 3, 4 для студентов
специальности 070200 "Техника и физика низких температур". -
Владивосток.: 1999.