Обнаружение дефектов в трубопроводах и канализациях

  • Вид работы:
    Курсовая работа (т)
  • Предмет:
    Другое
  • Язык:
    Русский
    ,
    Формат файла:
    MS Word
    1,6 Мб
  • Опубликовано:
    2013-06-25
Вы можете узнать стоимость помощи в написании студенческой работы.
Помощь в написании работы, которую точно примут!

Обнаружение дефектов в трубопроводах и канализациях

ВВЕДЕНИЕ

В современной промышлености и повседневной общественной жизни человечество не обходиться без трубопроводов и канализационных систем. Но со временем трубопроводы и канализационные системы засоряются, покрываются коррозией, прогнивают. Для обнаружения дефектов в трубопроводах и канализациях используют малогабаритный низкопрофильный робот «Видеокроулер» (в дальнейшемкроулер).

Визуальная оценка состояния обследуемой поверхности объекта предполагает зрительное восприятие ее изображения на некотором удалении от самого участка. Оптическое изображение у объекта дистанцируется потребителю (оператору) посредством технологических операций и технических устройств, объединенных в единую систему визуально-оптической дефектоскопии. Важными составными частями такой системы являются техника и технологии оптического обзора предметной поверхности.

При всех различиях в технике и технологиях, все виды контроля, в том числе и оптический, являются весьма ответственными и трудоемкими, требующими значительного психоэмоционального и физического напряжения. Значимость и объемы работ (например, все изделия литейного производства подвергаются стопроцентному осмотру) предъявляют повышенные эксплуатационные и эргономические требования к технике и технологиям визуального осмотра. Они для оператора должны быть сравнительно простыми, легко воспринимаемыми и производительными.

Наиболее прогрессивным направлением в оптическом виде контроля на сегодняшний день является эндоскопия, которая возникла в результате сближения и частичного слияния волоконно-линзовой оптики, с одной стороны и визуального контроля, с другой. Эта быстро развивающаяся область визуально-оптического контроля представлена большим количеством теоретических работ и многочисленными образцами оригинальных и высокотемпературных оптических систем, устройств и приборов различного назначения. Многие из этих оптических средств выпускаются промышленностью серийно [1]. Для глубокого анализа труб используют низкопрофильные роботы кроулеры. Такие роботы способны проникнуть в трубы и помещения не доступные для человека на довольно большие расстояния. Это даёт высокие возможности проведения визуальной диагностики трубопроводов и помещений. Кроулеры обширно применяются в диагностике на большие расстояния, поэтому на рынке существует несколько модификаций таких роботов. Кроулеры нашли огромное применение в среде визуальной диагностики. Они могут быть использованы в различных сферах поиска, начиная от поиска потерянных предметов до поиска и диагностики дефектов труб. Такие низкопрофильные роботы сильно облегчили работу человека по устранению неисправностей. Дальнейшее развитие этой сферы диагностики всё больше и больше будет облегчать труд человека.

1. Известные способы и устройства диагностики состояния внутренней поверхности труб

.1 Характеристик объекта контроля

Основным объектом контроля в рамках данного курсового проекта являются стальные трубы внутренним диаметром от 110 до 500 мм. Согласно [2], трубы по наружному диаметру можно разделить на 3 группы:

-   малого диаметра (от 10 мм до 114 мм);

-       среднего диаметра (от 114 мм до 530 мм);

-       большого диаметра (от 530 мм до 1620 мм).

Контролируемые объекты, попадают под категорию труб малых и средних диаметров. Толщина стенок, область применения, а также материал изготовления указан в таблице 1.1.

Таблица 1.1 - Некоторые характеристики стальных труб.

Нормативный документ

Наружный диаметр, мм

Толщина стенки, мм

Марка стали

Область применения

 

1

2

3

4

5

 

ГОСТ 3262-75 Трубы стальные водо-газо- проводные

21,3

2,35-2,8

Ст1,Ст2, СтЗ по ГОСТ 380-94

Применяются для водопроводов и газопроводов, систем отопления, а также для водопроводных и газопроводных конструкций

 


26,8

2,35-3,2



 


33,5

2,8-3,2



 


42,3

2,8-3,2



 


48,0

3,0-4,0



 


60,0

3,0-4,0



 


75,5

3,2-4,0



 


88,5

3,5-4,0



 


101,3

3,5-4,0



 

ГОСТ 10705-80 Трубы стальные электросварные

25,0

1,5-2,0

Ст1,Ст2, СтЗ По ГОСТ 380-94  08,10,20 по ГОСТ 1050-88

Применяются для строительства трубопроводов и конструкций различного назначения

 


33,0

2,0-3,2



 


42,0

1,5-3,2



 


48,0

1,5-2,0



 


51,0

1,5-2,5



 


57,0

2,0-4,0



 


60,0

2,0-4,0



 


76,0

2,2-4,0



 


89,0

2,8-4,0



 


102,0

3,0-4,0



 


108,0

3,0-4,0



 

ГОСТ 20295-85

159, 168, 219, 245, 273, 325, 377, 426

4,0-10,0

СтЗсп, СтЗпс

Для сооружения магистральных газо-нефтепроводов, нефтепродуктопроводов, технологических и промысловых трубопроводов.

ГОСТ 10704-91 ГОСТ 10705-80

114, 140, 146, 159, 168, 178, 219, 245, 273, 325, 377, 426, 530

4,0-10,0

Ст10, Ст10пс, Ст20, Ст20пс

Для трубопроводов и конструкций разного назначения


Основные дефекты, подлежащие выявлению проектируемым устройством при визуальном контроле состояния основного материала и сварных соединений трубопроводов:

-   механические повреждения внутренних поверхностей;

-       формоизменения изделий (деформированные участки типа выбоин и вмятин);

-       поверхностные дефекты в корне сварного шва;

-       выход трубы из ряда и других отклонений от первоначального расположения;

-       коррозионный и эрозионный износ поверхностей.

Кроме того с помощью проектируемого устройства, в трубах можно производить поиск засоров и утерянных деталей.

К выявляемым дефектам корня сварного шва относятся следующие дефекты [3].

Вогнутость корня шва. Неглубокая канавка со стороны корня одностороннего сварного шва (рисунок 1.1 а).

Местное превышение проплава. Местный избыточный проплав сверх установленного значения (рисунок 1.1 б).

Наплыв. Избыток наплавленного металла сварного шва, натекший на поверхность основного металла, но не сплавленный с ним (рисунок 1.1 в).

Натёк. Металл шва, осевший от тяжести и не сплавленный с соединяемой поверхностью, нижнем или потолочном положении сварки (рисунок 1.1 г).

Непровар в корне шва. Несплошность по всей длине шва или на его отдельном участке, возникающая из-за неспособности расплавленного металла проникнуть внутрь соединения (рисунок 1.1 д).

Превышение проплава. Избыток наплавленного металла на обратной стороне стыкового шва (рисунок 1.1 е).

Рисунок 1.1 - Основные дефекты в корне сварного шва.

а - вогнутость корня шва; б - местное превышение проплава; в - наплыв; г - натёк; д - не провар в корне шва; е - превышение проплава;

1.2 Техника и технологии визуального осмотра

Простейшим видом визуального контроля является традиционно выполняемый осмотр. В соответствии с нормативно-технологическими требованиями оператор (контролер) визуально оценивает фактическое состояние поверхности, отдельных ее участков и наиболее склонных к отклонениям элементов, зон и других областей. Для повышения восприимчивости потенциальных отклонений применяются оптические приборы увеличения изображений (лупы, микроскопы, бинокли).

В линзовых приборах визуального осмотра воспринимаемое изображение осматриваемого участка (зоны) формируется и передается оптической системой, построенной на элементах геометрической оптики. Посредством линзовых объективов, длиннофокусных цилиндрических световодов, оптических дефлекторов и других устройств осуществляется целенаправленное преобразование и передача всех элементов структуры осматриваемого предмета с их переносом к адекватному отображению у оператора. С помощью такой техники контролер больше и лучше видит и воспринимает увиденное и с учетом своего опыта и знаний по концептуальной модели делает заключение о дальнейшей пригодности изготовленного предмета. Такие действия осуществляются как при оценке готовой продукции, так и при определении объемов работ и его ремонтопригодности при восстановлении в процессе ремонта [4].

В каждом конкретном случае характер визуального осмотра определяется видом контроля. Например, при приемочном контроле осматривается состояние исходных комплектующих, материалов, сборочных единиц и других объектов. В операционном контроле визуально оценивается состояние изделия или полуфабриката на той или иной операции производственного процесса. При сдаточном контроле визуальный осмотр может быть некоторой составной частью всего комплекса контрольно-измерительных операций, предназначенных для установления полного соответствия фактического состояния изделия его стандартным требованиям. Т.е. сдаточный контроль для некоторого этапа производства является заключительным.

В зависимости от характера пространственного и технологического сосредоточения потенциально значимых аномальных отклонений и источников информации используются различные виды осмотра (рисунок 1.2).

Рисунок 1.2 - Виды визуально-оптического осмотра.

При случайном осмотре пространственно-временное положение участка может быть ограничено только имеющимися статистическими данными; как пространственные характеристики, так и качественные характеристики возможных дефектов не определены и не предсказуемы. Такая ситуация имеет место при отработке технологических режимов, выборе материалов, испытаниях и доводке конструктивных схем различных отливок и форм. Достоверность результатов определяется только статистическими данными и комбинированным применением разрушающих и неразрушающих методов контроля.

За счет ориентирования наблюдатель ведет целенаправленный осмотр технологически и конструктивно означенных мест (участков, зон). Такое ориентирование задается заранее предусмотренными технологическими точками (в авиационно-космической отрасли) или с помощью специальной технологической оснастки.

В дефектоскопии объектов со случайно распределенными по длине или в пространстве источниками информации эффективно применение сканирования предметной поверхности. Особо важное значение имеет сканирование внутренних поверхностей протяженных длинномеров с изменяющейся формой поверхности [2].

Выбор схемы сканирования преимущественно определяется конструктивными и габаритными особенностями объектов. Для длинномеров используются:

сканирование вращательно-поступательным движением предметной поверхности со статически фиксированными неподвижными приемниками изображений;

сканирование перемещающимся (вращательное, прямолинейное или совместное) приемником изображения при статически фиксированном положении предметной поверхности (рисунок 1.3).

а)      б)

в)

Рисунок 1.3 Схемы сканирования предметной поверхности.

Описание схем сканирования предметной поверхности:

(а) ссосредоточенными приемниками 1 на поверхности 2 объекта 3;

(б) передвижной приемник 1, поверхность 2;

(в)сканирование программное.1-сканер, 2-преобразователь,

-канал передачи, 5 - органы управления и регулирования.

На контрольной позиции n-приемников 1 располагаются в соответствии с алгоритмом контроля и числом аппроксимированных участков по развертке предметной поверхности 2 (рисунок 1.3, а). Информация с поступательно перемещающегося и вращающегося объекта 3 считывается приемниками. Для протяженных длинномеров рациональнее схема сканирования подвижным приемником 1, перемещающимся относительно предметной поверхности объекта 2 (рисунок 1.3, б).

Посредством сканирующего устройства 1 производится непрерывное восприятие изображения предметной поверхности объектаО (рисунок
3.9, в) в различных его участках. Сканируемое оптическое изображение одновременно передается напреобразователь 2, согласующий его параметры с соответствующими параметрами канала передачи 3. Вся координация операций сканирования на первичном уровне осуществляется органами регулирования 5 и управления 4 с необходимыми механическими а, электрическими bи оптическими c связями. При необходимости наблюдатель может производить повторный (неоднократный) просмотр сомнительных мест за счет реверсивного привода.

Осмотр динамических объектов на основе метода наложения первичного изображения обследуемого места (элемента конструкции) и изображения эталона (образца) реализуется по схеме стробирования. Для обеспечения стробоскопического эффекта наблюдаемый элемент освещается частотно-фазовым регулируемым светом, передаваемым по осветительному световоду. Фиксируемое изображение по информационному световоду передается в устройство регистрации и для зрительного восприятия наблюдателем.

Посредством сканирования и стробирования значительно улучшается качество дефектоскопии, особенно труднодоступных, сложно-профильных и динамических объектов [2].

1.3Технические средства визуально-оптической дефектоскопии

В технологическом контроле объектами дефектоскопии выступают как отдельные детали, узлы и целые конструкции, так и машины и аппараты. Выбор методов дефектоскопии и их применимость определяется результатами анализа конструкторско-технологической документации, условиями ремонтопригодности, технико-экономическими и другими показателями. Особенно для сложных объектов литейного производства эффективно применение визуально-оптических методов и технологий, позволяющих наблюдать и оценивать реальное состояние труднодоступных участков без разрушения и демонтажа.

Визуальный контроль внутренних поверхностей является весьма трудоемкой и ответственной операцией и используемые технические средства и технологии контроля должны быть сравнительно просты в пользовании. При всей своей специфичности они должны быть хорошо и быстро осваиваемыми и не требовать высокой квалификации.

Массогабаритные параметры изделий, производственная структура производственных цехов и участков зачастую ограничивают применение стационарных контрольно-измерительных комплексов. Более употребительными являются переносные, малогабаритные и эргономически удобные волоконно-оптические или жесткие эндоскопы с автономными и стационарными осветителями [1].

Эндоскопы или бароскопы - это смотровые приборы, построенные на базе волоконной и линзовой оптики и механических устройств.

Принцип действия эндоскопов заключается в осмотре объекта контроля с помощью специальной оптической системы (часто типа микроскоп, телескоп), позволяющей передавать изображение на значительные расстояния (до нескольких десятков метров) с отношением эффективной длины эндоскопа Lк его наружному диаметру d: L/d>>1.

Современный серийный эндоскоп является универсальным оптико-механическим прибором, обеспечивающим любой вид визуальной диагностики и контроля внутри закрытого пространства на значительную глубину (практически до 30 м).

Использование в эндоскопах холодных источников света высокой яркости открыло безопасный метод контроля поверхностей в полостях, содержащих взрывчатые материалы, жидкости или газы, а также обеспечило качественное фотографирование, киносъемку и телевизионную передачу изображения указанных поверхностей при малых размерах входного отверстия контролируемой полости.

Эффективные методы жидкого и газового охлаждения позволяют использовать эндоскопы в горячих местах ядерных реакторов, ракетных установок и металлургических печах при температуре до 2000 °С.

Существуют линзовые, волоконно-оптические и комбинированные эндоскопы.

Линзовые (жесткие) эндоскопы.

Оптическая схема современного типичного линзового эндоскопа показана на рисунке 1.4.

Рисунок1.4Схема линзового (жесткого) эндоскопа.

Описание линзового эндоскопа: 1 - объектив; 2 - металлическая трубка; 3 - система оборачивающих линз; 4 - световод, передающий световую энергию от источника в металлическую трубку для освещения ОК; 5 - окуляр.

Освещенное, с использованием световода, изображение участка объекта контроля (ОК) передается наблюдателю по цепочке, содержащей линзы объектива, иногда и призм, систему поворачивающих линз, служащих для увеличения эффективности рабочей длины прибора, и линз окуляра. Эндоскопы этого типа снабжаются системой фокусировки, позволяющей получать резкое изображение анализируемого участка ОК как в ближней, так и в дальней зоне. Управляя поворотной ручкой, можно поворачивать трубку на угол более 360° и легко изменять анализируемый участок ОК.

Вводимые в ОК элементы линзового эндоскопа работоспособны при температурах (от -40 до +150)°С и под давлением4 атм. Водонепроницаемая конструкция трубки эндоскопа позволяет вести контроль в воде и масле. Линзовыми эндоскопами можно контролировать стены зданий, поверхности разнообразных трубопроводов, авиационные двигатели, автомобильные литые детали и т.п. и обнаруживать царапины, трещины, коррозионные пятна, выбоины и другие дефекты размерами (0,03 ... 0,08) мм в изделиях длиной 10 м и диаметром (5 ... 100) мм и более.

Линзовые эндоскопы обычно представляют собой жесткую конструкцию. Но уже созданы приборы, имеющие участки корпуса с гибкой оболочкой, изгибающиеся в пределах 5° ... 10°[1].

Волоконно-оптические эндоскопы.

Возможности технической эндоскопии существенно расширены, благодаря созданиюволоконно-оптических элементов.

Волоконные световоды представляют собой набор тонких стеклянных светопроводящих волокон диаметром 9 мкм... 30 мкм, собранных в жгут. Каждый элементарный световод(волокно с большим показателем преломления) покрыт снаружи тонким слоем (1 мкм ... 2 мкм) стекла с более низким показателем преломления.

На границе волокно-покрытие происходит полное внутреннее отражение света, входящего в основное волокно, что обеспечивает его прохождение по световоду с минимальным ослаблением (рисунок 1.5). При значительных размерах световода число отражений бывает более 10 . Это приводит к ослаблению сигнала, которое связано с длиной световода экспоненциальной зависимостью.

Рисунок1.5 - Структурные схемы волоконныхсветоводов.

а - с прямыми торцами; б - с косыми торцами; в - изогнутые; г - фокен (уменьшает размеры передаваемого изображения); д - афокен (увеличивает размеры передаваемого изображения).

Для работы в ультрафиолетовой области используют кварцевые волокна, прозрачные в диапазоне 0,2 мкм ... 4 мкм.

В инфракрасном диапазоне (0,9 мкм ... 10 мкм и более) применяют волокна из специальных халькогенидных бескислородных стекол.

Световоды для передачи световой энергии изготовляют из беспорядочно уложенных волокон диаметром около 30 мкм.

Для передачи изображения используют пучок волоконно-оптических элементов с упорядоченной структурой. При этом число элементарных волокон может превышать 106 на 1 см2 при диаметре волокон 9 мкм. Торцы световодов полируют.При использовании световодов следует иметь в виду, что они могут сильно деполитизировать проходящий свет.

Разрешающая способность серийных световодов составляет в среднем 15ммֿ¹...20 ммֿ¹. Лучшие образцы могут иметь разрешающую способность до 50 ммֿ1.

 öåëîì âîëîêîííûå ñâåòîâîäû, èñïîëüçóåìûå â ýíäîñêîïàõ, ïîêà óñòóïàþò ïî êà÷åñòâó èçîáðàæåíèÿ ëèíçîâûì ñèñòåìàì. Îäíàêî ðàçðàáàòûâàþòñÿ ìåðû ïî óñòðàíåíèþ ìîçàè÷íîé ñòðóêòóðû èçîáðàæåíèÿ â ñâåòîâîäàõ è ïîâûøåíèþ èõ ðàçðåøàþùåé ñïîñîáíîñòè.

Âîëîêîííûå ñâåòîâîäû îáëàäàþò ïðåèìóùåñòâàìè, äåëàþùèìè èõ íåçàìåíèìûìè ïðè ðåøåíèè ìíîãèõ çàäà÷. Òàê, îíè ïîçâîëÿþò ïåðåäàâàòü èçîáðàæåíèå áåç èñêàæåíèÿ ïðè èõ èçãèáå ïî ëþáîìó êðèâîëèíåéíîìó ïðîôèëþ. Âûñîêàÿ ñâåòîâàÿ ýôôåêòèâíîñòü ñâåòîâîäîâ èñïîëüçóåòñÿ ïðè ñîçäàíèè îñâåòèòåëüíûõ ñèñòåì ýíäîñêîïîâ. Ïðè ýòîì èñòî÷íèê ñâåòà ðàñïîëàãàåòñÿ âíå ïðèáîðà, ÷òî ïîçâîëÿåò èñêëþ÷èòü íàãðåâ èçäåëèÿ.

Âîëîêîííûå îñâåòèòåëè "õîëîäíîãî" ñâåòà ìîãóò èìåòü òîðöû ëþáîé ôîðìû, íàïðèìåð êîëüöåâîé, ÷òî îáåñïå÷èâàåò âûñîêóþ ðàâíîìåðíîñòü îñâåùåíèÿ îáúåêòà [1].

Îñîáåííîñòè îïòè÷åñêèõ ñõåì ýíäîñêîïîâ.

Òåõíè÷åñêèé ïðîãðåññ â ïðîìûøëåííîé ýíäîñêîïèè íåðàçðûâíî ñâÿçàí ñ ðåøåíèåì òàêèõ âàæíûõ çàäà÷, êàê áîëüøîå ïîëå çðåíèÿ, îòñóòñòâèå èñêàæåíèé èçîáðàæåíèÿ, òî÷íàÿ ïåðåäà÷à öâåòîâ è íåîáõîäèìàÿ ÿðêîñòü.

Ñàìûå ÿðêèå èçîáðàæåíèÿ ïîëó÷àþò ýíäîñêîïàìè ìàëîé äëèíû è áîëüøîãî äèàìåòðà. Ïðè óâåëè÷åíèè äëèíû ýíäîñêîïà èçîáðàæåíèå ñòàíîâèòñÿ ìåíåå ÿðêèì èç-çà ïîòåðü ñâåòà â äîïîëíèòåëüíûõ îïòè÷åñêèõ ýëåìåíòàõ, óñòàíàâëèâàåìûõ äëÿ ïåðåäà÷è èçîáðàæåíèÿ íà äîñòàòî÷íî áîëüøèå ðàññòîÿíèÿ. Äëÿ ìèíèìèçàöèè òàêèõ ïîòåðü îïòè÷åñêèå ýëåìåíòû ïðîñâåòëÿþò.

 çàâèñèìîñòè îò äëèíû òåëåñêîïè÷åñêîãî ó÷àñòêà èçîáðàæåíèå òðåáóåò ãîðèçîíòàëüíîãî, âåðòèêàëüíîãî, ëèáî äâîéíîãî ïåðåâåðòûâàíèÿ (èíâåðñèè). Òàêîå ïðåîáðàçîâàíèå îñóùåñòâëÿåòñÿ â îêóëÿðíîì óñòðîéñòâå ñ ïîìîùüþ êîððåêòèðóþùèõ ëèíç â ýíäîñêîïàõ ìàëîãî äèàìåòðà èëè îáîðà÷èâàþùèõ ëèíç â ýíäîñêîïàõ áîëüøîãî äèàìåòðà. ×àñòî îêóëÿðíûå óñòðîéñòâà áûâàþò ñìåííîé êîíñòðóêöèè íà ðàçëè÷íûå óâåëè÷åíèÿ.

Ðàáî÷åå ðàññòîÿíèå, ïðè êîòîðîì ìîæåò áûòü íàäåæíî âèçóàëüíî ïðîêîíòðîëèðîâàí ÎÊ ïðè äîñòàòî÷íîé ÿðêîñòè èçîáðàæåíèÿ åãî ïîâåðõíîñòè, çàâèñèò îò êîýôôèöèåíòà îòðàæåíèÿ ïîâåðõíîñòè, äëèíû ýíäîñêîïà, òèïà è óâåëè÷åíèÿ îêóëÿðíîãî óñòðîéñòâà, óãëîâîãî ïîëÿ çðåíèÿ, à òàêæå òèïà íàáëþäåíèÿ (îáçîðà åãî ïîâåðõíîñòè). Ïîýòîìó äàëåå êîðîòêî ðàññìîòðèì îñîáåííîñòè ýíäîñêîïîâ ñ ðàçëè÷íûìè òèïàìè îáçîðà ïîâåðõíîñòåé ÎÊ.

Ïðÿìîíàïðàâëåííûé (ïðÿìîé) îáçîð. Òèï I, äàþùèé ïðÿìîå (òîðöîâîå) íàáëþäåíèå íà óãîë âèçèðîâàíèÿ, ïðèìåíÿåòñÿ äëÿ êîíòðîëÿ òîðöà èëè äíà êàíàëà, èëè øòóöåðà. Ýíäîñêîïû ñ òàêèì òèïîì îáçîðà èìåþò òèïè÷íîå óãëîâîå ïîëå çðåíèÿ îêîëî 45° (ëèíåéíîå ïîëå çðåíèÿ 20 ìì íà ðàññòîÿíèè 25 ìì îò ëèíçû äî ïîâåðõíîñòè ÎÊ). Äëÿ îñâåùåíèÿ ïîâåðõíîñòè ÎÊ â òàêèõ ýíäîñêîïàõ ìîãóò áûòü ïðèìåíåíû ìàëîãàáàðèòíûå ëàìïî÷êè, ðàñïîëîæåííûå ïî îêðóæíîñòè, â öåíòðå êîòîðîé èìååòñÿ îòâåðñòèå äëÿ ïðîõîæäåíèÿ îòðàæåííîãî îò ÎÊ ñâåòà. Òàêàÿ îáúåêòèâíàÿ ÷àñòü íå èñïîëüçóåòñÿ ïðè ìàëûõ ðàáî÷èõ ðàññòîÿíèÿõ è ïðè êîíòðîëå íåáîëüøîãî ó÷àñòêà â ãëóõèõ îòâåðñòèÿõ.

Êîñîïðèöåëåííûé âïåðåä îáçîð. Òèï II, äàþùèé íàáëþäåíèå, íàêëîííîå âïåðåä íà óãîë âèçèðîâàíèÿ 25° è 45°, ïðèìåíÿåòñÿ äëÿ êîíòðîëÿ, íàïðèìåð, ñâàðíûõ øâîâ â òîðöå.  òàêèõ ýíäîñêîïàõ èñòî÷íèêè ñâåòà îáû÷íî ìîíòèðóþòñÿ íà äèñòàëüíîì êîíöå ýíäîñêîïà. Ðàçìåð ïîëÿ êîíòðîëÿ ìîæíî óâåëè÷èâàòü ïðè âðàùåíèè íàïðàâëåíèÿ âèçèðîâàíèÿ îòíîñèòåëüíî îïòè÷åñêîé îñè ýíäîñêîïà.

Áîêîâîé îáçîð. Òèï III, îáåñïå÷èâàþùèé áîêîâîé êîíòðîëü ñ óãëîì âèçèðîâàíèÿ 90°, èñïîëüçóåòñÿ ïðè äåòàëüíîì êîíòðîëå ñòåíîê ÎÊ ñ äîñòàòî÷íî áîëüøèì óâåëè÷åíèåì. Ýòî ýôôåêòèâíûé ïðèáîð äëÿ âèçóàëüíîãî êîíòðîëÿ ñòâîëîâ ðóæåé, ïèñòîëåòîâ, öèëèíäðè÷åñêèõ ñòåíîê èëè óãëóáëåííûõ îòâåðñòèé. Ýíäîñêîïû ýòîãî òèïà îáû÷íî ñíàáæàþòñÿ èñòî÷íèêîì ñâåòà, ðàçìåùåííûì ïåðåä ëèíçîé îáúåêòèâà.

Ðåòðîñïåêòèâíûé îáçîð. Òèï IV, îáåñïå÷èâàþùèé íàêëîííûå íàáëþäåíèÿ íàçàä íà óãîë 135°, èñïîëüçóåòñÿ äëÿ êîíòðîëÿ çàäíèõ òîðöîâûõ ñòåíîê, îòâåðñòèé ñ âíóòðåííèìè óñòóïàìè è ò.ï.

Ïàíîðàìíûé (êîëüöåâîé îáçîð). Òèï V îáåñïå÷èâàåò âûñîêîïðîèçâîäèòåëüíûé îñìîòð öèëèíäðè÷åñêîé ïîëîñòè ñðàçó ïî âñåé êîëüöåâîé ïîâåðõíîñòè ÎÊ. Îáúåêòèâ òàêîãî ýíäîñêîïà ìîæåò îáîçðåâàòü öèëèíäðè÷åñêóþ ïîëîñó ñ óãëîâîé øèðèíîé 30º ïî âñåé îêðóæíîñòè îòâåðñòèé.

Êîíñòðóêöèè äèñòàëüíûõ êîíöîâ ýíäîñêîïîâ äëÿ ðàçëè÷íûõ òèïîâ íàïðàâëåíèé âèçèðîâàíèÿ ïîêàçàíû íà ðèñóíêå 1.6.

Íåñìîòðÿ íà ñâîè ïðåèìóùåñòâà ïåðåä æ¸ñòêèìè ýíäîñêîïàìè, ãèáêèå âîëîêîííî-îïòè÷åñêèå ýíäîñêîïû òîæå îáëàäàþò íåêîòîðûìè íåäîñòàòêàìè, êîòîðûå îñîáåííî ïðîÿâëÿþòñÿ ïðè êîíòðîëå âíóòðåííåé ïîâåðõíîñòè òðóá.

Âî-ïåðâûõ, ýòî äëèíà ãèáêèõ ýíäîñêîïîâ.  áîëüøèíñòâå ñëó÷àåâ, îíà ñîñòàâëÿåò îò 0,5 äî 3 ìåòðîâ è ýòîãî, åñòåñòâåííî, íå äîñòàòî÷íî äëÿ êîíòðîëÿ îáúåêòîâ áîëüøîé äëèíû. Ñ óâåëè÷åíèåì äëèíû ýíäîñêîïà ìíîãîêðàòíî âîçðàñòàåò åãî ñòîèìîñòü, ò.ê. êà÷åñòâåííîå îïòîâîëîêíî íà ñåãîäíÿøíèé äåíü ñòîèò íå 䏸åâî. Ê ïðèìåðó, êà÷åñòâåííûé ýíäîñêîï ÝÒà 10-2,7 Ðîññèéñêîãî ïðîèçâîäñòâà ñ äèíîé êàáåëÿ 2,7 ì è äèàìåòðîì ðàáî÷åé ÷àñòè 10 ìì, ïî ñîñòîÿíèþ íà ôåâðàëü 2010 ãîäà ñòîèò 102 000 ðîññèéñêèõ ðóáëåé (≈ 3200 ó.å.).

Ðèñóíîê 1.6- Êîíñòðóêöèè äèñòàëüíûõ êîíöîâ ýíäîñêîïîâ äëÿ ðàçëè÷íûõ òèïîâ íàïðàâëåíèé âèçèðîâàíèÿ.- ïðÿìîíàïðàâëåííûé; II è III - êîñîïðèöåëüíûé è áîêîâîé; IV - ðåòðîñïåêòèâíûé; V - ïàíîðàìíûé.

Âî-âòîðûõ, ýòî êà÷åñòâî èçîáðàæåíèÿ.  ðåçóëüòàòå ìíîãîêðàòíûõ îòðàæåíèé â îïòîâîëîêíå, ñâåòîâîé ñèãíàë èñïûòûâàåò îñëàáëåíèå, ÷òî ïðèâîäèò ê óõóäøåíèþ âèäèìîãî èçîáðàæåíèÿ íà îêóëÿðå. Äëÿ óâåëè÷åíèÿ ðàçðåøàþùåé ñïîñîáíîñòè èçîáðàæåíèÿ, òðåáóåòñÿ óâåëè÷èòü êîëè÷åñòâî îïòè÷åñêèõ âîëîêîí â êàáåëå, ÷òî â ñâîþ î÷åðåäü âåä¸ò ê óâåëè÷åíèþ äèàìåòðà êàáåëÿ è êàê ñëåäñòâèå, ê óäîðîæàíèþ ýíäîñêîïà.

Èç âûøåñêàçàííîãî ìîæíî ñäåëàòü âûâîä, ÷òî äëÿ êîíòðîëÿ âíóòðåííèõ ïîâåðõíîñòåé äîñòàòî÷íî äëèííûõ îáúåêòîâ, íåîáõîäèìî ñîçäàíèå èíîãî óñòðîéñòâà. Îäíèì èç òàêèõ óñòðîéñòâ ÿâëÿåòñÿ «Âèäåîêðîóëåð». Êðîóëåðû - ýòî óñòðîéñòâà, ïðåäíàçíà÷åííûå äëÿ ñàìîñòîÿòåëüíîãî ïåðåìåùåíèÿ ïî ÎÊ è íåñóùèå íà ñâî¸ì áîðòó àïïàðàòóðó äëÿ åãî êîíòðîëÿ. Êðîóëåðû, êàê ïðàâèëî, äåëàþòñÿ íà êîë¸ñíîì õîäó, íî ñóùåñòâóþò òàêæå ìîäåëè è äëÿ ïåðåìåùåíèÿ íà ïëàâó.

Êðóã çàäà÷, ðåøàåìûõ ñ ïîìîùüþ êðîóëåðîâ, ñëåäóþùèé:

à) êîíòðîëü êîððîçèîííîãî ñîñòîÿíèÿ âíóòðåííèõ ïîâåðõíîñòåé òðóá;

á) êîíòðîëü çàäûìë¸ííîñòè è çàòóìàíåííîñòè òðóá;

â) âèçóàëüíûé îñìîòð ñâàðíûõ øâîâ;

ã) ïîèñê çàñîðîâ.

Îáëàñòè ïðèìåíåíèÿ êðîóëåðîâ:

à)      âîçäóøíûå êàíàëû è êàáåëåïðîâîäû;

á)      ìàñëî- è ïàðîïðîâîäû;

â)      ìàëûå ñîñóäû âûñîêîãî äàâëåíèÿ è ðåçåðâóàðû;

ã)      ïàðîñáîðíèêè.

.4Îáçîð ãîòîâûõ ðåøåíèé, èìåþùèõñÿ íà ðûíêå

Íèçêîïðîôèëüíûé ðîáîòROVVER 400[5]îöåíåí âî âñåì ìèðå çà åãî øèðîêóþ óíèâåðñàëüíîñòü. Ñèñòåìà ROVVER 400 (ðèñóíîê 1.7) èìååò ìîäóëüíóþ êîíñòðóêöèþ, è ìàêñèìàëüíóþ àäàïòèðóåìîñòü. Îáåñïå÷èâàåò øèðîêèé îáçîð â ãîðèçîíòàëüíîé òðóáå èëè òóííåëå ñ ïîìîùüþ êóðñîâîé òåëåâèçèîííûõ êàìåð. Îáå êàìåðû èìåþò äèñòàíöèîííî-ðåãóëèðóåìûé ôîêóñ è âñåãäà äàþò ÷åòêóþ êàðòèíêó.

Ðèñóíîê 1.7 - ÐîáîòROVVER 400.

Òàáëèöà 1.2 - Òåõíè÷åñêèå äàííûå ðîáîòà ROVVER 400.

Äëèíà, ìì

247

Øèðèíà, ìì

94

Âûñîòà, ìì

80

Âåñ, êã

4.5

Ìàòåðèàë

Íèêåëèðîâàííàÿ ìåäü, íåðæàâåþùóþ ñòàëü, àëþìèíèé.

Äâèãàòåëè, øò

2

Ìîùíîñòü äâèãàòåëåé, Âò

20

Äîïóñòèìàÿ ãëóáèíà, ì

10

ÊÀÌÅÐÀ


Òèï

Öâåòíàÿ 1/2” CCD ìàòðèöà.

Ðàçðåøåíèå, ïèêñåëü

380,000

Ôîêóñ, ìì

6

ÁËÎÊ ÓÏÐÀÂËÅÍÈß


Ãàáàðèòû, ìì

420 x 343 x 292

Óïðàâëÿåìûå âåëè÷èíû:

Íàïðàâëåíèå äâèæåíèÿ, ñêîðîñòü õîäà, ñèëà ñâåòà, óïðàâëåíèå êàðòàìè ðàñøèðåíèé/ïðèñïîñîáëåíèÿ.

Ïèòàþùåå íàïðÿæåíèå, Â

110, 230

Âûõîäû

Êîìïîçèòíûé, NTSC (EIA-170A), âèäåî (PAL).

Âåñêðîóëåðà. êã

18.2

Ìîùíîñòü ñâåòà, Âò

90

ÊÀÁÅËÜÍÛÉ ÁÀÐÀÁÀÍ


Äèàìåòð êàáåëÿ, ìì

7

Äëèíà êàáåëÿ, ì

200

Áàðàáàí:

Îïöèîíàëüíî - àâòîìàòè÷åñêèé ìîòîðèçîâàííûé êàáåëüíûé áàðàáàí ñ ðåãóëèðóåìîé ïîäà÷åé

Âåñ êàáåëüíîãî áàðàáàíà, êã

23


Äîñòîèíñòâà íèçêîïðîôèëüíîãî ðîáîòà ROVVER 400 â òîì, ÷òî ñèñòåìà èìååò ìîäóëüíóþ êîíñòðóêöèþ, è ìàêñèìàëüíóþ àäàïòèðóåìîñòü. Îáåñïå÷èâàåò øèðîêèé îáçîð â ãîðèçîíòàëüíîé òðóáå èëè òóííåëå ñ ïîìîùüþ îáçîðíîé èëè êóðñîâîé òåëåâèçèîííûõ êàìåð.

Íåäîñòàòêàìè íèçêîïðîôèëüíîãî ðîáîòà ÿâëÿåòñÿ æ¸ñòêî çàêðåïë¸ííàÿ êàìåðà, íåâîçìîæíîñòü çàìåíèòü êîë¸ñà, äèñòàíöèÿ îñìîòðà ðîáîòà íå ïðåâûøàåò 200ìåòðîâ. Íå èìååò èíòåëëåêòóàëüíîãî óïðàâëåíèÿ.

Íèçêîïðîôèëüíûé ðîáîò ROVVER 900[5] íåñåò êóðñîâóþ è îáçîðíóþ öâåòíûå âèäåî êàìåðû, ñ êîòîðûìè ìîæåò îñóùåñòâëÿòü ïîèñê è îñìîòð íà ðàññòîÿíèè äî 200ì. Ýòè õàðàêòåðèñòèêè èäåàëüíî óäîâëåòâîðÿþò ìíîãèå ïîòðåáíîñòè èç-çà åãî ìîäóëüíîé êîíñòðóêöèè è ñïîñîáíîñòè îñìîòðåòü âíóòðåííèå òðóáû ñ äèàìåòðàìè, áîëüøèìè, ÷åì 225ìì. Óïðàâëÿåìàÿ ïëàòôîðìà ñèñòåìû ROVVER (ðèñóíîê 1.8) ïîçâîëÿåò îïåðàòîðó ïîäíèìàòü è îïóñêàòü êàìåðó, óïðàâëÿòü ôîêóñèðîâêîé è îñâåùåíèåì, óïðàâëÿòü ñöåïëåíèåì è íàïðàâëåíèåì äâèæåíèÿ òðàíñïîðòåðà, êîãäà íà ïóòè åãî äâèæåíèÿ âñòðå÷àþòñÿ ïðåïÿòñòâèÿ.

Ðèñóíîê 1.8 - ÐîáîòROVVER 900.

Òàáëèöà 1.3 - Òåõíè÷åñêèå äàííûå ðîáîòà ROVVER 900.

Äëèíàñ êóðñîâîé òåëåêàìåðîé, ìì

488

Äëèíàñ îáçîðíîé òåëåêàìåðîé, ìì

582

Øèðèíà, ìì

200

Âûñîòà, ìì

150

Âåñ ðîáîòà, êã

25

Ìàòåðèàë

Íèêåëèðîâàííàÿ ìåäü, íåðæàâåþùàÿ ñòàëü, àëþìèíèé.

Äâèãàòåëè, øò

2

Ìîùíîñòü äâèãàòåëÿ, âò

20

Äîïóñòèìàÿ ãëóáèíà, ì

10

Óêëîí, %

10

ÊÀÌÅÐÀ


Òèï:

Öâåòíàÿ 1/2” CCD ìàòðèöà.

Ðàçðåøåíèå, ïèêñåëü

380,000

Äèàìåòð ëèíçû, ìì

4

Ôîêóñ, ìì

6

ÊÀÁÅËÜÍÛÉ ÁÀÐÀÁÀÍ


Äèàìåòð êàáåëÿ, ìì

7

Äëèíà êàáåëÿ, ì

200

Âåñ êàáåëüíîãî áàðàáàíà, êã

23


Äîñòîèíñòâà ðîáîòà â òîì, ÷òî îí èìååò îáçîðíóþ êàìåðó.

Íåäîñòàòêè â òîì, ÷òî äèàìåòð îñìîòðà òðóá áîëüøå 225 ìì, äëèíà îñìîòðà òðóáû íå áîëåå 200 ì. Íå èìååò èíòåëëåêòóàëüíîãî óïðàâëåíèÿ.

Íèçêîïðîôèëüíûé ðîáîò P-200 [6] - ýòî êîìïëåêñ íà áàçå êîë¸ñíîãî ñàìîõîäíîãî ðîáîòà ñ öâåòíîé âèäåîêàìåðîé, èìåþùåé ôóíêöèþ óâåëè÷åíèÿ (10-õ îïòè÷åñêîå è 4-õ öèôðîâîå). Ðîáîò (ðèñóíîê 1.9) çàïîëíÿåòñÿ ñóõèì àçîòîì äëÿ ïðåäîòâðàùåíèÿ êîíäåíñàöèè âëàãè âíóòðè êîðïóñà è íà ñòåêëå âèäåîêàìåðû ïðè ðàáîòå â óñëîâèÿõ ïåðåïàäà òåìïåðàòóð. Ïðåäíàçíà÷åí äëÿ òåëåèíñïåêöèè òðóáîïðîâîäîâ äèàìåòðîì îò 250 ìì äî 1500 ìì. Îïðåäåëÿåò ïðîôèëü çàëåãàíèÿ òðóáîïðîâîäà íà îñíîâå ïîêàçàíèé äàò÷èêà òàíãàæà. Íàëè÷èå ñèñòåìû áîðòîâîãî ïîâîðîòà äëÿ ìàíåâðèðîâàíèÿ â òðóáàõ. Ïàíòîãðàôè÷åñêèé ìåõàíèçì ïîäú¸ìà âèäåîêàìåðû îáåñïå÷èâàåò ðàñïîëîæåíèå âèäåîêàìåðû ïî îñè òðóáîïðîâîäà â òðóáàõ äèàìåòðîì äî 1200 ìì.

Ðèñóíîê 1.9 - ÐîáîòP-200.

Äîñòîèíñòâà ðîáîòà â òîì, ÷òî îí èìååò îáçîðíóþ êàìåðó.

Íåäîñòàòêè â òîì, ÷òî äèàìåòð îñìîòðà òðóá áîëüøå 225 ìì, äëèíà îñìîòðà òðóáû íå áîëåå 200 ì. Íå èìååò èíòåëëåêòóàëüíîãî óïðàâëåíèÿ.

Íèçêîïðîôèëüíûé ðîáîò ROVVER 600[5]- ìîáèëüíûé è óíèâåðñàëüíûé ñïîñîá èíñïåêöèè òðóáîïðîâîäîâ. Èäåàëüíî ïîäõîäèò äëÿ ðàçëè÷íûõ ïðèìåíåíèé áëàãîäàðÿ åãî ìîäóëüíîé êîíñòðóêöèè è åãî ñïîñîáíîñòè îñìàòðèâàòü âíóòðåííîñòè òðóá ñ äèàìåòðàìè â ïðåäåëàõ îò 150ìì äî 900ìì. Ýòî ìàëûé ãóñåíè÷íûé ðîáîò â ñâîåì êëàññå, ÷òî äàåò åìó ñïîñîáíîñòü ïðîéòè ÷åðåç çàìóñîðåííûå òðóáû, áîëüøèå âûñòóïû, è âûäàþùèåñÿ òðóáíûå øâû. Äèñòàíöèîííîå óïðàâëåíèå ðîáîòà ROVVER (ðèñóíîê 1.10) äàåò ñïîñîáíîñòü êîíòðîëèðîâàòü ôîêóñ è îñâåùåíèå, à òàêæå íàïðàâëÿòü õîä, êîãäà åñòü ïðåïÿòñòâèÿ, òèïà ìóñîðà èëè îòâåòâëåíèé.

Ðèñóíîê 1.10 ÐîáîòROVVER 600

Äîñòîèíñòâà ðîáîòà â òîì, ÷òî îí èìååò îáçîðíóþ êàìåðó.

Íåäîñòàòêè â òîì, ÷òî äèàìåòð îñìîòðà òðóá áîëüøå 225 ìì, äëèíà îñìîòðà òðóáû íå áîëåå 200 ì. Íå èìååò èíòåëëåêòóàëüíîãî óïðàâëåíèÿ.

Òàáëèöà 1.4 - Òåõíè÷åñêèå äàííûå ðîáîòà ROVVER 600.

Äëèíàñ êóðñîâîé òåëåêàìåðîé, ìì

282

Äëèíàñ îáçîðíîé òåëåêàìåðîé, ìì

374

Øèðèíà, ìì

118

Âûñîòà, ìì

90

Âåñ ðîáîòà, êã

8

Ìàòåðèàë

Íèêåëèðîâàííàÿ ìåäü, íåðæàâåþùàÿ ñòàëü, àëþìèíèé

Äâèãàòåëè, øò

2

Ìîùíîñòü äâèãàòåëÿ, âò

20

Äîïóñòèìàÿ ãëóáèíà, ì

10

Óêëîí, %

10

ÊÀÌÅÐÀ


Òèï:

Öâåòíàÿ 1/2” CCD ìàòðèöà

Ðàçðåøåíèå, ïèêñåëü

380,000

Äèàìåòð ëèíçû, ìì

4

Ôîêóñ, ìì

6

ÊÀÁÅËÜÍÛÉ ÁÀÐÀÁÀÍ


Äèàìåòð êàáåëÿ, ìì

7

Äëèíà êàáåëÿ, ì

200

Âåñ êàáåëüíîãî áàðàáàíà, êã

23


Èç âûøåïðèâåä¸ííîãî îáçîðà âèäíî, ÷òî íà ñåãîäíÿøíèé äåíü íà ðûíêå êðîóëåðîâ ïðèñóòñòâóåò íåìàëî êà÷åñòâåííûõ ðàçðàáîòîê. Îäíàêî ïîäàâëÿþùåå áîëüøèíñòâî ìîäåëåé íå ïðåäíàçíà÷åíî äëÿ êîíòðîëÿ òðóá äèàìåòðîì ïîðÿäêà 110 ìì. Êðîìå òîãî, âñå ðàçðàáîòêè èìåþò èìïîðòíîå ïðîèñõîæäåíèå, ÷òî âåä¸ò ê óâåëè÷åíèþ èõ ñòîèìîñòè äëÿ êîíå÷íîãî ïîòðåáèòåëÿ. Ê ïðèìåðó, öåíà íåêîòîðûõ êðîóëåðîâ â ïîëíîé êîìïëåêòàöèè (âìåñòå ñ ïðîìûøëåííûì íîóòáóêîì) ìîæåò ñîñòàâëÿòü ïîðÿäêà 18000 ó.å.

Ïîýòîìó âîçíèêàåò âîïðîñ î öåëåñîîáðàçíîñòè ñîçäàíèÿ ìàëîãàáàðèòíîãî êðîóëåðà, ïðåäíàçíà÷åííîãî äëÿ êîíòðîëÿ òðóá îòíîñèòåëüíî íåáîëüøèõ äèàìåòðîâ (îò 110 äî 500 ìì). Ãîòîâîå ðåøåíèå ïðåäïîëàãàåòñÿ áûòü áîëåå ïðîñòûì, ïî ñðàâíåíèþ ñî ñâîèìè àíàëîãàìè, îäíàêî è áîëåå äîñòóïíûì ïî öåíå.

2. 
Âûáîð ìåõàíè÷åñêèõ è ýëåêòðîííûõ óñòðîéñòâ

.1 Êîíöåïöèÿ ïîñòðîåíèÿ ïðîåêòèðóåìîãî ìåõàòðîííîãî óñòðîéñòâà

Ðàçðàáàòûâàåìîå óñòðîéñòâî äîëæíî èìåòü ñïîñîáíîñòü èíñïåêòèðîâàòü òðóáû äèàìåòðîì îò 110 ìì.

Ðîáîò äîëæåí èìåòü îäèí äâèãàòåëü. Äëÿ òîãî ÷òîáû èìåòü âîçìîæíîñòü ïîâîðà÷èâàòü âíóòðè òðóáû êîë¸ñà ó êðîóëåðàèìåþò ñêîñ, ýòî äà¸ò âîçìîæíîñòü ïîâåðíóòü â òðóáå äèàìåòðîì 110 ìì è óãëîì ïîâîðîòà áîëåå 500 ìì.

Êàìåðà óñòàíîâëåíà â ïåðåäíåé ÷àñòè íèçêîïðîôèëüíîãî ðîáîòà, ÷òî íå èçìåíÿåò ãàáàðèòû êðîóëåðà.

Êðîóëåð äîëæåí ðàáîòàòü â ñëîæíûõ óñëîâèÿõ, ïîýòîìó êîðïóñ è äåòàëè äîëæíû áûòü ñäåëàíû èç íåðæàâåþùèõ äåòàëåé.

Äàò÷èêè ðàññòîÿíèÿ óñòàíîâëåíû ïîä êàìåðîé, ÷òî íå ìåøàåò êàìåðå.

Äàò÷èêè ïîëîæåíèÿ óñòàíîâëåíû íà âíóòðåííåé ÷àñòè êîðïóñà, à òàêæå íà ïîâîðîòíûõ ÷àñòÿõ êàìåðû.

2.2 Ðàçðàáîòêà ñòðóêòóðíîé ñõåìû óñòàíîâêè êîíòðîëÿ

Íà íà÷àëüíîì ýòàïå ïðîåêòèðîâàíèÿ ëþáîé óñòàíîâêè íåîáõîäèìî ðàçðàáîòàòü è ñîñòàâèòü ñòðóêòóðíóþ ñõåìó óñòàíîâêè êîíòðîëÿ.

Ñõåìû ñòðóêòóðíûå è ôóíêöèîíàëüíûå ïðåäíàçíà÷åíû äëÿ îáùåãî îçíàêîìëåíèÿ ñ èçäåëèåì è äëÿ èçó÷åíèÿ îáùèõ ïðèíöèïîâ ðàáîòû èçäåëèÿ.

Äàííûå ñõåìû ðàçðàáàòûâàþò íà ýòàïàõ ýñêèçíîãî è òåõíè÷åñêîãî ïðîåêòèðîâàíèÿ. Îíè îïðåäåëÿþòñÿ ñëîæíîñòüþ èçäåëèÿ è íåîáõîäèìîñòüþ îáåñïå÷èòü èñõîäíûìè äàííûìè ïîñëåäóþùèé ýòàï ïðîåêòèðîâàíèÿ [10].

Íà ñòðóêòóðíîé ñõåìå â âèäå ïðÿìîóãîëüíèêîâ äîëæíû áûòü èçîáðàæåíû âñå îñíîâíûå ôóíêöèîíàëüíûå ÷àñòè èçäåëèÿ. Äîïóñêàåòñÿ èçîáðàæàòü ýëåìåíòû, óñòðîéñòâà, ôóíêöèîíàëüíûå ÷àñòè â âèäå óñëîâíûõ ãðàôè÷åñêèõ îáîçíà÷åíèé (ÓÃÎ). Îñíîâíûå ñîñòàâíûå ÷àñòè èçäåëèÿ èçîáðàæàþòñÿ, êàê ïðàâèëî, áåç ó÷åòà èõ äåéñòâèòåëüíîãî ðàñïîëîæåíèÿ è ïîäðîáíîñòåé. Îäíàêî ãðàôè÷åñêîå ïîñòðîåíèå ñõåìû äîëæíî íàãëÿäíî ïîêàçûâàòü âçàèìîäåéñòâèå ôóíêöèîíàëüíûõ ÷àñòåé â èçäåëèè.

Íà ñõåìå äîëæíû áûòü ïîêàçàíû âçàèìîñâÿçè ýëåêòðè÷åñêèå è, ïðè íåîáõîäèìîñòè, ìåõàíè÷åñêèå, ñóùåñòâóþùèå ìåæäó ôóíêöèîíàëüíûìè ÷àñòÿìè. Íà ëèíèÿõ âçàèìîñâÿçè ìîæíî ñòðåëêàìè ïîêàçûâàòü íàïðàâëåíèå õîäà ïðîöåññîâ, ïðîèñõîäÿùèõ â èçäåëèè. Ãðàôè÷åñêîå ïîñòðîåíèå ñòðóêòóðíîé ñõåìû äîëæíî íàãëÿäíî ïîêàçûâàòü âçàèìîäåéñòâèå ôóíêöèîíàëüíûõ ÷àñòåé â èçäåëèè.

Ñòðóêòóðíàÿ ñõåìà ïðèìåíÿåòñÿ äëÿ èçó÷åíèÿ ïðèíöèïîâ ðàáîòû ïðè íàëàäêå, ðåãóëèðîâêå, êîíòðîëå è ðåìîíòå. Ñòðóêòóðíàÿ ñõåìà ñîñòîèò èç ñëåäóþùèõ áëîêîâ:

-   îáúåêò êîíòðîëÿ;

-       äàò÷èê ãîðþ÷èõ ãàçîâ;

-       îñâåòèòåëüíîå óñòðîéñòâî;

-       âèäåîêàìåðà;

-       ïåðåäâèæíàÿ ïëàòôîðìà;

-       ìíîãîæèëüíûé ñîåäèíèòåëüíûé êàáåëü;

-       ãàçîàíàëèçàòîð;

-       áëîê óïðàâëåíèÿ;

-       âèäåîðåãèñòðàòîð;

Ñòðóêòóðíàÿ ñõåìà óñòàíîâêè êîíòðîëÿ ïðåäñòàâëåíà íà ÷åðòåæå ÏÐÌÑ 76190000.002 Ñ1.

2.3 Âûáîð ñòðóêòóðíûõ ýëåìåíòîâ è îñíîâíûå òðåáîâàíèÿ ê íèì

Îïèøåì òðåáîâàíèÿ è íàçíà÷åíèå äëÿ êàæäîãî áëîêà ñòðóêòóðíîé ñõåìû è îïðåäåëèì âûáîð èëè åãî äàëüíåéøóþ ðàçðàáîòêó.

Äàò÷èê ãîðþ÷èõ ãàçîâ ïðåäíàçíà÷åí äëÿ èçìåðåíèÿ îáú¸ìíîé êîíöåíòðàöèè óãëåâîäîðîäîâ, êîòîðûå íàõîäÿòñÿ (ìåòàí, ïðîïàí) èëè ìîãóò íàõîäèòñÿ â ãàçîîáðàçíîì ñîñòîÿíèè (áåíçèí) ïðè íîðìàëüíûõ óñëîâèÿõ âíóòðè ÎÊ.

Îñâåòèòåëüíîå óñòðîéñòâî äîëæíî îáåñïå÷èâàòü îñâåù¸ííîñòü ÎÊ, äîñòàòî÷íîå äëÿ åãî âèçóàëüíî-îïòè÷åñêîãî îñìîòðà.

Âèäåîêàìåðà âûïîëíÿåò ðîëü ïåðâè÷íîãî ïðè¸ìíèêà â ýëåêòðîííî-îïòè÷åñêîé ñõåìå. Ñ ïîìîùüþ íå¸ è îñóùåñòâëÿåòñÿ âèçóàëüíî-îïòè÷åñêèé îñìîòð âíóòðåííèõ ïîâåðõíîñòåé ÎÊ.

Ïåðåäâèæíàÿ ïëàòôîðìà ïðåäíàçíà÷åíà äëÿ ïåðåìåùåíèÿ ïî ÎÊ îñâåòèòåëüíîãî, èçìåðèòåëüíîãî, ðåãèñòðèðóþùåãî, è äðóãîãî îáîðóäîâàíèÿ. Äëÿ ïåðåäâèæåíèÿ ïî ÎÊ, êðîóëåð îñíàùàåòñÿ ýëåêòðîïðèâîäîì, êîòîðûé ïåðåäà¸ò âðàùåíèå íà ðàáî÷èé îðãàí (êîëåñî èëè ãðåáíîé âèíò).

Ìíîãîæèëüíûé ñîåäèíèòåëüíûé êàáåëü ñëóæèò äëÿ ïåðåäà÷è èíôîðìàöèîííûõ ñèãíàëîâ îò âèäåîêàìåðû è äàò÷èêà ãîðþ÷èõ ãàçîâ ê âèäåî ðåãèñòðàòîðó è ãàçîàíàëèçàòîðó ñîîòâåòñòâåííî. Îò áëîêà óïðàâëåíèÿ ñèãíàë ìîæåò ïîäàâàòüñÿ íà óïðàâëåíèå ýëåêòðîïðèâîäîì, îñâåòèòåëüíûì óñòðîéñòâîì, âèäåîêàìåðîé. Òàêæå ÷åðåç êàáåëü ïðîèñõîäèò ñíàáæåíèå âñåõ ñèñòåì êðîóëåðà ýëåêòðîýíåðãèåé.

 êà÷åñòâå ãàçîàíàëèçàòîðà ìîæåò ïðèìåíÿòüñÿ ëþáîé ïåðåíîñíîé ïðèáîð, ñïîñîáíûé ðàáîòàòü ñ ïîëóïðîâîäíèêîâûìè äàò÷èêàìè ãîðþ÷èõ ãàçîâ. Ïðèáîð äîëæåí áûòü ñîãëàñîâàí ñ äàò÷èêîì, êàê ïî òèïó îïðåäåëÿåìîãî ãàçà, òàê è ïî äèàïàçîíàì èçìåðåíèÿ.

Áëîê óïðàâëåíèÿ ñëóæèò äëÿ ìàíèïóëÿöèè ðàçëè÷íûìè ñèñòåìàìè êðîóëåðà. Íàïðèìåð, èíòåíñèâíîñòüþ îñâåòèòåëüíûõ óñòðîéñòâ, ñêîðîñòüþ è íàïðàâëåíèåì âðàùåíèÿ ýëåêòðîïðèâîäà.

 êà÷åñòâå âèäåîðåãèñòðàòîðà ìîæåò áûòü èñïîëüçîâàí ïîðòàòèâíûé ÆÊ-ìîíèòîð. Îäíàêî, íàèáîëåå ïðèåìëåìûì âàðèàíòîì áóäåò èñïîëüçîâàíèå íîóòáóêà ñ íàëè÷èåì âèäåî âõîäà. Ýòî ïîçâîëèò çàïèñûâàòü ðåçóëüòàòû êîíòðîëÿ â âèäåî èëè ãðàôè÷åñêèé ôàéë, äëÿ èõ ïîñëåäóþùåãî ïðîñìîòðà è âûâîäà íà ïå÷àòü.

Áëîê ïèòàíèÿ îáåñïå÷èâàåò âñå ýëåêòðè÷åñêèå ñèñòåìû êðîóëåðà ýíåðãèåé. Îí äîëæåí âûäàâàòü ïîñòîÿííûé òîê òðåáóåìîãî íàïðÿæåíèÿ, à åãî ìîùíîñòè äîëæíî õâàòàòü äëÿ îáåñïå÷åíèÿ ðàáîòû êðîóëåðà â òå÷åíèå äîñòàòî÷íî ïðîäîëæèòåëüíîãî âðåìåíè.

2.4 Äâèãàòåëè è ðåäóêòîðû

Ïî òåõíè÷åñêèì äàííûì ìàêñèìàëüíàÿ äëèíà îáñëåäóåìîé ÷àñòè òðóáû äîëæíà ñîñòàâëÿòü 500 ì. Äëÿ ýòîãî íåîáõîäèìî èñïîëüçîâàòü ìíîãîæèëüíûé êàáåëü ñîîòâåòñòâóþùåé äëèíû. Äëÿ ðåøåíèÿ ýòîé çàäà÷è áûë âûáðàí 8-ìè æèëüíûé êàáåëü ÊÑÏ ïðîèçâîäñòâà ôèðìû «Ïàðèòåò» (ÐÔ). Äàííûé òèï êàáåëÿ ïðåäíàçíà÷åí äëÿ èñïîëüçîâàíèÿ â ñèñòåìàõ ñèãíàëèçàöèè è òåëåêîììóíèêàöèè. Òåõíè÷åñêèå õàðàêòåðèñòèêè êàáåëåé äàííîãî òèïà ïðåäñòàâëåíû íèæå[11].

Òàáëèöà 2.1 - Òåõíè÷åñêèå õàðàêòåðèñòèêè êàáåëåé ÊÑÏÂ.

×èñëî æèë / äèàìåòð æèëû, ìì.

Íîìèíàëüíûé íàðóæíûé äèàìåòð, ìì.

Ìàññà êàáåëÿ,êã/êì.

Ýëåêòðè÷åñêîå ñîïðîòèâëåíèå, Îì/êì.

2 õ 0,4

2,8

7,27

148

4 õ 0,4

3,2

12,10


6 õ 0,4

3,7

16,43


8 õ 0,4

4,0

20,62


10 õ 0,4

4,8

26,32


12 õ 0,4

5,0

30,27



Èç òàáëèöû âèäíî, ÷òî óäåëüíàÿ ìàññà 8-ìè æèëüíîãî êàáåëÿ ñîñòàâëÿåò 20,62 ã/ì. Ñëåäîâàòåëüíî, ìàññà êàáåëÿ äëèííîé 500 ì ñîñòàâèò:

(2.1)

Êðîìå òîãî ïðåäïîëàãàåòñÿ, ÷òî ìàññà ñàìîãî êðîóëåðà íå ïðåâûñèò äâóõ êèëîãðàìì. Ñëåäîâàòåëüíî, ìàêñèìàëüíàÿ ìàññà ãðóçà, êîòîðóþ íåîáõîäèìî ïåðåìåùàòü íå ïðåâûñèò 12,5 êã.

Ïîñëå ïðåäâàðèòåëüíîãî ýñêèçèðîâàíèÿ ïîëîæåíèÿ êðîóëåðà â òðóáå äèàìåòðîì 110 ìì, áûëî âûÿñíåíî, ÷òî äëÿ ýôôåêòèâíîãî èñïîëüçîâàíèÿ âñåãî ñâîáîäíîãî ïðîñòðàíñòâà òðóáû òàêîãî äèàìåòðà, óãîë ñêîñà êîë¸ñ äîëæåí ñîñòàâëÿòü 50°, à øèðèíà êîëåñ 10 ìì. Ñêîñ êîë¸ñ íóæåí äëÿ òîãî, ÷òîáû âî âðåìÿ ïðîäâèæåíèÿ ïî òðóáàì ñ ìàëûì ðàäèóñîì êðèâèçíû, êðîóëåð âñ¸ âðåìÿ ñîõðàíÿë ïðÿìîé êóðñ.Äèàìåòð êîë¸ñ áûë êîíñòðóêòèâíî âûáðàí ðàâíûì 70 ìì, à çàçîð ìåæäó êîëåñîì è êîðïóñîì êðîóëåðà3 ìì.

Øèðèíà ïëàòôîðìû âèäåîêðîóëåðà ñîñòàâèëà ïðè ýòîì 50 ìì. Èç ýòîãî ñëåäîâàëî, ÷òî äâèãàòåëü, íåîáõîäèìûé äëÿ ïåðåäâèæåíèÿ êðîóëåðà ñ îáùåé ìàññîé 12,5 êã, íóæíî ðàñïîëàãàòü âäîëü ïëàòôîðìû, à äëÿ ïåðåäà÷è âðàùàòåëüíîãî äâèæåíèÿ íà êîë¸ñà, ïîòðåáóåòñÿ êîíè÷åñêèé ðåäóêòîð.

Îñíîâíûå õàðàêòåðèñòèêè ïåðåäà÷:

–       ìîùíîñòü Ð1 íà âõîäå è Ð2 íà âûõîäå, Âò;

–       áûñòðîõîäíîñòü, êîòîðàÿ âûðàæàåòñÿ ÷àñòîòîé âðàùåíèÿ n1 íà âõîäå è n2 íà âûõîäå, ìèí-1, èëè óãëîâûìè ñêîðîñòÿìè ω1èω2, ñ-1.

Ýòè õàðàêòåðèñòèêè ìèíèìàëüíî íåîáõîäèìû è äîñòàòî÷íû äëÿ ïðîåêòíîãî ðàñ÷¸òà ëþáîé ïåðåäà÷è [12].

Ïðîâåä¸ì ýíåðãåòè÷åñêèé è êèíåìàòè÷åñêèé ðàñ÷¸ò ïðèâîäà. Èñõîäíûìè äàííûìè äëÿ ýòîãî ðàñ÷¸òà ÿâëÿþòñÿ:

–       ìàêñèìàëüíàÿ ìàññà êðîóëåðà âìåñòå ñ ïðîâîäîì: m = 12,5 êã;

–       ìàêñèìàëüíàÿ ñêîðîñòü êðîóëåðàv = 0,1 ì/ñ;

–       óñêîðåíèå ñâîáîäíîãî ïàäåíèÿ: g = 9.8 ì/ñ2;

–       êîýôôèöèåíò ñîïðîòèâëåíèÿ ïåðåêàòûâàíèþ: fk = 0.08 (ïðèáëèæ¸ííî);

–       êîýôôèöèåíò ñîïðîòèâëåíèÿ êà÷åíèþ: Õ = 10 (ïðèáëèæ¸ííî);

–       ÊÏÄ âñåãî ïðèâîäà: η0 = 0.7 (êîíñòðóêòèâíî);

Âåñ òåëåæêè G:

(2.2)

Ñèëà ñîïðîòèâëåíèÿ êà÷åíèþ F:

(2.3)

Ñèëà ñîïðîòèâëåíèÿ äâèæåíèþ êðîóëåðàFc:

(2.4)

Ìîùíîñòü, ïîòðåáëÿåìàÿ ðàáî÷èì îðãàíîì Ðñ:

(2.5)

Ìîùíîñòü, ïîòðåáëÿåìàÿ ýëåêòðîäâèãàòåëåì Ðýä:

(2.6)

Óãëîâàÿ ñêîðîñòü âðàùåíèÿ êîëåñà ωÊÎË:

(2.7)

×àñòîòà âðàùåíèÿ êîëåñà nÊÎË:

(2.8)

 êà÷åñòâå ñèëîâîé óñòàíîâêè áûëîïðèíÿòî ðåøåíèå èñïîëüçîâàòü êîëëåêòîðíûé ìèêðîäâèãàòåëü ïîñòîÿííîãî òîêà. Ýòè äâèãàòåëè íàõîäÿò øèðîêîå ïðèìåíåíèå â ñèñòåìàõ àâòîìàòèêè, òåëåìåõàíèêè, â âû÷èñëèòåëüíîé òåõíèêå, âûïîëíÿÿ ðàçëè÷íûå, ïîðîé óíèêàëüíûå ôóíêöèè. Ýëåêòðè÷åñêèå ìèêðîìàøèíû îòëè÷àþòñÿ îò ìàøèí ñðåäíåé è áîëüøîé ìîùíîñòè íå òîëüêî ìàëûìè ðàçìåðàìè. Äëÿ íèõ õàðàêòåðíû î÷åíü øèðîêèå äèàïàçîíû ÷àñòîòû âðàùåíèÿ (îò îäíîãî îáîðîòà â ñóòêè äëÿ äâèãàòåëÿ ñ ðåäóêòîðîì, äî íåñêîëüêèõ äåñÿòêîâ òûñÿ÷ îáîðîòîâ â ìèíóòó), èíîå ñîîòíîøåíèå àêòèâíûõ è èíäóêòèâíûõ ñîïðîòèâëåíèé îáìîòîê, îòíîñèòåëüíî áîëüøîå çíà÷åíèå òîêà õîëîñòîãî õîäà (äî 90 %), ìàëî èëè ïðàêòè÷åñêè ñîâñåì íå íàñûùåííûå ìàãíèòíûå öåïè, çíà÷èòåëüíî ìåíüøèå ïîòåðè â ñòàëè ïî ñðàâíåíèþ ñ ïîòåðÿìè â îáìîòêàõ, áîëüøèå ïëîòíîñòè òîêà â îáìîòêàõ. Íåäîñòàòêîì äàííûõ äâèãàòåëåé ïî ñðàâíåíèþ ñ øàãîâûìè ïðèâîäàìè, ÿâëÿåòñÿ íåâîçìîæíîñòü òî÷íîãî ïîçèöèîíèðîâàíèÿ âàëà. Âìåñòå ñ òåì, êîãäà íå òðåáóåòñÿ ïðåöèçèîííîå ïîçèöèîíèðîâàíèå, à òîëüêî óïðàâëåíèå ñêîðîñòüþ, êîëëåêòîðíûé äâèãàòåëü ïîñòîÿííîãî òîêà ñ ðåäóêòîðîì ÿâëÿåòñÿ íàèáîëåå ýêîíîìè÷íûì ðåøåíèåì, ïîñêîëüêó, â îòëè÷èå îò øàãîâûõ äâèãàòåëåé, íå òðåáóåò ñëîæíûõ ñõåì óïðàâëåíèÿ. Ýòî î÷åíü âàæíî, òàê êàê ñòîèìîñòü ñõåìû óïðàâëåíèÿ øàãîâûì äâèãàòåëåì ñîïîñòàâèìà ñî ñòîèìîñòüþ ñàìîãî äâèãàòåëÿ. Êðîìå òîãî ïðîáëåìà ïîçèöèîíèðîâàíèÿ âàëà, ìîæåò ÷àñòè÷íî ðåøàòüñÿ óñòàíîâêîé îïòè÷åñêèõ è ìàãíèòíûõ ýíêîäåðîâ (äàò÷èêîâ Õîëëà).Íåñìîòðÿ íà ñêðîìíûå ãàáàðèòû óðîâåíü âðàùàþùåãî ìîìåíòà è äîïóñòèìûå ñêîðîñòè âðàùåíèÿ âïå÷àòëÿþùå âûñîêè.

Èñõîäÿ èç ðàñ÷¸òíîé ìîùíîñòè äâèãàòåëÿ è øèðèíû ïëàòôîðìû, áûë âûáðàí ìîòîð-ðåäóêòîð ñåðèè IG-32GM ôèðìû KING RIGHT MOTOR[13] (ðèñóíîê 2.1).

Ðèñóíîê 2.1 - Ìîòîð-ðåäóêòîð IG-32GM.

Ìîòîð-ðåäóêòîð ñåðèè IG-32GM ñîñòîèò èç ðåâåðñèâíîãî êîëëåêòîðíîãî äâèãàòåëÿ ïîñòîÿííîãî òîêà è ïëàíåòàðíîãî ðåäóêòîðà. Ýëåêòðîäâèãàòåëü íåîáñëóæèâàåìûé. Äâèãàòåëü ìîæåò ñíàáæàòüñÿ ýíêîäåðîì. Ïåðåäàòî÷íûå ÷èñëà ðåäóêòîðîâ 5~721. Êîëè÷åñòâî ñòóïåíåé 1~4. Òåìïåðàòóðíûé äèàïàçîí ýêñïëóàòàöèè îò -10°Ñ äî +50°Ñ. Ìîäóëü çóá÷àòûõ êîëåñ 0,5 ìì. Ðàäèàëüíîå áèåíèå âûõîäíîãî âàëà ðåäóêòîðà íå áîëåå 0,05 ìì, îñåâîå áèåíèå íå áîëåå 0,3ìì.

Ðèñóíîê2.2 - Ãàáàðèòíûå è ïðèñîåäèíèòåëüíûå ðàçìåðû ìîòîð-ðåäóêòîðà IG-32GM.

Íàïðÿæåíèå ïèòàíèÿ äâèãàòåëÿ 12Â. Âûõîäíàÿ ìîùíîñòü 20 Âò. Íîìèíàëüíàÿ ÷àñòîòà âðàùåíèÿ äàííîãî äâèãàòåëÿ nÝÄñîñòàâëÿåò5300 ìèí-1. Ñëåäîâàòåëüíî, îáùåå ïåðåäàòî÷íîå ÷èñëî âñåãî ïðèâîäà U0:

(2.9)

Ïåðåäàòî÷íîå îòíîøåíèå ñëåäóåò ðàçäåëèòü íà 2 ñòóïåíè. Ïåðâîé ñòóïåíüþ áóäåò ÿâëÿòüñÿ ïëàíåòàðíûé ðåäóêòîð, êîòîðûé âñòðàèâàåòñÿ â ìîòîð-ðåäóêòîð IG-32GM, à âòîðîé ñòóïåíüþ áóäåò ÿâëÿòüñÿ êîíè÷åñêèé ðåäóêòîð. Èñõîäÿ èç ãàáàðèòíûõ õàðàêòåðèñòèê, èç ïîñòàâëÿåìûõ ê äàííîìó ýëåêòðîäâèãàòåëþ ïîíèæàþùèõ ïåðåäà÷, áûë âûáðàí ïëàíåòàðíûé ðåäóêòîð ñ ïåðåäàòî÷íûì ÷èñëîì ðàâíûì U1 = 14. Ñëåäîâàòåëüíî, ïåðåäàòî÷íîå îòíîøåíèå êîíè÷åñêîãî ðåäóêòîðàU2 äîëæíî ñîñòàâëÿòü:

(2.10)

Èñõîäÿ èç ãàáàðèòíûõ õàðàêòåðèñòèê (øèðèíà ïëàòôîðìû) è ïåðåäàòî÷íîãî îòíîøåíèÿ, áûë âûáðàí êîíè÷åñêèé ðåäóêòîð ñ äâóìÿ âûõîäíûìè âàëàìè ôèðìû SHAYANG YE INDUSTRIAL (ðèñóíîê 2.3).

Ðèñóíîê 2.3 - Êîíè÷åñêèé ðåäóêòîð ñ äâóìÿ âûõîäíûìè âàëàìè.

Íåêîòîðûå õàðàêòåðèñòèêè äàííîãî óñòðîéñòâà:

–       ïåðåäàòî÷íîå îòíîøåíèå U = 12;

–       ìàññà m = 210 ã;

–       íîìèíàëüíûé ñðîê ñëóæáû t = 12000 ÷.

Äëÿ äåòàëüíîãî îñìîòðà ïîâåðõíîñòè òðóá óäîáíåå èñïîëüçîâàòü âðàùàþùóþñÿ êàìåðó. Èç ýòîãî óñëîâèÿ âûõîäèò, ÷òî êàìåðà äîëæíà âðàùàåòñÿ â äâóõ ïëîñêîñòÿõ, à ýòî çíà÷èò, ÷òî ïîâîðîòíûé ìåõàíèçì èìååò äâà äâèãàòåëÿ. Òàê êàê ìåõàíèçì äîëæåí ïîâîðà÷èâàòüñÿ íà îïðåäåë¸ííûé óãîë òî äëÿ ïîâîðîòà èñïîëüçóþò øàãîâûé äâèãàòåëü.

Ïðîâåä¸ì ýíåðãåòè÷åñêèé è êèíåìàòè÷åñêèé ðàñ÷¸ò ïîâîðîòíîãî ìåõàíèçìà äëÿ ïîâîðîòà êàìåðû â ïëîñêîñòè ïåðïåíäèêóëÿðíîé îñè êðîóëåðà. Èñõîäíûìè äàííûìè äëÿ ýòîãî ðàñ÷¸òà ÿâëÿþòñÿ:

–       ìàêñèìàëüíàÿ ìàññà ïîâîðîòíîãî ìåõàíèçìà: m = 500ã =0,5 êã;

–       ìàêñèìàëüíàÿ ñêîðîñòü ïîâîðîòíîãî ìåõàíèçìàv = 0,03ì/ñ;

–       óñêîðåíèå ñâîáîäíîãî ïàäåíèÿ: g = 9.8 ì/ñ2;

–       êîýôôèöèåíò ñîïðîòèâëåíèÿ ïåðåêàòûâàíèþ: fk = 0.08 (ïðèáëèæ¸ííî);

–       êîýôôèöèåíò ñîïðîòèâëåíèÿ êà÷åíèþ: Õ = 10 (ïðèáëèæ¸ííî);

–       ÊÏÄ âñåãî ïîâîðîòíîãî ìåõàíèçìà: η0 = 0.7 (êîíñòðóêòèâíî).

Âåñ ïîâîðîòíîãî ìåõàíèçìà G:

(2.11)

Ñèëà ñîïðîòèâëåíèÿ êà÷åíèþ F:

(2.12)

Ñèëà ñîïðîòèâëåíèÿ äâèæåíèþ ïîâîðîòíîãî ìåõàíèçìàFÑ:

(2.13)

Ìîùíîñòü, ïîòðåáëÿåìàÿ ðàáî÷èì îðãàíîì ÐÑ:

(2.14)

Ìîùíîñòü, ïîòðåáëÿåìàÿ ýëåêòðîäâèãàòåëåì Ðýä:

(2.15)

Óãëîâàÿ ñêîðîñòü âðàùåíèÿ êàìåðû ωÊÎË:

(2.16)

×àñòîòà âðàùåíèÿ êîëåñà nÊÎË:

(2.17)

Ïî äàííûì ðàñ÷¸òà äëÿ ïîâîðîòà êàìåðû ïåðïåíäèêóëÿðíî ïëîñêîñòè ðîáîòà èñïîëüçóåì äâèãàòåëü ñåðèè 25BYT24-01.

Ýëåêòðîäâèãàòåëè 25BYT24-01 - ñåðèÿ íàèáîëåå óäîáíûõ â ýêñïëóàòàöèè øàãîâûõ äâèãàòåëåé. Äëÿ áîëüøèíñòâà èç íèõ íàïðÿæåíèå ïèòàíèÿ â êâàçèñòàòè÷åñêîì ðåæèìå ñîñòàâëÿåò 9Â.

Ýòî îáóñëàâëèâàåò èõ øèðîêîå ðàñïðîñòðàíåíèå â äèñêîâîäàõ, ôàêñèìèëüíûõ àïïàðàòàõ, ïðèíòåðàõ, êîïèðîâàëüíûõ ìàøèíàõ è áûòîâîé òåõíèêå. Âåñüìà âîñòðåáîâàííûì ÿâëÿåòñÿ èñïîëíåíèå ñ ìèíèìàëüíûì îñåâûì ãàáàðèòîì (äëèíà 20 ìì).

Òàáëèöà 2.2 Õàðàêòåðèñòèêà øàãîâîãî ïðèâîäà 25BYT24-01.

Ðàáî÷èé òîê/ôàçà,ìÀ

0,45

Ñîïðîòèâëåíèå/ôàçà, Îì

20

Óãëîâîé øàã, ãðàä

15

Êðóòÿùèé ìîìåíò, ã×ñì

135

Äëèíà, ìì

37

Ìîìåíò òîëêàíèÿ,ã×ñì

20

Ìîìåíò óäåðæàíèÿ,ã×ñì

60


Ðèñóíîê 2.4 - Ñõåìà äâèãàòåëÿ 25BYT24-01.

Äëÿ ïåðåäà÷è äâèæåíèÿ ñ äâèãàòåëÿ íà ïîâîðîòíûé ìåõàíèçì âîñïîëüçóåìñÿ çóá÷àòîé ïåðåäà÷åé ñ êîýôôèöèåíòîì ïåðåäà÷è ðàâíûì 1. Ýòî äà¸ò âîçìîæíîñòü ïðîïóñòèòü ÷åðåç êðûøêó ïîâîðîòíîãî ìåõàíèçìà ýëåêòðè÷åñêèå ïðîâîäíèêè, à òàêæå îáëåã÷èòü ñîåäèíåíèå ñ äâèãàòåëåì.

Ïåðâûé âîïðîñ, âîçíèêàþùèé ïðè ïîñòðîåíèè çóá÷àòîãî êîëåñà - ïðàâèëüíîå ïîñòðîåíèå ïðîôèëÿ çóáà.

Ðàçìåðû çóáüåâ ñ ýâîëüâåíòíûì ïðîôèëåì îïðåäåëÿþò ïàðàìåòðû, õàðàêòåðèçóþùèå ïîëîæåíèå ëþáîé òî÷êè ýâîëüâåíòû. Ýâîëüâåíòà ïðåäñòàâëÿåò ñîáîé ðàçâåðòêó îñíîâíîé îêðóæíîñòè äèàìåòðîì Db â âèäå òðàåêòîðèè òî÷êè ïðÿìîé, ïåðåêàòûâàþùåéñÿ áåç ñêîëüæåíèÿ ïî ýòîé îêðóæíîñòè.

Èñõîäíûìè äàííûìè äëÿ ðàñ÷åòà, êàê ýâîëüâåíòû, òàê è çóá÷àòîãî êîëåñà ÿâëÿþòñÿ ñëåäóþùèå ïàðàìåòðû: m =1 - ìîäóëü, ÷àñòü äèàìåòðà äåëèòåëüíîé îêðóæíîñòè ïðèõîäÿùàÿñÿ íà îäèí çóá.

Ìîäóëü - ñòàíäàðòíàÿ âåëè÷èíà è îïðåäåëÿåòñÿ ïî ñïðàâî÷íèêàì.- êîëè÷åñòâî çóáüåâ êîëåñà.

α - óãîë ïðîôèëÿ èñõîäíîãî êîíòóðà.

Óãîë ÿâëÿåòñÿ âåëè÷èíîé ñòàíäàðòíîé è ðàâíîé 20°.

Äëÿ íàøåãî ðåäóêòîðà âîçüìåì ñëåäóþùèå äàííûå:= 1;= 15;

α = 20°.

Äåëèòåëüíûé äèàìåòð - ýòî äèàìåòð ñòàíäàðòíîãî øàãà, ìîäóëÿ, è óãëà ïðîôèëÿ. Îí îïðåäåëÿåòñÿ ïî ôîðìóëå:

= m · z. (2.18)

ò.å.=1·15=15 ìì.

Îïðåäåëèì êðèâûå îãðàíè÷èâàþùèå ýâîëüâåíòó. Ýòèìè êðèâûìè ÿâëÿþòñÿ: äèàìåòð âåðøèí çóáüåâ è äèàìåòð âïàäèí çóáüåâ.

Äèàìåòð âåðøèí çóáüåâ îïðåäåëÿåòñÿ ïî ôîðìóëå:

= D+2·m. (2.19)

ò.å.= 15+(2·1) = 17 ìì.

Äèàìåòð âïàäèí çóáüåâ îïðåäåëÿåòñÿ ïî ôîðìóëå:

= D - 2·(c + m) (2.20)

ãäå ñ - ðàäèàëüíûé çàçîð ïàðû èñõîäíûõ êîíòóðîâ.

Îí îïðåäåëÿåòñÿ ïî ôîðìóëå:

ñ = 0,25·m. (2.21)

ò.å.

ñ = 0,25·1 = 0,25.

Ñîîòâåòñòâåííî:= 15 - 2·(0,25 + 1) = 12,5 ìì. (2.22)

Äèàìåòð îñíîâíîé îêðóæíîñòè, ðàçâåðòêà êîòîðîé è áóäåò ñîñòàâëÿòü ýâîëüâåíòó, îïðåäåëÿåòñÿ ïî ôîðìóëå:

 = cos α · D. (2.23)

ò.å.

= cos 20° · 15 = 14,095 ìì.

Îñíîâíûå äàííûå íåîáõîäèìûå äëÿ ïîñòðîåíèÿ ýâîëüâåíòû ïîëó÷åíû. Òåïåðü ïîëó÷èì óðàâíåíèå ýâîëüâåíòû â ïîëÿðíûõ êîîðäèíàòàõ. Óðàâíåíèå ïðåäñòàâëÿåòñÿ äâóìÿ ïàðàìåòðàìè: Òåêóùèì ðàäèóñîì - âåêòîðîì è ýâîëüâåíòíûì óãëîì. Îïðåäåëèì ýòè ïàðàìåòðû. Äëÿ îïðåäåëåíèÿ ýâîëüâåíòíîãî óãëà (inv αt) íàì íåîáõîäèìî çàäàòüñÿ óãëîì ïðîôèëÿ çóáà (αt) â òîðöåâîì ñå÷åíèè.

αt = tgαt - αt. (2.24)

Ðàññ÷èòàåì çíà÷åíèå ýâîëüâåíòíîãî óãëà (inv αt) äëÿ óãëà ïðîôèëÿ çóáà (αt) â ïåäåëå îò 1° äî 50°. Ïðè ðàñ÷åòå çíà÷åíèÿ óãëà çàäàþòñÿ â ðàäèàíàõ. 1 ðàäèàíà ñîñòàâëÿåò 57,3°.

Íàïðèìåð, äëÿ 20° ïðîôèëÿ çóáà ýâîëüâåíòíûé óãîë áóäåò ñîñòàâëÿòü:

inv αt = (tg(20°/57,3°)-(20°/57,3°))·57,3° = 0,8538°.

Ïîäîáíûì ñïîñîáîì ðàññ÷èòûâàåòñÿ ýâîëüâåíòíûé óãîë äëÿ ëþáîãî óãëà ïðîôèëÿ çóáà.

Ðàññ÷èòàåì òåïåðü òåêóùèé ðàäèóñ - âåêòîð. Îí ðàññ÷èòûâàåòñÿ ïî ôîðìóëå:

= (0,5·Db) / cos αt.(2.25)

Äëÿ αt = 1°:= (0,5·14,095)/ cos20° = 7,5 ìì.

Ïîäîáíûì îáðàçîì ðàññ÷èòûâàåòñÿ òåêóùèé ðàäèóñ - âåêòîð äëÿ ëþáîãî çàäàííîãî óãëà ïðîôèëÿ çóáà αt â äèàïàçîíå îò 1° äî 50°.

Ïîëó÷åííûå çíà÷åíèÿ ýâîëüâåíòíîãî óãëà è òåêóùåãî ðàäèóñ - âåêòîðà çàäàþò êîîðäèíàòû òî÷åê ýâîëüâåíòû îòíîñèòåëüíî öåíòðà ñòðîÿùåãîñÿ êîëåñà.

Ýâîëüâåíòà îãðàíè÷èâàåòñÿ ðàññ÷èòàííûìè ðàíåå äèàìåòðàìè âåðøèí çóáüåâ è âïàäèí çóáüåâ. Äëÿ ïîñòðîåíèÿ âñåãî ïðîôèëÿ çóáà íåîáõîäèìî çíàòü òîëùèíó çóáà ïî äåëèòåëüíîé îêðóæíîñòè. Òîëùèíó çóáà ìîæíî îïðåäåëèòü ïî ôîðìóëå:

= m·((3,14/2)+(2·õ·tg α)). (2.26)

ãäå õ -êîýôôèöèåíò ñìåùåíèÿ çóá÷àòîãî êîëåñà. Âûáèðàåòñÿ èñõîäÿ èç êîíñòðóêòèâíûõ ñîîáðàæåíèé õ = 0.

Òîãäà:

= 1·((3,14/2) + (2·0·tg 20°)) = 1,57 ìì.

Çóá÷àòûå êîë¸ñà êðåïÿòñÿ ñòîïîðíûìè âèíòàìè íà âàëàõ äâèãàòåëÿ è êðûøêè äåðæàòåëÿ êàìåðû.

Çóá÷àòûå êîë¸ñà ðàçðàáîòàíû ïî ÃÎÑÒ 1643-81 äèàìåòðîì 15 ìì è ÷èñëîì çóáüåâZ = 15.

Ðèñóíîê 2.5 Çóá÷àòîå êîëåñî äëÿ êðåïëåíèÿ íà âàëó äâèãàòåëÿ.

Ðèñóíîê 2.6Çóá÷àòîå êîëåñî äëÿ êðåïëåíèÿ íà âàëó êðûøêè ïîâîðîòíîãî ìåõàíèçìà.

Ïðîâåä¸ì ýíåðãåòè÷åñêèé è êèíåìàòè÷åñêèé ðàñ÷¸ò ïîâîðîòíîãî ìåõàíèçìà äëÿ ïîâîðîòà êàìåðû â ïëîñêîñòè îñè êðîóëåðà. Èñõîäíûìè äàííûìè äëÿ ýòîãî ðàñ÷¸òà ÿâëÿþòñÿ:

–       ìàêñèìàëüíàÿ ìàññà ïîâîðîòíîãî ìåõàíèçìà: m = 120 ã =0,12 êã;

–       ìàêñèìàëüíàÿ ñêîðîñòü ïîâîðîòíîãî ìåõàíèçìà v = 0,03ì/ñ;

–       óñêîðåíèå ñâîáîäíîãî ïàäåíèÿ: g = 9.8 ì/ñ2;

–       êîýôôèöèåíò ñîïðîòèâëåíèÿ ïåðåêàòûâàíèþ: fk = 0.08 (ïðèáëèæ¸ííî);

–       êîýôôèöèåíò ñîïðîòèâëåíèÿ êà÷åíèþ: Õ = 10 (ïðèáëèæ¸ííî);

–       ÊÏÄ âñåãî ïîâîðîòíîãî ìåõàíèçìà: η0 = 0.7 (êîíñòðóêòèâíî).

Âåñ ïîâîðîòíîãî ìåõàíèçìà G:

(2.27)

Ñèëà ñîïðîòèâëåíèÿ êà÷åíèþ F:

(2.28)

Ñèëà ñîïðîòèâëåíèÿ äâèæåíèþ ïîâîðîòíîãî ìåõàíèçìà Fc:

(2.29)

Ìîùíîñòü, ïîòðåáëÿåìàÿ ðàáî÷èì îðãàíîì Ðñ:

(2.30)

Ìîùíîñòü, ïîòðåáëÿåìàÿ ýëåêòðîäâèãàòåëåì Ðýä:

(2.31)

Óãëîâàÿ ñêîðîñòü âðàùåíèÿ êàìåðû ωÊÎË:

(2.32)

×àñòîòà âðàùåíèÿ êîëåñà nÊÎË:

(2.33)

Ïî äàííûì ðàñ÷¸òà äëÿ ïîâîðîòà ìåõàíèçìà â ïëîñêîñòè îñèêðîóëåðà èñïîëüçóåì äâèãàòåëü ìèðêè Steppermotor 3 VDC 42PM100S01-02B.

Steppermotor 3 VDC 42PM100S01-02B - áèïîëÿðíûé øàãîâûé äâèãàòåëü ñ ðîòîðîì èç ïîñòîÿííîãî ìàãíèòà. Äâèãàòåëü èìååò äâà ïîäøèïíèêà ñêîëüæåíèÿ äëÿ ñòàáèëèçàöèè íåðæàâåþùåãî âàëà. Äâèãàòåëü èìååò íèçêèé óðîâåíü øóìà è ïðîäîëæèòåëüíûé ñðîê ñëóæáû. Íåáîëüøîé ðàçìåð, ïîäõîäèò äëÿ òåñíûõ ïðîñòðàíñòâ. Ìîæíî óïðàâëÿòü öåëûì øàãîì, ïîëîâèíîé øàãà è ìèêðî øàãîì. Ïîñòàâëÿåòñÿ ñ ôëàíöåì è êàáåëåì ñ ðàçúåìàìè, 300 ìì.

Òàáëèöà 2.3 Õàðàêòåðèñòèêà øàãîâîãî ïðèâîäà Steppermotor 3 VDC 42PM100S01-02B.

Ïîòðåáëÿåìûé òîê, À.

0.5

Ðàçðåøåíèå

3.6 °

Âàë, Ø ìì

3

Íàïðÿæåíèå ïèòàíèÿ, Â.

3

Âðàùàþùèé ìîìåíò, Íì

0,047

Òèï

Âðàùàþùèéñÿ


Ðèñóíîê 2.7 - ÑõåìàäâèãàòåëÿSteppermotor 3 VDC 42PM100S01-02B.

Äâèãàòåëü óñòàíàâëèâàåòñÿ â êîðïóñå ïîâîðîòíîãî ìåõàíèçìà, à êîðïóñ êàìåðû êðåïèòüñÿ íà âàëó äâèãàòåëÿ ñòîïîðíûì âèíòîì íà ðàññòîÿíèè 2 ìì. Ýòî äà¸ò âîçìîæíîñòü íà ïðÿìóþ óïðàâëÿòü ïîâîðîòîì êàìåðû.

Ïîñëå ìîäåëèðîâàíèÿ âèäåîêðîóëåðà â ñèñòåìå Kompas 3D, ðàñ÷åò ÌÖÕ ìîäåëè ïîêàçàë, ÷òî ìàññà óñòðîéñòâà áåç ïðîâîäà ñîñòàâèëà 1404 ãðàììà. Ò.å. ó ñèëîâîé óñòàíîâêè êðîóëåðà åñòü äîñòàòî÷íûé çàïàñ ïî ìîùíîñòè.

2.5 Âèäåîêàìåðà

Äëÿ ïîëó÷åíèÿ õîðîøåé êàðòèíêèèçîáðàæåíèÿ ðàçðåøàþùàÿ ñïîñîáíîñòü âèäåîêàìåðû äîëæíà ñîñòàâëÿòü íå ìåíåå 420 Ò ëèíèé. Èñõîäÿ èç ýòîãî, áûëà âçÿòà ìèíèêîðïóñíàÿ êàìåðà KPC-VSN700PHB (ðèñóíîê 2.8) ôèðìû KT&C (Þæíàÿ Êîðåÿ).

Ðèñóíîê 2.8 - Ìèíèêîðïóñíàÿ êàìåðà KPC-VSN700PHB.

Òåõíè÷åñêèå õàðàêòåðèñòèêè äàííîãî óñòðîéñòâà ïðåäñòàâëåíû â òàáëèöå 2.4 [11].

Òàáëèöà 2.4 - Òåõíè÷åñêèå õàðàêòåðèñòèêè êàìåðû KPC-VSN700PHB.

ÏÇÑ-ìàòðèöà.

1/3” SONY Super HAD CCD II

×àñòîòà ðàçâåðòêè, êÃö.

15,625

Ðàçðåøåíèå, ÒÂË.

550

Äåéñòâóþùèå ïèêñåëè.

752(Ã) õ 582(Â)

×óâñòâèòåëüíîñòü, ëê.

0,05 / F2.0

Îòíîøåíèå ñèãí./øóì, äÁ.

48

Íàïðÿæåíèå ïèòàíèÿ, Â.

12

Ìàññà, ã.

81

Ãàáàðèòíûå ðàçìåðû, ìì.

30õ30õ28,5


2.6 Ïîäñâåòêà âèäåîêàìåðû

ïîâåðõíîñòü òðóáà îñìîòð ðåäóêòîð

Äëÿ îñâåùåíèÿ áûëè âûáðàíû ñâåòîäèîäû ìàðêè ÊÈÏÄ 80Ý20-Á1-Ï. Îíè èìåþò âûñîêóþ ÿðêîñòü, è ìàëûé äèàìåòð (5 ìì). Ïðîèçâîäèòåëü ÎÀÎ «Ïðîòîí» (ðèñóíîê 2.9).

Ðèñóíîê 2.9 - Ñâåòîäèîäû ñåðèè ÊÈÏÄ.

Îñíîâíûå õàðàêòåðèñòèêè ñâåòîäèîäîâ ìàðêè ÊÈÏÄ 80Ý20-Á1-Ï ïðåäñòàâëåíû â òàáëèöå 2.5.

Òàáëèöà 2.5 - Õàðàêòåðèñòèêè ñâåòîäèîäîâ ÊÈÏÄ 80Ý20-Á1-Ï.

Äèàïàçîí ðàáî÷èõ òåìïåðàòóð, °Ñ.

- 60 … + 85

Îñíîâíûå õàðàêòåðèñòèêè ïðè òåìïåðàòóðå, °Ñ.

25 °Ñ

Öâåò ëèíçû

Ïðîçðà÷íûé

Öâåò ñâå÷åíèÿ

Áåëûé

Ñèëà ñâåòà ïðè If = 20 ìÀ,ìêä

15000 - 20000

Ïðÿìîå íàïðÿæåíèå Uf (íîìèíàë./ìàêñ.), Â

3,5 / 4.0

Ïîëíûé óãîë îáçîðà, ãðàä. (íå ìåíåå)

20


Ñâåòîäèîäû ñëåäóåò âêëþ÷àòü â öåïü ÷åðåç áàëëàñòíûå ñîïðîòèâëåíèÿ, ò.ê. íàïðÿæåíèå ïèòàíèÿ èñòî÷íèêà ïðåâûøàåò ïðÿìîå íàïðÿæåíèå ñâåòîäèîäîâ. Êîë-âî ñâåòîäèîäîâ, èñïîëüçóåìûõ äëÿ îñâåùåíèÿ 7 øòóê. Äèîäû áóäåì âêëþ÷àòü â öåïü ïî ñëåäóþùåé ñõåìå (ðèñóíîê 2.10)

Ðèñóíîê 2.10 - Ñõåìà âêëþ÷åíèÿ ñâåòîäèîäîâ â ýëåêòðè÷åñêóþ öåïü.

Ïðîèçâåä¸ì ðàñ÷¸ò áàëëàñòíûõ ñîïðîòèâëåíèé. Èñõîäíûìè äàííûìè äëÿ ðàñ÷¸òà ÿâëÿþòñÿ:

ÏÈÒ = 12 Â, Uf= 3,5 Â, If= 20 ìÀ = 0.02 À.

Ïàäåíèå íàïðÿæåíèÿ íà ðåçèñòîðàõ R1 è R2 UÁÀËËÀÑÒÍ.:

(2.34)

Ñîïðîòèâëåíèÿ ðåçèñòîðîâ R1 è R2:

(2.35)

Èç ñòàíäàðòíîãî ðÿäà Å48 âûáèðàåì ðåçèñòîðû íîìèíàëîì 249 Îì. Àíàëîãè÷íî ïðîâîäèì ðàñ÷åò äëÿ ðåçèñòîðà R3. Ïîëó÷åííîå ñîïðîòèâëåíèå ïðè ýòîì ñîñòàâèëî 75 Îì.

2.7 Äàò÷èêè

.7.1 Âûáîð è îáîñíîâàíèå ìåòîäà êîíòðîëÿ

Îñíîâíîé ìåòîä îïòè÷åñêîãî âèäà êîíòðîëÿ, êîòîðûé ðåàëèçóþò êðîóëåðû - ýòî âèçóàëüíî-îïòè÷åñêèé ìåòîä. Åãî õàðàêòåðèñòèêè äàíû â òàáëèöå 2.6 [7].

Òàáëèöà 2.6 - Õàðàêòåðèñòèêè âèçóàëüíî-îïòè÷åñêîãî ìåòîäà ÍÊ.

Íàçâàíèå ìåòîäà

Îáëàñòü ïðèìåíåíèÿ

Ôàêòîðû, îãðàíè÷èâàþùèå îáëàñòü ïðèìåíåíèÿ

Êîíòðîëèðóåìûå ïàðàìåòðû

×óâñòâèòåëüíîñòü

Ïîãðåøíîñòü %

Âèçóàëüíî-îïòè÷åñêèé

Äåôåêòîñêîïèÿ ñ ïîìîùüþ ìèêðîñêîïîâ, ñòåðåîñêîïèÿ. Ðàçìåðíûé êîíòðîëü ñ ïîìîùüþ ïðîåêöèîííûõ óñòðîéñòâ. Ýíäîñêîïèÿ âíóòðåííèõ ïîâåðõíîñòåé, èíòðîñêîïèÿ

Ìèíèìàëüíàÿ ÿðêîñòü èçîáðàæåíèÿ ÎÊ íå ìåíåå 1 êä/ì2.

Ðàçìåðû èçäåëèé, äåôåêòîâ, îòêëîíåíèÿ îò çàäàííîé ôîðìû.

(0.6*λ)/À

0,1 - 1


Êðîóëåðû òàê æå ìîãóò îñíàùàòüñÿ äîïîëíèòåëüíîé èçìåðèòåëüíîé àïïàðàòóðîé, êîòîðàÿ ðàñøèðÿåò âîçìîæíîñòè óñòðîéñòâà ïî êîíòðîëþ èëè äèàãíîñòèêå çàäàííîãî ÎÊ. Ýòî ìîãóò áûòü, íàïðèìåð, àêóñòè÷åñêèå èëè âèõðåòîêîâûå äàò÷èêè.  ðàìêàõ äàííîãî äèïëîìíîãî ïðîåêòà, íà óñòðîéñòâî ïëàíèðóåòñÿ óñòàíîâêà äàò÷èêà ãîðþ÷èõ ãàçîâ (ïðîïàí, áóòàí, ìåòàí) èëè äàò÷èêà ïàðîâ æèäêèõ óãëåâîäîðîäîâ (áåíçèí, àöåòîí). Ýòè äàò÷èêè ïîçâîëÿò ïðîèçâîäèòü ïðåäðåìîíòíóþ äèàãíîñòèêó îáúåêòîâ íåôòåãàçîâîãî êîìïëåêñà (ãàçîïðîâîäû, áåíçîïðîâîäû, ðåçåðâóàðû äëÿ ÃÑÌ), äëÿ ïðèíÿòèÿ ðåøåíèÿ î âîçìîæíîñòè äàëüíåéøåãî ïðîâåäåíèÿ ðåìîíòíûõ ðàáîò. Ñóùåñòâóåò ìíîæåñòâî ðàçëè÷íûõ òèïîâ ãàçîàíàëèòè÷åñêèõ äàò÷èêîâ. Ðàññìîòðèì òðè íàèáîëåå ðàñïðîñòðàíåííûõ òèïà [8].

Îïòèêî-àáñîðáöèîííûå.  îñíîâó ïðèíöèïà äåéñòâèÿ ãàçîàíàëèçàòîðîâ çàëîæåí îïòèêî-àáñîðáöèîííûé ìåòîä àíàëèçà ãàçà, îñíîâàííûé íà èçìåðåíèè ïîãëîùåíèÿ èíôðàêðàñíîé (ÈÊ) ýíåðãèè àíàëèçèðóåìûì êîìïîíåíòîì. Ñòåïåíü ïîãëîùåíèÿ ÈÊ-ýíåðãèè èçëó÷åíèÿ çàâèñèò îò êîíöåíòðàöèè àíàëèçèðóåìîãî êîìïîíåíòà â ãàçîâîé ñìåñè. Êàæäîìó ãàçó ïðèñóùà ñâîÿ îáëàñòü äëèí âîëí ïîãëîùåíèÿ, ýòî îáóñëàâëèâàåò âîçìîæíîñòü ïðîâåäåíèÿ èçáèðàòåëüíîãî àíàëèçà ãàçîâ. Ôóíêöèîíàëüíàÿ ñõåìà ðàáîòû ýòèõ äàò÷èêîâ èçîáðàæåíà íà ðèñóíêå 2.11.

Ðèñóíîê 2.11 - Ôóíêöèîíàëüíàÿ ñõåìà îïòèêî-àáñîðáöèîííûõ äàò÷èêîâ.

Ê ïðåèìóùåñòâàì äàò÷èêîâ äàííîãî òèïà ñëåäóåò îòíåñòè êðàéíå ìàëóþ ïîãðåøíîñòü âûõîäíîãî ñèãíàëà îò òåìïåðàòóðû îêðóæàþùåé ñðåäû, à òàêæå âîçìîæíîñòü ðàáîòû â øèðîêîì äèàïàçîíå èçìåðåíèé.

Ê íåäîñòàòêàì, äàò÷èêîâ äàííîãî òèïà îòíîñÿòñÿ çàâèñèìîñòü âûõîäíîãî ñèãíàëà îò íàëè÷èÿ â ñðåäå ïûëè èëè äûìà, à òàêæå îòíîñèòåëüíî áîëüøèå ãàáàðèòû èç-çà íàëè÷èÿ ãàçîâîé êþâåòû ñ ìíîæåñòâîì ñâåòîâûõ ïðèçì äëÿ óâåëè÷åíèÿ ïðîõîäèìîãî ÈÊ-ëó÷îì ïóòè. Ýòîò íåäîñòàòîê íå ïîçâîëÿåò ïðèìåíÿòü äàííûå äàò÷èêè â ìàëîãàáàðèòíûõ óñòðîéñòâàõ, òàêèõ êàê ïðîåêòèðóåìûé âèäåîêðîóëåð.

Òåðìîêàòàëèòè÷åñêèå. Ïðèíöèï äåéñòâèÿ äàò÷èêà îñíîâàí íà êàòàëèòè÷åñêîì ñãîðàíèè óãëåâîäîðîäíûõ ãàçîâ è ïàðîâ íà ÷óâñòâèòåëüíîì ýëåìåíòå äàò÷èêà. Äàò÷èê ñîñòîèò èç äâóõ ýëåìåíòîâ (÷óâñòâèòåëüíîãî è îïîðíîãî), óñòàíîâëåííûõ â îäíîì êîðïóñå è ðàçäåëåííûõ ýêðàíîì (ðèñóíîê 2.12). Ýëåìåíòû ïðåäñòàâëÿþò ñîáîé ïëàòèíîâûå òåðìîðåçèñòîðû, ïîêðûòûå êåðàìèêîé îêñèäà àëþìèíèÿ (÷óâñòâèòåëüíûé ýëåìåíò - àêòèâèðîâàí Pt - Pd êàòàëèçàòîðîì). Âûõîäíîé ñèãíàë äàò÷èêà îáóñëîâëåí ðàçíîñòüþ òåìïåðàòóð ÷óâñòâèòåëüíîãî è îïîðíîãî ýëåìåíòà â ïðèñóòñòâèè ãîðþ÷èõ ãàçîâ.

Ðèñóíîê 2.12 - Óñòðîéñòâî òåðìîêàòàëèòè÷åñêîãî äàò÷èêà

Ïðåèìóùåñòâîì ýòèõ äàò÷èêîâ ÿâëÿåòñÿ èõ ìàëûå ãàáàðèòû è âåñ, à íåäîñòàòêîì - âîçìîæíîñòü èçìåðÿòü ëèøü äîâçðûâíûå êîíöåíòðàöèè ãîðþ÷èõ ãàçîâ. Îäíàêî, äàæå â ýòîì ñëó÷àå ïðèìåíåíèå äàííîãî äàò÷èêà âîçìîæíî â ðàìêàõ ïðîåêòèðóåìîãî óñòðîéñòâà.

Ïîëóïðîâîäíèêîâûå. Ïðèíöèï äåéñòâèÿ äàò÷èêà îñíîâàí íà óâåëè÷åíèè ïðîâîäèìîñòè ïîëóïðîâîäíèêîâîé êåðàìèêè, íàõîäÿùåéñÿ ïðè òåìïåðàòóðå 400 - 450îÑ â ïðèñóòñòâèè âîññòàíàâëèâàþùèõ ãàçîâ (ðèñóíîê 2.13). Ïðè ïèòàíèè äàò÷èêà ñòàáèëèçèðîâàííûì òîêîì âûõîäíîé ñèãíàë (Uâûõ) îáðàçóåòñÿ çà ñ÷åò ðàçíèöû ïàäåíèÿ íàïðÿæåíèÿ íà ÷óâñòâèòåëüíîì ýëåìåíòå â ÷èñòîì âîçäóõå (Uâ) è ãàçîâîé ñðåäå (Ur).

Ðèñóíîê 2.13 - Óñòðîéñòâî ïîëóïðîâîäíèêîâîãî äàò÷èêà òåìïåðàòóðû

Ïðåèìóùåñòâà è íåäîñòàòêè ó ïîëóïðîâîäíèêîâîãî äàò÷èêà ïðàêòè÷åñêè òå æå, ÷òî è ó òåðìîêàòàëèòè÷åñêîãî. Îäíàêî èç-çà îòñóòñòâèÿ îïîðíîãî ýëåìåíòà â äàò÷èêå, êîë-âî ïðîâîäîâ äëÿ ðàáîòû ñ íèì ñîêðàùåíî ñ 3 äî 2. Ýòî ïîçâîëèò ïðèìåíèòü êàáåëü ñ ìåíüøèì ÷èñëîì æèë, ÷òî áîëåå ïðèåìëåìî äëÿ ïðîåêòèðóåìîãî óñòðîéñòâà.

Ïîñëå àíàëèçà íàèáîëåå ðàñïðîñòðàí¸ííûõ òèïîâ ãàçîàíàëèòè÷åñêèõ äàò÷èêîâ, äëÿ ïðèìåíåíèÿ âûáðàí ïîëóïðîâîäíèêîâûé äàò÷èê.

.7.2 Âûáîð ïàðàìåòðîâ êîíòðîëÿ

 êà÷åñòâå èçìåðèòåëüíîãî îáîðóäîâàíèÿ íà êðîóëåð óñòàíîâëåí ïîëóïðîâîäíèêîâûé äàò÷èê ãîðþ÷èõ ãàçîâ ÏÃÑ-1Åõ. Çíà÷åíèÿ îñíîâíûõ ïàðàìåòðîâ äàò÷èêà, äëÿ êàæäîãî èçìåðÿåìîãî êîìïîíåíòà, äàíû â òàáëèöå 2.7.

Òàáëèöà 2.7 - Ïàðàìåòðû äàò÷èêà äëÿ èçìåðÿåìûõ êîìïîíåíòîâ.

Îïðåäåëÿåìûé êîìïîíåíò

Åäåíèöà èçìåðåíèÿ, %

Äèàïàçîí èçìåðåíèé

Êîýôôèöèåíò ïðåîáðàçîâàíèÿ

Åäåíèöà ôèç. âåëè÷èíû

Ìåòàí (ÑÍ4)

ÍÊÏÐ

0 - 50

0.32

ìÂ

Ïðîïàí (Ñ3Í8)

ÍÊÏÐ

0 - 50

0.64

ìÂ

Áåíçèí (C6H6)

ÍÊÏÐ

0 - 50

0.9

ìÂ


ÍÊÏÐ - ìèíèìàëüíîå ñîäåðæàíèå ãîðþ÷åãî ãàçà èëè ïàðà â âîçäóõå, ïðè êîòîðîì âîçìîæíî ðàñïðîñòðàíåíèå ïëàìåíè ïî ñìåñè íà ëþáîå ðàññòîÿíèå îò èñòî÷íèêà [9].

Íàïðèìåð, äëÿ ìåòàíà ÍÊÏÐ ðàâåí 5% îáúåìíîé äîëè â âîçäóõå, äëÿ ïðîïàíà - 2,1%, äëÿ áåíçèíà - 4%.

Ãàçîàíàëèçàòîð îáåñïå÷èâàåò âûäà÷ó ñèãíàëà, ïðîïîðöèîíàëüíîãî çíà÷åíèþ êîíöåíòðàöèè îïðåäåëÿåìîãî êîìïîíåíòà. Çíà÷åíèå êîíöåíòðàöèè îïðåäåëÿåìîãî êîìïîíåíòà ïî âûõîäíîìó ñèãíàëó âû÷èñëÿåòñÿ ïî ôîðìóëå:

(2.36)

ãäå Uâûõ - âûõîäíîé ñèãíàë äàò÷èêà â ìÂ;- íèæíÿÿ ãðàíèöà âûõîäíîãî ñèãíàëà, ðàâíàÿ 2 ìÂ;

Ên - íîìèíàëüíûé êîýôôèöèåíò ïðåîáðàçîâàíèÿ, ñîãëàñíî òàáëèöå 2.2;

Ñëåäîâàòåëüíî, íîìèíàëüíàÿ ôóíêöèÿ ïðåîáðàçîâàíèÿ äàò÷èêà ïî âûõîäíîìó òîêîâîìó ñèãíàëó èìååò âèä:

(2.37)

ãäåÑ - çíà÷åíèå êîíöåíòðàöèè îïðåäåëÿåìîãî êîìïîíåíòà;

Ãðàôèê çàâèñèìîñòè âûõîäíîãî ñèãíàëà â ì îò ïðîöåíòíîãî ñîäåðæàíèÿ èññëåäóåìîãî êîìïîíåíòà â åäèíèöàõ ÍÊÏÐ, ïðåäñòàâëåí íà ðèñóíêå 2.14.

Ðèñóíîê 2.14 - Çíà÷åíèå âûõîäíîãî ñèãíàëà îò êîíöåíòðàöèè èçìåðÿåìîãî êîìïîíåíòà äëÿ äàò÷èêà ÏÃÑ-1Åõ.

.7.3 Îöåíêà ÷óâñòâèòåëüíîñòè êîíòðîëÿ

Äëÿ ãàçîàíàëèòè÷åñêèõ äàò÷èêîâ ÷óâñòâèòåëüíîñòü ê èçìåðÿåìûì êîìïîíåíòàì îáû÷íî âûðàæàåòñÿ â ñïåöèàëüíûõ åäèíèöàõ - PPM.(ñîêðàùåíèå îò àíãë. parts per million - «÷àñòåé íà ìèëëèîí») - åäèíèöà èçìåðåíèÿ êîíöåíòðàöèé è äðóãèõ îòíîñèòåëüíî ìàëûõ âåëè÷èí.

ppm = 0,001‰ = 0,0001%.

Äëÿ äàò÷èêà ÏÃÑ-1Åõ ÷óâñòâèòåëüíîñòü ê ìåòàíó è ïðîïàíó ñîñòàâëÿåò 10 ppm, à äëÿ áåíçèíà - 100 ppm.  ïåðåñ÷¸òå íà îáú¸ìíóþ äîëþ â âîçäóõå, ýòî ñîñòàâèò 0,001% è 0,01% ñîîòâåòñòâåííî.

Áîëåå ïîäðîáíûå õàðàêòåðèñòèêè ÷óâñòâèòåëüíîñòè äàò÷èêà ïðèâåäåíû â òàáëèöå 2.8.

Ñòîèò îòìåòèòü, ÷òî äàííàÿ ÷óâñòâèòåëüíîñòü, à òàêæå ïðî÷èå òåõíè÷åñêèå õàðàêòåðèñòèêè äàò÷èêà îáåñïå÷èâàþòñÿ òîëüêî ïðè ïîëíîì ñîáëþäåíèè óñëîâèé ýêñïëóàòàöèè.

Òàáëèöà 2.8 - Ïàðàìåòðû ÷óâñòâèòåëüíîñòè äàò÷èêà ÏÃÑ-1Åõ.

Ðåãèñòðèðóåìûé ãàç â ãàçî-âîçäóøíîé ñìåñè

×óâñòâèòåëüíîñòü ê èçìåðÿåìîìó êîìïîíåíòó, ppm

Äèàïàçîí ðåãèñòðàöèè, % îá.

Ãàçî÷óâñòâèòåëüòåëüíîñòü (îòíîøåíèå ñîïðîòèâëåíèÿãàç ÷óâñòâ.ñëîÿ â âîçäóõå ê ñîïðîòèâëåíèþ â êîíòðîëüíîé ãàçîâîé ñìåñè (Râîçäóõ/Rc , ãäå èíäåêñ Ñ-êîíöåíòðàöèÿ ãàçà â ãàçîâîé ñìåñè, % îá.)

Âðåìÿ óñòàíîâ-ëåíèÿ 95% ñèãíàëà (t0.95), íå áîëåå, ñ

Áåíçèí

100

0,01 - 2,0

Râîçäóõ/R0.5íåìåíåå 7

10

2

Ìåòàí

10

0,001 - 2,5

Râîçäóõ/R1.0 íå ìåíåå 3

10

2

Ïðîïàí

10

0,001 - 1,0

Râîçäóõ/R0.5 íå ìåíåå 5

10

2


Ïðèìåíÿåìàÿ â ðàçðàáàòûâàåìîì óñòðîéñòâå âèäåîêàìåðà, îáëàäàåò ñâåòî÷óâñòâèòåëüíîñòüþ 0,5 ëê. Áîëåå ïîäðîáíûå õàðàêòåðèñòèêè âèäåîêàìåðû, ïðèâåäåíû â òàáëèöå 2.4.

.7.4 Îïèñàíèå âûáðàííûõ äàò÷èêîâ.

Äëÿ îïðåäåëåíèÿ ðàññòîÿíèÿ äî çàñîðà èñïîëüçóåòñÿ èíôðàêðàñíûé äàò÷èê ðàññòîÿíèÿ. Êîòîðûé óñòàíàâëèâàåòñÿ ïîä êàìåðîé è íå ìåøàåò êàìåðå, à òàêæå êàìåðà íå ìåøàåò äàò÷èêó. Äëÿ êðåïëåíèÿ äàò÷èêà â êîðïóñå ñäåëàíî îòâåðñòèå. Èñïîëüçóåì äàò÷èê òèïà GP2Y0A02YK0F (ðèñóíîê 2.15).

Ðèñóíîê 2.15 Èíôðàêðàñíûé äàò÷èê GP2Y0A02YK0F.

Ðèñóíîê 2.16 Ðàçìåðû èíôðàêðàñíîãî äàò÷èêà.

Èíôðàêðàñíûé äàò÷èê âûáðàí èç çà åãî ìàëîãàáàðèòíîñòè è ïðîñòîòû óñòàíîâêè, ÷òî íåìàëî âàæíî èç çà îãðàíè÷åííûõ ãàáàðèòîâ.

Äëÿ îïðåäåëåíèÿ ïîëîæåíèÿ êðîóëåðà èñïîëüçóåì ãèðîñêîïFutaba GY401 (ðèñóíîê 2.17).

Êîìïàêòíûé, ëåãêèé ãèðîñêîï Futaba GY401 ñ íóëåâûì äðåéôîì ïî òåìïåðàòóðå, çàùèùåííûé îò âèáðàöèè è óäàðîâ.

Êîíñòðóêòèâíûå îñîáåííîñòè ãèðîñêîïà:

Êîìïàêòíûé, ëåãêèé ãèðîñêîï Futaba GY401, îñíîâîé êîòîðîãî ÿâëÿåòñÿ SMM (SiliconMicroMachine) äàò÷èê ñîâìåùåííûé ñî ñõåìîé óïðàâëåíèÿ ãèðîñêîïîì.

Äàò÷èê GY401 èìååò íóëåâîé äðåéô ïî òåìïåðàòóðå (ïðîùå ãîâîðÿ èçìåíåíèÿ òåìïåðàòóðû íå îêàçûâàþò âëèÿíèå íà âûïîëíÿåìûå ôóíêöèè), çàùèùåí îò âèáðàöèè è óäàðîâ.

Êîðïóñ ãèðîñêîïà èçãîòîâëåí èç ñïåöèàëüíîãî ìàòåðèàëà, îáëàäàþùåãî àíòèñòàòè÷åñêèìè ñâîéñòâàìè.

Ôóíêöèîíàëüíûå îñîáåííîñòè GY401:

Ïåðåêëþ÷àòåëü ðåâåðñà;

Âîçìîæíîñòü ïåðåêëþ÷åíèÿ ðåæèìîâ Normal / AVCS ñ ïåðåäàò÷èêà;

Óïðàâëåíèå ÷óâñòâèòåëüíîñòüþ ãèðîñêîïà â ðåæèìàõ Normal / AVCS ñ ïåðåäàò÷èêà;

Íàñòðîéêà íåéòðàëüíîãî ïîëîæåíèÿ ðåæèìîâ Normal / AVCS;

Ðàçëè÷íûå çàäåðæêè äëÿ ñåðâîïðèâîäîâ ñ ðàçíûì áûñòðîäåéñòâèåì;

Îïðåäåëåíèå íåéòðàëè â ðåæèìå AVCS;

Óñòàíîâêà íåéòðàëüíîãî ïîëîæåíèÿ ïðè âêëþ÷åíèè íà îñíîâå àíàëèçà òåêóùåãî ïîëîæåíèÿ ðó÷åê.

Ðèñóíîê 2.17 Ãèðîñêîï GY401.

Ðàáî÷åå íàïðÿæåíèå, Â:          3 - 6

Ãàáàðèòû äàò÷èêà Ä õ Ø õ Â, ìì.:   27 õ 27 õ 20

Âåñ, ãðàìì:          27

Òèï äàò÷èêà: SMM

Äèàïàçîí òåìïåðàòóðû, Ñ:        îò -10 äî +50

Äàííûé ãèðîñêîï âûáðàí èç çàåãî õîðîøèõ ãàáàðèòíûõ è ôèçè÷åñêèõ ïîêàçàòåëåé.

Íà ïðîåêòèðóåìîå óñòðîéñòâî, ïëàíèðóåòñÿ óñòàíîâêà äàò÷èêà ãîðþ÷èõ ãàçîâ, êîòîðûé ÷åðåç ìíîãîæèëüíûé ñîåäèíèòåëüíûé êàáåëü áóäåò ïîäêëþ÷àòüñÿ ê ñîîòâåòñòâóþùåìó ïîðòàòèâíîìó ãàçîàíàëèçàòîðó.

 êà÷åñòâå äàò÷èêà, áûë âûáðàí ïîëóïðîâîäíèêîâûé ñåíñîð ÏÃÑ-1Åõ, ïðîèçâîäñòâà ôèðìû «Ôàðìýê» [14].

Ñåíñîð ðàçðàáîòàí äëÿ èñïîëüçîâàíèÿ â ïðèáîðàõ, ïðåäíàçíà÷åííûõ äëÿ îáíàðóæåíèÿ óòå÷åê, ñèãíàëèçàòîðàõ, èçìåðèòåëÿõ êîíöåíòðàöèè ãîðþ÷èõ è òîêñè÷íûõ ãàçîâ â âîçäóõå (ðèñóíîê 2.18).

Åãî ïðåèìóùåñòâàìè ÿâëÿþòñÿ âûñîêàÿ ÷óâñòâèòåëüíîñòü è áûñòðîäåéñòâèå, íèçêîå ýíåðãîïîòðåáëåíèå, âçðûâîáåçîïàñíîå èñïîëíåíèå, íåáîëüøîé ðàçìåð è âåñ.

Ðèñóíîê 2.18 - Äàò÷èê ÏÃÑ-1Åõ â îáû÷íîì è âçðûâîçàùèù¸ííîì èñïîëíåíèè.

Âî âçðûâîçàùèù¸ííîì èñïîëíåíèè, äàò÷èê ìîæåò ïîñòàâëÿòüñÿ êàê äëÿ êîíòðîëÿ äâóõ êîìïîíåíòîâ (ìåòàí - ïðîïàí), òàê è òð¸õ (ìåòàí - ïðîïàí, áåíçèíà). Òåõíè÷åñêèå õàðàêòåðèñòèêè äàò÷èêà ïðåäñòàâëåíû â òàáëèöå 2.9.

Òàáëèöà 2.9 - Òåõíè÷åñêèå õàðàêòåðèñòèêè äàò÷èêà ÏÃÑ-1Åõ

Íàïðÿæåíèå ïèòàíèÿ, Â

1 - 2,4

Ïîòðåáëÿåìûé òîê, ìÀ

40 - 110

Ñîïðîòèâëåíèå ÷óâñòâèòåëüíîãî ñëîÿ, ÌÎì

1 - 3

Ëèíåéíîñòü â äèàïàçîíå, ÍÊÏÐ %

0 - 50

Èñïîëíåíèå

Âçðûâîáåçîïàñíîå

Áûñòðîäåéñòâèå, ñ (íå áîëåå)

3

Âðåìÿ ïðîãðåâà, ìèí (íå áîëåå)

2

Ìàññà, ã (íå áîëåå): - ñ âçðûâîáåçîïàñíûì êîðïóñîì - áåç âçðûâîáåçîïàñíîãî êîðïóñà

 120 3

Ñðåäíÿÿ íàðàáîòêà íà îòêàç ïðè ñîáëþäåíèè óñëîâèé ýêñïëóàòàöèè, ÷ (íå ìåíåå)

10 000


Óñëîâèÿ ýêñïëóàòàöèè ñåíñîðà:

-   òåìïåðàòóðà îêðóæàþùåé ñðåäû îò ìèíóñ 60 äî ïëþñ 100 0Ñ;

-       îòíîñèòåëüíàÿ âëàæíîñòü ãàçà äî 98 % ïðè 35 0Ñ áåç êîíäåíñàöèè âëàãè;

-       àòìîñôåðíîå äàâëåíèå 87.8 - 19.7 êÏà (660 - 900 ìì.ðò.ñò.);

-       ñîäåðæàíèå â âîçäóõå ñåðíèñòûõ ãàçîâ (SO2, H2S), è õëîðñîäåðæàùèõ ñîåäèíåíèé, âûçûâàþùèõ êîððîçèþ ÷óâñòâèòåëüíîãî ñëîÿ è êîðïóñà íåäîïóñòèìî;

-       çíà÷åíèå êîíöåíòðàöèè èññëåäóåìûõ êîìïîíåíòîâ íå äîëæíî ïðåâûøàòü âåðõíèé ïîðîã èçìåðåíèÿ íà 25%;

-       îðèåíòàöèÿ â ïðîñòðàíñòâå - ëþáàÿ.

Äëÿ ðàáîòû ñ äàò÷èêîì ÏÃÑ-1Åõ áûë âûáðàí ïåðåíîñíîé ãàçîàíàëèçàòîð «Ñèãíàë-02» (ðèñóíîê 2.19). Äàííûé ïðèáîð ïðåäíàçíà÷åí äëÿ ïîèñêà è ëîêàëèçàöèè óòå÷åê âçðûâîîïàñíûõ ãàçîâ è ïàðîâ (ìåòàí, ïðîïàí, áóòàí, ãåêñàí ïàðû ñïèðòà, áåíçèíà è ò.ï.). Ãàçîàíàëèçàòîð «Ñèãíàë-02» îïðåäåëÿåò óðîâåíü çàãàçîâàííîñòè â ïîäâàëàõ, êîëîäöàõ è äðóãèõ ïîìåùåíèÿõ òåõíîëîãè÷åñêèõ îáúåêòîâ, ãäå ïî óñëîâèÿì ýêñïëóàòàöèè âîçìîæíî îáðàçîâàíèå âçðûâîîïàñíûõ ñìåñåé êàòåãîðèè ÏÂ, Ò4 [15].

Ðèñóíîê 2.19 - Ñèãíàëèçàòîð ãîðþ÷èõ ãàçîâ «Ñèãíàë-02».

Òåõíè÷åñêèå õàðàêòåðèñòèêè ïðèáîðà ïðèâåäåíû â òàáëèöå 2.10.

Òàáëèöà 2.10 - Òåõíè÷åñêèå õàðàêòåðèñòèêè ïðèáîðà «Ñèãíàë-02»

Ïàðàìåòð

Çíà÷åíèå

Òåìïåðàòóðíûå óñëîâèÿ ðàáîòû, ãð.0Ñ

Îò -20 äî +40

Îòíîñèòåëüíàÿ âëàæíîñòü ðàáî÷åé ñðåäû ,%

95

Ñòåïåíü çàùèòû îò âíåøíèõ âîçäåéñòâèé, íå íèæå

IP-54

Âûäåðæèâàåò âèáðàöèîííûå âîçäåéñòâèÿ ñ àìïëèòóäîé,Ãö

35

Ìàðêà âçðûâîçàùèòû

1 ExbdIIBT 4

Èçìåðåíèå êîíöåíòðàöèè âçðûâîîïàñíûõ ãàçîâ è ïàðîâ â äèàïàçîíå (0…50)% ÍÊÏÐ ïðè îñíîâíîé àáñîëþòíîé ïîãðåøíîñòè íå áîëåå, %

± 5

Äîïîëíèòåëüíàÿ àáñîëþòíàÿ ïîãðåøíîñòü ïðè èçìåíåíèè òåìïåðàòóðû îêðóæàþùåé ñðåäû, %

± 2,5

Âðåìÿ ñðàáàòûâàíèÿ çâóêîâîé ñèãíàëèçàöèè, ñåê

10

Ïîðîã ñðàáàòûâàíèÿ îãðàíè÷èòåëÿ òîêà â öåïÿõ èñêðîçàùèòû, À

0,5

Ïîäà÷à çâóêîâîãî ñèãíàëà ðàçðÿäà àêêóìóëÿòîðîâ è ìèãàþùåãî ñâåòîâîãî ñèãíàëà ïðîèñõîäèò ïðè íàïðÿæåíèè ïèòàíèÿ íèæå, Â

4,2

Ïðè âêëþ÷åíèè ïèòàíèÿ è ðàçáàëàíñå ìîñòîâîé ñõåìû èçìåðåíèé íà âîçäóõå ïðîèñõîäèò

ñâåòîâàÿ èíäèêàöèÿ

Âðåìÿ íåïðåðûâíîé ðàáîòû ñèãíàëèçàòîðà, ÷

7

Ñðåäíÿÿ íàðàáîòêà íà îòêàç ñèãíàëèçàòîðà, áåç ó÷åòà äàò÷èêà è àêêóìóëÿòîðîâ, ÷

10 000

Ìàññà ñíàðÿæåííîãî ñèãíàëèçàòîðà, ã

550

Ãàáàðèòíûå ðàçìåðû ñíàðÿæåííîãî ñèãíàëèçàòîðà, ìì:

194õ92õ36

Ñðåäíèé ñðîê ñëóæáû, ëåò

10

 êîìïëåêò ïîñòàâêè ïðèáîðà âõîäÿò: ñèãíàëèçàòîð «Ñèãíàë-02», óäëèíèòåëüíûé êàáåëü, ñåíñîð ÒÊÑ-1, ñåòåâîé àäàïòåð, èíñòðóêöèÿ ïî ýêñïëóàòàöèè, ÷åìîäàí óêëàäî÷íûé (ðèñóíîê 2.20).

Ïî òðåáîâàíèþ çàêàç÷èêà ñèãíàëèçàòîð ìîæåò êîìïëåêòîâàòüñÿ óäëèíèòåëåì êàáåëüíûì ðàçëè÷íîé äëèíû.

Ðèñóíîê 2.20 - Êîìïëåêò ïîñòàâêè ãàçîàíàëèçàòîðà «Ñèãíàë-02».

Ïðèíöèï ðàáîòû ñèãíàëèçàòîðà îñíîâàí íà ðåãèñòðàöèè èçìåíåíèÿ ñîïðîòèâëåíèÿ ãàçî÷óâñòâèòåëüíîãî ñåíñîðà ïðè íàëè÷èè â âîçäóõå èçìåðÿåìîãî êîìïîíåíòà. Íàïðÿæåíèå ðàçáàëàíñà âñòðîåííîãî â ïðèáîð èçìåðèòåëüíîãî ìîñòà, ïðîïîðöèîíàëüíî êîíöåíòðàöèè èññëåäóåìîãî êîìïîíåíòà (íàïðèìåð, ìåòàíà).

Îòñ÷åò ðåçóëüòàòîâ èçìåðåíèÿ ïðîèçâîäèòñÿ ïî ñâåòîäèîäíîé ëèíåéêå ñ äèñêðåòíîñòüþ 5% ÍÊÏÐ.

2.8 Óñòðîéñòâî óïðàâëåíèÿ äâèãàòåëÿìè

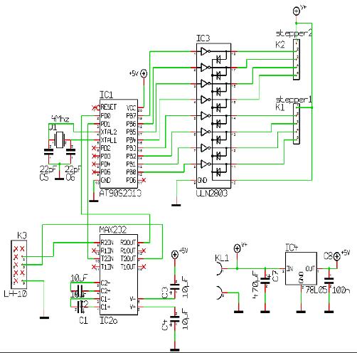
Äëÿ óïðàâëåíèÿ øàãîâûìè äâèãàòåëÿìè âîçüì¸ì äðàéâåð äâèãàòåëåé íà îñíîâå ìèêðîñõåìû ÀÒ2313 (ðèñóíîê 2.21), êîòîðûé ñïîñîáåí óïðàâëÿòü äâóìÿ äâèãàòåëÿìè.

Äëÿ óïðàâëåíèÿ øàãîâûìèäâèãàòåëÿìèìîæíîèñïîëüçîâàòüòåðìèíàë ïðîãðàììû HyperTerminal.

 ýòîé ñõåìå ìîæíî êîíòðîëèðîâàòü äâà øàãîâûõ äâèãàòåëÿ øàãîì ÷åðåç RS232 ïîðò êîìïüþòåðà.

øàãîâûå äâèãàòåëè äî 24Â, 500ìÀ,

ýëåêòðîïèòàíèå ......... 12-24 VDC.

Ðèñóíîê 2.21 - Ìîíòàæíàÿ ïëàòà äðàéâåðà äâèãàòåëåé.

Ðèñóíîê 2.22 - Ñõåìà óïðàâëåíèÿ øàãîâûì äâèãàòåëåì.

Óïðàâëåíèå øàãîâûì äâèãàòåëåì ìîæåò îñóùåñòâëÿòüñÿ â äâóõ ðåæèìàõ: øàãîâîì è ìèêðîøàãîâîì. ×òî äà¸ò âîçìîæíîñòü âðàùàòü äâèãàòåëü íà íèçêîé ñêîðîñòè. Óïðàâëåíèå øàãîâûìè äâèãàòåëÿìè ïî øèíå RS-232 îáëåã÷àåò óïðàâëåíèå è êîììóòàöèè ñ ïåðñîíàëüíûì êîìïüþòåðîì.

Ðèñóíîê 2.23 - Ïðèíöèïèàëüíàÿ ñõåìà äðàéâåðà øàãîâûõ äâèãàòåëåé.

Ïðèíöèï ðàáîòû ñõåìû.

À MAX232 IC èñïîëüçóåòñÿ äëÿ ïðåîáðàçîâàíèÿ ñèãíàëîâ èç ïîñëåäîâàòåëüíîãî ïîðòà ÏÊ íà óðîâíå TTL. À ìèêðîñõåìà AT2313 ïðèíèìàåò ñèãíàëû îò ïîñëåäîâàòåëüíîãî ïîðòà è óïðàâëÿåò øàãîâûìè äâèãàòåëÿìè.

Ñèãíàëû îò ÌÊ ïîñòóïàþò ÷åðåçULN2803Aêîòîðàÿ ÿâëÿåòñÿ äðàéâåðîì, äëÿ íàãðóçêè äî 500ìÀ.

Äâèãàòåëü, ìîæíî ïîâåðíóò âëåâî èëè âïðàâî, îòïðàâèâ êîìàíäû ñ òåðìèíàëà ïðîãðàììû. Ìàêñèìóì 32000 øàãîâ ìîæåò áûòü äîñòèãíóòî â êàæäîé êîìàíäå.

Ïëàòà äðàéâåðà äâèãàòåëÿ êðåïèòüñÿ íà âíóòðåííåé ñòîðîíå êðûøêè êðîóëåðà ïðè ïîìîùè êëåÿ òèïà «Ìîìåíò» è íàïðÿìóþ ñîåäèíÿþòñÿ ñ äâèãàòåëÿìè.

Êîíñòðóêöèÿ êðîóëåðàâûïîëíåíà, òàê ÷òî âñå ïðîâîäíèêè îò êàìåðû äàò÷èêîâ ïîëîæåíèÿ è äâèãàòåëÿ áåñïðåïÿòñòâåííî ïðîõîäÿò ïî êîíñòðóêöèè äî ïëàòû óïðàâëåíèÿ è ïðè ýòîì íå êîíòàêòèðóþò ñ âíåøíåé ñðåäîé.

Òàêàÿ êîíñòðóêöèÿ ïîçâîëÿåò õîðîøî çàùèòèòü âñå ýëåêòðè÷åñêèå ÷àñòè îò êîððîçèè è çàìûêàíèÿ.

.9 Ôîðìèðîâàíèå àëãîðèòìà êîíòðîëÿ

Òåõíè÷åñêèé êîíòðîëü ïðîâîäèòñÿ â ñîîòâåòñòâèè ñ òåõíè÷åñêîé äîêóìåíòàöèè è îðãàíèçóåòñÿ ïî ïðàâèëàì, óñòàíîâëåííûì ñòàíäàðòîì ïðåäïðèÿòèÿ. Àëãîðèòì âûïîëíåíèÿ îïåðàöèè êîíòðîëÿ ïðåäñòàâëåí íà ðèñóíêå 2.24.

Ðèñóíîê 2.24 - Àëãîðèòì êîíòðîëÿ.

Àíàëèç ïðèâåäåííîé ñõåìû ïîêàçûâàåò, ÷òî ñóùíîñòü êîíòðîëÿ îïðåäåëÿåòñÿ âûïîëíåíèåì äâóõ ñëåäóþùèõ ôóíêöèé:

ïîëó÷åíèå èíôîðìàöèè î ôàêòè÷åñêîì ñîñòîÿíèè îáúåêòà êîíòðîëÿ, åãî êîíòðîëèðóåìûõ ïàðàìåòðàõ è ïîêàçàòåëÿõ êà÷åñòâà (ýòó èíôîðìàöèþ íàçûâàþò ïåðâè÷íîé);

ñîïîñòàâëåíèå ïåðâè÷íîé èíôîðìàöèè ñ óñòàíîâëåííûìè òðåáîâàíèÿìè, êðèòåðèÿìè è íîðìàìè (èíôîðìàöèÿ îá îòêëîíåíèÿõ ôàêòè÷åñêèõ ïàðàìåòðîâ è ïîêàçàòåëåé êà÷åñòâà îò çàäàííûõ íàçûâàåòñÿ âòîðè÷íîé).

Âòîðè÷íàÿ èíôîðìàöèÿ èñïîëüçóåòñÿ äëÿ âûðàáîòêè óïðàâëÿþùåãî ðåøåíèÿ, íàïðàâëåííîãî íà îáúåêò êîíòðîëÿ. Ïðè ýòîì ðåøàåòñÿ ãëàâíàÿ çàäà÷à óïðàâëåíèÿ êà÷åñòâîì - ñâåäåíèå ê ìèíèìóìó èëè ïîëíîå óñòðàíåíèå âûÿâëåííûõ îòêëîíåíèé â õîäå òåõíîëîãè÷åñêîãî ïðîöåññà èçãîòîâëåíèÿ ïðîäóêöèè.

2.10 Ðàçðàáîòêà ìåòîäèêè êîíòðîëÿ

Ïîìåùåíèå óñòðîéñòâà âíóòðü ÎÊ ìîæåò ïðîèçâîäèòüñÿ ÷åðåç ðàáî÷èå êîëîäöû èëè æå îòâîäû (ðèñóíîê 2.25).

Ðèñóíîê 2.25 - Ïîìåùåíèå êðîóëåðà â òðóáîïðîâîä ÷åðåç ðàáî÷èé êîëîäåö.

 ñëó÷àå îòñóòñòâèÿ ïðÿìîãî äîñòóïà ê òðóáàì îòíîñèòåëüíî ìàëûõ äèàìåòðîâ (ïîðÿäêà 100 ìì), äîïóñêàåòñÿ âûâàðèâàíèå ñïåöèàëüíîãî òåõíîëîãè÷åñêîãî îòâåðñòèÿ.

Óñòðîéñòâî ïî ñâîåé êîíñòðóêöèè íå ãåðìåòè÷íî, è ïîýòîìó íå ïðåäíàçíà÷åíî äëÿ êîíòðîëÿ òðóá ñ ñèëüíûì çàòîïëåíèåì èëè æå ñ ïîâûøåííîé âëàæíîñòüþ âîçäóõà (îòíîñèòåëüíàÿ âëàæíîñòü âîçäóõà íå áîëåå 80%). Ïåðåä íà÷àëîì ðàáîò, ïðîâåðÿåòñÿ óðîâåíü çàðÿäà ïèòàþùåé áàòàðåè. Åãî äîëæíî õâàòàòü äëÿ çàïëàíèðîâàííîãî âðåìåíè êîíòðîëÿ.

Ïî ìåðå ïðîäâèæåíèÿ óñòðîéñòâà ïî ÎÊ, îïåðàòîð âíèìàòåëüíî íàáëþäàåò çà åãî âíóòðåííèì ñîñòîÿíèåì. Âîçìîæíûå äåôåêòû, êîòîðûå ìîãóò âñòðå÷àòüñÿ íà ïóòè êðîóëåðà (ðèñóíîê 2.26):

-   êîððîçèîííûå è äðóãèå îáðàçîâàíèÿ íà âíóòðåííèõ ñòåíêàõ ÎÊ (ðèñóíîê 2.26 à);

-       âûñòóïàþùèå ÷àñòè. Íàïðèìåð, îòâîäû òðóá (ðèñóíîê 2.26 á);

-       çàñîðû (ðèñóíîê 2.26 â);

-       ïðîáîèíû è âìÿòèíû (ðèñóíîê 2.26ã);

-       âûõîä òðóáû èç ðÿäà è äðóãèõ îòêëîíåíèé îò ïåðâîíà÷àëüíîãî ðàñïîëîæåíèÿ;

-       äåôåêòû â êîðíå ñâàðíîãî øâà.

Ðèñóíîê 2.26 - Âîçìîæíûå âíóòðåííèå äåôåêòû âíóòðè ÎÊ.

à - êîððîçèÿ è äðóãèå îáðàçîâàíèÿ íà âíóòðåííèõ ñòåíêàõ îáúåêòà êîíòðîëÿ; á - âûñòóïàþùèå ÷àñòè; â - çàñîðû; ã - ïðîáîèíû è âìÿòèíû;

Ïî îêîí÷àíèè ðàáîò, öåëåñîîáðàçíî îòêëþ÷èòü ïèòàíèå êðîóëåðà â öåëÿõ ýêîíîìèè çàðÿäà áàòàðåè, à çàòåì èçâëå÷ü óñòðîéñòâî ñ ïîìîùüþ êàáåëÿ. Ðàñøèôðîâêà ðåçóëüòàòîâ êîíòðîëÿ ìîæåò ïðîâîäèòüñÿ íåïîñðåäñòâåííî âî âðåìÿ êîíòðîëÿ îáúåêòà, èëè æå, â ñëó÷àå çàïèñè âèäåîñèãíàëà â ôàéë, ïîñëå ïðîâåäåíèÿ ðàáîò.

Ìåòîäèêà ïðîâåäåíèÿ èçìåðåíèé êîíöåíòðàöèè ãîðþ÷èõ ãàçîâ ñ ïîìîùüþ ïðèáîðà «Ñèãíàë-02», ïðèâåäåíà íèæå.

Ïåðåä íà÷àëîì ðàáîòû ñëåäóåò íåïîñðåäñòâåííî ïîäñîåäèíèòü äàò÷èê ê ðàçúåìó, ðàñïîëîæåííîìó íà ëèöåâîé ïàíåëè ñèãíàëèçàòîðà, ëèáî ÷åðåç óäëèíèòåëü êàáåëüíûé, âõîäÿùèé â êîìïëåêò ïðèáîðà.

Âíèìàíèå: íå äîïóñêàåòñÿ âêëþ÷åíèå ïðèáîðà áåç ïðèñîåäèí¸ííîãî äàò÷èêà âî èçáåæàíèå âûõîäà ñèãíàëèçàòîðà èç ñòðîÿ.

Âêëþ÷èòü òóìáëåð ïèòàíèÿ, ðàñïîëîæåííûé íà áîêîâîé íàêëàäêå ñèãíàëèçàòîðà. Ïîñëå âêëþ÷åíèÿ òóìáëåðà ïèòàíèÿ ïðîèñõîäèò ïðîãðåâ äàò÷èêà ïðèáîðà â òå÷åíèè 60 ñ. Âî âðåìÿ ïðîãðåâà âñå ñâåòîäèîäû øêàëû ìèãàþò ñ ïåðèîäîì 2 ñ. Ïîñëå çàâåðøåíèÿ ïðîãðåâà íà ñâåòîäèîäíîé øêàëå çàæèãàåòñÿ êðàéíèé ñëåâà æåëòûé ñâåòîäèîä (êðóãëîãî ñå÷åíèÿ), èíäèöèðóþùèé âêëþ÷åíèå øêàëû % ÍÊÏÐ.

Ïî èñòå÷åíèè ýòîãî âðåìåíè ïðîãðåâà íà ñâåòîäèîäíîì èíäèêàòîðå ñèãíàëèçàòîðà äîëæåí ñâåòèòüñÿ ñâåòîäèîä øêàëû, ñîîòâåòñòâóþùèé «íóëåâîìó» ïîêàçàíèþ ïðèáîðà.

Åñëè â îòñóòñòâèè ãîðþ÷èõ ãàçîâ èëè ïàðîâ â ìåñòå ðàñïîëîæåíèÿ äàò÷èêà, ïîêàçàíèå øêàëû îòëè÷àåòñÿ îò íóëåâîãî, íåîáõîäèìî ïðîâåñòè êîððåêöèþ «íóëÿ» ñèãíàëèçàòîðà. Ìèãàíèå ñâåòîäèîäà, ñîîòâåòñòâóþùåãî «íóëåâîìó» ïîêàçàíèþ ïðèáîðà, ñâèäåòåëüñòâóåò îá óõîäå íóëÿ ïðèáîðà â îáëàñòü îòðèöàòåëüíûõ ñèãíàëîâ, è òðåáóåòñÿ ïðîâåñòè êîððåêöèþ íóëÿ.

Êîððåêöèÿ «íóëÿ» ñèãíàëèçàòîðà ïðîèçâîäèòñÿ â îòñóòñòâèè ãîðþ÷èõ ãàçîâ èëè ïàðîâ â ìåñòå ðàñïîëîæåíèÿ äàò÷èêà.

Íàëè÷èå â ìåñòå ðàñïîëîæåíèÿ äàò÷èêà ñèãíàëèçàòîðà ãîðþ÷èõ ãàçîâ è ïàðîâ èíäèöèðóåòñÿ ñâåòîäèîäíîé øêàëîé ïðèáîðà ñ äèñêðåòíîñòüþ 5% ÍÊÏÐ.

Ïðè êîíöåíòðàöèè ãîðþ÷åãî ãàçà è ïàðîâ áîëåå 20% ÍÊÏÐ, ñèãíàëèçàòîð ïîäàåò ïðåðûâèñòûé çâóêîâîé ñèãíàë ïðè ýòîì çàæèãàåòñÿ êðàñíûé ñâåòîäèîä ñ ìàðêèðîâêîé «ÏÎÐÎû.

Ïðè ñíèæåíèè íàïðÿæåíèÿ àêêóìóëÿòîðíûõ áàòàðåé ñèãíàëèçàòîðà íèæå 4,2  - 4,4 Â, ðàçäàåòñÿ ïðåðûâèñòûé çâóêîâîé ñèãíàë è íà÷èíàåò ìèãàòü êðàéíèé ñëåâà æåëòûé ñâåòîäèîä (êðóãëîãî ñå÷åíèÿ), èíäèöèðóþùèé âêëþ÷åíèå øêàëû % ÍÊÏÐ.

Âíèìàíèå: äëÿ ïðåäîòâðàùåíèÿ âûõîäà àêêóìóëÿòîðîâ èç ñòðîÿ íåîáõîäèìî âûêëþ÷èòü òóìáëåð ïèòàíèÿ ñèãíàëèçàòîðà è îñóùåñòâèòü èõ çàðÿäêó.

Åñëè ïîêàçàíèÿ øêàëû ñèãíàëèçàòîðà â ÷èñòîì âîçäóõå îòëè÷àþòñÿ îò «0», òî êîðîòêèì íàæàòèåì íà êíîïêó, ðàñïîëîæåííóþ ïîä ñåòåâûì òóìáëåðîì, íà âðåìÿ ìåíåå 0,5 ñ ïðîèçâîäèòñÿ êîððåêöèÿ íóëÿ ïðèáîðà. Ñêîððåêòèðîâàííîå íóëåâîå ïîêàçàíèå ñâåòîäèîäíîé øêàëû ñèãíàëèçàòîðà ïîÿâëÿåòñÿ ÷åðåç 0.5 ñ ïîñëå íàæàòèÿ íà êíîïêó. Ïðè ïîâòîðíîì íàæàòèè íà êíîïêó ñâåòîäèîäíàÿ øêàëà ñèãíàëèçàòîðà ñíîâà ïîêàæåò íåêîððåêòèðîâàííîå çíà÷åíèå.

Ïîñëå âûêëþ÷åíèÿ ñèãíàëèçàòîðà ïîâòîðíîå âêëþ÷åíèå äîïóñêàåòñÿ íå ìåíåå, ÷åì ÷åðåç 10 ñ.

2.11 Ðàçðàáîòêà ìåòðîëîãè÷åñêîãî îáåñïå÷åíèÿ

Ê ïðèìåíåíèþ äîïóñêàåòñÿ êîíòðîëüíî-èñïûòàòåëüíîå îáîðóäîâàíèå, ïðîøåäøåå ïîâåðêó èëè ìåòðîëîãè÷åñêóþ àòòåñòàöèþ, èìåþùåå ñâèäåòåëüñòâà î ïîâåðêå èëè àòòåñòàöèè è èñïîëüçóþòñÿ òîëüêî â òå÷åíèå ñðîêà äåéñòâèÿ ýòèõ äîêóìåíòîâ.

Ïîâåðêà è ìåòðîëîãè÷åñêàÿ àòòåñòàöèÿ îáîðóäîâàíèÿ îñóùåñòâëÿåòñÿ ñòîðîííèìè îðãàíèçàöèÿìè, èìåþùèìè ëèöåíçèè íà ïðàâî ïðîâåäåíèÿ ïîâåðêè èëè àòòåñòàöèè ñîãëàñíî ïåðèîäè÷íîñòè ýòîé ðàáîòû, óêàçàííîé â ó÷¸òíîé êàðòî÷êå íà îáîðóäîâàíèå.

Îðãàíèçóåò ïðîâåäåíèå ïîâåðêè è àòòåñòàöèè (îòáîð, äîñòàâêó, âîçâðàò, ðåãèñòðàöèþ ðåçóëüòàòîâ) íà÷àëüíèê ëàáîðàòîðèè. Èçúÿòîå èç ïðèìåíåíèÿ äëÿ ïîâåðêè, àòòåñòàöèè èëè ðåìîíòà êîíòðîëüíî-èñïûòàòåëüíîå îáîðóäîâàíèå äî îòïðàâêè íà ïîâåðêó èëè ìåòðîëîãè÷åñêóþ àòòåñòàöèþ ñòàâèòñÿ â ïîìåùåíèå äëÿ õðàíåíèÿ ïðèáîðîâ íà îòäåëüíîå ìåñòî èëè îáîçíà÷àåòñÿ ñîîòâåòñòâóþùèìè òàáëè÷êàìè äëÿ íåäîïóùåíèÿ ïîïàäàíèÿ â ýêñïëóàòàöèþ.

Ðåçóëüòàòû ïîâåðêè, ìåòðîëîãè÷åñêîé àòòåñòàöèè èëè ðåìîíòà ôèêñèðóåòñÿ íà÷àëüíèêîì ëàáîðàòîðèè â ó÷¸òíûõ êàðòî÷êàõ íà îáîðóäîâàíèå. Ïîâåðêà îáîðóäîâàíèÿ ïîäòâåðæäàåòñÿ ñâèäåòåëüñòâîì, âûäàâàåìûì íà êàæäóþ åäèíèöó, àòòåñòàöèÿ - ñâèäåòåëüñòâîì èëè àòòåñòàòîì, òåõíè÷åñêîå îñâèäåòåëüñòâîâàíèå - àêòîì òåõíè÷åñêîãî îñâèäåòåëüñòâîâàíèÿ. Êîïèè ñâèäåòåëüñòâ, àòòåñòàòîâ, àêòîâ òåõíè÷åñêèõ îñâèäåòåëüñòâîâàíèé õðàíÿòñÿ â ñïåöèàëüíîé ïàïêå ó íà÷àëüíèêà ëàáîðàòîðèè.

Ê êàæäîé ïðèìåíÿåìîé åäèíèöå îáîðóäîâàíèÿ â ìåñòàõ, äîñòóïíûõ äëÿ îñìîòðà, ïðèêðåïëåíà áèðêà. Áèðêà äà¸ò èíôîðìàöèþ î ïðèãîäíîñòè îáîðóäîâàíèÿ ê ïðèìåíåíèþ. Ïðè íàïðàâëåíèè íà ðåìîíò, ïîâåðêó, ìåòðîëîãè÷åñêóþ àòòåñòàöèþ èëè æå òåõíè÷åñêîå îñâèäåòåëüñòâîâàíèå áèðêà èçûìàåòñÿ, à ïîñëå óäîñòîâåðåíèÿ ïðèãîäíîñòè îáîðóäîâàíèÿ ê ïðèìåíåíèþ - âîçîáíîâëÿåòñÿ [16].

Îñíîâíîé ïîâåðÿåìûé îáúåêò â ðàìêàõ ïðîåêòèðóåìîãî êîìïëåêñà - ñèãíàëèçàòîð ãîðþ÷èõ ãàçîâ «Ñèãíàë-02». Íèæå îïèñàíà ìåòîäèêà, à òàêæå ñðåäñòâà ïîâåðêè äàííîãî ïðèáîðà.

Óñëîâèÿ ïîâåðêè.

Ïåðèîäè÷íîñòü ïîâåðêè óñòàíàâëèâàåòñÿ ïðåäïðèÿòèåì, ýêñïëóàòèðóþùèì ñèãíàëèçàòîð, â çàâèñèìîñòè îò óñëîâèé ýêñïëóàòàöèè, íî íå ðåæå îäíîãî ðàçà â ãîä.

Ñèãíàëèçàòîð ïîäëåæèò îáÿçàòåëüíîé ïîâåðêå ïðè çàìåíå ãàçî÷óâñòâèòåëüíîãî ñåíñîðà.

Äèàïàçîí èçìåðåíèé êîíöåíòðàöèé ìåòàíà, ïðîïàíà, áóòàíà, à òàêæå èíûõ âçðûâîîïàñíûõ ãàçîâ è ïàðîâ: (0…50)% ÍÊÏÐ.

Îñíîâíàÿ àáñîëþòíàÿ ïîãðåøíîñòü äîëæíà áûòü íå áîëåå ±5% ÍÊÏÐ (ÑÍ4).

Ïðè ïðîâåäåíèè ïîâåðêè äîëæíû ñîáëþäàòüñÿ ñëåäóþùèå óñëîâèÿ:

-   òåìïåðàòóðà îêðóæàþùåãî âîçäóõà: (+5…+40)°Ñ;

-       îòíîñèòåëüíàÿ âëàæíîñòü îêðóæàþùåãî âîçäóõà: äî 80%;

-       àòìîñôåðíîå äàâëåíèå: 108 êÏà.

Áàëëîí ñ ÏÃÑ äîëæåí ýêñïëóàòèðîâàòüñÿ ïðè ñîáëþäåíèè ñëåäóþùèõ óñëîâèé:

-   òåìïåðàòóðà îêðóæàþùåãî âîçäóõà: (+5…+40)°Ñ;

-       ðàñõîä ñìåñè: (100±25)ìë/ìèí.

Áàëëîíû, ïðåäíàçíà÷åííûå äëÿ ïîâåðî÷íûõ ãàçîâûõ ñìåñåé äàííîãî ñîñòàâà, çàïðåùàåòñÿ çàïîëíÿòü äðóãèìè ãàçàìè è ãàçîâûìè ñìåñÿìè, ïðîèçâîäèòü ëþáûå îïåðàöèè, êîòîðûå ìîãóò óâëàæíèòü èëè çàìàñëèòü èõ âíóòðåííèå ïîâåðõíîñòè, çàïðåùàåòñÿ òàêæå ïåðåêðàøèâàòü áàëëîíû èëè èçìåíÿòü èõ ìàðêèðîâêó.

Îïðåäåëåíèå îñíîâíîé àáñîëþòíîé ïîãðåøíîñòè èçìåðåíèÿ ïðîèçâîäèòñÿ ñ ïðèìåíåíèåì ïîâåðî÷íûõ ãàçîâûõ ñìåñåé èç áàëëîíîâ ïîä äàâëåíèåì.

Ïðè ïðîâåäåíèè ïîâåðêè äîëæíû ïðèìåíÿòüñÿ ñðåäñòâà ïîâåðêè, óêàçàííûå â òàáëèöå 2.11.

Òàáëèöà 2.11 - Ñðåäñòâà ïîâåðêè ñèãíàëèçàòîðà «Ñèãíàë-02».

Íàèìåíîâàíèå

Òèï

ÃÎÑÒ (ÒÓ)

Ïðèìå÷àíèå

Ïðèáîð êîìáèíèðîâàííûé

Ö4317

ÃÎÑÒ 10373-82


Òåðìîìåòð ëàáîðàòîðíûé


ÃÎÑÒ 215-73

(0…50)°Ñ

Ðîòàìåòð

ÐÊÑ-1-0.25

ÃÎÑÒ 9932-75


ÏÃÑ ¹1



Àòìîñôåðíûé âîçäóõ

ÏÃÑ ¹2 â áàëëîíàõ


ÒÓ6-16-3907-87

(1…1,5)% ÑÍ4 ñ âîçäóõîì

ÏÃÑ ¹3 â áàëëîíàõ


ÒÓ6-16-3907-87

(2,2-2,5)% ÑÍ4 ñ âîçäóõîì

Ïñèõðîìåòð

ÏÂ-1Á

ÃÎÑÒ 27544-87


Ñåêóíäîìåð

ÑÌ-60

ÃÎÑÒ 5072-79


Ïðèìå÷àíèå: ïðè ïðîâåäåíèè ïîâåðêè äîïóñêàåòñÿ çàìåíà ñðåäñòâ èçìåðåíèé, ïðèâåäåííûõ â òàáëèöå 2.11, ëþáûìè äðóãèìè, èìåþùèìè ìåòðîëîãè÷åñêèå õàðàêòåðèñòèêè íå õóæå óêàçàííûõ ñðåäñòâ èçìåðåíèé.

Ïîâåðÿþùèå ïðèáîðû äîëæíû áûòü íàäåæíî çàçåìëåíû.

Ïåðåä ïðîâåäåíèåì ïîâåðêè ñèãíàëèçàòîðà "Ñèãíàë-02" íåîáõîäèìî:

-   ïðîâåðèòü ñèãíàëèçàòîð íà îòñóòñòâèå âíåøíèõ ïîâðåæäåíèé;

-       âêëþ÷èòü ïèòàíèå ñèãíàëèçàòîðà è ïðîãðåòü ïðèáîð â ñîîòâåòñòâèè ñ èíñòðóêöèåé ïî ýêñïëóàòàöèè;

-   ïðîâåðèòü èñïðàâíîñòü ôóíêöèîíèðîâàíèÿ ïðèáîðà.

Ïðîâåäåíèå ïîâåðêè.

Ïðîâåñòè ïðîâåðêó êîìïëåêòíîñòè ñèãíàëèçàòîðà â ñîîòâåòñòâèè ñ ïàñïîðòîì íà óñòðîéñòâî.

Ïðîâåðèòü ñîîòâåòñòâèå ñåðèéíîãî íîìåðà íà êîðïóñå ïðèáîðà ïðèâåäåííîìó â ïàñïîðòå.

Óáåäèòüñÿ â ñîõðàííîñòè ïëîìáû çàâîäà-èçãîòîâèòåëÿ èëè ðåìîíòíîé îðãàíèçàöèè. Ïðèáîðû, íå óäîâëåòâîðÿþùèå òðåáîâàíèÿì, ê äàëüíåéøèì îïåðàöèÿì ïî ïîâåðêå íå äîïóñêàþòñÿ.

Ìåòîäèêà îïðåäåëåíèÿ ïîãðåøíîñòè èçìåðåíèÿ:

-   âêëþ÷èòü ïèòàíèå ñèãíàëèçàòîðà è ïðîãðåòü ïðèáîð â òå÷åíèè íå ìåíåå 15 ìèí äî ñòàáèëèçàöèè ïîêàçàíèé;

-       ïîìåñòèòü äàò÷èê ñèãíàëèçàòîðà â ÏÃѹ1 (àòìîñôåðíûé âîçäóõ) è ïðè íåîáõîäèìîñòè óñòàíîâèòü íóëåâîå ïîêàçàíèå ñâåòîäèîäíîé øêàëû.

-       ñîáðàòü ïîâåðî÷íûé ñòåíä â ñîîòâåòñòâèè ñî ñõåìîé.

-       ïîäàòü íà äàò÷èê ñèãíàëèçàòîðà ïîî÷åðåäíî ñìåñè èç áàëëîíîâ ÏÃÑ No2 è ÏÃÑ No3. Êàæäóþ ÏÃÑ ïîäàâàòü äî ïîëó÷åíèÿ óñòàíîâèâøèõñÿ ïîêàçàíèé öèôðîâîãî òàáëî, íî íå áîëåå 1 ìèí. Ðàñõîä ÏÃÑ: (100±25)ìë/ìèí.

-       çàôèêñèðîâàòü ðåçóëüòàòû èçìåðåíèé ïî ñâåòîäèîäíîé øêàëå ñèãíàëèçàòîðà;

-       ïðè íåîáõîäèìîñòè îñóùåñòâèòü êîððåêöèþ ÷óâñòâèòåëüíîñòè ïîòåíöèîìåòðîì ðåãóëèðîâêè óñèëåíèÿ. Îòâèíòèòü âèíò ïîä ïëîìáîé êðåïÿùèé áîêîâóþ íàêëàäêó. Ñíÿòü íàêëàäêó, ïðè ýòîì îñâîáîäèòñÿ äîñòóï ê ðåãóëèðîâî÷íîìó âèíòó ïîòåíöèîìåòðà ðåãóëèðîâêè óñèëåíèÿ. Ðåãóëèðîâêà ÷óâñòâèòåëüíîñòè ïðîâîäèòñÿ íà ìàêñèìàëüíîé êîíöåíòðàöèè ìåòàíà, ðåãèñòðèðóåìîé ñèãíàëèçàòîðîì (50% ÍÊÏÐ).

Ìåòîäèêà ïðîâåðêè âðåìåíè ñðàáàòûâàíèÿ àâàðèéíîé ñèãíàëèçàöèè:

-   âêëþ÷èòü ïèòàíèå ñèãíàëèçàòîðà è ïðîãðåòü ïðèáîð â òå÷åíèè íå ìåíåå 15 ìèí äî ñòàáèëèçàöèè ïîêàçàíèé;

-       ñîáðàòü ïîâåðî÷íûé ñòåíä.

-       ïîäàòü íà äàò÷èê ñèãíàëèçàòîðà ñìåñü èç áàëëîíà ÏÃѹ3. Ðàñõîä ÏÃÑ: (100±25)ìë/ìèí;

-       çàôèêñèðîâàòü ñåêóíäîìåðîì ìîìåíò ïîÿâëåíèÿ ñâå÷åíèÿ êðàñíîãî ñâåòîäèîäà, èíäèöèðóþùåãî ïîðîã 20% ÍÊÏÐ. Èçìåðåííûé ñåêóíäîìåðîì èíòåðâàë âðåìåíè îò ìîìåíòà ïîäà÷è ñìåñè ÏÃÑ ¹3 íà ñåíñîð äî ìîìåíòà ïîÿâëåíèÿ ñâå÷åíèÿ êðàñíîãî ñâåòîäèîäà, èíäèöèðóþùåãî ñèãíàëüíûé ïîðîã (20% ÍÊÏÐ), íàçûâàåòñÿ âðåìåíåì ñðàáàòûâàíèÿ àâàðèéíîé ñâåòîâîé ñèãíàëèçàöèè äàò÷èêà. Âðåìÿ ñðàáàòûâàíèÿ àâàðèéíîé ñâåòîâîé ñèãíàëèçàöèè ñèãíàëèçàòîðà íå äîëæíî ïðåâûøàòü 8ñ.

 îáðàòíîé ïîñëåäîâàòåëüíîñòè ñìîíòèðîâàòü êîðïóñ ñèãíàëèçàòîðà è ïðîèçâåñòè îïëîìáèðîâàíèå.

Îáðàáîòêà ðåçóëüòàòîâ èçìåðåíèÿ.

Ïîãðåøíîñòü èçìåðåíèÿ ñèãíàëèçàòîðà îïðåäåëÿåòñÿ êàê:

Ñ = |Ñi - Cï|,(2.38)

ãäå Ñï - ïàñïîðòíîå çíà÷åíèå êîíöåíòðàöèè ÏÃÑ;

Ñi - èçìåðåííîå çíà÷åíèå.

Ñèãíàëèçàòîð «Ñèãíàë-02» ñ÷èòàåòñÿ ãîäíûì, åñëè Ñ£ 5% ÍÊÏÐ.

Îôîðìëåíèå ðåçóëüòàòîâ ïîâåðêè.

Íà ñèãíàëèçàòîð, ïðîøåäøåé èñïûòàíèÿ ñ ïîëîæèòåëüíûì ðåçóëüòàòîì, âûäàåòñÿ ñâèäåòåëüñòâî î ïîâåðêå ïî óñòàíîâëåííîé ôîðìå.

Íà ñèãíàëèçàòîð, íå ïðîøåäøèé èñïûòàíèé, âûäàåòñÿ ñïðàâêà î íåïðèãîäíîñòè.

Îôîðìëåíèå ïðîòîêîëà ïîâåðêè ïðèâåäåíî â ïðèëîæåíèè À.

2.12 Ñáîðêà êðîóëåðà

Ñïðîåêòèðîâàííîå óñòðîéñòâî ïðåäñòàâëåíî íà ñáîðî÷íîì ÷åðòåæå ÐÌÌÏ 76190000.001 ÑÁ. Óñòðîéñòâî ñîñòîèò èç ïëàòôîðìû 17 ñ ïðîñâåðëåííûìè â íåé îòâåðñòèÿìè äëÿ êðåïåæà. Íà ïëàòôîðìó êëååì ÂÊ-5 ïðèêëåèâàåòñÿ àëþìèíèåâàÿ ïîäêëàäêà 2 òîëùèíîé 1 ìì, êîòîðàÿ ïðåäíàçíà÷åíà äëÿ îáåñïå÷åíèÿ ñîîñíîñòè îñåé êîíè÷åñêîãî ðåäóêòîðà è ìîòîð-ðåäóêòîðà. Ïîñëå óñòàíîâêè êîíè÷åñêîãî ðåäóêòîðà 37 íà ïîäêëàäêó 2, ðåäóêòîð çàêðåïëÿåòñÿ íà ïëàòôîðìå ñ ïîìîùüþ ðîìáè÷åñêîé ñêîáû 3, à òàêæå âèíòà, ãàéêè è øàéáû Ì4 21, 41 è 42.

Äàëåå íà âõîäíîé âàë ðåäóêòîðà îäåâàåòñÿ æ¸ñòêàÿ ìóôòà 4.  ìóôòó âñòàâëÿåòñÿ âûõîäíîé âàë ìîòîð-ðåäóêòîðà5. Ïîä ìîòîð-ðåäóêòîð ïðåäâàðèòåëüíî ëîæèòñÿ ðåçèíîâàÿ ïîäêëàäêà 7, à ñàì îí êðåïèòñÿ ê ïëàòôîðìå ñ ïîìîùüþ âèíòà, ãàéêè è øàéáû Ì3,5 22, 39 è 40. Ïîñëå, íà ïëàòôîðìó êðåïÿòñÿ êîë¸ñíûå ñòîéêè 8.  íèõ óñòàíàâëèâàþò ñ íàòÿãîì ïîäøèïíèêè, à â ïîäøèïíèêè óñòàíàâëèâàþò îñü 38 (ïîñàäêà ñ íàòÿãîì).

Ïåðåä óñòàíîâêîé êðûøêè 1, â íå¸ çàðàíåå óñòàíàâëèâàþò ðàçúåì «Ëåìî» 15, êîòîðûé êðåïèòñÿ ñ âíóòðåííåé ñòîðîíû êðûøêè ãàéêîé Ì14 16.

Ñáîðêà ïîâîðîòíîãî ìåõàíèçìà êàìåðû âûïîëíÿåòñÿ îòäåëüíî îò îñíîâíîé ÷àñòè.

 êîðïóñ êàìåðû 33 âñòàâëÿþò ñâåòîäèîäû 34. Ñâåòîäèîäû 34óñòàíàâëèâàþòñÿ íà òîíêóþ ðåçèíîâóþ ïîëîñêó øèðèíîé 8 ìì, à çàòåì âñòàâëÿþòñÿ â îòâåðñòèÿ íà ïåðåäíåé ÷àñòè êîðïóñà êàìåðû 33. Ëåíòà ñî ñâåòîäèîäàìè êëåèòñÿ ê âíóòðåííåé ñòîðîíå êîðïóñà êàìåðû 33 êëååì òèïà «Ìîìåíò». Êàìåðà 35 êðåïèòñÿ âèíòàìè ê êðûøêå êîðïóñà êàìåðû 33, ïðåäâàðèòåëüíî íà êðûøêó ñ âíóòðåííåé ñòîðîíû óñòàíàâëèâàþò ãèðîñêîï äëÿ îïðåäåëåíèÿ óãëà ïîâîðîòà êàìåðû â ïëîñêîñòè êðîóëåðà, ïðîâîäíèêè îò âñåõ ýëåêòðè÷åñêèõ ÷àñòåé ïðîòÿãèâàþò ÷åðåç áîêîâîå îòâåðñòèå â êîðïóñå êàìåðû, à ñàìó êðûøêó ïîâîðîòíûìè äâèæåíèÿìè óñòàíàâëèâàþò íà êîðïóñ êàìåðû è çàâèí÷èâàþò âèíòàìè. Ïîñëå ñáîðêè êîðïóñà êàìåðû êðûøêó çàïàèâàþò ïðèïîåì òèïà: Ï 14 îôëþñîâàííûé ÒÓ 48-1728138/ÎÏÏ-006-2000.

Êîðïóñ êàìåðû 33 óñòàíàâëèâàþò â ïàç êîðïóñà êàìåðà - äåðæàòåëÿ14 ãäå çàðàíåå óñòàíîâëåí ïîäøèïíèê 27 (óñòàíàâëèâàåòñÿ ñ íàòÿãîì).  êîðïóñ êàìåðà-äåðæàòåëÿ 14 óñòàíàâëèâàþò äâèãàòåëü 10, êîòîðûé êðåïèòüñÿ ê êîðïóñó âèíòîì è ãàéêîé, âàë äâèãàòåëÿ äîëæåí ïîïàñòü â îòâåðñòèå êîðïóñà êàìåðû è çàêðåïëÿåòñÿ ñòîïîðíûì âèíòîì. Ñ äðóãîé ñòîðîíû êàìåðà-äåðæàòåëÿ 14 óñòàíàâëèâàþò ãèðîñêîï, íà êëåé òèïà «Ìîìåíò». Âñå ïðîâîäíèêè ïðîòÿãèâàþò âäîëü êîðïóñà êàìåðà-äåðæàòåëÿ. Íà çàäíåé ñòîðîíå êðåïÿò êðûøêó 13 êîðïóñà êàìåðà-äåðæàòåëÿ 14 ñ ïîìîùüþ âèíòîâ è ãàéêè. Ïðîâîäíèêè ïðîäåâàþò ÷åðåç îòâåðñòèå â êðûøêå 13. Áîêîâûå îòâåðñòèÿ çàêðûâàþò êðûøêàìè 26 ñ ïîìîùüþ âèíòîâ.

Âàë êîíñòðóêöèè ïîâîðîòíîãî ìåõàíèçìà ïðîäåâàþò ÷åðåç îòâåðñòèå â êðûøêå 1 êðîóëåðà, ãäå óæå óñòàíîâëåí ïîäøèïíèê 12 è ñ âíóòðåííåé ñòîðîíû óñòàíàâëèâàþò è çàêðåïëÿþò çóá÷àòîå êîëåñî 11.

Äâèãàòåëü 10 óñòàíàâëèâàþò íà ñòîéêå äâèãàòåëÿ 31 ñ ïîìîùüþ âèíòîâ è ãàåê 25 è 24. Íà âàë äâèãàòåëÿ 10 óñòàíàâëèâàþò çóá÷àòîå êîëåñî 23 è ôèêñèðóþò ñòîïîðíûì âèíòîì. Ñòîéêó äâèãàòåëÿ 31 êðåïÿò ê êðûøêå êðîóëåðà âèíòîì è ãàéêîé 30 è 25, ïðè ýòîì çóá÷àòûå êîë¸ñà äîëæíû âîéòè â çàöåïëåíèå.

Ïîä äâèãàòåëåì 10 óñòàíàâëèâàþò äàò÷èê ðàññòîÿíèÿ 36.

Ïî âåðõíåé ÷àñòè êðûøêè ïðîêëàäûâàþò íåîáõîäèìóþ ýëåêòðîïðîâîäêó.

Òàêæå íà êðûøêó ñ ïîìîùüþ êëåÿ ÂÊ-5 êðåïÿò ïëàòó äðàéâåðà äâèãàòåëÿ. Çàòåì êðûøêó óñòàíàâëèâàþò íà ïëàòôîðìó è êðåïÿò ñ ïîìîùüþ âèíòîâ Ì5 32. Ðåäóêòîð äîïîëíèòåëüíî êðåïèòñÿ ê êðûøêå ñ ïîìîùüþ 8-ìè âèíòîâ Ì3 (òèï À).

Íà âòóëêè 19 íàñàæèâàþò ðåçèíîâûå êîë¸ñà 18, à çàòåì âòóëêè íàñàæèâàþò íà âûõîäíûå îñè. Êîë¸ñà êðåïÿòñÿ íà îñÿõ êîëïà÷êîâûìè ãàéêàìè Ì5 20.

Âñå ñòûêè ìåòàëëè÷åñêèõ äåòàëåé ñïàèâàþò ïðèâîåì Ï 14 (îôëþñîâàííûé ÒÓ 48-1728138/ÎÏÏ-006-2000).

Âíóòðåííþþ àòìîñôåðó êðîóëåðà çàïîëíÿþò ãàçîîáðàçíûì àðãîíîì, ÷òî äà¸ò âîçìîæíîñòü óâåëè÷èòü âëàãà çàùèù¸ííîñòü êîíñòðóêöèè.

Ïîñëå ìîäåëèðîâàíèÿ âèäåîêðîóëåðà â ñèñòåìå Kompas 3D, ðàñ÷åò ÌÖÕ ìîäåëè ïîêàçàë, ÷òî ìàññà êðîóëåðà áåç ïðîâîäà ñîñòàâèëà 1090 ã. Ò.å. ó ñèëîâîé óñòàíîâêè ïðèâîäà åñòü äîñòàòî÷íûé çàïàñ ïî ìîùíîñòè.

2.13 Ðàçðàáîòêà ìåòîäèêè êîíòðîëÿ

Óñòðîéñòâî ïî ñâîåé êîíñòðóêöèè ãåðìåòè÷íî, è ïîýòîìó ïðåäíàçíà÷åíî äëÿ êîíòðîëÿ òðóá ñ ñèëüíûì çàòîïëåíèåì èëè æå ñ ïîâûøåííîé âëàæíîñòüþ âîçäóõà. Òàêæå ñëåäóåò ó÷èòûâàòü óêëîí ïîâåðõíîñòè ÎÊ îòíîñèòåëüíî ëèíèè ãîðèçîíòà. Îí äîëæåí áûòü íåáîëüøèì è ñîñòàâëÿòü ïîðÿäêà ± 5°. Ýòî ïðåäîòâðàòèò ñàìîïðîèçâîëüíîå ñêàòûâàíèå êðîóëåðà âíèç èëè æå íåâîçìîæíîñòü åãî ïîäúåìà ââåðõ.

Ïåðåä íà÷àëîì ðàáîò, ïðîâåðÿåòñÿ óðîâåíü çàðÿäà ïèòàþùåé áàòàðåè. Åãî äîëæíî õâàòàòü äëÿ çàïëàíèðîâàííîãî âðåìåíè êîíòðîëÿ. Ñèëîâûå ïðîâîäà êàáåëÿ ïîäêëþ÷àþòñÿ ê èñòî÷íèêó ïèòàíèÿ ÷åðåç ðåãóëÿòîð òîêà, êîòîðûé ïîçâîëÿåò èçìåíÿòü ïî íåîáõîäèìîñòè ñêîðîñòü äâèæåíèÿ êðîóëåðà. Ïðîâîäà, ïî êîòîðûì ïåðåäà¸òñÿ âèäåîñèãíàë, ïîäêëþ÷àþòñÿ ê ëþáîìó ðåãèñòðèðóþùåìó óñòðîéñòâó, ñïîñîáíîìó îáðàáàòûâàòü âèäåîñèãíàë â ôîðìàòå PAL.  ýòîì ñëó÷àå öåëåñîîáðàçíî èñïîëüçîâàòü ëþáîé íîóòáóê, âû÷èñëèòåëüíîé ìîùíîñòè êîòîðîãî õâàòèò äëÿ ïðè¸ìà è ïîñëåäóþùåé çàïèñè ñèãíàëà â âèäåîôàéë.

Ïî ìåðå ïðîäâèæåíèÿ êðîóëåðà ïî ÎÊ îïåðàòîð âíèìàòåëüíî íàáëþäàåò çà ñîñòîÿíèåì åãî âíóòðåííèõ ñòåíîê.  ÷àñòíîñòè íóæíî îöåíèòü ñòåïåíü êîððîçèè ìåòàëëà. Òàêæå ñëåäóåò îáðàòèòü âíèìàíèå íà íàëè÷èå ïîñòîðîííèõ âûñòóïàþùèõ ÷àñòåé (íàïðèìåð, ïîäò¸êîâ ñâàðíûõ øâîâ) èëè æå íà íàëè÷èå ïîñòîðîííèõ ïðåäìåòîâ âíóòðè êîíòðîëèðóåìîãî îáúåêòà.

Ïî îêîí÷àíèè ðàáîò, öåëåñîîáðàçíî îòêëþ÷èòü ïèòàíèå êðîóëåðà â öåëÿõ ýêîíîìèè çàðÿäà áàòàðåè, à çàòåì èçâëå÷ü óñòðîéñòâî ñ ïîìîùüþ êàáåëÿ.

Ðàñøèôðîâêà ðåçóëüòàòîâ êîíòðîëÿ ìîæåò ïðîâîäèòüñÿ íåïîñðåäñòâåííî âî âðåìÿ êîíòðîëÿ îáúåêòà, èëè æå, â ñëó÷àå çàïèñè âèäåîñèãíàëà â ôàéë, ïîñëå ïðîâåäåíèÿ ðàáîò.

ÇÀÊËÞ×ÅÍÈÅ

 ïðîöåññå ðàáîòû íàä òåõíè÷åñêèì çàäàíèåì áûëî ðàçðàáîòàíî óñòðîéñòâî äëÿ òåëåèíñïêöèè òðóá - ìàëîãàáàðèòíûé«âèäåîêðîóëåð».

Áûë ïðîèçâåäåí àíàëèç: îáúåêòà êîíòðîëÿ, âîçìîæíûõ äåôåêòîâ, ñóùåñòâóþùèõ òåõíîëîãèé âèçóàëüíîãî-îïòè÷åñêîãî îñìîòðà, à òàêæå òåõíè÷åñêèõ ñðåäñòâ äëÿ ïðîâåäåíèÿ òåëåèíñïåêöèè. Ñôîðìóëèðîâàíû îñíîâíûå çàäà÷è äëÿ äàëüíåéøåãî ïðîåêòèðîâàíèÿ.

Áûëî ïðèíÿòî ðåøåíèå î ðàñøèðåíèè âîçìîæíîñòåé óñòðîéñòâà ïî äèàãíîñòèêå îáúåêòîâ íåôòåãàçîâîé îòðàñëè, ïóò¸ì óñòàíîâêè íà íåãî äàò÷èêà ãîðþ÷èõ ãàçîâ è ïàðîâ æèäêèõ óãëåâîäîðîäîâ. Ïîñëå àíàëèçà îñíîâíûõ òèïîâ ãàçîàíàëèòè÷åñêèõ äàò÷èêîâ, áûëî ïðèíÿòî ðåøåíèå îá óñòàíîâêå ïîëóïðîâîäíèêîâîãî äàò÷èêà ãîðþ÷èõ ãàçîâ.

Ïîñëå ðàçðàáîòêè ñòðóêòóðíîé ñõåìû óñòàíîâêè êîíòðîëÿ, áûë ñïðîåêòèðîâàí ìàëîãàáàðèòíûé âèäåîêðîóëåð.  ïðîöåññå ïðîåêòèðîâàíèÿ áûëè ïðîèçâåäåíû íåîáõîäèìûå ðàñ÷¸òû ïî ìåõàíè÷åñêîé è ýëåêòðîííîé ÷àñòè óñòðîéñòâà. Êðîìå òîãî, áûëà ïîäîáðàíà êîíêðåòíàÿ ìîäåëü äàò÷èêà ãîðþ÷èõ ãàçîâ è ïîðòàòèâíûé ãàçîàíàëèçàòîð ê íåìó.

Ñïðîåêòèðîâàííîå óñòðîéñòâî ïî êîíñòðóêöèè è âîçìîæíîñòÿì óñòóïàåò ñâîèì çàðóáåæíûì àíàëîãàì, îäíàêî ïî ñòîèìîñòè äëÿ êîíå÷íîãî ïîòðåáèòåëÿ â ÐÁ ïðåâîñõîäèò. Íà îñíîâàíèè ýêîíîìè÷åñêîãî îáîñíîâàíèÿ ðàçðàáîòêè äàííîãî êîìïëåêñà, ìîæíî ñäåëàòü âûâîä, ÷òî âíåäðåíèå äàííîãî êîìïëåêñà äëÿ òåëåèíñïåêöèè òðóá, äàåò ïîëîæèòåëüíûé ãîäîâîé ýêîíîìè÷åñêèé ýôôåêò (16 òûñ. ðîññèéñêèõ ðóá.).

 ïðîöåññå ðàáîòû íàä äèïëîìíûì ïðîåêòîì áûëî îñâîåíî òð¸õìåðíîå ìîäåëèðîâàíèå, à òàêæå ïðîöåññ àâòîìàòèçàöèè ñîçäàíèÿ êîíñòðóêòîðñêîé äîêóìåíòàöèè â ÑÀÏÐ Êompas 3D. Òàêæå çàêðåïëåíû íàâûêè ïî ðàáîòå â âû÷èñëèòåëüíîé ñèñòåìå ÌathCAD.

ÑÏÈÑÎÊ ÈÑÏÎËÜÇÎÂÀÍÍÛÕ ÈÑÒÎ×ÍÈÊÎÂ

1.        Áóñóðèí, Â.È. Âîëîêîííî-îïòè÷åñêèå äàò÷èêè. Ôèçè÷åñêèå îñíîâû, âîïðîñû ðàñ÷¸òà è ïðèìåíåíèÿ / Â.È. Áóñóðèí, Þ.Ð. Íîñîâ. - Ì.: Ýíåðãîàòîìèçäàò, 1990. - 256 ñ.

2.      ÃÎÑÒ 10705-80. Òðóáû ñòàëüíûå ýëåêòðîñâàðíûå. - Ì.: ÈÏÊ Èçä-âî ñòàíäàðòîâ, 1980. - 39 ñ.

.        Þõèí, Í.À. Äåôåêòû ñâàðíûõ øâîâ è ñîåäèíåíèé / Í.À. Þõèí. - Ì.: Ýíåðãîàòîìèçäàò, 2007. - 214 ñ.

.        Ìàðêîâ, Ï.È. Âîëîêîííî-îïòè÷åñêàÿ èíòðîñêîïèÿ / Ï.È. Ìàðêîâ, À.À. Êåòêîâè÷, Ä.Ê. Ñàòàðîâ. - Ë.: Ìàøèíîñòðîåíèå, 1987. - 286 ñ.

5.      Ñàéò ÎÀÎ «Ïåðãàì-èíæèíèðèíã». Îáîðóäîâàíèå äëÿ âèçóàëüíî-îïòè÷åñêîé äåôåêòîñêîïèè [Ýëåêòðîí.ðåñóðñ] - Ðåæèì äîñòóïà: www.mirndt.ru <http://www.mirndt.ru>

.        Ñàéò «Ìèð ðîáîòîòåõíèêè» [Ýëåêòðîí.ðåñóðñ] - Ðåæèì äîñòóïà: www.roboart.narod.ru <http://www.roboart.narod.ru>

.        ÃÎÑÒ 23479-79. Êîíòðîëü íåðàçðóøàþùèé. Ìåòîäû îïòè÷åñêîãî âèäà. Îáùèå òðåáîâàíèÿ. - Ì.: ÈÏÊ Èçä-âî ñòàíäàðòîâ, 1980. - 270 ñ.

.        Êîòþê, À.Ô. Äàò÷èêè â ñîâðåìåííûõ èçìåðåíèÿõ / À.Ô. Êîòþê. - Ì.: Ðàäèî è ñâÿçü, 2006. - 296 ñ.

.        ÃÎÑÒ Ð 51330.9-99. Ýëåêòðîîáîðóäîâàíèå âçðûâîçàùèù¸ííîå. ×àñòü 10. Êëàññèôèêàöèÿ âçðûâîîïàñíûõ çîí. - Ì.: Èçä-âî ñòàíäàðòîâ, 2001. - 41 ñ.

.        Êîíñòðóèðîâàíèå ðàäèîýëåêòðîííîé àïïàðàòóðû: Ìåòîäè÷åñêèå óêàçàíèÿ ê êóðñîâîé ðàáîòå äëÿ ñòóäåíòîâ çàî÷íîé ôîðìû îáó÷åíèÿ ñïåöèàëüíîñòè 1-54 01 01 «Ìåòîäû è ïðèáîðû êîíòðîëÿ êà÷åñòâà è äèàãíîñòèêè ñîñòîÿíèÿ îáúåêòîâ» / Ñîñò. Â.Ô. Ïîçäíÿêîâ - Ìîãèëåâ: ÃÓÂÏÎ Áåëîðóññêî-Ðîññèéñêèé óíèâåðñèòåò, 2005. - 28 ñ.

.        Ñàéò ÎÄÎ «Ñôåðàòðåéä» [Ýëåêòðîí.ðåñóðñ] - Ðåæèì äîñòóïà: www.secur.by <http://www.secur.by>

.        Èâàíîâ, Ì.Í. Äåòàëè ìàøèí: Ó÷åáíèê äëÿ ìàøèíîñòðîèòåëüíûõ ñïåöèàëüíîñòåé âóçîâ / Ì.Í. Èâàíîâ, Â.À. Ôèãåíîâ. - 12-å èçä. èñïð. - Ì.: Âûñø. øê., 2008. - 408.: èë.

.        Ñàéò ÍÏÔ «Ýëåêòðîïðèâîä» [Ýëåêòðîí.ðåñóðñ] - Ðåæèì äîñòóïà: www.electroprivod.ru <http://www.electroprivod.ru>

.        Ñàéò ÎÄÎ «Ôàðìýê» [Ýëåêòðîí.ðåñóðñ] - Ðåæèì äîñòóïà: http://pharmec.net

.        Ñàéò ÎÎÎ «Ïîëèòåõôîðì-Ì». Àïïàðàòóðà êîíòðîëÿ äëÿ ïðåäîòâðàùåíèÿ òåõíîãåííûõ êàòàñòðîô [Ýëåêòðîí.ðåñóðñ] - Ðåæèì äîñòóïà: www.ptfm.ru

.        Åðìîëîâ, È.Í. Ìåòîäû è ñðåäñòâà íåðàçðóøàþùåãî êîíòðîëÿ êà÷åñòâà / È.Í. Åðìîëîâ, Þ.ß. Îñòàíèí. - Ì.: Âûñø. øê., 1988. - 368 ñ.

.        Ñóäàðèêîâà, Å.Â. Íåðàçðóøàþùèé êîíòðîëü â ïðîèçâîäñòâå: Ó÷åáíîå ïîñîáèå. ÷.2 / Å.Â. Ñóäàðèêîâà - ÑÏá.: ÃÓÀÏ, 2007. - 137 ñ.

.        Ñóäàðèêîâà, Å.Â. Íåðàçðóøàþùèé êîíòðîëü â ïðîèçâîäñòâå: Ó÷åáíîå ïîñîáèå. ÷.1 / Å.Â. Ñóäàðèêîâà - ÑÏá.: ÃÓÀÏ, 2007. - 192 ñ.

.        Ïðîõîð÷èê, Í.À. Ñåðòèôèêàöèÿ ïåðñîíàëà â îáëàñòè íåðàçðóøàþùåãî êîíòðîëÿ. Æóðíàë «Ñòàíäàðòèçàöèÿ» ¹1 / Í.À. Ïðîõîð÷èê - Ìí.: ÁåëÃÈÑÑ, 2002. - 80 ñ.

.        ÃÎÑÒ 12.0.003-74 ÑÑÁÒ. Îïàñíûå è âðåäíûå ïðîèçâîäñòâåííûå ôàêòîðû. Êëàññèôèêàöèÿ. - Ì.: Èçäàòåëüñòâî ñòàíäàðòîâ, 1975. - 11ñ.

.        ÃÎÑÒ 12.1.002-84 ÑÑÁÒ. Ýëåêòðè÷åñêèå ïîëÿ ïðîìûøëåííîé ÷àñòîòû. Äîïóñòèìûå óðîâíè íàïðÿæ¸ííîñòè è òðåáîâàíèÿ ê ïðîâåäåíèþ êîíòðîëÿ íà ðàáî÷èõ ìåñòàõ. - Ì. Èçäàòåëüñòâî ñòàíäàðòîâ, 1984. - 11 ñ.

.        ÑÍÁ 2.04.05-98 Åñòåñòâåííîå è èñêóññòâåííîå îñâåùåíèå. - Ìí. Èçäàòåëüñòâî ñòàíäàðòîâ, 1998. - 25 ñ.

.        ÃÎÑÒ 2.106-96. ÅÑÊÄ. Îáùèå òðåáîâàíèÿ ê òåêñòîâûì äîêóìåíòàì. - Ì.: Èçä-âî ñòàíäàðòîâ, 1997. - 28 ñ.: èë.

Ðàçìåùåíî íà Allbest.ru

Похожие работы на - Обнаружение дефектов в трубопроводах и канализациях

 

Не нашли материал для своей работы?
Поможем написать уникальную работу
Без плагиата!
Без нейросетей!