Исследование процесса движения частиц в газоплазменном потоке при газотермическом нанесении покрытий
Исследование
процесса движения частиц в газоплазменном потоке при газотермическом нанесении
покрытий
Введение
В настоящее время в различных
отраслях промышленности существует множество проблем, связанных с защитой
изделий от воздействия высоких температур, коррозии, повышением износостойкости
элементов конструкций, ремонтами восстановлением в течение всего срока их
эксплуатации.
Одним из способов решения этих
проблем может быть нанесение специальных покрытий на поверхность изделий
газотермическими методами напыления (ГТН). Высокотехнологичными и
перспективными способами нанесения покрытий являются методы газопламенного
напыления (ГПН), высокоскоростного газопламенного напыления, плазменного
напыления (ПН) и электродуговой металлизации (ЭДМ). Применяя технологии ГТН,
возможно получить покрытия широкого спектра назначения для РКТ и других
отраслей промышленности: для микрометеоритной защиты, радиационной защиты,
защиты стартовых сооружений и т.д.
1.
Характеристика основных закономерностей процесса газотермического нанесения
покрытий
При газотермическом нанесении
покрытий (ГТН) в роли КПЭ выступает гетерофазный поток, в котором в несущей
газовой среде находится дисперсная фаза - частицы напыляемого материала.
Источником тепла является электрическая дуга, горящая между двумя электродами,
в которой образуется плазменная струя. Электрическая дуга - разряд при
относительно большой силе тока (больше 1А) и относительно низком напряжении
горения, в частности разряд с низким катодным падением потенциала (менее 20В).
Плазменная струя - поток вещества, состоящая из электронов, ионов и нейтральных
атомов плазмообразующего газа, вводимого под давлением. Плазмообразующие газы:
аргон, азот, водород, аммиак, водяной пар, углекислый газ, гелий.
Напыляемый материал может подаваться
в распылитель в виде стержня, проволоки, порошка или шнура. Металлические
материалы, как правило, используются в виде гибких проволок, что очень удобно и
обеспечивает непрерывность процесса. Керамические материалы - в виде порошков или
специальных спеченных прутков. Существенным недостатком при использовании
прутков является нарушение непрерывности процесса.
При использовании для напыления
многокомпонентных порошков, возможно нарушение однородности свойств покрытия,
вызванное сегрегацией (расслоением) порошков. Данная проблема устраняется
использованием гибких шнуровых материалов, состоящих из того же порошка,
удерживаемого гибкой связкой. При распылении материал связки полностью
испаряется и на подложку оседает только материал порошка.[5]
Процессы газотермического напыления
принято классифицировать по природе источника тепловой энергии (Рис. 1.) В
установках газопламенного, высокоскоростного и детонационного напыления,
источником энергии является тепло, выделяемое при химической реакции горения
топливного газа. В процессах электродугового и плазменного напыления,
источником энергии является электрическая дуга. Рассмотрим подробнее каждый из
методов газотермического напыления, а именно наш метод - газотермическое
нанесение покрытий.
Рис. 1. Классификация процессов
газотермического напыления по природе источника тепловой энергии
Пространство между электродами, где
проходит газовый разряд, состоит из трёх областей: катодной, анодной
(приэлектродных области) и области плазмы. Размеры приэлектродных областей
невелики, а основную долю пространства занимает ионизированный газ - плазма.
При наложении электрического поля между двумя электродами через
плазмообразующий газ начинает протекать электрический ток, вследствие чего
происходит газовый разряд. Низкотемпературная плазма, служащая источником тепла
в плазматронах для напыления, является результатом протекания газового разряда.
Низкотемпературная плазма имеет температуру 2500…50000К, что соответствует
нескольким электрон-вольтам.
Ионизация как процесс является
логическим следствием возбуждения частиц. А при передачи ей энергии, в
результате чего по достижении некоторого энергетического уровня, называемого
потенциалом ионизации, и отрыва электрона от атома или молекулы образуются
однозарядный положительный ион и электрон. Ионизация происходит двумя
способами: в плотной плазме - электронным ударом, в разряженной - при
воздействии излучения света. Ультрафиолетовых или рентгеновских лучей. Для
обеспечения ионизации энергия сталкивающихся частиц должна превышать
определённый порог, который называется энергией ионизации и зависит от
прочности атома.
Процесс, обратной ионизации,
называется рекомбинацией, при которой соединением иона и электрона образуется
атом или молекула.
При наложении электрического поля в
частично ионизированном газе, находящемся в равновесии, начинается перемещение
ионов.
Поток плазмы характеризуется
следующими энергетическими показателям:
скорость потока;
температура;
теплосодержания,
Которые завися от размера сопла,
мощности дуги, расхода и свойств плазмообразующего газа.
Устройство, используемое для
получения плазменной струи - плазматрон. Плазмотроны - генераторы
низкотемпературной плотной плазмы. В плазмотронах получают потоки
плазмообразующего вещества с высокой температурой и энтальпией, которые не
достигаются другими средствами, а также получают плазму практически любого
вещества. Генерация плазмы в плазмотронах по сравнению с другими видами нагрева
газа, например с помощью химических или ядерных реакций, имеет ряд неоспоримых
преимуществ. Используемая для нагрева электрическая энергия - наиболее
универсальный, доступный, а в большинстве случаев и наиболее дешевый вид
энергии. В плазмотронах для получения плазмы могут быть использованы практически
любые вещества. Плазмотроны обладают широкими возможностями нагрева плазмы в
диапазоне температур до (1…20) * 103 К. Установки с плазмотронами
относительно просты в обслуживании, их производство базируется на хорошо
развитых отраслях электромашиностроения, что облегчает внедрение плазменных
устройств в современную технику.
В зависимости от назначения и
области применения различают следующие характерные виды плазмотронов:
Плазменный инструмент - устройства (горелки) для сварки, резки, напыления тугоплавких
материалов, бурения и поверхностной обработки твердых пород и т.п. Это
устройства относительно небольшой и средней мощности, находящие все более
широкое применение в различных видах производства. Уровень мощности от единиц
до сотен киловатт. Плазмохимические реакторы - для осуществления
химических реакций в плазменной среде (например, пиролиз метана, получение
окиси титана, восстановление чистых веществ из их окислов или хлоридов - урана,
титана, германия, тантала). Эти устройства обычно большой мощности и
промышленного применения уровня от десятков до тысяч киловатт.
Плазменные нагреватели в различных процессах - сжигания и переплава разных отходов,
розжиг топок котлов и т.п., уровня мощности от десятков до сотен киловатт. В
особую группу можно выделить генераторы плазмы научно-исследовательского
назначения - для самого широкого круга исследований при высоких
температурах и скоростях потоков, в частности, для изучения аэродинамических,
теплофизических и других процессов. Плазмотроны этой группы имеют мощности от
единиц киловатт до десятков мегаватт и область применения плазмотронов и
технологий на их основе расширяется.
1.1 Применение ГТН в
промышленности
ГТН (газотермическое нанесение
покрытий) применяют для создания на поверхности деталей и оборудования
функциональных покрытий - износостойких, коррозионно-стойких, антифрикционных,
анти задирных, теплостойких, термобарьерных, электроизоляционных,
электропроводных, и т.д. Материалами для напыления служат порошки, шнуры и
проволоки из металлов, металлокерамики и керамики. Некоторые из методов
газотермического напыления являются альтернативой методам гальванической,
химико-термической обработки металлов, плакирования, другие - методам покраски,
полимерным покрытиям.
Рис. 2. Cхема плазматрона РПД-9: 1 - катод, 2
- сопло входное, 3 - газоформирователь, 4 - газораспределительное кольцо, 5 -
секция входная, 6 - секция переходная, 7 - секция МЭВ основная, 8 - сопло
анодное, 9 - анод.
Ещё одно распространенное применение
ГТН - ремонт и восстановление деталей и оборудования. С помощью напыления можно
восстановить от десятков микрон до миллиметров металла. Особенностями
технологии являются:
§ Возможность
нанесения покрытий из различных материалов (практически любой плавящийся материал,
который можно подать как порошок или проволоку);
§ Отсутствие
перемешивания материала основы и материала покрытия;
§ Невысокий (не более
150 °С) нагрев поверхности при нанесении покрытия;
§ Возможность
нанесения нескольких слоев, каждый из которых несет свою функцию (например,
стойкий к высокотемпературной коррозии + термобарьерный);
§ Легкость
обеспечения защиты работников и окружающей среды при нанесении (с помощью
воздушных фильтров).
1.2 Преимущества
технологии газотермического нанесения покрытий
§ Технология
газотермического нанесения покрытий экономически эффективна, т. к. не требует
дорогостоящего вакуума, обеспечивает высокую производительность,
характеризуется небольшой трудоемкостью и позволяет наносить покрытия на
крупногабаритные изделия.
§ Оригинальные
решения, позволяют наносить газотермические покрытия на широкий ряд
неметаллических материалов, в т.ч. термочувствительных (пенопласты,
углепластики, стеклопластики, органопластики, теплозащита, бумага, ткань,
дерево и др.) без изменения их свойств. Покрытия могут быть многослойными, что
позволяет использовать свойства различных материалов и получать покрытия с
заданными свойствами, в т.ч.
1.3 Газотермические
покрытия
Газотермические покрытия применяют
при ремонте оборудования и упрочнении рабочих поверхностей новых деталей. В
зависимости от назначения покрытия и условий его работы меняются требования к
точности соблюдения основных параметров покрытия - его состава, толщины,
плотности и прочности сцепления с подложкой.
По своему назначению покрытия
делятся на следующие:
· защитные
покрытия, обеспечивающие более длительную работу деталей в рабочих условиях;
· технологические
покрытия, обеспечивающие защиту поверхности деталей при технологическом
переделе;
· конструкционные
покрытия, с помощью которых восстанавливаются размер и форма детали, придаются
новые свойства ее поверхности или когда покрытие выполняет роль конструкционных
материалов.
Износостойкие покрытия.
Изнашивание металлов - процесс
разрушения поверностных слоев трущихся тел - характеризуется разнообразием
условий их нагружения. В зависимости от этих условий следует выбирать те
материалы, которые имеют большее сопротивление изнашиванию. В качестве
износостойких в условиях пленочной жидкой смазки применяют антифрикционные
материалы (баббиты, бронзы). При сухом трении до 500оС - сочетание
твердых материалов и мягкой связки (карбид вольфрама - кобальт или никель). При
повышенных температурах (до 900оС) - карбид хрома - нихром. При
высоких температурах - материалы, дающие устойчивые оксиды: алюминид никеля,
нихром, или покрытия, содержащие твердые смазки (графит, дисульфид молибдена,
нитрид бора). При возможности абразивного изнашивания применяют твердые
наплавочные материалы - самофлюсующиеся покрытия, содержащие бориды, карбиды.
При эрозионном пылевом изнашивании помимо самофлюсующихся покрытий хорошо себя
зарекомендовали плотные пленки на основе карбидов вольфрама и хрома, полученные
при напылении высокоскоростным способом. Газотермические покрытия пористостью
5-15% при жидкостном трении обладают более высокой износостойкостью, чем новая
деталь. Так, у нового стального вала двигателя внутреннего сгорания после
прекращения подачи обычной моторной смазки через 2,5…3 ч происходит разрушение
масляной пленки и заедание в баббитовом подшипнике, что приводит к резкому
увеличению коэффициента трения и разрушению подшипника. Заедание вала с
напыленным стальным покрытием происходит через 22,5 ч после прекращения подачи
смазки при постепенном повышении коэффициента трения. Если в качестве смазочного
материала использовали графитизированное масло, то заедания вала с напыленным
покрытием не наблюдалось после 190 ч с момента прекращения подачи смазки.
Жаростойкие покрытия
Жаростойкие покрытия образуют
плотную оксидную пленку, которая защищает покрытие и подложку от окисления.
Оксиды алюминия, хрома, кремния имеют плотное строение и высокую прочность
сцепления. Жаростойкими являются сплавы в системах Ni-Al, Ni-Cr, Ni-Cr-Al,
Ni-Co-Cr-Al-X, MoSi2 и др.
Теплозащитные покрытия (ТЗП) должны
иметь низкое значение коэффициента теплопроводности l и высокую температуру
плавления. Наиболее подходящим материалом для ТЗП является оксид циркония ТЗП
лопаток турбины ГТД должно иметь l менее 2,5 Вт/(м·К). ГТП из ZrO2 имеет
пористость 15±5%, при которой l < 0,8 Вт/(м·К).
В качестве теплозащиты в зависимости
от материала подложки и условий применения следует выбирать керамические
материалы с заданной пористостью. Для лопаток турбины ГТД предпочтительнее
кубическая структура оксида циркония и оксида иттрия или церия.
Коррозионно-стойкие покрытия
Коррозионные разрушения металлов
обусловлены химическими и электрохимическими процессами, происходящими на
поверхности металла при взаимодействии со средой. Различают коррозию
атмосферную, в морской воде, грунтовую, в агрессивных средах (кислотную,
щелочную и т.д.), высокотемпературную газовую (сульфидную, сульфидно-оксидную и
т.д.). По характеру поражения различают питтинговую (язвенную), когда на
поверхности образуются язвы и полости, фреттинг-коррозию (износ в условиях
малых перемещений, когда поверхности не выходят из зоны контакта и продукты
износа и коррозии не имеют возможности выхода из зоны образования), коррозию
под напряжением (коррозионное растрескивание), коррозионное расслаивание и др.
Для защиты от атмосферной, морской, подземной
коррозии стальных конструкций, трубопроводов, судов и т.д. широко применяют
металлы-протекторы, имеющие более отрицательный потенциал, чем железо (анодные
покрытия) - Zn, Al. В качестве защитных покрытий катодного типа применяют
коррозионно-стойкие металлы - Pb, Cr, Cu, Ti. Главное требование к катодным
покрытиям - это их сплошность, исключающая попадание жидкости (электролита)
между подложкой и покрытием. В этом случае будет разрушаться подложка, т.е.
защищаемый металл. Такие коррозионно-стойкие покрытия могут быть изолирующими,
что обеспечивается их плотностью и химическим составом.
Высокотемпературная коррозия связана
с образованием легкоплавких сульфидов (и других соединений) с никелем и
железом, которые растворяют металл подложки при сравнительно невысоких
температурах. Кобальт и хром химически более устойчивы и применяются для защиты
лопаток турбины ГТД.
В ряде случаев покрытия служат для
восстановления формы детали (профиль лопатки турбины ГТД). В качестве материала
используют жаростойкие сплавы
Покрытия оптического назначения
Покрытия оптического назначения
применяют для корректировки теплового баланса в космосе, где основной механизм
теплопередачи - лучевой. Покрытия с высоким интегральным коэффициентом черноты
- Co3O4, Co2O3, Cr2O3,
MoSi2 - имеют степень черноты e = 0,9…0,98 при температуре до 350оС
и 0,8…0,9 при температуре 350…900оС. Покрытия, обладающие высоким интегральным
коэффициентом черноты, более интенсивно поглощают лучистую энергию, что
приводит к нагреванию объекта. Покрытия с высокой отражательной способностью
(солнечные отражатели) способствуют отдаче тепла. Отражательная способность
алюминиевого покрытия аs = 0,98. Значение оптических покрытий для регулирования
тепла весьма велико. Такие покрытия заменяют конструкцию системы терморегулирования
и являются конструкционными.
Электропроводные электроизоляционные
покрытия
Электропроводные (медь),
электроизоляционные (оксид алюминия, алюмомагнезиальная шпинель),
нейтронно-поглощающие (гафний и оксид гафния) покрытия выполняют роль проводников,
изоляторов, защитных экранов в ядерных установках, являясь также
конструкционными покрытиями.
Уплотнительные покрытия
Уплотнительные покрытия (УП)
применяются взамен вставок из уплотнительных материалов в ГТД. Назначение УП -
уменьшить зазор между статором и ротором газогенератора (компрессор и турбина).
Особенностью УП является их податливость (кромка лопатки или лабиринт легко
врезаются в слой УП, которое, однако, достаточно прочно, чтобы выдерживать
напор газового потока при повышенных температурах.) В качестве твердой смазки в
УП используют графит и нитрид бора. В качестве матрицы с увеличением рабочей
температуры - алюминий, никель, алюминид никеля, оксид циркония.
Декоративные покрытия
Декоративные покрытия (бронзовые
покрытия на силуминовых скульптурах) также можно считать конструкционными, так
как они позволяют экономить более дорогие медные сплавы подобно тому, как
бронзовый цилиндр гидросистемы шасси был заменен деталью из алюминиевого сплава
с покрытием из бронзы, нанесенным на внутреннюю поверхность цилиндра. Такая
замена позволила снизить массу узла шасси на 4 кг. Восстановление скульптурной
группы «Квадрига» на фронтоне Большого театра производилось напылением медной
проволокой способами ГП и ЭДМ. Толщина стенки скульптуры составляла изначально
4 мм, на момент восстановления - 2 мм. Толщина стенки была доведена до
начальной.
2.
Моделирование воздействия концентрированного потока энергии на обрабатываемую
поверхность
Газотермическое напыление (англ.
Thermal Spraying) - это процесс нагрева, диспергирования и переноса
конденсированных частиц распыляемого материала газовым или плазменным потоком
для формирования на подложке слоя нужного материала. Под общим названием
газотермическое напыление (ГТН), объединяют следующие методы: газопламенное
напыление, высокоскоростное газопламенное напыление, детонационное напыление,
плазменное напыление, напыление с оплавлением, электродуговая металлизация и
активированная электродуговая металлизация.
По своей сути газотермическое
напыление очень похоже на сварку, отличие заключается в функциональном
назначении переносимого материала. Цель сварки - соединение конструкционных
элементов сооружений, цель газотермического напыления - защита поверхности от
коррозии, износа и т.д. особенность методов ГТН является то, что получаемое
покрытие формируется из направленного потока дисперсных частиц с размером
10-200 мкм (Рис. 3). Структура материала покрытия формируется при ударе,
деформации, затвердевании частиц на подложке. В газопламенном методе напыления
источник нагрева соединён с источником распыления и ускорения частиц.
Рис. 3. Формирование потока
дисперсных частиц: I - материал покрытия; II - изделие
Для создания потока частиц
используют порошки либо проволоку. При использовании проволоки поток частиц
образуется при распылении проволоки и её распылении скоростным потоком газа или
источником теплоты.
Процесс ГТН представляет собой
сложную совокупность физико-химических механических явлений. Его можно
разделить на два этапа: формирование двухфазного потока (газовой струи с
дисперсными частицами), и формирование самого покрытия (Рис. 4).

К первому этапу относится процесс
взаимодействия высокотемпературного газового потока и частиц, включающий
теплообмен и нагрев частиц, их ускорение при передачи количества движения от
струи газового потока. На втором этапе формируется покрытие при соударении
расплавленных частиц с поверхностью основы, в результате чего частицы плотно
ложатся друг на друга, и растекаясь заполняют неровности шероховатой
поверхности. Из-за их высокой температуры, в зоне контакта возникают участки
схватывания (приваривания), и частицы плотно соединяются между собой и с
основой, с образованием сложной структуры покрытия (рис. 6). Граница раздела
между покрытием и основой - 1, определяет прочность соединения (адгезия
покрытия). Свойства самого покрытия обуславливаются прочностью сцепления между
частицами по границе - 3 (когезия покрытия). Граница раздела между слоями
(межслойная граница) - 2, полученная за один проход распылителя, возникает
из-за выдержки по времени между нанесение частиц в слое и между слоями, в
результате чего поверхность слоя покрытия загрязняется, окисляется. Пятно
химического воздействия не заполняет всю площадь контактной поверхности между
частицами и основой. Его диаметр Dx зависит от интенсивности межатомного взаимодействия на границе
частицы - подложка.
Рис. 5. Образование структуры
покрытия
3.
Математическая модель описания процесса газотермического нанесения покрытий
Рис. 7. Схема процесса
газотермического нанесения покрытий
Для описания процесса
наиболее важными характеристиками дуги для одноатомных и молекулярных газов
является толщина стенки, диаметр образующихся частиц, ток, электрическая
мощность, расход, напряжение. Чтобы описать процесс и найти нужные параметры,
наиболее подходящим является уравнение Эленбааса-Геллера с учетом выноса
энтальпии, и уравнение движения (уравнение Навье-Стокса) [1,2]. Эти уравнения и
будут являться математической моделью для расчёта параметров. Уравнение [1,2]
записано с учетом следующих предположений: учитывается только градиент давления
и вязкостный член, предполагается, что
,
,
.
Получаем следующую систему:
(1.1)
Таким образом, получив
распределение скоростей V(r) из (1.2) из (1.1) можно получить распределение
температуры. Необходимо учитывать, что вязкость в (1.2) есть функция
температуры, то есть (1.1) и (1.2) взаимосвязаны, и для их решения необходимо
использовать метод итераций или установления. Полагая, что
не
зависит от r, (1.2) и учитывая, что V(R)=0 (гипотеза прилипания) можно проинтегрировать:
(2)
Сделаем еще одно
упрощение, заменив частные производные по z
в (1.1) и (2) конечными приращениями, и записав правую часть (1.1) в
усредненном виде:
(3.1)
(3.2)
Здесь
(3.3)
- расход;
(3.4)
- среднемассовая энтальпия, L
- длина канала, R - радиус канала. Кроме
того, приведем (3.1) к квазилинейному виду, сделав замену [2]
-
тепловая функция (функция Кирхгофа). Тогда система уравнений, которую
необходимо решить для построения профиля скорости и температуры (в выходном
сечении) будет иметь следующий окончательный вид:
(4.1)
(4.2)
Граничные условия:
(4.3)
(4.4)
Условие (4.3) -
температура стенки, условие (4.4) - условие симметрии на оси.
Решив систему (4) для
заданных E, R, p и L,
можно, помимо G и
найти
следующие параметры плазмотрона:
Ток
(5)
Кондуктивный тепловой
поток в стенку:
(6)
Тепловой поток излучения
в стенку:
(7)
Полный тепловой поток на
стенку:
(8)
Электрическая мощность:
(9)
Где
-
сумма при электродных падений потенциала (принято
)
Тепловой КПД:
(10).
Диаметр образующихся
частиц может быть приближенно рассчитан по уравнению:
(11);
Исходные данные для
расчётов:=1.000e5; p0 = 1.004e5; E=620;=5.e-3; L=10*2*R;
В результате расчёта
этой модели методом конечных элементов в программе MATLAB
и Maple 11, можно получить следующие зависимости:
Рис. 8. Зависимость
толщины стенки от температуры
Рис. 9. Определение
вектора тепловой функции от температуры с учетом Te/T
Рис. 10. Зависимость
диаметра частиц от диаметра проволоки
Результаты полученные
после расчёта в программе MATLAB:
расход Gг=0.55643
г./c
ток I=95.5063 А
напряженность E=6.2 В/cм
напряжение U=87 В
электрическая мощность
P=8.309 кВт
тепловой к.п.д.
N=20.9995%
общий тепловой поток на
стенку q=0.13429 кВт/см²
тепловой поток излучения
на стенку qu=0.099726 кВт/см²
кондуктивный тепловой
поток на стенку qt=0.034567 кВт/см²
диаметр образующихся
частиц: d=0,01586 мкм
Вывод по получившимся
результатам
В результате анализа
метода газотермического нанесения покрытий рассмотрена математическая модель
для основных характеристик дуги и использованы наиболее подходящие уравнения -
уравнение Эленбааса-Геллера и уравнение движения (уравнение Навье-Стокса). С
помощью этих уравнений были определены характеристики: расход газа, ток
напряженность, электрическая мощность, тепловой КПД, общий тепловой поток на
стенку, диаметр образующихся частиц. Также графически с помощью программных
пакетов MATLAB 6 и Maple 11, были
определены следующие зависимости: зависимость толщины стенки от температуры,
определение вектора тепловой функции от температуры, зависимость диаметра
частиц от диаметра проволоки. Согласно получившимся зависимостям (Рис. 8),
определено что чем больше толщина стенки, тем меньше температура, следовательно
на поверхности стенки наибольшая температура. Также определено, что с
уменьшением температуры, соотношение тепловой функции увеличивается (Рис. 9).
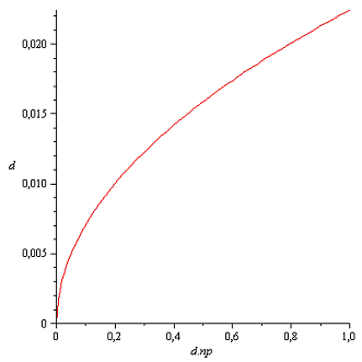
По последней зависимости видно, что при увеличении диаметра проволоки,
увеличивается диаметр образующихся частиц (Рис. 10).
Заключение
В работе было проведено исследование
процесса движения частиц при газотермического нанесения покрытий, его
применение в промышленности, оборудование, осуществляющее обработку и покрытия,
получаемые при газотермическом нанесении. Также по рассматриваемой
математической модели получены основные характеристики дуги, такие как расход
газа, диаметр образующихся частиц, тепловой КПД. Также в работе получены
графические зависимости, блок-схема алгоритм расчёта параметров
дуги.
Библиографический список
плазматрон газотермический покрытие
моделирование
1. «Воздействие концентрированных потоков энергии на материалы.» -
М.: Наука, 1985. - 246 с.
. www.wikipedia.org
. Григорьянц А.Г. «Основы лазерной обработки материалов» - М.:
Машиностроение, 1989. - 304 с.
4. Барвинок В.А., Богданович В.И. «Физические основы и
математическое моделирование процессов вакуумного ионно-плазменного напыления».
М.: Машиностроение, 1999. - 309 с.
5. http://ua.mkstainless.com
. Клименко Г.К., Ляпин А.А. «Конструкции электродуговых
плазмотронов»
. В.В. Кудинов, П.Ю. Пекаев, В.В. Белащенко и др. «Нанесение
покрытий плазмой» - М.: Наука, 1990. - 408 с.
8. Дж. Ньюмен «Электрохимические системы» - М.: Мир, 1977. - 463
с.
. http://www.tspc.ru