Практические аспекты формирования межкультурной коммуникации средствами невербального общения

  • Вид работы:
    Курсовая работа (т)
  • Предмет:
    Психология
  • Язык:
    Русский
    ,
    Формат файла:
    MS Word
    1,65 Мб
  • Опубликовано:
    2013-10-30
Вы можете узнать стоимость помощи в написании студенческой работы.
Помощь в написании работы, которую точно примут!

Практические аспекты формирования межкультурной коммуникации средствами невербального общения

ОГЛАВЛЕНИЕ

ВВЕДЕНИЕ

ГЛАВА 1. НЕВЕРБАЛЬНОЕ ОБЩЕНИЕ И ЕГО РОЛЬ В КОММУНИКАЦИИ

1.1 Невербальное общение и его виды

1.2 Роль невербального способа общения в межкультурной коммуникации

ГЛАВА 2. ПРАКТИЧЕСКИЕ АСПЕКТЫ ФОРМИРОВАНИЯ МЕЖКУЛЬТУРНОЙ КОММУНИКАЦИИ СРЕДСТВАМИ НЕВЕРБАЛЬНОЙ КОММУНИКАЦИИ

2.1 Межкультурная компетенция как показатель владения иностранным языком

2.2 Дидактические возможности невербальной коммуникации как средства формирования межкультурной компетенции

ЗАКЛЮЧЕНИЕ

СПИСОК ЛИТЕРАТУРЫ

ПРИЛОЖЕНИЯ

ВВЕДЕНИЕ

Актуальность темы. Общеизвестно, как трудно выучить иностранный язык. Сколько сил и энергии нужно затратить. Но на земле существует один язык, который доступен и понятен всем - это язык телодвижений или невербальный язык, который мы используем каждый миг нашей жизни. До двух третей сообщений, полученных каким-либо участником беседы, поступает по невербальным каналам связи.

Современный мир стремится к интеграции, и общение с представителями разных культур, носителями разных языков стало повседневным явлением.

Значение человеческой речи, как наиболее известного вербального средства коммуникации, трудно переоценить. Вместе с тем в процессе общения всегда осуществляется и невербальная коммуникация. Эффективность общения, особенно в контексте межкультурной коммуникации, зависит не только от того, насколько понятны собеседнику слова, но и от умения корректно и адекватно интерпретировать информацию, передаваемую жестами, мимикой, движениями тела, темпом, тембром голоса и другими невербальными средствами коммуникации. Поэтому в процессе общения с людьми разных культур необходимым является знание элементов культурно-специфической невербальной коммуникации - обладание межкультурной компетенцией.

Степень разработанности проблемы. Исследования невербальной коммуникации систематически проводятся с 50-х гг. XX в. Первыми исследователями невербальной коммуникации по праву можно считать М. Мосса, Э. Кречмера, Ф. Александра, а также создателей советской физиологической школы (А. Ухтомский и Н. Бернштейн).

Наиболее интенсивно изучение невербального языка общения развивалось в 60-70-е гг. XX в., и именно в этот период сформировались методы исследования невербальной коммуникации и были достигнуты результаты, имеющие определяющее значение для современных исследований этой проблемы.

Особого внимания в этой связи заслуживают работы таких авторов, как А. Кендон, М. Кей, А. Мерабиэн, Э. Холл.

Современные исследования невербальной коммуникации проводились Ф. Пойатосом, работы которого посвящены исследованию культурных особенностей использования жестов и их отображению в лингвистических текстах. Необходимо также отметить труды А. Пиза, в которых предпринимается попытка предложить авторские варианты кодификации жестовой системы, призванные дать читателю эффективный инструмент понимания поведения окружающих.

Целью работы является выявление методик обучения языку невербальной коммуникации как способу формирования межкультурной компетенции.

Исходя из цели, ставились следующие задачи:

-   рассмотреть невербальные компоненты коммуникации;

-       определить роль невербального способа общения в межкультурной коммуникации;

-       рассмотреть понятие межкультурной компетенции;

-       выявить дидактические возможности невербальной коммуникации как средства формирования межкультурной компетенции.

Для решения поставленных задач, использовались следующие методы исследования:

-   теоретические методы: изучение и анализ научной литературы по проблеме исследования, сравнение, обобщение, педагогическое моделирование;

-   практические методы: наблюдение, пробное обучение.

Объектом исследования является процесс обучения английскому языку. Предмет исследования - обучение языку невербальной коммуникации на уроках английского языка.

Структура работы. Курсовая работа состоит из введения, двух глав, заключения, списка литературы и приложений.

ГЛАВА 1. НЕВЕРБАЛЬНОЕ ОБЩЕНИЕ И ЕГО РОЛЬ В КОММУНИКАЦИИ

 

.1 Невербальное общение и его виды


Общаясь, мы слушаем не только словесную информацию, но и смотрим в глаза друг другу, воспринимаем тембр голоса, интонацию, мимику, жесты. Слова передают нам логическую информацию, а жесты, мимика, голос эту информацию дополняют.

Невербальная коммуникация представляет собой обмен невербальными сообщениями между людьми, а также их интерпретацию. Она возможна потому, что за всеми этими знаками и символами в каждой культуре закреплено определенное значение, понятное окружающим. Правда, в случае необходимости им легко придать смысл, понятный лишь нескольким посвященным (обычный кашель может легко стать сигналом, предупреждающим о появлении начальства) [3, c. 58].

Невербальные сообщения способны передавать обширную информацию. Прежде всего, это информация о личности коммуникатора. Мы можем узнать о его темпераменте, эмоциональном состоянии в момент коммуникации, выяснить его личностные свойства и качества, коммуникативную компетентность, социальный статус, получить представление о его лице и самооценке.

Невербальное общение - общение без помощи слов, часто возникает бессознательно. Оно может либо дополнять и усиливать словесное общение, либо ему противоречить и ослаблять его. Хотя невербальное общение и является часто бессознательным процессом, в настоящее время оно достаточно хорошо изучено и для достижения нужного эффекта с успехом может контролироваться [10, c. 113].

Невербальное общение не так сильно структурировано, как вербальное. Не существуют общепринятые словари и правила компоновки (грамматика) жестов, мимики, интонации, при помощи которых мы в состоянии однозначно передать свои чувства.

Каждый может контролировать часть параметров невербального общения. Но невозможно контролировать все параметры, так как человек может держать в голове одновременно не более 5-7 факторов.

Свои чувства и эмоции можно передавать без слов. Невербальный язык используется и при словесном общении. При его помощи можно:

подтверждать, пояснять или опровергать передаваемую словесным путем информацию;

передавать информацию сознательно или бессознательно;

выражать свои эмоции и чувства;

регулировать ход разговора;

контролировать и воздействовать на других лиц;

восполнять недостаток слов, например, при обучении езде на велосипеде [9,c. 92].

Рассмотрение элементов невербальной коммуникации помогает лучше понять способы, с помощью которых выражается межкультурный смысл общения. В этом отношении важнейшей особенностью невербальной коммуникации является то, что она осуществляется с помощью всех органов чувств: зрения, слуха, осязания, вкуса, обоняния, каждый из которых образует свой канал коммуникации. Все элементы невербальной коммуникации тесно связаны друг с другом, они могут взаимно дополнять друг друга и вступать в противоречие друг с другом.

К средствам невербальной коммуникации относятся: кинесика, тактильное поведение, проксемика, хронемика. Рассмотрим их более подробно.

Кинесика представляет собой совокупность жестов, поз, телодвижений, используемых при коммуникации в качестве дополнительных выразительных средств общения. Этот термин был предложен для изучения общения посредством движений тела. Кин - мельчайшая единица движения, из них складывается поведение, так же как речь складывается из слов, предложений и фраз. Считывая кинемы, мы интерпретируем сообщения, передаваемые через жесты и другие телодвижения. Элементами кинесики являют жесты, мимика, позы и взгляды, которые имеют как физиологическое происхождение (например, зевота, потягивание, расслабление и др.), так и социокультурное (широко раскрытые глаза, сжатый кулак, и т. п.).

Жесты - это различного рода движения тела, рук или кистей рук, сопровождающие в процессе коммуникации речь человека и выражающие отношение человека непосредственно к собеседнику, к какому-то событию, другому лицу [2, c. 173]. Жесты могут быть произвольными и непроизвольными, культурно обусловленными и физиологичными. Так, зевота или почесывание физиологичны. Но большая часть жестов культурно обусловлена, они являются символами и носят договорной характер [7, c. 168].

Мимика представляет собой все изменения выражения лица человека, которые можно наблюдать в процессе общения [3, c. 114]. Она является важнейшим элементом невербальной коммуникации. Лицо партнера по общению вольно или невольно приковывает наше внимание, поскольку выражение лица позволяет получать обратную связь о том, понимает нас партнер или нет. Именно мимика позволяет выразить все универсальные эмоции: печаль, счастье, отвращение, гнев, удивление, страх и презрение. Лучше всего исследована улыбка, с помощью которой можно передать симпатию к своему собеседнику или снисхождение к нему, свое хорошее настроение или притворство по отношению к партнеру, а также просто показать хорошее воспитание.

Мимика складывается из спонтанных и произвольных мимических реакций. Развитие мимики стало возможным потому, что человек может управлять каждым отдельным мускулом своего лица. В связи с этим осознанный контроль над выражением лица позволяет нам усиливать, сдерживать или скрывать переживаемые эмоции. Поэтому при интерпретации мимики особое внимание следует обращать на ее согласованность со словесными высказываниями [5, c. 216].

Различные формы проявления человеческих эмоций нередко имеют специфический характер: например, смех во всех западных странах ассоциируется с шуткой и радостью. В Японии смех является признаком смущения и неуверенности, и поэтому иногда возникают ситуации непонимания, когда европеец сердится, а японский партнер, смущаясь, улыбается. Если европеец не знает такой особенности японской культуры, то его гнев увеличивается, так как он думает, что над ним смеются [8, c. 168].

Визуальное взаимодействие - использование движения глаз или контакт глазами в процессе коммуникации [10, c. 106]. С помощью глаз также можно выразить богатую гамму человеческих чувств и эмоций. Например, визуальный контакт может обозначать начало разговора; в процессе беседы он является знаком внимания, поддержки или, напротив прекращения общения. Он также может указывать на окончание реплики или беседы в целом. Специалисты часто сравнивают взгляд с прикосновением, он психологически сокращает дистанцию между людьми. Поэтому длительный взгляд (особенно на представителя противоположного пола) может быть признаком влюбленности. Вместе с тем часто такой взгляд вызывает беспокойство, страх и раздражение. Прямой взгляд может восприниматься и как угроза, стремление доминировать. Тем не менее, в западных культурах прямой взгляд считается важным при общении. Если человек не смотрит на своего партнера, то окружающие его принимают за неискреннего человека и считают, что ему нельзя доверять. Американцы обычно не доверяют тому, кто не смотрит им в глаза. В Азии подчиненные не смотрят в лицо начальнику. Это обусловлено тем, что формой выражения уважения к человеку является запрещение пристально смотреть на него.

Поза - положение человеческого тела и движения, которые принимает человек в процессе коммуникации [8, c. 96]. Это одна из наименее подконтрольных сознанию форм невербального поведения, поэтому при наблюдении за ней можно получить значимую информацию о состоянии человека. По позе можно судить, напряжен человек или раскован, настроен на беседу или хочет поскорее уйти.

Позы различаются не только в разных культурах, но и в рамках одной культуры в социальных и половозрастных группах. Так, почти все западные люди сидят на стуле, положив ногу на ногу. Но если этот человек, находясь в Таиланде, сядет так и направит свою ногу на тайца, тот почувствует себя униженным и обиженным. Дело в том, что тайцы считают ногу самой неприятной и низкой частью тела.

С позой тесно связана походка человека. Ее характер указывает как на физическое самочувствие и возраст человека, так и на его эмоциональное состояние. Важнейшими факторами походки человека являются ритм, скорость, длина шага, степень напряженности, положение верхней части туловища и головы, сопроводительные движения рук, положение носков ноги [14, c. 96]. Эти параметры формируют разные типы походки - ровной, плавной, уверенной, твердой, тяжелой, виноватой и др. Походка с резко выпрямленной верхней частью туловища производит впечатление гордого вышагивания (как на ходулях) и выражает надменность и высокомерие. Ритмичная походка, как правило, является свидетельством воодушевленного и радостного настроения человека [16, c. 203].

Последним элементом кинесики является манера одеваться, которая целиком обусловлена спецификой той или иной культуры, особенно много может сказать одежда человека. В каждой культуре есть модели одежды, способные сообщить о социальном статусе человека (дорогой костюм или рабочая роба); иногда по одежде мы узнаем о событиях в жизни человека (свадьба, похороны).

Тактильное поведение. Сравнительное сопоставление поведения представителей различных культур позволило установить, что при общении люди разных культур используют разнообразные виды прикосновений к своим собеседникам. К такого рода прикосновениям ученые относят, прежде всего, рукопожатия, поцелуи, поглаживания, похлопывания, объятия и т. п. [12, c. 113]. Как показали наблюдения и исследования, с помощью разного рода прикосновений процесс коммуникации может приобретать различный характер и протекать с различной эффективностью. Люди прикасаются друг к другу по разным причинам, разными способами и в разных местах. Ученые, изучающие тактильное поведение людей, считают, что в зависимости от цели и характера прикосновения можно разделить на следующие типы:

) профессиональные - они носят безличный характер, человек при этом воспринимается только как объект общения (осмотр врача);

) ритуальные - рукопожатия, дипломатические поцелуи;

) дружеские;

) любовные [9, c. 204].

Прикосновения необходимы человеку, чтобы усиливать или ослаблять процесс общения. Но поведение с использованием прикосновений зависит от целого ряда факторов, среди которых наиболее важными являются культура, принадлежность к женскому или мужскому полу, возраст, статус человека и тип личности [4, c. 83]. Внутри каждой культуры есть свои правила прикосновений, которые регулируются традициями и обычаями данной культуры и принадлежностью взаимодействующих людей к тому или иному полу. Очень часто это зависит от той роли, которые играют мужчина и женщина в соответствующей культуре. В некоторых культурах запрещается прикосновение мужчины к мужчине, но не ограничивается прикосновение женщины к женщине. В других культурах запрещается женщинам прикасаться к мужчинам, хотя мужчинам традиционно позволяется прикасаться к женщинам при общении [10, c. 159].

Непременным атрибутом любой встречи и общения является рукопожатие. В коммуникации оно может быть очень информативным, особенно его интенсивность и продолжительность. Слишком короткое, вялое рукопожатие очень сухих рук может свидетельствовать о безразличии. Наоборот, весьма продолжительное рукопожатие и слишком влажные руки говорят о сильном волнении, высоком чувстве ответственности. Затянувшееся рукопожатие наряду с улыбкой и теплым взглядом демонстрирует дружелюбие. Однако надолго задерживать руку партнера и своей руке не стоит: у него может возникнуть чувство раздражения [6, c. 72].

Таким образом, умелое и грамотное использование прикосновений может значительно облегчить процесс коммуникации и выразить многие человеческие чувства и настроения, вызвать доверие и расположение партнера.

Проксемика - это использование пространственных отношений при коммуникации [8, c. 256]. Данный термин был введен американским психологом Э. Холлом для анализа закономерностей пространственной организации коммуникации, а также влияния территорий, расстояний и дистанций между людьми на характер межличностного общения. Специальные исследования показали, что они существенно отличаются в разных культурах и являются довольно значимыми для коммуникации.

Каждый человек считает, что определенный объем пространства вокруг него является его собственным и нарушение этого пространства рассматривает как вторжение во внутренний мир, как недружественный поступок. Поэтому общение людей всегда происходит на определенном расстоянии друг от друга, и это расстояние является важным показателем типа, характера и широты отношений между людьми [1, c. 132]. Каждый человек подсознательно устанавливает границы своего личного пространства. Эти границы зависят не только от культуры данного народа, но и от отношения к конкретному собеседнику. Так, друзья всегда стоят ближе друг к другу, чем незнакомые люди. Тем самым, изменение дистанции между людьми при общении является частью процесса коммуникации. Кроме того, дистанция партнеров по коммуникации зависит также от таких факторов, как пол, раса, принадлежность к какой-либо культуре или субкультуре, конкретных социальных обстоятельств и др.

Хронемика - это использование времени в невербальном коммуникационном процессе [8, c. 258]. Для общения время является не менее важным фактором, чем слова, жесты, позы и дистанции. Восприятие и использование времени является частью невербального общения и весьма существенно отличается в разных культурах.

Так, общие собрания в африканских деревнях начинаются только после того, когда соберутся все жители. Если в США вы опаздываете на важную встречу, то это оценивается как отсутствие интереса к делу и оскорбление для партнера, а в Латинской Америке опоздать на 45 минут - обычное дело. Поэтому встреча бизнесменов из США и Латинской Америки может закончиться неудачно из-за незнания особенностей использования времени в другой культуре [10, c. 65].

Хронемика также изучает ритм, движение и расчет времени в культуре. Так, в крупных городах мы должны идти по улицам быстрее, чем в маленьких деревушках. Ритмы африканцев, являющиеся для них измерителями времени, принципиально отличаются от европейских ритмов [2, c. 168].

Таким образом, невербальное общение, более известное как язык поз и жестов, включает в себя все формы самовыражения человека, которые не опираются на слова. Психологи считают, что знание невербальных сигналов является важнейшим условием эффективного общения.

1.2 Роль невербального способа общения в межкультурной коммуникации


В последние годы в связи с увеличением интенсивности международных контактов особое внимание социальных психологов и лингвистов направлено на изучение общения представителей разных национальностей. Национально-культурная специфика оказывает огромное влияние на эффективность общения. Когда в контакт вступают два представителя разных национальных культур, то, даже говоря на одном языке, каждый представитель действует по «своей» - национальной - модели поведения, иногда весьма резко отличающейся от модели поведения другого представителя; каждый представитель несет с собой специфический для его культуры невербальный язык [10, c. 224].

Большинство специалистов считают, что говорить о межкультурной коммуникации (интеракции) можно лишь в том случае, если люди представляют разные культуры и осознают все, не принадлежащее к их культуре, как чужое. Отношения являются межкультурными, если их участники не прибегают к собственным традициям, обычаям, представлениям и способам поведения, а знакомятся с чужими правилами и нормами повседневного общения. Понятие «межкультурная коммуникация» впервые было сформулировано в 1954 году в работе Г. Трейгера и Э. Холла «Культура и коммуникация. Модель анализа». Межкультурная коммуникация это всегда межперсональная коммуникация в специальном контексте, когда один участник обнаруживает культурное отличие другого [7, с. 102].

Межкультурная коммуникация основывается на процессе символического взаимодействия между индивидуумами и группами, культурные различия которых можно распознать. Восприятие и отношение к этим различиям влияют на вид, форму и результат контакта. Каждый участник культурного контакта располагает своей собственной системой правил, функционирующих таким образом, чтобы отосланные и полученные послания могли быть закодированы и раскодированы.

Также на процесс интерпретации, помимо культурных различий, влияют возраст, пол, профессия, социальный статус коммуниканта. Поэтому степень межкультурности каждого конкретного акта коммуникации зависит от толерантности, предприимчивости, личного опыта его участников.

Межкультурную коммуникацию следует рассматривать как совокупность разнообразных форм отношений и общения между индивидами и групппами, принадлежащими к разным культурам [4, c. 63].

Существуют общие для многих культур виды невербального поведения, такие как поведение, обозначающее приветствие (например, поднятые вверх брови), в то время как другие виды невербального поведения радикально различны в разных культурах (например, поведение, связанное с прикосновениями друг к другу). В целом, однако, люди разных культур вырабатывают собственные правила относительно того, как строить свое невербальное поведение. Эти правила могут довольно сильно отличаться. Они могут диктовать отличное от привычного поведение, используемое для того, чтобы подчеркнуть или прояснить некоторые моменты; они могут подразумевать, что одни и те же виды поведения иногда несут совершенно различный смысл. Исследования в области психологии развития доказывают, что эти правила так же стары, как и вербальный язык, и что дети выучивают свойственные их культуре законы, управляющие невербальным поведением, точно так же, как они учатся выражать себя с помощью голоса и усваивают вербальный язык [9, c. 326].

Приведем некоторые примеры невербального общения, которыми пользуются во всем мире, но которые в каждой стране имеют свое значение, что зачастую создает большие проблемы в межкультурной коммуникации. Например, для нас привычно при приветствии на расстоянии помахать рукой из стороны в сторону. Но в Северной Америке такой жест означает прощание, в Центральной Америке или Африке таким движением останавливают машину или подзывают к себе кого-то.

Жест OK (указательный и большой пальцы вместе образуют кольцо, которое смотрит в сторону адресата; остальные пальцы несколько расслаблены и согнуты) как знак заимствован из американской кинетической системы, в которой имеет значение «все в порядке, все хорошо». Значение "ОК" хорошо известно во всех англоязычных странах, Европе и в Азии, в некоторых же странах этот жест имеет совершенно другое происхождение и значение. Например, во Франции он означает «ноль» или «ничего», в Японии он значит «деньги»; в Венесуэле эта жестовая форма относится к категории неприличных: она имеет явно выраженный неприлично-сексуальный смысл, в Бразилии считается оскорблением, а в некоторых странах Средиземноморского бассейна этот жест используется для обозначения гомосексуальности мужчины [7, c. 159].

V-образный знак пальцами. Этот знак очень популярен в Великобритании и Австралии и имеет оскорбительную интерпретацию. Во время второй мировой войны Уинстон Черчилль популяризировал знак "V" для обозначения победы, но для этого обозначения рука повернута тыльной стороной к говорящему. Если же при этом жесте рука повернута ладонью к говорящему, то жест приобретает оскорбительное значение - «заткнись». В большинстве стран Европы, однако, V жест в любом случае означает «победа», поэтому, если англичанин хочет этим жестом сказать европейцу, чтобы он заткнулся, тот будет недоумевать, какую победу имел в виду англичанин. Во многих странах этот жест означает также цифру «2».

Эти примеры говорят о том, к каким недоразумениям могут привести неправильные толкования жестов, не учитывающие национальные особенности говорящего. Прежде чем делать какие-либо выводы о значении жестов и языка тела, необходимо учесть национальную принадлежность человека [11, c. 71].

Люди из различных культур используют собственные правила для построения своего невербального поведения и точно так же применяют эти правила для интерпретации невербального поведения других.

Проблема межкультурных коммуникаций состоит в том, что невербальные «слова» произносятся молча, а процессы интерпретации бессознательны и автоматичны. В большинстве случаев невербальный язык людей из других культур отличается от того, который знаком нам. Не произойдет ничего удивительного, если после встречи с кем-то из другой культуры человек будет долго гадать, действительно ли он «понял», что другой имел в виду. Зачастую в таких ситуациях остается ощущение, будто что-то упущено. Это ощущение возникает из-за того, что система невербальной коммуникации представителя одной культуры затрудняется интерпретировать невербальное поведение человека из другой культуры [4, c. 152].

Сопоставление одних и тех же жестов, встречающихся в повседневном общении у всех народов, показывает, что жесты, употребляемые в аналогичных ситуациях людьми разных национальностей, часто не совпадают, а если совпадают по форме, то отличаются по содержанию [13, c. 118].

Чтобы преуспеть в общении с иностранными гражданами, прежде всего, необходимо изучить те невербальные формы общения (жесты, пространственно-временную организацию общения, позы, мимику), которые приняты в стране, с представителем которой предстоит встретиться. Если употреблять жесты, принятые в родной стране, это, во-первых, будет отвлекать при общении (как любое необычное действие) собеседника-иностранца, во-вторых, возникнет частичное или полное непонимание.

Невербальное поведение - это самый настоящий второй язык. Подобно тому, как в разных культурах развиваются свои вербальные языки, вырабатываются в них и свои невербальные. Культура, наряду с биологическими характеристиками, полом и чертами личности, является одним из важнейших факторов, влияющих на интерпретацию невербального поведения; в сочетании с социальным окружением и другими когнитивными и аффективными факторами, она играет значительную роль в общем восприятии человека [7, c. 116].

Если мы хотим учитывать сходство и различие культур при общении, то нам, очевидно, следует обращать больше внимания на культурные различия в этом молчаливом языке.

Подводя итог, можно утверждать, что, приезжая в другую страну, или общаясь с представителем иной культуры, человек сталкивается не только с незнакомым языком, но и с иными этикетными нормами, традициями, особенностями общения и правилами поведения. Без представлений о том, что принято, можно, желательно, запрещено, позволительно в той или иной стране невозможна успешная интеграция в ее социум.

коммуникация невербальное общение язык

ГЛАВА 2. ПРАКТИЧЕСКИЕ АСПЕКТЫ ФОРМИРОВАНИЯ МЕЖКУЛЬТУРНОЙ КОММУНИКАЦИИ СРЕДСТВАМИ НЕВЕРБАЛЬНОЙ КОММУНИКАЦИИ

 

.1 Межкультурная компетенция как показатель владения иностранным языком


Процесс глобализации, развивающийся в настоящее время, приводит к расширению взаимодействий различных стран, народов и их культур. Влияние осуществляется посредством культурных обменов и прямых контактов между государственными институтами, социальными группами, общественными движениями, путем научного сотрудничества, торговли, туризма и т. д. Общение с иностранцами становится реальностью, а столкновение с представителями иной культуры входит в нашу повседневную жизнь [6, c. 92]. Все чаще учебные заведения осуществляют обмен студентами и школьниками, преподаватели организуют совместные проекты и проходят стажировку за рубежом, участвуя, таким образом, в межкультурной коммуникации и диалоге культур [15, c. 218].

Современный человек, владеющий иностранным языком, оказывается вовлеченным в процесс общения с другими людьми, являющимися представителями своих культур. Такое общение может быть успешным, а может закончиться провалом. Это зависит от «культурно обусловленной взаимной коммуникативной компетентности» участников коммуникативного события. Культурно обусловленные различия приводят к особой разновидности коммуникации, называемой межкультурной, когда коммуникативная компетентность столь различна, что это может отразиться на исходе коммуникативного события. Будучи сложным, личностным, часто неосознанным символьным процессом, коммуникация позволяет участникам выразить внешнюю по отношению к самим участникам информацию, внутреннее эмоциональное состояние, а также статусные роли, в которых они пребывают относительно друг друга. Поэтому для успешности коммуникативного процесса изучающим иностранный язык требуется не только иметь богатый лексический запас и приличное произношение, хорошо знать иноязычную грамматику, но и формировать в себе межкультурную компетенцию [12, c. 191].

Межкультурная компетенция представляет собой определённый набор нескольких видов общих знаний, разделяемых коммуникантами. Эти знания прежде всего складываются из знаний собственно символьной системы и знаний об устройстве внешнего мира. В свою очередь, последние состоят из личного опыта индивидуума, базовых, фундаментальных знаний о мире, имеющихся у всех людей, и остальных знаний, которыми обладает каждый человек вследствие его принадлежности к различным национальным, этническим, социальным, религиозным, профессиональным и другим группам [13, c. 210].

Под компетенцией понимаются определенные знания, умения, навыки, полученные, накопленные личностью в процессе приобретения личностного опыта в деятельности в определенно заданной предметной области. Межкультурная компетенция объединяет группы культурных и коммуникативных компетенций. Возникнув в рамках теории межкультурной коммуникации, понятие межкультурной компетенции подразумевает способность человека жить и успешно осуществлять профессиональную деятельность в межкультурном контексте, в поликультурном мире, в условиях другой культуры; это способность к взаимодействию, умение ориентироваться и оценивать ситуацию, умение учитывать нормы и ценности в культурах на основе наличия определенных знаний, умений и навыков, личностных качеств, сформированных в процессе приобретения практического опыта в ситуациях межкультурных контактов [3, c. 113].

Данная компетенция предполагает достижение такого уровня владения языком, который позволит, во-первых, гибко реагировать на всевозможные непредвиденные повороты в ходе беседы; во-вторых, определить адекватную линию речевого поведения; в-третьих, безошибочно выбрать конкретные средства из обширного арсенала и, наконец, в-четвертых, употребить эти средства сообразно предлагаемой ситуации [6, c. 137].

Межкультурная компетенция формируется в процессе особого вида коммуникации, межкультурной коммуникации. Коммуникативная компетентность как свойство личности понимается, как способность на практике осуществлять общение, т. е. передавать мысли и обмениваться ими в различных ситуациях, правильно используя систему языковых и речевых норм и выбирая коммуникативное поведение, применительно к различным сферам, ситуациям общения, с учетом адресата, стиля. Коммуникация в межкультурном контексте имеет ряд особенностей, делающих её особым видом коммуникации, таких, как принадлежность отправителя и получателя информации к разным культурам; осознание участниками коммуникации культурных отличий друг друга.

Взаимодействие представителей разных культур подразумевает взаимное влияние, вызывающее определенные изменения в состоянии участников коммуникации, ведущее к взаимопониманию, на основе которого происходит выработка нового, единого значения как результата коммуникации, при условии осознания культурных различий и понимания «инаковости», «чужеродности» партнера [5, c. 203].

В ситуации, когда в контакт вступают представители разных культур, процесс коммуникации осложнен такими коммуникативными факторами, как язык, контекст (ситуация), стиль коммуникации, невербальное поведение; психологическими факторами - восприятие, оценка, атрибуция, стереотипизации, идентификация, эмпатия и рефлексия; а также культурными факторами - нормы и ценности, базовые представления, опыт, лежащими в основе психологических процессов коммуникации. Ценности и ценностные ориентации представляют собой основу культуры и обуславливают определенное восприятие и отношение к миру. Знание и учет специфики ценностных ориентаций партнера по общению, сформированная межкультурная компетенция позволяет обеспечить успех коммуникации [12, c. 149].

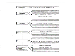
Модель межкультурной компетенции, разработанная М. Бирамом, является на сегодняшний день наиболее полной и охватывает различные качества, способности и умения личности. Согласно этой модели, межкультурная компетенция состоит из следующих пяти элементов (Приложение А):

. Установки (любознательность и открытость, готовность отбросить предубеждения в отношении как чужой, так и родной культуры).

. Знания (представление о социальных группах, их характеристиках и функционировании в обществе в родной стране и стране собеседника, об общих процессах социального и личностного взаимодействия).

. Умения интерпретации и соотнесения (способность понять и интерпретировать документ или событие другой культуры и соотнести с явлениями родной).

. Умения познания и взаимодействия (способность усваивать новые знания о культуре и их практических проявлениях, а также использовать свои знания, установки и умения на практике в ситуациях реального общения).

. Критическое осознание культуры или политическое образование (способность критически, на основе определенных критериев, оценивать деятельность и ее результаты в собственной и иной культуре).

В данной модели, однако, не представлены такие компоненты, как знание иностранного языка и страноведение, которым традиционно уделяется много внимания в отечественной методике [16, c. 185].

Межкультурное обучение направлено на формирование способности к межкультурной коммуникации и способствует как осознанию учащимися своей принадлежности к определенному этносу, так и ознакомлению с традициями и культурными особенностями представителей другой культуры.

Преодоление коммуникативных препятствий на уроках иностранного языка может иметь место лишь в случае достижения межкультурной компетентности, которая является продуктом «диалога культур».

Межкультурное обучение использует иностранный язык для осмысленного развития эмпатии, критической толерантности и способности к преодолению конфликтов. При изучении иностранного языка исходным пунктом сопоставления различных культур является их равноценность, а к обучающим целям межкультурного воспитания относятся терпимость к разнообразию и готовность подвергать сомнению собственные нормы [11, c. 118].

Осуществление межкультурной коммуникации предполагает готовность человека не только принимать представителя иной культуры со всеми его национальными и ментальными особенностями, но и способность меняться самому [3, с. 117].

Формирование межкультурной компетенции предполагает также овладение следующими умениями: видеть в представителе другой культуры не только то, что нас отличает, но и то, что объединяет; менять оценки в результате постижения другой культуры; отказываться от стереотипов; использовать знания о чужой культуре для более глубокого познания своей.

Формирование межкультурной компетенции предполагает взаимодействие двух культур в нескольких направлениях: знакомство с культурой страны изучаемого языка посредством самого иностранного языка и усвоение модели поведения носителей иноязычной культуры; влияние иностранного языка и иноязычной культуры на развитие родного языка и модель поведения в рамках родной культуры; развитие личности под влиянием двух культур.

Необходимо рассмотреть, как осуществляется формирование межкультурной компетенции учащихся с учетом названных направлений.

В процессе овладения иностранным языком учащиеся усваивают материал, который демонстрирует функционирование языка в естественной среде, речевое и неречевое поведение носителей языка в разных ситуациях общения и раскрывает особенности поведения, связанные с народными обычаями, традициями, социальной структурой общества, этнической принадлежностью. Прежде всего, это происходит с помощью аутентичных материалов (оригинальных текстов, аудиозаписи, видеофильмов), которые являются нормативными с точки зрения языкового оформления и содержат лингвострановедческую информацию. [16, c. 201].

Межкультурная компетенция формируется в процессе обучения иноязычному общению с учетом культурных и ментальных различий носителей языка и является необходимым условием для успешного диалога культур.

Осознание возможных проблем, возникающих в межкультурной коммуникации представителей разных культур, понимание ценностей и общепринятых норм поведения являются значимыми факторами в изучении иностранного языка. И когда обучающиеся подготовлены к их решению соответствующим образом, они могут избежать непонимания, неадекватного восприятия поведения и потенциальных конфликтов, которые могут возникнуть из-за неправильного использования языка, ошибочной интерпретации реакции собеседника и оценки сложившейся ситуации. А способность личности к преломлению культурных ценностей в своем поведении способствует становлению его как хорошего специалиста в сотрудничестве с представителями мирового сообщества [14, c. 188].

Итак, изучая иностранный язык, необходимо не только усвоить его лексические, грамматические и синтаксические особенности, но и научиться адекватно ситуации реагировать на реплики носителей языка, уместно применять мимику и жесты, использовать формулы речевого этикета и знать культурно-исторические особенности страны изучаемого языка, - обладать межкультурной компетенцией.

2.2 Дидактические возможности невербальной коммуникации как средства формирования межкультурной компетенции


Обучение языку невербальной коммуникации является важной составляющей процесса обучения иностранному языку и формирования межкультурной компетенции. Умение уместно и правильно применить тот или иной жест в процессе общения, понимание значений жестов изучаемого языка поможет избежать трудностей в коммуникации.

Обучение жестам должно осуществляться с рецептивной целью, чтобы дать возможность учащимся адекватно понимать инокультурные жесты. Обучение должно проводиться преподавателем путем демонстрации и сравнения, так как никакие иллюстрации не могут адекватно передать динамику выполнения и специфику национального жеста. В процессе обучения иностранному языку русские учащиеся должны получить представление о невербальной системе иной культуры с учетом ее отличий от русской.

Процесс обучения языку жестов осуществляется следующими методами: метод наглядности, метод сравнения, игровой метод, коммуникативный метод. Согласно предложенным методам целесообразным является включить в работу комплекс упражнений на формирование умений и навыков невербального общения. Рассмотрим вышеперечисленные методы на примерах упражнений.

Метод наглядности. Учитель использует картинки с изображением типичных английских жестов. Например, рисунок 1: жест «Нет проблем!»; рисунок 2: жест «Победа!»; рисунок 3: жест «Все в порядке! Все О’кей!» (Приложение Б). Нередко, учебники по английскому языку для старших классов содержат иллюстрированные разделы посвященные невербальному коммуникативному поведению. Например, Unit 2, “The meaning of body language” (учебник, 10 класс, New Millennium, авторы: О.И. Гроза, О.Б. Дворецкий). В качестве наглядности может быть также использован как раздаточный материал, так и видеоматериал. Объясняя тот или иной жест, учитель может наглядно продемонстрировать его, затем попросить детей повторить за ним. Такой метод позволяет детям наглядно изучить то или иное невербальное средство, запомнить его, научится показывать самостоятельно. Рассмотрим приемы реализации данного метода на примере следующих упражнений:

Упражнение «делай как я!». Раздаются карточки с изображением жестов. Например, на рисунке 4 (Приложение Б) изображен жест «скрещенные пальцы, символизирующий успех». Учитель наглядно демонстрирует этот жест, одновременно проговаривая: “Yes! I’m winner!” (“I have got a good mark!”). Могут быть использованы и другие реплики к этому жесту, символизирующему успех. Задача детей повторять за учителем. Демонстрировать подобным образом можно любые невербальные средства.

Упражнение «эмоция на личике». На рисунке представлены схемы эмоций, задача учащихся понять какое из чувств каждая схема выражает, показать эмоцию на своем лице. На схемах даются следующие выражения:

- радость;

удивление;

страх;

гнев;

отвращение;

презрение (Приложение Б, рис. 5.).

Дается информация о значении мимики в невербальной коммуникации.

Упражнение «взгляни на меня». Учащимся предоставляется возможность продемонстрировать взгляд на собеседника. Ученики работают в парах. Необходимо посмотреть:

с сильным удивлением;

с гневом;

с радостью;

с пониманием, одобрением;

с настойчивым запретом;

с ожиданием дальнейших действий.

Обсуждается значение взгляда в технике общения. Дается рекомендация: как следует вести себя в беседе с представителем иной культуры. Данная информация поможет сосредоточиться и чувствовать себя увереннее. Такой вид упражнений ознакомит учащихся с невербальными средствами.

Лучшему усвоению невербальных средств общения способствует метод сравнения. Сравнение русской и иностранной коммуникативных систем.

Наиболее активно на уроке используется видеоматериал. У учащихся есть возможность сравнить как, какими невербальными средствами осуществляется процесс общения представителей разных культур (например, России и Великобритании). Рассмотрим метод сравнения на примере следующего упражнения.

Упражнение «как пройти до музея?». Дети просматривают 2 видеосюжета. 1) представитель Великобритании показывает представителю из России как пройти до отеля; 2) русский показывает дорогу англичанину, как пройти до музея. На экране хорошо видно, какие жесты они используют. Задача учащихся разыграть просмотренные сюжеты, используя жесты характерные представителям культур России и Великобритании.

Упражнение «приветствие». Учащиеся просматривают сюжет, где представителями двух культур (Великобритании и России) осуществляется ритуал приветствия. Рука русского согнута в локте, осуществляется плавное покачивание кисти из стороны в сторону. Рука представителя из Великобритании поднята высоко вверх, осуществляется быстрые движения кисти из стороны в сторону. Соответствуя просмотренному видеоролику, учащиеся приветствуют друг друга.

Имея представление о невербальных средствах и их различии в общении у представителей разных культур, целесообразным является включение в учебный процесс игрового метода, который способствует лучшему обучению детей невербальному общению. Учителю необходимо создать на уроке ситуацию, приближенную к реальности. Самыми эффективными формами данного метода являются ролевые игры и деловые игры.

Ролевая игра - воспроизведение действий и отношений других людей или персонажей какой-либо истории, как реальной, так и выдуманной. Ролевая игра - способ обогащения чувств и накопления опыта, развития воображения, преодоления страхов и развития коммуникативных навыков. В качестве примера ролевой игры рассмотрим следующее упражнение.

Задача участников игры с помощью невербальных средств объяснить, рассказать и показать, что именно нужно покупателю; как поступить продавцу в данной ситуации. Продавец должен быть открыт, расположен к покупателю, приветлив и доброжелателен, уметь играть мимикой лица. Цель данной игры усвоить, что уместное и правильное использование невербальных средств представителями разных культур - есть залог эффективного общения. Такая игра научит детей свободно ориентироваться в иноязычной среде.

Упражнение «теплое и холодное приветствия». Данное упражнение направлено на обучение умения открыто проявлять эмоциональное состояние человека. Дети приветствуют друг друга на английском языке с 7 оттенками: страха, удовольствия, упрека, радости, неудовольствие, иронии, безразличия. Проделав это упражнение, учащиеся поймут разницу «теплого» и «холодного» приветствия.

В процессе игры ребенок учится быть толерантным к собеседнику, учится смотреть на другую культуру критически, сравнивать ее со своей. Посредством игры развивается коммуникативная компетенция. Игра не только вызывает интерес ребят к изучению иностранного языка, но и готовит их к предстоящим жизненным ситуациям. Научить невербальному общению можно посредством деловой игры.

Деловая игра дает возможность учащимся «прожить» некоторое время в изучаемой производственной ситуации. Рассмотрим следующее упражнение.

Упражнение «на переговорах». Ребятами осуществляется игра-имитация. Технология деловой игры состоит из следующих этапов:

1. Этап подготовки. Подготовка начинается с разработки сценария. Учителем задается тема: «Международные переговоры».

2. Этап объяснения. На данном этапе идет ввод в игру, ориентация участников. В качестве наглядного примера можно предоставить заранее подготовленный видеоматериал. Распределяются роли. Задачей является проведение переговоров между Россией и Великобританией. Выдаются заранее подготовленные пакеты необходимых материалов, инструкций, правил. Игра направлена на обучение невербальному общению, развитие готовности идти на профессиональный контакт.

3. Этап проведения - процесс игры. Учащиеся разыгрывают предложенную им ситуацию, выполняя определенные роли.

4. Этап анализа и обобщения. По окончании игры учитель вместе с учащимися проводит обобщения, учащиеся делятся впечатлениями, обмениваются мнениями, что на их взгляд удалось, а над чем еще стоит поработать.

Таким образом, используя вышеперечисленные методы и упражнения можно научить учащихся уместному и правильному «владению языком невербальной коммуникации»; активизировать речевые умения; посредством ролевых игр развить готовность учащихся к иноязычному общению.

ЗАКЛЮЧЕНИЕ


В настоящее время тезис о неотделимости изучения иностранного языка от ознакомления с культурой страны изучаемого языка, ее историей, социокультурными традициями, особенностями национального видения мира народом-носителем является общепризнанным в методике преподавания.

Овладение иностранным языком неразрывно связано с овладением национальной культурой, которая предполагает не только усвоение культурологических знаний (фактов культуры), но и формирование способности и готовности понимать ментальность носителей изучаемого языка, а так же особенности коммуникативного и некоммуникативного (т. е. жесты, мимика, позы и т.д.) поведения народа этой страны.

Совокупность норм и традиций общения, отражающих рекомендуемые правила общения, сложившиеся в обществе в силу исторических традиций, ритуалов, социальных ситуаций, включающих мимику, жесты, позы общающихся, называется невербальным коммуникативным поведением или невербальным языком.

Невербальные языки важны не только для коммуникации, но прежде всего для формирования внутреннего мира обучающегося и его отношения к носителям изучаемого вербального языка, к их культуре, к их способу жизни.

Овладение культурой невербального общения на уроке иностранного языка предполагает то, что учитель будет следить за своей жестикуляцией и внешним проявлением эмоций, и правильно выполнять и добиваться четкого выполнения учениками коммуникативных и некоммуникативных движений, характерных для традиций страны изучаемого языка.

Знание ритуалов, речевого этикета той страны, с представителями которой происходит общение - это необходимость, важное условие эффективной деятельности и залог успеха в общении и деловом взаимодействии с местными жителями.

Таким образом, изучая иностранный язык, необходимо не только усвоить его лексические, грамматические и синтаксические особенности, но и научиться адекватно ситуации реагировать на реплики носителей языка, уместно применять мимику и жесты, использовать формулы речевого этикета и знать культурно-исторические особенности страны изучаемого языка, - обладать межкультурной компетенцией.

СПИСОК ЛИТЕРАТУРЫ


1.     Бабинская, П.К. Практический курс методики преподавания иностранных языков : учебник / П.К. Бабинская. - Минск : Амалфея, 2006. - 286 с.

2.      Бергельсон, М.Б. Межкультурная коммуникация как исследовательская программа: лингвистические методы изучения кросс-культурных взаимодействий / М.Б. Мергельсон // Вестник МГУ. - 2006. - № 4. - С. 166-181.

.        Грушевицкая, Т. Основы межкультурной коммуникации : учебник для ВУЗов / Т. Грушевицкая. - М. : Юнити, 2005. - 214 с.

.        Донец, П.Н. Теория межкультурной коммуникации: специфика культурных смыслов и языковых форм : дис. докт. филол. наук / П.Н. Донец. - Волгоград, 2007. - 189 с.

.        Елизарова, Г.В. Культура и обучение иностранным языкам : учебник / Г.В. Елизарова. - СПб. : КАРО, 2005. - 352 с.

.        Конецкая, В.П. Социология коммуникации : учебное пособие / В.П. Конецкая. - М. : МУБУ, 2005. - 164 с.

.        Кузин, Ф.А. Культура делового общения : учебное пособие / Ф.А. Кузин. - М. : Юнити, 2007. - 215 с.

.        Лабунская, В.А. Экспрессия человека: общение и межличностное познание : учебник / В.А. Лабунская. - Ростов-на-Дону : Феникс, 2005. - 214 с.

.        Мельник, А. Язык жестов : учебник / А. Мельник. - М. : ТЕРРА, 2006. - 448 с.

.        Морозов, В.П. Искусство и наука общения: невербальная коммуникация : учебник / В.П. Морозов. - М. : ИП РАН, 2005. - 189 с.

.        Пассов, Е.И. Коммуникативный метод обучения иноязычному говорению : учебное пособие / Е.И. Пассов. - М. : Просвещение, 2006. - 196 с.

.        Персикова, Т. Межкультурная коммуникация и корпоративная культура : учебное пособие / Т. Персикова. - М. : Логос, 2007. - 216 с.

.        Почепцов, Г.Г. Теория коммуникации : учебник / Г.Г. Почепцов. - М. : Юнити, 2005. - 308 с.

.        Соловова, Е.Н. Методика обучения иностранным языкам : пособие для студентов / Е.Н. Соловова. - М. : Просвещение, 2006. - 238 с.

.        Тер-Минасова, С.Г. Языки и межкультурная коммуникация : учебник / С.Г. Тер-Минасова. - М. : Просвещение, 2005. - 354 с.

.        Харченкова, Л.И. Этнокультурные и социолингвистические факторы в обучении иностранному языку : дис. докт. филол. наук / Л.И. Харченкова. - СПб., 2006. - 218 с.

ПРИЛОЖЕНИЕ А


Рис.1 Структура межкультурной компетенции

ПРИЛОЖЕНИЕ Б


Рис. 2. «Победа»

Рис. 1. «Нет проблем!»

Рис. 3. «Все в порядке!»

Рис. 4. Скрещенные пальцы. «Мне это удалось»







        












Рис. 5. Говорящие эмоции

Похожие работы на - Практические аспекты формирования межкультурной коммуникации средствами невербального общения

 

Не нашли материал для своей работы?
Поможем написать уникальную работу
Без плагиата!
Без нейросетей!