Организационно-правовая форма и виды деятельности КГКУ 'Спасатель'
Содержание
Введение
.
Общая характеристика КГКУ «Спасатель»
.1
История создания и развитие КГКУ «Спасатель»
.2
Организационно-правовая форма и виды деятельности КГКУ «Спасатель»
.3
Управление КГКУ «Спасатель»
.4
Финансовое обеспечение деятельности
.
Зеленогорское поисково-спасательное отделение
.1
Характеристика подразделения
.2
Организация кадровой работы
.3
Основы проведения аттестации
.4
Особенности психологической подготовки спасателей подразделения
.5
Организация ведения делопроизводства в подразделении
.6
Оплата труда спасателей
.7
Режим работы (службы) и отдыха спасателей
.8
Охрана труда
Заключение
Список
используемых источников
Приложения
Введение
Практика является составной частью учебного
процесса и играет важную роль в подготовке квалифицированных специалистов.
Государственное управление - это исполнительная
деятельность по непосредственной практической организации общественных
процессов в обществе. Целью прохождения экономической и практики менеджмента по
специальность «Государственное и муниципальное управление» является:
формирование профессионального мышления,
профессиональной мотивации у будущих специалистов в области управления,
самоуправления и деятельности служб управления персоналом.
закрепление и углубление знаний в области
государственного и муниципального управления или управления персоналом,
применение их на практике.
формирование профессиональных умений в области
управления.
Базой прохождения экономической и практики
менеджмента является Краевое государственное казенное учреждение «Спасатель»
(КГКУ «Спасатель») и его структурное подразделение Зеленогорское
поисково-спасательное отделение (Зеленогорское ПСО).
Срок практики: с 8.10.2012 по 18.11.2012
года.
В ходе прохождения экономической и практики
менеджмента необходимо обеспечить решение следующих задач:
ознакомление с общей характеристикой учреждения
(название, организационно-правовая форма, виды деятельности);
изучить общую структуру учреждения, функции
подразделений, комплекс оказываемых услуг;
проанализировать структуру управления в
учреждении.
Программа экономической и практики менеджмента
включает в себя выполнение следующих заданий:
. Изучить общие сведения об учреждении.
2. Изучить документы, характеризующие
систему управления персоналом.
. Изучить систему подбора и отбора персонала
в учреждении.
. Изучить систему обучения персонала.
. Изучить систему проведения аттестации
работников учреждения.
. Изучить используемые в учреждении формы
оплаты труда.
В ходе практики необходимо осуществить
практические действия:
посещение мероприятий (совещаний, приема на
работу, отделов, цехов и т.п.);
изучение конкретных процессов и действий;
самостоятельное выполнение каких-либо видов
работ;
проведение расчетов и разработка графических
материалов и др.
Структура отчета по экономической и практики
менеджмента включает: введение, основную часть и выводы.
. Общая характеристика КГКУ
«Спасатель»
.1 История создания и развитие КГКУ
«Спасатель»
организационный правовой финансовый
казенный кадровый
Основой создания службы спасения Красноярского края
стало Решение коллегии МЧС РФ в 1998 году, которое рекомендовало разработать и
согласовать с органами исполнительной власти субъектов РФ планы мероприятий по
созданию и развитию аварийно-спасательных формирований за счёт средств бюджетов
субъектов Российской Федерации.
Решение коллегии опиралось на поддержку
председателя Правительства Российской Федерации и его обращение (письмо) к
главам субъектов РФ №ВЧ-П 22/322 от 08.09.97 года «О необходимости создания
территориальных служб спасения финансируемых из средств местных бюджетов».
.03.1999 года принято постановление
администрации Красноярского края №130-П «О создании отряда экстренного спасения
Красноярского края» численностью 21 человек, первым руководителем отряда
экстренного реагирования был назначен Осадчий Андрей Степанович.
.06.1999 года отряд экстренного реагирования
Службы спасения Красноярского края заступил на круглосуточное дежурство.
В целях реализации требований Постановления
Правительства РФ от 15.09.1999 года. №1040 «О мерах по противодействию
терроризму «4.12.2000 года принято постановление Администрации Красноярского
края №934-п «О создании группы по обнаружению и обезвреживанию взрывоопасных
предметов в составе отряда экстренного реагирования».
.05.2001 года группа по обнаружению и обезвреживанию
взрывоопасных предметов, численностью 16 человек, заступила на круглосуточное
дежурство.
.01.2006 года постановлением Совета
Администрации Красноярского края №6-п учреждено Краевое Государственное
учреждение «Спасатель» в структуру которого вошли:
отряд экстренного реагирования Службы спасения
Красноярского края;
поисково-спасательное отделение;
спасательные станции на водных объектах ГИМС.
Учредителем КГУ «Спасатель» является Агентство
по гражданской обороне, чрезвычайным ситуациям и пожарной безопасности
администрации Красноярского края.
В 2008 году, в соответствии с распоряжением
совета администрации Красноярского края от 3.06.2008 №588-р «О передаче в
управление Главному управлению МЧС России по Красноярскому краю сил краевых
государственных учреждений «Противопожарная охрана Красноярского края», КГУ
«Спасатель».
Организация управления и реагирования силами и
средствами КГУ «Спасатель» осуществляется в соответствии с приказом Главного
управления МЧС России по Красноярскому краю №424 от 19.08.2008 года «Об
организации управления силами и средствами КГУ «Противопожарная охрана
Красноярского края и КГУ «Спасатель».
В соответствии с приказом Агентства по
гражданской обороне, чрезвычайным ситуациям и пожарной безопасности
Красноярского края от 10.12.2008 года №95 КГУ «Спасатель» переименовано в
краевое государственное бюджетное учреждение «Спасатель».
В соответствии с Распоряжением Правительства
Красноярского края от 06.08.2009 года учредителем учреждения стало Министерство
ЖКХ Красноярского края.
С 13.04.2011 года КГБУ «Спасатель» переименовано
в краевое государственное казенное учреждение «Спасатель» (далее - КГКУ
«Спасатель»).
1.2 Организационно-правовая форма и
виды деятельности КГКУ «Спасатель»
Официальное полное наименование: Краевое
государственное казенное учреждение «Спасатель».
Официальное сокращенное наименование: КГКУ
«Спасатель».
Юридический адрес (местонахождение) Учреждения:
Россия, 660075, Красноярский край, г. Красноярск, ул. Маерчака, 40.
КГКУ «Спасатель» является некоммерческой организацией,
созданной Красноярским краем для оказания услуг в целях обеспечения реализации
предусмотренных законодательством Российской Федерации полномочий в сфере
обеспечения безопасности в чрезвычайных ситуациях, путем изменения типа
существующего краевого государственного бюджетного учреждения «Спасатель».
КГКУ «Спасатель» создано в соответствии с ГК РФ,
ФЗ от 12.01.1996 №7-ФЗ «О некоммерческих организациях», и не преследует
извлечение прибыли в качестве основной цели своей деятельности, не распределяет
полученную прибыль между участниками (учредителями), а направляет ее на
уставные цели.
Учредителем и собственником имущества является
Красноярский край.
Полномочия учредителя от имени Красноярского
края осуществляет министерство жилищно-коммунального хозяйства Красноярского
края.
Полномочия собственника от имени Красноярского
края осуществляет агентство по управлению государственным имуществом
Красноярского края.
КГКУ «Спасатель» находится в ведении
министерства жилищно-коммунального хозяйства Красноярского края,
осуществляющего бюджетные полномочия главного распорядителя бюджетных средств.
КГКУ «Спасатель» является юридическим лицом,
имеет самостоятельный баланс, обособленное имущество, лицевые счета в
казначействе Красноярского края, управлении Федерального казначейства по
Красноярскому краю, бланки, штампы, круглую печать со своим наименованием и
наименованием учредителя на русском языке, зарегистрированную в установленном
порядке фирменную эмблему.
КГКУ «Спасатель» является профессиональным
аварийно-спасательным формированием Красноярского края.
Для достижения целей своей деятельности вправе
приобретать и осуществлять имущественные и неимущественные права, нести
обязанности, быть истцом и ответчиком в суде, арбитражном, третейском суде,
судах общей юрисдикции в соответствии с действующим законодательством
Российской Федерации.
В отношении имущества, закрепленного за КГКУ
«Спасатель» на праве оперативного управления, владеет, пользуется и
распоряжается этим имуществом в пределах, установленных законом, в соответствии
с целями своей деятельности, заданиями собственника этого имущества и
назначением этого имущества. Учреждение не вправе отчуждать либо иным способом
распоряжаться имуществом без согласия собственника имущества.
КГКУ «Спасатель» отвечает по своим обязательствам
находящимися в его распоряжении денежными средствами, а при их недостаточности
субсидиарную ответственность по его обязательствам несет собственник.
Вся деятельность КГКУ «Спасатель» строго
регламентирована и организуется в соответствии с Уставом, Приказом «Об
организации служебной деятельности КГКУ «Спасатель»,
Организационно-методическими указаниями, Внутренним порядком и другими
нормативными актами.
Устав КГКУ «Спасатель» утвержден приказом
министерства жилищно-коммунального хозяйства Красноярского края от 04.04.2011
года №19-о.
Основные задачи КГКУ «Спасатель»:
оперативное реагирование на чрезвычайные
ситуации природного и техногенного характера и различного рода происшествия;
обеспечение безопасности и охраны жизни людей.
Для достижения указанных целей осуществляет виды
деятельности:
проведение поисково-спасательных и других
неотложных работ в зоне чрезвычайной ситуации, в том числе на водных объектах;
разведка зоны чрезвычайной ситуации, в т.ч.
радиационная, химическая (состояние объекта, территории, маршрутов выдвижения
сил и средств, определение границ зоны чрезвычайной ситуации);
ввод сил и средств аварийно-спасательного
формирования в зону чрезвычайной ситуации;
десантирование спасателей и груза в зону
чрезвычайной ситуации;
оказание первой медицинской помощи пострадавшим
(в части первой медицинской помощи);
эвакуация пострадавших и материальных ценностей
из зоны чрезвычайной ситуации;
организация управления и связи в зоне
чрезвычайной ситуации;
разборка завалов, расчистка маршрутов и устройство
проездов в завалах;
работы по инженерной и организационной
подготовке участков спасательных работ и рабочих мест в зоне чрезвычайной
ситуации (расчистка площадок, установка на площадках техники, ограждений и
предупредительных знаков, освещение рабочих мест);
комплекс аварийно-спасательных работ в зоне
чрезвычайной ситуации (при взрывах, пожарах, загазованности, на автомобильном
транспорте, разливов нефти и нефтепродуктов, терпящих бедствие на суше и
внутренних акваториях, аварийные подводно-технические (водолазные) и пр.
работы;
взаимодействие с органами МВД России и ФСБ
России, воинскими частями, военными комиссариатами, органами местного
самоуправления, муниципальными учреждениями по вопросам обнаружения и
обезвреживания взрывных устройств (взрывоопасных предметов промышленного
производства) с последующей их транспортировкой к месту уничтожения и их
уничтожение;
участие в обучении населения правилам поведения
на природе и водных объектах, методам и приемам само - и взаимопомощи при
несчастных случаях в чрезвычайных ситуациях природного и техногенного
характера, а также при обнаружении взрывоопасных предметов;
проведение профилактической работы среди
населения;
подготовка спасателей в соответствии с
квалификационными требованиями;
осуществление иных видов деятельности в
соответствии с действующим законодательством в области гражданской обороны,
защиты населения и территорий от чрезвычайных ситуаций природного и
техногенного характера.
Кроме того, для достижения цели, ради которой
создано, КГКУ «Спасатель» имеет право осуществлять в установленном порядке
приносящую доход деятельность (Приложение 1). Доходы, полученные от приносящей
доход деятельности, поступают в бюджет Красноярского края. Цены на оказываемые
услуги (тарифы), устанавливаются самостоятельно в порядке, установленном
действующим законодательством Российской Федерации и Красноярского края.
Перечень платных услуг, оказываемых КГКУ «Спасатель» населению и юридическим
лицам, устанавливается Положением о внебюджетной деятельности (Приложение 2).
.3 Управление КГКУ «Спасатель»
Руководителем КГКУ «Спасатель» является
директор: Кобец Александр Васильевич, который назначается и освобождается от
должности учредителем по согласованию с Главным управлением МЧС России по
Красноярскому краю в соответствии с действующим законодательством.
С ним заключен срочный трудовой договор, который
может быть расторгнут или перезаключен до истечения срока по условиям,
предусмотренным трудовым договором или действующим законодательством РФ.
Руководитель КГКУ «Спасатель» в силу
своей компетенции:
осуществляет оперативное руководство
деятельностью;
без доверенности действует от имени учреждения,
представляет его во всех учреждениях, предприятиях и организациях, в судах, как
на территории России, так и за ее пределами;
в пределах, установленных трудовым договором и
Уставом, заключает сделки, договоры (контракты), соответствующие целям
деятельности КГКУ «Спасатель», выдает доверенности, открывает лицевые и
расчетные счета в порядке, предусмотренном действующим законодательством;
по согласованию с учредителем и с Главным
управлением МЧС России по Красноярскому краю утверждает в пределах своих
полномочий штатное расписание и структуру учреждения;
по согласованию с Главным управлением МЧС России
по Красноярскому краю назначает и освобождает от должности своих заместителей.
принимает, увольняет работников в соответствии с
нормами трудового законодательства, утверждает их должностные обязанности;
по вопросам, входящим в его компетенцию, издает
приказы, распоряжения и дает указания, обязательные для всех работников;
обеспечивает сохранность и эффективное
использование имущества, закрепленного на праве оперативного управления;
предоставляет в установленные сроки все виды
отчетности, предусмотренные органами статистики, финансовыми и налоговыми
органами;
выполняет иные функции.
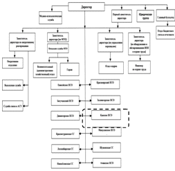
КГКУ «Спасатель» входит 12 подразделений,
расположенных в 12 муниципальных образованиях края и обеспечивающих решение
стоящих перед учреждением задач. Структура управления КГКУ «Спасатель» показана
в Приложении 3.
Общая штатная численность учреждения - 264
человека, фактически - 258, вакансии - 6 ед. Штатная расстановка личного
состава КГКУ « Спасатель» представлена в Приложении 4.
.4 Финансовое обеспечение
деятельности
Финансовое обеспечение деятельности КГКУ «Спасатель»
осуществляется за счет средств краевого бюджета по утвержденной учредителем
бюджетной смете при казначейской системе исполнения бюджета.
Главными задачами финансового обеспечения
считается: своевременное исполнение бюджетной росписи учреждения, (согласно
утвержденной сметы расходов); своевременное предоставление донесений согласно
ТСД на текущий год.
КГКУ «Спасатель» ведет оперативный бухгалтерский
учет результатов финансово-хозяйственной и иной деятельности, статистическую и
бухгалтерскую отчетность, отчитывается о результатах деятельности в порядке и в
сроки, установленные учредителем согласно законодательству РФ, нормативным
правовым актам Красноярского края.
С этой целью, главному бухгалтер учреждения:
при ведении бухгалтерского (бюджетного) учета,
руководствуется «Положением по учетной политике для целей бухгалтерского
(бюджетного) и налогового учета» утвержденного приказом директора учреждения от
30.12.2011 №635, а также действующими нормативными актами;
ведет бухгалтерский учет с использованием «1С
Бюджет 8.1»;
разрабатывает Положение о компенсационных и
стимулирующих выплатах, с учетом требований приказа МЧС России от 22.09.2009 г.
№545;
представляет директору учреждения предложений по
корректировке бюджетной росписи.
Начальники подразделений организуют
своевременное представление донесений, в соответствии с ТСД и графиком
документооборота «Положения по учетной политике» учреждения.
2. Зеленогорское
поисково-спасательное отделение
2.1 Характеристика подразделения
Зеленогорское поисково-спасательное отделение
(Зеленогорское ПСО) является структурным подразделением КГКУ
«Спасатель».
Главная задача подразделения - готовность
спасателей к ведению аварийно-спасательных работ (АСР) в зоне ответственности.
Оснащение (наименование и кол-во основных видов
спасательной техники, оборудования, инструмента и спец. имущества) Зеленогорского
поисково-спасательного отделения:
|
Место
дислокации Ф.И.О. руководителя, телефон дежурного (диспетчера)
|
660045
г. Зеленогорск, ул. Ручейная, 1, Холоденов Сергей Николаевич 8-913-567-9856,
8 (39169) 35571
|
|
Кол-во
личного состава, из них в дежурной смене, чел/чел
|
15
человек, деж. смена 3 чел.
|
|
Оснащение
(наименование и кол-во основных видов спасательной техники, оборудования,
инструмента и спец. имущества)
|
|
Оборудование
|
Электростанция
- 1ед.
|
|
Автомобильной
техникой
|
Всего
автомобильной техникой - 23%, из них: Автомобиль грузовой УАЗ 390992 -1 ед.;
Прицеп легковой МЗСА - 1 ед.; Снегоход «Тайга Е 500» - 1 ед.
|
|
Плавсредствами
|
Всего
плавсредствами - 50%, из них: Лодка «Казанка 5 М» - 1 ед.; Катер - «Восток» -
1 ед.; Лодка - «Обь-3» - 1 ед.; Лодка «Обь 3м» - 1ед.; Лодка «Квик-Сильвер» -
1 ед.
|
|
Средствами
связи
|
26,7%
|
|
Оснащенность
мед. оборудованием
|
17%
|
|
Энергоагрегатами
|
20%
|
|
Спасательным
оборудованием
|
«Эконд»
1 комплект 100%
|
|
Водолазным
оборудованием
|
19,8%
|
|
Виды
ЧС, на которые могут привлекаться формирования
|
Чрезвычайные
ситуации природного, техногенного характера на водной акватории.
|
|
Зона
оперативного действия
|
На
акватории: городской пляж, насосно - фильтровальная станция, пляжи у
котеджного поселка г. Зеленогорска. Протяженность маршрута патрулирования
составляет - 15 километров; На суше: территория, в пределах административной
границы г. Зеленогорска.
|
|
Зона
ответственности
|
Водные
объекты и территории Рыбинского района и г. Зеленогорска.
|
|
Основные
виды выполняемых работ
|
1.
Разведка зоны ЧС (состояние объекта, территории, маршрутов выдвижения сил и
средств, определение границ зоны ЧС); 2. Ввод сил и средств аварийно -
спасательного формирования, в зону ЧС; 3. Оказание первой помощи
пострадавшим. 4. Оказание медицинской помощи пострадавшим (в части первой
медицинской помощи). 5. Поисково - спасательные работы в зоне ЧС; 6.
Эвакуация пострадавших и материальных ценностей из зоны ЧС; 7. Организация
управления и связи в зоне ЧС; 8. Работы по инженерной и организационной
подготовке участков спасательных работ и рабочих местах в зоне ЧС (расчистка
площадок, установка на площадках техники, ограждений и предупредительных
знаков, освещение рабочих мест); 9. Поиск и спасение пострадавших, терпящих
бедствие на суше и внутренних объектах; 10. Аварийные подводно - технические
(водолазные) работы; 11. Работы по подъему затонувших объектов, техники и
имущества; 12. Ликвидация ледовых заторов; 13. Предупредительные и аварийно -
спасательных работы в зонах схода снежных лавин. 14. Ликвидация (локализация)
ЧС на автомобильном транспорте.
|
|
Порядок
привлечения к спасательным работам по ликвидации ЧС составом дежурной смены
|
Оперативный
дежурный ГУ ЦУКС МЧС РФ по Красноярскому краю, ЕДДС, оперативный дежурный
управления КГКУ «Спасатель».
|
|
Порядок
привлечения к спасательным работам по ликвидации ЧС
|
Приказом
директора учреждения
|
|
Ближайший
аэропорт, ж.д. станция, расстояние.
|
г.
Заозерный 20 км
|
|
Ориентировочное
время реагирования на возможное происшествие
|
Дежурной
сменой - «Ч+5» минут; полным составом (в рабочее время) - «Ч+1.5»
часа; полным составом (в не рабочее время) - «Ч+3» часа.
|
Основные виды работ выполняемых Зеленогорским
ПСО:
. Разведка зоны ЧС (состояние объекта,
территории, маршрутов выдвижения сил и средств, определение границ зоны ЧС);
. Ввод сил и средств аварийно-спасательного
формирования, в зону ЧС;
. Оказание первой помощи пострадавшим.
. Оказание медицинской помощи пострадавшим (в
части первой медицинской помощи).
. Поисково-спасательные работы в зоне ЧС;
. Эвакуация пострадавших и материальных
ценностей из зоны ЧС;
. Организация управления и связи в зоне ЧС;
. Работы по инженерной и организационной
подготовке участков спасательных работ и рабочих местах в зоне ЧС (расчистка
площадок, установка на площадках техники, ограждений и предупредительных
знаков, освещение рабочих мест);
. Поиск и спасение пострадавших, терпящих
бедствие на суше и внутренних объектах;
. Аварийные подводно-технические (водолазные)
работы;
. Работы по подъему затонувших объектов, техники
и имущества;
. Ликвидация ледовых заторов;
. Предупредительные и аварийно-спасательных
работы в зонах схода снежных лавин.
. Ликвидация (локализация) ЧС на автомобильном
транспорте.
Организация повседневной деятельности включает:
организацию проведения поисково-спасательных
работ (ПСР), обеспечение подразделений материально-техническими средствами для
ликвидации последствий ЧС и обучение работников;
готовность к действиям по предназначению,
эффективное и качественное выполнение личным составом своих должностных
обязанностей, соблюдение правил техники безопасности и пожарной безопасности, а
также требований нормативных документов по охране труда.
С этой целью начальник подразделения:
ежемесячно проводит, со всеми работниками
подразделения, подведение итогов деятельности за месяц и постановку задач на
следующий месяц с обязательным доведением приказов, распоряжений директора
учреждения и вышестоящих органов управления;
организует своевременное представление донесений
о выполнении приказов и указаний директора учреждения, по вопросам оперативной
отчетности, а также финансовой и хозяйственной деятельности в соответствии с
табелем срочных донесений КГКУ «Спасатель».
.2 Организация кадровой работы
В Зеленогорском ПСО кадровыми вопросами занимается
его руководитель, который организует:
контролирует состояние трудовой дисциплины и
соблюдение работниками правил внутреннего трудового распорядка в подразделении,
а также принимает меры по пресечению выявленных нарушений;
своевременно предоставляет в управление:
донесения согласно ТСД; служебные записки с критериями оценки и стимулирующих
надбавок по оценке труда на работников подразделения;
организует подготовку соответствующих документов
и спасателей подразделения к прохождению аттестации;
готовит и предоставляет в отдел кадров
соответствующие документы на поощрения и награждения работников подразделения;
ведет работу по комплектованию подразделения
квалифицированными кадрами;
своевременно представляет служебные
характеристики, по истечению испытательного срока, на вновь принятого работника
подразделения, а так же стажировочные листы на спасателей (с дополнительными
обязанностями водолазов, старшего моториста рулевого и водителей);
представляет служебные записки о направлении
работников подразделений на обучение (повышение квалификации) в соответствии с
потребностями подразделения;
вносит предложения в «Программу профессиональной
подготовки личного состава подразделения»;
обеспечивает подразделение учебными пособиями,
оборудованием, техническими средствами обучения, инвентарем, наглядными
пособиями, автоматизированными средствами для активных методов обучения;
за 45 суток до дня аттестации, согласно плана
аттестации, представляет документы на работников своих структурных
подразделений для прохождения аттестации в краевой и региональной
аттестационных комиссиях, согласно перечня.
Главными задачами кадровой работы является
комплектование подразделения квалифицированными кадрами.
На должности спасателей принимаются граждане,
имеющие среднее (полное) общее образование, признанные при медицинском
освидетельствовании годными к работе спасателями и соответствующие
установленным требованиям к уровню их профессиональной и физической подготовки,
а также требованиям, предъявляемым к их морально-психологическим качествам. К
непосредственному исполнению обязанностей спасателей в профессиональных
аварийно-спасательных формированиях допускаются граждане, достигшие возраста 18
лет, прошедшие обучение по программе подготовки спасателей и аттестованные в
установленном порядке. Профессиональное обучение и повышение квалификации
работников подразделений проводится в специализированных учебно-методических и
тренировочных центрах.
При приеме граждан на должности спасателей с
ними заключается трудовой договор (контракт), в котором закрепляются
особенности и режим работы спасателей; порядок и условия оплаты труда,
социальные гарантии и льготы спасателям; обязательство неукоснительного
выполнения спасателями возложенных на них обязанностей и распоряжений
руководителей подразделений на дежурстве и при проведении работ по ликвидации
чрезвычайных ситуаций.
Трудовой договор (контракт) со спасателем может
быть расторгнут по инициативе администрации аварийно-спасательной службы,
аварийно-спасательного формирования в случае однократного необоснованного
отказа спасателя от участия в проведении работ по ликвидации чрезвычайных
ситуаций.
.3 Основы проведения аттестации
В соответствии с ФЗ от 21.12.1994 №68-ФЗ «О
защите населения и территорий от чрезвычайных ситуаций природного и
техногенного характера», от 22.08.1995 №151-ФЗ «Об аварийно-спасательных
службах и статусе спасателей», с постановлением Правительства РФ от 22.11.1997
№1479 «Об аттестации аварийно-спасательных служб, аварийно-спасательных
формирований и спасателей», «Квалификационными требованиями и методическими
рекомендациями по аттестации аварийно-спасательных служб, аварийно-спасательных
формирований и спасателей» (утверждены МАК 18.12.1997 протокол №4) аттестации
подлежат:
) руководители подразделений учреждения;
) спасатели, входящие в состав подразделений
учреждения;
) работники подразделений учреждения.
Аттестация проводится с целью:
проверки готовности и возможности привлечения
подразделений учреждения к выполнению аварийно-спасательных и других неотложных
работ в чрезвычайных ситуациях и происшествиях природного и техногенного
характера, в том числе и на водных объектах;
проверки уровня знаний, профессиональной выучки,
медицинской подготовки, физической, психологической, моральной готовности
руководителей и спасателей подразделений учреждения к выполнению работ в
условиях чрезвычайных ситуаций и происшествий природного и техногенного
характера, в том числе и на водных объектах;
проверки знаний, профессиональной выучки и
соответствия занимаемой должности работников подразделений учреждения.
Руководители и спасатели подразделений
учреждения подлежат первичной, периодической и внеочередной аттестации.
Первичной аттестации подлежат граждане, решившие
стать спасателями одного из подразделений учреждения. Перед первичной
аттестацией спасатели (аттестуемые) проходят обязательное обучение в
специализированных образовательных учреждениях, имеющих право ведения
образовательной деятельности по подготовке, переподготовке и повышению
квалификации спасателей (руководящего состава).
Периодическая аттестация руководителей и
спасателей подразделений учреждения проводится по истечении срока аттестации
или при повышении классности спасателя, но не реже одного раза в 3 года.
Внеочередная аттестация руководителей и
спасателей подразделений учреждения проводится в случаях:
реорганизации учреждения с изменением названий
должностей работников подразделений учреждения (например: спасатель-водитель на
спасатель и т.д.);
передачей штатных единиц из одного подразделения
учреждения в другое подразделение учреждения (в целях оптимизации использования
сил и средств учреждения по предупреждению и ликвидации чрезвычайных ситуаций и
происшествий, в том числе и на водных объектах в зоне ответственности всего
учреждения);
нарушений (не соответствия) требований, предъявляемых
к учреждению, подразделениям учреждения, руководителям и спасателям
подразделений учреждения, выявленных в ходе проверки уполномоченными лицами или
комиссиями.
Список лиц, подлежащих аттестации, и график
проведения аттестации утверждаются директором учреждения и доводятся до
сведения каждого аттестуемого работника не менее чем за две недели до начала
аттестации.
Не позднее, чем за неделю до начала проведения
аттестации в аттестационную комиссию представляется характеристика на
аттестуемого, подписанная его непосредственным руководителем.
Комиссия осуществляет работу по проверке уровня
образования, знаний, профессиональной выучки, медицинской подготовки,
физической, психологической, моральной готовности руководителей и спасателей
структурных подразделений учреждения к выполнению работ в условиях чрезвычайных
ситуаций и происшествий природного и техногенного характера, в том числе и на
водных объектах с целью ходатайства перед директором учреждения по установлению
аттестуемым тарифных разрядов по ЕТКС и ходатайства перед вышестоящими
аттестационными комиссиями по присвоению аттестуемым классной квалификации
(спасатель, спасатель 3 класса и т.д.);
Решение об оценке профессиональных и личностных
качеств работника, а также рекомендации аттестационной комиссии принимаются в
отсутствие аттестуемого открытым голосованием, простым большинством голосов
присутствующих на заседании членов аттестационной комиссии. Решение
аттестационной комиссии считается действительным, если на заседании
присутствовало не менее 2/3 её членов. В результате аттестации аттестуемому
дается одна из следующих оценок:
соответствует занимаемой должности;
соответствует занимаемой должности при условии
выполнения рекомендаций аттестационной комиссии;
не соответствует занимаемой должности.
Аттестационная комиссия по результатам
аттестации вносит на рассмотрение директора учреждения рекомендации о повышении
(понижении) аттестуемого в должности, повышении (понижении) аттестуемому
тарифного разряда в соответствии с единым тарифно-квалификационным справочником,
переводе аттестуемого в другое подразделение учреждения и т.д.
Аттестация руководителей, спасателей и
работников подразделений учреждения оформляется протоколом заседания
аттестационной комиссии.
Гражданам РФ при принятии решения о присвоении им
статуса спасателей органами аттестации выдаются удостоверение установленного
образца, книжка спасателя, жетон с нанесенными на него фамилией, именем и
отчеством, группой крови и регистрационным номером спасателя. Книжка спасателя
предназначена для учета участия спасателя в работах по ликвидации чрезвычайных
ситуаций. Положение о книжке спасателя утверждается федеральным органом
исполнительной власти, специально уполномоченным на решение задач в области
защиты населения и территорий от чрезвычайных ситуаций.
В случае отрицательных результатов аттестации
аттестуемого, аттестационной комиссией составляется протокол, в котором
указываются причины отказа в аттестации. Материалы представляются директору
учреждения для принятия им решения по дальнейшему использованию аттестуемого в
учреждении или его увольнении в соответствии с п. 3, ст. 81 ТК РФ. Трудовые
споры, связанные с аттестацией, рассматриваются в соответствии с действующим
законодательством о порядке рассмотрения трудовых споров.
В случае утери удостоверения личности и (или)
книжки спасателя восстановление их осуществляется как при первичной аттестации.
Если документы спасателя утрачены в ходе проведения аварийно-спасательных и
других неотложных работ, восстановление их проводится по материалам предыдущей аттестации.
В ходе проведения очередной аттестации
руководителей, спасателей и работников подразделений, комиссией рассматриваются
материалы предыдущей аттестации.
Документы необходимые для представления в
аттестационную комиссию по проведению аттестации АСС, АСФ и спасателей приведен
в Приложении 5.
.4 Особенности психологической
подготовки спасателей подразделения
Спасатель, прошедший обучение и аттестованный
для проведения аварийно-спасательных работ обязан постоянно совершенствовать
свои знания, умения и навыки по психологической подготовке. Он должен знать по
психологической подготовке приемы снятия нервно-психического напряжения в
экстремальных условиях и управлять своим психическим состоянием.
Руководители аварийно-спасательных формирований
обязаны проводить занятия по психологической подготовке. Занятия по
психологической подготовке спасателей, направлены на формирование
морально-психологических качеств, развивающих выносливость и позволяющих
переносить длительные физические и психологические нагрузки при проведении АСР
в зонах ЧС. Для этого, руководителю подразделения необходимо:
изучать особенности психологии спасателей,
которую следует начать с изучения темперамента, характера и личностных
характеристик (силы воли, нацеленности на достижение успеха);
организовать работу по выявлению спасателей
подразделения с нервно-психической неустойчивостью, предрасположенных к
суицидам, склонных к употреблению алкоголя и наркотиков;
индивидуальные особенности каждого спасателя
(работника) подразделения, выявлять методами наблюдений (в повседневной
деятельности, во время проведения ПСР и АСР) и тестирований;
в случае выявления (в ходе наблюдения) у
кого-либо из спасателей (работников) подразделения форм девиантного
(отклоняющегося от наиболее важных социальных норм и причиняющее реальный ущерб
обществу или самой личности) поведения, сообщить об этом факте психологу
учреждения, для последующего получения рекомендаций по работе с данным
спасателем;
организовать проведение занятий по
психологической подготовке, в соответствие с утвержденными планами
профессиональной подготовки;
включить в занятия по психологической подготовке
темы, утвержденные директором учреждения, при этом особое внимание уделять
практическим занятиям;
не менее 1 раза в месяц проводить коррекционную
и тренинговую работу, с охватом всех спасателей подразделения;
не менее 1 раза в год проводить тестирование
спасателей подразделения. После проведения тестирования, в медицинских книжках
спасателей делать соответствующую запись.
.5 Организация ведения делопроизводства
в подразделении
Ответственность за организацию, состояние
делопроизводства и соблюдение порядка работы с документами в подразделении
возлагается на начальника подразделения, который:
организует самостоятельное ведение
делопроизводства;
назначает в подразделении ответственного
работника, который отвечает за делопроизводственные функции, наряду со своими
прямыми обязанностями;
организует контроль за передачей сформированных
и правильно оформленных дел (постоянного или свыше 10 лет хранения) в архив
учреждения.
Делопроизводство в подразделении осуществляется
по единому порядку ведения, составления, оформления документов и работы с ними
в соответствии с законодательными, нормативными актами РФ и Красноярского края.
При работе с документами руководствуются
установленными правила в соответствие с Приложением 6, установленные правила
доводятся до работника, назначенного ответственным за ведение делопроизводства
в подразделении.
Журналы должны заполняться четким, разборчивым
подчерком. Все росписи должностных и иных лиц в журналах должны иметь
расшифровку фамилии расписавшегося сотрудника.
Служебные документы хранятся в шкафах и ящиках
письменных столов. Работа с документами и хранение их за пределами
подразделения запрещается. При увольнении работников, переходе их на другую
работу, уходе в отпуск или убытие в командировку документы передаются
начальником подразделения другим работникам с оформлением соответствующих актов
на прием и передачу документов.
Завершающим этапом процесса делопроизводства является
подготовка исполненных документов к хранению и использованию. Основная цель
упорядочения и хранения исполненных документов - создание условий для их
использования в справочной работе учреждения. Документы, составляющие дело,
подшиваются на четыре прокола хлопчатобумажными нитками в твердую обложку из
картона или переплетаются с учетом возможного свободного чтения текста всех
документов. По объему дело не должно превышать 250 листов при толщине не более
4 см.
В рамках делопроизводства, в подразделении необходимо
представление в бухгалтерию учреждения:
табеля учета рабочего времени;
информацию о заболевших работниках учреждения;
до 30 числа ежемесячно, для начисления
заработной платы за месяц, табеля учета рабочего времени (основной и
дополнительный) и приказов на выплату стимулирующих надбавок, наряд задания,
графики работ на ПСР, обеспечения безопасности, участия в противопаводковых
мероприятиях, дежурства на дому и ЧС.
График документооборота представлен в Приложении
7.
.6 Оплата труда спасателей
Оплата труда спасателей профессиональных
аварийно-спасательных формирований производится в соответствии с Законом
Красноярского края «О защите населения и территории Красноярского края от
чрезвычайных ситуаций природного и техногенного характера» и «Положением об
оплате труда работников краевых государственных бюджетных и казенных учреждений
по делам гражданской обороны, чрезвычайным ситуациям и пожарной безопасности
Красноярского края» (Приложение 8).
.7 Режим работы (службы) и отдыха
спасателей
В повседневной деятельности режим службы
спасателей определяется правилами внутреннего трудового распорядка, графиками
дежурств, расписаниями занятий или иных мероприятий по специальной подготовке.
Время дежурства спасателей на дому в режиме
ожидания учитывается в размере одной четвертой часа за каждый час дежурства.
При проведении работ по ликвидации чрезвычайных ситуаций режим работы и
продолжительность рабочего дня спасателей могут быть изменены и устанавливаются
руководителями ликвидации чрезвычайных ситуаций с учетом характера чрезвычайных
ситуаций, особенностей проведения работ по их ликвидации и медицинских
рекомендаций.
Спасателям ежегодно предоставляется очередной
отпуск продолжительностью, имеющим непрерывный стаж работы в профессиональных
аварийно-спасательных формированиях на должностях спасателей: до 10 лет - 30
суток; более 10 лет - 35 суток; более 15 лет - 40 суток.
Спасателям профессиональных
аварийно-спасательных формирований за участие в работах по ликвидации
чрезвычайных ситуаций в течение года предоставляется дополнительный
оплачиваемый отпуск продолжительностью не более 15 суток из расчета один день
отпуска за 24 часа работ.
.8 Охрана труда
Главной задачей охраны труда - недопущение
травматизма, профессиональных заболеваний и несчастных случаев работников
учреждения и улучшение их условий труда.
Задачи по вопросам охраны труда организуются в
соответствии с ТК РФ от 30.12.2001 ФЗ №197, ФЗ №52-ФЗ от 30.03.1999 «О
санитарно-эпидемиологическом благополучии населения», Положением «О применении
нарядов-допусков при производстве работ в условиях повышенной опасности»,
Положением об организации работы по охране труда, иными нормативно-правовыми
актами, а также инструкциями, программами и положениями, разработанными в
учреждении. Для этого необходимо:
проведение ежедневного медицинского осмотра
спасателей, заступающей дежурной смены, спасателей с дополнительными
обязанностями водителей и дополнительно привлекаемых спасателей подразделения.
После проведения ежедневного медицинского осмотра начальнику подразделения
лично проверять результаты его проведения;
в случае выявления медицинских противопоказаний,
отстранять работника от выполнения должностных обязанностей (работы),
немедленно докладывать директору учреждения и направлять данного работника для
установления диагноза в медицинское учреждение;
проведение ежедневных инструктажей работников
подразделений по мерам и технике безопасности;
не реже 1 раза в 6 месяцев повторный инструктаж
на рабочем месте со всеми работниками, с принятием зачетов по знанию инструкций
по технике безопасности и под роспись в журнале инструктажей;
обучение работников безопасным методам работы и
оказанию первой медицинской помощи;
создание безопасных условий труда;
обеспечение работников подразделений средствами
индивидуальной и коллективной защиты;
периодическую проверку исправности оборудования,
инструмента и средств защиты;
профилактическую работу по предупреждению
производственного травматизма и профессиональных заболеваний;
изучение и распространение передового опыта по
охране труда, пропаганде вопросов охраны труда;
реализацию двухступенчатого контроля за
состоянием условий труда и выполнением работниками правил техники безопасности
с предоставлением ежемесячных (ежеквартальных) отчетов, по подчиненности, о
выполнении мероприятий. Работа по проведению двухступенчатого контроля за
состоянием охраны труда и техники безопасности организуется в соответствие с
приказом директора учреждения №389 от 2.09.2009 «Об организационных
мероприятиях по охране труда» в следующей последовательности:
первая ступень - ежедневно перед заступлением на
дежурство;
вторая ступень - один раз в квартал согласно
графику.
В соответствии с требованиями ст. 212 ТК РФ
работники не прошедшие в установленном порядке обучение, инструктаж и проверку
знаний по охране труда, к исполнению должностных обязанностей не допускаются.
Нарушение работником обязанностей по охране
труда, без уважительных причин, является проступком, влекущим дисциплинарную
ответственность вплоть до увольнения в соответствии с п. 5 ст. 81 ТК РФ.
Вводный инструктаж по охране труда проводит
заместитель директора по кадрам - начальник отдела кадров или работник, на
которого приказом директора учреждения возложены эти обязанности по программе,
утвержденной директором учреждения и разработанной на основании законодательных
и иных нормативно-правовых актов РФ с учетом специфики деятельности учреждения.
Кроме вводного инструктажа по охране труда проводить первичный инструктаж на
рабочем месте, повторный, внеплановый и целевой инструктажи. Первичный инструктаж
на рабочем месте, повторный, внеплановый и целевой инструктажи проводит
начальник подразделения. При проведении инструктажей по охране труда особое
внимание обращать на ознакомление работников с имеющимися опасными и вредными
производственными факторами, изучение требований охраны труда, содержащихся в
локальных нормативных актах учреждения, инструкциях по охране труда,
технической, эксплуатационной документации, также применение безопасных методов
и приемов выполнения работ. Инструктаж завершается устной проверкой
приобретенных работником знаний и навыков безопасных приемов работы лицом,
проводившим инструктаж.
Первичный инструктаж на рабочем месте проводится
до начала самостоятельной работы:
со всеми вновь принятыми в учреждение
работниками, включая работников, выполняющих работу на условиях трудового
договора, заключенного на срок до 2-х месяцев или на период выполнения сезонных
работ, в свободное от основной работы время;
с работниками учреждения, переведенными в
установленном порядке из другого подразделения, либо работниками которым
поручается выполнение новой для них работы;
с командированными работниками сторонних
организаций, проходящими производственную практику и другими лицами,
участвующими в деятельности учреждения;
первичный инструктаж на рабочем месте проводить
руководителям подразделений учреждения по программам, разработанным и
утвержденным в установленном порядке в соответствии с требованиями
законодательных и иных нормативных актов по охране труда, локальных нормативных
актов организации, инструкций по охране труда, технической и эксплуатационной
документации.
Повторный инструктаж проводится со всеми
работниками не реже одного раза в шесть месяцев по программам, разработанным
для проведения первичного инструктажа на рабочем месте.
Внеплановый инструктаж проводится:
при введение в действие новых или изменений
законодательных и иных нормативных правовых актов, содержащих требования охраны
труда, а также в соответствии с инструкций по охране труда;
при изменении технологических процессов, замене и
модернизации оборудования, приспособлений, инструмента и других факторов,
влияющих на безопасность труда;
при нарушении работниками требований охраны
труда, если эти нарушения создали реальную угрозу наступления тяжких
последствий (несчастный случай, авария и т.п.);
по требованию должностных лиц органов
государственного надзора и контроля;
при перерывах в работе (для работы с вредными и
(или) опасными условиями - более 30 календарных дней, а для остальных работ -
более 2-х месяцев);
по решению директора учреждения (лица его
замещающего).
Целевой инструктаж проводится при выполнении
разовых работ, при ликвидации последствий аварий, стихийных бедствий и работ,
на которые оформляется наряд-допуск, разрешение или другие специальные
документы, а также при проведении в организации массовых мероприятий. Кроме
того, перед выполнением тренировочных и рабочих водолазных спусков руководителю
водолазных работ заполнять наряд-задание.
Проведение всех видов инструктажей завершается
заполнением специальных журналов инструктажей и в обязательном порядке заверять
подписями лиц проводившего инструктаж и инструктируемого работника
подразделения. Все виды инструктажа считаются элементами учебы.
Заключение
В ходе прохождения экономической и практики
менеджмента в КГКУ «Спасатель» и его структурном подразделении ПСО
Зеленогорское, я ознакомился: с историей создания, развития и деятельностью
КГКУ «Спасатель»; изучил его структуру управления. Ознакомился с функциями
деятельности подразделений.
По Зеленогорскому ПСО:
исследована нормативно-правовая база
деятельности;
ознакомился с основными видами выполняемых работ
и оказываемыми дополнительными услугами;
ознакомился со штатным расписанием подразделения
и с основными профессиональными обязанностями спасателей;
изучил особенности кадровой работы,
делопроизводства и информационную систему (документооборот);
изучил особенности подбора и отбора граждан на
службу в АСР, систему проведения аттестации спасателей;
изучил особенности оплаты труда спасателей
Кроме того, в процессе экономической и практики
менеджмента:
производил оформление заявок, наряда-допуска,
служебной записки, журнала учета поисково-спасательных работ, протокола и др.;
принимал участие в учениях и выезжал в составе
дежурной смены на спасательные работы.
Целью прохождения экономической и практики
менеджмента является реализация практических умений и навыков в соответствии с
выбранной профессией, формирование профессионального мышления, закрепление и
углубление знаний в области управления персоналом, применение их на практике.
Исходя из выше сказанного, считаю, что цель практики можно считать достигнутой.
Список используемых источников
1. Федеральный
закон от 22.08.1995 №151-ФЗ «Об Аварийно-спасательных службах и статусе
спасателей» (ред. от 02.10.2012) // Собрание законодательства РФ от 28.08.1995.
- №35. - Ст. 3503.
2. Закон
Красноярского края от 10.02.2000 №9-631 «О защите населения и территории
Красноярского края от чрезвычайных ситуаций природного и техногенного
характера» (в ред. от 11.10.2012) // Красноярский рабочий от 29.02.2000. - №37.
. Постановление
Правительства Красноярского края от 12.04.2007 г. №133-п «Об утверждении
положения об оплате труда работников краевых государственных бюджетных и
казенных учреждений по делам гражданской обороны, чрезвычайным ситуациям и
пожарной безопасности Красноярского края» (в ред. от 06.12.2011) // Ведомости
высших органов государственной власти Красноярского края от 15.04.2007.
. Постановление
Правительства Красноярского края от 5.04.2011 №170-П «Порядок и размеры
обеспечения питанием или компенсации взамен положенного питания спасателей
профессиональных аварийно-спасательных формирований Красноярского края при
несении дежурства, проведении аварийно-спасательных работ и других неотложных
работ при ликвидации чрезвычайных ситуаций» // Ведомости высших органов
государственной власти Красноярского края от 15.04.2011.
. Постановление
Совета администрации Красноярского края от 05.06.2008 №270-п «Об утверждении
Норм обеспечения аварийно-спасательными и другими средствами подразделений краевого
государственного учреждения «Спасатель» (в ред. от 7.06.2012) // Ведомости
высших органов государственной власти Красноярского края от 10.06.2008.
. Приказ
министерства жилищно-коммунального хозяйства Красноярского края от 23.04.2010
№13-о «Положение о внебюджетной деятельности краевого государственного
бюджетного учреждения «Спасатель» // Ведомости высших органов государственной
власти Красноярского края от 23.04.2010.
. Приказ
«Об организации служебной деятельности краевого государственного казенного
учреждения «Спасатель» в 2012 году». - Красноярск: КГКУ «Спасатель», 2012. - 13
с.//
. Организационно-методические
указания по Краевому государственному казенному учреждению «Спасатель», для
решения задач по предупреждению и ликвидации последствий чрезвычайных ситуаций.
- Красноярск: КГКУ «Спасатель», 2012. - 119 с.
. План
мероприятий КГКУ «Спасатель» в области гражданской обороны, предупреждения и
ликвидации чрезвычайных ситуаций, обеспечения пожарной безопасности и
безопасности людей на водных объектах на 2012 год. - Красноярск: КГКУ
«Спасатель», 2012. - 40 с.
. Справка-доклад
«Об итогах деятельности КГКУ «Спасатель» в I полугодии 2012 года.
. Устав
краевого государственного казенного учреждения «Спасатель». - Красноярск: КГКУ
«Спасатель», 2011. - 13 с.
Приложение 1
Платные услуги, оказываемые
учреждением
Осуществление платной образовательной
деятельности в области подготовки специалистов: водолазов, машинистов
компрессора для подачи воздуха водолазам, судоводителей, спелеологов,
альпинистов, матросов-спасателей, инструкторов легкого водолазного дела;
оказание услуг населению и организациям по
поиску и извлечению из воды различных предметов, подъему затонувших плавсредств
и авто-мототранспорта со дна, заправке баллонов воздухом;
вскрытие дверей изнутри путем проникновения
спасателя через окно с использованием альпинистского снаряжения;
вскрытие металлических дверей помещений снаружи
с использованием электро-гидроинструмента;
вскрытие металлических решеток, гаражных дверей
с использованием электро-гидроинструмента;
вскрытие дверей помещения изнутри путем
проникновения спасателя через окно с использованием альпинистского снаряжения и
применения электро-гидроинструмента;
очистка территории от сухих и покосившихся
деревьев;
устранение опасности падения снежных карнизов со
зданий, сооружений;
организация обеспечения безопасности
туристических, спортивных и культурных мероприятий, носящих коммерческий
характер;
подводно-технические работы:
а) водолазное обследование дна акватории без
применения плавсредств;
б) водолазное обследование дна акватории с
применением плавсредств;
в) обследование подводных конструкций и
сооружений без применения плавсредств;
г) обследование подводных конструкций и
сооружений с применением плавсредств;
д) очистка дна водоема без применения
плавсредств;
е) очистка дна водоема с применением
плавсредств;
вскрытие сейфов в жилых и служебных помещениях с
использованием специальных инструментов и техники;
вскрытие люков с использованием специальных
инструментов и техники; работы по подъему затонувших объектов (техника,
имущество);
эвакуация автомобильного транспорта;
проведение взрывных работ по корчеванию пней и
валке леса;
проведение взрывных работ по разрушению льда;
оказание услуг юридическим и физическим лицам по
ликвидации последствий розливов нефтепродуктов.
Приложение 2
УТВЕРЖДЕНО
приказом министерства жилищно-коммунального
хозяйства Красноярского края
от 23.04.2010 №13-о
Положение о внебюджетной
деятельности КГБУ «Спасатель»
1. Общие
положения
1.1 Настоящее Положение о внебюджетной
деятельности краевого государственного бюджетного учреждения «Спасатель» (далее
- Положение) разработано с учетом с Закона РФ от 07.02.1992 №2300-1 «О защите
прав потребителей», ФЗ от 21.12.1994 №68-ФЗ «О защите населения и территорий от
чрезвычайных ситуаций природного и техногенного характера», ФЗ от 12.01.1996
№7-ФЗ «О некоммерческих организациях», ФЗ от 26.07.2006 №135-ФЭ «О защите
конкуренции», Закона Красноярского края от 10.02.2000 №9-631 «О защите
населения и территории Красноярского края от чрезвычайных ситуаций природного и
техногенного характера», постановления администрации Красноярского края от
12.10.2000 №787-п «Об утверждении Положения об управлении краевыми
государственными учреждениями» и Устава КГБУ «Спасатель» (далее - Учреждение).
1.2 Положение устанавливает условия и порядок
оказания Учреждением платных услуг потребителям, порядок формирования цен
(тарифов) на услуги, оказываемые Учреждением на платной основе, а также порядок
использования Учреждением средств, полученных от оказания платных услуг.
1.3 При оказании платных услуг потребителям
Учреждение руководствуется Конституцией РФ, федеральными законами и иными
нормативными правовыми актами РФ, законами и иными нормативными правовыми
актами Красноярского края, Уставом Учреждения и настоящим Положением.
1.4 Для целей настоящего Положения
применяются следующие понятия:
«платные услуги» - услуги, оказываемые Учреждением
потребителям на возмездной основе в соответствии с перечнем платных услуг,
установленным Уставом Учреждения, и перечнем платных услуг, установленным
настоящим Положением, при отсутствии оснований предоставления соответствующих
безвозмездных услуг, гарантированных законодательством о защите населения и
территорий от чрезвычайных ситуаций;
«потребители платных услуг» - граждане и
юридические лица, имеющие намерение заказать либо заказывающие и использующие
платные услуги Учреждения, при отсутствии оснований для предоставления
Учреждением указанным гражданам и юридическим лицам соответствующих услуг в
соответствии с законодательством о защите населения и территорий от
чрезвычайных ситуаций.
2. Условия предоставления
Учреждением платных услуг
2.1 Платные услуги предоставляются Учреждением в
соответствии с Перечнем платных услуг, установленных Уставом Учреждения, и
перечнем платных услуг, установленным настоящим Положением (приложение №1 к
настоящему Положению), при условии получения Учреждением лицензий и иных
документов, предусмотренных законодательством Российской Федерации, в случае
осуществления Учреждением видов деятельности, требующих оформления
соответствующих разрешительных документов.
.2 Платные услуги не могут быть оказаны
Учреждением взамен или в рамках государственных услуг, оказываемых Учреждением
в соответствии с законодательством о защите населения и территорий от
чрезвычайных ситуаций, и финансируемых за счет средств краевого бюджета.
Платные услуги предоставляются Учреждением потребителям в случае отсутствия
оснований для предоставления соответствующих безвозмездных услуг,
гарантированных законодательством о защите населения и территорий от
чрезвычайных ситуаций.
.3 Платные услуги могут оказываться только с
согласия Потребителя.
.4 Платные услуги оказываются Учреждением при
условии сохранения уровня доступности и качества оказываемых Учреждением
безвозмездных государственных услуг в рамках осуществления основных видов
деятельности Учреждения в соответствии с законодательством о защите населения и
территорий от чрезвычайных ситуаций.
.5 При оказании платных услуг Учреждение обязано
обеспечить потребителей бесплатной, достоверной и доступной информацией,
размещенной для всеобщего ознакомления на стендах, информационных табло, в
средствах массовой информации и на интернет-сайте Учреждения, содержащей:
сведения о месте нахождения Учреждения
(фактический и юридический адрес);
сведения о режиме работы Учреждения и его
структурных подразделений, необходимые для оказания платных и бесплатных услуг;
сведения о видах услуг, оказываемых Учреждением
бесплатно в соответствии с законодательством о защите населения и территорий от
чрезвычайных ситуаций;
сведения о видах услуг, предоставляемых
Учреждением на платной основе, с обязательным указанием их стоимости;
сведения об условиях предоставления платных
услуг;
сведения о правах и обязанностях потребителя и
Учреждения, а также сведения об ответственности Учреждения;
сведения о квалификации специалистов,
предоставляющих от имени Учреждения платные услуги;
сведения о наличии лицензий и иных документов,
предусмотренных законодательством РФ, в случае осуществления Учреждением видов
деятельности, требующих оформления соответствующих разрешительных документов;
сведения о порядке формирования цен (тарифов) на
услуги, оказываемые Учреждением на платной основе;
сведения о контролирующих органах, их
местонахождении и телефонах; сведения о сроках гарантии на предоставленные
услуги.
.6 Учреждение для оказания платных услуг должно
обладать соответствующей материально-технической базой, способствующей созданию
условий для безопасного и качественного предоставления платных услуг
потребителям. На основании распоряжения директора Учреждения либо лица, на
которое возложено исполнение обязанностей директора Учреждения, для предоставления
платных услуг производиться использование имущества Учреждения,
предназначенного для оказания государственных услуг в соответствии с
законодательством о защите населения и территорий от чрезвычайных ситуаций, при
этом должно обеспечиваться сохранение уровня доступности, безопасности и
качества оказываемых Учреждением безвозмездных государственных услуг, а также
возмещение затрат, связанных с использованием имущества Учреждения, за счет
средств, получаемых от оказания платных услуг.
3. Порядок предоставления
Учреждением платных услуг
3.1 Предоставление потребителям конкретных
видов платных услуг осуществляется на основании приказа директора Учреждения об
организации предоставления отдельных видов платных услуг, определяющего:
кадровый состав, занятый предоставлением этих
услуг;
ответственных за выполнение
организационно-методических и обслуживающих функций, связанных с оказанием
платных услуг;
режим оказания отдельной платной услуги.
.2 Выполнение обязанностей по предоставлению
платных услуг осуществляется работниками Учреждения в соответствии с
заключенным трудовым договором и должностными обязанностями. Для оказания
платных услуг Учреждение может привлекать специалистов других организаций с
осуществлением оплаты их труда на договорной основе за счет средств, получаемых
от оказания платных услуг.
.3 Предоставление потребителю платных услуг
осуществляется на основании заключенного договора на оказание платных услуг
между потребителем (заказчиком) и Учреждением (исполнителем). В соответствии с
заключаемым договором потребитель (заказчик) обязан оплатить оказываемые услуги
в порядке и в сроки, указанные в договоре, при этом Учреждение (исполнитель) в
соответствии с законодательством Российской Федерации должно выдать документ,
подтверждающий оплату платных услуг.
3.4 Договор на оказание платных услуг
составляется в двух экземплярах, один из которых находится у исполнителя,
другой - у заказчика.
.5 Объем оказываемых платных услуг
определяется сторонами при заключении договора, при этом стоимость договора определяется
в соответствии с порядком формирования цен (тарифов) на услуги, предоставляемые
Учреждением на платной основе (приложение №2 к настоящему Положению).
.6 Договор с потребителем на оказание
платных услуг заключается в каждом конкретном случае персонально, на
определенный срок и должен предусматривать: характер услуги, ее объем, размер и
условия оплаты услуги, права и обязанности договаривающихся сторон, порядок
изменения и расторжения договора, порядок разрешения споров, особые условия.
Договор является отчетным документом и должен храниться в Учреждении не менее 5
лет.
.7 Учреждение заключает договор с
потребителем при наличии возможности оказать запрашиваемую платную услугу и не
вправе оказывать предпочтение какому-либо физическому или юридическому лицу в
отношении заключения договора, кроме случаев, предусмотренных действующим
законодательством.
.8 Оплата потребителями платных услуг
осуществляется через банковские учреждения путем внесения денежных средств на
счет Учреждения или путем внесения наличных средств (для потребителей -
физических лиц) - непосредственно на месте оказания услуги с применением
контрольно-кассовых машин или специальных бланков строгой отчетности,
утвержденных в установленном порядке.
4. Порядок расходования средств,
полученных от оказания платных услуг. Учет денежных средств, полученных от
оказания платных услуг
4.1 Денежные средства, полученные от оказания
платных услуг, направляются в соответствии со сметой доходов и расходов
Учреждения в следующих пропорциях:
возмещение расходов, связанных с оказанием
платных услуг, в полном объеме понесенных затрат;
содержание и развитие материально-технической
базы - до 50 % от дохода;
материальное поощрение работников и социальные
выплаты - до 30% от дохода;
иные цели, в соответствии со сметой доходов и
расходов Учреждения, утвержденной учредителем.
4.2 Бухгалтерский учет операций, связанных с
предоставлением платных услуг, осуществляется в соответствии с ТК РФ, НК РФ, ФЗ
от 21.11.1996 №129-ФЗ «О бухгалтерском учете», приказом Министерства финансов
РФ от 06.10.2008 №106н «Об утверждении положений по бухгалтерскому учету»,
приказом Министерства финансов РФ от 30.12.2008 №148н «Об утверждении
Инструкции по бюджетному учету».
4.3 Доходы и расходы Учреждения от реализации
платных услуг отражаются в смете доходов и расходов Учреждения, утверждаемой в
порядке, предусмотренном действующим законодательством. При исполнении сметы
доходов и расходов Учреждение самостоятельно в расходовании средств, полученных
от реализации платных услуг. Для корректировки сметы доходов и расходов
Учреждением вносится представление учредителю (главному распорядителю бюджетных
средств).
4.4 Учреждение при осуществлении деятельности по
оказанию платных услуг в установленном порядке обязано представлять учредителю
отчеты об оказании платных услуг и копии первичной документации (приказы,
сметы, счета, перечень заключенных договоров и др.).
5. Ответственность
Учреждения и должностных лиц Учреждения
5.1 Помимо ответственности перед Потребителем,
установленной договором, Учреждение при оказании платных услуг несет
ответственность:
за вред, причиненный жизни и здоровью работников
Учреждения во время оказания платных услуг;
за нарушение прав и свобод потребителей и
работников Учреждения;
за нарушение требований трудового законодательства;
за иные виновные действия, предусмотренные
законодательством РФ.
5.2 Директор Учреждения несет персональную
ответственность:
за несоблюдение действующих нормативных
документов в сфере оказания платных услуг, законодательства о защите прав
потребителей, а также гражданского, трудового, административного и уголовного
законодательства при оказании платных услуг и при заключении договоров на
оказание таких услуг;
за несоблюдение требований к организации и
качеству предоставляемых платных услуг;
за нецелевое использование денежных средств,
полученных от оказания платных услуг;
за несоблюдение дисциплины цен при оказании
платных услуг;
за несоблюдение порядка учета платных
дополнительных услуг;
за ухудшение качества работ, оказываемых в
рамках безвозмездных государственных услуг;
за иные виновные действия, предусмотренные
законодательством РФ.
5.3 В случае нарушения установленных требований
при оказании платных услуг Учреждение, директор Учреждения, должностные лица,
работники, виновные в нарушении, могут быть привлечены к ответственности в
соответствии с действующим законодательством РФ.
5.4 Наложение мер административной
ответственности не освобождает Учреждение, директора Учреждения и виновных лиц
от устранения допущенных нарушений и возмещения причиненного ущерба.
6. Контроль за предоставлением
платных услуг
6.1 Контроль за соблюдением настоящего
Положения, правильностью расчета стоимости платных услуг и качества их
предоставления осуществляет учредитель.
6.2 В случае выявления нарушений в работе
Учреждения по предоставлению платных услуг, в том числе снижения качества
предоставления платных услуг, нанесения ущерба основной деятельности Учреждения
учредитель вправе:
приостановить предоставление платных услуг;
изъять у Учреждения полностью или частично доход
от оказания платных услуг в краевой бюджет.
Порядок формирования цен (тарифов)
на услуги, предоставляемые краевым государственным бюджетным учреждением
«Спасатель» на платной основе
В основу расчета себестоимости положена
технология выполнения простой, сложной или комплексной услуги и нормативы
финансовых затрат по статьям экономической классификации.
При расчете себестоимости услуги (работы)
необходимо использовать сложившийся технологический стандарт (время,
затрачиваемое на данную услугу, количественный и качественный состав
работников, производящих данную услугу, виды и количество потребляемых
материальных запасов и т.д.).
Себестоимость услуги (работы) определяется как
сумма расходов на оплату труда, прямых материальных затрат и накладных расходов
по формуле:
С пл.у. = С ФОТ + С нач.ФОТ + С мат.з. + С
накл.р.+С рент., где:
С пл.у. - себестоимость платной услуги (работы),
руб.;
С ФОТ - средняя заработная плата одного
работника, оказываемого платную услугу за 1 час работы, руб.;
С нач.ФОТ - начисления на ФОТ, руб.;
С мат.з. - сумма прямых материальных затрат
(средние затраты на содержание транспортных средств - автомобилей, плавсредств
и спецоборудования для вскрытия дверей, водолазных работ и работ с
взрывоопасными предметами за 1 час работы с учетом расхода бензина, масла,
амортизации), руб.;
С накл.р. - сумма накладных расходов (фонд
оплаты труда работников аппарата управления, начисления на оплату труда,
канцтовары, расходные материалы для компьютерной и оргтехники, налог на
прибыль, налог на имущество)- не более 25 процентов, руб.:
С накл.р. = (С ФОТ + С нач.ФОТ + С мат.з.)*25%
С рент.- сумма рентабельности (прибыльности)
учреждения - не более 15 процентов, руб.:
С рент. = (С ФОТ + С нач.ФОТ + С мат.з. + С
накл.р.)* 15%
При необходимости регулирования ценовой политики
учреждения (возможность участвовать в процедуре торгов, проводимых заказчиками
работ или органами на это уполномоченными) размер накладных расходов и
рентабельности учреждения может устанавливаться в следующих пределах:
С нак.р. - минимальный размер 5 процентов,
максимальный - 25;
С рент. - минимальный размер 5 процентов,
максимальный - 15.
Цены на предоставляемые платные услуги
пересматриваются не реже одного раза в полугодие. Основанием для пересмотра цен
является изменение цен на расходные материалы (ГСМ, расходные материалы к
водолазному снаряжению, заправка баллонов); приобретение нового оборудования
(увеличение средней величины амортизационных отчислений на используемое
оборудование и средства); увеличение заработной платы; увеличение отчислений по
ФОТ.
Фактическая цена предоставляемых платных услуг
рассчитывается исходя из средних затрат, утверждаемых учредителем.
организационный правовой финансовый
спасатель
Приложение 3
Структура управления краевого
государственного казенного учреждения «Спасатель»
Приложение 4
Штатная расстановка личного состава
КГКУ « Спасатель» на 15.11.2012 г.
|
№
п.п.
|
Должность
(специальность, профессия) по штатному расписанию
|
Кол-во
единиц
|
Фамилия,
имя, отчество
|
|
Управление
|
|
1.
|
Директор
учреждения
|
1
|
Кобец
Александр Васильевич
|
|
2.
|
Первый
заместитель директора учреждения
|
1
|
Гаргалык
Сергей Степанович
|
|
3.
|
Заместитель
директора учреждения (по оперативному реагированию)
|
1
|
Першин
Андрей Николаевич
|
|
4.
|
Заместитель
директора учреждения (по материально-техническому обеспечению)
|
1
|
Никитчук
Николай Иванович
|
|
5.
|
Заместитель
директора учреждения (по управлению персоналом)
|
1
|
Федотенко
Оксана Владимировна
|
|
6.
|
Заместитель
директора по обезвреживанию взрывоопасных предметов и охране труда
|
1
|
Катаев
Алексей Витальевич
|
|
7.
|
Главный
бухгалтер
|
1
|
Богданова
Ольга Александровна
|
|
8.
|
Инженер
по охране труда и технике безопасности
|
1
|
Симаков
Сергей Викторович
|
|
Юридическая
группа
|
|
9.
|
Начальник
группы
|
1
|
Кукшалова
Оксана Леонидовна
|
|
10.
|
Юрисконсульт
|
1
|
Вакант
|
|
Оперативное
отделение
|
|
11.
|
Начальник
отделения (группы)
|
1
|
Липилин
Юрий Юрьевич
|
|
12.
|
Инженер
(по сбору и анализу обстановки)
|
5
|
Бурлаков
Юрий Александрович
|
|
13.
|
|
|
Косенко
Спартак Витальевич
|
|
14.
|
|
|
Павлов
Игорь Викторович
|
|
15.
|
|
|
Голубов
Дмитрий Александрович
|
|
16.
|
|
|
Аинцев
Игорь Валерьевич
|
|
Служба
связи и автоматизированных систем управления
|
|
17.
|
Начальник
службы (связи и автоматизированных систем управления)
|
1
|
Кривилев
Владимир Михайлович
|
|
18.
|
Инженер
(по связи)
|
1
|
Суходоев
Андрей Юрьевич
|
|
Водолазная
служба
|
|
19.
|
Начальник
службы (водолазной)
|
1
|
Румянцев
Владимир Алексеевич
|
|
20.
|
Старший
водолазный специалист
|
1
|
Рейхерт
Владимир Карлович
|
|
Медико-психологическая
служба
|
|
21.
|
Начальник
службы (медико-психологической)
|
1
|
Воронов
Дмитрий Владимирович
|
|
22.
|
Психолог
|
1
|
Першина
Любовь Владимировна
|
|
Отдел
бюджетного учёта и отчётности
|
|
23.
|
Заместитель
главного бухгалтера
|
1
|
Прокопьева
Людмила Маркеловна
|
|
24.
|
Бухгалтер
|
4
|
Брестер
Ирина Львовна
|
|
25.
|
|
|
Романова
Татьяна Сергеевна
|
|
26.
|
|
|
Спутай
Светлана Юрьевна
|
|
27.
|
|
|
Надежкина
Альбина Вячеславовна
|
|
28.
|
Экономист
|
1
|
Якушева
Татьяна Евгеньевна
|
|
Отдел
кадров
|
|
29.
|
Заведующий
методическим кабинетом
|
1
|
Макарьин
Евгений Александрович
|
|
30.
|
Инженер
по подготовке кадров
|
1
|
Юрковец
Екатерина Александровна
|
|
31.
|
Специалист
по кадрам
|
1
|
Осипова
Ольга Валентиновна
|
|
32.
|
Документовед
|
1
|
Муллагалеева
Татьяна Олеговна
|
|
Вспомогательный
отдел
|
|
33.
|
Начальник
вспомогательного отдела
|
1
|
Салимова
Светлана Нургаяновна
|
|
34.
|
Инженер
(по материально-техническому обеспечению с выполнением обязанностей сметчика)
|
1
|
Суслопарова
Лидия Федоровна
|
|
35.
|
Заведующий
складом
|
1
|
Кузнецов
Максим Игоревич
|
|
36.
|
Уборщик
служебных и производственных помещений
|
1
|
Сулейманова
Наталья Геннадьевна
|
|
Служба
материально-технического снабжения
|
|
37.
|
Начальник
службы (материально-технического снабжения)
|
1
|
Вакансия
|
|
Гараж
|
|
38.
|
Начальник
гаража
|
1
|
Матюнин
Александр Иванович
|
|
39.
|
Механик
|
1
|
|
|
40.
|
Водитель
автомобиля
|
3
|
Кочнев
Виталий Александрович
|
|
41.
|
|
|
Оверчук
Николай Степанович
|
|
42.
|
|
|
Аверченко
Олег Александрович
|
|
ИТОГО:
42
|
|
Поисково-спасательный
отряд
|
|
1.
|
Начальник
отряда
|
1
|
Костицын
Александр Станиславович
|
|
2.
|
Заместитель
начальника отряда
|
1
|
Колетвинов
Михаил Алексеевич
|
|
3.
|
Заместитель
начальника отряда
|
1
|
Тырцев
Дмитрий Владимирович
|
|
4.
|
Механик
|
1
|
Павлов
Виктор Владимирович
|
|
5.
|
Механик
(по обслуживанию газоспасательного оборудования)
|
1
|
Будиловский
Александр Иванович
|
|
6.
|
Фельдшер
|
1
|
Гайсина
Анастасия Нагимовна
|
|
7.
|
Заведующий
складом
|
1
|
Румянцева
Наталия Константиновна
|
|
8.
|
Заведующий
складом
|
1
|
Вакант
|
|
9.
|
Капитан
- механик водолазного, спасательного судна
|
1
|
Тарасов
Владимир Николаевич
|
|
10.
|
Диспетчер
|
5
|
Курбанисмаилов
Леонид Омарович
|
|
11.
|
|
|
Ищенко
Владимир Викторович
|
|
12.
|
|
|
Холминский
Кирилл Андреевич
|
|
13.
|
|
|
Драчук
Сергей Викторович
|
|
14.
|
|
|
Корчиков
Андрей Иванович
|
|
15.
|
Спасатель
(с дополнительными обязанностями взрывника (специалиста по обнаружению и
обезвреживанию взрывоопасных предметов)
|
8
|
Белянин
Олег Владиславович
|
|
16.
|
|
|
Бугаев
Виктор Иванович
|
|
17.
|
|
|
Спасский
Константин Викторович
|
|
18.
|
|
|
Иваничкин
Дмитрий Валентинович
|
|
19.
|
|
|
Кичамов
Андрей Владимирович
|
|
20.
|
|
|
Нуянзин
Олег Александрович
|
|
21.
|
|
|
Николайчук
Владимир Степанович
|
|
22.
|
|
|
Захваев
Борис Николаевич
|
|
23.
|
Спасатель
(с дополнительными обязанностями медицинского работника)
|
5
|
Севрюгин
Сергей Владимирович
|
|
24.
|
|
|
Байкалов
Евгений Дмитриевич
|
|
25.
|
|
|
Ашмарин
Александр Юрьевич
|
|
26.
|
|
|
Ткачев
Виктор Николаевич
|
|
27.
|
|
|
Лошкарев
Владимир Григорьевич
|
|
28.
|
Спасатель
|
12
|
Афанасьев
Александр Геннадьевич
|
|
29.
|
|
|
Бавыкин
Александр Олегович
|
|
30.
|
|
|
Чащин
Дмитрий Михайлович
|
|
31.
|
|
|
Бражевский
Михаил Сергеевич
|
|
|
Савинич
Александр Сергеевич
|
|
33.
|
|
|
Борисова
Юлия Валентиновна
|
|
34.
|
|
|
Кудрявцев
Михаил Владимирович
|
|
35.
|
|
|
Суровегин
Сергей Ильич
|
|
36.
|
|
|
Дербин
Павел Владимирович
|
|
37.
|
|
|
Маташков
Андрей Алексеевич
|
|
38.
|
|
|
Рейхерт
Дмитрий Владимирович
|
|
39.
|
|
|
Филимонов
Юрий Петрович
|
|
40.
|
Спасатель
(с дополнительными обязанностями водителя)
|
7
|
Рахвальский
Иван Алексеевич
|
|
41.
|
|
|
Омылов
Александр Леонидович
|
|
42.
|
|
|
Безладний
Виталий Александрович
|
|
43.
|
|
|
Воропаев
Олег Викторович
|
|
44.
|
|
|
Бутырский
Виталий Иванович
|
|
45.
|
|
|
Фильберт
Андрей Александрович
|
|
46.
|
|
|
Гришаев
Александр Владимирович
|
|
47.
|
Спасатель
(с дополнительными обязанностями водолаза)
|
9
|
Меркулов
Александр Анатольевич
|
|
48.
|
|
|
Горн
Олег Юрьевич
|
|
49.
|
|
|
Петрачков
Никита Анатольевич
|
|
50.
|
|
|
Львов
Александр Викторович
|
|
51.
|
|
|
Соо
Артур Андреевич
|
|
52.
|
|
|
Селезнев
Андрей Николаевич
|
|
53.
|
|
|
Злобин
Александр Анатольевич
|
|
54.
|
|
|
Селезнев
Вячеслав Владимирович
|
|
55.
|
|
|
Скрябин
Марк Юрьевич
|
|
56.
|
Спасатель
(с дополнительными обязанностями ст. моториста-рулевого)
|
2
|
Савельев
Сергей Сергеевич
|
|
57.
|
|
|
Суворов
Алексей Анатольевич
|
|
ИТОГО:
57
|
|
Богучанский
поисково-спасательный отряд
|
|
1.
|
Начальник
отряда
|
1
|
Кошкарев
Григорий Анатольевич
|
|
2.
|
Заместитель
начальника отряда
|
1
|
Соловьянов
Сергей Михайлович
|
|
3.
|
Заведующий
складом
|
1
|
Вакант
|
|
4.
|
Спасатель
(с дополнительными обязанностями медицинского работника)
|
4
|
Злобин
Данила Викторович
|
|
5.
|
|
|
Егорычев
Сергей Юрьевич
|
|
6.
|
|
|
Садовиков
Илья Андреевич
|
|
7.
|
|
|
Соловьев
Владимир Алексеевич
|
|
8.
|
Спасатель
|
11
|
Борисов
Владимир Сергеевич
|
|
9.
|
|
|
Павлов
Алексей Николаевич
|
|
10.
|
|
|
Горелов
Александр Викторович
|
|
11.
|
|
|
Лимешко
Сергей Александрович
|
|
12.
|
|
|
Дягилев
Василий Николаевич
|
|
13.
|
|
|
Каверзин
Иван Васильевич
|
|
14.
|
|
|
Савонин
Сергей Владимирович
|
|
15.
|
|
|
Симоненко
Алексей Сергеевич
|
|
16.
|
|
|
Рузаев
Александр Андреевич
|
|
17.
|
|
|
Кунц
Дмитрий Иванович
|
|
18.
|
|
|
Кунц
Олег Владимирович
|
|
19.
|
Спасатель
(с дополнительными обязанностями водителя)
|
3
|
Бабешко
Владимир Анатольевич
|
|
20.
|
|
|
Лавров
Андрей Петрович
|
|
21.
|
|
|
Шигов
Василий Викторович
|
|
22.
|
Спасатель
(с дополнительными обязанностями водолаза)
|
5
|
Можеванов
Константин Евгеньевич
|
|
23.
|
|
|
Логинов
Игорь Владимирович
|
|
24.
|
|
|
Сарашвили
Алексей Рубенович
|
|
25.
|
|
|
Архипчук
Андрей Константинович
|
|
26.
|
|
|
Кербс
Сергей Сергеевич
|
|
ИТОГО:
26
|
|
Канское
поисково-спасательное отделение
|
|
1.
|
Начальник
отделения (группы)
|
1
|
Шкаруба
Виктор Евгеньевич
|
|
2.
|
Спасатель
(с дополнительными обязанностями водолаза)
|
6
|
Рудяк
Дмитрий Викторович
|
|
3.
|
|
|
Вакансия
|
|
4.
|
|
|
Котряхов
Вадим Эдуардович
|
|
5.
|
|
|
Митин
Роман Николаевич
|
|
6.
|
|
|
Зайцев
Вячеслав Васильевич
|
|
7.
|
|
|
Зайцев
Алексей Александрович
|
|
8.
|
Спасатель
|
2
|
Адаменко
Евгений Викторович
|
|
9.
|
|
|
Терешков
Игорь Федорович
|
|
10.
|
Спасатель
(с дополнительными обязанностями ст. моториста-рулевого)
|
3
|
Булдаков
Сергей Васильевич
|
|
11.
|
|
|
Ковальков
Сергей Александрович
|
|
12.
|
|
|
Котряхов
Эдуард Николаевич
|
|
13.
|
Спасатель
(с дополнительными обязанностями водителя)
|
1
|
Маевский
Вадим Владимирович
|
|
14.
|
Фельдшер
|
1
|
Гребенюк
Людмила Васильевна
|
|
15.
|
Заведующий
складом
|
1
|
Гякас
Наталья Сергеевна
|
|
ИТОГО:
15
|
|
Ачинское
поисково-спасательное отделение
|
|
1.
|
Начальник
отделения (группы)
|
1
|
Биль
Николай Геннадьевич
|
|
2.
|
Спасатель
(с дополнительными обязанностями водолаза)
|
7
|
Вершинский
Дмитрий Владимирович
|
|
3.
|
|
|
Драгунов
Юрий Анатольевич
|
|
4.
|
|
|
Степанов
Сергей Михайлович
|
|
5.
|
|
|
Кошельников
Николай Алексеевич
|
|
6.
|
|
|
Кошельков
Геннадий Юрьевич
|
|
7.
|
|
|
Шпагин
Павел Николаевич
|
|
8.
|
|
|
Старовойтов
Виктор Викторович
|
|
9.
|
Спасатель
(с дополнительными обязанностями ст. моториста-рулевого)
|
4
|
Кирсанов
Геннадий Викторович
|
|
10.
|
|
|
Старовойтов
Андрей Александрович
|
|
11.
|
|
|
Алексеенко
Владимир Анатольевич
|
|
12.
|
|
|
Стрельцов
Сергей Анатольевич
|
|
13.
|
Спасатель
(с дополнительными обязанностями водителя)
|
1
|
Салиев
Дмитрий Викторович
|
|
14.
|
Фельдшер
|
1
|
Лямзина
Наталья Викторовна
|
|
15.
|
Заведующий
складом
|
1
|
Стрельцова
Светлана Васильевна
|
|
ИТОГО:
15
|
|
Зеленогорское
поисково-спасательное отделение
|
|
1.
|
Начальник
отделения (группы)
|
1
|
Холоденов
Сергей Николаевич
|
|
2.
|
Спасатель
(с дополнительными обязанностями водолаза)
|
4
|
Селезнёв
Денис Николаевич
|
|
3.
|
|
|
Медведев
Виктор Владимирович
|
|
4.
|
|
|
Космынин
Сергей Геннадьевич
|
|
5.
|
|
|
Кондратенко
Сергей Александрович
|
|
6.
|
Спасатель
|
3
|
Давыдов
Дмитрий Николаевич
|
|
7.
|
|
|
Якушевский
Сергей Владимирович
|
|
8.
|
|
|
Базилевский
Алексей Леонидович
|
|
9.
|
Спасатель
(с дополнительными обязанностями ст. моториста-рулевого)
|
4
|
Чинчевой
Владислав Михайлович
|
|
10.
|
|
|
Коробицин
Александр Николаевич
|
|
11.
|
|
|
Никонов
Игорь Сергеевич
|
|
12.
|
|
|
Скрипник
Александр Юрьевич
|
|
13.
|
Спасатель
(с дополнительными обязанностями водителя)
|
1
|
Петров
Сергей Петрович
|
|
14.
|
Фельдшер
|
1
|
Меркушина
Нина Васильевна
|
|
15.
|
Заведующий
складом
|
1
|
Соболевский
Василий Сергеевич
|
|
ИТОГО:
15
|
|
Енисейское
поисково-спасательное отделение
|
|
1.
|
Начальник
отделения (группы)
|
1
|
Бабурин
Олег Анатольевич
|
|
2.
|
Спасатель
(с дополнительными обязанностями водолаза)
|
5
|
Дроздов
Вячеслав Викторович
|
|
3.
|
|
|
Ефремов
Алексей Владимирович
|
|
4.
|
|
|
Верхотуров
Владимир Николаевич
|
|
5.
|
|
|
Ершов
Сергей Владимирович
|
|
6.
|
|
|
Слабков
Вячеслав Николаевич
|
|
7.
|
Спасатель
|
2
|
Винокуров
Сергей Владимирович
|
|
8.
|
|
|
Исаев
Владимир Николаевич
|
|
9.
|
Спасатель
(с дополнительными обязанностями ст. моториста-рулевого)
|
4
|
Коротких
Владимир Сергеевич
|
|
10.
|
|
|
Шилов
Юрий Геннадьевич
|
|
11.
|
|
|
Котляров
Александр Сергеевич
|
|
12.
|
|
|
Соколов
Иван Николаевич
|
|
13.
|
Спасатель
(с дополнительными обязанностями водителя)
|
1
|
Кудишин
Виталий Александрович
|
|
14.
|
Капитан-механик
спасательного, водолазного судна
|
1
|
Тиличенко
Игорь Геннадьевич
|
|
15.
|
Фельдшер
|
1
|
Ситникова
Оксана Геннадьевна
|
|
16.
|
Заведующий
складом
|
1
|
Солдатова
Галина Ивановна
|
|
ИТОГО:
16
|
|
Лесосибирская
спасательная станция
|
|
1.
|
Начальник
спасательной станции
|
1
|
Борщевский
Сергей Васильевич
|
|
2.
|
Спасатель
(с дополнительными обязанностями водолаза)
|
4
|
Игумнов
Алексей Сергеевич
|
|
3.
|
|
|
Чуклинов
Иван Николаевич
|
|
4.
|
|
|
Новиков
Сергей Валерьевич
|
|
5.
|
|
|
Максимов
Василий Сергеевич
|
|
6.
|
Спасатель
|
2
|
Мазур
Денис Сергеевич
|
|
7.
|
|
|
Мариловцев
Павел Иванович
|
|
8.
|
Спасатель
(с дополнительными обязанностями водителя)
|
1
|
Лыткин
Игорь Владимирович
|
|
9.
|
Спасатель
(с дополнительными обязанностями ст. моториста-рулевого)
|
2
|
Малышенко
Виктор Евгеньевич
|
|
10.
|
|
|
Дудкин
Игорь Алексеевич
|
|
11.
|
Фельдшер
|
1
|
Александрова
Галина Алексеевна
|
|
ИТОГО:
11
|
|
Минусинское
поисково-спасательное отделение
|
|
1.
|
1
|
Изместьев
Юрий Николаевич
|
|
2.
|
Спасатель
(с дополнительными обязанностями водолаза)
|
5
|
Хисматулин
Сергей Фаслахович
|
|
3.
|
|
|
Евлахов
Семен Владимирович
|
|
4.
|
|
|
Черняев
Анатолий Николаевич
|
|
5.
|
|
|
Шиголаков
Алексей Петрович
|
|
6.
|
|
|
Урбанович
Александр Валерьевич
|
|
7.
|
Спасатель
|
2
|
Сабуров
Виктор Евдокимович
|
|
8.
|
|
|
Додонков
Алексей Александрович
|
|
9.
|
Спасатель
(с дополнительными обязанностями ст. моториста-рулевого)
|
4
|
Яковлев
Виктор Константинович
|
|
10.
|
|
|
Крылов
Сергей Николаевич
|
|
11.
|
|
|
Байкалов
Андрей Иванович
|
|
12.
|
|
|
Гончаров
Юрий Викторович
|
|
13.
|
Спасатель
(с дополнительными обязанностями водителя)
|
1
|
Алексашин
Владимир Михайлович
|
|
14.
|
Фельдшер
|
1
|
Ботин
Андрей Михайлович
|
|
15.
|
Заведующий
складом
|
1
|
Гераськин
Александр Александрович
|
|
ИТОГО:
15
|
|
Шушенская
спасательная станция
|
|
1.
|
Начальник
спасательной станции
|
1
|
Вересовой
Александр Сергеевич
|
|
2.
|
Спасатель
(с дополнительными обязанностями водолаза)
|
3
|
Гордус
Олег Анатольевич
|
|
3.
|
|
|
Никифоров
Вячеслав Викторович
|
|
4.
|
|
|
Павлов
Александр Владимирович
|
|
5.
|
Спасатель
|
2
|
Ехлаков
Павел Никитович
|
|
6.
|
|
|
Толмачев
Николай Сергеевич
|
|
7.
|
Спасатель
(с дополнительными обязанностями водителя)
|
1
|
Сергиенко
Олег Михайлович
|
|
8.
|
Спасатель
(с дополнительными обязанностями ст. моториста-рулевого)
|
2
|
Свекатун
Владимир Викторович
|
|
9.
|
|
|
Мартыненко
Евгений Юрьевич
|
|
10.
|
Фельдшер
|
1
|
Елпашев
Александр Владимирович
|
|
ИТОГО:
10
|
|
Краснотуранская
спасательная станция
|
|
1.
|
Начальник
спасательной станции
|
1
|
Борисенко
Андрей Петрович
|
|
2.
|
Спасатель
(с дополнительными обязанностями водолаза)
|
3
|
Гераськин
Анатолий Петрович
|
|
3.
|
|
|
Легчаков
Виктор Иванович
|
|
4.
|
|
|
Леонтьев
Михаил Владимирович
|
|
5.
|
Спасатель
|
2
|
Гончаренко
Евгений Михайлович
|
|
6.
|
|
|
Борисенко
Александр Петрович
|
|
7.
|
Спасатель
(с дополнительными обязанностями водителя)
|
1
|
Кравцов
Роман Васильевич
|
|
8.
|
Спасатель
(с дополнительными обязанностями ст. моториста-рулевого)
|
2
|
Гончаров
Семен Викторович
|
|
9.
|
|
|
Постольников
Юрий Тимофеевич
|
|
10.
|
Фельдшер
|
1
|
Леонтьева
Анастасия Васильевна
|
|
ИТОГО:
10
|
|
Новоселовская
спасательная станция
|
|
1.
|
Начальник
спасательной станции
|
1
|
Санников
Павел Александрович
|
|
2.
|
Спасатель
(с дополнительными обязанностями водолаза)
|
3
|
Кащук
Владимир Владимирович
|
|
3.
|
|
|
Михайлов
Александр Аркадьевич
|
|
4.
|
|
|
Негоц
Сергей Викторович
|
|
5.
|
Спасатель
|
2
|
Павлюков
Евгений Михайлович
|
|
6.
|
|
|
Кроневальд
Валерий Александрович
|
|
7.
|
Спасатель
(с дополнительными обязанностями водителя)
|
1
|
Изосимин
Михаил Иванович
|
|
8.
|
Спасатель
(с дополнительными обязанностями ст. моториста-рулевого)
|
2
|
Лалетин
Валерий Викторович
|
|
9.
|
|
|
Логвин
Николай Алексеевич
|
|
10.
|
Фельдшер
|
1
|
Кирдан
Елена Михайловна
|
|
ИТОГО:
10
|
|
Дивногорское
поисково-спасательное отделение
|
|
1.
|
Начальник
отделения (группы)
|
1
|
Правитель
Павел Иванович
|
|
2.
|
Заведующий
складом
|
1
|
Вакант
|
|
3.
|
Спасатель
(с дополнительными обязанностями водолаза)
|
10
|
Мальцев
Илья Александрович
|
|
4.
|
|
|
Казаков
Андрей Владимирович
|
|
5.
|
|
|
Помазкин
Валентин Руфаилович
|
|
6.
|
|
|
Коркишко
Максим Петрович
|
|
7.
|
|
|
Цоменко
Егор Александрович
|
|
8.
|
|
|
Кузнецов
Александр Владимирович
|
|
9.
|
|
|
Петров
Артем Викторович
|
|
10.
|
|
|
Верхотуров
Владимир Васильевич
|
|
11.
|
|
|
Рыжков
Александр Александрович
|
|
12.
|
|
|
Лавренов
Максим Сергеевич
|
|
13.
|
Спасатель
(с дополнительными обязанностями медицинского работника)
|
4
|
Саттаров
Николай Степанович
|
|
14.
|
|
|
Филончиков
Сергей Николаевич
|
|
15.
|
|
|
Шульга
Александр Владимирович
|
|
16.
|
|
|
Кудров
Алексей Игоревич
|
|
17.
|
Спасатель
|
4
|
Вагин
Александр Владимирович
|
|
18.
|
|
|
Потехин
Илья Владимирович
|
|
19.
|
|
|
Бажчук
Анатолий Валерьевич
|
|
20.
|
|
|
Мясоедов
Руслан Александрович
|
|
21.
|
Спасатель
(с дополнительными обязанностями водителя)
|
1
|
Бирюков
Денис Викторович
|
|
22.
|
Капитан-механик
водолазного, спасательного судна
|
1
|
Готовко
Виктор Леонидович
|
|
ИТОГО:
22
|
|
ВСЕГО:
264, факт - 258, вакансии -6 ед.
|
Приложение 5
Перечень документов представляемых в
Краевую аттестационную комиссию по проведению аттестации АСС, АСФ и спасателей
Первичная аттестация
1. Заявление (Форма №1);
2. Анкета (Форма №2);
. Копия паспорта;
. Копия документа об образовании;
. Копия свидетельства о прохождении
первоначального курсового обучения;
. Копии документов о получении
дополнительных специальностей;
. Цветные фотографии 3х4 (4 шт.);
. Справка о группе крови (или копия
военного билета: первая страница и страница с указанием группы крови);
. Медицинское и психологическое
заключение;
. Копия трудовой книжки.
Периодическая
аттестация (внеочередная)
1. Заявление (Форма №3);
2. Копии документов о получении
дополнительных специальностей;
. Медицинское и психологическое
заключение.
Перечень документов представляемых в
Региональную комиссию по аттестации АСС, АСФ и спасателей
Периодическая аттестация
(внеочередная)
1. Заявление (Формы №4, 5);
2. Копия паспорта (в случае если была
замена или изменялись какие-либо данные);
. Копии документов о получении
дополнительных специальностей.
Форма №1
Председателю Краевой аттестационной комиссии по
проведению аттестации аварийно-спасательных служб, аварийно-спасательных
формирований и спасателей
от (должность), (Ф.И.О. полностью)
Заявление
В связи с тем, что я прошел обучение по
специальности «Спасатель» проработал на должности спасателя (указывается период
работы), и имею:
диплом (аттестат) об образовании;
свидетельство;
удостоверение
(перечисляются все имеющиеся специальности)
Прошу Вас аттестовать меня на классную
квалификацию «Спасатель».
Дата, (подпись)
Ходатайствую по существу заявления.
Начальник Ф.И.О. (наименование структурного подразделения)
(подпись)
Форма №2
Приложение 6
Рекомендации по ведению
делопроизводства в подразделениях
Документы подразделяются на поступающие,
отправляемые и внутреннего пользования. Прием, первичная обработка,
распределение, регистрация, отправка, ведение справочной работы по документам,
формирование и хранение дел, передача дел на архивное хранение осуществляется
документоведом управления учреждения.
Работа с поступившими документами
Все поступающие в учреждение документы от
организаций и частных лиц регистрируются в журнале регистрации входящих
документов.
Далее на документах проставляется отметка в
форме штампа в нижней части лицевой стороны первого листа документа (в правом
нижнем углу), включающая количество листов, индекс и порядковый номер
поступления, дату поступления.
Наличие на документе регистрационного номера
свидетельствует о том, что он включен в документальный фонд учреждения и
находится под его контролем и ответственностью.
При вскрытии корреспонденции конверты и упаковки
писем (бандеролей) уничтожаются, за исключением тех случаев, когда дата
почтового штемпеля необходима как свидетельство даты отправки или получения
документа (документы, представляемые на конкурс, арбитражные, исковые и др.).
Конверты с обращениями граждан сохраняются всегда.
После сортировки и проставления отметки о
поступлении документы, требующие рассмотрения руководителем, передаются ему или
ему о них докладывается. Также вместе с поступившим документом передаются
дополнительные материалы (фотографии, письма, контракты, акты и т. д.). От
момента поступления к исполнителю до завершения работы документ должен
находиться в рабочей папке.
Оформление резолюции
Поступивший документ отдается на рассмотрение
директора. Решение директора по документу оформляется в виде резолюции и после
этого документ передается документоведом в структурные подразделения или
конкретным должностным лицам для исполнения. Резолюция оформляется на свободном
месте в заголовочной части документа или специальном бланке для резолюций. На
документе резолюция пишется собственноручно руководителем и включает следующие
элементы: фамилию (фамилии) исполнителей, содержание поручения.
При наличии нескольких исполнителей
ответственным за исполнение считается названный первым в резолюции.
Контроль за исполнением документов
Если исполнение документа взято под директором
под контроль, то документовед вносит сведения из резолюции в журнал
регистрации. Документы, которые исполняются одновременно несколькими
исполнителями (подразделениями), передаются им поочередно или одновременно в
копиях. Подлинник подшивается в дело. Важные или конфиденциальные документы
передаются для исполнения под роспись.
Согласно ГОСТ Р-6.30.-2003 на всех документах,
подлежащих контролю, проставляется «Контроль» или буква «К». Документ считается
исполненным и снимается с контроля после выполнения заданий, проработки
вопросов, подготовки сообщений.
Работа с исходящими документами
Документы, созданные в управлении,
регистрируются в журнале исходящих документов. После подписания директором, на
первом листе документа, который оформляется на бланке, ставится дата
отправления и регистрационный номер.
Исходящие документы издаются в двух экземплярах.
Второй экземпляр с регистрационной отметкой подшивается в дело. Если документ
делается в единственном экземпляре в дело подшивается его копия.
Документы, издаваемые учреждением, должны
соответствовать требованиям, установленным ГОСТом Р-6.30.-2003 и иметь поля не
менее (мм): левое-20; правое-10; верхнее-20; нижнее-20.
Документы изготавливаются на белой бумаге или
бумаге светлых тонов.
Приказы учреждения
Приказы оформляются на специальном бланке
приказа и содержат следующие реквизиты: эмблему, наименование учреждения,
название вида документа (приказа), дату и номер документа, заголовок к тексту,
текст, подпись.
На оборотной стороне последнего листа приказа
или на отдельном листе согласования после слова СОГЛАСОВАНО указываются
должности и фамилии лиц, визирующих проект документа.
Приказ учреждения, после проверки правильности
его оформления и соответствия требованиям, предъявляемым к составлению
приказов, подписывается директором, регистрируется в журнале регистрации
приказов, с присвоением номера по порядку и даты.
Заголовок приказа должен быть оформлен с
соблюдением грамматических и пунктуационных правил, а именно в конце
заголовка точка не ставится.
Документовед доводит приказ до должностных лиц установленным
порядком: сканированные копии приказов отправляются по электронным каналам
связи на имя начальников структурных подразделений. Копии приказов также
предоставляются в отдел кадров, бухгалтерию, отдел МТО.
Начальники структурных подразделений копии
приказов с росписями всех работников структурного подразделения представляют
почтой или нарочным способом в управление учреждения.
Протокол совещания
Протокол совещания, проводимого в управлении
каждый понедельник в 17.00 (красноярское время), оформляется на основании
черновых записей, ведущихся во время совещания документоведом. Окончательный
вариант протокола совещания, с установленными в нем задачами, подписанный
директором учреждения и согласованный заместителями и начальниками управления,
начальниками Красноярского и Дивногорского ПСО, подшивается в дело по порядку.
Директору управления на каждое следующее совещание делается копия протокола. К
протоколу совещания прилагаются сводные таблицы исполнения приказов, изданных в
управлении за неделю и документов и распоряжений, взятых на контроль.
В конце каждого совещания, документовед
представляет директору краткий доклад о качестве исполнительности поставленных
задач, приказов, поручений отделами управления.
Служебные записки
Служебные записки, поступающие в управление от
начальников структурных подразделений на имя директора учреждения или
начальников отделов управления, должны быть оформлены соответствующим образом.
Приложение 7
График документооборота
|
Наименование
документов
|
Срок
сдачи документов на обработку
|
Период
учета информации
|
Ответственные
лица за сдачу документов
|
Ответственные
лица за прием документов
|
|
Счета-фактуры
на отгруженную продукцию, работы, услуги
|
До
3 числа месяца, следующего за отчетным
|
С
1 по 30(31) число отчетного месяца
|
Экономист,
бухгалтер, заместитель главного бухгалтера
|
Бухгалтер
по расчетам с покупателями
|
|
Акты
ликвидации ОС
|
В
течение 5 дней согласно приказу
|
|
Бухгалтер
и МОЛ
|
Бухгалтер
по работе с ОС
|
|
Счета-фактуры,
накладные от поставщиков
|
По
мере получения, но не позднее 5 числа месяца, следующего за отчетным
|
С
1 по 30(31) число отчетного месяца
|
Ответственные
работники МТО, ПСО и СС
|
Бухгалтерия
|
|
Счета-фактуры,
акты приемки выполненных работ по содержанию имущества, текущему ремонту,
договоры, сметы
|
До
8 числа месяца, следующего за отчетным
|
С
1 по 30(31) число отчетного месяца
|
Зам.
директора МТО, начальник службы МТО, инженер МТО, начальник вспомогательного
отдела
|
Бухгалтерия
|
|
Материальные
отчеты прихода и расхода ТМЦ, акты на списание МЦ, акт о приеме материалов,
акт о списании МЗ
|
До
3 числа месяца, следующего за отчетным
|
Ежедневно
|
Ответственные
работники МТО, ПСО и СС
|
Бухгалтер
по учету материалов
|
|
Акты
ввода в эксплуатацию ОС, акты о списании ОС, накладные на внутреннее
перемещение ОС
|
До
1 числа месяца, следующего за отчетным
|
С
1 по 30(31) число отчетного месяца
|
Бухгалтер,
МОЛ
|
Бухгалтер
по учету ОС
|
|
Инвентарные
карточки
|
До
1 числа месяца, следующего за отчетным
|
С
1 по 30(31) число отчетного месяца
|
Бухгалтер
по учету ОС
|
Бухгалтер
по учету ОС
|
|
Доверенность
на получение ТМЦ
|
На
30, 10 дней
|
В
течение 10 дней со дня получения доверенности
|
МОЛ
|
Бухгалтер
|
|
Путевые
листы
|
В
течение 2 дней согласно приказу
|
С
1 по 30(31) число отчетного месяца
|
Начальник
гаража, механик, водители
|
Бухгалтер
по учету материалов
|
|
Табель
учета рабочего времени, договоры гражданско-правового характера, приказы по
начислению заработной платы, расчетно-платежная ведомость, платежная
ведомость
|
До
25 числа
|
|
Заместитель
директора по кадрам - начальник отдела кадров, специалист отдела кадров,
юрисконсульт
|
Бухгалтер
по расчетам заработной платы
|
|
Выписки
с расчетного счета
|
Ежедневно
|
До
5 числа
|
Экономист,
бухгалтер
|
Заместитель
главного бухгалтера
|
|
Авансовые
отчеты (по командировочным расходам)
|
Не
позднее 3 дней со дня возвращения из командировки
|
С
1 по 30(31) число отчетного месяца
|
Подотчетные
лица
|
Бухгалтер
|
|
Авансовые
отчеты (по прочим расходам)
|
Не
позднее 15дней со дня получения денежных средств (кроме ПСО и СС)
|
С
1 по 30(31) число отчетного месяца
|
Подотчетные
лица
|
Бухгалтер
|
|
Авансовые
отчеты (по прочим расходам)
|
Не
позднее 5 числа месяца, следующего за отчетным (для ПСО и СС)
|
С
1 по 30(31) число отчетного месяца
|
Бухгалтер
|
|
Кассовый
отчет, ПКО, РКО
|
Ежедневно
|
С
1 по 30(31) число отчетного месяца
|
Бухгалтер
|
Главный
бухгалтер
|
|
Акт
сверки расчетов с дебиторами и кредиторами
|
15
числа месяца, следующего за отчетным
|
С
1 по 30(31) число отчетного месяца
|
Бухгалтер,
экономист
|
Главный
бухгалтер
|
|
Листок
временной нетрудоспособности
|
До
25 числа каждого месяца
|
С
1 по 30(31) число отчетного месяца
|
Специалист
по кадрам
|
Бухгалтер
расчетной группы
|
|
Справки
о доходах, задолженности по заработной плате
|
Выдача
справок: с 08-15; 19-25 текущего месяца
|
с
08-15 и 19-25 текущего месяца
|
Бухгалтер
расчетной группы
|
По
требованию
|
Приложение 8
ПОЛОЖЕНИЕ
Об оплате труда работников краевых
государственных бюджетных и казенных учреждений по делам гражданской обороны,
чрезвычайным ситуациям и пожарной безопасности Красноярского края
Настоящее Положение регулирует
вопросы оплаты труда <consultantplus://offline/ref=87C6D3F9DA5CC1D55F27818BEA93E2DC191AE91CFEBED211297A028593B614C7F6C16AB16DZBu9C>
работников краевых государственных бюджетных и казенных учреждений по делам
гражданской обороны, чрезвычайным ситуациям и пожарной безопасности
Красноярского края (далее - учреждения).
(в ред. Постановлений Правительства
Красноярского края от 16.01.2009№, от 06.12.2011 №730-п
<consultantplus://offline/ref=87C6D3F9DA5CC1D55F279F86FCFFBDD31B13B116FEBED143762559D8C4BF1E90B18E33F42CB148A4979BEBZDuAC>)
Раздел I. Порядок определения оплаты
труда работников учреждений
. Тарифная ставка (оклад) работников
учреждений устанавливается исходя из разряда оплаты труда в соответствии с
краевой тарифной сеткой
<consultantplus://offline/ref=87C6D3F9DA5CC1D55F279F86FCFFBDD31B13B116FBB8DC47762559D8C4BF1E90B18E33F42CB148A4979BEAZDu0C>
по оплате труда работников краевых государственных бюджетных и казенных
учреждений (далее - краевая тарифная сетка).
. Разряд оплаты труда работникам
учреждений устанавливается руководителем учреждения в зависимости от сложности
выполняемых работ и определяется на основе их тарификации с учетом единого
тарифно-квалификационного справочника работ и профессий рабочих, единого
квалификационного справочника должностей руководителей, специалистов и
служащих, утверждаемых в порядке, установленном законодательством Российской
Федерации.
. При выполнении важных и
ответственных работ высококвалифицированным работникам учреждений могут
устанавливаться тарифные ставки и оклады краевой тарифной сетки исходя из 9 -
10 разрядов оплаты труда краевой тарифной сетки
<consultantplus://offline/ref=87C6D3F9DA5CC1D55F279F86FCFFBDD31B13B116FBB8DC47762559D8C4BF1E90B18E33F42CB148A4979BEAZDu0C>
по перечню должностей согласно разделу VII настоящего Положения.
. При выполнении особо важных и
особо ответственных работ высококвалифицированным работникам учреждений могут
устанавливаться тарифные ставки (оклады) исходя из 11 - 12 разрядов оплаты
труда краевой тарифной сетки
<consultantplus://offline/ref=87C6D3F9DA5CC1D55F279F86FCFFBDD31B13B116FBB8DC47762559D8C4BF1E90B18E33F42CB148A4979BEAZDu0C>
согласно разделу VIII настоящего Положения.
Раздел II. Материальная помощь
. Работникам учреждений, в том числе
руководителям, их заместителям и главным бухгалтерам, в пределах утвержденного
фонда оплаты труда осуществляется выплата единовременной материальной помощи.
Единовременная материальная помощь оказывается в связи с бракосочетанием, с
рождением ребенка, в связи со смертью супруга (супруги) или близких
родственников (детей, родителей).
. Размер единовременной материальной
помощи не может превышать трех тысяч рублей по каждому основанию,
предусмотренному настоящим пунктом.
Раздел III. Компенсационные выплаты
. Для работников учреждений, кроме
учреждений пожарной безопасности Красноярского края, осуществляется повышение
тарифных ставок (окладов) за особые условия труда до 50 процентов:
на 50 процентов:
для спасателей, руководителей и
специалистов учреждений, принимающих участие в поисково-спасательных работах;
для специалистов при выполнении
водолазных работ: подводных, судоподъемных и аварийно-спасательных;
дноуглубительных и дноочистительных; при проведении экспериментальных
водолазных спусков;
водолазов и других работников,
непосредственно обеспечивающих спуски под воду;
для работников, которым установлен
разряд оплаты труда краевой тарифной сетки до 6 разряда включительно;
на 40 процентов:
для руководителей и работников
учреждений, обеспечивающих реализацию полномочий в областях гражданской
обороны, чрезвычайных ситуаций;
для специалистов учреждений, которым
установлены 7 - 8 разряды оплаты труда краевой тарифной сетки;
для медицинских работников
учреждений;
на 30 процентов:
для остальных работников.
. Для работников учреждений пожарной
безопасности Красноярского края осуществляется повышение тарифных ставок
(окладов) за работу в противопожарной службе в размере 50 процентов тарифной
ставки (оклада).
. Работникам, имеющим право на
повышение тарифных ставок (окладов) в процентах по нескольким основаниям,
повышение тарифных ставок (окладов) производится по одной (одному) из них в
большем размере.
. Работникам учреждений,
непосредственно занятым на работах, предусмотренных Перечнем работ с тяжелыми и
вредными условиями труда, утвержденным Правительством Российской Федерации,
устанавливается доплата к тарифным ставкам (окладам) в размере до 12 процентов
тарифной ставки (оклада).
Работникам учреждений,
непосредственно занятым на работах, предусмотренных Перечнем работ с особо
тяжелыми и особо вредными условиями труда, утвержденным Правительством
Российской Федерации, устанавливается доплата к тарифным ставкам (окладам) в
размере до 24 процентов тарифной ставки (оклада).
Конкретный размер доплаты
работникам, непосредственно занятым на работах, предусмотренных Перечнем работ
с особо тяжелыми и особо вредными условиями труда, утвержденным Правительством
Российской Федерации, устанавливается по результатам аттестации рабочих мест.
Аттестация рабочих мест осуществляется в порядке, предусмотренном действующим
законодательством Российской Федерации.
Работникам учреждений пожарной
безопасности Красноярского края доплата начисляется из расчета указанных
размеров за фактически отработанное время с тяжелыми, особо тяжелыми, вредными
и особо вредными условиями труда.
. Работникам, участвующим в
предупреждении и тушении пожаров, а также обеспечивающим выполнение этих работ,
устанавливается ежемесячная надбавка в размере до 50 процентов тарифной ставки
(оклада).
Надбавка работникам, участвующим в
тушении пожаров, устанавливается руководителем учреждения пожарной безопасности
Красноярского края в соответствии с перечнем
<consultantplus://offline/ref=87C6D3F9DA5CC1D55F279F86FCFFBDD31B13B116FFBBDC47762559D8C4BF1E90B18E33F42CB148A4979BEAZDu3C>
должностей работников, участвующих в тушении пожаров, утвержденным Советом
администрации края.
Надбавка работникам, участвующим в
предупреждении пожаров и обеспечивающим выполнение этих работ, устанавливается
руководителем учреждения пожарной безопасности Красноярского края в
соответствии со следующим перечнем:
№ Наименование должности
. инженер по подготовке кадров
. инженер
. механик
. заведующий складом
. кладовщик
. водитель автомобиля
. слесарь по ремонту автомобилей
. электромонтер по ремонту и обслуживанию
аппаратуры и устройств связи
. моторист
. начальник мастерской связи
. психолог (включая старшего)
. Начальник отдела профилактики п.
. Начальник отдела пожаротушения
. Начальник отдела службы и подготовки
. Начальник отдела по эксплуатации и ремонту
пожарной техники и средств связи
. Начальник отдела материально-технического
обеспечения
. Работникам учреждений устанавливается надбавка
за выслугу лет.
Выплата надбавки производится ежемесячно в
процентах к тарифной ставке (окладу) по занимаемой должности (профессии) в
следующих размерах:
при стаже от 1 года до 2 лет - 5 процентов;
при стаже от 2 лет до 3 лет - 10 процентов;
при стаже от 3 лет до 4 лет - 15 процентов;
при стаже от 4 лет до 5 лет - 20 процентов;
при стаже от 5 лет до 10 лет - 25 процентов;
при стаже от 10 лет до 15 лет - 30 процентов;
при стаже свыше 15 лет - 40 процентов.
Исчисление стажа, дающего право на
получение указанной надбавки, устанавливается в порядке, определенном в разделе
IX настоящего Положения.
Работникам, получающим повышенные
тарифные ставки (оклады), надбавка за стаж работы исчисляется из повышенных
тарифных ставок (окладов).
Надбавка за стаж работы не
выплачивается работникам, занятым на временных и сезонных работах.
. Работникам учреждений пожарной
безопасности Красноярского края устанавливается надбавка за участие в тушении
пожаров 3-й и более высокой категории сложности, непосредственно обеспечивающим
выполнение соответствующих работ:
при работе в условиях, не требующих
применения изолирующих средств индивидуальной защиты, - 2-часовые ставки за
каждый час работы;
при работе в условиях, требующих
применения изолирующих средств индивидуальной защиты, - 4-часовые ставки за
каждый час работы.
. Работникам, состоящим на
юридических должностях (юрисконсульт, старший юрисконсульт) учреждений
противопожарной службы, в служебные обязанности которых входят проведение
правовой экспертизы проектов правовых актов, договоров гражданско-правового
характера, подготовка проектов правовых актов, договоров гражданско-правового
характера и их согласование (визирование), имеющим высшее юридическое
образование, устанавливается ежемесячная надбавка в размере до 50 процентов
тарифной ставки (оклада). Конкретный размер ежемесячной надбавки
устанавливается руководителем учреждения с учетом объема и сложности работы.
. Работникам учреждений, допущенным
в установленном законодательством Российской Федерации порядке к работе с
документами, составляющими государственную тайну, устанавливается процентная
надбавка к тарифной ставке (окладу) в размере:
за работу со сведениями, имеющими
степень секретности "особой важности" - 25 процентов;
за работу со сведениями, имеющими
степень секретности "совершенно секретно" - 20 процентов;
за работу со сведениями, имеющими
степень секретности "секретно", - 10 процентов.
Перечень должностей работников
учреждений, на которые необходимо иметь допуск к сведениям, составляющим
государственную тайну, определяется номенклатурой должностей учреждений и
устанавливается руководителем учреждения.
. Работникам учреждений за стаж
работы в структурном подразделении по защите государственной тайны
устанавливается процентная надбавка до 15 процентов тарифной ставки (оклада):
за стаж работы от 1 года до 5 лет -
5 процентов тарифной ставки (оклада);
за стаж работы от 5 до 10 лет - 10
процентов тарифной ставки (оклада);
за стаж работы свыше 10 лет - 15
процентов тарифной ставки (оклада).
Исчисление стажа работы в
структурном подразделении по защите государственной тайны осуществляется в
порядке, предусмотренном действующим законодательством Российской Федерации.
. Педагогическим работникам
учреждений за ученую степень кандидата наук устанавливается процентная надбавка
150 процентов тарифной ставки (оклада) первого разряда краевой тарифной сетки.
. Водителям грузовых и легковых
автомобилей и автобусов устанавливается надбавка за классность 10 и 25
процентов тарифной ставки (оклада):
водителям грузовых, легковых
автомобилей и автобусов первого класса - 25 процентов;
водителям грузовых, легковых
автомобилей и автобусов второго класса -10 процентов.
. Водителям автомобилей, имеющим
ненормированный рабочий день, устанавливается доплата в размере до 50 процентов
тарифной ставки (оклада).
. Работникам учреждений
устанавливается доплата за работу в ночное время в размере 35 процентов
тарифной ставки (оклада).
. Водолазам (спасателям) и другим
работникам, которые спускаются под воду для выполнения служебных обязанностей,
за пребывание под водой устанавливается доплата до 30 процентов тарифной ставки
первого разряда краевой тарифной сетки.
Время пребывания под водой для
оказания помощи утопающему независимо от времени пребывания под водой
учитывается за 2 часа. При поиске водолазами и другими работниками учреждений
утонувшего учитывается фактическое время их пребывания под водой и
дополнительно 2 часа при извлечении пострадавшего.
За тренировочные и квалификационные спуски, в
том числе в декомпрессионных камерах, почасовая оплата производится в
половинном размере от установленного выше размера оплаты за 1 час пребывания
под водой.
|
При
глубине погружения (в метрах)
|
Размер
оплаты за 1 час пребывания под водой в процентах от размера тарифной ставки
(оклада) первого разряда краевой тарифной сетки
|
|
До
6
|
10
|
|
Свыше
6 до 12
|
15
|
|
Свыше
12 до 20
|
17
|
|
Свыше
20 до 30
|
20
|
|
Свыше
30 до 40
|
24
|
|
Свыше
40 до 50
|
27
|
|
Свыше
50 до 60 включительно
|
30
|
Время пребывания под водой исчисляется с момента
закрытия иллюминатора водолазного шлема (включения на дыхание в аппарат, начала
повышения давления в камере) до момента открытия на поверхности иллюминатора
(выключения дыхания из аппарата, снижения давления в камере до атмосферного).
Время пребывания под водой при проведении
водолазных спусков методом длительного пребывания исчисляется с момента
закрытия внутренних люков водолазного колокола или водолазного подводного
аппарата после перехода в них водолазов из барокамеры перед началом погружения
до момента открытия внутренней крышки люка аппарата для перехода водолазов в
барокамеру.
. Водолазам (спасателям) и другим работникам,
которые спускаются под воду для выполнения служебных обязанностей,
устанавливается доплата за класс квалификации:
класс - 10 процентов тарифной ставки четвертого
разряда краевой тарифной сетки;
класс - 15 процентов тарифной ставки четвертого
разряда краевой тарифной сетки;
класс - 25 процентов тарифной ставки четвертого
разряда краевой тарифной сетки.
. Водолазам (спасателям) и другим работникам, которые
спускаются под воду для выполнения служебных обязанностей, устанавливается
доплата за факторы, усложняющие водолазные работы, до 100 процентов часовой
тарифной ставки.
При наличии факторов, усложняющих водолазные
работы, почасовая оплата за пребывание под водой увеличивается:
при скорости течения от 0,5 до 1,0 м/с - на 20
процентов;
при скорости течения от 1 м/с до 1,5 м/с - на 40
процентов;
при волнении воды от 2 до 3 баллов - на 40
процентов;
при температуре воды ниже 4°С (при отсутствии
обогревающих костюмов) и выше 37°С - на 25 процентов;
при работе подо льдом - на 15 процентов;
при работе с беседки - на 15 процентов;
при работе на захламленном и вязком грунте - на
15 процентов;
при работе в стесненных условиях (в отсеках
кораблей, колодцах, туннелях, цистернах, потернах, трубопроводах, внутри
свайных оснований при расстоянии между сваями и трубами менее 1,5 м) - на 30
процентов;
при видимости менее 1 м - на 20 процентов;
при отсутствии видимости - на 30 процентов;
при загрязнении воды вредными и токсичными
примесями - на 25 процентов;
при выгрузке боеприпасов, поиске и подъеме
ракет, бомб, мин, торпед и других взрывоопасных предметов - на 40 процентов;
при взрывных работах и работах со взрывоопасными
веществами - на 35 процентов;
при сварке и резке металла под водой - на 35
процентов.
При наличии нескольких факторов, усложняющих
водолазные работы, проценты увеличения почасовой оплаты суммируются, при этом
размер увеличения не должен превышать 100 процентов часовой тарифной ставки.
. Водолазам 1 и 2 класса за время пребывания под
водой не менее 1500 часов устанавливается ежемесячная надбавка в размере 10
процентов тарифной ставки (оклада).
. Работникам учреждений устанавливается доплата
за работу в фортификационных сооружениях 1-6 классов в размере 12 процентов
тарифной ставки (оклада).
. Работникам учреждений устанавливается доплата
за общий стаж шифровальной работы до 30 процентов тарифной ставки (оклада):
за общий стаж шифровальной работы до 3 лет - 15
процентов тарифной ставки (оклада);
за общий стаж шифровальной работы от 3 до 6 лет
- 20 процентов тарифной ставки (оклада);
за общий стаж шифровальной работы свыше 6 лет -
30 процентов тарифной ставки (оклада).
. Конкретные размеры компенсационных выплат,
материальной помощи работникам учреждения определяются руководителем
учреждения.
Раздел V. Оплата труда руководителей учреждений,
их заместителей и главных бухгалтеров
1. Тарифная ставка (оклад)
руководителям учреждений, их заместителям и главным бухгалтерам устанавливается
в соответствии с краевой тарифной сеткой
<consultantplus://offline/ref=87C6D3F9DA5CC1D55F279F86FCFFBDD31B13B116FBB8DC47762559D8C4BF1E90B18E33F42CB148A4979BEAZDu0C>
согласно разряду оплаты труда.
. Разряд оплаты труда руководителей
учреждений устанавливается в зависимости от масштаба и сложности руководства, с
учетом отнесения учреждений к группе по оплате труда руководителей. Показатели
для отнесения учреждений к группам по оплате труда руководителей приведены в
разделе Х настоящего Положения.
. Разряд оплаты труда руководителей
учреждений устанавливается руководителем органа исполнительной власти края,
осуществляющим управление учреждениями, с учетом отнесения учреждений к группам
по оплате труда руководителей, и пересматривается не чаще одного раза в год.
. Заместителям руководителей
учреждений устанавливаются разряды оплаты труда на 1 разряд ниже разряда оплаты
труда руководителя учреждения.
Главным бухгалтерам учреждений
устанавливаются разряды оплаты труда на 2 разряда ниже разряда оплаты труда
руководителя учреждения.
. Руководителям учреждений, их
заместителям и главным бухгалтерам в пределах фонда оплаты труда могут
устанавливаться следующие виды стимулирующих выплат:
премии:
за выполнение заданий особой
важности и сложности - в размере до 50 процентов тарифной ставки (с учетом компенсационных
надбавок и доплат) в месяц;
за долголетнюю и плодотворную
работу, в связи с юбилейной датой (50, 55, 60, 65 лет) - в размере 2 тарифных
ставок (окладов);
в связи с присвоением почетного
звания, установленного соответствующими нормативными правовыми актами
Российской Федерации или Красноярского края, награждением государственной или
правительственной наградой Российской Федерации или Красноярского края,
установленной соответствующими нормативными правовыми актами Российской
Федерации или Красноярского края, или Почетной грамотой Законодательного
Собрания края и (или) Губернатора края - в размере тарифной ставки (оклада) по
каждому основанию;
по итогам работы за год - в пределах
фонда оплаты труда и максимальным размером не ограничивается;
персональные надбавки (доплаты):
в зависимости от индивидуальных
деловых качеств - в размере до 50 процентов тарифной ставки (оклада);
за выполнение дополнительных видов
работ, не входящих в должностные обязанности, - в размере до 50 процентов
тарифной ставки (оклада);
за высокий уровень профессионального
мастерства в осуществлении и обеспечении поисково-спасательных работ и (или)
оперативно-технической готовности поисково-спасательных подразделений - в
размере до 50 процентов тарифной ставки (оклада);
за высокий уровень профессионального
мастерства в осуществлении подготовки и обеспечении работы дежурных смен,
оперативных групп - в размере до 50 процентов тарифной ставки (оклада);
персональная надбавка, стимулирующая
повышение деловых (трудовых) качеств руководителей учреждений, их заместителей
и главных бухгалтеров, до утверждения в учреждении показателей (критериев)
оценки качества, эффективности и результатов труда работников - в размере 25,4
процента от установленных в расчетном месяце размеров тарифной ставки (оклада),
размеров выплат компенсационного и стимулирующего характера, без учета выплат,
предусмотренных пунктом 8 раздела V.
. При исчислении времени работы в
текущем году для выплаты премии по итогам работы за год учитывается
отработанное время, а также периоды нахождения на лечении, в служебных
командировках, отпусках (кроме отпусков, предоставляемых без сохранения
заработной платы, частично оплачиваемых отпусков, отпусков по уходу за ребенком
до достижения им возраста 3 лет).
Премия по итогам работы за год
выплачивается пропорционально отработанному времени.
При переводе руководителей
учреждений, их заместителей и главных бухгалтеров в установленном порядке на
другую должность в том же или другом учреждении выплата производится
пропорционально отработанному времени до перевода и после перевода.
Премия по итогам работы за год не
выплачивается руководителям учреждений, их заместителям и главным бухгалтерам:
при временном замещении должности;
уволенным по основаниям, указанным в
пунктах 5 <consultantplus://offline/ref=87C6D3F9DA5CC1D55F27818BEA93E2DC191AE91CFEBED211297A028593B614C7F6C16AB668BC4CADZ9u3C>,
<consultantplus://offline/ref=87C6D3F9DA5CC1D55F27818BEA93E2DC191AE91CFEBED211297A028593B614C7F6C16AB668BC4CADZ9u2C>,
<consultantplus://offline/ref=87C6D3F9DA5CC1D55F27818BEA93E2DC191AE91CFEBED211297A028593B614C7F6C16AB668BC4FA4Z9u6C>,
<consultantplus://offline/ref=87C6D3F9DA5CC1D55F27818BEA93E2DC191AE91CFEBED211297A028593B614C7F6C16AB668BC4FA4Z9u4C>,
10 <consultantplus://offline/ref=87C6D3F9DA5CC1D55F27818BEA93E2DC191AE91CFEBED211297A028593B614C7F6C16AB668BC4FA4Z9u3C>,
11 статьи 81
<consultantplus://offline/ref=87C6D3F9DA5CC1D55F27818BEA93E2DC191AE91CFEBED211297A028593B614C7F6C16AB268ZBu8C>
ТК РФ;
имеющим дисциплинарные взыскания в
течение срока их действия;
принятым с испытательным сроком и
уволенным при неудовлетворительном результате испытания.
Выплата премии производится до 31
декабря текущего года.
. Выплата персональной надбавки,
стимулирующей повышение деловых (трудовых) качеств руководителей учреждений, их
заместителей и главных бухгалтеров, осуществляется с учетом начислений по
районному коэффициенту, процентной надбавке к заработной плате за стаж работы в
районах Крайнего Севера и приравненных к ним местностях и иных местностях края
с особыми климатическими условиями.
Персональная надбавка, стимулирующая
повышение деловых (трудовых) качеств руководителей учреждений, их заместителей
и главных бухгалтеров, устанавливается им ежемесячно и в расчетном листке при
выплате заработной платы выделяется отдельной строкой.
. При расчете персональной надбавки,
стимулирующей повышение деловых (трудовых) качеств работника, не учитываются
следующие выплаты:
премии, не имеющие характера
ежемесячных выплат;
выплаты, произведенные за счет
средств, полученных от приносящей доход деятельности;
начисления по районному
коэффициенту, процентной надбавке к заработной плате за стаж работы в районах
Крайнего Севера и приравненных к ним местностях и иных местностях края с
особыми климатическими условиями;
доплаты, обеспечивающие уровень
заработной платы работника не ниже минимального размера оплаты труда и размера
минимальной заработной платы, установленного в Красноярском крае.
. После разработки и утверждения в
конкретном учреждении положения о стимулировании работников с учетом отраслевых
показателей (критериев) оценки качества, эффективности и результатов труда
работников размер персональной надбавки, стимулирующей повышение деловых
(трудовых) качеств, для руководителей учреждений, их заместителей и главных
бухгалтеров устанавливается дифференцированно, при этом минимальный размер
персональной надбавки, стимулирующей повышение деловых (трудовых) качеств
руководителей учреждений, их заместителей и главных бухгалтеров, должен
составлять 19,4 процента от установленных в расчетном месяце размеров тарифной
ставки, размеров выплат компенсационного и стимулирующего характера, без учета
выплат, предусмотренных пунктом 8 раздела V.
Размер персональной надбавки,
стимулирующей повышение деловых (трудовых) качеств руководителей учреждений, их
заместителей и главных бухгалтеров, увеличивается в соответствии с показателями
(критериями) оценки качества, эффективности и результатов труда,
предусмотренных пунктом 10 раздела V.
. Установить следующие отраслевые
показатели (критерии) оценки качества, эффективности и результатов труда
руководителей учреждений и их заместителей:
выполнение учреждениями в
установленном порядке показателей его деятельности;
своевременное и качественное
выполнение плана основных мероприятий за месяц;
выполнение учреждениями решений
Губернатора Красноярского края, Правительства Красноярского края и органа
исполнительной власти края, осуществляющего управление учреждениями, принятых в
отношении учреждений в соответствии с их компетенцией;
отсутствие нарушений финансово-экономической
деятельности.
Установить следующие отраслевые
показатели (критерии) оценки качества, эффективности и результатов труда
главных бухгалтеров:
отсутствие в учреждении
задолженности по заработной плате, обеспечение выплаты заработной платы
работникам в установленные сроки;
участие в реализации краевых целевых
программ;
выполнение в полном объеме и на
высоком профессиональном уровне поручений руководителя учреждения;
отсутствие нарушений
финансово-экономической деятельности.
. Конкретные размеры компенсационных
и стимулирующих выплат, материальной помощи руководителям учреждений
устанавливаются руководителем органа исполнительной власти края, осуществляющим
управление учреждениями.
. Конкретные размеры компенсационных
и стимулирующих выплат заместителям руководителей учреждений и главным
бухгалтерам устанавливаются руководителями учреждений.
Раздел VI. Разряды оплаты труда для
работников учреждений
Наименование должности; Диапазон разрядов
Руководители: 1-2
Главный бухгалтер 13-16
Заведующий учебной частью-старший преподаватель
13-14
Заведующий канцелярией 4-5
Заведующий складом 4-6
Заместитель главного бухгалтера 11-14
Заместитель руководителя учреждения 14-17
Заместитель начальника поисково-спасательного
отряда 14-16
Заместитель начальника пожарной команды 10-13
Командир отделения (отдельного поста) 6-10
Начальник вспомогательного отдела 8-12
Начальник гаража 8-14
Начальник караула пожарной части 8-10
Начальник химико-радиометрической лаборатории
8-12
Начальник маневренной поисковой группы 11-14
Начальник мастерской связи 7-11
Начальник отдела 11-14
Начальник отряда 12-16
Начальник пожарной команды 11-14
Начальник спасательного поста 5-6
Начальник поисково-спасательного отряда 16-18
Начальник отделения 9-12
Начальник пункта управления 7-10
Начальник спасательной станции 9-13
Начальник учебного городка 6-8
Начальник центра противопожарной пропаганды и
общественных связей 11-13
Начальник центральной спасательной станции 11-14
Руководитель (директор) учреждения 15-18
заведующий методическим кабинетом 9-14
заведующий филиалом 11-15
начальник отделения (группы) 9-14
Заведующий учебной частью 13-14
Заместитель начальника отряда 11-15
Заместитель начальника пожарной части 10-13
Начальник службы (водолазной) 11-14│
Начальник пожарной части 11-14
Начальник службы (медико-психологической) 11-14
Начальник центра 11-13
Начальник караула 8-10
Специалисты:
Аккумуляторщик 1-5
Бухгалтер 5-11
Водитель автомобиля 4-8
Водитель пожарного автомобиля 4-8
Водолазный специалист 11-12
Врач-специалист 10-15
Главный диспетчер 13-16
Делопроизводитель 3
Диспетчер (включая старшего) 4-5
Документовед 6-11
Жестянщик 2-5
Инженер 6-11│
Инженер по подготовке кадров 6-11
Инженер по охране труда и технике безопасности
6-11
Инспектор (включая старшего) 4-5
Инспектор по кадрам (включая старшего) 4-5
Инспектор по основной деятельности 7-9
Инструктор противопожарной профилактики пожарной
части (отдельного поста) 4-9
Капитан-механик водолазного, спасательного судна
6-7
Кассир (включая старшего) 3-4
Контролер контрольно-пропускного пункта 2-3
Кладовщик 1-3
Комендант 3-5
Маляр 1-6
Матрос 4-6
Матрос-водолаз 5-6
Матрос-пожарный 4-5
Матрос-спасатель спасательной станции 2
Мастер газодымозащитной службы (ГДЗС) пожарной
части 6-8
Машинистка 3-5
Методист образовательного учреждения,
учебно-методического кабинета 8-13
Механик 6-11
Моторист (машинист) 3-5
Моторист мотопомпы 3-5
Моторист стационарной и передвижной установки
3-5
Преподаватель 7-14
Программист 6-13
Психолог 6-11
Пожарный 4-8
Помощник инструктора по противопожарной
профилактике 3-8
Рабочий по благоустройству 1-2
Секретарь 3
Секретарь-машинистка 3
Слесарь по ремонту автомобилей 1-6
Слесарь-сантехник 2-6
Спасатель (включая старшего) 8-14
Специалист по кадрам 5-8
Старший инженер пожарной охраны 7-12
Старший инструктор по противопожарной
профилактике (отдельного поста, пожарной команды) 5-10
Столяр 2-6
Техник 4-8
Токарь 2-6
Штукатур 2-6
Экономист 6-11
Электрогазосварщик 1-6
Электромонтер по ремонту и обслуживанию
электрооборудования 2-6
Электромонтер по ремонту и обслуживанию
аппаратуры и устройств связи 1-6
Электроник 6-13
Уборщик производственных и служебных помещений
1-2
Фельдшер 8-11
Художник 6-11
Юрисконсульт (включая старшего юрисконсульта)
6-11
оперативный дежурный поисково-спасательной
службы 8-9
старший моторист рулевой 4-5
библиотекарь 6-11
Администратор 4-8
Ведущий специалист гражданской обороны 11-13
Водолазный специалист (включая старшего) 11-13
Диспетчер пожарной связи (включая старшего) 4-6
Инженер пожарной охраны 6-11
Инструктор гражданской обороны 6-12
Инструктор по противопожарной профилактике
(включая старшего) 4-9
Оперативный дежурный (включая старшего) 9-12
Преподаватель (включая старшего) 7-14
Рабочий по комплексному обслуживанию и ремонту
зданий 2-4
Специалист гражданской обороны 6-11
Слесарь-ремонтник 2-8
Экспедитор по перевозке грузов 3-4
Раздел VII. Перечень профессий
высококвалифицированных рабочих, для которых могут устанавливаться тарифные
ставки (оклады) исходя из 9-10 разрядов оплаты труда краевой тарифной сетки
Оплата труда работников учреждений пожарной
безопасности края, исходя из 9 и 10 разрядов оплаты труда краевой тарифной
сетки, производится:
пожарным;
водителям автомобилей, имеющим 1 или 2 класс;
водителям пожарных автомобилей;
водителям автомобилей при их работе на
оперативных автомобилях;
пожарным, имеющим 2 и 1 класс и освоившим
обязанности спасателя;
малярам, занятым покраской пожарных и
оперативно-служебных автомобилей.
Оплата труда работников учреждений, кроме
работников учреждений пожарной безопасности, по 9 и 10 разрядам оплаты труда
краевой тарифной сетки производится:
водителям автомобилей, имеющим 1 и 2 класс;
водителям автомобилей, которым водительскими
удостоверениями разрешено управление транспортными средствами, относящимися к
категориям "С", "Д" и "Е";
водителям автомобилей при работе на оперативных
автомобилях (доставка личного состава в районы и из районов чрезвычайных
ситуаций, прием, доставка и сопровождение грузов в районы и из районов).
Раздел VIII. Перечень профессий
высококвалифицированных работников учреждений, для которых могут
устанавливаться тарифные ставки (оклады) исходя из 11-12 разрядов краевой
тарифной сетки при выполнении особо важных и особо ответственных работ
|
Наименование
профессии
|
Разряд
краевой тарифной сетки
|
Виды
работ
|
|
Водитель
автомобиля
|
11
|
управление
автомобилем, оборудованным выдвижной лестницей длиной 50 метров
|
|
Водолаз
|
11
|
обследование,
локализация и ликвидация подводных потенциально опасных объектов (затопленные
бомбы, снаряды, мины и другие боеприпасы) в опасных условиях (коррозия
металла корпусов боеприпасов средней степени)
|
|
Пожарный
|
11
|
работы
по тушению пожаров с использованием специальных агрегатов, механизмов и
изолирующих аппаратов; исполнение обязанностей всех номеров боевого расчета с
практическим использованием пожарно-технического вооружения и средств
механизации на пожаре; поисково-спасательные и аварийные работы, выполняемые
спасателем 3 класса
|
|
Водитель
автомобиля
|
12
|
управление
пожарным автомобилем, оборудованным коленчатым подъемником или выдвижной
авто-лестницей более 50 метров
|
12
|
работы
по тушению пожаров с использованием специальных агрегатов, механизмов и
изолирующих аппаратов; исполнение всех обязанностей боевого расчета с
применением новейших достижений в области тушения пожаров и накопленного
опыта борьбы с ними, с практическим использованием пожарно- технического
вооружения и средств механизации на пожаре; работа в качестве командира
боевого расчета
|
|
Водолаз
|
12
|
обследование,
локализация и ликвидация подводных потенциально опасных объектов (затопленные
бомбы, снаряды, мины и другие боеприпасы) в особо опасных условиях
(предельная коррозия металла корпусов боеприпасов)
|
Раздел IX. Порядок исчисления стажа работы,
дающего право на получение надбавки за выслугу лет
. В стаж работы, за который выплачивается
процентная надбавка работникам учреждений, включается все время работы (службы)
в воинских частях, учреждениях, организациях МЧС России (ГКЧС России), в
Государственной противопожарной службе (пожарной охране, противопожарных и
аварийно-спасательных службах Министерства внутренних дел Российской Федерации),
в учреждениях государственной инспекции по маломерным судам, в органах
уголовно-исполнительной системы, органах внутренних дел, а также в
подразделениях пожарной охраны других министерств и ведомств.
В стаж работы, дающий работникам право на
получение процентной надбавки, включается также время работы на выборных
должностях и в качестве государственных служащих в федеральных органах
государственной власти, органах государственной власти субъектов Российской
Федерации и органах местного самоуправления.
2. В стаж работы, исчисленный в
соответствии с пунктом 1 настоящего раздела, включаются все периоды независимо
от причин увольнения и длительности перерывов в работе, если иное не
установлено настоящим Положением.
. В стаж работы, исчисленный в
соответствии с пунктами 1, 2 настоящего раздела, включаются периоды иной
деятельности, а именно:
военная служба по контракту в
Вооруженных Силах Российской Федерации и других войсках и воинских
формированиях;
военная служба в вооруженных силах
государств - бывших республик Союза ССР до окончания переходного периода (до 31
декабря 1994 года) и до 31 декабря 1999 года в случаях заключения и ратификации
в установленном порядке соответствующих двусторонних межгосударственных
договоров;
служба в качестве рядового и
начальствующего состава в органах внутренних дел Российской Федерации и бывшего
Союза ССР;
военная служба военнослужащих-женщин
и служба женщин в качестве рядового и начальствующего состава органов
внутренних дел, в том числе уволенных в связи с беременностью или рождением
ребенка, а также период, в течение которого им после увольнения выплачивалось
пособие по беременности и родам, и период по уходу за ребенком до достижения им
возраста 3 лет;
военная служба по призыву в
Вооруженных Силах Российской Федерации из расчета один день военной службы за
два дня работы.
. В стаж работы не включаются
периоды отбывания наказания в учреждениях уголовно-исполнительной системы,
выполнения исправительных работ (в том числе по месту работы без лишения
свободы) и административного ареста.
. Днем увольнения с военной службы
считается день исключения из списка личного состава воинской части,
подразделений органа внутренних дел, а днем поступления на работу - день,
указанный в приказе о приеме на работу в эту организацию. Действительная
военная служба офицеров, прапорщиков, мичманов и военнослужащих сверхсрочной
службы для исчисления стажа работы приравнивается к военной службе по
контракту, а действительная срочная военная служба сержантов, старшин, солдат,
матросов, призывавшихся на военную службу, а также период обучения курсантов в
военно-учебных заведениях до заключения контракта - к военной службе по
призыву.
. В стаж работы, дающий право
работнику на получение процентной надбавки, в порядке исключения на основании
решения комиссии по установлению стажа могут быть засчитаны иные периоды работы
(службы), опыт и знания по которой необходимы для выполнения должностных
обязанностей по замещаемой должности. Положительное решение по данному вопросу
может быть принято в случае, если сумма фактически выплачиваемой процентной
надбавки не превышает суммы средств, предусмотренной в фонде оплаты труда на
эти цели.
. Решение о зачете в стаж работы
иных периодов принимается комиссиями по установлению стажа, создаваемыми в
учреждениях на основании приказа руководителя учреждения.
. Основным документом для
определения стажа работы является трудовая книжка, а для уволенных с военной
службы в запас или отставку - военный билет или другой документ, подтверждающий
стаж службы.
. Выписка из протокола заседания
комиссии по установлению стажа с решением об установлении стажа работы,
подписанная председателем комиссии и скрепленная печатью организации,
оформляется на каждого работника отдельно.
Раздел Х. Показатели для отнесения
учреждений к группам по оплате труда руководителей аварийно-спасательных
учреждений и учреждений по обеспечению реализации полномочий в областях
гражданской обороны, чрезвычайных ситуаций Красноярского края
|
Количество
районов края, обслуживаемых учреждением
|
Группа
по оплате труда руководителей
|
|
Учреждение,
обслуживающее 4 и более района края
|
I
|
|
Учреждение,
обслуживающее 3 района края
|
II
|
|
Учреждение,
обслуживающее 2 района края
|
III
|
|
Учреждение,
обслуживающее 1 район края
|
IV
|
Показатели для отнесения учреждений к группам по
оплате труда руководителей учреждений, осуществляющих профессиональную
подготовку, переподготовку и повышение квалификации
|
Количество
слушателей
|
Группа
по оплате труда руководителей
|
|
До
3000 человек в год
|
I
|
|
До
2000 человек в год
|
II
|
|
До
1000 человек в год
|
III
|
|
Менее
1000 человек в год
|
IV
|
Показатели для отнесения учреждений к группам по
оплате труда руководителей пожарной безопасности Красноярского края
|
Численность
работников по штату
|
Группа
по оплате труда руководителей
|
|
Свыше
400 человек
|
I
|
|
От
150 до 400 человек
|
II
|
|
От
70 до 150 человек
|
III
|
|
До
70 человек
|
IV
|
Раздел XI. Определение размера средств,
направляемых на оплату труда работников учреждений за счет средств, полученных
от приносящей доходы деятельности, и порядок оплаты труда работников за счет
указанного вида средств
. Оплата труда работников учреждений может
осуществляться за счет средств, полученных учреждениями от приносящей доход
деятельности.
. Конкретный объем средств, полученных от
приносящей доход деятельности, направляемых учреждением на оплату труда,
утверждается главным распорядителем средств краевого бюджета в смете доходов и
расходов учреждения на соответствующий финансовый год.
. Непосредственно на выплату заработной платы
работникам учреждений (без учета страховых взносов по обязательному социальному
страхованию) могут направляться средства в объеме не более 50 процентов от
общей суммы средств, полученных от приносящей доход деятельности.
4. По решению руководителя
учреждения средства, полученные учреждениями от приносящей доход деятельности, направляются
на установление стимулирующих выплат работникам бюджетных учреждений в
соответствии со статьей 4
<consultantplus://offline/ref=87C6D3F9DA5CC1D55F279F86FCFFBDD31B13B116FEB4D145762559D8C4BF1E90B18E33F42CB148A4979BE8ZDu6C>
Закона Красноярского края от 24.12.2004 N 13-2823 "Об оплате труда
работников краевых государственных учреждений".