Исследование пространственных характеристик световых полей в водной среде в системах лова рыбы
На правах рукописи
ИССЛЕДОВАНИЕ
ПРОСТРАНСТВЕННЫХ ХАРАКТЕРИСТИК СВЕТОВЫХ ПОЛЕЙ В ВОДНОЙ СРЕДЕ В СИСТЕМАХ ЛОВА
РЫБЫ
Содержание
ВВЕДЕНИЕ
ГЛАВА
1. ФИЗИЧЕСКИЕ ОСНОВЫ МЕТОДОВ РАСЧЕТА ОСВЕЩЕННОСТИ В ВОДНОЙ СРЕДЕ
.1
Отражение света
.2
Преломление света
.3
Поляризация света
.4
Поглощение света
.5
Рассеяние света
ГЛАВА
2. ЭНЕРГЕТИЧЕСКИЕ И ИНФОРМАЦИОННЫЕ ХАРАКТЕРИСТИКИ СВЕТОВЫХ ПОЛЕЙ В ВОДНОЙ СРЕДЕ
В СИСТЕМАХ ЛОВА РЫБЫ
.1
Внешняя среда
.2
Объект управления
.3
Источник излучения
.4
Подводный источник света
.5
Надводный источник света
ГЛАВА
3. АНАЛИЗ РЕЗУЛЬТАТОВ РАСЧЕТА ХАРАКТЕРИСТИК СВЕТОВОГО ПОЛЯ В СИСТЕМАХ ЛОВА РЫБЫ
.1
Подводный источник света
.2
Надводный источник света
ЗАКЛЮЧЕНИЕ
СПИСОК
ЛИТЕРАТУРЫ
ВВЕДЕНИЕ
Внедрение биокибернетических систем (БКС) управления поведением
гидробионтов с применением световых полей является одним из наиболее
перспективных направлений развития промышленного рыболовства [12].
В последнее время изменилась техническая база рыболовства, повысились
требования к эффективности лова, возник ряд новых задач, связанных с внедрением
систем управления процессами лова. В результате возникла потребность
исследования в этой обрасти рыболовства.
Актуальность данной работы заключается в том, что повышение эффективности
функционирования БКС управления поведением гидробионтов с применением световых
полей приведет к увеличению улова рыб в промышленном рыболовстве.
Целью работы является исследование пространственных характеристик
световых полей в водной среде в системах лова рыбы.
Для выполнения поставленной цели в данной работе применена методика
оптимального проектирования оптико-электронных систем с использованием
аналитических выражений характеристик всех элементов, входящих в БКС [19].
Исследования данной работы охватывают широкий круг вопросов, которые
решаются в трех направлениях: рассмотрение физической оптики водной среды,
построение математической модели процессов передачи оптического излучения в
системах лова рыбы, расчет основных параметров БКС (сигнал, шум, функция
«отношение сигнал/шум»).
В физической оптике рассматриваются основные оптические явления,
наблюдающиеся в водной среде. Световое поле в реальных средах подвергнуто
многообразным и существенным изменениям, обусловленным эффектами поглощения и
рассеяния, поляризации, отражение света и т.д.
При построении математической модели процесса передачи оптической
информации необходимо учесть важные физические особенности, от которых зависят
пространственные характеристики светового поля в водной среде. С одной стороны,
нужно рассмотреть свойства внешней среды (водная среда, граница раздела 2-х
сред воздух-вода). В рассматриваемой модели учтены шумы от естественных и
искусственных источников электромагнитного излучения оптического диапазона.
С другой стороны - необходимо рассмотреть спектральную
и температурную характеристики источника света (в качестве источника светового
поля используется вольфрамовая лампа), а также исследовать спектральную
чувствительность зрительного органа рыбы.
Для построения математической модели необходимо получить аналитические
выражения функций спектральной чувствительности глаз гидробионтов, спектральную
излучательную способность вольфрама при различных температурах накала,
спектральную излучательную способность лунного отражения, распределение по
спектру усредненного показателя ослабления света подводного источника для
условной прозрачности воды по диску Секки, спектральную зависимость показателя
преломления воды.
Исследовать параметры пространственных характеристик светового поля в
системах лова рыбы, характеристиками которых являются сигнал, шум, функция
«отношение сигнал/шум» в зависимости от геометрических размеров БКС, получение
значений оптимальных параметров элементов данных систем.
ГЛАВА 1.
ФИЗИЧЕСКИЕ ОСНОВЫ МЕТОДОВ РАСЧЕТА ОСВЕЩЕННОСТИ В ВОДНОЙ СРЕДЕ
1.1 Отражение света
Отражение света - это физическое явление, заключающееся в том, что при
падении света (электромагнитного излучения оптического диапазона) из одной
среды на границу её раздела со 2-й средой, взаимодействие света с веществом
приводит к появлению световой волны, распространяющейся от границы раздела
«обратно» в 1-ю среду. (При этом, по крайней мере 1-я среда должна быть
прозрачна для падающего и отражаемого излучения.)
Зеркальное
отражение света отличает определённая связь положений падающего и отражённого
лучей: 1) отражённый луч лежит в плоскости, проходящей через падающий луч и
нормаль к отражающей поверхности; 2) угол отражения равен углу падения.
Интенсивность отражённого света (характеризуемая коэффициентом отражения
<#"653498.files/image001.jpg">
а) б)
Рис.1.
Отражение света, а) гладкая поверхность (зеркальное отражение); б) шероховатая
поверхность (диффузное отражение)
Диффузное
отражение света - его рассеивание неровной поверхностью 2-й среды по всем
возможным направлениям. Пространственное распределение отражённого потока
излучения <#"653498.files/image002.gif">
[7].
1.2 Преломление света
Преломление света - изменение направления распространения оптического
излучения при его прохождении через границу раздела двух сред. На протяжённой
плоской границе раздела однородных изотропных прозрачных (непоглощающих) сред с
показателями преломления n1 и n2. Преломление света определяется следующими
двумя закономерностями: преломлённый луч лежит в плоскости, проходящей через
падающий луч и нормаль (перпендикуляр) к поверхности раздела; углы падения φ и преломления β (рис.2) связаны с показателем
преломления n законом преломления [11]:

, (1.2.1)
где
φ - угол падения, β - угол преломления, 
-
относительный показатель преломления, n1 - показатель преломления
первой среды, n2 - показатель преломления второй среды.
Рис. 2. Преломление света на границе сред
Если угол падения φ больше угла преломления β это указывает на то, что в данном
случае происходит преломление из оптически менее плотной первой среды в оптически
более плотную вторую среду (n2>n1).
Преломление
света сопровождается и отражением света, при этом сумма энергий преломлённого и
отражённого пучков лучей (выражения для них следуют из формул Френеля) равна
энергии падающего пучка. Их относительные интенсивности зависят от угла
падения, значений n1 и n2 и поляризации света в падающем пучке. В общем случае
показатель преломления среды зависит от длины волны λ света (дисперсия света
<#"653498.files/image006.jpg">
Рис. 3. Поляризация света
Поляризованный свет можно получить, используя отражение или преломление
света от диэлектрических изотропных сред (например, от воды). Если угол падения
света на границу раздела двух диэлектриков отличен от нуля, отраженный и
преломленный лучи оказываются частично поляризованными. В отраженном луче
преобладают колебания, перпендикулярные плоскости падения (на рис.3 эти
колебания обозначены точками), в преломленном луче - колебания, параллельные
плоскости падения (на рис. 3 они изображены двусторонними стрелками)[11].
Степень поляризации того и другого луча зависит от угла падения луча. У
каждой пары прозрачных сред существует такой угол падения, при котором
отраженный свет становится полностью плоскополяризованным, а преломленный луч
остается частично поляризованным, но степень его поляризации при этом угле
максимальна.
Степень поляризации зависит от угла падения. Обозначим через θБр угол, удовлетворяющий условию:
gθБр= n (1.3.1)
При падении волны под углом Брюстера отраженный и преломленный лучи
взаимно перпендикулярны.
Основными источниками поляризованного света в окружающей нас среде
являются такие яркие горизонтальные поверхности как водная гладь, мокрый
асфальт, снег, лед, стеклянные поверхности. По характеру воздействия
плоскополяризованный свет создает оптические помехи, приводит к ухудшению
видимости (при рыбной ловле, блики на дорогах и т. д.) [20].
Степень поляризации отраженного и преломленного лучей при различных углах
падения можно получить с помощью формул Френеля.

, (1.3.2)

, (1.3.3)
где

- интенсивность
отраженного света, 
-
интенсивность преломленного света, n - показатель преломления второй
среды относительно первой [46].
Существуют
различные оптические устройства, с помощью которых неполяризованный свет можно
превратить в поляризованный (например, кристалл турмалина). Таким же свойством
обладают так называемые поляроиды. Поляроид представляет собой тонкую пленку
кристаллов гепатита. После прохождения неполяризованного света через поляроид
свет становится линейно-поляризованным. Направление колебаний электрического
вектора в прошедшей волне называют разрешенным направлением поляроида.
Поляроиды применяются для получения поляризованного света и его анализа
(поляризаторы и анализаторы) [52].
Если
естественный свет проходит через два последовательно установленных поляроида,
то интенсивность прошедшего света зависит от угла Δφ между разрешенными направлениями обоих поляроидов:

, (1.3.4)
где
I0 - интенсивность падающего на поляризатор света,
- интенсивность света, выходящего из поляризатора.
Формулу
(1.3.4) называют законом Малюса [11].
1.4 Поглощение света
Поглощение
света - это уменьшение интенсивности оптического излучения
<#"653498.files/image013.gif">
, (1.4.1)
который
связывает интенсивности света <#"653498.files/image014.jpg"> λ , нм.
Рис.
4. Спектральные кривые поглощения света водой
С.И. Вавилов установил, что закон Бугера выполняется в
крайне широких пределах изменения интенсивности света (примерно 1020 раз).
Зависимость

от λ (длины волны электромагнитного излучения) называется
спектром поглощения вещества.
В
опытах С.И. Вавилова закон Бугера соблюдался при самых больших интенсивностях,
это доказывает то, что число возбужденных молекул в каждый момент остается
незначительным, т.е. они очень короткое время находятся в возбужденном
состоянии.
Сказанное
выше относится к средам сравнительно малой оптической толщины
<#"653498.files/image016.gif">
. При
возрастании 
поглощение
света средой усиливается на всех частотах - линии и полосы поглощения
расширяются. При достаточно больших 
среда
поглощает всё проникающее в неё излучение как абсолютно чёрное тело
<#"653498.files/image018.gif">
,
(1.5.1)
где
ρ - рассеяние света на частице сферической формы, 
- радиус
частицы,
λ - длина волны.
Явление
аэрозольного рассеяния играет определяющую роль в процессах взаимодействия
оптических волн с атмосферой. В отличие от молекулярного поглощения,
аэрозольное рассеяние обладает существенно меньшей спектральной селективностью.
Его пространственно-угловое распределение характеризуется анизотропией с
максимумом в направлении распространения излучения. Анизотропия сильно
возрастает по мере увеличения 
[49].
Д.
Рэлей в 1899 г произвел расчет интенсивности света, рассеянного на сферических
частицах и нашел, что для первоначального естественного света интенсивность
рассеянного света равна:

, (1.5.2)
здесь
N ― число частиц в рассеивающем объеме, V и 
― объем и диэлектрическая проницаемость частицы, 
― диэлектрическая проницаемость среды, в которой взвешены частицы, 
― угол рассеяния, 
― интенсивность падающего света, L ― расстояние
от рассеивающего объема до точки наблюдения.
Согласно
формуле Рэлея (4), интенсивность рассеянного света обратно пропорциональна
четвертой степени длины волны, 
.
Из
формулы (4) следует также, что интенсивность рассеянного света пропорциональна
квадрату объема рассеивающей частицы или шестой степени радиуса сферической
частицы.
Формула
Рэлея содержит множитель 
, который
может служить мерой оптической неоднородности, Если 
, то
оптическая неоднородность исчезает и вместе с ней исчезает и рассеянный свет (I=0).
Такая мера оптической неоднородности относится не обязательно к малым частицам,
но может служить для характеристики оптической неоднородности и в других
случаях [11].
В заключение следует сказать несколько слов о тонкой спектральной
структуре молекулярного рассеяния света. Она проявляется в том, что при
рассеянии монохроматическою света в рассеянном пучке появляются дополнительные
линии. При рассеянии света в жидкостях монохроматическая линия падающего пучка
света расщепляется на три - слабую центральную и две интенсивные крайние линии.
Такое расщепление, названное эффектом Мандельштама-Бриллюэна, теоретически его
предсказавших, обусловлено допплеровским эффектом при рассеянии света на
упругих тепловых волнах, возникающих в жидкости при флуктуациях плотности -
адиабатических и изобарических. Волны от изобарических флуктуацих плотности распространяются
очень медленно и практически не дают допплеровского смещения. Эти изобарические
флуктуации и приводят к слабой центральной линии, интенсивность которой у воды
примерно в 50 раз меньше, чем у крайних линий [51].
ГЛАВА 2.
ЭНЕРГЕТИЧЕСКИЕ И ИНФОРМАЦИОННЫЕ ХАРАКТЕРИСТИКИ СВЕТОВЫХ ПОЛЕЙ В ВОДНОЙ СРЕДЕ В
СИСТЕМАХ ЛОВА РЫБЫ
Биокибернетическая система (БКС) управления поведением гидробионтов с
применением световых полей состоит из источника электромагнитных волн, внешней
среды (канала передачи информации) и объекта управления (гидробионта) [38-44].
Рис. 5. Схема биокибернетической системы управления поведением
гидробионтов
Предлагаемый подход при моделировании физических полей различной
модальности в системах управления поведением гидробионтов состоит в решении
задачи оптимального проектирования элементов БКС, причем в качестве целевых
функций используются информационные критерии качества [35-36].
Основными информационными характеристиками физических полей различной
модальности являются: возможный объем передаваемой информации, который зависит
от информационной емкости сигнала, дальность передачи информации, уровень помех
при передаче информации во внешней среде и пропускная способность канала
передачи информации объекту управления [52]:
(2.1)
где
Ψ= С/Ш - функция «отношение сигнал-шум»,
- полоса частот, воспринимаемая приемником информации
[27-28,38-39].
2.1 Внешняя среда
Внешняя среда выполняет роль канала передачи управляющего сигнала от
источника физического поля к объекту управления.
В любой реальной системе принятый сигнал отличается от переданного в
связи с влиянием внешних помех и фона окружающей среды. Поэтому при
моделировании оптического канала передачи информации в БКС управления
поведением гидробионтов необходимо учитывать шумы, присутствующие при
прохождении полезного сигнала от источника селективного электромагнитного
излучения к объекту управления [20].
Источником внешних естественных помех в дневное время суток является
излучение Солнца, которое можно считать излучением абсолютно черного тела.
Интенсивность излучения абсолютно чёрного тела в зависимости от
температуры и длины волны определяется законом Планка:
(2.1.1)
где
h = 6.02∙10-34 Дж∙с - постоянная Планка; с
= 3 ∙108 м/с - скорость света в вакууме; Т - абсолютная температура, К; k =
1.38∙10-23 Дж/К - постоянная Больцмана.
В
ночное время естественным источником электромагнитного излучения является Луна.
Астрономические методы исследования физических свойств лунной поверхности
являются дистанционными и основаны на анализе лунного излучения, состоящего из
двух основных компонентов - отраженного и собственного.
Отраженное
излучение Луны состоит из солнечного излучения, рассеянного лунной
поверхностью. Это излучение относится, в основном, к видимой области спектра.
В
общем случае отраженный свет оценивается величиной освещенности. Кроме того,
величина освещенности зависит от отражательной способности поверхностного
вещества и соотношения освещенной и затемненной частей видимого диска, то есть
фазы Луны.
Низкая
отражательная способность лунного покрова вещества приводит к тому, что около
90% падающего электромагнитного излучения поглощается и переходит в тепло. В
результате этого Луна имеет собственное тепловое излучение в инфракрасной
области спектра и частично в радиодиапазоне длин волн (рис. 6).
Рис.
6. Кривая 1: Спектральная отражательная способность Луны, кривая 2: Собственная
излучательная способность Луны
Собственное
излучение Луны в модели не учитывается, так как спектральный диапазон излучения
(1500 - 200000 нм) не включает в себя спектральный диапазон чувствительности
органа зрения рыб (400-640 нм).
В программной среде «Origin»
была получена нормированная функция спектральной пространственной плотности
излучения Луны, которая отражает часть солнечного света:
(2.1.2)
где λ - длина волны, μ(λ) - спектральная зависимость плотности
излучения Луны.
Рис. 7. Спектральная отражательная способность Луны в диапазоне от
375-700 нм
Отражательная способность некоторой плоской поверхности, освещенной
параллельными лучами, выражается через ее альбедо. Альбедо (от лат. albedo -
белизна) - величина, характеризующая способность поверхности отражать падающий
на нее поток электромагнитного излучения или частиц. Альбедо равно отношению
отраженного потока к падающему. Аналогичная величина может быть введена для
средней отражательной способности сферы. Она носит название сферического
альбедо. Сферическое альбедо Луны в визуальных лучах составляет всего лишь 0,06
и, кроме того, альбедо систематически увеличивается с длиной волны, так что на
самом деле цвет Луны красноватый, а не желто-белый [48].
Отражательная способность светлых областей в два-три раза больше, чем
темных. Самые яркие районы - скопления светлого вещества вблизи лучевых
кратеров - отражают приблизительно 20% падающего на них света.
Спектральная отражательная способность, т.е. зависимость альбедо от длины
волны для всех частей лунной поверхности, почти одинакова, различаются только
абсолютные величины коэффициента отражения [48].
м
Рис.8. Спектральная зависимость альбедо Луны
В программной среде «Origin»
была получена функция зависимости альбедо Луны от длины волны:
(2.1.3)
Фазы Луны - это последовательные изменения в течение месяца видимой формы
Луны, зависящие от ее положения по отношению к Солнцу и Земле. Методом
аппроксимации получена формула (рис. 9):

(2.1.4)
где, d - порядковый номер дня в году (1-
365), например, 1 апреля d =
91, а 3 сентября d = 246.
Графическое представление зависимости площади видимой части
Луны от ее фаз:
, м2
Рис.9. Площадь поверхности в зависимости от фаз Луны в течение месяца
Для расчета шума, с учетом подсветки Луны для определенного дня в году
можно воспользоваться таблицей приведенной ниже.
Таблица 1
|
Порядковый номер дней
|
Месяц
|
|
1-31
|
январь
|
|
32-59
|
февраль
|
|
60-90
|
март
|
|
91-120
|
апрель
|
|
244-274
|
сентябрь
|
|
375-304
|
октябрь
|
|
305-334
|
декабрь
|
|
335-365
|
январь
|
В конце весны и летний период (май, июнь, июль, август) у многих видов
рыб - нерест. В связи с этим в данную модель эти месяца не включаем, так как
промышленный вылов рыбы в это время запрещен.
Мощность солнечного излучения, приходящегося на один квадратный метр
лунной поверхности, рассчитывается по следующей формуле:
(2.1.5)
где
Z = 6,69 ·108 м , радиус Солнца; Y =
1,5·1011 м, радиус орбиты Земли.
Выражение для отраженного от Луны излучения будет учитывать спектральную
отражательную способность поверхности Луны (2.1.3):
(2.1.6)
При распространении в атмосфере поток излучения ослабляется за счет
поглощения и рассеяния. При этом зависимость ослабления излучения от длин волн
выражается формулой (2.1.7) полученной в среде «Origin» [8,47]:
Рис.10. График относительной прозрачности атмосферы в УФ и видимой частях
спектра
(2.1.7)
где f(λ) - функция относительной прозрачности
атмосферы в УФ и видимых частях спектра.
С учетом закона Бугера (1.4.1) и выражения (2.1.7) коэффициент поглощения
слоя атмосферы толщиной 1м выражается формулой:
, (2.1.8)
где
м - толщина слоя тропосферы.
Мощность
лунного излучения приходящегося на один квадратный метр земной поверхности
рассчитывается по следующей формуле:
(2.1.9)
где
q(λ) - коэффициент поглощения слоя атмосферы; S(λ) - площадь поверхности в зависимости от фаз Луны в
течение месяца; U = 4πσ2, σ =
384·106 м, расстояние от Луны до Земли. Формула (2.1.8) не учитывает движение
Луны по небу, то есть угла падения лунного излучения на поверхность Земли.
Первые гидрооптические наблюдения были выполнены в 1817 г. офицером
русского флота Коцебу во время тихоокеанской экспедиции на корабле
"Рюрик". Коцебу определял прозрачность воды с помощью белой тарелки,
опуская ее в воду до ее исчезновения из видимости [45].
Наблюдения Коцебу не получили широкой научной гласности и вскоре были
забыты. Через полвека такой способ определения прозрачности воды рождается
вторично. Это связано с именем итальянца Секки, применивший в 1865 г. белый
диск для измерения прозрачности воды в Средиземном море [49].
Рис.11. Диск Секки
Простота и наглядность измерений прозрачности воды с помощью белого диска
привлекли внимание океанологов, и он с тех пор стал широко использоваться в
гидрооптических исследованиях.
Белый диск (стандартный размер 30 см) опускают в воду и определяют
глубину его исчезновения из видимости L2, а затем при подъеме - глубину появления L1, величина L ~
0.5(L2+L1) называется относительной прозрачностью воды. Точность определения
при спокойной поверхности воды ±0.5м, при волнении до 4 баллов она равна ± 1-2
м; при большем волнении измерения не рекомендуются [50-51].
Прозрачность
воды в гидрологии - это отношение интенсивности света, прошедшего через слой
воды <#"653498.files/image049.jpg">
Рис. 12. Распределение по спектру усредненного показателя ослабления
света подводного источника для условной прозрачности воды Хc
На рис.12. показано изменение усредненного показателя ослабления
источников подводного освещения αср(λ) для водоемов с различной
прозрачностью по диску Секки Xc.
В программной среде «Origin»
были получены функции спектрального распределения усредненного показателя
ослабления света для водоемов различной условной прозрачностью воды Хc:
(2.1.10)
нм.
Была
получена функция, описывающая спектральную зависимость отражательной
способности водной поверхности [7]:
(2.1.11)
Рис.
13. Спектральная зависимость отражательной способности водной поверхности
2.2 Объект управления
Под зрением принято понимать способность к рецепции электромагнитного
излучения определенного спектра. В ряду сенсорных органов рыб органам зрения
принадлежит особая роль. Свет ввиду своей высокой скорости и прямолинейности
распространения обеспечивает животное уникальной информацией. Органы зрения
информируют животное одновременно о месте расположения, контурах, величине,
подвижности или неподвижности объекта, направлении движения и его удаленности.
Все жизненные ритмы рыб прямо или опосредованно связаны с цикличностью
световой активности. Поэтому фоторецепция - это важнейший механизм
биологических циклов [1].
Рис. 14. Графики относительной спектральной чувствительности органа
зрения рыбы
К оптическому излучению относят электромагнитные волны с длинами от 100
нм до 1 мм (10-7-10-3 м). Оно делится на три области: ультрафиолетовое
излучение (100-400 нм), видимое (400-780 нм), инфракрасное (780 нм - 1 мм). В
данной модели рассматриваем оптическое излучения 400 - 640 нм, (видимая
область) это связано с тем, что приемник излучения (глаза рыб) имеет область
чувствительности, принадлежащую этому диапазону длин волн (рис. 14).
У рыб имеются адаптационные изменения спектральной чувствительности в
зависимости от времени суток. Так, в дневное время максимумом чувствительности
приходится на длину волны 585 нм, а для ночной адаптации 515 нм [17,30].
Для получения функций, описывающих экспериментальные кривые относительной
спектральной чувствительности глаз рыб в случаях темновой и световой адаптации
(рис.13), в среде «Origin» была
произведена их аппроксимация:
темновая адаптация:
нм ,
(2.2.1)
световая адаптация:
нм .
(2.2.2.)
2.3 Источник излучения
В качестве искусственного источника света целесообразно использовать
вольфрамовые лампы, так как они обладают достаточным уровнем надежности, низким
уровнем помех, не требуют дополнительной настройки при замене [2].
На основе экспериментальных данных в среде «Origin» аппроксимированы зависимости спектральной
излучательной способности вольфрама при различных температурах:
нм
(2.3.1)
Рис. 15. Спектральная излучательная способность вольфрама для различных
температур накала
2.4 Подводный источник света
освещенность оптический преломление лов
При исследовании светового поля подводных источников учитывают процессы
ослабления света в результате его прохождения через мутную среду водоема,
которая поглощает и рассеивает электромагнитное излучение.
При расчете светового поля по спектральной формуле (2.4.1) считают, что
показатель ослабления света (λ, Н) в функции длины волны λ и расстояния L на участке от 0 до L равен некоторому усредненному
значению ср(λ) [21-25,28].
Если приемником излучения считать орган зрения рыб, тогда сигнал,
считываемый с него, можно представить в виде [45]:

(2.4.1)
где
Iпл(λ, Т) =
· I(λ, Т) - функция спектральной пространственной плотности
излучения источника; νp(λ) - функция относительной спектральной чувствительности глаза рыбы;
- значения длин волн, соответствующие нижней и
верхней границам чувствительности глаза рыбы; α(λ) - показатель ослабления света в воде; L -
расстояние между источником света и рыбой; Q = γ·η·, γ - площадь спирали вольфрамовой лампы, γ порядка 10-4 м2, η - единица площади глаза рыбы, η = 10-6 м2.
В
случае темновой адаптации глаз рыб с учетом шума, создаваемого отраженным
излучением Луны, получим [26-28, 33]:

, (2.4.2)
где P3(λ) - мощность лунного излучения
приходящегося на один квадратный метр земной поверхности, κ(λ) - спектральная зависимость
отражательной способности поверхности воды, Н - глубина лова.
Функция
«отношение сигнал/шум» - безразмерная величина
<#"653498.files/image076.gif"> (2.4.3)
2.5 Надводный источник света
При исследовании светового поля надводных источников света учитывают
процессы ослабления света в результате преломления света поверхностью раздела
сред (воздух - вода), поглощения и рассеяния света мутной жидкостью водоема,
так же световое поле будет зависеть от температуры накала вольфрамовой лампы,
глубины лова; высоты подвеса источника; метеорологической дальности видимости
[28-30,16].
Рис. 16. Схематичное изображение надводного селективного источника с
указанием основных параметров системы лова, h - высота подвеса селективного источника, Н - глубина лова, φ - угол падения, α - угол отражения,
β - угол
преломления, x - расстояние от рыбы до глубины
лова.
Сигнал для надводного источника света будет рассчитываться формулой:
(2.5.1)
где
Iпл(λ, Т) - функция спектральной пространственной плотности
излучения источника; νp(λ) - функция относительной спектральной чувствительности глаза рыбы;
- значения длин волн, соответствующие нижней и
верхней границам чувствительности глаза рыбы; α(λ) - показатель ослабления света в воде; Н - глубина
лова; h - высота подвеса источника; SM -
метеорологическая дальность видимости, равная расстоянию, на котором в светлое
время под влиянием атмосферной дымки и горизонта виден предмет; τ(λ) - спектральная зависимость отношения яркости
преломленного луча к яркости луча, падающего на поверхность воды под углом φ; β(λ) - угол преломления.
Рис. 17. К определению светового поля источника подводного источника, xпр - граничное значение зоны лова,
Нпр - граничная глубина лова, y -
расстояние от источника света до рассматриваемой точки поверхности воды (ход
светового луча и перпендикуляр двух сред воздух-вода обозначен пунктиром).
Относительный показатель преломления сред воздух - вода был
аппроксимирован в программной среде «Origin»:
(2.5.2)
, м
Рис.
18. График зависимости относительного показателя преломления от длины волны
Из
закона преломления света можно получить спектральную зависимость угла
преломления от показателя преломления воды и угла падения:
(2.5.3)
, м
Рис.
19. График зависимости угла преломления от длины волны, при φ=45º.
Степень поляризации преломленных лучей при различных углах падения можно
получить с помощью формулы Френеля [46]
(2.5.4)
, м
Рис. 20. График зависимости отношения яркости преломленного луча к
яркости луча, падающего на поверхность воды под углом φ
Для надводного источника света шум будет определяться формулой (2.4.2).
С учетом формул (2.4.2) - (2.5.1) запишем выражения функции «отношение
сигнал-шум» для режима темновой адаптации:
(2.5.5)
ГЛАВА 3.
АНАЛИЗ РЕЗУЛЬТАТОВ РАСЧЕТА ХАРАКТЕРИСТИК СВЕТОВОГО ПОЛЯ В СИСТЕМАХ ЛОВА РЫБЫ
.1 Подводный источник света
Характеристики светового поля подводного источника света определяются
численными значениями сигнала, шума, функцией «отношение сигнал/шум» (см. п.
2.4.) Вылов рыбы происходим в ночное время суток, поэтому для расчета
необходимых характеристик будем использовать темновую адаптацию зрения рыбы.
Рассчитывая сигнал по формуле (2.4.1) , получаем следующие таблицы данных
зависимости сигнала от температуры накала вольфрамовой лампы. Расстояние между
источником света и рыбой при расчете оставляем постоянной.
Таблица 2
Расстояние между источником света и рыбой L=10 м.
|
f№
|
Температура накала
вольфрамовой лампы, К
|
Сигнал, 10 -5 Вт/м2
|
|
|
1(λ) ХС =3.5м
|
2(λ), ХС =5м
|
3(λ), ХС =7.5м
|
4(λ), ХС =10м
|
5(λ), ХС =20м
|
|
1
|
1200
|
2.793
|
2.949
|
3.151
|
3.286
|
3.373
|
|
2
|
1400
|
2.813
|
2.970
|
3.173
|
3.309
|
3.396
|
|
3
|
1600
|
2.840
|
2.999
|
3.204
|
3.342
|
3.429
|
|
4
|
1800
|
2.859
|
3.019
|
3.226
|
3.364
|
3.452
|
|
5
|
2000
|
2.893
|
3.054
|
3.263
|
3.403
|
3.492
|
|
6
|
2200
|
2.914
|
3.076
|
3.287
|
3.428
|
3.518
|
|
7
|
2400
|
2.952
|
3.116
|
3.330
|
3.473
|
3.564
|
|
8
|
2600
|
2.988
|
3.155
|
3.372
|
3.516
|
3.608
|
Из таблицы 2 видно, что максимальное значение сигнала достигается при
температуре накала вольфрамовой нити 2600 К. Что касается усредненного
показателя ослабления света подводного источника максимальное значение сигнала
приходится на показатель диска Секки Хc =20 м.
Таблица 3
Расстояние между источником света и рыбой L=20 м.
|
№
|
Температура накала
вольфрамовой лампы, К
|
Сигнал, 10 -6 Вт/м2
|
|
|
|
1(λ) ХС =3.5м
|
2(λ), ХС =5м
|
3(λ), ХС =7.5м
|
4(λ), ХС =10м
|
5(λ), ХС =20м
|
|
1
|
1200
|
4.813
|
4.970
|
5.173
|
5.309
|
5.396
|
|
2
|
1400
|
4.793
|
4.949
|
5.151
|
5.286
|
5.373
|
|
3
|
1600
|
4.840
|
4.999
|
5.204
|
5.342
|
5.429
|
|
4
|
1800
|
4.859
|
4.019
|
5.226
|
5.364
|
5.452
|
|
5
|
2000
|
4.893
|
4.054
|
5.263
|
5.403
|
5.492
|
|
6
|
2200
|
4.914
|
4.076
|
5.287
|
5.428
|
5.518
|
|
7
|
2400
|
4.952
|
4.116
|
5.330
|
5.473
|
5.564
|
|
8
|
2600
|
4.988
|
4.155
|
5.372
|
5.516
|
5.608
|
|
|
|
|
|
|
|
|
Рассматривая зависимость сигнала от усредненного показателя ослабления
света (λ) подводного источника обратимся к
рис.12 (см. п. 2.1) на котором очевидно, что максимальный показатель ослабления
приходится на ХС =3.5 м, а минимальное на ХС =20 м.
Таблица 4
Расстояние между источником света и рыбой L=30 м.
|
№
|
Температура накала
вольфрамовой лампы, К
|
Сигнал, 10 -6 Вт/м2
|
|
|
|
1(λ) ХС =3.5м
|
2(λ), ХС
=5м
|
4(λ), ХС =10м
|
5(λ), ХС =20м
|
|
1
|
1200
|
1.117
|
1.180
|
1.261
|
1.315
|
1.349
|
|
2
|
1400
|
1.125
|
1.188
|
1.269
|
1.324
|
1.358
|
|
3
|
1600
|
1.136
|
1.199
|
1.282
|
1.337
|
1.372
|
|
4
|
1800
|
1.144
|
1.208
|
1.290
|
1.346
|
1.381
|
|
5
|
2000
|
1.157
|
1.222
|
1.305
|
1.361
|
1.397
|
|
6
|
2200
|
1.166
|
1.231
|
1.315
|
1.371
|
1.407
|
|
7
|
2400
|
1.181
|
1.247
|
1.332
|
1.389
|
1.425
|
|
8
|
2600
|
1.195
|
1.262
|
1.349
|
1.406
|
1.443
|
|
|
|
|
|
|
|
|
Можно сделать интегрированный вывод по таблицам 2 - 4, что
чем больше значение условной прозрачности воды по диску Секки Хc , тем больше значение сигнала. А
оптимальной температурой накала будет 2600 К. Также, чем больше расстояние
между источником света и рыбой, тем меньше значение сигнала:
Вт/м2
, м
Рис.21.Зависимость сигнала подводного источника света от расстояния до
рыбы (Температура накала 2600 К, ночная адаптация глаза рыбы, S1 (H) соответствует Хс = 3,5 м; для S2 (H) ,
Хс = 5 м; S3 (H), Хс = 7,5 м, S4 (H), Хс = 10 м; S5 (H), Хс =20м)
Основной характеристикой БКС, наряду с сигналом, является шум. Вся
необходимая теоретическая база описана [2.1, 2.4]. Шум определяется выражением
(2.4.2).
Получаем таблицу данных зависимости шума от площади лунной поверхности, с
учетом того, что постоянными оставляем глубину лова Н = 20 м.
В качестве примера рассмотрим месяц сентябрь, через каждые 5 дней
рассчитаем площадь лунной поверхности.
Таблица 5
|
Дата
|
Площадь луны, м2
|
Шум, 10 -7
Вт/м2
|
|
|
1(λ) ХС=3.5м
|
2(λ), ХС =5м
|
3(λ), ХС =7.5м
|
4(λ), ХС =10м
|
5(λ), ХС =20м
|
|
1сентября
|
8.351·1012
|
13.755
|
14.926
|
14.697
|
15.841
|
17.639
|
|
5сентября
|
7.808·1012
|
1.961
|
3.091
|
4.914
|
5.763
|
6.315
|
|
10 сентября
|
5.257·1012
|
9.289
|
9.368
|
9.484
|
10.557
|
10.655
|
|
15 сентября
|
9.699·1012
|
18.478
|
20.876
|
23.358
|
25.489
|
27.539
|
|
20 сентября
|
5.752·1012
|
9.489
|
9.568
|
9.784
|
9.957
|
10.155
|
|
25 сентября
|
4.765·1012
|
8.739
|
8.837
|
8.886·
|
8.915
|
9.158
|
|
30 сентября
|
7.633·1012
|
11.591
|
11.654
|
12.872
|
13.963
|
14.043
|
Анализируя полученные данные, можно отметить, что значение шума принимает
максимальное значение в тех случаях, когда площадь лунной поверхности имеет
наибольшее значение. Что касается усредненного показателя ослабления света
среды, для условной прозрачности воды по диску Секки Хс =3.5 м шум имеет
минимальные значения, а для Хс = 20 м - максимальное.
Исследуем зависимость шума от глубины лова, расчеты осуществлены для 25
сентября.
Таблица 6
|
№
|
Глубина лова, м
|
Шум, Вт/м2
|
|
|
1(λ) ХС=3.5м
|
2(λ), ХС =5м
|
3(λ), ХС =7.5м
|
4(λ), ХС =10м
|
5(λ), ХС =20м
|
|
1
|
10
|
0.936·10-6
|
1.878·10-6
|
3.658·10-6
|
5.359·10-6
|
8.735·10-6
|
|
2
|
20
|
8.739·10-7
|
8.837·10-7
|
8.886·10-7
|
8.915·10-7
|
9.158·10-7
|
|
3
|
30
|
5.465·10-7
|
5.546·10-7
|
6.114·10-7
|
6.267·10-7
|
6.754·10-7
|
|
4
|
40
|
3.884·10-8
|
3.972·10-8
|
4.165·10-8
|
4.571·10-7
|
5.051·10-7
|
|
5
|
50
|
2.185·10-8
|
2.472·10-8
|
3.549·10-8
|
3.839·10-8
|
4.154·10-8
|
|
6
|
60
|
1.398·10-9
|
2.222·10-9
|
3.551·10-9
|
5.657·10-9
|
7.383·10-9
|
Вт/м2
, м
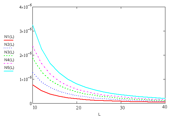
Рис.22. Зависимость шума от глубины лова (ночная адаптация глаза рыбы), N1 (H) соответствует Хс = 3,5 м; для N2 (H) ,
Хс = 5 м; N3 (H), Хс = 7,5 м, N4 (H), Хс = 10 м; N 5 (H), Хс =20м).
Исходя из полученных данных таблицы 6 (рис. 22), можно сделать вывод о
том, что чем больше глубина лова Н, тем меньше значение шума. Обобщая результат
данных таблицы 5-6, находим подтверждение тому, что минимальное значение шума
приходится для условной прозрачности воды Хс =3.5 м .
Исследование пространственных характеристик светового поля в водной среде
не ограничивается нахождением сигнала и шума, как уже говорилось ранее,
основной характеристикой БКС является функция «отношение сигнал/шум».
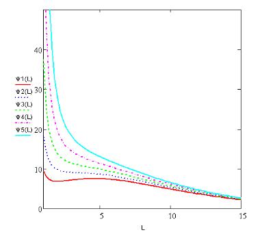
Для подводного источника света были построены кривые функции «отношение
сигнал/шум». Расстояние от источника до рыбы L = 5 м.
, м
Рис.23. Зависимость функции «отношение сигнал/шум» от глубины лова
(ночная адаптация глаза рыбы), Ψ1 (H) соответствует Хс = 3,5 м; для Ψ 2 (H), Хс = 5 м; Ψ 3 (H), Хс = 7,5 м, Ψ 4 (H), Хс = 10 м; Ψ 5 (H), Хс =20м).
Глубина лова остается постоянной величиной и равна Н = 15 м.
, м
Рис.24. Зависимость функции «отношение сигнал/шум» от L (ночная адаптация глаза рыбы), Ψ1 (H) соответствует Хс = 3,5 м; для Ψ 2 (H), Хс = 5 м; Ψ 3 (H), Хс = 7,5 м, Ψ 4 (H), Хс = 10 м; Ψ 5 (H), Хс =20м)
Анализирую
графики зависимости функции «отношение сигнал/шум» для подводного источника
света (рис. 23-24) можно сделать вывод, что максимальное значение приходиться
для условной прозрачности воды Хс =20 м. Что касается глубины лова Н, то
максимальное значение функции «отношение сигнал/шум» находится в диапазоне 7-8
м.
3.2 Надводный источник света
Характеристиками светового поля подводного источника света будут
определяться более широким числом различных параметров (см. п. 2.5.). Таких,
как высота подвеса h, показатель
ослабления света в воде (λ); глубина лова Н; метеорологическая
дальность видимости SM, угол падения φ.
Рассчитывая сигнал для надводного источника света по формуле (2.5.1) ,
получаем следующие таблицы данных зависимости сигнала от температуры накала
вольфрамовой лампы. Глубину лова при расчете оставляем постоянной.
Глубина
лова Н=15 м, h =1 м ,φ=
,
метеорологическая дальность видимости SM =50 м , темновая адаптация
зрения рыбы:
Таблица
7
|
№
|
Температура накала
вольфрамовой лампы, К
|
Сигнал, 10 -6 Вт/м2
|
|
|
|
1(λ) ХС =3.5м
|
2(λ), ХС =5м
|
3(λ), ХС =7.5м
|
4(λ), ХС =10м
|
5(λ), ХС =20м
|
|
1
|
1200
|
5.562
|
5.975
|
6.521
|
6.892
|
7.131
|
|
2
|
1400
|
5.601
|
6.017
|
6.566
|
6.940
|
7.181
|
|
3
|
1600
|
5.656
|
6.075
|
6.630
|
7.008
|
7.251
|
|
4
|
1800
|
5.694
|
6.117
|
6.675
|
7.055
|
7.300
|
|
5
|
2000
|
5.760
|
6.188
|
6.753
|
7.137
|
7.385
|
|
6
|
2200
|
5.802
|
6.233
|
6.802
|
7.189
|
7.439
|
|
7
|
2400
|
5.878
|
6.314
|
6.890
|
7.282
|
7.535
|
|
8
|
2600
|
5.951
|
6.393
|
6.976
|
7.373
|
7.629
|
|
|
|
|
|
|
|
|
Сигнал от надводного источника света в зависимости имеет максимальное
значение при температуре накала 2600 К.
Минимальный коэффициент ослабления приходится на 5(λ),
ХС =20 м. Поэтому в
дальнейших расчетах будем учитывать эти оптимальные параметры.
Глубина
лова Н=15м, φ= 
,
метеорологическая дальность видимости SM =50м , темновая адаптация
зрения рыбы, Xc =20 м, Т = 2600 К.
, м
Рис. 25. Зависимость сигнала надводного источника от высоты подвеса h.
Метеорологическая
дальность видимости SM =50 м, темновая адаптация зрения рыбы, Т = 2600 К, S1 (H)
соответствует Хс = 3,5 м; для S2 (H) , Хс = 5 м; S3 (H),
Хс = 7,5 м, S4 (H), Хс = 10 м; S5 (H),
Хс =20м, h=1м, Т=2600К, φ= 
Рис.
26. Зависимость сигнала надводного источника от глубины лова Н.
На
рис. 23 видно, что чем выше повесить источник света над водной поверхностью,
тем меньше получиться значение сигнала. Анализ зависимости сигнала надводного
источника света от глубины лова (рис. 24) показывает, что S5 (H)
при Хс =20м, имеет максимальное значение на всем диапазоне глубин.
Зависимость
сигнала надводного источника света от угла падения φ.
Глубина
лова Н=10 м, высота подвеса h=1 м ,метеорологическая дальность видимости SM
=50м , темновая адаптация зрения рыбы, Xc =20 м, Т =
2600 К.
Таблица
8
|
№
|
Угол падения, φ
|
Сигнал, Вт/м2
|
|
|
1(λ) ХС =3.5м
|
2(λ), ХС =5м
|
3(λ), ХС =7.5м
|
4(λ), ХС =10м
|
5(λ), ХС =20м
|
|
1
|
0°
|
2.738·10-5
|
2.891·10-5
|
3.089·10-5
|
3.222·10-5
|
3.306·10-5
|
|
2
|
30°
|
1.996·10-5
|
2.116·10-5
|
2.273·10-5
|
2.378·10-5
|
2.446·10-5
|
|
3
|
45°
|
1.277·10-5
|
1.362·10-5
|
1.473·10-5
|
1.548·10-5
|
1.596·10-5
|
|
4
|
60°
|
5.951·10-6
|
6.393·10-6
|
6.976·10-6
|
7.373·10-6
|
7.629·10-6
|
|
5
|
90°
|
0
|
0
|
0
|
0
|
0
|
Анализируя данные таблицы 8, можно сделать вывод о том, что максимальный
сигнал надводного источника света будет при φ = 0°. (см. п. 2.5 рис. 12). Минимальное
значение сигнала приходится на угол 90° . Сигнал равен нулевому значению, за
счет того, что в формуле (2.5.1) присутствует cos φ.
Зависимость сигнала надводного источника света от метеорологической
дальности видимости.
Таблица 9
Глубина
лова Н=10 м, высота подвеса h=1 м , темновая адаптация зрения рыбы, Xc
=20 м, Т = 2600 К, φ=

.
|
№
|
Метеорологическая дальность
видимости SM , м
|
Сигнал, 10 -6 Вт/м2
|
|
|
|
1(λ) ХС =3.5м
|
2(λ), ХС =5м
|
3(λ), ХС =7.5м
|
4(λ), ХС =10м
|
5(λ), ХС =20м
|
|
1
|
25
|
5.213
|
5.600
|
6.111
|
6.458
|
6.682
|
|
2
|
50
|
5.951
|
6.393
|
6.976
|
7.373
|
7.629
|
|
3
|
100
|
6.359
|
6.831
|
7.454
|
7.878
|
8.152
|
|
4
|
200
|
6.573
|
7.061
|
7.705
|
8.144
|
8.426
|
300
|
6.646
|
7.139
|
7.791
|
8.234
|
8.52
|
|
6
|
400
|
6.683
|
7.179
|
7.834
|
8.280
|
8.567
|
|
|
|
|
|
|
|
|
Анализ результатов данных таблицы 9 показывает, что с увеличением
метеорологической дальности видимости увеличивается сигнал.
Функция «отношение сигнал/шум» для надводного источника света Высота
подвеса h =1м, φ = 0º , T =2600 К, Ψ1 (H) соответствует Хс = 3,5 м; для Ψ 2 (H) , Хс = 5 м; Ψ 3 (H), Хс = 7,5 м, Ψ 4 (H), Хс = 10 м; Ψ 5 (H), Хс =20м
, м
Рис. 27. Зависимость функции «отношение сигнал/шум» надводного источника
света от глубины лова Н.
, м
Рис. 28. Зависимость функции «отношение сигнал/шум» надводного источника
света от глубины лова Н; Высота подвеса h =1м, φ = 30º, T = 2600 К. Ψ1 (H) соответствует Хс = 3,5 м; для Ψ 2 (H) , Хс = 5 м; Ψ 3 (H), Хс = 7,5 м, Ψ 4 (H), Хс = 10 м; Ψ 5 (H), Хс =20м
, м
Рис. 29. Зависимость функции «отношение сигнал/шум» надводного источника
света от глубины лова Н. Высота подвеса h =1м, φ = 60º, T = 2600 К.
Представленные графики (рис. 23-25) зависимости функции «отношение
сигнал/шум» для надводного источника света показывают, что система лова рыбы с
такими параметрами будет функционировать.
ЗАКЛЮЧЕНИЕ
В результате исследования пространственных характеристик световых полей в
водной среде в системах лова рыбы были выявлены основные параметры данных
систем: показатель ослабления света в воде (λ); глубина лова Н; расстояние от
источника света до рыбы L,
метеорологическая дальность видимости SM, угол падения φ, температура накала вольфрамовой нити. Анализ
результатов моделирования позволил установить ряд зависимостей характеристик
систем лова рыбы, таких как, чем больше значение условной прозрачности воды по
диску Секки Хc , тем, во-первых, меньше значение
показателя ослабления света, во-вторых, больше значение сигнала. С увеличением
глубины лова монотонно убывает значение сигнала и шума. Чем выше повесить источник
света над водной поверхностью, тем меньше получиться значение сигнала. В
подводном селективном источнике света, чем больше расстояние от источника до
рыбы, тем меньше значение сигнала и шума. Оптимальной температурой накала
вольфрамовой нити является 2600 К.
Анализ результатов данных показывал, что с увеличением метеорологической
дальности видимости увеличивается сигнал. Исследована зависимость сигнала и
функции «отношение сигнал/шум » от угла падения пучка света, максимальное
значение приходится на φ = 0º , и нулевой результат при угле
падения φ
= 90º.
Были выполнены следующие задачи:
1. Построена математическая модель, описывающая процесс передачи
оптической информации подводного источника света в системах лова рыбы.
2. Получены аналитические выражения, описывающие все элементы БКС.
. Исследованы зависимости энергетических информационных
характеристик БКС от ее основных параметров.
СПИСОК
ЛИТЕРАТУРЫ
1. Антонов А.И., Большая
энциклопедия рыбалки <http://www.twirpx.com/file/134009/>, Сост. А. И. Антонов.
- М.: РИПОЛ КЛАССИК, 2004 г., 480 с.
. Брамсон М.А.
Инфракрасное излучение нагретых тел, Издательство: Наука, 1994 г., 226 с.
3. Григорьев
О. В. Общая характеристика элементов систем управления объектом лова/ О. В.
Григорьев, А. В. Мельников, А. М. Лихтер // Изв. вузов. Сев.-Кавк. регион.
Техн. науки. 2006. Прил. к № 4. - с. 130 -132.
. Григорьев
О. В. Оптимизация световых полей источников света при лове каспийской кильки /
О. В. Григорьев // Наука: поиск 2003: сборник научных статей. - Астрахань: Изд-во
АГТУ, 2003. - с. 271-274.
. Григорьев
О. В. Промыслово-экологические основы управления процессами лова рыбы с
применением искусственного света/ О. В. Григорьев, А. В. Мельников// Астрахань:
Издательский дом «Астраханский университет». - 2006. -160 с.
. Григорьев
О. В. Совершенствование способов лова рыбы с применением света/ О. В.
Григорьев, А. В. Мельников// Астрахань: Издательство ООО «ЦНТЭП». 2008. -140 с.
7. Дронин Ю.П. Физика
океана. Санкт-Петербург: РГГМУ <http://www.iqlib.ru/publishers/publisher/643FC0646EE54C428CA9AD7827F031F5>,
2000.- 340 с.
. Зуев В.Е., Креков
Г.М. Оптические модели атмосферы. Монография. Том 2. - Ленинградский
гидрометеоиздат. 2003 г., 253 с.
. Ишанин Г.Г., Панков
Э.Д., Андреев А.Л., Польщигов Г.В. Источники и приемники излучения: учеб.пос.
для вузов, 1991, 128 c.
10. Копелевич
О.В. Факторы, определяющие оптические свойства морской воды // Оптика океана.
Том 1. Физическая оптика океана. - М.: «Наука». - 1993, 156 с.
11. Ландсберг
Г.С. Оптика. 6-е изд., стереот. - М.: ФИЗМАТЛИТ, 2003. - 848 с.
12. Лихтер
А. М. Особенности систем управления ловом с применением физических полей / А.
М. Лихтер / Перспективы Международного рыболовства и рыболовства Каспийского
бассейна: материалы Международной конференции. - Астрахань: АГТУ, 2005. - с.
31-34.
. Лихтер
А. М. Оценка качества математических моделей для управления процессами лова
рыбы / А. М. Лихтер, В.Г. Коняев, Леопольд Чам // Перспективы Международного
рыболовства и рыболовства Каспийского бассейна: материалы Международной конференции.
- Астрахань : АГТУ, 2005. - с. 26-28.
. Лихтер
А. М. Некоторые проблемы управления ловом рыбы / А. М. Лихтер, А. В. Мельников,
В. Н. Мельников // Перспективы Международного рыболовства и рыболовства
Каспийского бассейна: материалы Международной конференции. - Астрахань: АГТУ,
2005. - с. 4-6.
.
Лихтер А. М. Управление биофизическими процессами в рыболовстве / А. М. Лихтер
// Естественные науки. - 2004. - № 3. - с. 80-83.
.
Лихтер А. М. Информационные системы управления рыболовством Каспийского бассейна
/ А. М. Лихтер, В. Н. Руденко, Т. Н. Руденко // Наука: поиск 2003 : сборник
научных статей. - Астрахань: АГТУ, 2004. - Вып. 2. - с. 15-16.
. Лихтер
А. М. Моделирование систем управления процессами лова рыбы: монография / А. М.
Лихтер. − Астрахань: Издательский дом «Астраханский университет», 2007. −
314 с.
. Лихтер
А. М. Управление физическими полями в рыболовстве: монография / А. М. Лихтер,
А. В. Мельников. - Астрахань: Издательский дом «Астраханский университет»,
2005. - 204 с.
. Лихтер
А. М. Оптимальное проектирование оптико-электронных систем: монография / А.М.
Лихтер. - Астрахань: Издательский дом «Астраханский университет», 2004. - 241
с.
. Лихтер
А. М. Физические основы оптико-электронных измерений: учебное пособие для вузов
/ А. М. Лихтер, В. В. Смирнов. - Астрахань: Издательский дом «Астраханский
университет», 2005. - 288 с.
. Лихтер
А. М. Общие особенности действия физических полей на рыбу / А. М. Лихтер, А. В.
Мельников // Естественные науки. - 2003. - № 6. - с. 183-187.
. Лихтер
А. М. Управление рыбой с применением задерживающих и направляющих функций
физических полей / А. М. Лихтер, А. В. Мельников // Естественные науки. - 2003.
- № 6. - с. 187-189.
. Лихтер
А. М. Общая характеристика элементов систем управления объектом лова при
решении биофизических и биомеханических задач / А. М. Лихтер // Аналитическая и
реферативная информация ВНИЭРХа. Рыбное хозяйство. Сер. Промышленное
рыболовство и флот. - М. : ВНИЭРХ, 2002. - Вып. 4. - с. 22-25.
. Лихтер
А. М. Особенности определения размеров, формы и структуры физических полей в
зоне орудий лова / А. М. Лихтер // Аналитическая и реферативная информация
ВНИЭРХа. Рыбное хозяйство. Сер. Промышленное рыболовство и флот. - М. : ВНИЭРХ,
2002. - Вып. 4. - с. 25-28.Лихтер А. М. Оптимизация параметров каналов передачи
оптической информации и оптико-электронных устройств в системах управления
ловом рыбы / А. М. Лихтер, А. И. Надеев // Датчики и системы. - 2007. - №8
(99). - с. 40-43.
. Лихтер
А. М. Управление физическими полями в рыбопромысловых системах / А. М. Лихтер,
В. Н. Мельников, А. И. Надеев // Датчики и системы. - 2006. - № 8. - с. 26-29.
.
Лихтер А. М. Эффективность систем управления процессом лова рыбы с применением
физических полей / А. М. Лихтер // Южно-Российский вестник геологии, географии
и глобальной энергии. - 2006. - № 1 (14). с. 242-246.
. Лихтер
А. М. Повышение эффективности лова рыбы путем совершенствования управления
биофизическими процессами / А. М. Лихтер // Известия вузов. Северо-Кавказский
регион. Сер. Технические науки. - 2006. - Прил. к № 2. - с. 137-140.
.
Лихтер А. М. Влияние естественного светового режима в водоемах на лов рыбы / А.
М. Лихтер, А. В. Мельников // Южно-Российский вестник геологии, географии и
глобальной энергии. - 2006. - № 9 (22). - с. 48-50.
29. Маньковский
В.И. Основы оптики океана. Методическое пособие НАН Украины, Морской
гидрофизический институт. - Севастополь, 1996. - 119 с.
30. Мельников,
А. В. Общая характеристика элементов систем управления объектом лова / А. В.
Мельников, А. М. Лихтер, О. В. Григорьев // Известия вузов. Северо-Кавказский
регион. Сер. Технические науки. - 2006. - Прил. к № 4. - с. 130-132.
.
Мельников, В. Н. Особенности управления объектом лова с применением физических
полей / А. В. Мельников, А. М. Лихтер, О. В. Григорьев // Известия вузов.
Северо-Кавказский регион. Сер. Технические науки. - 2006. - Прил. к № 4. - с.
132-135.
. Мельников
А.В., Мельников В.Н. Селективность рыболовства. - Астрахань: Изд-во АГТУ,
2005.- 384 с.
. Мельников,
А. В. Биофизические процессы в системах управления ловом рыбы / А. В.
Мельников, А. М. Лихтер // Вестник АГТУ. Сер. Рыбное хозяйство. Экология. -
2004. - с. 36-38.
34. Рогожина
Ю.Н., Лихтер А.М. «Модель процесса передачи оптической информации подводного
источника света в системах лова гидробионтов», «Прикаспийский журнал:
управление и высокие технологии», 2012 год, № 4(20), c. 336-370.
35. Рогожина
Ю.Н., Лихтер А.М. «Моделирование процесса передачи оптической информации в
системах лова рыбы», Всероссийская молодежная конференция «инновации и
технологии прикаспия» Всероссийская научно-практическая конференция
«исследования молодых ученых − вклад в инновационное развитие России» 10−13
октября 2012 г, c. 44-49.
36. Рогожина Ю.Н., Лубянова Е.В.,
Пироговский М.И. Анализ эффективности селективных источников света для
управления поведением насекомых в сельскохозяйственных целях, материалы IV всероссийской научной конференции
студентов и молодых ученых с международным участием «Актуальные проблемы
инновационного развития агропромышленного комплекса» 21-23 апреля 2009 г.
Астрахань. ООО КПЦ «ПолиграфКом», с. 142-146.
37. Рогожина
Ю.Н., Кирюхина Д.А., Лихтер А.М., Шагаутдинова И.Т., Плешкова Ю.А., Разработка
и проектирование инфракрасных систем для управления поведением комаров.
Материалы Международная научно-практическая конференция «Фундаментальные и
прикладные исследования университетов, интеграция в региональный инновационный
комплекс» ,секция: «машиностроение, электроника, приборостроение» 13-15 октября
2010 г. Астрахань -Т.4. с.127-130.
38. Рогожина
Ю. Н., Шагаутдинова И. Т., Лихтер А.М., Плешкова Ю. А., Разработка
биокибернетической системы для реализации способа биологической защиты от
гнуса. Материалы Международной конференции с элементами научной школы для
молодежи «Экокультура и фитобиотехнологии улучшения качества жизни на Каспии»
7-10 декабря 2010 г. Астрахань, Издательский дом «Астраханский университет», c. 71-73.
39. Рогожина Ю.Н., Плешкова Ю.А.,
Шагаутдинова И.Т., Разработка технологического комплекса на основе физических
полей для управления поведением насекомых в сельскохозяйственных целях,
материалы международной конференции 11-14 мая 2010 г. Инновационные технологии
в управлении, образовании, промышленности «АСТИНТЕХ - 2010», в 3 т. -
Астрахань: Астраханский государственный университет, Издательский дом «Астраханский
университет», 2010. - Т. 2. c.
66-68;
40. Рогожина Ю.Н. ,Шагаутдинова И.Т.,
Лихтер А.М., Плешкова Ю.А., Кирюхина Д.А. Разработка и проектирование
оптико-электронного концентратора плотности популяции саранчи в период ее лета.
Материалы Международная научно-практическая конференция «Фундаментальные и
прикладные исследования университетов, интеграция в региональный инновационный
комплекс», секция: «машиностроение, электроника, приборостроение» 13-15 октября
2010 г. Астрахань - Т.4. c. 194-197.
41. Рогожина Ю.Н., Лихтер А.М., Плешкова
Ю.А., Шагаутдинова И.Т. Разработка устройств на основе метода оптической
фильтрации в системах управления поведением насекомых. Материалы Международная
научно-практическая конференция «Фундаментальные и прикладные исследования
университетов, интеграция в региональный инновационный комплекс», секция:
«машиностроение, электроника, приборостроение» 13-15 октября 2010 г. Астрахань
- Издатель: Сорокин Роман Васильевич.Т.4. c. 228-231.
. Рогожина
Ю.Н., Лихтер А.М., Шагаутдинова И.Т. Разработка и проектирование
оптико-электронных систем для управления поведением саранчи в период ее лета.
Материалы Всероссийская конференция с элементами научной школы для молодежи
«Кадровое обеспечение развития инновационной деятельности в России»: тезисы
докладов, 26-29 октября 2010 г. (Ершово),-М.:РГУИПТ, 2010 г. c.126-131.
. Рогожина
Ю.Н., Плешкова Ю.А., Лихтер А. М. Метод оптической фильтрации в
биокибернетических системах управления поведением насекомых. Материалы
международной конференции с элементами научной школы для молодежи «Экокультура
и фитобиотехнологии улучшения качества жизни на Каспии» 7-10 декабря 2010 г.
Астрахань, Издательский дом «Астраханский университет», c. 101-103.
. Романовский
Ю.М., Степанова Н.В., Чернавский Д.С. Математическое моделирование в биофизике.
Введение в теоретическую базу. - М.: 2001.-315 с.
45. Савельев
И.В. Курс общей физики. Том 3. Оптика. Атомная Физика. Физика атомного ядра и
элементарных частиц М.: Наука, Гл. ред. физ-мат. лит., 2003.- 537 с.
46. Тимофеев
Ю.М., Васильев А.В. Теоретические основы атмосферной оптики. Спб.: 2003 г., 474
с.
. Шевченко
В. В. Луна и ее наблюдение Издательство "Наука", Москва, 2005, 192 с.
. Шифрин
К.С. Введение в оптику океана. Л.: Гидрометеоиздат, 1993. 273с.
. Шифрин
К С. Рассеяние света в мутной среде// М -Л Гостехтеориздат.- 1991.- 288 с.
50. Шифрин
<http://www.google.ru/search?hl=ru&tbo=p&tbm=bks&q=inauthor:%22%D0%9A.+%D0%A1.+%D0%A8%D0%B8%D1%84%D1%80%D0%B8%D0%BD%22>
К. С. Оптика океана и атмосферы Изд-во "Наука", Ленинградское
отд-ние, 1993 - 230 с.
51. Якушенков
Ю.Г. Теория и расчет оптико-электронных приборов: учеб. для вузов. - 4-е изд.,
перераб. и доп. - М., 2002 г. 408 c.
52. Якушенков
Ю.Г, Луканцев В.Н., Колосов М.П. Метод борьбы с помехами в оптико-электронных
приборах. - М.: Радио и связь. 2001 г., 180 c.