Построение бухгалтерского учёта с поставщиками и подрядчиками на примере фирмы ОАО 'Ангарскцемент'
Содержание
Введение
Глава 1. Методические основы учета расчетов с поставщиками и
покупателями
.1 Нормативно-правовое регулирование расчетов в организации
.2 Понятие и виды дебиторской и кредиторской задолженности
.3 Формы расчетов между организациями
.4 Поставщики и подрядчики
.5 Предназначение счета. 60 “Расчёты с поставщиками и
подрядчиками”
.6 Кредитование счета. 60 “Расчёты с поставщиками и
подрядчиками”
.7 Корреспонденция счёта 60 “Расчёты с поставщиками и
подрядчиками” с другими счетами
.8 Документальное оформление расчетов с поставщиками и
покупателями
Глава 2. Построения бухгалтерского учёта с поставщиками и
подрядчиками на примере фирмы ОАО «Ангарскцемент»
2.1 Организационно-экономическая характеристика ОАО
«Ангарскцемент»
.2 Основные показатели, характеризующие работу ОАО
«Ангарскцемент»
2.3 Синтетический и аналитический учета расчетов с
поставщиками и подрядчиками на примере ОАО «Ангарскцемент»
.4 Совершенствование учета расчетов с поставщиками и
подрядчиками
Заключение
Список использованной литературы
Приложение
Введение
Деятельность любого предприятия (организации) невозможна без потребления
работ и услуг сторонних организаций, без покупки товаров и, следовательно, без
расчетов за эти услуги. Поэтому данная курсовая работа посвящена исследованию
учета расчетов с поставщиками и покупателями.
Тема данной курсовой работы является актуальной в наше время, так как
участниками этих отношений, которые возникают между поставщиками и покупателями
могут быть все люди. Она затрагивает интересы всего населения России.
Целью написания курсовой работы является изучение расчетов с поставщиками
и подрядчиками. В связи с поставленной целью можно выделить ряд задач, на
которые необходимо ответить в процессе исследования.
Задачи курсовой работы:
ü дать понятие дебиторской и кредиторской задолженности;
ü проследить нормативное регулирование расчетов и определить
формы расчетов;
ü рассмотреть документальное оформление расчетов с поставщиками
и покупателями;
ü описать предназначение счёта 60 “Расчёты с поставщиками и
подрядчиками”;
ü рассмотреть варианты
совершенствование учета расчетов с поставщиками и покупателями
Объектом исследования данной работы является дебиторская и кредиторская
задолженность.
Предметом исследования будут расчеты с поставщиками и подрядчиками,
участники этих отношений, обязательства, возникающие между ними и многое
другое.
Глава 1. Методические основы учета расчетов с поставщиками и
подрядчиками
1.1 Нормативно-правовое регулирование расчетов в организации
Бухгалтерский учет в Российской Федерации регулируется нормативными
актами. К числу законодательных актов, регулирующих расчеты, относятся:
Гражданский кодекс Российской Федерации и Федеральный закон о бухгалтерском
учете.
Гражданский кодекс РФ регулирует правоотношения, возникающие в процессе
хозяйственной или иной деятельности, основанные на праве собственности,
договорных, имущественных и других обязательствах участником правоотношений. В
частности он регулирует права собственности, заключение сделок и договоров,
возникновение обязательств, их исполнение и т.п.
По договору поставки поставщик-продавец, осуществляющий
предпринимательскую деятельность, обязуется передать в обусловленный срок или
сроки производимые или закупаемые им товары покупателю для использования в
предпринимательской деятельности или в иных целях, не связанных с личным,
семейным, домашним и иным подобным использованием (ст. 506 ГК РФ).
В соответствии со статьей 516 ГК РФ осуществляются расчеты за
поставляемые товары: покупатель оплачивает поставляемые товары с соблюдением
порядка и формы расчетов, предусмотренных договором поставки. Если соглашением
сторон порядок и форма расчетов не определены, то расчеты осуществляются
платежными поручениями. Если договором поставки предусмотрено, что оплата
товаров осуществляется получателем (плательщиком) и последний неосновательно
отказался от оплаты, либо не оплатил товары в установленный договором срок,
поставщик вправе потребовать оплаты поставленных товаров от покупателя. В
случае, когда в договоре поставки предусмотрена поставка товаров отдельными
частями, входящими в комплект, оплата товаров покупателем производится после
отгрузки (выборки) последней части, входящей в комплект, если иное не
установлено договором.
Так же Гражданский кодекс регулирует: периоды поставки, порядок, принятие
товаров покупателем и многое другое.
Федеральный закон «О бухгалтерском учете» № 129-ФЗ от 1996 года
регулирует общие положения и требования к ведению бухгалтерского учета:
объекты, задачи, содержание первичной документации, учетную политику, проведение
инвентаризации, порядок хранения документов и др.
Так же правительство принимает постановления по наиболее важным вопросам,
конкретизирующим отдельные положения закона о бухгалтерском учете.
Одним из таких постановлений является Положение по ведению бухгалтерского
учета и бухгалтерской отчетности в Российской Федерации, утвержденным Приказом
Минфина России от 29 июля 1998 г. N 34н (с изменениями и дополнениями). Данное положение разработано на
основе Федеральный закон “О бухгалтерском учёте” определяет порядок ведения
бухгалтерского учёта и составления бухгалтерской отчётности в целом и в части
расчетов с дебиторами и кредиторами даёт правила оценки имущества для
составления бухгалтерской отчётности.
Положения по бухгалтерскому учету "Доходы организации" (ПБУ
9/99), утвержденным Приказом Минфина России от 6 мая 1999 г. № 32н и «Расходы
организации», утвержденным Приказом Минфина России от 6 мая 1999 г. № 33н
содержат некоторую информацию о дебиторской и кредиторской задолженности.
Данные Положения устанавливают, что дебиторская задолженность, относимая на
финансовые результаты, включается в состав прочих расходов, еще неистребованная
задолженность, по которой истек срок исковой давности, а также дебиторская
задолженность, не реальная к взысканию должна быть включена в состав расходов
организации в сумме, в которой задолженность была отражена в бухгалтерском
учете. Причем просроченная задолженность списывается отдельно по каждому
обязательству.
В соответствии с ПБУ 9/99 (п. 6.2) при продаже продукции (работ, услуг)
на условиях коммерческого кредита, предоставляемого в виде отсрочки и рассрочки
оплаты, выручка принимается к бухгалтерскому учету в полной сумме дебиторской
задолженности.
Еще одними нормативными документами, связанным с расчетами в организации
является План счетов бухгалтерского учета финансово-хозяйственной деятельности
организации с Инструкцией по его применению, утвержденными Приказом Минфина
России от 31 октября 2000 г. N 94н.
В плане счетов в разделе 6 «Расчеты» содержатся счета предназначенные для
обобщения информации обо всех видах расчетов организации с различными
юридическими и физическими лицами, а так же внутрихозяйственных расчетов. Для
этого существуют несколько счетов: 60 «Расчеты с поставщиками и подрядчиками»,
62 «Расчеты с покупателями и заказчиками», 63 «Резервы по сомнительным долгам».
Методические указания по инвентаризации имущества и
финансовых обязательств - Приказ Минфина РФ от 13.06.95 г. № 49 содержит
информацию об инвентаризации расчетов.
Альбом унифицированных форм первичной учетной документации разработан
Госкомстатом России на основании Постановления Правительства Российской
Федерации от 8 июля 1997 года N 835. Формы первичной учетной документации
данного альбома утверждены Постановлением Госкомстата России от 9 августа
1999г.N 66. Применение унифицированных форм первичной учетной документации
регламентируется "Положением по ведению бухгалтерского учета и отчетности
в Российской Федерации", утвержденным Министерством финансов Российской
Федерации от 29 июля 1998 года N 34н.
Так же отношения, возникающие между поставщиками и подрядчиками,
покупателями и заказчиками регулирует Указ Президента РФ от 19.10.93 г. № 1662
«Об улучшении расчетов в хозяйстве и повышении ответственности за их
своевременное проведение» и другие.
.2 Понятие и виды дебиторской и кредиторской задолженности
Под дебиторской понимают задолженность других организаций, работников и
физических лиц перед данной организацией (задолженность покупателей за
купленную продукцию, подотчетных лиц за выданные им под отчет денежные суммы и
др.). А организации и лица, которые должны данной организации, называются
дебиторами.
Также к понятию дебиторская задолженность можно добавить то, что - это
элемент оборотного капитала, сумма долгов, причитающихся организации от
юридических или физических лиц. Увеличение дебиторской задолженности означает
отвлечение средств из оборота.
Дебиторскую задолженность можно классифицировать по различным критериям:
по причинам образования дебиторская задолженность делится на оправданную
и неоправданную. К оправданной относится дебиторская задолженность, срок
погашения которой еще не наступил или составляет менее одного месяца и которая
связана с нормальными сроками документооборота; к неоправданной - просроченная
задолженность, а также задолженность, связанная с ошибками в оформлении
расчетных документов, с нарушением условий хозяйственных договоров и т.д.
Существует еще безнадежная дебиторская задолженность - это счета, которые
покупатели не оплатили. Безнадежные долги списываются на убытки по истечении
срока исковой давности;
по сроку платежа классифицируется на отсроченную (срок исполнения
обязательств, по которой еще не наступил) и просроченную (срок исполнения
обязательств по которой уже наступил);
по статьям бухгалтерского баланса дебиторская задолженность делится на
следующие виды: покупатели и заказчики; векселя к получению; задолженность
дочерних и зависимых обществ; авансы выданные; прочие дебиторы.
по срокам образования дебиторская задолжность делится на две группы:
краткосрочная - задолженность, платежи по которой ожидаются в течение 12
месяцев после отчетной даты и долгосрочная - задолженность, платежи по которой
ожидаются более чем через 12 месяцев после отчетной даты.
Кредиторской называют задолженность организации перед другими
организациями, работниками и лицами, которые называются кредиторами.
Как правовая категория кредиторская задолженность - это особая часть
имущества организации, являющаяся предметом обязательственных правоотношений
между организацией и ее кредиторами. Организация владеет и пользуется
кредиторской задолженностью, но она обязана вернуть или выплатить данную часть
имущества кредиторам, которые имеют права требования на нее. Данная часть
имущества - это долги организации, чужое имущество, чужие денежные средства,
находящиеся во владении организации-должника.
Кредиторов, задолженность которым возникла в связи с покупкой у них
материальных ценностей, называют поставщиками. Задолженность по начисленной
заработной плате работникам организации, по суммам начисленных платежей в
бюджет, внебюджетные фонды, фонды социального назначения и другие подобные
начисления называют обязательствами по распределению.
Поскольку кредиторская задолженность служит одним из источников средств,
ее показывают в пассиве баланса. Учет кредиторской задолженности ведется по
каждому кредитору отдельно, а в обобщающих показателях отражают общую сумму
кредиторской задолженности.
По действующим правилам в пояснениях к бухгалтерскому балансу и отчету о
финансовых результатах, в числе других дополнительных данных указывают сведения
о наличии на начало и конец отчетного периода отдельных видов кредиторской
задолженности. В состав кредиторской задолженности входят показатели по
следующим ее видам: поставщики и подрядчики; векселя к уплате; авансы
полученные; прочие кредиторы.
.3 Формы расчетов между организациями
В соответствии со ст. 861 ч. 2 Гражданского кодекса РФ, расчеты с
участием граждан, не связанные с осуществлением ими предпринимательской
деятельности, могу производиться наличными деньгами (ст. 140) без ограничения
суммы или в безналичном порядке. Расчеты между юридическими лицами, а так же
расчеты с участием граждан, связанные с осуществлением ими предпринимательской
деятельности, производятся в безналичной порядке.
Покупатели и поставщики в расчетах между собой могут применять следующие
формы безналичных расчетов: платежное поручение, аккредитивами, чеками, по
инкассо.
В расчетах между ними банки не вмешиваются в их договорные отношения.
Расчетными документами при осуществлении указанных форм расчетов
является: платежное поручение, аккредитивы, чеки, платежное требование,
инкассовое поручение.
К исполнению эти документы применяются банком независимо от суммы и в
количестве экземпляров, необходимом для всех участников расчетов. На первом
экземпляре расчетного документа должны быть подписи, как правило, руководителя,
главного бухгалтера, т.е. первых двух лиц, имеющих право подписи таких
документов. Допускается наличие одной записи в случае, когда руководитель
организации ведет учет лично.
При безналичной форме расчетов платежи между участниками текущих
обязательств осуществляются путем предоставления в банк платежного требования в
зависимости от того, кому принадлежат инициатива погашения долга.
Платежное поручение выписывается в случае, когда инициатива платежа
исходит от плательщика при наличии на его расчетном счете денежных средств.
Оформление платежного поручения имеет место по таким операциям, как уплата
платежей в бюджет, во внебюджетные фонды, перевод заработной платы отдельных
работников на счета Сбербанка, погашение предварительной и последующей оплаты
за ТМЦ, выполненные работы и оказанные услуги. Срок предоставления платежного
поручения в банк - не позднее 10 дней с даты выписки.
Банк принимает платежное поручение к оплате независимо от наличия
денежных средств на счетах плательщика. При наличие картотеки № 2 по мере
поступления денежных средств допускается частичная оплата платежных поручений.
В таких случаях банком в качестве расчетного документа дополнительно используется
платежный ордер (ф. № 0401066), а на лицевой стороне частично оплачиваемого
платежного поручения в верхнем правом углу делается отметка «частичная оплата».
На обратной стороне данного платежного поручения указываются порядковый номер и
дата платежного ордера, сумма остатка, заверенные работником банка.
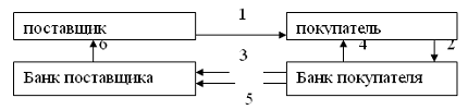
Общая схема расчетов платежного поручения приведена на рисунке №1

- отгрузка ТМЦ; 2,3- передача платежного поручения; 4- выписка о
списании суммы; 5- выписка о зачислении суммы; 6- операции по перечисления
суммы
Расчеты по аккредитивам менее распространенная форма расчетов и
применяется, как правило, для гарантированной оплаты поставщиков их поставок.
Аккредитивная форма расчетов есть условное денежное обязательство,
принимаемое банком выполнить поручение плательщика по погашению своего долга
перед конкретным поставщиком. Последний должен представить в банк необходимые
документы, подтверждающие основания для выполнения данной операции.
Покрытые (депонированные) аккредитивы открываются в банке эмитента за
счет средств поставщика или кредита банка на имя конкретного поставщика.
Поэтому аккредитивы не редко называют именными. Они переводятся
банком-эмитентом в распоряжение исполнительного банка по месту нахождения
поставщика. Исполняющий банк переводит средства аккредитива в полной сумме или
частично на счет поставщика при условии выполнения последним обязательств в
соответствии с условиями договора с плательщиком. Подтверждением этих
обязательств является предоставление поставщиком в исполняющий банк необходимых
документов (ТТН, сертификат и др.)
Непокрытые (гарантированные) аккредитивы предусматривают списание
исполняющим банком, которому банком-эмитентом предоставлено такое право,
средства с ведущего у него корреспондентского счета суммы в пределах
выставленного аккредитива. Все условия, регулирующие порядок списания денежных
средств с корреспондентского счета банка-эмитента по гарантированному
аккредитиву, устанавливаются в соглашении между банками.
Отзывные аккредитивы в основе своей означают возможный отзыв
плательщиком, что может быть результатом того, что поставщик не выполняет свои
обязательства в согласованные сроки или не в полном объеме. В последнем случае
по письменному распоряжению плательщика банк-эмитент производит частичный
платеж, а оставшаяся сумма аккредитива подлежит возврату на счет плательщика
или направляется на частичное погашение кредита. Во всех таких случаях согласие
на проведение подобных операций с аккредитивом со стороны поставщика не
требуется. Оно обязательно только при открытии безотказного аккредитива.
Подтвержденный аккредитив предусматривает безотзывного аккредитива
исполняющим банком по просьбе банка-эмитента.
Условия применения аккредитивной формы расчетов допускают предварительный
акцепт уполномоченным лицом плательщика выставленных счетов поставщика, который
исполняет свои обязанности по месту нахождения последнего.
Закрытие аккредитива осуществляется исполняющим банком при наличии одного
из следующих условий: по истечении срока действия аккредитива независимо от
суммы его наличия; досрочно по заявлению получателя средств об отказе от
дальнейшего использования аккредитива, если это оговорено в договоре между ним
и плательщиком; по распоряжению плательщика о полном и частичном отзыве
аккредитива.
Рисунок 2 - Аккредитивная форма расчетов:
- заявление на аккредитив; 2 - депонирование средств; 3 - извещение об
аккредитиве; 4 - отгрузка ТМЦ; 5 - документы об отгрузке; 6 - зачисление
средств на счет поставщика
Неиспользованные суммы аккредитива по истечении срока их действия или в
других случаях направляются на восстановление средств или частичное погашение
обязательств на те счета, с которых они были взяты.
Платежное требование - расчетный документ, предусматривающий, что
инициатива в погашении платежа в данном случае исходит от поставщика. Документ
выписывается в 3 экземплярах и вместе с отгрузочными документами при реестре
направляется в банк покупателя. Последний оставляет у себя отгрузочные
документы и помещает в карточку № 1. Платежные требования направляются
плательщику для акцепта, т.е. согласия на отплату. При согласии оплатить
плательщик заверяет все экземпляры платежных требований подписями лиц, уполномоченных
распоряжаться счетом, и оттиском печати и возвращает в банк.
Первый экземпляр служит основанием для списания средств с расчетного
счета плательщика и после помещается в документы дня банка. Второй -
направляется банку, обслуживающему поставщика, третий - вместе с отгрузочными
документами возвращается плательщику как расписка в приеме и совершении оплаты.
Когда конкретная операция по платежу исполняется двумя банками -
поставщика и плательщика, платежное требование выписывают в 4-х экземплярах.
Общая схема расчетов по платежным требованиям представлена:
Рисунок 3 - Расчеты платежными требованиями:
- отгрузка ТМЦ; 2 - отгрузочные документы; 3- заполненное на
акцептованную сумму платежное поручение; 4 - перевод денежных средств; 5 -
выписка с расчетного счета о списании суммы; 6 - выписка с расчетного счета о
зачислении
Представление на инкассо платежные требования, равно как и инкассовые
поручения, при недостаточности средств на счете плательщика оплачиваются по мере
поступления денежных средств в очередности, предусмотренной действующим
законодательством.
Плательщик вправе отказаться от акцепта предъявленных к нему требований
на полную или частичную сумму.
Основания для полного отказа от суммы платежа следующие: продукция,
выполненные работы и оказанные услуги реально не были заказаны; имеет место
досрочное исполнение предъявленных обязательств без его согласия; сумма
предъявленных обязательств рассчитана по ценам, не согласованным с покупателем;
документально подтверждена поставка недоброкачественной продукции, что
исключает применение ее по прямому назначению и т.п.
Инкассовые поручения - выписывают, как правило, налоговые, если клиент не
уплачивает обязательные взносы. По решению налоговых органов, судебных органов
на основании инкассового поручения банк списывает средства со счета клиента.
Эта форма расчетов представляет собой банковскую операцию, посредством которой
банк поставщик (банк-эмитент) за счет клиента на основании расчетных документов
осуществляет действия по получению от плательщика платежа. Расчеты по инкассо
производятся на основании платежных требований, оплата которых может
производиться по распоряжению плательщика (с акцептом) или без его распоряжения
(в безакцептном порядке), а так же на основании инкассового поручения, оплата
которых производится без распоряжения плательщика (в бесспорном порядке)
Чек - денежный документ, дающий право банку списать денежные средства со
счета чекодателя на счет предъявителя чека.
При расчете чеками в качестве плательщика выступает только банк, в
котором чекодатель - лицо, выписавшее чек, имеет средства, позволяющие дать
распоряжение банку произвести по его поручению платеж указанной в ней суммы
чекодателю, т.е. кредитору. Обязательными реквизитами чека, придающими ему
юридическую силу, являются: наименование в тексте документа слова «чек»; четко
обозначенное поручение плательщику выплатить определенную денежную сумму;
наименование плательщика и указание счета, с которого следует осуществить
платеж; указание валюты платежа; указание даты и места составления чека;
подпись лица, выписавшего чек, - чекодателя. Форма чека с приведенными
реквизитами утверждается ЦБ РФ. При оплате индоссированного чека плательщик
обязан проверить правильность индоссаментов (передаточных данных), но не
подписи индоссантов. Тем самым признается, что чековый индоссамент возлагает
ответственность за оплату чека на индоссанта.
Лицо, оплатившее чек, имеет право потребовать передачи ему чека с
распиской в получении платежа.
Гарантия платежа (аваль) по чеку в полной и частичной сумме дается любым
лицом, кроме плательщика, путем проставления на лицевой стороне чека или на
дополнительном листе надписи «считать за аваль» с указанием, кем и за кого он
дан. Если данной надписи на чеке нет, считается, что он дан за чекодателя.
Отказ в оплате чека должен быть удовлетворен одним из следующих трех
способов:
нотариусом в форме протеста или составления акта;
указанием на чеке отметки плательщика об отказе оплатить;
указанием на чеке даты инкассирующего банка и отметке о том, что чек
своевременно выставлен и не оплачен.
Общая схема расчетов с использованием чеков приведена:
Рисунок 4 - Расчеты чеками:
- заявление на получение чековой книжки; 2- платежное поручение для
депонирования средств; 3- депонирование средств; 4- выдача чековой книжки; 5-
отгрузка ТМЦ; 6- выдача чека; 7- реестр чеков для оплаты; 8- требование на
оплату; 9- перечисление средств
.4 Поставщики и подрядчики
Поставщики и подрядчики - это организации, поставляющие сырьё, материалы
и другие товарно-материальные ценности, а также оказывающие различные виды
услуг (отпуск электроэнергии, пара, воды, газа и др.) и выполняющие разные
работы (капитальный и текущий ремонт основных средств и др.).
Расчёты с поставщиками и подрядчиками осуществляют после отгрузки им
товарно-материальных ценностей, выполнения работ или оказания услуг либо
одновременно с ними с согласия предприятия или по его поручению.
Без согласия организации в без акцептном порядке оплачиваются требования
за отпущенный газ, воду, тепловую и электрическую энергию, выписанные на
основании показателей измерительных приборов и действующих тарифов, а также за
канализацию, пользование телефонов, почтово-телеграфные услуги.
В настоящее время организации сами выбирают форму расчётов за
поставленную продукцию или оказанные услуги. В Положении о безналичных расчётах
в РФ предложена новая форма расчётов, основанная на использовании выписываемого
поставщиком платёжного требования-поручения. Оно принимается банком покупателя
к исполнению только при наличии средств на расчётном счёте покупателя и при его
письменном согласии оплатить полностью или частично платёжное
требование-поручение. При этой форме расчётов поставщик на отгруженную
продукцию оформляет платёжное требование-поручение и пересылает его
плательщику, который, ознакомившись с ним, принимает решение об оплате. Приняв
решение оплатить, плательщик подписывает его, скрепляет подписи печатью и сдаёт
в свой банк. Банк плательщика списывает деньги с его расчётного счёта и
переводит их в банк поставщика для зачисления на счёт поставщика. Бухгалтерские
записи списанных и зачисленных сумм производятся на основании выписок банка с
расчётного счёта.
Сумму НДС поставщики и подрядчики включают в счета на оплату и отражают у
покупателя по дебету счёта 19 и кредиту счёта 60. Затраты на оплату процентов
по кредитам поставщиков и подрядчиков за приобретённые ценности, выполненные
работы и оказанные услуги отражают по дебету счетов учёта затрат на
производство (поскольку они включаются в себестоимость продукции) и кредиту
счёта 60.
Погашение задолженности перед поставщиками отражают по дебету счёта 60 и
кредиту счетов учёта денежных средств (50, 51, 52, 55) или кредитов банка (90,
92). Порядок бухгалтерских записей при погашении задолженности перед
поставщиками зависит от применяемых форм расчётов.
.5 Предназначение счёта 60 “Расчёты с поставщиками и подрядчиками”
В соответствии с Планом счетов бухгалтерского учета
финансово-хозяйственной деятельности предприятий, учет расчетов с поставщиками
и подрядчиками осуществляется на счете 60 "Расчеты с поставщиками и
подрядчиками" Данный счет предназначен для обобщения информации о расчетах
с поставщиками и подрядчиками за:
ü полученные товарно-материальные
ценности, принятые выполненные работы и потребленные услуги, включая
предоставление электроэнергии, газа, пара, воды и т.п., а также по доставке или
переработке материальных ценностей, расчетные документы на которые акцептованы
и подлежат оплате через банк;
ü товарно-материальные ценности, работы
и услуги, расчеты по которым производятся в порядке плановых платежей;
ü товарно-материальные ценности, работы
и услуги, на которые расчетные документы от поставщиков или подрядчиков не
поступили (так называемые неотфактурованные поставки);
ü излишки товарно-материальных
ценностей, выявленные при их приемке;
ü полученные услуги по перевозкам, в
том числе расчеты по недоборам и переборам тарифа (фрахта), а также за все виды
услуг связи.
Подрядные строительные и монтажные, научно-исследовательские и другие
аналогичные организации, когда они являются генеральными подрядчиками
(головными организациями), расчеты со своими субподрядчиками (соисполнителями)
также отражают на счете 60 "Расчеты с поставщиками и подрядчиками".
Все операции с расчетами за приобретенные материальные ценности, принятые
работы или потребленные услуги, проводятся по счету 60 "Расчеты с
поставщиками и подрядчиками" независимо от времени оплаты предъявленного
счета.
.6 Кредитование счёта 60 “Расчёты с поставщиками и подрядчиками”
Счёт 60- пассивный, на нём производят расчёт с поставщиками. Сальдо
кредитовое на начало месяца - это задолженность поставщикам по неоплаченным, но
акцептованным счетам.
Счёт 60 “Расчёты с поставщиками и подрядчиками” кредитуется на стоимость
принимаемых к бухгалтерскому учёту товарно-материальных ценностей, работ, услуг
в корреспонденции со счетами учёта этих ценностей (либо счёта 15 “Заготовление
и приобретение материальных ценностей”) или счетов учёта соответствующих
затрат. За услуги по доставке материальных ценностей (товаров), а также по
переработке материалов на стороне записи по кредиту счёта 60 “Расчёты с
поставщиками и подрядчиками” производятся в корреспонденции со счетами учёта
производственных запасов, товаров, затрат на производство и т.п.
Независимо от оценки товарно-материальных ценностей в аналитическом учете
счет 60 "Расчеты с поставщиками и подрядчиками" в синтетическом учете
кредитуется согласно расчетным документам поставщика в пределах сумм акцепта.
Когда счет поставщика был акцептован и оплачен до поступления груза, а при
приемке на склад поступивших товарно-материальных ценностей обнаружилась их
недостача сверх норм естественной убыли против отфактурованного количества, а
также, если при проверке счета поставщика или подрядчика (после того, как счет
был акцептован) было обнаружено несоответствие цен, обусловленных договором, а
также арифметические ошибки, счет 60 "Расчеты с поставщиками и
подрядчиками" кредитуется на соответствующую сумму в корреспонденции со
счетом 76 "Расчеты с разными кредиторами и дебиторами" (субсчет
"Расчеты по претензиям").
При поступлении товарно-материальных ценностей, на которые не получены
расчетные документы поставщиков, необходимо проверить, не числятся ли
поступившие товарно-материальные ценности как оплаченные, но находящиеся в пути
или не вывезенные со складов поставщиков и не числится ли стоимость поступивших
ценностей как дебиторская задолженность.
За неотфактурованные поставки счёт 60 “Расчёты с поставщиками и
подрядчиками” кредитуется на стоимость поступивших ценностей, определенную
исходя из цены и условий, предусмотренных в договорах.
Счёт 60 дебетуется на суммы исполнения обязательств (оплату счетов),
включая авансы и предварительную оплату, в корреспонденции со счетами учёта
денежных средств и др. При этом суммы выданных авансов предварительной оплаты
учитываются обособленно. Суммы задолженности поставщикам и подрядчикам,
обеспеченные выданными организацией векселями, не списываются со счёта 60
“Расчёты с поставщиками и подрядчиками”, а учитываются обособленно в
аналитическом учёте.
.7 Корреспонденция счёта 60 “Расчёты с поставщиками и подрядчиками” с
другими счетами.
Таблица №1
|
№ п/п
|
Содержание операций
|
Корреспондирующие
счета
|
|
|
дебет
|
кредит
|
|
1
|
Задолженность поставщикам
погашена путём выдачи наличных денег из кассы
|
60
|
|
2
|
То же по безналичному
расчёту
|
60
|
51, 52, 55
|
|
3
|
Произведён
взаимозачёт задолженности
|
60
|
60
|
|
4
|
Отражена товарообменная
операция (уменьшена задолженность поставщикам)
|
60
|
62
|
|
5
|
Произведён
взаимозачёт задолженности займами
|
60
|
66
|
|
6
|
Произведён
взаимозачёт задолженности займами
|
60
|
67
|
|
7
|
Произведён
взаимозачёт задолженности
|
60
|
76
|
|
8
|
Задолженность поставщикам
погашена внутренними подразделениями, выделенными на отдельные балансы
|
60
|
79
|
|
9
|
Отражены положительные
курсовые разницы; списана задолженность с истекшим сроком исковой давности
|
60
|
91
|
|
10
|
Отражены суммы, поступившие
от поставщиков по перерасчётам за прошлые годы
|
60
|
99
|
|
11
|
Оприходовано
оборудование к установке
|
07
|
60
|
|
12
|
Акцептованы счета
поставщиков за выполненные работы (оказанные услуги) для капитального
строительства; приобретены основные средства и нематериальные активы
|
08
|
60
|
|
13
|
Оприходованы материалы,
поступившие от поставщиков
|
10
|
60
|
|
14
|
Приняты к оплате счёта
поставщиков за приобретённые товарно-материальные ценности (при использовании
счёта 15)
|
15
|
60
|
|
15
|
Отражена сумма НДС по
приобретённым материальным ценностям
|
19
|
60
|
|
16
|
Акцептованы счета
поставщиков за выполненные ими работы (оказанные услуги) для цехов основного
и вспомогательных производств, общепроизводственных и общехозяйственных нужд
|
20, 23, 25, 26
|
60
|
|
17
|
Отражены услуги поставщиков
и подрядчиков по устранению брака
|
28
|
60
|
|
18
|
Акцептованы счета
поставщиков за оказанные услуги (работы) для нужд обслуживающих производств и
хозяйств
|
29
|
60
|
|
19
|
Оприходованы товары, поступившие
от поставщиков
|
60
|
|
20
|
Акцептованы счета
поставщиков за оказанные услуги (у организаций, осуществляющих торговую
деятельность) Отражены следующие расходы: На затаривание и упаковку изделий
на складах готовой продукции; По доставке продукции на станцию (пристань)
отправления, погрузке в вагоны, суда, автомобили и другие транспортные
средства; Комиссионные сборы (отчисления), уплачиваемые сбытовым и другим
посредническим организациям; По содержанию помещений для хранения продукции в
местах её продажи и оплате труда продавцов в организациях, занятых
сельскохозяйственным производством; На рекламу; На представительские
расходы; Другие аналогичные по назначению расходы
|
44
|
60
|
|
21
|
Отражен возврат денежных
средств в кассу, поступивших от поставщиков
|
50
|
60
|
|
22
|
Отражен возврат денежных
средств на расчётный или валютный счета, поступивших от поставщиков
|
51, 52, 55
|
60
|
|
23
|
При проверке счёта
поставщика или подрядчика (после того, как счёт был акцептован) были
обнаружены несоответствие цен, обусловленных договором, а также
арифметические ошибки; Отражены операции когда счёт поставщика был акцептован
и оплачен до поступления груза, а при приёмке на склад поступивших
товарно-материальных ценностей обнаружилась их недостача сверх
предусмотренных в договоре величин против отфактурованного количества
|
76
|
60
|
|
24
|
Приняты к оплате счета
поставщиков и подрядчиков за материальные ценности, полученные дочерними
предприятиями
|
79
|
60
|
|
25
|
Отражены отрицательные
курсовые разницы; расходы предприятия-продавца по демонтажу объектов и
другие, связанные с реализацией имущества
|
91
|
60
|
|
26
|
Отражена фактическая
себестоимость недостающих материальных ценностей
|
94
|
60
|
|
27
|
Отражены расходы,
относящиеся к будущим периодам
|
97
|
60
|
.8 Документальное оформление расчетов с поставщиками и покупателями
Для учета расчетов с поставщиками и подрядчиками используют следующие
документы (документы приведены на примере ОАО «Ангарскцемент»):
ü договор купли-продажи;
ü накладная, оформляемая при отгрузке товара; на ее основании
производят оприходование (постановку на учет) товарно-материальных ценностей,
она содержит их основные характеристики (Приложение №1);
ü товарно-транспортная накладная (предназначена для учета
движения товарно-материальных ценностей и расчетов за их перевозки
автотранспортом, унифицированная форма ТТН № 1-Т, утверждена постановлением
Госкомстата России от 28 ноября 1997 г. № 78, состоит из 2-х разделов -
товарного и транспортного. Первый заполняет отправитель или получатель, а
второй - организация, осуществляющая доставку).
ü счет - документ, выписываемый поставщиком до поставки
товарно-материальных ценностей или исполнителем работ заказчику; является
уведомлением, за что и в какой сумме должна быть произведена оплата (Приложение
№2);
ü счет-фактура - документ, выписываемый поставщиком для
правильного расчета и платежа налога на добавленную стоимость (Приложение №3);
ü доверенность применяется для оформления права отдельного лица
выступать в качестве доверенного для получения материальных ценностей
(приложение №4);
ü акт о приемке материалов - документ, составляемый при
поступлении материальных ценностей, если обнаруживается недостача или они не
соответствуют требуемым качественным параметрам; является основанием для
предъявления претензий к поставщику;
ü коммерческий акт (составляется, если недостача произошла в
пути следования).
Счет-фактура является документом, служащим основанием для принятия
предъявленных сумм налога к вычету или возмещению. Он должен быть составлен в
соответствии с требованиями Налогового кодекса РФ (п. 5 ст. 169, глава 21) и
постановления Правительства РФ от 02.12.2000 № 914 «Об утверждении правил
ведения журналов учета полученных и выставленных счетов-фактур, книг покупок и
книг продаж при расчетах на добавленную стоимость».
Он содержит в себе обязательные реквизиты: порядковый номер и дату
выписки, наименование, адрес, ИНН налогоплательщика и покупателя, наименование
и адрес грузоотправителя и грузополучателя, номер платежно-расчетного
документа, наименование поставляемых товаров, описание выполненный работ и оказанных
услуг, количество поставляемых по счету-фактуре товаров (работ, услуг), исходя
из принятых по нему единиц измерения, цена за единицу измерения по договору без
учета налога, стоимость товаров, имущественных прав за все количество
поставляемых по счету-фактуре товаров, переданных имущественных прав без
налога, сумма акцизов по подакцизным товарам, налоговая ставка, сумма налога,
предъявляемая покупателя товаров, имущественных прав, определяемая исходя из
применяемых налоговых ставок, стоимость всего количества поставляемых по
счету-фактуре товаров, переданных имущественных прав с учетом суммы налога,
страна происхождения товаров, таможенной декларации.
Организация-поставщик выписывает счет-фактуру на стоимость товара,
определенную исходя из цены с учетом транспортных расходов.
Согласно ст. 169 НК РФ счет-фактура подписывается руководителем и главным
бухгалтером организации, либо иными уполномоченными лицами.
Глава 2. Построения бухгалтерского учёта с поставщиками и подрядчиками на
примере фирмы ОАО «Ангарскцемент»
.1 Организационно-экономическая характеристика ОАО «Ангарскцемент»
Открытое акционерное общество «Ангарский цементно-горный комбинат»
создано в соответствии с Гражданским Кодексом Российской Федерации, Федеральным
Законом «Об акционерных обществах» и иными нормативно-правовыми актами,
зарегистрировано Отделом регистрации Администрации города Ангарска 27 ноября
1992 года, ОГРН 1023800524330, ИНН 3801008180.
Целями деятельности Общества являются насыщение рынка товаров и услуг, а
также извлечение прибыли.
Для реализации своей цели Общество осуществляет следующие виды
деятельности:
ü производство цемента, щебня строительного, шлакоблоков,
кирпича, бетонных изделий, товарного бетона, известняковой муки, продукции
лесопереработки, товаров народного потребления;
ü оказание услуг абонентской телефонной связи;
ü организация пунктов общественного
питания;
ü использование драгоценных металлов (платиновой посуды) при
производстве технических анализов цементов и материалов цементного
производства;
ü оптовая, розничная и комиссионная торговля углем,
нефтепродуктами, металлопродукцией, природным сырьем, полуфабрикатами,
продукцией промышленного и продовольственного назначения, товарами народного
потребления, продовольственными товарами;
ü деятельность по организации баз, складов, магазинов, торговых
домов с целью реализации продукции производственного назначения, организации их
снабжения и сервисного обслуживания;
ü коммерческое представительство и посредничество в
хозяйственных операциях российских и иностранных юридических лиц внутри страны
и за рубежом, оказание агентских услуг;
ü консультационные услуги в области планирования коммерческой,
финансовой деятельности и ведения бизнеса;
ü внешнеэкономическая и внешнеторговая
деятельность;
ü издательская деятельность;
ü оказание транспортных услуг населению и организациям;
ü предоставление медицинских услуг;
ü организация спортивных мероприятий;
ü закуп, производство, переработка и реализация
сельскохозяйственной продукции;
ü инвестиционная и инновационная деятельность;
ü управление имуществом юридических и физических лиц;
ü приобретение ценных бумаг, размещение денежных средств в
ценные бумаги, находящиеся в обращении;
ü приобретение недвижимого имущества, сдача в аренду
российским, иностранным юридическим и физическим лицам, оказание любых услуг по
операциям с недвижимостью;
ü осуществление торговых, торгово-закупочных,
торгово-посреднических операций;
ü приобретение и реализация продукции (работ, услуг) у
физических и юридических лиц, в том числе иностранных лиц, как в РФ, так и за
рубежом в соответствии с действующим законодательством;
ü организация и проведение аукционов, лотерей, выставок.
Адрес места нахождения Общества: Россия, Иркутская область, г. Ангарск,
Первый промышленный массив, квартал 4, строение 1.
Уставный капитал Общества составляет 92 166 850 (девяносто два миллиона
сто шестьдесят шесть тысяч восемьсот пятьдесят) рублей.
Высшим органом управления обществом является общее собрание акционеров. В
промежутках между общим собранием акционеров высшим органом управления
деятельности общества является Совет директоров. Количественный состав
директоров - 9 человек. Руководство деятельностью общества осуществляется единоличным
исполнительным органом - генеральным директором Афанасиным В.А.
ОАО «Ангарскцемент» имеет достаточную производственную базу. В неё
входят: здания администрации, производственные склады для хранения материальных
ценностей, сырья, полуфабрикатов, готовой продукции, производственные цеха,
здания и гаражи.
Имеется пять автобусов, десять легковых автомобилей, девять грузовых
машин, десять единиц тяжелой техники.
В ОАО «Ангарскцемент» работают 750 человек. Из них 628 - рабочих.
Административно-управленческий аппарат состоит из 122 человек. Структура
предприятия приведена в приложении №5.
Функции ведения бухгалтерского учета в ОАО «Ангарскцемент» возложены на
бухгалтерию, организационная схема которой представлена на рисунке № 5
2.2 Основные показатели, характеризующие работу ОАО «Ангарскцемент»
Основные показатели деятельности ОАО «Ангарскцемент» за 2010 - 2012г.г.
приведены в таблице №2 Таблица №2.
|
Показатели
|
2010г.
|
2011г.
|
2012г.
|
Отклонения (+;-)
|
|
|
|
|
2010г. От 2011г.
|
2011г. от 2012г.
|
|
Выручка, млн.
руб.
|
1 736049
|
2 342024
|
2 830849
|
605 975
|
488 825
|
|
Себестоимость
млн. руб.
|
1 146298
|
1 294666
|
1 090938
|
148 368
|
-203 728
|
|
Прибыль от реализации,
млн. руб.
|
17 412
|
225 196
|
202 758
|
207 784
|
-22 438
|
|
Чистая прибыль, млн. руб.
|
2726
|
36 733
|
157 099
|
34 007
|
120 366
|
|
Стоимость основных
производственных фондов, млн. руб.
|
212019
|
267 166
|
304 872
|
55 147
|
37 706
|
|
Среднесписочная
численность работников, чел.
|
780
|
760
|
750
|
-20
|
-10
|
На основании таблицы можно сделать вывод, что выручка от реализации в
2011г. по сравнению с 2010г. увеличилась на 605 975 млн. рублей, также и в
2012г. по сравнению с 2011г. увеличилась на 488 825 млн. рублей. Себестоимость
в 2011г. по сравнению с 2010г. увеличилась на 148 368 млн. рублей, а в 2012г.
по сравнению с 2011г. уменьшилась на 203 728 млн. рублей. Прибыль от реализации
в 2011г. по сравнению с 2010г. увеличилась на 207 784 млн. рублей, а в 2012г.
по сравнению с 2011г. уменьшилась на 22 438 млн. рублей. Среднегодовая
стоимость основных производственных фондов в 2011г. по сравнению с 2010г.
увеличилась на 55 147 млн. рублей, также увеличилась в 2012г. по сравнению с
2011г. на 37 706 млн. рублей. Среднесписочная численность работников также
уменьшается: в 2011г. по сравнению 2010г. на 20 человек, в 2012г. по сравнению
с 2011г. на 10 человек.
.3 Синтетический и аналитический учета расчетов с поставщиками и
подрядчиками на примере ОАО «Ангарскцемент»
В ОАО «Ангарскцемент» применяется журнально-ордерная форма учета с
частичной автоматизацией. В таблице №3 приведены основные проводки по счету 60
«Расчеты с поставщиками и подрядчиками».
Таблица №3
|
Содержание
хозяйственных операций
|
Документ первичный
|
Дебет
|
Кредит
|
Сумма, руб.
|
|
Оприходован товар, качество
которого соответствует договорам поставки
|
Накладные, счет- фактура №
1011 от 02.03.2012г.
|
41
|
60
|
100000
|
счет- фактура №
1011 от 02.03.2012г.
|
19
|
60
|
20000
|
|
Отражена оплата товара,
качество которого соответствует условиям договорами поставки
|
Платежное поручение, №46 от
05.03.12 Выписка банка
|
60
|
51
|
120000
|
|
Отнесен на расчеты с
бюджетом НДС, уплаченный
|
Бухгалтерская
справка
|
68
|
19
|
20000
|
|
Приобретено
оборудование
|
Счет фактура №
1013 от 20.04.2012г.
|
08
|
60
|
150000
|
|
Поступил счет Иркутскэнерго
за э/энергию
|
Счет фактура №
2536 от 21.05.2012г.
|
44
|
60
|
75000
|
|
|
Отражен НДС по
использованной э/энергии
|
Счет фактура №
2536 от 21.05.2012г.
|
19
|
60
|
12500
|
|
|
Принято в эксплуатацию
торговое оборудование
|
Акт приемки-передачи основ.
ср. от 01.05.12
|
01
|
08
|
150000
|
|
|
Возмещен НДС из бюджета по
оборудованию, принятому в эксплуатацию
|
Бухгалтерская
справка
|
68
|
19
|
25000
|
|
|
Возмещен НДС
|
Бухг. справка
|
68
|
19
|
12500
|
|
|
|
|
|
|
|
|
Синтетический учет расчетов с поставщиками ведется на активно-пассивном
счете 60 «Расчеты с поставщиками и подрядчиками». По кредиту счета отражается
задолженность Общества за поступившие товары за отчетный период. По кредиту
счета отражается погашение задолженности поставщикам за этот же период. К счету 60 в учетной
политике Общества предусмотрены следующие субсчета:
· 60/1 «Расчеты с
поставщиками»;
· 60/2 «Авансы выданные»;
· 60/3 «Векселя полученные».
Аналитический учет ведут в хронологическом порядке по каждому поставщику
или подрядчику. Аналитический учет по поставщикам должен быть организован так,
чтобы сведения можно было получить сгруппированными по срокам оплаты
(долгосрочная или краткосрочная задолженность); расчетным документам, срок
оплаты которых еще не наступил; не оплаченным в срок расчетным документам;
выданным неоплаченным и просроченным векселям; не отфактурованным поставкам
т.д.
В регистрах журнально-ордерной формы учета расчеты с
поставщиками учитываются в журнале-ордере № 6 (приложение 6) и реестрах
операций по расчетам с поставщиками и подрядчиками (приложение к журналу-ордеру
№ 15). При наличии с поставщиками разовых операций записи делают непосредственно
в журнал-ордер № 6, если же с поставщиками в течение месяца ведутся
систематические расчеты по многим операциям, то их предварительно накапливают в
реестрах.
Журнал-ордер № 6 по счету 60 "Расчеты с
поставщиками и подрядчиками" открывают на квартал с использованием
вкладных листов. Реестры операций по расчетам с поставщиками (подрядчиками)
ведут раздельно по каждому поставщику за тот же период, что и журнал-ордер. Для
удобства сверки расчетов эти регистры рекомендуется открывать на год.
На основании поступающих первичных документов
поставщиков (счетов-фактур, товарно-транспортных накладных, других расчетных
документов) в реестрах в течение месяца делают записи в хронологическом
порядке, т. е. по каждому поставщику накапливают суммы расчетных операций по
соответствующим материальным ценностям, задолженности по счету 60, ее оплаты и
др. В конце месяца обороты по счету 60 из реестров переносят в журнал-ордер №
6, где на каждого поставщика отводят одну строку.
Неотфактурованные поставки (т.е. поставки, по которым
не поступили счета-фактуры) в реестре операций по расчетам с поставщиками (либо
в журнале-ордере № 6 в течение месяца фиксируют условно в оценке по
планово-учетным ценам, а вместо номера счета-фактуры в соответствующей строке
указывают букву "Н". По мере поступления счетов-фактур, ранее
записанные условные суммы сторнируют, а на основе полученных документов делают
записи в общем порядке. Одновременно по строке, по которой товарно-материальные
ценности были отражены как неотфактурованные, указывают номер строки, в которой
сделана сторнировочная запись.
Причитающиеся поставщикам и подрядчикам суммы
показывают в журнале-ордере № 6 в корреспонденции с дебетом счетов, на которые
должны быть отнесены соответствующие материальные ценности или затраты. Суммы
оплаты и списаний на соответствующие счета отражают в специальном разделе
журнала-ордера "Отметки об оплате, списании или сторно по
неотфактурованным поставкам". При этом указывают дату оплаты, номер
документа и кредитуемый счет.
Записи по кредиту счета 60 "Расчеты с поставщиками и
подрядчиками" (левая сторона журнала-ордера) производятся по графам в
корреспонденции с дебетуемыми счетами по учету товарно-материальных ценностей
(07, 10, 41), расходы на продажу (44), капитальных вложений (08) и др. Правая
сторона журнала-ордера предназначена для отражения операций по дебету счета 60,
т.е. записей об оплате поставщикам и подрядчикам за поставленные
товарно-материальные ценности, выполненные работы и услуги и другим списаниям.
При записях по дебету счета указываются кредитуемые счета (счета по учету
денежных средств, кредитов банка и др.).
Суммы, принятые к платежу по кредиту счета 60,
отражаются в соответствующих графах журнала-ордера № 6 по слагаемым,
определяющим покупную стоимость поступивших товарно-материальных ценностей;
отдельно записывается сумма зачетов, НДС и общая сумма, принятая к оплате. Если
при приемке товарно-материальных ценностей обнаруживается недостача, то наряду
со слагаемыми покупной стоимости поступивших ценностей отдельно указывается сумма
выявленной недостачи. В таком же порядке фиксируются претензии по сортности,
комплектности и подобные им, выявленные при приемке ценностей.
В журнале-ордере № 6 по товарам в пути установлен
особый порядок учета. Суммы, оплаченные по расчетным документам на материальные
ценности, отгруженные поставщиками, но пока не прибывшие до конца месяца на
склад предприятия, отражают только по дебету счета 60 в корреспонденции с
кредитом счетов учета денежных средств. Стоимость товарно-материальных
ценностей в пути или не вывезенных со складов поставщиков отражают в ведомости
№ 36 аналитического учета материалов (товаров) в пути. В этой ведомости на
сновании документов, поступивших для оплаты, записывают наименование
поставщика, дату и номер документа на отгрузку, наименование материалов или
товаров, оплаченную сумму, корреспондирующий счет. По мере фактического
поступления материальных ценностей в ведомости записывают номер склада или
приходного документа и делают отметку об оприходовании поступивших материальных
ценностей. Одновременно их покупную стоимость переносят в кредит журнала-ордера
№ 6 по строке, по которой была записана по дебету сумма оплаченных, но не
поступивших материальных ценностей, в корреспонденции со счетами по учету
материальных ценностей. Таким образом, до поступления на склад и оприхо-дования
материальных ценностей суммы товаров в пути числятся в журнале-ордере № 6 по
дебету счета 60 как дебиторская задолженность. Синтетический учет «товаров в
пути» рассмотрен в таблице №4.
Таблица №4
|
Содержание
хозяйственной операции
|
Документы
|
Дебет
|
Кредит
|
Сумма
|
|
Акцептован и оплачен счет
поставщика за товары
|
Счет-фактура №2526
от25.03.2012г., накладная.
|
60
|
51
|
432000
|
|
Оприходованы
товары
|
Накладная №
236от 26.03.2012г.
|
60
|
342000
|
|
Отражена сумма
НДС 342000х20%
|
Счет-фактура
№2526 от25.03.2012г.
|
19
|
60
|
68400
|
|
Отражена
недостача товаров
|
Акт, счет фактура № 123от
27.03.2012г.
|
76, субсчет
«Расчеты по претензиям»
|
60
|
21600
|
|
НДС предъявлен к зачету из
бюджета
|
Бухгалтерская
справка
|
68
|
19
|
68400
|
В конце месяца в журнале-ордере № 6 выводят остатки:
по дебету - суммы, оплаченные поставщикам; по кредиту - суммы, причитающиеся к
оплате поставщикам. По каждому корреспондирующему счету подсчитывают итоги и
сверяют их с соответствующими данными в других учетных регистрах. Кроме того,
по истечении каждого месяца выводят обобщенные сводно-контрольные данные о
состоянии расчетов с поставщиками и подрядчиками на первой странице
журнала-ордера № 6. Эти данные необходимы для расшифровки состояния расчетов с
поставщиками и подрядчиками в бухгалтерском балансе.
После подсчета итогов в журнале-ордере № 6 и сверки их
с данными других регистров полученные итоговые данные (кредитовые обороты в
целом и по корреспондирующим счетам, а также развернутое сальдо) записывают в
Главную книгу.
Таким образом, при журнально-ордерной форме в учете
расчетов с поставщиками совмещаются синтетический и аналитический учет,
ликвидируется громоздкий учет по лицевым счетам организаций с составлением
оборотных ведомостей, обеспечиваются наглядность и достоверность учета в
результате применения позиционного способа записей в реестрах, а при
необходимости и в самом журнале-ордере № 6.
.4 Совершенствование учета расчетов с поставщиками и
покупателями
При осуществлении своей деятельности, любая организация должна разрабатывать
приемы и способы по сбору задолженности с клиентов, которые не осуществляют
своевременные платежи. А главное уметь определить, стоит ли вообще заключать
договор с тем или иным клиентом. А для этого необходима соответствующая
кредитная политика, которая позволит регулировать уровень дебиторской
задолженности. Кредитная политика - набор принципов, которые регулируют
предоставление кредита клиентам.
Политика возврата кредита - набор положений, которые определяют действия
в отношении клиентов - нарушителей. Таким образом, руководством ОАО
«Ангарскцемент» должна быть разработана кредитная политика, которая учитывает
стандарты кредитоспособности, сроки предоставления кредита и порядок возврата
просроченной задолженности. В случае предоставления кредита организация
принимает на себя риск, так как следует вероятность того, что клиент его не
возвратит. При формировании стандартов кредитоспособности задача состоит в том,
чтобы предоставлять кредит тем клиентам, которые могут его вернуть, даже если
при предоставлении кредита организация не располагает о них полными сведениями.
Кредиторская задолженность возникает в учете у организации в связи с
недостатком свободных денежных средств или невозможностью поставить необходимый
товар под ранее полученный аванс, из-за существующей системы расчетов (при не
совпадении сроков начисления и сроков оплаты), несвоевременности исполнения
организацией своих обязательств. Данная кредиторская задолженность будет
числиться в учете либо до даты ее погашения организацией, либо до даты ее
списания с учета.
Причинами увеличения продолжительности периода нахождения средств в
дебиторской задолженности могут быть: неэффективная система расчетов,
финансовые затруднения у покупателей, длительный цикл банковского
документооборота. Ускорить платежи можно путем совершенствования расчетов,
своевременного оформления расчетных документов, предварительной оплаты,
применения вексельной формы расчетов.
Одной из главных задач управления дебиторской задолженностью в ОАО
«Ангарскцемент» является уменьшение ее размеров, и оно не должно происходить
вследствие негативных факторов (сокращения продаж в кредит, потерей покупателей
продукции). Формируя кредитную политику, руководство организации не должно
отпугивать своих потенциальных покупателей, но для того, чтобы контролировать
ситуацию в отношении с ними, оно может разработать несколько вариантов
стратегий. Одним из них является непосредственный выбор условий оплаты товаров.
Так, организация должна ранжировать всех своих клиентов по степени того, насколько
долгое время они сотрудничают с ОАО «Ангарскцемент» и с учетом этого создавать
особые условия расчетов с каждой группой клиентов.
Например, ОАО «Ангарскцемент» сотрудничает с ОАО « АУС»,» уже более 15
лет, которое всегда вовремя оплачивает продукцию. т.е данной организации ОАО
«Ангарскцемент» может смело дать отсрочку в платеже на несколько месяцев и
брать предоплату даже в 10-30% от стоимости продукции. Это может укрепить
сложившиеся отношения между организациями. С ГК «Стройкомплекс», ОАО
«Ангарскцемент» сотрудничает около года. т.е. в отношении данного партнера
организация может применить следующую политику: брать в качестве предоплаты 50%
стоимости товаров (т.е. проводить более жесткую кредитную политику). Что
касается новых и ранее неизвестных клиентов, то к этому вопросу руководство
организации должно подходить особенно тщательно. т.е. с данных клиентов
необходимо требовать оплату приобретаемой продукции сразу и в полном объеме. В
этом случае ОАО «Ангарскцемент» обезопасит себя от ненужной просроченной
дебиторской задолженности. А впоследствии, если данный покупатель укрепит свои
позиции на рынке, то ОАО «Ангарскцемент» может в отношении него, поменять свою
политику.
Таким образом, организации необходимо иметь определенный подход для
каждого клиента. Это ей позволит в наибольшей степени оградить себя от риска
увеличения дебиторской задолженности (а главное, от дебиторской задолженности,
нереальной для взыскания), а также укрепить давние отношения со «старыми»
покупателями и привлечь новых.
Для наиболее эффективного управления дебиторской и кредиторской
задолженностями в ОАО «Ангарскцемент», можно предложить: в бухгалтерии
организации на главного бухгалтера возложено слишком много функций, и из-за
перегруженности он может допускать ошибки (по причине невнимательности,
недостатка времени) в отношении расчетов с поставщиками и покупателями. Поэтому
необходимо ввести в штат работников должность бухгалтера по расчетам или же
создать целый финансово-расчетный отдел, а также службу охраны и безопасности.
В обязанности отдела будут входить следующие функции:
. Контроль состояния расчетов с поставщиками и покупателями.
. Отражение и контроль на счетах бухгалтерского учета операций, связанных
с движением денежных средств и товарно-транспортных накладных.
. Подготовка данных по расчетам с поставщиками и покупателями для
составления отчетности.
. Осуществление приема, контроля и обработки документации по расчетам с
поставщиками и покупателями.
. Участие в проведении инвентаризации расчетов.
. Выявление причин образования дебиторской и кредиторской задолженности и
отслеживание своевременности погашения задолженности.
Данный отдел должен предоставлять на совещаниях перечень
клиентов-должников, устанавливать по каждому дебитору дату возникновения
задолженности (текущая или просроченная), сумму задолженности, виновного в ее
возникновении (на основании документов). На помощь финансово - расчетному
отделу в случаях необходимости (отказа дебитора погашать задолженность и т.п.)
приходит служба охраны и безопасности, которая принимает все меры к погашению
дебиторской задолженности.
Так же можно предложить: развивать отношения с поставщиками и
покупателями при помощи глобальной компьютерной сети. Так как организация имеет
доступ к сети Интернет, то можно предложить руководству производить через
Интернет заказ продукции, работ и услуг с поставщиками, а так же искать
покупателей своей продукции. Это поможет не только сэкономить время и
предотвратить расходы на поездку для переговоров с партнерами, а также поднимет
отношения с поставщиками и покупателями на более высокий и современный уровень.
Таким образом, комплекс вышеописанных мероприятий в целом позволит
организации обеспечить более высокую эффективность работы и соответствовать
условиям и стандартам современности.
Заключение
В настоящее время ни одна организация не может функционировать без
ведения бухгалтерского учета, поскольку только данные бухгалтерского учета
обеспечивают полную информацию об имущественном и финансовом состоянии
организации.
В рыночных условиях особую актуальность приобретают вопросы четкой
организации денежных расчетов, поскольку денежная стадия кругооборота капитала
играет огромную роль в деятельности экономических субъектов. А для того, чтобы
ускорить оборачиваемость оборотных средств и обеспечить своевременное
поступление денежных средств необходимо четко организовать расчеты между
поставщиками и подрядчиками.
При осуществлении своей деятельности, любая организация должна
разрабатывать приемы и способы по сбору задолженности с клиентов, которые не
осуществляют своевременные платежи. А главное уметь определить, стоит ли вообще
заключать договор с тем или иным клиентом. А для этого необходима
соответствующая кредитная политика, которая позволит регулировать уровень
дебиторской задолженности.
Таким образом, для наиболее эффективного управления дебиторской и
кредиторской задолженностями в ОАО «Ангарскцемент», можно предложить следующие:
ввести в штат работников должность бухгалтера по расчетам или же создать целый
финансово-расчетный отдел, а также службу безопасности. В обязанности отдела
будут входить следующие функции:
. Контроль состояния расчетов с поставщиками и покупателями.
. Отражение и контроль на счетах бухгалтерского учета операций, связанных
с движением денежных средств и товарно-транспортных накладных.
. Подготовка данных по расчетам с поставщиками и покупателями для
составления отчетности.
. Осуществление приема, контроля и обработки документации по расчетам с
поставщиками и покупателями.
. Выявление причин образования дебиторской и кредиторской задолженности и
отслеживание своевременности погашения задолженности.
Данный отдел должен предоставлять на совещаниях перечень
клиентов-должников, устанавливать по каждому дебитору дату возникновения
задолженности (текущая или просроченная), сумму задолженности, виновного в ее
возникновении (на основании документов). На помощь финансово - расчетному
отделу в случаях необходимости (отказа дебитора погашать задолженность и т.п.)
приходит служба безопасности, которая принимает все меры к погашению
дебиторской задолженности.
задолженность учет поставщик подрядчик
Список использованной литературы
1. Гражданский кодекс РФ (Часть первая) от 30.11.94 № 51-ФЗ
2. Гражданский кодекс РФ (Часть вторая) от 26.01.96
№14-ФЗ
3. Налоговый кодекс ч. 1.2
4. Федеральный закон РФ от 21.11.96 №129-ФЗ "О
бухгалтерском учете"
5. Приказ Минфина России от 31.10.2000 №94н "Об
утверждении Плана счетов бухгалтерского учета финансово-хозяйственной
деятельности предприятий и Инструкции по его применению".
6. Приказ Минфина РФ от 29.07.98 №34н "Об
утверждении положения по ведению бухгалтерского учета и бухгалтерской
отчетности в Российской Федерации".
. Приказ Минфина РФ от 06.05.99 №32-н. «Доходы
организации» (ПБУ 9/ 99).
. Приказ Минфина РФ от 06.05.99 №33-н «Расходы
организации» (ПБУ 10/ 99)
9. Кабулова М.А. С каких авансов не нужно платить НДС //
Главбух. - 2007. №23. - С. 50 - 53.
10. Кондраков Н.П. Бухгалтерский (финансовый,
управленческий) учет. - М.: ТК Велби, изд-во Проспект, 2007. - 448 с.
. Куликова Л.И., Федотов С.Ю. Учет транспортных
расходов у покупателя // Бухгалтерский учет. - 2007. №3. - С. 10 - 17.
. Куликова Л.И., Федотова С.Ю. Учет транспортных
расходов у поставщика // Бухгалтерский учет. - 2007. №4. - С. 15 - 19.
13. Михайлова Д.Н. Сомнительные и безнадежные долги: как
избежать убытков? // Бухгалтерский учет. - 2007. №6. - С. 16 - 21.
14. Поленова С.Н. Просроченная дебиторская задолженность:
учет и налогообложение отдельных операций // Бухгалтерский учет. - 2007. №9 -
С. 16 - 20.
. Сафронова Н.Г., Яцюк А.В. Бухгалтерский финансовый
учет. - М.: ИНФРА-М, 2003. - 445 с.
. Хоружий Л.И., Расторгуева Р.А., Алборов Р.А,
Постникова Л.В. Бухгалтерский учет. - М.: КолосС, 2004. - 511 с.