Организация досуга детей младшего школьного возраста в детских оздоровительных лагерях

  • Вид работы:
    Дипломная (ВКР)
  • Предмет:
    Педагогика
  • Язык:
    Русский
    ,
    Формат файла:
    MS Word
    1,15 Мб
  • Опубликовано:
    2013-09-24
Вы можете узнать стоимость помощи в написании студенческой работы.
Помощь в написании работы, которую точно примут!

Организация досуга детей младшего школьного возраста в детских оздоровительных лагерях

Введение

Актуальность проблемы. Система социальной поддержки и реабилитации детей и подростков, находящихся в трудной жизненной ситуации, была создана в Российской Федерации в 1990-е годы. Кардинальные изменения, происходящие в экономике, стали причиной снижения уровня и качества жизни прежде всего семей с детьми. Бегство детей из семьи, увеличение числа детей-отказников в родильных домах, лишений родительских прав, рост социального сиротства, ухудшение здоровья детей - этот далеко не полный перечень явлений, свидетельствовавших о детском неблагополучии, требовал принятия государственных мер по обеспечению защиты детей.

Стратегия государственной деятельности была нацелена на защиту прав детей, ликвидацию детской беспризорности и безнадзорности, достигших в то время значительных масштабов. В этот период были приняты основополагающие федеральные законы в области прав детей - «Об основных гарантиях прав ребенка в Российской Федерации» (1998 г.), «Об основах системы профилактики безнадзорности и правонарушений несовершеннолетних» (1999 г.). В этих законах обозначены основные категории детей, которые нуждаются в государственной поддержке, а также все ведомства, службы, которые в той или иной степени занимаются детьми и семьями с детьми, находящимися в трудной жизненной ситуации. Работа была ориентирована прежде всего на оказание помощи детям, уже обладающим статусом «находящихся в трудной жизненной ситуации», и сокращение их числа.

В 1990-е годы была создана отрасль социального обслуживания семей с детьми. Начало этой работе было положено Указом Президента Российской Федерации от 1 июня 1992 г. № 543 «О первоочередных мерах по реализации Всемирной декларации об обеспечении выживания, защиты и развития детей в 90-е годы». В этом указе органам исполнительной власти субъектов Российской Федерации рекомендовалось содействовать созданию и укреплению территориальной сети учреждений нового типа социальной поддержки семей и детей.

Принятые меры позволили стабилизировать ситуацию, однако для решения проблем требовалось активизировать процесс улучшения положения детей и семей с детьми.

Существенное влияние на политику в отношении детей и семей в трудной жизненной ситуации оказало изменение модели распределения полномочий между уровнями власти. В соответствии с Федеральным законом от 6 октября 1999 г. № 184-ФЗ «Об общих принципах организации законодательных (представительных) и исполнительных органов государственной власти субъектов Российской Федерации» поддержка и социальное обслуживание граждан, находящихся в трудной жизненной ситуации, а также детей-сирот, безнадзорных детей, детей, оставшихся без попечения родителей, осуществление региональных и межмуниципальных программ и мероприятий по работе с детьми и молодежью были отнесены к полномочиям субъекта Российской Федерации по предметам совместного ведения с Российской Федерацией. Перенастройка механизмов управления неизбежно замедляет темпы принятия необходимых решений, обусловленные необходимостью создания новых структур, моделей работы, соответствующих новым полномочиям.

-2007 годы стали поворотными в государственной семейной и демографической политике. Государство провозгласило поддержку материнства и детства одним из приоритетных направлений современной семейной и демографической политики. Президентом Российской Федерации в Послании Федеральному Собранию Российской Федерации в 2006 году была поставлена задача разработать систему мер материальной поддержки семей с детьми, мер по содействию в устройстве детей-сирот в семьи и сокращению численности детей данной категории в интернатных учреждениях. Для исполнения поставленной задачи была оперативно разработана система мер материальной поддержки семей с детьми, в том числе граждан, берущих детей в семьи на воспитание: определены новые принципы предоставления пособия по уходу за ребенком; установлено единовременное пособие при передаче ребенка на воспитание в семью; определены расходы федерального бюджета на предоставление финансовой помощи субъектам Российской Федерации в виде субвенций на выплату единовременного пособия и в виде субсидий на содержание детей в семьях опекунов и приемных семьях, на оплату труда приемных родителей; разработаны региональные меры материальной поддержки семей с детьми и т.д. В целях стимулирования рождаемости и поддержки семей с двумя и более детьми введена новая мера материальной поддержки - материнский капитал.

Возрос уровень материальной поддержки семей с детьми-инвалидами, в том числе в обеспечении их лекарствами, увеличены компенсационные выплаты по уходу за ребенком-инвалидом, установлены ежемесячные денежные выплаты (ЕДВ), предоставлено право на государственную помощь в виде набора социальных услуг, включающего бесплатное обеспечение по рецептам врача необходимыми лекарственными средствами, изделиями медицинского назначения, специальными продуктами лечебного питания для детей-инвалидов, предоставление при наличии медицинских показаний путевки на санаторно-курортное лечение, бесплатный проезд на пригородном железнодорожном транспорте и проезд на междугородном транспорте к месту лечения и обратно.

Материальные меры были дополнены идеологическими. Для повышения социального престижа семьи 2008 год Указом Президента Российской Федерации был объявлен Годом семьи, учрежден орден «Родительская слава».

Повышение государственных расходов на поддержку семей с детьми сыграло определенную роль в улучшении их материального положения, повышении рождаемости детей. Однако доля затрат в ВВП на поддержку семей с детьми в России по-прежнему намного ниже, чем в развитых европейских странах. Едва ли можно ожидать, что денежное регулирование радикальным образом способно устранить причины, приводящие к неблагополучию детей.

В условиях динамики современных экономических и социальных процессов, постоянно увеличивается нагрузка на школьников, и особенно на детей младшего школьного возраста. Границы младшего школьного возраста, совпадающие с периодом обучения в начальной школе, устанавливаются обычно с 6-7 до 9-10 лет. Дети младшего школьного возраста характеризуются подвижностью, любознательностью, конкретностью мышления, большой впечатлительностью и вместе с тем неумением долго концентрировать свое внимание на чем-либо. Данный возраст характеризуется повышенной физической активностью. Поэтому им необходим полноценный отдых. Проблему оздоровления и полноценного отдыха детей решают детские оздоровительные лагеря.

Организация детского летнего отдыха - один из важных аспектов образовательной деятельности. Организованная деятельность детей в летний период позволяет сделать педагогический процесс непрерывным в течение всего года. В детском оздоровительном лагере главное - не система дел, не мероприятия, а ребенок в деле, его поступки, его отношение к делу, к труду, к друзьям, родителям, взрослым людям, окружающих его.

Детский оздоровительный лагерь - это учреждение дополнительного образования направленное на организацию досуга детей и на всестороннее развитие личности. Досуг - это зона активного общения, удовлетворяющая потребности младших школьников в контактах. Детские оздоровительные лагеря, независимо от специализации и ведомственной принадлежности, призваны обеспечивать полноценный, содержательный отдых и оздоровление детей, а также решать проблемы их развития и воспитания.

Лагерь способствует развитию физических и моральных качеств младших школьников, они учатся дружить, сопереживать. В каникулярное время младший школьник имеет возможность общаться, с кем хочет, и этот выбор делает он сам. Главное, в период организации отдыха в детских лагерях направить эти знакомства и общение в надежное русло.

В настоящее время существенным является противоречие между потребностью в новых и эффективных средствах развития социально-коммуникативных способностей младших школьников, с одной стороны, и дефицитом необходимых для этого научно-практических разработок с другой. Все вышесказанное определило проблему исследовательской работы: каковы психолого-педагогические основы эффективного развития социально-коммуникативных способностей младших школьников в условиях детского оздоровительного лагеря.

В теоретическом плане - это проблема изучения и определения психолого-педагогических основ и психолого-педагогических условий эффективности программы развития социально-коммуниктативных способностей младших школьников. В практическом плане - это проблема разработки структурно-функциональной модели детского оздоровительного лагеря, а также программно - методического обеспечения реализации модели лагеря «Бригантина», способствующего развитию социально-коммуникативных способностей младших школьников

Целью исследования - выявить особенности организации досуга детей младшего школьного возраста в детских оздоровительных лагерях и раскрыть потенциал комплексного использования социально - культурных технологий в его совершенствовании.

Объект исследования - досуговая деятельность в условиях детского оздоровительного лагеря, как открытая среда развития ребенка.

Предмет исследования - организация досуга младших школьников в условиях детского оздоровительного лагеря на основе комплексного использования социально - культурных технологий.

Гипотеза исследования - организация досуга детей младшего школьного возраста в условиях детского оздоровительного лагеря с учётом их интересов может способствовать улучшению настроения детей, установлению позитивного эмоционального климата в детском коллективе. Реализация ресурсов детского оздоровительного лагеря возможна на основе включения личности каждого ребенка в культурно-досуговую общность, содержание деятельности которой будет выстраиваться на взаимодополняемости процессов социализации и самореализации личности.

Задачи исследования:

1. Рассмотреть организацию досуговой деятельности детей в детском оздоровительном лагере;

. Рассмотреть обеспечение организации активного интеллектуального и эмоционально-насыщенного досуга;

. Рассмотреть создание условий для развития творческих способностей детей;

. Рассмотреть развитие творческого потенциала и общей креативности учеников в процессе организации досуговой деятельности;

. Разработать комплексную программу организации досуга детей младшего школьного возраста в летнем оздоровительном лагере «Бригантина».

Методологическими основами исследования стали положения о диалектической взаимосвязи явлений, их сущности и процессов, обеспечивающих функциональный подход к досуговой деятельности учреждений культуры; принципы культурно-исторического развития Л.С. Выготского, концепция Красильниковой Т.Г. о досуге «развивающем, образовывающем, повышающем образовательный и духовный потенциал»; положения В.Г. Бочарова, М. А. Галагузова, В. Д. Семенов и др. о влиянии социальной среды на становление и развитие личности ребенка; культурно-досуговой деятельности как важного направления и психолого-педагогического процесса социализации личности, об управлении и самоуправлении этим процессом в условиях временного детского досугового коллектива. Основополагающие идеи, воспитания и социализации детей, а также положения о природе и сущности детской, подростковой и юношеской деятельности, ее целесообразном и творческом характере и развитии, ведущие принципы подхода, позволившие определить логику исследования продуктивной деятельности, как условия самореализации детей в летнем оздоровительном лагере.

Степень разработанности проблемы: вопросами организации досуга детей занимались А.С. Макаренко, А.В. Луначарский, С.Т. Шацкий, Н.К. Крупская, которые находились у истоков становления и развития деятельности детских лагерей. В их педагогическом наследии содержатся принципиальные положения, касающиеся общих вопросов организации летнего отдыха детей. Так же проблемы затрагиваются в книгах О. С. Газмана, И. П. Иванова, Н. Б. Крыловой и др. о развитии личности ребенка в детском оздоровительном лагере в ряде педагогических исследований. Так же в трудах А. В. Мудрика, Б. А. Титова, Д. И. Фельдштейна, и др. изучали проблемы социализации и социального воспитания детей, подростков и юношества в сфере организации досугового времени детей. В трудах Л. В. Байбородовой, Г. М. Бирженюка, Л.М. Бузыревой, А. П. Маркова, и др. есть разработки концепций и программ деятельности в т. ч. детского оздоровительного лагеря. Аспекты социального становления ребенка средствами игровых проектов и программ рассматриваются в работах М. Р. Мирошкиной, И. И. Фришман и др.

Методика и организация исследования включает следующие этапы:

. Теоретико-аналитический этап: были определены и рассмотрены предмет и объект исследования, выявлена проблема, поставлена цель и задачи исследования. Были обобщены работы с детьми в сфере досуга. Изучались организационные и воспитательные системы детских оздоровительных лагерей, осмысливался инновационный педагогический опыт. Рассмотрены проблемы самореализации личности, теории и практики организации летнего отдыха детей и подростков. На основе использованной литературы было выявлено такое понятия как, организация досуга детей в летнем оздоровительном лагере.

На данном этапе были использованы методы теоретического анализа, синтеза и сравнительного анализа практической деятельности.

2. Диагностический этап: во время которого анализировалась проблема досуга, с практической стороны, методом анкетирования, наблюдения, интервьюирования. С помощью анкетирования были выявлены потребности и предпочтения младших школьников в досуге. Так же проводилось наблюдение. Были рассмотрены документы и литература, выявляющие деятельность базы исследования. Проведено исследование средств, методов и форм социально-культурной деятельности детского оздоровительного лагеря «Бригантина».

3. Обобщающий этап: была обоснована и апробирована технология проектирования досугово процесса в условиях детского лагеря. Дана характеристика апробированных с использованием технологий проектирования досугово процесса моделей программ смен, реализуемых в ходе эксперимента, обобщение результатов экспериментальной работы, формулирование выводов и оформление работы.

4. Проектный этап: на основе данных теоретического и эмпирических исследований была разработана программа по организации досуга младших школьников в условиях летнего оздоровительного лагеря «Бригантина».

Базой исследования данной работы, является МУ КЦСОН «Надежда» на базе летнего оздоровительного лагеря «Бригантина»

Научная новизна исследования определяется тем, что осуществлено комплексное социально-педагогическое исследование организации досуга в детском оздоровительном лагере как открытой педагогической системы. Это позволило:

) обосновать проектный подход к организации летнего отдыха, как улучшенную технологию реализации досуговой деятельности ДОЛ;

) раскрыть формы и методы реализации досуговой деятельности ДОЛ;

) обосновать проектный подход к организации летнего отдыха как ведущую технологию реализации досугово - воспитательного потенциала ДОЛ. Теоретическая значимость исследования заключается в следующем:

получила дальнейшую разработку проблема повышения эффективности развития социально-коммуникативных способностей младших школьников в различных социальных институтах: школе, семье, системе дополнительного образования, общественных организациях.

определены научно-практические основы создания и функционирования детского оздоровительного лагеря, его преимущества в развитии социально-коммуникативных способностей младших школьников перед другими социализирующими институтами.

Практическая значимость исследования определяется возможностью использования разработанной экспериментальной модели в целях совершенствования досугово процесса в детских оздоровительных лагерях; разработаны и проверены технологии реализации личности ориентированного подхода в практике детского лагеря. Так же заключается в том, что разработанная модель жизнедеятельности летнего оздоровительного лагеря, обеспечивающая активное вовлечение детей в продуктивную деятельность на протяжении всей лагерной смены может быть непосредственно использована организаторами детского отдыха, воспитателями, вожатыми, руководителями студенческих педагогических отрядов и детских общественных объединений в практике организации лагерных смен. Положения выносимые на защиту:

1. Концепция организации досуга в детском оздоровительном лагере как социально-культурного и педагогического явления, включающая в себя:

обоснование педагогического потенциала детского оздоровительного лагеря как открытой педагогической системы, обусловленного:

творческим характером летнего досуга, новыми для детей формами коллективной деятельности, ориентированными на индивидуальное творчество;

возможностью саморазвития и самоопределения ребенка;

равноправием, многоуровневым партнерством детей друг с другом, детей со взрослыми;

непрерывностью педагогического процесса;

интенсивностью общения, многообразием и вариативностью взаимодействия детей между собой, с другими людьми;

возможностями оздоровления детей, восстановления интеллектуальных и физических сил;

целенаправленной и упорядоченной передачей информации в соответствии с целями и задачами воспитания;

нейтрализацией факторов, отрицательно влияющих на процесс формирования личности.

тенденции развития детского оздоровительного лагеря на современном этапе;

. Технологии реализации досугово - воспитательного потенциала детского оздоровительного лагеря, основанные на принципах системности и целенаправленности, завершенности досугово - воспитательного процесса, всеобщности и доступности, самодеятельности, индивидуального подхода, преемственности, занимательности и использующие:

коммуникативно-игровую деятельность (массовые коллективно-творческие дела, тематические конкурсно-игровые программы, спортивные игры, соревнования и пр.);

прикладную творческую деятельность (занятия в творческих мастерских концерты, фестивали и др.);

систему обратной связи

организацию интересного, эмоционально-окрашенного, психологически-комфортного досуга путем видового разнообразия предлагаемых форм деятельности, направленных на удовлетворение потребностей детей и подростков.

Глава 1. Теоретические аспекты организации деятельности детских оздоровительных лагерей

1.1 Состояние проблемы организации деятельности детских оздоровительных лагерей

Пристальное внимание всех заинтересованных лиц к проблемам детского отдыха понятно, так как здоровье подрастающего поколения является основой перспективного развития общества и одним из важнейших элементов обеспечения его безопасности.

В нашей стране, начиная с периода реформ, в связи с уменьшением социальной защищенности и падением жизненного уровня населения, возрастающим объемом стрессовых факторов, неблагоприятной экологической средой наблюдалось значительное ухудшение соматического и репродуктивного здоровья родителей, что сказалось и на здоровье их детей.

Продолжалось сокращение численности детского населения страны, пока еще не остановлен ежегодный рост заболеваемости детей, хронические болезни в структуре детской патологии превысили 30 % [10]. Растет количество детей, впервые заболевших в период школьного обучения. Отмечен рост психосоматической патологии, связанной с социальным стрессом. Не снижается детская инвалидизация, а факторы, вызывающие инвалидность (несчастные случаи, отравления) свидетельствуют о недостаточном внимании к ребенку вне семьи.

Все это объясняет огромное значение, которое имеет детский оздоровительный отдых для перспективного развития нашей страны.

Под отдыхом детей и их оздоровлением понимается совокупность мероприятий, обеспечивающих полноценный отдых детей, охрану и укрепление их здоровья, профилактику заболеваний у детей, занятие их физической культурой, спортом и туризмом, формирование у детей навыков здорового образа жизни, соблюдение ими режима питания и жизнедеятельности, развитие творческого потенциала в благоприятной окружающей среде при выполнении санитарно-гигиенических и санитарно-эпидемиологических требований [11].

В Российской Федерации в соответствии с законом «Об основных гарантиях прав ребенка в РФ» № 124-ФЗ от 1998 г. вопросы организации отдыха и оздоровления детей лежат в сфере государственной ответственности. В Федеральном Законе № 184 от 06.10.1999 г. «Об общих принципах организации законодательных и исполнительных органов государственной власти субъектов Российской Федерации» определены полномочия субъектов РФ в данных вопросах. После принятия Федерального Закона от 24.07.2009 № 213-ФЗ «О внесении изменений в отдельные законодательные акты Российской Федерации и признании утратившими силу отдельных законодательных актов (положений законодательных актов) Российской Федерации и в связи с принятием Федерального закона «О страховых взносах в Пенсионный фонд Российской Федерации, Фонд социального страхования Российской Федерации, Федеральный фонд обязательного медицинского страхования и территориальные фонды обязательного медицинского страхования» с 2010 г. полномочия по осуществлению и финансовому обеспечению мероприятий по отдыху и оздоровлению детей закрепились за субъектами Российской Федерации (за исключением полномочий по организации отдыха детей в каникулярное время). Федеральный центр оставил за собой только финансирование оздоровления детей, находящихся в трудной жизненной ситуации, и некоторые категории больных детей. В соответствии со статьей 15 Федерального Закона № 131 от 6 октября 2003 г. «Об общих принципах местного самоуправления в Российской Федерации» с изменениями от 31 декабря 2005 г. организация отдыха и оздоровления детей в каникулярное время с 2006 г. отнесена к вопросам местного самоуправления.

Таким образом, в соответствии с российским законодательством организация отдыха и оздоровления детей в настоящее время осуществляется на всех трех уровнях: федеральном, субъектов федерации и муниципальном. При этом основная ответственность за детский отдых возложена на органы государственной власти субъектов РФ.

Последние (2009 г.) нововведения в организацию отдыха детей (в соответствии с которыми он перестал быть страховым случаем) вызвали большие опасения общественности в способности субъектов федерации обеспечить его финансирование. Однако итоги оздоровительной кампании 2010 г. показали, что в основном регионы справились с поставленной задачей. Более того, в большинстве субъектов внесенные в местное законодательство изменения позволили расширить контингент оздоравливаемых детей и улучшить организацию детского отдыха. Например, теперь дети застрахованных и незастрахованных граждан стали иметь равные права на получение путевки. За предоставлением частичной оплаты стоимости путевки за счет средств регионального бюджета в уполномоченный орган разрешено обращаться не только работодателям, но и непосредственно родителям. Возраст детей, которым компенсируется стоимость путевки, в большинстве регионов увеличен до 18 лет, тогда как до 2010 г. Фондом социального страхования оплачивались путевки для детей только моложе 16 лет.

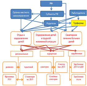
К настоящему времени структура детского оздоровительного отдыха выглядит следующим образом (рис.1):

Рис. 1. Структура детского оздоровительного отдыха

Российская Федерация отвечает за финансирование и оздоровление детей, находящихся в трудной жизненной ситуации, а также, частично, больных детей некоторых категорий. Она также предоставляет дотации на проведение детского отдыха субъектам РФ, не имеющим на эти цели собственных средств в полном объеме. Субъекты РФ организуют и финансируют в пределах своих возможностей мероприятия по детскому отдыху и оздоровлению всех категорий детей, предоставляя муниципалитетам субвенции на организацию отдыха детей в каникулярное время. Муниципалитеты организуют и финансируют из консолидированного бюджета (субъекта Федерации, собственного муниципального, родителей) проведение летней детской кампании. Работодатели за счет собственных средств содержат ведомственные ДОЛ, а также могут полностью или частично финансировать отдых детей своих сотрудников. Родители принимают решение в отношении выбора форм отдыха и оздоровления своих детей, участвуют в их финансировании, обращаются в турфирмы при направлении детей на отдых на внебюджетной основе.

В качестве объектов отдыха и оздоровления детей выступают различные предприятия и учреждения, расположенные либо в пределах своего региона, либо в других регионах РФ и курортах федерального значения, либо за рубежом.

К региональным объектам пребывания детей относят летние оздоровительные учреждения (ЛОУ) дневного пребывания, временные лагеря (палаточные, туристические и пр.), стационарные детские оздоровительные лагеря (ДОЛ) и местные санатории.

На курортах всех уровней функционируют разнообразные детские оздоровительные лагеря и центры, детские санатории, санатории для родителей с детьми.

Отдых детей за рубежом может быть организован в стационарных детских лагерях, различных формах отдыха с родителями, а также в форме пребывания в семьях принимающей стороны.

Остановимся более подробно на характеристике объектов детского отдыха и оздоровления.

В соответствии с Национальным стандартом РФ «Услуги детям в учреждениях отдыха и оздоровления» к организациям отдыха и оздоровления детей относят организации различных организационно-правовых форм и форм собственности, основная деятельность которых направлена на реализацию услуг по обеспечению отдыха детей и их оздоровления: детские оздоровительные лагеря (загородные детские оздоровительные лагеря, лагеря дневного и круглосуточного пребывания детей и другие), специализированные (профильные) лагеря (спортивно-оздоровительные лагеря, оборонно-спортивные лагеря, туристические лагеря, лагеря труда и отдыха, эколого-биологические лагеря, технические лагеря, краеведческие и другие лагеря), оздоровительные центры, базы и комплексы, учреждения социального обслуживания или их структурные подразделения и др.

Даже такое краткое перечисление детских организаций показывает, что объекты, работающие в сфере оказания услуг детского отдыха, представлены самыми разнообразными типами и формами. При этом практически отсутствуют какие-либо официальные документы, специально регламентирующие их статус и особенности функционирования (за исключением санаториев). Не существует также общепризнанной и законодательно утвержденной классификации организаций детского отдыха.

Считаем возможным предложить следующую организационно-функциональную классификацию организаций отдыха и оздоровления детей (рис. 2).

В качестве классифицирующих признаков использовали основное предназначение, локализацию, профиль, время пребывания, тип, организационно-правовую форму, временной и сезонный факторы, условия пребывания. Наиболее часто практикуется разделение детских лагерей по их основному предназначению на оздоровительные и специализированные (профильные). По профилю детские объекты отдыха можно классифицировать как лечебно - оздоровительные, спортивно-оздоровительные, оборонно-спортивные, образовательные (в том числе языковые), тематические (в том числе эколого-биологические, технические, краеведческие и пр.), туристические, труда и отдыха.

По локализации существуют объекты отдыха городские и загородные. Среди последних различают лагеря, расположенные в регионе постоянного проживания ребенка (местные), и объекты, функционирующие на курортах федерального значения (общекурортные).

По времени нахождения в лагере выделяют объекты круглосуточного и дневного пребывания. По фактору сезонности: сезонные и круглогодичные.

Рис. 2. Организационно-функциональная классификация организаций детского отдыха

Учреждения отдыха детей и их оздоровления также могут быть стационарными (специально созданными с целью обеспечения отдыха детей и их оздоровления) и временно приспособленными (в том числе передвижными, палаточными, с круглосуточным или дневным пребыванием на базе образовательных, досуговых, спортивных учреждений, учреждений социального обслуживания, клубов по месту жительства, санаторно-курортных учреждений) Наиболее неопределенной классификационной группой является распределение организаций детского отдыха по типу, поскольку для большинства из них нет законодательно утвержденного типового положения.

Организации, занимающиеся отдыхом и оздоровлением детей, могут иметь в соответствии с Гражданским кодексом РФ самые различные организационно-правовые формы. Среди них наиболее часто встречаются государственные учреждения разной формы, автономные некоммерческие организации, филиалы субъектов экономической деятельности (как с образованием юридического лица, так и без), ООО, ЗАО, общественные объединения.

Соответственно по целям создания они могут иметь коммерческий и некоммерческий статус.

Понятно, что не все формы детского отдыха можно включать в категорию «детский оздоровительный туризм». К детскому туризму нельзя относить направление детей в лагеря дневного пребывания, развернутые преимущественно на базе школьных образовательных учреждений. С учетом материала предыдущего раздела вряд ли можно считать детским туризмом санаторно-курортное лечение детей в санаториях Минздравсоцразвития по бесплатным (льготным) путевкам, так же, как и лечение (оздоровление) детей, находящихся в трудной жизненной ситуации, за счет средств социального страхования.

Напротив, поездки детей в стационарные загородные лагеря, осуществляемые по выбору родителей независимо от формы финансирования, можно отнести к детскому социальному туризму оздоровительной направленности.

Аналогично одной из форм детского туризма можно считать поездки детей на курорт совместно с родителями или отдельно в специализированные санаторно-курортные учреждения при наличии свободного выбора и частичного финансирования со стороны родителей.

В последние годы все большую популярность стали приобретать такие формы детского туризма, как временные летние лагеря. К ним относятся палаточные лагеря, лагеря труда и отдыха, оборонно-спортивные лагеря и прочие типы ЛОУ. Помимо традиционных направлений появились и новые тенденции в организации летнего отдыха детей: семейные лагеря, плавучие лагеря, лагеря инспекторов дорожного движения, хореографов (Красноярский край), лагеря детских общественных организаций (скаутов), летние мастер - лагеря («Палехские каникулы» в Ивановской области), профилактические летние лагеря и смены, исторические лагеря, лагеря народных ремесел, фольклора, летние центры детских общественных организаций («Дети российского зарубежья»).

К детскому туризму следует отнести также некоторые формы работы учреждений дополнительного образования, такие, как многочисленные туристские кружки и секции, приписанные к дворцам, домам и центрам детского творчества и аналогичным учреждениям, а также специализированные станции юных туристов, центры детского туризма и прочие подобные центры. Еще одной категорией специализированных учреждений можно считать детские туристские базы. Часть баз сохранила свой государственный или муниципальный статус, другие в 1990-е гг. были приватизированы и стали частными, однако не прекратили работу со школьниками. Организация отдыха и оздоровления в этих учреждениях проходит, как правило, путем продажи путевок, причем в качестве покупателей выступают как органы образования, так и учреждения социальной защиты, учреждения по делам молодежи.

Среди общественных организаций, развивающих детский туризм, можно также выделить специализированные общественные организации (туристские клубы) и многопрофильные объединения (военно-патриотические, скаутские организации и т.д., а также различные Союзы молодежи). В соответствии с действующим законодательством общественные объединения могут либо действовать без регистрации, либо регистрироваться как самостоятельные юридические лица. На практике объединения первого типа чаще всего работают на базе каких-либо государственных или муниципальных учреждений образования, в том числе на базе высших учебных заведений.

От кружков или секций, работающих в учреждениях дополнительного образования, такие общественные объединения отличаются наличием собственных нормативных документов и выборных органов управления и контроля, более разнообразными формами и направлениями деятельности, выходящими за рамки только образовательного процесса. Целью деятельности такого объединения становится не просто получение учащимися какого-то объема знаний, умений и навыков, а воспитание и эффективная социализация молодого поколения.

В последнее время стали появляться и туристские клубы, имеющие статус юридического лица, организационно-правовую форму общественного объединения, однако по сути работающие как туристские фирмы, т.е. организовывающие туристские маршруты и продающие туристские путевки. От коммерческих туристских фирм деятельность такого клуба - общественного объединения - отличается тем, что получаемая от реализации путевок прибыль не может делиться между учредителями и членами объединения, а должна использоваться только на реализацию уставных целей клуба.

Рассмотрев основные организационные формы детского оздоровительного туризма, перейдем к анализу характеризующих его статистических показателей.

Анализ становления и развития детского туризма в России позволил выявить, что в 1990-е гг. детский туризм понес серьезные потери: значительно уменьшилось количество детских оздоровительных учреждений; произошло снижение безопасности детского отдыха в результате пересмотра нормативной базы детского туризма и снятия различных ограничений на организацию детских поездок; сократилось финансирование из бюджета; изменилась структура детского отдыха - при увеличении выезда отдельных категорий детей на отдых за рубеж сократилось количество детей, отдыхающих в детских оздоровительных лагерях внутри страны из-за снижения жизненного уровня основной массы населения. Лишь к 2000 г. распад детского туризма прекратился, и положение стабилизировалось: начиная с 2001 г. число детских оздоровительных учреждений оставалось достаточно постоянным - около 52 тыс. (табл. 1).

Таблица 1 Численность детских оздоровительных учреждений

Годы

Число детских оздоровительных учреждений - всего, тыс.

В том числе:



загородные

санаторного типа

Дневного пребывания

профильные и пр.

труда и отдыха

1994

39,6

3,2

0,3

25,2

2.7

8,2

1995

43,3

3,2

0,3

27,9

3,5

8,4

1996

40,0

3,1

0,4

25,6

3,4

7,5

1997

40,1

3,1

0,4

25,7

3,6

7,3

1998

42,6

3,1

0,4

28,2

3,8

7,0

1999

44,2

3,2

0,5

29,5

4,0

7,0

2000

49,1

3,3

0,5

32,9

4,5

8,0

2001

51,1

3,3

0,6

34,6

4,7

8,9

2002

52,2

3,3

0,6

35,5

5,1

7,7

2003

51,7

3,2

0,6

35,2

5,3

7,4

2004

52,1

3,1

0,6

35,8

5,3

7,3

2005

52,8

2,9

0,5

37,1

5,5

6,8

2006

52,0

2,7

0,6

36,6

5,9

6,2

2007

51,7

2,5

0,5

36,9

5,7

6,1

2008

52,2

2,4

0,5

37,4

5,7

6,2

2009

51,0

2,3

0,3

40,6

2,3

5,5

2010

47,0

2,1

0,5

40,0

5,2

3,4


Несмотря на это, общее количество ежегодно оздоравливаемых детей, начиная с 2001 г., неуклонно снижалось (рис. 3). Такое сокращение было связано со структурными изменениями в составе лагерей: число загородных ДОЛ ежегодно уменьшалось, а выпадающие объемы оздоровления региональные администрации пытались компенсировать малоемкими и низкозатратными формами отдыха. За период с 1994 г. в стране было утрачено более трети стационарных ДОЛ; при этом число дневных лагерей небольшой емкости увеличилось в 1,6 раза.

Рис. 3. Численность детей, отдохнувших за лето во всех сменах в оздоровительных лагерях для школьников, тыс. чел.

Соответственно соотношение дневных форм отдыха к стационарным (рис. 4) неуклонно повышалось: если в 1996 г. на 1 загородный ДОЛ приходилось в среднем чуть более 8 дневных, то в 2010 г. - уже 19.

Рис. 4. Соотношение числа дневных лагерей к загородным

Такую замену нельзя назвать равноценной из-за доказанного значительно более слабого оздоровительного эффекта лагерей дневного пребывания. Помимо структурных изменений, в обозреваемый период продолжалась дифференциация ДОУ по формам собственности. Подавляющее число государственных лагерей в настоящее время находится в собственности субъектов РФ или муниципальной собственности. Хотя количество частных лагерей в последние годы возросло, их доля в общей численности лагерей пока еще незначительна.

Вызывает обоснованную тревогу состояние материально-технической базы большинства лагерей, особенно государственных.

По данным проверок Роспотребнадзора, к началу летней оздоровительной кампании 2010 г. нуждались:

в капитальном ремонте 328 (2009 г. - 248) детских оздоровительных учреждений;

в косметическом ремонте 1 479 (2009 г. - 2971) учреждений (в т.ч. 588 загородных, 9 санаториев, 836 с дневным пребыванием, 34 лагеря труда и отдыха, 12 лагеря семейного отдыха). Кроме того:

2 789 ДОЛ - работали на привозной воде (2009 г. - 2762);

6 538 - были оборудованы надворными туалетами (2009 г. - 9749);

4 077 - не имели централизованного водоснабжения (2009 г. - 4143);

4 385 - канализации (2009 г. - 6789).

Слабая материально-техническая база, недостаточное финансирование приводят к частым нарушениям санитарно-эпидемиологического режима. В ходе летней оздоровительной кампании 2010 г. специалистами Управлений Роспотребнадзора по субъектам Российской Федерации было обследовано 34164 учреждения для отдыха и оздоровления детей, из которых в 5713 (16,3 %) были выявлены нарушения требований санитарного законодательства. В прошедшем году в детских оздоровительных учреждениях РФ было зарегистрировано 12 очагов инфекционных болезней с общим числом пострадавших 188 человек.

Особую тревогу вызывала безопасность пребывания детей в лагерях. Из-за использования пляжей без санитарно-гигиенического заключения только в 2010 г. погибло 14 человек. Неоднократно имели место аварии, повлекшие человеческие жертвы, и другие нарушения при транспортировке детей к месту отдыха.

Нерешенным остается проблема кадрового обеспечения детского отдыха. По данным статистики, всего в детских оздоровительных учреждениях в настоящее время работает около 745 тыс. чел. Сохранение кадрового потенциала оздоровительных лагерей решается через переподготовку на кафедрах педагогических вузов и методических служб дополнительного образования детей, однако таких специалистов не хватает. Не способствует их закреплению низкая заработная плата, сезонный характер работы при высокой личной ответственности за состояние здоровья и безопасность детей.

Несмотря на это, организаторам отдыха детей удается достигать хорошего оздоровительного эффекта. По итогам летней оздоровительной кампании 2010 г. выраженный оздоровительный эффект отмечался у 83,7 % детей (в 2009 г. - 80,7 %), слабый оздоровительный эффект получили 14,1 % детей (в 2009 г. - 17,2 %), отсутствие оздоровительного эффекта отмечалось у 2,2 % детей (в 2009 г. - 2,1 %).

Что же касается финансирования детского отдыха, то в рассматриваемый период оно осуществлялось из различных источников: федерального бюджета, государственных внебюджетных фондов, бюджетов субъектов РФ и местных бюджетов. Кроме этого, в консолидированный бюджет оздоровительной кампании направлялись средства различных негосударственных фондов, деньги работодателей и личные средства граждан (табл. 2). Всего на оздоровление детей в 2009 г. было выделено из бюджетных источников 32,291 млрд. рублей, в 2010 г. - 38,320 млрд.

Как видно из таблицы 2, основной объем финансирования отдыха детей до 2010 г. брал на себя Фонд социального страхования РФ. Так, в 2009 г. из 32,2 млрд. руб. консолидированного бюджета на долю ФСС пришлось 19,5 млрд., или 60,6 %.

Таблица 2 Структура источников финансирования детского отдыха, проц.

Источник финансирования

Годы


2003

2006

2009

2010

Субъекты РФ

25,5

30,8

30,4

75,8

ФСС

46,6

43,8

51

0

Федеральный бюджет

7,5

6,2

3,4

9,1

Предприниматели и привлеченные средства

15,4

4,1

10,0

9,1

Родители

5,0

5,1

5,2

6,0

Итого

100,0

100,0

100,0

100,0


Динамика расходов Фонда социального страхования РФ на оздоровление детей представлены на рис. 5:

Рис. 5. Расходы Фонда социального страхования РФ на оздоровление детей, млрд. руб.

С 2010 г. в соответствии с внесенными в законодательство изменениями основная финансовая нагрузка по оплате затрат на детский отдых легла на субъекты РФ. За федеральным центром сохранилось финансирование только отдыха и оздоровления детей, находящихся в трудной жизненной ситуации.

На эти цели в федеральном бюджете ежегодно предусматривались субсидии бюджетам субъектов Российской Федерации. В 2005-2009 гг. размер этих субсидий составлял 1,3 млрд. рублей ежегодно. В 2010 г. объем средств федерального бюджета, направляемых на данные цели, был увеличен в 3 раза и составил 4,1 млрд. рублей. В федеральном бюджете на 2011 г. на софинансирование мероприятий по отдыху и оздоровлению детей предусмотрены средства в объеме 4,6 млрд. рублей.

В целом, проведенный анализ причин неблагополучия в сфере детского отдыха и оздоровления в период реформ и после реформенный период позволил сгруппировать их следующим образом:

. Общесистемные причины. -Распад прежней советской системы организованного детского отдыха под руководством Всесоюзной пионерской организации, комсомола и профсоюзов не привел к формированию адекватной замены.

Переход к рыночным отношениям в результате экономических реформ, передел собственности и приватизация, установление новых организационно-правовых форм хозяйствующих субъектов усилили намерения собственников избавиться от непрофильных и неприбыльных активов, к которым относятся и детские лагеря.

Сложное экономическое положение большинства предприятий уменьшило также другие возможности работодателей по компенсации затрат на отдых детей своим работникам.

Невысокий жизненный уровень населения ограничил использование для отдыха детей возможности семейных бюджетов.

. Отраслевые причины.

Динамика расходов Фонда социального страхования РФ на оздоровление детей представлены на рис. 5:

Недостаток финансирования государственных лагерей из бюджета (выделение средств по остаточному принципу) и ведомственных - из бюджета хозяйствующих субъектов, что привело к устареванию основных фондов, сверхнормативному износу мебели, оборудования, коммуникаций

Несоответствие значительного числа загородных лагерей, существующих еще с советских времен, стандартам размещения, отсутствие в ряде ДОУ централизованного водоснабжения и канализации.

Постоянный рост стоимости детской путевки из-за увеличения коммунальных затрат, стоимости продуктов питания, введения налогов на землю и имущество ДОЛ, что затрудняет финансирование детского отдыха.

Недостаток квалифицированных кадров из-за сезонного характера работы и низкой заработной платы, что отражается на качестве оздоровительных услуг и безопасности детей.

Отсутствие общероссийского координирующего центра, пробелы в законодательно - нормативной базе (отсутствие типового положения о ДОЛ, стандартов размещения, единой классификации и системы аттестации детских лагерей по категориям и качеству предоставления услуг, страховой защиты школьников).

Для преодоления указанных негативных тенденций необходимы разработка и реализация системы управления детским отдыхом на федеральном, региональном и местном уровнях.

1.2 Особенности организации досуга детей младшего школьного возраста в детских оздоровительных лагерях

Многие исследователи, ученые, педагоги-практики в контексте гуманистической педагогики в настоящее время ориентируются на идеи поддержки и сопровождения.

Термин "педагогическая поддержка" используется широко и многозначно. Исследователь В.П. Бедерханова отмечает, что данный термин, в первую очередь связывают с деятельностью различных служб общества, которые заинтересованы в охране и защите социальных прав детей. Во-вторых, под педагогической поддержкой понимают систему разноплановых мероприятий, проводимых в целях дифференциации по интересам, склонностям, жизненным устремлениям и направленных на их выявление и поддержку. В-третьих, многие исследователи и практики используют данный термин в контексте личностно ориентированного подхода к образованию и связывают его, прежде всего, с педагогической деятельностью, обеспечивающей процессы индивидуализации человека, в каком бы возрасте он не находился. В этом контексте под педагогической поддержкой понимается система педагогической деятельности, раскрывающая личностный потенциал человека, включающая помощь ученикам, учителям, родителям в преодолении педагогических, социальных, психологических, личностных трудностей [1]. Исследователь С.А. Расчетина определяет понятие поддержки, с одной стороны, широко, как сущностную характеристику человека, особый пласт человеческих отношений, а с другой стороны, как отношение человека к человеку, направленное на оказание помощи, содействие благу, вытекающее из потребности "благотворящего сердца" или "благотворящего разума".

Существует феномен и социально-педагогической поддержки. Данным автором он рассматривается на уровне общественной ситуации развития, как особый социальный институт; на уровне индивидуальной ситуации развития ребенка, как форма межличностного взаимодействия ребенок - взрослый, несущая значительный социализирующий потенциал, а на уровне образовательной ситуации как межличностное взаимодействие помогающего педагога и нуждающегося в поддержке ученика, совместно решающих сложную социальную (связанную с установлением отношений) и учебную (связанную с усвоением содержания) задачи [2].

Под педагогической поддержкой О.С. Газман, который ввёл это понятие в научный обиход и отечественную педагогическую практику, понимал "процесс совместного с ребёнком определения его собственных интересов, целей, возможностей и путей преодоления препятствий (проблем), мешающих ему сохранить свое человеческое достоинство и самостоятельно достигать желаемых результатов в обучении, самовоспитании, общении, образе жизни". Именно О.С. Газман и его исследовательская группа, обратили внимание на процесс образования с точки зрения двух его сторон: социализации и индивидуализации личности.

Социализация предполагает обретение человеком способности к "адаптивной активности" и осуществляется как под воздействием целенаправленных процессов (обучения и воспитания) в педагогических системах, так и под влиянием стихийных факторов (семьи, улицы, средств коммуникаций и т.д.). В образовании эта задача приобщения растущего человека к должному - к познавательной или нравственной норме - выражается в педагогике необходимости и в педагогике свободы. Индивидуализация же - есть деятельность взрослого (педагога) и самого учащегося по поддержке и развитию того единичного особого, своеобразного, что заложено в данном индивиде от природы или, что он приобрел в индивидуальном опыте.

Т.Фролова определяет педагогическую поддержку "как деятельность профессиональных педагогов по оказанию превентивной и оперативной помощи детям в решении их индивидуальных проблем, связанных с физическим и психическим здоровьем, общением, успешным продвижением в обучении и, наконец, с жизненным и профессиональным самоопределением".

Многие из соратников и учеников О. Газмана разрабатывают педагогическую поддержку, прежде всего, в русле оказания помощи человеку (ребенку) в решении его проблем (Т. Анохина, Н.Михайлова, Н. Пакулина, Т.Фролова).

Другое направление в интерпретации феномена педагогической поддержки предполагает ее рассмотрение как принципа всей гуманистически ориентированной системы образования (всех ее субъектов). Именно в этом значении чаще всего пользуются практики. Если существующая или проектируемая воспитательная система ориентирована на реализацию гуманистического подхода к взаимодействию взрослых и детей, поддержка в ней приобретает смысл принципа педагогической деятельности, то есть становится важнейшим педагогическим кредо людей, работающих с детьми (Н. Михайлова, С. Юсфин).

Профессор В.П. Бедерханова отмечает, что серьезным дискуссионным вопросом остается вопрос о том, что следует "поддерживать" в растущем человеке. Авторы "Психологии человека" Е.И.Исаев и В.И.Слободчиков считают, что поддерживать и развивать следует субъектность, то есть способность личности к преобразующему отношению к собственной жизнедеятельности, а также индивидуальность (неповторимость, особенность человека, которая выделяет его из всех других и тем самым позволяет ему оставаться самим собой). При таком подходе содержание педагогической поддержки шире, чем "работа с проблемой человека" (тем более, что не всякая проблема связана с процессом индивидуализации), но более узко, чем принцип.

Педагогическая проблема, несомненно, является некой реальностью, в которой проявляется каждый человек. Особенно важным представляется выявление трудностей человека. Трудно всегда то, что актуально для каждого (А. Деркач, Н.Кузьмина). Именно "трудность" может быть той единицей, через которую возможно "отследить" процесс самоактуализации человека.

Педагогическая поддержка - сложная, высокотехнологическая, специальная педагогическая (но психологоемкая) деятельность, в основе которой лежит определенная парадигма. Н.Крылова справедливо отмечает, что "педагогическая поддержка - это еще "целинное" поле современной отечественной педагогики. Об этом свидетельствует тривиальное непонимание учителями, преподавателями педагогических вузов, управленцами, чиновниками среднего звена тех глубинных смыслов, которые несет технология педагогической и психологической поддержки в решении задач реформирования образования, углубления его гуманистического содержания и индивидуализации методов".

Особенно перспективны, как считает С.А. Расчетина, те виды поддержки, которые позволяют подростку в тесном сотрудничестве с педагогом, социальным педагогом преодолевать жизненные проблемы и активно включаться в систему значимых отношений.

С.А. Расчетина в одном из своих исследований по социодидактике представила краткий исторический экскурс становления социально-педагогической поддержки. Как особый социальный институт поддержка исторически принимало разные формы.

На этапе средневековья это отношение осуществлялось в форме милосердия, добротолюбия и братолюбия. В нем была сильна духовная мотивация. Отношение было направлено на улучшение материального положения ребенка, играло заметную роль в формировании религиозной нравственности, содействовало включению в "учение книжное", способствовало такому направлению процесса социализации, которое может быть обозначено как служение Богу и милосердное отношение к "маленькому" человеку.

В XIII веке поддержка ребенка принимала форму призрения, ориентировала его на образование, направленное на формирование "государева человека", "отечества верного сына", влияла на такое направление социализации и социального развития, которое может быть обозначено как служение государству.

В XIX веке отношение поддержки принимало формы филантропии и благотворительности, в которых милосердная и разумная мотивации объединялись в общественную обязанность и как результат - появление учебно-воспитательных учреждений, направленных на формирование человека-гражданина.

Таким образом, делает вывод исследователь, история развития отношения поддержки ребенка можно представить:

1.      от форм социальной поддержки, в качестве каковых последовательно выступали милостыня, призрение, филантропия, к формам социально-педагогической поддержки, в качестве каковых выступало оказание помощи посредством включения ребенка в целенаправленные процессы воспитания и образования;

2.      от форм индивидуализированной безличной поддержки - милостыни к формам индивидуализированной личностно обозначенной адресной помощи;

3.      от форм поддержки, мотивированной потребностями "благотворящего сердца", к формам поддержки, мотивированной "благотворящим разумом";

4.      от форм авторитарного вмешательства в жизнь ребенка к формам демократического посредничества между ребенком и обществом;

5.      от форм патернализма, отеческого отношения к формам помогающего отношения, усиления личности для самостоятельного решения проблемы [2].

В итоге, С.А. Расчетина социально-педагогическую поддержку определяет как социальный институт и индивидуализированный вид взаимодействия "ребенок - взрослый помогающий", принимающий в зависимости от типа институционализации формы авторитарно - демократического отношения, берущий на себя функцию вмешательства - посредничества между ребенком и родителями, школой, обществом и тем самым способствующий процессам его социализации и социального развития [3].

Если рассматривать педагогическую поддержку как процесс, обеспечивающий развитие индивидуальности человека, его субъектное, то, естественно, возникает вопрос о требованиях к педагогу или другому лицу, "поддерживателю", который ее осуществляет. Прежде всего, речь должна идти о его личностной и профессиональной позиции, позволяющей ему работать в гуманистической парадигме. Под позицией, исследователь В.П. Бедерханова, понимает "устойчивую систему отношений человека к определенным сторонам действительности, проявляющуюся в соответствующем поведении и поступках".

Работа в педагогической поддержке требует от "поддерживателя" гуманистической позиции, особенности которой могут быть охарактеризованы с точки зрения представлений педагога о ребенке, учащемся, воспитаннике и принятия его как ценности; представления педагога о самом себе, его "Я-концепции", собственного самопринятия, наличие и приоритет в структуре ценностей такого ее элемента, "как самоценность"; ориентация педагога на сущностные характеристики образовательной системы, гуманистической ориентации. Толковый словарь русского языка дает следующее определение понятию "сопровождать" - значит следовать с кем-нибудь, находясь рядом, ведя куда-нибудь [4].

П.А. Шептенко и Г.А. Воронина под сопровождением понимают метод, обеспечивающий создание условий для принятия субъектом развития оптимальных решений в различных ситуациях жизненного выбора. Ситуации жизненного выбора рождают множественные проблемные ситуации, при разрешении которых субъект (мы говорим о развивающемся человеке) определяет для себя путь прогрессивного или регрессивного развития. Сопровождение - это взаимодействие сопровождающего и сопровождаемого, направленное на разрешение жизненных проблем развития сопровождаемого [5].

Данные авторы выделяют основные принципы сопровождения ребенка в условиях жизнедеятельности в образовательном учреждении, а Т.В. Анохина их дополняет: рекомендательный характер советов сопровождающего; приоритет интересов сопровождаемого "на стороне ребенка"; непрерывность сопровождения; комплексный подход сопровождения; стремление к автономизации; согласие ребенка на помощь; опора на наличные силы и потенциальные возможности личности; вера в эти возможности; ориентация на способности ребенка самостоятельно преодолевать трудности; совместность, сотрудничество, содействие; конфиденциальность; доброжелательность и безоценочность; безопасность, защита здоровья, прав, человеческого достоинства; реализация принципа "не навреди"; рефлексивно-аналитический подход к процессу и результату [5].

Актуальность проблемы индивидуального социально-педагогического сопровождения ребенка с проблемами в социальном развитии не вызывает сомнения. Сегодня это актуально в России и за рубежом. Как отмечают в своих работах С.А. Расчетина и О.М. Зайченко, ключевой категорией при определении сущности поддержки является "проблема ребенка", а педагогическое сопровождение направлено на устранение проблем, препятствий, возникающих на пути достижения ребенком целей образования (обучения, воспитания, развития). Как указывает в своих работах С.А. Расчетина, в основании феномена сопровождения лежит психологическая теория "помогающего отношения", которое рассматривается как особый способ построения контакта "взрослый-ребенок". Этот контакт стимулирует потребность ребенка в анализе своей ситуации, нацелен на распознание своего собственного внутреннего мира, своего "я", побуждает к высвобождению резервов для решения собственных задач и проблем [2].

Конечно, сегодня, когда значительная часть студентов и преподавателей педагогических вузов в понимании педагогической деятельности ориентируется на гуманистические ценности, когда значимыми становятся субъект-субъектные отношения, когда усиливается влияние объективно-субъективных факторов организации воспитывающей и профессиональной среды, то в этих условиях необходимо свою педагогическую деятельность строить на принципах педагогической поддержки и сопровождения.

На основе нашего понимания сопровождения как процесса, который складывается из последовательности ситуаций, предлагается следующий алгоритм сопровождения ситуаций, осложненных различными проблемами:

6.      ситуация индивидуального взаимодействия педагога и ребенка;

7.      ситуация посредничества педагога между ребенком и родителями;

8.      ситуация посредничества специалиста (психолог, социальный педагог, логопед и др.) между педагогом - воспитателем и ребенком.

Первый тип ситуаций может инициироваться как педагогом, так и ребенком. Ситуация индивидуального взаимодействия дает возможность конструировать индивидуальный образовательный маршрут и проводить диагностику индивидуальных особенностей, профессиональных наклонностей, ценностных устремлений ребенка. Это позволяет в естественной среде совместной деятельности актуализировать его знания о себе, своих возможностях, потребностях и тем самым активизировать позицию ребенка в изменении своих отношений со своим окружением (с одноклассниками и учителями, с семьей). Отношение педагогической поддержки со стороны педагога позволяет также стимулировать развитие других творческих способностей ребенка. В ситуации индивидуального взаимодействия главная задача педагога заключается в удержании контакта и развитие его на длительном пути решения проблемы ребенка, причем педагог развивает этот контакт в естественной среде совместной с ребенком деятельности. Это не обязательно индивидуальное общение педагога с ребенком, ситуация может разворачиваться в группе детей во время занятий, досуговых мероприятий, встреч со специалистами, профессионалами своего дела и т.д.

Второй тип ситуаций - посредничества чаще всего инициируется педагогом, воспитателем и нацелен на активизацию позиций каждого участника процесса. Наиболее значима для принятой нами модели - ситуация посредничества педагога с родителями. Посредничество педагога должно строиться на результатах диагностики, инициативы, компетентности, способности принимать (или помогать, принимать) нестандартные решения в сложных ситуациях деятельности ребенка. В основе ситуации посредничества лежит понимание посредничества как прямого или опосредованного вхождения педагога, учителя в ситуацию отношений между ребенком и "значимым другим". Посредничество с родителями состоит:

9.      в проведении родительских собраний (общешкольных, классных) по определенной проблеме;

10.    в информировании;

11.    в привлечении к индивидуальному диалогу по проблеме;

в стимулировании организации максимального семейного потенциала возможностей для решения проблем;

12.    в рекомендации психологической консультации и др.

Третий тип ситуаций - посредничества чаще всего инициируется специалистом или педагогом-воспитателем и нацелен на активизацию позиции педагога-воспитателя. Посредничество специалиста с воспитателем состоит:

в проведении диагностики детей класса по проблеме;

в помощи организации классных родительских собраний по проблеме;

в помощи организации внеклассных мероприятий, позволяющих учитывать проблемное поле;

в консультировании педагогических случаев, осложненных проблемой.

Нами предлагается вариант практико-ориентированной подготовки студентов к сопровождению - это включение индивидуального задания по подбору и решению педагогических ситуаций на практике студентами четвертого курса. Педагогическая поддержка и сопровождение ориентированы на решение педагогической проблемы, или трудностей, возникающих у ребенка в образовательном процессе.

Педагогическая ситуация - составная часть педагогического процесса, так как сущность любой из них заключается в наличии в ней противоречия, проблемы и разрешение, сопровождение - это та помощь (психологическая, учебная и др.), которую может оказать, студент, педагог.

а)Уяснить педагогический смысл ситуации, т.е. с точки зрения формирования и развития личности ребенка, его жизненного опыта, взглядов, ценностных ориентаций. Указать: место, где произошла ситуация; что произошло; кто участвовал в ситуации и т.д.

б)Определить педагогическую проблему, т. е. трудность, противоречие, существующие или назревающие в формировании и развитии личности ребенка. У проблемы есть причины (истоки). Попытаться их выявить.

в)На каких педагогических позициях стоит в решении данной проблемной ситуации (педагогические подходы, концепции, конкретные психолого-педагогические знания о ...)?

г)Определить педагогическую цель, т.е. планируемый результат, который хотелось бы достичь в данной проблемной ситуации.

12.    Прогнозирование. Сформулировать несколько вариантов решения педагогической проблемы. Подумать, что могло бы произойти (поведение воспитанника, поведение педагога и т.д.) при различных решениях.

12.    Решение. Описать тот вариант решения педагогической проблемы (трудности), который Вы выбрали на педагогической практике (или выбрал педагог, учитель, воспитатель, социальный педагог). Обосновать принятое решение.

Можно утверждать, что тема "педагогическая поддержка и сопровождение детей, в трудной жизненной ситуации" в профессиональной подготовке студентов педагогического университета актуальна. Ориентирует их на помощь ребенку и на реализацию полученных педагогических знаний и компетенций.

Подведу итоги рассуждений словами студентки, которая написала в своем тематическом портфолио о работе с педагогическими ситуациями на занятиях: "Очень полезным является анализ педагогических ситуаций. Невольно представляешь себя на месте оскорбленного учителя или того, кто должен немедленно педагогично разрешить конфликт, и продумываешь ход действий. Ведь никто из педагогов не застрахован от подобных ситуаций в работе с непредсказуемыми детьми".

Организация досуговой деятельности - важное направление работы в системе профилактики безнадзорности несовершеннолетних, поскольку именно досуговая деятельность, исходя из своего многообразия, решает проблему занятости детей во внеурочное время. Досуг оказывает огромное влияние на все сферы жизнедеятельности человека. Особенно велико его значение в подростковом возрасте, являющемся периодом интенсивного развития и формирования личности. Проблема свободного времени подростков волнует сегодня ученых и практиков различных областей жизни и отраслей знаний. Ведь от того, чем занимается подросток в свободное время, как организовывает свой досуг, зависит дальнейшее формирование его личностных качеств, потребностей, ценностных ориентации, мировоззренческих установок, а в целом предопределяет его положение в обществе.

Досуг является важнейшим институтом социализации и адаптации для всех детей и подростков. В досуговое время дети получают навыки общения, реализуются творчески, развиваются и самосовершенствуются, получают положительный социальный опыт. Однако зачастую безнадзорные дети оказываются за бортом досуговых институтов и вынуждены сами организовывать свое свободное время, скатываясь к асоциальному поведению. Проблема досугового времяпрепровождения подростков отличается большой сложностью и противоречивостью. Большой объем неорганизованного свободного времени подростков и неумение распорядиться им, нередко приводит детей к социальным проблемам. В настоящее время острейшую социально- экономическую и нравственную значимость приобрел феномен социального сиротства и детской безнадзорности. По данным Министерства здравоохранения и социального развития, в феврале 2010 года в России было 715 тысяч безнадзорных детей. Но это только дети, попавшие в поле зрения социальных служб. Экспертные оценки количества беспризорных и безнадзорных значительно выше.

С безнадзорными подростками ведется работа общеобразовательными культурно-досуговыми учреждениями, а также социальными реабилитационными центрами. Эта работа не всегда дает положительный результат. Потребность в совершенствовании воспитательного процесса в современных условиях предполагает поиск путей повышения эффективности педагогического воздействия на личность подростка. Одним из условий повышения эффективности воспитательной работы является деятельность, в задачи которой входит формирование позитивных индивидуальных интересов личности подростков. Такая деятельность предполагает особый арсенал средств и методов педагогического воздействия на безнадзорных подростков, такими средствами обладает досуговая деятельность. Неорганизованность досуга в семье, при школе, а также отсутствие возможностей у большинства подростков для полноценного летнего отдыха, творческого и физического развития в специальных кружках и секциях приводит к тому, что подростки оказываются на улице Важная роль здесь принадлежит окружению подростка - молодежной компании, субкультуре, ценности которой он разделяет. Обследование, проведенное в 2010 году, показывает: 84% подростков предпочитают проводить свободное время со своими друзьями, 62% - в компании, в которую они вошли [4, с. 91].

В этих условиях особое внимание следует уделить организации досуговой деятельности подростков. От умения направлять свою деятельность в часы досуга на достижение общезначимых целей, реализацию своей жизненной программы, развитие и совершенствование своих сущностных сил, во многом зависит социальное самочувствие подростка, его удовлетворенность своим свободным временем. Досуговая деятельность - это активная работа, направленная на организацию культурного досуга человека; формирование, удовлетворение и возвышение жизненно-насущных досуговых потребностей человека в сфере свободного времени, связанных с самосозиданием, совершенствованием и развитием его личности (интеллектуальной, эмоциональной, волевой сферы) [3, с. 7].

Под досуговой деятельностью принято понимать социальную деятельность, осуществляемую в свободное от работы и основных социальных обязанностей время, связанной с реализацией духовных, физических, интеллектуальных социально значимых потребностей человека, приносящей психологическое удовлетворение и душевный комфорт, при этом обогащающей личность и внутренний мир человека [2, с. 11]. Досуговая деятельность для подростков - это сфера, в которой, выступая в новых ролях, отличных от семейных и школьных, они особенно остро и полнокровно раскрывают свои естественные потребности в свободе и независимости, активной деятельности и самовыражении. Правильно организованная досуговая деятельность является целым социальным институтом, который выполняет ряд определенных функций и способствует успешной социализации детей и подростков [1, с. 21].

Профилактика безнадзорности и правонарушений несовершеннолетних - система социальных, правовых, педагогических и иных мер, направленных на выявление и устранение причин и условий, способствующих безнадзорности, беспризорности, правонарушениям и антиобщественным действиям несовершеннолетних, осуществляемых в совокупности с индивидуальной профилактической работой с ними и их семьями, находящимися в социально опасном положении [5]. На формирование безнадзорности подростков влияет комплекс факторов. Исключительное влияние оказывают такие социальные институты, как семья, школа, а также неформальная группа сверстников, поскольку большую часть своего времени подросток проводит там. Среди основных причин отклоняющегося поведения многие исследователи выделяют неорганизованность досуговой системы.

Анализ исследований по проблеме безнадзороности детей подросткового возраста в условиях социального учреждения позволил выявить характерные особенности детей группы риска. В качестве таковых можно назвать следующие: саморазрушающее поведение, склонность к девиантным формам поведения и противоправным поступкам. Кроме поведенческих особенностей можно выделить характерологические особенности детей группы риска: низкая самооценка, размытость границ личности, трудности в осознании и проявлении своих чувств, искаженность ценностных ориентиров и нравственных понятий и т. д. Главной составляющей досуговой деятельности подростков является организация проведения мероприятий, которые занимают молодых людей в их свободное время. Очевидно, что такие мероприятия не всегда гарантируют заинтересованность ими молодым поколением. Следовательно, для того, чтобы организация досуговой деятельности имела положительный социальный эффект необходимо изучить интересы основной массы участвующих в этих мероприятиях людей. Проблема заключается только в определении приоритетных направлений проведения досуговой деятельности подростков.

Решить данную проблему можно с помощью диагностики предпочтений в досуговой деятельности безнадзорных подростков и их родителей. В качестве метода получения необходимой информации был выбран метод анкетирования. В целях выяснения способов проведения досуга несовершеннолетними; выявление спектра их интересов; определения посещаемых ими в свободное время мест, были разработан опрос. Данные опроса свидетельствуют о том, что основная масса современной молодежи предпочитает развлечения чаще пассивные, реже - активные. Лишь незначительная часть опрошенных посвящает свободное время образованию и саморазвитию. Полученные данные свидетельствуют о том, что при всей необходимости содержательной деятельности на досуге, при всей масштабности роста индустрии свободного времени: туризма, спорта, библиотечного, клубного дела и т.п. - при всем этом, молодежь предпочитает «сбиваться» в компании сверстников. Таким образом, общение в молодежной компании - это форма досуга, в которой юный человек нуждается органически. Что касается домашнего досуга, то он имеет развивающее влияние на личность. Однако, есть у него и определенные недостатки: изолированность, общение с духовными ценностями только «на прием», отрыв от физкультурно-спортивных форм досуга, а это зачастую ведет к пассивности, инертности подростка. На основании нашего исследования можно выделить наиболее привлекательные для молодежи формы развлечений: зрелища, дискотеки, клубы, спортивные секции, любительские объединения. Современной характерной особенностью молодежного досуга выступает расширение спектра предлагаемых возможностей, соединяющих развлекательность, насыщенность информацией, возможность познания нового и творческий аспект.

.3 Социально-культурные технологии в организации досуга детей в оздоровительных лагерях

Лагерь с дневным пребыванием учащихся призван создать оптимальные условия для полноценного отдыха детей. Летний лагерь является, с одной стороны, формой организации свободного времени детей младшего школьного возраста, с другой - пространством для оздоровления, развития художественного, технического, социального творчества. Лагерь - это новый образ жизни детей, новый режим с его особым романтическим стилем и тоном. Ну, где ещё школьник почувствует себя раскрепощённым, свободным, независимым как не в период летних каникул, на школьных площадках, в лагерях?! Именно в лагере выявляется самоценность каждого ребенка, осуществляется широкое приобщение ребят к разнообразному социальному опыту, к ценностям общественно-значимого досуга. А задача педагогов - помочь им в этом.

Организация летнего отдыха - один из важных аспектов образовательной деятельности. Организованная деятельность детей в летний период позволяет сделать педагогический процесс непрерывным в течение всего года. Разработка данной программы организации летнего каникулярного отдыха, оздоровления и занятости детей была вызвана:

повышением спроса родителей и детей на организованный отдых школьников;

необходимостью упорядочить сложившуюся систему перспективного планирования;

обеспечением преемственности в работе лагеря предыдущих лет;

модернизацией старых форм работы и введением новых;

необходимостью использования богатого творческого потенциала детей и педагогов в реализации цели и задач программы.

Данная программа по своей направленности является комплексной, т. е. включает в себя разноплановую деятельность, объединяет различные направления оздоровления, отдыха и воспитания детей в условиях оздоровительного лагеря. Программа универсальна, так как может использоваться для работы с детьми из различных социальных групп, разного возраста, уровня развития и состояния здоровья. По продолжительности программа является краткосрочной, т. е. реализуется в течение одной лагерной смены. В лагере отдыхают 25 обучающихся МБОУ Наро-Фоминской СОШ № 4 с углубленным изучением отдельных предметов в возрасте 7-11 лет. Основное внимание уделяется оздоровлению следующих категорий школьников: из социально-необеспеченных семей (многодетных, неполноценных, безработных, с низким уровнем дохода), детей, находящихся под опекой, с ослабленным здоровьем, детей, относящихся к группе детей с девиантным поведением.

Деятельность воспитанников во время лагерной смены осуществляется в 2 возрастных отрядах (1-2 класс и 3-4 класс) с наполняемостью 12 и 13 человек.

Программа разработана с учетом следующих законодательных нормативно-правовых документов:

.        Закон Российской Федерации от 10 июля 1992 года №3266-1 "Об образовании"

.        Федеральный закон от 24 июля 1998 года №124-ФЗ "Об основных гарантиях прав ребенка в Российской Федерации"

.        Федеральный закон от 24 июня 1999 года №120-ФЗ "Об основах системы профилактики безнадзорности и правонарушений несовершеннолетних"

.        Федеральный закон от 17 июля 1999 года №178-ФЗ "О государственной социальной помощи"

.        Федеральный закон от 30 марта 1999 года №52-ФЗ "О санитарно-эпидемиологическом благополучии населения"

.        Постановление Администрации Наро-Фоминского муниципального района от 04.05.2012 года №1151 «Об организации отдыха, оздоровления и занятости детей и подростков в период школьных каникул 2012 года в Наро-Фоминском муниципальном районе»

.        Приказ Управления по образованию администрации Наро-Фоминского муниципального района № 245 от 14.05.2012г.

.        Конвенция о правах ребенка, ООН.

.        Типовое положение о детском оздоровительном лагере с дневным пребыванием детей.

.        Правила внутреннего распорядка лагеря дневного пребывания.

.        Правила по технике безопасности, пожарной безопасности.

.        Методические рекомендации по профилактике детского травматизма, предупреждению несчастных случаев с детьми в школьном оздоровительном лагере.

.        Должностные инструкции работников.

.        Санитарные правила о прохождении медицинского осмотра.

.        Заявления от родителей.

.        Правила регистрации детей при поступлении и выбытии.

.        Акт приемки лагеря.

.        Планы работы.

Основная идея программы - это спланировать отдых учащихся таким образом, чтобы помимо оздоровления предоставить детям возможность для развития, самореализации и проявления творческих способностей.

Программа обеспечивает:

ü  благоприятные условия для участия детей из неблагополучных семей и семей льготной категории;

ü  содержательное проведение детьми свободного времени; профилактику правонарушений среди несовершеннолетних.

Программа летнего оздоровительного лагеря с дневным пребыванием детей и подростков опирается на следующие принципы:

. Принцип гуманизации отношений - построение всех отношений на основе уважения и доверия к человеку, на стремлении привести его к успеху. Через идею гуманного подхода к ребёнку, родителям, сотрудникам лагеря необходимо психологическое переосмысление всех основных компонентов педагогического процесса.

. Принцип соответствия типа сотрудничества психологическим возрастным особенностям учащихся и типу ведущей деятельности - результатом деятельности воспитательного характера в ЛОЛ является сотрудничество ребёнка и взрослого, которое позволяет воспитаннику лагеря почувствовать себя творческой личностью.

. Принцип демократичности - участие всех детей в программе развития творческих способностей.

. Принцип дифференциации воспитания - дифференциация в рамках летнего оздоровительного лагеря предполагает:

ü  Отбор содержания, форм и методов воспитания в соответствии с индивидуально-психологическими особенностями детей;

ü  Создание возможности переключения с одного вида деятельности на другой в рамках смены (дня);

ü  Взаимосвязь всех мероприятий в рамках тематики дня;

ü  Активное участие детей во всех видах деятельности.

. Принцип творческой индивидуальности - творческая индивидуальность - это характеристика личности, которая в самой полной мере реализует, развивает свой творческий потенциал.

. Принципы, используемые при планировании и проведении лагерной смены

ü  Учет особенностей каждой личности;

ü  Возможность проявления способностей во всех областях досуговой и творческой деятельности всеми участниками лагеря;

ü  Достаточное количество оборудования и материалов для организации всей деятельности лагеря;

ü  Распределение эмоциональной и физической нагрузки в течение каждого дня;

ü  Четкое распределение обязанностей и времени между всеми участниками лагеря;

ü  Моделирование и создание ситуации успеха при общении разных категорий детей и взрослых;

ü  Ежедневная рефлексия с возможностью для каждого участника лагеря высказать свое мнение о прошедшем дне.

Неотъемлемой частью социальной политики в отношении семей с детьми является организация летнего оздоровительного отдыха детей и подростков. При этом главными задачами, которые стоят перед всеми ведомствами, занятыми в этом процессе, являются обеспечение доступности, безопасности и качества летнего отдыха.

С целью оценки качества организации летнего оздоровительного отдыха детей, проживающих в Ярославской области, был проведен социологический опрос среди 250 родителей, чьи дети отдохнули и прошли оздоровление по путевкам министерства социального развития Саратовской области в июне, июле 2012 года.

В опросе приняли участие родители, дети которых отдыхали в следующих оздоровительных учреждениях:

Таблица 3

Наименование оздоровительного учреждения

Количество опрошенных

Санаторные оздоровительные учреждения

1.

«Синяя птица»

20 человек

2.

«Чапаевский»

20 человек

3.

«Непоседа»

20 человек

4.

«Светлана»

20 человек

Реабилитационные центры

5.

«Лазурный»

20 человек

6.

«Пугачевский»

20 человек

Оздоровительные лагеря

7.

«Ласточка»

20 человек

8.

«Орленок»

20 человек

9.

«Орленок»

20 человек

10.

«Салют»

20 человек

11.

Детские оздоровительные лагеря с дневным пребыванием Центра «Семья»

20 человек


Ежегодно летняя оздоровительная кампания сопровождается широкомасштабной информационно-разъяснительной работой. В средствах массовой информации, на интернет-сайтах размещаются разъяснительные материалы для родителей, видеосюжеты, интервью о видах оздоровительного отдыха и порядке получения путевок. Тем не менее, в ходе опроса выявлено, что лишь 1,6% респондентов узнали о возможности получения путевок на оздоровительный отдых через интернет-сайты, 2,6% - через СМИ, 18,4% - от знакомых (родственников, соседей). 81,3% участников опроса узнали о возможности получения путевки на оздоровительный отдых для детей от специалистов различных учреждений.

Рис. 6. Анализ результата ответов на вопрос: «Откуда вы узнали о возможности получения путевки на оздоровительный отдых для детей?»

Респонденты, выбравшие вариант «Другое», отметили, что получили информацию от работников воскресной лагеря - 5,2%, от специалистов отдела опеки и попечительства - 2,6%.

Таким образом, основным источником информирования родителей о возможности получения путевок на оздоровительный отдых является разъяснительная работа, проводимая специалистами учреждений социальной защиты: Управления социальной защиты населения, Управления социальной поддержки населения, Центра «Семья», и учреждений социальной сферы: поликлиник, школ. То есть прослеживается межведомственное взаимодействие в решении задач по информированию семей о предусмотренных для них мерах социальной поддержки по организации летнего оздоровительного отдыха детей.

Кроме того, независимо от того, в какой орган граждане обращались для решения вопроса организации отдыха детей, они отметили доброжелательное, внимательное отношение специалистов к посетителям, а так же доступное и полное изложение информации о порядке получения путевки.

Необходимо отметить, что наибольший процент участвующих в опросе отметил, что информация о возможности получения путевки получена от специалистов ГКУ СО УСПН Ярославской области в ходе индивидуального приема.

Рис. 7. Организации, информирующие граждан о возможности получения путевки

Анализ результатов опроса выявил степень информированности родителей о видах оздоровительного отдыха детей и порядке получения путевок. 71% респондентов отвечая на вопрос «Достаточно ли вы проинформированы о видах оздоровительного отдыха детей и порядке получения путевок?» выбрали вариант «да, полностью владею информацией», 29% проинформированы частично. Проведение опроса позволило восполнить данный пробел. Все респонденты данной группы проинформированы о видах детского оздоровительного отдыха, сроках подачи заявления и пакете документов.

Рис. 8. Анализ результата ответов на вопрос: «Достаточно ли вы проинформированы о видах оздоровительного отдыха детей и порядке получения путевок?»

Доступностью получения путевки и оформления необходимых документов для направления ребенка на оздоровительный отдых довольны 93,5% участников опроса. Они отметили, что не сталкивались с организационными трудностями при получении путевки.

,5% родителей, отвечая на вопрос «Довольны ли вы доступностью получения путевки и оформления необходимых документов?» выбрали вариант «В целом довольны, но возникают некоторые предложения». Вопросы касались сроков обеспечения путевками и необходимости «ждать очереди».

Организация летнего отдыха детей - проблема многоаспектная. Качество отдыха и оздоровления зависит как от организации воспитательного, оздоровительного процессов, так и от условий проживания ребенка в оздоровительном учреждении. К ним относятся состояние жилых корпусов, спальных, игровых помещений, санузлов, душевых, состояние мебели, спальных принадлежностей и т.д. Создание комфортных условий проживания детей способствует благоприятной атмосфере отдыха и является одним из важных критериев при оценке качества работы оздоровительного учреждения.

87% - хорошо. 13% - удовлетворительно.

Рис. 9. Анализ результата ответов на вопрос: «Оцените условия проживания ребенка в оздоровительном учреждении»

Несмотря на разную материально-техническую базу и специфику оздоровительных учреждений, 87% респондентов оценили условия проживания ребенка в оздоровительном учреждении оценкой «хорошо», 13% - «удовлетворительно».

Одним из важнейших факторов укрепления здоровья детей в летних оздоровительных учреждениях является рациональное питание, обеспечивающее нормальное развитие организма, хорошие адаптационные возможности.

,1% родителей, участвовавших в опросе, оценили организацию и качество питания ребенка в оздоровительном учреждении оценкой «хорошо», 14,5% - «удовлетворительно».

человека оценили питание детей оценкой «плохо», что составляет 0,8% от общего количества опрошенных. Один из родителей отметил, что дети не наедались, так как порция, которую давали в столовой, была маленькая, другой был недоволен качеством приготовления пищи, но пояснили, что «ребенок и дома ест избирательно».

Анализ результата ответов на вопрос: «Оцените условия проживания ребенка в оздоровительном учреждении» Рис. 10.

,1% - хорошо, 14,5% - удовлетворительно, 0,8% - плохо

Организация занятости и досуга в оздоровительном учреждении является важным условием полноценного, активного отдыха детей, способствует адаптации ребенка к условиям оздоровительного учреждения, его воспитанию и развитию. 95,3% опрошенных оценили организацию занятости и досуга в оздоровительных учреждениях оценкой «хорошо», 3,9% - удовлетворительно.

95,3% - хорошо, 3,9% - удовлетворительно, 0,8% - плохо

Рис. 11. Анализ результата ответов на вопрос: «Оцените организацию занятости, досуга в оздоровительном учреждении, в котором находился Ваш ребенок»

В группу респондентов, оценивших организацию занятости и досуга оценкой «плохо» (0,8%) вошли двое родители неудовлетворенные работой молодых и неопытных, на их взгляд, вожатых и помощников воспитателей.

Таким образом, основные факторы, используемые при оценке качества отдыха в оздоровительном учреждении: условия проживания, питание и организация досуга детей родители оценили в положительном ключе. Оценку «удовлетворительно» можно считать скорее положительной, так как она была дана родителями в значении «нормально» и «неплохо».

Этот вывод также подтверждают ответы родителей на вопрос: «Что бы Вы хотели изменить в процессе организации отдыха и оздоровления детей в оздоровительном учреждении, в котором находился Ваш ребенок?». 74,5% респондентов выбрали вариант: «Ничего не изменять, меня все устраивает».

Вместе с тем, в ходе проведения опроса родителями был высказан ряд пожеланий по совершенствованию работы оздоровительных учреждений.

,9% граждан хотели бы повысить уровень медицинского обслуживания в лагере, повысить контроль за организацией питания детей.

,9% опрошенных, хотели бы повысить уровень организации досуга проводить больше мероприятий, экскурсий с выездом из лагеря.

% родителей хотели бы повысить уровень безопасности в лагере.

,7% респондентов хотели бы улучшить условия проживания детей, а именно:

обновить санузлы, улучшить санитарно-гигиенические условия; уменьшить количество детей в комнате, увеличив индивидуальное пространство ребенка;

провести необходимый ремонт, обновить мебель;

улучшить обработку лагеря от насекомых.

Рис. 12. Пожелания респондентов по совершенствованию работы оздоровительных учреждений

Из многих положительных отзывов можно отметить следующие:

«Большое спасибо органам социальной защиты, за возможность бесплатно отдохнуть в санатории «Светлана»;

«В отделах УСПН Ярославской области сотрудники отличаются вежливостью и тактом, все разъяснения даются в доступной форме, и нет очередей перед кабинетами»;

«Синяя птица» - лучший лагерь в области, прошу поощрить директора»;

«В этом году мои дети отдыхали в лагере «Салют» и хотят в будущем отдыхать только здесь»;

«Мы получили путевку в санаторий «Чапаевский», где очень понравилось, очень благодарны»;

«В реабилитационном центре «Лазурный» замечательный уровень медицинского обслуживания».

и другие.

Общую удовлетворенность родителей качеством организации летнего оздоровительного отдыха можно оценить, проанализировав их ответы на вопрос

«Планируете ли Вы подавать заявление на получение путевки в следующем году?».

Большая часть из них - 89% ответили положительно на данный вопрос, 6,6% - затруднились ответить. 3,6% опрошенных не планируют подавать заявление так, как детям исполняется в следующем году 15 лет. Категорически отрицательно на данный вопрос ответили 0,4 % респондентов.

89% - да, 4% - нет, 7%- затрудняюсь ответить

Рис. 13. Результаты ответа на вопрос: "Планируете ли Вы подавать заявление на получение путевки в следующем году?"

Социологический опрос показал, что большая часть детей и их родителей удовлетворены организацией летнего оздоровительного отдыха. В целом по результатам анкетирования их устраивает питание, организация досуга, условия соблюдения безопасности нахождения в лагере, медицинское обслуживание.

Как показал опрос родителей самые положительные и яркие впечатления у детей остаются от программы смены и педагогического коллектива. Ребята многому учатся за время своего пребывания в лагере, это касается как развития творческой деятельности, так и навыков общения, умения найти себя в коллективе. Бытовые условия в оздоровительных учреждениях разные, но, не смотря на отмеченные существующие проблемы, детям нравится в них отдыхать и они готовы возвращаться в эти учреждения в следующем году.

Досуг организуется в оздоровительном лагере в рамках лагерной смены, который структурируется строго поэтапно: подготовительный этап, организационный этап, основной этап, заключительный этап, послелагерный этап. Досуг в оздоровительном лагере происходит во временном коллективе - отряде, который имеет свои признаки: автономность, кратковременность функционирования, сборный состав, публичный характер деятельности, завершенность деятельности и развития. При организации досуговой деятельности в условиях детского оздоровительного лагеря, младших школьников необходимо учитывать следующие факторы: быструю утомляемость детей, их неспособность сосредоточиться на длительное время, недостаточное развитие навыков общения и совместной деятельности. Досуговая деятельность младших школьников в детских оздоровительных лагерях должна быть многообразной, включать различные формы образовательной, творческой, спортивной деятельности, удовлетворяющей самые разные интересы детей. Во время досуга необходимо развивать у детей качества, от которых зависят их успехи в учёбе: интеллект, образное мышление, креативность.

Досуг в ДОЛ может стать средством развития личности ребёнка, в чём заключены его воспитательные возможности. Но свободное время, не организованное должным образом, может привести к деформации личности, ограничению духовного мира человека, к различным проявлениям девиантного поведения. Организация детского досуга должна вылиться в крупномасштабную социальную акцию, цель которой - разностороннее развитие личности ребенка, профилактика девиантного поведения.

Досуг в лагере - дело деликатное. И методика его организации должна быть демократичной и гуманной.

досуг школьник оздоровительный лагерь

Глава 2. Организационно-педагогические условия совершенствования организации досуга детей младшего школьного возраста в летнем оздоровительном лагере «Бригантина»

2.1 Обобщение опыта организации досуга детей в летнем оздоровительном лагере «Бригантина»

Муниципальное учреждение «Комплексный Центр социального обслуживания населения «Надежда» (в дальнейшем - Центр «Надежда») создано решением Совета народных депутатов г. Переславля-Залесского № 27 от 06.11.1992 года, регистрационный номер 269.

Центр «Надежда» - муниципальное предприятие, 06.11.1998 года был преобразован в муниципальное учреждение (регистрационный номер 699).

Задача Центра: осуществление на территории города Переславля-Залесского организационной, практической и координационной деятельности по вопросам социальной поддержки нуждающихся категорий населения.

Основные направления деятельности:

·              осуществление мониторинга социальной и демографической ситуации, уровня социально-экономического благополучия граждан на территории обслуживания;

·              выявление граждан пожилого возраста, инвалидов, детей и их семей, нуждающихся в социальном обслуживании;

·              дифференцированный учет всех лиц, нуждающихся в социальной поддержке, в зависимости от видов и форм требуемой помощи;

·              определение конкретных форм помощи, периодичности их предоставления в зависимости от их способности к самообслуживанию и состояния их здоровья;

·              оказание социально-бытовых, социально-медицинских, консультативных и иных услуг постоянного, временного или разового характера населению города, нуждающемуся в социальных услугах в соответствии с федеральным и территориальным перечнями гарантированных государством услуг, при условии соблюдения принципов гуманности, адресности, преемственности, доступности и конфиденциальности предоставления помощи;

·              внедрение в практику новых форм социального обслуживания в зависимости от характера нуждаемости граждан и местных социально-экономических условий;

·              привлечение различных структур к решению вопросов оказания социальной поддержки нуждающимся гражданам и координация их деятельности в этом направлении;

·              осуществление мероприятий по повышению профессионального уровня работников Центра;

·              иные формы и виды социального обслуживания населения в соответствии с федеральным законодательством и законами Ярославской области. Структурные подразделения

·              Отделение консультативное

Основной задачей отделения является оказание социально-консультативной помощи гражданам в виде информации о перечне предоставляемых услуг социального обслуживания, психолого-педагогической помощи, социально-правовой защиты.

Социально-консультативная помощь может оказываться в устной форме, а также с использованием телефона и(или) электронных средств связи. Форма помощи определяется по выбору гражданина.

Социально-консультативная помощь направлена на психологическую поддержку граждан, активизацию усилий в решении их проблем и предусматривает:

Þ выявление лиц, нуждающихся в социально-консультативной помощи;

Þ социально-правовую помощь в пределах компетенции учреждения социального обслуживания;

Þ содействие в профилактике различного рода социальных конфликтов;

Þ содействие в организации досуга лиц «Золотого возраста» и лиц, находящихся на социальном обслуживании в Центре;

Þ иные меры по созданию социального благополучия.

¹ Социально-правовая помощь клиентам Центра предусматривает:

Þ содействие в решении вопросов пенсионного обеспечения;

Þ содействие в социальной поддержке и реабилитации;

Þ разъяснение клиентам сути интересующих вопросов и порядок их решения;

Þ осуществление содействия в подготовке и направлении в компетентные организации необходимых документов, контроль за их рассмотрением, в том числе посещения этих организаций работниками Центра по просьбе клиентов.

·              Отделение срочного социального обслуживания

Отделение предназначено для оказания адресной социальной помощи разового характера семьям и гражданам, попавшим в трудную жизненную ситуацию.

¹ Виды бесплатной помощи

Þ продуктовой: продуктовые наборы, благотворительные обеды;

Þ вещевой: одежда, обувь, предметы первой необходимости.

¹ Дополнительные услуги на платной основе:

Þ социальная парикмахерская;

Þ -социальное такси;

Þ пункт проката;

Þ хозяйственные услуги на дому (для клиентов Центра);

Þ социальная прачечная (для клиентов Центра).

·              Отделение социального обслуживания на дому граждан пожилого возраста и инвалидов

Социальное обслуживание на дому является одной из основных форм социального обслуживания, направленной на максимально возможное продление пребывания граждан пожилого возраста и инвалидов в привычной социальной среде в целях поддержания их социального статуса, а также на защиту их прав и законных интересов.

Зачисление граждан в отделение проводится на основании следующих документов:

Þ заявления на имя директора Центра;

Þ документа, удостоверяющего личность гражданина;

Þ медицинской справки о состоянии здоровья;

Þ справки о составе семьи;

Þ акта обследования жилищно-бытовых условий гражданина.

Обслуживание на дому осуществляется путем предоставления бесплатных социально-бытовых, социально-медицинских, социально-психологических, социально-правовых услуг, входящих в федеральный и территориальный перечни гарантированных государственных услуг, оказываемых ЦСО, а также дополнительных социальных услуг (на платной основе), не входящих в эти перечни. Услуги выполняет социальный работник, посещающий обслуживаемого не менее 2-3 раз в неделю.

С обслуживаемым или его законным представителем заключается договор на оказание социальных услуг на дому, в котором указываются виды и объем предоставляемых услуг; сроки,

в которые они должны быть предоставлены; порядок и размер их оплаты, а также другие условия, определяемые сторонами.

·              Специализированное отделение социально-медицинского обслуживания на дому

Социально-медицинское обслуживание на дому направлено на максимально возможное продление пребывания в привычной социальной среде граждан пожилого возраста и инвалидов, значительно утративших способность к самообслуживанию или страдающих хроническими заболеваниями, а также оказание им доврачебной медицинской помощи в надомных условиях.

Зачисление граждан проводят на основании следующих документов:

Þ заявления на имя директора Центра;

Þ документа, удостоверяющего личность гражданина;

Þ медицинской справки о состоянии здоровья и нуждаемости в обслуживании;

Þ справки о составе семьи;

Þ акта обследования жилищно-бытовых условий гражданина.

Социально-медицинское обслуживание на дому осуществляется путем предоставления бесплатных социально-бытовых, социально-медицинских, социально-психологических, социально-правовых услуг, входящих в федеральный и территориальный перечни гарантированных государственных услуг, оказываемых ЦСО, а также дополнительных услуг (на платной основе), не входящих в эти перечни. Услуги выполняет социальный работник, посещающий обслуживаемого не менее 3-4 раз в неделю, а также социально-медицинские (доврачебные) услуги оказывает медицинский работник, посещающий обслуживаемого не менее 2-3 раз в неделю.

С обслуживаемым или его законным представителем заключается договор на оказание социальных услуг на дому, в котором указываются виды и объем предоставляемых услуг; сроки, в которые они должны быть предоставлены; порядок и размер их оплаты, а также другие условия, определяемые сторонами.

·              Отделение «Хоспис на дому»

Отделение «Хоспис на дому» создано для оказания помощи онкологическим больным с 4-й стадией заболевания. Главная цель «Хосписа» - облегчить физические страдания человека, оказать ему и его семье духовную поддержку и утешение.

В отделение принимаются больные граждане на основании следующих документов:

Þ заявления гражданина или его законного представителя на имя директора Центра;

Þ медицинской справки от лечащего врача.

Обслуживание в отделении осуществляется путем предоставления бесплатных социально-бытовых, социально-психологических, социально-правовых и социально-медицинских (доврачебных) услуг, входящих в федеральный и территориальный перечни гарантированных государством услуг, а также дополнительных услуг (на платной основе), не входящих в эти перечни.

Услуги выполняет социальный работник, посещающий обслуживаемого не менее 3-4 раз в неделю, а также социально-медицинские услуги оказывает медицинский работник, посещающий обслуживаемого не менее 3 раз в неделю.

С обслуживаемым или его законным представителем заключается договор на оказание социальных услуг на дому, в котором указываются виды и объем предоставляемых услуг, сроки, в которые они должны быть предоставлены, а также другие условия, определяемые сторонами.

·              Отделение «Помощи семье и детям» с группой дневного пребывания детей

Отделение полустационарного типа предназначено для дневного пребывания детей от 6 до 16 лет из многодетных, неполных и малообеспеченных семей, нуждающихся в социально-психологической и материальной помощи.

Þ отделение работает круглогодично;

Þ отделение каждый месяц посещает группа детей до 25 человек;

Þ продолжительность одной смены 21 день.

В каникулярное время отделение работает как детский оздоровительный лагерь и принимает детей с 9.00 до 16.00 часов, питание детей двухразовое.

В учебное время дети посещают группу дневного пребывания в свободное от учебы время:

смена - 9.00-12.00

смена - 13.00-16.00

Питание детей одноразовое: обед или калорийный завтрак.

Питание бесплатное как в учебное, так и в каникулярное время.

Для детей проводятся различные мероприятия:

Þ спортивные соревнования;

Þ кружковая работа по интересам;

Þ культурно-воспитательные программы;

Þ экскурсионные поездки, походы, посещение выставок, концертов, кино;

Þ подготовка концертов художественной самодеятельности, организация различных праздников;

Þ музыкальные занятия (пение, танцы).

Прием и зачисление детей в отделение осуществляется по следующим документам:

Þ личного заявления одного из родителей ребенка или его законного представителя на имя директора Центра;

Þ справки о составе семьи;

Þ справки о доходах семьи;

Þ акта обследования жилищно-бытовых условий семьи.

С одним из родителей ребенка или его законным представителем заключается договор на оказание перечня гарантированных государством социальных услуг в отделении дневного пребывания детей, в котором указываются сроки и порядок предоставления данных услуг, а также другие условия, определяемые сторонами.

·              Отделение социальной реабилитации детей и подростков с ограниченными физическими и умственными возможностями

Отделение социальной реабилитации полустационарного типа предназначено для обслуживания детей с ограничениями в физическом и психическом здоровье, нуждающихся в социальной реабилитации.

Основные направления деятельности:

Þ выявление и учет детей, нуждающихся в социальной реабилитации;

Þ формирование у детей чувства собственного достоинства и значимости в улучшении качества личной жизни;

Þ содействие в реализации индивидуальных реабилитационных программ для детей;

Þ социально-средовая ориентация;

Þ социально-бытовая адаптация;

Þ обучение навыкам самообслуживания, самоконтроля;

Þ организация досуговой деятельности;

Þ консультативная и информационная деятельность;

Þ обеспечение питанием (завтрак, обед);

Þ оказание санитарно-гигиенических услуг;

Þ проведение лечебно-оздоровительных мероприятий.

Зачисление детей в отделение проводится на основании следующих документов:

Þ личного заявления одного из родителей ребенка или его законного представителя на имя директора Центра;

Þ медицинской справки о состоянии здоровья ребенка и отсутствия медицинских противопоказаний;

Þ справки о доходах членов семьи;

С одним из родителей ребенка или его законным представителем заключается договор на социальное обслуживание в отделении социальной реабилитации, в котором указываются виды и объем предоставляемых услуг, сроки, в которые они должны быть предоставлены, порядок и размер их оплаты, а также другие условия, определяемые сторонами.

В летний период отделение работает как детский оздоровительный лагерь и принимает детей с 9.00 до 16.00 часов.

·              Отделение временного проживания граждан пожилого возраста и инвалидов

Отделение предназначено для проживания до 6 месяцев граждан пожилого возраста и инвалидов (жителей г. Переславля), полностью или частично сохранивших способность к самообслуживанию и свободному передвижению, временно нуждающихся в уходе.

Основные задачи отделения:

Þ создание благоприятных, приближенных к домашним, условий проживания для обслуживаемых граждан;

Þ организация ухода за ними.

Основные направления деятельности:

Þ прием и размещение обслуживаемых граждан;

Þ проведение мероприятий по адаптации граждан к новым условиям проживания;

Þ оказание гражданам социально-бытовых, социально-медицинских, социально-психологических, социально-правовых, социально-консультативных услуг;

Þ организация рационального питания;

Þ организация досуга проживающих;

Þ проведение санитарно-гигиенических мероприятий.

Зачисление граждан в отделение проводится на основании следующих документов:

Þ заявления на имя директора Центра;

Þ документа, удостоверяющего личность гражданина;

Þ медицинской справки о состоянии здоровья и отсутствии медицинских противопоказаний с обязательным осмотром у врачей: психиатра и дерматовенеролога;

Þ справки о составе семьи;

Þ справки о размере пенсии;

Þ акта обследования жилищно-бытовых условий гражданина.

С обслуживаемым заключается договор на социальное обслуживание в отделении временного проживания, в котором указываются виды и объем предоставляемых услуг, сроки, в которые они должны быть предоставлены, порядок и размер их оплаты (75% от пенсии), а также другие условия, определяемые сторонами.

·              Отделение дневного пребывания граждан пожилого возраста и инвалидов

Отделение полустационарного типа предназначено для дневного пребывания граждан пожилого возраста (женщины старше 55 лет, мужчины - 60 лет) и инвалидов, сохранивших способность к самообслуживанию и активному передвижению.

Задача отделения: организация досуга пенсионеров и инвалидов и дальнейшее поддержание активного образа жизни.

В отделении организуются:

Þ полноценное 2-х разовое питание;

Þ доврачебная медицинская помощь;

Þ занятия по лечебной физкультуре;

Þ трудотерапия;

Þ лекции, тематические беседы, концерты, экскурсии, походы в музеи и на выставки;

Þ кружковая работа, художественная самодеятельность;

Þ консультации юриста и психолога;

Þ работают библиотека, комната психологической разгрузки, медицинский кабинет.

Зачисление граждан в отделение проводится на основании следующих документов:

Þ личного заявления граждан на имя директора Центра;

Þ документа, удостоверяющего личность гражданина;

Þ медицинской справки о состоянии здоровья и отсутствии медицинских противопоказаний;

Þ справки о составе семьи;

Þ справки о доходах членов семьи (если гражданин проживает в семье);

Þ справки о размере пенсии;

Þ акта обследования жилищно-бытовых условий гражданина.

Количество человек в группе дневного пребывания не менее 25 человек, а продолжительность обслуживания не менее 20 дней.

С гражданами, принимаемыми в отделение, заключается договор, в котором указываются виды и объем предоставляемых услуг, сроки, в которые они должны быть предоставлены, порядок и размер их оплаты, а также другие условия, определяемые сторонами.

Если среднедушевой доход гражданина ниже установленного прожиточного минимума в Ярославской области, то гарантированные государством социальные услуги в отделении предоставляются бесплатно (только 1 раз в год).

·              Отделение помощи женщинам, оказавшимся в трудной жизненной ситуации

Отделение предоставляет социально-психологическую помощь следующим основным категориям граждан:

Þ женщинам, испытывающим психофизическое насилие;

Þ беременным женщинам;

Þ несовершеннолетним матерям;

Þ одиноким пожилым людям, испытывающим дискомфорт;

Þ женщинам, потерявшим родных и близких;

Þ женщинам, находящимся в конфликте с семьей;

Þ семьям с детьми-инвалидами;

Þ гражданам с онкозаболеваниями и их семьям;

Þ молодым людям, вступающим в брак;

Þ студентам учебных заведений с целью адаптации в новых условиях;

Þ клиентам Центра «Надежда»;

Þ сотрудникам Центра «Надежда».

Основной задачей отделения является оказание помощи в мобилизации собственных ресурсов каждой личности, направление человека на собственноручное разрешение всех его проблем, активизации его жизнедеятельности, предупреждение возможных нарушений в составлении и развитии личности.

Отделение оказывает следующие услуги:

Þ исследование личностных качеств клиента, диагностика состояния: вы узнаете о своих человеческих и профессиональных качествах, наклонностях, способностях, картину своего психоэмоционального состояния;

Þ психологическое консультирование: вы сможете увидеть свою проблему с разных сторон и точек зрения. Вам откроются новые пути для ее решения;

Þ социально-консультативная помощь: получите ответы на ваши вопросы о правильном питании, здоровом образе жизни и т.д.;

Þ психокоррекция;

Þ групповые тренинги;

Þ курс бесед, лекций на психологические темы;

Þ обучение аутотренингу;

Þ выходы на дом к клиенту;

Þ выходы на предприятия и в учреждения г. Переславля.

Рис. 7. Структура МУ КЦСОН

Цель проекта:

•Создание условий для формирования здорового образа жизни детей, укрепления физического и психического здоровья путём осуществления комплекса медицинских, физкультурно-спортивных мероприятий.

•Создание условий для расширения экологических знаний и практической деятельности по улучшению состояния окружающей среды.

•Формирование нравственного отношения к природе, развитие практических навыков изучения природы.

•Создание условий для развития творческих способностей детей, фантазии и воображения

•Создание условий для развития лидерских качеств у детей.

Главное назначение проекта - представить идейный замысел и путь достижения, реализации этого замысла.

В этом смысле проект является образовательным, воспитательным, игровым (досуговым) и оздоровительным. Содержание жизнедеятельности детей в лагере можно представить в программе «Здоровье», целью которой является социально - педагогическая и психологическая реабилитация детей с девиантным поведением, а так же детей из семей группы риска, нуждающихся в сохранении, укреплении, развитии и совершенствовании состояния здоровья.

Формы реализации: спортивные турниры, спартакиады, подвижные игры, закаливание, т.е. осуществление комплекса медицинских, психолого-педагогических, социальных и физкультурно-спортивных мероприятий.

Целостность социокультурного пространства лагеря проявляется в целостности и взаимосвязи структурных компонентов всей школьной системы. Наиболее ярко это проявляется в организации каникул и летнего отдыха школьников. С этой целью на базе лагеря организуется летний лагерь, что стало традицией.

Спецификой организации жизнедеятельности детей в рамках летнего лагеря является продолжение реализации целей, задач, структуры учебно-воспитательной работы, проводимой в течение учебного года. Таким образом, в период каникул и летнего отдыха социокультурное пространство лагеря не прекращает свое функционирование, соответственно и влияние на детей, а переходит в новое качественное состояние, выражением которого является пришкольный лагерь.

Вместе с тем, обстановка школьного летнего лагеря существенно отличается от тех условий, которые характерны для организации учебно-воспитательного процесса в течение учебного года. В первую очередь это связано с отсутствием строгой регламентации деятельности и представлением ребенку более широкого спектра возможностей самореализации, свободного проявления инициатив. Главная задача оздоровительного лагеря - это прежде всего организация отдыха детей.

Идеи укрепления здоровья, развития, дополнительного образования, организации содержательного досуга и свободной самореализации воспитанников в условиях пришкольного лагеря рассматриваются в единстве и составляют основу концепции летнего отдыха детей и подростков. Задачей педагогического коллектива является максимальное использование представляемых пришкольным лагерем возможностей, с точки зрения развития, воспитания и расширения жизненного опыта детей.

Цели и задачи организации пришкольного лагеря определяются необходимостью организации содержательного досуга детей в каникулярное время и необходимостью компенсации недостатков социальной среды и условий жизни ребенка. Выбор форм и методов организации работы в летнем лагере определяется:

общими целями и задачами воспитания, развития и оздоровления;

конкретными целями и задачами воспитательных мероприятий;

возрастом детей;

ожиданиями детей;

условиями подготовки;

возможностями воспитателей;

наличием соответствующего методического материала.

Организация пребывания ребенка в лагере и отдельные воспитательные мероприятия должны способствовать тому, чтобы каждое дело стало достоянием каждого.

Для этого необходимо, чтобы: - задуманное, запланированное дело соответствовало возрасту детей;

подготовка к мероприятию способствовала созданию радости в работе, поиску различных решений, возможности развития творческих способностей каждого ребенка; - коллективное творческое дело стало полем самовыражения личности ребенка;

любая разумная идея, прозвучавшая из уст детей, была бы услышана, по возможности принята и реализована;

каждый ребенок нашел свое место в подготовке и осуществлении различных коллективных творческих дел.

Тип лагеря: летний детский оздоровительный лагерь с дневным пребыванием «Бригантина»

Главная цель лагеря: Создание условий реализации содержательного досуга, занятости и оздоровление детей, развитие творческих способностей в летнем оздоровительном лагере дневного пребывания. разнообразных форм активного отдыха, оздоровления обучающихся организация

Задачи:

. Помощь родителям в установлении личностно - гуманных взаимоотношений с детьми и сохранения ребенка в семье « группы риска»;

. Реализация потребности детей в общении, удовлетворение познавательных интересов, развитие их творческих способностей;

. Привлечение всех детей к занятиям физической культурной и спортом, природоохранительной работе, общественно - полезному труду;

. Укрепление физического здоровья детей;

. Формирование умений и навыков заботы о своём здоровье;

. Формирование умения общаться в условиях разновозрастного коллектива;

. Укрепление нравственного и психологического здоровья;

. Формирование общей культуры и норм поведения.

. Расширение кругозора детей;

. Раскрытие творческих способностей детей;

. Развитие фантазии и воображения, памяти и мышления;

. Развитие навыков общение со сверстниками;

13. Формирование логопедических и ритмических навыков у детей с общим недоразвитием речи (групповые занятия в игровой форме):

1. Формирование правильного речевого дыхания в игре;

. Постановка звуков в игровой форме (ритмические упражнения, детские музыкальные инструменты);

. Развитие речи (сказкотерапия);

14. Духовно - нравственное воспитание:

1. оздоровление и расширение кругозора детей;

. организация тематических экскурсий и походов;

. формирование ценностных ориентаций и моральных установок;

. воспитание человеколюбия;

15. Взаимодействие и сотрудничество с организациями города:

1. посещение детской библиотеки им. Пришвина;

. посещение музыкальной школы;

. посещение музеев, выставочных залов;

. волонтерские движения (кукольный театр);

. сотрудничество с государственными историко - архитектурным и художественным музеем заповедником (музей в чемодане);

. Консультативно-диагностический центр «Плещей» ( выездные спектакли, конкурсные игровые программы, тематические программы);

. Центр внешкольной работы "Ювента" ( познавательная игровая программа «Путешествие в мир живописи», викторина «Улица диктует правила», развлекательная программа «Танцы царя Еремии»);

1. Общие положения:

1.1. Летний оздоровительный лагерь с дневным пребыванием детей «Бригантина» является структурным подразделением Муниципального учреждения «Комплексный центр социального обслуживания населения «НАДЕЖДА», организуемым для реализации и ведения оздоровительной работы с учащимися в возрасте от 7 до 14 лет.

.2. Лагерь функционирует в период летних каникул.

.3. Лагерь организуется в целях создания условий для укрепления здоровья детей, развития их гигиенической и физической культуры; реализации медико-профилактических, спортивных, образовательных, культурно-досуговых программ и услуг, обеспечивающих восстановление сил, творческую самореализацию, нравственное, гражданское, патриотическое, экологическое воспитание и развитие детей.

2. Организация и основы деятельности:

2.1 Лагерь открывается на основании приказа директора образовательного учреждения после приёма его районной комиссией

.2. Продолжительность пребывания детей в лагере, сроки проведения и количество смен определяется учредителем, исходя из условий лагеря и возможностей финансирования.

.3. В лагере создаются группы, отряды, наполняемость которых определяется школой и комитетом образования с учётом возраста и интересов учащихся, санитарно-гигиенических норм, правил техники безопасности, финансовых и кадровых возможностей.

.4. Содержание, формы и методы работы определяются педагогическим коллективом лагеря на принципах демократии и гуманизма, развития инициативы и самостоятельности, с учётом интересов детей.

.5. В лагере создаются необходимые условия для обеспечения отдыха и развлечений, физкультурно-оздоровительной работы, организации общественно-полезного труда.

.6. Коллектив лагеря самостоятельно разрабатывает программу работы, основные направления жизнедеятельности, распорядок дня, организацию самоуправления и утверждает у директора лагеря.

.7. Условия передачи лагерю помещений, инвентаря на временное пользование определяются приказом директора лагеря.

3. Кадры, условия труда:

3.1 Директор лагеря утверждает структуру лагеря и штаты.

.2 Подбор кадров лагеря осуществляется его организатором.

.3 Начальник и педагогический состав назначаются из числа педагогических и иных работников лагеря.

.4 Начальник лагеря:

обеспечивает общее руководство деятельностью лагеря;

утверждает правила внутреннего распорядка лагеря;

издаёт приказы по лагерю, которые регистрируются в соответствующем журнале;

на основе квалификационных характеристик разрабатывает и по согласованию с учредителем утверждает должностные обязанности работников лагеря, знакомит их с условиями труда, проводит с регистрацией в специальном журнале инструктаж персонала лагеря по технике безопасности, профилактике травматизма и предупреждению несчастных случаев с детьми;

утверждает график работы персонала лагеря, отвечает за организацию учёта детей и персонала;

создает необходимые условия для проведения воспитательной и оздоровительной работы;

к работе в лагере могут привлекаться специалисты учреждений, оказывающих услуги детям и подросткам (педагог - психолог, медицинский работник)

несёт ответственность за организацию питания;

.5. При приёме на работу требуется медицинское заключение о состоянии здоровья.

4. Охрана жизни и здоровья детей в лагере:

4.1. Начальник лагеря и персонал несут ответственность за полную безопасность жизни и здоровья детей, находящихся в лагере;

.2. Работники лагеря и дети должны строго соблюдать дисциплину, выполнять правила внутреннего распорядка, режим дня, план воспитательной работы;

.4. Все помещения лагеря обеспечиваются противопожарными средствами. В лагере разработаны планы эвакуации детей в случае пожара и стихийных бедствий;

.5. Сотрудники лагеря допускаются к работе после специального семинара, медицинского допуска, инструктажа по охране жизни и здоровья детей;

.6. Организация питания детей в лагере основывается на примерных нормах питания, утверждённых районным отделом образования;

5. Прием в лагерь детей:

5.1. В лагерь принимаются дети в возрасте 7-14 лет;

.2. При приеме в лагерь родители представляют:

заявление;

документы, подтверждающие статус семьи, (справку с места работы родителей о заработной плате, справку о социальных выплатах, получаемых семьей);

справку из ЖКХ о составе семьи;

составляется договор.

6. Рабочее время:

Время, в течении которого работник в соответствии с правилами внутреннего распорядка лагеря исполняет обязанности, возложенные на него должностной инструкцией.

.1. В лагере устанавливается 5- дневная рабочая неделя;

.2. Продолжительность смены лагеря с дневным пребыванием - 18 календарных дней;

.3. Режим работы лагеря в соответствии с гигиеническими требованиями;

.4. Режим работы лагеря определяется графиком работы персонала;

.5. В лагере устанавливается следующий распорядок:

Рабочий день сотрудников оздоровительного лагеря с 8.00 до 16.00, пятница до 15.00 на июль месяц.

ФИО

понедельник

вторник

среда

четверг

пятница

Черезова Т. И.

9.00 - 17.00





Полиневская Ж. И.


9.00 - 17.00




Дорофеева М. А.



9.00 - 17.00



Харитонова Д. А.




9.00 - 17.00


Богатова Г. А.

7.30. - 15.30

7.30. - 15.30

7.30. - 15.30

7.30. - 15.30

7.30. - 14.30

Рыбакова Н. З.





9.00 - 16.00


7. Отдыхающие обязаны:

- соблюдать дисциплину, режим работы лагеря, правила пожарной безопасности, личной гигиены;

бережно относиться к имуществу лагеря;

поддерживать чистоту и порядок в помещении и на территории лагеря;

находиться в своем отряде в течении времени пребывания в лагере;

незамедлительно сообщать воспитателю или начальнику лагеря о возникновении ситуации, представляющей угрозу жизни и здоровью людей, случая травматизма.

8. Поощрения:

8.1. Для детей и сотрудников в лагере могут быть использованы следующие меры поощрения:

благодарность;

грамота;

подарки, сделаны руками детей.

Ожидаемые результат:

Благодаря соблюдению санитарно-гигиенических условий, режима воспитательных и оздоровительных мероприятий и установлению эффективного способа коммуникации «ребёнок-педагог», дети могут снять физиологическое и психологическое напряжение организма, укрепить своё здоровье, овладеть умениями и навыками заботы о своём здоровье.

Занятия в различных кружках, участие в конкурсах, праздниках, соревнованиях, выставках способствуют развитию индивидуальных и творческих способностей детей.

Главное, чтобы в лагере прочно и надолго были прописаны детские - Непосредственность и Дружба, Творчество, Романтика, Движение и плодотворные контакты с природой.

2.2 Анализ социальной работы в МУ КЦСОН «Надежда» за 2011-2012 уч. год

При анализе деятельности МУ КЦСОН было выявлено, что работа по профилактике безнадзорности ведется согласно плану. Администрацией школы, педагогическим коллективом ежегодно проводятся педсоветы, совещания при директоре, затрагивающие проблемы воспитания. На административных планерках заслушиваются отчеты классных руководителей по работе с трудными подростками. Основная нагрузка в работе с безнадзорными подростками ложится на классных руководителей, социального педагога и инспектора ПДН: постоянная индивидуальная работа с детьми и родителями, рейды в семьи, отчеты о работе. В школе работает Совет по профилактике безнадзорности и правонарушений. Учащиеся принимали участие в спортивных соревнованиях и конкурсах как внутришкольных, так и муниципальных и краевых: краевой конкурсах «Здравствуй мама!», концерт Духовной музыки в рамках акции «Город без наркотиков», спартакиада среди детей и подростков «Игры, которые мы выбираем!» посвящённой празднованию Победы в ВОВ, среди детей и подростков, легкоатлетическом пробеге «Кросс наций» и т. д.

Профилактика безнадзорности несовершеннолетних направлена на совместную деятельность как детей, оказавшихся в трудной жизненной ситуации, так и детей, легко адаптирующихся в социуме, лидеров в любых делах, что позволяет предоставить одинаковые возможности вовлечения всех учащихся в учебно-воспитательный процесс.

Основой разработки программы по профилактике безнадзорности младших подростков в общеобразовательном учреждении, является анализ совершаемых несовершеннолетними общественно-опасных деяний и правонарушений, состояние безнадзорности детей и подростков, социальная неустроенность несовершеннолетних, неблагополучие в семьях, что является одной из основных причин безнадзорности и правонарушений среди несовершеннолетних. Профилактическая работа с безнадзорными подростками включает в себя три основных направления:

-              профилактическая работа с преподавателями;

-              профилактическая работа с родителями;

профилактическая работа с подростками.

Нами была разработана и реализована программа, направленная на профилактику склонности младших подростков к безнадзорности, включающая: уроки, классные часы, лекции, игры, психологические упражнения, кружковые занятия, встреча со специалистами разных сфер деятельности, школьные кружки, посещение культурно-просветительских учреждений.

В ходе проведенной работы была рассмотрена проблема первичной профилактики безнадзорности младших подростков. Выявлено, какую помощь может оказать социальный педагог различным группам участников образовательного процесса (учителю, ученику, родителям). Основными методами, которыми пользуется в своей работе, социальный педагог являются работа с документами и их анализ; наблюдение за школьниками, за их поведением и общением со сверстниками; беседа с ними, родителями и педагогами школы. В результате исследования были изучены понятия безнадзорность, профилактика, профилактика безнадзорности, младший подросток.

Было выявлено, во-первых, что младший подростковый возраст (учащиеся 4-6 классов) - один из самых сложных периодов развития школьников, в возрасте 10-11 лет ребёнок становится младшим подростком и продлится этот период примерно до 12-13 лет. В это время ребёнок одновременно переживает два кризиса - возрастной и образовательный. В дополнение к этому внешняя информационная среда оказывает на ребёнка и семью не всегда позитивное воздействие. Возрастной кризис вызван переходом от детского возраста к подростковому. Подростковый возраст - стадия развития личности между детством и взрослостью - качественно новый этап в развитии школьника, который характеризуется изменениями, связанными с началом полового созревания и вхождением во взрослую жизнь. Во-вторых, что безнадзорность - отсутствие или недостаточный контроль над поведением и занятиями детей и подростков со стороны родителей (законных представителей) или лиц замещающих [7]. В-третьих, что первичная профилактика безнадзорности включает комплекс социальных, психологических, образовательных и воспитательных мероприятий, предупреждающих безнадзорность среди детей и подростков, а также расширение беспризорности и приобщение несовершеннолетних к употреблению спиртных напитков, наркотических средств, психотропных или одурманивающих веществ и криминальной деятельности. Правильно понимаемый надзор за ребенком не сводится только к контролю за его поведением, учебой, досугом. Это наличие внутренней духовной связи с ребенком, взаимопонимание и поддержка его в любой ситуации. Множественность проблем современной семьи порождает ситуацию, когда дети оказываются оторванными от семейных забот. Была рассмотрена работа школы по профилактике безнадзорности. Проведены диагностические мероприятий на склонность к безнадзорности и на основе результатов диагностики разработана и реализована программа профилактики безнадзорности. Социальный педагог изучает интересы детей, проблемы семейных отношений с различным укладом, изучает семью, помогает ей в кризисных ситуациях, помогает в оздоровлении среды, в улучшении психологической и педагогической культуры среды, защищает интересы ребенка, налаживает контакты.

Итак, сделаем вывод: социальный педагог не всегда самостоятельно может оказать необходимую помощь безнадзорному несовершеннолетнему, разрешение проблемы часто требует привлечения специалистов: социальный педагог тесно связан с органами социальной защиты, если и ребенку и семье нужна материальная поддержка (ходатайство на оказание материальной помощи), тесно связан с работниками Дома культуры, чтобы помочь ребенку открыть свои таланты или на время забыть о семейных неурядицах, тесно связан с работниками фельдшерско-акушерского пункта, если ребенка по состоянию здоровья нужно отправить на санаторное лечение или обучение в специализированной вспомогательной школе.

Опытно-экспериментальной базой нашего проекта является летний оздоровительный лагерь «Бригантина» на базе МУ КЦСОН «Надежда». В октябре 2011 на основе социального паспорта учреждения был составлен список детей, находящихся в трудной жизненной ситуации: дети из многодетных семей - 27 человек; опекаемые дети - 18 человек; дети из малоимущих семей - 11 человек; дети из семей беженцев - 1 человек; дети, пережившие техногенные катастрофы - 1 человек; дети-инвалиды - 8 человек. Общее количество детей, находящихся в трудной жизненной ситуации - 66 человек. Это составляет 10,5% от общего количества учащихся школы.

В ноябре 2011 г. в школе было проведено анкетирование 30 детей, находящихся в трудной жизненной ситуации. Была составлена анкета «Знаешь ли ты свои права?».

Ребятам предлагалось ответить на 18 вопросов, после чего анализировались результаты и были сделаны следующие выводы:

13.    На вопрос «Интересует ли вас информация о своих правах?» 18 человек (60%) ответили утвердительно и 12 отрицательно (40%).

14.    На вопрос «Нарушаются ли твои права?» 18 человек (60%) считают, что их права нарушаются и 12 так не считают (40%).

15.    На вопрос «Где нарушаются твои права?» ребята ответили:

-           в школе - 6 человек (20%);

-           в семье - 7 человек (23,3%);

-           в государственных учреждениях - 2 человека (6,7%);

-           среди друзей - 1 человек (3,3%);

-           в общественных местах - 2 человека (6,7%).

1.      Школьники хотят знать о своих правах - 60% опрашиваемых;

2.      У большинства опрашиваемых выявлено нарушение их прав - 60%. В большинстве случаев их права нарушаются в семье и в школе.

3.      Школьники считают, что их школе нужна социально-педагогическая служба по защите их прав - 73% опрашиваемых;

4.      В школе нет социального педагога и психолога.

Срок реализации нашего проекта рассчитан на 2 года.

Программа социально-педагогического проекта «Создание социально-педагогической службы школы по защите прав детей, находящихся в трудной жизненной ситуации, на базе МУ КЦСОН «Надежда»» включает в себя 3 этапа:

I        Информационный этап (пиар-деятельность). Он включает в себе создание, размещение и распространение информации об открытии социально-педагогической службы в МУ КЦСОН. Это реклама на ярославском телевиденье, в ярославской газете «Наше время», на сайте МУ КЦСОН. Создание и раздача плакатов, листовок, брошюр.

II       Организационный этап (подготовка условий для реализации проекта).Это создание необходимых условий для открытия социально-педагогической службы в МУ КЦСОН. Он включает в себя косметический ремонт кабинета социального педагога и оснащение его необходимой мебелью, установление связей с социальными институтами и учреждениями г. Ярославля и разработка плана работы социального педагога в школе.

III Основной этап. Это непосредственно сама деятельность социально-педагогической службы школы с разными категориями детей (работа по направлениям): дети-инвалиды; опекаемые дети, дети из малообеспеченных и многодетных семей; дети с отклонениями в поведении ( дети с девиантным поведением). Он включает в себя диагностику детей, находящихся в трудной жизненной ситуации, оформление социального паспорта школы, социальных паспортов классов и оформление карточек учащихся, поставленных на учет. Работа с детьми разных категорий включает в себя следующие формы работы: регулярный патронаж; оказание социально-педагогической помощи; обеспечение санаторно-курортными путевками; материальная поддержка семьи; социально - педагогическая поддержка ребенка и семьи; организация бесплатного питания в школе; организация досуга; регулярный патронат и рейды в семью; психолого-педагогическое просвещение родителей; привлечение детей в кружки по интересам; психолого-педагогическое консультирование для детей и их родителей; рейды по неблагополучным семьям.

Так же мы планируем профилактическую работу с классами совместно с ПДН- это проведение тематических классных часов по следующим темам:

-           «Привычки - хорошие и плохие» 5 класс;

-           «Чтобы жить достойно» 6 класс;

-           «Что в имени тебе моем» 7 класс;

-           Ролевая игра « Хочу спросить», 7 класс;

-           Правовая игра «Мой взгляд», 8 класс;

-           «Что такое уголовная ответственность и во сколько лет она наступает», 8 класс

-           Как сказать наркотикам «нет!», 9 класс;

-           «Насилие и закон», 9 класс:

-           Игра «Турнир знатоков права», 10-11 классы;

-           Ток-шоу по проблеме алкоголизма «Давайте задумаемся!», 10-11 классы;

-           Занятия для учащихся начальных классов по теме: «Права человека и их защита».

Так же в основном этапе мы планируем и проведение месячника правовых знаний в школе, который включает в себя: Игру-практикум «Права человека и их защита»; Классный час «Права человека. Ребенок и его права»; Всемирный день ребенка. Выставка нормативных документов (Всеобщая Декларация прав человека, Конвенция о правах ребенка, Семейный кодекс и другие); Классный час «Гражданственность»; Правовую игру «Турнир знатоков права»; Конкурс кроссвордов « Я в правовом государстве»; Встречу с представителями правоохранительных органов; Классный час «Путешествие по городу прав». На наш взгляд, ни один воспитательный ресурс по отдельности не может дать четкий устойчивый результат. Хочется надеяться, что слаженная совместная деятельность социального педагога с социальными институтами города позволит детям по окончании школы не просто стать частью современного общества, но и занять в нем достойное место, на то, что став взрослыми и создав свои семьи, они смогут избежать ошибок родителей, а их дети уже не попадут в категорию «дети, находящиеся в трудной жизненной ситуации». Это и будет лучшим показателем работы социального педагога, сумевшего объединить вокруг себя единой воспитательной целью множество неравнодушных к детям людей. В реализации данного проекта мы планируем, что будет создана социально-педагогическая служба лагеря; будет оказана эффективная помощь детям, находящимся в трудной жизненной ситуации; снизиться количество детей, находящихся в трудной жизненной ситуации; повыситься правовая культура детей и их родителей. Наличие эффективно работающей школьной социально-педагогической службы по защите прав детей в малых городах России является редким явлением. В связи с этим идея нашего проекта приобретает особую актуальность. Создание данной службы позволит повысить уровень жизни малого города, что позволяет в дальнейшем эффективно работать с социумом г. Ярославля.

2.3 Комплексная программа организации досуга детей младшего школьного возраста в летнем оздоровительном лагере «Бригантина»

Разработка данного проекта организации летнего каникулярного отдыха, оздоровления и занятости детей была вызвана:

повышением спроса родителей на организованный отдых детей из семей, попавших в трудную жизненную ситуацию;

модернизацией старых форм работы отделения социальной реабилитации социозащитного учреждения и введением новых форм работы;

необходимостью использования богатого творческого потенциала детей и педагогов в реализации цели и задач проекта.

Данный проект по своей направленности является комплексным, т. к. включает в себя разноплановую деятельность, объединяет различные направления отдыха, воспитания и оздоровления детей в условиях лагеря.

Во время летних каникул происходит разрядка накопившейся за год напряженности, восстановление здоровья, развитие творческого потенциала и расширение круга общения. Не всегда изменение круга общения ребенка положительно сказывается на его развитии (группы с девиантным и делинквентным поведением). Поэтому желание родителей устроить ребенка в лагерь является вполне понятным. В лагере дети не только играют, гуляют, развлекаются, но и приобретают опыт одобряемых в социуме способов проведения досуга и общения со сверстниками и взрослыми людьми.

Для приобретения положительного опыта общения у детей, из семей, попавших в трудную жизненную ситуацию, и семей группы риска был разработан проект организации летнего отдыха на базе МУ КЦСОН «Надежда».

Проект разработан с учетом следующих законодательных нормативно-правовых документов:

Конвенция ООН о правах ребенка

Конституция РФ

Закон РФ «Об образовании»

Федеральный закон «Об основных гарантиях прав ребенка в Российской Федерации» от 24.07.98 г. № 124 - ФЗ

Федеральный закон «О внесении изменений и дополнений в закон РФ «О защите прав потребителей и кодекс РСФСР «Об административных правонарушениях» от 09.01.96 г. № 2 - ФЗ

Трудовой кодекс Российской Федерации от 30.12.2001 г. № 197 - ФЗ

Детские внешкольные учреждения, летние оздоровительные учреждения. Гигиенические требования к устройству, содержанию и организации режима в оздоровительных учреждениях с дневным пребыванием детей в период каникул. Санитарно-эпидемиологические правила СП 2.4.4.969-60. Дата введения 2.02. 2001 г.

По продолжительности проект является краткосрочным, т. к. реализуется в течение 1 лагерной смены.

За две смены (июль, август) по 21 дню мы имеем возможность принять не более 30 ребят. Первая смена комплектуется из числа школьников, имеющих трудности в общении, по рекомендации классных руководителей и администраций школ микрорайона. А вторая смена - выпускники дошкольных образовательных учреждений.

В январе 2009 года на совместном Методическом объединении воспитателей МУ КЦСОН «Надежда», учителями было предложено скомплектовать в августе группу из будущих первоклассников - выпускников разных ДОУ, из семей, находящихся в трудной жизненной ситуации. При этом решались бы сразу несколько задач: преодоление трудностей в общении, формирование детского коллектива, помощь семьям в организации летнего отдыха детей.

В 2010 г. от администрации области поступило предложение о проведении смены для будущих первоклассников из сельской местности в лагере с круглосуточным пребыванием, включая выходные и праздничные дни. Цель проекта:

Развитие коммуникативных навыков у дошкольников и младших подростков.

Цели смен:

смена - Развитие у младших школьников навыков межличностного общения;

смена - Развитие коммуникативных навыков и познавательных процессов у будущих первоклассников.

Задачи проекта:

Организовать деятельность летнего лагеря с дневным пребыванием для детей из семей, находящихся в трудной жизненной ситуации.

Оказывать психолого-педагогическую помощь детям в развитии навыков конструктивного общения.

Оказывать психолого-педагогическую помощь родителям несовершеннолетних.

Осуществлять профилактику детской и подростковой безнадзорности и правонарушений.

Привлекать социальных партнеров, готовых участвовать в организации и проведении лагеря.

Управление и кадры

Для разработки и реализации проекта была создана инициативная группа педагогов МУ КЦСОН «Надежда». На совещаниях, которые проводились один раз в месяц, члены инициативной группы обсуждали вопросы создания проекта, его наполнение, механизм контроля, отслеживание результативности и др.

Оздоровление и развитие детей в значительной степени зависит от знаний, умений и подготовленности к работе тех взрослых, которые организуют жизнедеятельность лагеря.

В реализации проекта участвуют специалисты МУ КЦСОН «Надежда»: Заведующий отделением (Начальник лагеря) - 1, Педагог-психолог - 2, Социальный педагог -2, Воспитатель - 6, Врач-педиатр - 1, Медицинская сестра - 2, Повар - 2, Обслуживающий персонал - 4. Учитель-логопед -1.

Содержание и механизм реализации

Подготовительный этап

Разработка и утверждение полного комплекта нормативно-правовой документации летнего лагеря.

Подготовка программно-методических материалов для специалистов летнего лагеря.

Разработка и комплектация занятий, сценариев праздников и досуговых мероприятий.

Комплектация групп на две смены.

Совещания специалистов инициативной группы проекта.

Подготовка к организации 3-х разового питания.

Родительские собрания.

Основной этап

Открытие смены.

Профилактические медицинские осмотры.

Консультирование специалистов, детей и родителей.

Режимные моменты.

Проведение занятий.

Проведение досуговых и спортивных мероприятий, концертов, праздников, экскурсий, походов.

Организация и проведение свободной игровой деятельности.

Индивидуальная работа с воспитанниками.

Рекомендации родителям по организации жизнедеятельности детей в домашних условиях.

Закрытие смены.

Заключительный этап

Отчет о деятельности смены.

Планирование №

Основные направления и формы работы

1

Основные направления организации работы лагеря

1.1

Подготовка и оформление необходимой документации

1.2

Организация питания

1.3

Подготовка помещений и территории

1.4

Прием детей

1.5

Консультации родителей по вопросам режима дня, условий и правил работы лагеря, форм оздоровительной работы с детьми, психолого-педагогическим вопросам

1.6

Планирование работы лагеря и специалистов

1.7

Методическая работа по организации и проведению психолого-педагогической, социокультурной и спортивной деятельности

2

Медико-социальная оздоровительная работа

2.1

Профилактические медицинские осмотры

2.2

Проведение оздоровительных мероприятий

2.3

Занятия по программам формирования здорового образа жизни

3

Нравственное воспитание

3.1

Развивающие занятия по программам специалистов

3.2

Досуговые мероприятия (концерты, викторины, конкурсы, интеллектуальные игры, просмотр видеопрограмм)

3.3

Беседы, круглые столы, дискуссии

4

Социокультурная деятельность

4.1

Экскурсии

4.2

Посещение театра и кино, аттракционов

5

Досуговая и спортивная деятельность

5.1

Подвижные игры, прогулки на свежем воздухе

5.2

Свободная игровая деятельность

5.3

Спортивные соревнования, эстафеты

5.4

Коллективные творческие дела

6

Творческая деятельность

6.1

Конкурсы рисунков

6.2

Выставки творческих работ

6.3

Творческие мастерские

6.4

Занятия по ручному труду

7

Психологическая поддержка

7.1

Групповые и индивидуальные занятия по программам психологов

7.2

Аутотренинг с подростками

7.3

Индивидуальное консультирование родителей

7.4

Психологический тренинг для детей по развитию навыков конструктивного общения

7.5

Психодиагностика


Циклограмма направлений деятельности

День недели

Направление

Понедельник

Физическое развитие

Вторник

Творческое развитие

Среда

Интеллектуальное развитие

Четверг

Социокультурное развитие

Пятница

Нравственное воспитание

Жизнеспособность проекта

Проект был реализован в Социально-реабилитационном центре для несовершеннолетних «Бригантина» педагогами МУ КЦСОН «Надежда» для детей из семей, находящихся в трудной жизненной ситуации.

год - июль, август

год - июль, август (для будущих первоклассников)

При наличии запроса со стороны социальных партнеров и положительных откликов проект может реализовываться в течение нескольких последующих лет.

Разработанные в ходе работы лагеря занятия и мероприятия могут включаться в реабилитационную деятельность педагогов отделения.

Проект может быть использован другими детскими социозащитными учреждениями при наличии необходимых ресурсов.

План мероприятий в лагере «Бригантина»

Дата

Мероприятия

Цель

Ответственные

День 1

1. Завтрак; Игра знакомство; 2. Экскурсия по лагерю «Разведшкола» 3. Обед; 4. «Скоморошина» Плещей (конкурсная игровая программа);

2. Наладить коммуникацию в группе, способствовать сплочению в коллективе. 4. Знакомство со старыми традициями. Формирование общей культуры и норм поведения.

Сотрудники лагеря. Волонтеры.

День 2

1. Зарядка; 2. Завтрак; 3. Осторожно светофор; 4. Экскурсия во Владимирский собор; 5. Обед; 6. Лепка из пластилина «Мягкий комочек»;

Сотрудники лагеря. Сотрудник ГИБДД. Сотрудники музея. Волонтеры.

День 3

1. Зарядка; 2. Завтрак; 3. Библиотека им. «Пришвина» (цикл литературных викторин с просмотром мультфильмов) 4. Обед; 5. Рисунок «Четвероногий друг»

1. Формировать умения и навыки заботы о своём здоровье. 3. Вызвать интерес детей к книге. 5. Развитие мелкой моторики; развитие эмоций и фантазии.

Сотрудники библиотеки. Сотрудники лагеря. Волонтеры.

День 4

1.Зарядка; 2. Завтрак; 3. Музыкальное занятие; 4. «Путешествие в звездные миры» 5. Обед; 6. «Интеллектуальная игра по окружающему миру»

1. Формировать умения и навыки заботы о своём здоровье. 3. Развитие фонетической речи детей. Личностное раскрепощение, укреплять уверенность в себе (изучение песен и репетиция концерта для родителей, который будет в конце смены). 4. Расширение знаний и представлений детей о космосе. 6. Обобщить знания о животных и явлениях природы.

Музыкальный руководитель, Сотрудники лагеря. Волонтеры.

День 5

1. Зарядка; 2. Завтрак; 3. Мягкая игрушка «Моя куколка» 4. Игра «Сорные слова» 5. Обед 6. Игры на свежем воздухе

1. Формировать умения и навыки заботы о своём здоровье. 3. Воспитывать стремление к аккуратности, формировать преодоления трудностей. 4.Развитие культуры речи, правил общения в группе, красивая речь без сорных слов. 6. Формировать навыки активного отдыха.

Сотрудники лагеря. Волонтеры.

День 6

1. Зарядка; 2. Завтрак; 3. Экскурсия в «Музей утюга»; 4. Прогулка по Валовому кольцу; 5. Обед; 6. «День семьи, любви и верности»

1. Формировать умения и навыки заботы о своём здоровье. 3.Приобщение детей к национальной культуре. 4. Познавательная экскурсия. 6. Продвижение здоровых семейных ценностей: любви, верности, ответственности и многодетности, как важнейшей цели семейной политики.

Сотрудники музея. Сотрудники лагеря. Волонтеры.

День 7

1. Зарядка; 2. Завтрак; 3. Музыкальное занятие; 4.Экскурсия в «Музей ремесел» 5. Обед; 6. «Веселые старты»

1. Формировать умения и навыки заботы о своём здоровье. 3. Развитие фонетической речи детей. Личностное раскрепощение, укреплять уверенность в себе (изучение песен и репетиция концерта для родителей, который будет в конце смены). 4. Расширять знания о жизни и быте русского народа. 6. Спортивно - оздоровительные игры на свежем воздухе. Умение работать в команде, развитие ловкости движений, быстрота реакции.

Сотрудники музея. Сотрудники лагеря. Музыкальный руководитель. Волонтеры.

День 8

1. Зарядка; 2. Завтрак; 3. Лепка из пластилина «Мягкий комочек»; 4. Библиотека им. Малашенко «По морям, по волнам»; 5.Обед; 6. Рисуем «По морям по волнам»;

1. Формировать умения и навыки заботы о своём здоровье. 3. Развитие мелкой моторики, воображения, общей ручной умелости. 4. Формирование интереса к истории. 6. Развивать творческие способности, развивать образное мышление.

Сотрудники библиотеки. Сотрудники лагеря. Волонтеры.

День 9

1. Зарядка; 2. Завтрак; 3. Викторина «Улица диктует правила»; 4. Экскурсия в «Музей сказок»; 5. Обед; 6. Музыкальное занятие;

1. Формировать умения и навыки заботы о своём здоровье. 3. Изучение правила дорожного движения. 4. Изучение русского фольклора. 6. Развитие фонетической речи детей. Личностное раскрепощение, укреплять уверенность в себе (изучение песен и репетиция концерта для родителей, который будет в конце смены)

Сотрудники лагеря. Сотрудник ГИБДД. Музыкальный руководитель. Сотрудники музея. Волонтеры.

День 10

1. Зарядка; 2. Завтрак; 3. Интеллектуально-познавательная, спортивно-подвижная игра «Ярмарка» 4. Обед; 5. «Хранители историй» отряд скаутов

1. Формировать умения и навыки заботы о своём здоровье. 3. Знакомство со старыми традициями. Формирование общей культуры и норм поведения. 5. Знакомство со скаутовским движением, формирование ЗОЖ.

Сотрудники лагеря. Приглашенные специалисты. Волонтеры.

День 11

1. Зарядка; 2. Завтрак; 3. Детская библиотека им. Пришвина «Сказочная чехарда» 4. Обед 5. Лепка из пластилина "Круглая страна"

1. Формировать умения и навыки заботы о своём здоровье. 3. Стимулировать самостоятельную, познавательную активность, прививать навыки слушания, восприятия художественных текстов. 5. Развитие мелкой моторики пальцев рук, чувства объема и формы. Лепка из пластилина с использованием готовых форм.

Сотрудники лагеря. Сотрудники библиотеки. Волонтеры.

День 12

1. Зарядка; 2. Завтрак; 3. Музыкальное занятие; 4. «Полтавские баталии» игровая программа; 5.Обед; 6. Спортивно - танцевальное мероприятие "Танцевальные шаги"

1. Формировать умения и навыки заботы о своём здоровье. 3. Развитие фонетической речи детей. Личностное раскрепощение, укреплять уверенность в себе (изучение песен и репетиция концерта для родителей, который будет в конце смены) 4. Ознакомление с историческими событиями Полтавской битвы, бытом и снаряжением воинов того времени. 6. Ознакомить детей с красотой движений танцевальных упражнений.

Сотрудники лагеря. Музыкальный руководитель. Танцевальный руководитель. Волонтеры.

День 13

1. Зарядка; 2. Завтрак; 3. Экскурсия в «Дендросад» им. Сергея Фёдоровича Харитонова; 4. Обед; 5. Рисования «Что я видел в «Дендросаде»

1. Формировать умения и навыки заботы о своём здоровье. 3. Мероприятие за здоровый образ жизни. 5. Развитие мелкой моторики; развитие эмоций и фантазии ознакомление с окружающим миром.

Сотрудники лагеря. Волонтеры. Сотрудники музея.

День 14

1. Зарядка; 2. Завтрак; 3. Игра на свежем воздухе «Морские забавы» 4. Обед; 5. Музыкальное занятие;

1. Формировать умения и навыки заботы о своём здоровье. 3. Укреплять уверенность в себе, формировать навыки активного отдыха. 5. Развитие фонетической речи детей. Личностное раскрепощение, укреплять уверенность в себе (изучение песен и репетиция концерта для родителей, который будет в конце смены).

Сотрудники лагеря. Музыкальный руководитель. Волонтеры.

День 15

1. Зарядка; 2. Завтрак; 3. Общий рисунок аквариума «Водные обитатели» 4. Обед; 5. Рисование гуашью пейзажа;

1. Формировать умения и навыки заботы о своём здоровье. 3. Развитие навыков общения со сверстниками. Сплочение группы на основе общих интересов. 5. Осваивать различные приемы работы кистью, развивать колористические навыки работы с гуашью.

Сотрудники лагеря. Волонтеры.

День 16

1. Зарядка; 2. Завтрак; 3. Праздник «День шоколада» 4. Обед; 5. Игры на свежем воздухе

1. Формировать умения и навыки заботы о своём здоровье. 3. Формирование навыков культурного поведения детей в обществе.

Сотрудники лагеря. Волонтеры.

День 17

1. Зарядка; 2. Завтрак; 3. Генеральная репетиция концерта «До новых встреч, любимый лагерь» 4. Обед; 5. Экскурсия в «Дом художника»

1. Формировать умения и навыки заботы о своём здоровье. 5. Расширять знания о средствах художественной выразительности.

Сотрудники лагеря. Музыкальный руководитель. Волонтеры.

День 18

1. Зарядка; 2. Завтрак; 3. Заключительный концерт «До новых встреч, любимый лагерь» 4. Выставка всех поделок, сделанные руками ребят.

1. Формировать умения и навыки заботы о своём здоровье.

Сотрудники лагеря. Музыкальный руководитель. Волонтеры. Родители.

Планирование деятельности в лагере для детей младшего школьного возраста и для будущих первоклассников отличалось набором занятий из программ специалистов МУ КЦСОН «Надежда».

. Для детей младшего школьного возраста:

Спартакиада.

Умелые руки.

Ребята, давайте жить дружно.

Школа общения.

Коррекционные занятия с элементами арт-терапии.

Будьте здоровы!

Какой Я?

. Для детей дошкольного возраста:

Фантазеры.

Развитие положительных эмоций через музыкальное воспитание.

Времена года.

Развитие творческих способностей посредством ИЗО деятельности.

Кто внимательней.

Сказкотерапия.

Программно-методические материалы

. Конспекты занятий по программам специалистов МУ КЦСОН «Надежда»:

«Спартакиада» (физическое развитие) - Мухин В.Д.;

«Умелые руки» (трудовое воспитание) - Ефанова Г.Ю.;

«Фантазеры» (развитие воображения) - Королева Е.О.;

«Ребята, давайте жить дружно» (развитие коммуникативных навыков) - Виноградова Е.В.;

«Школа общения» (развитие коммуникативных навыков) - Смирнова О.Ю.;

«Развитие положительных эмоций через музыкальное воспитание» -Карпова С.Н.;

«Коррекционные занятия с элементами арт-терапии» - Королева Е.О.

«Времена года» (развитие речи) - Королева Е.О.

«Развитие творческих способностей посредством ИЗО деятельности» - Синюкова Ю.В.

«Кто внимательней» (развитие внимания) - Малярчикова Е.А.

«Будьте здоровы!» (формирование ЗОЖ) - Березина М.А.

«Сказкотерапия» (коррекция взаимоотношений в группе) - Панакушина М.А.

«Какой Я?» (формирование самосознания и самопознания) - Королева Е.О.

. Конспекты и сценарии досуговых мероприятий:

Игровая программа «Ребята, давайте жить дружно!»

Программа «Вас приветствует Летняя Академия Дружбы»

Выпускной бал «Летней Академии Дружбы»

Конкурс «Так в народе говорят»

Поле чудес «Лучший друг»

Конкурсная программа «Эрудицион»

Круглый стол «Кто в доме хозяин?»

Конкурс «А ну-ка, девочки»

Конкурсная программа «День смеха»

Игра «Последний герой»

Конкурс «Песня лета»

. Конспекты и сценарии спортивных мероприятий:

Соревнования «Чемпионат спортивных игр»

Соревнования «Устанавливаем рекорды»

Соревнования «Веселые прыгалки»

Соревнования «Командные эстафеты»

КТД «Рыцарский турнир»

. Мероприятия совместные с ДК Слип:

Игровая программа «Я выбираю жизнь»

Праздник «День любви и верности»

Игровая программа «Праздник русской березки»

. Экскурсии:

Выставка экзотических животных

Выход в кинотеатр «Муринус»

Детская библиотека в ДК Слип

Парк аттракционов

Школа (для будущих первоклассников)

Оценка результативности проекта

Количественные показатели:

Группы полностью укомплектованы. 2011 г. - 28 детей, 2012 г. - 28 детей. В 2013 году планируется принять 30 детей.

Количество групповых, индивидуальных занятий, досуговых мероприятий, экскурсий. 2011 г. - 99; 2012 г. - 120.

год


2012 год

Показатели развития личности детей:

% участие детей в мероприятиях творческой направленности.


Развитие навыков общения.

Для оценки результативности проведенной работы в начале и конце смены осуществлялась психологическая диагностика воспитанников через наблюдение и анкетирование на тему «Взаимоотношения с детьми».

Проанализировав полученные данные, можно сделать вывод, что дети стали более открыты, приветливы и отзывчивы, возросла их социальная активность. У многих пробудился интерес к коллективным играм и занятиям, некоторые увлеклись ручным трудом. В группе возросла дисциплина и ответственность, воспитанники научились организовывать свое свободное время. Предвзятое отношение к противоположному полу исчезло, у детей сформировался качественно новый уровень процесса коммуникации.

Все это явилось результатом слаженной работы педколлектива МУ КЦСОН «Надежда» по достижению поставленной цели.

Диагностика проводилась воспитателями и педагогами-психологами МУ КЦСОН «Надежда» с помощью Карты наблюдений Стотта. У большинства воспитанников (74%) зафиксировано повышение успешности и социальной активности.

Показатели общественного мнения:

Востребованность проекта. В 2009 году поступило 45 заявок от родителей. Предоставлено 28 мест. Удовлетворенность по заявкам составила 62%.

В 2010 году поступило 49 заявок от родителей. Предоставлено 28 мест. Удовлетворенность по заявкам составила 57%.

Количество социальных партнеров и степень их участия в реализации проекта.

В реализации проекта приняло участие 7 социальных партнеров, которые помогали в подборе детей для лагеря в соответствии с необходимыми критериями, проводили досуговые мероприятия.

Наличие откликов о деятельности лагеря.

Ежегодные благодарственные письма от родителей, администрации МУ КЦСОН.

Технологические показатели:

Наличие подготовленной нормативной и программно-методической документации.

Четкость исполнения графика реализации лагеря и каждой смены.

В ходе исследования выявилось острое противоречие между увеличением свободного времени у молодёжи и возможностями качественного его насыщения. Судя по цифрам, отмечается тенденция определённой части молодёжи к проведению досуга перед телевизором, компьютером, что в некоторой степени сокращает время для самообразования, саморазвития и творчества.

Благодаря опросу было выяснено, как подростки проводят свое свободное время. Для того, чтобы выявить, предпочтения способов свободного времяпровождения подростков; их потребностей и установок был проведен еще один опрос. Одним из главных составляющих организации досуговой деятельности подростков является изучение позиции их родителей. Ведь они играют ведущую роль в развитии ребенка и, следовательно, влияют на отношение подростков к досугу и во многом определяют его направленность.

Для того чтобы узнать мнение родителей по поводу досуговой деятельности их ребенка с ними также было проведено анкетирование. Подавляющее большинство родителей (86%) считают, что сегодня для организации досуговой деятельности детей и подростков в МУ КЦСОН делается недостаточно, и только 6% придерживаются противоположного мнения. На вопрос: «По вашему мнению, нужно или не нужно, чтобы организацией досуговой деятельности подростков занимались специальные люди и организации?» большинство родителей ответили, что положительно. По мнению подростков и их родителей, в МУ КЦСОН ощущается нехватка эффективно функционирующего комплекса мероприятий досуговой деятельности. Действительно существуют некоторые трудности с организацией досуга в стенах социальных учреждений.

По результатам опроса были сформированы предложения по улучшению досуговой деятельности. Подросткам не хватает: творческого развития, общения с новыми людьми, спортивных мероприятий, совместных походов, турпоходов, походы в кино и бассейн. Родители хотели бы видеть в досуговой деятельности МУ КЦСОН такие составляющие:

-              сборы, военные и спортивные игры (21% );

-              походы, с непременными кострами, экскурсии (15%);

-              общественная работа (14%);

-              лагеря (12%);

-              кружки и самодеятельность (4%);

-              развлечения - тематические дискотеки (2%).

Социальные учреждения являются важнейшим звеном в воспитании чувств и требований подрастающего поколения. В МУ КЦСОН была выявлена проблема минимального использования средств досуговой деятельности, которая может предоставить подросткам необходимые возможности для физического, психического и нравственного совершенствования. При этом отмечено, что средства досуговой деятельности не должны существовать отдельно друг от друга, их работа направлена на профилактику безнадзорности детей подросткового возраста, значит, они должны быть систематизированы в комплекс мероприятий.

Анализ итогов диагностики предпочтений в досуговой деятельности безнадзорных детей подросткового возраста в МУ КЦСОН «Надежда» дали возможность разработать комплексный план мероприятий. Комплексный план мероприятий предполагает следующие направления работы: социально- педагогическая диагностика, профилактика, индивидуальные и групповые занятия, организация совместной деятельности сверстников.

Выделено три основных направления комплексного плана мероприятий по профилактике безнадзорности подросткового возраста средствами досуговой деятельности: диагностическое, собственно профилактическое и мониторинг и анализ результатов профилактической работы. Направления досуговой деятельности имеют широкие перспективы для развития. Гипотеза исследования, заключающаяся в предположении, что профилактика безнадзорности детей подросткового возраста в социальном учреждении будет проходить результативно, если будет разработан и реализован комплекс мероприятий по профилактике безнадзорности детей подросткового возраста средствами досуговой деятельности.

Заключение

Управление социально-педагогической деятельностью детского оздоровительного лагеря существенно отличается от других подсистем образования. Ему не присущи жесткая регламентация содержательных видов деятельности и чисто управленческий подход при составлении программ, алгоритмов, планов. Система организации отдыха и оздоровления детей нацелена на индивидуальный, характер воспитания. Труд воспитателя направляется при этом на раскрытие индивидуальности, неповторимости каждого ребенка и поэтому включает элементы культуры и искусства, обучения и научения, воспитания и развития.

Социализация ребенка в условиях оздоровительного детского лагеря характеризуется включенностью детей в различные виды деятельности (культурно-досуговую, спортивно-оздоровительную, исследовательскую, игровую, трудовую и т.д.), разнообразием социально-значимых ролей и позиций участников этой деятельности, новизной связей и контактов, в которые вступают дети, повышенной коммуникабельностью, коллективным характером деятельности.

Детский оздоровительный лагерь располагает значительными возможностями для развития и активизации познавательной мотивации детей, раскрытия творческого потенциала личности в сфере свободного времени, выступает в роли организатора полноценного и развивающего досуга детей и подростков, предоставлять им благоприятные условия для самосовершенствования, самоутверждения, творческого, интеллектуального, физического и др. развития. Детский оздоровительный лагерь должен предоставить детям условия для социального творчества через многообразие форм деятельности, позволяющих ребенку осознать себя как личность, самоутвердится, развить интересы и способности в изменяющихся социально-экономических условиях.

Список литературы

1.      Абакова, О. Эхо «Орленка» / О. Абакова [Электронный ресурс]. - URL: http: // kirishinews.ru / news / leisure / 2823-exo-qorlenkaq.html

.        Андриенко, Е. В. Функции и задачи специализированного учреждения социальной защиты [Текст] : учеб. пособие для студ. высш. пед. учеб. заведений / Е. В. Андриенко, В. А. Сластенина ; под ред. В. А. Сластенина. М. : Академия, 2000. - 267 с.

.        Ариарский М.А. Методика «погружения» в специальность: науч.-метод. Пособие в помощь, осваивающим специальность «социально-культурная деятельность»/ М.А. Ариарский, И.А. Ивлиева, Л.В. Полагутина. - СПб.: СПбГУКИ, 2007.

.        Ариарский М.А. Прикладная культурология. - 2-е изд., испр. и доп. - СПб.: Издательство «ЭГО», 2001.

.        Байбородова Л.В. Воспитательная работа в детском загородном лагере / Л.В. Байбородова, М.И. Рожков. - Ярославль: Академия развития, 2003. - 256 с.

.        Бедерханова В.П. Педагогическая поддержка индивидуализации ребенка //Классный руководитель. 2000. №3. С.39-47

.        Бочарова В.Г. Социальная микросреда как фактор формирования личности школьника: Автореферат дис. доктора педагогических наук.- М., 1991.-18 с.

.        Выготский Л. С. Собр. соч.: В 2 т. - М.: Наука, 1982.

.        Выступление Т. Голиковой на совещании у Президента РФ по вопросам организации летнего отдыха детей и подростков: «На оздоровительный отдых детей в 2010 году выделено 38 млрд. рублей» [Электронный ресурс] // Официальный сайт Минздравсоцразвития РФ. - URL: http://www.minzdravsoc.ru/videobank/235 - (дата обращения 10.06.2010).

.        Гончаров И.Ф. Эстетическое воспитание школьников средствами искусства и действительности. М., 1986- 128с.

.        Детский летний лагерь как социально-культурный институт: // Научный поиск: Сб. студенческих научных работ. Под ред. И.Г.Абрамовой. - СПб.: ИСГУ, 2006. - С. 36-38.

.        Ерошенков И. Н. Культурно-воспитательная деятельность среди детей и подростков: учеб. пособие для студ. высш. учеб. заведений/ И. Н. Ерошенков. - М.: Гуманитар. изд. Центр ВЛАДОС , 2004. - 221с. Стр. 13-14, стр.96-101

.        Закон Ярославской области от 19 декабря 2008 г. № 65-з «Социальный кодекс Ярославской области», подпрограммы «Ярославские каникулы» областной целевой программы «Семья и дети Ярославии», утвержденной постановлением Правительства области от 23.12.2010 № 1000-п «Об областной целевой программе «Семья и дети Ярославии» на 2011-2013 годы»

.        Захаров, А. И. Технологии работы с различными категориями детей [Текст]: учеб. пособие /А. И. Захаров, И. А. Иванов; Моск. гос. пед. ун-т. - Москва, 2007. - 351 с.

.        Новый закон об образовании. Закон об образовании 2013 - федеральный закон от 29. 12. 2012 N 273-ФЗ «Об образовании в Российской Федерации» URL: http:// mamamasi.ru (Дата обращения: 05 марта 2013 г.)

.        Ильина Л.А. Состояние и проблемы развития детского отдыха на современном этапе // Научный вестник МГИИТ, 2010. № 4. С. 23-28.

.        Игры. Обучение, тренинг, досуг. М., 1994.

.        Иващенко, Г. М. Организация социальной реабилитации несовершеннолетних в специализированных учреждениях системы социальной защиты [Текст] / Г. М. Иващенко, Н. С. Кантонистова, М. М. Плоткин. - М. : Владос. - 1996. - 240 с.

.        Карпова, Г. А. Педагогическая диагностика учебной мотивации школьников [Текст] : метод. рекомендации / Г. А. Карпова ; Моск. гос. пед. унт. - Москва, 2000. - 40 с.

.        Каникулы: игра, воспитание. М., 1988.

.        Киселева, Т.Г. Социально-культурная деятельность: учеб. / Т.Г. Киселева, Ю.Д. Красильников. - Москва: МГУКИ, 2004. - 539 с.

.        Кузнецова Л.В. Гармоническое развитие личности младшего школьника. М., 1988.

.        Курганский С.М. Организация досуга младших школьников. - М., 2008.

.        Кривенко А.И., и соавт. « Результаты социологических исследований о целесообразности организации дневных стационаров», Сборник: « Новые формы работы ЛПУ», тезисы докладов научно-практической конференции, Клайпеда,2008, с 101-103

.        Лазарева А.Г. Организация жизни детей в летнем лагере/ А.Г. Лазарева, З.И. Невдахина, Г.М. Орябинская, Е.С. Туренская// воспитание школьников. - 1998.- №2.- с. 17-21

.        Луговская Ю.П. Детские праздники в школе, летнем лагере и дома. - Ростов-на-Дону, 2002. - 220с.

.        Макаренко А.С. 'О воспитании' - Москва: Издательство политической литературы, 1990 - с.416

.        Маралов В. Г., Ситаров В. А. Формирование основ социальной активности личности в детском возрасте. М., 1990- 220с.

.        Марков А.П., Бирженюк Г.М. Основы социокультурного проектирования: Учебное пособие. - СПб.: СПГУП, 1997. - 262 с.

.        Маслакова Е. А. Управление развитием детского туризма в новых экономических условиях хозяйствования: автореф. дис.... канд. экон. наук. М.: ГУУ, 2009. 25 с.

.        Мудрик А. В. Социальная педагогика: учебник для студ. высш. учеб. заведений/ А. В. Мудрик. - 7-е изд., испр. и доп. - М.: Издательский центр «Академия», 2009. - 224с.

.        Об итогах летней оздоровительной кампании 2010 года. Письмо Роспотребнадзора от 25.11.2010 № 01/16640-0-32 // Администратор образования, 2011. №1. С. 39-47.

.        Об основных гарантиях прав ребенка в Российской Федерации. Федеральный Закон от 3 июля 1998 года//Народное образование. - 2006.- №3 - с.245-251.

.        Постановление Правительства Ярославской области от 29.12.2011 № 1121-n «Об итогах работы по организации отдыха, оздоровления и занятости детей в 2011 году и мерах по организации детской оздоровительной кампании в 2012 году

.        Программное обеспечение летнего отдыха детей: метод. пособие / Под общ. ред. Н.Н. Жуковицкой, Н.П. Царевой. - Санкт-Петербург: ЛОИРО, 2012. - 70 с

.        Расчетина С.А., Зайченко О.М. Социодидактика. История и теория социальной педагогики: Монография. Великий Новгород, 2003

.        Становление и развитие теории и практики воспитания в условиях детского оздоровительного лагеря. Опыт историко-педагогического исследования. // Вестник Тамбовского Университета, Серия: Естественные и технические науки. - Тамбов, 2006. - Т.11, вып. 4. - С. 510-512.

.        Стрельцов Ю.А. Культурология досуга-М.,2003. - 263 с.

.        Сысоева М.Е. Организация летнего отдыха. - М., 1999. - 129с.

.        Творческая реабилитация детей, подростков и молодых людей с особыми потребностями [Текст] : материалы междунар. науч.-практ. конф., 30 ноября- 1 дек. 2000 г / Творческая реабилитация детей, подростков и молодых людей с особыми потребностями. - СПб.: ГАООРДИ, 2001. - 219 с.

.        Теория и практика индивидуального социально-педагогического сопровождения подростков /Под ред. С.А. Расчетиной, В.Э. Зюсса. СПб., 2006

.        // TERRA ECONOMICUS: Экономический вестник Ростовского государственного университета, 2010. Т. 8. № 1. С. 96¬102.

.        Тимофеев Ю. Игры в летнем лагере // Воспитание школьников. -2003.-№5. - С.23-24.

.        Титов Б.А. Социализация детей, подростков и юношества в сфере досуга. - СПб, 1997. - 208с.

.        Ткач Е. Н. Эмоциональное неблагополучие детей и возможности его преодоления средствами арт-терапии [Текст] : [по материалам исслед.] / Е. Н. Ткач // Современные проблемы психолого-педагогического и медико-социального сопровождения детей : сб. науч. тр. / М-во образования и науки Рос. Федерации, Гос. образоват. учреждение высш. проф. образования "Дальневост. гос. гуманитар. ун-т", Гос. образоват. учреждение для детей, нуждающихся в психол.-пед. и мед.-соц. помощи "Краев. центр психол.-мед.-соц. сопровождения". - Хабаровск : Изд-во ГОУ ВПО "ДВГГУ", 2009. - С. 72-88.

.        Туризм в условиях детского оздоровительного лагеря. // Современное состояние и перспективы развития туризма в России: материалы Всероссийской научно-практической конференции, 19 апреля 2006 г.: тез. докл. - СПб., 2006. - С. 22-26

.        Услуги детям в учреждениях отдыха и оздоровления: ГОСТ Р 52887 - 2007. М.: Стандаринформ, 2008. 11 с.

.        Фришман И.И. Организация летнего отдыха детей и подростков: идеи и концепции // Народное образование. - 2003. - № 3. - С.28-29.

.        Целиковский В.К. Совершенствование государственных механизмов развития детского оздоровительного туризма / В.К. Целиковский

.        Шпанко, Елена Юрьевна. Социально-педагогическая реабилитация детей с ограниченными возможностями здоровья средствами русского фольклора : диссертация ... кандидата педагогических наук : 13.00.02. - Москва, 2001. - 176 с.

Похожие работы на - Организация досуга детей младшего школьного возраста в детских оздоровительных лагерях

 

Не нашли материал для своей работы?
Поможем написать уникальную работу
Без плагиата!
Без нейросетей!