Расчет системы автоматического регулирования СЭУ и ОСС
Пояснительная
записка
к
курсовой работе
Расчет
системы автоматического регулирования СЭУ и ОСС
Введение
Судовая ядерная энергетическая
установка (СЯЭУ) представляет собой сложный комплекс механизмов, аппаратов,
устройств, систем и приборов, предназначенных для преобразования энергии
деления ядер горючего в активной зоне реактора в механическую энергию,
необходимую для движения судна. Работа такого комплекса характеризуется
значительным числом параметров, что обусловливает многофункциональность систем
управления и контроля СЯЭУ.
Существует много принципиальных схем
судовых ЯЭУ, различающихся числом контуров, видом теплоносителя, конструкцией
реакторов и парогенераторов и другими признаками. Наибольшее распространение
получили двухконтурные СЯЭУ с водо-водяными реакторами под давлением (ВВРД) на
тепловых нейтронах гетерогенного типа. Замедлителем и теплоносителем в
реакторах служит обычная или тяжелая вода. Парообразование питательной воды
происходит в парогенераторе прямоточного типа.
Двухконтурная СЯЭУ может быть
разделена на две самостоятельные части: ядерную паропроизводящую установку
(ЯППУ) и паротурбинную установку (ПТУ). В состав ЯППУ входят реактор,
парогенератор, трубопроводы, циркуляционные насосы; вспомогательные системы
первого контура: компенсации объема, подпитки, автономного расхолаживания и
другие. Совокупность ЯППУ и соответствующих автоматических регулирующих
устройств образует автоматическую систему управления паропроизводящей
установкой.
Управление ПТУ, входящей в состав
СЯЭУ, может быть организовано аналогично управлению ПТУ, работающей на
органическом топливе, - управляющее воздействие прилагается к установке всережимного
регулятора скорости главного турбозубчатого агрегата (ГТЗА). Вызванное
этим воздействием изменение расхода пара на ГТЗА служит возмущающим
воздействием для ЯППУ, приводящим к отклонению ее регулируемых величин -
давления пара за парогенератором и средней температуры теплоносителя первого
контура от их установившихся значений. Регуляторы, контролирующие регулируемые
величины ЯППУ, приходят в действие и изменяют положение ее регулирующих органов
- регулирующего питательного клапана и регулирующих стержней реактора, а,
следовательно, и расход воды в парогенератор и тепловую мощность реактора.
С течением времени, совершенствованием
технологического прогресса и требования более высокого уровня безопасности
потребовали нового подхода к структуре автоматизированных систем управления.
Суть его заключается в замене централизованного принципа построения систем
контроля, управления и защиты иерархически распределенным. Согласно этому
принципу выделяется три уровня управления по вертикали: энергоустановкой в
целом, отдельными агрегатами и автономно управляемыми параметрами агрегатов.
1. Алгоритмический
расчет САР ППУ
.1 Разработка
принципиальной схемы САР. Описание действия САР
Система автоматического
регулирования ЯППУ, представленная на рисунке 1.1, предназначена для
регулирования мощности реактора в энергетическом диапазоне мощности
.
Рис. 1.1. Схема САР ППУ
автоматический схема
передаточный частотный
В рассматриваемой схеме
предусматривается коррекция тока
рабочих ионизационных
камер (РИК) по средней температуре теплоносителя в реакторе
и
связь между системами АР и КР.
Введение коррекции
позволяет учитывать влияние различной плотности воды в реакторе на плотность
потока утечки
и
соответствующим образом исправлять сигнал РИК, т.е. коррекция по температуре
приводит сигнал камер в лучшее соответствие с тепловой мощностью реактора. Для
этого измеряются температуры теплоносителя на входе
и
выходе
из
реактора. В блоке измерения температуры (БИТ) вырабатывается сигнал
,
пропорциональный
,
который сравнивается с сигналом
из задатчика средней
температуры (ЗТ).
Если среднее значение
температуры воды выше заданного значения, то увеличивается утечка нейтронов и
возрастает.
В сравнивающем устройстве температуры (СУТ) возникает сигнал
,
который подается в корректор (К) в противофазе сигналу
,
и уменьшает результирующий сигнал
. Следовательно,
алгебраическая сумма сигналов
на выходе из корректора
соответствует работе реактора на некотором уровне мощности при заданной средней
температуре теплоносителя.
Откорректированный
сигнал
поступает
в сравнивающее устройство мощности (СУМ), где он сравнивается с сигналом
заданной мощности
,
поступающим из задатчика мощности (ЗМ) реактора. Сигнал рассогласования
поступает
в усилитель (У), где он усиливается до необходимой величины, и затем в качестве
управляющего сигнала поступает на блок управления АР (БУАР) и далее
на привод стержней АР (Пар). Стержни перемещаются в сторону
уменьшения сигнала рассогласования. Стержни АР имеют малую интегральную
эффективность, поэтому они достаточно быстро извлекаются из зоны, компенсируя
уменьшение реактивности, обусловленное выгоранием топлива и отравлением
ксеноном.
При достижении стержнем
АР установленного положения в блок управления КР (БУКР) и привод КР
(ПКР) поступает сигнал, который вызывает подъем КР на один - два
шага. Мощность реактора начинает возрастать, что приводит к опусканию стержней
АР, т.е. осуществляется автоматическая перекомпенсация стержней АР и КР. При
этом рабочую группу АР стремятся удерживать в положении, при котором их
эффективность (
)
максимальна, т.е. примерно на полувысоте активной зоны.
Система АР может
работать по принципу пропорционального или релейного регулирования. В системах
пропорционального регулирования скорость перемещения стержней АР
пропорциональна величине сигнала рассогласования
. В системах релейного
регулирования стержни начинают перемещаться только после того, как сигнал
рассогласования
достигнет
некоторого заданного значения. Скорость перемещения стержней при этом обычно
постоянна. Таким образом, релейная система обладает зоной нечувствительности,
что снижает точность поддержания мощности по сравнению с пропорциональной
системой.
Преимуществом релейных
систем является их меньшая чувствительность к шумам, возникающим в САР, и
большая простота. Конструктивно различие между пропорциональной и релейной
системами обеспечивается за счет различия в схемах усилителей (У), блоков
управления (БУАР), приводов стержней (ПАР).
1.2 Определение
передаточной функции САР ППУ
Системы управления паропроизводящей
установкой достаточно разнообразны, но большинство из них можно свести к общей
комбинированной функциональной схеме, представленной на рисунке 1.2.
Рис.1.2.
Функциональная схема САР ППУ
Схема включает в себя задатчик
мощности - ЗМ, блоки регуляторов - БР, исполнительный механизм - ИМ,
вспомогательную обратную связь - ВОС, регулирующий орган - РО, объект
регулирования - ОР, главную обратную связь - ГОС и усилитель - У.
Структурная схема САР показана на
рисунке 1.3
Рис.1.3.
Структурная схема САР ППУ
Разобьём структурную схему на
участки с последовательным и параллельным включением звеньев. Затем получим
общую передаточную функцию блока, считая, что последовательно включённые звенья
охвачены отрицательной обратной связью, состоящей из параллельно включённых
звеньев.
В общем случае, передаточная функция
замкнутой системы будет иметь вид:
Подставим в передаточную
функцию системы буквенные выражения
,
получим:
1.3 Моделирование САР на
ПЭВМ
Для нахождения коэффициентов К2, Т9
и Т1, выполним моделирование системы в программе Visual Simulation. Получим кривую
переходного процесса удовлетворяющую заданным параметрам регулирования системы
Структурная схема САР ППУ,
построенная в VisSim, показана на рисунке 1.5.
Рис. 1.5 Структурная схема САР ППУ в
VisSim
Программа VisSim не может работать с
функциями в том виде, котором они заданы изначально, каждое звено приведём к
определённому виду.
звено:
Подставим числовые
параметры системы регулирования из задания и получим:
Рис. 1.6. 1 звено
звено:
Параметры системы
неизвестны, поэтому временно подставим единицы, а при настройке системы
подберём числовые данные.
Рис. 1.7. 2 звено
3 звено:
Подставим числовые
параметры системы регулирования из задания и получим:

звено:
Подставим числовые
параметры системы регулирования из задания и получим:
Рис. 1.9. 4 Звено
звено:
Подставим числовые
параметры системы регулирования из задания и получим:
Рис. 1.10. 5 Звено
6 звено:
Подставим числовые
параметры системы регулирования из задания и получим:
Рис. 1.11. 6 звено
звено:
Подставим числовые
параметры системы регулирования из задания и получим:
Рис. 1.12. 7 звено
Приведя все функции звеньев в
удобную форму для программы VisSim, в соответствии с исходными данными, построим кривую переходного
процесса.
Рис. 1.13 Кривая переходного
процесса системы регулирования ППУ при неизвестных коэффициентах
Неизвестные коэффициенты подбираем
таким образом, чтобы кривая попала в заданный диапазон, ограниченный кривой
перерегулирования, кривыми погрешности регулирования и временем регулирования
(табл. 1.3).
Рис. 1.14 Кривая переходного
процесса системы регулирования ППУ.
Проанализируем кривую
переходного процесса при заданных значениях
, изображённую на рис.
1.14:
время регулирования
составляет 37,38 сек. (заданно 55 сек.)
погрешность
регулирования составляет 15,45% (заданно 25%)
Данные удовлетворяют заданным
параметрам управления ГЭУ.
Далее для нахождения неизвестных
параметров составим и решим систему уравнений:
Теперь, зная все параметры системы
регулирования, занесём их в общую таблицу:
Таблица 1.5. Параметры системы
регулирования ППУ
|
К1, К4
|
К2
|
Т9
|
Т1
|
К3
|
Т2
|
Т6
|
Т7
|
Т4
|
Т5
|
К5
|
Т8
|
Т3
|
К6
|
Т10
|
|
3
|
0,00125
|
60
|
0,125
|
0,9
|
0,1
|
8
|
5
|
0,4
|
0,2
|
6
|
0,4
|
15
|
1
|
Подставим в передаточную функцию
системы регулирования ППУ численные значения и найдём окончательный вид
передаточной функции САР ППУ:
полином числителя:
,
а полином знаменателя:
1.4 Оценка устойчивости
САР ППУ
Оценка устойчивости САР
по теореме Ляпунова
Чтобы система по
Ляпунову была устойчивой, необходимо и достаточно, чтоб уравнение
имело
корни, находящиеся в левой полуплоскости комплексной плоскости.
Используя полином
знаменателя
Составим
характеристическое уравнение и найдём его корни с помощью программы MathCad:
Вещественные части корней
отрицательны. Система устойчива.
Оценка устойчивости САР
по критерию Гурвица
Исходя из полинома
знаменателя
составим
матрицы коэффициентов. Число строк и столбцов, в которой соответствует степени
уравнения.
С помощью программы MathCad составим матрицы коэффициентов и найдём определители каждой
степени, учитывая, что коэффициенты
соответствуют
коэффициентам при соответствующих степенях характеристического уравнения:
Т. к. все определители больше ноля,
то система устойчива.
Оценка устойчивости САР
по критерию Михайлова
К полиному знаменателя
применим
преобразование Фурье:

где
Подбирая значения
в
диапазоне от 0 до бесконечности с помощью программы MathCad
построим годограф Михайлова:


Рисунок 1.14. Квадранты 1, 2, 3, 4,
5
Рисунок 1.15. Годограф Михайлова.
Квадранты 5, 6, 7, 8
Т.к. годограф Михайлова начинается
на вещественной оси и проходит в положительном направлении (против часовой
стрелки) 8 квадрантов, соответствующих степени характеристического уравнения и
в последнем квадранте уходит в бесконечность, то система устойчива.
2. Алгоритмический
расчет САР ПТУ.
.1 Разработка
принципиальной схемы САР ПТУ.
Описание действия САР
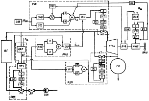
На рисунке 2.1 представлена
структурная схема системы взаимосвязанного управления мощности ЯППУ и ПТУ,
близкая по принципу построения к схеме на лихтеровозе «Севморпуть».
Рис. 2.1 Схема САР ПТУ
В качестве главного двигателя на
лихтеровозе используется турбозубчатый агрегат (ГТЗА), работающий на винт
регулируемого шага (ВРШ). Шаг винта может изменяться с помощью следящей
системы, состоящей из задатчика шага винта (ЗШВ), усилителя (У),
электрогидравлического преобразователя (ЭГП), сервомотора (СМ) и механизма
изменения шага (МИШ) винта.
Скорость судна, т.е.
мощность на винте, устанавливается путем задания частоты вращения
и
шага винта Нзд с помощью задатчиков шага (ЗШВ) и оборотов (ЗОВ)
винта. Изменение мощности на винте осуществляется путем изменения шага винта
через ЗШВ. Любое изменение шага приводит к изменению числа оборотов винта и
турбины, в результате чего регулятор частоты вращения (РЧВ) изменяет подачу
пара на ГТЗА, воздействуя на маневровый клапан (МК). Изменение расхода пара на
ГТЗА приводит к изменению давления пара в главном паропроводе. Это вызывает
возникновение импульса в датчике давления пара (ДДП), по которому регулятор
нормального давления пара (РНД) изменяет степень открытия питательного клапана
(ПК), т.е. мощность реактора.
Кроме РНД и РЧВ в
системе имеются регуляторы минимального давления (РМД) и избыточного давления
пара (РДП). РМД предназначен для предотвращения недопустимого понижения
давления пара в главном паропроводе при резких набросах нагрузки на ГТЗА путем
предотвращения резких и значительных открытий МК. РДП управляет клапаном
травления (КТ), т.е. предотвращает недопустимое повышение давления пара при
резком сбросе нагрузки с ГТЗА путем сброса излишков пара на главный конденсатор
(ГК).
РМД и РДП вырабатывают
управляющие импульсы на изменение мощности реактора, которые в режиме
взаимосвязанного управления ЯППУ и ПТУ поступают на вход устройства
программного управления (УПУ) мощностью реактора. Таким образом, на вход УПУ
поступают три сигнала: от ДДП, РМД и РДП. В состав УПУ входит интегратор,
который имеет несколько скоростей интегрирования, обеспечивающих изменение
положения ПК со скоростью, например, 0,1; 1; 5% в секунду. Выбор скорости
перемещения ПК, а значит, и скорости изменения мощности реактора осуществляется
дистанционно оператором.
ДДП сравнивает давление
в главном паропроводе
с
заданным значением давления
и выдает в УПУ, РМД и
РДП сигнал рассогласования
. Если
,
то УПУ выдает в РНД управляющий сигнал на изменение положения ПК с максимальной
скоростью, ограничиваемой временем сервомотора, например 5% в секунду. При этом
перемещение ПК ограничивается ±5% от номинального хода клапана. Следовательно,
в этом случае быстро компенсируются незначительные изменения расхода пара,
возникающие, например, при включении или отключении мелких дополнительных
потребителей, мощность которых не превышает 5% от номинальной мощности
реактора.
Если давление в
паропроводе существенно возрастает и величина
превысит значение
уставки в устройстве смещения (УС1), в действие вступает регулятор избыточного
давления (РДП). Сигнал с выхода УС1 поступает по пропорционально-интегральному
каналу (элементы П и И) на вход следящей системы, управляющей КТ и состоящей из
усилителя (У), электрогидравлического преобразователя (ЭГП), промежуточного
сервомотора (ПСМ) и главного сервомотора (ГСМ), перемещающего КТ. ПСМ управляет
ГСМ; в системе имеется отрицательная обратная связь (ОС). В режиме
взаимосвязанного управления с сумматора РДП сигнал поступает на УПУ, что будет
приводить к закрытию ПК и снижению мощности реактора с установленной скоростью
(0,1 или 1% в секунду). Паропроизводительность и давление пара начнут снижаться
и, когда импульс
достигнет
уставки в УС1, клапан травления закроется.
При резком увеличении
нагрузки ГТЗА и падении частоты вращения РЧВ будет стремиться резко открывать
МК, что может привести к недопустимому падению давлении пара в главном
паропроводе и остановке вспомогательных турбогенераторов, т.е. обесточиванию
ЯЭУ, что недопустимо. Для предотвращения больших провалов давления РМД
ограничивает величину открытия МК, т.е. рост мощности ГТЗА.
При понижении давления в
паропроводе, когда
превысит
значение уставки в устройстве смещения (УС2), в действие вступит РМД и сигнал с
УС2 через пропорционально-интегральный канал (элементы П и И) поступит через
ограничитель (ОГР) в устройство выделения минимума сигнала (УВМ) в регуляторе
частоты вращения. На УВМ сравниваются сигналы от РМД и собственно РЧВ; при этом
к следящей системе МК проходит меньший по величине сигнал. Таким образом, МК
является исполнительным органом, которым управляют два регулятора. Если
давление пара в главном паропроводе незначительно отличается от заданного, то
сигнал с выхода ОГР (
)
имеет максимальное значение, которое больше значения сигнала на выходе
пропорционально-интегрального канала РЧВ (
). В этом случае УВМ
пропускает через себя сигнал
и МК управляется РЧВ.
При существенном падении
давления в паропроводе УВМ пропускает сигнал от РМД, что приводит к ограничению
открытия МК. Одновременно с этими сигналами с сумматора РМД сигнал проходит на
УПУ, что приводит к открытию ПК с установленной скоростью; мощность реактора,
паропроизводительность и давление пара начинают возрастать. Когда давление пара
достигнет значения, при котором
станет меньше уставки в
УС2, РМД снимает ограничение на открытие МК и управление им опять перейдет к
РЧВ.
Регулятор частоты
вращения имеет задатчик частоты вращения (ЗЧВ) и задатчик следящей системы
(ЗСС), которые задают частоту вращения ГТЗА в соответствии с положением
рукоятки машинного телеграфа. Частота вращения ГТЗА измеряется датчиком частоты
вращения (ДЧВ).
Разность сигналов по
пропорционально-интегральному каналу поступает в сумматор РЧВ, где суммируется
с сигналами от ЗСС и корректора оборотов (КО). Корректор оборотов изменяет в
небольших пределах (± 10%) задание на положение МК при изменении шага винта.
Результирующий сигнал
если
нет ограничений со стороны РМД, через УВМ поступает на следящую сторону МК,
изменяя его открытие, и, следовательно, частоту вращения ГТЗА.
Рассмотренная схема
допускает раздельное управление мощностью ПТУ и ЯППУ, для чего отключается
воздействие ДДП на систему управления расходом питательной воды в ПГ, а
управление шагом гребного винта и частотой его вращения осуществляется по
независимым каналам управления.
2.2 Определение
передаточной функции САР ПТУ
Систему управления паротурбинной
установкой СЭУ также, как и САР ППУ, представим обобщенной функциональной
схемой, показанной на рисунке 2.2.
Рис.
2.2. Функциональная схема САР ПТУ
Схема включает в себя задатчик
частоты вращения - ЗЧВ, блок регуляторов - БР, объект регулирования - ОР
(турбоагрегат), главную обратную связь - ГОС, ступень преобразователя (У1, ИМ,
ОС) и две ступени П-регулятора, состоящих из усилителя - У, исполнительного
механизма - ИМ и обратной связи - ОС.
Структурная схема САР ПТУ показана
на рисунке 2.3.
Рис.
2.3. Структурная схема САР ПТУ
Передаточные функции звеньев имеют
следующие буквенные выражения:
;
;
;
;
;
;
;
;
;
;
;
;
.
Разобьём структурную схему на
участки с последовательным и параллельным включением звеньев. Затем получим
общую передаточную функцию блока, считая, что последовательно включённые звенья
охвачены отрицательной обратной связью, состоящей из параллельно включённых
звеньев.
В общем случае, передаточная функция
замкнутой системы будет иметь вид:
Подставим в передаточную
функцию системы буквенные выражения получим:
2.3 Моделирование САР на
ПЭВМ
Для нахождения коэффициентов К4, Т2
и Т8, выполним моделирование системы в программе Visual Simulation. Получим кривую
переходного процесса, удовлетворяющую заданным параметрам регулирования системы
Структурная схема САР ПТУ,
построенная в VisSim, показана на рисунке 2.4.
Рис. 2.4. Структурная схема САР ПТУ
в VisSim
Программа VisSim не может работать с
функциями в том виде, котором они заданы изначально, каждое звено приведём к
определённому виду.
звено:
Подставим числовые параметры системы
регулирования из задания и получим:
Рис. 2.5. 1 звено
Так как в программе нельзя построить
звено 4, преобразуем структурную схему и объединим звенья 2, 3, 4 в одно звено W234.
звено:
Подставим числовые параметры системы
регулирования из задания и получим:
Рис. 2.6. 234 звено
звено:
Параметры системы
неизвестны, поэтому временно подставим единицы, а при настройке системы
подберём числовые данные.
Рис. 2.7. 5 звено
6 звено:
Подставим числовые параметры системы
регулирования из задания и получим:
Рис. 2.8. 6 звено
звено:
Подставим числовые параметры системы
регулирования из задания и получим:
Рис. 2.8. 7 звено
звено:
Подставим числовые параметры системы
регулирования из задания и получим:
Рис. 2.9. 8 звено
звено:
Подставим числовые параметры системы
регулирования из задания и получим:
Рис. 2.10. 9 звено
звено:
Подставим числовые параметры системы
регулирования из задания и получим:
Рис. 2.11. 10 звено
11 звено:
Подставим числовые параметры системы
регулирования из задания и получим:
Рис. 2.12. 11 звено
12 звено:
Подставим числовые параметры системы
регулирования из задания и получим:
Рис. 2.13. 12 звено
13 звено:
Подставим числовые параметры системы
регулирования из задания и получим:
Рис. 2.14. 13 звено
Приведя все функции
звеньев в удобную форму для программы VisSim,
в соответствии с исходными данными, построим кривую переходного процесса.
Неизвестные коэффициенты
подбираем таким образом, чтобы кривая попала в заданный диапазон, ограниченный
кривой перерегулирования, кривыми погрешности регулирования и временем
регулирования (табл. 1.3).
Проанализируем кривую
переходного процесса при заданных значениях
, изображённую на рис.
2.16:
время регулирования
составляет 33,74 сек. (заданно 55 сек.)
погрешность
регулирования составляет 10,52% (заданно 25%)
Данные удовлетворяют заданным
параметрам управления ГЭУ.
Далее для нахождения неизвестных
параметров составим и решим систему уравнений:
Теперь, зная все параметры системы
регулирования, занесём их в общую таблицу:
Таблица 2.1. Параметры системы
регулирования ПТУ
|
К1,3,5-8
|
К2
|
Т1, Т9
|
К4
|
Т2
|
Т8
|
Т4
|
Т5,6
|
К10
|
Т7
|
T3
|
К9
|
|
1
|
4
|
3
|
0,6
|
16,67
|
8
|
0,3
|
0,6
|
11
|
8
|
0,33
|
В соответствии со всеми
коэффициентами, использую программу Mathcad, получим окончательный вид
передаточной функции САР ПТУ:
где полином числителя:
полином знаменателя:
2.4 Оценка устойчивости
САР ПТУ
Оценка устойчивости САР
ПТУ по теореме Ляпунова
Чтобы система по
Ляпунову была устойчивой, необходимо и достаточно, чтоб уравнение
имело
корни, находящиеся в левой полуплоскости комплексной плоскости.
Используя полином
знаменателя
составим
характеристическое уравнение и найдём его корни с помощью программы MathCad:
Вещественные части корней
отрицательны. Система устойчива.
Оценка устойчивости САР
ПТУ по критерию Гурвица
Исходя из полинома
знаменателя
составим
матрицы коэффициентов. Число строк и столбцов, в которой соответствует степени
уравнения.
С помощью программы MathCad составим матрицы коэффициентов и найдём определители каждой
степени, учитывая, что коэффициенты
соответствуют
коэффициентам при соответствующих степенях характеристического уравнения:
Т. к. все определители больше ноля,
то система устойчива.
3. Разработка механизмов управления и защиты
3.1
Разработка механизмов управления САР ПТУ
автоматический
регулирование передаточный частотный
Паротурбинная
установка представляет собой турбозубчатый агрегат совместно с устройством
передачи мощности винту и системами, непосредственно его обслуживающими. Такими
системами являются: система уплотнения концевых частей роторов турбин и система
смазки агрегата. Кроме того, к этой установке отнесем систему отбора пара из
промежуточных ступеней турбины. Следовательно, паротурбинная установка - объект
регулирования с несколькими аккумуляторами и несколькими регулируемыми
параметрами. В общем случае такими параметрами являются скорость вращения вала
турбозубчатого агрегата, давления в указанных выше системах и температура в
системе смазки. Система регулирования паротурбинной установки - совокупность
контуров регулирования отдельных ее аккумуляторов. В отдельных случаях
некоторые из перечисленных параметров не являются регулируемыми.
Скорость вращения
вала турбозубчатого агрегата - обязательный регулируемый параметр в
турбоэлектрических установках (турбогенераторы судовых электростанций и системы
электродвижения судна на постоянном токе) или турбовинтовых установках с
винтами регулируемого шага (ВРШ). В этих установках внешнее возмущение к
турбине приложено со стороны потребителей энергии (винта или электрической
нагрузки генераторов) и представляет собой изменение момента сопротивления на
ее валу или поворот статической характеристики отвода энергии от турбины вокруг
своего начала. Поэтому поддержание определенной линии статических режимов
работы турбины, требуемой потребителями, может быть достигнуто установкой
регулятора, контролирующего угловую скорость вращения вала и воздействующего на
впуск пара в турбину.
Паротурбинные
установки, жестко связанные с винтом неизменного шага механической или
электрической связью, имеют фиксированную линию статических режимов, которой
является винтовая характеристика - зависимость момента сопротивления на валу
турбины от угловой скорости. Жесткой механической связью турбины с винтом
является валопровод, а электрической связью - система электродвижения на
переменном токе; связь сохраняет строго постоянное соотношение между числом
оборотов гребного электродвигателя и генератора, вращаемого турбиной.
В этих установках
при данной глубине погружения винта его характеристика и, следовательно, линия
статических режимов работы турбинного агрегата остается неизменной. Поэтому
внешнее воздействие на турбину с целью изменения угловой скорости вращения ее
вала или скорости хода судна производится со стороны подвода к турбине энергии
(пара) - перемещением ее паровпускного, клапана.
Такое воздействие
эквивалентно параллельному смещению статической характеристики подвода энергии
к турбине до пересечения ее со статической характеристикой отвода (винтовой
характеристикой) в точке, соответствующей требуемому значению угловой скорости
вращения винта.
Коэффициент
самовыравнивания турбинных установок, жестко связанных с винтом, на всех
стационарных режимах имеет достаточно большое значение для обеспечения хорошей
устойчивости и качества переходных процессов без всякого автоматического
регулирования скорости вращения вала. Для управления такой турбинной установкой
паровпускные клапаны ее снабжают приводом, которым обслуживающий персонал
непосредственно или при помощи следящей системы дистанционного управления
перемещает эти клапаны и изменяет расход пара в турбину, устанавливая требуемую
угловую скорость вращения винта.
Однако и
паротурбинные установки с жесткой связью с винтом, особенно транспортных судов,
могут подвергаться значительным возмущающим воздействиям со стороны винта. При
волнении моря и качке судна глубина погружения винта, а, следовательно, и
положение статической характеристики отвода энергии от турбины (винтовой характеристики)
меняются периодически, что приводит к колебаниям угловой скорости вращения ее
вала.
В условиях качки
обслуживающему персоналу трудно удержать угловую скорость вращения вала в
допустимых пределах, а потому при отсутствии регулятора скорости он обычно
снижает число оборотов вала, а следовательно, и скорость хода судна, что
приводит к увеличению продолжительности рейса и снижению экономических
показателей эксплуатации судна. Для избежания этого главные турбинные
установки, жестко связанные с винтом неизменяемого шага, также снабжают
регулятором скорости, настраиваемым на поддержание числа оборотов вала,
превышающего на 5-6% число оборотов при полной скорости хода судна. На всех
режимах работы турбины с числом оборотов ниже этого предельного значения
регулятор удерживает свой регулирующий орган полностью открытым и управление
турбиной осуществляют вручную воздействием на ее другие паровпускные клапаны.
Регулятор сам включается в действие лишь при достижении предельного значения
числа оборотов.
Регулятор
выполняет, следовательно, функции ограничения числа оборотов вала, в связи, с
чем его называют ограничительным.
Иногда
паротурбинные установки с жесткой связью с винтом неизменного шага снабжают
регулятором, поддерживающим число оборотов вала на всех режимах работы
установки и называемым всережимным регулятором. Так как число оборотов вала
таких турбин является переменным в зависимости от нагрузки или скорости хода
судна, то управление турбиной сводится к изменению положения настроечного
элемента регулятора скорости (установочной пружины, положения дроссельного
золотника и т.д.).
При помощи
всережимного регулятора скорости в условиях качки судна можно ограничить
отклонение числа оборотов турбозубчатого агрегата от номинального для данного
режима его работы значения более узкими пределами, чем при отсутствии такого
регулятора, и уменьшить тем самым периодические инерционные усилия на роторе.
Вместе с тем,
применение всережимного регулятора скорости сопряжено и с рядом недостатков.
Во-первых, паровпускной клапан турбины должен быть регулирующим, срабатывающим
на каждом режиме работы агрегата определенный перепад давлений пара, что вносит
некоторую (хотя и небольшую) потерю энергии в цикле. Во-вторых, при действии
регулятора скорости меняется расход пара на турбозубчатый агрегат в пределах,
зависящих от величины возмущения агрегата со стороны винта и заданной точности
поддержания числа оборотов. Если такие колебания расхода пара на турбозубчатый
агрегат практически не могут сказаться на давлении пара в котле и передавать
возмущения винта на систему регулирования котельной установки, то влияние этих
колебаний на давление в камерах отбора пара из турбин может быть заметным и
достаточным для возмущения системы регулирования магистрали греющего пара и
подключенных к ней потребителей.
Таким образом,
целесообразность применения всережимного регулятора скорости в системе
управления турбозубчатым агрегатом с жесткой механической связью с винтом
постоянного шага для каждого конкретного судна должна быть обоснована соответствующими
динамическими расчетами.
При нормальном
действии паротурбинной установки паровой баланс, а следовательно, и давление в
системе уплотнения ее концевых частей могут непрерывно меняться. Между тем, для
исключения попадания воздуха из турбинного помещения внутрь корпусов турбин и
из последних в помещение, давление в системе уплотнения турбин должно
поддерживаться заданным с большой точностью. Поэтому это давление является
регулируемым параметром и для поддержания его заданного значения на всех режимах
работы установки должен быть предусмотрен специальный непрерывно действующий
регулятор.
Давление в системе
смазки турбозубчатого агрегата не является параметром, изменяющимся с
изменением режима работы установки, поскольку расход масла для смазки подшипников
агрегата и зубцов редуктора практически мало меняется с изменением режима
работы агрегата. Поэтому давление в системе смазки является параметром защиты
агрегата от аварийного состояния, но не регулирования работы масляного насоса.
Температура масла на
выходе из маслоохладителя при неизменном режиме работы меняется по ряду причин
(изменение температуры забортной воды, изменение тепловыделений в турбозубчатом
агрегате и др.). Так как этот параметр определяет надежность действия агрегата
и величину потерь энергии в нем на преодоление сопротивлений вращению вала в
подшипниках, то его следует поддерживать с достаточно высокой точностью, для
чего маслоохладитель снабжают соответствующим регулятором. Особенно важно
поддерживать температуру масла, если оно используется в качестве рабочего
вещества в регулирующих устройствах.
Отбор пара из
промежуточных ступеней турбины для обслуживания различных потребителей часто
применяют в судовых турбинных установках транспортных судов с высокими
параметрами пара и с электрифицированными вспомогательными механизмами.
Давления в соответствующих системах отбора должны поддерживаться постоянными, а
потому являются регулируемыми параметрами поскольку могут меняться как с
изменением режима работы турбинной установки, так и нагрузки потребителей пара
из этих систем.
3.2
Разработка механизмов защиты САР ПТУ
При аварийном
состоянии турбины отдельные параметры, определяющие надежность ее действия,
меняются с такой быстротой, что обслуживающий персонал может и не успеть
принять соответствующие меры, предохраняющие турбину от аварии. Поэтому турбину
снабжают устройствами, контролирующими эти параметры и автоматически
прекращающими доступ пара в нее при предельно допустимом их отклонении от
нормального значения. Совокупность таких устройств называется системой защиты
турбины. Эта система содержит также и средства сигнализации, подающие в пост
управления установкой световой и звуковой сигналы об аварийном значении
параметров.
В связи с тем, что
автоматическое выключение из действия турбины (главной или судовой
электростанции) может иметь тяжелые последствия для судна, система защиты
должна быть ограничена как можно меньшим числом параметров, а надежность
действия средств защиты должна быть весьма высокой, чтобы свести к минимуму
возможность их ложного срабатывания.
В современных
паротурбинных установках параметрами системы защиты являются:
) число оборотов
ротора каждой турбины, входящей в состав турбозубчатого агрегата; при поломке
валика, соединяющего ротор каждой турбины с шестерней редуктора, число оборотов
соответствующего ротора может возрасти до аварийного значения. При этом числа
оборотов роторов остальных турбин агрегата могут оставаться нормальными;
) давление в
системе смазки агрегата, поскольку прекращение подачи масла в нужном количестве
к его подшипникам или зубцам редуктора приводит к тяжелой аварии агрегата; в
некоторых установках параметром системы защиты является также и давление масла
в системе регулирования;
) вакуум в
конденсаторе, поскольку падение вакуума (повышение давления в конденсаторе)
свидетельствует об аварийном состоянии конденсатора (прекращение прокачки
конденсатора забортной водой, нарушение герметичности конденсатора и т.д.);
) положение роторов
турбин, поскольку их осевой сдвиг по отношению к корпусам свидетельствует о
выплавке упорных подшипников и грозит задеванием ротора о статор.
Средства защиты по
всем перечисленным параметрам воздействуют через масляную систему агрегата на
быстрозапорный клапан, установленный на главном паропроводе турбины перед маневровым
устройством. В главных турбинах, снабженных ограничительным регулятором
скорости, быстрозапорный клапан системы защиты служит одновременно регулирующим
органом этого регулятора.
При нормальном
состоянии агрегата быстрозапорный клапан удерживается в открытом положении
давлением на поршень масла, подведенного в верхнюю полость цилиндра. Давление
масла на поршень уравновешивается натяжением пружины, помещенной в другую
полость цилиндра.
При аварийном
значении любого из перечисленных параметров масло системы защиты открывает
перепускной клапан, расположенный справа на корпусе быстрозапорного клапана,
сообщая верхнюю полость его цилиндра со сливом. Давление в этой полости
мгновенно падает до атмосферного и поршень сервомотора под действием пружины
закрывает клапан и прекращает доступ свежего пара в турбину.
При наличии
давления в масляной системе агрегата быстрозапорный клапан можно открывать
подводом масла в полость над его поршнем. При отсутствии масла быстрозапорный
клапан можно открывать и вручную при помощи маховика с зубчатой конической
передачей к штоку клапана. Для этой цели шток выполнен нарезным с подвижной
втулкой и внутренней нарезкой. При вращении маховика при закрытом клапане в
сторону закрытия втулка опускается до тех пор, пока в ее вырез не попадет
защелка, препятствующая ее подъему вверх. С этого момента при вращении маховика
в противоположном направлении клапан открывается.
Если турбина
снабжена системами отбора пара из промежуточных ступеней, то при срабатывании
быстрозапорного клапана от предельного повышения любого из параметров системы
защиты турбина автоматически должна разобщиться от паровых магистралей систем
отбора. В противном случае турбина может продолжать некоторое время вращаться
паром из системы отбора, что усугубит ее аварийное состояние.
Данная курсовая работа состояла из
трёх частей: алгоритмический расчет систем автоматического управления
паропроизводящей и паротурбинной установкой, разработка механизмов управления и
защиты ПТУ.
В первой и второй части получены знания
по расчёту САР, которые были благополучно применены при алгоритмическом расчёте
систем автоматического регулирования паропроизводящих и паротурбанных
установок. Было описано принципиальное действие систем автоматического
регулирования ППУ И ПТУ. Была определена передаточная функция систем и при
помощи ПЭВМ построена кривая переходного процесса. Провели оценку устойчивости
систем по теореме Ляпунова, критериям Гурвица и Михайлова. С помощью программы APSU построены частотные
характеристики. Был освоен и применён на практике метод Солодовникова, в
результате чего получили кривую переходного процесса, удовлетворяющую всех
заданным критериям качества.
В третьей части были исследованы
механизмы управления и защиты паротурбинной установки. Разработаны схема регулирования,
управления и защиты ПТУ, а также механизмы управления.
Список литературы
1. Баленко Ю.К. и др. Справочник по корабельной автоматике - М.:
Воениздат, 1974.
2. Беляев И.Г. Автоматизация судовых пароэнергетических установок. -
М.: Транспорт, 1991.
3. Дунин В.М. и др. Централизованное управление судовыми системами -
Л.: Судостроение, 1976
4. Кузнецов В.А. Судовые ядерные энергетические установки. - Л.:
Судостроение, 1989.
5. Кутьин Л.И. Автоматизация судовых дизельных и газотурбинных
установок. - Л.:Судостроение, 1973
6. Макаров В.В., Титов Н.Я., Стенин В.А. Автоматизация
технологических процессов и установок. Северодвинск, Севмашвтуз, 1997
7. Нелепин Р.А. Автоматическое управление СЭУ. - Л.: Судостроение,
1986
8. Печененко В.И. Автоматика регулирования и управления ССУ. - М.:
Транспорт, 1973
9. Стенин В.А. Автоматика специальных систем. Проектирование и
расчет. Северодвинск, Севмашвтуз, 2000
10.Стенин В.А. Методические указания к выполнению курсовой работы.
Северодвинск, Севмашвтуз, 1997
11.Стенин В.А. Проектирование и расчет систем автоматического
управления СЯЭУ. Л., ЛКИ, 1989
12.Стенин В.А. Расчет автоматики СЭУ на ПЭВМ. Северодвинск,
Севмашвтуз, 2007
13.Сыромятников В.Ф. Основы автоматики и комплексная автоматизация
СЭУ. - М.: Транспорт, 1983