|
№ варианта
|
N
|
λ,
/час
|
t, min
|
|
1
|
5
|
20
|
12
|
Дано:
Интенсивность потока заявок : Λ
= 20 м/час = 20/60 = 0.33 м/мин.
Время обслуживания : Tобсл
= 12 мин.
Число серверов: n
= 5.
Решение:

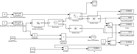
Описание блоков:
v Served
Time Generator
- генератор интервалов времени обслуживания, функция exprnd(u);
v Request
Time Generator
- генератор интервалов времени поступления заявок, функция exprnd(u);
v Time-Based Entity
Generator - генератор заявок;
v Replicate
- дублирует каждую заявку, направляя их в каждый выход. Значение
параметра
Replicate entity when = Any entity output port is not blocked;
v N-Server
- собственно сервер или канал обслуживания, число каналов задано переменной NChannels
- по заданию 5.
v Entity
Sink - блок,
аккумулирующий заявки, покидающие систему;
v NumberOfChannels
- умножитель, имеющий параметр заданной переменной NChannels;
v Integrator
- используется для подсчета суммы интервалов времени между поступлениями
заявки, т.е. моделирует движение по реальной шкале времени.
Время моделирование установлено 1000, чтобы
показать, что СМО переходит в стационарный режим, из графика видно, что это
так-
Рис.
Где x
- время моделирования а y
- интенсивность потока обслуживания.
Всего сгенерировано 777 заявок, из них обслужено
628 заявок.
Вероятностные характеристики:
Интенсивность нагрузки: p
= лямбда * Тобсл = 0.333* 12 = 3.96.
Обслужено всего 628 заявок : Pobs
= 0.8082.
Доля заявок, получивших отказ: Ротказ = 1 - Pobs
= 1 - 0.8082 = 0.1918.
Среднее число каналов, занятых обслуживанием: n1
= p* Pobs
;
n1 = 3.96* 0.8082 =
3.200472.
Коэффициент занятости каналов обслуживанием: K
= n1/n
= 3.19 / 5 = 0.6.
Следовательно, система на 60% занята
обслуживанием.
Абсолютная пропускная способность: A
= pobs * лямбда = 0.8082
* 0.33 = 0.269 заявок/мин
Среднее время простоя СМО: Tпр
= pотказ * Тобсл =
0.1918 * 12 = 2.3016 мин.
Среднее число обслуживаемых заявок: Lобс
= p * Pobs
= 3.96 * 0.8082 = 3.200472 ед.
Это мы привели результаты нашего моделирования.
Для сравнения мы приведем теоретические
результаты данной задачи:
Системы массового обслуживания.
Исчисляем показатели обслуживания многоканальной
СМО:
Интенсивность потока обслуживания:
. Интенсивность нагрузки.
ρ = λ
• tобс = 0.33 • 12 = 3.96
Интенсивность нагрузки ρ=3.96
показывает степень согласованности входного и выходного потоков заявок канала
обслуживания и определяет устойчивость системы массового обслуживания.
. Вероятность, что канал свободен (доля времени
простоя каналов).
Следовательно, 2.41% в течение часа канал будет
не занят, время простоя равно tпр = 1.4 мин.
Вероятность того, что обслуживанием:
занят 1 канал: p1 = ρ1/1!
p0 = 3.961/1! • 0.0241 = 0.0954
заняты 2 канала: p2 = ρ2/2!
p0 = 3.962/2! • 0.0241 = 0.19
заняты 3 канала: p3 = ρ3/3!
p0 = 3.963/3! • 0.0241 = 0.25
заняты 4 канала: p4 = ρ4/4!
p0 = 3.964/4! • 0.0241 = 0.25
. Доля заявок, получивших отказ.
Значит, 20% из числа поступивших заявок не
принимаются к обслуживанию.
. Вероятность обслуживания поступающих заявок.
В системах с отказами события отказа и
обслуживания составляют полную группу событий, поэтому:
отк + Pobs
= 1
Относительная пропускная способность: Q = Pobs.
Pobs = 1 - pотк
= 1 - 0.2 = 0.8
Следовательно, 80% из числа поступивших заявок
будут обслужены. Приемлемый уровень обслуживания должен быть выше 90%.
. Среднее число каналов, занятых обслуживанием.
n1 = ρ
• Pobs = 3.96 • 0.8 =
3.19 канала.
Среднее число простаивающих каналов.
nпростоя = n - n1 =
5 - 3.19 = 1.8 канала.
. Коэффициент занятости каналов обслуживанием.
Следовательно, система на 60% занята
обслуживанием.
. Абсолютная пропускная способность.
= Pobs
• λ
= 0.8 • 0.33 = 0.27 заявок/мин.
. Среднее время простоя СМО.
Тпр = pотк • tобс = 0.2 • 12 = 2.35 мин.
Среднее число обслуживаемых заявок.
обс = ρ
• Q = 3.96 • 0.8 = 3.19 ед.
Номинальная производительность СМО: 5 / 12 =
0.42 заявок в мин.
Фактическая производительность СМО: 0.27 / 0.42
= 63% от номинальной производительности.
Проведя статистические испытания и сравнивая их
с практическими мы доказали что модель построена правильно, так как совпадают
вычисления.