Анализ организационно-правовой формы и производственно-хозяйственной и финансовой деятельности Администрации Чебаркульского района г. Чебаркуля

  • Вид работы:
    Отчет по практике
  • Предмет:
    Основы права
  • Язык:
    Русский
    ,
    Формат файла:
    MS Word
    1,82 Мб
  • Опубликовано:
    2013-12-02
Вы можете узнать стоимость помощи в написании студенческой работы.
Помощь в написании работы, которую точно примут!

Анализ организационно-правовой формы и производственно-хозяйственной и финансовой деятельности Администрации Чебаркульского района г. Чебаркуля















Отчет о прохождении производственной практики в администрации Чебаркульского района, г. Чебаркуля


Студент 457 группы Сорокин Иван Олегович

Направление «Менеджмент»

Введение

Администрация Чебаркульского района г. Чебаркуля является территориальным органом администрации города.

Администрация Чебаркульского района осуществляет исполнительно-распорядительные функции в пределах, установленных Положением об администрации Чебаркульского района г. Чебаркуля и правовыми актами Главы города.

Администрация Чебаркульского района является юридическим лицом, имеет в оперативном управлении обособленное имущество и отвечает по своим обязательствам этим имуществом, может от своего имени приобретать и осуществлять имущественные и неимущественные права, нести обязанности, быть истцом и ответчиком в суде.

Администрация Чебаркульского района имеет лицевые счета, самостоятельную смету, круглую печать с изображением герба г. Чебаркуля и со своим наименованием, штампы и бланки.

Целью прохождения практики является овладение студентами практическими навыками анализа технико-экономических показателей в организации, а также анализом производственно-хозяйственной и финансовой деятельности администрации. Цели прохождения практики:

·   расширение и систематизация знаний по общепрофессиональным и специальным дисциплинам на основе изучения деятельности конкретного муниципального органа;

·   приобретение практических навыков и умений по всем видам профессиональной деятельности;

·   развитие профессионального мышления и умения применять теоретические знания на практике.

Задачи прохождения практики:

1.      подготовка студентов к осознанному пониманию содержания работы по специальности.

2.      воспитание у студента чувства ответственности при выполнении конкретных заданий на предприятии.

.        выработка рационального применения полученных теоретических знаний на практике.

.        дать характеристику конкретного объекта прохождения практики: организационно-правовой формы и экономической деятельности.

.        проанализировать технико-экономические показатели и провести анализ производственно-хозяйственной и финансовой деятельности, отраженных в соответствующих документах на исследуемом объекте.

Цель написания отчета - дать полное представление о текущих процессах в учреждении, выявленных в ходе анализа полученной при прохождении практики информации.

Задачи написания отчета:

.        дать краткую характеристику объекта исследования;

.        проанализировать технико-экономические показатели;

.        сделать анализ наличия, состава, структуры и эффективности использования персонала;

.        проанализировать смету расходов;

.        проанализировать финансовое состояние Администрации.

администрация финансовый экономический смета

.       
Социально-экономическая характеристика администрации Чебаркульского района

1.1    История и порядок организации администрации Чебаркульского района

МУ «Администрация Чебаркульского муниципального района» (далее - администрация муниципального района) является исполнительно-распорядительным органом Чебаркульского муниципального района, наделенным полномочиями по решению вопросов местного значения и полномочиями по осуществлению отдельных государственных полномочий, переданных органам местного самоуправления (муниципального района федеральными законами и законами Челябинской области.

1.2    Роль администрации Чебаркульского района в системе муниципальных органов

Администрация Чебаркульского района является территориальным органом администрации города. Она является исполнителем распоряжений администрации г. Чебаркуля, главным распорядителем финансовых средств, получаемых из местного бюджета, решает вопросы местного значения, связанных с развитием и обустройством района, контролирует деятельность предприятий, организаций и учреждений разных сфер деятельности. Она составляет поквартальные, ежемесячные и ежегодные отчеты о проведенных мероприятиях, достижении поставленных задач, использовании бюджетных средств, эти отчеты она предоставляет администрации города.

Основной целью администрации Чебаркульского района является решение вопросов местного значения.

Основными задачами является обеспечение выполнения функций и полномочий Главы города, иных органов местного самоуправления, направленных на создание нормальных условий для жизнедеятельности горожан.

1.3    Описание вида деятельности администрации Чебаркульского района

1.3.1  Структура администрации Чебаркульского района

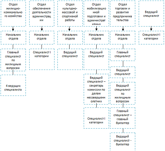
Структура администрации является линейно-функциональной.

Весь аппарат администрации района разделен на отделы:


Отделы имеют своего начальника и специалиста. Они выполняют все полномочия, которыми наделены, исполняют все поставленные задачи в срок.

Результаты работы отделов администрации оцениваются показателями, характеризующими выполнение ими своих целей и задач. Соответственно строится и система материального поощрения, ориентированная, прежде всего на достижение высоких показателей каждого отдела. За конечный результат в целом отвечает линейный руководитель - заместитель Главы города, руководитель администрации Чебаркульского района, действующий на основании Устава и осуществляющий оперативное руководство администрацией, непосредственно отдела не имеет, в его подчинении находится заместители, являющиеся исполнительным органом. Заместители отвечают за деятельность администрации.

Схема 1. Организационная структура Чебаркульской администрации

В свою очередь в администрации существует ряд отдельных работников, специалистов, осуществляющих техническое обеспечение муниципальных служащих администрации и другие виды деятельности. Например, специалисты по анализу и учету контролируют соблюдение финансовой и налоговой дисциплины, достоверность и правильность бухгалтерской и налоговой отчетности, организуют и проводят периодическую и годовую инвентаризацию и т.д.

Экспертная комиссия осуществляет методическое руководство работой по экспертизе ценности документов, подготовке их к архивному хранению, а также по разработке номенклатур дел и других нормативно-методических документов, регламентирующих деятельность архива и делопроизводственной службы организации, проводит ежегодный отбор документов на хранение и уничтожение и т.д.

Все эти категории муниципальных и не муниципальных работников помогают правильно организовывать работу администрации и поддерживать ее на высшем уровне.

1.3.2 Отдел обеспечения деятельности администрации

Работа отдела обеспечения деятельности администрации района состоит из четырех направлений:

·        работа с кадрами;

·        делопроизводство;

·        работа администрации с населением;

·        архив.

Работа с кадрами

Работа с кадрами администрации Чебаркульского района включает в себя следующие направления:

Наем и высвобождение персонала

В администрации Чебаркульского района наем работника на должность проходит через собеседование. Как правило, отбор кандидата на вакантную должность осуществляется из уже известных, зарекомендовавших себя людей, обладающих необходимыми знаниями и опытом работы в данной сфере. Практически не бывает случаев, когда на должность муниципального работника принимают человека «со стороны». Исключением может быть прием работников на должности технического и младшего обслуживающего персонала. В этом случае отбор осуществляется с помощью центра занятости.

Причинами высвобождения кадров в администрации Чебаркульского района могут быть:

·        перевод на вышестоящую или нижестоящую должность;

·        заработная плата, неудовлетворяющая потребности работника;

·        увольнение по собственному желанию

·        завершение действия трудового договора;

·        уход на пенсию.

Всего в администрации Чебаркульского района 53,5 ставок, 54 работника, из них 28 человек занимают должности муниципальных служащих. В год увольняются примерно 2-3 человека, столько же человек и принимается на работу, поэтому текучка кадров практически не наблюдается. По половому признаку персонал делится на 20 женщин и 8 мужчин. Основной возраст персонала от 45 до 52-53 лет. Молодых специалистов мало, т.к. их не привлекает низкая заработная плата и большой объем работы.

Развитие персонала

Они выражены усилиями администрации по сохранению соответствующего уровня знаний у трудового коллектива или же на повышение квалификационного уровня путем дополнительной подготовки. Итог о необходимости повышения квалификации или о получении высшего образования выносится аттестационной комиссией. Из 28 муниципальных служащих 19 человек имеют высшее образование, 9 человек имеют среднеспециальное образование.

Система мотивации персонала

Получение нового места работы, а так же изменение привычных условий деятельности стимулирует работника, вызывает в нем желание проявить себя с лучшей стороны.

Мотивация работников администрации Чебаркульского района в основном осуществляется через премии, вручение грамот и похвальных листов, повышение по службе, награждение бесплатными путевками в санатории и лечебницы, словесную похвалу. В целом мотивация персонала в администрации носит социально-экономический характер.

Оценка результативности деятельности персонала

Оценка результативности деятельности персонала осуществляется через проведение аттестации. Она проходит не чаще, чем 1 раз в 2 года и не реже, чем 1 раз в 4 года (в администрации она проводится обычно 1 раз в 4 года). Первым этапом проведения аттестации является издание Главой города распоряжения о проведении аттестации, в котором утверждается состав аттестационной комиссии, план и сроки проведения аттестации. На основании данного распоряжения администрация Чебаркульского района издает свое распоряжение, в котором утверждается список аттестуемых служащих, сроки проведения аттестации, форма проведения аттестации и перечень экзаменационных билетов (в случае, если аттестация проходит в виде собеседования, список билетов не утверждается). В течение двух месяцев идет работа со служащими: разного рода занятия и подготовка к аттестации. Перед аттестацией каждый аттестуемый должен заполнить аттестационный лист, где указываются его личные данные, занимаемая должность, опыт работы и отзыв непосредственного руководителя. Также в комиссию должны быть предоставлены должностные инструкции всех аттестуемых служащих. В день аттестации утром собирается аттестационная комиссия в составе семи человек (глава администрации и начальники отдела) и представителя города (он присутствует по своему желанию). Аттестуемые заходят по одному, каждого знакомят с комиссией, члены комиссии дают краткий отзыв о каждом аттестуемом, после чего проходит сама аттестация в виде экзамена или собеседования. После аттестации каждого работника комиссия совещается и выносит оценку аттестуемого:

·        соответствует занимаемой должности;

·        соответствует занимаемой должности при условии выполнения рекомендации аттестационной комиссии по его служебной деятельности (повышение квалификации либо получение высшего образования);

·        не соответствует занимаемой должности.

Если аттестуемого оценили как «не соответствует занимаемой должности», то в течение месяца руководство администрации должно найти другое место работы этому человеку. Если он не согласен с предложением новой работы, то он увольняется по собственному желанию.

По окончании работы аттестационной комиссии пишется отчет об итогах проведения аттестации муниципальных служащих администрации Чебаркульского района.

В администрации последняя аттестация проводилась 29 мая 2011 года. В аттестации принимали участие 21 человек, аттестационная комиссия включала в себя 8 человек, форма аттестации - экзамен. Аттестованы были все служащие, из них 17 человек соответствуют занимаемой должности, 4 человека соответствуют занимаемой должности при условии выполнения рекомендации аттестационной комиссии по его служебной деятельности. Все четыре человека уже направлены на курсы повышения квалификации.

По итогам последней аттестации можно утверждать, что служащие администрации Чебаркульского района обладают достаточной квалификацией и необходимыми навыками для работы на занимаемых должностях, и, как следствие, имеют хорошую результативность в своей деятельности.

Делопроизводство

Организация, ведение и совершенствование системы документационного обеспечения управления, методическое руководство и контроль за соблюдением установленного порядка работы с документами в администрации возлагается на общий отдел.

К правилам подготовки и оформления документов относятся:

Особенности подготовки и оформления отдельных видов документов, таких как: распоряжения, постановления, служебные письма, положения, правила, инструкции, протоколы, бланки документов, оформление реквизитов в процессе подготовки документов.

Организационное, документационное и информационное обеспечение заседаний и совещаний.

Организация исполнения и контроля за выполнением актов и других документов и поручений. Формирование дел, передача их в архив, использование архивных документов.

За 2012 год подготовлено и издано 127 распоряжений (126 - в 2011 году), приказов по личному составу 297 (260 в 2011 году), писем в различные организации - 2076.

Поступило в администрацию района:

·   законодательных, нормативных и других документов вышестоящих организаций - 624;

·        писем из различных организаций и учреждений - 1460;

·        обращений и заявлений граждан - 953.

Работа администрации с населением

Работа с населением района в основном осуществляется через Советы территориального общественного самоуправления (СТОС), которых в районе тринадцать. В 2012 году во всех СТОСах прошли учредительные конференции, где были обсуждены Уставы СТОСов, избраны председатели и члены Советов. СТОСЫ учреждены для самостоятельного и под свою ответственность осуществления собственных инициатив по вопросам местного значения на территории микрорайона.

ТОС, как, юридическое лицо, имеет самостоятельный баланс, расчетные и иные счета в банках. Вправе вести предпринимательскую, хозяйственную и иную, не противоречащему текущему законодательству деятельность, направленную на достижение поставленных задач и целей ТОС и удовлетворение социально-бытовых потребностей населения территории, на которой оно осуществляется.

В ноябре 2012 г. Уставы утверждены Чебаркульим городским Советом народных депутатов, выданы Свидетельства, подписанные Главой города.

Регулярно проводятся рейды с участковыми оперуполномоченными милиции, Отделом государственного пожарного надзора по выявлению граждан, набрасывающих провода на электросети, незакрытым подвалам и чердакам, выявлению неблагополучных граждан и др.

Ежегодно в преддверии Дня города проводятся праздники дворов, улиц. В 2012 году был проведен конкурс на лучший двор, подъезд, частный двор. Победители отмечены Благодарственными письмами и подарками.

Огромную помощь Советы территориального общественного управления оказали в проведении выборов Президента Российской Федерации и в Совет народных депутатов Челябинской области. Они помогали членам участковых избирательных комиссий уточнять списки избирателей, выявлять граждан, которые не смогут по каким-либо причинам придти на избирательные участки в день выборов, агитировали жителей на участие в выборах.

В связи с проведением Всероссийской переписи населения в 2010 году Советами уже сегодня начата работа: оказывается помощь в наведении порядка в адресном хозяйстве, выявляются отсутствующие аншлаги на домах и подъездах.

Члены СТОС совместно с жителями принимают участие в наведении порядка на улицах и дворах. Огромная работа проводится по оказанию помощи жителям в выборе способов управления домами. В каждом доме проводятся собрания жителей по разъяснению реформы ЖКХ, видам и способам управления домами и т. д.

Архив

Документы, не принадлежащие сдаче в архив, и дела трехлетнего и годичного сроков хранения уничтожаются в подразделении Администрации по акту установленной формы. Работники общего отдела в праве уничтожать документы в соответствии с установленным порядком.

В период подготовки дел работниками общего отдела к передаче в архив, предварительно проверяется правильность их формирования, оформления и соответствие количества дел, включенных в опись, количеству дел, заведенных в соответствии с номенклатурой дел.

В 2012 году подготовлены и сданы на хранение в МУ «Архив города Чебаркуля» - 12 единиц документов постоянного хранения; подготовлены на постоянное (75 лет) хранение в администрации района 3 единицы дел, 19 личных дел работников администрации за 2003 год.

Уничтожено документов, не подлежащих хранению - 29 единиц хранения.

Подготовлена номенклатура дел на 2009 год, описи дел постоянного хранения № 1, 2 за 2010 год.

2.     
Анализ основных технико-экономических показателей за 2010-2012гг.

В целях определения эффективности деятельности организации необходимо провести анализ основных технико-экономических показателей.

Аналитическая таблица №1 Основные технико-экономические показатели

Показатели

2010

2011

2012

Темп изменения (роста)





11/10(%)

12/11(%)

12/10(%)

Объем деятельности

1060

1075

953

101

89

90

Численность персонала: Муниципальные служащие

 29

 28

 27

 98

 96

 95

Стоимость имущества

7401329,81

8082010,40

8245337,39

109

102

111

Показатели эффективности

37

38,39

35,3

104

92

95

Фондоотдача

1,43

1,33

1,16

90

87

83

Смета исполнения расходов

11408000

14140000

17193000

124

121

151


2.1    Анализ объема деятельности общего отдела администрации Чебаркульского района

Таблица №2 Тематика обращений граждан за 2010-2012 годы

Сферы

2010

2011

2012

Жилищные вопросы

352

386

308

Коммунальное хозяйство

580

532

445

Социальная поддержка населения

42

49

47

Закон и право

27

28

48

Оказание материальной помощи

18

30

16

Торговля

17

21

25

Транспорт

10

2

21

Прочие

4

27

43


Проанализировав тематику обращений, в связи со спецификой района - обширный частный сектор, доминирующими проблемами, как в письменных обращениях, так и на личном приеме зам. Главы города - руководителя администрации Чебаркульского района, являются вопросы жилья и коммунального хозяйства.

Анализ состава заявителей по возрасту представлен на диаграмме №1.

Диаграмма №1 Анализ заявлений граждан за 2010-2012 годы

Увеличение количество обращений за 2011 год по сравнению с 2010 годом обусловлено обветшанием жилья и необходимости переселения жителей в более благоустроенные дома. Основная тематика вопросов в обращение как уже отмечалось, касается жилищного и коммунального хозяйства. Отмечена тенденция увеличения коллективных обращений. Коллективно обращаются граждане, в основном, по коммунальным проблемам. Это жители частного и коммунального сектора, в том числе, и люди пенсионного возраста, а также рабочие и домохозяйки. За счет чего и наблюдается снижение в составе заявителей пенсионного возраста. Обращаются по поводу регулярной подачи воды и работы отопительной системы, низкого электронапряжения в частном секторе, подтопления подвальных помещений и др. Все обращения разбираются в сжатые сроки, оперативно, комиссионно с участием представителей организаций ЖКХ , МУ «ДЕЗ» , ЗАО «Водоканал» и др.

2.2    Анализ численность персонала администрации Чебаркульского района

Диаграмма№2 Численность персонала администрации Чебаркульского района на 2010-2012 годы

Результаты анализа численности персонала, показывают, что состав работников администрации Чебаркульского района в течение отчетного периода значительно не изменился.

Уменьшение численность персонала с 2010 на 2011 год связанно с тем, что численность района значительно не увеличилась. В 2011 году было проведено сокращение. Был закрыт отдел один из отделов.

В связи с экономическим кризисом 2012 года был повторно сокращен штат сотрудников администрации на единицу.

2.3   
Стоимость имущества администрации Чебаркульского района

Диаграмма №3 Имущество администрации Чебаркульского района за 2010-2012 годы

Стоимость имущества с 2010 по 2012 год постоянно увеличивалась. Это связанно с тем на протяжении отчетного периода производилась активная закупка нового оборудования и инвентаря, а списывание старого имущества не фиксировалась.

2.4    Показатели эффективности

Диаграмма №3 Показатели эффективности администрации Чебаркульского района за 2010-2012 годы

При сокращении штата работников администрации на одного специалиста, ведущего прием населения, нагрузка возрастает, отсюда снижаются показатели эффективности всей работы.

Благодаря активному сотрудничеству с населением района, руководство администрации в курсе всех наиболее остро стоящих перед районом проблем, вследствие чего оно может предпринять все необходимые меры по ликвидации этих проблем, и, как следствие, эффективность работы администрации высокая, регулярно она показывает высокие результаты своей деятельности.

3.     
Анализ производственно-хозяйственной и финансовой деятельности администрации Чебаркульского района

.1 Анализ демографической ситуации

В 2012 году на территории района проживало 4713 человек (15,5% всего населения города). Возрастное соотношение населения представлено на диаграмме №1.

Диаграмма № 5 - возрастной состав населения района

Проанализировав показатели можно сказать, что основную долю жителей района представляет сравнительно молодое поколение.

.2 Анализ наличия, состава, структурной эффективности использования персонала

В администрации района на 01.01.2009 работает 50 чел- 100%, из них специалистов - 27, работников осуществляющих техническое обеспечение - 11 человек; обслуживающий персонал - 12 человек. В течение года уволилось 9 человек, было принято 5 человек. Таким образом, текучесть составляет 18 % от численного состава. Качественный состав работников администрации представлен в таблице № 3.

Специалистов, имеющих высшее образование 20 человек (2011г. -19 человек), средне-специальное - 6 человек (2011г. - 9 человек).

Диаграмма №6 Структура персонала администрации по уровню образования

В течение года повысили квалификацию три человека: ведущий специалист - секретарь комиссии по делам несовершеннолетних (г. Москва, с выдачей документа государственного образца), начальник отдела культурно-массовой работы (г. Кемерово), начальник отдела мобилизационной подготовки и административных органов. Это меньше, чем в 2011 г. на 2 человека.

Кроме этого два муниципальных служащих (главный специалист - юрист, ведущий специалист отдела обеспечения деятельности администрации) поступили в учебные заведения с целью получения второго высшего образования по специальности «Государственное и муниципальное управление», один работник, осуществляющих техническое обеспечение администрации (секретарь руководителя) обучается в высшем учебном заведении по специальности «Юриспруденция», которое заканчивает в 2009 году.

Если более подробно остановиться на анализе персонала по возрасту, стажу и образованию, то это можно представить виде диаграмм.

По возрастному составу специалисты управления представлены следующим образом:

Диаграмма №7 Возрастная структура персонала администрации

Диаграмма №8 Процентное соотношение

На 2012 год специалисты управления в возрасте до 30 лет 4%, с 31 по 40 год составляет 11%, от 41 до 50 лет - 27%, от 51 лет до 60- 54% и свыше 60 всего 4%.

Распределение специалистов по стажу муниципальной службы:

Диаграмма № 9 Структура персонала администрации по стажу работы

Диаграмма №10 Процентное соотношение работников по муниципальному стажу за 2012 год

На 2012 год специалисты управления, имеющие стаж более 10 лет, составляют 31% от общего количества сотрудников.

В 2010 году выдано больничных листов на 214 дней. В 2011 году количество дней нетрудоспособности по всем причинам составляет 364 дня.

Таблица № 4. Качественный состав работников администрации.


Количество штатных единиц

Кол-во человек, замещающих должность

Возраст

Образование

Стаж работы




до 30 лет

31-40

41-50

51-60

св. 60

высш.

с/сп

до 1 г.

1-3

3-5

5-10

свыше 10 лет

Муниципальные служащие:















Аппарат при руководстве

5

5

1

-

2

2

-

5

-

1

1

2


1

Отдел обеспечения деятельности администрации

3

3



1

2


2

1

-

-


2

1

Отдел жилищно-коммунального хозяйства, благоустройства

6

5


3


2


4

1

1

2

1


1

Отдел торговли и развития предпринимательства

4

4

-


2

1

1

3

1

1


1

1

1

Отдел культурно-массовой и спортивной работы

2

2



1

1


2





1

1

Отдел мобилизационной подготовки, административных органов

2

2



1

1


2

-


2




Специалисты анализа и учета

2

2




2


1

1

1



1


Территориальное управление «Листвяги»

3

3




3


1

2

-

-

-


3

Итого муниципальных служащих:

27

26

1

3

7

14

20

6

4

5

4

5

8

Лица, осуществляющие техническое обеспечение деятельности администрации

11,5

11

4

-

-

3

4

4

1

-

3

3

5


Отдельные категории работников

13

12

2

-

2

7

1

-

-

1

1

3

4

3

Всего по администрации:

51,5

49

7

3

9

24

6

24

7

5

9

10

14

11



А в 2012 году выданных больничных на 633 дня, так как появились 4 декретницы. Из них:

·        по причине заболеваемости;

·        по причине бытовой и производственной (по пути следования на работу) травм;

·        по уходу за больным ребенком;

·        по беременности и родам.

.3 Анализ доходов и прибыли администрации Чебаркульского района

Финансовые ресурсы района состоят из бюджетных средств и иных поступлений, предусмотренных законодательством.

Финансирование района осуществляется по смете, которая является составной частью единого городского бюджета. Смета расходов района утверждается Главой города. Финансирование поселка в районе осуществляется по смете, которая является составной частью сметы района.

Финансовые ресурсы администрации района используются исключительно для выполнения полномочий, указанных в Положении об администрации Чебаркульского района г.Чебаркуля.

Для осуществления дополнительно передаваемых администрации района полномочий, не предусмотренных вышеназванным Положением, ей одновременно передаются необходимые для этого материальные и финансовые средства.

Заместитель Главы города - руководитель районной администрации является распорядителем бюджетных средств, находящихся в распоряжении администрации района, и несет персональную ответственность за целевое использование указанных средств.

Районная администрация обязана вести учет использования выделенных ей средств в соответствии с требованиями действующего законодательства и муниципальными правовыми актами г. Чебаркуля.

Правовым актом Главы города может быть назначена проверка использования средств, выделенных району.

Решение о ликвидации (реорганизации) района или изменении границ района принимается Советом народных депутатов г. Чебаркуля по представлению Главы города с учетом мнения населения. В случаях реорганизации и ликвидации района работники районной администрации обеспечиваются всеми социальными гарантиями, предусмотренными действующим законодательством.

.4 Анализ расходов администрации Чебаркульского района

Анализ расходов наглядно представлен в следующей гистограмме.

Диаграмма 11 Анализ расходов администрации Чебаркульского района

Как видно, расходы администрации увеличивались с каждым годом. Это происходило в связи с общим удорожанием жизни, повышением цен на коммунальные и иные услуги и увеличение объемов работ администрации.

3.5   Анализ сметы администрации Чебаркульского района

Проведем экономический анализ исполнения сметы расходов администрации Чебаркульского района по данным бухгалтерского учета и отчетности с целью выявления резервов и соблюдения режима экономии.

Таблица №6 Статьи расходов сметы администрации Чебаркульского района

Статья

2010/ руб.

2011/ руб.

2012/ руб.

Заработная плата

7624000

8403000

9944000

Прочие выплаты

3000

5000

5400

Начисления на оплату

1669000

2202000

2605000

Услуги связи

200000

213000

227900

Транспортные услуги

2000

5000

5400

Коммунальные услуги

409000

477000

548000

Содержание имущества

289000

1285000

2016900

Прочие услуги

219000

320000

342400

Прочие расходы

149000

250000

267500

Увеличение стоимости ОС

189000

250000

374500

Увеличение стоимости МЗ

655000

730000

856000


Таблица № 5 Анализ сметы исполнения расходов администрации Чебаркульского района за отчетный период


Отсутствие отклонений расходов от суммы полученного финансирования свидетельствует о том, что средства, выделенные на нужды администрации Чебаркульского района в 2010, 2011 и 2012 годах, были освоены в полном объеме и в соответствии с их целевым назначением.

Источником анализа исполнения смет бюджетных учреждений служит информация как непосредственно характеризующая уровень расходов, так и позволяющая выявить факты их изменения.

Диаграмма 12 Смета исполнения расходов администрации Чебаркульского района за отчетный период

Среди текущих расходов наибольший удельный вес занимают статьи «Расходы» - 32 %, «оплата труда и начисления на оплату труда», «заработная плата», что характерно для большинства бюджетных учреждений. Наименьший удельный вес имеют статьи «Прочие выплаты», «Арендная плата за пользование имуществом» и «прочие расходы» по нулям все. Анализ структуры расходов позволяет оценить соответствие направления использования бюджетных средств профилю деятельности учреждения.

Такой анализ требует проверки кредиторской задолженности учреждения, чтобы убедиться, что выполнение сметы не сопровождается потребностью в дополнительных средствах.

Анализ расходов учреждения позволяет выявить причины нехватки бюджетного финансирования (или недорасхода средств, запланированных по смете), контролировать запасы материальных ресурсов, состояние кредиторской и дебиторской задолженности и другие показатели деятельности учреждения. По итогам выяснилось, что у администрации Чебаркульского района при анализе сметы исполнении расходов все в норме.

3.6    Анализ финансового состояния дебиторской и кредиторской задолженности администрации Чебаркульского района

Состояние дебиторской и кредиторской задолженности администрации отражено на гистограмме 12.

Диаграмма 12 Анализ финансового состояния дебиторской и кредиторской задолженности администрации

Приведенные данные позволяют видеть, что в 2012 году произошло сильное сокращение как дебиторской, так и кредиторской задолженности по отношению к 2010 году. Это свидетельствует о том, что администрация в целом достаточно стабильно осуществляет платежно-расчетные отношения со своими дебиторами и кредиторами.

Дебиторская задолженность бюджетного учреждения по средствам бюджетного финансирования представляет собой такое состояние расчетов, при котором допущено отвлечение ассигнований из бюджета и использование их другими организациями или лицами. Уменьшение дебиторской задолженности оказывает большое влияние на финансовое положение администрации Чебаркульского района и от контроля за ее движением непосредственно зависит исполнение сметы расходов.

Заключение

В данном отчете был рассмотрен анализ организационно-правовой формы и производственно-хозяйственной и финансовой деятельности отдела обеспечения деятельности администрации Чебаркульского района г. Чебаркуля.

Проанализировать технико-экономические показатели и провести анализ производственно-хозяйственной и финансовой деятельности, отраженных в соответствующих документах на исследуемом объекте

В первой главе основной части рассмотрена социально-экономическая характеристика администрации Чебаркульского район, показана организационная структура и описан вида деятельности отдела обеспечения деятельности администрации.

Во второй главе представлен анализ технико-экономических показателей отдела за 2010-2012гг., по следующим показателям: объем деятельности, численность персонала, стоимость имущества, показатели эффективности, фондоотдача и смета исполнения расходов.

Опираясь, на данную главу можно сделать вывод, что объем работы отдела с каждым годом увеличивается, а количество специалистов сокращается, что в свою очередь приводит к повышению производительности труда. Средства расходуются по целевому назначению.

Порядок работы администрации и ее сотрудников строго регламентирован. В целом работа администрации весьма эффективна. Благодаря слаженности коллектива, четкому распределению обязанностей и благоприятной атмосферы в нем, деятельность администрации дает высокие результаты. Все работники по знаниям, навыкам и опыту соответствуют занимаемым должностям.

В третьей главе произведен анализ производственно-хозяйственной деятельности отдела обеспечения деятельности администрации Чебаркульского района, по таким направлениям как, состав и структурная эффективность использования персонала, анализ сметы расходов за 2010-2012 гг, анализ финансового состояния дебиторской и кредиторской задолженности администрации Чебаркульского района.

Все цели прохождения практики и написания отчета были достигнуты, все поставленные задачи успешно решены.

Список используемой литературы

1.   Должностные инструкции работников Чебаркульской администрации;

2.      Закон Челябинской области "Об основах государственной службы в Челябинской области" от 24.01.99 № 102-ОЗ;

.        Закон Челябинской области "Об основах муниципальной службы в Челябинской области" от 15.07.03 №89-ОЗ;

.        Инвентарная книга за 2010, 2011, 2012 годы;

.        Инструкция по делопроизводству в исполнительных органах государственной власти Челябинской области;

.        Комплексная программа социально-экономического развития города Чебаркуля;

.        План социально-экономического развития Чебаркульского района до 2017г;

.        Конституция РФ (принята всенародным голосованием 12.12.1993);

9.   Отчет об исполнении бюджета администрацией Чебаркульского района;

10.    Положение об администрации Чебаркульского района г. Чебаркуля от 29.12.05 №2368;

11. Распоряжение Администрации г. Чебаркуля «Об утверждении новой редакции Положения об администрации Чебаркульского района» от 23.12.05 №2368;

12.    Социально-экономический паспорт Чебаркульского района;

13. Список объектов особой важности;

14. Устав города Чебаркуля от 30.06.2010;

15.    Устав территориального общественного управления «ТОС №7 «Редаково» жилого микрорайона Чебаркульского района города Чебаркуля;

.        ФЗ № 104-ОЗ «О статусе и границах муниципальных образований» от 17.12.2004;

17. ФЗ "Об основах государственной службы в РФ" от 31.07.1995 №119-ФЗ (ред. От 27.05.03);

18.    ФЗ "Об основах муниципальной службы в РФ" от 08.01.98 №8-ФЗ (ред. От 25.07.02).

.        Данные с официального сайта Администрации города Чебаркуля.

Похожие работы на - Анализ организационно-правовой формы и производственно-хозяйственной и финансовой деятельности Администрации Чебаркульского района г. Чебаркуля

 

Не нашли материал для своей работы?
Поможем написать уникальную работу
Без плагиата!
Без нейросетей!