Информационно-аналитическая модель снижения рисков по сделкам международного лизинга для ОАО ВТБ 'Лизинг'

  • Вид работы:
    Дипломная (ВКР)
  • Предмет:
    Банковское дело
  • Язык:
    Русский
    ,
    Формат файла:
    MS Word
    1,9 Мб
  • Опубликовано:
    2013-11-19
Вы можете узнать стоимость помощи в написании студенческой работы.
Помощь в написании работы, которую точно примут!

Информационно-аналитическая модель снижения рисков по сделкам международного лизинга для ОАО ВТБ 'Лизинг'

Введение

Лизинговая сделка классифицируется как сделка международного лизинга в том случае, если лизингодатель (лизинговая компания) и лизингополучатель являются резидентами различных государств. Компания ОАО ВТБ Лизинг является активным участником международных лизинговых сделок в качестве лизингодателя. Данная деятельность сопряжена с большим количеством международных рисков, в том числе риском невозврата лизинговых платежей. Существует множество рисков, связанных с политической нестабильностью, с возможной экспроприацией, национализацией, различными налоговыми и юридическими системами стран лизингополучателя и лизингодателя, прямым или косвенным вмешательством государства в осуществление лизинговых проектов, внутренних корпоративных процессов, ситуации на рынке и др.

Нивелирование международных рисков - обязательное условие работы любого финансового учреждения, участвующего в международных сделках. Анализ рисков, контроль за рисками и управление ими - основа менеджмента компании на рынке финансовых услуг.

Разработка информационно-аналитической модели оценки лизингополучателей-нерезидентов в сделках международного лизинга призвана снизить возможные финансовые потери ОАО ВТБ Лизинг в международных сделках, увеличить прибыльность компании и стимулировать клиентопоток за счёт появления такого конкурентного приемущества как короткий срок рассмотрения заявки.

Объектом дипломного проекта является методика оценки рисков компании ОАО ВТБ Лизинг для определения основных рисков в сделках международного лизинга и их влияния на деятельность и финансовое состояние компании.

Цель дипломного проекта - разработать информационно-аналитическую модель для комплексного анализа лизингополучателей-нерезидентов РФ при сделках международного лизинга.

В соответствии с поставленной целью в дипломном проекте решаются следующие задачи:

исследовать виды рисков и их влияние на эффективность сделок международного лизинга в России и за рубежом;

провести сравнительный анализ методик оценки лизингополучателей-нерезидентов;

разработать методику анализа лизингополучателей-нерезидентов;

сформировать информационно-аналитическую модель снижения рисков по сделкам международного лизинга для ОАО ВТБ Лизинг;

дать оценку экономической эффективности внедрения информационно-аналитической модели снижения рисков по сделкам международного лизинга;

1. Состояние и тенденции развития международного лизингового рынка

 

.1 Состояние развития международного лизингового рынка

лизинговый кредитоспособность нерезидент правовой

В настоящее время на рынке лизинга функционируют многочисленные лизинговые компании, около сотни стран являются участниками мирового рынка лизинга, существуют различные национальные и международные ассоциации. Развитие лизингового рынка в мире связано не только с увеличением количества стран-участниц, интенсивным развитием производств и интеграцией, но и с расширением и объединением международного лизинга, с ростом возможностей обеспечивать необходимые для лизингового процесса ресурсы из иностранных источников. Однако в Западной Европе, по данным «LeasEurope» [13], международный лизинг осуществляется пока лишь в пределах 2% общего объема лизинговых операций. Поскольку лизинг в каждой стране развивается на законодательной базе данного государства, то он подпадает под национальные режимы, как по налогообложению, так и по бухгалтерской отчетности, и это зачастую сдерживает интеграцию международного лизинга. Гармонизация лизинга в международном масштабе достигается при полном экономическом и валютном союзе. Например, в странах-участницах Европейского Союза, где происходит сближение юридических норм, регулирующих лизинговую деятельность, а также соответствующих экономических условий происходит процесс унификации налоговых систем, сближения режимов амортизации, унификации бухгалтерского учета лизинговой деятельности.

На данном этапе единого рынка лизинга фактически нет, но процессы объединения национальных рынков уже начались. Происходит сближение условий осуществления лизинговых операций за счет унификации общих условий для предпринимательства, которые оказывают влияние на лизинговый бизнес. Развитие рынка происходит как количественно (за счет роста числа лизинговых сделок и их суммарного объема), так и качественно (за счет увеличения числа организационных форм и схем). Эти процессы связаны с рядом причин как общемирового характера, так и внутреннего (национального, например, в исламских странах, где реализуются исламские принципы осуществления лизинговых сделок). Субъектами мирового рынка лизинга являются многочисленные лизинговые компании, отличающиеся не только объемом заключенных лизинговых договоров, но и размером уставного фонда, своим статусом, направленностью коммерческих интересов и пр. Существуют фирмы, специализирующиеся исключительно на лизинге недвижимого имущества (зданий, сооружений, предприятий и т.п.). Другие предметом своей деятельности выбирают движимое имущество, оборудование. Ряд компаний универсальны, осуществляют лизинговые сделки как по движимому, так и по недвижимому имуществу [14]. Очевидно, что в зависимости от направленности компаний они предлагают разные условия, а следовательно, в своем портфеле имеют разный лизинговый продукт. При осуществлении международных лизинговых операций имеют место те же этапы, как и в случае внутреннего лизинга. Важным преимуществом международного лизинга является то обстоятельство, что он не влияет на платежеспособность страны, ее платежный баланс и не увеличивает внешнюю задолженность государства. Лизинг усиливает конкуренцию между источниками финансирования и позволяет диверсифицировать выбор форм капиталовложений. Выгодность применения сделок международного лизинга также заключается в возможности использования благоприятного налогового режима, установленного в той или иной стране.

Характер развития лизинговой деятельности в мире определяется в настоящее время двумя основными тенденциями - ростом конкуренции между кредиторами и мировой экономической и финансовой глобализацией [42]:

Рост конкуренции между кредиторами

С развитием промышленности более интенсивной становится и конкуренция между кредиторами, в результате чего возникают и развиваются новые формы финансирования, например, в развитых странах непрерывно растет арендная (лизинговая) индустрия. Также очевидна конкуренция среди кредиторов внутри самой арендной индустрии, которая приводит к тому, что арендодатели начинают искать новые конкурентные преимущества. Это выражается в дифференцировании продуктов через стоимость дополнительных услуг, консолидации компаний с целью достижения синергетического эффекта, поиски новых рыночных ниш и создании новых продуктов.

Специализация

Арендодатели имеют тенденцию к специализации на определенных типах оборудования или в отраслях промышленности благодаря углубленным знаниям изделий и их рынков. Такие знания особенно важны для более точного прогнозирования ликвидационной стоимости объектов лизинга. При этом необходимо отметить, что большие компании обеспечивают финансирование аренды для многих типов оборудования и имеют сильные позиции на рынке в одном и нескольких его сегментах.

Консолидация

Основным преимуществом консолидации лизинговых компаний является возможность для нескольких компаний финансировать свою деятельности общими активами. Во многих случаях процесс консолидации характеризуется входом инвесторов в число акционеров создаваемого консорциума. Наибольшее развитие процесс консолидации получил в США в течение последних 2-3 лет и стал основным фактором успеха консолидировавшихся компаний.

Стратегические союзы

Многие лизинговые компании могли бы увеличить свое присутствие на рынке в некоторых секторах, но испытывают недостаток капитала или специальных знаний, чтобы сделать это независимо. Стратегические союзы создают для этого инфраструктуру, и тем самым обеспечивают значительную выгоду для участников. В стратегические союзы могут входить все стороны лизинговой сделки - лизинговые компании, поставщики, лизингополучатели, инвесторы, финансовые и прочие посредники.

Малые банки входят в индустрию аренды оборудования

Стремясь расширить и диверсифицировать бизнес, сравнительно небольшие банки проявляют интерес либо к покупке лизинговых компаний, либо к их созданию. В наибольшей степени эта тенденция выражена в США, где конкуренция между малыми банками особенно сильна. Одна из проблем, возникающих при этом, заключается в более высоких процентных ставках по аренде, чем по типичным банковским займам, но лизинговое направление позволяет банкам расширить и диверсифицировать бизнес.

Программы продаж

Продавец, организующий программы лизинга, стал весьма заметной фигурой в индустрии лизинга оборудования. Многие лизингодатели одобряют программу прямой организации лизинга, так как увеличивается предсказуемость условий сделок и сами кредитуют стимулирование продаж, обеспеченное изготовителем или дистрибьютором. В последние годы сложность этих программ резко увеличились. Другие лизингодатели также рассматривают возможности продвижения на рынок с помощью сотрудничества с рядом производителей оборудования. Переход к совместным предприятиям позволяет производителям реализовать многие из выгод от наличия финансового филиала при усилении компетенции правления. Лизингодатель, идя на уступки в ходе переговоров в рентабельности, извлекает выгоду из более тесных контактов с продавцом и часто получает доступ к конфиденциальной информации о введении новых изделий на рынок.

Выпуск/устаревание оборудования

По мнению экспертов, в настоящее время предложение аренды (оперативного лизинга) приобретает все большее значение, поскольку компании избегают окончательной покупки компьютеров и другого быстро устаревающего современного оборудования.

Неспособность производителя оборудования поднять цены на новые изделия приводит к дефляционному давлению на оборудование, уже находящееся в использовании. Избыточная производственная мощность производителей часто приводит к перепроизводству. В результате, стоимость этих видов оборудования на вторичном рынке может падать ниже исторически сложившихся диапазонов. Устаревание оборудования обычно становится результатом появления на рынке нового оборудования, которое более совершенно технологически и при этом стоит столько же или даже меньше, чем подобное оборудование, находящееся в использовании. Персональные компьютеры, средства связи и диагностическое медицинское оборудование - примеры оборудования, остаточные стоимости которого могут особенно быстро уменьшаться вследствие морального устаревания.

Секьюритизация активов

В последние годы практика секьюритизации лизингового портфеля получила особенно широкое распространение. Секьюритизация позволяет лизинговой компании снизить стоимость, увеличить объемы и обеспечить непрерывность финансирования; оптимизировать налогообложение и перенести часть рисков, связанных с активами, на инвестора.

Секьюритизация является инструментом, при помощи которого предоставляется финансирование под определенную часть активов компании. Детальное определение секьюритизации дано Комиссией по регулированию рынка ценных бумаг США [61]: «ценные бумаги, выпускаемые под определенный дискретный поток будущих денежных поступлений, или иные финансовые активы, постоянные или оборотные, которые по своей природе конвертируются в денежные поступления в течение установленного периода времени, а также определенные права или другие активы, предназначенные для обеспечения выпуска или своевременного распределения денежных поступлений держателю этих ценных бумаг» [64].

Секьюритизация лизинговых активов стала широко применяться относительно недавно - в начале 80-х гг. в США, а затем - к концу 80-х гг. - и в некоторых странах Западной Европы. К этому времени лизинговый рынок в этих странах фактически завершил переход на качественно новую ступень своего развития, характеризующуюся относительно стабильными и прогнозируемыми изменениями объемов операций по секторам экономики, видам активов, а также, что немаловажно, - развитой инфраструктурой вторичного рынка оборудования по большинству позиций с возможностью прогнозировать ликвидационную (рыночную) стоимость имущества в процессе исполнения договора лизинга. Начиная с первой половины 90-х гг. характерным для мирового рынка секьюритизации является масштабный рост объемов операций. Суммарные объемы выпуска ценных бумаг типа ABS (asset-backsecurities) в мире к началу XXI века достигли 350-400 млрд долларов в год, что в сумме составило более 1,5 трлн долларов за прошедшие 15-20 лет, [15] причем номинальная стоимость этих ценных бумаг, обращаемых на рынке, превышает 650-700 млрд долларов. [19] Из этих сумм на активы, связанные с лизингом, по различным оценкам, приходится приблизительно 15%-20%. [6]

Постепенно доминирующая роль инициаторов секьюритизации переходит от ипотечных компаний и банков к кэптивным финансовым компаниям крупнейших мировых производителей оборудования [11] (GeneralElectric, ABB, Siemens, Toyota, Ford, IBM и проч.), в портфелях которых лизинг составляет существенную долю, а секьюритизации одновременно подвергаются смешанные (родственные) классы активов. В настоящее время секьюритизация приобретает популярность и на развивающихся рынках.

Влияние макроэкономических тенденций на рынок лизинга

Поскольку лизинг, с экономической точки зрения, является инструментом обновления основных фондов и / или расширения производства, условия его развития определяются макроэкономическими тенденциями - на уровне национальной или мировой экономики.

На сентябрь 2011 г. современный мировой рынок лизинговых услуг охватывает более 100 стран, в основном развитых и развивающихся, с общим объемом дебиторской задолженности более 700 млрд. долл. [32], что составляет примерно 12,5% объема частных инвестиций в мире [32]. Рынок лизинговых услуг сосредоточен в мировых экономических центрах: США, Западной Европе и Азии, на долю которых приходится большая часть объема лизинговых сделок в мире - примерно 94% (на начало 2010 г.) [37] и 89% (на 9 месяцев 2011 г.) [32], в том числе доля США, Японии, Великобритании и Германии превышает 50%. Однако следует отметить, что отраслевая структура лизинговых операций варьируется в зависимости от конкретного региона, поскольку у каждого из сложившихся на сегодня региональных рынков лизинговых услуг имеются некоторые специфические особенности, в.т.ч. и в лизинговом законодательстве.

Рисунок 1 - Страновая структура международного лизингового бизнеса по состоянию на 9 месяцев 2011 г. [13]

Как видно из диаграммы, в странах Европы, Северной Америки и Азии лизинговый бизнес составляет 89% от объема мирового лизингового бизнеса.

В Европе финансовый лизинг начал развиваться в конце 50-х начале 60-х годов. Предпосылками для быстрого роста финансового лизинга в Западной Европе послужили несколько факторов. Прежде всего, это научно-техническая революция 50-х годов, которая привела к большой потребности предприятий в обновлении основных средств. А механизм финансового лизинга позволял предприятиям это сделать на более выгодных условиях, чем при покупке оборудования через банковский кредит. В это же время активно развивался рынок финансовых услуг, предлагая новые формы кредитования, низкие процентные ставки. Данное обстоятельство, в сочетании с благоприятным налоговым режимом, сопутствующим лизинговым сделкам, сделало лизинг привлекательным для лизингодателей, что сыграло свою положительную роль в развитии лизингового сектора в целом.

Рисунок 2 - Объем лизинговых сделок стран Европы с разбивкой по сегментам [13]

Если рассматривать лизинговую деятельность в географическом распределении, то следует отметить, что 72% от всего объема финансирования в Европе приходится на четыре страны - Францию, Германию, Италию и Великобританию [13].

Рисунок 3 - Топ 30 лизинговых компаний Европы на 01.01.2011 [5]

В Европе широко используется лизинг автомобилей, причем как в личное пользование, так и для производственных целей. По данным издания «Европейский лизинг», до 50% общего объема закупок имущества на европейском рынке лизинговых услуг приходится на автомобили [24]. Остальное приходится на производственное оборудование, лизинг морских судов, самолетов, компьютеров и др. Приоритет лизинга автомобилей в Западной Европе объясняется тем, что автомобильные компании вынуждены искать пути реализации своей продукции именно через этот механизм как наиболее эффективный. Однако следует учитывать, что в понятие «лизинг» на Западе входит как финансовая аренда, так и оперативная; причем последняя фактически является обычной арендой. В России же под понятием лизинг обычно понимается только финансовая аренда. Всего в Западной Европе через лизинг в настоящее время осуществляется более 20% инвестиций в производственные фонды [22]. Переход на рыночное развитие России, Венгрии, Чехии, Словакии и других стран Восточной Европы, а также стран СНГ открыли новые возможности для лизингового бизнеса.

Рынок лизинга в России продолжает расти рекордными темпами. В результате лизинговые компании становятся выгодным объектом покупки, а сама отрасль - привлекательной стартовой площадкой для выхода иностранных компаний и банков на российский рынок.

Рост рынка лизинга в 2011 г. оправдал самые смелые ожидания. Лизингодатели перекрыли прошлогодний рекорд по объемам нового бизнеса - данный показатель за прошедшее полугодие составил 16 млрд долл., а суммарный портфель лизинговых компаний в 2011 г. увеличился до 33,5 млрд долл. [13].

Таблица 1 - Основные показатели развития рынка лизинга [13]

Показатели

2008

2009

2010 (1 п/г)

2010

2011

Объем нового бизнеса, млрд. долл.

5

8

4,5

14,7

33

Объем полученных лизинговых платежей, млрд. долл.

2

2,8

1,5

5,0

8,4

Объем профинансированных средств, млрд. долл.

2,4

3,9

4,5

7,4

16,7

Совокупный портфель лизинговых компаний, млрд. долл.

-

12

5,9

19,5

68


Рынок бьет все рекорды, однако сегодня на повестке дня большинства лизинговых компаний стоит проблема привлечения ресурсов для поддержания роста. Наилучшие условия доступа к финансовым ресурсам сегодня имеют лизинговые компании, созданные при крупных банках и занимающие лидирующие позиции на российском рынке лизинга. Наиболее остро вопрос привлечения ресурсов затрагивает независимых лизингодателей.

Таблица 2 - ТОП-50 лизинговых компаний России в 2011 г. [13]

Место

Компания

Объем нового бизнеса, млн. руб.

Текущий портфель на 01.07.11 г., млн. руб. руб.

1

ВТБ-Лизинг

36 398,0

64 547,0

2

Ильюшин Финанс Ко

29 863,2

31 841,6

3

РГ Лизинг

24 028,0

45 321,4

4

Авангард-Лизинг

19 236,0

30 310,4

5

РТК-Лизинг (ГК)

11 971,0

29 143,5

6

Альфа-Лизинг (ГК)

11 447,5

31 128,0

7

БИЗНЕС АЛЬЯНС

11 325,6

34 515,6

8

Инпромлизинг

11 004,0

22 462,0

9

Лизинговая группа НОМОС-банка

10 904,0

14 392,0

10

ЛК Уралсиб

9 765,3

22 880,0

11

Европлан

9 214,0

12 645,0

Место

Компания

Объем нового бизнеса, млн руб.

Текущий портфель на 2011 г., млн. руб.

13

Росагролизинг

7 495,6

33 311,6

14

Райффайзен-Лизинг

5 970,8

11875,5

15

Volvo Financial Services

5 593,3

11 664,4

16

Интерлизинг (ГК)

5 435,0

9 973,0

17

АльянсРегионЛизинг (ГК)

5 120,7

10 040,1

18

КАМАЗ

4 576,5

8 534,7

19

Скания (Группа компаний SFSR)

4 498,0

11 600,0

20

Глобус-лизинг

4 323,0

9 004,0

21

КАРКАДЕ

3 891,7

3 087,6

22

Лизинг-Трейд

3 550,0

4 244,0

23,

Русская лизинговая компания

3 519,0

7 849,0

24

Элемент Лизинг

3 194,7

3 503,0

25

ЛизингПромХолд

3 095,6

5 163,7

26

Дельта Лизинг

2 809,0

5 080,0

27

ЛК ММБ (ГК)

2 519,4

11 501,8

28

Стоун-XXI

2511,0

4 154,9

29

Петербургская лизинговая компания

2 301,0

3 205,0

30

БрансвикРейл Лизинг

2 158,0

8 654,6

31

ФинСтройЛизинг

1 951,0

5 638,0

32

ГЛАВЛИЗИНГ

1 919,0

4 380,0

33

Компания Розничного Кредитования. Лизинг

1 744,1

4 515,4

34

Локат Лизинг Руссия

1 738,0

5 198,0

35

Приволжская лизинговая компания

1 734,0

3 239,0

36

Лизинг-Максимум

1 653,3

2 462,0

37

Дойче Лизинг Восток

1 619,0

5 792,0

38

Северная Венеция (ГК)

1 547,9

3 317,8

39

РФЦ-Лизинг (ГК)

1 304,0

2 407,0

40

М.Т.Е.-финанс

1 295,8

2 974,6

41

РМБ-ЛИЗИНГ

1 263,6

4 047,0

42

Муниципальная инвестиционная компания

1 229,0

2 697,0

43

Атлант-М Лизинг

1 181,6

1 182,8

44

СТС Лизинг

1 171,6

1 375,5

45

Группа Финансовых Технологий

1 152,3

3 197,3

46

АК ГРУЗОМОБИЛЬ

1 082,6

3 334,9

47

Сибирская Лизинговая Компания

1 079,0

3 328,0

48

Ярфинвест (АЛФК)

1 029,0

1571,0

49

СКБ-лизинг (ГК)

1 015,0

1 803,0

50

РЕСОТРАСТ

1 013,6

2 780,1 |


Причина спроса на финансирование довольно проста - в условиях увеличивающейся конкуренции эффективно работать под силу далеко не всем компаниям. Российский рынок лизинга переходит на очередной качественный уровень, смещаясь от «рынка продавца» в сторону «рынка покупателя». В текущем году рынок вплотную подошел к работе по принципу «Не улучшил условия - значит, проиграл» [41].

Лизингополучатели постепенно повышают требования к лизинговой сделке, чего ранее практически не наблюдалось. По словам генерального директора ОАО «Лизинговая компания «КАМАЗ» АльфииГарифуллиной, «потребитель всерьез не задумывался о выборе компании; в основном на первом месте был вопрос, где ему дадут положительный ответ, и выбор ограничивался максимум удорожанием, которое обеспечит та или иная компания». Сегодня же лизингополучатели предъявляют все большие запросы: увеличение сроков лизингового проекта, отсрочка первого платежа, расширение набора дополнительных услуг, уменьшение эффективной ставки и размера аванса (а то и полное его отсутствие). И все это зачастую при отсутствии дополнительного обеспечения и при максимальной гибкости лизингодателя в формировании графика лизинговых платежей и своих денежных потоков.

Лизингодателям, которые оказались не готовы к качественным переменам рынка, работать становится не просто тяжело, а практически невозможно. Ужесточение конкуренции производит своего рода «естественный отбор» среди лизинговых компаний, который в дальнейшем будет только усиливаться.

В этих условиях для небольших независимых рыночных компаний поиск и расширение источников финансирования являются необходимым условием дальнейшего выживания.

По оценке Российской ассоциации лизинговых компаний, суммарный объем лизинговых сделок, заключенных в 2010 г. в стране, составил 33 млрд долл. По итогам 2011 г. Россия вошла в число десяти крупнейших стран мира по объему рынка лизинга, опередив Швейцарию (26,86 млрд. долл.) и Испанию (24,58 млрд. долл.) [13]. Неслучайно сделан здесь акцент на положении России в мировом рейтинге, поскольку именно это, по нашему мнению, в дальнейшем будет оказывать решающее влияние на развитие отечественного рынка лизинга.

Таблица 3 - Рейтинг крупнейших стран по объему международного лизингового бизнеса [13]




Рисунок 4 - Сумма новых сделок в России, млрд. руб. [13]

Рисунок 5 - Структура российского лизингового рынка по предметам лизинга (млн. руб.)

Объем нового бизнеса на российском лизинговом рынке в 2011 г. (по методике Leaseurope) составил 741 млрд. руб., увеличившись на 65% (график 1П) [13]. На показатель, учитываемый Leaseurope, ощутимо влияют курсы валют (все национальные валюты переводятся в евро). Курс евро к рублю за 2011 год повысился с 40,3 до 40,9 [13], таким образом его влияние на динамику показателей составит около 1,5 п.п. [13].

Рисунок 6 - Объемы полученных платежей, профинансированных средств и нового бизнеса, млрд. руб. [13]

Рисунок 7 - Структура российского лизингового рынка в разрезе собственников, % [13]

В 2011 году на фоне роста объемов сделок и высокого спроса на лизинг лизингодатели активно расширяли филиальные сети - число филиалов выросло примерно на 30%. [27] Но, даже несмотря на это, доля Москвы в структуре новых сделок не только не снизилась, но даже немного выросла - до 42,1% [27]. Доли прочих федеральных округов в географическом распределении сделок изменились незначительно, за исключением Санкт-Петербурга и Уральского ФО. Доля Санкт-Петербурга сократилась, а доля Уральского федерального округа, наоборот, выросла (данное перераспределение долей сложилось еще в первом полугодии 2011 года и сохранилось до конца года) [53].


Рисунок 8 - Распределение лизинговых сделок по регионам, % [13]

Распределение новых сделок по регионам применительно к сделкам с субъектами МСБ более равномерное - доля Москвы в таких сделках в 2 раза ниже, чем в целом по всему объему сделок на рынке (20%). Второе и третье место занимают Центральный ФО (18,8%) и Приволжский ФО (18,6%), оставшийся объем сделок преимущественно распределен между Уральским и Сибирским ФО (10,7% и 10,4% соответственно). Доли остальных регионов не превышают 7% [13].

Северная Америка, являясь родиной современного лизинга, на протяжении многих лет занимала первое место в мировом лизинговом бизнесе. На долю этого континента в 2011 году пришлось 30% объема лизинговых операций в мире [52]. Около 90% североамериканского лизингового рынка приходится на одну страну - США, что составляет почти 27% объема мирового лизинга. В 2011 году рост объема лизинговых операций в США составил 7% [52] и по прогнозам Американской ассоциации лизинга оборудования должен сохранится и в 2012 году благодаря расширению сервисных услуг и активному продвижению на рынки развивающихся стран. Лизинг в США является основным инвестиционным инструментом, на долю которого, на протяжении многих лет приходится более 30% инвестиций [73] в оборудование. На фоне США достижения Канады и Мексики по объему лизинговых операций выглядят не так впечатляюще. Однако это не мешает им входить в пятнадцать ведущих мировых лизинговых стран на протяжении 2007-2011 годов. Объем лизинговых операций в этих странах составил в 2011 году соответственно 15,63 и 13,2 млрд. долл. США. После небольшого спада объема лизинговых операций в Канаде в 2007 году (6%) [46], связанного с падением канадского доллара по отношению к американскому и большим государственным долгом, в 2009 году объем операций вырос на 8.3%, и увеличилась доля лизинга в инвестициях, которая в 2010 году достигла 14% [66].

Африканский лизинговый рынок в основном представлен одной страной - Южной Африканской республикой, на долю которой в 2009 году приходилось более 90% [68]. Южноафриканский лизинговый бизнес в 2000-х годах активно развивался и переживал устойчивый рост. Известные политические события позволили открыть южноафриканскую экономику как для внутренних инвестиций, так и для внешних. Финансовые южноафриканские компании расширяют лизинговые операции у себя в стране, а также начинают приобретать или открывать лизинговые компании за рубежом. Другая африканская страна - Марокко - в 2009 году занимала 44-е место среди 50 ведущих лизинговых стран мира с объемом лизинговых операций в 2,9 млрд. долл. США [50], а замыкает этот список Мали. Лизинговая индустрия существует еще в восьми африканских странах, причем, Нигерия и Зимбабве в ближайшее время могут войти в список 50 ведущих лизинговых стран. В 2011 году Африка увеличила свое присутствие на мировом лизинговом рынке на 1,4% [43].

После спада, начавшегося с 2005 года, в австралийской лизинговой индустрии в 2008 году объем лизинговых операций вырос на 16.2%, а в 2011 году - на 26,3% по сравнению с предыдущим годом. Это позволило Австралии подняться в 2011 году в топ-20 в мировой классификации ведущих лизинговых стран с объемом 9.56 млрд. долл. США [19]. Лизинговая индустрия играет важную роль в новых инвестициях, на долю которой в 2011 году приходилось 20%. Успешное развитие лизинга в Австралии во многом связано с его государственной поддержкой. Напротив, в Новой Зеландии существует неблагоприятный налоговый климат в отношении средне- и долгосрочного лизинга машин и оборудования. Поэтому в основном в Новой Зеландии используется оперативный лизинг (главным образом лизинг автотранспортных средств). За 2011 год Австралия и Новая Зеландия уступили 0.2% мирового лизингового рынка [34].

В 2010 году на долю Азии в мировом лизинговом бизнесе приходилось 16,7%, что на 0.7% больше, чем в 2011 году [33]. Еще в 2005 году Азия потеснила Европу, заняв второе место по объему лизинговых операций, однако, тенденции улучшения в область законодательства позволили европейским странам обойти Азию. Наибольший объем лизинговых операций в Азии сосредоточен в Японии, где он в 2011 году достиг 89,67 млрд. долл. США или 81.7% всех сделок [13]. Как и США, Япония на своем континенте остается вне конкуренции по объему лизинговых операций. Очень динамично в 2000-х годах лизинг развивался в Гонконге, Индонезии, Тайване, Сингапуре и особенно в Южной Корее, которая вышла на одиннадцатое место в мировой классификации. В 2010 году рост объема лизинговых операций в этой стране составил 11,4% по сравнению с 2009 годом и достиг 13,23 млрд. долл. США. Южная Корея обогнала такие страны, как Нидерланды, Канада, а от Великобритании, которая занимает четвертое место, ее, отделяет совсем немного - менее 200 млн. долл. США (1,3%) [67].

В 2011 году на долю Южной Америки пришлось 8% мирового лизинга, что составляет 11,1 млрд. долл. США. Это континент с наиболее стабильно развивающейся в 2000-е годы лизинговой деятельностью: в 2004 году наблюдался рост на 180%, в 2008 году -47.6%, 2009 году - 49%, 2010-18.9%. Наибольший объем лизингового рынка Южной Америки в 2011 году наблюдался в Бразилии - 73%, которая с объемом 8,1 млрд. долл. США заняла тринадцатое место в мировой классификации ведущих лизинговых стран. В Колумбии в 2010 году наблюдался рост объема лизинговых операций на 28,7%, в Чили - 24,7%, Перу - 91,7% [42]. Только в Венесуэле было отмечено некоторое снижение - на 11,3%. В большинстве этих стран на долю лизинга в инвестициях приходится значительная величина: в Бразилии - 20%, Колумбии - 16%, Чили - 28% [42].

Таким образом, мировой рынок лизинговых услуг не является однородным, он включает множество сегментов, различающихся по формам лизинга, типу оборудования и странам. Эти обстоятельства определяют сложность конъюнктуры международного рынка лизинговых услуг. Необходимо также учитывать такие специфические моменты, как политику крупнейших лизинговых компаний и контролирующих их банков, их положение в кредитно-финансовой сфере и ограничивающие действия иностранных лизингодателей.

По итогам 2011 г. емкость мирового рынка лизинговых услуг превысила $ 0,7 трлн. [54]. Мировой лизинговый рынок растет достаточно умеренными темпами. Так, в 2008-2010 гг. среднегодовой прирост рынка находился на уровне 7,5% [54]. В целом за этот период мировой рынок вырос на 14%, с $ 400 млрд. в 2008 г. до $ 700 млрд. в 2011 г. При условии сохранения существующих темпов развития, к 2015 г. объем мирового рынка лизинговых услуг превысит $ 1 трлн. [58].


Рисунок 9 - Объем лизинговых сделок в мире, в России, млрд. долл.

1.2 Формы международного лизинга и его субъекты


Согласно российскому законодательству субъектами лизинга являются: лизингодатель, лизингополучатель и продавец.

Лизингодатель - физическое или юридическое лицо, которое за счет привлеченных и (или) собственных средств приобретает в ходе реализации договора лизинга в собственность имущество и предоставляет его в качестве предмета лизинга лизингополучателю за определенную плату, на определенный срок и на определенных условиях во временное владение и в пользование с переходом или без перехода к лизингополучателю права собственности на предмет лизинга [4].

Лизингополучатель - физическое или юридическое лицо, которое в соответствии с договором лизинга обязано принять предмет лизинга за определенную плату, на определенный срок и на определенных условиях во временное владение и в пользование в соответствии с договором лизинга.

Продавец (лизингодатель) - физическое или юридическое лицо, которое в соответствии с договором купли-продажи с лизингодателем продает лизингодателю в обусловленный срок имущество, являющееся предметом лизинга. Продавец обязан передать предмет лизинга лизингодателю или лизингополучателю в соответствии с условиями договора купли-продажи. Продавец может одновременно выступать в качестве лизингополучателя в пределах одного лизингового правоотношения.

При этом любой из субъектов лизинга может быть резидентом Российской Федерации или нерезидентом Российской Федерации. В зависимости от принадлежности к одной или разным странам лизингодателя и лизингополучателя в последней редакции закона «О лизинге (О финансовой аренде)» выделены две формы лизинга: внутренний и международный [37].

На мой взгляд принятая российским законодательством типология форм и видов лизинга не должна ограничиваться только выделением внутреннего и международного лизинга. Более полная классификация, с выделением общих черт для ряда форм лизинга, позволит унифицировать сделки лизинга, упростить процесс разработки схем лизинга и управлениям лизингом, как со стороны лизинговых компаний, так и со стороны субъектом хозяйственной деятельности.

Предлагаемое автором выделение видов и форм международного лизинга базируется на отечественных и зарубежных разработках и научных исследованиях последних лет, а также анализе практике лизинга в России и за рубежом.

С позиции международных экономических отношений важным критерием оценки является направление вектора движения имущества и лизинговых платежей. В соответствии с этим можно выделить три формы международного лизинга: экспортный, импортный, транзитный.


Рисунок 10 - Формы международного лизинга [23]

По форме организации сделки лизинг может быть классическим (трехсторонняя лизинговая операция с участием поставщика - лизингодателя - лизингополучателя); возвратным (продавец предмета лизинга одновременно выступает и как лизингополучатель).

Особую форму представляет сублизинг - вид поднайма предмета лизинга, при котором лизингополучатель по договору лизинга передает третьим лицам (лизингополучателям по договору сублизинга) во владение и в пользование за плату и на срок в соответствии с условиями договора сублизинга имущество, полученное ранее от лизингодателя по договору лизинга и составляющее предмет лизинга. Сублизинговые отношения по своему содержанию практически соответствует лизинговым отношениям, т.к. при передаче имущества в сублизинг право требования к продавцу переходит к лизингополучателю по договору сублизинга. В международной сфере сублизинговые сделки, получили название «doubldipping» (дословный перевод - двойное понижение). Их эффективность обусловлена возможностью комбинации налоговых выгод в двух и более странах. С учетом этого лизинговая схема предполагает, что национальная лизинговая компания покупает оборудование в собственность и отдает его в лизинг иностранной лизинговой компании, которая в свою очередь передает их в сублизинг лизингополучателям.

Для более полного выявления инновационных аспектов лизинга предложено выделять два вида лизинга: инновационный лизинг (лизинг, обеспечивающий повышение инновационного потенциала предприятия и формирующий долгосрочные конкурентные преимущества), поддерживающий лизинг (лизинг, связанный с функционированием фирмы в традиционных рамках). С точки зрения автора выделение данных видов лизинга не только более полно раскрывает сущность и роль лизинговых взаимоотношений в экономическом развитии, но и позволяет упростить управление бизнес - процессами с использованием лизинга.

Особую проблему при международном лизинге составляет погашение лизинговых обязательств, которое может осуществляться в различных формах: денежной, компенсационной, смешанной. В соответствии с этим необходимо выделить три формы лизинга: денежный, компенсационный, смешанный.

Как показали проведенные исследования, в международной практике при лизинге оборудования развивающимися странами часто используется компенсационный лизинг: задолженность лизингополучателя погашается продукцией, получаемой с помощью оборудования, полученного по лизингу. При этом часто привлекается третья сторона, которая занимается последующей продажей продукции. Поэтому могут быть выделены еще два самостоятельных вида лизинга:

1  Компенсационный/смешанный лизинг с привлечением третьейстороны;

2  Компенсационный/смешанный лизинг без привлечения третьей стороны;

В российской практике обычно расходы по обслуживанию оборудования, передаваемого по лизингу, не включаются в лизинговые платежи (передается только предмет лизинга), а все обслуживание имущества берет на себя лизингополучатель и, соответственно, обычно справедливо называют «чистый лизинг» (близко к английскому «dry-leasing» - «сухой лизинг»).

Однако с обострением конкуренции на рынке лизинга связано появления так называемых дополнительных услуг лизингодателя, т.е. услуг (работ) любого рода, оказанные лизингодателем, как до начала пользования, так и в процессе пользования предметом лизинга лизингополучателем и непосредственно связанные с реализацией договора лизинга. В Германии и Австрии, а также в некоторых других странах такой вид лизинга носит название «gross-leasing» (дословный перевод с нем. «большой лизинг») или «Teil-serviceleasing» (частично-сервисный лизинг), в англоязычный странах соответственно «wetleasing» (дословный перевод с английского «мокрый лизинг») [16].

В зависимости от того, насколько полно берет на себя лизингодатель осуществление дополнительных услуг российские специалисты предлагают выделять три формы: чистый лизинг, лизинг с неполным набором услуг (предполагающий заранее согласованное разделение функций по техническому обслуживанию имущества между сторонами договора) и лизинг с полным набором или «мокрый» лизинг» (согласно которому лизингополучатель может получить техническое обслуживание объекта лизинга, его ремонт, страхование и иные услуги). С точки зрения автора термин «мокрый лизинг» не отражает особенности оказания дополнительных услуг лизинговой фирмы и в российской практике использоваться не должен. Одновременно, не имеет должных оснований и использование терминов «с полным» или «неполным набором услуг», т.к. не несет однозначного информационного значения. Лизинг может называться полным с позиции одного лизингодателя, и одновременно быть «неполным» - с позиции другого. Практика лизинга показывает, что перечень набор услуг, предлагаемых лизинговой фирмой носит переменный, временный характер и во многом зависит от ситуации на рынке. Лизинговые фирмы все чаще предлагают «лизинг в пакете» т.е. систему с набором тех услуг, которые увеличивают их конкурентоспособность у потребителя. Поэтому с точки зрения автора с учетом возможностей по предоставлению услуг лизингополучателю при лизинге имущества правильно выделять только две формы «чистый лизинг» и «лизинг с дополнительными услугами».

В соответствии с принадлежностью предмета лизинга категории движимого или недвижимого имущества можно выделить:

- лизинг движимого имущества;

- лизинг недвижимости;

В соответствии с количеством участников лизинга можно выделить традиционный и многосторонний. Многосторонний лизинг - это особая форма лизинга, предусматривающая трехсторонность отношений по «нормальному» лизингу между лизингополучателем, поставщиком и лизинговой компанией, к которым добавляется «нетрадиционный» четвертый партнер, прямо финансирующий производство лизингового имущества.

Такой многосторонний лизинг получил широкое распространение в Соединенных Штатах [12].

Кроме того, применяется так называемый крупномасштабный лизинг, предполагающий крупные по своим финансовым показателям сделки, например аренду самолетов, крупнотоннажных судов и т.п.

 

.3 Правовое регулирование международной деятельности лизинговых компаний


Многообразие форм и видов международного лизинга обусловлено тем, что хотя лизинг возник на базе арендных отношений, но содержание его более многогранно, а функции гораздо шире. Например, среди важнейших результатов реализации схемы международного лизинга для страны лизингополучателя можно отметить не только привлечение собственно го капитала, но и передачу технологий. Проблемы, связанные с реализацией сделок международного лизинга с одной стороны обусловлены сложной природой лизинга, а с другой тем обстоятельством, что в мировой практике существуют значительные различия в действующих законодательствах различных стран, под действие которых подпадают сделки, близкие к российскому пониманию термину лизинг, а их правовое поле имеет свои национальные особенности [11].

Практика лизинга в некоторых зарубежных странах, например Бельгии, Италии, Франции, базируется на специальном лизинговом законодательстве, в большинстве стран мира отношения, вытекающие из лизингового договора, регулируются общими положениями гражданского (торгового) права.

Выяснилось, что практические проблемы, связанные с осуществлением лизинговой деятельности в современных условиях развития мировой экономики, во многом связаны особенностями влияния на них нормативно-правовой среды. При этом если реализация внутреннего лизинга регулируется только национальной правовой средой, то международный лизинг подпадает под действие, как национальной правовой среды, так и международной, что часто создает дополнительные трудности в организации и проведение сделок международного лизинга. Все это определило необходимость более подробно рассмотреть особенности практики лизинга и правовую среду его осуществления в зарубежных странах и РФ.

Таблица 3 - Особенности финансовой аренды крупнейших стран по объемам лизинговых операций

Страна

Вид лизинга

Особенности

Великобритания

Финансовый, многосторонний

Лизинг может использоваться для частных целей

Льготы на доход, если имущество использовано для его получения

Германия

Компенсационный, «мокрый», финансовый

Право собственности всегда сохраняется за арендодателем

Активы приписываются собственнику для налоговых целей

Франция

Финансовый, с опционом выкупа

Лизингодатель может приобрести имущество для последующей сдачи в аренду

Налог уплачивается согласно перечню имущества с указанным сроком полезного использования

Италия

Финансовый, оперативный, смешанный

Лизингодатель предоставляет возможность выкупа имущества по заранее оговоренной сумме

Льготы налогов на имущество и прибыль


В Великобритании широко используется финансовая аренда, соглашения по аренде товаров с опционом покупки и оперативная аренда. Участники арендных отношений Великобритании чаще всего работают по двум направлениям - по контракту «аренда» (leasing) или по контракту «хайринг» (hiring). Контракт «аренда» представляет собой контракт между лизингодателем и лизингополучателем для сдачи внаем особого актива, лизингодатель удерживает за собой право собственности на актив, но передает право использования актива лизингополучателю на согласованный период времени за определенные периодические платежи. Контракт «хайринг» предназначен для сдачи внаем актива, который содержит в себе положение, предоставляющее нанимателю опцион (т.е. право) приобрести правовой титул на актив после исполнения определенных условий в контракте. В практике Великобритании в контракте может содержаться условие внесения точно определенного платежа в конце аренды. [12]

И тот, и другой контракт регулируются Бухгалтерским стандартом SSAP, который выделяет финансовую аренду (что близко к российской трактовке термина «лизинг») и оперативную аренду. Согласно стандарту общее между арендой и арендой-продажей - оба продукта отделяют пользование от собственности. Основное различие договора аренды-продажи и аренды заключается в том, что пользователь по договору аренды не имеет права покупки используемого им оборудования (т.е. в английский договор не может быть включено условие, которое стало практически обязательным элементом в договоре лизинга, заключенном на континенте). Аренда-продажа - это продукт, облегчающий компании приобретение актива. При финансовой аренде (лизинге) клиент обязуется полностью оплатить капитальную и финансируемую стоимость (т.е. и проценты) и имеет обычно право получить титул - выгоды от какой-либо остаточной стоимости в конце договорного периода, но не может стать собственником актива. Таким образом, финансовая аренда в британском определении представляет более узкое понятие, чем соответствующие определения во многих других странах. Однако, определение британского договора ближе к российскому пониманию лизинга. [11]

Законодательство Германии не содержит никаких общих ограничений типов имущества, которое может быть предметом лизинговой сделки, нет ограничений в отношении сроков лизинговой сделки. Все правовые условия лизинговой деятельности (близкой по своему содержанию к российской) создаются судебной практикой и постановлением налоговых служб. Так, согласно п. 1 параграфа 39 «Общего налогового кодекса» активы приписываются юридическому собственнику (для налоговых целей). В Германии лизинг - это своеобразный договор аренды, предусматривающий предоставление арендодателем клиенту-арендатору товара в исключительное пользование на установленный срок за определенное вознаграждение, при этом право собственности сохраняется за арендодателем. Однако если третье лицо владеет активом таким образом, что может в течение всего срока полезного использования актива исключить всякое экономическое влияние юридического собственника на актив, он может быть приписан к этому третьему лицу как к экономическому собственнику. Постановление об аренде с полной выплатой закрепляет экономического собственника в сделках, касающихся оборудования. [33]

Лизинг, считается финансовым, когда сделка удовлетворяет двум требованиям. Во-первых, контракт должен быть заключен на определенный период времени, в течение которого он не может быть прекращен одной из сторон до тех пор, пока обе стороны не выполнят своих контрактных обязательств (основной период лизинга), а во-вторых, лизинговые платежи, уплачиваемые лизингополучателем в течение основного периода лизинга, покрывают стоимость приобретения или производства объекта лизингодателем, а также все побочные расходы, включая стоимость финансирования. Если эти предварительные условия удовлетворены, то экономическим собственником является лизингодатель при условии, что основной период лизинга составляет от 40 до 90% срока полезного использования объекта. Иначе, экономическим собственником является лизингополучатель. Срок полезного использования определяется из официальных таблиц амортизации [65].

Во Франции и Италии законодательства, под действия которых попадают арендные сделки, близкие к российскому понятию «лизинг», очень похожи между собой и характеризуются тремя основными критериями:

‒       лизинг с опционом выкупа имущества или без опциона на выкуп имущества;

‒       лизинг оборудования или лизинг недвижимости;

‒       лизинг для профессиональных или частных целей;

В соответствии с законодательством финансовый лизинг имеет место только в том случае, если:

‒       лизингодатель покупает оборудование до его последующей сдачи в аренду;

‒       лизингодатель предоставляет лизингополучателю право выкупа имущества по заранее оговоренной цене, учитывающей размер предварительно сделанных лизинговых платежей;

‒       лизингополучатель использует оборудование для производства или в коммерческой деятельности;

Согласно мнению ряда специалистов США считается родоначальником современного лизинга: современная лизинговая индустрия зародилась в 1952 г. в США и в дальнейшем распространилась на все континенты. Роль регулировщика лизинговых операций США, выполняет Государственниый финансовый бухгалтерский стандарт - FAS, где аренда рассматривается, как капитальная (что близко к российской трактовке термина «лизинг») [39], если она соответствует одному из четырех требований. Во-первых, если право собственности на арендуемый актив в конце сделки переходит к арендатору. Во-вторых, если условия договора позволяют купить оборудование в конце сделки по цене ниже рыночной. В-третьих, срок сделки больше или равен 75% предполагаемого экономически обоснованного срока полезной службы арендуемого актива[13]. В-четвертых, если современная стоимость, т.е. приведенная, с учетом дисконтирования, минимальной суммы лизинговых платежей в соответствии с договором об аренде или равна 90% от справедливой рыночной цены оборудования.

Финансовый лизинг в США, трактуется как сделка, при которой лизингополучателю передается в пользование оборудование на полный срок или на большую часть жизненного цикла имущества; лизинговые платежи полностью переводятся лизингодателю, а не кредитору; на лизингополучателе лежит ответственность за техническое обслуживание, уплату налогов и страхование оборудования; совокупные лизинговые платежи, получаемые лизингодателем за весь жизненный цикл оборудования, полностью покрывают первоначальную стоимость оборудования и обеспечивают доход на инвестиционный капитал.

Правовое регулирование отношений участников лизинговой сделки должно иметь твердые параметры на международном уровне, поскольку международный лизинговый бизнес должен иметь надежное и однозначное правовое обеспечение и все участники лизинговой сделки заинтересованы в строгих юридических гарантиях надлежащего выполнения договорных обязательств.

Одновременно эти проблемы тесно связаны с вопросом о возможностях и перспективах развития международного лизинга в России, формирования эффективного механизма его реализации, а степень удовлетворения интересов сторон договора во многом определяется правовым регулированием. Поэтому, рассматривая вопрос о возможностях, проблемах и перспективах развития международного лизинга нельзя не остановиться на вопросах правового регулирования последнего в России.

Согласно проведенному анализу, серьезным недостатком Федерального закона «О финансовой аренде (лизинге)» для развития международного лизинга являются противоречия с действующим валютным и таможенным законодательством. Кроме того закон не полностью соответствует требованиям и нормам Гражданского кодекса РФ. Так, согласно Закону «О лизинге» лизинговая компания имеет право просто забрать у лизингополучателя предоставленное ему в лизинг оборудование, если тот не оплатил лизинговые платежи вовремя, тогда как в Гражданском кодексе РФ узаконено положение, в соответствии с которым гражданский договор, может быть расторгнут только по согласию сторон либо через арбитраж[43].

Согласно ГК РФ, экономическая суть договора финансовой аренды (лизинга) состоит в том, что арендодатель осуществляет финансирование хозяйственной деятельности арендатора. С точки зрения арендодателя, это инвестиции, при которых, приобретая для арендатора по выбору последнего и необходимое для его производственной деятельности оборудование или иное имущество, и сохраняя за собой право собственности на это имущество, он передает его во владение и пользование для хозяйственной эксплуатации арендатору, получая с него арендные (лизинговые) платежи. Для арендатора финансовая аренда служит альтернативой приобретения оборудования с использованием заемных средств, требующих уплаты процентов по ссуде.

Кроме того, в странах, цивилизованным образом регулирующих отношения связанные с финансовой арендой, арендодатели и арендаторы имеют возможность получить льготный налоговый режим через механизм ускоренной амортизации и путем включения арендных платежей в себестоимость продукции. При этом, в ГК РФ термин «лизинг» обозначает то же самое, что и термины «финансовый лизинг» и «финансовая аренда». Другой, достаточно значимой проблемой является подмена хорошо известных как юристам, так и экономистам терминов на новые и ранее неопределенные, а именно использование в гражданско-правовых отношениях в РФ слова «лизинг», И если теперь слово лизинг используется лишь как синоним и пишется в скобках в названии ФЗ «О финансовой аренде (лизинге)», то в остальной текст ФЗ соответствующие изменения не были внесены. В ФЗ используется набор образованных от слова лизинг терминов (например: «лизингодатель», «лизингополучатель», «предмет лизинга», «лизинговые платежи» и т.п.), значение которых ранее строго не определялось ни в российской, ни в зарубежных системах права. Своеобразная трактовка этих новых терминов в ФЗ привела к искажению ранее сложившихся и к настоящему моменту уже традиционных представлений о правовых и организационно-экономических основах финансовой аренды. В результате таких законодательных новшеств возникли противоречия, в частности, между параграфом 6 главы 34 ГК РФ «Финансовая аренда (лизинг)» и ФЗ «О финансовой аренде (лизинге)»:

1    В ГК РФ финансовая аренда (лизинг) относится к институту аренды и сторонами договора финансовой аренды являются арендатор и арендодатель[11].

2    В ФЗ отмечено, что лизинговый договор это инвестиционный договор и «целями настоящего Федерального закона являются развитие форм инвестиций в средства производства, защита прав собственности, прав участников инвестиционного процесса, обеспечение эффективности инвестирования» [11].

Безусловно, это противоречие можно решить, например, путем четкого определения терминов, а новые термины можно было бы указывать как альтернативные (синонимы) в скобках, аналогично тому, как термин лизинг указан в названии ФЗ «О финансовой аренде (лизинге)».

Между тем, сегодня многим компаниям хотелось бы, чтобы лизинг сам по себе был формой прямых инвестиций или чтобы финансовая аренда представлялась основой неких иных форм инвестиций в средства производства. Для того чтобы такие представления стали экономически обоснованными и соответствующим образом формализованными, финансовая аренда должна отражаться в бухгалтерском учете не как обычная арендная операция, а, например, как операция купли - продажи с отсрочкой платежей. Это обычное для стран с развитой рыночной экономикой решение имеется сегодня в РФ, но оно логически не завершено.

В соответствии с действующими в РФ правилами бухгалтерского учета, переданное в финансовую аренду имущество может отражаться либо на балансе арендодателя, либо на балансе арендатора. Из действующих бухгалтерских правил следует, что у сторон договора финансовой аренды есть свобода выбора варианта бухгалтерского учета, по данным которого строится налоговый учет и, соответственно, производится налогообложение. Таким образом, организации располагают возможностью налогового планирования, выбирая один из двух вариантов учета. Данная возможность стала более реальной после внесения в 25-ю главу Налогового кодекса РФ изменений, подтверждающих полную свободу выбора балансодержателя лизингового имущества, показывающего амортизационные отчисления в налоговых целях.

Такое положение дел объяснимо отсутствием в настоящее время в РФ классификации аренды в целях бухгалтерского и налогового учета. Данная полная свобода должна быть ограничена в частности, для адекватного ведения бухгалтерского и налогового учета арендных договоров, имеющих инвестиционную направленность и, поэтому, похожих на продажу в рассрочку. Бухгалтерский учет таких арендных договоров должен осуществляться подобно тому, как осуществляется учет операций продажи в рассрочку. То есть, арендуемое имущество и арендная задолженность должны отражаться на балансовых счетах арендатора, со всеми вытекающими из такого учета налоговыми последствиями, как для арендатора, так и для арендодателя [23].

Имеющийся в бухгалтерском и налоговом учете пробел можно устранить. В наиболее простом виде, классификация аренды в целях бухгалтерского и налогового учета может быть разработана аналогично тому, как она реализована в стандарте МСФО. Соответствующие распоряжения (письма, постановления, указания, рекомендации) могут быть подготовлены и изданы налоговыми органами или Минфином.

2. Оценка лизингополучателей-нерезидентов

 

.1 Риски международной деятельности лизинговых компаний


Оценка рисков является ключевым и важнейшим элементом любой деятельности, важность которой возрастает в кризисных условиях, и в современных условиях мировой экономики проблема оценка рисков становится весьма актуальна. Собственно термин «риск» имеет разное значение в различных контекстах. Автор дипломного проекта придерживается позиции профессора Чикагского университета Ф. Найта, одним из первых обративших внимание на проблемы экономического риска как такового и который выдвинул принимаемое в настоящее время большинством специалистов положение о том, что «вся подлинная прибыль связана с неопределенностью» [8].

Мировой финансовый кризис 2008-2009 года достаточно жестко отразился на лизинговой отрасли. Банки начали поднимать ставки и не выдавать деньги по ранее открытым кредитным линиям, в связи, с чем лизинговые компании уже начали пересматривать график выплат лизинговых платежей-либо в сторону их увеличения, либо - в привязывание к валюте, либо - к досрочному выкупу. Также из-за отсутствия необходимых ресурсов возникают проблемы с заключением новых сделок. На практике это стало проходить путем подписания дополнительного соглашения к договору лизинга, в котором предусмотрено право пересмотра платежей и порядок такого пересмотра. На первый план вышла проверка потенциальных клиентов на платежеспособность. В таких условиях риски, возникающие при заключении лизинговых договоров, а также методики их минимизации, используемые лизинговыми компаниями, играют первостепенную роль.

В соответствии с дифференциацией рисков с целью упрощения осуществления лизинговой деятельности расширена предложенная ранее классификация за счет включения в нее трех видов лизинга:

а)    необеспеченный лизинг - лизингополучатель не предоставляет дополнительных гарантий по выполнению своих обязательств;

б)     частично обеспеченный лизинг - предполагает внесение лизингополучателем страхового депозита на срок до полного погашения определенной суммы договорных платежей или другое обеспечение (залог и т.п.);

в) гарантированный лизинг - организуется с учетом распределения рисков между несколькими гарантами лизингополучателя или путем страхования объекта лизинга и выплаты лизинговых платежей.

Если раньше лизинговые компании могли максимально упростить процедуру заключения договоров (на рынке предлагались разнообразные программы с нулевым процентом авансового платежа, лизинг с минимальным пакетом документов, лизинг без обеспечения) и не всегда тщательно оценивали лизингополучателей, тем самым спровоцировав ситуацию на национальном рынке, связанную с неплатежами со стороны клиентов, усугубленную финансовым кризисом 2008-2009 года, то в современных условиях, осуществление таких сделок, связано с высокой степенью риска и компаниям необходимы строгие правила и подходы к выбору клиентов и условий договора. Прежде всего, это касается возможности осуществления клиентам определенной периодичности выплат лизинговых платежей: периодические платежи (уплачиваемые по согласованному сторонами графику, который прилагается к лизинговому соглашению); единовременные платежи (применяемые в сочетании с периодическими взносами, в случае если предусмотрена выплата лизингодателю аванса); платежи с авансом: сначала предоставляется лизингодателю аванс, до момента или в момент подписания лизингового соглашения, в установленном размере, а затем, после подписания акта приемки-передачи предмета лизинга в эксплуатацию, выплачивается, посредством периодических взносов в пользу лизингодателя, общую сумму лизингового платежа за вычетом суммы аванса, а также способы уплаты: платежи с равными долями (предусматривающие одинаковые по размерам платежи арендатора лизингодателю, в течение всего срока лизинговой операции); платежи с увеличивающимися размерами (применяемые в основном лизингодателями, с устойчивым финансовым положением, когда на начальном этапе лизинга плата вносится небольшими взносами, а затем, по мере освоения оборудования и наращивания темпов выпуска производимой на нем продукции, увеличиваются размеры разовых комиссионных вознаграждений); платежи с уменьшающимися размерами (используемые лизингополучателями с устойчивым финансовым положением, предпочитающими погасить большую часть своей задолженности в начальный период).

В настоящий период особого внимания требует анализ перспективного финансового состояния лизингополучателей, оценивая страны, регион, сектор экономики, в котором работает клиент, а также вероятность возврата вложенных средств. Более тщательная оценка рисков лизинговой компании, по сути, обеспечивает перенос акцентов своей деятельности на более капиталоемкие сектора рынка и на более ликвидное лизинговое имущество. Такая ситуация в долгосрочном периоде не способствует экономическому развитию, т.к. может привести к одностороннему развитию. Однако, в послекризисный период, в условиях, когда необходимо простимулировать активизацию хозяйственной деятельности и создать точки роста экономики, такой подход может сыграть свою положительную роль.

Международная деятельность лизинговых компаний может пострадать в большей степени, чем деятельность на национальном рынке. Прежде всего, это связано с тем, что лизингодатель и лизингополучатель являются резидентами разных государств, в которых действует своя юридическая система, а также предлагаются свои нормативные акты для поддержки национальной экономики в период кризиса. В этой связи для лизингодателя крайне важно отследить, насколько ясны и эффективны нормы законодательства, которые регулируют процедуру возврата лизингового оборудования в случае нарушения лизингополучателем своих обязательств по сделке. Также необходимо обратить внимание на местное законодательство, регулирующее процедуру банкротства предприятий, или признание предприятия неплатежеспособным. Эти риски можно снизить выбором для регулирования сделки международного лизинга хорошо известной правовой системы, в которой уже отработаны прецеденты различных ситуаций, возникающих при осуществлении подобных сделок.

В современных условиях можно выделить несколько основных видов рисков, возникающих при международном лизинге:

Страновой риск - это риск того, что действия суверенного правительства изменения в стране повлияют на способность лизингополучателя, связанного с данной страной, исполнить свои обязательства. Страновой риск возникает, в первую очередь, при осуществлении лизингополучателем внешнеэкономической деятельности. Предоставление займов, вклад вуставный капитал иностранной организации, расчеты с иностранными поставщиками / покупателями, - все эти финансовые операции подвержены влиянию странового риска, который зависит от политико-экономическойстабильности стран - контрагентов заемщика.

Степень доверия к валюте на национальном и мировых рынках определяется состоянием и перспективой развития экономики и политической обстановкой в стране, которые оказывают прямое воздействие на курс национальной валюты, соответственно, на уровень странового риска. Девальва́ция (снижение курса национальной валюты по отношению к «твердым» валютам) является прямым показателем ухудшения экономической и полиической ситуации в стране. Высокий уровень странового риска снижаетинвестиционную привлекательность предприятий, стимулируя вывоз капитала из страны, и сдерживает приток иностранных инвестиций.

Страновой риск определяется несколькими основными параметрами:

‒  состояние банковской системы;

‒       степень коррупции;

‒       сровень безработицы;

‒       состояние бюджета;

‒       динамика роста ВВП;

‒       динамика платежного баланса;

‒       уровень инфляции;

‒       нестабильность политического режима;

Социальный риск - показатель, характеризующий социально-политическую ситуацию врегионе.

‒  Доля населения с доходами ниже прожиточного минимума

‒       Темп роста объема платных услуг

‒       Покупательная способность населения

‒       Прирост населения

         Региональный риск - это риск того, что действия органов власти регионаповлияют на способность должника, связанного с данным регионом, исполнить свои обязательства.

Региональный риск обусловлен уровнем социально-экономического развития конкретного региона с учетом различных политических и национальных факторов, налогового «климата», а так же действий местной администрации. Региональный риск существенно варьируется по экономическимрайонам государства. Наиболее привлекательными регионами считаются те, которые обеспечивают относительную социальную стабильность, обладают богатым ресурсным или конкурентоспособным производственным потенциалом. Как правило, региональный риск не выделяется как самостоятельный вид риска для управления, но, на взгляд автора, при оценке финансового риска его целесообразно выделить в самостоятельную категорию.

Региональный риск определяется несколькими основными параметрами:

‒  Отношение бюджета региона к бюджету государства;

‒       Индекс ВРП;

‒       Объем просроченной задолженности по з/п за счет региона;

‒       Темп роста промышленного производства;

‒       Степень диверсификации региона;

‒       Доля основных средств во внеоборотных активах;

Финансовый риск

Финансовое состояние организации характеризуется размещением и использованием средств (активов) и источниками их формирования (собственного капитала и обязательств, т.е. пассивов). При анализе финансового состояния организации необходимо уделятьвнимание не только текущему финансовому положению, но и выявлятьтенденции развития бизнеса, изменения в деятельности заемщика в прошлом, для прогнозирования перспектив развития в будущем (историческоемоделирование).

Анализ финансового состояния и платежных рисков целесообразно проводить, как минимум, за 5 отчетных периодов на основании официальной бухгалтерской отчетности, предоставленной заемщиком в налоговые органы (бухгалтерского баланса (Ф №1) и отчета о прибылях и убытках (Ф №2), а такжена основании иных документов. Оценкафинансового состояния осуществляется по следующим показателям финансового положения (группы параметров):

‒    Рост выручки за последний отчетный период;

‒       Валюта баланса лизингополучателя;

‒       Доля дебиторской задолженности в оборотных активах;

‒       Отношение суммы договора лизинга к валюте баланса;

‒       Категория бизнеса лизингополучателя;

‒       Доля кредиторской задолженности в обязательствах;

Риск, связанный с продавцом имущества

Важность выбора поставщика объясняется не только функционированием на современном рынке большого количества поставщиков имущества, но и тем, что он должен быть прежде всего надежным партнером товаропроизводителя в реализации его стратегии организации производства.

Возможны два направления выбора поставщика:

Выбор поставщика предмета лизинга из числа компаний, которые уже были поставщиками (или являются ими) и с которыми уже установлены деловые отношения. Это облегчает выбор, так как лизинговая компания располагает точными данными о деятельности этих компаний.

Выбор потенциальным лизингополучателем нового поставщика предмета лизинга или увеличение списка лизинговой компании добросовестными поставщиками, с которыми в дальнейшем можно будет работать. Также лизингополучатель может обратиться к лизингодателю, с просьбой найти поставщиков требуемого имущества. Однако последнее слово в выборе имущества и поставщика остаётся за лизингополучателем. Лизингодатель не несёт ответственности за выполнение поставщиком условий договора поставки кроме случаев, когда поставщика выбирает он сам. Лизингополучатель вправе предъявлять требования к поставщику по качеству, срокам поставки и другим условиям, зафиксированным в договоре поставки объекта лизинга:

‒       Срок существования на рынке;

‒       Местоположение;

‒       Представительство в стране лизингодателя;

‒       Статус продавца;

‒       Сумма аванса.

Организационный риск

Организационный риск - это вероятность потерь в результате ухудшения деловой репутации и негативного изменения в организационно-управленческой сфере организации, что может повлиять на способность должника исполнять свои обязательства.

К параметрам организационного риска относятся:

‒       Срок существования;

‒  Форма организации;

‒       Количество учредителей;

‒       Опыт руководителя;   

‒       Количество сотрудников;

‒       Доля крупнейшего покупателя в структуре выручки.

 

.2 Способы оценки кредитоспособности лизингополучателей-нерезидентов


Вопросы предупреждения и снижения рисков становятся все более востребованными как теорией лизинга, так и практикой. Рискиявляются в большей степени социально ответственными процессами. В условиях, когда лизинговые компании рискуют не только собственными, но и, главным образом, заемными ресурсами, последствия становятся более острыми. В случаенеудачи теряет не только компания, но и его клиенты - юридические лица, взявшие финансирование в аренду.

Известно, что лизинговый бизнес тесно связан с банками, которые не всегда находятся в стабильном состоянии. Банковские кризисы оказываются более болезненными, чем кризисы производства, поскольку влекут за собой многочисленные финансовые потери участников, связанных друг с другом цепочкой денежно-кредитных обязательств. К сожалению, уровень управления основными параметрами банковской деятельности не столь высок, как это требуется для экономики, в то время как стабильное и устойчивое функционирование кредитного учреждения в экономике страны зависит от качества управления банками своей ликвидностью; формированием капитальной базы; согласования процентной политики по активным и пассивным операциям; умения организовать свою работу и обеспечить высокую конкурентоспособность на рынке банковских продуктов и услуг.

Концептуальный подход к управлению риском заключается в следующем:

‒       изучение возможных последствий деятельности в рисковой ситуации;

‒       разработка мер, не допускающих, предотвращающих или уменьшающих размер ущерба от воздействия рисковых факторов, в т.ч. непредвиденных.

Реализация такой системы адаптации к рискам, при помощи которой могут быть не только нейтрализованы или компенсированы негативные

вероятные результаты, но и максимально использованы шансы на получение высокого дохода.

Стратегия управления - это выработка направлений и способов для достижения поставленной цели, основанных на долгосрочном прогнозировании и стратегическом планировании. При этом вырабатывается определенный набор правил и ограничений для принятия решения. Стратегия управления рисками базируется на соблюдении принципа безубыточности деятельности и направлена на обеспечение оптимального соотношения между прибыльностью и уровнем принимаемых лизинговой компанией рисков. Как известно, стратегия предопределяет тактику.

Тактика управления - это конкретные методы и приемы для достиженияпоставленной цели в конкретных условиях. Задача тактики заключается ввыборе из всех решений, не противоречащих стратегии, наиболее оптимального решения и наиболее приемлемых в данной ситуации методов иприемов управления.

Таким образом, эффективность управления риском во многом зависит отумения использовать в полной мере все методы и приемы разрешения и

снижения степени риска.

Можно выделить три основных этапа системы управления рисками:

‒   Анализ риска (выявление и оценка);

‒       Контроль риска (мониторинг);

‒       Минимизация риска(нивелирование).

Рисунок 11 - Три этапа системы управления рисками

Определение (идентификация) и оценка риска составляют понятие «анализ риска». Анализ риска заключается в выявлении факторов, увеличивающихили уменьшающих конкретный вид риска при осуществлении определенных операций. Оценка риска есть не что иное, как измерениестепени / уровня риска качественно-количественными методами.

Величина международного лизингового риска - это стоимостная оценка подверженностириску, которая может выражаться как максимальная сумма, которую можнопотерять в результате изменения того или иного фактора риска за определенный период времени. Определив риск как угрозу того, что лизинговая компания понесетпотери, размер которых является показателем уровня рискованности «предстоящей операции», можно сделать вывод о вероятностной сути этого понятия. Следовательно, риск можно с достаточной степенью точности оценить при помощи анализа потерь. 

Основная часть оценки риска сегодняоснована на теории вероятности систематическом статистическом методе определения вероятности того, что какое-то событие произойдет в будущем (обычно выражаемом в процентах).

Степень риска оценивается несколькими основными методами. Рассмотрим их более подробно.

Качественный анализ

Данный способ оценки риска представляет собой словесное описание егоуровня (например, «проекту присвоен высокий уровень риска») путем выявления негативной информации, на основании которой взвешиваются

(оцениваются) негативные факторы, влияющие на величину риска. В основе качественного анализа лежат заключения экспертов (риск-менеджеров),

в результате чего субъективность подобных оценок снижает достоверность

получаемых результатов. Дополнительное повышение надежности результатов анализа может быть достигнуто путем количественной структуризации оцениваемых факторов.

Количественный анализ

Количественно размер риска может выражаться в абсолютных и относительных показателях. Однако оценить эти потери с достаточной точностью не всегда представляется возможным. Если отнести размер вероятных потерь в процентах к какому-либо показателю, характеризующему лизинговый бизнес, то получится величина риска в относительном выражении. Относительное выражение риска в виде установления допустимого уровня при совершении различных операций применяется при выработке политики компании. Это видимый конечный результат сложной работы по выработке подходов к оценке риска, определению допустимого его уровня, что и составляет понятие стратегии риска.

Статистический анализ распределения фактических убытков

Методы, основанные на применении статистического анализа распределения фактических убытков, позволяют сделать прогноз потенциальных операционных убытков исходя из размеров операционных убытков, имевших место в данной организации в прошлом. При применении этих методов в качестве исходных данных рекомендуется использовать информацию, накопленную в аналитической базе данных о понесенных операционных убытках.

Балльно-весовой метод (метод оценочных карт)

Сущность балльно-весового метода заключается в оценке операционного риска в сопоставлении с мерами по его минимизации. На основе экспертного анализа выбираются информативные для целей управления операционным риском показатели и определяется их относительная значимость (весовые коэффициенты). Затем выбранные показатели сводятся в таблицы (оценочные карты) и оцениваются с использованием различных шкал. Полученные результаты обрабатываются с учетом весовых коэффициентов и сопоставляются в разрезе направлений деятельности организации, отдельных видов банковских операций и других сделок. Применение балльно-весового метода (метода оценочных карт) наряду с оценкой операционного риска позволяет выявить слабые и сильные стороны в управлении операционным риском.

Моделирование

В рамках метода моделирования на основе экспертного анализа для направлений деятельности организации, отдельных видов лизинговых операций и других сделок определяются возможные сценарии возникновения событий или обстоятельств, приводящих к операционным убыткам, и разрабатывается модель распределения частоты возникновения и размеров убытков, которая затем используется для оценки операционного риска.

Передовые подходы

Передовые подходы к оценке операционного риска предполагают использование собственных моделей анализа риска. Лизинговые компании могут применять свои модели оценки операционного риска, при условии, что они удовлетворяют определенным количественным и качественным критериям. Методы оценки риска должны основываться на статистике компании по операционным потерям в течении как минимум пяти лет.

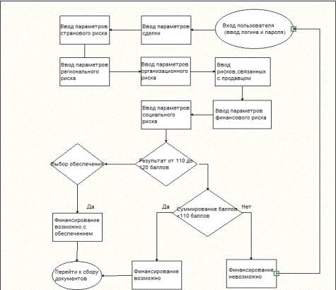
В данный момент в компании ОАО ВТБ Лизинг оценка международных лизингополучателей-нерезидентов производится с помощью качественного и количественного метода анализа рисков, однако, у компании существует собственный передовой подход оценки в связи с накопившейся за 10 лет существования историей международных сделок. Работая в корпоративном сегменте лизингового бизнеса, ОАО ВТБ Лизинг выработала собственные параметры оценки лизингополучателя-нерезидента, а также способы снижения рисков. Количественный анализ финансового состояния лизингополучателя-нерезидента предполагает оценку следующих групп оценочных показателей:

‒  коэффициентов ликвидности;

‒       коэффициентов соотношения собственных и заемных средств;

‒       показателей оборачиваемости и рентабельности.

После расчета основных оценочных показателей в каждой из групп, заемщику присваивается категория по большинству из этих показателей на основе сравнения рассчитанных значений с нормативными. Для показателей третьей группы (Оборачиваемость и рентабельность) за исключением рентабельности продукции / продаж не устанавливаются оптимальные или критические значения ввиду большой зависимости этих значений от специфики предприятия, отраслевой принадлежности и других конкретных условий. Оценка результатов расчетов этих показателей основана, главным образом, на сравнении их значений в динамике. Качественный анализ кредитоспособности лизингополучателя основан на использовании информации, которая не может быть выражена в количественных показателях. Для такого анализа используются сведения, представленные лизингополучателем. Рассматриваются и анализируются следующие качественные параметры:

‒   отраслевые;

‒   состояние рынка по отрасли;

‒       тенденции в развитии конкуренции;

‒       уровень государственной поддержки;

‒       значимость предприятий в масштабах региона;

‒       риск недобросовестной конкуренции со стороны других лизинговых компаний;

‒       акционерные:

‒       риск передела акционерного капитала;

‒       согласованность позиций крупных акционеров;

‒       регулирование деятельности предприятия:

‒       подчиненность (внешняя финансовая структура);

‒       формальное и неформальное регулирование деятельности;

‒       лицензирование деятельности;

‒       льготы и риски их отмены;

‒       риски штрафов и санкций;

‒       правоприменительные риски (возможность изменения в законодательной и нормативной базе);

‒       производственные и управленческие:

‒   технологический уровень производства;

‒       риск снабженческой инфраструктуры (изменение цен поставщиков, срыв поставок и т.д.);

‒       риски, связанные с банками, в которых открыты счета;

‒       деловая репутация (аккуратность в выполнении обязательств, кредитная история, участие в крупных проектах, качество товаров и услуг т.д.);

‒       качество управления и другие параметры.

В компании ОАО ВТБ Лизинг существует собственная политика управления рисками. Реализация определенных политикой принципов и задач лизинговой компании по управлению рисками призвана сохранить оптимальный баланс между приемлемым уровнем риска, принимаемым на себя кредитной организацией, и прибылью, получаемой от лизинговой деятельности, а также интересами контрагентов, деловых партнеров и акционеров банка. Политика также призвана обеспечить позиционирование на рынке банковских услуг, соответствующее эффективности и масштабам деятельности компании.

Основные задачи политики управления рисками ОАО ВТБ Лизинг:

‒       формирование принципов и подходов к созданию качественного портфеля активов;

‒      формирование лизингового портфеля с учетом достаточности капитала компании для покрытия присущих им рисков;

‒       сохранение приемлемого уровня риска при росте объема операций;

‒       развитие системы управления рисками, совершенствование действующих и разработка новых подходов к управлению рисками;

‒       развитие культуры риск-менеджмента в компании.

2.3 Сравнительный анализ методик оценки лизингополучателей-нерезидентов при совершении сделок международного лизинга


Таблица 4 - Методы оценки международных рисков [1]

Риск

Метод оценки риска

Комментарий

Страновой риск

Балльно-весовой метод (метод оценочных карт)

Присвоение рейтинга производится на основе балльной оценки, получаемой по результатам комплексного анализа страны.

Региональный риск

Балльно-весовой метод (метод оценочных карт)

Присвоение рейтинга производится на основе балльной оценки, получаемой по результатам комплексного анализа региона. Итоговая оценка анализа кредитного продукта складывается как средневзвешенная оценка, полученная на основе анализа факторов.

Организационный риск

Передовые подходы, Качественный метод, Балльно-весовой метод

У каждой лизинговой компании в зависимости от сегмента рынка существует ряд требований к лизингополучателю, соответственно, своя модель оценки рисков. Также степень риска можно оценить балльно-рейтинговой системой либо с помощью комплексных показателей.

Социальный риск

Качественный метод, Балльно-весовой метод

Степень социального риска может быть измерена качественными показателями, такими как уровень доходов населения, либо может быть оценена с помощью балльного метода.

Финансовый риск

Качественный метод, количественный метод, Балльно-весовой метод

Оценка финансового риска лизингополучателей может осуществляться двумя способами: качественным и количественным.

Риск, связанный с продавцом

Балльно-весовой метод (метод оценочных карт), Передовые подходы, Качественный метод

Лучше всего применим балльно-весовой метод, так как требуется комплексная оценка компании-продавца как организации в целом.


Как видно из таблицы, балльно - весовой метод наиболее подходит для оценки рисков, связанных с международным финансированием, так как он способен дать наиболее точную оценку состояния кредитоспособности лизингополучателя-нерезидента РФ.

Скоринг - это формула, основанная на комплексных данных о лизингополучателе различного характера, позволяющая с большой вероятностью оценить риск невозврата платежей, а также определить допустимую величину финансирования и условия его предоставления.

От способности лизинговой компании быстро и точно оценивать риски в конечном счете зависит успех и окупаемость его программы лизинга. Безусловно, для выработки эффективной скоринговой модели лизинговая компания должна обладать ретроспективной статистической информацией, накопленной в течение определенного периода работы на рынке международного лизинга. Тем не менее начало сбору этой информации должно быть положено уже на самом старте существования организации, и каждая лизинговая компания, приступающий к международному финансированию, должна разрабатывать собственную скоринговую модель, отвечающую его потребностям и особенностям его клиентской базы.

Очевидно, что все параметры лизинговой сделки должны рассматриваться в совокупности, а также должны легко варьироваться в зависимости от изменения влияющих факторов. Все это приводит лизинговую компанию к необходимости обеспечения гибкости, благодаря которой она сможет быстро и оперативно реагировать на перемены в законодательстве страны лизингополучателей и возникновении различных рисков.

Скоринговые технологии реализуются в практике работы лизинговой компании через разработку и внедрение скоринговой модели, оптимальной для лизингодателя с соответствие со стратегическими целями его развития. Скоринговая модель в практике работы лизинговых компаний рассматривается как математическая модель. Она позволяет сопоставить характеристики потенциального или существующего лизингополучателя путем расчета - скорингового рейтинга, характеризующего кредитоспособность (вероятность успешного исхода кредитной сделки) или платежеспособность [15].

В развитие логики дипломного проекта исходным материалом, позволяющим спроектировать скоринговую модель лизинга, автором приняты результаты мониторинга, отраженные в информации о прошлых лизинговых сделках и лизингополучателях, на основе которой, с помощью статистических и нестатистических методов классификации, был сделан прогноз о платежеспособности будущих лизингополучателей.

Создание и апробация скоринговой модели для развития международных лизинговых операций предоставило возможность разработки стратегии принятия решений, что позволило максимизировать точность оценки лизингополучателей, существенно снизить риски появления невозвратов, сократить количество отказов без негативного отражения на качестве лизингового портфеля лизинговой компании.

Автор, исследуя задачи разработки скоринговой модели, выявил высокий уровень их дифференциации, так как использование универсальных или стандартных подходов приводит лизинговую компанию к модели «среднего» качества и «средней» достоверности. При этом установлено, что процесс обеспечения конкурентных позиций для каждой лизинговой компании на мировом рынке субъектов бизнеса, требует наиболее эффективных и точных инструментов оценки платежеспособности потенциального лизингополучателя [14].

Это актуализирует необходимость генерации наиболее востребованных методов разработки и оценки скоринговых моделей, каждый из которых имеет свои характерные особенности и преимущества. Такой подход позволяет лизинговой компании в каждом проекте по созданию скоринговой модели выбрать наиболее эффективный и точный подход к разработке, исходя из качества и количества данных, а также целого ряда внешних условий.

Скоринговая модель оценки лизингополучателя разрабатывалась в дипломном проекте на основе интеграции известных моделей технологии оценки кредитоспособности заемщиков и поведенческого скоринга, и локальных компонентов технологии статистической оценки вероятности мошеннических действий со стороны потенциального заемщика [15].

Так как в рамках целевой аудитории лизингополучателем выступает субъект предпринимательской деятельности - представитель среднего или крупного бизнеса, то проектирование скоринговой модели потребовало реализации трех ключевых аспектов.

Во-первых, автор обосновал компонент технологии оценки кредитоспособности заемщиков, это обеспечение организации комплексной оценкой финансового состояния клиента в секторе среднего и крупного бизнеса, а также для последующего сопровождения и анализа лизингополучателя на протяжении всего цикла финансирования договора лизинга, что инициирует разработку необходимого лизинговой компании инструментария для построения процессов принятия решения о заключении договора лизинга, начиная от организации рабочего места и заканчивая инструментами создания скоринговых стратегий [15].

Второй аспект предложенной автором скоринговой модели связан со спецификой договоров лизинга, которые обычно заключаются на несколько лет. За этот период финансовое состояние лизингополучателя может кардинально измениться. Для того, чтобы иметь возможность проводить мониторинг финансовой отчетности лизингополучателя, а также отслеживать изменения лизингового портфеля в целом, необходима система, основанная на поведенческом скоринге. Это предоставляет лизинговой компании возможность предсказать вероятность того, что лизингополучатель может стать неплатежеспособным в определенный промежуток времени. Для прогнозирования вероятности своевременного погашения обязательств по договору, лизинговая компания в контексте скоринговых технологий анализирует поведенческие схемы, поддерживая процесс динамического управления лизинговым портфелем, практикуя при этом различные подходы. Таким образом, лизинговая компания учитывает различные «профили» поведения клиентов и ведет дополнительный мониторинг действий лизингополучателей [71].

Третьим ключевым аспектом, разработанным автором, является интеграция технологии статистической оценки вероятности мошеннических действий со стороны потенциального заемщика в скоринговую модель, которая реализуется посредством организации работы системы программного комплекса по проверке субъектов среднего и крупногобизнеса. Система предназначена для процессов проверки поставщиков и лизингополучателей, поддержки принятия решений о возможности заключения лизинговой сделки в короткие сроки.

Скоринговая модель рассматривается в дипломном проекте как модель оценки рисков, используемая для подготовки коммерческого предложения лизингополучателю и реализации корпоративной лизинговой сделки, и на основании которой проводится оценка по риску лизингополучателя и по риску предмета лизинга [68].

На основе проведенного автором изучения показано, что внедрение скоринговых технологий позволяет лизинговой компании: успешнее вести предпринимательскую деятельности, увеличить лизинговый портфель за счет уменьшения количества необоснованных отказов в заключении договора лизинга, повысить качество лизингового портфеля, повысить точность оценки лизингополучателя, сократить затраты на рассмотрение каждой заявки, уменьшить уровень невозвратов, ускорить процедуру оценки лизингополучателя, создать централизованное накопление данных о лизингополучателях, быстро и качественно оценить динамику изменений лизингового портфеля [35].

Скоринговые модели позволяют правильно оценить кредитоспособность заемщика-нерезидента, уменьшить риски связанные с невозвратом по лизинговым операциям, оптимизировать работу по возврату задолженности. В результате подтвержено, что использование скоринговой модели как одного из главных инструментов риск-менеджмента лизинговых операций является наиболее эффективным. Автор определил, что успех скоринговой модели обуславливается следующими ключевыми факторами: непредвзятость оценки; стандартизация оценок; возможность автоматизации; контроль эффективности решений по выделению финансирования на лизинговые операции; увеличение доходности.

Составим следующую шкалу показателей консолидированного уровня

риска для лизингодателя:

Выделим основные риски при финансировании лизингополучателей-нерезидентов.

Выделим существенные показатели деятельности лизингополучателя, определяющие уровень риска, и определим их удельные веса при формировании совокупного показателя.

Для существенных показателей определяются границы, показателям рейтинга присваивается количество баллов:

‒  умеренный риск;

‒  повышенный риск;

‒       высокий риск;

‒       критический риск.

Определяется совокупный показатель риска (рейтинг) консолидированный уровень риска, путем соединения оценок отдельных параметров.

 


3. Разработка новой методики анализа лизингополучателей-нерезидентов РФ

 

.1 Создание информационно-аналитической модели снижения рисков по сделкам международного лизинга


Одной из первых серьезных проблем, с которой сталкиваются финансовые организации при выходе на рынок лизинга, является риск невозврата лизинговых платежей. Естественное желание обезопасить себя от недобросовестных лизингополучателей влечет за собой необходимость создания скоринговой модели для оценки кредитоспособности потенциального клиента [3].

Проектируя модель внедрения лизинговых продуктов в практику работы компании, в рамках развития программ лизинга на примере компании ОАО ВТБ Лизинг, апробированамодель на примере реализации проектов по внедрению скоринговых технологий международного корпоративного лизинга. Модель, детерминируется аналитическим, операционно-технологическим, и этапом оценки эффективности в рамках разработки ключевых показателей эффективности по каждому структурному подразделению, участвующему в проекте.

Выявлено, что первый этап реализации модели (аналитический) предполагает анализ конъюнктуры рынка и предпочтений субъектов среднего и крупного бизнеса, дальнейшую формализацию и структурирование результатов анализа, и разработку предложения по изменению продукта лизинговой компании с учетом иерархии целей. На следующем этапе реализации модели (операционно-технологическом) осуществляется разработка методики оценки лизингополучателя.

В дипломном проекте показано, что на итоговом этапе реализации модели осуществляется оценка эффективности в рамках разработки ключевых показателей эффективности по каждому структурному подразделению, участвующему в проекте. Информация по ключевым показателям эффективности используется для разработки и интеграции дополнительных модулей в существующую информационную систему лизинговой компании.

При организации процесса обучения персонала в рамках проекта внедрения лизингового продукта по скоринговым технологиям, необходимо предварительно разработать ключевые показатели эффективности бизнес-процессов, исходя из текущих целей и задач реализации проекта и разработанных модулей информационной системы подготовить к режиму тестирования, результаты которого будут обсуждаться во время тренингов.

Доказано, что оценка эффективности и качества скоринговых моделей на основе проведенного изучения является неотъемлемым этапом перед началом их использования и отражена в третьем этапе модели внедрения лизинговых продуктов в практику работы компании. Возможность оценить и осуществить прогноз изменения лизингового портфеля при использовании скоринговых моделей дает неоспоримые преимущества при планировании как общего поведения лизинговой компании, в том числе на рынке международного лизинга, так и стратегий по отдельным лизинговым продуктам и программам. К инструментам для всестороннего анализа и оценки, разрабатываемых скоринговых моделей автор относит: статистическую оценку, применяемую для прогнозирования точности скоринговых моделей; финансовый анализ, применяемый для оценки прибыльности лизингового портфеля; качественную оценку, применяемую для анализа операционных характеристик модели и формируемого лизингового портфеля.

Таким образом, в дипломном проекте разработаны методы и технологии лизинга в контексте поддержки и развития предпринимательской деятельности. Предлагаемая технология разработки и внедрения скоринговых продуктов в практику работы лизинговой компании за счет минимизации рисков дала бы экономический эффект от внедрения скоринговых технологий ОАО ВТБ Лизинг нарастающим итогом составил около 4 млрд. долл. за 2012-2013 г. за счет снижения просроченной задолженности лизингополучателей-нерезидентов ОАО ВТБ Лизинг.

Такой расчет сделан автором на основании результатов сравнительного анализа сомнительной и проблемной задолженности по лизинговым компаниям-нерезидентам. Разработанные автором принципы работы, заложенные в скоринговую карту и процедуру проведения лизинговой сделки аналогичны рыночным практикам. Данные условия позволяют выдерживать предельный уровень просроченных договоров и списаний не более 4% от инвестиций вместо 11,2%, существующих на рынке в настоящее время, т.е. экономический эффект только за счет минимизации рисков составляет 0,75%

В условиях растущей конкуренции между лизинговыми компаниями в сегменте среднего и крупного бизнеса, значение систем принятия решения на базе скоринговых технологий нельзя недооценивать. Их внедрение позволяет расширить конкурентные преимущества лизинговой компании за счет сокращения времени принятия решения о финансировании лизингополучателя, повышения точности оценки заемщика, повышения эффективности всех финансовых процессов лизинговой компании, что позволяет оптимизировать бизнес-процессы лизинговой деятельности. Тем не менее, внедрение любой технологии в практику лизинговой компании невозможно без ее структурирования и разработки регламента.

В данном контексте, скоринговые технологии лизинговой компании рассматриваются автором как важный элемент развития предпринимательства и как инструмент оптимизации лизингового портфеля. Кроме этого, указанная технология скоринга − эффективное средство прогнозирования финансовой состоятельности лизингополучателя на всем протяжении действия лизингового договора.

Для наглядного представления процесса реализации задач дипломного проекта на базе программы BpWinбыли созданы модели информационных процессов. На рисунке 15 представлена модель IDEF0, характеризующая процесс разработки дипломного проекта в целом. Исходные данные обрабатываются специалистом и персональным компьютером на основе параметров ипотечного кредитования и с помощью программных продуктов для того чтобы на выходе информационного процесса получить информационно-аналитическую модель [14].

Рисунок 12 - IDEF0 модель главного бизнес-процесса «Разработка информационно-аналитической модели снижения рисков по сделкам международного лизинга»

Для более глубокого понимания составляющих глобального информационного процесса была произведена декомпозиция модели (рисунок 13). Основной процесс разбит на шесть вспомогательных этапов, соответствующих поставленным задачам. После позиционирования ОАО ВТБ Лизинг определяется искомая методика анализа кредитоспособности. Для осуществления практического применения методики необходимо проанализировать структуру заключаемых договоров лизинга. Затем формируется структура ИАМ, подходящей, для реализации поставленной цели, разрабатывается тестовая информационно-аналитическая модель. После оценки эффективности работы, на выходе основного информационного процесса, формируется итоговое информационное обеспечение снижения рисков по сделкам международного лизинга

Рисунок 13 - IDEF0 модель главного бизнес-процесса «Разработка информационно-аналитической модели снижения рисков по сделкам международного лизинга». Декомпозиция

В настоящее время для автоматизации таких информационных процессов существует большое количество информационно-аналитического обеспечения. В зависимости от поставленных целей и задач, происходит выбор наиболее подходящей информационной системы для автоматизации обработки информации

При определении языка программирования, на котором будет разрабатываться информационно-аналитическая модель, следует прежде всего исходить из характеристик задачи. Задача автора дипломного проекта разработать информационно-аналитическую модель в краткие сроки с максимально структурированным кодом для легкого изменения модели сторонними специалистами. Скорость работы не является важным критерием, так как процессы, которые выполняются программным обеспечением, не затрачивают большое количество ресурсов памяти и процессора персонального компьютера. Выбор языка программирования для создания программного обеспечения пал на языки, дающие возможности объектно-ориентированного программирования для создания наиболее удобного интерфейса пользователя, в котором он сможет отдавать команды компьютеру посредством экранных объектов. Этот процесс осуществляется гораздо быстрее письменных команд.    Наиболее популярными и знакомыми автору дипломного проекта из объектно-ориентированных языков программирования являются языки С++ и Delphi. В таблице приведено сравнение данных языков.

Таблица 8 - Сравнение языков программирования по критериям

Критерий

Delphi

C++

Сложность изучения

Легкий

Сложный

Восприятие кода

Хорошее

Плохое

Рефакторинг

Высокая степень

Высокая степень

Скорость работы приложения

Средняя

Высокая

Скорость разработки решения

Высокая

Средняя

Работа с базами данных

Да

Да


Как видно из таблицы, язык программирования Delphi наиболее подходит для разработки программного обеспечения, создаваемого в рамках дипломного проекта.

Для реализации информационно-аналитической модели оценки лизингополучателей-нерезидентов была выбрана система программирования Delphi версии 7 фирмы Enterprise (Borland), так как она предоставляет наиболее широкие возможности для программирования приложений ОС Windows.- это продукт Borland International для быстрого создания приложений. Высокопроизводительный инструмент визуального построения приложений включает в себя настоящий компилятор кода и предоставляет средства визуального программирования, несколько похожие на те, что можно обнаружить в Microsoft Visual Basic или в других инструментах визуального проектирования. В основе Delphi лежит язык ObjectPascal, который является расширением объектно-ориентированного языка Pascal. В Delphi также входят локальный SQL-сервер, генераторы отчетов, библиотеки визуальных компонентов, необходимые для того, чтобы чувствовать себя совершенно уверенным при профессиональной разработке информационных систем для Windows-среды.производит небольшие по размерам (до 15-30 Кбайт) высокоэффективные исполняемые модули (.exe и.dll). С другой стороны небольшие по размерам и быстро исполняемые модули означают, что требования к клиентским рабочим местам существенно снижаются - это имеет немаловажное значение и для конечных пользователей.

Преимущества Delphi по сравнению с аналогичными программными продуктами.

‒  быстрота разработки приложения;

‒       высокая производительность разработанного приложения;

‒       низкие требования разработанного приложения к ресурсам ПК;      

‒       наращиваемость за счет встраивания новых компонент и инструментов в среду Delphi;

‒       возможность разработки новых компонентов и инструментов          собственными средствами Delphi (существующие компоненты и       инструменты доступны в исходных кодах);

‒       удачная проработка иерархии объектов.

Система программирования Delphi рассчитана на программирование различных приложений и предоставляет большое количество компонентов для этого. Возможности Delphi полностью отвечают подобным требованиям и подходят для создания систем любой сложности.

Информационно-аналитическая модель состоит из:

1  Общесистемного ПО;

2       Прикладного ПО, разрабатываемого автором с целью реализации функциональных возможностей.

Общесистемное ПО включает в себя следующие компоненты:

Операционную систему: MS Windows 2003 Server;

Систему управления базами данных: MySQL 5.1;

WEB-сервер;

Прикладное ПО

Для внедрения и эксплуатации ИАМ должно быть разработано специализированное программное обеспечение подсистем:

Подсистема администрирования БД;

Подсистема ввода / вывода параметров;

Подсистема импорта / экспорта данных;

Подсистема администрирования доступа;

- Подсистема расчетных операций с параметрами;

Процессы, выполняемые под управлением различных подсистем АИМ, реализуются на основе системных процедур, которые являются составной частью функций пользователей системы. Системные процедуры группируются в соответствии с их назначением:

Занесение данных;

Поиск данных;

Редактирование БД;

Анализ данных;

Блок - схема разрабатываемой информационно-аналитической модели выглядит следующим образом:


Рисунок 14 - Блок-схема информационно-аналитической модели

Оценка лизингополучателя-нерезидента производится на основе 40 параметров, которые, в свою очередь, можно разделить на группы. У каждого параметра есть варианты выбора данных для наиболее точной оценки лизингополучателя. Каждому варианту выбора принадлежит определенный коэффициент, сформированный на основе искусственной истории международных лизинговых сделок.

Данные вносятся путем выбора одного из вариантов параметра. На основе полученных данных формируется сумма коэффициентов по группам параметров. К примеру, низкая оценка по какой-либо группе позволяет определить вид риска для лизинговой компании в зависимости от типа параметра. Для комплексной оценки баллы за каждую группу параметров суммируются, образуя общее значение баллов, которое позволяет принять компании решение о возможности финансирования. Критерии относительно баллов отображены в таблице 10.

Таблица 10 - Решение о финансировании по итогам скоринговой оценки

Результат

Балл, присвоенный результату

Финансирование возможно

Общая сумма баллов до 100

Финансирование возможно, но с обеспечением

Число баллов попадает в интервал от 110 до 120 баллов

Финансирование невозможно

Значение выше 120 баллов


Рисунок 15 - Информационно-аналитическая модель, форма «Основные параметры»

Форма «Основные параметры» позволяет указать параметры международной лизинговой сделки из выпадающего списка с уже рассчитанными показателями. Такие параметры как первоначальный аванс, предмет лизинга, балансодержатель, а также процент удорожания для подготовки коммерческого предложения.


Рисунок 16 - Информационно-аналитическая модель, форма «Страновые параметры»

С помощью данной формы мы можем указать параметры странового риска, выбрав один из предлагаемых вариантов ответа в каждом поле. После ввода всех без исключения полей в окне «Сумма баллов» отразится общий балл.

Рисунок 17 - Информационно-аналитическая модель, форма «Социальные параметры»

Аналогично прошлой форме, оцениваются социальные параметры информационно-аналитической модели.

Рисунок 18 - Информационно-аналитическая модель, форма «Региональные параметры»

Рисунок 19 - Информационно-аналитическая модель, форма «Финансовые параметры»


Рисунок 20 - Информационно-аналитическая модель, форма «Параметры продавца»

Рисунок 21 - Информационно-аналитическая модель, форма «Организационные параметры»

Для решения о возможности финансирования лизингополучателей, чей балл входит в группу «Финансирование возможно, но с обеспечением», создана специальная вкладка «Обеспечение», которая содержит параметры, такие как: поручительство продавца за лизингополучателя, поручительство компании за лизингополучателя, залог недвижимости, аккредитивная форма платежа, а также предоставление в залог векселя, авалированного российскими банками. Обеспечение сделки одним из данных параметров открывает возможность финансирования лизингополучателя, что снижает риск невозврата лизинговых платежей.

Рисунок 22 - Информационно-аналитическая модель, форма «Обеспечение»

3.2 Расчет экономической эффективности внедрения информационно-аналитической модели снижения рисков по сделкам международного лизинга


Экономическая эффективность проекта - это мера соотношения затрат и результатов функционирования программного продукта. Одним из подходов, для описания экономической эффективности является сопоставление существующих показателей деятельности и тех показателей, которые будут достигнуты в результате использования проектируемого, разрабатываемого и внедряемого программного обеспечения.

Для определения экономической эффективности разрабатываемого проекта существует ряд методик, используемых с учетом специфики предметной области. Целесообразно оценить экономическую эффективность проекта по трудовым и стоимостным показателям, которые позволяют измерить экономию от внедрения нового программного продукта. Обоснование экономической эффективности машинной обработки информации позволяет:

‒  выявить необходимость и целесообразность затрат на создание и

внедрение программного продукта в отделе международных лизинговых операций компании ОАО ВТБ Лизинг;

‒  установить основные направления автоматизации обработки информации по параметрам, исходя из политики оценки рисков компании, а также методов оценки, получения, передачи и обработки информации;

‒       рассчитать срок и затраты на внедрениепрограммного обеспечения;

‒       определить влияние внедрения новых технических средств нафинансовый результат компании

‒       выбрать наиболее эффективные варианты построения информационного обеспечения автоматизированной системы     обработки информации.

Главный экономический эффект от внедрения информационно-аналитической модели заключается в улучшении экономических показателей работы ОАО ВТБ Лизинг, в первую очередь за счет повышения оперативности управления и снижения трудозатрат на реализацию процесса финансирования, то есть сокращения времени и расходов на принятие решения. Для компании экономический эффект выступает в виде экономии трудовых и финансовых ресурсов, получаемой от:

‒  снижения трудоемкости расчетов;

‒       снижение трудозатрат на подготовку заключения и анализ данных;

‒       снижение расходов, связанных с заработной платой сотрудникам; отдела международных лизинговых операций.

Снижение трудозатрат в компании возможно за счет автоматизации работы с данными, минимизации затрат на анализ информации, а также подготовку заключения для вынесения на кредитный комитет. Критерием эффективности создания и внедрения новых средств автоматизации является ожидаемый экономический эффект.

В 2011 году доля международных лизинговых сделок компании составила 7% или 37,7 млн. долл. Было осуществлено 16 международных лизинговых проектов, результат которых составляет 2% или 12 млн. долл. в структуре чистой прибыли компании. Отдел международных лизинговых операций компании ОАО ВТБ Лизинг находится в г. Москва и состоит из 7 человек, которые обладают высокой квалификацией в части риск-менеджмента, а также свободно владеют иностранными языками.

Таблица 10 - Расчет трудоемкости отдела международных лизинговых операций в 2011 г. при осуществлении 16 лизинговых проектов за 249 рабочих дней

Сотрудник отдела

Размер заработной платы (Включая НДФЛ и социальные отчисления), руб./мес.

Среднее значение трудоемкости на осуществление одного проекта до автоматизации

Начальник отдела международных лизинговых операций

70 000

124,5 часа (15,56 дней)

Старший специалист отдела международных лизинговых операций

60 000

Старший специалист отдела международных лизинговых операций

60 000

142,72 часа (17,84 дня)

Ведущий специалист отдела международных лизинговых операций

65 000

138,88 часа (17,36 дня)

Специалист сопровождения международных лизинговых операций

60 000

147,2 часа (18,4 дня)

Специалист сопровождения международных лизинговых операций

55 000

147,2 часа (18,4 дня)

Специалист содействия безопасности международных лизинговых операций

80 000

124,8 часа (15,6 дня)




Таблица 11 - Расчет повышения производительности труда за счет введения программного обеспечения

Вид операции

До автоматизации, час

Экономия времени, час

Увеличение производительности труда, %

Поиск, ввод данных и расчет финансовых показателей клиента

5,4

2,4

44,1%

Анализ данных и подготовка заключения для кредитного комитета

10,2

2,2

21,56%

Принятие решения о финансировании (при условии отсутствия обеспечения по сделке)

5,2

1,8

34,6%

ИТОГО

20,8

6,4

30,7%


Из таблицы расчета видно, что после внедрения программного обеспечения производительность труда на процесс принятия решения выросла на 30,7%. Трудозатраты на процесс занимают 14,4 часа. Данное значение показывает, что компания ОАО ВТБ Лизинг может принимать решение о финансировании в рамках международных сделок за 2-3 дня с момента полной подачи необходимых документов. Скорость принятия решения является весомым конкурентным преимуществом при выборе лизинговой компании, поэтому внедрение программного обеспечения автор дипломного проекта считает эффективным.

Рассчитаем экономию в денежном эквиваленте на трудозатратах сотрудников отдела международных лизинговых операций. Сотрудниками, уполномоченными за процесс принятия решения о финансировании, являются старшие специалисты отдела международных лизинговых операций. Если их заработная плата составляет 90 000 руб. в месяц, а трудозатраты уменьшились на 6,4 часа, имеет место предложение о переводе одного старшего специалиста в другой отдел с удержанием текущей заработной платы. Сокращение расходов на заработную плату отдела международных лизинговых операций составит 108040 руб. в год.

Рассчитаем затраты на внедрение программного продукта в эксплуатацию.

Таблица 12 - Структура затрат на внедрение модели, рублей

Статья затрат

Комментарий

Сумма

Приобретение сервера IBM System x3250 M4

Создание хранилища для базы данных информационно-аналитической модели

14 550 руб.

Приобретение источника бесперебойного питания SamsungRXG 147

Для сохранения целостности информации при аварийных отключениях источника основного питания

4 600 руб.

Интеграция программного обеспечения в ЭВМ с помощью локальной сети организации

Для возможности использования ПО на необходимой машине внутри сети

2 000 руб.

Амортизационные отчисления компании, связанные с приобретением оборудования

Перенесение износа средств на себестоимость услуг компании

319,2 руб

Заработная плата специалиста по внедрению и развитию информационно-аналитической модели

Техническая поддержка и надстройка должна осуществляться профильным специалистом

19 230 за вычетом налогов (25 000 руб.)

Вычет подоходного налога и страховых взносов

Перечисление удерживаемого налога в соответствующие фонды

5 770 руб.

Итого

327 239,2 руб.


Затраты компании на внедрение данного программного продукта и его поддержку составят 327 239,2 руб.

Уже на данном этапе можно утверждать, что за счет внедрения разработанного программного обеспечения увеличится количество рассматриваемых проектов. Это связано с сокращением временных затрат на рассмотрение заявок, которые в итоге получают отрицательное решение о финансировании. Следовательно, количество договоров финансовой аренды международных лизинговых проектов увеличится, как и объем поступаемых лизинговых платежей. В свою очередь, данный факт положительно повлияет на финансовый результат, увеличив чистую прибыль компании.

На рассмотрении кредитного комитета компании за 2011 год находилось 22 заявки. Сотрудники компании ОАО ВТБ Лизинг выполнили план по финансированию международных сделок на 78,4%, затратив 28% рабочего времени на рассмотрение заявок, которые в итоге получили отказ в финансировании. При условии, что компания потратила бы затраченное время продуктивно и рассмотрела бы 22 заявки, которые смогли быть профинансированы на среднюю сумму заявки 2 356 500 долларов, сумма договоров составила бы 51,8 млн. руб. Данный результат увеличил бы прибыль компании на 0,75% и составил 16,5 млн. долларов в денежном эквиваленте. Соответственно, разница между фактически полученной суммой и прогнозируемой автором суммой составила бы 4,5 млн. долл.

Посчитаем общий экономический эффект от внедрения программного продукта при значении курса доллара 1 $=30 руб.:

Эк. эффект = 135 000 000 руб. - 327 239 руб. + 108 040 руб.=134,78 млн. руб. в год. (4,49 млн. долларов)

Плановый показатель компании ОАО ВТБ Лизинг по заключенным договорам финансовой аренды в рамках международных проектов в 2012 году установлен в размере 55 млн. долларов. Учитывая рост производительности труда специалистов и сокращение времени на рассмотрение заявки, можно прогнозировать, что доля чистой прибыли в структуре компании, получаемой за счет договоров международного лизинга, в 2012 году увеличится на 3,2%.


Заключение


В результате дипломного проекта достигнута цель исследования - разработана информационно-аналитическая модель для комплексного анализа лизингополучателей-нерезидентов РФ при сделках международного лизинга.

В первой главе дипломного проекта определены основные тенденции развития рынка международного лизинга, а также состояние рынка лизинга в РФ. Также рассмотрены основные формы и виды международного лизинга, правовые особенности лизинга как вида финансовых услуг в разных странах.

Во второй главе рассмотрены и проанализированы основные риски, возникающие в процессе реализации проектов международного лизинга и методы их оценки. Кроме того, были определены способы оценки лизингополучателей-нерезидентов, проведен сравнительный анализ методик оценки рисков международного финансирования, разработана новая методика оценки рисков кредитоспособности лизингополучателей-нерезидентов.

В третьей главе была разработана сама информационно-аналитическая модель, которая позволит компании финансировать только кредитоспособных лизингополучателей-нерезидентов, снизив риски, возникающие при международном финансировании.

Для того, чтобы определить рациональность внедрения программы анализа рисков лизингополучателей-нерезидентов в сделках международного лизинга, проведен анализ основных показателей данного информационного обеспечения. Исходя из данных проведенного анализа, сделан вывод, что разработка и внедрение информационного обеспечения является экономически эффективным.

Список использованных источников

1 Абросимов, В. Правовые аспекты финансовой аренды / В. Абросимов // Экономика России - ХХI век. - 2005. - №17. - С. 53-55.

Алексеева, С.М. Основные направления и перспективы лизингана территории РФ / С.М. Печатникова // Лизинг в России и за рубежом. - 2006. - №1. - С. 136-141.

Барило, Е.И. Финансы и кредит / Е.И. Барило // Финансы и кредит. - 2006. - №1. - С. 75-79.

Раскатов А.В. Лизинг в России: состояние и перспективы / А.В. Раскатов // Финансы. - 2009. - №1. - С. 63-69.

Павлова, А.В. Основные элементы системы международного кредитования /А.В. Павлова // Деньги и кредит. - 2007. - №3. - С. 57-66.

Дашкевич, А.А. Лизинг: характерные особенности финансовой аренды / А.А. Дашкевич // Деньги и кредит. - 2008. - №8. - С. 30-32.

Сафронова, С.Р. Международное финансирование/ С.Р. Сафронова // Москва. - 2009. - №4. - С. 95-99.

Широков, В.В. Рыночная экономика / В.В. Широков, О.П. Каргаполова - М.: Питер, 2009. - 279 с.

Берсенева, В.П. Лизинг: правовые аспекты / В.П. Берсенева // Финансы. - 2008. - №8. - С. 34-41.

Викулов, Е.А. Международный лизинг: проблемы и перспективы /Викулов, Е.А. // Банковское обозрение. 2009. - №3. - С. 30-48.

Броцман, И.Э..Шмыдько, А.Р. Финансирование в условиях кризиса / Броцман, И.Э..Шмыдько, А.Р. // Российское предпринимательство. - 2010. - №5. - С. 99-103.

Шляхова Н.Б. Операционный лизинг / Н.Б. Шляхова.-М.:Инфра-М, 2010. - 14-16 с., 192-200 с.

Рейтинговое агентство «ЭКСПЕРТ РА». Режим доступа: http://www.raexpert.ru

Кудрявцев В.А. Основы организации лизингового бизнеса. - М.: Высшая школа экономики, 2011.

Жевнов А.Р. Современные аспекты развития рынка финансовой аренды в Российской Федерации / И.В. Железнов // Финансовые институты РФ-2011 - №3.-С. 9-15.

Жадовец Н.В. Влияние мирового финансового кризиса на малый бизнес / Н.В. Жадовецвец // Домани-2009.-С. - 62.

Божкевич С.А., Перевалов О.Е. Лизинг в России: механизм ускоренной амортизации.- : Томск. Гос. Экон. Ун-т, 2011.

ДобровольскаяЕ.В., Управление рисками // Экономика и предпринимательство/ Отв. ред А.И. Щербаков. - Новосибирск: НГАСУ, 2009. - С. 45-47.

Еремин М.А. Перспективы развития кредитования в России // Финансовые проблемы РФ и пути их решения: теория и практика. Материалы Международной научно-практической конференции. - СПб.: Нестор, 2010. - С. 65 - 66.

Щербаков А.И. Лизинг как способ приобретения имущества // Экономика и предпринимательство: Сб. научи. тр. / Отв. ред. А.И. Щербаков. - Новосибирск: НГАСУ, 2010.-С. 98 - 101.

Соколов В.Н., Современные проблемы экономики и менеджмента. - Москва: МГУ им. Ломоносова, 2010. - С. 173-179.

Лизинг: основы теории и практики. - М.: Издательский дом «Волна», 2009.

Кабатова Е.В. Лизинг: правовое регулирование: практика / Е.В. Кабатова. - М.: ИНФРА-М, 1997. - 203 с. - (Библиотека журнала «Консультант директора»).

Газман В.Д. Финансовый лизинг // ГУ ВШЭ. - 2011. - №8. - С. 26.

Шпитлер Н.Б., Практический лизинг // ЭКО: Статус-Кво. - 2009. - №11. - С. 171-184.

Кернс Дж. Мировой рынок лизинга. - 2010. - №9. - С. 7-8.

Кернс Дж. Развитие финансовой аренды на нынешней правовой базе. - 2010.- №9.-С. 12-13.

Петроченко О.Н. Кредитование: Реальность и перспективы // Бизнес и банки. -2008. - №22.-С. 8-9.

Машинистова Е. Бухгалтерский учет лизинговых операций // Российский экономический журнал. - 2011. - №3. - С. 47-56.

Лизинг набрал темп // Коммерсантъ. - 2007. - №197. - С. 7.

Зильберг Б.И. Риски международного финансирования // Экономическое возрождение России. - М.: «Волна», 2009.

Варшанова Э.А Проблемы обеспечения лизинговых сделок // МФК. - 2010. - №9. - С. 48-52.

Соколов В.Н. Лизинг: зарубежный опыт и российская практика // Вестник СГГА (выпуск 6). - Новосибирск: СГГА, 2010. - С. 245-249.

Ярусов М. Основы лизингового бизнеса. Программа подготовки специалистов / Ассоциация финансовых институтов России. - М., 2007.

Иванов З.С. Лизинг и антикризисное управление // Деньги и кредит. - 2010. - №3. - С. 53-57.

Зинченко Л.И. Кредитоспособность компании: основные проблемы // МФК. - 2010. - №3. - С. 53-57.

Шабанов Д.А. Договор лизинга. - ТГУ.: Томичка, 2010. - С. 111 - 120.

Смирнов В.В., Лукина З.П. Основы лизинга. - М.: Издательский дом «Феникс», 2009.

WorldLeasingYearbook [Электронный ресурс]: - http://www.euromoney-yearbooks.com/? page=5&pcID=14381 - Загл. с экрана.

Девинов Р.С., Косарев Н.Б., Сучкова А, Ю. Финансы и статистика // Деньги и кредит. - 2009. - №8. - С. 52-59.

Творковская Е. Лизинг: Проблемы и перспективы // Управление народным хозяйством. - 2009. - №9. - С. 16-26.

Чиненков А.В. Задачи международного финансового клуба // Деньги и кредит. - 2009. - №6. - С. 32-41.

Шишмарева О.Т. Анализ международных рисков финансирования Сборник докладов и сообщений к международной научно-практической конференции. - Новосибирск: МАН, 2011. - С. 101-102.

Щербаков А.И., Соколов В.И. Лизинг в России. Современные тенденции и перспективы развития на федеральном и региональных уровнях // Известия вузов «Финанс». - 2010. - №7 (487). - С. 88-93.

Хапов К.Л. Лизинг в России и за рубежом (законодательство и практика) // Деньги и кредит. - 2007. - №4. - С. 42-46.

Всероссийский научный журнал «Регион: экономика и социология» / Под. ред. Селиверстова В.Е. - ИЭОПП СО РАН, №3 - 2008. - 196 с.

Журавкова Н.С. Российский рынок лизинга: состояние, проблемы, решения // Финансы. - 2010. - №6. - С. 17.

Зубова В.Н. Красноярский лизинговый рынок // Деловой квартал. - 2012. - №4. - С. 14-15.

Матюшенко А.Г. Лизинг. От истории - к современности // Банковская деятельность - 2009. - N1. - С. 10-13

Олош С.В. Финансовой аренда как инвестиции в бизнес // Финансюнион групп. - 2011. - №8. - С. 14-15.

Опыт и проблемы развития лизинговой отрасли в регионах России / Под. ред. Рогзиной А.С. - М.: Фонд Института экономики города Кемерово, 2010. - 128 с.

Павлов Д.В. Основные элементы системы оценки рисков // Деньги и кредит - 2009. - №3 - С. 57-63.

Разинков Н.И. Становление и перспективы развития лизинга в России. - М.: Экспо, 2010. - 190 с.

Андреенко Т.А. Методы оценки рисков // Финансы и Кредит. - 2010.- №12 (180).

Арбузов А.Ю. Залог и кредитный риск // Банковское дело. - 2005. - №54.

РадуловА.П., Асатианни А.П. О страховании предмета лизинга // Финансы. - 2009.- №3.

Ашлапов Н.Л. Скоринговые модели: их применение в российских банках // Деньги и Кредит. - 2005.- №4.

Балабанов И.Т. Модели оценки рисков. - М.: Финансы и стати-стика, 2009.

Банки и банковское дело: учебное пособие/ Под. ред. Балабанова.-СПб.: Питер, 2010.

Лизинг: Учебник для вузов. - М.: ЮНИ-ТИ, 2005.

Крылов А.С., Яткевич В.И. Региональные особенности реализации моделей финансирования // Финансы/-2005 №1.

Белокрылова О.С., Яхимович В.И. Страновые и региональные риски // ЛизингРевю. - 2010.- №3 (171).

Гарай А.С. Оценка кредитоспособности юридических лиц // Юникредит пресс. - 2010.- №12.

Грачев И., Ткаченко А.С. Состояние международного рынка лизинга // Эксперт. - 2005.- №21.

Зарипова Р.Л. Развитие специальных кредитных институтов // Банковское дело. - 2011., 43-44 с.

Сибгатуллин Р.В. Рэнкинг лизинговых компаний // ЛизингРевю. - 2011.- №20 (188).

Щелкунова О.С. Банки и их заемные средства. - М.: РИМ, 2010.

Русинов А.Р. Балльно-весовой метод оценки кредитоспособности физических лиц // Сибирский бизнес. - 2012.- №1., 43с

Кирюшин О.А Лизинг от «А» до «Я» // Бухгалтерский учет. - 2008. - №17 (май).

ЗильбергО.М. Создание скоринговых карт // Технологии роста. - 2009. - №4 (Октябрь).

Вычужанин В.Л. Delphi: объекто ориентированная среда

программирования // Информационные системы. - 2010.- №1.

Похожие работы на - Информационно-аналитическая модель снижения рисков по сделкам международного лизинга для ОАО ВТБ 'Лизинг'

 

Не нашли материал для своей работы?
Поможем написать уникальную работу
Без плагиата!
Без нейросетей!