Роль рифтогенеза в формировании структурно-гидрогеологических условий Байкальского региона
Введение
Уже более трех столетий ученые самых различных
направлений изучают уникальнейшее внутриконтинентальное озеро - Байкал (рис.1)
. За этот не малый отрезок времени изучена флора и фауна Байкала; геология его
берегов, дна и сопредельных территорий; исследованы структуры Байкальской
рифовой зоны (БРЗ); описано множество источников подземных минеральных вод,
изучен их состав и бальнеологические свойства; с прошлого столетия начали
активно изучать пресные подземные воды Байкальского региона. Однако, структурно-гидрогеологические
условия региона, как следствие процессов рифтогенеза, еще нуждаются во
всесторонних исследований.
Рисунок 1 - Космоснимок оз. Байкал в мае 2002
года
Однако, в свою очередь, рифтогенез и сопровождающая
его флюидная геодинамика, оказывает огромное влияние на условия формирования
ресурсов и состава подземных вод в регионе. Исследования микрокомпонентного
состава подземных вод методом ISP-MS и физико-химическое моделирование,
проводимые Скляровой О.А., Диденковым Ю.Н., Ломоносовым И.С., Бычинским
В.А.,Вергуном А.В., Даниловой М.А. и другими [11,13, 15, 17] позволяют говорить
о недостаточности исследований, а также отсутствии обобщенной и
проанализированной теоретической базы о роли рифтогенеза в формировании
структурно-гидрогеологических условий в целом, и на условия формирования
подземных вод в частности.
Целью работы является изучение влияния процессов
рифтогенеза на формирование структурно-гидрогеологических условий региона, а
также дальнейшее построение моделей формирования подземных вод с учетом новых
полученных данных.
Анализ проведенных ранее исследований с
привлечением нетрадиционных воззрений в геологии (Ларин В.М.), а также
структурно-гидрогеологический анализ с учетом результатов предыдущих
исследований, на наш взгляд, позволит наиболее полно раскрыть роль рифтогенеза
в формировании структурно-гидрогеологических условий Байкальского региона.
1. Структурно-гидрогеологическая
изученность
Структурная гидрогеология базируется на знаниях
геологии, структурной геологии, тектоники и, конечно же, гидрогеологии. Наличие
достаточной информации по данным направлениям на любой территории может стать
основой структурно-гидрогеологического анализа (СГГА), цель которого выявить
геологические тела с едиными условиями формирования коллекторских свойств
горных пород и состава подземных вод, а также прогноз изменения состава и
свойств подземных вод в этих структурах, вследствие их эпигенетических
преобразований.
Фундамент представлений в области СГГА был заложен
в работах Семихатова А.Н., Васильевского М.М., Зайцева И.К., Толстихина Н.И. А
как теоретический раздел, структурная гидрогеология была сформулирована
Степановым В.М.
Таким образом, для СГГА главную роль играет
положение блока земной коры в пространстве и его история развития от
формирования, до современного состояния.
Здесь, на территории БРЗ, работали многие
выдающиеся геологи России - В.А. Обручев, М.М. Тетяев, Е.В. Павловский, Л.И.
Салоп, Н.А. Флоренсов, В.В. Ламакин, В.П. Солоненко и др., а позднее геологи и
геофизики следующих поколений - Н.А. Логачев, А.П. Булмасов, А.А. Бухаров, Ю.А.
Зорин, С.В. Крылов, А.С. и А.А. Кульчицкие, М.М. Мандельбаум, В.Д. Мац, С.И.
Шерман, Г.Ф. Уфимцев, Н.В. Суханова и многие другие.
Среди обобщающих работ по геологии и тектонике
следует назвать исследования Е.В. Павловского [1948], Н.А. Флоренсова [1960],
Н. Салопа [1967], Н.А. Логачева и др. [Нагорья Прибайкалья..., 1974], В.Г.
Беличенко [1977], С.И. Шермана [1977], а также многие другие коллективные
монографии и сборники [Байкальский рифт, 1968, 1975; Очерки..., 1977;
Континентальный рифтогенез, 1977; Основные проблемы рифтогенеза, 1977; Роль
рифтогенеза..., 1977 и др.]. Результаты этих работ явились основополагающими
для дальнейшего изложения данных о геологическом строении, глубинной структуре
и геологической эволюции рассматриваемого региона [28].
В настоящее время для всей исследуемой
территории составлены и изданы листы Государственной геологической карты
масштаба 1:1 000 000 и 1:200 000, а на значительную часть площади имеются карты
крупного масштаба, хранящиеся в фонде геологических рукописей. На этой основе
составлен ряд сводных обзорных и мелкомасштабных геологических карт
Байкальского региона (Атласы Иркутской области [1962], Забайкалья [1967];
геологические карты м-ба 1:1 500 000 Иркутской области [1962]; геологическая
карта юга Восточной Сибири и северной части МНР м-ба 1:1 500 000 [1980] и
созданные на ее основе карта разломов [1982] и тектоническая карта [1988] юга
Восточной Сибири; карты новейшей тектоники юга Восточной Сибири [1979],
неотектоники Прибайкалья и Забайкалья [1982] и др.). Все это определило высокую
степень общегеологической изученности региона.
В связи с проблемой Байкальской нефти в 30-х, а
затем в 60-х гг. прошлого века были проведены стратиграфические,
литологические, палеонтологические исследования кайнозойских отложений впадин
Байкальской системы. Была разработана основа их стратиграфии.
Большой вклад в эти исследования внесли
сотрудники Института земной коры, со второй половины 60-х годов 20-го века
включившегося в международную кооперацию по разработке проблемы
континентального рифтогенеза. У истоков исследований находятся Е.В. Павловский
и Н.А. Флоренсов. Первый из них еще в 40-х годах прошлого века сравнил разломы
и впадины Прибайкалья с рифтами Африки и Аравии, а Н.А. Флоренсов возглавил
иркутских геологов и геофизиков при изучении Байкальского рифта в 60-х годах
прошлого века по международному проекту «Верхняя мантия Земли». С этого времени
данные о строении, истории и геодинамике Байкальского рифта стали входить в
мировой информационный оборот, а в Иркутске сформировалась признанная научная
школа по проблемам континентального рифтогенеза. На этом поприще наиболее
крупных результатов и международного признания добились доктора наук Н.А.
Логачев, Ю.А. Зорин, С.И. Шерман, С.В. Рассказов, С.А. Кашик, В.Д. Мац, Г.Ф.
Уфимцев, А.И. Киселев, С.В. Лысак [26].
Исследования подземных вод Прибайкалья начались
еще в XVIII в. В основном исследователи занимались описанием минеральных
источников, а изучению пресных подземных вод практически до середины XX в. не
уделялось должного внимания.
В лечебных целях минеральные воды применяются с
70-х годов XVIII в., т. е. с того времени, когда врачи организовали медицинские
наблюдения над больными, лечившимися на Тункинских (Горячинский тип)
минеральных водах. Здесь возник первый курорт в Сибири. В 30-40-х годах XIX в.
стали использовать Ниловский источник, а в конце XIX в. появилась здравница в
Аршане-Тункинском.
Первые сведения о минеральных водах Прибайкалья
мы встречаем у Э. Лаксмана и И. Георги. В начале XIX в. исследованиями
минеральных источников занимались И. Реман (Горячинский источник), Н. Семивский
(Котельниковский и другие источники) и Н. С. Щукин (Ниловский источник).
Сводные работы о минеральных водах Восточной Сибири выпустили Н. С. Щукин
(1848) и А. М. Ломоносов (1868).
Исследованиями И. Д. Черского и В. А. Обручева
заложены основы региональной гидрогеологии Прибайкалья. В 1890 г. В. А. Обручев
дал геологический очерк района минеральных вод Ниловой Пустыни. В дальнейшем он
рассматривал также общие гидрогеологические условия Западного Забайкалья,
указав на связь минеральных вод с тектоникой и вулканизмом (Обручев, 1897).
Широкий размах гидрогеологические исследования
получили в 50-х годах. В 1953-1959 гг. сотрудники Восточно-Сибирского филиала
АН СССР под руководством В.Г. Ткачук совместно с Иркутским геологическим
управлением, Центральным институтом курортологии и физиотерапии, Геологическим
институтом АН СССР и Иркутским государственным университетом приступили к
планомерному изучению минеральных вод Прибайкалья. Полученные материалы нашли
отражение в многочисленных публикациях и монографии «Минеральные воды южной
части Восточной Сибири», которая дает всестороннюю характеристику минеральных
вод Прибайкалья [23, 24].
В 1955-1956 гг. сотрудники ВСЕГЕИ опубликовали
Гидрохимическую карту Сибири и Дальнего Востока с объяснительной запиской. В
конце 50-х и начале 60-х годов появились сводные гидрогеологические карты
Иркутской области (В.Г. Ткачук и Л.В. Муравьева, Е.В. Пиннекер, Н.Н. Шуранова,
И.Н. Угланов) и Бурятской АССР (Г.Г. Скворцов, А.А. Буслаева, В.Г. Ткачук и
М.А. Волкова, Р.Я. Колдышева). В 1965 г. И.С. Ломоносовым и С.В. Лысак
составлена гидрогеотермическая карта Восточной Сибири. В 1968 г. закончен том
монографии «Гидрогеология СССР» по территории Иркутской области (том XIX под
ред. В.Г. Ткачук) и Бурятской АССР (том XXII под ред. А.И. Ефимова).
Подземные воды Восточной Сибири и Монголии
изучались Н.И. Толстихиным, В.Г. Ткачук, Е.В. Пиннекером, Б.И. Писарским, В.Г.
Ясько, А.А. Дзюбой, И.С. Ломоносовым, Н.А. Мариновым, В.М. Степановым, Ю.И.
Кустовым, Ю.И. Блохиным, Б. М. Шенькманом, В.Н. Борисовым и другими.
Детальные исследования химического и изотопного
состава термальных вод Байкальской рифтовой зоны проведены И.С. Ломоносовым,
также изучением изотопов благородных газов в водах Байкальского региона
занимались Б. Г. Поляк, В.И. Кононов, С.В. Козловцева, М.Д. Хуторской и
коллектив ученых Института земной коры: Е.В. Пиннекер, Б.И. Писарский, С.Е.
Павлова, В.С. Лепин, Б.О. Шкандрий, С.Б. Брандт.
Известно, что процесс рифтогенеза оказывает
огромное влияние не только на формирование рельефа, осадконакопление,
магматизм, образование месторождений рудных, нерудных и горючих полезных
ископаемых, но и на формирование гидросферы. Практически не вызывает возражений
представление о том, что происхождение воды и накопление ее в океанах полностью
определялось дегазацией мантии, наиболее масштабно проявлявшейся в условиях
спрединга. Такая концепция возникла благодаря работе В. Руби «О геологической
истории морской воды».
Изучение гидрогеологии Прибайкалья проводилось
сотрудниками лаборатории формирования и геохимии подземных вод Института земной
коры СО РАН в тесном контакте с сотрудниками других лабораторий института,
изучавших геологическое строение, полезные ископаемые, инженерную геологию и
сейсмологию Прибайкалья. В полевых гидрогеологических работах принимали участие
сотрудники лаборатории формирования и геохимии подземных вод А.И. Вихляев, А.Н.
Гриценко, А.А. Диденко, В.И. Ключников, Н.М. Копылова, И.С. Ломоносов, Э.В.
Малых, Е.В. Пиннекер, Б.И. Писарский, А.Г. Томилова, Н.В. Яснитская, а также
Р.Я. Колдышева (Институт ВСЕГИНГЕО) и С.И. Шерман (лаборатория металлогении и
рудных формаций ИЗК СО РАН) [27, 28].
В последние десятилетия опубликован цикл работ,
посвященных обоснованию возможности существования возобновляемого эндогенного
источника пресных вод в рифтовых геодинамических условиях (Ю.Н. Диденков, М.А.
Мартынова, И.С. Ломоносов, В.А. Бычинский, В.В. Хаустов).
2. Природные условия формирования
подземных вод
Для оценки природных условий формирования
подземных вод необходимо проанализировать географические, климатические,
геологические и гидрогеологические условия Байкальской рифтовой системы.
2.1 Ландшафтные факторы
Исследуемая территория занимает протяженный,
S-образный участок континента длиной более 2500 м от северной Монголии
(Прихубсугулье) до отрогов Алданского щита и Станового хребта. Естественно, что
на такой площади ландшафтные факторы будут резко различаться в ее различных
частях.
Орография
В состав юго-западного фланга Байкальской
рифтовой зоны входят следующие географические районы: южная часть Восточного
Прибайкалья, Южное Прибайкалье, а также Прихубсугулье.
Для Восточного Саяна (господствующая
высота хр. Мунку-Сардык 3491 м) присущи обширные участки древнего выровненного
рельефа и вулканические плато, отличающиеся пологим наклоном. Склоны горных
хребтов ниже 2000 м характеризуются типичным среднегорным рельефом с глубокими
долинами. Господствующая высота принадлежит хребту Хамар-Дабан (рис. 2) с
максимальной высотой 2371 м. В межгорных котловинах наблюдаются различные формы
аккумулятивного рельефа, сложенные ледниковыми, водно-ледниковыми и озёрными
отложениями. В восточной части присутствует многолетняя мерзлота
<#"608375.files/image002.gif">
Рисунок 2 - Хребет Хамар-Дабан
Прихубсугулье - это высокоподнятая,
интенсивно расчлененная горная область, включающая Хубсугульскую и Дархатскую
впадины, между которыми лежит Западно-Хубсугульское высокогорье. Ряд его вершин
находится на высоте более 3000 м. В пределах Восточно-Хубсугульского
плоскогорья большинство вершин не достигает 2000 м, с наивысшей абсолютной
отметкой 2367 м.
В пределах юго-западной части
выделяются две группы ландшафтов - горных систем и рифтовых впадин. Ландшафты
горных систем обусловливаются четкой высотной зональностью. Гольцовый ландшафт
характерен на высотах более 1800 м, от 1800 до 800 м - альпинотипный, менее 800
м - таёжный тип. Рифтовые впадины характеризуются долинными зандровыми,
луговыми, степными и лесостепными ландшафтами.
В Прихубсугулье также выделены три
группы типов рельефа. Первая представлена высокими и средними горами с
альпинотипным гольцовым характером вершин, местами с плоскими поверхностями,
бронированными базальтовыми покровами или являющимися остатками древней
мел-раннепалеогеновой поверхности выравнивания. Вторая и третья группы типов
рельефа состоят из различных по генезису и возрасту аккумулятивных фрагментов
равнин [3].
Горные хребты западного побережья
Байкала: Приморский (высота над уровнем моря 1300-1500 м, господствующая высота
1746 м) и Байкальский (1600-2500 м, господствующая высота 2 572 м) подступают
вплотную к береговой линии. Приморский хребет характеризуется сравнительно
плавными очертаниями, Байкальскому свойственны альпинотипные формы. Характерна
резкая асимметрия склонов. Восточные предельно крутые, часто скалистые,
обрывистые. Водораздел Байкальского хребта, возвышающийся более чем на 1,5 км,
часто расположен всего лишь в 4-6 км от линии берега. Западные склоны более
длинные, пологие.
Горы противоположного побережья -
Улан-Бургасы (1100-1400 м, господствующая высота 2033 м), Баргузинский хребет
(1500-2600 м, господствующая высота 2840 м) - отделены от озера предгорной
равниной. Баргузинский хребет альпинотипный, для большей части других
характерны мягкие очертания. Предгорная равнина шириной в несколько километров.
На некоторых участках она представляет собой полого наклоненную к Байкалу
аккумулятивную равнину, на других имеет низкогорно-холмистый
эрозионно-денудационный рельеф.
Орографическое описание северо-восточного
фланга БРЗ приведено в соответствии с работами Флоренсова Н.А. [32, 33]. В
геоморфологическом отношении эта территория занимает северо-восточную
оконечность Саяно-Байкальского Станового нагорья. Его естественная граница на
востоке проходит по меридиональному сквозному участку долины р. Олекмы,
поскольку здесь происходит общее понижение рельефа, заканчиваются хребты Удокан
(рис. 3) и Кодар, исчезают рифтовые впадины. В составе высокогорного пояса
между Байкалом и Олекмой, обладающего в общем, однотипной морфологией и
морфоструктурой, ясно различаются две части: короткая, юго-западная, или
Прибайкальская, и вся остальная часть пояса.
Рисунок 3 - Вид на хребет Удокан
В Прибайкальской части все
орографические элементы ориентированы круто к северу (0-20оСВ), тогда как
хребты и впадины Станового нагорья расположены по азимуту 60-70оСВ. Эти части
сочленяются путем изгиба всего пояса севернее Баргузинской и Северо-Байкальской
впадин, причем к западу от зоны сочленения главные хребты - Байкальский,
Акитканский, Унгдар, Сынныр и Верхнеангарский - веерообразно расходятся к
северу и, отгибаясь к востоку, обусловливают сравнительно плавное искривление
всей орографической системы, в то время как на востоке хребты Баргузинский и
Северо-Муйский, Икатский и Южно-Муйский подставляются один другому с довольно
резким (до 40-60о) изменением ориентировки осей. На внутренней стороне этого
выпуклого к северо-западу изгиба высокогорного пояса расположено Витимское
плоскогорье. Наиболее интересными элементами Станового нагорья являются
рифтовые впадины, которые приурочены к прогибам фундамента и занимают их
наиболее глубокие части. По направлению к западной части количество и размеры
впадин сокращаются.
Границы впадин выявляются очень
легко и проходят вдоль подножий высоких горных хребтов, в результате чего
создаются резкие контрасты высот. К северной части Байкала с востока примыкает
крупная Верхнеангарская впадина, которая является морфологическим продолжением
Северо-Байкальской впадины. Их отделяет узкая гористая перемычка (около 30 км).
Ось Верхнеангарской впадины протягивается на СВ 68о. Верхнеангарская впадина
является типичным двухсторонним грабеном, так как заключена между двумя
параллельными разломами.
В районе Северо-Муйского тоннеля
рельеф высокогорья характеризуется как типичный альпинотипный с острыми
вершинами и гребнями, цирками, карами, карлитами. Наивысшая точка - г.
Ангаракан (абс. отм. 2246,5 м). Рельеф способствует развитию обвалов,
снежно-каменных и селевых лавин, оседанию скальных блоков. Верхние части
склонов (>1300-1800 м) характеризуются гольцовым рельефом с развитием живых
глыбовых россыпей. Подгольцовый ландшафт, охватывающий нижние части склонов в
интервале высот 650-1800 м, характеризуется развитием крупноглыбовых склоновых
образований с редкими коренными выходами. Для него характерны сплошные заросли
кедрового стланика, карликовой березы. Ландшафт юго-восточного склона
Южномуйского и отдельных участков других хребтов ближе к горно-лесному типу с
развитием стланиковых зарослей и леса на слабовыпуклых и плоских водоразделах,
а также пологих склонах. Днища межгорных впадин и крутых долин имеют
лугово-болотно-лесной ландшафт. На большой части развит бугристо-западинный
рельеф с серией террас различной высоты, минимальная отметка днища-650 м [34].
Гидрография
Территория Прибайкальского района
имеет хорошо развитую гидрографическую сеть. В районе Тункинской системы
межгорных впадин гидрографическая сеть принадлежит бассейну реки Иркут (рис. 4)
(левый приток Ангары), долина которого имеет более крутой левый борт,
представленный Тункинским хребтом. Начало свое Иркут берет в горном узле
Нуксу-Дабан в отрогах Восточного Саяна на высоте 1875 м над уровнем моря,
вытекая из озера Ильчир вблизи самой высокой горы Восточного Саяна Мунку-Сардык.
Рисунок 4 - Долина р. Иркут выше
Монд
Главная река монгольской части
юго-западного фланга Байкальской рифтовой зоны - Селенга с многочисленными
притоками, берущими начало в северных склонах Хангайско-Хэнтэйского горного
массива. Длина Селенги от истока реки Идэр - 1024 км, площадь бассейна - 447
тыс. км².
Река
образуется слиянием рек Идэр и Дэлгэр-Мурэн, имеет преимущественно равнинный
облик. Селенга впадает в озеро Байкал (на неё приходится примерно 1/2 речных
вод, поступающих в озеро) [27].
Байкал (рис. 5) - одно из крупнейших
и самое глубокое озеро мира, простирающееся в виде серпа с юго-запада на
северо-восток. Его длина составляет 636 км, а ширина от 26 (в районе дельты р.
Селенги) до 79 км (в средней части озера). Площадь водной акватории - 31,5 тыс.
км2, наибольшая глубина - 1637 м, средняя глубина - 730 м, объем воды равен
23,6 тыс. куб. км [28]. В чаше озера сосредоточено около 20% мировых запасов
пресной воды.
Реки Прихубсугулья принадлежат к
бассейну Енисея. Речная сеть здесь развита сравнительно хорошо. Реки этого
района можно подразделить на горные, горно-предгорные и условно равнинные.
Рисунок 5 - Вид на залив Мухор с
Приморского хребта
В район исследований также входит
крупное пресноводное озеро Монголии - Хубсугул (рис. 6). Оно расположено в
межгорной тектонической впадине, вытянутой с севера на юг. Его площадь
составляет 2620 км2, длина - 134 км, ширина до 35 км, высота уровня 1645 м,
глубина до 238 м. Из Хубсугула вытекает р. Эгийн-Гол, которая входит в бассейн
Селенги [3].
Рисунок 6 - Озеро Хубсугул
В Байкал впадают 336 рек и ручьев, однако это
число учитывает лишь постоянные притоки. Самые крупные из них - Селенга (рис.
7), Верхняя Ангара, Баргузин, Турка, Снежная, Сарма. Из озера вытекает одна
река - Ангара.
Рисунок 7 - Долина р. Селенга
Площадь бассейна составляет 1 040 тыс. км²,
в
том числе без бассейна озера Байкал 468 тыс. км². Ангара
начинается из Байкала потоком шириной 1,1 км.
Рисунок гидрографической сети СВ части БРЗ в
целом достаточно четко подчиняется как общей морфоструктуре нагорья, так и
размещению в его пределах впадин и хребтов. Центральное положение занимает Байкал,
принимающий весть сток из близлежащих котловин и с территории Западного
Забайкалья и Северной Монголии. Связь речных долин с впадинами прямая и простая
[32].
Непосредственно в районе Северо-Муйского тоннеля
реки принадлежат бассейнам Муи (Муякан, с притоками - Окусикан, Аркум и др.),
левого притока Витима и Верхней Ангары (Ангаракан с левым притоком - Итыкитом),
впадающей в озеро Байкал.
Все реки характеризуются непостоянством стока.
Уровень воды резко и кратковременно повышается в период снеготаяния и дождей [34].
Климат
Климат БРЗ резко континентальный,
характеризуется большими суточными и годовыми амплитудами температур, небольшим
количеством годовых осадков.
Среднегодовая температура воздуха колеблется от
-1,4°С до -6,6°С. Самый холодный месяц - январь, самый тёплый - июль. Средняя
температура января от -22°-24°С в самых низких местах котловины до -19°-21°С в
горах. Средняя температура июля от +17°С в котловине до +11° +14°С в горах.
Абсолютный минимум до -50°С, максимум +34°С. Осадки распределяются крайне
неравномерно, их максимальное количество характерно для июля-сентября. В
соответствии с простиранием реки Иркут и самой котловины с запада на восток
преобладают ветры западного и восточного направлений [28]. На климат
байкальской котловины большое влияние оказывает водная масса озера, медленно
остывающая осенью и долго нагревающаяся летом.
Для Прихубсугулья в целом характерны
относительно низкие температуры воздуха, особенно в зимний период, а в среднем
за год они всюду отрицательные. Годовая амплитуда средней месячной температуры
воздуха составляет на побережье оз. Хубсугул и в горных районах 30-35°С, на
остальной изученной территории 35-45°С. Минимальные температуры воздуха
отмечаются в январе, максимальные - в июле [3].
Особенности атмосферной циркуляции, большая
удаленность от морей и горный характер местности определяют большую
континентальность климата центральной части БРЗ. Огромная водная масса озера
оказывает существенное влияние на климат прилегающей территории. Летом воздух
над озером на 6-8°С холоднее, а поздней осенью и в начале зимы на 10-15°С
теплее, чем над окружающей сушей. Это приводит к сдвигу фенологических фаз: на
берегах Байкала весна опаздывает на 15-17 дней, а теплый осенний период
продлевается до конца октября, а в отдельные годы до середины ноября, тогда как
на окружающих территориях зима наступает в октябре. Годовая амплитуда
температуры воздуха над озером 30-38°С. Выше оказываются средние годовые
значения температуры воздуха: от -1,3°С на Южном Байкале (а рядом, в Иркутске
-1,4°С) до -3,2°С на Северном Байкале. Отрицательные температуры определяют
развитие островной многолетней мерзлоты. С особенностями местного климата
связана также аномалия вертикальной поясности ландшафтно-растительных зон. На
берегах Байкала распространены высокогорные растения (эдельвейс, кедровый
стланик, олений мох и др.), которые выше сменяются растительностью, характерной
для более низких высот, а еще выше вновь произрастает растительность
высокогорий [Тюлина, 1976]. [26]
Особенно суров климат северо-восточной части
БРЗ, в районе хребтов Кодар и Удокан с расположенными между ними впадинами
[20]. На высоких нагорьях и их склонах зима длится в среднем с октября по май.
В разгар зимы, в январе, морозы достигают -40 (-65)°С,
сопровождаются, к тому же, сильными ветрами. Средняя температура января на
высоте около 1000 м равна здесь -30 (-35)°С (Преображенский
(1959)). Во впадинах климат летом мягче, но зима, как правило, тоже очень
холодная. Муйская котловина - самый теплый район Северного Забайкалья, своеобразный
оазис безбрежного моря Забайкальской тайги и суровых гор.
Распределение осадков в районе Байкальской
горной области очень неравномерное. Общее количество осадков в горах достигает
400-500 мм. В межгорных котловинах оно значительно меньше (300-350 мм).
Основная масса осадков выпадает в летний период. На зиму приходится обычно
около 25-30% их годовой суммы. Наибольшее количество осадков (800-1000 мм)
регистрируется на наветренных склонах и водораздельной части хребтов, из них
60-70 % приходится на летне-осенний период. Продолжительность периодов ненастья
не превышает 2-3 дня, моросящие дожди в гористой местности затягиваются на 6-8
дней. При этом максимальная величина суточных осадков достигает 40-70 мм, а
количество годовых осадков изменяется от 278,7 до 521,5 мм.
Климат является одним из важнейших факторов
формирования подземных вод как на дорифтовом этапе развития территории, так и
на протяжении всей эволюции рифтовой структуры. Примером влияния климатических
условий на формирование состава и свойств подземных вод может служить
Восточно-Африканская рифтовая система, в пределах которой на дорифтовом этапе
следствием избыточной величины испарения явилось возникновение эвапоритов,
которые на рифтовом этапе стали основным источником солей в составе подземных
вод. Климатические особенности Байкальской рифтовой зоны проявились в
формировании многолетнемерзлых пород, ограничивающих распространение подземных
вод, но в то же время и локализующих их в пределах таликовых зон рек, озер и
тектонических нарушений.
Почвы и растительность
Прибайкалье - область преимущественно
горно-таежных ландшафтов. Хвойные леса на горно-таежных слабоподзолистых и
дерново-подзолистых почвах покрывают склоны котловины Байкала и окружающих ее
горных хребтов, местами поднимаясь даже на водораздельные пространства массивов
средневысотных гор.
Степи занимают небольшие площади лишь на дне
межгорной Тункинской котловины. На склонах некоторых котловин располагаются
сосновые или лиственнично-березовые лесостепи на выщелоченных черноземах и темно-серых
лесных почвах. Наиболее высоко (до 1400 м) лесостепная растительность доходит
до южного склона Малого Хамар-Дабана.
В более влажных местах - в западной части
Хамар-Дабана и на хребте Улан-Бургасы - на оподзоленных почвах растут
кедрово-лиственничные и кедровые леса. Обильно увлажненные северные склоны
Хамар-Дабана, а также западные склоны Байкальского и Баргузинского хребтов
покрыты темнохвойной тайгой под которой формируются маломощные щебнистые
горно-подзолистые почвы, со сравнительно хорошей структурой [27].
Почвенный покров Прихубсугулья крайне
неоднороден. Это связано с сильной расчлененностью территории, коротким
переходом природных поясов - от высокогорной тундры до сухих степей, различной
ориентацией горных хребтов, сложностью геологического строения и наличием
вечной мерзлоты. Состав почвенного покрова характеризуется широким участием в
нем остаточно-карбонатных почв и почв с мерзлотным горизонтом.
Гляциальный пояс наиболее ярко выражен на горном
массиве Мунку- Сардык. Почвенный покров здесь фрагментарный и представлен
органогенно-щебнистыми слаборазвитыми почвами. Склоны покрыты каменистыми
россыпями и продуктами солифлюкции.
Альпийско-тундровый пояс занимает площади
высокогорного Прихубсугулья (безлесные пространства высокогорья). Почвы
органогенно-щебнистые слаборазвитые, подбуры тундровые, подзолы тундровые,
дерновые глеевые горно-луговые.
Лесотундровый пояс развит по низовьям каров и
широким горным долинам. Доминируют глеевые тундровые, подбуры тундровые,
глеевые луговые и болотные мерзлотные почвы.
Лесной пояс расположен ниже лесотундрового.
Включает подбуры, подзолы, глеевые мерзлотно-таежные и дерновые лесные почвы.
Лесостепной пояс своеобразен. В условиях
Прихубсугулья для него характерно экспозиционно-островное или фронтальное сочетание
травяных лесов и степей. В составе доминируют дерновые лесные почвы, черноземы
криоаридные, черноземовидные бескарбонатные и каштановые безгипсовые почвы.
Степной пояс развит преимущественно в южной
части Прихубсугулья. В других местах этого региона и особенно по долинам рек
встречается небольшими участками. В составе почв, наряду с черноземами,
лугово-черноземные, лугово-каштановые и каштановые безгипсовые почвы [3].
Почвенно-растительный покров территории
северо-западного фланга БРЗ отличается большим разнообразием, что не осталось
без внимания исследователей Прасолов Э.М. (1927), Николаев И.В. (1934),
Поварицын В.А. (1937), Ногина Н.А. (1954) и др.). Наибольшее распространение
получили почвы горно-мерзлотно-таежные, горные подзолистые и горные подбурые-таежные-мерзлотные,
занимающие плоскогорья, а также среднюю и нижнюю части склонов гор. Они
формируются под лиственничными и кедрово-пихтовыми лесами на каменистом элювии
и делювии горных пород в условиях резко континентального климата. Широко распространены
горно-таежные ожелезненные почвы, имеющие некоторые общие черты с подзолистыми.
Верхние участки склонов гор, плоские водоразделы и гольцы покрыты
горно-тундровыми каменистыми или хрящевато-суглинистыми почвами. В поймах с
близким залеганием мерзлотного грунта преобладают торфянисто-глеевые и
аллювиально-глеевые почвы. Среди таежных почв наиболее пригодные для сельского
хозяйства дерново-подзолистые. Широкое распространение имеют высокогорные
торфяно-подзолистые и торфяно-глеевые, а также гольцовые щебенистые
горно-тундровые почвы. По долине р. Верхней Ангары развиты торфяно-болотные, а
в низовьях рек, в придельтовых районах аллювиальные почвы.
Растительность Байкальской горной страны
достаточно разнообразна. Лесами из хвойных и мелколиственных пород покрыты
почти все склоны гор, плоскогорья и днища многих межгорных котловин. Через
Байкальскую горную страну проходят границы ареалов многих древесных пород: из
западносибирских - лиственницы сибирской, пихты сибирской, кедра сибирского и
березы пушистой; из восточносибирских - лиственницы даурской, кедрового
стланика, березы каменной. Поэтому леса разнообразны и в основном состоят из
лиственницы даурской, лиственницы сибирской и сосны обыкновенной с примесью ели
сибирской, пихты сибирской и кедра сибирского. Сосна покрывает склоны южной
экспозиции, а лиственница - преимущественно северные склоны.
В Северном Забайкалье Байкальской горной страны
распространен тундрово-таежный континентальный тип высотной поясности. На
склонах гор можно наблюдать горные степи, которые поднимаются по склонам гор до
высоты 500-600 м. Выше идет пояс лесостепи, которая сменяется лесным поясом,
поднимающимся до высоты 1200 м. Выше расположен субальпийский кустарниковый
пояс, а еще выше - высокогорные - горно-тундровый и гляциально-нивальный
(снежников и ледников).
Распространение многолетнемерзлых пород
Геотермические исследования на территории
Байкальского рифтового пояса и в окружающих его районах начались в первой
половине XVIII в., когда здесь впервые была обнаружена вечная мерзлота и
исследованы горячие источники на берегу оз. Байкал [25].
Многолетнемерзлые породы определяют большое
разнообразие гидрогеологических условий. По сочетанию таких факторов как
водно-коллекторский тип и элементы морфоструктур; распространение и мощность
многолетнемерзлых пород выделяется 56 типов мерзлотно-гидрогеологических
условий [2]. С образованием криолитозоны происходит превращение проницаемых
водонасыщенных пород в монолитные водоупорные; изменение условий ее залегания
влияет на гидравлические свойства подземных вод, их ресурсы, условия
химического взаимодействия со вмещающими породами. В целом, многолетняя
мерзлота отрицательно влияет на гидрогеологические условия - затрудняет
процессы питания, движения, накопления, водообмена, увеличивает глубину
залегания подземных вод [22]. С другой стороны, ее наличие способствует
концентрации подземных потоков в таликовых зонах, обеспечивает четкое
ограничение путей их движения и скоростей накопления. На многих участках района
исследований многолетняя мерзлота распространена повсеместно или имеет
островной характер (рис. 9).
В северных районах мощность многолетнемерзлых
пород может достигать 1000 метров. На берегах оз. Байкал и в других рифтовых
впадинах встречается мерзлота прерывистого типа, здесь талики приурочены к
крупным песчаным массивам, а участки речных долин, сложенных мелкодисперсными
грунтами, проморожены [22]. Наиболее проморожены высокогорные водораздельные
участки, здесь талики формируются лишь под днищами крупных водотоков и в местах
разгрузки подземных, особенно термальных, вод по зонам тектонических нарушений.
На склонах и в вершинной части горных хребтов мощность криолитозоны достигает
300-700 м и более (абс. отм. более 2000 м), а температура опускается ниже минус
60С. На межгорных поднятиях мощность мерзлых пород увеличивается в зависимости
от их высотного положения от 100 м (на высотах до 900 м) до 250 м (на высотах
до 1300 м) [25].
Рисунок 8 - Геокриологическая схема юга
Восточной Сибири (фрагмент из «Геокриологической карты СССР» (1977), с
добавлениями Лысак С.В.). 1 - изолинии мощности многолетних пород, м; 2 -
изотермы зоны сезонного промерзания (в талых породах) или подошвы зоны годовых
колебаний (в многолетнемерзлых породах); 3 - территория Байкальской рифтовой
зоны
Территория Прихубсугулья в целом расположена в
зоне островной вечной мерзлоты, в связи с чем, здесь широко представлены формы
мерзлотного рельефа: нагорные террасы, бугры пучения, гидролакколиты,
термокарстовые ванны, наледные формы, а также инъекционные и погребенные льды.
Пояс сплошного распространения многолетнемерзлых пород относится к высокогорным
областям Прихубсугулья [3].
Широкое развитие криогенных водоупоров в
пределах гидрогеологических бассейнов дифференцировало всю подземную гидросферу
на над-, меж- и подмерзлотные составляющие и значительно затруднило изучение
субкриогенных гидрогеологических подразделений. Практически сплошное
распространение ММП в пределах массивов значительно сократило площадь
формирования подземных вод, так как во многих случаях мощность мерзлых пород
перекрывает зону экзогенной трещиноватости.
2.2 Геолого-структурные условия
Характеристика современных геологических
структур
Раздел составлен по данным геологической карты
Юга Восточной Сибири и Северной Монголии масштаба 1:1500000, выпущенная в 1980
году под редакцией А.Л. Яншина, П.М. Хренова [7].
БРЗ это огромная по площади территория, которая
включает в себя множество структур. В структурном плане она представляет собой
систему чередующихся хребтов: Сангилен, Тункинский, Приморский, Байкальский,
Верхнеангарский, Делюн-Уранский, Кодар, Каларский, Удокан, Северо-Муйский,
Южно-Муйский, Бабанты, Икатский, Улан-Бургасы, Хамар-Дабан, - и рифтовых
впадин: Бусингольская, Дархатская, Хубсугульская, Тункинская, Южно-Байкальская
(Усть-Селенгинаская), Северо-Байкальская, Баргузинская, Верхнеангарская,
Ципинская, Баунтовская, Муйская, Чарская и Токкинская (рис. 10).
Стратиграфия
В строении территории принимают участие породы
архея, протерозоя, нижнего и среднего палеозоя, среднего и верхнего мезозоя, а
также кайнозойские отложения. Широко развиты магматические образования архея,
протерозоя, палеозоя, неогена и четвертичного времени.
Архейская группа (AR)
Отложения архея слагают Восточный Саян,
юго-западное Прибайкалье, Ципинскую, Чарскую, Северо- и Южно-Муйские глыбы.
Выходят на дневную поверхность в пределах Восточного Саяна, хребтов Калар,
Кодар, Удокан, Северо-Муйского, Южно-Муйского, в долине р. Чара и представлен
свитами: жидойская (žd), несмуринская
(ns), зогинская (zg), верхнеалданская (va), давачанская (dv), курбаликитская
(kb), имангрская (im), шарыжелгайская (šr), нютская
(nt), хойкинская (hk), крестяхская (kr), барсалинская (br); а также
нерасчлененными отложениями архея (AR).
Рисунок 9 - Схема морфоструктур Байкальской
рифтовой зоны (составлена по материалам Н.А. Флоренсова [33] и Н.А. Логочева
[1]): 1 - кайнозойские рифтовые впадины, номера в кружочках: 1 -
Бусийнгольская; 2 - Дархатская; 3 - Хубсугульская; 4 - Тункинская; 5 -
Южно-Байкальская; 6 - Северо-Байкальская; 7 - Баргузинская; 8 -
Верхнеангарская; 9 - Ципинская; 10 - Баунтовская; 11 - Муйская; 12 - Чарская;
13 - Токкинская; 2 - главные горные хребты: а - Сангилен; б - Баян-Ула (Хардил-Сардык);
в - Тункинские Гольцы; г - Хамар-Дабан; д - Приморский; е - Улан-Бургасы; ж -
Икатский; з - Баргузинский; и - Байкальский; к - Верхнеангарский; л -
Северо-Муйский; м - Южно-Муйский; н - Бабанты; о - Каларский; п - Кодар; р -
Удокан; с - Делюн-Уранский; 3 - разломы разной кинематики
В состав пород входят гнейсы, кристаллосланцы,
мрамора, кварциты, мигматиты, диафторитовые гнейсы, метаэффузивы, кварциты
(иногда железистые), амфиболиты, кальцифиры, диопсидовые породы, гранулиты.
Отложения свит залегают между собой согласно.
Протерозойская группа (PR)
На отложениях архея несогласно залегают породы
протерозойского возраста, подразделяющиеся на три комплекса: нижний, верхний
протерозой и венд.
Нижний отдел протерозоя (PR1). Отложения этого
комплекса распространены по всей территории и выходят на дневную поверхность в
Прибайкалье и Забайкалье и представлены рядом серий и свит: ольхонская (ol),
чуйская (čs), тунгудабанская
(td), перевальная (pr), харагольская (hr), цагатуйская (cg), хангарульская
(hn), нерундуканская (nr), харагольская и хангарульская (hr+hn), китойская
(kt), чинчилигская (čn), шутхулайская
(št),
харгатуйская
(hrg) удоканская нижняя и средняя части (ud1 и ud2), парамская (prm),
иликтинская (ilk), малокосинская (mk), килянская (kl), хибеленская (hb),
бирюсинская (br), а также килянская подсерия (kl)
В разрезе нижнепротерозойской толщи принимают
участи гнейсы, кристаллосланцы, мраморы, кальцифиры, кварциты, амфиболиты,
известняки, апатито-диопсидо-кварцевые породы, сланцы (иногда андалузитовые),
параамфиболиты, конгломераты, липаритовые порфиры, ингимбриты, порфириты, туфы,
туфопесчаники, песчаники (в том числе медистые), гравелиты, мигматиты,
доломиты, алевролиты, аргиллиты, пара- и ортогнейсы, метаэффузивы, известняки,
песчаники.
Верхний отдел протерозоя (PR2). Отложения этого
времени залегают на породах нижнего протерозоя несогласно, выходят на дневную
поверхность в северной Монголии, Тункинских гольцах, по Приморскому и
Байкальскому хребтам, в пределах Хребта Хамар-Дабан, Верхнеангарский, Баргузинский,
а также на север Читинской области.
Отложения стратифицированы на ряд свит, серий и
толщ: шумнинская (šm), иловарская
(ilv), уколкитская (uk), анайская (an), олокитская (ol1, ol2, ol3),
баллаганахская (bl1, bl2), голоустенская (gl), няндонинская (nn), иркутная
(ir), иргалинская (ir), зунмуринская (zm), темнинская (tm), балыктыхгемская
(blh), муренская (mr), суванахинская (sv), чартысская (čr),
дибинская
(db), битуджидинская (bd), монгошинская (mn), ныринская (nr), улуктуйская (ul),
додыхтинская (dd), баргузинская (br), нерундинская (nrd), хойготская (hg),
кадалинская (kd), имняхская (im), ильчирска (il) сарахойская (sr), дархатская
(dr), оронгодойская (or), сыннырская (sn), падринская (pd), кичергатская (kč),
олхинская
(ol), итандинская (it), астайская (as), чукчинская (čk),
байкальская
(bk).
Среди пород верхнего протерозоя выделяются
песчаники, алевролиты, аргиллиты, доломиты, известняки, эффузивы, конгломераты,
сланцы, метаэффузивы, гнейсы, кварциты, амфиболиты, мергели, гравелиты,
кристаллосланцы, туфобрекчии, туфокнгломераты, филлиты.
Венд (V), венд-кембрийская система (V-Є1), венд
и кембрий (V+Є2), венд и кембрий нерасчлененный (V+Є). На отложениях верхнего
протерозоя несогласно залегают отложения венда, ведн-кембрийской системы, венда
и кембрия. Породы выходят на дневную поверхность ограниченно в Хубсугулье, по
западному подножию хребтов Приморский, Байкальский и Тункинских гольцов, в
северо-восточной части хребта Хамар-Дабан и Верхнеангарского, а также в
пределах хребтов Калар, Кодар, Удокан и долине р. Витим.
Отложения венда разделены на ряд свит и серий:
юдомская (jd), ушаковская (uš), монюканская
(mnk), аматканская (am), холоднинская (hl), падроканская (pd), татауровская
(tt), талаканская (tl), гольцовая (gl), жербинская и тиновская (žr+tn),
мотская
(mt). В разрезе принимают участие песчаники, алевролиты, доломиты, известняки,
конгломераты, аргиллиты, сланцы, метаэффузивы.
Отложения венда - нижнекембрийской системы
состоят из дондуканской (V-Є1dd), бийхемской (V-Є1bh), садельтинской (V-Є1sd) и
туколамийской (V-Є1tk) свит; нижней части боксонской (V-Є1bk1), дархатской
(V-Є1dr) серий; и представлены известняками, доломитами, кремнями, филлитами,
метаэффузивами, конгломератами, фосфоритами, сланцами, гравелитами, липаритами,
порфиритами.
Отложения венда и среднего отдела кембрийской
системы представлены боксонской (V+Є2bk) и хубсугульской (V+Є2hb) сериями, в
разрезе которых принимают участие песчаники алевролиты, кварциты, известняки,
доломиты, филлиты, яшмы, эффузивы, конгломераты, туфы, туфопесчаники,
фосфориты.
Отложения нерасчлененного ведна и кембрийской
системы (V+Є) представлены известняками, доломитами, алевролитами, мергелями,
аргиллитами, конгломератами, песчаниками.
Палеозойская группа (PZ)
В составе палеозойской толщи на территории исследований
выделяют отложения кембрийской, ордовикской, девонской и пермской систем.
Кембрийская система (Є)
Отложения кембрия разделены на комплексы
нижнего, среднего и верхнего отделов.
Нижний отдел (Є1)
Отложения нижнего кембрия согласно залегают на отложениях
венда. Выходы этих пород на дневную поверхность приурочены к пониженным
участкам рельефа: Бусийнгольской, Баргузинской и Ципинской впадинам, а также
иркутскому амфитеатру. В составе отдела выделяют тальскую (tl), бамбуйскую
(bm), курбинскую (kb), усольскую и бельскую (us+bls), тапсинскую (tp) свиты.
В строении разреза принимают участие мергели,
песчаники, известняки, алевролиты, доломиты, кварциты, липаритовые порфиры,
порфириты, сланцы, яшмы, туфоконгломераты, туфы, карбонатные брекчии, каменная соль.
Нижний и средний отдел (Є1-2)
Отложения этого возраста залегают согласно на
породах нижнего кембрия и выходят на дневную поверхность в пределах Дархатской,
Баргузинской, Верхнеангарской, Ципинской и Муйской впадин. В составе отдела
принимают участие отложения харидулинской (hr), пановской (pn), бирамьинской
(br), янгудской (jn), бамбуйской и огненской (bm-og), кооктинской (kk)
представленные известняками, доломитами, алевролитами, мергелями, известковыми
брекчиями, конглобрекчиями, песчаниками.
Средний отдел (Є2)
Породы среднего отдела согласно залегают на
отложениях ниже-среднего кембрия и выходят на дневную поверхность в пределах
Дархатской и Хубсугульской долин. Отложения стратифицированы на джидинскую (dž)
и
мангатголькая (mn). В строении разреза принимают участие песчаники, алевролиты,
известняки, конгломераты, сланцы.
Средний и верхний отдел (Є2-3)
Отложения этого возраста согласно залегают на
породах нижнего и среднего отделов кембрия и имеют обнажения в Баргузинской и
Ципа-Баунтовской впадинах. Разрез состоит из точерской (tč),
саянской
(sn) и чулегминской (čl) свит, в их
составе выделяют песчаники, конгомераты, алевролиты, известняки, доломиты,
мергели, эффузивы кислого состава.
Верхний отдел кембрийской - нижний отдел
ордовикской систем (Є3-О1)
Отложения этого периода согласно залегают на
отложениях саянской и чулегминской свит средневерхнего кембрия. Выходят на
дневную поверхность в пределах правого борта долины р. Ципикан, представлены
богдаринской (bg) свитой, в разрезе которой принимают участие конгломераты,
гравелиты, алевролиты, глинистые сланцы, известняки.
Ордовикская система (О)
Ордовикские породы согласно залегают на
отложениях среднего и верхнего кембрия и венд-кембрийских породах. Обнажения
пород этого возраста встречаются в пределах правого склона хребта Удокан и
представлены нерасчлененной толщей известняков, мергелей, алевролитов, гипсов,
песчаников.
Девонская система (D)
Отложения девона в пределах территории залегают
не согласно и выходят на дневную поверхность в близи долины р. Бусийн-Гол.
Разрез слагают липаритовые и трахилипаритовые порфиры, порфириты, туфы,
туфокнгломераты, песчаники.
Пермская система (P)
Отложения перми залегают несогласно, выходят на
дневную поверхность на юго-западном фланге БРЗ. Породы представлены отложениями
харганской свиты нижней и верхней перми (P1-2hr): туфиты, туфопесчаники,
базальтовые и трахибазальтовые порфиры, - и отложениями хануйской серии
нерасчлененной перми (P hn): песчаники, аргиллиты, туффиты, конгломераты, угли.
Между собой свита и серия залегают также несогласно.
Мезозойская группа (MZ)
Отложения мезозоя представлены образованиями
юрской и меловой систем.
Юрская система (I)
Отложения юры получили локальное распространение
в пределах иркутского амфитеатра (I1čr, I1-2ps), хребта
Удокан (I2-3), Хамар-Дабан (I1-2bk, I3gl).
Отложения нижнего отдела юры, представленного
черемховской свитой, сложены песчаниками, алевролитами, аргиллитами,
конгломератами, углями, брекчиями, каолинитами.
Отложения нижнего и среднего отделов, в разрезе
которых выделяют присаянскую и байкальскую свиты, сложены конгломератами,
песчаниками, углисто-глинистыми сланцами, алевролитами, аргиллитами.
Отложения среднего и верхнего отдела сложены
конгломератами, песчаниками алевролитами, каменными углями, андезитами, дацитами,
липаритами и туфами.
В разрезе эгингольской свиты верхней юры
выделяются конгломератами, песчаниками, алевролитами, аргиллитами, углями.
Меловая система (K)
Отложения мела залегают несогласно и
представлены отложениями нижнего мела.
Имская свита (im) и гусиноозерская свита (gs)
распространены в пределах Ципа-Баунтовской долины: конгломераты, песчаники,
алевролиты.
Кайнозойская группа (KZ)
В разрезе кайнозоя принимают участие породы
неогена и четвертичной системы.
Неогеновая система (N)
Плиоцен (N2)
Породы плиоцена залегают несогласно, имеют
распространение в пределах Усть-Селенгинской впадины и представлены
озерно-аллювиальными, аллювиальными, делювиально-пролювиальными отложениями
древних долин и карстовых полостей: глины песчанистые с галькой, гравием и
валунами; глины пестроцветные, иногда бокситоносные; бурые угли, алевриты и
алевролиты с вивианитом, диатомиты, супеси, пески, галечники, валунники,
гравелиты и конгломераты.
На территории Хубсугульской, Тункинской впадин и
хребта Хамар-Дабан распространены неогеновые базальты (βN)
Плиоцен-нижнечетвертичное звено (N2-Q1)
Плиоцен-нижнечетвертичные отложения
распространены в пределах Дархатской, Тункинской, Чарской и Хубсугульской
впадин, а также на западном склоне хребта Приморский. В строении разреза принимает
участие аллювий высоких террас (до 160 м) и неотектонических впадин; озерные,
делювиальные, пролювиальные образования - пески, алевролиты, алевриты, глины.
Плиоцен-нижнечетвертичные базальты слагают
Каларский хребет.
Четвертичная система
Нижнее звено (QI)
Отложения распространены в Усть-Селенгинской
впадине и представлены аллювием высоких, надпойменных террас (до 50 м),
плоскогорий, высоких террас (до 120 м) горных областей, неотектонических
впадин; озерные, ледниковые и водно-ледниковые образования - валунники,
галечники, пески, глины.
Нижнее и среднее звенья (QI-II)
Отложения распространены в Верхнеангарской,
Баргузинской и Усть-Селенгинской впадинах. Породы представлены галечниками,
песками, суглинками, супесями, илами.
Среднее звено (QII)
Породы звена слагают Усть-Селенгинскую впадину и
представлены аллювием средних надпойменных террас, озерные, водно-ледниковые
образования - супесь, валунники, галечники, пески, суглинки, глины.
Среднее и верхнее звенья (QII-III)
Отложения выполняют Тункинскую, Верхнеангарскую,
Муйскйю и Токкинскую впадины. Породы представлены галечниками. песками,
суглинками и глинами.
Верхнее звено (QIII)
Отложения выполняют Тункинскую,
Усть-Селенгинскую, Баргузинскую и Чарскую впадины и представлены аллювием
низких надпойменных террас, озерными, водно-ледниковыми образованиями -
валлунники, галечники, пески, суглинки.
Современное
звено (QIV)
Породы слагают Дархатскую, Хубсугульскую,
Тункинскую, Усть-Селенгинскую, Баргузинскую, Верхнеангарскую, Муйскую, Чарскую
и Токкинскую впадины и представлены аллювием пойм, русел рек, озерными,
эоловыми, пролювиальными, делювиальными-солифлюкционными образованиями -
галечники, пески, глины, суглинки, илы.
Звенья нерасчлененные (Q)
Распространены в Хубсугульской и
Ципа-Баунтовской долинах. Отложения представлены аллювием,
делювиально-солифлюкционными, озерно-болотным, пролювиальными.
Водно-ледниковыми образованиями - галечники, пески, суглинки, глины.
Базальты этого возраста залегают в Тункинской
долине.
Магматизм
Рифтогенез очень сложный и длительный процесс,
который сопровождается красочной тектоникой и обширным вулканизмом практически
во все временные эпохи, начиная с архея и заканчивая юрско-меловыми
интрузивными комплексами.
Архейские интрузии
Интрузии этого возраста представлены тремя
комплексами:
Нерасчлененный интрузивный комплекс основного
состава (υβAR) слагает
северо-западную оконечность Каларского хребта. В состав комплекса входят
габбро, габбро-нориты, диориты.
Листвянский комплекс основного состава (N AR1l)
имеет обнажения у истоков реки Ангары. В состав комплекса входят габбро,
диориты, ортоамфиболиты.
Нерасчлененные интрузии кислого состава (γAR)
осложняют
строение хребтов Делюн-Уранского, Кодар, Удокан и Каларского. В составе
интрузива присутствует граниты, гранодиориты, гнейсо-граниты, гнейсо-диориты.
Протерозойские интрузии
Протерозой сопровождался активным магматизмом на
протяжение всего своего времени. Здесь выделяют нижнепротерозойские и
верхнепротерозойские комплексы.
Нижнепротерозойские интрузивные комплексы.
Интрузии этого периода представлены 10
комплексами различного состава:
Парамский комплекс основного состава (σPR1p)
распространен
в пределах хребта Каларского и Делюн-Уранского. В состав комплекса входят
перидотиты, пироксениты, горндлендериты, серпентениты.
Муйский комплекс (первая фаза) основного состава
(υPR1m)
распространен
в пределах муйской котловины и севернее, на становом нагорье. В состав интрузий
входят габбро, габбро-нориты, габбро-диориты, диориты, пироксениты.
Китойский комплекс кислого состава (γPR1k)
осложняет
строение Тункинких гольцов и Восточных Саян. Интрузии слагают граниты,
гранито-гнейсы, чернокиты, гранулиты, аплиты, пегматиты.
Ольхонский комплекс (γPR1ol)
слагает
остров Ольхон; кочериковский комплекс (γPR1kč) осложняет
восточный склон Приморского хребта. Оба комплекса сложены гранитами,
гранито-генйсами, плагиогранитами, пегматоидными гранитами, гранодиоритами,
диоритми, пегматитами, аплитами.
Куандинский комплекс (γPR1kn)
выходит
на дневную поверхность в бортах долины р. Куанда (Муйская впадина), сложен
гранитами, плагиогранитами, пегматоидными гранитами, гнейсо-гранитами.
Муйский комплекс (γ-δ2PR1m),
вторая
фаза, осложняет хребты Каларский, Делюн-Уранский, Верхнеангарский, Хамар-Дабан.
В составе комплекса присутствуют граниты, плагиограниты, гнейсо-граниты,
гранодиориты, диориты.
Озерский комплекс (γ-υPR1oz)
обнажается
в восточном склоне Приморского хребта: граносиениты, сиениты (иногда
нефелиновые), сиенито-диориты, грано-диориты, диориты, габбро-диориты, габбро.
Саянский комплекс (γ-δ1PR1s)
фаза
первая, осложняет Восточный Саян и хребет Хамар-Дабан: гранты, гранодиориты,
гнейсо-граниты, пегматиты, аплиты.
Приморский комплекс (γPR1p)
выходит
на дневную поверхность в пределах Приморского и Байкальского хребтов: граниты.
Гранито-гнейсы, гранодиориты.
Кодарский комплекс (γPR1kd).
Обнажения
встречены по хребтам Кодар, Удокан, Калар: граниты и гнейсо-граниты.
Верхнепротерозойские интрузивные комплексы.
Интрузии этого периода представлены 7
комплексами различного состава:
Довыренский комплекс (σPR2d),
фаза
первая, встречается в долине р. Мамакан и Куанда: дуниты, оливиниты,
перидотиты, серпентениды, троктолиты, оливиновые габбро.
Чайский комплекс (υ-βμPR2č),
участвует
в строении Байкальского хребта: габбро-диабазы, диабазы, диабазоыве порфиры
Чинейский комплекс (υPR2čn)
осложняет
строение Каларского хребта: габбро, габбро-нориты, анортозиты, габбро-диориты,
диориты.
Позднепротерозойские интрузии (υδPR2)
встречены
на восточном склоне хр. Хамар-Дабан: габбро-диориты, габбро, габбро-диабазы,
диабазы, ортоамфиболиты, диориты.
Довыренский комплекс (υδ2PR2d),
вторая
фаза, выходит на дневную поверхность в пределах хр. Кодар: габбро,
габбро-нориты, габбро-пегматиты, габбро-диориты, диориты, кварцевые диориты.
Хамар-Дабанский комплекс (γPR2h),
слагает
хребет Хамар-Дабан: граниты, плагиограниты, пегматоидные граниты,
плагиогранито-гнейсы, аляскиты, пегматиты.
Витимский комплекс (γPR2v)
выходят
на дневную поверхность в пределах долины р. Витим и Мал. Конкудера: граниты,
гранофировые гранты, граносиениты, гранодиорит-порфиры, гранит порфиры,
липаритовые и трахилипаритовые порфиры.
Позднепротерозойские или раннепалеозойские
интрузии. Баргузинский комплекс (γPR2:PZ1b). Внедрение
интрузий этого комплекса проходило на огромной территории, покрывающей весь
Баргузинский и Хамар-Дабанский хребты, а также уходит далее в Забайкалье.
Комплекс сложен гранитами, иногда гнейсовыми, граносиенитами, сиенитами,
диоритами, гранодиоритами.
Палеозойские интрузии
Кембрийский магматизм представлен 12 комплексами
различного состава:
Шишхидский комплекс (σЄš),
имеет
малое распространение в западной части Хубсугулья (долина р. Шишхид-Гол), и у
истоков р. Джиды: пироксениты, дуниты, гарцбургиты, энстатиты, серпентиниты,
тольково-крбонатные породы.
Атарханский комплекс (υβЄat)
обнажается по хребту Хамар-Дабан, в основном восточный склон: габбро,
габбро-нориты, нориты, троктолиты, перидотиты, пироксениты.
Итакинский косплекс (υβЄi)
распространен в пределах хр. Бабанты: габбро, габбро-диориты, троктолиты,
пироксениты, анортозиты, лерцолиты, верлиты, габбро-сиениты, сиенито-диориты.
Туннуольский и джидинский комплексы (υδ1Єt;d),
первая фаза, выходы распространены в северной части Монголии и по хребту
Хамар-Дабан: габбро-диориты, габбро, диориты.
Туннуольский и джидинский комплексы (γ-δ2Єt;d),
вторая фаза, широко распространены в северной части Монголии и по хр.
Хамар-Дабан: граниты, плагиограниты, гранодиориты, диориты.
Мамско-оронский комплекс (γρPZ1mo)
выходит
на дневную поверхность в пределах хр. Сынныр: гранито-гнейсы, гранит-пегматиты,
пегматиты, мусковитовые пегматиты, граниты.
Конкудеро-мамаканский, витимский комплексы (γPZ1k;v),
широко
распространены по всему Забайкалью, начиная от хр. Хамар-Дабан на северо0восток
до хр. Кодар: граниты, граносиениты, сиениты, гранодиориты, кварцевые диориты,
диориты. Огнитский (γ-εζD1o), ботогольский
(γ-εζD1b),
муренский
(γ-εζD1m)
комплексы,
распространены на юго-западном фланге БРЗ: граниты, сиениты, щелочныеиграниты и
сиениты,граносиениты, гранит-порфиры, сиенит-порфиры, гранодиориты, монцониты.
Нумургинский комплекс (γD1-2n)
распространен
на юго-западном фланге БРЗ: граниты, иногда субщелочные, граносиениты,сиениты,
гранодиориты.
Сыннырский (εPZ2sn) и
сайжинский (εPZ2s) комплексы
распространены в пределах хребта Сынныр и Хамар-Дабан: сиениты щелочные и
нефелиновые,итсиндриты,сынныриты, фойяиты, щелочные граниты, ийолиты, уртиты,
сиениты,граносиениты, аляскиты. Сангиленский (εξD2s)
и
уджигинский (εξD2u) комплексы
распространены в пределах юго-западного фланга БРЗ: сиениты щелочные,
нефелиновые, уртиты, ийолиты, щелочные габбро. Селенгинский (γ2P2s*),
бичуринский
(γ2P2b*)
комплексы,
вторая и третья фазы объединенные, имеют обнажения в пределах хр. Хамар-Дабан и
Хубсугулье: граниты, субщелочные и щелочные граниты, граносиениты,
гранодиориты. Кварцевые диориты, диориты.
Мезозойские интрузии
Магматизм этого времени представлен алданским
комплексом позднеюрского-нижнемелового возраста (εI3-K1), который
обнажается в бортах Токиинской впадины: сиениты щелочные и нефелиновые,
граносиениты; граниты, гранит-порфиры, сиенито-диориты.
История геологического развития
Сведения по истории геологического развития
изучаемой территории приведены в монографии В.Д. Маца «Кайнозой Байкальской
рифтовой впадины: строение и геологическая история» [26]. Байкальская горная
страна возникла в краевой части Сибирского протоконтинента, на месте
древнейшего океана, образовавшегося при раздвижении Сибирской и Китайской
платформ. Начиная с палеозойского периода (500 млн. лет назад) эта территория
представляла собой приподнятую над уровнем моря сушу. Архейско-протерозойско-палеозойские
складчатые структуры территории, которые сформировались в байкальском и
каледонском геотектонических циклах, за длительное время были разрушены и к
концу палеозоя территория представляла собой разновозрастные выровненные поверхности.
Следующий этап развития, охватывающий промежуток времени от 70 млн. лет назад
до современности, подразделяется на два этапа: предрифтовый и собственно
рифтовый [8].
Предрифтовый этап (верхний мел-эоцен; 70-35 млн.
лет).
В этот период рельеф был равнинный и
равнинно-холмистый, высота гор не превышала первых сотен метров. В южной части
территории в понижениях рельефа уже формировались первые не очень глубокие
озерные впадины; прообразы будущего Байкала. По некоторым данным (Салоп
(1967)), река Праселенга пересекала с северо-востока на юго-запад сводовое
поднятие и продолжалась далее в каньонообразном грабене, проходящем на месте
современной долины р. Ангары. В районе современных Ушканьих островов обнаружено
проявление щелочно-базальтового вулканизма единственного на территории
современного Байкала палеовулкана. Климат этого периода можно определить как
теплый и влажный. Среднегодовые температуры были около +15 - (+20)°С, что
подтверждается находками уже в эоценовых, но более в олигоценовых отложениях пыльцы
деревьев хвойно-широколиственных лесов и тропических и субтропических форм.
Рифтовый этап (35 - 0 млн. лет)
Рифтовый этап подразделяется на протобайкальскую
(35-3,5 млн. лет) и необайкальскую стадию (3,5-0 млн. лет) [26]. В
протобайкальскую стадию началось резкое усиление тектонических движений,
вызванное поднятием астеносферного диапира, что привело к образованию
Саяно-Байкальского поднятия, в пределах которого началось формирование основных
структур Байкальской рифтовой зоны. Продолжалось углубление и расширение
озерных бассейнов, предшествующих Байкалу. Глубина озер достигала нескольких
сотен метров. Мелководные фланги озер занимали пространства юго-восточного и
северо-западного современных побережий Байкала. Заливы озер покрывали
пространства на западе полуострова Святой Нос и заходили в район современного
Малого Моря. В плиоцене начал формироваться озерный бассейн на севере
Прабайкальской впадины, оформилась долина реки Баргузин. Среднегодовые
температуры определяются в +10 - (+12)°С. В позднем плиоцене началось изменение
климата и переход от субтропического к умеренному. В миоцене, вероятно,
астеносферный диапир разделился на несколько составляющих, сформировавших
сводовые поднятия второго порядка. К этим «сводам» приурочены проявления
базальтового вулканизма. Растяжение в центральных частях «сводов» привело к
утонению коры в узких ослабленных зонах и к образованию рифтовых впадин. Осевая
часть БРЗ расколота и опущена в виде нескольких впадин-грабенов, которые лежат
между крупными хребтами - Байкальским, Хамар-Дабан, Баргузинским, Муйским,
Кодар, Удокан, Верхнеангарским и др. Образование впадин шло одновременно с
поднятием свода. На хребтах сохранились фрагменты древних поверхностей
выравнивания. Необайкальскую стадию можно подразделить на три подстадии:
верхнеплиоцен-эоплейстоценовую; плейстоценовую; голоценовую, или современную.
Верхнеплиоцен-эоплейстоценовая подстадия
(3,5-0,8 млн. лет)
Знаменовалась значительным общим поднятием
Байкальского свода, хотя и преимущественный сток речной сети в это время был
Ленским, а не Байкальским, т.е. в этот период реки Праголоустная,
Прабугульдейка возможно Праиркут и Праангара текли в Ленский бассейн. В это
время началось интенсивное поднятие хребтов, медленное прогибание и опускание
межгорных котловин, разрушение хребтов и заполнение котловин грубообломочными
континентальными осадками. О поднятии хребтов и дальнейшем формировании
котловин в четвертичное время свидетельствуют древние речные долины в хребтах
(Яблоновом и Даурском), не связанные с современной гидросетью. Они находятся на
высотах 150-200 м над современным уровнем рек. Молодые долины перехватили
верховья древних речных долин, что привело к изменению рисунка гидросети.
Углубленные озера южной и средней впадины
соединились, и был образован единый озерный бассейн южной и центральной впадин.
Северная впадина также была увеличена в своих размерах почти до современных,
захватывая и восточное побережье Байкала (Давшинская впадина), но сухопутная
перемычка между южным и северным Прабайкалом еще сохранялась. Вероятно во
времена позднего плиоцена и эоплейстоцена, когда существовали уже глубокие
озера с низкими температурами глубинной воды, проникла в Прабайкал и нерпа и
заняла свою экологическую нишу голомянка. Среднегодовые температуры этого
периода около +5° С.
Плейстоценовая подстадия (0,8-0,01 млн. лет)
В этот период произошла наиболее значительная
перестройка рельефа сводового поднятия и впадины Прабайкала: в результате
интенсивного воздымания гор западного побережья байкальских впадин произошел
разрыв Ленского стока рек, что обусловило резкий подъем уровня в обеих
байкальских впадинах. Воды из северной впадины проникли в район Малого Моря и
северная и южная впадины объединились в единое байкальское озеро. Высокий
уровень байкальских вод послужил причиной формирования иркутного стока, но в
середине плейстоценового периода еще не было реки Ангары, вытекавшей из
Байкала.
Самым значительным событием в среднем
плейстоцене (примерно начиная с 300 тыс. лет назад) было оледенение Байкальской
горной области. Оледенение было распространено на Алданском и Северобайкальских
нагорьях, в Северном Прибайкалье и др. Снеговая линия в это время находилась на
высоте 800-1000 м, ледники имели длину до 80 км, а в период максимального
развития ледники достигли Байкала. Мощные процессы ледниковой аккумуляции и
экзарации, эрозии ледниковыми водами, а так же колебания уровня Байкала,
связанные с образованием и таянием льдов изменяли дочетвертичные очертания
берегов. В долинах, на побережье и шельфе северо-восточного, северо-западного и
юго-восточного берегов озера происходило интенсивное накопление ледниковых
отложений, мощность которых достигла 100-120 м. Огромный, более 400000 км
(Салоп Л.И. (1967); Бухаров А.А. (1996) и др.), ледяной щит занимал
пространство Байкало-Патомского нагорья, Байкальского и Хамар-Дабанского
хребтов. Горно-долинное оледенение с некоторыми перерывами продолжалось до
конца плейстоцена.
В конце плейстоцена была сформирована
Байкальская впадина примерно в современных контурах. Также в конце плейстоцена
в результате тектонического, по-видимому, катастрофического блокового опускания
образовался Лиственничный залив и произошло формирование истока р. Ангары в
современном ее виде. Иркутный сток закрылся. Среднегодовые температуры раннего
плейстоцена составляли не более +2 - (+3)°С. В периоды ледниковых эпох
среднегодовые температуры достигали первых градусов минусовых значений (-3 - (
-5)°С и ниже).
Конец плиоцена - начало плейстоцена отмечен
интенсивным прогибанием Муяканской впадины на фоне поднятий Северо-Муйского и
Муяканского хребтов, что резко усилило эрозионную деятельность рек и
интенсивность склоновых процессов в пределах воздымающихся морфоструктур. [4]
Голоценовая (современная) подстадия (0,01-0 млн.
лет)
Активное тектоническое развитие Байкальской
рифтовой зоны продолжается и в настоящее время. Молодые тектонические движения
сопровождаются частыми землетрясениями, очаги которых сосредоточены в
тектонических впадинах или недалеко от них. Сила землетрясений достигает 7-9
баллов. В 1862 г. во время 9-балльного землетрясения на Байкале близ дельты
Селенги образовался залив Провал. Сильное землетрясение - Муйское - произошло
27 июня 1957 г. Его очаг находился недалеко от южного края впадины на глубине
20 км под ущельем Удоканского хребта.
3. Структурно-гидрогеологическая
роль рифтогенеза
Настоящая работа основывается на построениях
Ю.Н. Диденкова, устанавливающих ведущую роль процессов рифтогенеза в
формировании структурно-гидрогеологических условий мобильных зон земной коры,
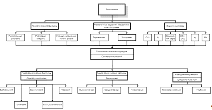
испытывающих рифтогенный режим геодинамического развития (рис. 10).
Исследуемая территория принадлежит области
развития Байкальского рифта. Существует несколько моделей формирования
Байкальской рифтовой системы, но все они сводятся к двум основным: активного и
пассивного рифтогенеза. Первая во многом была создана на материалах
всестороннего изучения БРЗ [Логачев, Зорин, 1984; и др.]. В соответствии с этой
моделью рифтогенез причинно связан с внедрением астеносферы в виде широкого
выступа, что вызывает изостатические воздымания сводового поднятия. «Рост
высоты этого выступа (первая стадия развития зоны), а затем и растяжения его в
стороны (вторая стадия) обусловили растяжение коры, ориентированное вкрест
простирания поднятия» [Там же]. Это привело к формированию рифтовых впадин.
В модели пассивного рифтогенеза первичным
является растяжение обширных областей земной поверхности, а рифты
рассматриваются «...как линейные зоны деформации в литосфере, возникающие в
поле региональных растягивающих напряжений. При этом положение отдельных зон
определяется не глубинными причинами, а неоднородностью субстрата» [Казьмин,
1987, с. 187]. Растяжение и утонение литосферы приводят к опусканиям и
деформированию впадин, а также вызывают «пассивное» поднятие аномальной мантии,
которое приводит к дальнейшему росту сводового поднятия. Таким образом, в
модели активного рифтогенеза вначале происходит местный подъем астеносферы и
растет свод, а потом возникают растягивающие напряжения и формируется рифтовая
впадина. В случае пассивного механизма рост сводового поднятия следует после
начала формирования рифтовой впадины и интенсифицирует рифтовый процесс. [26]
Рисунок 10 - Схема формирования
структурно-гидрогеологических условий
Обе этих модели основаны на тектонике плит, и
рассматривают рифтогенез как комплекс горизонтальных и, в меньшей степени,
вертикальных движений.
Региональные историко-геологические данные по
Байкальской рифтовой зоне склоняют к выбору модели пассивного рифтогенеза и
обусловленности его процессами, связанными со столкновением Индостана и
Евразии. Важнейшее значение в определении места проявления рифтогенеза имели
структурные неоднородности литосферы, созданные в итоге процессов дорифтового
этапа. [26]
Однако, существует гипотеза В.М. Ларина [21] об
изначально гидридной Земле. Данная гипотеза основана на расширении самой
планеты. Процесс расширения цикличен и с каждым циклом расширения планеты
появляются тектонически ослабленные зоны в низах металлосферы. По тектонически
ослабленным зонам (зонам растяжения) происходило нагнетание протрузивных
клиньев. Когда эти протрузии доходили до литосферы, в коре начинали
формироваться зоны рифтогенеза (эмбриональная стадия, рис. 11а).
При дальнейшем расширении планеты и увеличении
объема протрузивных клиньев литосфера постепенно утонялась, континентальная
кора раздвигалась, и закладывались протяженные моря типа Красного моря (с корой
океанического типа), которые с поверхности трассировали глубинные зоны
растяжения. Это «детская стадия» (рис. 11б) в развитии океанов.
Следующая стадия знаменуется появлением
срединного поднятия. На этой «юной стадии» (рис. 11в) срединные поднятия
обусловлены выдавливанием блоков древней литосферы, которые как бы
«выштамповывались» глубинными диапирами из перекрывающей их силикатной
оболочки. Это результат формирования все ближе и ближе к поверхности планеты
«частокола» сверхглубинных диапиров.
Наконец, наступает момент, когда глубинные
диапиры выходят на поверхность океанического дна и начинают формировать
срединно-океанический хребет. Это «зрелая стадия» в развитии океанов (рис.
11г).
Вещество интерметаллических диапиров берется из
слоя D'', непосредственно прилегающего к ядру и, следовательно, совсем недавно
находилось в ядре планеты. По этой причине оно не могло потерять изначального
содержания кислорода, поскольку не подвергалось длительной водородной продувке,
как более древние объемы металлосферы. Вместе с тем оно должно содержать
какую-то концентрацию водорода (он всегда есть в слое D''), истечение которого
непременно вызывало перераспределение кислорода. В результате в головной части
диапира интерметаллические силициды постепенно трансформировались в силикаты
из-за «водородной продувки» и выноса кислорода из более глубинных зон.
Следовательно, раскрытие океана сопровождается как растяжением и утонением
древней литосферы, так и некоторым наращиванием ее мощности в связи с
трансформацией силицидов в силикаты в головных частях диапиров. Последний
процесс представляется весьма масштабным, и, кроме того, он идет не только в
рифтовой долине, но и далеко за ее пределами, на разных глубинах, в
соответствии с положением головных частей интерметаллических диапиров (рис.
11а, б, в, г). Данные по геохимии заставляют сделать вывод, что диапиры
силицидов еще в процессе внедрения (на подходе к поверхности) уже приобретали
«оторочку» из силикатов в своей головной части.
Выше было показано, что поток водорода,
изначально равномерный по плотности, обязательно должен был обрести «струйный»
характер. В соответствии с этим происходил и вынос кислорода. Поэтому сначала
мощность литосферы под океанами наращивалась более или менее равномерно, но
затем (по мере «старения» диапира) она начинала прирастать по отдельным зонам в
зависимости от формы водородных струй. Плотность силицидов примерно 3 г/см3.
Плотность образующихся по ним силикатов того же порядка, но силикаты содержат
до 45% (вес.) кислорода, поэтому почти в два раза должен увеличиваться объем
вещества в процессе силикатизации силицидов. Это проявляется в особенностях
рельефа дна океанов, который осложняется положительными формами (горстами),
преимущественно в виде изолированных хребтов небольшой протяженности.
Изолированность хребтов обязательна, поскольку водородные струи не могут идти
рядом, они непременно сольются. [21]
Рисунок 11 - Модель образования океана [21]. 1
Новейший диапир интерметаллических силицидов, точечный крап отражает
присутствие водорода; 2 молодой «силикатный матрас», образованный при
силикатизации силицидов и покрытый сверху молодыми базальтами; 3 астеносфера, обусловленная
скоплением водорода; 4 древняя литосфера; 5 древняя металлосфера
3.1 Формирование трех типов
гидрогеологических структур
В результате структурно-гидрогеологического
анализа выделяются три типа гидрогеологических структур: гидрогеологические бассейны,
гидрогеологические массивы, обводненные разломы.
Гидрогеологический бассейн - это опущенные блоки
земной коры, где происходит осадконакопление. Преимущественные типы коллекторов
поровые и трещинные, типы вод - порово- и трещинно-пластовые. Из-за обилия
осадков и водонепроницаемых слоев, здесь формируется вертикальная зональность
состава подземных вод от пресных до рассолов.
Гидрогеологический массив - это блоки фундамента
древних или молодых платформ, выступившие на дневную поверхность или расположенных
близко к ней. То есть, это положительные формы рельефа, находящиеся выше базиса
эрозии. В таких структурах формируются трещинные коллекторы зоны экзогенной
трещиноватости с трещинно-грунтовыми водами. Условия формирования подземных вод
таковы, что их минерализация редко превышает 1 г/дм3, то есть здесь развиваются
пресные воды.
Обводненные разломы - это межблоковые
пластинообразные тела, ширина зон которых может достигать 80-100 км. Здесь
развиваются трещинные коллекторы с трещинно-жильным типом вод. Разломы являются
в большей мере зоной транзита подземных вод, поэтому говорить о закономерностях
формирования состава подземных вод для всех обводненных разломов нельзя. Чаще
всего ОР создают аномалии в гидрогеохимическом и тепловом полях бассейнов и массивов.
Итак, по модели пассивного рифтогенеза сначала
были «очерчены» рифтовые впадины, которые быстро опускались, и лишь затем
формировался свод. Таким образом, сначала формировались разломы, затем впадины,
а потом «плечи» рифта. Конечно, подобное упрощение ни в коей мере не может быть
принято за рабочую гипотезу, оно лишь поможет при дальнейшем
структурно-гидрогеологическом анализе, для выявления причинно-следственных
связей в условиях формирования состава подземных вод.
В формировании рифтовых долин принимают участие
разломы сбросового типа затухающие с глубиной - листрические разломы. По ним
происходило основное смещение блоков земной коры (днищ долин), а значит они
наиболее древние. Таким образом, разломы, по которым проходило первоначальное
заложение долин, имеют малое значение с гидрогеологической точки зрения,
вследствие их залеченности.
Однако, те разломы, по которым происходят
современные подвижки рифтовых долин и которые разбивают структуры на более
мелкие подразделения, являются наиболее перспективными. И действительно, при
работах над Северо-Муйским туннелем было вскрыто и пересечено 4 современных
разломных зоны, по которым были наибольшие водопритоки. Однако, точно
установить источники формирования запасов подземных вод удалось не везде [11].
В силу высокой сейсмичности всей БРЗ эти молодые
разломы постоянно подновляются, что увеличивает их коллекторские свойства.
Гидрогеологические бассейны приурочены к
рифтовым долинам. В работах Диденкова Ю.Н. разработана типизация впадин на пять
основных типов по ряду признаков: открытость (или ее отсутствие) в сторону
Байкала, распространение поверхностных вод во впадинах, наличие интрузивных тел
в разрезе осадочных отложений, степень зрелости впадин и характер водовмещающих
пород, а также геокриологические условия [14].
Бассейны формируются в рифтовых долинах, а
значит, зависят от условий образования самих впадин. Впадины БРЗ формируются
путем опускания днища долины по структурообразующим листрическим сбросам и
сопровождаются ростом горного обрамления. Часть долин лежит в зоне
распространения многолетнемерзлых пород, что тоже обуславливает специфику
формирующихся осадков.
Выполнение таких долин осадками напрямую зависит
от скорости опускания самой долины и интенсивности выветривания в данной
области. Поскольку лишь в 3 впадинах есть достаточные водоемы для образования
озерных отложений, то заполняются долины чаще всего продуктами выветривания,
сносимыми в долину водными или лавинными потоками. Чем моложе долина, тем
интенсивнее она развивается, а скорость выветривания напрямую зависит от
геологии и ландшафтных факторов конкретной территории.
Безусловно, чем древнее впадина, тем больше в
ней толща осадков. Но большая толща осадков обладает высокими емкостными
свойствами, только если это неконсолидированные осадки. Тогда при выборе между
молодыми и зрелыми впадинами, внимание гидрогеолога должно обращаться на менее
зрелые впадины, но уже имеющие достаточно мощный комплекс рыхлого материала.
Как правило, это делювиально-пролювиальные отложения. Подобные отложения характеризуются
колоссальными емкостными свойствами. Ярким примером может служить месторождение
в Ферганской долине, приуроченное к пролювиальной толще, мощность которой
достигает 1000 м, а работающий водозабор дает производительность 21 м3/с.
Важным фактором при формировании коллекторских
свойств бассейнов играет современная тектоника. Молодые разломы, которые могут
быть как оперяющими, так и секущими основные структуры, служат своеобразными
дренами, а в условиях развития ММП фактором возникновения таликовых зон.
Поскольку рифт развивается от Байкальской
впадины к флангам, можно предположить, что наиболее перспективными окажутся
впадины расположенными (по времени заложения) «посередине», например, с
северо-восточной стороны это впадины Муйская, Ципа-Баунтовская.
Гидрогеологические массивы представляют собой
«плечи рифта», сформировавшиеся, согласно тектонике плит, вследствие
образования сводового поднятия при общем растяжении земной коры на фоне
опускания днищ впадин; а по гипотезе Ларина, вследствие перехода силицидов в
силикаты при окислении первых.
Горное обрамление впадин формирует характерный
рельеф, когда горы чередуются с впадинами. Каждая рифтовая долина опускается,
следовательно, каждую долину обрамляет горное сооружение, сформированное еще в
дорифтовый этап как фундамент платформы.
Заметим, что по наблюдениям за Байкальской
впадиной, инструментально фиксируется ее раздвижение на 1 см в год, при этом
увеличивается глубина впадины, а не высота ее горного обрамления. Кроме того,
Байкальская впадина была заложена еще в мезозое, тогда как впадины СВ и ЮЗ
фланга заложены в кайнозое и продолжают интенсивно развиваться, что говорит о
расширении зоны рифтогенеза не только в глубь и ширину по направлению движения
тектонических блоков, но и по длине своей оси. Таким образом, рифтогенез это
трехмерный процесс, правильное понимание протекания которого во многом объяснит
суть связанных с ним процессов формирования состава подземных вод.
Чем уникальна БРЗ? Она уникальна, прежде всего,
тем, что находится на континенте. Второй особенностью является распространение
многолетнемерзлых пород (ММП), что позволяет говорить об «изолированности»
интерметаллических диапиров от водных потоков, а значит и от процессов
окисления. Таким образом, превращение силицидов в силикаты происходит
медленнее, чем в океанах, но в то же время на большей площади и с большим
видимым эффектом в виде высокой сейсмичности и преобладанием разломов
сбросо-сдвигового типа (что отмечено большим числом тектонистов и геологов,
работающих на Байкале).
3.2 Гидротермальная деятельность
Известно, что в пределах влияния БРЗ существует
большое число выходов подземных вод, многие их которых являются термальными.
Термальные источники обусловлены тепловым потоком самой зоны рифтогенеза. По
тектонике плит, мантийный диапир, подходящий близко к поверхности и формирующий
сводовое поднятие, а также обуславливающий магматизм территории, влияет также
на тепловой поток, который здесь должен быть аномально высок.
Исследованиями Логачева Н.А., Лысак С.В. и
Голубева В.А. была проделана огромная работа по установлению величины теплового
потока БРЗ. В своей статье «О недооценке теплового потока…» Голубев В.А.
указывает, что средневзвешенный по площади тепловой поток составляет в БРЗ 46,1
мВт/м2 [10]. А в своей книге «Кондуктивный и конвективный вынос тепла в
Байкальской рифтовой зоне» он делает выводы, что тепловой поток БРЗ скорее
аномально низок, и лишь локальные участки повышенного теплового потока создают
положительные очаги [9].
Однако, территория БРЗ скована многолетнемерзлыми
породами. На отдельных участках мощность ММП достигает 1000 м (хр. Удокан), что
вносит существенные изменения в тепловой поток. Кроме того, часть термальных
вод перехватывается скважинами на больших глубинах, и не получает естественной
разгрузки. Подобные явления необходимо учитывать, так как подъем гидротерм с
больших глубин по зонам трещиноватости в условиях распространения ММП оказывает
охлаждающее воздействие. Однако, в пределах БРЗ естественные выходы гидротерм
многочисленны, а значит, механизм разогрева подземных вод нуждается в
дальнейшей переоценке.
В работе Лысак С.В. [25] приведены одномерные и
двухмерные модели теплового потока БРЗ. Одномерные модели строятся из расчета
стационарности геотермического поля и учитывают радиоактивную теплопроизводительность
источников тепла. Для построения модели использовались данные по поверхностному
тепловому потоку над профилем глубинного сейсмического зондирования (ГСЗ), по
которому определялись структура ЗК и подстилающей ультраосновной верхней
мантиии, а также граничные условия: фактические величины температуры и
теплового потока на верхней границе модели, теплопроводности и теплогенерации в
каждом геофизическом слое.
Для построения данного вида моделей в пределах
геотраверсов, пересекающих БРЗ, использовались средние величины геотермических
параметров, полученных методом «скользящего окна». По полученным данным можно
сказать, что температуры в рифтовых впадинах занижены, так как при их расчетах
не учитывались дополнительные источники глубинного тепла (мантийные диапиры и
трещинные интрузии). Но даже эти данные позволяют судить о наличии локальных
аномалий в зоне рифтогенеза.
Дополнительные источники глубинного тепла
учитывают двухмерные стационарные модели, которые рассматриваются как интрузии
вещества астеносферы с постоянным подтоком расплавленного вещества, для
поддержки постоянной температуры. Также источником постоянного тепла может
служить зона разломов, по которой поднимаются гидротермы.
Результаты построения обеих моделей обеспечивают
наблюдаемые на поверхности значения теплового потока. А оцененная предельная
глубина источника тепла, равная 22-23,5 км, совпадает с глубиной залегания слоя
повышенной электропроводимости, выделенного по данным магнито-теллурического
зондирования (МТЗ).
Однако, если модели, имеющие в своей расчетной
базе различные источники, дают одинаковые результаты, должна быть модель,
учитывающая оба источника и дающая предсказуемый результат.
Модель теплового потока через дно озера Байкал
(рис. 12), составленная В.А. Голубевым в его монографии «Кондуктивный и
конвективный вынос тепла в Байкальской рифтовой зоне» [9], также показывает
локальные аномалии в тепловом потоке.
По гипотезе В.М. Ларина [21] тепловой поток БРЗ
(как и любого другого рифта) должен быть низким, так как вещество интерметаллического
диапира холодное, разогретое лишь в своей шапке, где силициды переходят в
силикаты. Этот процесс окисления достаточно экзотермичен, чтобы создавать
локальные аномалии в тепловом потоке.
Рисунок 12 - Модель теплового потока через дно
озера Байкал (в цвете)
Кроме аномалий теплового потока, гидротермы
поражают своим составом. Несмотря на температуру и обилие в водах растворенных
газов, их минерализация редко превышает 1 г/дм3. И.С. Ломоносов в своих работах
[23] описывает типизацию подземных вод, где также привязывает формирование того
или иного типа к определенному участку БРЗ.
3.4 Влияние эндогенной составляющей
на формирование подземных вод
В составе эндогенного флюида выделяют метан,
водород, сероводород, углекислый газ, азот и гелий. Взаимодействие подземных
вод и газов с вмещающими породами, дает нам весь спектр составов и свойств
подземных вод.
Однако несомненную и неоспоримую роль в
формировании подземной гидросферы БРЗ играет ювенильная вода. Впервые этот
термин был введен Э. Зюссом в 1902 году и обозначал воды, образовавшиеся в
глубоких недрах земли в результате дегазации магматических расплавов. При этом
подчеркивалось, что это воды новые, ранее не принадлежавшие гидросфере и не
участвовавшие ни в каких видах водных круговоротов Земли. С того времени у
термина «ювенильная вода» появилось много синонимов, а также новых определений,
подчас далеких от первоначального.
В этой работе автор позволит себе придерживаться
мнения Грачёва А. Ф. и Мартыновой М. А., по которому следует, что ювенильные
воды (иначе глубинный водный флюид), это продукт дегазации магмы тяжелыми
кислородсодержащими углеводородами (ТКУ). В процессе остывания ТКУ
преобразуются в легкие углеводороды, а те в свою очередь при температурах ниже
374оС переходят в СН4, Н2О и СО2. Причем при такой реакции получается жидкая
фаза-растворитель преимущественно кислой среды вследствие взаимодействия флюида
с углекислотой. Таким образом, с учетом очень высокой температуры, вода
становится агрессивной по отношению к вмещающей геологической среде.
Эта горячая, насыщенная агрессивной углекислотой
вода вступает во взаимодействие с горными породами, которые, как правило, в
рифтовых структурах представлены основными и ультраосновными группами. За счет
разложения алюмосиликатов и постепенного накопления ионов Na+ (и К+):
O8 + Н2 0 + CО2 → HАlSi3 O8 + Na+ + НСО3-
(поступлению в воду кальция и магния
препятствует низкая растворимость их карбонатных соединений) вода приобретает
нейтральную или щелочную реакцию и существенную роль в ее составе начинают
играть карбонаты (гидрокарбонаты) натрия (калия). В то же время горячие
щелочные воды, недонасыщенные солями кальция, оказываются благоприятной средой
для миграции фтора и кремния [13].
Таким образом, в формировании химического
состава ювенильных вод ведущее место принадлежит процессам растворения
мантийногенных газов и взаимодействия с вмещающими породами (углекислотное
растворение алюмосиликатов). Поэтому воды ювенильного генезиса характеризуются
низкой минерализацией и имеют среди преобладающих анионов соединения серы и
карбонатный (гидрокарбонатный) ион, а среди кaтионов - натрий (калий). По типу
они, вероятнее всего, карбонатные: среда их - нейтральная или щелочная, в них
могут присутвовать в повышенных концентрациях соединения кремния и фтор. Со
всей определенностью можно утверждать, что ювенильные воды, обладая весьма
низкой минерализацией, при поступлении в верхние геосферы - области скопления
подземных и поверхностных вод другого генезиса - способны создавать в них очаги
опреснения, т.е. формировать инверсионные гидрохимические разрезы.
Однако, несмотря на физико-химическое
моделирование и теоретические выкладки по химическому и газовому составу
ювенильной воды, существует ряд противоречий, связанных с их проявлением на
дневной поверхности и в подземной гидросфере. Поэтому стоит вопрос о выработке
достаточных и достоверных диагностических признаков ювенильной компоненты в
составе современных гидротерм.
Казалось бы, что может быть сложного в определении
диагностических признаков для флюида, состав которого теоретически обоснован и
подкреплен моделированием и прогнозированием? Но такие сложности есть. Прежде
всего они обусловлены тем, что до сих пор не существует точно определенной
точки зрения на сам факт существования ювенильных вод, не говоря уже об их
газовом и вещественном составе. Яркий пример: наряду с мнением о
маломинерализованности ювенильных вод существует гипотеза об их близости по
составу водам мирового океана (М.Г. Валяшко [6]); а по концепции В.Ф.
Дерпгольца и Е.С. Гавриленко [12] воды, образующие ювенильный водный флюид
(ЮВФ), являются крепкими рассолами, подобными тем, что залегают в придонных
частях котловин Красного моря.
Тем не менее, за последние полвека в
гидрогеологии накопилось достаточно материала, чтобы определить прямые и
косвенные признаки участия ЮВФ в составе современного облика гидротерм зон
рифтоенеза в целом и БРЗ в частности.
Как любая природная вода, ювенильная, или
«первичный водный флюид» (достаточно широко используемый синоним ювенильных
вод, под которым понимается смесь воды, пара и газов), представляет
гетерогенную систему, состоящую из растворителя (жидкой воды) и растворенного
вещества (солей и газов). Безусловно, наиболее надежным критерием, который
позволил бы отличать природные воды разного генезиса, является изотопный состав
элементов, входящих в молекулу самой воды, т. е. растворителя, поскольку
сопутствующие компоненты - газы и соли могут иметь иной, чем вода, генезис.
Исследования в области изотопной гидрохимии
ведутся давно и в настоящее время сложились достаточно определенные
представления об изотопных характеристиках вод атмосферных, речных,
океанических и т.д. Что же касается ювенильных вод, то здесь наблюдается
противоположность мнений. Так, одни исследователи (А.П. Виноградов и др.)
считают, что ювенильные воды по сравнению с гидросферой в целом обеднены
дейтерием, другие же (Е.В. Пиннекер, А.Е. Бабинец и др.) доказывают обратное;
нет определённости в суждениях об изотопных состояниях 18О и 16О в молекулах
ювенильной воды. И хотя такое положение связано со слабой изученностью
проблемы, неизбежно возникает вопрос: существуют ли вообще четкие изотопные
характеристики ювенильных мантийногенных вод, позволяющие отличать их от вод
иных генетических групп? Положительный ответ на него может быть дан лишь в том
случае, если:
а) изначальные значения δD
и
δ18О
во флюиде, отделяющемся от вещества мантии при его плавлении, являются
постоянными (лежат в узком интервале) вне зависимости от состава мантии в
данном месте, степени ее плавления, геотектонической обстановки и других
условий;
б) взаимодействие с окружающей средой -
изотопный обмен с породами или сопутствующими газами - не приводит к
значительным изменениям первоначального изотопного состава мантийногенных вод;
в) полученные характеристики не окажутся
близкими характеристикам других природных вод.
Что касается первого из перечисленных условий,
то, оставив без внимания вещественную неоднородность верхней мантии, обратимся
к ее окислительно-восстановительному режиму. При сравнении флюидных включений в
образцах базальтов из различных рифтовых систем мира было обнаружено, что эти
включения в базальтах из континентальных рифтов обладают высокой степенью
окисленности, а из океанических рифтов-существенно восстановительными
условиями. Экспериментально было установлено, что характер среды определяет
нaпpaвлeнность изотопного фракционирования водорода внутри системы вода -
другие содержащие водород соединения. Поскольку от мантийного расплава вместе с
водой и другими газами отделяются метан и водород, то в первоначальном
метансодержащем флюиде в восстановительной среде при t=300°С дейтерием будут
обогащаться молекулы воды (на 70‰ относительно СН4), в окислительной, наоборот,
метан. Еще более яркие эффекты изотопного фракционирования обнаруживаются в том
случае, если в системе присутствует свободный водород. Это означает, что
условия среды (окислительная или восстановительная обстановка) влияют на
изотопный состав водорода, входящего в молекулы воды как на начальном этапе ее
существования, так и позднее, пока может происходить изотопный обмен с другими
водородосодержащими компонентами. Весьма широкие возможности имеются также для
изотопного обмена кислорода воды с окружающей геологической средой, поскольку
этот элемент входит в кристаллические решетки многих породообразующих
минералов.
Согласно воззрениям В.И. Кононова, наиболее
близкое к реальности представление об изотопном составе водорода и кислорода в
молекуле ювенильной воды дают результаты изучения микровключений в основных
магматических породах и самих этих пород. Диапазон вариаций δD
составляет
в них oт -28 до -85‰ (чаще его ограничивают величинами от -50 до -80‰), а δ
18О
- от 6 до 8‰.
Однако в указанные значения могут укладываться
изотопные характеристики вод, весьма далёких по генезису от ювенильных
(например, в атмосферных осадках, реках и озерах Восточной Сибири δD
составляет
-64 ... -190‰). Следовательно, изотопный состав водорода и кислорода, из
которых образованы молекулы воды, не дает однозначных свидетельств в пользу их
связи с мантией, хотя и может быть использован в комплексе с другими
характеристиками как косвенный диагностический признак ювенильных вод.
Другой способ идентификации ювенильных вод -
изучение изотопных соотношений растворённых в водах солей и газов: в случае их
совпадения с надежно установленными для пород мантии правомерно ставить вопрос
о мантийном генезисе воды, с которой они вместе мигрируют. К таким элементам
относится в первую очередь Не, а также Ar, S, С. Изотопное соотношение 3He/4He
получило название «мантийной метки», поскольку в настоящее время, как указывает
В. П. Якуцени, только в породах мантии (и метеоритах) оно имеет значение
n•10-5, во всех же других природных объектах оно, как минимум, на порядок ниже.
Все остальные изотопные характеристики не могут быть истолкованы однозначно в
пользу мантийного происхождения ни при каких величинах, ибо в природе вне
мантии существуют условия, при которых формируются изотопные составы Ar, S, С и
Sr, типичные для пород мантии. Поэтому исследование изотопных характеристик
растворенных в воде веществ хотя и помогает установлению генезиса воды, но не
является бесспорным методом; тем более что миграция вышеперечисленных элементов
может осуществляться самостоятельно, т. е. помимо воды (как бы это ни было
маловероятно).
К косвенным признакам «ювенильности» воды можно
отнести также высокую температуру (превышающую ту, которая может быть
приобретена водой за счет кондуктивного тепла Земли) и приуроченность
источников к активным геодинамическим зонам, в первую очередь рифтовым.
Иной путь поиска диагностических признаков
мантийногeнных вод заключается в попытках обнаружить присущие только им
особенности химического состава. В гидрогеохимии, наверное, трудно найти еще
один вопрос, по поводу которого мнения ученых были бы столь противоречивы, как
в представлениях о минерализации и солевом составе ювенильных вод. Одна группа
исследователей считает их крепкими рассолами, другая - водами с очень низкой
минерализацией, третья настаивает на их близости с водой современного океана.
Если исходить из условий, в которых
осуществляется синтез воды при плавлении силикатного вещества мантии, то
изначально ювенильные воды не могут содержать растворенных солей и формирование
их химического состава начинается с растворения в них газов, отделяющихся
вместе с паром oт общего магматического очага.
Исследованиями Диденкова Ю.Н., Грачева А.Ф. и
Мартыновой М.А. было доказано участие ювенильной (пресной) компоненты в
формировании химического состава подземных вод путем установления инверсий в
гидрогеохимической зональности зон рифтогенеза.
Характерной особенностью межгорных артезианских
бассейнов, приуроченных к впадинам байкальского типа, является исключительно
большая мощность зоны пресных вод, достигающая 3000 м. В то же время во впадинах
Забайкалья, образование которых не связано с рифтогенезом, уже на глубинах 400
- 700 м минерализация пластовых вод нередко составляет 4 г/дм3. Анализ
фактического гидрохимического материала по артезианским бассейнам впадин
байкальского типа позволяет говорить об инверсионном характере гидрохимического
разреза в пределах Байкальского рифта. Так, в большинстве глубоких скважин,
пробуренных в Усть-Селенгинской впадине (наиболее изученной в
гидрогеологическом отношении) наблюдается заметное снижение минерализации
подземных вод с глубиной. Наглядно иллюстрирует гидрохимическую инверсию
схематический гидрохимический разрез Усть-Селенгинской впадины, представленный
на рисунке 13.
Вертикальная зональность подземных вод
проявляется здесь в первоначальном нарастании величины минерализации до 1,0-1,9
г/дм3, а затем в ее отчетливом снижении до 0,5 и даже до 0,1 г/дм3.
Особый интерес представляет контролирующая роль
разломов в формировании очагов опреснения подземных вод. Так, одним из
участков, где зафиксировано уменьшение минерализации воды глубоких горизонтов,
является район скважины 5 в с. Исток (рис. 13), пройденной в зоне разлома
фундамента. Здесь, начиная с глубины 2141 м, наметилась тенденция к снижению
минерализации воды с глубиной от 0,55 (интервал 2141-2153 м) до 0,36 (интервал
2858-2906 м). Отмечалась самая высокая для истокских скважин температура воды
на изливе, достигающая 75 °С.
Другой аналогичный участок - район скважины Р-1
(с. Творогово), также пройденной в зоне разлома фундамента. Здесь минерализация
воды понизилась от 1,86 г/дм3 (интервал 1734-1738 м) до 0,13 г/дм3 на глубине
1748-1753 м.
Необходимо отметить тот факт, что в обеих
скважинах в составе растворенных газов обнаружено значительное содержание
водорода: в скважине 5 оно достигало 100 об.% (по всем истокским скважинам - в
среднем 75 об.%), в Р-1 - около 30 об.%. Гидротермы «водородного типа»
распространены главным образом в срединной неовулканической зоне Исландии (до
64 об.% водорода) и мало известны за ее пределами. Предполагают, что их аналогами
являются лишь гейзеры Сонома в Калифорнии, где водород составляет 14-15% общего
объема газов, и термальное поле Ахуачапан в Сальвадоре, где его содержание
достигает 40 об.%. Подобные гидротермальные месторождения приурочены к
геологическим структурам планетарного масштаба, в которых наиболее благоприятны
условия для выноса к поверхности глубинных флюидов. Появление же в газовой фазе
термальных вод свободного водорода в больших количествах позволяет предполагать
участие ювенильной составляющей в их питании.
Рисунок 13 - Схематический гидрохимический
разрез Усть-Селенгинской впадины по линии Посольск- Столовая (по Б.И.
Писарскому с исправлениями и добавлениями согласно фактическому материалу): 1 -
инфильтрационные воды зоны активного водообмена с минерализацией (М) менее 0,5
г/дм3; 2 - инфильтрационные и седиментационные воды зоны затрудненного
водообмена с М <1,0 г/дм3; 3 - инфильтрационные и седиментационные воды
затрудненного водообмена с М= 1,0-3,0 г/дм3; 4 - существенно седиментационные
воды, с М>3,0 г/дм3; 5 - существенно ювенильные воды М < 0,1 г/дм3 6 -
породы фундамента; 7- разломы; 8 - скважина; утолщение линии - интервал
опробования, цифра - глубина скважины (М)
Тот же вывод справедлив, по-видимому, и для
глубоких подземных вод Усть-Селенгинского бассейна. Территориальное совпадение
участков опреснения пластовых вод с тектоническими нарушениями фундамента,
высокие содержания водорода в растворенных газах, повышенные температуры
подземных вод, вскрытых скважинами вблизи разломов, свидетельствуют о том, что
причиной формирования гидрохимических инверсий в данном регионе является
внедрение снизу ультрапресных ювенильных флюидов.
В этой связи нельзя не остановиться на
результатах опробования подземных вод, вскрытых истокской скважиной № 3,
которые противоречат высказанному предположению. Здесь на глубине более 2700 м
были зафиксированы хлоридные натриевые воды с уникальной для байкальских впадин
минерализацией - более 3 г/дм3. Данный факт послужил для некоторых исследователей
основанием для утверждения, что в Байкальской рифтовой зоне имеет место
нормальный гидрохимический разрез, а происхождение хлоридных натриевых вод
связано с поступлением в разрез осадочного чехла существенно минерализованных
ювенильных вод хлоридного типа. По нашему мнению, по единственной скважине
нельзя судить о характере гидрохимического разреза в целом, тем более, если
этому выводу противоречат результаты опробования других скважин, вскрывших
подземные воды примерно на тех же глубинах. Что касается ювенильного
происхождения хлоридно-натриевых вод Усть-Селенгинской впадины, то данных в
пользу такого предположения еще меньше. Как отмечалось выше, разрывными
нарушениями фундамента обусловлено опреснение подземных вод. Более того,
скважиной 5 в с. Исток, наряду со снижением минерализации, фиксировалось также
уменьшение с глубиной относительной роли хлора. Разница в содержании его в воде
на глубинах 2141-2153 и 2858-2906 м составляла 10 экв.%. Вероятно, подобные
воды имеют локальное распространение в регионе, а их происхождение, как
отмечают Р.Я. Колдышева и А.И. Ефимова, связано с глубоким изменением состава
первоначально пресных вод при континентальном засолении их в изолированных
лагунах и последующей метаморфизацией в условиях относительно быстрого
погружения на глубину до 3 км. Справедливость такого предположения
подтверждается наличием участков хлоридного засоления и хлоридных минеральных
озер в кайнозойских впадинах Прибайкалья.
Таким образом, формирование вертикальной
зональности химического состава подземных вод в Усть-Селенгинской впадине
является, по-видимому, результатом двух процессов постепенного нарастания общей
минерализации с глубиной в водах экзогенного (атмогенного и седиментогенного)
происхождения и их опреснения в нижних горизонтах за счет внедрения из
подкоровых глубин пресных ювенильных флюидов.
3.4 Роль сейсмичности в эволюции
современных структурно-гидрогеологических условий
Многими исследователями отмечалась, и отмечается
в наше время, высокая сейсмичность БРЗ. В среднем это 7-8 баллов, но есть
районы, где сила землетрясений доходит до отметки 12 баллов.
Само по себе наличие большого числа
землетрясений на единицу площади в единицу времени (например, в среднем по
Иркутску фиксируется 3-4 ощутимых толчка до 3-4 баллов с эпицентрами в районе
озера Байкал и Северной Монголии), говорит о наличии в земной коре зон
повышенных напряжений, которые продолжают расти. А значит, БРЗ продолжает свое
тектоническое развитие и сейчас.
Продолжающееся тектоническое развитие
сопровождается постоянным подновлением древних и молодых разломов, подвижками
блоков земной коры, что не может не влиять на современные
структурно-гидрогеологические условия. Например, в одной из своих работ С.В.
Лысак говорит о том, что эпицентры наиболее сильных землетрясений располагаются
вблизи точек локального повышения теплового потока. Кроме того, постоянное
подновление разломов и разломных зон влечет за собой увеличение их дренирующей
способност, а значит, увеличивается скорость поступления подземного флюида, что
оказвает влияние на тепловой поток, а также на состав подземных вод.
Однако разгрузка глубинных напряжений и подвижки
блоков земной коры могут приводить и к обратному эффекту - разломы могут
закрываться. Это может повлечь за собой исчезновение водопроявлений, питание
которых осуществлялось за счет закрытых теперь разломов.
Сейчас исследователями отмечается большая
сейсмичность на северо-восточном фланге БРЗ (рис. 14). Распределение эпицентров
землетрясений по молодым, кайнозойским впадинам говорит, прежде всего, о том,
что гидрогеологические, геоморфологические, а значит и
структурно-гидрогеологические условия здесь все еще не сформированы
окончательно.
Рисунок 14 - Схема сейсмического районирования,
составленная по материалам В.П. Солоненко
4. Основные типы гидрогеологических
структур
.1 Характеристика гидрогеологических
структур
Применительно к основным геоструктурным
элементам в пределах Байкальской рифтовой зоны выделяются три типа
гидрогеологических структур: бассейны, массивы, обводненные разломы.
Гидрогеологические бассейны
Мы уже говорили о первичности заложения
межгорных впадин в условиях утонения коры, раздвижения и вертикальных
перемещений крупных блоков земной коры. Движение блоков происходит по контролирующим
разломом, из-за чего рифтовые впадины приобретают форму грабенов. Общие черты
впадин проявляются в осадконакоплении, определяющем характер и коллекторские
свойства водовмещающих отложений межгорных бассейнов. Суммарная мощность
кайнозойских отложений достигает 2500-3000 м, а в отдельных впадинах превышает
5000 м.
Нижний комплекс осадочной формации впадин
представлен обычно мелко- и тонкозернистыми песчано-глинистыми осадками,
которые нередко залегают на древней коре выветривания горных пород опущенных
блоков. Верхний комплекс осадочного чехла чаще всего отличается преобладанием
крупнозернистых песчано-гравийных и галечниковых отложений - типичных орогенных
(молассовых) толщ, отвечающих режиму интенсивного воздымания блоков земной коры
в обрамлении рифтовых впадин и формированию расчлененного горного рельефа.
Однако, частое чередование грубообломочных делювиально-пролювиальных
образований, которые в центральных частях впадин замещаются мелкозернистыми
осадками, перемежаемость и выклинивания на коротких расстояниях аллювиальных,
пролювиальных, водно-ледниковых, озерно-болотных, отложений и эоловых осадков
обусловили отсутствие выдержанных по площади и в разрезе литологически
однородных пластов, а значит и водоносных горизонтов. Эти обстоятельства определяют
крайнюю неоднородность водообильности как в разных, так и в пределах одного и
того же бассейна [14].
Необходимо отметить, что все бассейны БРЗ по
структурному признаку относятся к межгорным бассейнам, так как они образовались
вследствие вертикальных перемещений в горно-складчатой стране [30].
Большое влияние на формирование подземных вод
оказывают блоковое строение, при котором внутриструктурными поднятыми блоками
фундамента Байкальского рифта структуры разделены на бассейны более высоких
порядков, а также развитие к северо-востоку толщи промороженных пород (до 200
м) [14].
По составу воды бассейнов низкоминерализованные
(0,1 до 0,5 г/дм3), гидрокарбонатные с переменным катионным составом; рН
6,9-7,4.
Несмотря на однотипность условий образования
рифтовых бассейнов, важным фактором характера накопленных осадков и
формирования их коллекторских свойств является степень зрелости впади. Так,
разрез более молодых впадин северо-восточного фланга БРЗ в большей мере
представлен гравийно-галечниковыми и валунно-глыбовыми образованиями с высокими
коллекторскими свойствами и потенциалом формирования крупнейших месторождений
подземных вод по сравнению с разрезами впадин центральной и юго-западной частей
БРЗ.
Установленные факторы и особенности формирования
ресурсов и состава подземных вод в межгорных бассейнах Байкальского рифта
позволяют произвести структурно-гидрогеологическое районирование и объединить
их в пять типов: Байкальского, Тункинского, Усть-Селенгинского, Баргузинского и
Чарского. Критериями районирования бассейнов выступают их открытость (или ее
отсутствие) в сторону Байкала, распространение поверхностных вод во впадинах,
наличие интрузивных тел в разрезе осадочных отложений, степень зрелости и
характер водовмещающих пород, а также геокриологические условия.
Обобщенная характеристика типов межгорных
бассейнов БРЗ сводится к следующему [14]:
Бассейны Байкальского типа. Здесь водоносные
неоген-четвертичные комплексы погребены под толщей водной массы, достигающей в
Байкале 1600 м, а в Хубсугуле 262 м. Распространение поверхностных озерных вод
в Байкальской (северная, центральная, южная) и Хубсугульской впадинах исключает
возможность изучения водоносных комплексов кайнозойских образований, а также их
народнохозяйственное освоение.
Типовой разрез бассейнов Байкальского типа
приведен на рисунке 15 [14]:
Рисунок 15 - Типовой разрез бассейнов
Байкальского типа
К бассейнам этого типа относятся впадины озера
Байкал и Хубсугул.
Практическая недоступность неоген-четвертичных
водоносных горизонтов под многометровой толщей воды не дает нам возможности
детально изучить содержащиеся там воды.
Однако, многолетние исследования Байкальской
Лимнологической станции, а в дальнейшем - Лимнологического института СО РАН, с
целью изучения химического состава воды Бакала, позволили установить разницу в
солевом балансе озера (0,095 г/дм3) и впадающих в него рек (0,117 г/дм3),
которая составляет 0,022 г/дм3. Количество атмосферных осадков, которое могло
бы производить опресняющее воздействие, соизмеримо с величиной испарения с
акватории озера, что говорит о существовании глубинного опресняющего источника
под самим Байкалом.
Бассейны Тункинского типа отличаются активным
проявлением неоген-четвертичного вулканизма, наличием в разрезе кайнозойских
орогенных отложений субпластовых тел, а также штоков базальтов и
андезито-базальтов.
Трещинно-пластовые воды в базальтовых прослоях
вскрываются на глубинах 4,5-203 м и часто обладают напором, величина которого
изменяется от 6 до170 м. Уровни подземных вод устанавливаются на глубинах 9-62
м. Производительность скважин, вскрывающих подземные воды в зонах региональной
трещиноватости базальтов, невысокая; удельные дебиты скважин составляют доли
л/с. В зонах дробления тектонических нарушений значения дебитов превышают 1
л/с. По химическому составу воды гидрокарбонатные со смешанным катионным
составом и величиной минерализации 0,3-0,5 г/дм3.
Напоры подземных вод, вскрытых в прослоях
песков, достигают 855-1900 м. Дебиты самоизливающихся скважин колеблются от
0,02 до 0,013 л/с [14].
Типовой разрез бассейнов Тункинского типа
приведен на рисунке 16 [14]:

К бассейнам Тункинского типа относятся бассейны,
приуроченные к Бусийнгольской, Дархатской и Тункинской впадинам.
В центральной части Тункинской впадины зона
пресных гидрокарбонатных кальциевых, магниево-кальциевых и натриевых вод с
минерализацией до 0,5, реже 1,0 г/дм3 прослеживается до глубин 700-800 м в
образованиях четвертичного и неогенового возрастов [14].
Более детальное районирование Тункинского
бассейна по генетическому принципу приведено в приложении 3. Сам Тункинский
бассейн по характеру водообмена является открытым, благодаря естественной дрене
(р. Иркут и его притоки), а также многочисленным обводненным разломам. В
структурном плане тункинский бассейн делится на 6 бассейнов, разделенных
перемычками: Мондинский, Хойтогольский, Туранский, Тункинский, Торский и
Быстринский. Центральная часть бассейна (Тункинский) занята флювио-гляциальными
отложениями, где формируются моренные коллекторы, достаточно высокой
проницаемости. Эта часть бассейна принадлежит к ледниковому подтипу бассейнов
по генетическому принципу.
Далее, вдоль всего склона Восточных Саян, а
также восточная часть Тункинской котловины (Торский и Быстринский) занята
элювиальными, пролювиальными и делювиальными отложениями, что говорит о
присутствии здесь полосы конусов выноса, где также могут формироваться
коллекторы с огромными емкостными свойствами. Данная территория относиться к
денудационному подтипу бассейна.
В южной части котловины (Туранский, Тункинский)
мы наблюдаем отложения древнего и современного аллювия сформированного р.
Иркут. Здесь могут формироваться русловые, береговые, пойменные и старичные
коллекторы различной проницаемости. А по подтипу это аллювиальные бассейны.
На территории Тункинской котловины имеют
распространение четвертичные базальты в западной и восточной частях а также
выходы кристаллического фундамента и архей-протерозойских интрузий в восточной
части, что можно отнести к вулканогенным и кристаллическим массивам, отмеченных
на приложении 1 как низкогорный массив.
Бассейны Усть-Селенгинского типа - это дельтовые
бассейны, ограничиваемые с одной стороны береговой линией Байкала, водоносные
комплексы которых открыты в озерную котловину.
Высокими коллекорскими свойствами в бассейнах
этого типа характеризуются крупногалечниковые аллювиальные и
озерно-аллювиальные отложения современного возраста. Однако их водообильность
весьма непостоянна. Удельные дебиты скважин изменяются от 0,01-0,1 до 10 и
более л/с. Максимальная обводненность отложений отмечается в непосредственной
близости от русел крупных рек и уреза озера Байкал. Коэффициенты
водопроводимости здесь достигают 500, а иногда 1000 м2/сут.
Пресные гидрокарбонатные кальциевые и натриевые
воды с минерализацией, не превышающей 0,5 г/дм3, распространяются до глуби
2500-2700 м [14].
Типовой разрез бассейнов Усть-Селенгинского типа
приведен на рисунке 17 [14]:
Рисунок 17 - Типовой разрез бассейнов
Усть-Селенгинского типа
Сюда относятся бассейны Усть-Селенгинский
(Южно-Байкальская впадна), Усть-Баргузинский (рис. 18) (Северо-Байкальская
впадина) и Кичерский (Верхнеангарская впадина).
Бассейны Баргузинского типа, в которых
тонко-дисперсные молассовые отложения резко преобладают над крупнообломочными
осадками, а подземные воды вскрыты преимущественно в маломощных песчаных
пластах и прослоях.
Максимальной водообильностью и водопроницаемостью
в этих бассейнах обладают аллювиальные отложения в долинах крупных рек, а также
аллювиально-пролювиальные и делювиально-пролювиальные образования
верхнечетвертичного и современного возрастов. В пределах конусов выноса,
промытыми валунно-галечниковыми отложениями с песчаным заполнителем. Удельные
дебиты скважин достигают 3-4 л/с, а коэффициенты фильтрации имеют значения до
30-40 м/сут.
Рисунок 18 - Космоснимок северной оконечности
оз. Байкал. Желтый контур - гидрогеологические бассейны: 1 - Верхнеангарский, 2
- Усть-Баргузинский, 3 - Баргузинский; синий контур - Баргузинский массив
Водопроницаемость отложений изменяется от 3-5 до
487 м2/сут; ее наиболее выдержанные значения, составляющие 200-350 м2/сут,
отмечаются у северо-западного борта впадины.
Минерализация преимущественно гидрокарбонатных
кальциевых и натриевых подземных вод по предгорью бассейнов колеблется в
пределах 0,06-0,12 г/дм3, повышаясь к центру до 0,3-0,5 г/дм3 за исключением
участков континентального засоления, где ее значения значительно возрастают.
Мощность зоны пресных вод в целом в бассейнах этого типа достигает 1,2-1,5 км и
более [14].
К этим бассейнам относят одноименную
Баргузинскую (рис. 19) впадину и Селенгино-Итанцинский бассейн, расположенный в
пределах Селенгинской депрессии.
Рисунок 19 - Подножия Баргузинского хребта, на
переднем плане хорошо видны отложения предгорных шлейфов
Типовой разрез бассейнов Баргузинского типа
приведен на рисунке 20 [14]:
Рисунок 20 - Типовой разрез бассейнов
Баргузинского типа
подземный вода рифтогенез орография
Бассейны Чарского типа, преобладающие на
северо-восточном фланге БРЗ. Их отличительной особенностью является преимущественное
распространение в верхней части разреза крупнообломочных фаций различного
происхождения, а также наличие мощных подрусловых таликовых зон, аккумулирующих
огромные запасы подземных вод.
Наибольшей водообильностью характеризуются
аллювиально-пролювиально-флювиогляциальные отложения верхнечетвертичного и
современного возрастов, представленные в основном хорошо промытыми галечниками
и валунами с гравийно-песчаным заполнением в пределах подрусловых таликовых
зон. Значения фильтрационных параметров и водообильности здесь исключительно
высокие. Удельные дебиты скважин достигают 40 и более л/с; коэффициенты
фильтрации - 400-500 м/сут, водопроводимости - более 30000 м2/сут. Высока и
хорошо зарегулирована в этих условиях и естественная разгрузка подземных вод,
прежде всего, в местах развития рассматриваемого комплекса отложений в пределах
предгорных шлейфов, где дебиты родников достигают 200-500, а иногда 1000 л/с.
По химическому составу воды преимущественно
гидрокарбонатные кальциевые с минерализацией от 20-70 до 140 мг/дм3 [14].
Важным фактором формирования коллекторских
свойств является степень зрелости бассейна. Молодые бассейны северо-восточного
фланга Байкальского рифта сложены гравийно-галечниковыми и валунно-глыбовыми
орогенными образованиями, которые еще не прошли стадию уплотнения и
характеризуются высокими коллекторскими свойствами, в отличие от бассейнов
центральной и юго-западной частей рифтовой зоны. Это позволяет рассматривать
бассейны северо-восточного фланга как перспективные объекты для поисков крупных
месторождений подземных вод. Особенностью распространения подземных вод в
бассейнах региона исследований выступает широкое распространение
многолетнемерзлых пород, которые локализуют потоки подземных вод в пределах
подрусловых и подозерных таликов, а также по зонам тектонических нарушений.
Значительная промороженность пород определяет напорный характер межмерзлотных и
подмерзлотных вод.
Водообильность отложений часто непостоянна.
Дебит родников может изменяться от 0,1 до 5 л/с. Чрезвычайно разнообразный
гранулометрический состав, невыдержанность по площади и в разрезе определяет
значительные различия фильтрационных свойств (коэффициент фильтрации изменяется
от 0,3-0,5 до 100 м/сут). По химическому составу воды преимущественно
гидрокарбонатные кальциевые и натриево-кальциевые с минерализацией от 0,1 до
0,5 г/дм3, рН 6,9-7,4. Удельные дебиты при откачках колеблются от 2,4 до 11,6
л/с. Основным источником питания являются атмосферные осадки, на отдельных
участках осуществляется дополнительное питание за счет разгрузки
трещинно-жильных вод обводненных разломов. Режим подземных вод подвержен
влиянию метеогенных факторов.
Подземные воды рыхлых отложений, прежде всего,
водно-ледникового генезиса часто используются для организации водоснабжения
хозяйственно-питьевого назначения.
Типовой разрез бассейнов Чарского типа приведен
на рисунке 21 [14]:
Рисунок 21 - Типовой разрез бассейнов Чарского
типа
К Чарскому типу относятся: Верхнеангарский
бассейн, Ципинский и Ципиканский (Ципа-Баунтовская впадина), Муяканский
(Южно-Муйская впадина), Северо-Муйский (Северо-Муйская впадина), Чарский и
Токкинский.
Гидрогеологические массивы
Подземные воды гидрогеологических массивов
формируются в пределах зоны трещиноватости. Региональная зона трещиноватости
представляет собой комплекс трещин выветривания, трещины отдельности и мелкие
трещины тектонического происхождения. Мощность трещиноватой зоны зависит от
состава пород и тектонической активности и может достигать 150 - 200 м. Трещиноватость
с глубиной быстро затухает. Наиболее трещиновата верхняя зона (15-20 м),
глубина эффективной трещиноватости не превышает 100 м. В этом же направлении
возрастают дебиты естественных выходов подземных вод, дренирующих
трещинно-грунтовые воды зоны выветривания, а также удельные дебиты скважин.
Мощность водоносных зон обычно не превышает
30-40 м. Воды преимущественно безнапорные. Коллекторские свойства пород слабые,
водообильность невысокая. Дебит источников колеблется от сотых долей до 1,5-3,0
л/с. Удельный дебит скважин не превышает тысячных и сотых долей литра в
секунду, а значения Кф изменяются от 0,1 до 1,0 м/сут при температуре воды от
+0,5 до +6,0 ºС. Многие источники
в зимний период не функционируют.
В гидродинамическом отношении подземные воды массивов
находятся в зоне свободного водообмена, их ионный состав усложняется от
высокогорных к среднегорным и низкогорным массивам. Родники, часто
встречающиеся на площадях распространения этих пород, имеют в летний период
дебит от 0,1 до 1,5 л/с, реже - до 3-5 л/с, а зимой обеспечивают образование
наледей. Практическое использование трещинно-грунтовых вод ограничено.
Одним из важнейших принципов районирования
массивов является их характер водообмена, напрямую зависящий от высотности
горного сооружения. Таким образом, наше районирование основано на выделение
трех основных типов гидрогеологических массивов: высокогорных (более 1800 м),
среднегорных (800-1800 м) и низкогорных (менее 800 м).
Высокогорные структуры приурочены к горным
сооружениям, высота которых превышает 1800 м над уровнем соря. Горные породы
здесь претерпевают первую стадию выветривания (механическое разрушение).
Механическая дезинтеграция пород в ходе физического выветривания привела к
образованию открытых трещин и крупногобломочного элювия, покрывающего
водоразделы и склоны горных хребтов полями каменных россыпей.
Распространение многолетнемерзлых пород (на
северо-восточном фланге до 200 м и более), ограничивает возможности для
накопления сколько-нибудь значительных ресурсов подземных вод в трещинах
выветривания. Крупными коллекторами для накопления влаги в высокогорных
структурах являются крупнообломочные каменные россыпи, в которых подземные воды
накапливаются благодаря таянию снега, иногда даже летом надолго сохраняющегося
в понижениях рельефа, а также инфильтрации атмосферных осадков. Значительная
роль в питании подземных вод этих структур принадлежит конденсации содержащихся
в воздухе паров воды на стенках трещин, на поверхности каменных глыб и обломков
внутри россыпей. Н.А. Вельмина оценивает долю конденсации в формировании
ресурсов подземных вод в горных районах Восточной Сибири до 30%.
Небольшое количество рыхлого мелкообломочного
материала в коре выветривания, отсутствие хемогенных образований и низкая
температура горных пород ограничивают формирование химического состава
подземных вод в высокогорных структурах процессами выщелачивания, вследствие
чего эти воды отличаются крайне невысокой минерализацией [31].
Высокогорные массивы выделяются по хребтам
Хардил-Сардык, Баян-Ула, Тункинским гольцам, западной части хребта Хамар-Дабан,
Баргузинскому, Икатскому и остальным хребтам входящих в горное обрамление БРЗ,
за исключением Приморского и Байкальского, на последнем есть небольшие участки
с высокогорным рельефом.
В анионном составе подземных вод зоны
превалирует гидрокарбонат-ион, содержание которого достигает 70-80% экв и редко
когда снижается до 30% экв.
Значительно сложнее катионный состав подземных
вод этой гидрохимической зоны, для которого характерны различные сочетания трех
основных компонентов - натрия, кальция и магния. Особенностью химического
состава весьма пресных вод зоны является повышенное содержание кремнекислоты,
достигающее 12-26 мг/дм3. Минерализация подземных вод зоны колеблется в
пределах 0,03-0,09 г/дм3, при этом, чем выше отметка выхода источника, тем
меньше степень насыщения подземных вод солями (0,03-0,04 г/дм3). Для подземных
вод зоны высокогорий и среднегорий характерны очень низкие температуры,
изменяющиеся от 2 до 6°С, и величины рН, не превышающие 7,2. В газовом составе
повсеместно преобладают газы воздушного происхождения - азот и кислород.
Мощность мерзлой зоны массивов в северных
районах достигает 900 м, перекрывая зону эффективной экзогенной трещиноватости.
Водораздельный пояс в формировании ресурсов подземных вод не участвует.
Скальные породы имеют высокую плотность, что предопределяет их незначительную
льдистость. Только в зонах повышенной трещиноватости и тектонической
раздробленности она повышается вплоть до появления ледяных жил и брекчий с
ледяным цементом.
Низкогорные массивы выделяются по зонам
мелкосопочника, покрытого степной растительностью с редкой перемежаемостью
лесов. Они приурочены к районам развития степных ландшафтов, в которых кора
выветривания, представленная тонкодисперсным и рыхлообломочным материалом,
покрывает горные породы чехлом нередко значительной мощности. Это
обстоятельство, а также недостаток увлажнения при интенсивном испарении не
создают благоприятных условий для накопления значительных запасов подземных
вод. Формирование химического состава происходит при энергично протекающих
процессах окисления в условиях, благоприятных для испарительной концентрации
элементов. Минерализация грунтовых вод в этих структурах достигает 500 мг/дм3,
а иногда 800-1000 мг/дм3 [31].
Изменение химического состава наиболее отчетливо
прослеживается по анионам. Несмотря на то, что в воде преобладают
гидрокарбонаты, значительная роль принадлежит сульфат-иону, содержание которого
часто достигает 20-30% экв.
В катионном составе доминируют двух- и
трехкомпонентные системы, при этом он в значительной степени контролируется
составом водовмещающих пород. Если подземные воды находятся в алюмосиликатных и
силикатных метаморфических терригенных породах или перемещаются по трещинам
изверженных пород, то в их составе преобладает натрий или магний; в карбонатных
породах катионный состав обычно кальциевый. Из специфических компонентов в
водах рассматриваемой гидрохимической зоны в повышенном количестве содержится
кремнекислота (до 30 и даже 40 мг/л). Повсеместно воды обладают щелочной
реакцией.
Газовый состав подземных вод предгорной зоны,
как и зоны, рассмотренной выше, весьма однообразен, преобладают газы воздушного
происхождения - азот и кислород [28].
К низкогорным массивам относятся иркутский
амфитеатр, обрамления Усть-Селенгинской, Баргузинской, Тункинской,
Верхнеангарской, Ципа-Байнтовской и Северо-Муйской впадин, а также территория
острова Ольхон.
Остальная территория, не занятая ГГБ принадлежит
к среднегорным бассейнам.
Среднегорные структуры приурочены к горным сооружениям,
высота которых находится в пределах 800-1800 м над уровнем моря. Лишь
сравнительно небольшие участки на водоразделах и в верхних частях склонов этих
структур покрыты крупнообломочной корой выветривания. Чаще всего горные породы
и крупноглыбовые продукты их разрушения, в том числе каменные россыпи погребены
под покровом рыхлых образований, по которому развиваются почвы и разнообразная
растительность.
Процессы физического выветривания, характерные
для высокогорных структур, уступают здесь физико-химическим и химическим
процессам. развивающийся почвенный покров и биохимические процессы в любой
подстилке увеличивают роль химических процессов в разрушении породообразующих
минералов.
Свободное проникновение и движение подземных вод
в открытых трещинах и в промежутках между глыбами и крупными обломками горных
пород, характерное для высокогорных структур в среднегорных структурах
сохраняется лишь на приводораздельных участках. На большей части этих структур
преобладают сравнительно медленное движение подземных вод, инфильтрация их
сквозь почвы, маломощный покров рыхлообломочной коры и рыхлый материал, обычно
заполняющий трещины выветривания. Это сопровождается увеличением минерализации
подземных вод до 200 мг/дм3 и усложнением их химического состава. Здесь создаются
более благоприятные условия для формирования ресурсов подземных вод, чему в
немалой степени способствует островной характер распространения
многолетнемерзлых пород [31].
Разделение массивов по высотной зональности не
может в полной мере охарактеризовать особенности формирования подземных вод на
каждой из высот. Разделение массивов или бассейнов по одному из признаков
систематизации [30], неизбежно приводит к потере части информации о
гидрогеологической картине каждой из структур. Однако, невозможность выделения
всех подтипов структур на одном листе карты, дает повод к созданию нескольких
структурно-гидрогеологических карт для каждой структуры. Благодаря цифровой
обработке и ряду специальных программ можно путем наложения карт друг на друга
получать более качественную информацию для дальнейших прогнозов. В приложении 3
приведено разделение Тункинского, Хамар-Дабанского, Еловского и Ниловского
массивов по генетическому принципу на метаморфогенные, кристаллические и
вулканогенные.
Трещинно-карстовые воды широко представлены в
массивах Хамар-Дабана, Тункинских гольцов и др., и связаны с закарстованными
мраморами, кальцифирами, характеризующимися хорошими коллекторскими свойствами
и высокой водообильностью. Дебит карстовых источников достигает 25 л/с при среднем
значении 3,5 л/с, удельный дебит скважин изменяется от 0,2 до 0,5 л/с, а Кф -
от 1 до 50 м/сут. Воды напорные и безнапорные. Температура изменяется
значительно (от +1 до +8ºС). Основное
питание трещинно-карстовых вод осуществляется за счет атмосферных осадков и
речных вод.
Трещинно-карстовые воды распространены на
отметках, близких к уровням основных водотоков; выше этих отметок
закарстованные массивы дренированы. Водообильность и фильтрационные свойства
карбонатных пород верхнего архея-протерозоя гораздо выше, чем у
алюмосиликатных. Дебит родников изменяется от 2-3 до 25 л/с. Дебит скважин,
вскрывающих трещинно-карстовые воды, при понижениях 4-15 м составляет от 0,1 до
7,5 л/с. Уровни подземных вод находятся на глубинах 17-126 м, воды всегда
безнапорные.
Обводненные разломы
Многократно возобновляемая тектоническая
активность региона привела к образованию крупных региональных и локальных
тектонических нарушений. Разломы имеют различные направления, глубины
заложения, степень дезинтеграции пород в зонах дробления. Большинство из них
образуют системы северо-восточного и северо-западного простираний.
Региональные разломы протягиваются на десятки
километров. Преобладающим распространением они пользуются в пределах
гидрогеологических массивов, а также обрамляют межгорные впадины. В большинстве
своем являются безводными, так как в результате многочисленных тектонических
движений блоков земной коры по ослабленным зонам, породы в этой зоне
раздроблены до мелкодисперсного состояния и обладают низкими фильтрационными
свойствами. Обводненными являются молодые, оперяющие зоны разломов, локальные
разломы и узлы пересечения различных тектонических зон.
С обводненными разломами связаны
трещинно-жильные воды. По глубине заложения обводненные разломы
классифицируются на глубокие и приповерхностные. Анализ распределения подземных
вод в обводненных разломах свидетельствует о том, что в зонах дробления
приповерхностных разломов локализуются, как правило, холодные пресные подземные
воды, а трещинно-жильные воды глубоких разломов обладают повышенной
температурой, специфическим микрокомпонентным и газовым составом, но также
низкой величиной минерализации. В целом, высокая обводненность зон разломов при
прочих равных условиях дифференцирована в соответствии с состоянием пород и заполнителем
в пределах зон дробления тектонических нарушений.
Водоносность зон разломов подтверждается
приуроченностью к ним высокодебитной разгрузки подземных вод, участков
наледеобразования, зон резкого увеличения или уменьшения поверхностного стока,
характерными изменениями состава вод (увеличение содержания фтора,
кремнекислоты, сульфат-иона, радона), а также результатами бурения,
опытно-фильтрационными работами и наблюдениями в подземных сооружениях.
В пределах гидрогеологических массивов
приповерхностные разломы являются естественными дренами трещинно-грунтовых вод
зоны выветривания, часть из них приурочены к разломным зонам, формирующим
многочисленные таликовые зоны. По химическому составу трещинно-жильные воды
мало отличаются от подземных вод зоны выветривания. Преимущественно это
гидрокарбонатные кальциево-магниевые, кальциево-натриевые воды с минерализацией
от 0,02 до 0,3 г/ дм3. Дебиты родников составляют 10-15 л/с, иногда 30-90 л/с и
даже 160 л/с. Крупнодебитные родники приурочены к зонам главных разрывных
нарушений и к узлам их пересечения. Удельные дебиты скважин, вскрывших холодные
трещинно-жильные воды, составляют 4-64 л/с [34].
Нередко в зонах разломов вскрываются напорные
воды. Пресные трещинно-жильные воды имеют минерализацию 0,04-0,5 г/дм3. Например,
среди катионов в водах Хамар-Дабана и Восточного Саяна преобладает кальций, а
на остальной территории Прибайкалья - натрий и магний. В разломах, вскрывающих
холодные воды, температура воды родников изменяется от 1,5 до 4,5°С, редко
достигая 5-7° С. С глубинными разломами связаны выходы на поверхность
термальных и минеральных вод.
Через ослабленные зоны земной коры (глубинные
разломы) происходит вынос глубинного тепла, что вызывает общее повышение
температуры пород и, как следствие, подземных вод. Метеогенные воды, попадая в
зону дробления глубокого разлома, проникают на значительные глубины, их
температура повышается до 80-100°С. На выходе
температура термальных вод снижается из-за смешения с холодными водами
различного генезиса и общего понижения температуры окружающей среды. Разгрузка
термальных вод главным образом происходит во впадинах, где наблюдается
повышенный вынос тепловой энергии.
В целом, термальные трещинно-жильные воды зон
разломов характеризуются преобладанием в составе гидрокарбонатов и сульфатов,
низкой минерализацией и газонасыщенностью (рис. 22).
Рисунок 22 - Анионный состав подземных вод
различных типов структур Байкальской рифтовой зоны
5. Физико-химическое моделирование
процессов формирования подземных вод
В формировании современной гидросферы принимают
участие воды, минеральные и газовые компоненты различного происхождения -
метеорного, метаморфогенного и ювенильного. В конечном итоге, гидросфера -
естественный продукт сложного взаимодействия в гетерогенной системе «мантийные
флюиды - вода - порода - газ - живое вещество». Выяснение источников
происхождения как самой воды, так и растворенных в ней веществ встречает
большие трудности из-за отсутствия, прежде всего, четких генетических критериев
и представлений о составе первичных эндогенных флюидов.
Развитие современной гидрогеологии, как и других
наук, во многом обусловлено внедрением нового методологического подхода к
исследованиям, который назван модельным. В течение длительного периода гидрогеологическая
наука шла по пути эмпирических обобщений. Расширение и усложнение знаний о
природных водах, а главное - внедрение методов точных наук (в том числе,
физической химии) проявило ограниченные возможности эмпирического подхода и
обусловило переход к другому типу исследования, использующему теоретические
модели. Это, в свою очередь, способствует переосмыслению содержания как самой
гидрогеологической науки, так и ее роли в решении практических задач. Из чисто
геологической она все больше превращается в науку комплексную о гидросфере в
целом и ее роли в становлении, развитии и эволюции всего окружающего мира.
Подземная гидросфера в земной коре теснейшим
образом взаимодействует с литосферой, биосферой, атмосферой, а также мантией и
космосом. Результаты взаимодействия этих важнейших составляющих приводят к
направленной эволюции, сопровождающейся образованием новых продуктов в виде
минералов, руд, пород, генетических и геохимических типов вод. Тем самым
гидрогеология из учения о явлениях превращается в науку о процессах и их
закономерностях. Одним из основных требований современной гидрогеологии, в этой
связи, для решения ее теоретических и прикладных задач выступает необходимость
разработки количественных методов прогноза формирования химического состава природных
вод в естественных и нарушенных деятельностью человека условиях. Такие
прогностические исследования могут успешно выполняться на основе
физико-химического моделирования гидрогеохимических процессов в системе
«подземная вода - порода», опирающегося на химическую термодинамику.
Основным методологическим приемом метода
моделирования, раскрывающим его суть, является замещение объекта исследований
другим - его моделью, более простой и доступной для изучения, соответствующей
объекту, а результаты исследования модели переносятся на свойства объекта. При
этом следует отметить два важных обстоятельства. Во-первых, модель никогда не
может быть полностью адекватна изучаемому объекту, иначе его замена моделью при
исследовании не даст никаких преимуществ. Это обусловливает необходимость этапа
проверки соответствия объекту - верификации модели. Во-вторых, не построение
модели, а изучение ее свойств является главным этапом исследования. Модель -
это инструмент, а не цель работы. В конечном итоге, модель должна обладать
прогнозными свойствами, т.е. некоторые ее выявленные в процессе изучения
следствия должны соответствовать еще неизвестным свойствам природного объекта.
Физико-химическая модель отражает взаимосвязи
компонентов геологической модели с помощью термодинамических соотношений,
динамики тепло- и массопереноса, кинетики химических взаимодействий. Основным
элементом физико-химической модели являются гидродинамические условия, которые
определяют физико-химическую эволюцию гидрогеохимических систем [5]. Математическая
модель количественно описывает физико-химическую модель с помощью системы
уравнений (условия минимальности термодинамического потенциала, уравнения
тепло- и массопереноса, и т.д.) и включает в себя методы и алгоритмы расчета
равновесия.
Исходной информацией для расчета равновесного
состояния гидрогеохимической системы являются:
набор независимых компонентов системы
(химические элементы);
набор зависимых компонентов системы (минералы,
газы, частицы водного раствора с соответствующими им термодинамическими
параметрами);
химические составы пород и первичного раствора;
структура и число резервуаров, описывающих
мегасистему;
сценарий взаимодействия, описывающий
последовательность и количество порций вещества, которыми обмениваются между
собой реакторы системы.
Химический состав системы выражается через
стехиометрические единицы (независимые компоненты), обычно выраженные в мольных
концентрациях химического элемента. Список зависимых компонентов представляет
собой все формы соединений независимых компонентов, потенциально существующих в
диапазоне температур и давлений, в котором проводится моделирование. Для
расчетов необходимо знать термодинамические свойства химических веществ,
принимающих участие в модели, к которым относятся энергия Гиббса (G), энтальпия
(H), энтропия (S), теплоемкость при постоянном давлении (Cp), объем (V).
Моделирование физико-химических процессов
нуждается в постоянном пополнении и уточнении баз термодинамических данных для
различных соединений. Сведения о термодинамических свойствах элементов могут
быть получены в результате колориметрических измерений, экспериментальных
исследований равновесий, измерением ЭДС гальванических элементов,
термохимическими расчетами, расчетами на основе экспериментальных
спектроскопических данных и расчетами на основе полуэмпирических
закономерностей [5].
В итоге для каждой из систем-резервуаров можно
получить равновесные составы раствора и твердых фаз, образующиеся при
достижении равновесия (включая молярную концентрацию для каждого компонента
раствора, мольные количества, весовые и объемные проценты для газов и
минералов); а также рН, ионную силу, соотношение «порода-вода» и т.п. По
известному составу поступающего раствора можно количественно воссоздать процесс
преобразования минеральных компонентов в системах необратимого взаимодействия
«вода - горные породы», предсказать характер изменения состава растворов,
исходя из возможных сценариев взаимодействия или смешения.
Имитационная модель гидрогенной системы
включает: магматическую камеру, как глубинный источник тепла и
однонаправленного потока летучих с давлением, близким к литостатическому;
разуплотнённый блок вмещающих пород, в котором движутся восходящие и нисходящие
потоки инфильтрационных и глубинных вод под гидростатическим давлением; а также
флюидканалы, проходящие от магматических источников до поверхности,
геологически фиксируемые в виде различных зон разломов.
Автору настоящей работы не представилось
возможности для самостоятельных исследований в области физико-химического
моделирования. Однако, не привести в работе пример подобных исследований
представляется не целесообразным. В данной работе представлены результаты
моделирования взаимодействия глубинного флюида с вмещающими породами,
проведенного Диденковым Ю.Н., Бычинским В.А., Мартыновой М.А., Ломоносовым
И.С., Тупицыным А.А., и Чудненко К.В., опубликованные в статье
«Структурно-гидрогеологические основы физико-химического моделирования
процессов формирования гидросферы Байкальского рифта» [17].
К настоящему времени в геохимии утвердился
обобщенный образ флюидных систем (ФС), включающих в себя гидротермальные и
рудообразующие системы. Характерные черты ФС - необратимая эволюция во времени,
непрерывный пульсационно-циклический характер флюидного потока, взаимодействие
с породами земной коры, гидросферой и атмосферой. Неизменные составные части
ФС: магматическая камера или глубинный источник тепла и летучих; в различной
степени дезинтегрированный и разуплотненный блок вмещающих пород, в котором
циркулируют восходящие и нисходящие потоки инфильтрационных глубинных и
метеорных вод; просекающие надстройку флюидоканалы, геологически фиксируемые в
виде зон разломов; однонаправленный поток летучих с давлением, близким к
литостатическому. Эволюция ФС - сложный физико-химический процесс изменения
состава и свойств флюида, взаимодействующего с вмещающими породами,
океаническими осадками, подземными и поверхностными водами. Флюид, проходящий
через стволовую трещиноватую зону, взаимодействует с вмещающими породами
поступает в зону разгрузки в морские или пресноводные водоемы, т.е. принята
модель сквозной проточной мегасистемы. Характерная особенность этого сценария -
смешанный источник восходящего флюида. Эндогенный флюид в областях субдукции
взаимодействует с погружающимся осадочным материалом, насыщенным морскими
водными растворами. Анализ имеющихся геолого-геохимических данных показывает,
что моделирование по сценарию взаимодействия с породами возможно в нескольких
модификациях, отличающихся по источнику «второго» гравитационного и/или
седиментационного раствора (рис. 23). Рассмотренный сценарий эволюции
эндогенных флюидов, не является исчерпывающим и может быть расширен с учетом
новых геолого-гидрогеологических данных или иных соображений.
Рисунок 23 - Обобщенная структурно-гидрогеологическая
схема физико-химической модели формирования гидросферы Байкальского рифта
Физико-химическая модель охлаждения (подъема)
эндогенного флюида представлена четырьмя независимыми компонентами С-Н-О-е (где
e - электрон). Список веществ, потенциально возможных в равновесии, включает,
наряду с компонентами газовой фазы, водный раствор и твердые фазы - графит и
алмаз. Всего 129 компонентов. Зависимые компоненты водного раствора подбирались
таким образом, чтобы они соответствовал аналитическому газовому составу
гидротерм. Общее число зависимых компонентов водного раствора 10, включая H2O
как зависимый компонент - растворитель (табл. 1) [17].
Таблица 1 - Фазы и зависимые компоненты системы
C-H-O
|
Название
|
Формула
|
Название
|
Формула
|
Название
|
Формула
|
|
Алканы
|
Метилциклопентан
|
C6H12
|
Фенолы
|
|
Метан
|
CH4
|
Метилциклогексан
|
C7H14
|
Фенол
|
С6Н6О
|
|
Этан
|
C2H6
|
Арены
|
м-Крезол
|
С7Н8О
|
|
Пропан
|
C3H8
|
Бензол
|
C6H6
|
Альдегиды
|
|
н-Бутан
|
C4H10
|
Толуол
|
C7H8
|
Формальдегид
|
СН2О
|
|
н-Пентан
|
C5H12
|
Этилбензол
|
C8H10
|
Ацетальдегид
|
С2Н4О
|
|
н-Гексан
|
C6H14
|
Пропилбензол
|
C9H12
|
Пропанал
|
С3Н6О
|
|
н-Гептан
|
C7H16
|
Бутилбензол
|
C10H14
|
Бутанал
|
С4Н8О
|
|
н-Октан
|
C8H18
|
Пентилбензол
|
C11H16
|
Пентанал
|
С5Н10О
|
|
н-Нонан
|
C9H20
|
Гексилбензол
|
C12H18
|
Нонаналь
|
С9Н18О
|
|
н-Декан
|
C10H22
|
Гептилбензол
|
C13H20
|
Деканаль
|
С10Н20О
|
|
н-Ундекан
|
C11H24
|
Октилбензол
|
C14H22
|
Карбоновые
кислоты и их производные
|
|
н-Додекан
|
C12H26
|
Нонилбензол
|
C15H24
|
|
|
н-Тридекан
|
C13H28
|
Децилбензол
|
C16H26
|
Муравьиная
кислота
|
СН2О2
|
|
н-Тетрадекан
|
C14H30
|
Ундецилбензол
|
C17H28
|
|
|
|
н-Пентадекан
|
C15H32
|
Додецилбензол
|
C18H30
|
Уксусная
кислота
|
С2Н4О2
|
|
н-Гексадекан
|
C16H34
|
Тридецилбензол
|
C19H32
|
Акриловая
кислота
|
С3Н4О2
|
|
н-Гептадекан
|
C17H36
|
Тетрадецилбензол
|
C20H34
|
Бензойная
кислота
|
С7Н6О2
|
|
н-Октадекан
|
C18H38
|
1,2-Диметилбензол
|
C8H10
|
Этилацетат
|
С4Н8О2
|
|
н-Нонадекан
|
C19H40
|
1,3-Диметилбензол
|
C8H10
|
Эфиры
|
|
н-Эйкозан
|
C20H42
|
1,4-Диметилбензол
|
C8H10
|
Диметиловый
эфир
|
С2Н6О
|
|
н-Генэйкозан
|
C21H44
|
Нафталин
|
C10H8
|
Метоксиэтан
|
С3Н8О
|
|
н-Докозан
|
C22H46
|
1-Метилнафталин
|
C11H10
|
Дибутиловый
эфир
|
С8Н18О
|
|
н-Трикозан
|
C23H48
|
Бифенил
|
C12H10
|
Окись
этилена
|
С2Н4О
|
|
н-Тетракозан
|
C24H50
|
Антрацен
|
C14H10
|
Окись
пропилена
|
С3Н6О
|
|
н-Пентакозан
|
C25H52
|
Фенантрен
|
C14H10
|
Другие
газы
|
|
н-Гексакозан
|
C26H54
|
Алкоголи
(спирты)
|
Углерод
|
C
|
|
н-Гептакозан
|
C27H56
|
|
Окись
углерода
|
CO
|
|
н-Октакозан
|
C28H58
|
Метанол
|
CH3OH
|
Двуокись
углерода
|
CO2
|
|
н-Нонакозан
|
C29H60
|
Этанол
|
C2H5OH
|
Кислород
|
O2
|
|
н-Триаконтан
|
C30H62
|
1-Пропанол
|
C3H7OH
|
Озон
|
O3
|
|
н-Гентероконтан
|
C31H64
|
1-Бутанол
|
C4H9OH
|
Пар
|
H2O
|
|
н-Дотриаконтан
|
C32H66
|
1-Пентанол
|
C5H11OH
|
Водород
|
H2
|
|
н-Тритриаконтан
|
C33H68
|
1-Гексанол
|
C6H13OH
|
Водный
раствор
|
|
н-Тетратриаконтан
|
C34H70
|
1-Гептанол
|
C7H15OH
|
Метан
|
|
|
н-Пентатриаконтан
|
C35H72
|
1-Октанол
|
C8H17OH
|
Гидрокарбонат
ион
|
|
|
н-Гексатриаконтан
|
C36H74
|
1-Нонанол
|
C9H19OH
|
Карбонат
ион
|
|
|
н-Гептатриаконтан
|
C37H76
|
1-Деканол
|
C10H21OH
|
Окись
углерода
|
CO0
|
|
н-Октатриаконтан
|
C38H78
|
1-Ундеканол
|
C11H23OH
|
Двуокись
углерода
|
|
|
н-Нонатриаконтан
|
C39H80
|
1-Додеканол
|
C12H25OH
|
Кислород
|
|
|
н-Тетраконтан
|
C40H82
|
1-Тридеканол
|
C13H27OH
|
Водород
|
|
|
Циклоалканы
|
1-Тетрадеканол
|
C14H29OH
|
Гидроксил
ион
|
OH-
|
|
Циклопропан
|
C3H6
|
1-Пентадеканол
|
C15H31OH
|
Протон
|
H+
|
|
Циклобутан
|
C4H8
|
1-Гексадеканол
|
C16H33OH
|
Вода
|
H2O
|
|
Циклопентан
|
C5H10
|
1-Гептадеканол
|
Твердые
фазы
|
|
Циклогексан
|
C6H12
|
1-Октадеканол
|
C18H37OH
|
|
|
Циклопентан
|
C7H14
|
1-Ненадеканол
|
C19H39OH
|
Алмаз
|
C
|
|
Циклогексан
|
C8H16
|
1-Эйкозанол
|
C20H41OH
|
Углерод
|
C
|
|
|
|
|
|
|
|
|
|
|
|
Термодинамическая информация для компонентов
газовой фазы получена на основе внутри согласованных термодинамических данных,
представленных Г. Хельгесоном, включающих изобарно-изотермический потенциал и
энтальпию образования из элементов при 298,15 K в стандартном состоянии,
стандартную энтропию, молекулярный объем, критические температуры и давление
для алканов с углеродным числом С < 20. Экстраполяция стандартных
термодинамических характеристик за пределы температурной области, в которой они
использованы Г. Хельгесоном, проводилась по уравнению теплоемкости Р. Бермана.
В работе Г. Хельгесона использовалась линейная экстраполяция, приводящая к
значительной систематической погрешности изобарно-изотермических потенциалов
образования неорганических веществ в области температур выше 800оС. Новое
уравнение рассчитано с помощью регрессионного анализа величин теплоемкостей,
полученных по уравнениям, представленным Г. Хельгесоном. Для углеводородных
газов с С > 20, критические Т, Р, V, сжимаемость и фактор ацентричности
Питцера были рассчитаны с помощью множественной регрессии на основе данных,
представленных Р. Ридом . Другая недостающая термодинамическая информация взята
из встроенных в ПК Селектор баз термодинамических данных [17].
Исходя из сложившихся в настоящее время
представлений о мантийном флюиде, как преимущественно углеводородном, принята
следующая схема расчетов. Выбраны три состава первичных флюидов:
преимущественно углеродный - CH1,8, отвечающий составу тяжелой дегазированной
нефти, углерод-водородный CH2,1, соответствующий составу газово-жидких
включений в мантийных породах и минералах и преимущественно метановый CH4,5,
отвечающий составу метано-водородных флюидных потоков. Особенности эволюции
каждого из составов рассматривались в зависимости от содержания кислорода во
флюиде. Были приняты следующие отношения С к O - 1:0.1, 1:0.5, 1:1 отражающие
наиболее вероятные вариации состава флюида по кислороду. PT-условия
термодинамического равновесия соответствовали значениям геобаротермы №3, (табл.
1). Главной задачей модельных экспериментов было определение тех количественных
термодинамических ограничений, которые управляют устойчивым или метастабильным
существованием воды в восходящем от верхней мантии флюиде.
Из результатов расчета компонентного состава
системы С-Н-О видно, что в земной коре, независимо от соотношения С:Н:О,
термодинамически устойчив метан, вода и двуокись углерода, которые в верхней
мантии резко сменяются тяжелыми алканами (С17-С20), в том числе и
кислородсодержащими. На рисунках 25, 26, 27 изображены диаграммы фазовых полей
системы С-Н-О в координатах РТ-условия (глубина) - содержание равновесных
компонентов. Из диаграмм видно, что независимо от количества кислорода в флюиде
вода равновесна только с легкими углеводородами. Даже обедненный кислородом
глубинный флюид (рис. 25, 26а, 27а), содержащий в нижних точках геобаротермы
тяжелый кислородсодержащий углеводород С20Н42О и СО, в условиях температур
меньше 1500 °С преобразуется в метан и Н2О. Увеличение
содержания кислорода, приводит к образованию СО2 и росту концентрации СО в
области устойчивого существования тяжелых углеводородов, а в зоне существования
легких углеводородов образуются большие количества Н2О (рис. 25б,в 26б,в,
27б,в). В двухфазной области диаграммы, т.е. там, где стабильны флюид и твердый
углерод, количество двуокиси углерода определяется соотношением Н:О. Некоторое
количество СО2 сохраняется в равновесии с Н2О в решениях, соответствующих
верхним точкам геобаротермы, если количество свободного водорода Н2
незначительно (рис. 25в). В том случае, когда во флюиде существует водород, то
в равновесном составе газовой фазы возможно существование только метана (рис.
25).
В условиях, близких к земной поверхности, в
равновесии сосуществуют уже три фазы: водный раствор, газ и графит. Дивергенция
глубинного флюида на газ и водный раствор приводит к изменению состава в
газовой фазе, относительное количество метана в ней возрастает от 70% до 90%.
Поэтому основным компонентом водного раствора является также метан, и только в
тех решениях, где отношение С:О > 0,5, а С:Н < 2, в растворе возможно
присутствие СО2 в сопоставимых или даже превышающих содержание метана
количествах (рис. 24 а,б) [17].
Заключение
Рифтогенез - это сложный эндогенный процесс,
который заключается в растяжении земной коры (раздвижении литосферных плит) в
условиях высоко поднятого мантийного диапира и утонения земной коры. Процесс
сопровождается флюидной геодинамикой и тектоническими движениями, которые
формируют структурно-гидрогеологические условия региона.
В процессе рифтогенеза формируются листрические
разломы сбросового типа, по которым происходит опускание одних блоков земной
коры относительно других. Так продолжают формироваться современные
морфоструктуры Байкальского региона, что позволяет четко выделить геологические
тела: опущенные блоки - впадины, поднятые блоки - «плечи» рифта и межблоковые
тела - разломы.
Современная дегазация мантии и флюидная
геодинамика является основными факторами формирования состава эндогенного
флюида. Поскольку по термодинамическим моделям С.В. Лысак [25] температура на
границе мантийного диапира равна примерно 800-1000оС, то и подземный флюид
имеет значительные температуры. Перехватываясь флюидоканалами (разломами с
достаточной глубиной заложения и раскрытостью для флюида), продукты
преобразования водного флюида, при подъеме к поверхности и смешении с
атмосферными водами, выводятся на поверхность, или вскрываются на доступных
глубинах скважинами. При этом в качестве основного продукта выступают пресные и
ультрапресные термальные воды, в газовом составе которых преобладают CH4 и CO2.
В свою очередь, признанный исследователями
газовый состав эндогенного флюида, а также особенности его распределения,
позволил И.С. Ломоносову создать классификацию термальных вод по газовому
составу, однако самим автором и его последователями признается неполнота
классификации. Газовый состав подземных вод может служить косвенным признаком
определения глубинности ее происхождения. Главным индикатором глубинности на
данный момент является мантийная метка: соотношение 3He/4He, превышающее
n•10-5.
Выделение геологических структур с учетом их
гидрогеологических характеристик дает нам три типа гидрогеологических структур:
впадины - гидрогеологические бассейны, «плечи» рифта (горное обрамление) -
гидрогеологические массивы и разломы - обводненные разломы.
Исследования в области
структурно-гидрогеологического анализа и физико-химического моделирования
позволили выделить пять типов гидрогеологических бассейнов: Байкальский,
Тункинский, Баргузинский, Усть-Селенгинский, Чарский. Данная систематизация
проведена на макроуровне и отражает, в первую очередь, структурные особенности
бассейнов. Детальное районирование внутри каждого типа бассейнов позволит
установить закономерности распределения подземных вод на более высоком уровне,
что повысит правильность дальнейшего прогнозирования крупных скоплений как
холодных, так и термальных подземных вод.
Разделение гидрогеологических массивов по
высотной зональности, обусловлено также структурными особенностями: от высоты
горного сооружения зависит его подверженность процессам выветривания, от
последнего зависит степень и вид почв на различных высотах, чем скуднее
почвенный покров, тем преснее гидрогеохимический профиль.
Выделение приповерхностных и глубоких
обводненных разломов, безусловно, подчиняется их положению как внутри, так и
между структурами. Однако наряду со структурным положением, для выделения этого
типа гидрогеологических структур важную роль играет время их заложения и цикл
последней активизации. Древние разломы, не подновленные в кайнозое - мезозое,
практически не имеют гидрогеологической значимости, вследствие своей
«залеченности».
Таким образом, подводя итог работе, автор
проследил как в результате процесса рифтогенеза и сопровождающих его наложенных
процессов изменяется исходная обстановка и формируется современный
структурно-гидрогеологический облик территории.
Выполненные исследования продолжают развитие
представлений о главной роли рифтогенеза и сопровождающих его процессов в
формировании структурно-гидрогеологических условий Байкальского региона. Это,
прежде всего, ярко выражено в специфике геологических структур (разломы,
впадины, горное обрамление), где происходит подъем эндогенных флюидов,
генерация подземных вод и их смешение с атмосферными, насыщение
микрокомпонентами и газами различного генезиса и, как следствие, формирование
природных вод с широким спектром химического состава и температурного режима.
При этом обращает внимание устойчивая во времени пресноводность как в целом
гидросферы Байкальского региона, так и жемчужины планеты - озера Байкал.
Список литературы
1. Актуальные вопросы
современной геодинамики Центральной Азии. - Новосибирск: Изд-во СО РАН, 2005. -
297 с. + 3 вкл.
2. Алексеева Л.П. Типы
мерзлотно-гидрогеологических условий и использование подземных вод для
водоснабжения рифтовой части зоны БАМ. Автореферат диссертации на соискание уч.
степени к.г.-м.н. Иркутск. - 1990. - 21 с.
. Атлас озера Хубсугул
// отв. ред. Филатова Т.П. Омская картографическая фабрика ГУГК СССР. - М.,
1989. -118 с.
. Базаров Д.Б. Кайнозой
Прибайкалья и Западного Забайкалья. Новосибирск: Наука. Сиб. отд-ние. - 1987. -
181 с.
. Бычинский В.А., Исаев
В.П., Тупицын А.А. Физико-химическое моделирование в нефтегазовой геохимии.
Часть 1. Теория и методология физико-химического моделирования: Учебное
пособие. Иркутск. - 2004. - 132 с.
. Валяшко М.Г. Эволюция
химического состава воды океана. - В кн.: История Мирового океана. М., 1971, с.
97-104.
. Геологическая карта
юга Восточной Сибири и северной части МНР. Масштаб 1:1500000. Составители: З.М
Анисимова, В.П. Арсентьев.
. Геологическое развитие
Байкальского рифта // Озеро Байкал: прошлое, настоящее, будущее: Атлас. -
Иркутск. - 2005. - с. 16-20.
. Голубев В.А.
Кондуктивный и конвективный вынос тепла в Байкальской рифтовой зоне -
Новосибирск: изд-во «ГЕО», 2007. - 222 с.
. Голубев В.А. О
недооценке тепловыноса из недр Байкальской рифтовой зоны при использовании
традиционных методов геотермии. Доклады академии наук, т. 390 №2. ИЗК СО РАН,
Иркутск, 2003.- 247-250 с.
. Данилова М.А.
Диссертация на соискание ученой степени кандидата геолого-минералогических наук
«Структурно-гидрогеологический анализ и физико-химическое моделирование
процессов формирования подземных вод района Северо-Муйского тоннеля БАМ».
Иркутск, 2009, 180 с.
. Дерпгольц В.Ф.
Основной планетарный первоисточник природных вод Земли. - Изв. АН СССР. Сер.
геологич., 1962, № 11, с. 18-31.
. Диденков Ю., Мартынова
М., Бычинский В., Ломоносов И., Алтынникова М. Влияние геодинамического режима
на формирование пресных природных вод Байкальского региона // Проблема водных
ресурсов, геотермии и геоэкологии (Матер. Междунар. научн. конференции, поев. 100-летию
со дня рождения акад. Г.В. Богомолова, 1-3 июня 2005 года). Том 1. -Минск,
2005.-С. 86-88.
. Диденков Ю.Н.
Структурно-гидрогеологическое районирование впадин Байкальского рифта. Известия
вузов Сибири, серия наук о Земле. Вып. 6-7. - Иркутск: Изд-во ИрГТУ,
2003.-121-123 с.
. Диденков Ю.Н.,
Бычинский В. А., Коптева А.В. Структурно-гидрогеологические и физико-химические
модели формирования гидросферы рифтовых и островодужных систем // Геологи
(Геологийн эрдэм шинжилгээ, сургалт, арга зуйн еэтгуул, №10, 2004). -
Улаанбаатар хот, 2004. - С. 189-192.
. Диденков Ю.Н.,
Бычинский В.А., Ломоносов И.С., Тупицын А.А. Генетические особенности
формирования гидросферы Байкальского рифта // Вестник ИрГТУ. Иркутск: Изд-во
Ирк. техн. ун-та, 2004. - №3(19). - С. 128-134.
. Диденков Ю.Н.,
Бычинский В.А., Мартынова М.А., Ломоносов И.С, Тупицын А.А, Чудненко К.В.
Структурно-гидрогеологические основы физико-химического моделирования процессов
формирования гидросферы Байкальского рифта // Известия вузов Сибири (серия наук
о Земле). Вып. 8. - Иркутск: Изд-во Ирк. техн. ун-та, 2005. - С. 81-100.
. Диденков Ю.Н.,
Мартынова М.А., Пшенникова Н.А. О возможном участии ювенильных вод в питании
озера Байкал//Геология, поиски и разведка полезных ископаемых. Иркутск: Изд-во
ИрГТУ, 2007. - С. 67-70.
. Диденков Ю.Н., Хаустов
В.В., Мартынова М.А. К проблеме состава и происхождения ювенильных вод //
Известия Сибирского отделения секции наук о Земле РАЕН. Геология, поиски и
разведка рудных месторождений. - Иркутск: Изд-во ИрГТУ, 2010. - Выпуск 2 (37).-
С. 99-109.
. Кожов М.М. Очерки по
Байкаловедению. Изд-во ИГУ. - Иркутск. - 1972. - 256 с.
. Ларин В.Н. Наша Земля.
Москва, Изд-во «Агар», 2005, 244 с.
. Лисицын А.П., Богданов
Ю.А., Гуревич Е.Г. Гидротермальные образования рифтовых зон океана. М.; Наука.
- 1990. - 255 с.
. Ломоносов И.С.
Геохимия и формирование современных гидротерм Байкальской рифтовой зоны. -
Новосибирск; изд-во «Наука». Сибирское отделение, 1974. - 164 с.
. Ломоносов И.С., Кустов
Ю.И., Пиннекер Е.В. Минеральные воды Прибайкалья. - Иркутск.:
Восточно-Сибирское книжное издательство, 1977. - 220 с.
. Лысак С.В. Тепловой
поток континентальных рифтовых зон. - Новосибирск: изд-во «Наука». Сибирское
отделение, 1988. - 200 с.
. Мац В.Д., Уфимцев
Г.Ф., Мандельбаум М.М. и др. Кайнозой Байкальской рифтовой впадины.
Новосибирск, Изд-во СО РАН, 2001, 249 с.
. Пиннекер Е.В.,
Писарский С.И., Ломоносов И.С. и др. Гидрогеология Прибайкалья. - М.: изд-во
«Наука», 1968. - 168 с.
. Писарский Б.И.
Закономерности формирования подземного стока бассейна озера Байкал. -
Новосибирск: изд-во «Наука». Сибирское отделение, 1987. - 154 с.
. Салоп Л.И. Геология
Байкальской горной области. Т. 1. Стратиграфия. - М.: Недра, 1964. - 515 с.
. Степанов В.М. Введение
в структурную гидрогеологию. - М.: Недра, 1989.- 229 с.: ил.
. Степанов В.М.
Гидрогеологические структуры Забайкалья. М.: Недра, 1980. - 176 с.
. Флоренсов Н.А.
Мезозойские и кайнозойские впадины Прибайкалья. М.: изд-во АН СССР, 1961. 258
с.
. Флоренсов Н.А. Нагорья
Прибайкалья и Забайкалья («История развития рельефа Сибири и Дальнего
Востока»). М.: Наука, 1974, 360 с.
. Фондовая литература
35. Хлыстов
П.А., Хороших В.В., Рындин А.И. и др. Геологическое строение,
гидрогеологические и инженерно-геологические условия Северомуйского тоннеля.
Книга III. Улан-Удэ: ПГО «Бурятгеология», ВСЕГИНГЕО, 1988. 205 c.
36. Скляревский
Ю.П., Кислицин В.Н. и др. Гидрогеологические условия Верхне-Чарской впадины.
Том 1. Чита, Удоканская экспедиция, Кеменская партия, 1974.